Abstract
Salmonella enterica relies on translocation of effector proteins through the SPI-2 type III secretion system (T3SS) for pathogenesis. More than 30 effectors contribute to manipulation of host cells through diverse mechanisms, but interdependency or redundancy between effectors complicates the discovery of effector phenotypes using single mutant strains. Here, we engineer six mutant strains to be deficient in groups of SPI-2 effectors, as defined by their reported function. Using various animal models of infection, we show that three main phenotypes define the functional contribution of the SPI-2 T3SS to infection. Multimutant strains deficient for intracellular replication, for manipulation of host cell defences, or for expression of virulence plasmid effectors all show strong attenuation in vivo, while mutants representing approximately half of the known effector complement show phenotypes similar to the wild-type parent strain. By additionally removing the SPI-1 T3SS, we find groups of effectors that contribute to SPI-2 T3SS-driven enhancement of gut inflammation. Further, we provide an example of how iterative mutation can be used to find a minimal number of effector deletions required for attenuation, and thus establish that the SPI-2 effectors SopD2 and GtgE are crucial for promotion of gut inflammation and mucosal pathology.
Introduction
A common virulence strategy of Gram-negative pathogens is the use of a type-three secretion system (T3SS) to translocate bacterial effector proteins into host cells1,2. Effectors provide a mechanism for the bacterial manipulation of host cells to produce outcomes that favour pathogenesis. Salmonella enterica serovars express two distinct T3SSs encoded on the genomic regions termed Salmonella-pathogenicity island-1 and −2 (SPI-1 and SPI-2)3. Collectively, effectors translocated by the SPI-1 T3SS mediate invasion into host cells and the induction of a strong inflammatory response in the gut lumen, which diminishes colonisation resistance and promotes expansion of luminal Salmonella populations, permitting robust transmission to new hosts4,5,6. In contrast, the SPI-2 T3SS is deployed exclusively by intracellular Salmonella, which reside within the Salmonella-containing vacuole (SCV) in both epithelial cells and phagocytic immune cells7,8. SPI-2 effectors contribute to a range of phenotypes that promote intracellular replication and survival, which enables within-host migration to systemic niches and later reseeding of the gut9,10. Arguably, the SPI-1 and SPI-2 T3SS together represent the principal virulence factors that mediate the pathogenic lifestyle of Salmonella, and indeed a mutant deficient for both T3SS is greatly impaired at inducing gut inflammation, and is not able to efficiently invade into nor survive within host tissue9,10. These strong phenotypes should be attributable to the collective functions of translocated effector proteins, in addition to any effect exerted by the injection apparatuses themselves, and so it remains a central challenge to characterise the contribution of individual effectors. While most SPI-1 effectors have clear functions assigned, many SPI-2 effectors remain poorly characterised and it is not fully clear how individual effectors contribute to the virulence phenotypes mediated by the SPI-2 T3SS.
More than 30 SPI-2 T3SS effectors have been identified for the prototypical laboratory strain S. Typhimurium SL1344. Since the discovery and characterisation of the SPI-2 T3SS7,8, decades of research has revealed how many of these effectors function to enable SPI-2 virulence, and these efforts are well reviewed elsewhere11,12,13. Briefly, SPI-2 effectors collectively contribute to a range of important intracellular activities, including the development and maintenance of the SCV, control of host cell trafficking, manipulation of cell signalling pathways that can lead to pro- or anti-inflammatory outcomes, and interference with the development of adaptive immunity11,14. Many SPI-2 effectors are enzymes that catalyse a diverse range of biochemical post-translational modifications to host proteins, while others act in a structural manner by binding to host enzymes to cause changes in substrate specificity12. The acquisition of a broad complement of effectors over evolutionary time likely contributes to the success of Salmonella enterica as a broad host-range pathogen, and similarly represents a highly tuneable bacterial strategy for keeping evolutionary pace with host cell defences that restrict bacterial proliferation. Thus, the study of SPI-2 effectors is critical to understand the mechanisms underpinning bacterial subversion of host cell processes, and should inform better strategies for control of this pathogen.
However, there are significant experimental challenges to the study of individual SPI-2 effectors. Logistically, the creation and characterisation of more than 30 single mutant strains is laborious, and while this strategy has been successful in screening for SPI-2 virulence phenotypes in vitro15,16,17, there are significant experimental hurdles in more complicated experimental designs, for example in vivo experiments which require large numbers of animals or advanced imaging experiments which involve extensive sample preparation. Additionally, many effectors have been reported to have or are speculated to have redundant or interdependent functions. Previous studies exploring single mutant phenotypes have shown that single deletions for most effectors have no impact on intracellular replication or survival during in vitro experiments15,18,19. The creation of multimutant strains, in which more than one effector is deleted in a particular genetic background, has proven useful in identifying effectors that are necessary or sufficient for certain virulence phenotypes15,20,21. However, in many cases, the design of these multimutants precludes their use in systematically interrogating the function of all effectors in one experimental setup, as strong phenotypes arising from the deletion of certain effectors can mask the contributions of other deletions. Thus, there is a need for new tools that enable rapid and logistically simpler interrogation of SPI-2 effector functions, both to understand the activity of individual effectors and to explore how effectors cooperatively or redundantly contribute to broader virulence phenotypes.
Here, we describe the design and construction of six multimutant strains of S.Tm SL1344, each deficient for three to six different SPI-2 effectors, covering the known repertoire of SPI-2 effectors in this genetic background. We deployed these mutant strains in several murine models of Salmonella infection and found that effector cohorts required for intracellular replication and host-cell survival were critical for expansion in systemic niches, while approximately half of the SPI-2 effector repertoire remained dispensable for virulence. Further, these same effector cohorts were also required for migration from the gut to systemic niches during oral infection. We found that deletion of two effector cohorts could ablate the onset of SPI-2 T3SS-dependent gut inflammation, in the absence of SPI-1 T3SS effector translocation. Finally, we demonstrate a strategy for identifying the individual effectors that contribute to a cohort phenotype by use of simpler mutant strains, and thus describe an unreported role for the effectors SopD2 and GtgE in driving gut inflammation. Together, we show how complex multimutants can be deployed to interrogate virulence phenotypes, a strategy which should be broadly applicable in different experimental contexts.
Results
Construction and validation of SPI-2 effector multimutant strains
To surmount the experimental difficulties in studying how individual SPI-2 effectors contribute to various SPI-2 T3SS-mediated phenotypes, we designed and constructed a set of six multimutant strains in the Salmonella Typhimurium (S.Tm) SL1344 background. The design of these strains was guided by several criteria: effectors that contribute to similar phenotypes based on their reported functions should be deleted together; each effector should only be deleted once across all six strains; intergenic regions between closely located effectors should be preserved; and effectors should be removed as single deletions where possible, rather than deleting multiple closely-located effectors. The characterisation of SPI-2 effectors has been a priority since the identification and characterisation of the SPI-2 T3SS several decades ago, and thus the depth of literature available permits the loose grouping of effectors into functional groups (Fig. 1A). This informed the design of multimutant strains lacking effectors that could reasonably be deleted to produce a strain deficient for a particular function (e.g., a strain lacking several key effectors contributing to development and maintenance of the Salmonella-containing vacuole). Some effectors remain poorly characterised with no reported function or host targets, and these were similarly grouped as a multimutant strain. Finally, we used a single mutant deletion for spvR to represent a functional deletion of the virulence plasmid-encoded effectors spvB, spvC, and spvD, in line with previous work15.
A Graphic representation of reported functions for SPI-2 T3SS effector proteins. Effectors are loosely grouped into five different functional groups based on literature. Some effectors reportedly contribute to different functional groups and are represented twice here. Created in BioRender. Newson, J. (https://BioRender.com/leiik25). B Schematic representation of workflow to generate complex multimutants. Single mutants were created by lambda red recombination to replace genes of interest with cassettes encoding either kanamycin (::aphT) or chloramphenicol (::cat) resistance, followed by generation of P22 lysates containing phage that have packaged these deletions. Successive rounds of sequential P22 transduction and Flp-FRT removal of resistance cassettes resulted in mutants deficient for three to six effector genes, as required. Mutant strains were validated by whole genome sequencing to confirm deletion of target genes and to assess the degree of other changes to the genome. C Rational design of SPI-2 effector multimutant strains based on reported functions described in Fig. 1A. Six multimutant strains were constructed in duplicate and assigned designations based on the Greek alphabet (left) by deletion of effector genes in the sequence shown (right) to produce distinct multimutant genotypes (middle). Created in BioRender. Newson, J. (https://BioRender.com/j6182nu). D Bioinformatic analysis confirming the deletion of target genes from corresponding multimutant strains. Blue rectangles correspond to absence of reads mapping to chromosomal regions encoding these genes. High levels of single nucleotide polymorphisms can also produce an absence of reads mapping, as seen for S.Tm Beta clone 2 between gogA and pipB2, and for S.Tm Epsilon clone 1 between srfJ and spvR. Two independently-constructed multimutant strains were analysed. Gene position (top) corresponds to position on the chromosome of S.Typhimurium SL1344, while other regions of the chromosome are not shown.
The workflow for generating multimutant strains (Fig. 1B) involved the initial construction of single-mutant strains representing all known SL1344 SPI-2 effectors, either by lambda red recombinase-mediated replacement of target genes with antibiotic resistance cassettes22, or by leveraging an existing library of single mutant strains constructed in an S.Tm 14028S background23 (see Table S1). These single mutant strains were then used to generate P22 lysates which contained randomly-packaged segments of the bacterial chromosome24,25. Using this library of P22 lysates, we sequentially performed P22 transduction to introduce these gene deletions into a clean SL1344 background, followed by Flp-FRT-mediated removal of resistance cassettes26. This process was repeated to sequentially delete up to six genes from an individual strain, and we performed this process in duplicate to generate two independent clone of each multimutant strain. Ultimately, we constructed six multimutant strains covering broad functional groups of Salmonella virulence, and assigned these strains designations based on the first six letters of the Greek alphabet (Fig. 1C). We performed whole-genome sequencing to validate the construction of these multimutant strains, and to determine the degree of unintended site variations on the chromosome of these strains (Fig. 1D). This analysis confirmed that all strains bear the correct deletion based on the intended design and are thus suitable for experimental use. We detected a number of polymorphisms that likely arose due to successive genetic manipulation and passaging in laboratory conditions, which seemed to loosely correlate to the number of genes deleted in each strain (i.e., strains with six deletions tended to bear more polymorphisms than those with four) (Supplementary Data 1). Other polymorphisms are likely a consequence of transducing genes that were originally deleted in the S.Tm 14028 background and transferred to the SL1344 genome (i.e., naturally occurring differences in the SL1344 and 14028 genomes) and these are annotated in Supplementary Data 1. We observed distinct polymorphisms arising between two independently constructed clones of each multimutant, suggesting these genetic changes arise randomly during the construction process. This also provides the opportunity to compare the fitness of each clone, to establish whether particular virulence phenotypes may be attributable to these polymorphisms. Finally, we observed no other small insertions or deletions on the chromosome, nor did we detect changes to the typical phage complement present in the reference genome. Thus, we report the correct construction of six SPI-2 effector multimutant strains that are suitable for use in various experimental contexts and should be useful in advancing the study of individual and collective SPI-2 effector-mediated phenotypes.
SPI-2 effector cohorts contribute to systemic infection in vivo
Next, we aimed to characterise the phenotypes of these multimutant strains in an infection context, and thus describe how different effector cohorts contribute to virulence. We infected C57BL/6 mice with 103 S.Tm by intraperitoneal (i.p.) injection (Fig. 2A), which is a well-established murine model of systemic infection that is characterised by high levels of bacterial replication in systemic niches such as the spleen and liver27,28. To contrast attenuation caused by disruption of the SPI-2 T3SS to the virulence of S.Tm WT, we also infected mice with S.Tm ΔssaV which is deficient for assembly of the SPI-2 T3SS, and with S.Tm Efl which is deficient for all known SPI-2 effectors but remains competent for SPI-2 T3SS assembly15. At day 4 post infection (Fig. 2B), we observed very high bacterial loads in the liver (left) and spleen (right) of mice infected with S.Tm WT, while mice infected with S.Tm ΔssaV or S.Tm Efl had greatly reduced bacterial loads, consistent with the critical role played by the SPI-2 T3SS in mediating intracellular replication and survival15,27. Of the six multimutant strains, we observed a significant reduction in bacterial loads in mice infected with S.Tm Alpha, Delta, and Zeta, suggesting the effector groups deleted here play important roles in systemic infection. Surprisingly, three multimutant strains–S.Tm Beta, Gamma, and Epsilon–showed similar bacterial loads to the WT in both liver and spleen, suggesting these effectors are not required for virulence under these conditions. Further, we observed a similar trend in bacterial numbers in the mesenteric lymph node (Fig. S1A, left), suggesting these effectors play similar roles in colonisation of this site, while colonisation of the gut showed a less clear trend (Fig. S1A, middle) but nonetheless suggests the SPI-2 T3SS is important for delayed gut colonisation, consistent with previous findings29. These differences in recoverable CFU arise despite equivalent CFU in inocula delivered to mice by i.p. injection (Fig. S1A, right). Further, we also tested the second independently-constructed clones of each multimutant and observed broadly similar phenotypes (Fig. S1B). Finally, to determine if these strong phenotypes arise as a result of bacterial replication and survival, or if these differences are attributable to an initial failure to successfully colonise these sites, we repeated these experiments but euthanised mice at day 2 post infection. We observed a broadly similar trend at this earlier stage of infection (Fig. S1C) compared to later stages (Fig. 2B, and Fig. S1A), which suggests that while these functional cohorts do play distinct roles at early stages, the contribution of these effectors to virulence becomes significantly more pronounced as the systemic infection progresses. Thus, our set of multimutants can provide an efficient means to survey which SPI-2 effectors contribute to a particular virulence phenotype.
A Experimental scheme to study virulence of S.Tm mutants during systemic infection in vivo. Mice were infected with 103 S.Tm by intraperitoneal injection. Mice were euthanised at day 4 post infection, and bacterial loads in the spleen and liver were quantified by CFU plating to selective media. Created in BioRender. Newson, J. (https://BioRender.com/ngy8g3l). B S.Tm recovered from the liver (left) and spleen (right), (n = 5–7 mice per group). Horizontal bars denote median. Dotted lines denote limit of detection. Statistical differences between WT and indicated groups determined by two-tailed Mann Whitney-U test, (p ≥ 0.05 not significant (ns), p < 0.01 (**), p < 0.001 (***). C Experimental scheme to study relative fitness of S.Tm mutants in vivo by competitive infection. Mice were infected with a mixed inoculum comprising equal volumes of 9 different S.Tm strains each bearing unique chromosomal tags. Mice were euthanised at day 4 post infection. Created in BioRender. Newson, J. (https://BioRender.com/9d0jurp). D Relative proportion of each genetic tag determined by RT-qPCR. Data is presented as the proportion of a given tag relative to the other tags within one animal. Coloured circles represent tagged strain recovered from the liver (left) and spleen (right) of infected mice (n = 5 mice). Horizontal bars denote median.
A common strategy for studying virulence phenotypes is to perform competitive index experiments, in which a mixed inoculum comprising both the mutant strain and the wild-type strain is used for infection30,31,32. In animal models of infection, the testing of multiple strains in the same mouse reduces the number of animals required for the analysis, and provides internal controls for animal-specific differences in disease progression. To enable this approach using our multimutant strains, we introduced a unique fitness-neutral genetic tag into each strain33, alongside the control strains S.Tm WT, S.Tm ΔssaV, and S.Tm Efl. These tags can be quantified with a very high signal-to-noise ratio (greater than 1:100 000), either by quantitative RT-PCR or by a sequence counting utilising PCR amplification and next generation sequencing34. The resulting collection of 9 tagged strains was then used to infect C57BL/6 mice by i.p. infection (Fig. 2C) to assay the relative fitness of each strain within a single animal. We observed a similar trend as for single infection (Fig. 2B) in these mixed infection experiments (Fig. 2D, and Fig. S2 A, B), in which S.Tm WT, S.Tm Beta, S.Tm Gamma, and S.Tm Epsilon greatly outcompeted S.Tm ΔssaV, S.Tm Efl, and the mutant strains S.Tm Alpha, S.Tm Delta, and S.Tm Zeta. We also tested the second clone of each multimutant bearing a different genetic tag and observed similar patterns of relative fitness (Figure. S2C). These data suggest the deficiencies of effector deletion strains cannot be compensated for by the presence of S.Tm WT or other mutants bearing WT-copies of effector genes within the same host animal.
Virulence-dependent migration from the gut to systemic niches
Oral infection represents the natural route of Salmonella infection in mice and other animals, and is characterised by invasion into epithelial tissue and induction of a strong inflammatory response in the gut lumen, followed by migration to systemic sites like the spleen and liver which serve as a niche for bacterial replication3,35. While the SPI-1 T3SS is the principal virulence factor that mediates gut infection, the SPI-2 T3SS also plays important roles in the colonisation of the lamina propria and a delayed but potent induction of gut inflammation10,36. Similarly, there is a strong requirement for SPI-2 T3SS activity in order for S.Tm to reach systemic niches beyond the gut10,36. To explore how particular SPI-2 effectors might contribute to these phenotypes, we infected mice (Fig. 3A) using the well-established streptomycin pre-treatment model of oral infection10,37. By day 4 post infection, S.Tm WT had colonised (Fig. 3B) both the liver (left) and spleen (right) and replicated to high numbers, while both S.Tm ΔssaV and S.Tm Efl were recovered either at very low numbers or not at all, indicating a strong reliance on SPI-2 T3SS virulence for invasive infection of systemic niches. We observed lower population sizes in mice infected with either S.Tm Alpha or S.Tm Zeta, while S.Tm Delta showed an especially pronounced reduction in bacterial load, similar to that observed for S.Tm ΔssaV and S.Tm Efl. In contrast, we observed less pronounced differences in the mesenteric lymph node (Fig. 3C), where only S.Tm ΔssaV and S.Tm Delta showed modestly reduced CFU. Similarly, we recovered equivalent numbers in the faeces of mice infected with each strain (Fig. 3D), indicating no significant contribution to gut luminal populations as expected for this model10. These phenotypes arise despite equivalent CFU in the inocula (Fig. S3A), and we observed no invasion defect for any multimutant strain during control experiments performed in vitro (Fig. S3B). Finally, we measured enteropathy in the caecum tissue and observed a broadly similar degree of pathology in all mice (Fig. 3E, F). While this may suggest a limited contribution of SPI-2 effectors to gut pathology, it seems more likely that the strong pathology induced by the SPI-1 T3SS10,37 masks more subtle contributions by SPI-2 effectors. Overall, these data suggest that while there are minimal differences in gut colonisation and tissue pathology between multimutant strains, the subsequent migration to systemic niches followed by intracellular replication and survival is strongly dependent on particular cohorts of SPI-2 effectors, while others remain surprisingly dispensable.
A Experimental scheme to study virulence of S.Tm mutants during oral infection in vivo. Mice were pre-treated with streptomycin by oral gavage, then received an infectious dose of 5 × 107 S.Tm by oral gavage. Faeces were collected at indicated time points and mice were euthanised at day 4 post infection. Created in BioRender. Newson, J. (https://BioRender.com/spwhgw9). B, C Bacterial loads recovered from (B) the liver (left), spleen (right) and (C) mesenteric lymph node at day 4 post infection (n = 5 mice per group). Dotted lines denote limit of detection. Horizontal bars denote median. D Bacterial populations in the gut determined by CFU plating of homogenised faecal samples to selective media. Dotted line at 102 CFU / g faeces denotes conservative limit of detection (n = 5 mice per group). Horizontal bars denote median. E, F Caecal histology at day 4 post infection. E combined pathology score based on scoring criteria quantifying submucosal oedema, epithelial barrier integrity, goblet cell number, and infiltration of polymorphonuclear granulocytes. F representative micrographs of cecum samples stained with hematoxylin and eosin. Lu. lumen, S.E. submucosal oedema. Scale bars indicate length of 100 µm. Statistical differences between WT and indicated groups determined by two-tailed Mann Whitney-U test, (p ≥ 0.05 not significant (ns), p < 0.05 (*), p < 0.01 (**).
Induction of SPI-2 T3SS-driven gut inflammation requires cohorts of effectors
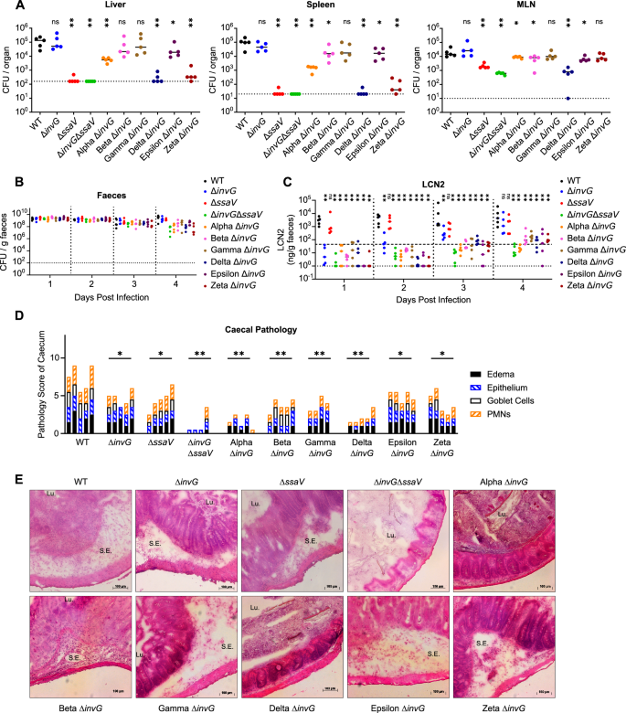
Using our SPI-2 multimutant strains, we observed relatively little difference in the induction of enteropathy in the caecal tissue (Fig. 3E-F), which is a hallmark of oral infection in mice and driven largely by the SPI-1 T3SS10,37,38. We speculated that more subtle contributions of SPI-2 effectors to gut infection, particularly the delayed onset of inflammation, might be masked by the activity of SPI-1 effectors. To explore this, we created a set of SPI-2 multimutant strains that is additionally deficient for SPI-1 T3SS effector translocation by deleting invG, encoding a key structural component of the SPI-1 T3SS39. Thus, these strains are deficient for SPI-1 effector translocation and additionally lack genes for distinct cohorts of SPI-2 effectors, as in Fig. 1C. These tools allow for the elucidation of subtle phenotypes that are otherwise undetectable against the severe gut pathology induced by SPI-1 effectors. We performed oral infection in streptomycin pre-treated mice as previously (Fig. 3A) and observed that both WT and S.Tm ΔinvG are recovered at similar numbers in the liver, spleen, and mesenteric lymph node by day 4 post infection (Fig. 4A), consistent with previous work10,37. Concordantly, there was little difference in CFU recovered for invG-deficient multimutants at these sites (Fig. 4A) compared to the respective invG-competent strains (Fig. 3B, C). This data agrees with reports that SPI-2 remains the primary virulence factor mediating colonisation of systemic sites during orogastric infection10,36,40. S.Tm loads in the faeces were high for all strains at day 1 post infection (Fig. 4B), consistent with equivalent CFU in the inocula (Figure. S3C) and previous work using streptomycin pretreatment of mice10,37. By day 4 post infection, we observed a trend towards reduced faecal loads for S.Tm ΔinvGΔssaV (deficient for both SPI-1 and SPI-2 T3SS assembly), consistent with previous reports41. Interestingly, a similar trend was observed for all invG-deficient multimutants (Fig. 4B), perhaps suggesting previously unidentified roles for diverse SPI-2 T3SS effectors in the prolongation of S.Tm gut colonisation.
A Bacterial loads recovered from the liver (left), spleen (middle), and mesenteric lymph node (right) at day 4 post infection (n = 5 mice per group). Mice were infected as in Fig. 3A. Dotted lines denote limit of detection. Horizontal bars denote median. B Bacterial populations in the gut determined by CFU plating of homogenised faecal samples to selective media. Dotted line at 102 CFU / g faeces denotes conservative limit of detection (n = 5 mice per group). Horizontal bars denote median. C Levels of gut inflammation at indicated days post infection determined by ELISA quantification of lipocalin-2 (LCN2). Horizonal dotted line (upper) represents typical threshold of moderately inflamed gut, while dotted line (lower) represents limit of detection. Horizontal bars denote median. D, E Caecal histology at day 4 post infection. D combined pathology score based on scoring criteria quantifying submucosal oedema, epithelial barrier integrity, goblet cell number, and infiltration of polymorphonuclear granulocytes. E representative micrographs of cecum samples stained with hematoxylin and eosin. Lu. lumen, S.E. submucosal oedema. Scale bars indicate length of 100 µm. Statistical differences between WT and indicated groups determined by two-tailed Mann Whitney-U test, (p ≥ 0.05 not significant (ns), p < 0.05 (*), p < 0.01 (**).
While induction of gut inflammation mediated by the SPI-1 T3SS is a well-established hallmark of infection in the streptomycin pre-treatment model37, nevertheless SPI-1 mutants can still cause delayed but significant inflammation in a SPI-2 T3SS-dependent manner36. While the mechanisms of SPI-2 driven inflammation remain enigmatic, this delayed inflammation has been linked to prolonged S.Tm gut colonisation10,41,42,43. Here, we also observed a gradual but strong increase in gut inflammation in the S.Tm ΔinvG strain (thus caused by SPI-2 effectors), while S.Tm ΔinvGΔssaV strain fails to induce gut inflammation, as expected (Fig. 4C). For most invG-deficient multimutants, we observed a similar trend in which initially uninflamed conditions in the gut gave rise to potent inflammation by day 4 post infection, based on lipocalin-2 ELISA. However, we noted a previously unappreciated trend in which no multimutant produced inflammation to the degree of the SPI-1 or SPI-2 competent strains, which may suggest that diverse perturbations of the SPI-2 effector complement can disrupt the induction of gut inflammation. Regardless, we observed particularly strong phenotypes for S.Tm Alpha and S.Tm Delta, which showed inflammation profiles similar to that of S.Tm ΔinvGΔssaV and greatly diminished relative to S.Tm WT (Fig. 4C). To further explore the contributions to gut pathology, we repeated our examination of caecal pathology in these mice (Fig. 4D, E). Here, we observed that both S.Tm ΔinvG and S.Tm ΔssaV could produce enteropathy that contributes to the strong level of disease seen in S.Tm WT-infected mice, while mice infected with S.Tm ΔinvGΔssaV retained relatively healthy gut tissue. This healthy state was phenocopied by both S.Tm Alpha ΔinvG and S.Tm Delta ΔinvG, suggesting that in the absence of the SPI-1 T3SS these effector cohorts contribute to potent SPI-2-dependent gut inflammation and pathology. All other invG-deficient multimutants produced enteropathy approaching that of the control strains, indicating a dispensability for the induction of gut pathology. These data provide insights into how cohorts of SPI-2 effectors can contribute to delayed but significant inflammatory phenotypes in the intestinal mucosa.
Iterative deletion of effector genes reveals individual SPI-2 effectors required for gut inflammation
As described in Fig. 1C, the multimutant strains were constructed via sequential deletion of individual effector genes. Thus, the creation of a six-fold mutant required the preceding construction of the parent five-fold mutant, and before that a four-fold mutant, et cetera. Each stepwise mutant was preserved in cryostorage, and thus it is possible to use these simpler mutants to determine which particular genes may contribute to the phenotype observed for the complete multimutant. To provide an example of this strategy, we chose to focus on the S.Tm Delta strain, which we showed was deficient for colonisation of systemic niches during intraperitoneal infection (Fig. 2), and showed pronounced attenuation for migration from the gut to these systemic niches in oral infection (Fig. 3), and was ultimately shown to contribute to SPI-2-dependent gut inflammation and enteropathy (Fig. 4). The S.Tm Delta mutant comprises deletions in four effector genes: steC, sseL, sopD2, and gtgE. To determine which effectors contribute to the strong phenotype observed for this multimutant, we used the ΔsteCΔsseL double mutant created during the stepwise construction of S.Tm Delta, and separately constructed a ΔsopD2ΔgtgE double mutant. We infected mice by oral gavage as previously (Fig. 3A), and observed that S.Tm ΔsteCΔsseL phenocopied S.Tm WT, while the ΔsopD2ΔgtgE double mutant was recovered in similar numbers to S.Tm ΔssaV (Fig. 5A, and Fig. S4A), and thus these two effectors alone mediate the S.Tm Delta phenotypes. We next used single mutants to determine the relative contribution of each individual effector, and found only partial reductions relative to the WT, demonstrating that both effectors must be deleted together to produce this phenotype, likely due to the functional overlap between these effectors. Finally, we complemented the ΔsopD2ΔgtgE double mutant by sequential chromosomal restoration of WT copies of these genes, and found that the double-complemented ΔsopD2ΔgtgE mutant was restored to approximately WT levels in this infection model (Fig. 5A, and Fig. S4A).
A, B Bacterial loads in the liver (left), spleen (middle), and mesenteric lymph node (right) at day 4 post infection (n = 3-6 mice per group). Mice were infected as in Fig. 3A. Dotted lines denote limit of detection. Horizontal bars denote median. C Levels of gut inflammation at indicated days post infection determined by ELISA quantification of lipocalin-2 (LCN2). Horizonal dotted line (upper) represents typical threshold of moderately inflamed gut, while dotted line (lower) represents limit of detection. Horizontal bars denote median (n = 6-8 mice per group). D Intracellular populations of bacteria recovered from caecal tissue at day 4 post infection by gentamicin protection assay (n = 2-3 mice per group). Dotted lines denote limit of detection. Horizontal bars denote median. E, F Caecal histology at day 4 post infection. E combined pathology score based on scoring criteria quantifying submucosal oedema, epithelial barrier integrity, goblet cell number, and infiltration of polymorphonuclear granulocytes. F representative micrographs of cecum samples stained with hematoxylin and eosin. Lu. lumen, S.E. submucosal oedema. Scale bars indicate length of 100 µm. Statistical differences between WT and indicated groups determined by two-tailed Mann Whitney-U test, (p ≥ 0.05 not significant (ns), p < 0.05 (*), p < 0.01 (**), p < 0.001 (***).
Previous work has described how SopD2 and GtgE are critical for systemic proliferation following intraperitoneal injection of mice44, but the contributions of these effectors to gut pathology remains unexplored. Here, we established that gut inflammation during oral infection could be ablated by deletion of both the SPI-1 T3SS and certain cohorts of SPI-2 effectors, including those deficient in S.Tm Delta (Fig. 4D, E). Given that deletion of sopD2 and gtgE was sufficient to phenocopy S.Tm Delta in terms of systemic colonisation (Fig. 5A), we hypothesised that deletion of these two effectors and the SPI-1 T3SS would similarly be sufficient to reduce gut inflammation to levels seen for the avirulent S.Tm ΔinvGΔssaV. To explore this, we deleted invG from the double mutant S.Tm ΔsopD2ΔgtgE and orally infected mice as previously (Fig. 3A). Indeed, while a triple mutant S.Tm ΔinvGΔsopD2ΔgtgE failed to successfully colonise the liver, spleen, and mesenteric lymph nodes in a manner similar to the double mutant S.Tm ΔsopD2ΔgtgE (Fig. 5B), there was a marked decrease in gut inflammation whereby the triple mutant failed to induce both early and late stage inflammation, similar to levels seen for the avirulent ΔinvGΔssaV strain (Fig. 5C, and Fig. S4B).
Intracellular reservoirs of S.Tm residing in the caecal tissue can contribute to sustained gut pathology10,45. We performed a gentamicin protection assay on infected mucosal tissue46 to determine the contribution of SopD2 and GtgE to survival of intracellular S.Tm within caecal tissue. Here, we recovered fewer S.Tm ΔinvGΔsopD2ΔgtgE and S.Tm ΔinvGΔssaV relative to S.Tm WT (Fig. 5D), perhaps suggesting local replication and survival in caecal tissue is important for sustained gut inflammation. Finally, we discovered a corresponding ablation of enteropathy in the cecum of mice infected with either S.Tm ΔinvGΔsopD2ΔgtgE or ΔinvGΔssaV, confirming that deletion of these two SPI-2 effectors is sufficient for ablation of SPI-2 T3SS-dependent gut inflammation (Fig. 5E, F). Collectively, these data provide new insights into how specific SPI-2 effectors contribute to inflammatory outcomes in the infected gut (Fig. 6), and provide a proof of concept for how strong phenotypes observed using S.Tm effector multimutant strains can be rapidly narrowed to candidate effectors responsible for this activity.
A Genotypes of six SPI-2 T3SS effector multimutants generated by successive rounds of P22 transduction from single mutant backgrounds. Collectively, these strains cover all described SPI-2 effectors in the SL1344 background. B Summary of phenotypic data described in Figs. 2–4. S.Tm WT causes high levels of gut inflammation and migrates from the gut to colonise systemic tissue, in a manner dependent on the SPI-2 T3SS. Several multimutants show similar levels of virulence to WT. S.Tm Alpha, Delta, and Zeta showed reduced colonisation of systemic niches, while SPI-2 T3SS-dependent inflammation was particularly impaired during infection with S.Tm Alpha and Delta. C) S.Tm WT relies on intracellular niches to induce inflammation and achieve colonisation of systemic tissue. A mutant deficient for SopD2 and GtgE fails to maintain the intracellular niche, leading to reduced levels of gut inflammation and impaired colonisation of systemic sites. Created in BioRender. Newson, J. (https://BioRender.com/ojbf1us).
Discussion
The intracellular lifestyle of pathogenic Salmonella enterica is driven by the activity of SPI-2 T3SS effectors, but efforts to characterise the function of individual effectors have proven complicated, either by instances of interdependency or redundancy between effectors, or by the logistical difficulties in characterising more than 30 proteins across different experimental contexts. Here, we designed SPI-2 effector multimutants to explore which effector cohorts are critical for pathogenesis in a logistically easier manner, and showed how such tools can be used to find a minimal set of effectors responsible for key phenotypes, using SPI-2-dependent promotion of gut inflammation as an example.
In designing and constructing SPI-2 effector multimutants, we loosely grouped effectors that reportedly contribute to similar functions. For example, the six effectors deleted in S.Tm Alpha (sseF, sseG, sifA, sseJ, pipB2, steA) collectively contribute to development and maintenance of the SCV, while S.Tm Beta is deficient for six effectors (sseK1, sseK2, sseK3, gtgA, gogA, pipA) that antagonise different aspects of host cell signalling pathways. The rational grouping of deletions is dependent on the reported function of each effector (Fig. 1A) (reviewed in refs. 12,13), and many effectors have functions that are unknown or disputed. Thus, it is possible that unreported functions or inter-effector relationships may contribute to phenotypes that are masked by the current design. Similarly, undiscovered effectors likely exist and the activity of those effectors may contribute to shared phenotypes. While we observed strong phenotypes for several multimutants (S.Tm Alpha, Delta, and Zeta), other mutants (S.Tm Beta, Gamma, and Epsilon) representing approximately half of the known SL1344 effector repertoire phenocopied S.Tm WT in different infection models. It is possible that these effectors do have phenotypes in other infection models (e.g., in a different host species, or during chronic infection), or that the impact is too subtle to measure via the methods used here. Alternatively, more pronounced phenotypes may emerge when particular effector deletions are grouped together in different combinations to those constructed here. Ultimately, further careful characterisation of these mutants in different infectious contexts and using different methodology will be useful to fully characterise the role of these effectors. An alternative explanation for the lack of strong phenotypes for several mutants tested here is the context-dependency of deletion mutants, described elsewhere as the effector network hypothesis47,48,49. Effectors of the gut pathogen Citrobacter rodentium reportedly form robust networks that can tolerate the loss of a number of effectors, but deletion of an increasingly large number of effectors ultimately causes a collapse of virulence phenotypes back to an avirulent level. Importantly, this same study describes context-dependent essentiality of effectors, in which deletion of a single effector may or may not produce a strong phenotype depending on the availability of other effectors47. Certainly, this possibility may also exist for the effector cohort of S.Typhimurium, and this may complicate the comparison of studies such as ours with previous and future work. More broadly, the study of how complex genetic interactions produce virulence phenotypes remains an important challenge for modern bacterial genetics. We anticipate that new advances in systems biology and network dynamics will be well-supported by experimental data describing phenotypes for multimutant strains, as shown for Salmonella spp. (here, and in ref. 15) and for other pathogens with extensive effector repertoires47,50,51.
Indeed, other studies have employed the strategy of sequentially deleting multiple genes encoding Salmonella effector proteins, though the design and rationale for these efforts varies. Chen et al.15 iteratively deleted the majority of known SPI-2 effectors in a single genetic background, producing an ‘effectorless’ S.Tm SL1344 derivative that is otherwise competent for SPI-2 T3SS assembly and function. Restoring selected effectors to this effectorless strain by complementation allowed for the identification of a ‘minimal network’ of effectors that was sufficient for virulence during oral infection (sifA, sseFG, steA, sopD2, and spvBCD)15. Elsewhere, separate studies have focused on deleting core sets of effectors to produce a strain that is attenuated to ΔssaV-levels of virulence. Strong phenotypes have thus been reported for a seven-fold deletion strain (S.Tm ΔsseF ΔsseG ΔsifA ΔsopD2 ΔsseJ ΔsteA ΔpipB2)20, and separately for a five-fold deletion (S.Tm ΔsifA ΔspvB ΔsseF ΔsseJ ΔsteA, created in a SPI-1 T3SS-deficient background)21. These efforts represent important steps in understanding how individual effectors contribute to strong collective phenotypes, but they are less useful in contexts where screening for individual effectors is important. The advantage of our strategy described here is that the activity of all effectors can be explored in a single experimental context, and responsible effectors can subsequently be identified by use of simpler mutants. An important caveat to our approach is the use of particular single mutants originally constructed in an S.Tm 14028S background prior to transduction into S.Tm SL1344, and while this is considered acceptable practice in the field52,53,54,55,56,57, this can result in the concomitant transfer of genetic elements from 14028S that are distinct from those found in SL1344. Ultimately, we anticipate that these multimutant strains could be used to screen for SPI-2 T3SS effector functions in other experimental contexts and infection models, for example to study chronic carriage in genetically resistant mice, intracellular replication in vitro in various host cell types, virulence phenotypes in various genetically-modified mouse backgrounds, or performance in reporter assays that measure cell signalling outcomes.
Our work highlights the strong contribution of SopD2 and GtgE to virulence in both oral and systemic infection. The molecular target of both of these effectors is the host GTPase Rab3244,58, which restricts intracellular bacteria via its nucleotide exchange factor BLOC-359. The acquisition of SopD2 and GtgE by S.Typhimurium permits the complementary antagonism of Rab32, in which SopD2 functions as a GAP mimic to limit Rab32 GTPase activity, while GtgE directly proteolytically cleaves Rab3244,58. In the absence of these effectors, Rab32 and the co-factor BLOC-3 facilitate the delivery of itaconate to the SCV60,61, which restricts intravacuolar S.Tm by metabolic disruption of the glyoxylate shunt and thereby reduces bacterial replication62. Thus, effector-mediated disruption of the Rab32-BLOC-3-itaconate axis represents an important strategy for the success of intracellular S.Tm populations. While it had been established that SopD2 and GtgE were important for promoting intracellular survival in systemic niches44, the contributions of these effectors to gut pathology and inflammation remained unknown.
Here, we show that S.Tm Delta and S.Tm ΔsopD2ΔgtgE cannot reach systemic niches following oral infection (Fig. 3), and this mutant also show severe attenuation in systemic sites during intraperitoneal infection (Fig. 2), similar to S.Tm ΔssaV10,36. Given that itaconate-mediated disruption of intracellular S.Tm restricts actively replicating bacteria62, this may suggest that bacterial replication is an important activity for successful migration from the gut to systemic niches, or that cell-intrinsic host defences impose particularly stringent control of intracellular bacteria during these migration events or during subsequent bacterial growth in systemic niches. Importantly, our current work extends previous knowledge by discovering a previously unknown function of SopD2 and GtgE in eliciting mucosal inflammation in a SPI-1 T3SS-deficient background (Figs. 4C–E, and 5C–F). This finding will enable future work at molecular and cellular scales to explore why the S.Tm ΔinvGΔsopD2ΔgtgE mutant is drastically impaired at inducing gut inflammation. It may be that a reduction of bacterial numbers in the gut tissue causes a corresponding impairment of gut inflammation, and indeed we observed a modest reduction in CFU in the mesenteric lymph node (Fig. 5B) and faeces (Figure. S4B), and similarly a slight reduction in the intracellular population within caecal tissue (Fig. 5D). However, we cannot exclude the possibility that these effectors trigger a pro-inflammatory signalling response that promotes inflammation and enteropathy in the gut. Future work should focus on the molecular mechanisms that underpin how SopD2 and GtgE promote S.Tm growth and survival in the gut, on how this affects inflammation and mucosal pathology, and on how host cell defences (e.g., itaconate) prevent pathogen migration to systemic sites.
While we observed the strongest deficiency for S.Tm Delta, we also found that both S.Tm Alpha and S.Tm Zeta were significantly reduced in the liver and spleen during both oral (Fig. 3) and systemic infection models (Fig. 2). We observed that S.Tm Alpha colonised these sites at approximately S.Tm ΔssaV levels by day 2 post infection (Figure. S1C), then increased modestly in the following days (Fig. 2B), suggesting this mutant can still replicate intracellularly to some extent, despite lacking the principal effectors mediating SCV maturation and expansion. Alternatively, it may be possible that this increase is attributable to extra-vacuolar or extracellular replication, or to cell-to-cell spread via efferocytosis or simply bacterial egress and reinvasion63,64,65. Future work, especially using in vitro models of infection, will be useful to determine the replicative defect of this strain. We observed that S.Tm Alpha ΔinvG was greatly attenuated at inducing mucosal inflammation by day 4 post infection (Fig. 4C), similar to S.Tm Delta ΔinvG, and this is consistent with previous work linking some of these effectors to gut inflammation21. Future work is needed to understand which minimal subset of effectors contribute to this activity, and to understand how effectors responsible for intracellular replication contribute to the induction of gut inflammation. Separately, we observed a similarly strong phenotype for S.Tm Zeta, which is deficient for the regulator SpvR and thus impaired for expression of genes on the virulence plasmid regulon spvABCD66,67. Effectors on this operon reportedly have a range of functions: SpvB is an ADP-ribosyltransferase which causes disruption to the host cytoskeleton and also promotes cell death via apoptosis68,69,70; SpvC has anti-inflammatory functions via its phosphothreonine lyase activity against several MAPK signalling proteins71,72,73; while SpvD acts as a cysteine protease to inhibit NF-kB signalling, possibly by targeting host exportin Xpo274,75. In this study, we show that S.Tm Zeta is strongly attenuated at colonising systemic niches (Fig. 3B) but remains partially competent for inducing SPI-2 T3SS-dependent gut inflammation (Fig. 4C), which suggests these activities are not necessarily linked, but further work is needed to understand how the reported molecular activities of these proteins contributes to these disease phenotypes. In addition, future work should utilise simpler mutants (e.g., single or double mutants) to narrow these multimutant phenotypes to the responsible effectors, followed by complementation of these candidate genes to restore phenotypes to that of the WT parent strain. Ultimately, we recommend this burden of proof when using these multimutant strains (as described in Fig. 5 for S.Tm Delta), in order to confidently link mutant genotypes to phenotypes and to discount any confounding impact of polar effects or other genetic interactions.
In conclusion, we describe how multimutants created by sequential deletion of functionally linked genes can be easily used in a variety of experimental contexts to gain new insights into bacterial virulence. We show that effector cohorts linked to intracellular replication and protection from host cell defences are important for migration from the gut to systemic niches, and these same cohorts also contribute to SPI-2 T3SS-dependent gut inflammation. Finally, we show that the effectors SopD2 and GtgE together are necessary for these phenotypes, providing new insights into how the SPI-2 T3SS contributes to gut infection and migration within the host. We anticipate that these multimutants will prove useful in other experimental contexts to provide new insights into bacterial virulence strategies.
Methods
Strains used in this study
All bacterial strains used in this study were S.Tm SL1344 SB30076 or derivatives and are listed in Table S2. Strains in cryostorage at −80 °C were streaked to selective media and subsequently used to inoculate overnight cultures comprising lysogeny broth (LB) medium containing appropriate antibiotics (50 µg/ml streptomycin, 50 µg/ml ampicillin, 50 µg/ml kanamycin, or 15 µg/ml chloramphenicol, as required).
Strain construction
All primers used for strain construction and validation are listed in Table S3. Single mutant strains in an SL1344 background were constructed using the lambda-red protocol, in which a gene of interest is replaced with an antibiotic resistance cassette flanked by FRT sites22. Primers were designed with approximately 40 base pairs flanking the gene of interest and 20 base pairs of an antibiotic resistance cassette. Plasmids pKD3 or pKD4 were used as DNA templates in PCR reactions to amplify products suitable for gene replacement with cassettes encoding chloramphenicol (pKD3) or kanamycin (pKD4) resistance via homologous recombination. S.Tm SL1344 carrying the plasmid pKD46 was incubated for 3 h at 30 °C in LB containing 50 µg/ml ampicillin and 10 mM arabinose. Cells were washed in ice cold water and concentrated via centrifugation, then transformed with purified DNA via electroporation. Cells were let to recover in LB for 1 h at 37 °C, then plated to LB agar plates containing either 50 µg/ml kanamycin or 15 µg/ml chloramphenicol, as required. Colonies were picked and genotyped via PCR with primers flanking the replaced gene of interest (Table S3). Separately, single mutant strains in 14028S background were generated previously23. P22 lysates were generated from these single mutant strains, and used to transfer the deletion of interest to a clean strain of S.Tm SL1344, which was subsequently passaged via replating several times to promote clearance of phage and re-genotyped via PCR. Multimutants were similarly constructed by repeated rounds of P22 transduction as above. Strains bearing both chloramphenicol and kanamycin resistance (i.e., after two rounds of P22 transduction) had these resistance cassettes removed via electroporation with pCP20 encoding the Flp recombinase flippase. All strains were re-genotyped after each round of Flp-FRT recombination, to avoid unwanted recombination events at FRT scar sites.
Chromosomal complementation of effector genes
Mutant strains deficient for sopD2 and gtgE were complemented with these genes via subcloning into a suicide vector followed by conjugation and homologous recombination into recipient strains. Briefly, PCR was used to generate amplicons comprising either sopD2 or gtgE with 1000 bp flanking regions and suitable restriction sites. Amplicons were cloned into vector pSB890 via T4 DNA ligase reactions, then used to transform electrocompetent E. coli SM10λpir. Overnight cultures of recipient strains were prepared, then combined with cultures of donor strains. Selection with sucrose and tetracycline was used to identify successful conjugation and recombination events, which were confirmed by genotyping PCR.
Whole-genome sequencing and bioinformatics analysis
Overnight cultures of multimutant strains were pelleted by centrifugation and genomic DNA was extracted using a QIAmp DNA Mini Kit (Qiagen) according to the manufacturer’s instructions. Library preparation and short-read Illumina sequencing were performed by BMKGENE to confirm deletion of target genes and assess the degree of other polymorphisms in the genome. The resulting raw reads were cleaned by removing adaptor sequences, low-quality-end trimming and removal of low-quality reads using BBTools v 38.18 using the parameters trimq = 14, maq = 20, maxns = 0 and minlength = 45. (Bushnell, B. BBMap. Available from: https://sourceforge.net/projects/bbmap/.). The genetic changes in the strains as compared to the reference genome (GCF_000210855.2) were identified using breseq (v. 0.38) run in consensus mode with default parameters77. Sequencing data is available from the European Nucleotide Archive (ENA) using the accession number PRJEB83585 [ENA Browser].
Animal husbandry
Animal experiments were conducted in accordance with the Swiss Federal Government guidelines in animal experimentation law (SR 455.163 TVV). Protocols used were approved by the Cantonal Veterinary Office of the canton Zurich, Switzerland (Kantonales Veterinäramt ZH licences 108/2022, 109/2022, 158/2019, 193/2016). Animals were bred and kept under specific pathogen free conditions in individually ventilated cages (light/dark cycle 12:12 hrs, room temperature 21 ± 1 °C, humidity 50 ± 10%) (EPIC and RCHCI facilities, ETH Zurich). Wild-type C57BL/6 J mice were used for all in vivo experiments described here. Mice were aged 8-10 weeks at the start of experiments, and a balanced number of males and females was used. Mice were monitored daily and scored for health status in a range of criteria per animal licence requirements, and euthanised prior to experimental endpoint if necessary.
Animal infection experiments
Mice were infected and treated following the experimental schemes described in each figure and corresponding figure legend. For infections requiring intraperitoneal injection, overnight cultures were incubated on a rotating wheel at 37 °C for 12 h. Overnight cultures were washed in PBS then diluted to achieve ~104 CFU/ml. For single infections (Fig. 2B), mice received 100 µl of this washed solution by intraperitoneal injection, giving an infectious dose of ~103 CFU. For mixed infections (Fig. 2D), mice received 100 µl of washed solution to achieve an inoculum of 103 CFU comprising equivalent volumes of each strain, as required. For infections requiring oral gavage (Figs. 3–5), mice were gavaged with 25 mg streptomycin one day prior to infection. Overnight cultures were used to inoculate subcultures which were incubated on a rotating wheel at 37 °C for 4 h. Subcultures were washed in PBS then aliquoted to prepare inocula comprising ~5 × 107 CFU in a 50 µl volume, which was delivered to the mice by oral gavage. Faeces was collected in pre-weighed tubes containing 1 ml PBS and homogenised with a steel ball for 2 min at 25 Hz using a Tissue-Lyser (Qiagen). Mice were euthanised at the indicated time-points, and organs were aseptically removed. CFU per organ was quantified by plating to MacConkey agar containing 50 µg/ml streptomycin. Data for liver, spleen, and mesenteric lymph node is presented as CFU per organ, while data for faeces is presented as CFU per gram of faeces.
Measurement of genomic barcodes by qPCR
Overnight cultures were inoculated with homogenates of indicated organs to enrich for bacterial genetic material, comprising 100 µl homogenate in 2 ml LB and appropriate antibiotics. Cultures were incubated for 12 h at 37 °C on a rotating wheel. Overnight cultures were pelleted by centrifugation and genomic DNA was extracted using a QIAmp DNA Mini Kit (Qiagen) according to the manufacturer’s instructions. The abundance of each genetic tag was measured by qPCR as described previously78. Relative proportions of each tag were calculated by dividing the DNA copy number of each tag by the sum of all tags within a sample.
Tissue culture infection
HeLa cells were maintained in Dulbecco’s Modified Eagle Medium (DMEM) containing high glucose, sodium pyruvate, and GlutaMAX™ (ThermoFisher) supplemented with 10% (v/v) foetal bovine serum (ThermoFisher) and 1% (v/v) penicillin-streptomycin (ThermoFisher). Cells at high density were passaged using TrypLE Express (ThermoFisher) as required. At 24 h before infection, HeLa cells were seeded to 12 well plates at an approximate density of 5 × 105 cells per well. Bacterial strains were incubated overnight at 37 °C, then used to inoculate subcultures which were incubated on a rotating wheel at 37 °C for 4 h. Bacterial subcultures were diluted to an approximate concentration of 2.5 × 107 cells/ml in DMEM without penicillin-streptomycin. HeLa cells were washed with PBS, then provided with DMEM containing diluted bacteria to achieve an approximate MOI of 50. Plates were briefly centrifuged at 500 × g for 5 min to synchronise and promote infection, then incubated at 37 °C for 30 min. Cells were subsequently washed with PBS then provided with DMEM containing 100 μg/ml gentamicin, and were incubated at 37 °C for 1 h to kill extracellular bacteria. At ~2 h post infection, cells were washed with PBS then lysed with 0.1% Triton X-100 diluted in PBS. Lysed cells were collected via pipette, vortexed briefly, then serially diluted and plated to MacConkey agar containing 50 µg/ml streptomycin. CFU were enumerated after overnight incubation of agar plates at 37 °C.
Histology
Tissue samples were embedded in O.C.T. (Sakura), snap-frozen in liquid nitrogen, and stored at −80 °C. Cryosections were prepared at 5 µm width and mounted on glass slides, then stained with hematoxylin and eosin (H&E). Pathological evaluation was performed in a blinded manner based on the criteria described previously37. Briefly, samples were scored on four criteria: degree of submucosal oedema; infiltration of polymorphonuclear granulocytes into the lamina propria; number of goblet cells; and integrity of the epithelia. Scores for each category were combined to achieve a total score representing the pathological state of each sample.
Lipocalin-2 ELISA
Homogenised faecal samples were thawed from storage at -20 °C and centrifuged to remove faecal material. Lipocalin-2 levels in the supernatant were quantified using a Lipocalin-2 ELISA kit (R & D Systems) according to the manufacturer’s instructions. All samples were analysed in duplicate at three different dilutions (undiluted, 1:20, and 1:400), and concentrations were determined by four parameter logistic regression curve.
Gentamicin protection assay for caecal tissue
Caecal tissue was aseptically extracted from mice following euthanisation, and incubated for 30 min in PBS containing 400 μg/ml gentamicin to kill extracellular bacteria. Tissue was then washed rigorously six times in PBS, then homogenised with a steel ball for 2 min at 25 Hz using a Tissue-Lyser (Qiagen). CFU was quantified by plating to MacConkey agar containing 50 µg/ml streptomycin.
Statistical analysis and software
Where applicable, statistical significance was assessed by Mann-Whitney U test, as described in figure legends. No statistical methods were used to predetermine sample sizes. Data collection and analysis were not performed blind to the conditions of the experiments. GraphPad Prism v10 was used to perform statistical tests and generate graphs. BioRender was used to generate some graphical elements, including experimental schemes and Fig. 6. Figures were assembled in Inkscape v1.3.2.
Reporting summary
Further information on research design is available in the Nature Portfolio Reporting Summary linked to this article.
Data availability
The whole-genome sequencing data for the twelve multimutant strains generated in this study are available in the European Nucleotide Archive (ENA) under accession number PRJEB83585 [ENA Browser]. Source data are provided with this paper.
References
Galan, J. E. & Waksman, G. Protein-injection machines in bacteria. Cell 172, 1306–1318 (2018).
Deng, W. et al. Assembly, structure, function and regulation of type III secretion systems. Nat. Rev. Microbiol 15, 323–337 (2017).
Han J., et al. Infection biology of Salmonella enterica. EcoSal. Plus 12, eesp00012023 (2023).
Galán, J. E. & Curtiss, R. Cloning and molecular characterization of genes whose products allow Salmonella typhimurium to penetrate tissue culture cells. Proc. Natl. Acad. Sci. USA 86, 6383–6387 (1989).
Galán, J. E. Salmonella Typhimurium and inflammation: a pathogen-centric affair. Nat. Rev. Microbiol. 19, 716–725 (2021).
Fattinger, S. A., Sellin, M. E. & Hardt, W. D. Salmonella effector driven invasion of the gut epithelium: breaking in and setting the house on fire. Curr. Opin. Microbiol 64, 9–18 (2021).
Shea, J. E., Hensel, M., Gleeson, C. & Holden, D. W. Identification of a virulence locus encoding a second type III secretion system in Salmonella typhimurium. Proc. Natl. Acad. Sci. USA 93, 2593–2597 (1996).
Hensel, M. et al. Simultaneous identification of bacterial virulence genes by negative selection. Science 269, 400–403 (1995).
Maier, L. et al. Granulocytes impose a tight bottleneck upon the gut luminal pathogen population during Salmonella typhimurium colitis. PLoS Pathog. 10, e1004557 (2014).
Hapfelmeier, S. et al. The Salmonella pathogenicity island (SPI)-2 and SPI-1 type III secretion systems allow Salmonella serovar typhimurium to trigger colitis via MyD88-dependent and MyD88-independent mechanisms. J. Immunol. 174, 1675–1685 (2005).
LaRock, D. L., Chaudhary, A. & Miller, S. I. Salmonellae interactions with host processes. Nat. Rev. Microbiol 13, 191–205 (2015).
Pillay T. D., et al. Speaking the host language: how Salmonella effector proteins manipulate the host. Microbiology (Reading) 169, 001342 (2023).
Jennings, E., Thurston, T. L. M. & Holden, D. W. Salmonella SPI-2 type III secretion system effectors: molecular mechanisms and physiological consequences. Cell Host Microbe 22, 217–231 (2017).
Haraga, A., Ohlson, M. B. & Miller, S. I. Salmonellae interplay with host cells. Nat. Rev. Microbiol 6, 53–66 (2008).
Chen, D. et al. Systematic reconstruction of an effector-gene network reveals determinants of Salmonella cellular and tissue tropism. Cell Host Microbe 29, 1531–1544.e9 (2021).
Bayer-Santos, E. et al. The Salmonella effector SteD mediates MARCH8-dependent ubiquitination of MHC II molecules and inhibits T cell activation. Cell Host Microbe 20, 584–595 (2016).
Stapels, D. A. C. et al. Salmonella persisters undermine host immune defenses during antibiotic treatment. Science 362, 1156–1160 (2018).
Buckner, M. M. C., Croxen, M., Arena, E. T. & Finlay, B. B. A comprehensive study of the contribution of Salmonella enterica serovar Typhimurium SPI2 effectors to bacterial colonization, survival, and replication in typhoid fever, macrophage, and epithelial cell infection models. Virulence 2, 208–216 (2011).
Figueira R., Watson K. G., Holden D. W., Helaine S. Identification of Salmonella pathogenicity island-2 type iii secretion system effectors involved in intramacrophage replication of S. enterica serovar typhimurium: implications for rational vaccine design. mBio. https://doi.org/10.1128/mbio.00065-13 (2013).
Knuff-Janzen, K., Tupin, A., Yurist-Doutsch, S., Rowland, J. L. & Finlay, B. B. Multiple Salmonella-pathogenicity island 2 effectors are required to facilitate bacterial establishment of its intracellular niche and virulence. PLOS ONE 15, e0235020 (2020).
Matsuda S., Haneda T., Saito H., Miki T., Okada N. Salmonella enterica effectors SifA, SpvB, SseF, SseJ, and SteA contribute to type III secretion system 1-independent inflammation in a streptomycin-pretreated mouse model of colitis. Infect. Immun. 87, e00872-18 (2019).
Datsenko, K. A. & Wanner, B. L. One-step inactivation of chromosomal genes in Escherichia coli K-12 using PCR products. Proc. Natl. Acad. Sci. 97, 6640–6645 (2000).
Porwollik, S. et al. Defined single-gene and multi-gene deletion mutant collections in Salmonella enterica sv Typhimurium. PLoS One 9, e99820 (2014).
Zinder, N. D. & Lederberg, J. Genetic exchange in Salmonella. J. Bacteriol. 64, 679–699 (1952).
Zinder, N. D. Bacterial transduction. J. Cell Physiol. Suppl. 45, 23–49 (1955).
Cherepanov, P. P. & Wackernagel, W. Gene disruption in Escherichia coli: TcR and KmR cassettes with the option of Flp-catalyzed excision of the antibiotic-resistance determinant. Gene 158, 9–14 (1995).
Shea, J. E., Beuzon, C. R., Gleeson, C., Mundy, R. & Holden, D. W. Influence of the Salmonella typhimurium pathogenicity island 2 type III secretion system on bacterial growth in the mouse. Infect. Immun. 67, 213–219 (1999).
Lawley, T. D. et al. Genome-wide screen for Salmonella genes required for long-term systemic infection of the mouse. PLoS Pathog. 2, e11 (2006).
Newson, J. P. M. et al. Antibiotic-recalcitrant Salmonella exploits post-antibiotic microbiota disruption to achieve virulence-dependent transmission. Cell Rep. 44, 115969 (2025).
Meynell, G. G. & Stocker, B. A. D. Some hypotheses on the aetiology of fatal infections in partially resistant hosts and their application to mice challenged with Salmonella paratyphi-B or Salmonella typhimurium by Intraperitoneal injection. Microbiology 16, 38–58 (1957).
Bäumler, A. J., Tsolis, R. M., Valentine, P. J., Ficht, T. A. & Heffron, F. Synergistic effect of mutations in invA and lpfC on the ability of Salmonella typhimurium to cause murine typhoid. Infect. Immun. 65, 2254–2259 (1997).
Beuzón, C. R. et al. Salmonella maintains the integrity of its intracellular vacuole through the action of SifA. The. EMBO J. 19, 3235–3249 (2000).
Daniel, B. B. J. et al. Assessing microbiome population dynamics using wild-type isogenic standardized hybrid (WISH)-tags. Nat. Microbiol 9, 1103–1116 (2024).
Sintsova A., et al. mBARq: a versatile and user-friendly framework for the analysis of DNA barcodes from transposon insertion libraries, knockout mutants, and isogenic strain populations. Bioinformatics 40, btae078 (2024).
Nguyen, A. T. & McSorley, S. J. Fighting the enemy within: systemic immune defense against mucosal Salmonella infection. Immunol. Lett. 270, 106930 (2024).
Coburn, B., Li, Y., Owen, D., Vallance, B. A. & Finlay, B. B. Salmonella enterica serovar Typhimurium pathogenicity island 2 is necessary for complete virulence in a mouse model of infectious enterocolitis. Infect. Immun. 73, 3219–3227 (2005).
Barthel, M. et al. Pretreatment of mice with streptomycin provides a Salmonella enterica serovar Typhimurium colitis model that allows analysis of both pathogen and host. Infect. Immun. 71, 2839–2858 (2003). WD.
Stecher, B. et al. Comparison of Salmonella enterica serovar Typhimurium colitis in germfree mice and mice pretreated with streptomycin. Infect. Immun. 73, 3228–3241 (2005).
Kaniga, K., Bossio, J. C. & Galán, J. E. The Salmonella typhimurium invasion genes invF and invG encode homologues of the AraC and PulD family of proteins. Mol. Microbiol 13, 555–568 (1994).
Coombes, B. rianK. et al. Analysis of the contribution of Salmonella pathogenicity islands 1 and 2 to enteric disease progression using a novel bovine ileal loop model and a murine model of infectious enterocolitis. Infect. Immun. 73, 7161–7169 (2005).
Stecher, B. et al. Salmonella enterica serovar typhimurium exploits inflammation to compete with the intestinal microbiota. PLoS Biol. 5, 2177–2189 (2007).
Diard, M. et al. Stabilization of cooperative virulence by the expression of an avirulent phenotype. Nature 494, 353–356 (2013).
Gül, E. et al. The microbiota conditions a gut milieu that selects for wild-type Salmonella Typhimurium virulence. PLoS Biol. 21, e3002253 (2023).
Spanò, S., Gao, X., Hannemann, S., Lara-Tejero, M. & Galán, J. E. A bacterial pathogen targets a host rab-family GTPase defense pathway with a GAP. Cell Host Microbe 19, 216–226 (2016).
Dolowschiak, T. et al. IFN-gamma hinders recovery from mucosal inflammation during antibiotic therapy for Salmonella gut infection. Cell Host Microbe 20, 238–249 (2016).
Fattinger, S. A. et al. Salmonella Typhimurium discreet-invasion of the murine gut absorptive epithelium. PLoS Pathog. 16, e1008503 (2020).
Ruano-Gallego D., et al. Type III secretion system effectors form robust and flexible intracellular virulence networks. Science 371, eabc9531 (2021).
Sanchez-Garrido, J., Alberdi, L., Chatterjee, S., Frankel, G. & Mullineaux-Sanders, C. Type III secretion system effector subnetworks elicit distinct host immune responses to infection. Curr. Opin. Microbiol 64, 19–26 (2021).
Sanchez-Garrido, J., Ruano-Gallego, D., Choudhary, J. S. & Frankel, G. The type III secretion system effector network hypothesis. Trends Microbiol 30, 524–533 (2022).
Wibawa R. R., Li P., McCaffrey K. & Hartland E. L. Using Genomic Deletion Mutants to Investigate Effector-Triggered Immunity During Legionella pneumophila Infection, p 23-41. In Kufer T. A., Kaparakis-Liaskos M. (ed), Effector-Triggered Immunity: Methods and Protocols, Springer (2022).
O’Connor, T. J., Boyd, D., Dorer, M. S. & Isberg, R. R. Aggravating genetic interactions allow a solution to redundancy in a bacterial pathogen. Science 338, 1440–1444 (2012).
Nguyen, B. D. et al. Import of Aspartate and Malate by DcuABC Drives H(2)/fumarate respiration to promote initial Salmonella gut-lumen colonization in mice. Cell Host Microbe 27, 922–936.e6 (2020).
Laganenka, L. et al. Interplay between chemotaxis, quorum sensing, and metabolism regulates Escherichia coli-Salmonella Typhimurium interactions in vivo. PLoS Pathog. 21, e1013156 (2025).
Chau N. Y. E., et al. (p)ppGpp-dependent regulation of the nucleotide hydrolase ppnn confers complement resistance in Salmonella enterica serovar typhimurium. Infect. Immun. 89, e00639-20 (2021).
Geiser P., et al. Salmonella enterica serovar typhimurium exploits cycling through epithelial cells to colonize human and murine enteroids. mBio 12, e02684-20 (2021).
Powers, T. R. et al. Intracellular niche-specific profiling reveals transcriptional adaptations required for the cytosolic lifestyle of Salmonella enterica. PLoS Pathog. 17, e1009280 (2021).
Schubert, C. et al. Monosaccharides drive Salmonella gut colonization in a context-dependent or -independent manner. Nat. Commun. 16, 1735 (2025).
Spanò, S. & Galán, J. E. A Rab32-dependent pathway contributes to Salmonella typhi host restriction. Science 338, 960–963 (2012).
Gerondopoulos, A., Langemeyer, L., Liang, J.-R., Linford, A. & Barr, F. rancisA. BLOC-3 mutated in hermansky-pudlak syndrome Is a Rab32/38 guanine nucleotide exchange factor. Curr. Biol. 22, 2135–2139 (2012).
Chen, M. et al. Itaconate is an effector of a Rab GTPase cell-autonomous host defense pathway against Salmonella. Science 369, 450–455 (2020).
Lian, H. et al. Parkinson’s disease kinase LRRK2 coordinates a cell-intrinsic itaconate-dependent defence pathway against intracellular Salmonella. Nat. Microbiol 8, 1880–1895 (2023).
Michelucci, A. et al. Immune-responsive gene 1 protein links metabolism to immunity by catalyzing itaconic acid production. Proc. Natl. Acad. Sci. USA 110, 7820–7825 (2013).
Hiyoshi, H. et al. Virulence factors perforate the pathogen-containing vacuole to signal efferocytosis. Cell Host Microbe 30, 163–170.e6 (2022).
Knodler, L. A. et al. Dissemination of invasive Salmonella via bacterial-induced extrusion of mucosal epithelia. Proc. Natl. Acad. Sci. USA 107, 17733–17738 (2010).
Grant, A. J. et al. Attenuated Salmonella Typhimurium lacking the pathogenicity island-2 type 3 secretion system grow to high bacterial numbers inside phagocytes in mice. PLoS Pathog. 8, e1003070 (2012).
Roudier, C., Fierer, J. & Guiney, D. G. Characterization of translation termination mutations in the spv operon of the Salmonella virulence plasmid pSDL2. J. Bacteriol. 174, 6418–6423 (1992).
Guiney D. G., Fierer J. The role of the spv genes in Salmonella pathogenesis. Front. Microbiol. 2, 129 (2011).
Lesnick, M. L., Reiner, N. E., Fierer, J. & Guiney, D. G. The Salmonella spvB virulence gene encodes an enzyme that ADP-ribosylates actin and destabilizes the cytoskeleton of eukaryotic cells. Mol. Microbiol 39, 1464–1470 (2001).
Tezcan-Merdol, D. et al. Actin is ADP-ribosylated by the Salmonella enterica virulence-associated protein SpvB. Mol. Microbiol 39, 606–619 (2001).
Libby, S. J., Lesnick, M., Hasegawa, P., Weidenhammer, E. & Guiney, D. G. The Salmonella virulence plasmid spv genes are required for cytopathology in human monocyte-derived macrophages. Cell Microbiol 2, 49–58 (2000).
Mazurkiewicz, P. et al. SpvC is a Salmonella effector with phosphothreonine lyase activity on host mitogen-activated protein kinases. Mol. Microbiol 67, 1371–1383 (2008).
Haneda, T. et al. Salmonella type III effector SpvC, a phosphothreonine lyase, contributes to reduction in inflammatory response during intestinal phase of infection. Cell Microbiol 14, 485–499 (2012).
Zhu, Y. et al. Structural insights into the enzymatic mechanism of the pathogenic MAPK phosphothreonine lyase. Mol. Cell 28, 899–913 (2007).
Grabe, G. J. et al. The Salmonella effector SpvD is a cysteine hydrolase with a serovar-specific polymorphism influencing catalytic activity, suppression of immune responses, and bacterial virulence. J. Biol. Chem. 291, 25853–25863 (2016).
Rolhion, N. et al. Inhibition of nuclear transport of NF-ĸB p65 by the Salmonella type III secretion system effector SpvD. PLOS Pathog. 12, e1005653 (2016).
Hoiseth, S. K. & Stocker, B. A. Aromatic-dependent Salmonella typhimurium are non-virulent and effective as live vaccines. Nature 291, 238–239 (1981).
Deatherage, D. E. & Barrick, J. E. Identification of mutations in laboratory-evolved microbes from next-generation sequencing data using breseq. Methods Mol. Biol. 1151, 165–188 (2014).
Grant, A. J. et al. Modelling within-host spatiotemporal dynamics of invasive bacterial disease. PLoS Biol. 6, e74 (2008).
Acknowledgements
This work has been funded by grants from the Swiss National Science Foundation (310030B_173338/1, 310030_192567, 10.001.588) to W.-D.H., and also supported by the NCCR Microbiomes, funded by the Swiss National Science Foundation (51NF40_180575; to SS and WDH). J.P.M.N. was supported by a Swiss Government Excellence Scholarship (2019.0843). NMA was funded by the National Institute of Health (AI083359) and The Welch Foundation (I-1704). The authors would like to thank members of the Hardt lab for productive discussion and for technical support. We would like to thank the staff at RCHCI and EPIC animal facilities, and the staff at the Institute of Microbiology at ETH Zurich for their support.
Author information
Authors and Affiliations
Contributions
J.P.M.N., F.G., P.P., N.B., A.M., S.M., A.S., N.A., S.S., and W.-D.H. conceived and designed the experiments. J.P.M.N., F.G., P.P., N.B., A.M., A.S., M.B., Y.S., S.M., and U.E. performed the experiments and analysed the data. J.P.M.N. and W.-D.H. wrote the manuscript. All authors read, commented, and approved the manuscript.
Corresponding authors
Ethics declarations
Competing interests
The authors declare no competing interests.
Peer review
Peer review information
Nature Communications thanks Young Min Kwon, who co-reviewed with Asim Abbasi, and the other, anonymous, reviewers for their contribution to the peer review of this work. A peer review file is available.
Additional information
Publisher’s note Springer Nature remains neutral with regard to jurisdictional claims in published maps and institutional affiliations.
Source data
Rights and permissions
Open Access This article is licensed under a Creative Commons Attribution 4.0 International License, which permits use, sharing, adaptation, distribution and reproduction in any medium or format, as long as you give appropriate credit to the original author(s) and the source, provide a link to the Creative Commons licence, and indicate if changes were made. The images or other third party material in this article are included in the article’s Creative Commons licence, unless indicated otherwise in a credit line to the material. If material is not included in the article’s Creative Commons licence and your intended use is not permitted by statutory regulation or exceeds the permitted use, you will need to obtain permission directly from the copyright holder. To view a copy of this licence, visit http://creativecommons.org/licenses/by/4.0/.
About this article
Cite this article
Newson, J.P.M., Gürtler, F., Piffaretti, P. et al. Salmonella multimutants enable efficient identification of SPI-2 effector protein function in gut inflammation and systemic colonization. Nat Commun 16, 9795 (2025). https://doi.org/10.1038/s41467-025-64760-w
Received:
Accepted:
Published:
Version of record:
DOI: https://doi.org/10.1038/s41467-025-64760-w





