Abstract
Hydrogels are crucial for soft bioelectronics in long-term health monitoring; however, reconciling skin comfort with environmental resilience remains a major challenge. We present a 392 nm-thick organohydrogel nanofilm electrode that mimics skin deformation, offers high gas/water vapor/sweat permeability and heat transfer, and remains functional under various extreme conditions. The electrode comprises a genipin-crosslinked gelatin matrix, reinforced by polyurethane nanomeshes and plasticized with a glycerol/sodium chloride/tannic acid electrolyte. It achieves ultralow flexural rigidity (8.7 × 10−11 nN·m), high stretchability (166.3% strain), toughness (3.0 MJ m−3), adhesion (365.8 µJ cm−2), and durability (1000 cycles at 100% strain). Solvent replacement strategies suppress ice formation and evaporation, preserving its physical and electrical performance under extreme conditions (−80–150 °C, 2% relative humidity, vacuum) and 200-day ambient storage. The organohydrogel nanofilm electrodes record stable electrocardiograms for 9 consecutive days with superior resistance to motion and sweat artifacts, offering a resilient platform for skin-integrated bioelectronics.
Similar content being viewed by others
Introduction
Hydrogels, whose softness, water content, and tunable chemistry echo those of living tissue, are foundational to the next generation of skin-conformal bioelectronics for continuous health monitoring and early disease intervention, even in extreme settings1,2,3. To function reliably, hydrogel-enabled epidermal electronics must satisfy two demanding but often conflicting requirements: skin adaptability, the ability to conform, breathe, adhere, and move with epidermis during daily life, and environmental adaptability, the capacity to retain mechanical integrity, ionic conductivity, and biocompatibility under freezing, arid, or vacuum conditions4,5,6,7,8.
Skin adaptability is a pivotal requirement for continuous on-body health monitoring, necessitating that hydrogel-based epidermal electronics conform seamlessly to the skin without disrupting daily activities9,10,11. Skin adaptability encompasses mechanical compatibility, dynamic skin compliance with high skin adhesion and robust hydrogel-skin interfaces, and wearing comfort, characterized by favorable air and water vapor permeability, efficient sweat transport, and effective heat dissipation5,12. Incorporating catechol groups is a widely used strategy to enhance hydrogel adhesion, while reinforcing fillers significantly improve mechanical strength without sacrificing softness13,14,15. Crucially, reducing film thickness lowers flexural rigidity and shortens permeation paths for gases and heat16,17,18. For example, a 5 μm-thick microfiber-reinforced poly(vinyl alcohol) (PVA)/glycerol/sodium chloride (NaCl) hydrogel sensor conforms to human skin and reliably captures high-quality electromyography (EMG) signals for up to 48 h. It exhibits a tensile strength of approximately 6 MPa, along with good resistance to tearing and dehydration19. Similarly, a 10 μm-thick nanomesh-reinforced, gas-permeable gelatin/borax/glycerol/sodium sulfate hydrogel sensor enables continuous daily electrocardiogram (ECG) monitoring for up to 24 h20. Further reducing thickness into the sub-micrometer regime could dramatically enhance gas permeability and skin compliance17,21, however, achieving ultrathin dimensions without compromising mechanical robustness and anti-dehydration performance remains a major challenge.
Environment adaptability is equally essential for hydrogel-based devices intended for long-term use, since they need to preserve physical and electrical functionality when exposed to extreme temperatures, low humidity, vacuum, and bacteria3,22. Conventional hydrogels, due to their high water content, are highly susceptible to freezing, rapid dehydration, and mechanical failure in such environments. Approaches such as incorporating inorganic salts, binary solvents, and employing solvent replacement can help maintain conductivity and mechanical flexibility across wide temperature ranges23,24,25, while robust covalent crosslinks bolster the thermal resistance of these materials26,27,28. Nonetheless, as summarized in Supplementary Tables 119,20,29,30,31,32,33 and 234,35,36,37,38,39, achieving both high skin adaptability and environmental compatibility in a single hydrogel platform for sustained health monitoring remains a considerable challenge.
Here, these challenges are addressed by developing a sub-400 nm-thick organohydrogel nanofilm epidermal electrode for high-fidelity, long-term health monitoring, even under extreme environments. The fabrication involves stepwise dip-coating a polyurethane (PU) nanomesh with a genipin and a gelatin hydrogel dilute solution, followed by immersion in a ternary electrolyte solution of glycerol, NaCl, and tannic acid (TA). The resulting organohydrogel nanofilm achieves a thickness of 392 nm, ultralow flexural rigidity (8.7 × 10−11 nN·m), strong areal adhesion (365.8 μJ cm−2), high stretchability (166.3% strain), and robust mechanical stability (over 1000 cycles at 100% strain). It also exhibits effective air/water vapor/ sweat permeability, and heat transfer, ensuring superior wearability. This organohydrogel nanofilm maintains mechanical and electrical integrity after exposure to bacteria, extreme temperatures (−80 to 150 °C), low humidity (2% relative humidity (RH)), vacuum (−0.1 MPa), and prolonged storage (200 days at room temperature). By reliably maintaining high-quality ECG signals over 9 consecutive days of continuous use, even under challenging environmental conditions, this approach establishes a promising pathway for enduring, versatile, and accurate health monitoring across diverse scenarios, spanning everyday activities to extreme polar and aerospace environments.
Results
A sub-400 nm-thick, adaptable organohydrogel film
Previous studies demonstrated that PU nanomesh reinforcement enables nano/microfilms to simultaneously achieve high mechanical strength and ultrathin dimensions17,20. Building on this concept, a stepwise dip-coating strategy using electrospun PU nanomeshes was employed (Supplementary Fig. 1). The nanomeshes were first dip-coated in a genipin solution40, then in a high-temperature (80 °C) dilute gelatin sol containing glycerol to enhance wetting and coating uniformity. Each coating step was followed by approximately 5 s of air-drying. This stepwise dip‑coating limits genipin-gelatin contact at elevated temperature, preventing premature gelation while ensuring a homogeneous, ultrathin coating. After gelation at ambient or physiological temperature, the composite film was soaked for 24 h in a ternary electrolyte (glycerol, NaCl, TA) and finally air‑dried under ambient conditions (Supplementary Note 1, Supplementary Figs. 2 and 3).
Under optimal conditions, namely, a PU nanomesh density of 0.1 mg cm−2, 2 g of gelatin, 60 mg of genipin, and a ternary electrolyte solution with glycerol:NaCl:TA mass ratio of 92:8:2, the organohydrogel nanofilm achieves a thickness of only 392 nm (Fig. 1A, Supplementary Fig. 4). For clarity, the formulation is designated as PU0.1-GHGNT, where: PU0.1 denotes a PU nanomesh with a density of 0.1 mg cm−2; H denotes a physically cross-linked hydrogel composed of gelatin, water, and glycerol; GH represents a genipin-crosslinked gelatin hydrogel (genipin, gelatin, water, glycerol); GNT indicates the electrolyte solution (glycerol, NaCl, and TA); GHGNT refers to the organohydrogel formed by soaking the GH in the GNT; PU0.1-GHGNT thus denotes the fully reinforced nanofilm combining PU0.1 with the GHGNT layer. For comparison, PU0.1-HGNT is also defined, in which a non-crosslinked gelatin hydrogel (gelatin, glycerol, water) is soaked in GNT and reinforced with the same PU0.1 nanomesh. Subscripts indicate specific component quantities (Supplementary Table 3).
A Cross-sectional SEM image of the organohydrogel nanofilm. Scale bar, 2 μm. B Photograph of the organohydrogel nanofilm being peeled off human skin, highlighting its flexibility and conformability. Scale bar, 2 cm. C Microscopic image showing seamless conformity of the nanofilm to the human skin surface. Scale bar, 500 μm. D Schematic illustration of the internal structure of the organohydrogel nanofilm, featuring PU nanomeshes, gelatin triple helices, and covalent crosslinking. Schematic created in BioRender. zheng, m. (2025) https://BioRender.com/n1dfzla. E SEM image of the organohydrogel nanofilm conforming to a fingerprint replica, illustrating its ultrathin structure and high compliance. Scale bar, 500 μm. The inset displays an optical microscope image revealing its nanomesh-reinforced architecture. Scale bar, 5 μm. F Schematic summary of the multifunctional adaptability of the nanofilm. Skin adaptability includes gas/water vapor/sweat permeability, heat comfort, and dynamic skin compliance. Environmental adaptability includes anti-freezing, heat resistance, anti-dehydration, vacuum stability, and antibacterial properties. Schematic created in BioRender. zheng, m. (2025) https://BioRender.com/a4q91dz. Each experiment was repeated independently at least 3 times with the same results for A, C, and E.
As illustrated in Fig. 1B, C, the resulting organohydrogel nanofilm conforms readily to the curvature of a human wrist, demonstrating its sub-micron thickness, high transparency (90.5% transmittance at 550 nm). Supplementary Fig. 5 further confirms its suitability for uniform, large-scale fabrication. Figure 1D presents a schematic depiction of the internal structure of the organohydrogel nanofilm. The scanning electron microscopy (SEM) image shows the random distribution of PU nanomeshes embedded in the organohydrogel matrix, and the organohydrogel nanofilm can seamlessly conform to the surface of the rough fingerprint replica (Fig. 1E). Although the average diameter of the PU nanomesh is approximately 410 nm, the average organohydrogel nanofilm thickness is even smaller. Junction points between these nanomeshes contribute to subtle surface undulations.
The organohydrogel nanofilm demonstrates skin adaptability, characterized by permeability to gases, vapors, and sweat, favorable thermal conductivity, and dynamic mechanical compliance with human skin. Additionally, the organohydrogel nanofilm offers robust environmental resilience, exhibiting properties such as anti-freezing capability, heat and dehydration resistance, vacuum stability, and antibacterial performance. These multifunctional advantages are attributed to the ultrathin geometry, reinforced nanomesh structure, moisture retention provided by glycerol, and robust covalent crosslinking (Fig. 1F).
Mechanical and adhesive properties of the PU nanomesh reinforced organohydrogels
Figure 2A highlights the remarkable mechanical robustness of the organohydrogel nanofilm (7.2 mg), which can support a weight of 7.9 g, 1100 times its own weight. The mechanical properties are influenced by several parameters, including the gelatin content, genipin concentration, PU nanomesh density, and electrolyte composition.
A A photograph of an organohydrogel nanofilm supporting a 7.9 g weight. Scale bar, 2 cm. B Stress-strain curves of organohydrogel films with different genipin content. C Stress-strain curves of PU reinforced organohydrogel films with varied nanomesh densities. D Stress-strain curves of PU0.1-GH, PU0.1-GHGN, and PU0.1-GHGNT. E Ashby‑style plot comparing Young’s modulus and flexural rigidity of the organohydrogel nanofilm with representative epidermal electronics from different materials/structures, and skin layers. The flexural rigidity in ref. 42 was calculated from the corresponding reference. F Schematic of the tack‑separation test used to quantify human skin adhesion. G Adhesion force-separation distance curves of PU0.1-GH, PU0.1-GHGN, and PU0.1-GHGNT. H Areal adhesion energy of PU0.1-GH, PU0.1-GHGN, and PU0.1-GHGNT. Error bars represent standard deviations (SD), data represent means ± SD (n = 3 samples). Source data are provided as a Source Data file.
To obtain thinner yet robust organohydrogel films, the gelatin content was first optimized while fixing a PU nanomesh density of 0.1 mg cm−2 for dip-coating. Reducing gelatin from 8.0 to 2.0 g lowered film thickness from 2400 to 373 nm (Supplementary Fig. 6A). Below 2.0 g, a continuous film no longer formed, disrupting stress transfer and causing stress concentration, which results in a sharp drop in tensile strength and toughness (Supplementary Fig. 6B). Consequently, for practicality and balancing minimal thickness with mechanical integrity, 2.0 g of gelatin was selected for all subsequent experiments.
Genipin covalently cross‑links gelatin (Supplementary Note 2, Supplementary Fig. 7). As genipin content rises, the tensile strength increases (Fig. 2B). At 60 mg genipin (PU0.1‑G60HGNT) the tensile strength reaches 2.2 MPa with an elongation‑at‑break of 166.3%, 4.5 times higher than the physically cross‑linked control (PU0.1‑HGNT). Beyond 60 mg, excessive cross‑link density suppresses chain mobility, reducing the elongation and fracture toughness (Supplementary Fig. 8).
Reinforcement with the PU nanomesh is pivotal. Relative to the unreinforced hydrogel (GHGNT), the PU‑reinforced nanofilm (PU0.1‑GHGNT) shows a 22‑fold gain in tensile strength and a 163‑fold gain in fracture toughness, reaching 2.2 MPa and 3.0 MJ m−3, respectively (Fig. 2C, Supplementary Fig. 9). The mechanical enhancement arises from a “reinforced concrete” architecture, where the nanomesh serves to redistribute stress and dissipates energy across the organohydrogel-mesh interface. Increasing PU loading above 0.1 mg cm−2 slightly lowers strength because of stress concentration within densely packed nanomeshes, but further elevates the elongation‑at‑break (Fig. 2C).
The soaking electrolyte acts as a conductor, plasticizer and secondary cross‑linker. Glycerol softens the network, while TA strengthens it through hydrogen‑bonding (Supplementary Note 3, Supplementary Figs. 10 and 11). As a result, soaking PU0.1‑GH in the glycerol/NaCl/TA solution (forming PU0.1‑GHGNT) reduces Young’s modulus from 3.4 ± 0.2 to 1.3 ± 0.1 MPa and significantly increases the elongation‑at‑break (Fig. 2D, Supplementary Fig. 12). The modulus of 1.3 MPa closely matches that of human epidermis41. The organohydrogel nanofilm endures 1000 loading-unloading cycles at 100% strain with negligible hysteresis (Supplementary Fig. 13).
The flexural rigidity (D) of the two-dimensional film is critically related to its compliance on three-dimensional (3D) surface and is defined by the equation
Where E, t and ν represent the Young’s modulus, thickness and Poisson’s ratio of the film, respectively. By reducing the film thickness, D is effectively decreased. The flexural rigidity of the organohydrogel nanofilm is calculated as 8.7 × 10−11 nN·m, well below those of the stratum corneum (1.1 × 10−10 nN·m), basal epidermis (4.2 × 10−9 nN·m), and dermis (6.7 × 10−5 nN·m)42, ensuring reliable skin compliance. Compared to representative epidermal electronics and skin tissues, the organohydrogel nanofilm demonstrates the lowest flexural rigidity, enhancing its ability to mimic natural skin topography (Fig. 2E)17,21,42,43,44,45.
When applied to artificial skin, the organohydrogel nanofilm seamlessly conforms without visible transition at the interface (Supplementary Fig. 14). Surface contour analysis shows close topographic matching between covered and uncovered regions, unlike polydimethylsiloxane (PDMS) films, which significantly alter surface roughness. Microscopy confirms the preservation of fine skin textures beneath the organohydrogel nanofilm, in stark contrast to the blurring seen with PDMS films (Supplementary Fig. 15A−D).
Thanks to abundant polar groups (hydroxyl, carboxyl, amino, phenolic hydroxyl), the organohydrogel nanofilm adheres effectively to human skin via hydrogen bonding. Adhesion was quantified using tack-separation tests (Fig. 2F). PU0.1-GHGNT exhibited an adhesion force of 44 mN and a separation distance of 13 mm (Fig. 2G), corresponding to an areal adhesive energy of 365.8 μJ cm−2, 3.9 and 2.2 times higher than PU0.1-GH and PU0.1-GHGN, respectively (Fig. 2H). These robust adhesive properties arise from: (1) high compliance due to ultralow flexural rigidity and (2) strong molecular interactions. High compliance enlarges the contact area between the human skin and the organohydrogel nanofilm, strengthening van der Waals forces and further boosting adhesion.
Cyclic adhesion tests confirm durable adhesion across 200 attachment-detachment cycles on artificial skin (Supplementary Fig. 16). The organohydrogel nanofilm dynamically deforms with skin stretching, aided by its self-adhesive and stretchable nature (Supplementary Fig. 15E, F). On human skin, the organohydrogel nanofilm adapts effortlessly to wrinkles and folds during daily movements (Supplementary Fig. 17).
The organohydrogel nanofilm also adheres robustly to various materials, including stainless steel (SS), polytetrafluoroethylene (PTFE), glass, kraft paper (KP), and rubber (Supplementary Fig. 18). The organohydrogel nanofilm exhibited strong interfacial adhesion to Ag/AgCl snap electrodes, with a measured adhesion force of 55.7 mN and area adhesion energy of 450.8 μJ cm−2, achieved through TA-metal coordination bonding46. Even on inert, non-polar substrates like PTFE, the organohydrogel nanofilm achieves areal adhesion energy of up to 152.2 μJ cm−2, underscoring its versatility.
Skin adaptability of organohydrogel nanofilm
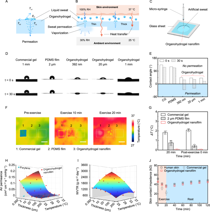
Skin adaptability involves not only mechanical compliance but also wearing comfort, primarily sweat and gas/vapor permeability and heat transfer12. These factors directly influence both wearing comfort and signal quality9. Figure 3 A and B summarize transport at the organohydrogel film/human skin/ambient interface. \({\theta }_{C}\) represents the contact angle between sweat and the film, and \({\gamma }_{{LG}}\), \({\gamma }_{{SL}}\), and \({\gamma }_{{SG}}\) denote the liquid‑gas, solid‑liquid, and solid‑gas interfacial tensions, respectively. According to Young’s equation47,48, wetting and subsequent permeation occur when the contact angle \({\theta }_{C}\) < 90°, a condition governed by the balance of these interfacial tensions49. Once the film adheres to skin, two contrasting micro‑environments arise: the sweat‑saturated (37 °C, 100% RH) skin side and the cooler, drier ambient side (25 °C, 30% RH). Driven by the second law of thermodynamics, heat, liquid, and vapor flow from the high‑ to the low‑concentration side until equilibrium is reached (Fig. 3B).
A Young‑equation diagram defining the contact angle (\({{{{\rm{\theta }}}}}_{{{{\rm{c}}}}}\)) between artificial sweat and the film and the three interfacial tensions \({{{{\rm{\gamma }}}}}_{{{{\rm{LG}}}}}\) (liquid-gas), \({\,{{{\rm{\gamma }}}}}_{{{{\rm{SL}}}}}\) (solid-liquid), and \({\,{{{\rm{\gamma }}}}}_{{{{\rm{SG}}}}}\) (solid-gas). B Schematic of simultaneous heat and sweat transport: perspiration‑saturated skin (≈100% RH, 37 °C) drives liquid, vapor, and heat through the film toward the cooler, drier ambient (25 °C, 30% RH) until equilibrium is reached. C Experimental setup for contact‑angle measurements. The organohydrogel nanofilm is sealed over a 4 mm aperture in a glass slide, and an artificial‑sweat droplet is monitored from the opposite side. Schematics in A–C were created in BioRender. Zheng, M. (2025) https://BioRender.com/a1k3zuj. D Representative snapshots of droplets on commercial gel, PDMS film, and organohydrogel films of decreasing thickness, inverted droplets indicate full permeation. E Samples exhibiting negative contact angles indicate permeability. The negative contact angle represents the angle measured on the permeation side of the samples. F Infrared images of the three patches (commercial gel, PDMS film, and organohydrogel nanofilm) on a volunteer’s chest before running and after 10 and 20 min of exercise. Scale bar, 2 cm. G Temperature rise under each patch (\(\triangle T={T}_{C}-{T}_{S}\)) extracted from (F). The organohydrogel nanofilm remains thermally indistinguishable from bare skin. H Air permeance of organohydrogel nanofilms as a function of thickness and temperature. A 3 µm-thick parylene film is plotted for reference. I WVTR of organohydrogel films with varied thicknesses and different temperatures. J Skin-electrode contact impedance during 20 min running followed by 100 min rest for human skin, organohydrogel nanofilm‑covered skin, and commercial gel‑covered skin. The organohydrogel nanofilm recovers to its baseline impedance, whereas the gel fails after detachment. Data represent means ± SD (n = 3 samples) for G and J. Source data are provided as a Source Data file.
Sweat permeability depends mainly on film thickness and surface hydrophilicity. To visualize sweat transport, the organohydrogel nanofilm was clamped over a 4 mm hole in a glass slide, and the contact-angle change of an artificial-sweat droplet was tracked (Fig. 3C). Commercial gel, PDMS film, and organohydrogel films of various thicknesses showed markedly different behaviors (Fig. 3D, E). All organohydrogel films allowed sweat to pass; thinner films exhibited faster permeation (Supplementary Figs. 19 and 20, Supplementary Movie 1).
Increasing hydrophilicity accelerates wetting. After soaking in the electrolyte, the PU0.1-GHGNT compared to the PU0.1-GH exhibited a lower contact angle and a higher permeation rate (Supplementary Fig. 21). In contrast, hydrophobic PDMS film and PU0.1 nanomesh sheet remained impermeable for ≥ 10 min (Supplementary Fig. 22). This discovery reveals that hydrophobic films exclusively allow vapor-phase sweat transport. A fluorescein sodium-labeled two‑liquid permeation test corroborated this: the organohydrogel nanofilm promoted rapid sweat permeation, whereas PDMS film acted as a barrier (Supplementary Fig. 23, Supplementary Movie 2).
The trend is general. For PU/PVA nanomeshes, raising the PVA (hydrophilic) fraction progressively lowered the contact angle and enhanced sweat flow (Supplementary Fig. 24). Effective sweat release stabilizes the organohydrogel nanofilm electrode-skin interface even during vigorous exercise, whereas significant sweat pooling was observed under the PDMS film (Supplementary Fig. 25).
Poor heat transfer of epidermal electronics can cause thermal discomfort to users9,12. Thermal comfort was assessed by applying an organohydrogel nanofilm, a 2 μm-thick PDMS film, and a commercial gel to a volunteer’s chest (healthy male, 31 years old) and recording the central patch temperature (Tc) and adjacent bare skin temperature (Ts) with infrared imaging (Supplementary Fig. 25A). After 10 minutes running, \(\triangle T={T}_{C}-{T}_{S}\) was negligible for the organohydrogel nanofilm but rose by around 1.8 °C for the commercial gel and 0.8 °C for PDMS film (Fig. 3F, G). After 20 min, the commercial gel lost adhesion, \(\triangle T\) rose to approximately 2.2 °C, and the PDMS film showed an increase of approximately 0.4 °C, whereas the organohydrogel nanofilm remained thermally indistinguishable from bare skin. Heating tests confirmed thickness-dependent heat dissipation: reducing the organohydrogel films’ thickness from 200 µm to 392 nm shortened the time to reach 37 °C from room temperature from 172 to 7 s (Supplementary Fig. 26).
Air permeance, measured by the constant volume method, increased with temperature and decreased thickness, reaching 0.2 cm3 cm−2 s−1 cmHg−1 at 37 °C for 392 nm-thick organohydrogel nanofilm (Fig. 3H). Even at 25 °C, the organohydrogel nanofilm (0.1 cm3 cm−2 s−1 cmHg−1) outperformed a 3 μm-thick parylene film by about 1700 times. The water vapor transmission rate (WVTR) of the organohydrogel nanofilm was similarly high, reaching 1318.1 ± 3.5 g m−2 d−1 at 25 °C, which is 99.3 % of the open container rate. The value increased to 3069.7 ± 27.6 g m−2 day−1 at 37 °C (Fig. 3I, Supplementary Fig. 27).
Impedance measurements at 100 Hz during 20 min of running followed by 100 min rest revealed that sweat initially lowered contact impedance for all conditions. Bare human skin fell from 51.5 to 37.3 kΩ, organohydrogel nanofilm-covered skin from 45.7 to 35.2 kΩ, and the commercial gel sharply dropped to 22.4 kΩ. Crucially, impedance under the organohydrogel nanofilm returned to its baseline after rest, mirroring bare skin, whereas the commercial gel detached after 20 min and could not recover (Fig. 3J). The organohydrogel nanofilm combines rapid sweat/gas transport and efficient heat dissipation, enabling a stable, low‑impedance skin interface even under strenuous activity.
Environment adaptability of organohydrogel nanofilm
The environmental adaptability of the organohydrogel nanofilm was furthermore evaluated under four extreme conditions: very low or high temperature, low RH, and high vacuum. Adaptability depends on both the polymer network and the solvent composition. The H hydrogel is held together only by hydrogen bonds. After genipin cross‑linking, the GH hydrogel gains covalent junctions, producing an irreversible network. Subsequent immersion in an electrolyte replaces most free water with glycerol, TA, and NaCl, yielding the GHGNT organohydrogel (Fig. 4A). Infrared images show that the organohydrogel remains flexible between −20 to 120 °C, even at the limits it can still be stretched and twisted (Supplementary Fig. 28).
A Stepwise network evolution: physically cross-linked H hydrogel (gelatin, water, and glycerol); covalently cross‑linked GH hydrogel (genipin added); solvent exchanged GHGNT organohydrogel (water largely replaced by glycerol/NaCl/TA). Schematic created in BioRender. Zheng, M. (2025) https://BioRender.com/n1dfzla. B DSC curves of H, GH, and GHGNT hydrogels. C TGA curves of H, GH, and GHGNT hydrogels. D Weight retention after 30 days under four harsh conditions (−80 °C, 150 °C, 2% RH, and high vacuum) compared with PU0.1‑GH stored 1 day at 25 °C. E Comparison of the wide temperature tolerance of the organohydrogel nanofilms with other adaptable organohydrogels. Working‑temperature window of organohydrogel nanofilm versus representative wide‑temperature organohydrogels reported. F Antibacterial properties of organohydrogel nanofilm against E. coli and S. aureus. G Radar chart benchmarking ultrathin epidermal hydrogels in thickness, skin adhesion properties, weight retention, mechanical durability, antibacterial properties, and air permeance. Data represent means ± SD (n = 3 samples) for D and F. Source data are provided as a Source Data file.
At sub‑zero temperatures the strong hydrogen bonding between glycerol and water disrupts the ice crystal lattice, lowering the freezing point (Supplementary Fig. 29). Differential scanning calorimetry (DSC) curves reveal exothermic peaks at −7 °C for H and −23 °C for GH, confirming that the denser GH network suppresses freezing. In contrast, GHGNT shows no exothermic from −80 to 20 °C, indicating superior anti‑freezing performance (Fig. 4B). Correspondingly, the organohydrogel nanofilm remains transparent and elastic at −80 °C, whereas PU0.1‑GH is already glassy (Supplementary Fig. 30). At high temperature the free water in H and GH evaporates completely near 100 °C. Replacing water with glycerol lowers the matrix vapor pressure and raises the onset of thermal decomposition, raising it to 187.2 °C for GHGNT compared to 89.3 °C for GHGN (Fig. 4C, Supplementary Fig. 31). Extra hydrogen bonds from TA further reinforce the network and enhance thermal stability.
Long‑term anti-dehydration is another key metric. Owing to the low vapor pressure, increased osmotic pressure, and hydration effect of electrolyte solution, the organohydrogel nanofilm still retained ≥ 92.7% of its initial weight after 30 days under extreme conditions (−80 °C, 2% RH, or high vacuum). Even at 150 °C, the loss was slight (Fig. 4D, Supplementary Fig. 32). By contrast, PU0.1‑GH lost 73.5% of its mass in 24 h at room temperature, whereas the organohydrogel nanofilm retained 96.3% after 200 days. Mechanical strength and self‑adhesion also remained unchanged (Supplementary Fig. 33). Compared with recently reported wide‑temperature organohydrogels, the organohydrogel nanofilm covers a broader range (Fig. 4E)34,35,36,37,38,39. To further probe environmental adaptability, the organohydrogel nanofilms were stored under exceptionally harsh conditions, including −80 and 150 °C, 2% RH, and high vacuum for 30 days, and at room temperature for 200 days. Throughout these tests, the electrodes preserved an almost unchanged electrical impedance (Supplementary Fig. 34), highlighting their reliable performance across an ultrawide range of temperature, humidity, and pressure.
Antibacterial activity of the organohydrogel nanofilms was tested against Gram‑negative E. coli and Gram‑positive S. aureus. Clear inhibition zones of 1.7 and 2.1 cm, respectively, were observed (Fig. 4F, Supplementary Fig. 35). Colony counts showed ≥ 99.3% killing efficiency, which is attributed to the polyphenolic tannins that disrupt bacterial membranes50.
Finally, benchmarking against state‑of‑the‑art hydrogel epidermal electronics highlights the organohydrogel nanofilm’s balanced performance in thickness, skin adhesion, weight retention, mechanical durability, antibacterial properties, and air permeance (Fig. 4G, Supplementary Table 1)19,20,29,32.
Electrophysiological signals monitoring under different conditions
Organohydrogel nanofilm electrodes couple the skin‑adaptability discussed above with reliable environmental stability, making them well-suited for long‑term, high‑fidelity electrophysiological recording. Reliable acquisition hinges on (i) intimate, conformal skin contact, (ii) a persistently low contact impedance, and (iii) minimal resistance drift under strain. Compared with commercial gel electrodes, organohydrogel nanofilm electrodes show a lower initial skin impedance due to the superior conformal and permeable properties and remain almost unaffected by sweat and sebum accumulation over 9 consecutive days of wear51,52 (Supplementary Fig. 36). Their relative resistance rises only 8.4% at 100% uniaxial strain (Supplementary Fig. 37A) and remains stable through 2500 stretch-release cycles at the same strain (Supplementary Fig. 37B), confirming stable electromechanical durability.
For ECG monitoring, a pair of organohydrogel nanofilm electrodes was placed on the subject’s chest (Supplementary Fig. 38). At rest, the organohydrogel nanofilm electrodes delivered waveforms and signal‑to‑noise ratios (SNR) comparable to those of commercial gel electrodes (Supplementary Fig. 39). During treadmill running at 7.5 km h−1, sweat rapidly accumulated beneath the commercial gel electrodes, blurring the P and T waves and causing the electrodes to detach after around 16 min. In contrast, the organohydrogel nanofilm electrodes wicked sweat away, remained securely adhered, and delivered clear, undistorted ECG waveforms for the full duration of the test53 (Fig. 5A, B; Supplementary Fig. 40, Supplementary Movie 3).
A Schematic comparing sweat transport at the skin interface for organohydrogel nanofilm electrode and commercial gel electrode during exercise. B ECG recorded by organohydrogel nanofilm electrodes and commercial gel electrodes while running at 7.5 km h−1. Scale bar, 1 cm. C Timeline of 9‑day ambulatory ECG monitoring covering desk work, laboratory experiment, wash up, sleep, meal, rest, and walk. D Continuous ECG monitoring acquired by organohydrogel nanofilm electrodes over 9 consecutive days. Inserts show invariant waveform morphology. E Continuous ECG monitoring (lower) and corresponding heart rate (upper) using organohydrogel nanofilm electrodes during the first 24 h. Zoomed-in panels highlight distinct ECG waveforms captured during laboratory experiment, meal, walk, desk work, wash up, and sleep, respectively. Schematics in B–E were created in BioRender. Zheng, M. (2025) https://BioRender.com/lxq598r.F Placement of commercial gel electrodes and organohydrogel nanofilm electrodes over the right mastoid for α wave EEG monitoring. Schematic created in BioRender. Zheng, M. (2025) https://BioRender.com/5u1a9ec. G, I Closed-eye α wave EEG acquired by organohydrogel nanofilm electrodes after stored for 30 days at −80 °C, 150 °C, 2% RH, high vacuum, and for 200 days at room temperature. H, J Spectrograms corresponding to (G andI) confirming a stable 10 Hz α rhythm.
Ambulatory ECG monitoring was then carried out for 9 consecutive days covering desk work, laboratory experiment, wash up, sleep, meal, rest, and walk (Fig. 5C). Continuous traces (Fig. 5D) and enlarged excerpts (insets) show no morphological drift. Over the first 24 h, heart‑rate profiles derived from the R-R intervals (upper, Fig. 5E) tracked activity levels: 57.6 ± 3.1 bpm during sleep, 92.5 ± 4.7 bpm while walking. Transient spikes linked to turning over or increased receiver distance. The average ECG SNR remained above 34.1 dB for all activities on day 1 (Supplementary Fig. 49A) and above 32.2 dB throughout days 2 to 9 (Supplementary Figs. 41−48, Supplementary Fig. 49B).
For alpha (α) wave EEG monitoring, organohydrogel nanofilm electrodes were applied to the right mastoid adjacent to a commercial gel electrode reference (Fig. 5F). Resting‑state recordings with eyes open or closed exhibited matching amplitudes and spectral content (Supplementary Fig. 50); eye closure increased α power as expected. To probe environmental robustness, organohydrogel nanofilm electrodes were stored for 30 days at −80 °C, 150 °C, 2% RH, or high vacuum (−0.1 MPa), and for 200 days at room temperature. Impedance spectra showed negligible change (Supplementary Fig. 34). Post‑storage α wave EEG still displayed a pronounced 10 Hz α peak in the power spectral density (PSD) (Fig. 5G−J) and retained stable periodic α rhythm during 10 min recording after 200 days (Supplementary Fig. 51).
The organohydrogel nanofilm electrodes proved adept at capturing a diverse array of electrophysiological signals, EMG, motor conduction velocity (MCV), electrooculography (EOG), and the event‑related potential (ERP) P300, matching or outperforming commercial gel electrodes across every test (Supplementary Fig. 52). When positioned over the flexor carpi radialis, they generated EMG waveforms identical in shape to those from gel electrodes but with a higher SNR. In MCV measurements, stimulation of the median nerve and recording from the abductor pollicis brevis elicited a robust 14.3 mV M‑wave that rose and decayed within roughly 4 ms, demonstrating precise temporal fidelity. During horizontal eye movements, the organohydrogel nanofilm electrodes produced clean, periodic EOG traces, underscoring their suitability for ocular‑signal acquisition. Finally, in a visual oddball paradigm, they yielded a clear P300 response whose target‑versus‑non‑target difference closely mirrored that obtained with conventional commercial gel electrodes. Collectively, these results highlight the electrodes’ versatility and high‑fidelity performance across multiple electrophysiological modalities.
Discussion
This work establishes that sub‑400 nm organohydrogel nanofilms can marry ultrathin form with notable compliance to human skin, remaining reliable even under harsh mechanical and environmental stress. Until now, sub‑micrometer thickness was largely the province of “dry” epidermal electronics; here we show that “wet” hydrogel‑based devices can achieve the same nanoscale profile without sacrificing performance18,54. Critically, the films combine mechanical toughness, permeability to air, vapor, and sweat, superior skin adhesion, and resistance to temperature swings and dehydration, traits essential for comfortable, long‑term skin applicability. These properties enable reliable function not only during skin contact, but also across storage, transport, and deployment in extreme or mission-critical environments where conventional hydrogels typically fail, such as in arctic medical monitoring, space-suit biosensing, cold-chain vaccination, and high-temperature industrial settings. The fabrication technique is efficacious, universally applicable, and amenable to upscaling. Collectively, the resilience and versatility of organohydrogel nanofilms promise to reshape materials and design strategies for next‑generation soft bioelectronics in personalized healthcare.
Methods
Materials
Type A pigskin-derived gelatin powder (Bloom value ~300 g) was obtained from Sigma-Aldrich. Genipin, NaCl, glycerol, TA, N, N-dimethylformamide (DMF), and tetrahydrofuran (THF) were purchased from Aladdin Industrial Corporation. Artificial sweat (pH 6.5), containing NaCl, KH2PO4, Na2HPO4, urea, and lactic acid, was purchased from Codow Chemical Co., Ltd. Fluorescein sodium was purchased from Macklin. PU (1185 A) was provided by BASF GmbH. Artificial skin (BIOSKIN plate) was purchased from Beaulax. The commercial gels (Vitrode L, primarily composed of polymethyl acrylate) were purchased from NIHON KOHDEN. Porous alumina membranes (Anodisc, diameter: 25 mm, thickness: 60 μm) were supplied by Whatman International. The thin glass slide with a 4 mm hole was fabricated in-house using a laser cutting machine. All chemicals were used as received unless otherwise specified.
Fabrication of organohydrogel nanofilm
A 13 wt% PU electrospinning solution was prepared by dissolving PU in a 1:1 (w/w) mixture of DMF and THF. The PU nanomesh was fabricated using an electrospinning process as described in previous studies10,55. Briefly, the prepared solution was loaded into a 5 mL syringe with a 27-G needle and placed in an electrospinning apparatus (Yunfan YFSP-T, Tianjin, China). Electrospinning was performed under the following conditions: 11 kV voltage, 0.001 mm s−1 injection rate, and 500 rpm drum speed. The needle tip was positioned 12.5 cm from the collection drum, which was lined with silicon-coated paper to collect the PU nanomesh. The final nanomesh was transferred onto polyimide (PI) or polyethylene terephthalate (PET) frames of various sizes.
The genipin solution was prepared by dissolving genipin in a glycerol-deionized water mixture solution (20:80, w/w), and the hydrogel solution was obtained by dissolving gelatin in the same mixture solution. During the preparation of the hydrogel films, both the genipin solution and the hydrogel solution were maintained at 80 °C. The hydrogel films were fabricated by a stepwise dip-coating process using PU nanomesh. First, the PU nanomesh was soaked in the genipin solution, then in the gelatin solution, and finally suspended at room temperature for 24 h to form the hydrogel films.
To prepare the organohydrogel nanofilms, the hydrogel films were immersed in the ternary electrolyte solution (glycerol/NaCl/TA = 92:8:2) to replace the free water in the hydrogel. TA was added to the electrolyte solution to enhance the adhesion of organohydrogel film. To facilitate the dissolution of TA in electrolyte solution, 10% deionized water (by weight of glycerol) was used as a co-solvent. After complete dissolution of TA, the electrolyte solution was heated at 100 °C and stirred for 12 h to remove free water.
Characterizations
Fourier transform infrared (FTIR) spectra were recorded using a FTIR spectrometer (Nicolet iN10, Thermo Scientific, USA) in ATR mode. Each spectrum was acquired with 32 scans at a resolution of 4 cm−1 in the range of 4000−500 cm−1. Transparency was measured using UV-visible spectrometer (TU 1901, Beijing PERSEE, China) in the wavelength range of 400−800 nm. The cross-sectional thickness and surface morphology of the organohydrogel nanofilms were observed using a SEM (TM4000, HITACHI, Japan). The organohydrogel films were adhered to an anodized membrane and treated with liquid nitrogen to induce brittle fracture. Thickness measurements were taken using a stylus profilometer (Dektak XT, Bruker, Germany). Optical images and profile features were obtained using a 3D laser microscope (OLS5100-SAF, Olympus, Japan). The freezing point of the organohyrogel was determined using a DSC (TA25, TA Instruments, USA). Thermogravimetric analysis (TGA) was performed by heating the samples in a nitrogen atmosphere using a thermogravimetric analyzer (TGA55, TA Instruments, USA). Contact angle of the samples was detected with a goniometer at 25 °C (DSA25, Kruss, Germany).
Antibacterial properties evaluation
The antibacterial activity of organohydrogel against E. coli (Gram-negative) and S. aureus (Gram-positive) was evaluated using the inhibition zone and colony counting methods. E. coli (ATCC 25922) and S. aureus (ATCC 29213) were sourced from the China Center of Industrial Culture Collection.
For the inhibition zone test, bacterial suspensions of E. coli or S. aureus were diluted in PBS to a concentration of 105 CFU mL−1. A 200 µL aliquot of the suspension was spread evenly on a 9 cm nutrient agar plate. A 1 cm diameter organohydrogel was placed on the agar surface, and the plate was incubated at 37 °C for 24 h. Antibacterial activity was assessed by measuring the inhibition zone diameter with a vernier caliper. The inhibition zone diameter was calculated using the formula (2):
where \({d}_{t}\) is the total inhibition zone diameter, and \({d}_{h}\) is the sample diameter.
In the colony counting method, 0.2 g of organohydrogel was wrapped in sterile filter paper and immersed in a 107 CFU mL−1 bacterial suspension. After incubation at 37 °C for 12 h, 50 µL of the suspension was plated on a 9 cm nutrient agar plate and incubated at 37 °C for 72 h. The number of colonies was counted, and the antibacterial rate was calculated by comparing the colony counts of the experimental and control groups. The antibacterial rate (%) was calculated using the formula (3):
where \({N}_{c}\) is the number of viable bacterial colonies in the blank control group, \({N}_{h}\) is the number of viable bacterial colonies in the organohydrogel group.
Tensile tress test
The organohydrogel films were vertically mounted on a fixture of a universal tensile tester with a 10 N sensor (ESM303, Mark-10, USA). The specimens were transferred onto a 10 mm × 20 mm PI frame. The left and right borders of the PI window were carefully separated using a sharp scalpel. The sides of the PI frame were then excised before measuring the tensile stress. The gauge length was 5 mm, and testing was conducted at a strain rate of 20 mm min−1.
Tack separation test
A 3D-printed holder with a 2 cm × 2 cm window was used to support the PI frame. All samples were transferred to the PI frame (2 cm × 2 cm) and fixed to the holder. The initial adhesion area between the organohydrogel nanofilm and the target substrate was 1 cm × 1 cm. The holder was gradually lifted at a rate of 20 mm min−1 until complete separation from the substrate, with the adhesion force recorded using a universal tensile tester (ESM303, Mark-10, USA). The areal adhesion energy was calculated from the adhesion force versus displacement curve by following Eq. (4):
where \(E\), \(x\), \({y}\), and \(L\) are areal adhesion energy, the separation distance when sample was detached, adhesion force between the sample and substrate, and separation distance, respectively.
Electrical properties characterization
The electrical impedance of the samples was measured using an inductance-capacitance-resistance (LCR) meter (E4980AL, Keysight, USA) with an amplitude of 100 mV. Skin contact impedance was assessed using an electrochemical workstation (VersaSTAT3F-500, Princeton Applied Research, USA) over a frequency range of 106 to 10−1 Hz, with organohydrogel nanofilm electrodes attached to the human skin. Measurements were conducted using a pair of plate electrodes (1.25 cm in diameter), adhered to the forearm skin with a 2.5 cm center-to-center distance, and compared with commercial gel electrodes of the same size.
Gas permeance
Gas permeance was measured using a constant permeation volume method with a low-pressure membrane permeation system (HR-21, Gaorui, China), at a feed pressure of 0.5 bar and a temperature of 25 °C. The permeance of gas (\({P}_{P}\)) is calculated by Eq. (5):
where \({P}_{P}\) (cm3 cm−2 s−1 cmHg−1) is the single gas permeance, \(V\) (cm3) is the gas permeance, \(T\) (K) is the temperature, \(A\) (cm2) is the permeation area, \({P}_{0}\) and are the feed-side and permeate-side pressures, and \(\frac{{d}_{P}}{{d}_{t}}\) (cmHg−1 s−1) is the rate of pressure increase on the permeate side.
Water vapor transmission rate
A modified WVTR measurement method was employed due to the sensitivity of hydrogel films to ambient humidity. The WVTR was determined by recording the mass change of water-filled glass bottles sealed with the organohydrogel nanofilm. Each glass bottle (with an opening diameter of 11.6 mm) was filled with 10 g of deionized water and then covered with the test nanofilm. The bottles were placed in a temperature- and humidity-controlled chamber maintained at 25 °C and 30% RH for a predetermined duration of 24 h for 7 days, after which the mass of each bottle was measured.
To distinguish water loss through the test hydrogel film from water exchange of the hydrogel itself with the environment, a reference (calibration) hydrogel sample with identical initial water content, thickness, and exposed area was tested under the same conditions. By comparing the test sample’s mass change to that of the reference sample, any mass change attributed to the organohydrogel’s inherent water exchange could be corrected, thereby isolating the true water vapor transmission.
The corrected WVTR was calculated according to Eq. (6):
where \({W}_{m}\), \({W}_{{ref}}\), \(A\), and \(S\) are the water loss weight, weight change of the reference sample, test duration, and area of the bottle’s opening, respectively.
Weight retention property
The initial weight of different samples was measured. The samples were then placed in a thermostatic chamber at 25 °C and 30% RH, and the weight change was recorded over time. The weight retention was calculated using the following formula (7):
where \({m}_{0}\) is the weight of the sample at the initial time (day 0), and \({m}_{t}\) is the weight of samples at different time.
Electrophysiological monitoring
For continuous long-term ECG monitoring during daily activities, two organohydrogel nanofilm electrodes were placed on the left chest and connected to a commercial wireless module (GM3 Co., Japan). The setup and electrode placement are shown in Supplementary Fig. 38.
α wave EEG were recorded following the international 10−20 system. Commercial gel electrodes were applied to the subject’s ears as reference electrodes and to the forehead as the ground electrode. Organohydrogel nanofilm electrodes were placed on the right mastoid process for recording long-duration signals. ERP P300 signals were recorded at the same site. In the P300 test, high-frequency signals (“do”) accounted for 80% at 70 dB, and low-frequency signals (“di”) for 20% at 70 dB. All electrodes were connected to the signal acquisition system with a bandpass filter (0.02 to 50 Hz) and a sampling rate was 500 Hz.
EMG signals were recorded by a pair of organohydrogel nanofilm electrodes placed on the flexor carpi radialis muscles as the recording electrodes, with a commercial gel electrode on the back of the hand as the ground electrode. All electrodes were connected to the signal acquisition system through a band-pass filter (10 to 104 Hz). The EMG signals were generated by muscle contractions induced by a fixed grip force.
For MCV monitoring, a pair of organohydrogel nanofilm electrodes were placed on the abductor pollicis brevis muscle as recording electrodes. The electrodes were connected to the signal acquisition system through a band-pass filter (10 to 103 Hz). Signals were elicited by stimulating the median nerve with an amplitude of 6 mA and a frequency of 2 Hz.
For EOG monitoring, two organohydrogel nanofilm electrodes were placed horizontally at the outer eyebrow canthi, with two more positioned above and below the eyebrows, perpendicular to the eyeball. A ground electrode at the forehead completed the setup. Signals were filtered (1 to 200 Hz) and transmitted to the acquisition system.
Electrophysiological signal analysis
Resting state α wave EEG data were bandpass filtered (0.5 to 50 Hz) and plotted against time. The filtered α wave EEG data were then analyzed using the short-time Fourier transform (STFT) in MATLAB R2021b for PSD analysis. For ECG data, the SNR was calculated as the ratio of peak voltage to the standard deviation of the noise voltage.
Experiments on human subjects
All experiments involving electrophysiological signal recordings were thoroughly reviewed and approved by the ethical committee of Guangdong Technion-Israel Institute of Technology (approval number E20240902001). Informed consent was obtained from the subject participating in the experiment.
Statistics and reproducibility
All experiments were repeated independently with similar results for at least 3 times.
Reporting summary
Further information on research design is available in the Nature Portfolio Reporting Summary linked to this article.
Data availability
The data supporting the findings of this study are available within the article and its Supplementary Information/Source Data. Source data are provided with this paper.
References
Wang, Y. et al. Skin bioelectronics towards long-term, continuous health monitoring. Chem. Soc. Rev. 51, 3759–3793 (2022).
Niu, Y. et al. The new generation of soft and wearable electronics for health monitoring in varying environment: from normal to extreme conditions. Mater. Today 41, 219–242 (2020).
Ding, Q. et al. Environment tolerant, adaptable and stretchable organohydrogels: preparation, optimization, and applications. Mater. Horiz. 9, 1356–1386 (2022).
Yuk, H., Lu, B. & Zhao, X. Hydrogel bioelectronics. Chem. Soc. Rev. 48, 1642–1667 (2019).
Lim, C. et al. Tissue-like skin-device interface for wearable bioelectronics by using ultrasoft, mass-permeable, and low-impedance hydrogels. Sci. Adv. 7, eabd3716 (2021).
Yang, Q., Hu, Z. & Rogers, J. A. Functional hydrogel interface materials for advanced bioelectronic devices. Acc. Mater. Res. 2, 1010–1023 (2021).
Li, G. et al. Highly conducting and stretchable double-network hydrogel for soft bioelectronics. Adv. Mater. 34, 2200261 (2022).
Sun, J.-Y. et al. Highly stretchable and tough hydrogels. Nature 489, 133–136 (2012).
Zhang, B. et al. A three-dimensional liquid diode for soft, integrated permeable electronics. Nature 628, 84–92 (2024).
Wang, Y. et al. A durable nanomesh on-skin strain gauge for natural skin motion monitoring with minimum mechanical constraints. Sci. Adv. 6, eabb7043 (2020).
Yang, Y. & Gao, W. Wearable and flexible electronics for continuous molecular monitoring. Chem. Soc. Rev. 48, 1465–1491 (2019).
Li, Q. et al. Highly thermal-wet comfortable and conformal silk-based electrodes for on-skin sensors with sweat tolerance. ACS Nano 15, 9955–9966 (2021).
Dai, Y. et al. Soft hydrogel semiconductors with augmented biointeractive functions. Science 386, 431–439 (2024).
Zhu, J., Tao, J., Yan, W. & Song, W. Pathways toward wearable and high-performance sensors based on hydrogels: toughening networks and conductive networks. Natl. Sci. Rev. 10, nwad180 (2023).
Zhao, X. et al. Soft materials by design: unconventional polymer networks give extreme properties. Chem. Rev. 121, 4309–4372 (2021).
Rogers, J. A., Someya, T. & Huang, Y. Materials and mechanics for stretchable electronics. Science 327, 1603–1607 (2010).
Wang, Y. et al. Robust, self-adhesive, reinforced polymeric nanofilms enabling gas-permeable dry electrodes for long-term application. Proc. Natl Acad. Sci. 118, e2111904118 (2021).
Nawrocki, R. A., Matsuhisa, N., Yokota, T. & Someya, T. 300-nm Imperceptible, ultraflexible, and biocompatible e-skin fit with tactile sensors and organic transistors. Adv. Electron. Mater. 2, 1500452 (2016).
Gao, Q. et al. Biological tissue-inspired ultrasoft, ultrathin, and mechanically enhanced microfiber composite hydrogel for flexible bioelectronics. Nano-Micro Lett. 15, 139 (2023).
Zhang, Z. et al. A 10-micrometer-thick nanomesh-reinforced gas-permeable hydrogel skin sensor for long-term electrophysiological monitoring. Sci. Adv. 10, eadj5389 (2024).
Zhang, J., Liu, Y. & Wu, P. An elastic piezoelectric nanomembrane with double noise reduction for high-quality bandpass acoustics. Nat. Commun. 15, 8920 (2024).
Lei, T. et al. Ultra-stretchable and anti-freezing ionic conductive hydrogels as high performance strain sensors and flexible triboelectric nanogenerator in extreme environments. Nano Energy 126, 109633 (2024).
Zhang, J. et al. Adhesive ion-conducting hydrogel strain sensor with high sensitivity, long-term stability, and extreme temperature tolerance. ACS Appl. Mater. Interfaces 15, 29902–29913 (2023).
Ding, Q. et al. Self-powered switchable gas-humidity difunctional flexible chemosensors based on smart adaptable hydrogel. Adv. Mater. 37, 2502369 (2025).
Sui, X. et al. Ionic conductive hydrogels with long-lasting antifreezing, water retention and self-regeneration abilities. Chem. Eng. J. 419, 129478 (2021).
Zhao, L., Wang, B., Mao, Z., Sui, X. & Feng, X. Nonvolatile, stretchable and adhesive ionogel fiber sensor designed for extreme environments. Chem. Eng. J. 433, 133500 (2022).
Zhang, Z. et al. Scalable fabrication of uniform fast-response humidity field sensing array for respiration recognition and contactless human-machine interaction. Adv. Funct. Mater. 2502583 https://doi.org/10.1002/adfm.202502583 (2025).
Zhang, Y., Wang, Y., Guan, Y. & Zhang, Y. Peptide-enhanced tough, resilient and adhesive eutectogels for highly reliable strain/pressure sensing under extreme conditions. Nat. Commun. 13, 6671 (2022).
Luo, J. et al. On-skin paintable water-resistant biohydrogel for wearable bioelectronics. Adv. Funct. Mater. 34, 2400884 (2024).
Ding, Q. et al. Stretchable, self-healable, and breathable biomimetic iontronics with superior humidity-sensing performance for wireless respiration monitoring. SmartMat 4, e1147 (2023).
Gao, Y., Jia, F. & Gao, G. Ultra-thin, transparent, anti-freezing organohydrogel film responded to a wide range of humidity and temperature. Chem. Eng. J. 430, 132919 (2022).
Wen, J. et al. Multifunctional ionic skin with sensing, UV-filtering, water-retaining, and anti-freezing capabilities. Adv. Funct. Mater. 31, 2011176 (2021).
Cheng, S. et al. Ultrathin hydrogel films toward breathable skin-integrated electronics. Adv. Mater. 35, 2206793 (2023).
Han, L. et al. Mussel-inspired adhesive and conductive hydrogel with long-lasting moisture and extreme temperature tolerance. Adv. Funct. Mater. 28, 1704195 (2018).
Ge, G. et al. Muscle-inspired self-healing hydrogels for strain and temperature sensor. ACS Nano 14, 218–228 (2020).
Morelle, X. P. et al. Highly stretchable and tough hydrogels below water freezing temperature. Adv. Mater. 30, 1801541 (2018).
Ying, B., Chen, R. Z., Zuo, R., Li, J. & Liu, X. An anti-freezing, ambient-stable and highly stretchable ionic skin with strong surface adhesion for wearable sensing and soft robotics. Adv. Funct. Mater. 31, 2104665 (2021).
Chen, Y. et al. Environmentally adaptive and durable hydrogels toward multi-sensory application. Chem. Eng. J. 449, 137907 (2022).
Hao, S., Li, T., Yang, X. & Song, H. Ultrastretchable, adhesive, fast self-healable, and three-dimensional printable photoluminescent ionic skin based on hybrid network ionogels. ACS Appl. Mater. Interfaces 14, 2029–2037 (2022).
Yuan, X. et al. Implantable wet-adhesive flexible electronics with ultrathin gelatin film. Adv. Funct. Mater. 34, 2404824 (2024).
Li, Z. et al. Self-healing hydrogel bioelectronics. Adv. Mater. 36, 2306350 (2024).
Fiore, V. F. et al. Mechanics of a multilayer epithelium instruct tumour architecture and function. Nature 585, 433–439 (2020).
Yin, R. et al. Soft transparent graphene contact lens electrodes for conformal full-cornea recording of electroretinogram. Nat. Commun. 9, 2334 (2018).
McGlynn, E. et al. The future of neuroscience: flexible and wireless implantable neural electronics. Adv. Sci. 8, 2002693 (2021).
Kim, D.-H. et al. Epidermal electronics. Science 333, 838–843 (2011).
Pengcheng, Z. et al. Non-hand-worn, load-free VR hand rehabilitation system assisted by deep learning based on ionic hydrogel. Nano Res. 18, 94907301 (2025).
Ali, M. et al. Assessment of wettability and rock-fluid interfacial tension of caprock: implications for hydrogen and carbon dioxide geo-storage. Int. J. Hydrog. Energy 47, 14104–14120 (2022).
Baig, U., Faizan, M. & Sajid, M. Multifunctional membranes with super-wetting characteristics for oil-water separation and removal of hazardous environmental pollutants from water: a review. Adv. Colloid Interface Sci. 285, 102276 (2020).
Liu, M., Wang, S. & Jiang, L. Nature-inspired superwettability systems. Nat. Rev. Mater. 2, 17036 (2017).
Nakipoglu, M., Tezcaner, A., Contag, C. H., Annabi, N. & Ashammakhi, N. Bioadhesives with antimicrobial properties. Adv. Mater. 35, 2300840 (2023).
Li, J. et al. Stretchable piezoelectric biocrystal thin films. Nat. Commun. 14, 6562 (2023).
Leng, Z. et al. Sebum-membrane-inspired protein-based bioprotonic hydrogel for artificial skin and human-machine merging interface. Adv. Funct. Mater. 33, 2211056 (2023).
Luo, Y. et al. Motion-interference free and self-compensated multi-receptor skin with all gel for sensory enhancement. Adv. Funct. Mater. 35, 2502196 (2025).
Kabiri Ameri, S. et al. Graphene electronic tattoo sensors. ACS Nano 11, 7634–7641 (2017).
Lee, S. et al. Nanomesh pressure sensor for monitoring finger manipulation without sensory interference. Science 370, 966–970 (2020).
Acknowledgements
The authors sincerely acknowledge the support from the National Natural Science Foundation of China (grant Nos.: 52303371, Yan Wang; W2521021, Yan Wang), JSPS Bilateral Program (grant No.: JPJSBP120257419, Sunghoon Lee), JSPS Kakenhi (grant No.: JP22K21343, Sunghoon Lee), Guangdong Science and Technology Department (grant Nos.: STKJ2023075, Yan Wang; 2022A1515110209, Yan Wang; 2021B0301030005, Yan Wang), Guangdong Education Department (grant No.: 2022KQNCX112, Yan Wang), seed fund (grant No.: GCII-Seed-202406, Yan Wang) from GTIIT Changzhou Innovation Institute, and the Key Discipline (KD) Fund, the Technion, and the Start-Up Fund from Guangdong Technion.
Author information
Authors and Affiliations
Contributions
Yan Wang conceived and designed the experiments. Z.W., Y.W., J.Y., P.Z., Q.S., Y.X., L.S., S.L., and T.Y. fabricated the materials. Z.W., Y.W., Z.J., W.Y., S.L., Y.Z., M.W., and X.H. performed the experiments for material characterization. Z.W., Yuli Wang, Z.Z., Junhong Yi, and M.Z. performed the biosignal recording and data processing. L.S., Sunghoon Lee, T.Y., H.H., T.S., and Y.W. analysed the data and/or discussed the results. Z.W. and Yuli Wang wrote the manuscript. Yan Wang supervised the project. All authors discussed the results and commented on the manuscript.
Corresponding author
Ethics declarations
Competing interests
The authors declare no competing interests.
Peer review
Peer review information
Nature Communications thanks Jin Wu, and the other, anonymous, reviewer(s) for their contribution to the peer review of this work. A peer review file is available.
Additional information
Publisher’s note Springer Nature remains neutral with regard to jurisdictional claims in published maps and institutional affiliations.
Supplementary information
Source data
Rights and permissions
Open Access This article is licensed under a Creative Commons Attribution-NonCommercial-NoDerivatives 4.0 International License, which permits any non-commercial use, sharing, distribution and reproduction in any medium or format, as long as you give appropriate credit to the original author(s) and the source, provide a link to the Creative Commons licence, and indicate if you modified the licensed material. You do not have permission under this licence to share adapted material derived from this article or parts of it. The images or other third party material in this article are included in the article’s Creative Commons licence, unless indicated otherwise in a credit line to the material. If material is not included in the article’s Creative Commons licence and your intended use is not permitted by statutory regulation or exceeds the permitted use, you will need to obtain permission directly from the copyright holder. To view a copy of this licence, visit http://creativecommons.org/licenses/by-nc-nd/4.0/.
About this article
Cite this article
Wang, Z., Wang, Y., Yang, J. et al. Sub-400 nanometer-thick skin and environment adaptable organohydrogel nanofilm epidermal electrode. Nat Commun 16, 10103 (2025). https://doi.org/10.1038/s41467-025-65089-0
Received:
Accepted:
Published:
Version of record:
DOI: https://doi.org/10.1038/s41467-025-65089-0







