Abstract
Artificial photosynthesis for hydrogen evolution coupled with benzyl alcohol photoreforming faces efficiency challenges due to insufficient charge directional transfer. Here, we report a synergistic strategy integrating the polarization electric field from asymmetric Zn3In4S9 and the interface dipole field induced by MoS2 to drive fast charge dynamics. The optimized 6%-MoS2/Zn3In4S9 exhibits notable photocatalytic performance, generating 41.19 mmol g-1 h-1 of hydrogen and 43.33 mmol g-1 h-1 of benzaldehyde, which is 11.8 to 12.2 times higher than that of Zn3In4S9. Notably, apparent quantum yields reach 36.6% ± 0.7% for hydrogen and 40.0% ± 0.3% for benzaldehyde (3 times), while retaining 93.8% and 87% of initial activity after 30 hours, demonstrating high stability. In this work, we reveal that the intrinsic dipole of Zn3In4S9 generates a polarization electric field, suppressing bulk charge recombination. Concurrently, the MoS2-induced interface dipole field creates a fast electron transport pathway from Zn3In4S9 to MoS2.
Similar content being viewed by others
Introduction
Hydrogen energy, recognized as the most promising clean energy carrier of the 21st century, combines the advantages of zero carbon emissions and high energy density, positioning it as a crucial option for future energy solutions1. Photocatalytic technology has the potential to convert abundant solar energy into hydrogen energy2. However, traditional water-splitting methods face limitations due to the bottleneck of the oxidation half-reaction. Although sacrificial agents such as triethanolamine, lactic acid, and Na2S/Na2SO3 can enhance hydrogen production efficiency, their use results in energy waste of holes (h+) in the valence band (VB) of the catalyst, increases costs, emits CO2, and exhibits slow oxidation kinetics3,4. These factors significantly constrain the scalability of the technology. To address this issue, we achieved the dual objectives of electron-driven hydrogen production and hole-mediated organic conversion. Studies utilizing benzyl alcohol (BA) as a representative medium demonstrate that its hydroxyl group can effectively capture h+ and facilitate proton-driven hydrogen production through a dehydrogenation reaction. Concurrently, BA is selectively oxidized to benzaldehyde (BAD), which serves as a fundamental raw material in both the pharmaceutical and spice industries, thereby establishing an economic cycle model5.
The core of photocatalytic technology lies in the development of high-performance photocatalytic materials. Currently, sulfides6, metal and nonmetal oxides7,8, and nitrogen-carbon compounds represent the mainstream materials in photocatalysis9. The two-dimensional hexagonal crystal system ZnIn2S4 has demonstrated significant potential for photocatalytic hydrogen production10. This structure possesses -SH surface active sites, demonstrating excellent physicochemical stability and an appropriate band structure. These characteristics enable the selective activation of C-H bonds and the dehydrogenation of organic substrates, which hold significant application value11. However, the photocatalytic performance of ZnIn2S4 is constrained by the rapid recombination of electron-hole (e⁻-h⁺) pairs within the bulk phase. To mitigate this challenge, researchers have explored various strategies, including the introduction of cocatalysts12, heterojunction engineering13, morphology control14, and elemental doping15, all aimed at enhancing the photocatalytic activity of ZnIn2S4. While these efforts have effectively alleviated the e⁻-h⁺ complexation on the material surface, the e⁻-h⁺ complexation in the bulk phase remains a significant challenge that requires urgent attention16. When the crystal structure symmetry of the photocatalyst is disturbed, the positive and negative charge centers within it are displaced, resulting in the formation of a dipole moment. This phenomenon subsequently induces a polarization electric field (PEF) within the bulk phase17. This finding introduces a novel strategy to enhance charge separation efficiency in the bulk phase of photocatalysts, which is anticipated to overcome existing technical bottlenecks and facilitate the further advancement of photocatalytic technology.
In this work, we address the challenge of insufficient bulk phase charge separation efficiency by leveraging the PEF induced by the intrinsic dipole moment in asymmetric Zn3In4S9. Furthermore, we introduce an economically efficient co-catalyst, MoS2, at the Zn3In4S9 interface, which induces the formation of an interface dipole field (IDF) to establish a pathway for fast electron directional transfer. Experimental results indicate that the synergistic effect of PEF and IDF, induced by dipole-field engineering, significantly enhances the fast directional transfer of electrons from the conduction band (CB) of Zn3In4S9 to MoS2. The photocatalytic generation rates of H2 and BAD for the 6%-MoS2/Zn3In4S9 composite reached notable values of 41.19 mmol g−1 h−1 and 43.33 mmol g−1 h−1, respectively. These rates are 11.8 and 12.2 times higher than those observed for Zn3In4S9. The apparent quantum yield (AQY) of H2 and BAD reached 36.6% ± 0.7% (n = 3 independent experiments) and 40.0% ± 0.3% (n = 3), respectively, when subjected to monochromatic light irradiation at a wavelength of 420 nm. The 6%-MoS2/Zn3In4S9 material demonstrates high long-term stability in photocatalytic H2 and BAD production, retaining 93.8% and 87% of its initial productivity rates after 30 h. These results are competitive with those reported in previous studies. The synergistic effect of PEF and IDF facilitates the formation of fast electron transport channels. This insight provides a novel perspective on the directional movement of photo-generated charge carriers, clarifying the mechanism behind efficient synergistic photocatalytic H2 production and the selective oxidation of BA to BAD.
Results
Photocatalyst characterization
The MoS2 nanospheres formed a distinctive “balls-on-ball” structure on the surface of Zn3In4S9 microspheres through the solvothermal method. (Fig. 1a). Initially, Zn2+ and In3+ ions, characterized by their high charge density and small ionic radius, preferentially adsorb onto the surface of MoS2 nanospheres, demonstrating strong adsorption properties. Subsequently, S2- ions participate by forming ligand bonds with the adsorbed ions, which initiates the nucleation of Zn3In4S9. As the reaction progresses, additional ions are attracted to the nuclei, leading to the expansion of the clusters. This process culminates in the formation of Zn3In4S9 nanoparticles, representing crystal growth. As these particles mature, Zn3In4S9 microspheres coalesce into larger structures, ultimately arranging into a compact “balls-on-ball” configuration. To thoroughly investigate the surface morphology and structural characteristics of the catalysts, we employed a series of microscopy techniques, including scanning electron microscopy (SEM), transmission electron microscopy (TEM), high-resolution transmission electron microscopy (HRTEM), and atomic force microscopy (AFM). The results indicate that Zn3In4S9 and MoS2 display distinct nanosphere morphologies, with a notable size difference: ~3.5 μm for Zn3In4S9 and around 500 nm for MoS2 (Supplementary Fig. 1a–d, and Supplementary Fig. 2a, c). The SEM images of the 6%-MoS2/Zn3In4S9 reveal that the MoS2 nanospheres are firmly adhered to the surface of the Zn3In4S9 microspheres (Fig. 1b, and Supplementary Fig. 1e, f). The lattice spacings of Zn3In4S9 (0.32 nm) and MoS2 (0.62 nm), corresponding to the (102) and (002) crystal planes, respectively, were further elucidated in the HRTEM images of the 6%-MoS2/Zn3In4S9 (Fig. 1c, and Supplementary Fig. 2b, d)18,19. High-angle annular dark field (HAADF) and energy dispersive X-ray spectroscopy (EDS) analyses revealed a uniform distribution of Zn, In, Mo, and S elements within the 6%-MoS2/Zn3In4S9 (Fig. 1d–g, and Supplementary Fig. 3). The AFM measurements indicated that the height fluctuation of Zn3In4S9 microspheres ranged from 10 nm to −11.4 nm, while the height variation of the composite material introducing with 6% MoS2 expanded to ±20 nm (Fig. 1h, i). Within a specific observation area, the maximum thickness of Zn3In4S9 was measured at 7.4 nm, whereas the maximum thickness of the 6%-MoS2/Zn3In4S9 increased to 19.2 nm (Fig. 1j). These changes demonstrate that MoS2 nanospheres are firmly adhered to the surface of Zn3In4S9 microspheres, resulting in an overall increase in thickness, which aligns with the observations from SEM. Overall, these findings confirm the robust construction of the 6%-MoS2/Zn3In4S9 heterojunction interface, suggesting that the interactions at the interface may contribute to the establishment of fast electron transport channels20.
a Schematic preparation of 6%-MoS2/Zn3In4S9 by the solvothermal method. (b) SEM image, (c) HRTEM image, and EDS elemental mapping of (d) Zn, (e) In, (f) Mo, and (g) S in 6%-MoS2/Zn3In4S9. AFM images of (h) ZCS and (i) 6%-MoS2/Zn3In4S9. j Corresponding height profiles of Zn3In4S9 and 6%-MoS2/Zn3In4S9.
To systematically investigate the crystal structure, chemical bonding characteristics, and surface electronic states of the materials, this study employed a multi-scale characterization approach that integrates X-ray diffraction (XRD), Raman spectroscopy, in situ X-ray photoelectron spectroscopy (in situ XPS), X-ray absorption near-edge structure (XANES), and extended X-ray absorption fine structure (EXAFS). XRD analysis (Fig. 2a, and Supplementary Fig. 4a) revealed that MoS2 exhibited distinct diffraction peaks at 13.7° (002), 33.3° (100), 39.4° (103), and 58.8° (110) (PDF #00-037-1492)19. The Zn3In4S9 and y-MoS2/Zn3In4S9 composite exhibited characteristic peaks at 21.3° (006), 27.6° (102), 30.0° (104), 39.4° (108), 47.1° (110), 52.2° (116), and 55.6° (202) (PDF # 04-009-4784)21. Notably, only the diffraction signals of Zn3In4S9 were observed in the y-MoS2/Zn3In4S9 composite, with no detectable peaks corresponding to MoS2. This phenomenon is likely attributed to the low loading of MoS2 and the physical shielding effect caused by the larger Zn3In4S9 microspheres enveloping the smaller MoS2 nanospheres. Raman spectra further verified the lattice vibrational properties of the composites (Supplementary Fig. 4b). The Raman peaks observed at 244, 300, and 354 cm−1 correspond to the LO1, LO2 longitudinal optical vibrations, and A1g vibrational modes of the crystal structure of Zn3In4S922. The FT-IR analysis revealed that MoS2 exhibits three prominent absorption peaks at 1608 cm−1, 1400 cm−1, and 1135 cm−123,24. Meanwhile, Zn3In4S9 displays four distinct absorption peaks at 1605 cm−1, 1400 cm−1, 1043 cm−1, and 637 cm−125,26,27. Additionally, the absorption peak at 3555 cm−1 is attributed to the elongation oscillation of O-H bonds in water (Supplementary Fig. 5)28. In situ XPS analysis revealed the presence of Zn, In, Mo, and S on the surface of 6%-MoS2/Zn3In4S9, with calibration set at C 1 s 284.8 eV (Supplementary Fig. 6). The binding energy of 6%-MoS2/Zn3In4S9-dark indicated that the Zn 2p3/2 level was observed at 1022.0 eV, In 3d5/2 at 445.1 eV, Mo 3d5/2 at 229.3 eV, and S 2p2/3 at 161.9 eV, corresponding to the +2, +3, +4, and −2 valence states, respectively (Supplementary Fig. 7)29,30. It is noteworthy that the binding energies of Zn 2p and In 3 d are elevated in the 6%-MoS2/Zn3In4S9-dark composite compared to Zn3In4S9 (Supplementary Fig. 9). In contrast, the binding energies of Mo 3 d and S 2p are reduced, indicating the transfer of interfacial electrons from Zn3In4S9 to MoS231. To verify the reproducibility of the binding energy shift trend, we conducted two independent in situ XPS measurements on 6%-MoS2/Zn3In4S9, ensuring strict calibration of the C 1 s reference peak at 284.8 eV. The results indicated a significant change in binding energy under light conditions. The Zn 2p3/2 binding energy increased from 1022.0 eV in the dark to 1022.2 eV under light, while the In 3d5/2 binding energy rose from 445.1 eV to 445.3 eV. In contrast, the Mo 3d5/2 binding energy decreased from 229.3 eV to 229.1 eV, and the S 2p3/2 binding energy also decreased from 161.9 eV to 161.8 eV (Supplementary Fig. 7). This reproducible pattern of binding energy shifts confirms the stable electron transfer from Zn3In4S9 to MoS2 (Supplementary Fig. 8)32. XANES and EXAFS techniques were employed to investigate the local structure of the materials. The variation in the photon energy of the MoS2 absorption edge, relative to the Mo foil, indicates changes in its local coordination environment (Fig. 2b)33. Additionally, the raw oscillatory signals in k-space from Mo foil, MoS2, and 6%-MoS2/Zn3In4S9 are processed and Fourier transformed into R-space (Fig. 2c). In the R space EXAFS analysis, the following bond length changes were observed: the Mo-Mo bond length of Mo foil was 2.45 Å, while the Mo-S bond length of MoS2 was 1.88 Å. In the 6%-MoS2/Zn3In4S9 composite material, the Mo-Mo bond length increases to 2.61 Å, and the Mo-S bond length decreases to 1.86 Å (Fig. 2d). Bond length variations arise mainly from electron redistribution driven by IDF34. Fig. 2e compares the Zn K-edge XANES spectra for Zn foil, Zn3In4S9, and 6%-MoS2/Zn3In4S9. Compared to Zn foil, the absorption edge of Zn3In4S9 slightly shifts towards the high-energy region. This shift indicates that Zn predominantly exists in the +2 valence state. This observation is consistent with the conclusions drawn from XPS regarding its valence state17,18. It is noteworthy that, compared to Zn3In4S9, the white line peak intensity of the 6%-MoS2/Zn3In4S9 composite material has decreased. This decrease can be attributed to the introduction of MoS2, which results in a reduction of the coordination number of Zn sites and weakens the density of empty states35. The EXAFS fitting analysis in both K-space and R-space reveals that the 6%-MoS2/Zn3In4S9 exhibits a distinct Zn-S coordination peak at 1.85 Å, which is significantly more pronounced than the Zn-Zn metallic bond peak observed at 2.26 Å in the Zn foils (Fig. 2f, g). This observation suggests the formation of stronger covalent interactions between the Zn and S atoms. (Supplementary Table 1). Compared to Zn3In4S9, the reduced Zn-S bond length in 6%-MoS2/Zn3In4S9 suggests a higher Zn-S bond energy and enhanced chemical stability of the material35. Further analysis of the Zn and Mo K-edge EXAFS signals through wavelet transform (WT) reveals that the WT contour plots of 6%-MoS2/Zn3In4S9 exhibit significant differences compared to those of MoS2 and Zn3In4S9 (Fig. 2h, i, and Supplementary Fig. 10). This significant change indicates the formation process of the IDF, characterized by the directional migration of electrons from Zn3In4S9 to MoS235. The redistribution of interface charges not only optimizes the local coordination environment of the material but also establishes a channel for the transport of fast charge carriers during photocatalytic reactions35. To further investigate the band structure of photocatalysts, we conducted analyses using ultraviolet-visible (UV-vis) diffuse reflectance spectroscopy, Mott Schottky (MS) testing, and XPS-VB spectroscopy measurement. In comparison to Zn3In4S9, the 6%-MoS2/Zn3In4S9 demonstrates improved performance in visible light absorption. This enhancement is characterized by a slight redshift of the absorption edge and an increased capacity to absorb a broader spectrum of visible wavelengths (Supplementary Fig. 11). The flat-band potential of Zn3In4S9, measured at −0.92 V, was evaluated using MS spectroscopy (Supplementary Fig. 12). This value was then converted to a reversible hydrogen electrode (RHE) potential through the application of the Nernst equation (\({E}_{RHE}={E}_{Ag/Cl}+0.05916\,pH+{E}_{Ag/Cl}^{0}\))23. The CB potential of Zn3In4S9 RHE was calculated to be −0.3 eV. The VB potential was determined using the energy band formula (\({E}_{VB}={E}_{CB}+{E}_{g}\)), yielding a value of 2.27 eV, which is consistent with the findings from XPS-VB spectroscopy (Supplementary Fig. 13a)36. The work function of 6%-MoS2/Zn3In4S9 (Φ = 2.09 eV) is lower than that of Zn3In4S9 (Φ = 2.31 eV), indicating that the interfacial modification with 6% MoS2 effectively reduces the energy barrier and facilitates the formation of fast electron transport channels (Supplementary Fig. 13b, d)37. This observation confirms the establishment of an IDF. The same methodology was employed to calculate the energy band structures of the other photocatalysts, culminating in the generation of the energy band diagrams for each photocatalyst. (Supplementary Fig. 14, Supplementary Table 2). To evaluate the physical properties of the materials, we examined the specific surface area and pore size distribution of the samples (Supplementary Fig. 15, Supplementary Table 3). All the photocatalysts demonstrated type IV isotherms, while Zn3In4S9 and 6%-MoS2/Zn3In4S9 showed H4 hysteresis loops as well as mesoporous structures. Significantly, 6%-MoS2/Zn3In4S9 revealed a greater specific surface area, offering additional active sites for the photocatalytic processes.
a XRD of MoS2, Zn3In4S9, and y-MoS2/Zn3In4S9. b Compare the Mo K-edge XANES spectra among Mo foil, MoS2, and 6%-MoS2/Zn3In4S9 composites. Present (c) K-space and (d) R-space EXAFS fitting spectra for Mo foil, MoS2, and 6%-MoS2/Zn3In4S9. e Contrast the Zn K-edge XANES spectra of Zn3In4S9 and 6%-MoS2/Zn3In4S9 with the reference spectrum of Zn foil. (f) K-space and (g) R-space EXAFS fitting spectra for Zn foil, Zn3In4S9, and 6%-MoS2/Zn3In4S9. Illustrate the WT-EXAFS analysis for the (h) Mo and (i) Zn K-edges in 6%-MoS2/Zn3In4S9.
Dipole-synergistic driving of charge dynamics
We employed density functional theory (DFT) on idealized structural models to investigate the possible formation mechanism of the PEF in the bulk phase of Zn₃In₄S₉. Additionally, we explored the IDF generated at the Zn3In4S9 interface modified with MoS2, with calculations suggesting a potential fast electron transport pathway established by this synergistic effect. The electrostatic potential (V) of Zn3In4S9 along the [001] polarity axis exhibits a potential difference (ΔV1) of 2.51 eV and a dipole moment (μ1) of 2.95 eÅ (Fig. 3a, and Supplementary Table 4). This represents a significant enhancement compared to ZnIn2S4, which shows a ΔV4 of 2.21 eV and a μ3 of 2.61 eÅ. This indicates that the bulk-phase asymmetry of the Zn3In4S9 crystal exceeds that of ZnIn2S4 (Supplementary Figs. 16–17). Consequently, the bulk-phase environment of Zn3In4S9 is more conducive to suppressing the ineffective complexation of photogenerated e⁻-h⁺ pairs. The significant abrupt change in electrostatic potential at the interface between the [In-S] and [Zn-S] layers indicates active charge transfer between the two layers22. This asymmetric structure leads to spontaneous polarization within the bulk of Zn3In4S9, forming a PEF. The PEF drives electrons across the interface from the [Zn-S] layer into the [In-S] layer, effectively suppressing the ineffective recombination of e⁻-h⁺ pairs within the Zn3In4S9 bulk phase. It is noteworthy that the [Mo-S] and [In-S] interfaces of MoS2/Zn3In4S9 exhibit a significant potential difference (ΔV3 = 9.63 eV). This observation suggests the presence of substantial charge transfer between the [Mo-S] and [In-S] interfaces (Fig. 3b). Furthermore, it indicates that the MoS2-modified Zn3In4S9 interface generates an IDF, which provides a foundation for the establishment of fast electron directional transport channels. To verify the direction of electron transfer at the MoS2 and Zn3In4S9 interface, we conducted charge density difference calculations. The color distribution visually illustrates the regions of electron enrichment (yellow) and depletion (green) at the MoS2/Zn3In4S9 interface (Fig. 3c). Electrons are enriched on the MoS2 side, while electron depletion is evident on the Zn3In4S9 side, thereby confirming the transfer of electrons from Zn3In4S9 to MoS2. To accurately quantify the electron gain and loss between each atom, we employed the Bader charge analysis method (Fig. 3d, e). The results indicate that the Bader charges of Zn, In, and S atoms in Zn3In4S9 are −0.017 eV, −0.174 eV, and −0.095 eV, respectively, all demonstrating characteristics of electron loss. In contrast, the Bader charges of Mo and S atoms in MoS2 are 0.073 eV and 0.373 eV, respectively, which signifies a strong electron capture capability. Based on these findings, we have designed a schematic diagram that illustrates the mechanism of fast electron directional transport (Fig. 3f). The asymmetric structure of Zn3In4S9 initially establishes a PEF, which facilitates the transfer of electrons from the [Zn-S] layer to the [In-S] layer. Subsequently, the IDF generated at the interface between MoS2 and Zn3In4S9 further accelerates the migration of electrons towards MoS2. In summary, these observational results provide robust support for our proposed synergistic strategy. integrating the PEF of Zn3In4S9 with the IDF induced by MoS2 to achieve fast charge dynamics. Piezoresponse Force Microscopy (PFM) has emerged as a significant experimental tool for probing the existence of PEF, owing to its reversible linear relationship between electric field and mechanical deformation38. The PFM results demonstrate that ZnIn2S4, Zn3In4S9, and the 6%-MoS2/Zn3In4S9 composite exhibit typical piezoelectric behavior, characterized by distinct butterfly-shaped amplitude loops and well-defined positively and negatively polarized regions (Fig. 3g, h, Supplementary Fig. 18). This observation confirms the presence of internal PEF in these materials. Additionally, the slope of the amplitude loop serves as an indicator of the strength of piezoelectric polarization16. Zn3In4S9 (1.61 mV/V) exhibits stronger spontaneous polarization compared to ZnIn2S4 (1.21 mV/V). Compared to Zn3In4S9, the 6%-MoS2/Zn3In4S9 demonstrates a polarization strength that is 3.52 times greater than that of Zn3In4S9 (Fig. 3i).
The distribution of electrostatic potential (V) along the [001] polarity axis is presented for (a) Zn3In4S9 and (b) MoS2/Zn3In4S9. c Differential Charge Density and (d, e) Bader Charge Analysis of MoS2/Zn3In4S9. f Schematic diagram that elucidates the electron transfer mechanism involved in the synergistic effects of PEF and IDF in MoS2/Zn3In4S9. Butterfly amplitude loops and phase curves of (g) Zn3In4S9 and (h) 6%-MoS2/Zn3In4S9. i Comparison of the slopes of the hysteresis loop of ZnIn2S4, Zn3In4S9, and 6%-MoS2/Zn3In4S9.
To fundamentally investigate the mechanism of constructing electron highways through IDF engineering, we systematically characterized the materials using ultraviolet-assisted Kelvin probe force microscopy (KPFM) under 365 nm illumination. The analysis of the contact potential difference (CPD) for Zn3In4S9 under both dark and illuminated conditions revealed a substantial increase in CPD, rising from 4.5 mV in the dark to 414.6 mV in the light (Fig. 4a, b). The significant enhancement of CPD indicates that, under light excitation, the intrinsic dipole moment in the asymmetric structure of the Zn3In4S9 bulk phase spontaneously generates a PEF. This phenomenon greatly accelerates the effective migration of photo-generated h+ from the bulk phase of Zn3In4S9 to its surface39. The efficiency of charge carrier separation can be quantitatively assessed by calculating the CPD difference between light and dark conditions (ΔCPD = CPDlight - CPDdark)22,40. Comparative analysis revealed that the 6%-MoS2/Zn3In4S9 exhibited a ΔCPD value of 451.6 mV, which is significantly higher than that of Zn3In4S9, recorded at 410.1 mV (Fig. 4c–f). The optimal loading of MoS2 at 6% on Zn3In4S9 leads to the formation of an IDF that effectively suppresses interfacial e⁻-h⁺ recombination, while simultaneously establishing an fast unidirectional charge transmission channel. The surface potentials of Zn3In4S9 and 6%-MoS2/Zn3In4S9 under dark conditions are 3 mV and 12 mV, respectively (Supplementary Fig. 19). Based on these surface potential values, we can utilize specific calculation formulas (detailed formulas are provided in the Supplementary Information) to compute their surface charge densities (ρ) and PEF intensities41. Furthermore, when calculations are performed using the Zeta potential in conjunction with the Gouy-Chapman equation, we find that the surface charge densities of Zn3In4S9 and 6%-MoS2/Zn3In4S9 are 28.5 mC m-2 and 41.1 mC m-2, respectively (Supplementary Fig. 20a). Therefore, the PEF intensity of 6%-MoS2/Zn3In4S9 is 2.41 times that of Zn3In4S9 (Supplementary Fig. 20b). KPFM analysis reveals that charge dynamics are driven by the synergistic action of the PEF from the intrinsic dipole moment in asymmetric Zn3In4S9 and the IDF induced by MoS2. The carrier kinetic behaviors of Zn3In4S9 and 6%-MoS2/Zn3In4S9 were systematically investigated using femtosecond transient absorption spectroscopy (fs-TAS) under pump light excitation at 340 nm. As shown in Fig. 4g, h, Zn3In4S9 and 6%-MoS2/Zn3In4S9 exhibit significant negative ground state bleaching (GSB) signals in the 450-510 nm range. This phenomenon originates from the energy dissipation associated with the compounding process of photoexcited e--h⁺ pairs42. After laser excitation, the ΔA signal peaks rapidly within 1 ps and subsequently decays gradually, reflecting the relaxation process of the excited state43. This dynamic evolution encompasses the migration of localized carriers to the excited state, which ultimately transforms into free carriers. The pseudo-color mapping further validated the time-domain evolution characteristics of the fs-TAS (Fig. 4i, j). The carrier lifetimes of Zn3In4S9 and 6%-MoS2/Zn3In4S9 were determined to exhibit both fast and slow components, respectively, by fitting the decay curves at 475 nm using a double-exponential function. The fast decay lifetime (τ2) is associated with the rapid recombination of excited state electrons and h+ within the bulk phase of Zn3In4S9, while the slow decay lifetime (τ1) is attributed to the trans-interfacial transfer of electrons from the CB of Zn3In4S9 to MoS244. The τ1 (526.9 ps and 677.02 ps) and the τ2 (11940.2 ps and 18191.69 ps) for Zn3In4S9 and 6%-MoS2/Zn3In4S9 (Fig. 4k, l, and Supplementary Table 5), respectively. It is worth noting that the average decay lifetime (τave) of 6%-MoS2/Zn3In4S9 (τave = 10674.63 ps) is significantly prolonged compared to Zn3In4S9 (τave = 7374.87 ps). The fluorescence lifetime range of 6%-MoS2/Zn3In4S9, spanning from 694 to 1021 ps, is the broadest when compared to that of Zn3In4S9 (686 to 739 ps) and 18%-MoS2/Zn3In4S9 (539 to 927 ps). Notably, the maximum value exceeds 1000 ps (Supplementary Fig. 21). fs-TAS and fluorescence lifetime testing demonstrated that an optimal loading of MoS2 (6%) induces an IDF at the Zn3In4S9 interface, effectively suppressing e⁻-h⁺ recombination at this interface and establishing an fast directional transport channel for charges to MoS2. Consequently, this significantly prolongs the lifetime of photogenerated charge carriers. To investigate the migration efficiency of interfacial photogenerated carriers in gradient-MoS2 decorated asymmetric Zn3In4S9 structures, we conducted a series of tests including electrochemical impedance spectroscopy (EIS), surface photocurrent (SPC), linear scanning voltammetry (LSV), photoluminescence spectroscopy (PL), time-resolved photoluminescence spectroscopy (TRPL), and cyclic voltammetry (CV). Compared to ZnIn2S4, Zn3In4S9 exhibits a smaller EIS semicircle radius, indicating a reduced interfacial charge transfer resistance. Furthermore, Zn3In4S9 demonstrates a significantly enhanced photocurrent response, suggesting improved efficiency in photogenerated carrier generation and separation, which facilitates rapid charge migration (Supplementary Fig. 22a, b). The EIS results indicate that the semicircle radius of the 6%-MoS2/Zn3In4S9 in the low-frequency region is significantly reduced compared to that of Zn3In4S9 and y-MoS2/Zn3In4S9 (Supplementary Fig. 22a, Supplementary Fig. 23a). This finding suggests that an appropriate amount of MoS2 loading can greatly reduce the interface resistance of Zn3In4S9, thereby accelerating the transfer of electrons from the Zn3In4S9 interface to MoS245. The 6%-MoS2/Zn3In4S9 composite demonstrates the highest photocurrent density, attributed to the formation of an IDF induced by the optimal amount of (6%) MoS2 (Supplementary Fig. 22b, and Supplementary Fig. 23b). This IDF significantly enhances the separation and transport of photogenerated carriers46. The LSV results demonstrated that at a photocurrent density of 20 mA/cm², the hydrogen precipitation overpotential of 6%-MoS2/Zn3In4S9 was −1.63 V. This value represents the lowest hydrogen precipitation overpotential among Zn3In4S9 and other composite photocatalysts, indicating a more rapid hydrogen evolution reaction (HER) rate. (Supplementary Fig. 22c, and Supplementary Fig. 23c)47. To investigate the e--h⁺ coupling and lifetime mechanism in greater depth, we conducted PL and TRPL tests using an excitation wavelength of 525 nm. The 6%-MoS2/Zn3In4S9 composite exhibited the lowest fluorescence signal intensity (Supplementary Fig. 22d, and Supplementary Fig. 24a) and the longest e--h⁺ pairs lifetime (5.47 ns) compared to the other samples: Zn3In4S9 (1.51 ns), 9%-MoS2/Zn3In4S9 (3.30 ns), and 18%-MoS2/Zn3In4S9 (2.82 ns) (Supplementary Fig. 22e, and Supplementary Fig. 24b). The IDF induced by the optimal amount of MoS2 (6%) in the Zn3In4S9 interface establishes a highway for electron transport, significantly reducing the recombination of e--h⁺ pairs at the Zn3In4S9 interface and consequently extending their lifetime (Supplementary Table 6)13,48. The CV evaluation revealed that the 6%-MoS2/Zn3In4S9 exhibited the highest electrochemically active surface area, measuring 0.31 μF (Supplementary Fig. 22f, Supplementary Fig. 23d), in comparison to other samples: Zn3In4S9 (0.11 μF), 3%-MoS2/Zn3In4S9 (0.254 μF), 9%-MoS2/Zn3In4S9 (0.250 μF), and 18%-MoS2/Zn3In4S9 (0.22 μF). This observation was recorded at scanning rates ranging from 20 to 90 mV/s (Supplementary Fig. 25), indicating that the 6%-MoS2/Zn3In4S9 composite possesses a greater number of active sites and enhanced photocatalytic activity.
Three-dimensional CPD of (a, b) Zn3In4S9 and (c, d) 6%-MoS2/Zn3In4S9 under dark and light conditions. The line scan surface potential distribution of (e) Zn3In4S9 and (f) 6%-MoS2/Zn3In4S9 under dark and light conditions. fs-TAS monitors the photogenerated charge dynamics of (g) Zn3In4S9 and (h) 6%-MoS2/Zn3In4S9. 3D pseudo-color representations of fs-TAS over (i) Zn3In4S9 and (j) 6%-MoS2/Zn3In4S9 at 340 nm excitation. Femtosecond resolved transient absorption kinetics and the corresponding fitting results for (k) Zn3In4S9 and (l) 6%-MoS2/Zn3In4S9.
Solar hydrogen coupled with alcohol photoreforming
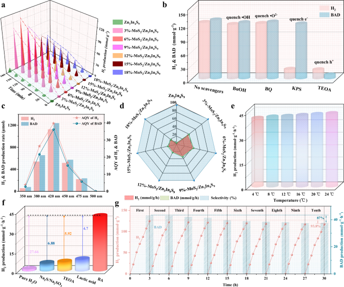
To thoroughly investigate the photocatalytic activity, we assessed the performance of various photocatalysts in the dehydrogenation reaction and the synergistic conversion of BA to BAD. The H2 and BAD production rates of Zn3In4S9 were measured at 3.49 mmol g−1 h−1 and 3.55 mmol g−1 h−1, which are 2.3 and 1.5 times higher than those of ZnIn2S4, respectively. (Fig. 5a, d). In contrast, the 6%-MoS2/Zn3In4S9 composite, modified with 6% MoS2, exhibited significantly enhanced photocatalytic activity, with H2 and BAD production rates elevated to 41.19 mmol g−1 h−1 and 43.33 mmol g−1 h−1, representing increases of 11.8 and 12.2 times compared to those of Zn3In4S9, respectively. (Supplementary Table 7). This is attributed to the introduction of a moderate amount (6%) of MoS2, which induces an IDF at the Zn3In4S9 interface. This IDF establishes an fast electron transmission channel from the Zn3In4S9 interface to MoS2, significantly suppressing the ineffective recombination of e--h⁺ pairs at the Zn3In4S9 interface. The performance is competitive with that of many reported photocatalysts in photocatalytic BA dehydrogenation systems (Supplementary Fig. 26, and Supplementary Table 8). To elucidate the synergistic mechanism of PEF-IDF, we constructed a 6%-MoS2/ZnIn2S4 control system, with structural integrity confirmed through XRD and XPS characterization (Supplementary Fig. 27). The catalytic activity of this system, measured in terms of H2 production (5.24 mmol g−1 h−1) and BAD yield (6.71 mmol g−1 h−1), was found to be only 12.6%–15.5% of that observed for 6%-MoS2/Zn3In4S9 (Supplementary Fig. 28). The complete inactivity of pure MoS2 conclusively demonstrates the dominant role of the bulk photoelectrochemical functionality of Zn3In4S9. Notably, the physically mixed 6%-MoS2/ZnIn2S4 exhibited a 96% reduction in hydrogen production activity (1.67 mmol g−1 h−1) compared to the sample synthesized via solvothermal methods. This significant order-of-magnitude difference provides compelling evidence for the necessity of IDF formation, ultimately elucidating the fundamental mechanism underlying the synergy between PEF and IDF in catalytic enhancement. To validate the advantages of MoS2, we prepared a control sample of 6%-Co9S8/Zn3In4S9. XRD and XPS characterizations confirmed its successful preparation (Supplementary Figs. 29, 30). However, its photocatalytic performance was significantly inferior to that of the 6%-MoS2/Zn3In4S9. Specifically, the H2 yield (5.12 mmol g−1 h−1), BAD yield (3.28 mmol g−1 h−1), and BAD selectivity (53.7%) were all much lower (Supplementary Fig. 31). This difference is primarily attributed to weaker interfacial dipole effects and an insufficient capability for proton reduction, which underscores the irreplaceable role of MoS2 in interface engineering and catalytic activity. We extracted 100 μL from the 6%-MoS2/Zn3In4S9 solution at 30-min intervals during the reaction process for liquid chromatography analysis. The results indicated a significant decrease in the BA concentration over time, while the BAD concentration continuously increased (Supplementary Fig. 32). The infrared thermal imaging of 6%-MoS2/Zn3In4S9 over time under 300 W xenon lamp irradiation (Supplementary Fig. 33). The cooling system of the photoreactor ensures a uniform heat distribution throughout the solution, resulting in minimal temperature variation. Consequently, the 6%-MoS2/Zn3In4S9 does not exhibit significant heat accumulation, and the reaction process is devoid of any photothermal effects. The experimental results indicated that the hydrogen production rate remained relatively constant across varying temperatures, suggesting that temperature is not a critical factor influencing catalytic performance. To investigate the key active species involved in the selective oxidation of BA to BAD, we conducted control experiments under an argon atmosphere and utilized free radical scavengers to eliminate specific active species (Fig. 5b, Supplementary Table 9). The experimental results indicated that the incorporation of triethanolamine (TEOA) effectively eliminated h+ and significantly decreased the rates of H2 production and BAD synthesis49. This suggests that h+ plays a critical role in the process. In contrast, the introduction of K2S2O8 (KPS) effectively removed electrons and significantly inhibited H2 production50. This observation confirms the critical role of photogenerated electrons in the reduction of H+ protons to H2. The introduction of benzoquinone (BQ) and tert-butanol (t-BuOH) effectively eliminates •O2− and •OH, respectively, while having minimal impact on hydrogen production and BAD synthesis50,51. This observation suggests that h+ and electrons serve as the primary active species within the reaction system. To evaluate the photocatalytic activity of the 6%-MoS2/Zn3In4S9 photocatalysts with greater accuracy and comprehensiveness, we designed a series of controlled-variable experiments utilizing band-pass filters at various wavelengths (λ = 350, 380, 420, 450, 475, and 500 nm). The results indicated that the production of both H2 and BAD reached their peaks at 1126.76 μmol and 1240.10 μmol, respectively, under 420 nm irradiation. Meanwhile, the apparent quantum yields (AQY) were determined to be 36.6 ± 0.7% for H₂ and 40.0 ± 0.3% for BAD (n = 3). (Fig. 5c, Supplementary Table 10). It is noteworthy that in three independently repeated AQY experiments, the AQY values for H2 and BAD production exhibited notable stability, further corroborating the high activity of 6%-MoS2/Zn3In4S9 (Supplementary Fig. 34). We fully recognize the potential impact of temperature on the kinetics of the photocatalytic reaction under strictly controlled conditions (λ > 420 nm illumination, 6%-MoS2/Zn3In4S9). We assessed the H2 production rate at temperature intervals of 4 °C, 8 °C, 12 °C, 16 °C, 20 °C, and 24 °C (Fig. 5e). To highlight the advantages of BA, we evaluated the H2 production rate of the 6%-MoS2/Zn3In4S9 photocatalyst under identical conditions in sacrificial systems (Fig. 5f), including pure water cracking, Na2S/Na2SO3, TEOA, and lactic acid52. The results indicated that the H2 production rate of the reaction system utilizing BA was optimal, with its H2 production performance improved by factors of 27.66, 6.88, 5.92, and 4.7, respectively, when compared to the other systems. This finding suggests that BA, as a specialized h+ transport medium, can significantly enhance the utilization efficiency of photogenerated h+. The 6%-MoS2/Zn3In4S9 demonstrates broad applicability for the oxidative dehydrogenation of various aromatic alcohols, facilitating the efficient production of corresponding aromatic aldehydes alongside H2 evolution (Supplementary Fig. 35, and Supplementary Table 11). Additionally, we assessed the stability of the 6%-MoS2/Zn3In4S9. The photocatalytic system demonstrated excellent stability, maintaining 93.8% and 87% of its initial H2 and BAD production rates, respectively, after 10 cycles (Fig. 5g). We analyzed the 6%-MoS2/Zn3In4S9 after the 10th cycle using XRD, Raman, and XPS (Supplementary Figs. 36–38). The results indicated that the position and intensity of the peaks remained consistent before and after the reaction. This study further confirms the high efficiency and stability of the 6%-MoS2/Zn3In4S9 photocatalyst.
a Photocatalytic BA dehydrogenation rates of various photocatalysts (300 W Xe lamp; λ > 420 nm; light intensity 100 mW/cm2; catalyst 20 mg; solvent 50 mL water with 3 mL BA; irradiation time 3 h; sampling was performed every 30 min). b In the presence of different free radical scavengers, the photocatalytic production rates of H2 and BAD by 6%-MoS2/Zn3In4S9 were tested after 3 h of light irradiation. c H2 and BAD yields of 6%-MoS2/Zn3In4S9 at distinct wavelengths (λ = 350, 380, 420, 450, 475, and 500 nm) and the corresponding AQY of H2 and BAD. d The photocatalytic production rates of H2 and BAD by various photocatalysts and the selective efficiency of BAD. e H2 production rates for temperature intervals of 4 °C, 8 °C, 12 °C, 16 °C, 20 °C and 24 °C. f Comparison of H2 production rates of 6%-MoS2/Zn3In4S9 photocatalysts under different sacrificial agent systems (pure water, Na2S/Na2SO3, TEOA, lactic acid) and BA photosynthesis systems. g Cycling test of H2 and BAD production rates over 6%-MoS2/Zn3In4S9 photocatalysts (3 h per cycle, 10 cycles of 30 h).
Cascaded C-H activation pathway
To elucidate the mechanistic insights into synergistic photocatalytic H2 evolution coupled with cascaded C-H activation during BA to BAD conversion, we conducted an in situ electron paramagnetic resonance (in situ EPR) test to monitor the fluctuations in the concentrations of reactive electron (e-), h+, and α-hydroxybenzoyl (Cα) radical intermediates throughout the reaction course. We selected TEMPO as an efficient spin-trapping agent to capture and measure the photogenerated e- and h+ under varying conditions. In the absence of light, TEMPO displays a distinct EPR signal characterized by a typical triplet state spectral ratio of 1:1:153,54. Upon introducing light into an aqueous system containing the catalyst with BA, we observed that the decay of the EPR signal was most pronounced in the experimental group utilizing 6%-MoS2/Zn3In4S9 (Fig. 6a). This observation suggests that this 6%-MoS2/Zn3In4S9 is capable of generating the highest concentration of reactive e- under light excitation, which subsequently reduce TEMPO to TEMPOH. Furthermore, the photogenerated h+ exhibited the capacity to oxidize TEMPO to TEMPO+55. Notably, the 6%-MoS2/Zn3In4S9 demonstrated the most pronounced reduction in EPR signals, thereby further confirming its high efficiency in generating reactive h+ under light conditions (Fig. 6b). To verify the key intermediate in the selective oxidation of BA to generate BAD, we introduced DMPO as an additional spin-trapping agent. This approach successfully captured the EPR signals of the α-hydroxyphenyl radical (•CH(OH)Ph). Six characteristic peaks were observed in the EPR spectra, coinciding with those of the DMPO-Cα radical adduct56. This not only confirms the generation of the -CH(OH)Ph radical but also highlights the central role of direct oxidation of BA by the h+ in this reaction pathway. Under light conditions, the 6%-MoS2/Zn3In4S9 exhibited a significantly stronger DMPO-Cα radical signal (Fig. 6c), thereby demonstrating its high efficacy in facilitating the selective oxidation of BA to BAD. We conducted an in-depth analysis of the free energy changes of intermediate species and transition states between Zn3In4S9 and MoS2/Zn3In4S9 using DFT calculations (Fig. 6d). The adsorption energy of Zn3In4S9 modified with MoS2 for BA molecules decreased from −1.55 eV to −0.94 eV (Supplementary Table 12), which significantly diminishes the adsorption effect. This alteration facilitates the reduction of the energy barrier (ΔG2) in the rate-determining step of the BA oxidation reaction, thereby accelerating the overall catalytic reaction rate. A deuterium labeling experiment has been meticulously designed to investigate the source of hydrogen during the photocatalytic dehydrogenation reaction of BA. The primary innovation of this experiment lies in the utilization of D2O (deuterated water) as the reaction medium, replacing conventional H2O (pure water), to effectively trace the migration trajectories of hydrogen and deuterium atoms. The gas generated under these conditions served as a hydrogen source and participated in the hydrogenation reduction reaction of 1-vinylnaphthalene (C10H7CH = CH2). Upon completion of the experiment, we conducted a gas chromatography-mass spectrometry (GC-MS) analysis of the solution in reactor 2 (Fig. 6e, Supplementary Fig. 39). The analytical results indicated the formation of four distinct products during the hydrogenation of 1-vinylnaphthalene (C10H7CHCH2) to 1-ethylnaphthalene: C10H7CH2CH3 (I, m/z = 156), C10H7CH2CH2D (II, m/z = 157), C10H7CHDCH3 (III, m/z = 157), and C10H7CHDCH2D (IV, m/z = 158)22. Products I and II yield C10H7CH2+ (m/z = 141) following the removal of alkyl groups (-CH3 and -CH2D), whereas products III and IV generate C10H7CHD+ (m/z = 142) after the corresponding alkyl groups are removed. These products provide direct verification of the effective integration of hydrogen atoms released during the oxidation of BA and deuterium atoms supplied by D2O in the hydrogenation reaction, offering conclusive evidence for the multiple sources of hydrogen. Finally, we conducted liquid chromatography analysis on the solution in reactor 1, as well as on the BA and BAD standard samples, to confirm the peak times of each component (Supplementary Fig. 40). The results indicated that the peak times of BA and BAD in the solution from reactor 1 were highly consistent with those of the standard samples, and a significant quantity of BAD was detected in the solution from reactor 1. Through an in-depth analysis of theoretical calculations and experimental results, this study effectively elucidates the mechanism of fast charge transfer driven by the synergistic effects of PEF and IDF in photocatalytic hydrogen production and the photoreforming of aromatic alcohols (Fig. 6f). The intrinsic dipole of asymmetric Zn3In4S9 generates a PEF that effectively suppresses bulk-phase charge recombination. Following photoexcitation, the PEF facilitates the rapid migration of electrons to the Zn3In4S9 interface. Pure Zn3In4S9 exhibits limited photocatalytic activity due to insufficient charge separation solely driven by its bulk PEF, coupled with sluggish surface reaction kinetics for both water and BA oxidation. Notably, MoS2 induces an IDF at the Zn3In4S9 interface, creating an fast directional electron transport channel that allows for the efficient injection of electrons into MoS2 while retaining h+ in the VB of Zn3In4S9. The spatially separated h+ exhibit strong oxidizing properties, which enable them to cleave the α-C-H bond in BA, generating the •CH(OH)Ph radical and a proton (H). Following this, the O-H bond experiences hole-induced oxidation, resulting in its cleavage and the release of another proton (H), ultimately yielding BAD through a double-hole oxidation process. The enriched electrons on MoS2 can synergistically reduce protons released from BA oxidation and those generated from water dissociation, thereby achieving efficient simultaneous hydrogen production. This bifunctional charge utilization mechanism, which integrates directed fast charge transport and cascading redox reactions, establishes a paradigm for the development of high-performance artificial photosynthetic systems.
In situ EPR analysis of (a) e⁻, (b) h⁺, and (c) Cα radical concentrations in different catalysts. d DFT theoretical calculation model for Gibbs free energy changes of adsorbed species *C6H5CH2OH, *C6H5CHOH, and *C6H5CHO on Zn3In4S9 and 6%-MoS2/Zn3In4S9. e Deuterium labeling experiments investigating the hydrogen production mechanism and BA oxidation in 6%-MoS2/Zn3In4S9. f Dipole-field catalytic mechanism for hydrogen production and high-value chemical synthesis in 6%-MoS2/Zn3In4S9.
Discussion
In summary, we elucidate the mechanism of carrier dynamics regulation facilitated by the synergistic action of the PEF generated by the intrinsic dipole moment within the bulk phase of asymmetric Zn3In4S9 and the IDF induced by MoS2. The systematic study that combines PFM analysis and fs-TAS demonstrates that the spontaneous polarization of dipole moments in the asymmetric structure of Zn3In4S9 generates a PEF, which significantly suppresses the ineffective recombination of e- and h+ in the bulk phase of Zn3In4S9. Notably, the Zn3In4S9 interface, modified with 6% MoS2, induces the formation of IDF, which facilitates the construction of fast charge transfer channels directed towards MoS2. The synergistic effect of PEF and IDF enables the 6%-MoS2/Zn3In4S9 to achieve notable photocatalytic performance, with hydrogen evolution and BAD production rates of 41.19 mmol g−1 h−1 and 43.33 mmol g−1 h−1, respectively. These rates are 11.8 and 12.2 times higher than Zn3In4S9. Notably, the 6%-MoS2/Zn3In4S9 achieves 36.6 ± 0.7% AQY for H2 and 40.0 ± 0.3% for BAD (n = 3) at 420 nm, with high stability ( > 90% activity retention after 30 h). Our research findings provide significant insights into the fundamental mechanisms by which dipole synergy facilitates fast directional charge transport for the solar-driven co-production of hydrogen and value-added chemicals.
Methods
Synthesis of photocatalysts
Synthesis of y-MoS2/Zn3In4S9. In a 60 mL water-ethanol solution, 3 mmol of ZnCl2 (Sinopharm Chemical Reagent Co., Ltd., ≥98.0%) and 4 mmol of InCl3·4H2O (Beijing InnoChem Science & Technology Co., Ltd., 99.9%) were dissolved with vigorous stirring for 20 min. Subsequently, 9 mmol of thioacetamide (C2H5NS, Beijing InnoChem Science & Technology Co., Ltd., 98.0%) was added, and stirring was continued for an additional 20 min. Subsequently, varying amounts of flower-like MoS2 (4.8, 9.6, 14.4, 19.2, 24, and 28.8 mg) were added to the mixture and stirred for an additional 30 min. The mixture was reacted at 160 °C for 12 h. The resulting product was then successively washed with ethanol and distilled water, followed by drying for subsequent use. The resulting product was designated as y-MoS2/Zn3In4S9, where y represents the molar ratio of MoS2 to Zn3In4S9 at 3%, 6%, 9%, 12%, 15%, and 18%, respectively. For detailed preparation procedures of additional catalysts, please refer to the supplementary information.
Photocatalytic activity measurements
The production of solar hydrogen synergizes effectively with organic synthesis. In this experiment, 20 mg of the photocatalyst was uniformly dispersed in a three-necked glass reaction flask containing 50 ml of H2O and 3 ml of BA (Sinopharm Chemical Reagent Co., Ltd., ≥99.0%) solution. Subsequently, the mixed system was subjected to sonication for 20 min. Prior to sealing the reactor, argon gas was employed to effectively eliminate air and dissolved oxygen from both the reactor and the solution. Following this, the circulating water system was activated to maintain the reactor temperature at 4 oC. Subsequently, a xenon lamp (CEL-HXF300-T3) emitting wavelengths (λ > 420 nm) was activated to irradiate the solution for a duration of up to three hours. During this interval, hydrogen (H2) was collected from the reactor every 30 min, and its concentration was analyzed using a gas chromatography system (GC-7920, Beijing, China). After 3 h, 5 mL of the solution was extracted, filtered by centrifugation, and passed through a 0.22 μm pore size filter. The concentrations of BA and BAD were then determined using liquid chromatography (Agilent 1260 Infinity II, inert Sustain C18). The yields of H2, BA, and BAD were quantified using the external standard method, with the relevant standard curves presented in Supplementary Fig. 41. For further details regarding characterization methods, parameter settings, and catalyst activity testing, please refer to the supplementary information. The reaction selectivity is calculated using the following formula (1):
In the photocatalytic system, the concentrations of BA and its derivative, BAD, after the reaction are denoted as C1 and C2, respectively. C0 represents the initial concentration of BA.
Data availability
The data produced in this study are presented within the article and Supplementary Information, while the raw data are accessible in the accompanying Source Data file. Source data are provided with this paper.
References
Lin, Z. et al. Controlling crystallization in covalent organic frameworks to facilitate photocatalytic hydrogen production. Nat. Commun. 16, 1940 (2025).
Shi, M., Wu, X., Zhao, Y., Li, R. & Li, C. Unlocking the key to photocatalytic hydrogen production using electronic mediators for z-scheme water splitting. J. Am. Chem. Soc. 147, 3641–3649 (2025).
Zhang, J. et al. Mechanistic insight into the synergy between platinum single atom and cluster dual active sites boosting photocatalytic hydrogen evolution. Adv. Mater. 35, 2300902 (2023).
Yang, H. et al. Highly-dispersed CdS nanoparticles coating hierarchical Ni@NC derived from ultrathin nanosheets NMOF-Ni: Photocatalytic hydrogen evolution coupled with alcohol oxidation. Appl. Catal. B Environ. 362, 124700 (2025).
Zhou, T. et al. Spin polarization synergizes atomic-level redox sites for photocatalytic hydrogen coupled with benzaldehyde production. Appl. Catal. B Environ. 370, 125190 (2025).
Xi, N. et al. The critical role of coordination interaction between hole scavenger and ZnIn2S4 for photocatalytic hydrogen evolution. Nano Energy 136, 110750 (2025).
Zhang, L. et al. Unraveling the roles of the ZnO surface structure and second metal doping in tuning the catalytic performance of ethane dehydrogenation. ACS Catal. 15, 5014–5027 (2025).
Gong, H. et al. Selective photocatalytic aerobic oxidation of methane to methyl hydroperoxide by ZnO-loaded single-atomic ruthenium oxide catalyst. J. Am. Chem. Soc. 147, 9134–9146 (2025).
Mao, L. et al. Supercritical CH3OH-triggered isotype heterojunction and groups in g-C3N4 for enhanced photocatalytic H2 evolution. ACS Nano 18, 13939–13949 (2024).
Wang, J. et al. Depolymerization of native lignin over thiol capped ultrathin ZnIn2S4 microbelts mediated by photogenerated thiyl radical. Angew. Chem. Int. Ed. 63, e202410397 (2024).
Zhang, H. et al. C–H activations of methanol and ethanol and C–C couplings into diols by zinc–indium–sulfide under visible light. Chem. Commun. 56, 1776–1779 (2020).
Wu, S. M. & Schmuki, P. Single atom cocatalysts in photocatalysis. Adv. Mater. 37, 2414889 (2024).
Jia, H. et al. Nickel porphyrin/ZnIn2S4 heterojunction with Ni-S highway for boosting charge separation and visible-light-driven H2 production. Appl. Catal. B Environ. 353, 124090 (2024).
Cheng, C. et al. Interfacial electron interactions governed photoactivity and selectivity evolution of carbon dioxide photoreduction with spinel cobalt oxide based hollow hetero-nanocubes. Appl. Catal. B Environ. 345, 123705 (2024).
Zhao, H. et al. Synergistic selenium doping and colloidal quantum dots decoration over ZnIn2S4 enabling high-efficiency photoelectrochemical hydrogen peroxide production. Chem. Eng. J. 491, 151925 (2024).
Li, Z. et al. Dipole field in nitrogen-enriched carbon nitride with external forces to boost the artificial photosynthesis of hydrogen peroxide. Nat. Commun. 14, 5742 (2023).
Wang, X. et al. Induced dipole moments in amorphous ZnCdS catalysts facilitate photocatalytic H2 evolution. Nat. Commun. 15, 2600 (2024).
Xin, X. et al. Large electronegativity differences between adjacent atomic sites activate and stabilize ZnIn2S4 for efficient photocatalytic overall water splitting. Nat. Commun. 15, 337 (2024).
Zheng, H. et al. H2 evolution with silicotungstic acid electron mediator over V-doped MoS2 electrocatalysts. ACS Energy Lett. 10, 678–684 (2025).
Guo, Y. et al. Perylenetetracarboxylic acid nanosheets with internal electric fields and anisotropic charge migration for photocatalytic hydrogen evolution. Nat. Commun. 13, 2067 (2022).
Shen, Y. et al. Balls-on-ball structured S-scheme heterojunction with localized hotspot effects for boosted photothermal-assisted photocatalytic synthesis of hydrogen. Chem. Eng. J. 508, 161072 (2025).
Wan, J. et al. Full-space electric field in mo-decorated zn2in2s5 polarization photocatalyst for oriented charge flow and efficient hydrogen production. Adv. Mater. 36, 2405060 (2024).
Tang, Y. et al. Noble metal-free ternary MoS2/Zn0.5Cd0.5S/g-C3N4 heterojunction composite for highly efficient photocatalytic H2 production. Mater. Res. Bull. 110, 214–222 (2019).
Amini, M., Ramazani, S. A., Faghihi, A. & Fattahpour, M. S. Preparation of nanostructured and nanosheets of MoS2 oxide using oxidation method. Ultrason. Sonochem. 39, 188–196 (2017).
Li, Y., Yu, B., Hu, Z. & Wang, H. Construction of direct Z-scheme SnS2@ZnIn2S4@kaolinite heterostructure photocatalyst for efficient photocatalytic degradation of tetracycline hydrochloride. Chem. Eng. J. 429, 132105 (2022).
Zhang, S. et al. Defect-rich and electron-rich mesoporous Ti-MOFs based NH2-MIL-125(Ti)@ZnIn2S4/CdS hierarchical tandem heterojunctions with improved charge separation and enhanced solar-driven photocatalytic performance. Appl. Catal. B Environ. 262, 118202 (2020).
Riazian, M. & Yousefpoor, M. Photocatalytic activity, nanostructure and optical properties of 3D ZnS urchin-like via hydrothermal method. Int. J. Smart Nano Mater. 11, 47–64 (2020).
Zhao, J., Zhang, Z., Yang, S., Zheng, H. & Li, Y. Facile synthesis of MoS2 nanosheet-silver nanoparticles composite for surface enhanced Raman scattering and electrochemical activity. J. Alloy. Compd. 559, 87–91 (2013).
Talebian-Kiakalaieh, A. et al. Photocatalytic reforming raw plastic in seawater by atomically-engineered GeS/ZnIn2S4. Adv. Energy Mater. 15, 2404963 (2025).
Xu, X. et al. Interfacial space charge design with desired electron density to enhance sodium storage of MoS2@Nb2O5 anode. Nano Energy 127, 109739 (2024).
Cao, S., Zhong, B., Bie, C., Cheng, B. & Xu, F. Insights into Photocatalytic Mechanism of H2 Production Integrated with Organic Transformation over WO3/Zn0.5Cd0.5S S-Scheme Heterojunction. Acta Phys. -Chim. Sin. 40, 2307016 (2023).
Wang, L., Cheng, B., Zhang, L. & Yu, J. In situ irradiated XPS investigation on S-scheme TiO2@ZnIn2S4 photocatalyst for efficient photocatalytic CO2 reduction. Small 17, 2103447 (2021).
Xia, H. et al. Evolution of stabilized 1T-MoS2 by atomic-interface engineering of 2H-MoS2/Fe−Nx towards enhanced sodium ion storage. Angew. Chem. Int. Ed. 62, e202218282 (2023).
Wang, P. et al. P-block element modulated 1 T phase MoS2 with Ru lattice grafting for high-performance Li | |O2 batteries. Nat. Commun. 16, 1453 (2025).
Zhang, S. et al. Gradient hydrogen migration modulated with self-adapting S vacancy in copper-doped ZnIn2S4 nanosheet for photocatalytic hydrogen evolution. ACS Nano 15, 15238–15248 (2021).
Li, Q. et al. Zn1–xCdxS solid solutions with controlled bandgap and enhanced visible-light photocatalytic H2-production activity. ACS Catal. 3, 882–889 (2013).
Cheng, J. et al. Enhanced ion/electron migration and sodium storage driven by different MoS2-ZnIn2S4 heterointerfaces. Adv. Energy Mater. 13, 2203248 (2022).
Chen, L., Ren, J. T. & Yuan, Z. Y. Enabling internal electric fields to enhance energy and environmental catalysis. Adv. Energy Mater. 13, 2203720 (2023).
Li, X. et al. Reassessing the role of thermal convection in simultaneous water production and pollutant degradation in interfacial photothermal-photocatalytic systems. Adv. Mater. 37, 2416283 (2024).
Liu, X. et al. Enhanced localized dipole of Pt-Au single-site catalyst for solar water splitting. Proc. Natl. Acad. Sci. USA. 119, e2119723119 (2022).
Chen, Q. et al. Designing 2D carbon dot nanoreactors for alcohol oxidation coupled with hydrogen evolution. Nat. Commun. 15, 8052 (2024).
Zu, D. et al. Oxygen vacancies trigger rapid charge transport channels at the engineered interface of S-scheme heterojunction for boosting photocatalytic performance. Angew. Chem. Int. Ed. 63, e202405756 (2024).
Sun, G. et al. Bifunctional g-C3N4 nanospheres/CdZnS QDs S-scheme photocatalyst with boosted H2 evolution and furfural synthesis mechanism. Appl. Catal. B Environ. 358, 124459 (2024).
Tian, F. et al. Weak Interaction between Nickel thiolate and g-C3N4 improving electron–hole separation for photocatalysis. ACS Catal. 13, 12186–12196 (2023).
Tian, K. et al. Lattice distortion promotes carrier separation to improve the photoelectrochemical water splitting performance of bismuth vanadate photoanode. Adv. Funct. Mater. 34, 2410548 (2024).
Li, J. et al. Dual near-infrared-response S-scheme heterojunction with asymmetric adsorption sites for enhanced nitrogen photoreduction. Adv. Mater. 37, 2416210 (2024).
Liu, R. et al. Low-voltage electrooxidation of benzyl alcohol to benzoic acid enhanced by PtZn-ZnOx interface. J. Am. Chem. Soc. 147, 10339–10348 (2025).
Zhang, B. et al. Electron-phonon coupling suppression by enhanced lattice rigidity in 2D perovskite single crystals for high-performance x-ray detection. Adv. Mater. 35, 2208875 (2022).
He, Z. et al. Insight into synergy of Mn active sites and spin polarization electrons in Mn-incorporated ZnIn2S4 for boosting photocatalytic hydrogen evolution coupled with benzyl alcohol oxidation. Chem. Eng. J. 506, 159957 (2025).
Liu, S., Yang, M.-Q. & Xu, Y.-J. Surface charge promotes the synthesis of large, flat structured graphene–(CdS nanowire)–TiO2 nanocomposites as versatile visible light photocatalysts. J. Mater. Chem. A 2, 430–440 (2014).
Huang, Y. et al. Oxygen vacancy induced bismuth oxyiodide with remarkably increased visible-light absorption and superior photocatalytic performance. ACS Appl. Mater. Interfaces 6, 22920–22927 (2014).
Wan, J. et al. Exploring the polarization photocatalysis of ZnIn2S4 material toward hydrogen evolution by integrating cascade electric fields with hole transfer vehicle. Adv. Funct. Mater. 32, 2203252 (2022).
Siang, T. J., Zhang, P., Chen, B. & Ong, W.-J. Surface defect engineering of ZnCoS in ZnCdS with twin crystal structure for visible-light-driven H2 production coupled with benzyl alcohol oxidation. Chin. J. Catal. 69, 84–98 (2025).
Wang, Y., Wu, S., Zoppellaro, G., Baďura, Z. & Schmuki, P. Platinum single atoms strongly promote superoxide formation in titania-based photocatalysis – platinum nanoparticles don’t. Small 21, 2412097 (2025).
Kumar, P. et al. Isolated iridium oxide sites on modified carbon nitride for photoreforming of plastic derivatives. Nat. Commun. 16, 2862 (2025).
Liang, J. et al. Nanoarchitectonics of S-scheme CdS-SH QDs/Bi2MoO6 heterojunction for boosted photocatalytic lignin biomass conversion: Interplay of singlet oxygen and interfacial engineering. Appl. Catal. B Environ. 367, 125092 (2025).
Acknowledgements
Y.L. acknowledges the support of the National Key Research Program of China (Grant No. 2022YFA1503101). J.Y. acknowledges the support of the Natural Science Foundation of China (22579106), the National Science Basic Research Plan in Shaanxi Province of China (2023-JC-JQ-16), and the Fundamental Research Funds for the Central Universities (GK202401005).
Author information
Authors and Affiliations
Contributions
Z.W. was responsible for sample preparation, executing all experimental procedures, collecting and analyzing data, and drafting the preliminary manuscript. D.Z. specifically conducted the theoretical calculations using DFT. K.T., G.C., Y.L., Y.J., S.(F).L., and S.-T. L. meticulously reviewed and provided insightful comments on the experimental data, contributing significantly to the feedback process. J. Y. was responsible for designing the experimental plan and conducting the final review and confirmation of the manuscript after incorporating diverse opinions. All authors engaged in comprehensive discussions regarding the manuscript results, thereby ensuring the accuracy and thoroughness of the content.
Corresponding authors
Ethics declarations
Competing interests
The authors declare no competing interests.
Peer review
Peer review information
Nature Communications thanks the anonymous, reviewer(s) for their contribution to the peer review of this work. A peer review file is available.
Additional information
Publisher’s note Springer Nature remains neutral with regard to jurisdictional claims in published maps and institutional affiliations.
Source data
Rights and permissions
Open Access This article is licensed under a Creative Commons Attribution-NonCommercial-NoDerivatives 4.0 International License, which permits any non-commercial use, sharing, distribution and reproduction in any medium or format, as long as you give appropriate credit to the original author(s) and the source, provide a link to the Creative Commons licence, and indicate if you modified the licensed material. You do not have permission under this licence to share adapted material derived from this article or parts of it. The images or other third party material in this article are included in the article’s Creative Commons licence, unless indicated otherwise in a credit line to the material. If material is not included in the article’s Creative Commons licence and your intended use is not permitted by statutory regulation or exceeds the permitted use, you will need to obtain permission directly from the copyright holder. To view a copy of this licence, visit http://creativecommons.org/licenses/by-nc-nd/4.0/.
About this article
Cite this article
Wang, Z., Zhou, D., Tian, K. et al. Dipole synergy enables fast directional charge transport for solar hydrogen and benzaldehyde coproduction. Nat Commun 16, 11066 (2025). https://doi.org/10.1038/s41467-025-66003-4
Received:
Accepted:
Published:
Version of record:
DOI: https://doi.org/10.1038/s41467-025-66003-4








