Abstract
The clinical application of checkpoint inhibitors in lung cancer has been impeded by the emergence of immune-related adverse effects, such as pneumonitis. To date, the precise immune pathogenesis of immune checkpoint inhibitor-related pneumonitis (CIP) remains elusive. Here, we perform comprehensive single-cell analysis, specifically the combination of scRNA-seq and scTCR/BCR-seq, to profile molecular and cellular changes in CIP tissues and matched noncancerous adjacent tissues from lung cancer patients. CIP patients exhibit disrupted immune homeostasis, marked by expansion of the CD8⁺ tissue-resident memory T cell population, elevated IFNG expression and increased TCR clone sharing with other CD8⁺ T cells. We also identify increased IL-17A levels, robust IgG isotype class switching in B cells and GSDME-mediated macrophage pyroptosis as potential mechanisms involved in CIP. These findings provide valuable insights into the mechanisms underlying CIP and inform potential strategies for further intervention.
Similar content being viewed by others
Introduction
The groundbreaking advent of immune checkpoint inhibitor (ICI) therapy has revolutionized the treatment landscape for various cancer types, with a subset of patients experiencing durable remission and a marked increase in overall survival. The monoclonal antibodies used as ICI therapies act by disrupting inhibitory signalling pathways within the immune synapse through the targeting of key elements such as programmed cell death protein 1 (PD-1), its ligand (PD-L1) and cytotoxic T-lymphocyte antigen-4 (CTLA-4). The outcome is increased immune system activation, thereby enhancing the elimination of tumours1. Despite the promising progress in the use of ICIs in cancer treatment, these therapies can trigger immune-related adverse events (irAE) that may affect different organs, posing substantial obstacles to treatment success. Notably, patients with certain cancer types exhibit distinct ICI-induced irAEs. For example, a pronounced increase in checkpoint inhibitor-related pneumonitis (CIP) has been noted among individuals receiving ICI treatment for non-small cell lung cancer (NSCLC)2. CIP is among the most serious complications of ICI treatment and poses a significant threat to patients’ lives3,4. Real-world studies have consistently reported that the incidence of CIP ranges from 13% to 19%3,4. Compared with other cancer patients, lung cancer patients, particularly those with NSCLC, exhibit the highest incidence of CIP5.
In line with the management of other severe irAEs, the current approach for treating CIP involves administering high-dose systemic corticosteroids and discontinuing ICI treatment. However, 10–20% of CIP patients exhibit poor responsiveness to corticosteroids, which is a noteworthy challenge6,7. This lack of response stems from an insufficient understanding of the pathophysiology of refractory CIP, and the absence of effective treatment options contributes to a poor prognosis for this subgroup of patients8. Furthermore, the use of systemic immunosuppressive therapies, such as high-dose corticosteroids, not only complicates CIP management but also raises concerns about the potential negative impact on tumour treatment efficacy7,9. Given the increasing popularity of ICI therapy in the field of advanced lung cancer, an increase in the morbidity and mortality associated with CIP has been projected10. Consequently, there is an urgent need for in-depth research into the mechanisms underlying CIP to improve the understanding of this irAE and develop more effective therapeutic strategies.
Deciphering the immunological mechanisms of CIP has been challenging, given the difficulty of obtaining relevant clinical samples and the lack of an appropriate mouse model. To date, research on CIP has primarily relied on blood and bronchoalveolar lavage fluid (BALF) samples and has focused on changes in immune cell proportions, such as the activation of Th1 and Th17 cells and the suppression of regulatory T cells (Treg)11. Studies have also reported increased lymphocyte levels in BALF, particularly CD4+ T cells, along with reduced CTLA-4 and PD-1 expression in CIP Tregs. An elevated IL-1β level in BALF myeloid cells indicates the activation of proinflammatory subsets and the loss of suppressive phenotypes in Tregs12. Among those with acute myeloid leukaemia and myelodysplastic syndrome, compared with BALF samples from infection-related pneumonia patients, BALF samples from CIP patients are enriched in IFNγ+ IL-17- CD8+ T cells and CXCR3+ CCR6+ Th17/Th1 cells13.
These findings highlight the critical role of BALF samples in providing insights into immune cell populations and their functions through noninvasive means, with important clinical implications. However, BALF sampling has inherent limitations; although it captures important aspects of the immune response, it may not fully represent the complex spectrum of cellular interactions and processes involved in CIP. In particular, immune cells obtained through BALF are involved in various lung processes beyond inflammation, complicating the identification of CIP-specific characteristics. Furthermore, BALF primarily consists of easily exfoliated immune cells. This composition limits the ability to analyse non-immune cells, such as epithelial cells, which are essential for a comprehensive understanding of CIP mechanisms. To overcome these limitations, obtaining CIP tissue samples could provide more comprehensive insights into the underlying mechanisms of the disease. In our previous study, we performed bulk transcriptomic analysis using lung tissues from NSCLC patients who developed CIP after ICI treatment14. Using deconvolution algorithms, we identified changes in cell composition associated with inflammatory mediators. However, the absence of single-cell resolution data has hindered deeper mechanistic insight into CIP.
In this study, we utilize a comprehensive approach integrating single-cell RNA and T-cell receptor/B-cell receptor (TCR/BCR) sequencing (scRNA/TCR/BCR-seq) to investigate the occurrence of CIP in lung tissues. Our study presents a detailed transcriptomic and immune repertoire landscape, shedding light on cell dynamics throughout the pathogenesis of CIP, particularly the roles of CD8+ tissue-resident memory T cell (Trm) expansion and GSDME-mediated macrophage pyroptosis in the development of CIP. By elucidating cellular and molecular pathways, this study addresses crucial gaps in understanding the pathogenesis and underlying mechanisms of CIP, laying a theoretical foundation for clinical diagnosis and targeted interventions.
Results
Study design and overview of cell populations in CIP
We obtained 16 fresh lung tissue samples and performed comprehensive cellular and molecular profiling of both immune and non-immune cell populations from CIP patients (Supplementary Table 1). Nine pneumonitis samples were obtained via bronchoscopic biopsy from patients with advanced lung cancer who developed CIP following PD-1/PD-L1 immunotherapy (Supplementary Fig. 1a). As it is ethically challenging to obtain corresponding adjacent noncancerous tissues from CIP patients as control (CTL) samples, the CTL group consisted of seven adjacent noncancer tissues collected from regions more than 3 centimetres from the tumour margin in patients with operable NSCLC who did not develop any irAEs after PD-1/PD-L1 therapy. This approach avoids the immune microenvironment changes induced by the therapy itself and ensures anatomical comparability by sampling from lung lobes corresponding to those in the CIP group. Fourteen samples were subjected to combined 5’-barcoded scRNA-seq and scTCR/BCR-seq, while two additional CIP samples were subjected to scRNA-seq alone. To extend and cross-validate the findings derived from our single-cell dataset, we further integrated publicly available scRNA-seq data for blood and BALF15,16, as well as bulk RNA-seq data for the lung tissues of CIP patients (Fig. 1a)14. Although bulk RNA-seq lacks single-cell resolution, it still provides valuable complementary insights when interpreted cautiously. Finally, to validate our findings experimentally, we employed immunohistochemistry (IHC) and immunofluorescence (IF) staining and further confirmed the results using both BALF and blood samples from an independent patient cohort along with enzyme-linked immunosorbent assays (ELISA), quantitative reverse transcription polymerase chain reaction (qRT‒PCR), cytometric bead arrays (CBA) and flow cytometry (Fig. 1a, b and Supplementary Tables 2–4).
a Workflow showing biopsy collection sites, processing of single-cell suspensions for scRNA-seq and scTCR/BCR sequencing, and validation using blood and BALF samples. Created in BioRender. Lin, X. (2025) https://BioRender.com/viqeiga. b Summary of the patient samples. The figure shows only a subset of the patients validated by IHC/IF, while information on the other validated patients is provided in Supplementary Table 2. c Uniform manifold approximation and projection (UMAP) visualization of all cells captured, colored by major cell type. The left panel displays the overall clustering, while the right panel illustrates the cellular composition of samples from different sources, including the tissue, BALF and blood. d A bar plot illustrating the main cellular composition of samples from different sources. e Violin plots display the expression of canonical marker genes across major clusters, with the y-axis representing normalized gene expression values. f Stacked bar plot showing the fractions of major cell types between CTL and CIP groups. g Volcano plot showing the log2 fold change of gene expression across all cells. P values were calculated using a two-tailed Gaussian approximation of the U statistic and adjusted with the Benjamini–Hochberg procedure. h Reactome signaling analysis based on the DEGs identified in (g). P values were derived from the hypergeometric test and corrected using the Benjamini–Hochberg procedure. CIP checkpoint inhibitor-related pneumonitis, BALF bronchoalveolar lavage fluid.
After rigorous quality control of data from all sample sources, 229,281 cells were analysed, including 131,323 cells from lung tissues, 66,475 cells from BALF, and 31,483 cells from blood. For our lung tissue samples, we obtained a median of 7500 cells per CTL and 8758 cells per CIP patient (Supplementary Fig. 1b). The normalized scRNA-seq data were integrated, and the cells from each patient were evenly distributed across different clusters (Supplementary Fig. 1c). The cells were grouped by unsupervised annotation into five main clusters and validated using canonical marker genes (Fig. 1c–e and Supplementary Fig. 1d). Notably, the single-cell data from blood samples were exclusively derived from CD3+ T cells15, whereas the cells in BALF were primarily immune cells (Fig. 1c, d)16. In contrast, lung tissue samples included both immune and nonimmune cells (Fig. 1c, d). The integration of single-cell data from lung tissue, BALF and blood yielded results that clearly reflected the expected cell types specific to each source, underscoring the robustness and accuracy of our integration strategy.
In lung tissue, lymphoid cells, characterized by the specific expression of PTPRC, CD3D, CD3E and CD2, represented the most abundant cell type (n = 73,301, 55.82% of the total cells; Supplementary Fig. 1e). Importantly, we observed a clear tendency for lymphoid cells to be enriched in CIP patients (Fig. 1f and Supplementary Fig. 1f). Consistent with these observations, compared with those from the CTL group, the BALF samples from CIP patients also had an increased proportion of lymphoid cells (Supplementary Fig. 1g). To characterize the biological features distinguishing CIP from CTL, we performed differentially expressed gene (DEG) and pathway enrichment analyses. CIP patients displayed elevated expression of proinflammatory cytokines (CCL5), secretory proteins and airway-related genes (SCGB1A1 and SCGB3A1) and genes linked to catalytic activity (CTSB and RGS1) (Fig. 1g and Supplementary Table 5). Pathway enrichment analysis revealed the significant enrichment of chemokine receptors that bind chemokines, TCR signalling, cytokine signalling in the immune system, inflammasomes, IFNγ signalling and PD1 signalling pathways in the CIP samples (Fig. 1h). These findings underscore a strong association between CIP and substantial alterations in pulmonary immune cells, particularly those of the lymphoid lineage.
CIP-related changes in CD8+ tissue-resident memory cells
We first aimed to explore the detailed characteristics of immune cells from different sources to determine the differences between the CIP and CTL groups. Immune cells were categorized into 10 major cell clusters and annotated using established cell markers17, including B cells, CD4+ T cells, CD8+ T cells, other T cells (CD3+CD4-CD8-), natural killer (NK) cells, monocytes, neutrophils, macrophages, dendritic cells (DC) and mast cells (Supplementary Fig. 2a–c). From the perspective of overall cellular composition, we observed that CD8+ T cells were more abundant in the CIP group. In contrast, innate immune cells, such as natural killer (NK) cells and neutrophils, were significantly enriched in lung tissue from the CTL group (Supplementary Fig. 2d). Similarly, in the BALF dataset, we observed the enrichment of CD8+ T cells in the CIP group (Supplementary Fig. 2e). Analysis of the bulk RNA-seq data further revealed significantly increased CD8B expression in patients with CIP (Supplementary Fig. 2f), supporting the increased number of CD8+ T cells in CIP patients and aligning with our single-cell data.
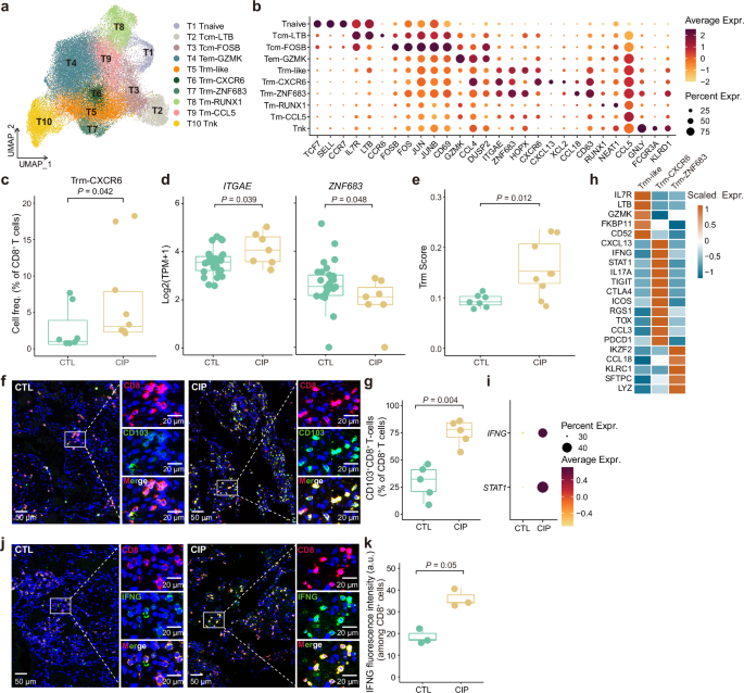
CD8+ T cells represented the predominant infiltrating immune cell population (n = 30,227, accounting for 30.4% of the total immune cells), exceeding the reported ratio of 21.7% in normal lung tissue (Supplementary Fig. 2g)18. These findings suggest that ICB treatment may activate CD8⁺ T cells, driving the expansion of antigen-specific populations, their migration into peripheral tissues such as the lung, and the reactivation and proliferation of Trm cells. In some patients, this process manifests as CIP, which is typically characterized by the massive infiltration of CD8⁺ T cells into the alveolar and interstitial spaces14,19. To clarify the role of CD8+ T cells in the pathogenesis of CIP, we performed subclustering analysis and identified 10 distinct CD8+ T cell populations with marked transcriptional heterogeneity (Fig. 2a, b and Supplementary Fig. 3a). Among them, one cluster expressed naïve T cell (Tnaive) markers, such as TCF7, SELL and CCR7. Two subsets of IL7R+ central memory T cells (Tcm) were observed: Tcm-LTB cells, characterized by high LTB expression, and Tcm-FOSB cells, which were enriched in Fos/Jun signalling genes (FOS, FOSB, FOSL2, and JUNB) and CD69, suggesting an active state. Another distinct cluster demonstrated high expression of effector genes such as GZMK, with low expression of TCF7 and IL7R, indicating an effector memory-like subset (Tem_GZMK). A large proportion of CD8+ T cells displayed a tissue-resident phenotype, marked by ITAGE and ZNF683, forming Trm-like, Trm-ZNF683 and Trm-CXCR6 clusters. Notably, their distribution varied across the tissue, BALF and blood samples (Supplementary Fig. 3b, c). Tnaive, Tnk and Tcm-LTB cells were predominantly found in blood samples, which is consistent with their function as immune cells. Tm-RUNX1 cells were enriched in BALF, suggesting the preferential capture of memory-related T cells by BALF. In contrast, the Tcm-FOSB, Trm-CXCR6 and Trm-ZNF683 clusters were enriched in lung tissue, reflecting the specific tissue-resident characteristics of some T cells.
a UMAP embedding of the CD8+ T-lineage cells that passed quality control, colored by inferred cell types based on transcriptional profiles. b Expressions of selected marker genes in CD8+ T-cell subsets. c Fraction of CD8+ Trm-CXCR6 cells in CTL (n = 7) and CIP (n = 9) patients. A two-tailed Mann–Whitney U test was performed. d Box plots showing differences in the expression levels of ITGAE and ZNF683 between CTL (n = 29) and CIP (n = 7) patients based on bulk RNA-seq. P values were determined using a one-tailed Mann–Whitney U test. e Box plot showing the scoring of a Trm activation signature in CD8+ T cells from CTL (n = 7) and CIP (n = 9) patients. A two-tailed Mann–Whitney U test was performed. f Representative multiplex immunofluorescence images of CD8+ CD103+ T cells in CTL and CIP patients. g Box plot quantifying multiplex immunofluorescence in (f) for the CTL group (n = 5) and the CIP group (n = 5). P value was determined by a one-tailed Mann–Whitney U test. h Heatmap showing the top genes of Trm-like, Trm-ZNF683 and Trm-CXCR6 clusters. i Dot plot showing relative IFNG and STAT1 expression between CTL and CIP patients. j Representative multiplex immunofluorescence images of CD8+ IFN-γ+ T cells in CTL and CIP patients. k Box plot quantifying multiplex immunofluorescence in (j) for the CTL group (n = 3) and the CIP group (n = 3). P value was determined by a one-tailed Mann–Whitney U test. In the box plots (c–e, g and k), the centre line represents the median, the bounds of the box correspond to the 25th and 75th percentiles, the whiskers extend to the largest and smallest values within 1.5× the interquartile range from the quartiles, and individual points beyond the whiskers indicate outliers. Trm, tissue-resident memory.
Since all patients underwent anti-PD-1/PD-L1 treatment, we first compared PDCD1 expression levels across groups in lung tissue. PDCD1 was expressed in Tem-GZMK and Trm cells. Although the difference was not statistically significant, a clear trend towards an increased expression pattern was observed in the CIP group compared with the CTL group (Supplementary Fig. 3d, e). These observations are consistent with those of a published study indicating that the proinflammatory environment in CIP promotes T cell activation, which in turn upregulates PDCD1 mRNA expression in T cells20. Next, we compared cell composition between the CTL and CIP groups. The Trm-CXCR6 cluster was most strongly enriched in lung tissues from the CIP group (Fig. 2c). In contrast, no such enrichment was observed in BALF or blood samples (Supplementary Fig. 3f). Based on published Trm signatures and Trm scores calculated using the GSVA algorithm21, Trm-CXCR6 cells exhibited the strongest Trm cell characteristics (Supplementary Fig. 3g). Bulk RNA-seq analysis of Trm cell-associated genes further revealed higher ITGAE expression in the CIP group. This effect was confirmed by DEG analysis (Fig. 2d, Supplementary Fig. 3h and Supplementary Table 6). Conversely, another Trm marker gene, ZNF683, was more highly expressed in the CTL group (Fig. 2d), indicating the heterogeneity of Trm cell function in CIP. Using the same calculation method as in Supplementary Fig. 3g, we found that compared with the CTL group, the CIP group displayed significantly stronger Trm cell characteristics (Fig. 2e). However, no differences in activity scores for cytotoxicity, inhibitory receptors or NK cell receptor gene signatures were detected (Supplementary Fig. 3i). To further validate the enrichment of Trm cells in CIP patients, we collected samples from 10 NSCLC patients with or without CIP who received ICB therapy (Supplementary Table 2) and performed multiplex immunofluorescence staining. These results confirmed the enrichment of Trm cells in CIP patients (Fig. 2f, g).
To further characterize Trm-CXCR6 cells, we compared them with other ITGAE-positive clusters (Trm-ZNF683 and Trm-like; Supplementary Fig. 3a). The Trm-CXCR6 cluster highly expressed proinflammatory genes such as IFNG and STAT1, indicating enhanced effector function (Fig. 2h). Our analysis demonstrated that the expression of IFNG and STAT1, both of which are critical for IFNγ-dependent signalling, was upregulated in CIP patients (Fig. 2i). The elevated IFNG expression in CD8+ T cells from CIP patients was further confirmed by immunofluorescence (Fig. 2j, k). Consistent with our findings, IFNγ-producing CD8+ Trm cells have been identified specifically in ICI-induced colitis, and treatment with a JAK inhibitor, which inhibits IFNγ signalling, successfully alleviated refractory ICI-induced colitis22. Additionally, a recent phase II clinical trial demonstrated that combining JAK inhibitors with PD-1 inhibitors effectively treated metastatic NSCLC23. Taken together, these results suggest that IFNγ-producing CD8+ Trm cells are promising therapeutic targets that may not only prevent the occurrence of CIP but also increase the efficacy of immunotherapy. Further in vivo and clinical studies are warranted to validate this hypothesis.
We next aimed to explore the trajectory of T cells associated with CIP, with a particular emphasis on the potential involvement of Trm cells. This inquiry holds biological significance regarding the effects of CIP on epithelial tissues, given the significant infiltration of Trm cells at these environmental interfaces24,25. Most CD8+ T cell subsets expressed αβTCRs (79% on average; Supplementary Fig. 3j). According to the TCR repertoire, the CIP group exhibited greater clonal expansion and reduced diversity, with the top T-cell clones occupying higher proportions in CIP patients than in CTL patients (Fig. 3a and Supplementary Fig. 3k). Mapping TCR information to single-cell UMAP space revealed that clonally expanded cells were associated mainly with the Tem-GZMK and Trm clusters (Fig. 3b, c). Consistently, CD8+ T cells with hyperexpanded clones highly expressed Trm-related genes, including ITGAE, ZNF683 and CXCR6 (Fig. 3d). To investigate whether clonally expanded CD8+ T cells could be identified across multiple clusters, we analysed the TCR clonotypes shared by two or more clusters in each patient. TCR sharing revealed no significant overlap across clusters in the CTL group, whereas TCR sharing was more pronounced in the CIP group, particularly for Trm cells, which showed significant overlap with Tm-RUNX1 and Tnk cells (Fig. 3e and Supplementary Fig. 3l). While both groups received immunotherapy, a key distinction is that Trm cells were able to transdifferentiate into other clusters only in CIP patients. These findings suggest that Trm cells from CIP patients are activated and may transform into other functional clusters to exert inflammatory effects. However, confirmation of the difference in Trm transdifferentiating ability between groups requires additional data. Taken together, these findings indicate a greater abundance of Trm cells in CIP patients, with the Trm-CXCR6 cluster displaying elevated IFNG activity and stronger clonal expansion.
a Box plots showing Shannon index values based on TCR clonotype diversity in CTL (n = 7) and CIP (n = 7) patients. The centre line represents the median, the bounds of the box correspond to the 25th and 75th percentiles, the whiskers extend to the largest and smallest values within 1.5× the interquartile range from the quartiles, and individual points beyond the whiskers indicate outliers. P value was determined by a one-tailed Mann–Whitney U test. b UMAP showing the expansion of clonotypes in CD8+ T cells. TCR clonotypes were classified according to their extent of clonal expansion into hyperexpanded (100 <n <= 500), large (20 <n <= 100), medium (5 <n <= 20), small (1 <n <= 5), and single (0 <n <= 1) categories. c Stacked bar plot showing the relative proportions of different cell expansion categories across CD8+ T subclusters. d Heatmap showing the top genes of hyperexpanded, large, medium, small and single clonal expansion as shown in (b). e Visualization of expanded TCR clonotype sharing across all possible combinations of CD8+ T cell clusters. Nodes represent cell clusters, with node size corresponding to the log2-transformed cell number from each patient group. The width of connecting lines indicates the number of shared expanded clonotypes between two clusters, and the color gradient of lines reflects the statistical significance of clonotype sharing. P value was calculated by one-sided Fisher’s exact test, followed by Benjamini-Hochberg multiple test correction.
Increased CD4⁺ Tfh abundance in CIP patients
Subclustering analysis of CD4+ T cells (n = 21,317, constituting 21.4% of the total immune cells; Supplementary Fig. 2g) revealed nine distinct populations (Supplementary Fig. 4a). Gene expression analysis revealed marked heterogeneity, with differential expression of functional marker genes across cell populations (Supplementary Fig. 4b). Among these clusters, one was characterized by the expression of FOXP3, IL2RA and CTLA4. Two additional clusters exhibited relatively high TCF7, SELL and CCR7 expression, which is indicative of a naïve T-cell phenotype. Tnaïve-1 cells expressed low levels of MHC-I molecules, including HLA-A, HLA-B, and HLA-C. Another CD4+ T-cell cluster displayed elevated expression of IL7R, a marker associated with central memory T cells (Tcm-IL7R). CD4+ T follicular helper (Tfh) cells, characterized by CXCL13 expression, were also identified (Supplementary Fig. 4b). Additionally, a cluster expressing interferon-stimulating genes (ISG) was noted (CD4+T-ISG).
The distribution of CD4+ T-cell subclusters varied across different sample sources. In blood, Tnaive and Th2 cells were predominantly enriched, whereas in BALF, CD4+ T-ISG and Th1/Tctl cells were more abundant. In lung tissue, Treg and Tfh cells were primarily enriched (Supplementary Fig. 4c). These results highlight the tissue-specific characteristics of CD4⁺ T-cell populations. Next, we compared the proportions of these subclusters between the CTL and CIP groups. In lung tissue from CIP patients, the proportions of Tnaive-2 and Tcm-IL7R cells were significantly reduced (Supplementary Fig. 4d). Conversely, the proportion of Tfh cells tended to increase in the CIP tissue samples, a trend that was observed in the BALF- and blood-derived samples (Supplementary Fig. 4d). Tfh cells differentiate from Tnaive/Tcm cells upon interacting with antigen-presenting cells such as DCs and play a critical role in B-cell maturation26. A detailed analysis of Tfh-B-cell interactions is provided in Supplementary Fig. 5.
In terms of TCR expansion, 90% of the CD4+ T subsets expressed αβTCRs, and we found that compared with the CD8 + T cells, the CD4+ T cells exhibited weaker TCR clonal expansion (Supplementary Fig. 4e–g). The proportion of clonal expansion in CD4+ T cells was significantly lower than that in CD8+ T cells (Supplementary Fig. 4g). In the CTL group, CD4+ T cells exhibited minimal clonal expansion in the top five clones, while in the CIP group, more pronounced clonal expansion was observed, predominantly among the Tem and Th1/Tctl cell populations (Supplementary Fig. 4h).
B cells show stronger IgG class switching in CIP
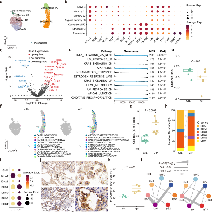
Extensive research has focused on the role of T cells in orchestrating antitumour responses to checkpoint inhibitors, yet the contribution of B cells in regulating or triggering severe irAEs remains largely unexplored. In our dataset, a total of 6136 B-lineage cells from the scRNA-seq data were retained for subsequent analyses (Supplementary Fig. 2g). We classified these cells into seven distinct subclusters: naïve B cells (CD19+IGHD+), memory B1 cells (CD19+CD27+CD24+), memory B2 cells (CD19-CD27-CD24+), atypical memory B3 cells (CD19-CD27-CD24-), conventional plasma cells (PC, MZB1+JCHAIN+), stressed PCs (MZB1+JCHAIN+JUN+), and plasmablasts (MKI67+) (Fig. 4a, b). As expected, the expression of MHC class II genes was elevated in naïve and memory B cells (Supplementary Fig. 5a). PCs exhibited distinctive transcriptional profiles characterized by the high expression of immunoglobulin (Ig) isotype genes but minimal to no expression of MHC class II genes (Supplementary Fig. 5a). B cells from BALF samples were mainly plasmablasts and naïve B cells, whereas those in lung tissue were primarily memory B cells and PCs (Supplementary Fig. 5b and c). No significant difference in the cellular composition of B cells was observed between lung tissue samples from CTL patients and those from CIP patients (Supplementary Fig. 5d). Pathway enrichment analysis revealed that the expression of genes associated with TNF signalling via NFκB and the inflammatory response was higher in B cells from CIP patients than in those from CTL patients (Fig. 4c, d and Supplementary Table 7).
a UMAP embedding of the B cells that passed quality control, with cells color-coded by inferred cell types. b Expressions of selected marker genes across B-cell subsets. c Volcano plot showing fold changes in B-cell gene expression. P values were calculated using a two-tailed Gaussian approximation of the U statistic and adjusted with the Benjamini–Hochberg procedure. d GSEA based on DEGs between CTL and CIP. P values were estimated using an adaptive multi-level split Monte Carlo approach and subsequently corrected with the Benjamini–Hochberg method. e Box plots showing differences in BCR clonotype diversity scores between CTL (n = 7) and CIP (n = 7) patients. P value was determined by a one-way Mann–Whitney U test. f UMAP displaying B cells with the 10 most expanded BCR clonotypes. g Ratio of the top 10 expanded clones in B cells from CTL and CIP patients. P values were determined by a two-tailed Mann–Whitney U test. h Bar graph showing the cellular composition of antibody isotypes in top clones of CTL and CIP patients. i Dot plot displaying the expression levels and percentages of IGH genes in the CTL and CIP groups. j Representative IHC images showing IgG+ cells in patients. k Box plot showing the quantification of IHC in (j) for CTL (n = 4) and CIP (n = 4) patients. P values were determined by a two-tailed Mann–Whitney U test. l Visualization of sharing of expanded BCR clonotypes across all possible combinations of Immunoglobulin. Nodes represent cell clusters, with connecting lines widths reflecting the statistical significance of clonotype sharing. P value was calculated by one-sided Fisher’s exact test, followed by Benjamini-Hochberg multiple test correction. In the box plots (e, g and k), the centre line represents the median, the bounds of the box correspond to the 25th and 75th percentiles, the whiskers extend to the largest and smallest values within 1.5× the interquartile range from the quartiles, and individual points beyond the whiskers indicate outliers.
To gain deeper insights into the Ig repertoires in CIP, we analysed paired scBCR-seq data derived from the same cDNA libraries. BCRs were detected in more than 83% of the B cells (Supplementary Fig. 5e). Compared with CTL patients, CIP patients exhibited a markedly lower number of unique BCR clonotypes, indicating lower diversity in their BCR repertoires (Fig. 4e). After the single-cell and BCR-seq data were integrated, we noted a striking clonal hierarchy among B cells. The top 10 clones were predominantly enriched in PCs, with CIP patients exhibiting a significantly greater capacity for clonal expansion (Fig. 4f, g). Intriguingly, this enhanced clonal expansion in CIP patients was largely associated with B cells expressing the IgG1 and IgG3 isotypes, whereas in the CTL patients, the majority of expanding clones were characterized by IgA1 and IgG1 expression (Fig. 4h). Consistent with these findings, IGHG family genes were highly expressed in CIP patients, and IGHA1 expression was enriched in CLT patients (Fig. 4i). Previous studies have reported that specific IgG subclasses, particularly IgG1 and IgG3, can interact with immune cells in the lung to modulate the inflammatory response27. In contrast, IgA plays a conventional role in fortifying mucosal linings and sustaining barrier immunity, which is consistent with our observations that highlight the protective function of IgA under normal conditions. To address the cell signatures of IgA- vs. IgG-expressing B cells, we performed differential gene expression analysis. IGHG+ B cells expressed mainly protein metabolism-related genes such as NPM1, CIRBP and CTSZ, whereas IGHA+ B cells expressed predominantly genes related to the NF-κB pathway, including AKAP3, SQSTM1, and PELI1 (Supplementary Fig. 5f). These findings align with those of previous studies showing that NF-κB signalling plays a critical role in inducing IgA class-switch recombination through TGF-β signalling pathways28. IHC staining confirmed the elevated expression of IgG in CIP patients (Fig. 4j, k). Collectively, these findings suggest that the differential expression and engagement of these IgG subclasses in the context of CIP may critically shape immune response dynamics in lung tissue. Elucidating the mechanisms by which these IgG subclasses interact with lung-resident immune cells and modulate inflammation could provide novel insights into CIP pathogenesis and pave the way for targeted therapeutic interventions.
Given that antibodies capable of undergoing Ig class switch recombination (CSR) and somatic hypermutation (SHM) are associated with increased affinity and long-lasting protection (Supplementary Fig. 5g)29, we assigned BCRs to clonotypes and performed a comparative analysis of CSR events across clonotypes in CTL and CIP patients. Interestingly, more CTL patients experienced CSR events, particularly involving the transition from IgG1 to IgA1, which is consistent with the prevalence of the IgA clonotype. In CIP patients, the CSR events included mainly the transition from IgG1 to IgG2 (Fig. 4l). These findings suggest an activated humoral immune response in the lung tissue of CIP patients. However, SHM levels at the patient level did not significantly differ between the two groups, indicating that the antigen-specific affinity of B cells did not change substantially (Supplementary Fig. 5h).
Finally, to understand the recruitment of infiltrating B cells in CIP, we examined the expression of known attractants of B cells and their receptors using CellChat tools30. Notably, the CXCL13-CXCR5 chemokine axis was predominant in the CIP group (Supplementary Fig. 5i). Consistent with these findings, CXCL13 was highly expressed in both the CD4+ Tfh and CD8+ Trm-CXCR6 cell clusters of CIP patients (Supplementary Fig. 5j). Bulk RNA-seq data further confirmed the elevated expression of CXCL13 in CIP patients (Supplementary Fig. 5k). This comprehensive analysis of the B-cell repertoire and Ig isotypes highlights the immunological landscape of CIP, providing a foundation for understanding the molecular intricacies underlying the observed immune dysregulation in these patients.
Macrophages in CIP exhibit an enhanced pyroptosis phenotype
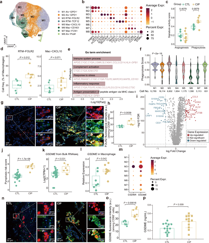
Macrophages constitute another key population contributing to immune reactions because of their expression of costimulatory and coinhibitory checkpoint molecules. To better understand their role in CIP, we performed a detailed analysis of macrophage subsets. Macrophages were divided into eight subclusters on the basis of distinct marker gene expression profiles (Fig. 5a, b). The macrophages derived from BALF were primarily alveolar-associated macrophages (Alv), including the Alv-GPD1+ and Alv-GPD1- subsets. In contrast, macrophages from lung tissues were predominantly resident tissue macrophages (RTM), such as RTM-TCF12 and RTM-FOLR2 (Supplementary Fig. 6a, b). As expected, macrophages from CIP patients expressed high levels of the proinflammatory cytokine IL1B (Supplementary Fig. 6c). Since BALF-derived macrophages more accurately reflect the characteristics of pulmonary macrophages than those derived from blood31, we collected BALF samples from seven CIP patients and 12 control patients and further validated the elevated expression of IL-1β (Supplementary Fig. 6d and Supplementary Table 4). Further scrutiny of the gene expression patterns revealed an enhanced phagocytosis phenotype among CIP-associated macrophages (Fig. 5c)32. The heightened phagocytic capacity highlights the dynamic activation state of macrophages in CIP, reinforcing their central role in disease pathogenesis33.
a UMAP embedding of the macrophages, with clusters color-coded by inferred cell types. b Bubble plot showing expression levels of selected markers. c Box plot of angiogenesis and phagocytosis signature scores in CTL (n = 7) and CIP (n = 9) patients. d Fraction of RTM-FOLR2 and Mac-CXCL10 among macrophages from lung tissues of CTL (n = 7) and CIP (n = 9) patients. e GO analysis between RTM-FOLR2 and other macrophage clusters. Significance determined by hypergeometric test with Benjamini–Hochberg adjustment. f Expression of a phagocytosis signature across macrophage clusters, analyzed by ANOVA. Cell numbers are indicated below the figure. g Representative images of multiplex immunofluorescence showing FOLR2+CD68+ macrophage in patients. h Quantification of images in (g) for CTL (n = 5) and CIP (n = 5) patients. i Volcano plot showing the fold change in gene expression of macrophage. P values were calculated using a two-tailed Gaussian approximation of the U statistic with the Benjamini–Hochberg adjustment. j Box plot of pyroptosis risk scores in CTL (n = 29) and CIP (n = 7) patients. (k) Box plot showing differences in GSDME expression in bulk RNA-seq data from CTL (n = 29) and CIP (n = 7) patients. l Box plot showing differences in GSDME expression in macrophages of CTL (n = 7) and CIP (n = 9) patients based on scRNA-seq data. m Dot plot displaying the expression of GSDMA and GSDME across macrophage subclusters. n Representative images of multiplex immunofluorescence showing GSDME+CD68+ macrophage in patients. o Box plotting quantifying fluorescent images in (n) for CTL (n = 8) and CIP (n = 8) patients. p Bar plot showing blood GSDME levels in CTL (n = 14) and CIP (n = 12) patients, shown as mean ± SD (two-tailed Mann–Whitney U test). For box plots (c, d, h, j–l and o), P values was calculated by a wo-tailed Mann–Whitney U test. The center line indicates the median, box bounds represent the 25th and 75th percentiles, whiskers extend to 1.5× IQR, and individual dots denote outliers.
We subsequently analysed the proportion of macrophage subclusters and noted the increased enrichment of the RTM-FOLR2 population in both the lung tissue and BALF of CIP patients (Fig. 5d and Supplementary Fig. 6e). A comparison of the RTM-FOLR2 population with other macrophage subclusters revealed distinct expression patterns, with the RTM-FOLR2 population showing elevated levels of C1QA, C1QB, C1QC, MAFB and MS4A6A and enrichment in processes related to complement activation and myeloid leukocyte differentiation (Supplementary Fig. 6f and Supplementary Table 8). The presence of FOLR2+ macrophages has been associated with CD8+ T-cell infiltration in human breast cancer34. In line with these findings, Gene Ontology (GO) enrichment analysis suggested that FOLR2+ macrophages contribute to antigen presentation and the activation of both B-cell-mediated and T-cell-mediated immune responses, highlighting their potential role as key players in the immunological landscape of CIP (Fig. 5e). We further investigated the interaction between RTM-FOLR2 and CD8+ T cells. Our results demonstrated that RTM-FOLR2 cells primarily interact with CD8+ T cells via the binding of HLA class I molecules to CD8A/CD8B (Supplementary Fig. 6g). Additionally, in CIP patients, RTM-FOLR2 cells interacted more strongly with CD8+ T cells, specifically via MIF (CD74 + CD44) and MIF (CD74 + CXCR4) interactions. CD74, a known autoantigen implicated in the induction of pneumonitis, has been detected as an autoantibody in plasma samples from CIP patients, both before and during treatment, preceding the onset of CIP35. Moreover, RTM-FOLR2 cells displayed the highest phagocytosis score among all the macrophage subclusters (Fig. 5f). To validate these findings, we confirmed the high expression of FOLR2 in CIP patients through immunofluorescence staining (Fig. 5g, h) and detected a high proportion of folate receptor β (encoded by FOLR2)+ macrophages in the BALF of CIP patients (Supplementary Fig. 6h, i). This comprehensive analysis highlights the RTM-FOLR2 population as a critical macrophage subset in the pathogenesis of CIP, warranting further functional studies to clarify its role in immune modulation. In addition to RTM-FOLR2 cells, we identified another macrophage subset, Mac-CXCL10, characterized by the expression of CXCL9, CXCL10 and CXCL11. The size of this subset tended to increase in both lung tissue and BALF from CIP patients (Fig. 5d and Supplementary Fig. 6e). These findings align with our previous study of immune therapy-induced colitis36, suggesting that pneumonitis and colitis may share common pathogenic pathways, potentially involving CXCL9/10/11-mediated mechanisms.
Next, we performed DEG analysis of macrophages in lung tissue from CTL and CIP patients and detected high expression of pyroptosis-related genes, including PLTP, CTSB, MAFB and SOD2 (Fig. 5i and Supplementary Table 9). Accumulating evidence has highlighted the association of pyroptosis with inflammatory diseases such as arthritis, pneumonitis and colonitis37. With a published prognostic prediction model38, we found that CIP patients had a significantly high pyroptosis risk score (Fig. 5j). To further investigate the potential link between pyroptosis and CIP, we assessed the expression of canonical pyroptosis-related genes. An initial analysis of the gasdermin family genes in the scRNA-seq data revealed markedly increased GSDMA and GSDME expression in CIP patients (Supplementary Fig. 7a). Notably, GSDMA and GSDME were predominantly expressed in macrophages (Supplementary Fig. 7b). Subsequent bulk RNA-seq analysis confirmed the increased expression of GSDME but not GSDMA in CIP patients, a result that may be attributed to the lower expression level of GSDMA (Fig. 5k and Supplementary Fig. 7c). Furthermore, we confirmed that GSDME was highly expressed in macrophages, particularly in the RTM-FOLR2 cluster (Fig. 5l, m). Multiplex immunofluorescence assays also confirmed the high expression of gasdermin E (encoded by GSDME) in the macrophages of CIP patients (Fig. 5n, o). Consistent with these findings, we further observed an increased proportion of cleaved N-terminal gasdermin E (GSDME-N)⁺ macrophages in the BALF of CIP patients (Supplementary Fig. 7d, e). In addition, we collected blood samples from 26 patients who received ICI immunotherapy, including 12 patients who developed CIP and 14 patients who did not experience any irAEs. As expected, serum gasdermin E levels were significantly higher in CIP patients than in controls (Fig. 5p). These findings indicate that GSDME-mediated pyroptosis may play a critical role in the progression of CIP.
Finally, we sought to determine whether the high expression of GSDME in macrophages from CIP patients reflects the engulfment of other cell types, such as epithelial cells. Notably, cells with high GSDME expression presented elevated read counts, gene numbers and doublet scores (Supplementary Fig. 7f). However, no correlation was detected between GSDME expression and the expression of epithelial markers, such as EPCAM1 or CDH1 (Supplementary Fig. 7g). A recent study revealed that GSDME can alter the death modality of neutrophils, driving them predominantly to undergo pyroptotic death39. On the basis of these findings, it is plausible that during inflammation, macrophages accumulate at inflamed sites, where elevated GSDME expression induces pyroptosis, leading to the release of cellular contents, amplification of inflammatory responses and exacerbation of tissue damage. Further investigation is needed to clarify the implications of increased GSDME expression in the macrophages of CIP patients.
Macrophages and monocytes with high CCL4 expression levels recruit more infiltrating T cells
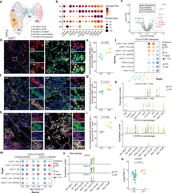
Monocytes have long been recognized as pivotal regulators of both innate and adaptive immunity. They are categorized as classical CD14hi CD16−, nonclassical CD14+CD16hi, or intermediate CD14hi CD16+ monocytes (Supplementary Fig. 2b). We further divided monocytes into five subclusters (Fig. 6a, b). Our analysis revealed elevated expression levels of CCL3 and CCL4 in the monocytes of CIP patients, paralleling the heightened expression observed in macrophages (Figs. 5i, 6c and Supplementary Table 10). These findings align with those of a study by Franken et al., who reported that compared with those from CTL patients, monocytes/macrophages from CIP patients exhibited higher expression of M1 proinflammatory factors such as CCL3 and CCL416. Immunofluorescence staining confirmed that CCL4 is highly expressed in both the macrophages and monocytes of CIP patients, whereas CCL3 is highly expressed specifically in macrophages (Fig. 6d–i, Supplementary Fig. 8a, b). CCL3 and CCL4, known as macrophage inflammatory protein-1 (MIP-1), are activated in response to diverse proinflammatory signals and function as potent chemoattractants for cells vital to both innate and adaptive immunity. MIP-1 ligands can activate multiple chemokine receptors (such as CCR1 and CCR5), initiating diverse cellular responses that regulate both immediate and prolonged inflammation40. Next, we focused on the CCL3/CCL4-CCR1/CCR5 signalling pathways in lymphoid and myeloid cells. Our results revealed that the CCL3-CCR1/CCR5 interaction was markedly enhanced in CIP patients, primarily between macrophages and monocytes (Supplementary Fig. 8c, d). Additionally, the CCL4-CCR5 interaction was strengthened not only between macrophages and monocytes but also between CD4+ T/CD8+ T cells and macrophages (Fig. 6j). In CD8+ T cells, CCL4 expression was predominantly observed in the Tem-GZMK, Tnk and Trm subsets, with no significant difference in CCL4 expression between the CTL and CIP groups (Supplementary Fig. 8e). In contrast, in CD4+ T cells, CCL4 was expressed mainly in the Th1/Tctl subtype and was more highly expressed in CIP patients (Fig. 6k). Compared with those from CTL patients, macrophages from CIP patients exhibited higher CCL4 expression across most subclusters (Fig. 6l). Furthermore, the receptor CCR5 was highly expressed in the macrophages of CIP patients, particularly in the Mac-CXCL10 subset (Fig. 6l).
a UMAP embedding of the monocytes, with cells color-coded by their inferred cell types. b Bubble plot showing the expression selected marker genes. c Volcano plot showing gene expression fold change of monocytes. Representative images of multiplex immunofluorescence showing CD68+CCL4+ (d) and CD68+CCL3+ (f) macrophages, and CD14+CCL4+ monocytes (h). e Box plot quantifying fluorescence images in (d) for the CTL group (n = 3) and the CIP group (n = 3). P value was determined by a one-tailed Mann–Whitney U test. g Box plot quantifying fluorescence images (f) for the CTL group (n = 4) and the CIP group (n = 4). P value was determined by a one-tailed Mann–Whitney U test. i Box plot quantifying fluorescence images (h) for the CTL group (n = 3) and the CIP group (n = 3). P value was determined by a one-tailed Mann–Whitney U test. j Dot plot illustrating CCL4-CCR5 interactions in CTL and CIP groups. P values were calculated by permutation test with Benjamini–Hochberg adjustment. k Violin plots showing the expression levels of CCL4 and CXCR3 in CD4+ T-cell subclusters between two groups. l Violin plots showing the expression levels of CCL4 and CCR5 in various macrophage subsets. m Dot plot illustrating CXCL9/10/11-CXCR3 interactions between Mac-CXCL10 and various T cell subsets in CTL and CIP groups. P values were calculated by permutation test with Benjamini–Hochberg adjustment. n Violin plots showing the expression levels of CXCL9, CXCL10, and CXCL11 across different macrophage subsets in the CTL and CIP groups. o Boxplots showing differential expression of CXCR3 in CTL (n = 29) and CIP (n = 7) patients based on bulk RNA-seq. P values were determined by a two-tailed Mann–Whitney U test. In the box plots (e, g, i and o), the centre line represents the median, the bounds of the box correspond to the 25th and 75th percentiles, the whiskers extend to the largest and smallest values within 1.5× the interquartile range from the quartiles, and individual points beyond the whiskers indicate outliers.
These findings revealed robust interactions of the CCL3/CCL4-CCR1/CCR5 signalling pathways between various immune cells and Mac-CXCL10 cells in CIP patients (Fig. 5j, Supplementary Fig. 8c, d). Consistent with this, Mac-CXCL10 cells demonstrated a greater trend of enrichment in CIP patients than in CTL patients (Fig. 5d). This prompted us to investigate whether Mac-CXCL10 cells in CIP patients exhibit stronger recruitment capabilities via additional signalling pathways. We therefore examined the CXCL9/CXCL10/CXCL11-CXCR3 axis and identified strong interactions between the Mac-CXCL10 cell cluster and CD4+ Th1/Tctl and CD8+ Trm cells (Fig. 6m). Notably, CXCL9, CXCL10, and CXCL11 were specifically and highly expressed in the Mac-CXCL10 cluster, with markedly higher expression levels in CIP patients (Fig. 6n). Moreover, the expression of CXCR3 was modestly upregulated across several CD4+ T and CD8+ T cell subclusters in CIP patients (Fig. 6k and Supplementary Fig. 8e). Bulk RNA-seq data confirmed the elevated expression of CXCR3 in CIP patients (Fig. 6o). Emerging evidence suggests that macrophage-derived CXCL9 is critical for the recruitment and positioning of CXCR3-expressing CD8+ T cells, a mechanism that underpins clinical responses to anti-PD(L)1 treatment41. These results revealed intricate crosstalk among immune cell populations in the CIP microenvironment, emphasizing the roles of chemokines and their receptors in promoting inflammation in CIP patients.
Epithelial dynamics and dysfunction in CIP patients
Most research on irAEs has focused largely on immune cells, with few studies investigating the dynamic changes in nonimmune cells. To address this gap, we analysed alterations in nonimmune cells during the development of CIP. Nonimmune cells, which included epithelial, endothelial and stromal cells, were classified into 11 categories on the basis of the expression of known markers (Supplementary Fig. 9a, b)41. These cells included lung-resident alveolar type I (AT1) and alveolar type II (AT2) cells; bronchial ciliated, club and basal cells; and diverse endothelial subsets, including capillary, arterial, venous and lymphatic endothelial cells. Additional cell types included pericytes, which envelop microvessels, vascular smooth muscle cells (vSMC) and fibroblasts, which play key roles in tissue integrity (Supplementary Fig. 9a).
The epithelial cells were further divided into nine subclusters (Fig. 7a, b). In accordance with a previous study42, we identified and annotated the common cell types typically found in the lung. In addition, we detected a population of cells that coexpressed markers for both AT1 and AT2 cells (AGER⁺PGC⁺; Fig. 7b). We hypothesize that these dual-marker-positive cells represent an intermediate state during the transition from AT2 to AT1 cells, and we designated this population AT2_AT1-inter. Notably, the proportion of AT2_AT1-inter cells increased in CIP patients, accompanied by a reduced proportion of AT1 cells (Fig. 7c). These findings align with those of a previous study indicating that inflammation contributes to AT1 cell injury43. We further hypothesize that the development of CIP may impair both the abundance and functionality of AT1 cells, although additional experimental validation is needed to confirm this hypothesis. To explore the molecular mechanisms underlying these changes, we performed DEG analysis of AT1 cells between the CTL and CIP groups. AT1 cells from CIP patients presented elevated expression of genes such as CD24, MMP7, WFDC2, SLPI and other genes associated with inflammation and tissue repair processes (Supplementary Fig. 9c). Importantly, the expression of these genes was also upregulated according to the bulk RNA-seq data from CIP patients (Fig. 7d and Supplementary Fig. 9d). GO enrichment analysis confirmed that these upregulated genes were associated with pathways such as antigen presentation and T-cell activation (Fig. 7e), suggesting a potential role for AT1 cells in modulating immune responses during CIP.
a UMAP embedding of the epithelium, with cells color-coded by their inferred cell types. b Bubble plot showing expression levels of selected marker genes for epithelial clusters. c Box plot showing the frequencies of AT2_AT1-inter and AT1 cells in CTL (n = 7) and CIP (n = 9) groups. A two-tailed Mann–Whitney U test was performed. d Box plots showing differences in the expression of CD24, MMP7 and WFDC2 in CTL (n = 29) and CIP (n = 7) patients based on bulk RNA-seq data. P values were determined by a two-tailed Mann–Whitney U test. e Bar plot showing GO analysis for AT1 cells compared with other epithelial clusters. P values were calculated using the hypergeometric test and adjusted with the Benjamini–Hochberg procedure. f Volcano plot showing gene expression fold change of epithelial cells. P values were calculated using a two-tailed Gaussian approximation of the U statistic and adjusted with the Benjamini–Hochberg procedure. g Analysis of Hallmark gene sets enriched in epithelium of CIP. P values were estimated using an adaptive multi-level split Monte Carlo approach and subsequently corrected with the Benjamini–Hochberg method. NES, normalized enrichment score. h UMAP embedding of the stromal with cells color-coded by their inferred cell types. i Box plot showing the fraction of Fibro-POSTN cells in CTL (n = 7) and CIP (n = 9) patients. A two-tailed Mann–Whitney U test was performed. j Heatmap showing the expression of Fibro-POSTN signature genes from bulk RNA-seq data in CTL and CIP patients. k Kaplan–Meier curves showing differences in overall survival probability between OAK cohort patients with high or low levels of Fibro-POSTN gene signature levels. P value was obtained using the two-sided log-rank test. In the box plots (c, d and i), the centre line represents the median, the bounds of the box correspond to the 25th and 75th percentiles, the whiskers extend to the largest and smallest values within 1.5× the interquartile range from the quartiles, and individual points beyond the whiskers indicate outliers.
Expanding the analysis to all epithelial cell populations, we observed increased expression of MHC class I molecules, such as HLA-A, HLA-B and B2M, in CIP patients (Fig. 7f and Supplementary Table 11). This finding indicates enhanced antigen presentation capabilities in epithelial cells, likely contributing to the heightened immune response observed in patients with CIP. Furthermore, gene set enrichment analysis (GSEA) highlighted the activation of the IFNγ and apoptosis pathways in epithelial cells (Fig. 7g). Together, these findings suggest that inflammation-induced stress promotes both immune activation and epithelial cell death, potentially exacerbating lung injury in CIP patients.
Deposition of collagen in CIP patients
To investigate the heterogeneity of stromal cells, we performed subclustering and identified nine distinct subpopulations, including pericytes, two vSMC clusters and six fibroblast subsets (Fig. 7h and Supplementary Fig. 9e). To elucidate the distinct roles played by these subsets, we compared their relative abundances between CTL and CIP patients. A notable increase in the proportion of the Fibro-POSTN cluster among CIP patients was observed (Fig. 7i). The top differentially expressed genes in this cluster, such as POSTN, COL1A1, COL3A1, and COL5A1, suggest active lung injury processes44, in which resident alveolar macrophages secrete proinflammatory cytokines that recruit circulating neutrophils and monocytes, perpetuating inflammation and contributing to tissue injury45. The subsequent fibroproliferative phase is characterized by the resolution of inflammation and the deposition of collagen46. Consistent with these observations, bulk RNA-seq analyses confirmed the significantly increased expression of the top genes within the Fibro-POSTN cluster in CIP patients (Fig. 7j). Nonspecific interstitial pneumonia, one of the most common pathological types of CIP, is fundamentally a form of lung injury characterized by concurrent inflammation and fibrosis47. Certain pathological manifestations of CIP, such as acute fibrinous and organizing pneumonia, are associated with severe outcomes and may reflect a more aggressive form of lung injury48. In such cases, the Fibro-POSTN signature may serve as a surrogate marker for the extent of CIP-induced lung injury. Moreover, analysis of the OAK lung cancer cohort revealed that patients with a weaker Fibro-POSTN signature exhibited improved survival following anti-PD-L1 therapy (Fig. 7k)49, underscoring the clinical relevance and potential prognostic value of this fibroblast subset.
Increased IL17A protein levels in the blood of CIP patients
To assess changes in circulating proteins associated with CIP, we enrolled 94 CIP patients and 94 ICI-treated CTL patients (Supplementary Table 3). We evaluated the expression levels of 12 inflammation-related cytokines in blood samples, all of which were collected prior to corticosteroid treatment to ensure an unbiased assessment of baseline conditions. There was no significant difference in the sampling time interval from the initiation of immunotherapy between the two groups (Supplementary Fig. 10a). Consistent with previous reports, the levels of the well-established CIP biomarkers high-sensitivity C-reactive protein (hs-CRP) and Krebs Von den Lungen-6 (KL-6) were significantly greater in the CIP group than in the CTL group (Fig. 8a)50,51. Among the 12 cytokines, the expression of several key proinflammatory cytokines, including IL6, IL8, IL10 and IL17A, was markedly upregulated in the CIP patients (Fig. 8b and Supplementary Fig. 10b). IL6 plays a critical role in immune regulation by promoting the differentiation of naïve CD4+ T cells into Th17 cells while simultaneously inhibiting Treg differentiation. IL17A, which is secreted predominantly by Th17 cells, further amplifies inflammation by stimulating the production of IL8 and IL10, creating a positive feedback loop that exacerbates tissue damage52. To investigate Th17 and Treg cell proportions in peripheral blood mononuclear cells (PBMCs), we performed flow cytometric analysis using blood samples from 12 CTL patients and seven CIP patients (Fig. 8c and Supplementary Fig. 11a). Compared with controls, CIP patients had higher numbers of Th17 cells, although no significant differences in Treg cell counts or the Th17/Treg ratio were observed between the two groups (Fig. 8d–f). These findings suggest that the dysregulation of IL17A and Th17 cells contributes to the inflammatory microenvironment characteristic of CIP.
a Box plots comparing CRP (CIP, n = 85; CTL, n = 63) and KL6 (CIP, n = 64; CTL, n = 47) levels between CTL and CIP groups. A two-tailed Student’s t-test was performed. b Volcano plot illustrating the differential expression of cytokines between CIP and CTL groups. P values were calculated using a two-tailed Student’s t-test and adjusted with the Benjamini–Hochberg procedure. c Schematic showing Treg and Th17 subsets in human PBMCs. d Box plots comparing the ratio of Tregs within CD4+ T cells between CTL (n = 12) and CIP (n = 7) groups. e Box plots comparing the ratio of Th17 within CD4+ T cells between CTL (n = 12) and CIP (n = 7) groups. f Box plots comparing the ratio of Th17 cells to Tregs between CTL (n = 12) and CIP (n = 7) groups. g Box plots comparing neutrophil-to-lymphocyte ratio (NLR) and platelet-to-lymphocyte ratio (PLR) between CTL (n = 94) and CIP (n = 92) groups. A two-tailed Student’s t-test was performed. h Schematic showing IFN-γ +/TNF + CD4+/CD8+ T cells in human PBMCs. i Box plots comparing the ratios of CD3+ T cells among all immune cells between CTL (n = 12) and CIP (n = 7) groups. j Box plots comparing the ratios of CD8+ T cells among CD3+ T cells between CTL (n = 12) and CIP (n = 7) groups. In the box plots (d–f and i–j), P values were calculated by a two-tailed Mann–Whitney U test. In the box plots (a, d–f, g and i–j), the centre line represents the median, the bounds of the box correspond to the 25th and 75th percentiles, the whiskers extend to the largest and smallest values within 1.5× the interquartile range from the quartiles, and individual points beyond the whiskers indicate outliers. CRP, high-sensitivity C-reactive protein; KL6, Krebs Von den Lungen-6.
Next, we quantified major immune cell populations in the blood. In line with previous studies50, CIP patients displayed significantly reduced lymphocyte counts and increased neutrophil-to-lymphocyte and platelet-to-lymphocyte ratios (Fig. 8g and Supplementary Fig. 10c). Additionally, the proportion of CD3+ T cells tended to decrease in CIP patients, whereas the proportion of CD8+ T cells among all CD3+ T cells tended to increase (Fig. 8h–j and Supplementary Fig. 11b). No significant differences were detected in the other immune cell populations (Supplementary Fig. 11c–e) or in the proportions of IFN-γ+ and TNF+ cells (Supplementary Fig. 11f, g).
To explore whether tissue-specific gene expression patterns were mirrored in peripheral blood, we measured the mRNA levels of 14 genes highly expressed in CIP tissues. Interestingly, most tissue-specific genes did not exhibit consistent expression patterns in blood samples, except for CD8A, whose expression tended to increase in CIP patients (Supplementary Fig. 11h). These findings highlight the complexity of translating tissue-based phenomena to blood-based assays and underscore the need for further investigation.
On the basis of these analyses, we propose that IL17A plays a central role in the pathogenesis of CIP. Notably, earlier findings indicated that CD8+ Trm-CXCR6 cells also exhibit high IL17A expression (Fig. 2h), suggesting a possible link between tissue-resident memory T cells and systemic inflammation in CIP. Further research is warranted to elucidate the underlying mechanisms driving IL17A elevation and its role in CIP pathogenesis.
Discussion
The exact mechanisms underlying CIP remain poorly understood. Current management approaches, such as blood sampling, provide insights into systemic immune responses but fail to capture localized inflammation. BALF analysis offers information on immune cells within the alveolar space but does not fully represent deeper lung tissue or the involvement of nonimmune cells. In contrast, tissue samples collected from the site of inflammation provide a more comprehensive view of immune cell populations that drive CIP development. In this study, we integrated data from blood, BALF, and lung tissue to construct a holistic landscape of CIP, highlighting significant differences in cellular composition across these sources. Blood primarily contains circulating immune cells in a standby state, whereas lung tissue harbours resident or activated immune cells involved in local inflammatory responses. The immune cell population in BALF reflects that within the alveolar airways, but does not fully reflect that at the site of inflammation. Therefore, combining analyses from all three sources is essential for elucidating the mechanisms of CIP and improving clinical treatments.
In our study, we observed an aberrant immune profile in the lung tissues of CIP patients, characterized by an increase in the proportion of CD8+ T cells, particularly IFNγ-producing Trm cells. These Trm cells exhibited marked clonal expansion, underscoring their potential role in the pathogenesis of CIP. As specialized memory T cells reside in barrier tissues such as the skin, lungs and intestines53, CD8+ Trm cells provide a critical line of defence against pathogen invasion. Their involvement in autoimmune-associated dermatoses and ICI-induced colitis22,54, now extended to CIP, implicates them as common factors underlying diverse irAEs. TCR sequencing revealed enhanced clonal expansion in CD8+ T cells from CIP patients, an effect that was likely driven by antigen-specific stimulation. This implies that specific TCR clonotypes manifested at exceptionally high frequencies, likely due to stimulation by cross-reactive antigens, leading to their amplification. The dependence of lung Trm cell production on the recognition of local homologous antigens implies that shared cross-antigens between tumours and normal lung tissue may drive CIP development25,55. Future integration of whole-exome sequencing (WES) and TCR analysis could provide strong validation of this hypothesis. Additionally, the shared antigen hypothesis explains the partial alleviation of irAE symptoms by corticosteroids, since these drugs can induce the apoptosis of activated memory T cells8,56. However, their limited efficacy and the associated risks of complications, such as infections6, particularly at higher doses, highlight the urgent need for novel biomarkers for targeted CIP treatment.
B cells also play important roles in the development of CIP. Previous reports have indicated the presence of clonal expansion in circulating B cells among patients who develop irAEs following ICI treatment. Through BCR sequencing, we identified distinct features of humoral immunity in CIP, primarily involving the IgG1 and IgG3 immunoglobulin subtypes. The Fc portion of IgG can trigger various downstream effects by binding to the Fcγ receptor family or activating the complement system. Previous studies have demonstrated that IFN-γ promotes IgG class switching in B cells, whereas TGF-β promotes IgA class switching57,58. This finding is consistent with the high IFN-γ expression observed in CD8+ T cells in our study. These findings underscore the crucial role of IgG in shaping the inflammatory immune microenvironment of CIP and emphasize the need for further investigation in mouse models.
An intriguing finding is the role of macrophage pyroptosis, a proinflammatory form of cell death associated with increased disease severity and immune-mediated mechanisms59. The high expression of the pyroptosis-related gene GSDME in the macrophages of CIP patients suggests its potential to reshape the immune landscape. GSDME-mediated pyroptosis involves the activation of its N-terminal fragment, which induces inflammatory tumour cell death60 and the release of proinflammatory cytokines such as IL1β and IL18, thereby enhancing antitumour T-cell responses. GSDME-mediated pyroptosis has also been shown to trigger cytokine release syndrome (CRS) during CAR-T-cell therapy61,62, disrupting the delicate balance between pro- and anti-inflammatory processes. We hypothesize that GSDME-driven cascades leading to CRS might also be associated with CIP development. Targeting GSDME may thus represent a promising therapy for CIP.
These insights provide valuable clinical guidance for enhancing patient care, particularly for individuals with steroid-resistant or refractory CIP, who face a poor prognosis. The development of targeted therapies and biomarker-driven diagnostics is essential for improving treatment efficacy and patient survival. Future efforts should focus on translating these insights into clinical practice, optimizing treatment protocols, and conducting randomized controlled trials to evaluate their real-world therapeutic potential. IFNγ-producing CD8+ Trm cells are a promising therapeutic target, as demonstrated in a study on ICI-induced colitis in which JAK inhibitors effectively treated this condition22. Moreover, targeting the TGF-β signalling pathway, which suppresses ITGAE expression and Trm function, may offer novel therapeutic opportunities63. The identification of pyroptosis as a potential mechanism underlying CIP development highlights the importance of targeting GSDME and related pyroptosis signals. Combining GSDME-targeted antibodies with PD-1 inhibitors could help regulate excessive immune activation while maintaining antitumour efficacy, thus providing a potential strategy for managing CIP. The CCL4-CCR5 axis is critical for immune cell recruitment and the inflammatory response. Blocking CCR5 with specific antagonists might reduce inflammatory cell infiltration into the lung, alleviating CIP severity and improving patient outcomes. Previous studies revealed increased T-helper 17.1 (Th17) activity in BALF samples from CIP patients16, but Th17 cells were not detected in CIP tissue through our scRNA-seq analysis, despite elevated IL-6 and IL17 levels in blood samples. This discrepancy likely reflects differences in sample sources. Furthermore, the elevated levels of IL17A and GSDME in the peripheral blood of CIP patients reveal a distinct systemic immune signature, warranting further investigation into the roles of IL17A and GSDME in CIP pathogenesis and potential clinical monitoring.
Despite the aforementioned advances, it is crucial to acknowledge the limitations of our study. First, recruiting suitable CIP patients for lung biopsy is challenging because of severely compromised lung function. This limitation resulted in a relatively small sample size and contributed to molecular heterogeneity, which may have affected the statistical evaluations. Second, certain ICIs—such as sintilimab and camrelizumab—are not approved for lung cancer treatment outside China. While these agents are widely used in Chinese clinical practice with favourable outcomes64, their efficacy and safety profiles across different ethnic populations require validation through international multicentre studies. Third, the control group consisted of noncancerous adjacent tissues. Although these tissues were collected as far from the tumour as possible, they may still have been influenced by the tumour immune microenvironment. Finally, the lack of in vivo and in vitro models of CIP hinders the exploration of its underlying mechanisms. These factors underscore the complexity of clinical responses to immune checkpoint blockers and highlight the need for larger and more homogeneous cohorts in future studies. To mitigate potential biases, we applied rigorous criteria for defining nontumour control samples using both macroscopic and microscopic evaluations and validated our conclusions with published CIP datasets containing a larger patient cohort.
We propose that shared cross-antigens between tumours and normal lung tissue may drive the development of CIP. This hypothesis could be tested by integrating WES data from tumour and CIP samples with TCR analysis to explore the concept of cross-antigen recognition in CIP. Furthermore, spatial transcriptomics could be employed to analyse cellular spatial distribution and gene expression, enabling the investigation of immune cell localization and interactions within the inflammatory microenvironment. Such analyses may help elucidate the mechanisms underlying local immune dysregulation in CIP. In parallel, the development of a CIP mouse model would allow for the elucidation of precise pathogenic mechanisms and the identification of potential therapeutic targets. Overall, the results of this study provide valuable insights into the immunopathology of CIP and lay the foundation for continued mechanistic exploration and clinical translation to achieve improved patient care.
Methods
Patient population and clinical study
This study was conducted in accordance with the Declaration of Helsinki (2013) of the World Medical Association. The study protocol was reviewed and approved by the Ethics Committee of the First Affiliated Hospital of Guangzhou Medical University (study code: ES2023-239-03). Written informed consent was obtained from all patients prior to sample collection. Patients did not receive any compensation for participating in the study. The costs of the required examinations and laboratory tests were covered by research funding.
For scRNA/TCR/BCR-seq analysis, samples from the CIP group were obtained from the pneumonitis tissues of lung cancer patients who developed CIP following immunotherapy. CTL group samples were the noncancerous adjacent tissues of lung cancer patients after neoadjuvant therapy. All the CIP tissue samples were acquired via lung biopsy, i.e., eight through bronchoscopic lung biopsy and one through CT-guided cutting-needle biopsy. The sampling criteria for CIP were as follows. If CIP occurred on the contralateral side of the tumour, the biopsy site was selected from the area showing the most prominent erythema and swelling under microscopic examination. If CIP was present bilaterally, preference was given for biopsied pneumonitis tissues on the contralateral side of the tumour. If the tumour and CIP were located on the same side, the tissue was collected at least 3 cm away from the tumour. CTL tissue samples were obtained from patients who underwent surgical tumour resection. To ensure a clear distinction from malignant regions, noncancerous adjacent tissues were collected at a minimum distance of 3 cm from the tumour, with the aim of maximizing separation. Only CTL samples presenting a normal appearance (absence of masses, nodules, ulcers or other abnormalities) on macroscopic evaluation were included. The microscopic findings were confirmed by histopathological assessment in accordance with the 2020 International Association for the Study of Lung Cancer guidelines, ensuring the absence of viable tumour cells65. All the samples were collected by two designated experts.
Lung cancer patients were classified in accordance with the 9th edition of the TNM staging system66. Participants’ sex/gender was self-reported, and the diagnostic criteria for CIP included (1) a history of ICI use; (2) new or worsening clinical manifestations, including cough, shortness of breath, dyspnoea, and fever; (3) the presence of pneumonitis tissue confirmed by pathological biopsy to determine organizing/interstitial changes; and (4) the exclusion of alternative diagnoses based on laboratory and BALF analyses. All CIP patients underwent rigorous infection screening: clinically, anyone with signs of infection (e.g., fever or purulent sputum) was excluded; microbiologically, blood, sputum, nasopharyngeal swabs, and BALF were tested for bacterial, mycobacterial, fungal, and viral pathogens using Gram and acid-fast stains, cultures, T-SPOT.TB tests, galactomannan assays, multiplex PCR, and CMV/EBV serology; finally, BALF was subjected to metagenomic next-generation sequencing, with any sample exceeding the established microbial read-count thresholds resulting in patient exclusion. Diagnosis and differential diagnosis of CIP were performed following the guidelines of the National Comprehensive Cancer Network67, Society for Immunotherapy of Cancer68, European Society of Medical Oncology Congress and other major expert consensus69,70. CIP severity was graded in accordance with the Common Terminology Criteria for Adverse Events version 5.0. Importantly, none of the patients received corticosteroid treatment before sample collection. Detailed clinical information is provided in Supplementary Fig. 1a and Supplementary Table 1. To validate the sequencing results, blood samples from lung cancer patients with or without CIP were collected during immunotherapy for flow cytometry, qPCR, and ELISA analyses. Additionally, clinical indicators from blood samples of 188 patients were analysed (Supplementary Table 3). BALF was collected from advanced lung cancer patients with postimmunotherapy CIP and from treatment-naïve lung cancer patients via flexible bronchoscopy. The demographic details are provided in Supplementary Table 4.
Blood cell counts
Venous blood samples were collected from both the CIP and CTL groups for comprehensive haematological profiling. Leukocyte differential counts (including those of neutrophils, lymphocytes, monocytes, and eosinophils) were measured using an automated haematology analyser (Mindray BC-6800). Serum KL-6 levels were quantified with a chemiluminescence immunoanalyser (Mindray CL-900i) following the manufacturer’s instructions.
Measurement of cytokine levels by a cytometric bead array
Serum cytokine (IL1β, IL2, IL4, IL5, IL6, IL8, IL10, IL12p70, TNF, IFN-γ, IFN-α, and IL17A) concentrations were measured simultaneously using a multiplex bead-based immunoassay (# SJ1127, Human Cytokine 12-Plex Panel, Saiji Biotechnology) on a flow cytometer (Beckman Coulter CytoFLEX). Antibody-conjugated magnetic microspheres (25 μL) were incubated with serum samples (25 μL) for 2 h, followed by detection with phycoerythrin (PE)-labelled secondary antibodies (25 μL) for 1 h and subsequent fluorescence signal acquisition at 488 nm excitation. Cytokine concentrations were calculated from mean fluorescence intensity values using five-parameter logistic regression curves generated with reference standards.
Measurement of protein levels using ELISAs
The concentrations of IL-1β (#R-S-H00021; Ruisaiqi Biotechnology) and GSDME (#R-A-H0948; Ruisaiqi Biotechnology) were measured using commercial ELISA kits in accordance with the manufacturer’s instructions. All reagents and samples were equilibrated to room temperature for 20 min before use. For the assays, 100 µL of serially diluted standards was added to the designated wells, 100 µL of sample diluent was added to the blank wells, and 100 µL of test samples was added to the remaining wells. The microplate was sealed and incubated at 37 °C for 120 min. After the liquid from each well was removed, 100 µL of biotin-conjugated detection antibody was added to every well, followed by incubation at 37 °C for 60 minutes. The wells were then washed four times, after which 100 µL of HRP-conjugated streptavidin was added to each well. The plate was resealed and incubated at 37 °C for 40 minutes. After the contents were discarded, 100 µL of substrate solution was added to each well, and the plate was incubated at 37 °C in the dark for ~15 min. Finally, 100 µL of stop solution was added to each well to terminate the reaction, and the optical density was measured at 450 nm.
PBMC isolation
In the CIP group, peripheral blood was collected from CIP patients before they received any form of treatment. In the CTL group, all samples were taken from patients with advanced lung cancer who had received at least three courses of immunotherapy and did not develop any irAEs. Peripheral blood was collected in EDTA-K2 tubes. Within 4 h of blood sample collection, PBMCs were subsequently isolated via Ficoll discontinuous density gradient centrifugation (#F4375; Sigma‒Aldrich). The PBMCs were resuspended in 2% FBS for later use.
Flow cytometry analysis of BALF and PBMCs
BALF samples were filtered through a 100μm nylon cell strainer placed on a 50 mL conical tube and centrifuged at 400 × g for 10 min. The supernatant was collected for ELISAs, and the cell pellet was resuspended in 2% FBS for flow cytometry analysis. To minimize nonspecific binding, the cells were incubated with FcR blocking reagent (#130-059-901; Miltenyi Biotec) at 4 °C for 10 min. At least 5 × 10⁵ cells were then incubated with an anti-cleaved N-terminal DFNA5/GSDME antibody (#ab222408; Abcam) for 2 h at 4 °C. Following primary antibody incubation, the cells were labelled for 30 min at 4 °C with the following antibodies and reagents: Alexa Fluor 647–conjugated secondary antibody (#A-31573; Thermo Fisher), PE/Cyanine7 anti–human CD68 antibody (#333816; BioLegend), PE anti–human folate receptor β antibody (#391704; BioLegend), and Ghost Dye Violet 450 viability dye (#49826; Cell Signaling Technology). The samples were analysed using a Novocyte Advanteon flow cytometer system (Agilent).
To prevent nonspecific binding in PBMCs, the cells were incubated with FcR blocking reagent (130–059–901; Miltenyi Biotec) for 10 min at 4 °C. For Treg/Th17 analysis, ≥5×105 cells were incubated with a PE/Cyanine7 anti-human CD3 antibody (#300420; BioLegend), Pacific Blue anti-human CD4 antibody (#344620; BioLegend), FITC anti-human CD25 antibody (#356105; BioLegend) and APC anti-human CD127 (IL-7Rα) antibody (#351315; BioLegend) for 15 min at 4 °C. The cells were then fixed in fixation buffer (#GAS003; Thermo Fisher Scientific) for 10 min at 4 °C and permeabilized in permeabilization wash buffer (#GAS003; Thermo Fisher Scientific) for 15 min at room temperature. The cells were subsequently stained with PE-conjugated anti-human IL-17A recombinant antibody (#385905; BioLegend) for 30 minutes at 4 °C and analysed on a Novocyte Advanteon flow cytometer system (Agilent). For IFN-γ/TNF CD4+/CD8+ T cells, ≥5 × 105 cells were incubated with a PE/Cyanine7 anti-human CD3 antibody (#344620; BioLegend), Pacific Blue anti-human CD4 antibody (#300420; BioLegend) and APC anti-human CD8 antibody (#344721; BioLegend) for 15 min at 4 °C. The cells were then fixed and permeabilized as described above, followed by staining with a FITC-conjugated anti-human IFN-γ antibody (#502505; BioLegend) and a PE-conjugated anti-human TNF-α antibody (#502908; BioLegend). The samples were analysed using a Novocyte Advanteon flow cytometer system (Agilent).
Quantification of mRNA levels by qRT‒PCR
Total RNA from PBMCs was extracted using an RNAsimple Total RNA Kit (#GDP419, TianGen) following the manufacturer’s instructions. RNA quality was assessed with a NanoDrop One microvolume UV‒Vis spectrophotometer (Thermo Fisher Scientific). Reverse transcription was performed using 500 ng of RNA and PrimeScript RT Master Mix (#RR036A; Takara). Real-time quantitative PCR (qPCR) was carried out in triplicate using TB Green Premix Ex Taq II (# RR820, Takara) on a QuanStudio 3 Real-Time PCR System (Thermo Fisher Scientific). GAPDH served as the internal control for normalization. Relative target mRNA levels were determined using the 2−ΔΔCt method. The self-designed primers used are listed in Supplementary Table 12.
Detection of IgG by immunohistochemistry
Tissue samples were processed as formalin-fixed, paraffin-embedded (FFPE) specimens. Four-micron-thick sections obtained from FFPE blocks were deparaffinized, rinsed with running water, and subjected to antigen retrieval using sodium citrate buffer (#C1032, Solarbio) in a microwave oven. Endogenous peroxidase activity was blocked by incubation with 3% hydrogen peroxide solution (#426000250; Thermo Fisher Scientific), followed by three washes with phosphate-buffered saline (PBS; #C10010500BT; Thermo Fisher Scientific). Nonspecific binding was blocked with 3% bovine serum albumin (BSA; #J61655-AP; Thermo Fisher Scientific). Signals were visualized using species-specific HRP-conjugated secondary antibodies, and nuclei were counterstained with DAB chromogenic solution (#DA1010; Solarbio) and haematoxylin staining solution (#C0107; Beyotime). Multispectral images of appropriate wavelengths were acquired using the 3DHISTECH panoramic scan system (3DHISTECH Digital Pathology Company). A slide viewer (v. 2.5.0) was subsequently used for image browsing.
Multiplex immunofluorescence
FFPE tissue were cut into 4 μm thick sections, which were deparaffinized in xylene, and rehydrated through a graded alcohol series. Antigen retrieval was performed in sodium citrate buffer (#C1032; Solarbio) for 20 min at 120 °C in a microwave oven. After cooling, the sections were washed three times with PBS (pH 7.4) on a decolorizing shaker, and each wash lasted 5 minutes. Endogenous peroxidase activity was blocked by incubating the sections in a 3% aqueous solution of hydrogen peroxide (#10011218; Shanghai Hushi) at room temperature in the dark for 25 min. The sections were then washed again three times in PBS under the same conditions. After air-drying, the sections were circled with a hydrophobic barrier pen and incubated with the desired primary antibody (Supplementary Table 13) overnight at 4 °C. Multiplex immunofluorescence staining was subsequently performed with the corresponding secondary antibodies, and the sections were subsequently washed three times on a decolorization shaker. Tyramide signal amplification was applied within the circled tissue area, followed by microwave treatment. Whole-slide overview images were obtained using a 3DHISTECH panoramic scanning system and quantitatively analysed using Fiji (ImageJ v. 1.53t).
Single-cell suspension preparation
Tissue samples from both the CIP and CTL groups were collected in MACS Tissue Storage Solution (#130100008, Miltenyi Biotec) following the manufacturer’s instructions. The tissues were minced with scissors and digested using a gentleMACS Octo Dissociator (Miltenyi Biotec) with heat. The resulting single-cell suspensions were washed with base solution containing 20% foetal bovine serum (FBS; #16140071; Thermo Fisher), filtered through a 70 μm nylon strainer (BD Falcon), pelleted by centrifugation (330 g; 10 min; 4 °C) and resuspended in base solution containing 0.2% FBS. Cell counts were performed three times after each centrifugation step using Trypan blue (#15250061, Thermo Fisher Scientific), and the cells were adjusted to a concentration of 2 × 106 cells/mL.
Sequencing of scRNA-seq libraries
Single-cell suspensions from 14 patients were loaded onto the 10× Chromium platform to capture single cells in accordance with the manufacturer’s instructions for the 10× Genomics Chromium Single-Cell 5’ Kit (#1000080, 10× Genomics). The prepared libraries were subsequently sequenced on an Illumina NovaSeq 6000 sequencer at a depth of 50,000 reads per cell. The read lengths for mate pairs were 28 bp and 91 bp, while for TCR/BCR sequencing, the read length was 150 bp. Notably, the samples for two of the patients, denoted P7 and P8, were processed using the Singleron sequencing platform. For these two samples, scRNA-seq libraries were constructed using a GEXSCOPE® Single-Cell RNA Library Kit (#5180022, Singleron Biotechnologies) following the manufacturer’s instructions. Each individual library generated from this process was first diluted to 4 nM. The diluted libraries were then pooled and sequenced on the Illumina NovaSeq 6000 platform with 150 bp paired-end reads.
Preprocessing of single-cell RNA-seq data
BALF and blood scRNA-seq datasets were available from previous studies15,16. To ensure consistency with our lung tissue dataset, we selected patients whose primary cancer was lung cancer. For scRNA dataset preprocessing, the Cell Ranger toolkit (v.7.0.0; 10× Genomics) was used to demultiplex the FASTQ reads, align the raw reads to the human reference genome (GRCh38; 10× Genomics), and generate the gene–cell unique molecular identifier (UMI) matrix for each sample. The resulting count matrices were subsequently processed using Seurat packages (v.4.3.0) to exclude low-quality cells following a series of quality control steps71. First, cells with high mitochondrial gene expression ( > 12.43%) were filtered by fitting mitochondrial gene expression values to a normal distribution and applying a false discovery rate (FDR) threshold of <0.01. Second, cells with fewer than 300 detected genes were removed to eliminate low-quality cells potentially affected by technical artefacts. Third, DoubletFinder (v. 2.0.3) was used to identify potential doublets, with a cut-off at the 92.5th percentile for the doublet score72. Cells exceeding this threshold were identified as potential doublets and excluded from downstream analysis. After these quality control procedures were performed, 229,281 high-quality single cells were retained for further analysis.
To integrate individual samples and identify shared sources of variation, we performed robust principal component analysis (RPCA) using default parameters. The data were normalized with the “NormalizeData” function to scale the number of UMIs in each cell to the median UMI count across the dataset, followed by log transformation. The top 2,000 highly variable genes were identified using the “FindVariableFeatures” function. The gene expression matrix was then scaled and centred using the “ScaleData” function. Principal component analysis (PCA) was performed using the “RunPCA” function based on these highly variable genes. The top 30 principal components were selected for uniform manifold approximation and projection (UMAP) to visualize the cellular distribution in two-dimensional space. Clustering was subsequently conducted using the Leiden community detection algorithm, enabling the identification of distinct cell populations on the basis of transcriptional profiles. To optimize clustering performance, multiple trials were conducted for each major cell type using resolutions ranging from 0.4 to 1.4, followed by correlation analysis to assess cluster separation. The final resolution was set to 0.6 for all the clusters. Unless otherwise specified, all the other parameters were used with their default settings.
Annotation of cell clusters and data visualization
To assign the major cell types for each cluster, we employed a two-step approach. First, differential expression analysis was performed using the “FindAllMarkers” function with default parameters to identify genes whose expression differed significantly between each cluster and all others. Second, cell type identities were assigned by examining the enrichment of known cell type-specific marker genes among the top DEGs in each cluster. Using established reference markers, we determined the most likely cell type corresponding to each cluster.
For the annotation of immune cell subclusters, we applied an unbiased cell-type recognition algorithm, SingleR (v.2.0.0)73, which leverages reference transcriptomic datasets of known cell types for automated annotation. SingleR was first used to evaluate the consistency of predicted cell-type labels across multiple reference datasets. On the basis of these results, the final cell type annotation was assigned to each cluster. In parallel, the top-ranked DEGs within each cluster were manually inspected to corroborate and refine the automated annotations.
T cell receptor data analysis
Raw TCR sequencing data were processed using Cell Ranger (v7.0.0; 10× Genomics). FASTQ reads were aligned to the human GRCh38 V(D)J reference genome (v7.0.0, 10× Genomics) using the “cellranger vdj” pipeline, resulting in the assembly of V(D)J sequences and clonotype identification74. Contig annotations, which provide high-level descriptions of each confidently assembled cellular contig, were refined by excluding records with ‘raw_consensus_id’ labelled ‘none’. Among all the detected clonotypes, 74% contained one TRA sequence and one TRB sequence, 10.5% contained two TRA sequences and one TRB sequence, 3.9% carried one TRA sequence and two TRB sequences, and only 1.0% harboured two TRA sequences and two TRB sequences. The remaining clonotypes included only a single chain. In total, 84% of all CD3+ T cells were successfully assigned αβ TCR sequences. Within the CD4+ and CD8+ subsets, TCR sequences were detectable in 90% and 79% of cells, respectively.
Clonally expanded T cell cluster relationships
On average, we identified 1969 unique αβ TCR clonotypes per patient, with counts ranging from 777 to 5763 across all patient samples. Among the total 27,568 unique clonotypes detected, clone sizes varied from 1 to 725 cells, and 19% exhibited expansion, defined as being detectable in at least two cells. To statistically assess the relationships among clusters in terms of clonal expansion for all shared clonotypes, we quantified the number of shared clonotypes between clusters and performed a one-sided Fisher’s exact test, followed by Benjamini‒Hochberg multiple test correction to evaluate the significance of clonotype sharing. Finally, Cytoscape (v.3.10.0) was used to visualize clonotype sharing across clusters75.
B cell receptor data analysis
scBCR-seq data were initially processed using Cell Ranger (v7.0.0) for V(D)J sequence assembly and BCR reconstruction, with the GRCh38 assembly in Ensembl (refdata-cellranger-vdj-GRCh38-alts-ensembl-7.0.0) used as the reference. The Change-O repertoire clonal assignment toolkit was subsequently employed to define B-cell clones76. To evaluate the repertoire similarity between BCR repertoires across groups, we compared the nucleotide sequences of the CDR3 regions. SHMs were identified by reconstructing BCR germline sequences using CreateGermlines.py, after which the number of mutations in each sequence was calculated with the observedMutations function (Shazam v1.1.0). Finally, paired scBCR-seq data were integrated with scRNA-seq data via matched unique cell barcodes using the scRepertoire package77.
Bulk RNA-seq data analysis
Bulk-level transcriptomes were obtained from an independent study14. The raw sequencing reads underwent several preprocessing steps. First, quality control was performed using FastQC (v.0.11.9) to assess read quality. Subsequently, the adapter sequences were trimmed using Trim Galore (v.0.6.7). The clean reads were subsequently aligned to the human reference genome (GRCh38) using HISAT2 (v.2.2.1). SAMtools (v.1.17) was used to index and merge the BAM files. For transcript quantification, StringTie (v.2.1.7) was employed, utilizing GTF annotation and BAM alignment to estimate transcript expression levels. The prepde.py3 script from StringTie was subsequently used to extract count data and calculate transcripts per million (TPM) values for each gene. TPM normalization accounts for both gene length and the number of reads mapped to each gene, providing a standardized measure of gene expression.
Differential expression analysis
DEG analysis between CTL and CIP patients was performed using the scRNA-seq data and the presto (v. 1.0.0) package with default parameters. Genes with an adjusted p < 0.05 and log2(fold change) > 1 were considered significantly differentially expressed, unless otherwise specified.
Functional enrichment analysis
To determine whether specific gene sets or pathways were significantly enriched, the “enrichGO” function of the clusterProfiler package (v. 4.6.2) was used to evaluate the fold enrichment score across various GO categories. We conducted fast gene set enrichment analysis (fGSEA; v.1.11.1)78 to identify common biological pathways using the hallmark gene sets from the molecular signatures database. For all enrichment analyses, an adjusted P value < 0.05 was considered to indicate the significant enrichment of specific gene sets or pathways associated with CIP.
Calculation of gene set activity scores
To evaluate the enrichment of a specific or related gene sets among highly expressed genes in each cell, we performed gene coexpression network analysis with the AUCell package (v1.22.0) to identify enriched pathways for each cell type73. On the basis of the area under the curve (AUC) values for the selected signatures, gene expression rankings were generated for each cell to estimate the proportion of highly expressed gene sets. Cells with higher expression of genes within a given gene set had higher AUC values. The “AUCell_exploreThresholds” function was used to determine the cut-off for identifying cells with active gene sets. The Trm cell, cytotoxicity, inhibitory receptor and NK cell receptor signatures were obtained from a previous publication36. Angiogenesis and phagocytosis signatures were computed following the methodology described in a previously published study32.
Ligand‒receptor analysis
To investigate the differences in intercellular communication between CTL and CIP patients, we employed CellChat (v1.6.1) to construct ligand‒receptor communication networks30. Significant ligand‒receptor interactions were identified in an unbiased manner from the merged scRNA-seq dataset by following the official CellChat tutorial (https://github.com/sqjin/CellChat). To analyse B cell recruitment in CIP, we manually incorporated known B cell attractant–receptor pairs, including CXCL13–CXCR5, CCR7–CCL19/CCL21, CXCR4–CXCL12, CXCR3–CXCL9/10/11, and CCR6–CCL2079.
Survival analysis
We utilized data from the OAK study49, an NSCLC cohort treated with anti-PD-L1 therapy and docetaxel, for survival analysis to explore the prognostic significance of the Fibro-POSTN signature within this cohort. The Fibro-POSTN signature was defined using the FindAllMarkers function in Seurat (v.4.3.0), revealing DEGs between Fibro-POSTN and other fibroblast subsets. The top 10 genes were selected as the Fibro-POSTN cluster signature because this size captures key biological signals while balancing practicality and reproducibility, making it a widely adopted gene signature. Overall survival curves were generated using the Kaplan–Meier method, and statistical significance was assessed by the log-rank test.
Statistical analysis
Statistical analyses were performed using R software (v.4.2.2). For normally distributed data, Student’s t test was used to assess differences between the CIP and CTL groups. For nonnormally distributed data, the Mann‒Whitney U test was applied. Unless otherwise specified, all the statistical tests were two-tailed. For multiple comparisons, P values were adjusted using the Benjamini–Hochberg (BH) FDR method. DEGs in the scRNA-seq data were identified using the nonparametric Wilcoxon rank-sum test, followed by Bonferroni’s correction on the basis of the total number of genes analysed.
Reporting summary
Further information on research design is available in the Nature Portfolio Reporting Summary linked to this article.
Data availability
The single-cell transcriptomic data generated in this study have been deposited in the National Genomics Data Center of China and are publicly available under the accession code HRA006607. This research reanalyses existing, publicly available genomic datasets, including data from ArrayExpress under accession numbers E-MTAB-6149 and E-MTAB-6653, the GEO database under accession number GSE216329, Mendeley Data under accession number 8c3x28r5hk (https://data.mendeley.com/datasets/8c3x28r5hk/1), and the EGA European Genome-Phenome Archive under accession number EGAS00001005013. Flow cytometry and immunofluorescence imaging data have been deposited in Zenodo (https://doi.org/10.5281/zenodo.17318429). All the data are included in the Supplementary Information or available from the authors, as are the unique reagents used in this article. The raw numbers for charts and graphs are available in the Source Data file whenever possible. Source data are provided with this paper.
Code availability
The codes for these analyses adhered to the vignettes for all the packages mentioned in the methods section. The source code used to analyse the data is available upon request to the corresponding authors.
References
Pardoll, D. M. The blockade of immune checkpoints in cancer immunotherapy. Nat. Rev. Cancer 12, 252–264 (2012).
Nishino, M., Giobbie-Hurder, A., Hatabu, H., Ramaiya, N. H. & Hodi, F. S. Incidence of programmed cell death 1 inhibitor-related pneumonitis in patients with advanced cancer: a systematic review and meta-analysis. JAMA Oncol. 2, 1607–1616 (2016).
Wang, D. Y. et al. Fatal toxic effects associated with immune checkpoint inhibitors: a systematic review and meta-analysis. JAMA Oncol. 4, 1721–1728 (2018).
Michot, J. M. et al. Immune-related adverse events with immune checkpoint blockade: a comprehensive review. Eur. J. Cancer 54, 139–148 (2016).
Ma, K. et al. The relative risk and incidence of immune checkpoint inhibitors related pneumonitis in patients with advanced cancer: a meta-analysis. Front Pharm. 9, 1430 (2018).
Luo, J. et al. Beyond steroids: immunosuppressants in steroid-refractory or resistant immune-related adverse events. J. Thorac. Oncol. 16, 1759–1764 (2021).
Camard, M. et al. Prevalence and outcome of steroid-resistant/refractory pneumonitis induced by immune checkpoint inhibitors. Respir. Med Res 82, 100969 (2022).
Balaji, A. et al. Steroid-refractory PD-(L)1 pneumonitis: incidence, clinical features, treatment, and outcomes. J Immunother. Cancer 9, e001731 (2021).
Suresh, K., Naidoo, J., Lin, C. T. & Danoff, S. Immune checkpoint immunotherapy for non-small cell lung cancer: benefits and pulmonary toxicities. Chest 154, 1416–1423 (2018).
Gao, R. et al. Comparisons of adverse events associated with immune checkpoint inhibitors in the treatment of non-small cell lung cancer: a real-world disproportionality analysis based on the FDA adverse event reporting system. BMC Cancer 25, 216 (2025).
Wang, Y. N. et al. Elevated levels of IL-17A and IL-35 in plasma and bronchoalveolar lavage fluid are associated with checkpoint inhibitor pneumonitis in patients with non-small cell lung cancer. Oncol. Lett. 20, 611–622 (2020).
Suresh, K. et al. The alveolar immune cell landscape is dysregulated in checkpoint inhibitor pneumonitis. J. Clin. Investig. 129, 4305–4315 (2019).
Kim, S. T. et al. Distinct immunophenotypes of T cells in bronchoalveolar lavage fluid from leukemia patients with immune checkpoint inhibitors-related pulmonary complications. Front. Immunol. 11, 590494 (2021).
Lin, X. et al. Comprehensive analysis of the immune microenvironment in checkpoint inhibitor pneumonitis. Front. Immunol. 12, 818492 (2022).
Bukhari, S. et al. Single-cell RNA sequencing reveals distinct T cell populations in immune-related adverse events of checkpoint inhibitors. Cell Rep. Med. 4, 100868 (2023).
Franken, A. et al. Single-cell transcriptomics identifies pathogenic T-helper 17.1 cells and pro-inflammatory monocytes in immune checkpoint inhibitor-related pneumonitis. J. Immunother. Cancer 10, e005323 (2022).
Zhang, L. et al. Lineage tracking reveals dynamic relationships of T cells in colorectal cancer. Nature 564, 268–272 (2018).
Stankovic, B. et al. Immune cell composition in human non-small cell lung cancer. Front. Immunol. 9, 3101 (2018).
Chen, R. et al. Bronchoalveolar lavage fluid analysis in patients with checkpoint inhibitor pneumonitis. Cancer Immunol. Immunother. 73, 235 (2024).
Liu, R., Li, H. F. & Li, S. PD-1-mediated inhibition of T cell activation: Mechanisms and strategies for cancer combination immunotherapy. Cell Insight 3, 100146 (2024).
Hänzelmann, S., Castelo, R. & Guinney, J. GSVA: gene set variation analysis for microarray and RNA-seq data. BMC Bioinform. 14, 7 (2013).
Sasson, S. C. et al. Interferon-gamma-producing CD8(+) tissue resident memory T cells are a targetable hallmark of immune checkpoint inhibitor-colitis. Gastroenterology 161, 1229–1244.e1229 (2021).
Mathew, D. et al. Combined JAK inhibition and PD-1 immunotherapy for non-small cell lung cancer patients. Science 384, eadf1329 (2024).
Masopust, D. & Soerens, A. G. Tissue-resident T cells and other resident leukocytes. Annu. Rev. Immunol. 37, 521–546 (2019).
Szabo, P. A., Miron, M., Farber, D. L. Location, location, location: tissue resident memory T cells in mice and humans. Sci Immunol 4, eaas9673 (2019).
Crotty, S. T follicular helper cell biology: a decade of discovery and diseases. Immunity 50, 1132–1148 (2019).
Damelang, T., Rogerson, S. J., Kent, S. J. & Chung, A. W. Role of IgG3 in infectious diseases. Trends Immunol. 40, 197–211 (2019).
Yu, H., Lin, L., Zhang, Z., Zhang, H. & Hu, H. Targeting NF-κB pathway for the therapy of diseases: mechanism and clinical study. Signal Transduct. Target Ther. 5, 209 (2020).
Chaudhuri, J. & Alt, F. W. Class-switch recombination: interplay of transcription, DNA deamination and DNA repair. Nat. Rev. Immunol. 4, 541–552 (2004).
Jin, S. et al. Inference and analysis of cell-cell communication using CellChat. Nat. Commun. 12, 1088 (2021).
Pervizaj-Oruqaj, L., Ferrero, M. R., Matt, U. & Herold, S. The guardians of pulmonary harmony: alveolar macrophages orchestrating the symphony of lung inflammation and tissue homeostasis. Eur. Respir. Rev. J. Eur. Respir. Soc. 33, 230263 (2024).
Cheng, S. et al. A pan-cancer single-cell transcriptional atlas of tumor infiltrating myeloid cells. Cell 184, 792–809.e723 (2021).
Murray, P. J. & Wynn, T. A. Protective and pathogenic functions of macrophage subsets. Nat. Rev. Immunol. 11, 723–737 (2011).
Nalio Ramos, R. et al. Tissue-resident FOLR2(+) macrophages associate with CD8(+) T cell infiltration in human breast cancer. Cell 185, 1189–1207.e1125 (2022).
Tahir, S. A. et al. Autoimmune antibodies correlate with immune checkpoint therapy-induced toxicities. Proc. Natl. Acad. Sci. USA 116, 22246–22251 (2019).
Luoma, A. M. et al. Molecular pathways of colon inflammation induced by cancer immunotherapy. Cell 182, 655–671.e622 (2020).
Wu, Y. et al. Cell pyroptosis in health and inflammatory diseases. Cell Death Discov. 8, 191 (2022).
Fang, G. et al. Pyroptosis related genes signature predicts prognosis and immune infiltration of tumor microenvironment in hepatocellular carcinoma. BMC Cancer 22, 999 (2022).
Ma, F. et al. Gasdermin E dictates inflammatory responses by controlling the mode of neutrophil death. Nat. Commun. 15, 386 (2024).
Ren, M. et al. Polymerization of MIP-1 chemokine (CCL3 and CCL4) and clearance of MIP-1 by insulin-degrading enzyme. Embo J. 29, 3952–3966 (2010).
Sikkema, L. et al. An integrated cell atlas of the lung in health and disease. Nat. Med 29, 1563–1577 (2023).
Travaglini, K. J. et al. A molecular cell atlas of the human lung from single-cell RNA sequencing. Nature 587, 619–625 (2020).
Carraro, G. & Stripp, B. R. Insights gained in the pathology of lung disease through single-cell transcriptomics. J. Pathol. 257, 494–500 (2022).
Sousse, L. E. et al. Acute lung injury-induced collagen deposition is associated with elevated asymmetric dimethylarginine and arginase activity. Shock 35, 282–288 (2011).
Zhu, B. et al. Uncoupling of macrophage inflammation from self-renewal modulates host recovery from respiratory viral infection. Immunity 54, 1200–1218.e1209 (2021).
Kashgari, G. et al. GRHL3 activates FSCN1 to relax cell-cell adhesions between migrating keratinocytes during wound reepithelialization. JCI Insight 6, e142577 (2021).
Pozzessere, C. et al. Imaging features of pulmonary immune-related adverse events. J. Thorac. Oncol. 16, 1449–1460 (2021).
Larsen, B. T. et al. Clinical and histopathologic features of immune checkpoint inhibitor-related pneumonitis. Am. J. Surg. Pathol. 43, 1331–1340 (2019).
Patil, N. S. et al. Intratumoral plasma cells predict outcomes to PD-L1 blockade in non-small cell lung cancer. Cancer Cell 40, 289–300.e284 (2022).
Lin, X. et al. Peripheral blood biomarkers for early diagnosis, severity, and prognosis of checkpoint inhibitor-related pneumonitis in patients with lung cancer. Front. Oncol. 11, 698832 (2021).
Matsukane, R. et al. Krebs von den Lungen-6 surveillance in immune checkpoint inhibitor-induced pneumonitis. J. Immunother. Cancer 12, e010114 (2024).
Wang, L. M. et al. Nr4a1 plays a crucial modulatory role in Th1/Th17 cell responses and CNS autoimmunity. Brain Behav. Immun. 68, 44–55 (2018).
Mackay, L. K. et al. T-box transcription factors combine with the cytokines TGF-β and IL-15 to control tissue-resident memory T cell fate. Immunity 43, 1101–1111 (2015).
Malik, B. T. et al. Resident memory T cells in the skin mediate durable immunity to melanoma. Sci. Immunol. 2, eaam6346 (2017).
Läubli, H. et al. The T cell repertoire in tumors overlaps with pulmonary inflammatory lesions in patients treated with checkpoint inhibitors. Oncoimmunology 7, e1386362 (2018).
Tokunaga, A. et al. Selective inhibition of low-affinity memory CD8(+) T cells by corticosteroids. J. Exp. Med. 216, 2701–2713 (2019).
Chi, X., Li, Y. & Qiu, X. V(D)J recombination, somatic hypermutation and class switch recombination of immunoglobulins: mechanism and regulation. Immunology 160, 233–247 (2020).
Xu, Z., Zan, H., Pone, E. J., Mai, T. & Casali, P. Immunoglobulin class-switch DNA recombination: induction, targeting and beyond. Nat. Rev. Immunol. 12, 517–531 (2012).
Zhao, C. et al. Synergistically augmenting cancer immunotherapy by physical manipulation of pyroptosis induction. Phenomics 4, 298–312 (2024).
Tong, X. et al. Targeting cell death pathways for cancer therapy: recent developments in necroptosis, pyroptosis, ferroptosis, and cuproptosis research. J. Hematol. Oncol. 15, 174 (2022).
Lee, D. W. et al. Current concepts in the diagnosis and management of cytokine release syndrome. Blood 124, 188–195 (2014).
Rotz, S. J. et al. Severe cytokine release syndrome in a patient receiving PD-1-directed therapy. Pediatr. Blood Cancer 64, e26642 (2017).
Sievers, C. et al. Phenotypic plasticity and reduced tissue retention of exhausted tumor-infiltrating T cells following neoadjuvant immunotherapy in head and neck cancer. Cancer cell 41, 887–902.e885 (2023).
Liu, L. et al. Efficacy and safety of first-line immunotherapy combinations for advanced NSCLC: a systematic review and network meta-analysis. J. Thorac. Oncol. 16, 1099–1117 (2021).
Dacic, S. et al. International Association for the Study of Lung Cancer Study of reproducibility in assessment of pathologic response in resected lung cancers after neoadjuvant therapy. J. Thorac. Oncol. 18, 1290–1302 (2023).
Rami-Porta, R. et al. The International Association for the Study of Lung Cancer Lung Cancer Staging Project: Proposals for Revision of the TNM Stage Groups in the Forthcoming (Ninth) Edition of the TNM Classification for Lung Cancer. J. Thorac. Oncol. 19, 1007–1027 (2024).
Thompson, J. A. et al. Management of immunotherapy-related toxicities, version 1. 2019. J. Natl. Compr. Canc Netw. 17, 255–289 (2019).
Puzanov, I. et al. Managing toxicities associated with immune checkpoint inhibitors: consensus recommendations from the Society for Immunotherapy of Cancer (SITC) Toxicity Management Working Group. J. Immunother. Cancer 5, 95 (2017).
Haanen, J. et al. Management of toxicities from immunotherapy: ESMO Clinical Practice Guidelines for diagnosis, treatment and follow-up. Ann. Oncol. 28, iv119–iv142 (2017).
Brahmer, J. R. et al. Management of immune-related adverse events in patients treated with immune checkpoint inhibitor therapy: American Society of Clinical Oncology Clinical Practice Guideline. J. Clin. Oncol. 36, 1714–1768 (2018).
Butler, A., Hoffman, P., Smibert, P., Papalexi, E. & Satija, R. Integrating single-cell transcriptomic data across different conditions, technologies, and species. Nat. Biotechnol. 36, 411–420 (2018).
McGinnis, C. S., Murrow, L. M. & Gartner, Z. J. DoubletFinder: doublet detection in single-cell RNA sequencing data using artificial nearest neighbors. Cell Syst. 8, 329–337.e4 (2019).
Aibar, S. et al. SCENIC: single-cell regulatory network inference and clustering. Nat. Methods 14, 1083–1086 (2017).
Yost, K. E. et al. Clonal replacement of tumor-specific T cells following PD-1 blockade. Nat. Med. 25, 1251–1259 (2019).
Shannon, P. et al. Cytoscape: a software environment for integrated models of biomolecular interaction networks. Genome Res. 13, 2498–2504 (2003).
Gupta, N. T. et al. Change-O: a toolkit for analyzing large-scale B cell immunoglobulin repertoire sequencing data. Bioinformatics 31, 3356–3358 (2015).
Borcherding, N., Bormann, N. L. & Kraus, G. scRepertoire: an R-based toolkit for single-cell immune receptor analysis. F1000Res 9, 47 (2020).
Korotkevich, G. et al. Fast gene set enrichment analysis. Preprint at bioRxiv, https://doi.org/10.1101/060012 (2021).
Hao, D. et al. The single-cell immunogenomic landscape of B and plasma cells in early-stage lung adenocarcinoma. Cancer Discov. 12, 2626–2645 (2022).
Acknowledgements
The authors would like to thank all patients who provided samples. This work is supported in part by National Natural Science Foundation of China (32370972, S.S.), National Key Research and Development Program (2024YFF0509000, S.S.), Guangzhou Science and Technology Major Clinical Project (2023C-DZ06, C.Z.), Guangdong Basic and Applied Basic Research Foundation (2024B1515020052, S.S.; 2023A1515011783, S.S.; 2020A1515011293 Y.Q.), Fundamental and Applied Fundamental Research Project of City-School (Institute) Joint Funding Project, Guangzhou Science and Technology Bureau (202201020466, Y.H.), Beijing Xisike Clinical Oncology Research Foundation (Y-pierrefabre202101-0023, X.L.), China Primary Health Care Foundation (BH001496, C.Z.), autonomous Research Project of the National Key Laboratory of Respiratory Diseases (SKLRD-Z-202206, X.L.), the Union Project from Guangzhou National Laboratory and State Key Laboratory of Respiratory Disease, Guangzhou Medical University (GZNL2024B01004, S.S.) and Major Project of Guangzhou National Laboratory (GZNL2023A02007, S.S.; GZNL2023A03005, S.S.).
Author information
Authors and Affiliations
Contributions
C.Z., S.S. and X.L. conceptualized and designed the study; X.L., C.L. and J.D. performed the methodology; C.L. performed bioinformatics data analysis, generated the majority of the figures, and wrote the manuscript; J.D collected clinical samples, performed immunofluorescence and flow cytometry, and contributed to writing the manuscript; Y.W., B.X., J.B., W.M., C.Z., H.D., Q.P., Y.Q., Y.H., S.L., and J.L. participated in the interpretation and gave practical advice; S.S. and X.L. performed the review and editing, S.S. and C.Z. supervised the study. All authors read and approved the manuscript.
Corresponding authors
Ethics declarations
Competing interests
The authors declare no competing interests.
Peer review
Peer review information
Nature Communications thanks Andreas Pircher, Karthik Suresh who co-reviewed with Mohammad Ghanbar and the other anonymous reviewer(s) for their contribution to the peer review of this work. A peer review file is available.
Additional information
Publisher’s note Springer Nature remains neutral with regard to jurisdictional claims in published maps and institutional affiliations.
Source data
Rights and permissions
Open Access This article is licensed under a Creative Commons Attribution-NonCommercial-NoDerivatives 4.0 International License, which permits any non-commercial use, sharing, distribution and reproduction in any medium or format, as long as you give appropriate credit to the original author(s) and the source, provide a link to the Creative Commons licence, and indicate if you modified the licensed material. You do not have permission under this licence to share adapted material derived from this article or parts of it. The images or other third party material in this article are included in the article’s Creative Commons licence, unless indicated otherwise in a credit line to the material. If material is not included in the article’s Creative Commons licence and your intended use is not permitted by statutory regulation or exceeds the permitted use, you will need to obtain permission directly from the copyright holder. To view a copy of this licence, visit http://creativecommons.org/licenses/by-nc-nd/4.0/.
About this article
Cite this article
Lin, X., Li, C., Deng, J. et al. Uncovering the immune mechanisms underlying the emergence of immunotherapy-induced pneumonitis in lung cancer patients. Nat Commun 16, 11645 (2025). https://doi.org/10.1038/s41467-025-66509-x
Received:
Accepted:
Published:
Version of record:
DOI: https://doi.org/10.1038/s41467-025-66509-x










