Abstract
The lipopolysaccharide-responsive beige-like anchor protein (LRBA) deficiency causes severe autoimmune diseases and cytotoxic T-lymphocyte-associated protein 4 (CTLA4) loss in humans. However, the impact of LRBA on antitumor immunity remains understudied. Here we show the important role of LRBA in antitumor immunity and develop small molecules targeting LRBA for cancer immunotherapy. Interestingly, LRBA is negatively associated with antitumor immunity in human patients and mouse models. Using high-throughput screening and subsequent hit optimization, we discover a small molecule LC427 that facilitates the lysosomal degradation of CTLA4 and bolsters survival of activated T cells by binding directly to LRBA and inhibiting the LRBA-CTLA4 interaction. Orally administrated LC427 increases tumor-infiltrating CD8+ T cells and displays effective antitumor activity in multiple mouse tumor models. Notably, LC427 does not induce immune-related adverse events observed with immune checkpoint inhibitors in colitis models. Our study demonstrates that targeting LRBA offers an effective strategy for cancer immunotherapy.
Similar content being viewed by others
Introduction
Therapeutic monoclonal antibodies (mAbs) against either the cytotoxic lymphocyte antigen-4 (CTLA4) or programmed cell death protein 1 (PD1) have been proven as an effective treatment modality for multiple cancers, such as melanoma, colorectal cancer and lung cancer1,2,3,4,5. However, immune-related adverse events (irAEs) for therapeutic mAbs, particularly anti-CTLA4 mAbs, often necessitate treatment discontinuation6,7,8. Therefore, the development of cancer immunotherapy that mitigates irAEs without diminishing antitumor efficacy is a critical unmet need.
Considering the role in inducing durable immunity9 and enhancing response rates when combined with anti-PD1 mAbs in cancer patients10,11,12,13, CTLA4 remains a pivotal target in cancer immunotherapy. The intracellular and surface dynamics of CTLA4 are crucial for its function and regulation14. Notably, the transport of intracellular CTLA4 to the cell surface or the lysosome is controlled by lipopolysaccharide-responsive beige-like anchor protein (LRBA), which orchestrates CTLA4 trafficking and degradation15,16. LRBA plays a critical role in maintaining immune homeostasis by regulating molecular events associated with vesicular trafficking, autophagy, chromatin dynamics, and apoptosis17,18,19. The autoimmune, lymphoproliferative syndromes and CTLA4 loss in LRBA-deficient patients are similar to those in CTLA4-deficient patients17,20,21,22. Mechanistic insights further reveal that LRBA guides the lysosomal degradation of CTLA4 protein and impacts immune responses by directly interacting with the cytoplasmic tails of CTLA415,17,23. Despite LRBA plays a critical role in CTLA4 degradation and immune homeostasis, the role of LRBA in antitumor immunity remains understudied.
In light of the functional interaction between LRBA and CTLA4 in regulating immune homeostasis1,24, we hypothesize that LRBA plays a critical role in antitumor immunity and targeting LRBA represents a promising strategy for cancer immunotherapy. Unlike direct CTLA4 blockade, LRBA inhibition modulates CTLA4 expression in a context-dependent manner by limiting its recycling and surface availability, particularly in activated T cells. This selective regulation may enhance antitumor immunity while minimizing systemic irAEs. In this study, we report the identification and characterization of LC427, a small-molecule inhibitor of the LRBA-CTLA4 interaction, which exhibits potent antitumor activity across multiple mouse models while minimizing irAEs.
Results
LRBA is negatively associated with antitumor immunity in human patients
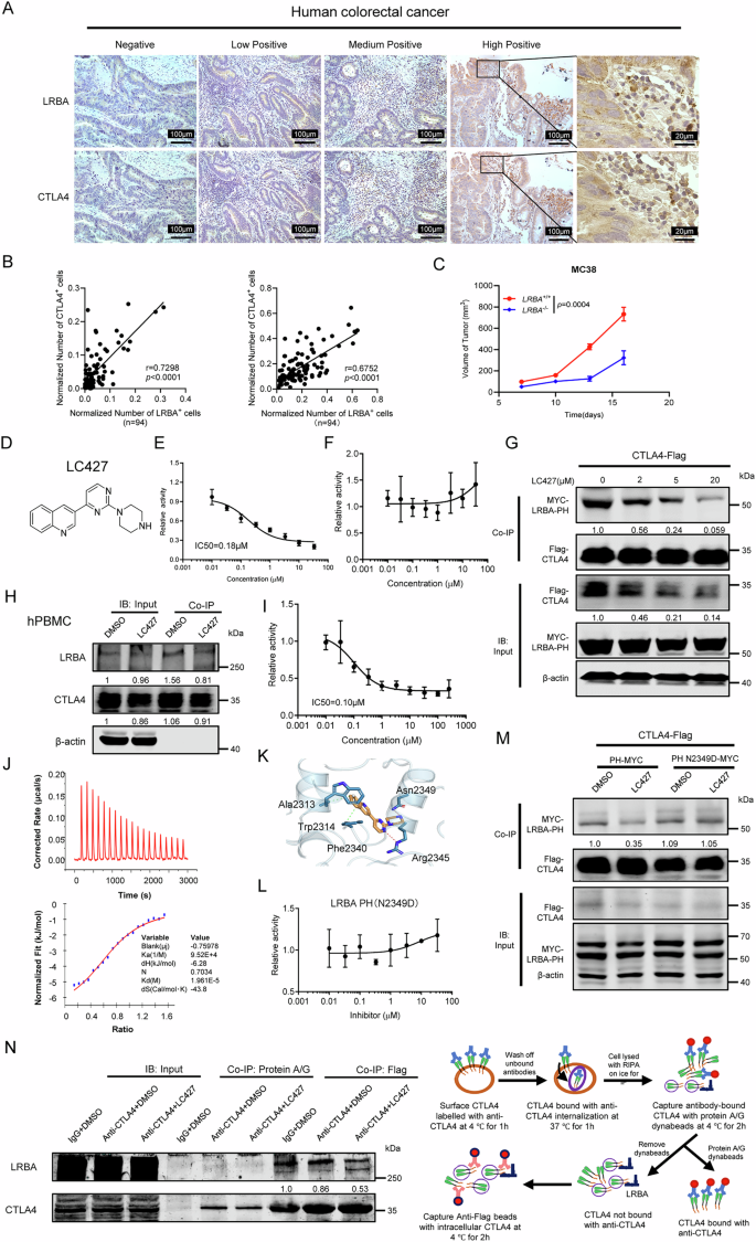
Initially, we documented LRBA and CTLA4 colocalization in human colorectal cancer tissues and peripheral blood mononuclear cells (PBMCs) (Supplementary Fig. 1A, B). Our analysis further revealed a positive correlation between LRBA and CTLA4 expressions in both tumor and adjacent non-tumor tissues of human patients (Fig. 1A, B, and Supplementary Fig. 1C). However, both LRBA and CTLA4 expression had no correlation with gender, age and metastasis in human colorectal cancer patients (Supplementary Table 1). In the tumor immune microenvironment (TIME), we observed an inverse relationship between LRBA expression and the presence of antitumor effector CD8+ T cells in multiple cancers, such as breast cancer (BRCA), head and neck cancer (HNSC), kidney papillary cell carcinoma (KIRP), and lung adenocarcinoma (LUAD) (Supplementary Fig. 1D). Furthermore, LRBA expression had a negative correlation with the presence of Th1 cells and natural killer T cells in all tumors (Supplementary Fig. 1D). However, LRBA expression had a positive correlation with the presence of regulatory T cells (Tregs), potent immunosuppressive cells, in multiple cancers (Supplementary Fig. 1D). Even though LRBA expression level exhibited a week negative association with cytotoxic T lymphocyte (CTL) level which correlated with improved survival for colorectal cancer patients (Supplementary Fig. 1E), cases with lower LRBA expression exhibited higher cytotoxic T lymphocyte (CTL) levels and improved overall survival (OS) (Supplementary Fig. 1F). However, the total LRBA expression level did not exhibit an association with OS in colorectal cancer patients (Supplementary Fig. 1G). This pattern collectively underscores the association of LRBA with CTL in TIME.
A Representative image of LRBA (top) and CTLA4 (bottom) IHC staining in tumor tissues of colorectal cancer patients (n = 94 patients). B Correlation between LRBA and CTLA4 expression in tumor tissue (left, n = 94 patients) and para-tumor tissue (right, n = 94 patients) of colorectal cancer patients. Data are pooled from the normalized number of CTLA4+ cells and LRBA+ cells analyzed in A. C Tumor volume of MC38 tumor-bearing WT (n = 10 mice) or LRBA-/- (n = 8 mice) mice and performed once. D Chemical structure of LC427. E, F Relative activity of LC427 in HEK293T cells transfected with Sm-LRBA PH and WT CTLA4 CT-Lg (E, n = 4 biological replicates) or mutant CTLA4 CT-Lg (Y201V) (F, n = 4 biological replicates). G The effect of LC427 on the interaction between LRBA and WT CTLA4 in HEK293T cells transfected with LRBA PH and WT CTLA4. Co-immunoprecipitation (Co-IP) was performed using an anti-Flag antibody bead, followed by immunoblotting with the indicated antibodies. The relative density values for each band beneath the corresponding Western Blot lanes and from two independent experiments (mean). Molecular weight markers (kDa) on the right of the relevant Western Blot images. H The effect of LC427 on the interaction between LRBA and CTLA4 in human PBMCs. The relative density values for each band beneath the corresponding Western Blot lanes and from two independent experiments (mean). Molecular weight markers (kDa) on the right of the relevant Western Blot images. I The effect of LC427 on the interaction between purified Sm-LRBA PH and WT CTLA4 CT-Lg (n = 4 biological replicates). J ITC binding curves for titration of LC427 (120 µM) into LRBA (10 µM). The upper part shows the thermogram after baseline correction and the bottom part shows the binding isotherm. K Crystal structure of LRBA (PDB code 1T77) in complex with LC427. Hydrogen bonds with Asn2349 and Arg2345 (red dashed lines), hydrophobic bonds with Ala2313 and Phe2340 (green dashed lines), and π-π stacking interaction with Trp2314 are shown. L Relative activity of LC427 in HEK293T cells transfected with mutant Sm-LRBA PH (N2349D) and WT CTLA4 CT-Lg (n = 4 biological replicates). M The effect of LC427 on the interaction of WT CTLA4 with WT LRBA-PH or mutant LRBA-PH (N2349D) in HEK293T cells. The relative density values for each band beneath the corresponding Western Blot lanes and from two independent experiments (mean). Molecular weight markers (kDa) on the right of the relevant Western Blot images. N LC427 disrupts the interaction of intracellular CTLA4 with LRBA. As diagrammed on the right, we differentiated between surface CTLA4 bound to anti-CTLA4 mAbs and intracellular CTLA4 not bound to the antibody. Immunoprecipitates and total cell lysates (input) were probed with either anti-CTLA4 or anti-LRBA (left). The relative density values for each band beneath the corresponding Western Blot lanes and from two independent experiments (mean). Molecular weight markers (kDa) on the right of the relevant Western Blot images. Data are presented as mean ± SEM. Each biochemical experiment was at least repeated twice independently. The n number represents biological replicates (individual mice) obtained from one independent experiment. Significance was assessed using two-way ANOVA, Kaplan-Meier survival analyses or Spearman correlation coefficient. Source data are provided as a Source Data file.
To directly assess LRBA’s impact on antitumor immunity, we conducted LRBA knockout (LRBA-/-) mice. Remarkably, LRBA knockout suppressed tumor growth of MC38 tumor-bearing mice (Fig. 1C). Altogether, these results underscore the pivotal role of LRBA in antitumor immunity.
Discovery of LRBA-CTLA4 interaction inhibitor LC427
We further confirmed that LRBA bound directly to CTLA4 and regulated its protein stability in human PBMCs and HEK293T cells with LRBA and CTLA4 overexpression (Supplementary Fig. 2A–G), aligning with previous findings25. To discover small molecules that specifically inhibit LRBA-CTLA4 interaction, we developed a nano-luciferase (Nluc) complementation reporter assay system (Supplementary Fig. 2H). This system used LRBA PH-BEACH domain (LRBA PH) and CTLA4 CT fusion proteins, each tagged with Nluc subunits (Supplementary Fig. 2A, B, H and I). Robust Nluc activity was observed in HEK293T cells co-expressing both the Sm-LRBA PH and CTLA4 CT-Lg (Supplementary Fig. 2J–L). A single amino acid change (Y201V) in CTLA4 CT abrogated its interaction with LRBA PH (Supplementary Fig. 2D). Interestingly, CTLA4 CT mutation (Y201V) also reduced Nluc activity (Supplementary Fig. 2L). These findings suggest that Nluc activity in this reporter assay system depends on the interaction between LRBA and CTLA4.
Next, a chemical screen with 4,501 compounds was performed and WAY-262611 was identified as an inhibitor for LRBA-CTLA4 interaction with an IC50 value of 0.34 μM in HEK293T cells transfected with Sm-LRBA PH and WT CTLA4 CT-Lg (Supplementary Fig. 3A, B). Notably, WAY-262611 did not affect the Nluc activity in cells transfected with Sm-LRBA PH and the mutant CTLA4 CT-Lg (Supplementary Fig. 3C). Furthermore, WAY-262611 did not affect the Nluc activity in cells transfected with LgBiT-PRKAR2A and SmBiT-PRKACA which served as a positive control for Nluc complementation reporter assay system (Supplementary Fig. 3D). Thus, these findings validate our heterologous system’s efficacy in identifying modulators of the LRBA-CTLA4 interaction.
Building on the WAY-262611 scaffold, we synthesized a derivative LC427, which effectively reduced Nluc activity (IC50 of 0.18 μM) in HEK293T cells transfected with Sm-LRBA PH and WT CTLA4 CT-Lg (Fig. 1D, E). Importantly, LC427 did not affect Nluc activity in cells transfected with Sm-LRBA PH and the mutant CTLA4 CT-Lg (Fig. 1F), or the Nluc activity in cells transfected with LgBiT-PRKAR2A and SmBiT-PRKACA which served as a positive control (Supplementary Fig. 3D). Additionally, LC427 exhibited significantly lower cellular toxicity in HEK293T cells compared to WAY262611 (Supplementary Fig. 3E). In contrast, another derivative LC402 did not alter Nluc activity under similar conditions (Supplementary Fig. 3F, G). These results suggest that LC427 is a promising candidate for specifically inhibiting the LRBA-CTLA4 interaction with less cytotoxicity.
LC427 inhibits LRBA-CTLA4 interaction
Co-immunoprecipitation (co-IP) experiments revealed that LC427 and WAY262611, but not LC402, disrupted LRBA-CTLA4 interactions in HEK293T cells transfected with LRBA PH and CTLA4, and human PBMCs (Fig. 1G, H, and Supplementary Fig. 3H). Considering an alternatively spliced variant of CTLA4 gene which encodes soluble CTLA4 (sCTLA4)26,27, we explored the effects of LC427 on LRBA PH and sCTLA4 interactions. Notably, our results showed that LRBA did not exhibited the directed interaction with sCTLA4 and LC427 did not change sCTLA4 abundance in supernatant of cells with sCTLA4 overexpression (Supplementary Fig. 3I).
Moreover, biochemical assays with purified LRBA and CTLA4 proteins confirmed that LC427 and WAY262611 preincubation with LRBA reduced their interactions, unlike LC402 (Fig. 1I, and Supplementary Fig. 3J-K). The calorimetric titration of LC427 into purified LRBA showed exothermic binding with a dissociation constant (Kd) of 19.6 µM (Fig. 1J). To further explore the binding sites of LC427 on LRBA protein, we performed computational structure analyses. Molecular docking indicated LC427’s preference for LRBA’s PH-BEACH domain (PDB code 1T77) (Fig. 1K). This interaction involves three types of molecular forces implied in the interaction between LC427 and PH-BEACH domain of LRBA: (i) hydrogen bonds with Asn2349 and Arg2345, (ii) hydrophobic interactions with Trp2314 and Phe2340, and (iii) π-π stacking interaction with Ala2313. Notably, the Nluc reporter system in HEK293T cells transfected with WT CTLA4 and LRBA PH harboring mutations at four residues (W2314A, F2340A, R2345A, or N2349A/D) exhibited much less sensitivity to LC427 (Fig. 1L, and Supplementary Fig. 3L). Interestingly, we found that LRBA PH mutations (W2314A, F2340A, R2345A, and N2349A) diminished affinity for CTLA4 and abrogated effects of LC427 on their interactions with CTLA4 (Supplementary Fig. 3M). Mutant LRBA PH (N2349A) also abolished the effect of LRBA on CTLA4 degradation (Supplementary Fig. 3N). Remarkably, LRBA PH mutation (N2349D) abrogated the effects of LC427 on its interaction with CTLA4, even though this mutation (N2349D) did not diminish affinity for CTLA4 (Fig. 1M). These results indicate that LC427 inhibits LRBA-CTLA4 interactions by binding directly to LRBA.
Next, in our experiments using HEK293T cells expressing Flag-tagged CTLA4 with LC427 treatment, we differentiated between surface-bound CTLA4 complexed with anti-CTLA4 mAbs and intracellular CTLA4 not bound to the antibody (Fig. 1N). This differentiation was achieved through a sequential pull-down approach: the surface CTLA4 bound to anti-CTLA4 mAbs was first isolated using protein G, followed by the extraction of intracellular CTLA4 not bound to anti-CTLA4 mAb using anti-Flag antibodies (Fig. 1N, right panel). Interestingly, we observed that the anti-CTLA4 mAb-bound surface CTLA4 did not associate with LRBA, whereas the intracellular CTLA4 not bound to anti-CTLA4 mAb showed an association with LRBA (Fig. 1N, left panel). Most notably, LC427 led to a marked reduction in the association between intracellular CTLA4 and LRBA (Fig. 1N, left panel).
Altogether, these results suggest that LC427 mainly inhibits the interaction of LRBA with intracellular CTLA4, but not with the surface CTLA4 or soluble CTLA4.
LC427 triggers CTLA4 lysosomal degradation
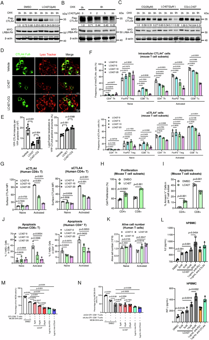
Next, we examined the impact of LC427 on CTLA4 protein level. Our results showed that LC427 lowered the abundance of CTLA4 protein in a time-dependent manner and a dose-dependent manner in HEK293T cells overexpressing LRBA and CTLA4 proteins (Fig. 2A, B). Interestingly, WAY-262611 also reduced the abundance of CTLA4 protein, but LC402 did not (Supplementary Fig. 4A).
A, B LC427 increases CTLA4 degradation in HEK293T cells with CTLA4 and LRBA PH over-expression in a time-dependent manner (A) and in a dose-dependent manner (B). The relative density values for each band beneath the corresponding Western Blot lanes and from two independent experiments (mean). Molecular weight markers (kDa) on the right of the relevant Western Blot images. C Inhibitor of lysosomal degradation reverses the effect of LC427 on CTLA4 degradation in HEK293T cells with CTLA4 and LRBA PH over-expression (CHX, Cycloheximide; CQ, Chloroquine). The relative density values for each band beneath the corresponding Western Blot lanes and from two independent experiments (mean). Molecular weight markers (kDa) on the right of the relevant Western Blot images. D Confocal microscopy shows that LC427 reduces CTLA4 expression and localization in the lysosome (CQ, Chloroquine). E The quantification of YFP-CTLA4 intensity in YFP-CTLA4 positive cells and LysoTracker localization to YFP-CTLA4 positive structures in (D) (n = 6 biological replicates). F The quantification of intracellular CTLA4+ (top) and surface CTLA4+ (bottom) in mouse naïve or activated CD8+ T cells, CD4+ T cells, and Foxp3+ Treg cells with the indicated concentration of LC427 (0, 5, 10, 20 µM) treatment for 5 days (n = 3 biological replicates). G The quantification of surface CTLA4+ in human naïve or activated CD8+ T cells (left) and CD4+ T cells (right) with indicated LC427 treatment for 5 days (n = 3 biological replicates). H, I The effects of LC427 on proliferation (H, n = 5 biological replicates) and apoptosis (I, n = 3 biological replicates) in mouse CD4+ T cells and CD8+ T cells after 5-day treatment. J The effects of LC427 on apoptosis in human CD8+ T cells (left) and CD4+ T cells (right) after 5-day treatment (n = 3 biological replicates). K The quantification of absolute alive cell number of human T cells after LC427 treatment for 5 days (n = 3 biological replicates). L The effects of LC427 on IL-2 (top) and IFN-γ (bottom) expression in human peripheral blood mononuclear cells (hPBMCs) after 3-day treatment (n = 3 biological replicates). M The effect of WT OT1 CD8+ T cells pretreated by LC427, anti-PD1 antibody, or anti-CTLA4 antibody on cell viability of MC38-OVA tumor (n = 3 biological replicates). N The effect of Lrba-Knockdown (shLrba) or Control-Knockdown (shCtrl) OT1 CD8+ T cells pretreated by LC427 on cell viability of MC38-OVA tumor (n = 3 biological replicates). The relative density values for each band beneath the corresponding Western Blot lanes. Molecular weight markers (kDa) on the right of the relevant Western Blot images. Data are mean ± SEM. Each biochemical experiment was at least repeated twice independently. Statistical significance was assessed using one-way ANOVA. ns, Source data are provided as a Source Data file.
To determine the mechanism of CTLA4 degradation induced by LC427, we treated CTLA4-transfected HEK293T cells with LC427 in the presence of chloroquine (CQ), a lysosomal degradation inhibitor. The results showed that CQ blocked CTLA4 protein degradation and rescued the CTLA4 downregulation induced by LC427 (Fig. 2C, and Supplementary Fig. 4B). Furthermore, the confocal microscope showed that LRBA increased the abundance of CTLA4 protein localized to lysosomes (Supplementary Fig. 4C), consistent with previous studies15,17. We also observed that LC427 decreased the abundance of total CTLA4 protein and increased CTLA4 localized to lysosomes, but CQ treatment reversed, at least partially, the effect of LC427 on total CTLA4 protein (Fig. 2D, E). Taken together, our findings demonstrate that LC427 triggers lysosomal degradation of CTLA4.
LC427 reduces CTLA4 expression in mouse and human T cells
We also assessed the impact of LC427 on CTLA4 expression in both mouse and human T cells. Remarkably, LC427 significantly reduced both surface and intracellular levels of CTLA4 in the activated mouse CD8+ T cells, CD4+ T cells, and Tregs (Fig. 2F, and Supplementary Fig. 4D, E). This effect was particularly pronounced in activated CD8+ T cells, which exhibit heightened surface and intracellular CTLA4 induction (Fig. 2F, and Supplementary Fig. 4D, E). However, despite Tregs having high basal levels of CTLA4, LC427 significantly reduced the intracellular level of CTLA4, but minimally impacted the surface level of CTLA4 in activated Tregs (Fig. 2F, and Supplementary Fig. 4D, E). Interestingly, LC427 did not affect on CTLA4 expression in CD11b+ myeloid cells, which have negligible or low baseline CTLA4 levels (Supplementary Fig. 4F, G).
Furthermore, we observed a decreased surface and intracellular CTLA4 expression in the activated human CD8+ T cells and CD4+ T cells (Fig. 2G, and Supplementary Fig. 4H-I). Despite anti-CTLA4 mAbs were showed to target membrane CTLA4 on Tregs28,29 and activated T cells30, our results suggest LC427 likely mainly targets intracellular CTLA4 in activated T cells, particularly CD8+ T cells.
LC427 inhibits apoptosis and enhances the functions of activated T cells
Next, we evaluated the effects of LC427 on the proliferation and survival of T cells. Notably, LC427 treatment resulted in a substantial rise in the proliferation rate of activated mouse CD4+ and CD8+ T cells (Fig. 2H, and Supplementary Fig. 5A). Furthermore, an intriguing observation was the reduction in apoptosis frequency among activated mouse CD8+ T cells, but not CD4+ T cells and Tregs following LC427 treatment (Fig. 2I, and Supplementary Fig. 5B, C). Notably, LC427 also led to a marked decrease in the apoptosis frequency of activated human CD8+ T cells and a moderate decrease in apoptosis among activated human CD4⁺ T cells (Fig. 2J, and Supplementary Fig. 5D). This effect was accompanied by the increased expression of BCL-2 (Supplementary Fig. 5E), an anti-apoptotic protein downstream of the CTLA4 signaling pathway31. These align with our results that LC427 significantly boosted the survival of human T cells following anti-CD3/28 mAbs stimulation (Fig. 2K).
To explore the effects of LC427 on T cell functions, we performed a Treg-mediated CD8+ T cell proliferation assay (Supplementary Fig. 5F). Our results showed that LC427-pretreated Tregs exhibited the reduced inhibition on CD8+ T cell proliferation (Supplementary Fig. 5F). Furthermore, LC427 enhanced the production of IL-2 and IFN-γ in a dose-dependent manner in human PBMC cultures (Fig. 2L). Notably, the T cell-mediated tumor cell-killing assay demonstrated that LC427-pretreated OT-1 CD8+ T cells exhibited superior efficacy in eliminating MC38-OVA tumor cells, similar to anti-PD1 mAb and anti-CTLA4 mAb (Fig. 2M, and Supplementary Fig. 5G). However, Lrba-knockdown (shLrba) in OT-1 CD8+ T cells was sufficient to reverse the effect of LC427 on OT-1 CD8+ T cell-mediated tumor cell-killing (Fig. 2N).
LC427 regulates LRBA-dependent signaling in T cells
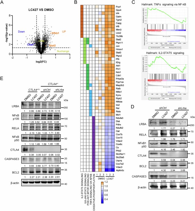
Proteomic analysis showed that 166 proteins were significantly upregulated (Fold change >1.25, p < 0.01) and 150 proteins were downregulated (Fold change <0.8, p < 0.01) upon LC427 treatment in activated mouse T cells (Fig. 3A, and Supplementary Dataset). Notably, LC427 specially downregulated expression of CTLA4, but did not change expression of other LRBA-binding proteins, such as PRKAR2a and PRKAR2b, in activated mouse T cells (Supplementary Fig. 5H and Dataset). Furthermore, LC427 led to an upsurge in the expression of signature proteins associated with several crucial signaling pathways, including IL-2/STAT5 signaling, IL6/JAK/STAT3 signaling, tumor necrosis factor-alpha (TNF-α)/NF-kB signaling and PI3K/AKT/mTOR signaling pathways (Fig. 3B). Gene set enrichment analysis (GSEA) also revealed enrichment of upregulated proteins in pathways, such as TNF-α/NF-kB and IL-2/STAT5 signaling (Fig. 3C). Notably, western blotting validated the LC427-induced decrease of CTLA4 expression in activated mouse T cells and OT-1 CD8+ T cells co-cultured with either vehicle or MC38-OVA cells (Fig. 3D, and Supplementary Fig. 5I). Additionally, multiple NF-kB-associated proteins, including P50, and RELA, exhibited heightened expression levels in LC427-treated T cells compared to controls (Fig. 3D). Notably, LC427 also increased the P50, and RELA expression levels in OT-1 CD8+ T cells co-cultured with either vehicle or MC38-OVA cells (Supplementary Fig. 5I). However, LC427 exhibited a slight effect on STAT2, AKT and STAT5 expressions in the activated mouse T cells (Supplementary Fig. 5J). These data indicate that LC427 potentiates NF-kB signaling in the activated mouse T cells, particularly OT-1 CD8+ T cells.
A Volcano plots of LC427-regulated proteins in mouse T cells by the whole proteomics (n = 3 biological replicates). B Heat map of proteins for differential signaling pathways (Orange upregulated, blue downregulated). C The upregulated GSEA signatures in mouse T cells with LC427 treatment. The expression level of these proteins in mouse T cells with LC427 treatment was measured by the whole proteomics (n = 3 biological replicates). D Western blotting analyses determined protein expression of Lrba-dependent signaling in Lrba-Knockdown (shLrba) or Control-Knockdown (shCtrl) T cells with DMSO or LC427 treatment. The relative density values for each band beneath the corresponding Western Blot lanes and from two independent experiments (mean). Molecular weight markers (kDa) on the right of the relevant Western Blot images. E Western blotting analyses determined protein expression of LRBA-dependent signaling in CTLA4-/--T cells with DMSO or LC427 treatment. The relative density values for each band beneath the corresponding Western Blot lanes and from two independent experiments (mean). Molecular weight markers (kDa) on the right of the relevant Western Blot images. Statistical significance in (A) was assessed using two-way T-test analyses. Source data are provided as a Source Data file.
Next, we used the Lrba-knockdown (shLrba) and Ctla4-/- T cells to assess the role of LRBA and CTLA4 in LC427-mediated signaling pathways. Our results showed that shLrba reduced CTLA4 expression and abrogated the effect of LC427 on CTLA4 expression in T cells (Fig. 3D). Moreover, shLrba enhanced NF-kB signaling and abrogated the effect of LC427 on NF-kB signaling, but not STAT2, AKT, and STAT5 expressions in activated T cells (Fig. 3D, and Supplementary Fig. 5J). However, Ctla4-/- did not change LRBA expression (Fig. 3E). Notably, CTLA4-/- also enhanced NF-kB signaling, but abrogated the effects of shLrba and LC427 on NF-kB signaling in activated T cells (Fig. 3E).
Considering LC427’s inhibition of apoptosis in mouse and human T cells (Fig. 2I, J), we also examined its effects on apoptosis-associated protein expression and found the increased expression of anti-apoptotic BCL2 protein and the decreased expression of pro-apoptotic CASPASE3 protein in the activated mouse T cells and OT-1 CD8+ T cells co-cultured with either vehicle or MC38-OVA cells after LC427 treatment (Fig. 3D, E, and Supplementary Fig. 5I). Furthermore, LC427 induced the expression of anti-apoptotic BCL2 protein in the activated human T cells (Supplementary Fig. 5E). Interestingly, shLrba and Ctla4-/- increased anti-apoptotic BCL2 expression and decreased pro-apoptotic CASPASE3 expression in the activated mouse T cells (Fig. 3D, E). However, shLrba and Ctla4-/- abolished the effect of LC427 on apoptosis-associated protein expression in the activated mouse T cells (Fig. 3D, E).
LC427 promotes antitumor immunity in multiple tumor models
Next, we conducted pharmacokinetic studies and revealed that LC427, administered orally, achieved substantial exposure levels in the plasma of mice (Supplementary Fig. 6A). Considering CT26 (MSS-CRC) and MC38 (MSI-H-CRC) colorectal cancer cells are hypermutated and suitable preclinical models of human tumors32,33, orally administered LC427 in MC38 orthotopic tumor model exhibited a profound inhibitory effect on tumor growth (Fig. 4A–D). The immunohistochemistry (IHC) staining showed that LC427 treatment dramatically decreased the level of CTLA4+ T cells, but increased the level of CD8+ T cells in tumor tissues from MC38 orthotopic tumor model (Fig. 4E). Furthermore, LC427 also significantly inhibited subcutaneous MC38 tumor growth (Fig. 4F, and Supplementary Fig. 6B). Notably, tumor-free mice from LC427 treatment were protected against rechallenge with subcutaneous MC38 tumor cells (Supplementary Fig. 6C). Consistently, LC427 significantly inhibited tumor growth and led to complete remissions in 20% of the subcutaneous CT26 tumor model (Fig. 4G, and Supplementary Fig. 6D). However, LC402, a negative control compound, did not inhibit MC38 and CT26 tumor growth in vivo (Fig. 4F-G, and Supplementary Fig. 6B, D). Interestingly, LC427 had the similar anti-tumor efficacy in the MC38 and CT26 tumor models compared to anti-CTLA4 mAb (Supplementary Fig. 6E).
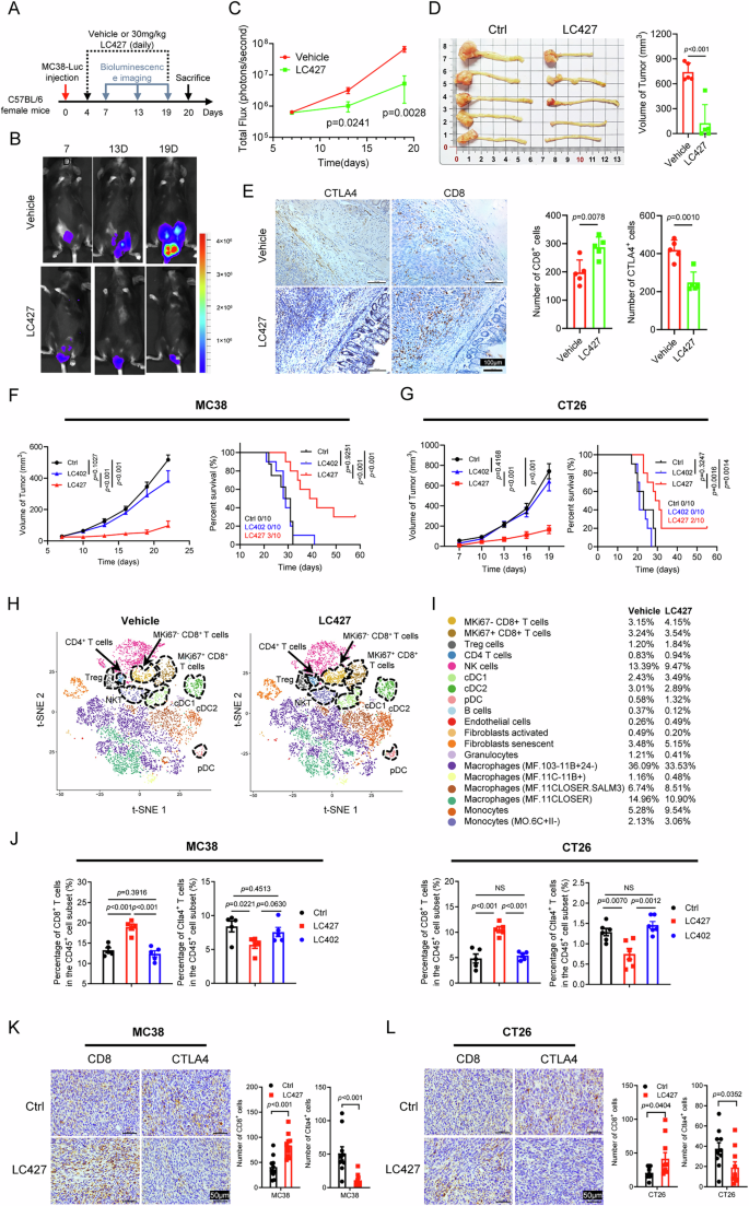
A Schematic diagram showing the experimental design and timeline of MC38-Luc orthotopic model with vehicle (Ctrl) or 30 mg/kg LC427 treatment. B Representative bioluminescence images in MC38-Luc orthotopic mouse model with vehicle (Ctrl) or 30 mg/kg LC427 treatment at day 7, day 13, and day 19. C Tumor growth curve by the luminescence of MC38-Luc orthotopic tumor-bearing mice with Ctrl or 30 mg/kg LC427 treatment (n = 5 mice). D Representative tumor morphologies (left) and quantification of tumor sizes (right) from MC38-Luc orthotopic tumor-bearing mice with vehicle (Ctrl) or 30 mg/kg LC427 treatment (n = 5 mice). E Representative images (left) and quantification (right) of CD8 and CTLA4 IHC staining in tumor tissues from MC38-Luc orthotopic tumor-bearing mice with Ctrl or 30 mg/kg LC427 treatment (n = 5 mice). F, G Tumor volume and survival analysis of MC38 (F) and CT26 (G) tumor-bearing mice with vehicle (Ctrl), 30 mg/kg LC402 or 30 mg/kg LC427 treatment (n = 10 mice). H t-SNE plot showing 6,232 CD45+ immune cells of Ctrl-treated MC38 tumors or 7,633 CD45+ immune cells of LC427-treated MC38 tumors. I Quantification of various immune cell type infiltrations in H. J Quantification of intra-tumoral CD8+ T cells and CTLA4+ T cells in tumor tissues from MC38 (left) and CT26 (right) tumor-bearing mice by flow cytometry (n = 6 mice). K, L Representative images and quantification of CD8 and CTLA4 IHC staining in MC38 tumor tissues (K, n = 10 mice) and CT26 tumor tissues (L, n = 10 mice) from mice with Ctrl or 30 mg/kg LC427 treatment. Data are mean ± SEM. The n number represents biological replicates (individual mice) obtained from one independent experiment. Significance was assessed using two-way ANOVA, Kaplan-Meier survival analyses and unpaired two-tailed Student’s t-test. Source data are provided as a Source Data file.
To provide an unbiased assessment of the effect of LC427 on TIME, we performed single-cell RNA sequencing (scRNA-seq) of CD45+ immune cells in a subcutaneous MC38 model with LC427 treatment. Notably, LC427 caused a more inflammatory TIME characterized by the increased infiltration of CD8+ T cells and natural killer T cells (Fig. 4H, I). Furthermore, the proportion of Treg displayed a slight increase by LC427 treatment (Fig. 4H, I), consistent with changes in mRNA levels of Foxp3 (Supplementary Fig. 6F, G). A substantial increase in CD8+ T cells and a decrease in CTLA4+ T cells in tumor tissues from MC38 and CT26 tumor-bearing mice with LC427 treatment, but not LC402 treatment, were validated by flow cytometric analysis (Fig. 4J). Next, CD8 and CTLA4 protein levels in tumors from subcutaneous MC38 and CT26 tumor-bearing mice with LC427 treatment were measured by immunohistochemistry (IHC). LC427 treatment dramatically decreased the level of CTLA4+ T cells, but increased the level of CD8+ T cells in tumor tissues from subcutaneous MC38 and CT26 models (Fig. 4K, L), consistent with changes in flow cytometric analysis (Fig. 4J).
Remarkably, Gene Set Enrichment Analysis (GSEA) analysis revealed a marked decrease in gene signatures of apoptosis in tumor-infiltrating CD8+ T cells from LC427-treated tumors compared to control tumors in subcutaneous MC38 model (Supplementary Fig. 6H). Furthermore, the increased signature of the Myc-targets pathway and the decreased signature of the PI3K-AKT-mTOR pathway were observed on the transcriptomes of tumor-infiltrating CD8+ T cells in subcutaneous MC38 model after LC427 treatment (Supplementary Fig. 6H).
Antitumor activity of LC427 depends on T cells in tumor models
Despite LC427 displaying antitumor efficacy in both MC38 and CT26 tumor-bearing WT mice (Fig. 4A–G), we did not observe a significant direct impact of LC427 on the cell viability of MC38 or CT26 tumor cells ex vivo (Supplementary Fig. 7A, B), suggesting that the anti-tumor efficacy of LC427 may depend on immune cells, particularly T cells. Notably, the anti-tumor efficacy of LC427 was abolished when the same MC38 and CT26 tumors were hosted in immunodeficient NSG mice (Fig. 5A, B, and Supplementary Fig. 7C-D). Indeed, the depletion of T cells by anti-CD4 mAb or anti-CD8 mAb also abolished the LC427-augmented antitumor immunity in the subcutaneous MC38 model (Fig. 5C, D, and Supplementary Fig. 7E).
A, B Tumor volume and survival analysis of MC38 (A, n = 10 mice) and CT26 (B, n = 10 mice) tumor-bearing NSG mice with Ctrl or 30 mg/kg LC427 treatment. C Tumor volume and survival analysis of MC38 tumor-bearing WT mice with Ctrl, 30 mg/kg LC427, anti-CD4 mAb, or anti-CD4 mAb plus LC427 treatment (n = 10 mice). D Tumor volume and survival analysis of MC38 tumor-bearing WT mice with Ctrl, 30 mg/kg LC427, anti-CD8 mAb, or anti-CD8 mAb plus LC427 treatment (n = 10 mice). E Schematic diagram showing the experimental design and timeline of adoptive transfer of OT1 CD8+ T cells into mice with MC38-OVA tumors. F Tumor volume (left) and survival (right) analysis of MC38-OVA tumor-bearing NSG mice with adoptively transferred Lrba-Knockdown (shLrba) or Control-Knockdown (shCtrl) OT1 CD8+ T cells after vehicle, 30 mg/kg LC427 or 30 mg/kg LC402 treatment (n = 10 mice). G Tumor volume (left) and survival (right) analysis of MC38 tumor-bearing Ctla4+/- mice with vehicle or 30 mg/kg LC427 treatment (n = 8 mice). H, I Tumor volume and survival analysis of MC38 (H, n = 10 mice) and CT26 (I, n = 10 mice) tumor-bearing WT mice with Ctrl, 30 mg/kg LC427, abatacept, or abatacept plus LC427 treatment. Data are mean ± SEM. The n number represents biological replicates (individual mice) obtained from one independent experiment. Significance was assessed using two-way ANOVA and Kaplan-Meier survival analyses. Source data are provided as a Source Data file.
Therefore, these data demonstrate that LC427 inhibits tumor growth in a manner dependent on immune cells, particularly T cells.
LC427 triggers antitumor immunity in an LRBA/CTLA4-dependent manner
To directly assess the impact of LRBA on antitumor activity of CD8+ T cells, we performed adoptive transfers of OT1 CD8+ T cells with either Lrba knockdown (shLrba) or control knockdown (shCtrl) into MC38-OVA tumor-bearing NSG mice. Remarkably, shLrba-OT1 CD8+ T cells exhibited the enhanced antitumor activity compared to shCtrl-OT1 CD8+ T cells in MC38-OVA tumor-bearing NSG mice (Supplementary Fig. 7F). Anti-CTLA4 mAb treatment also inhibited tumor growth in MC38-OVA tumor-bearing NSG mice with adoptive transfers of shCtrl-OT1 CD8+ T cells (Supplementary Fig. 7F). Thus, these findings demonstrate that LRBA and CTLA4 play an important role in antitumor efficacy of CD8+ T cells.
To elucidate the role of LRBA in LC427’s antitumor activity, we used LC427 to treat MC38-OVA tumor-bearing NSG mice with adoptive transfers of shLrba or shCtrl OT-1 CD8+ T cells (Fig. 5E). Remarkably, LC427 did not exert a strong antitumor effect in MC38-OVA tumor-bearing NSG mice when shLrba-OT-1 CD8+ T cells were adoptively transferred, despite its efficacy in mice receiving shCtrl-OT-1 CD8+ T cells (Fig. 5F, and Supplementary Fig. 7G). However, LC402 did not display antitumor efficacy in MC38-OVA tumor-bearing NSG mice with adoptive transfers of neither shCtrl-OT-1 CD8+ T cells or shLrba-OT-1 CD8+ T cells (Fig. 5F, and Supplementary Fig. 7G).
We further assessed the contribution of CTLA4 to LC427’s antitumor activity. In a subcutaneous MC38 tumor-bearing Ctla4 heterozygous (Ctla4+/-) mice model, our results demonstrated that tumor growth inhibition and prolonged survival were achieved in Ctla4+/- mice compared to WT mice (Fig. 5G, and Supplementary Fig. 7H). Intriguingly, while LC427 moderately extended survival, it did not significantly inhibit tumor growth in MC38 tumor-bearing Ctla4+/- mice (Fig. 5G, and Supplementary Fig. 7H). Furthermore, we conducted adoptive transfers of Lrba-knockdown•Ctla4-/- (shLrba•Ctla4-/-) or control-knockdown•Ctla4-/- (shCtrl•Ctla4-/-) CD3+ T cells into subcutaneous MC38 tumor-bearing NSG mice and found that Ctla4-/--T cells exhibited anti-tumor immunity (Supplementary Fig. 7I). Notably, Ctla4-/- abolished the effects of shLrba and LC427 on the anti-tumor activity of T cells (Supplementary Fig. 7I).
To mimic the action of CTLA4 in vivo, the abatacept was administered to subcutaneous MC38 and CT26 tumor-bearing models with LC427 treatment. Strikingly, abatacept partially attenuated the antitumor efficacy of LC427 in subcutaneous MC38 and CT26 tumor-bearing models (Fig. 5H-I, and Supplementary Fig. 7J-K). Altogether, these findings underscore the critical involvement of LRBA and CTLA4 in the anti-tumor immunity promoted by LC427 in vivo.
LC427 enhances anti-PD1 efficacy in vivo
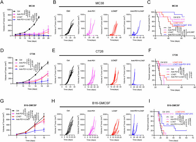
We also examined whether LC427 can enhance the antitumor activity of anti-PD1 in colorectal cancer and melanoma models. Notably, the combination of LC427 and anti-PD1 enhanced the response to anti-PD1 and resulted in the elimination of about 80% of subcutaneous MC38 colorectal tumors (Fig. 6A–C). Consistently, the combination of LC427 and anti-PD1 enhanced the response to anti-PD1 and led to complete remissions in about 80% of subcutaneous CT26 colorectal tumors (Fig. 6D–F). Notably, we further confirmed this observation in the anti-PD1 resistant B16-GMCSF melanoma tumor model. LC427 in combination with anti-PD1 enhanced the response to anti-PD1 and resulted in the elimination of about 20% of B16-GMCSF melanoma tumors (Fig. 6G–I). Hence, our data demonstrate that LC427 in combination with anti-PD1 enhances the responses to anti-PD1 in either colorectal or other tumor models.
A, D, G Tumor volume of MC38 tumor (A, n = 10 mice), CT26 (D, n=10mice) and B16-GMCSF melanoma (G, n = 10 mice) tumor-bearing WT mice with Ctrl, anti-PD1 mAb, 30 mg/kg LC427, or anti-PD1 mAb in combination with LC427treatment. B, E, H Individual tumor volume of MC38 tumor (B, n = 10 mice), CT26 (E, n = 10 mice) and B16-GMCSF melanoma (H, n = 10 mice) tumor-bearing mice with Ctrl, anti-PD1 mAb, 30 mg/kg LC427, or anti-PD1 mAb in combination with LC427 treatment. C, F, I Survival curve of MC38 tumor (A, n = 10 mice), CT26 (D, n = 10 mice) and B16-GMCSF melanoma (G, n = 10 mice) tumor-bearing mice with Ctrl, anti-PD1 mAb, 30 mg/kg LC427, or anti-PD1 mAb in combination with LC427 treatment. Data are mean ± SEM. The n number represents biological replicates (individual mice) obtained from one independent experiment. Statistical significance was assessed using two-way ANOVA (A, D and G), and Kaplan-Meier survival analyses (C, F and I). Source data are provided as a Source Data file.
LC427 is well tolerable in vivo
No significant changes were observed in the body weight of CT26 tumor-bearing mice treated with different doses of LC427 (Supplementary Fig. 8A). LC427 caused increased cytokines, which may contribute to the antitumor efficacy of LC427 (Supplementary Fig. 8B). Furthermore, we investigated the impacts of LC427 on multiple organs. No significant histomorphology changes were observed in the livers, hearts, colons, spleens, and lungs of mice treated with LC427 (Supplementary Fig. 8C). Thus, these data suggest that LC427 has no significant toxicity at effective doses in vivo.
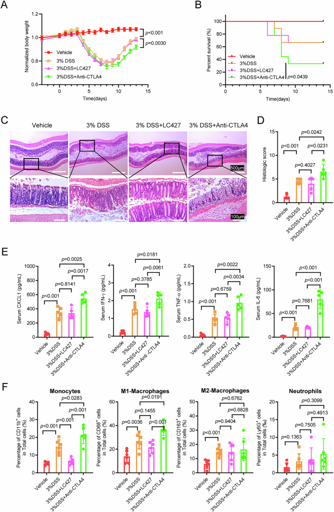
Finally, we used the dextran sulfate sodium (DSS)-induced colitis mice to mimic one of the most common irAEs in the clinic34. In DSS-induced mice, anti-CTLA4 mAb treatment (DSS+anti-CTLA4) or anti-PD1 mAb treatment (DSS + αPD1) showed significant weight loss and more mice died, compared to vehicle treatment (Fig. 7A, B, and Supplementary Fig. 8D), consistent with previous studies35,36,37. Surprisingly, LC427 did not lead to more weight loss and death (Fig. 7A, B). H&E staining colon sections showed no obvious histopathological changes after LC427 treatment but exhibited more severe hyperplasia, inflammatory leukocyte infiltration, and severe ulceration, resulting in poorer histopathological scores after anti-CTLA4 mAb treatment compared to that of DSS-treated mice (DSS) (Fig. 7C, D). Either LC427 or anti-CTLA4 mAb did not further induce observable inflammatory infiltration in the lungs, livers, hearts, and spleens in DSS-treated mice (Supplementary Fig. 8E). Moreover, the serum levels of four inflammatory cytokines, CXCL1, TNF-α, IL-6, and IFN-γ, were dramatically increased in anti-CTLA4 mAb treated mice but not in LC427-treated mice (Fig. 7E). Furthermore, we examined the infiltration of inflammatory cells, such as neutrophils, macrophages, and monocytes, in tissues from the DSS and LC427-treated mice (Fig. 7F, and Supplementary Fig. 8F). Our initial findings did not show a significant increase in these inflammatory populations, such as neutrophils and macrophages, supporting the hypothesis that LC427 does not amplify inflammatory cell recruitment in non-tumor contexts.
A, B Normalized body weight (A, n = 10 mice) and survival (B, n = 10 mice) curves of mice treated with 3% DSS and receiving LC427 or anti-CTLA4 mAb. C, D Representative H&E staining (C, n = 5 mice) and the histological scores (D, n = 5 mice) of the colon from mice treated with 3% DSS and receiving LC427 or anti-CTLA4 mAb. E Concentrations of CXCL1, TNF-α, IL-6, and IFN-γ in the serum of mice treated with 3% DSS and receiving LC427 or anti-CTLA4 (n = 5 mice). F Quantification of CD11b, CD68, CD163, and Ly6G IHC staining in the colon from mice with 3% DSS and receiving LC427 or anti-CTLA4 (n = 6 mice). Data are mean ± SEM. The n number represents biological replicates (individual mice) obtained from one independent experiment. Statistical significance was assessed using Kaplan-Meier survival analyses and one-way ANOVA. Source data are provided as a Source Data file.
Taken together, the collective results suggest that LC427’s effects are confined to the tumor microenvironment, preventing systemic inflammatory complications even in inflammatory conditions like DSS-induced colitis and demonstrate that LC427 is well-tolerated at therapeutically efficacious doses in the mouse cancer model and DSS-induced colitis model.
Discussion
In this study, we introduce an oral small-molecule LC427 inhibiting LRBA-CTLA4 interaction. LC427 exhibits potent single-agent or combination with anti-PD1 mAbs antitumor activity while avoiding irAEs in mouse models. Mechanistic studies demonstrated that LC427 boosts antitumor immunity and thereby controls tumor growth by increasing CTLA4 degradation to induce apoptosis resistance and sustain the survival and activity of CD8+ T cells.
LRBA involves in vesicle trafficking, signal transduction, and the regulation of immune responses by interacting with various proteins, such as CTLA4 which plays a crucial role in the immune system17,18. Furthermore, some studies find that LRBA interacts with two regulatory subunits, PRKAR2a and PRKAR2b, of cAMP-dependent kinase (PKA) in human B cells38. Notably, LC427 significantly downregulated CTLA4 expression, but did not change expression of other LRBA-binding proteins, such as PRKAR2a and PRKAR2b, in activated mouse T cells. Together, these findings demonstrate that LC427 specially induces CTLA4 degradation by inhibiting LRBA-CTLA interactions.
Therapeutic mAbs, particularly anti-CTLA4 mAbs, have made major advances in cancer therapy, but most patients experience irAEs39. Small molecules targeting immune checkpoints represent an alternative to improve the current antibody-based immune therapies40. A small molecule inhibiting LRBA-CTLA4 interaction may possess advantages, including oral bioavailability, short half-life, and alternative safety profiles. Although LC427 and therapeutic mAbs share similar biological activities, there are critical differences. It is well known that the genetic loss of LRBA or CTLA4 leads to severe autoimmune diseases in humans20,41,42,43,44. Notably, sustained target inhibition due to long half-life (>15-20 days) and ~70% target occupancy for months is likely contributing to severe irAEs from therapeutic mAbs. However, LC427 exhibits the short half-life (2.6 h) in vivo and excellent tolerability in various tested models. Thus, the effects of intermittent pharmacological inhibition of LRBA-CTLA4 interaction by LC427 on irAEs differs from those of irreversible genetic loss of these molecules or long-term pharmacological inhibition by therapeutic mAbs.
Furthermore, the mechanisms of action of LC427 are different from those of anti-CTLA4 mAbs. This feature of augmenting the intrinsic ability of activated T cells to resist apoptosis and sustain survival for LC427 seems not to be well recognized in prevailing anti-CTLA4 mAbs with high antibody-dependent cell-mediated cytotoxicity (ADCC) activity45. CTLA4 can also attenuate T-cell activation and survival through cell-intrinsic mechanisms, such as PI3K and NF-kB signaling pathways29. Indeed, anti-CTLA4 mAbs are reported to have depletion effects on Tregs via an Fcγ receptor (FcγR)-dependent mechanism in mouse models28,29,46,47, despite this evidence was not found in human patients48. Our previous studies show that deletion or depletion of Tregs causes severe autoimmune diseases in both mice and humans49,50. Notably, the pH-sensitive anti-CTLA4 mAbs limiting Tregs depletion in non-tumor tissues maintains antitumor effects, while avoiding irAEs25. These collective data indicate that depletion of Tregs caused by anti-CTLA4 mAbs may not only contribute to their powerful antitumor activity but also partially result in serious irAEs.
Next, some evidence suggests that FcγR engagement plays a role in myeloid cell reprogramming, which may also contribute to both antitumor effects46 and irAEs34 associated with anti-CTLA4 mAb therapy. This inherent dilemma underscores the complexity of anti-CTLA4 mAb therapy despite ongoing efforts to develop antibodies with enhanced FcγR engagement for clinical use. In contrast to the efficacy of anti-CTLA4 mAbs, which partly relies on Tregs depletion28 and tumor microenvironment remodeling through FcγR engagement46, the effectiveness of LC427 predominantly hinges on reducing apoptosis and enhancing the survival of CD8+ T cells. This primarily targets the cell-intrinsic CTLA4 pathway and results in fewer irAEs in preclinical models. This distinct molecular mechanism underscores the potential superiority of LC427 over Anti-CTLA4 mAbs, offering a way to mitigate tissue toxicity while preserving therapeutic efficacy.
Currently, some studies reveal that CTLA4 transcripts in humans and mice can be alternatively spliced to yield membrane-bound and secreted variants, coding membrane CTLA4 (mCTLA4) and soluble CTLA4 (sCTLA4), respectively26,27. sCTLA4 binds to the same site on CD80 and CD86 molecules compared to mCTLA4 and displays certain cell-extrinsic aspects of mCTLA4 function associated with distal control of T cell effector responses in both health and diseases51,52,53. The current evidence further shows that sCTLA4 suppresses Th1-mediated experimental colitis, but hampers tumor immunity54,55. Notably, our results demonstrate that LRBA does not bind to sCTLA4 and LC427 does not change sCTLA4 abundance in supernatant of cells with sCTLA4 overexpression. Thus, the fewer irAEs after LC427 treatment may be at least partially attributed to sCTLA4.
Regarding the limitations of this study, we should point out that despite we have validated the efficacy of LC427 in different mice tumor models, further work is necessary to explore the antitumor activity of LC427 as monotherapy or rational combination with anti-PD1 or other conventional anticancer therapies in expanded preclinical tumor models. In addition, considering the discrepancy between mice and humans in terms of pharmacokinetics/pharmacodynamics and toxic sensitivity, the actual toxicity and efficacy of LC427 in cancer patients need to be further discovered in the future phase I clinical trial.
Taken together, LC427 and its derivatives emerge as a promising category of immunotherapeutic agents for treating colorectal and other cancers. This study provides preclinical evidence that targeting LRBA is a viable approach, and direct pharmacological inhibition with small molecules can be both tolerated and efficacious against cancer.
Methods
Human Tissue Samples
A total of 94 human colon tumor tissue samples and 94 para-tumor tissue samples (one para-tumor sample wasn’t colon tissue) were collected from patients at the Department of General Surgery, Shanghai General Hospital, Shanghai Jiao Tong University School of Medicine, and made into paraffin-embedded tissue microarrays. All studies were performed following the Declaration of Helsinki and informed consent obtained from the donors, and we complied with all relevant ethical regulations. The use of pathological specimens, as well as the review of all pertinent patient records, were approved by the Bioethics Committee of Shanghai General Hospital, Shanghai Jiao Tong University School of Medicine (project approval number: 2022KY063), with informed consent obtained from the donors.
Cell lines
The cell lines HEK293T, MC38, CT26, and B16-F10 were obtained from the American Type Culture Collection (ATCC) and were authenticated before being used for experiments. Human Peripheral Blood Mononuclear Cells (hPBMCs) were obtained from lnnovative Research. All cell lines were used at low passage numbers and were found to be negative for Mycoplasma. B16-GMCSF cells were generated by retroviral-mediated gene transfer, following the previously described56. MC38, MC38-OVA, MC38-OVA/luciferase, B16-GMCSF and CT26 cells were cultured using RPMI-1640 (Corning) with 10% fetal bovine serum (Corning) and 1% Pen/Strep (GIBCO). HEK293T cells were cultured using DMEM with 10% fetal bovine serum (Corning) and 1% Pen/Strep (GIBCO). hPBMCs were cultured using serum-free T Cell Expansion Medium (Meiluncell) with 1% Pen/Strep (GIBCO). Cells were incubated in an incubator maintained at 37 °C and 5% CO2.
Animals
Female NSG (NOD.Cg-Prkdcscid IL2rgtm1Wjl/SzJ), WT C57BL/6, and WT Balb/C mice were purchased from the Charles River Laboratories. Female and male Ctla4+/- and Lrba+/- mice were purchased from the Cyagen Biosciences. OT-1 mice on a C57BL/6 (H-2b) background were purchased from the Cyagen Biosciences.
Tumor challenge and treatment
After an acclimatization period of 1-2 weeks, 2 × 105 of MC38, CT26, and B16-GMCSF tumor cells were inoculated subcutaneously into the back of mice. Then, mice were randomly divided into different groups (ten animals for each group) and given different treatments: control (PBS, or 20% cyclodextrin solution), LC427 (30 mg/kg), LC402 (30 mg/kg), anti-PD1 (10 mg/kg), Abatacept (200 μg/mouse), anti-CTLA4 (5 mg/kg), anti-CD8 (10 mg/kg), and anti-CD4 (10 mg/kg). LC427, LC402 and 20% cyclodextrin solution were orally administered to mice once a day from day 4 to 21. To detect the effects of compounds on tumor volume and weight of mice, the length (a) and the width (b) of tumors were measured every 3 days using a caliper, and tumor volume was calculated by the following formula: tumor volume = π×a×b2/4. Mice that had no palpable tumors that could be measured on consecutive measurement days were considered complete regressions.
Evaluation of toxicity of LC427 in vivo
CT26 tumor cells (2 × 105) were implanted in BALB/c female mice. Mice were treated with vehicle (Ctrl), 5 mg/kg of LC427, 15 mg/kg of LC427, or 30 mg/kg of LC427 as described above. The body weight for four groups of mice was measured every six days. At day 22, mice treated with Ctrl and 30 mg/kg of LC427 were sacrificed by carbon dioxide, and hearts, lungs, spleens, livers, tumor tissues, and serum were collected for further detection. The hearts, lungs, spleens, colons, and livers from Ctrl and 30 mg/kg of LC427 groups were fixed and stained with hematoxylin and eosin (H&E).
Isolation and Preparation of OT-1 CD8+ T cells subsets
Splenocytes were collected from OT-1 mice (7-8 weeks of age). CD8+ T cells were isolated from splenocytes by negative selection using the MojoSort™ Mouse CD8 T Cell Isolation Kit (catalog number 480008; BioLegend, San Diego, CA). Mouse OT-1 CD8+ T cells were amplified using Dynabead Mouse T-Activator CD3/CD28 (Life Technologies) in T Cell Expansion Medium (meilune, Dalian Bergolin Biotechnology Co., Ltd, China) supplemented with 100 IU penicillin and 100 mg/ml streptomycin at 37 °C and 5% CO2 for 4 days. Lentivirus of shLrba or shCtrl were added in OT-1 CD8+ T cells, then cells were cultured for 48 h.
OT-1 CD8+ T cell-mediated cytotoxicity assays
To determine the effect of LC427 on OT-1 CD8+ T cell-mediated cytotoxicity assay, we performed following the previously reported process57. In brief, shLrba and shCtrl OT-1 CD8+ T cells were pretreated with DMSO or 5 μM of LC427. After washing, in vitro-treated OT-1 CD8+ T cells were co-cultured with MC38 tumor cells (5 × 104) at a 1:1 E: T (Effector: T cells, Target: tumor cells) ratio for 48 h. Subsequently, the supernatant was discarded, and cells were washed with PBS. Cell viability is expressed as relative cell viability by calculating the fold change (FC) of remaining alive target tumor cells following the incubation with OT-1 CD8+ T cells at DMSO or LC427 treatment, compared to that without OT-1 CD8+ T cells.
In vivo mouse T cell-injected mouse model
NSG mice received subcutaneous implants of MC38-OVA cells (2 × 105 cells per mouse). After 1 week, randomization was performed based on tumor volume. Mouse OT-1 CD8+ T cells or CD3+ T cells were selectively amplified using Dynabead Mouse T-Activator CD3/CD28 (Life Technologies) and were intravenously injected into mice (1 × 107 cells per mouse) as effector cells. LC427 (30 mg/kg), anti-CTLA4 (5 mg/kg), or vehicle was administered after T cell injection. Tumor size was measured every 3 days using a caliper and tumor volume was calculated by the following formula: tumor volume = π×a×b2/4. Mice that had no palpable tumors that could be measured on consecutive measurement days were considered complete regressions. When the length of tumors approached ~15 mm, weight loss exceeded 20%, or tumors ulcerated, mice were euthanized, and survival time was recorded.
Orthotopic colorectal cancer mouse model
MC38 (2×105 cells in 10 μL Matrigel, per mouse) transfected with pLV3-CMV-Fluc-Puro (CMV-Firefly luciferase-puromycin) vector was orthotopically implanted into the rectum of female C57BL/6 mice aged 5-6 weeks as the protocol58. When the tumor was established or 4 days after implantation, mice were started with vehicle or LC427 (30 mg/kg) daily intragastric treatment. Growth of orthotopic tumor was monitored using bioluminescence after intraperitoneal injection of 150 mg/kg D-Luciferin (Accela ChemBio Co., Ltd. China), using Tanon ABL-X6 (Shanghai Tanon Life Science Co., Ltd. China). Five minutes post D-Luciferin i.p. injection, mice were anesthetized in an inhalation chamber (3% Isoflurane) and maintained in half the dose of isoflurane (1.5%) via nose cone throughout the imaging procedure on a 37 °C stage. Images were taken using exposure times of 5 min and region of interest (ROI) drawn for each tumor and calculated as total flux [p/s]. Images from each study were normalized to the same color range. When the length of tumors approached ~15 mm, weight loss exceeded 20%, or tumors ulcerated, mice were euthanized, and survival time was recorded in this experiment.
Chemical screen
To discover small molecules that specifically inhibit LRBA-CTLA4 interaction, we prepared a Nano-luciferase (Nluc) complementation reporter assay system, according to the manufacturer’s instructions (NanoBiT Kit, Promega)59. Briefly, the human LRBAPH-BEACH domain (LRBAPH) or human CTLA4 c-terminal domain (CTLA4 CT) were PCR amplified to intercalate into the N-terminal and C-terminal sequence of LgBiT (LgBit, an 18 kDa subunit corresponding amino acids 2 to 159 of Nluc from NanoBiT Kit, Promega) and SmBiT (SmBiT, a 1 kDa subunit corresponding amino acids 160 to 170 of Nluc from NanoBiT Kit, Promega), two divided fragments of Nluc to find the highest-signal paired vectors. The resulting chimeric gene was subcloned into a high-level expressive vector (pCDH-CMV-MCS-EF1-copGFP-T2A-Puro). In the primary screen, HEK293T cells were transfected with plasmids encoding CTLA4CT-Lg (human CTLA4 c-terminal fusion protein with LgBiT domain of Nluc), Sm-LRBA PH (human LRBAPH-BEACH domain fusion protein with SmBiT domain of Nluc), and Firefly-luciferases in 96-well plates in a DMEM medium in the presence of 5% carbon dioxide at 37°C for 24 h. HEK293T cells transfected with three plasmids were incubated with DMSO (negative control) or 20 μM of test compounds (4,501 total compounds from MCE-chemical library, HY-L035P) in a DMEM assay medium for 24 h. Then, luciferase activities in HEK293T cells were measured by using Nano-Glo® Dual-Luciferase® Reporter Assay (Promega, USA)60. The inhibitory activity of test compounds in CTLA4 and LRBA interaction was determined by a ratio of Nluc to Firefly-luciferase. In follow-up assays, candidate molecules from the primary screen were further confirmed in HEK293T cells transfected with three plasmids at gradient concentrations (250.00 μM, 100.00 μM, 33.30 μM, 10.00 μM, 3.33 μM, 1.00 μM, 0.33 μM, 0.10 μM, 0.03 μM, and 0.01 μM).
Synthesis of 3-(2-(piperazin-1-yl) pyrimidin-4-yl) quinoline (LC427)
3-(2-chloropyrimidin-4-yl) quinoline (1.1 g, 4.56 mM), tert-butyl piperazine-1-carboxylate (0.85 g, 4.56 mM) in DMSO (10 mL), and DIPEA (1.2 g, 9.12 mM) were mixed. The resulting solution was stirred at 80 °C for 2 h. After completion of the reaction monitored by TLC, the mixtures were poured into water (30 mL) and extracted with EtOAc. The organic layers were separated, washed with brine and concentrated. Then, the residue was purified by silica gel flash chromatography (DCM/MeOH, v/v, 10:1) to afford tert-butyl 4-(4-(quinolin-3-yl) pyrimidin-2-yl) piperazine-1-carboxylate as a white solid (1.7 g, 95%).
Tert-butyl 4-(4-(quinolin-3-yl) pyrimidin-2-yl) piperazine-1-carboxylate (6.1 g, 15.56 mmol) was dissolved in HCl (4 M in dioxane, 50 mL) and the mixtures were stirred at room temperature (RT) for 30 min. After completion of the reaction monitored by TLC, the mixtures were concentrated, and the residue was added to a solution of sodium methoxide in methanol. The mixtures were filtered and concentrated under reduced pressure. Then, the residue was purified by silica gel flash chromatography (DCM/MeOH, v/v, 10:1) to afford LC427 as a white solid (4.55 g, 98%). The 400 MHz 1H NMR spectrum of LC427 was recorded in DMSO-d6 (Supplementary Fig. 9A). MS-ESI: 292.2 [M + H]+.
Synthesis of N-((1-(4-(quinolin-3-yl) pyrimidin-2-yl) piperidin-4-yl) methyl) formamide (LC402)
Quinolin-3-ylboronic acid (5.0 g, 33.58 mM) and 2,4-dichloropyrimidine (5.8 g, 33.58 mM) in acetonitrile (100 mL) were mixed with Pd(dppf)Cl2 (492 mg, 0.67 mM) and aqueous sodium carbonate solution (2 M, 50 mL). Then, the mixtures were degassed by purging with nitrogen three times and heated at 80°C. After completion of the reaction monitored by TLC, the reaction mixtures were filtered and diluted with EtOAc. The organic layers were separated and concentrated under reduced pressure. The residue was purified by silica gel flash chromatography (Petroleum ether/EtOAc, v/v, 2:1) to afford the intermediate 3-(2-chloropyrimidin-4-yl) quinoline (6.2 g, 77%).
3-(2-chloropyrimidin-4-yl) quinoline (1.1 g, 4.56 mM) and piperidin-4-ylmethanamine (0.52 g, 4.56 mM) in DMF (10 mL), and DIPEA (1.2 g, 9.12 mM) were mixed. The resulting mixtures were stirred at 80 °C for 24 h. After completion of the reaction monitored by TLC, the reaction mixtures were poured into water (30 mL) and extracted with EtOAc. The organic layers were separated, washed with brine, and concentrated under reduced pressure. The residue was purified by silica gel flash chromatography (DCM/MeOH, v/v, 10:1) to afford LC402 (412 mg, 26%). The 400 MHz 1H NMR spectrum of LC402 was recorded in DMSO-d6 (Supplementary Fig. 9B). MS-ESI: 348.6 [M + H]+.
In vitro binding assay
In inhibitory binding experiments, the purified Sm-LRBAPH-Flag protein from HEK293T cells expressing Sm-LRBAPH-Flag by using anti-Flag beads with Flag peptide was added to a white 96-well plate (Costar). Then 10 μL of DMSO and the diluted test compounds, LC427, WAY-262611 (MedChemExpress, Cat. No.: HY-11035), or LC402, were added to the plate and incubated at 25 °C for 2 h. Followingly, 45 μL of CTLA4 CT-Lg-Myc protein purified from HEK293T cells expressing CTLA4 CT-Lg-Myc by using anti-Myc beads with Myc peptide were added to the corresponding well in the plate and incubated at 25°C for 18 h. Plates were spun at 1500 rpm for 10 min, supernatants were removed, and plates were tested for Nluc activity by using a Microplate Reader (ThermoFisher, USA).
Histological evaluation of LRBA and CTLA4 expression
Standard immunohistochemical (IHC) assays were performed for LRBA and CTLA4 evaluation as described previously57. After deparaffinization and rehydration, 4μm tissue sections were subjected to heat-induced epitope retrieval. Serial slides were then incubated with anti-LRBA antibody (Sigma, 1:500) and anti-CTLA4 antibody (Santa Cruz Biotechnology, 1:200). LRBA-positive and CTLA4-positive cells were analyzed and counted using the Image-ProPlus 6.0 (Media Cybernetics, USA). The average infiltration of LRBA+ cells and average infiltration of CTLA4+ cells in the tumor and para-tumor tissues were assessed.
Immune Infiltration Analysis
TIMER2.0 comprehensive resource was employed to evaluate the association between the expression of LRBA and immune infiltrates in all TCGA cancers61. Immune infiltration was estimated using TIMER2.0 and XCELL. Spearman’s rank correlation test was employed for calculating the partial correlation and P values. A heatmap was used to visualize the obtained results.
Survival analysis of colorectal cancer patients based on TIDE
We collected cancer data sets for patient survival durations from The Tumor Immune Dysfunction and Exclusion (TIDE) website and tools62. The association between the cytotoxic T lymphocytes (CTL) level and overall survival (OS) of colorectal cancer patients in TCGA63 with high LRBA or low LRBA expression was accessed by the TIDE program. Moreover, Kaplan-Meier plots of overall survival (OS) of colorectal cancer patients who had high LRBA vs. low LRBA in the tumors as defined by the median expression levels were accessed by the TIDE program. To test the association between LRBA gene expression level and colorectal cancer patient survival, Kaplan-Meier survival analysis was performed using the program described in the Gene Expression Profiling Interactive Analysis (GEPIA2)64.
Molecular docking study
To predict a model of LC427 binding to LRBA, we obtained the high-resolution crystal structure of the human LRBAPH-BEACHdomain (PDB code 1T77) from Protein Data Bank. LC427 was docked into a minimized crystal structure of LRBA PH-BEACH domain using the docking routine in Glide (ver.7.0, Schrödinger, New York, 2016). The graphics for the refined docking model ofLC427 binding to LRBA were generated using PyMol (http://www.pymol.org). The model with the highest binding affinity between LC427 and LRBA was selected for detailed analysis.
Immunofluorescence
For Lysosome-co-localization studies, HEK293T cells transfected with plasmids encoding CTLA4-GFP with or without plasmids encoding LRBA PH were plated on glass-bottom slides (D35C4-20-0-N, Cellvis) at 3000 cells/well. Cells were incubated at 37 °C in a 5% CO2 environmental chamber, and LC427 was added to a final concentration of 5 μM. After 24 h, cells were transduced with LysoTracker™ Deep Red, a deep red-fluorescent dye for labeling and tracking acidic organelles in live cells (Thermo, L12492) at 1:1000 dilution for 1 h at 37°C. Cells were washed three times with PBS and 1 mL PBS was added. Images were taken using a 63× oil immersion objective on a Leica SP8 confocal microscope and Leica LASX and LAS AF Lite software (Leica, German).
FLAG fusion protein pull-down assay
FLAG-CTLA4 fusion proteins were purified from HEK293T with FLAG beads and FLAG peptide. MYC-LRBA PH fusion proteins were purified from HEK293T with MYC beads and MYC peptide. Equal amounts of FLAG-CTLA4 fusion proteins (conjugated on FLAG beads) were incubated with MYC peptide or MYC-LRBA PH fusion proteins with end-over-end rotation at 4 °C for 4 h. Equal amounts of MYC-LRBA PH fusion proteins (conjugated on MYC beads) were incubated with FLAG peptide with end-over-end rotation at 4 °C for 4 h. The beads were washed 4 times with Cell lysis buffer for Western and IP (Beyotime). The proteins were eluted from the beads with 2 × SDS-PAGE sample buffer, resolved via SDS-PAGE, and detected by western blotting.
Isothermal titration calorimetry
The affinity experiments were performed in a Nano ITC (low volume) (TA Instruments). The purified LRBA protein for the assays was prepared in the buffer containing 20 mM HEPES (pH 7.5) and 150 mM NaCl. To measure the affinity between the LRBA-PH domain and LC427, 10 μM LRBA-PH domain in the syringe was titrated into a sample cell containing 120 μM LC427. All experiments were carried out at 25 °C. Data correction and analyses were performed in NanoAnalyze software (TA Instruments). The data were fitted to a single binding site model to obtain the stoichiometry n, the dissociation constant Kd, and the enthalpy of binding ΔH using the Origin software provided by the manufacturer.
Immunohistochemistry
Mouse hearts, lungs, spleens, colons, liver, and tumor tissues were collected, fixed in 4% neutral buffer paraformaldehyde solution, and embedded in paraffin. Then samples were cut into consecutive 4-μmsections, baked at 60°C for 4 h, and stored at RT in a storage box for further analyses. H&E staining was performed according to standard procedures. Tissue sections were examined using the Leica DM5500B and LAS AF Lite software (Leica, German). For histological quantitative analysis, five criteria were used to grade each section of the intestine: inflammation, extent, regeneration, crypt damage, and percent of involvement65. The section of the colon was graded by a pathologist.
Moreover, tumor tissues were deparaffinized in xylene and hydrated in alcohol and antigens retrieved using 0.01 mM citrate buffer, pH 6.0 (Servicebio), at 100°C for 20 min. Endogenous peroxidases were blocked by incubation of tissue slides in 3% hydrogen peroxide for 15 min at RT. 3% BSA (TBS solution) for blockage of nonspecific binding was used for CTLA4, CD8, CD11b, CD68, CD163 and Ly6G staining for 12 h at 4 °C. Then sections were incubated with a secondary HRP-labeled antibody for 2 h at RT and stained with DAB and counterstained with hematoxylin, dehydrated, and mounted. Tissue sections were examined using the Leica DM5500B and LAS AF Lite software (Leica, German).
Flow cytometry assay
Single-cell suspensions were obtained from tumor tissues by cutting into pieces and followed by digesting in 5 mL containing 0.5 mg/mL collagenase type IV (Roche)and 100 U/mL DNase I (Aladdin, China) solution for 30 min on a shaker (300 rpm) at 37 °C. Single-cell suspensions were homogenized by passage through a 70 μm filter and centrifuged at 4°C, 2700 rpm for 15 min. Cells were washed with PBS and pre-incubated (15 min, 4 °C) with an anti-CD16/32 monoclonal antibody (clone 93, Biolegend) to block nonspecific binding and then stained (30 min, 4 °C) with appropriate dilutions of various combinations of the following fluorochrome-conjugated antibodies: anti-CD45-APC-Cy7 (clone 30-F11), anti-CD3e-BV421 (clone 145-2C11), anti-CD8-Percp-Cy5.5 (clone 53-6.7), anti-CD4-FITC (clone H129.19), anti-CD25-PE (clone 7D4), anti-CD152 (CTLA4)-APC (clone UC10-4F10-11), anti-Foxp3-PE-CYANINE (clone FJK-16S) antibodies, FITC anti-human CD4 (RPA-T4), PE anti-human CD8 (clone: SK1) PE/Cyanine7 anti-human CD3 (clone: OKT3), Brilliant Violet 510™ anti-mouse/human CD11b (clone: M1/70), APC anti-human CTLA-4 (clone: BNI3), APC anti-mouse CTLA4 (clone: UC10-4B9), all purchased from Biolegend, ThermoFisher or BD Biosciences (Supplementary Table 2). The staining of intracellular proteins (CTLA4 and FoxP3) for flow cytometry was used with the Foxp3/Transcription Factor Staining Buffer Set (Cat. #00-5523, ThermoFisher) following the manufacturer’s recommended instructions. For flow cytometry analysis of apoptosis, human PBMCs were treated with LC427 at different concentrations (0, 10, 20 µM) for 3-5 days, and after washing, PBMCs were stained for 30 min on ice using the manufacturer’s recommended concentrations of Annexin-V PE and 7-AAD from the PE Annexin V Apoptosis Detection Kit 1(BD Pharmingen, USA) according to the manufacturer’s instructions, along with the staining of others cell-specific surface markers CD45, CD3, CD4, CD8. The acquisition was performed with a BD LSRFortessaTMCell Analyzer (BD Biosciences, USA), and all analyses were performed with FlowJo software v10.8 (BD Biosciences, USA).
Co-immunoprecipitation
HEK293T cells transfected with plasmids encoding soluble CTLA4, WT CTLA4-Flag, WT CTLA4 CT-Lg-Flag with or without Sm-LRBA PH-Myc, LRBA PH-Myc, were lysed with RIPA-IP buffer with proteinase inhibitor cocktail (Cat# 78446, Thermo Fisher) on ice for 30 min. After centrifugation at 11,000 rpm for 15 min at 4 °C, the supernatant was prepared to perform immunoprecipitation and incubated with anti-Flag beads (A2220, Sigma-Aldrich) overnight at 4 °C. Anti-Flag beads were collected after centrifugation at 5000 rpm for 5 min and washed four times with RIPA-IP buffer. The complex was suspended with 80 μL 2× loading buffer and denatured for 10 min, followed by analyzing the supernatant by SDS-PAGE and immunoblotting.
Western blotting
HEK293T cells transfected with plasmids encoding soluble CTLA4, WT CTLA4, WT CTLA4 CT, WT CTLA4 CT fusion protein with Flag, LRBA PH, or LRBA PH fusion protein with Myc were treated with DMSO (vehicle), 50 μM Cycloheximide (MedChemExpress) or compounds at the indicated time. Cell lysates were extracted with RIPA buffer, and the total protein concentration of cell lysates was determined by BCA assay. Then, lysates were denatured for 10 min at 100°Cand 40-60 μg of protein in each sample were separated by SDS-PAGE, and transferred onto nitrocellulose membranes. After being blocked in 5% milk for 1 h at RT, membranes were incubated with primary antibody against the target protein overnight at 4 °C. Membranes were incubated in relevant IRDye 800CW secondary antibodies at 37 °C for 1 h after washing three times with TBS-Tween and proteins were detected using ODYSSEY CLx Imaging System (LI-COR Biosciences, USA). Antibodies (Supplementary Table 2) were diluted as follows: MYC tag antibody (1:2000, 16286-1-AP, ProteinTech), DYKDDDDK tag antibody (1:5000, 80010-1-RR,ProteinTech), Anti-LRBA (1:2000, ab191174, Abcam), Anti-CTLA4 (F-8) (1:2000, sc-376016, Santa Cruz Biotechnology), Bcl-2 antibody (1:1000, 15071, CST), Beta-Actin (1:2000, 81115-1-RR, ProteinTech), NFκB1 antibody (1:2000, 14220-1-AP, ProteinTech), RELA antibody (1:2000, 14220-1-AP, ProteinTech), BCL2 antibody (1:2000, 26593-1-AP, ProteinTech), Caspase3 antibody (1:2000, 19677-1-AP, ProteinTech), AP1 antibody (1:2000, 24909-1-AP, ProteinTech), STAT2 antibody (1:2000, 16674-1-AP, ProteinTech), AKT antibody (1:2000, 10176-2-AP, ProteinTech), STAT5 antibody (1:2000, 13179-1-AP, ProteinTech). Finally, the western blot band was scanned by Image-Pro Plus software.
In vitro hPBMCs cytokines measurement
For cytokines measurement using hPBMCs, Human T cells were selectively amplified by culturing human PBMCs using Dynabead Human T-Activator CD3/CD28 (Life Technologies) for 48 h at 37 °C and 5% CO2. hPBMCs were collected with centrifugal separation, and 10,000 cells per well were seeded in 96-well plates with equal amounts of Dynabead Human T-Activator CD3/CD28. DMSO, LC427, anti-PD1 antibody, and anti-CTLA4 antibody were added, then cells were cultured for 72 h at 37 °C and 5% CO2. Cell supernatants were collected with centrifugal separation. Commercially available ELISA kits were used to assess the expression of cytokines IL-2 and IFN-γ, according to the instructions of the manufacturers. The standard curve range for mouse IL-2 and IFN-γ were 15.6-2000 and 15.6-1000 pg/ml, respectively.
Sample preparation for proteomics
Mouse T cells were selectively amplified by culturing mouse splenic lymphocytes using Dynabead Mouse T-Activator CD3/CD28 (Life Technologies) for 48 h at 37 °C and 5% CO2. Mouse T cells were collected with centrifugal separation, and 1 × 107 cells per well were seeded in 6-well plates with equal amounts of Dynabead Mouse T-Activator CD3/CD28. DMSO and LC427 were added, and then cells were cultured for 5 days at 37 °C and 5% CO2. Cells were collected with centrifugal separation and lysed in a protein extraction buffer including 7 M urea, 2 M Thiourea, 4% Chaps, 1% DTT, and 0.5% (v/v) protease inhibitor cocktail (Roche). The lysates of all samples were pulse sonicated briefly and then centrifuged at 17,000 × g for 15 min at 4 °C. The supernatant fraction of T cell extract was snap-frozen in liquid nitrogen and stored in a -80 °C freezer before further processing.
Protein digestion and Tandem Mass Tag (TMT) labeling
The protein concentrations of all samples were determined by the Bradford method using bovine serum albumin (BSA) as the standard. According to the manufacturer’s instruction of TMT10plex™ Isobaric Mass Tag Labeling kit (Thermo, USA), all samples (100 μg of each sample) were dissolved in 45 μl of 100 mM triethyl ammonium bicarbonate (TEAB), added with 5 μl of 200 mM TCEP and incubated at 55 °C for 60 min. Then, 5 μl of 375 mM iodoacetamide (IAA) was added to samples and incubated for 30 min at RT in the dark. Protein lysates of all samples were precipitated with acetone and digested overnight at 37 °C with 2.5 μl (1 μg/μl) of Trypsin. Next, 100 μg of each sample was labeled with 41 μl of the TMT Label Reagents. The two-plex TMTs Label Reagents were equilibrated at RT and each aliquot was resuspended in 41 μl of anhydrous acetonitrile. Samples were respectively labeled as follows: TMT-129, DMSO; TMT-130, LC427. After reaction for 60 min at RT, each tube was added with 8 μl of 5% hydroxylamine and incubated for 15 min. Finally, samples were pooled and desalinated for LC-MS/MS analysis.
LC-MS/MS analysis of peptides
Labeled peptides were determined by nano-flow liquid chromatography (Nano-LC)/electrospray ionization (ESI)-tandem MS (MS/MS) using the UltiMate™ 3000 RSLCnano system online coupled to a linear trap quadrupole (LTQ)-Orbitrap Velos Pro mass spectrometer (Thermo Fisher Scientific, USA). After peptide mixtures were dissolved in 0.1% formic acid, separation of peptides was carried out as follows: peptide mixtures were loaded onto one C18 pre-column (30 μm ×100 mm, Thermo Fisher Scientific, USA) equilibrated with 0.1% (v/v) fluoroacetic acid, washed and pre-concentrated for 5 min at a flow rate of 0.3 μl/min. Next, the pre-column was then switched in line with a C18 RP nano-LC column (150 mm × 75 μm, 2μm, 100 Å, Thermo Fisher Scientific, USA) and peptides were eluted with a binary system consisting of solvent A (0.1% formic acid in aqueous phase) and solvent B (0.08% formic acid in 80% ACN) with a flow rate of 0.3 μl/min. The elution linear gradient of each sample was as follows: (a) 3% B in 0-5 min, (b) 3-40% B in 5-70 min, (c) 95% B in 75-80 min, (d) 3% B in 81-90 min. The LTQ-Orbitrap Velos Pro instrument was externally calibrated using LTQ Velos ESI Positive Ion Calibration Solution (Thermo Fisher Scientific, USA). The general mass spectrometric parameters (spray voltage, 2.2 kV; capillary voltage, 4.5 V; capillary temperature, 250 °C; tube lens voltage, 100 V) were performed to determine peptides. Full scan MS spectra were acquired at a mass resolution of 60,000 (mass range 100-2000 m/z) in the Orbitrap analyzer. For data-dependent MS/MS analyses, the software XCalibur (Thermo Fisher Scientific, USA) was used.
Determination of the effects of LC427 on CTLA4 expression in T cells
Single-cell suspensions of mouse splenocytes were prepared by mashing fresh mouse spleen through a 70 μm filter using the back of a plastic syringe into sterile PBS. Splenocytes were lysed using ACK lysing buffer (Beyotime Biotechnology, C3702). Cells were washed with PBS and plated on a 96-well flat-bottom plate that had been coated 200 μL per well of 2 μg/mL anti-CD3e (BioLegend, USA) and 2 μg/mL anti-CD28 (BioLegend, USA) in PBS overnight at 4°C. Triplicates of each sample were plated 106 cells/mL per well in 200 μL of RPMI-1640 supplemented with 10% FBS, sodium pyruvate, 0.1% b-ME, and penicillin/streptomycin and incubated at 37°C. For the human blood samples from healthy donors, peripheral blood mononuclear cells (PBMCs) were isolated by Ficoll (Cat. F4375, Sigma) and PBMCs were seeded in 96 wells at 1 ×106 cells per well with or without 2 μg/mL anti-CD3 (clone OKT3, BioLegend, USA) and 2 μg/mL anti-CD28 (clone: CD28.1, BioLegend, USA) stimulation. Then, cells were treated with 0, 5, 10, and 20 μM of LC427. After 3-5 days of incubation, cells were harvested, washed with PBS, and then counted the live cells or stained separately with fluorescently labeled anti-CD45, anti-CD3, anti-CD4, anti-CD8, anti-CD25, and anti-CTLA4 for 30 min on ice. Cell viability is calculated as the quantification of the number of live cells after trypan blue viability stain using the automated cell counting system. Samples were concurrently analyzed for the surface and intracellular CTLA4 expression using a BD LSRFortessaTMCell Analyzer (BD Biosciences).
shRNA-mediated Knockdown of LRBA in mouse T cells
The shRNA sequence (5′-GCGCGACACATCTGACATTAA-3′) targeting LRBA was cloned into Lentiviral vectors. Lentivirus was packaged by co-transfecting the packaging plasmids psPAX2, pMD2.G (Addgene), and shRNA-expressing lentiviral vectors into HEK293T cells. After culturing for 2 days at 37 °C and 5% CO2, cell supernatants were concentrated with Amicon Ultra-15 (MWCO10kD, Millipore) and stored in a -80 °C freezer before further processing. Mouse T cells were collected with centrifugal separation, and 1×107 cells per well were seeded in 6-well plates with equal amounts of Dynabead Mouse T-Activator CD3/CD28. Concentrated lentivirus suspensions were added, and then T cells were cultured for 24 h at 37 °C and 5% CO2. The next day, the lentiviral supernatants were washed and mouse T cells grew for 24 h in fresh medium and then subjected to antibiotic selection. Mouse T Cells were maintained under antibiotic selection until they were used for experiments.
Single-cell RNA sequencing from tumor-infiltrating immune cells
The single-cell RNA-seq was performed as described66. Briefly, MC38 cells (2 × 105) were implanted in C57BL/6 female mice. Mice were treated with LC427 or not as described above. On day 14, tumors from mice treated with LC427 or not were harvested. Then, tumor tissues were cut into pieces, followed by enzymatic digestion using 0.5 mg/mL collagenase type IV (Roche) and 100 U/mL DNase I (Aladdin, China) solution, and were incubated on a shaker (300 rpm) for 30 min at 37 °C. The digested tissues were homogenized by passage through a 70 μm filter and centrifuged for 15 min at 4 °C and 400 g. Single-cell pellets were resuspended in 200 µL of dead cell removal microbeads (Miltenyi, Germany) and incubated for 15 min at RT to remove the dead cells.
Single-cell suspensions were loaded into the LS column (Miltenyi, Germany) in a QuadroMACS Separator (Miltenyi, Germany) and washed one time with the 1× binding buffer. Then, the flow-through was collected into a 15 mL tube on ice. The single-cell suspensions were centrifuged at 400 g for 15 min at 4°C and washed twice with ice-cold 1× PBS. 50 µL of CD45 MicroBeads (Miltenyi, Germany) were added into the single-cell suspensions in 100 µL ice-cold FACS buffer and incubated for 15 min at RT. The mixture of single cells and CD45 MicroBeads were loaded into the LS column of a QuadroMACS Separator and washed twice with the 1× binding buffer. The suspensions of CD45+ cells from LS columns were centrifuged at 400 g for 15 min at 4 °C.
Single-cell pellets of CD45+ cells were suspended at a 1 × 106 cells/mL concentration in FACS buffer and then loaded on a single-cell A Chip for Gel Beads-in-Emulsion (GEMs) generation and barcoding according to the manufacturer’s guidelines. Next, reverse transcription, barcoded cDNAs amplification, and quantification were performed to build a scRNA-seq 5′ gene expression (GEX) libraries using the 10X Genomics Chromium Single Cell 5′ Kit v2 and the 10x Chromium Controller (10x Genomics) according to the 10x Single Cell 5′ v2 protocol guidelines. The 5′ mRNA library was sequenced on Illumina’s NovaSeq6000 system with a NovaSeq6000 S4 reagent kit.
The 10x Genomics Cell Ranger v3.0.1 pipeline was used to de-multiplex raw files into FASTQ files, extract barcodes and unique molecular identifiers (UMI), and align reads to the transcriptome GRCm38 (mouse). This output was imported into the Seurat (v3) R toolkit for downstream analysis. Low-quality cells ( < 200 genes/cell, >10% mitochondrial genes, and >10% red cell genes) for each sample were excluded. Moreover, we used Single-Cell Remover of Doublets (Scrublet) to remove empty droplets or multiplets. All CD45+ immune cells were clustered as described67. As a result, 6, 232 cells (Ctrl group) with a median of 1172 detected genes per cell and 7, 633 cells (LC427 group) with a median of 954 detected genes per cell were selected for principal component analysis (PCA). The top 30 dimensions resulting from the principal component analysis (PCA) were adopted for auto-clustering analyses using Loupe Browser 6. Then, t-distributed Stochastic Neighbor Embedding (t-SNE) was performed using default parameters for visualization in two dimensions. The clustering results were visualized with a t-SNE scatter plot including 19 distinct clusters. 9 major clusters in the two-dimensional tSNE map were identified by mapping canonical marker genes: Cd3a, Cd4 (CD4+ T cells); Cd3a, Cd8a, Mki67- (Mki67- CD8+ T cells); Cd3a, Cd8a, Mki67+ (Mki67+ CD8+ T cells); Cd3a, Cd4, Foxp3 (Tregs); Cd3a, Ncr1, Gzmb (NKT cells); Itgax, Ccr9, Siglech, Cd209a (pDC cells); Itgax, Cd103, Batf3, Clec9a, Cd8a, Xcr1, Flt3 (cDC1 cells); Itgax, Itgam, Cd209a, Sirpa (cDC2 cells); Ly6c2, Itgam, Ccr2, Cxcl10 (Monocytes). The gene expression profiling of CD8+ T cells was performed through Gene Set Enrichment Analysis (GSEA) using the Hallmark gene signature collection from mSigDB.
Serum cytokines measurement
The serum levels of CXCL1, IL-6, TNF-α and IFN-γ from CT26 tumor-bearing mice and dextran sulfate sodium (DSS)-induced colitis model with vehicle or LC427 treatment were assessed using the Mouse CXCL1/KC ELISA Kit (Catalog: RK00038), Mouse IL-6 ELISA Kit (Catalog: RK00008), Mouse TNF-alpha ELISA Kit (Catalog: RK00027), and Mouse IFN-gamma ELISA Kit (IFNG) (Catalog: RK00019) (ABclonal, China).
Treg-mediated CD8+ T cell suppression assay and CFSE labeling
Treg cells and CD8+ T cells were separated respectively with the MojoSort™ Mouse CD4+ CD25+ Regulatory T Cell Isolation Kit (catalog number 480137; BioLegend, San Diego, CA) and MojoSort™ Mouse CD8+ T Cell Isolation Kit (catalog number 480008; BioLegend, San Diego, CA) from spleen cell suspensions. Mouse Treg cells were treated with 10 μM LC427 or DMSO in T Cell Expansion Medium (Meilune, Dalian Bergolin Biotechnology Co., Ltd, China) supplemented with 100 IU penicillin and 100 mg/ml streptomycin at 37 °C and 5% CO2 for 24 h. Treg cells were washed with PBS after treated with LC427 or DMSO for 24 h. CD8 + T cells were labeled with eBioscience™ Cell Proliferation Dye eFluor™ 450 (catalog number 65-0842-90; Thermo Fisher Scientific), cultured with Treg cells treated with LC427 or DMSO in T Cell Expansion Medium supplemented with 100 IU penicillin and 100 mg/ml streptomycin at 37 °C and 5% CO2 for and activated with Dynabead Mouse T-Activator CD3/CD28 (Life Technologies) for 72 h prior to analysis via flow cytometry.
DSS-induced colitis model and treatment
Acute colitis was induced by adding 3% DSS (MP Biomedicals, USA) to the drinking water for 6-7 days. All mice were distributed in 4 groups (ten animals for each group): Ctrl (sterilized tap water), 3% DSS, 3% DSS + LC427, 3% DSS+anti-PD1 mAb, and 3% DSS+anti-CTLA4 mAb. 20% cyclodextrin solution was orally administered consecutively three days before the DSS administration in the Ctrl group and 3% DSS group. LC427 were orally administered consecutively three days before the DSS treatment in the 3% DSS + LC427 group. 5 mg/kg anti-CTLA4 mAb (clone 9D9, Bio X Cell, USA) were intraperitoneally injected thrice (on day -3, day 0, and day 3 before DSS administration). Mice weight was recorded daily from three days before DSS administration to harvesting mice. Mice were euthanized at the same time points through isoflurane anesthesia and cervical dislocation for the collection of serum, spleen, heart, liver, lung, and colon for further analysis. The hearts, lungs, colons, spleens, and livers from four groups were fixed and stained with hematoxylin and eosin (H&E).
Statistical analysis
Statistical tests employed with the number of replicates and independent experiments are indicated in the figure legends or text. Statistical analyses were performed in Prism 8 (GraphPad Software, Inc.), R, or SPSS 20.0 software. For two-group comparisons, a nonparametric two-way ANOVA followed by the Mann-Whitney U test was performed, and for comparison of more than two groups, a one-way ANOVA followed by Tukey’s multiple-comparison test was used, unless otherwise indicated in the figure legends. Analysis of Kaplan-Meier survival curves was performed with the use of the log-rank test. Data were presented as mean ± SD or mean ± SEM as indicated. P < 0.05 was indicated as statistically significant.
Reporting summary
Further information on research design is available in the Nature Portfolio Reporting Summary linked to this article.
Ethics Statement
All animal experimental procedures were performed following a protocol approved by the Institutional Animal Care and Use Committee of Shanghai General Hospital, Shanghai Jiao Tong University School of Medicine (Protocol: 2019-A012-01). All mice were kept in pathogen-free cages and provided with standard rodent chow and sterile water at the laboratory animal center of Shanghai General Hospital. Tumor growth was monitored regularly, and tumor dimensions were measured with digital calipers. When the volume of tumors approached 2000mm3, weight loss exceeded 20%, or tumors ulcerated, mice were euthanized, and survival time was recorded in all experiments.
Data availability
The single cell RNA-seq data generated in this study have been deposited in the Gene Expression Omnibus (GEO) database under accession code GSE297744. Gene expression profile data of 177 colon cancer patients are public data and publicly available in the GEO database under accession numbers GSE17536. The Proteomics data generated in this study have been deposited in PRIDE database under accession code PXD064363 (https://www.ebi.ac.uk/pride/archive/projects/PXD064363/private, Project accession: PXD064363, Token: 1aYecQC4iaLe). All data reported in this manuscript are available in the main text and supplementary information. Source data are provided with this paper.
References
Sharma, P. & Allison, J. P. The future of immune checkpoint therapy. Science 348, 56–61 (2015).
Wolchok, J. D. et al. Nivolumab plus ipilimumab in advanced melanoma. N. Engl. J. Med. 369, 122–133 (2013).
Sharma, P. & Allison, J. P. Immune checkpoint therapy: Forging ahead. Sci. Transl. Med. 14, eadf2947 (2022).
Sharma, P. et al. The next decade of immune checkpoint therapy. Cancer Discov. 11, 838–857 (2021).
Ganesh, K. et al. Immunotherapy in colorectal cancer: rationale, challenges and potential. Nat. Rev. Gastroenterol. Hepatol. 16, 361–375 (2019).
Wang, D. Y. et al. Fatal toxic effects associated with immune checkpoint inhibitors: a systematic review and meta-analysis. JAMA Oncol. 4, 1721–1728 (2018).
Morad, G., Helmink, B. A., Sharma, P. & Wargo, J. A. Hallmarks of response, resistance, and toxicity to immune checkpoint blockade. Cell 184, 5309–5337 (2021).
Sullivan, R. J. & Weber, J. S. Immune-related toxicities of checkpoint inhibitors: mechanisms and mitigation strategies. Nat. Rev. Drug Discov. 21, 495–508 (2022).
Schadendorf, D. et al. Pooled analysis of long-term survival data from Phase II and Phase III Trials of Ipilimumab in unresectable or metastatic melanoma. J. Clin. Oncol. 33, 1889–1894 (2015).
Larkin, J. et al. Combined Nivolumab and Ipilimumab or Monotherapy in Untreated Melanoma. N. Engl. J. Med. 373, 23–34 (2015).
Weber, J. et al. Adjuvant Nivolumab versus Ipilimumab in Resected Stage III or IV Melanoma. N. Engl. J. Med. 377, 1824–1835 (2017).
Tawbi, H. A. et al. Combined Nivolumab and Ipilimumab in Melanoma Metastatic to the Brain. N. Engl. J. Med. 379, 722–730 (2018).
Motzer, R. J. et al. Nivolumab plus Ipilimumab versus Sunitinib in Advanced Renal-Cell Carcinoma. N. Engl. J. Med. 378, 1277–1290 (2018).
Rudd, C. E., Taylor, A. & Schneider, H. CD28 and CTLA-4 coreceptor expression and signal transduction. Immunol. Rev. 229, 12–26 (2009).
Janman, D. et al. Regulation of CTLA-4 recycling by LRBA and Rab11. Immunology 164, 106–119 (2021).
Lo, B. et al. Patients with LRBA deficiency show CTLA4 loss and immune dysregulation responsive to abatacept therapy. Science 349, 436–440 (2015).
Lo, B. et al. AUTOIMMUNE DISEASE. Patients with LRBA deficiency show CTLA4 loss and immune dysregulation responsive to abatacept therapy. Science 349, 436–440 (2015).
Martinez Jaramillo, C. & Trujillo-Vargas, C. M. LRBA in the endomembrane system. Colomb. Med. 49, 236–243 (2018).
Alkhairy, O. K. et al. Spectrum of Phenotypes Associated with Mutations in LRBA. J. Clin. Immunol. 36, 33–45 (2016).
Jamee, M. et al. Comprehensive comparison between 222 CTLA-4 haploinsufficiency and 212 LRBA deficiency patients: a systematic review. Clin. Exp. Immunol. 205, 28–43 (2021).
Habibi, S. et al. Clinical, Immunologic, and Molecular Spectrum of Patients with LPS-Responsive Beige-Like Anchor Protein Deficiency: A Systematic Review. J. Allergy Clin. Immunol. Pract. 7, 2379–2386.e2375 (2019).
Kiykim, A. et al. Abatacept as a Long-Term Targeted Therapy for LRBA Deficiency. J. Allergy Clin. Immunol. Pract. 7, 2790–2800.e2715 (2019).
Rowshanravan, B., Halliday, N. & Sansom, D. M. CTLA-4: a moving target in immunotherapy. Blood 131, 58–67 (2018).
Egen, J. G., Kuhns, M. S. & Allison, J. P. CTLA-4: new insights into its biological function and use in tumor immunotherapy. Nat. Immunol. 3, 611–618 (2002).
Zhang, Y. et al. Hijacking antibody-induced CTLA-4 lysosomal degradation for safer and more effective cancer immunotherapy. Cell Res. https://doi.org/10.1038/s41422-019-0184-1 (2019).
Magistrelli, G. et al. A soluble form of CTLA-4 generated by alternative splicing is expressed by nonstimulated human T cells. Eur. J. Immunol. 29, 3596–3602 (1999).
Oaks, M. K. et al. A native soluble form of CTLA-4. Cell Immunol. 201, 144–153 (2000).
Arce Vargas, F. et al. Fc Effector Function Contributes to the Activity of Human Anti-CTLA-4 Antibodies. Cancer Cell 33, 649–663.e644 (2018).
Wei, S. C., Duffy, C. R. & Allison, J. P. Fundamental mechanisms of immune checkpoint blockade therapy. Cancer Discov. 8, 1069–1086 (2018).
Wei, S. C. et al. Distinct Cellular Mechanisms Underlie Anti-CTLA-4 and Anti-PD-1 Checkpoint Blockade. Cell 170, 1120–1133.e1117 (2017).
Mittal, A. K. et al. Role of CTLA4 in the proliferation and survival of chronic lymphocytic leukemia. PloS one 8, e70352 (2013).
Greenlee, J. D. & King, M. R. A syngeneic MC38 orthotopic mouse model of colorectal cancer metastasis. Biol. Methods Protoc. 7, bpac024 (2022).
Zhong, W. et al. Comparison of the molecular and cellular phenotypes of common mouse syngeneic models with human tumors. BMC Genomics 21, 2 (2020).
Zhou, Y. et al. Intestinal toxicity to CTLA-4 blockade driven by IL-6 and myeloid infiltration. J. Exp. Med. 220, https://doi.org/10.1084/jem.20221333 (2023).
Perez-Ruiz, E. et al. Prophylactic TNF blockade uncouples efficacy and toxicity in dual CTLA-4 and PD-1 immunotherapy. Nature 569, 428–432 (2019).
Wang, F., Yin, Q., Chen, L. & Davis, M. M. Bifidobacterium can mitigate intestinal immunopathology in the context of CTLA-4 blockade. Proc. Natl. Acad. Sci. USA 115, 157–161 (2018).
Wang, T. et al. Probiotics Lactobacillus reuteri Abrogates Immune Checkpoint Blockade-Associated Colitis by Inhibiting Group 3 Innate Lymphoid Cells. Front. Immunol. 10, 1235 (2019).
Moreno-Corona, N. C. et al. Lipopolysaccharide-responsive beige-like anchor acts as a cAMP-dependent protein kinase anchoring protein in B cells. Scand. J. Immunol. 92, e12922 (2020).
Martins, F. et al. Adverse effects of immune-checkpoint inhibitors: epidemiology, management and surveillance. Nat. Rev. Clin. Oncol. 16, 563–580 (2019).
Capparelli, C. & Aplin, A. E. Packing a Punch against PD-L1. Cancer Discov. 12, 1413–1415 (2022).
Mitsuiki, N., Schwab, C. & Grimbacher, B. What did we learn from CTLA-4 insufficiency on the human immune system?. Immunol. Rev. 287, 33–49 (2019).
Egg, D. et al. Therapeutic options for CTLA-4 insufficiency. J. Allergy Clin. Immunol. 149, 736–746 (2022).
Gamez-Diaz, L. & Grimbacher, B. Immune checkpoint deficiencies and autoimmune lymphoproliferative syndromes. Biomed. J. 44, 400–411 (2021).
Verma, N., Burns, S. O., Walker, L. S. K. & Sansom, D. M. Immune deficiency and autoimmunity in patients with CTLA-4 (CD152) mutations. Clin. Exp. Immunol. 190, 1–7 (2017).
Snyder, A. et al. Genetic Basis for Clinical Response to CTLA-4 Blockade in Melanoma. N. Engl. J. Med. https://doi.org/10.1056/NEJMoa1406498 (2014).
Yofe, I. et al. Anti-CTLA-4 antibodies drive myeloid activation and reprogram the tumor microenvironment through FcgammaR engagement and type I interferon signaling. Nat. Cancer 3, 1336–1350 (2022).
Simpson, T. R. et al. Fc-dependent depletion of tumor-infiltrating regulatory T cells co-defines the efficacy of anti-CTLA-4 therapy against melanoma. J. Exp. Med. 210, 1695–1710 (2013).
Sharma, A. et al. Anti-CTLA-4 immunotherapy does not deplete FOXP3(+) regulatory T cells (Tregs) in human cancers. Clin. Cancer Res. 25, 1233–1238 (2019).
He, B. et al. Antibiotic-modulated microbiome suppresses lethal inflammation and prolongs lifespan in Treg-deficient mice. Microbiome 7, 145 (2019).
He, B. et al. Resetting microbiota by Lactobacillus reuteri inhibits T reg deficiency-induced autoimmunity via adenosine A2A receptors. J. Exp. Med. 214, 107–123 (2017).
Dahal, L. N., Barker, R. N. & Ward, F. J. The Soluble Isoform of CTLA-4 Correlates with Interferon-alpha Activity in Systemic Lupus Erythematosus. J. Rheumatol. 47, 302–304 (2020).
Dahal, L. N., Schwarz, H. & Ward, F. J. Hiding in plain sight: soluble immunomodulatory receptors. Trends Immunol. 39, 771–774 (2018).
Ward, F. J. et al. The soluble isoform of CTLA-4 as a regulator of T-cell responses. Eur. J. Immunol. 43, 1274–1285 (2013).
Osaki, M. & Sakaguchi, S. Soluble CTLA-4 regulates immune homeostasis and promotes resolution of inflammation by suppressing type 1 but allowing type 2 immunity. Immunity 58, 889–908.e813 (2025).
Kennedy, P. T. et al. Soluble CTLA-4 attenuates T cell activation and modulates anti-tumor immunity. Mol. Ther. 32, 457–468 (2024).
Kumar, R., Yoneda, J., Fidler, I. J. & Dong, Z. GM-CSF-transduced B16 melanoma cells are highly susceptible to lysis by normal murine macrophages and poorly tumorigenic in immune-compromised mice. J. Leukoc. Biol. 65, 102–108 (1999).
Zhang, L. et al. Inhibition of UBA6 by inosine augments tumour immunogenicity and responses. Nat. Commun. 13, 5413 (2022).
Kasashima, H. et al. Mouse model of colorectal cancer: orthotopic co-implantation of tumor and stroma cells in cecum and rectum. STAR Protoc. 2, 100297 (2021).
Dixon, A. S. et al. NanoLuc Complementation Reporter Optimized for Accurate Measurement of Protein Interactions in Cells. ACS Chem. Biol. 11, 400–408 (2016).
Cheng, K. C. & Inglese, J. A coincidence reporter-gene system for high-throughput screening. Nat. Methods 9, 937 (2012).
Li, T. et al. TIMER2.0 for analysis of tumor-infiltrating immune cells. Nucleic Acids Res. 48, W509–W514 (2020).
Jiang, P. et al. Signatures of T cell dysfunction and exclusion predict cancer immunotherapy response. Nat. Med. 24, 1550–1558 (2018).
Smith, J. J. et al. Experimentally derived metastasis gene expression profile predicts recurrence and death in patients with colon cancer. Gastroenterology 138, 958–968 (2010).
Tang, Z., Kang, B., Li, C., Chen, T. & Zhang, Z. GEPIA2: an enhanced web server for large-scale expression profiling and interactive analysis. Nucleic Acids Res. 47, W556–W560 (2019).
Nunes, N. S. et al. Therapeutic ultrasound attenuates DSS-induced colitis through the cholinergic anti-inflammatory pathway. EBioMedicine 45, 495–510 (2019).
Huang, B. et al. Mucosal profiling of pediatric-onset Colitis and IBD reveals common pathogenics and therapeutic pathways. Cell 179, 1160–1176.e1124 (2019).
Ishizuka, J. J. et al. Loss of ADAR1 in tumours overcomes resistance to immune checkpoint blockade. Nature 565, 43–48 (2019).
Acknowledgements
We thank Dr. Xiangliang Yuan for helpful comments. These studies were supported by The National Natural Science Foundation of China (81974256, B.H.; 82173870, B.H.; 82002424, X.G.; 82272874 Y.L.), Shenzhen High-level Hospital Construction Fund (B.H.), and Shanghai Science Foundation (21ZR1452100 Y.L.).
Author information
Authors and Affiliations
Contributions
B.H. proposed the conception, conceived the project, guided the experimental design, and wrote the manuscript. C.W., S.Z., D.J., G.Y., and D.X. guided the experimental design. X.G., L.Y., L.Z., L.J., M.M., J.H., Y.Y., F.B., Y.S., G.S., J.Z., S.L., Y.C., and D.M., performed all the experiments and data analysis. All authors contributed to the editing of the manuscript.
Corresponding authors
Ethics declarations
Competing interests
The authors declare no competing interests.
Peer review
Peer review information
Nature Communications thanks Yung-An Huang and the other anonymous reviewer(s) for their contribution to the peer review of this work. A peer review file is available.
Additional information
Publisher’s note Springer Nature remains neutral with regard to jurisdictional claims in published maps and institutional affiliations.
Source data
Rights and permissions
Open Access This article is licensed under a Creative Commons Attribution-NonCommercial-NoDerivatives 4.0 International License, which permits any non-commercial use, sharing, distribution and reproduction in any medium or format, as long as you give appropriate credit to the original author(s) and the source, provide a link to the Creative Commons licence, and indicate if you modified the licensed material. You do not have permission under this licence to share adapted material derived from this article or parts of it. The images or other third party material in this article are included in the article’s Creative Commons licence, unless indicated otherwise in a credit line to the material. If material is not included in the article’s Creative Commons licence and your intended use is not permitted by statutory regulation or exceeds the permitted use, you will need to obtain permission directly from the copyright holder. To view a copy of this licence, visit http://creativecommons.org/licenses/by-nc-nd/4.0/.
About this article
Cite this article
Ge, X., Yu, L., Zhang, L. et al. Targeting LRBA triggers CTLA4 degradation and antitumor immunity for cancer immunotherapy. Nat Commun 17, 623 (2026). https://doi.org/10.1038/s41467-025-67365-5
Received:
Accepted:
Published:
Version of record:
DOI: https://doi.org/10.1038/s41467-025-67365-5









