Abstract
Growing evidence indicates that host behaviors are regulated by the gut-brain interaction. In honeybees (Apis mellifera), a critical defensive behavior is the sting extension reflex. However, it remains unclear how the gut microbiota affects aversive learning and memory of this behavior. Here we demonstrate that the normal gut microbiota contributes to aversive learning and memory of the sting extension reflex in honeybees. Metabolomics analysis reveals that the gut microbiota affects tyrosine metabolism of the gut and hemolymph. Oral reintroduction of Enterococcus faecium or Enterococcus faecalis restores aversive learning and memory of microbiota-free honeybees, with an increase in their brain dopamine levels by supplying exogenous tyrosine. Conversely, applying fluphenazine, which decreases brain dopamine levels, weakens aversive learning and memory of honeybees in normal hives. These findings provide insights into the role of gut bacteria in regulating aversive learning and memory in honeybees, highlighting beneficial effects of the gut microbiota on the cognitive behaviors of social insects.
Similar content being viewed by others
Introduction
In mammals, including humans, numerous studies have revealed that microbial communities in the gastrointestinal tract can interact with the neural signaling system in the brain, which is well-known as the gut-brain axis1,2,3. A causal relationship between gut microbiota and neurodegenerative disorders has also been elucidated4. Accordingly, understanding the mechanisms underlying gut and brain interactions is essential for advancing our knowledge of neurological diseases4. In contrast to the complex and diverse gastrointestinal bacteria in mammals, honeybees possess relatively simple and specific gut microbial communities, which are more accessible for isolation, cultivation, and manipulation in vitro5. These characteristics position honeybees as an appropriate model to investigate the gut-brain axis and its influences on the behaviors of social organisms6,7.
In natural environments, the ability of animals to adaptively respond to external stimuli noticeably increases their opportunities for survival and evolutionary fitness8. Varying behavioral paradigms, including aggression, evasion, and defense strategies, illustrate how animals endeavor to tackle intricate ecological challenges for population and habitat viability8,9. In the genus Apis, honeybees (Apis mellifera) cope with external harassment, such as wasps, by engaging in vigilant activities, manifested by flapping wings, releasing pheromones, and extending sting10,11,12. During the defense process, honeybees associate danger signals with specific odors and differentiate the odors of various predators, both of which are essential for the occurrence of the sting extension reflex (SER)10. Noteworthily, SER, also known as stinging behavior, is the most severe and effective form of defensive behavior in honeybees10. Under laboratory conditions, SER has been widely used in the olfactory associative conditioning paradigm to assess aversive learning and memory in honeybees. This method has also been demonstrated as a canonical behavioral approach for evaluating honeybee defensive behavior10,11,13.
Recent studies have shown that enhanced appetitive reward conditioning in the visual and olfactory modalities of bees can be attributed to an increase in beneficial gut metabolites, such as lysophosphatidic acid14, indole derivatives15, and anandamide16. These promotive effects are further influenced by gut symbiotic bacteria like Lactobacillus apis14,15 or Gilliamella apicola16. Moreover, gut microbiota is shown to regulate honeybee social behavior and their social network structure by influencing amino acid metabolism and chromatin accessibility in the brain7. Further investigation reveals that gut microbiota also modulate brain neurotransmitters, which are central to behavioral regulation3,17,18,19. For example, dopamine has been shown to affect aversive olfactory learning and memory in honeybees13,20. Increased dopamine levels in the brain are linked to the metabolization of tyrosine and levodopa (L-dopa) into dopamine21,22,23. Findings in mice have also provided valuable mechanistic insights into how gut microbiota influences dopamine dynamics. Oral supplementation with Enterococcus faecium or Enterococcus faecalis24,25 has been shown to significantly increase brain dopamine levels and improve behavioral symptoms in Parkinson’s disease mice21,22,23. However, it remains unknown whether the gut-brain axis plays a role in modulating aversive learning and memory of honeybees. Moreover, it is unclear if this modulation is mediated through gut microbiota-driven regulation of metabolism and associated neural pathways.
Herein, we investigate the effects and underlying mechanisms of gut microbiota on aversive learning and memory of honeybees. It is found that gut microbiota modulates aversive learning and memory in honeybees, but does not affect innate stinging behavior to unconditioned noxious stimuli. Metabolomics analysis of gut and hemolymph samples reveals that normal gut microbiota has significant effects on tyrosine metabolism. Specifically, honeybee gut non-core bacteria Enterococcus faecium or Enterococcus faecalis are capable of improving aversive learning and memory of microbiota-free honeybees both in the absence and presence of exogenous tyrosine. Furthermore, applying fluphenazine (a dopamine receptor antagonist) to normal-hive honeybees causes a decrease in aversive learning and memory and brain dopamine levels. Our study provides evidence that gut microbiota modulates aversive learning and memory of honeybees, revealing the potential conservation mechanism of gut microbiota, including non-core bacteria, on host cognition.
Results
Normal gut microbial communities contribute to aversive learning and memory of honeybees
To determine whether gut microbiota modulates aversive learning and memory of honeybees, we first artificially established microbiota-free honeybees (MFB) as illustrated in Supplementary Fig. 1. The success of generating MFB was confirmed by real-time quantitative polymerase chain reaction (RT-qPCR), where the total 16S rRNA gene copies in MFB were less than 104 (Supplementary Fig. 2a), and corroborated by culture assays and 16S rRNA gene sequencing (Supplementary Fig. 2b), indicating successful maintenance of microbiota-free conditions. Whereas gut bacterial abundance of normal-hive honeybees (NHB) was significantly higher than that of MFB (Supplementary Fig. 2a, p < 0.0001), and gut microbial composition in NHB was more diverse than in MFB (Supplementary Fig. 2b). With these models successfully established, we subsequently investigated whether gut microbiota influences their aversive learning and memory by comparing SER of MFB and NHB (Fig. 1a). In the unconditioned stinging behavior assay, MFB showed a slightly lower tendency exhibiting innate SER in response to unconditioned isopentyl acetate (IPA) compared to NHB, but this difference did not reach statistical significance (Supplementary Fig. 3a, p = 0.1250). Next, to assess aversive learning and memory, the SER of honeybees trained with an electric shock-associated hexanol odor was examined, with high aversive learning and memory ability indicated if honeybees exhibited SER to conditioned hexanol. The results showed that SER percentage during aversive learning acquisition and acquisition index of NHB were significantly higher than those of MFB (Fig. 1b, p = 4.92 × 10−6; Fig. 1c, p = 0.0024). Moreover, NHB required fewer acquisition trials to acquire aversive learning compared to MFB (Fig. 1d, p = 0.0008). In the memory retrieval assay, the percentage exhibiting successful aversive memory in NHB was significantly higher than in MFB (Fig. 1e, p < 0.0001). These phenomena suggest that unconditioned stinging behavior per se is not affected by gut microbiota, whereas depletion of gut microbiota impairs aversive learning and memory in honeybees, as revealed by deficits in conditioned SER performance.
a The schematic illustration of the olfactory associative conditioning assay based on the sting extension reflex (SER) in honeybees. Honeybees are trained to learn to associate hexanol with electric shock and linalool with no electric shock in the aversive learning assay, subsequently used for the memory retrieval assay. Hexanol and linalool are conditioned stimuli (CS), which are respectively defined as CS + and CS-. b The SER percentage during aversive learning acquisition of microbiota-free honeybees (MFB), normal-hive honeybees (NHB), guard hindgut-colonized honeybees (HCB_Guard), and nurse hindgut-colonized honeybees (HCB_Nurse). The symbols of plus (+) and minus (-) respectively represent the response of honeybees to hexanol and linalool. Statistical analyses were conducted by binomial generalized linear mixed model (NHB vs. MFB, p = 4.92 × 10−6; HCB_Guard vs. MFB, p = 0.0003; HCB_Nurse vs. MFB, p = 0.1668; NHB vs. HCB_Guard, p = 0.1649; NHB vs. HCB_Nurse, p = 0.0032; HCB_Guard vs. HCB_Nurse, p = 0.1678). Data are shown in mean ± standard error of the mean (SEM). c, d (c) The acquisition index and (d) the acquisition trial of MFB, NHB, HCB_Guard, and HCB_Nurse in the aversive learning assay. Data were tested by one-way ANOVA test with Tukey’s multiple comparisons (Acquisition index, F(3, 20) = 6.6640, p = 0.0027; Acquisition trial, F(3, 20) = 7.6050, p = 0.0014). The center line across the box represents the median, and the lower and upper whiskers indicate the minima and maxima, respectively. Box boundaries are the 25th and 75th percentiles. e The successful and unsuccessful honeybee percentage of MFB, NHB, HCB_Guard, and HCB_Nurse in the memory retrieval assay. The percentage was tested using a two-sided Chi-squared test (NHB vs. MFB, χ2 = 19.0800, p < 0.0001; HCB_Guard vs. MFB, χ2 = 10.9800, p = 0.0009; HCB_Nurse vs. MFB, χ2 = 6.4200, p = 0.0113). Ten honeybees were randomly selected from each of 6 cages (n = 60 per group) (* p < 0.05, ** p < 0.01, *** p < 0.001). Source data are provided as a Source Data file.
To further examine whether reintroduction of gut microbiota to MFB could restore their aversive learning and memory, fecal microbiota transplantation, derived from hindgut substance of guard or nurse honeybees, was used to recover gut microbial communities (i.e., guard hindgut-colonized honeybees, HCB_Guard and nurse hindgut-colonized honeybees, HCB_Nurse)15 (Supplementary Fig. 1). And bacterial recolonization of HCB_Guard and HCB_Nurse was confirmed by RT-qPCR, showing the total 16S rRNA gene copies in HCB_Guard and HCB_Nurse were significantly higher than in MFB (Supplementary Fig. 2a, HCB_Guard vs. MFB, p < 0.0001; HCB_Nurse vs. MFB, p = 0.0002). In addition, a more abundant composition of gut microbiota in HCB_Guard and HCB_Nurse, similar to NHB, was observed as compared with MFB (Supplementary Fig. 2b), demonstrating successful reintroduction and colonization of gut microbiota. Aversive learning and memory in recolonized HCB_Guard and HCB_Nurse were tested further. In the unconditioned stinging behavior assay, there was no significant difference in the percentage of honeybees exhibiting SER to IPA among MFB, HCB_Guard, and HCB_Nurse (Supplementary Fig. 3a, HCB_Guard vs. MFB, p > 0.05; HCB_Nurse vs. MFB, p = 0.1906), indicating that gut microbiota does not affect the innate stinging behavior of honeybees to unconditioned odor stimulus. However, in the aversive learning and memory assays, SER percentage during aversive learning acquisition and acquisition index in HCB_Guard were significantly higher than in MFB (Fig. 1b, p = 0.0003; Fig. 1c, p = 0.0148). In addition, acquisition trials of HCB_Guard were significantly fewer than those of MFB (Fig. 1d, p = 0.0336). A significant increase in the percentage of honeybees exhibiting successful aversive memory in the memory retrieval assay was observed in HCB_Guard compared to MFB (Fig. 1e, p = 0.0009). However, there was no significant difference in aversive learning between MFB and HCB_Nurse (Fig. 1b, p = 0.1668; Fig. 1c, p = 0.2132; Fig. 1d, p = 0.2630). The percentage of successful HCB_Nurse in the memory retrieval assay was significantly higher than that of MFB (Fig. 1e, p = 0.0113). Hence, these results indicate that fecal microbiota transplantation, particularly from guard honeybees, can effectively restore aversive learning and memory of MFB.
In order to explore whether differences in gut microbiota could influence the physiological status of honeybees and subsequently affect their aversive learning and memory, the survival rates of MFB, HCB_Guard, and HCB_Nurse were measured. No significant difference in the survival rate among these groups was found (Supplementary Fig. 4, HCB_Guard vs. MFB, p = 0.1754; HCB_Nurse vs. MFB, p = 0.2609). To further examine whether differences in aversive learning and memory were related to the voltage sensitivity of MFB, NHB, HCB_Guard, and HCB_Nurse, SER were tested at different voltage intensities. Here too, no significant difference in the SER percentage to 7.5 V voltage stimulation was found among these honeybees (Supplementary Fig. 5a, b, NHB vs. MFB, p = 0.1029; HCB_Guard vs. MFB, p = 0.0684; HCB_Nurse vs. MFB, p = 0.2167), showing that gut microbiota does not affect the innate stinging behavior of honeybees to unconditioned electric shock. These results indicate that variations in aversive learning and memory of honeybees are not induced by physiological status or external voltage stimuli. Consequently, our findings suggest that normal gut microbial communities are indeed contributive to establishing aversive learning and memory in honeybees.
Gut microbiota modulates tyrosine metabolism in the hindgut and hemolymph of honeybees
Gut microbiota can interact with the host nervous system via their metabolites, thereby influencing host behavior3,16. Given the great difference in aversive learning and memory between MFB and NHB, we hypothesized that this disparity could be attributed to the modulation of specific metabolic pathways by gut microbiota. Therefore, the hindgut metabolomics of MFB and NHB were compared to identify the metabolic mechanisms through which gut microbiota modulate aversive learning and memory of honeybees. The PCA result of hindgut metabolites showed a clear distinction in metabolic profiles between MFB and NHB (Fig. 2a). A total of 2370 metabolites were significantly altered, with 1267 up-regulated and 1103 down-regulated metabolites in NHB relative to MFB. KEGG pathway enrichment analysis of these differential metabolites showed the top 10 KEGG enriched pathways, which were mainly associated with amino acid metabolism, including cysteine and methionine metabolism, D-amino acid metabolism, tyrosine metabolism, glycine, serine, and threonine metabolism, arginine and proline metabolism, and tryptophan metabolism (Fig. 2b). We focused on tyrosine metabolism due to its role in dopamine synthesis, which is important for aversive learning and memory in honeybees13,20, and may explain the observed differences. The relative abundance of main metabolites in the tyrosine metabolic pathway was further examined (Fig. 2c). A significant reduction in the relative abundance of tyrosine, L-dopa, and tyramine was found in NHB compared with MFB (Fig. 2d, p < 0.0001; Fig. 2e, p < 0.0001; Fig. 2g, p = 0.0168). Prior studies have indicated that tyrosine metabolism is dependent on the intestinal bacteria21,22,23. In the absence of gut microbiota in MFB, precursor metabolites accumulated, possibly due to less efficient conversion of tyrosine and L-dopa to downstream metabolites. Conversely, the relative abundance of dopamine, 4-hydroxyphenylpyruvic acid, and 4-hydroxyphenylacetic acid in NHB was significantly higher than in MFB (Fig. 2f, p < 0.0001; Fig. 2h, p < 0.0001; Fig. 2i, p = 0.0446), suggesting that gut microbiota enhances tyrosine metabolism and boosts dopamine synthesis in the gut.
a Principal component (PC) analysis of hindgut metabolites of microbiota-free honeybees (MFB) and normal-hive honeybees (NHB). n = 8 for each. b The top 10 KEGG enrichment pathways of differential metabolites in the hindguts of MFB and NHB. The analysis of pathways was conducted by a two-sided hypergeometric test, with Benjamini-Hochberg corrected p-values (p < 0.05). c The main metabolites in the tyrosine metabolic pathway. If the relative abundance of metabolites in MFB is higher than in NHB, the metabolite is indicated in gray font in the rectangle. If the relative abundance of metabolites in MFB is lower than in NHB, the metabolite is indicated in red font in the rectangle. The enzyme is represented on the arrow: ArAT, aromatic amino acid aminotransferase; DDC, dopa decarboxylase; PorA, phenylpyruvate oxidoreductase A; TDC, tyrosine decarboxylase; TH, tyrosine hydroxylase. d–i The relative abundance of (d) tyrosine, (e) levodopa (L-dopa), (f) dopamine, (g) tyramine, (h) 4-hydroxyphenylpyruvic acid, and (i) 4-hydroxyphenylacetic acid in the hindguts of MFB and NHB. n = 8 for each. Statistical analyses were conducted by two-tailed student’s t test (tyrosine, t14 = 5.8120, p < 0.0001; L-dopa, t14 = 47.3400, p < 0.0001; dopamine, t14 = 13.9700, p < 0.0001; tyramine, t14 = 2.7130, p = 0.0168; 4-hydroxyphenylpyruvic acid, t14 = 12.7500, p < 0.0001; 4-hydroxyphenylacetic acid, t14 = 2.2060, p = 0.0446). The center line across the box represents the median, and the lower and upper whiskers indicate the minima and maxima, respectively. Box boundaries are the 25th and 75th percentiles. (* p < 0.05, ** p < 0.01, *** p < 0.001). Source data are provided as a Source Data file.
Metabolites from the intestinal tract can interact with the neural system via blood circulation through the gut-brain axis, thereby regulating host behaviors2,16. Accordingly, we hypothesized that gut microbiota affects hemolymph metabolite levels to modulate aversive learning and memory of honeybees. To further test this hypothesis, we analyzed the hemolymph metabolomics of MFB and NHB. Consistent with hindgut findings, the PCA result showed a clear distinction in metabolic profiles of hemolymph between MFB and NHB (Fig. 3a). There were 1260 significant differential metabolites, with 624 up-regulated and 636 down-regulated metabolites in NHB compared to MFB. KEGG pathway enrichment analysis of these differential metabolites showed that the top 10 enriched pathways included several related to amino acid metabolism, such as beta-alanine metabolism, lysine degradation, phenylalanine, tyrosine, and tryptophan biosynthesis, arginine and proline metabolism, and tyrosine metabolism (Fig. 3b). Given dopamine involved in aversive learning and memory of honeybees, further investigation was performed into principal metabolites within the tyrosine metabolic pathway (Fig. 3c). There was a significant elevation in the relative abundance of tyrosine, L-dopa, dopamine, and 4-hydroxyphenylpyruvic acid in NHB compared to MFB (Fig. 3d, p = 0.0017; Fig. 3e, p = 0.0104; Fig. 3f, p < 0.0001; Fig. 3h, p < 0.0001), which was possibly due to metabolites in the gut entering the hemolymph. In contrast, the abundance of tyramine in hemolymph was slightly lower in NHB relative to MFB (Fig. 3g, p = 0.0830), which aligned with the reduced levels of tyramine in the hindgut of NHB (Fig. 2g, p = 0.0168), indicating the tyramine synthesis pathway was inhibited in NHB. In addition, 4-hydroxyphenylacetic acid was not detected in the hemolymph of either group.
a Principal component (PC) analysis of hemolymph metabolites of microbiota-free honeybees (MFB) and normal-hive honeybees (NHB). n = 8 for each. b The top 10 KEGG enrichment pathways of differential metabolites in the hemolymph of MFB and NHB. The analysis of pathways was conducted by a two-sided hypergeometric test, with Benjamini-Hochberg corrected p-values (p < 0.05). c The main metabolites in the tyrosine metabolic pathway. If the relative abundance of metabolites in MFB is higher than in NHB, the metabolite is indicated in gray font in the rectangle. If the relative abundance of metabolites in MFB is lower than in NHB, the metabolite is indicated in red font in the rectangle. The black font in the dotted rectangle indicates undetected metabolites. The enzyme is represented on the arrow: ArAT aromatic amino acid aminotransferase, DDC dopa decarboxylase, PorA phenylpyruvate oxidoreductase A, TDC tyrosine decarboxylase, TH tyrosine hydroxylase. d–h The relative abundance of (d) tyrosine, (e) L-dopa, (f) dopamine, (g) tyramine, and (h) 4-hydroxyphenylpyruvic acid in the hemolymph of MFB and NHB. n = 8 for each. Statistical analyses were conducted by two-tailed student’s t test or two-tailed Mann-Whitney test (tyrosine, t14 = 3.8580, p = 0.0017; L-dopa, U = 8.0000, p = 0.0104; dopamine, t14 = 10.4600, p < 0.0001; tyramine, U = 15.0000, p = 0.0830; 4-hydroxyphenylpyruvic acid, t14 = 6.5930, p < 0.0001). The center line across the box represents the median, and the lower and upper whiskers indicate the minima and maxima, respectively. Box boundaries are the 25th and 75th percentiles. (* p < 0.05, ** p < 0.01, *** p < 0.001). Source data are provided as a Source Data file.
In summary, metabolomics analysis revealed significantly higher dopamine levels in the hindgut and hemolymph of NHB compared to MFB (Fig. 2f, p < 0.0001; Fig. 3f, p < 0.0001), indicating the importance of normal gut microbial communities for dopamine biosynthesis. Moreover, it was found that no significant difference in the relative abundance of serotonin in the hindgut and hemolymph of NHB and MFB (Supplementary Fig. 6a, p = 0.1936; Supplementary Fig. 6b, p = 0.5558). The octopamine was not detected in the hindgut and hemolymph of NHB and MFB. Therefore, these findings demonstrate that gut microbiota positively influences the tyrosine metabolic pathway, particularly dopamine signaling, in the gut and hemolymph of honeybees.
Enterococcus monocolonization enhances aversive learning and memory of honeybees
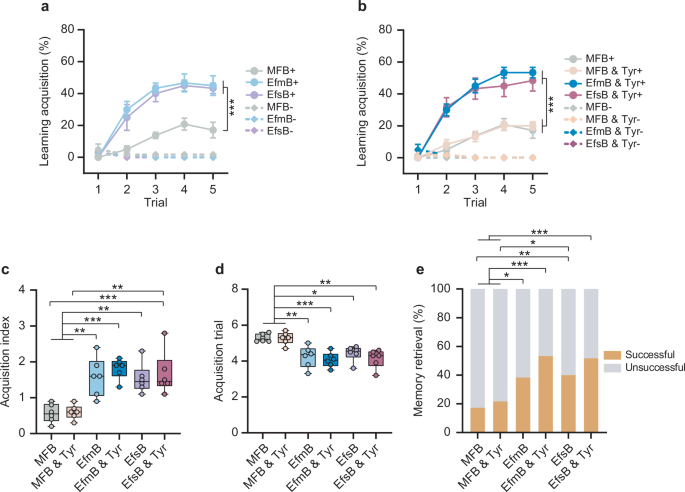
Studies have suggested that Enterococcus faecium and Enterococcus faecalis can effectively convert tyrosine and L-dopa into dopamine through the catalysis of tyrosine decarboxylase21,22,23. As illustrated by the behavioral and metabolomics results above, we hypothesized that gut microbiota may modulate aversive learning and memory of honeybees by regulating tyrosine metabolism, especially influencing dopamine signaling. We further examined whether Enterococcus faecium and Enterococcus faecalis, isolated from honeybee guts, could restore impaired aversive learning and memory of MFB. These two bacterial strains were found to contain the gene encoding tyrosine decarboxylase, as detected through PCR and agarose gel electrophoresis imaging in Supplementary Fig. 7. Oral administration of Enterococcus faecium and Enterococcus faecalis to MFB was used to generate Enterococcus faecium–colonized honeybees (EfmB) and Enterococcus faecalis–colonized honeybees (EfsB). The gut bacterial load in EfmB and EfsB was higher than in MFB (Supplementary Fig. 2a, EfmB vs. MFB, p = 0.3394; EfsB vs. MFB, p = 0.3382). In addition, 16S rRNA gene sequencing also confirmed successful colonization of Enterococcus faecium and Enterococcus faecalis in honeybee hindguts (Supplementary Fig. 2b). The relative abundance of Enterococcus in EfmB and EfsB was higher than in MFB (Supplementary Fig. 2c, EfmB vs. MFB, p = 0.0182; EfsB vs. MFB, p = 0.2017).
After successfully rearing Enterococcus monocolonized honeybees for 14 days, aversive learning and memory of EfmB and EfsB were compared with those of MFB (Fig. 4). For unconditioned stinging behavior, no significant difference was observed in the percentage of honeybees that exhibited SER to IPA among MFB, EfmB, and EfsB (Supplementary Fig. 3b, EfmB vs. MFB, p = 0.0800; EfsB vs. MFB, p > 0.05), showing that Enterococcus monocolonization does not affect the innate stinging behavior of honeybees to unconditioned odor stimulus. In the aversive learning and memory assays, compared to MFB, both EfmB and EfsB showed significantly higher SER percentage during aversive learning acquisition (Fig. 4a, EfmB vs. MFB, p = 3.77 × 10−5; EfsB vs. MFB, p = 2.60 × 10−5), greater acquisition index (Fig. 4c, EfmB vs. MFB, p = 0.0022; EfsB vs. MFB, p = 0.0038), and required fewer acquisition trials to acquire aversive learning (Fig. 4d, EfmB vs. MFB, p = 0.0030; EfsB vs. MFB, p = 0.0229). Aversive memory retrieval was markedly improved in EfmB and EfsB compared to MFB (Fig. 4e, EfmB vs. MFB, p = 0.0107; EfsB vs. MFB, p = 0.0064). Notably, the survival rates and SER percentage to electric shock (7.5 V) in EfmB and EfsB were comparable to those of MFB (Supplementary Fig. 4, EfmB vs. MFB, p = 0.0602; EfsB vs. MFB, p = 0.9902; Supplementary Fig. 5, EfmB vs. MFB, p = 0.4080; EfsB vs. MFB, p = 0.4080), again suggesting that the observed differences in aversive learning and memory were not elicited by physiological factors or electric stimuli. Therefore, these results demonstrate that Enterococcus faecium and Enterococcus faecalis can indeed restore aversive learning and memory of MFB.
a The SER percentage during aversive learning acquisition of microbiota-free honeybees (MFB), Enterococcus faecium-colonized honeybees (EfmB), and Enterococcus faecalis-colonized honeybees (EfsB). b The SER percentage during aversive learning acquisition of MFB, MFB supplied with tyrosine (MFB & Tyr), EfmB supplied with tyrosine (EfmB & Tyr), and EfsB supplied with tyrosine (EfsB & Tyr). The symbols of plus (+) and minus (-) respectively represent the response of honeybees to hexanol and linalool. The MFB data of (a, b) are the same. Statistical analyses were conducted by binomial generalized linear mixed model (EfmB vs. MFB, p = 3.77 × 10−5; EfsB vs. MFB, p = 2.60 × 10−5; MFB & Tyr vs. MFB, p = 0.9950; EfmB & Tyr vs. MFB, p = 2.13 × 10−5; EfsB & Tyr vs. MFB, p = 9.95 × 10−5; EfmB & Tyr vs. MFB & Tyr, p = 1.87 × 10−5; EfsB & Tyr vs. MFB & Tyr, p = 1.09 × 10−4). Data are shown in mean ± SEM. c, d (c) The acquisition index and (d) the acquisition trial of honeybees in the aversive learning assay. Data were tested by one-way ANOVA test with Tukey’s multiple comparisons (Acquisition index, F(5, 30) = 11.1300, p < 0.0001; Acquisition trial, F(5, 30) = 9.8400, p < 0.0001). The center line across the box represents the median, and the lower and upper whiskers indicate the minima and maxima, respectively. Box boundaries are the 25th and 75th percentiles. e The successful and unsuccessful honeybee percentage in the memory retrieval assay. Percentage was tested using two-sided Chi-squared test (MFB & Tyr vs. MFB, χ2 = 0.3680, p = 0.5441; EfmB vs. MFB, χ2 = 6.5130, p = 0.0107; EfmB & Tyr vs. MFB, χ2 = 16.7600, p < 0.0001; EfsB vs. MFB, χ2 = 7.4470, p = 0.0064; EfsB & Tyr vs. MFB, χ2 = 15.4100, p < 0.0001; EfmB vs. MFB & Tyr, χ2 = 3.9680, p = 0.0464; EfmB & Tyr vs. MFB & Tyr, χ2 = 12.8400, p = 0.0003; EfsB & Tyr vs. MFB & Tyr, χ2 = 4.7280, p = 0.0297; EfsB & Tyr vs. MFB & Tyr, χ2 = 11.6300, p = 0.0007). Ten honeybees were randomly selected from each of 6 cages (n = 60 per group) (* p < 0.05, ** p < 0.01, *** p < 0.001). Source data are provided as a Source Data file.
Subsequently, to further investigate whether Enterococcus faecium and Enterococcus faecalis could metabolize tyrosine to enhance aversive learning and memory of honeybees, we supplemented microbiota-free and Enterococcus monocolonized honeybees with 2 mg/mL L-tyrosine to generate MFB & Tyr, EfmB & Tyr, and EfsB & Tyr. The unconditioned stinging behavior results indicated no significant variation in SER to IPA among MFB, MFB & Tyr, EfmB & Tyr, and EfsB & Tyr (Supplementary Fig. 3b, MFB & Tyr vs. MFB, p = 0.4076; EfmB & Tyr vs. MFB, p = 0.0800; EfsB & Tyr vs. MFB, p > 0.05; EfmB & Tyr vs. MFB & Tyr, p = 0.3453; EfsB & Tyr vs. MFB & Tyr, p = 0.2462). This finding again suggests the stinging behavior to unconditioned IPA is not affected per se. For the aversive learning and memory assays, oral administration of tyrosine to MFB did not significantly improve their aversive learning and memory (Fig. 4b, MFB & Tyr vs. MFB, p = 0.9950; Fig. 4c, MFB & Tyr vs. MFB, p > 0.05; Fig. 4d, MFB & Tyr vs. MFB, p > 0.05; Fig. 4e, MFB & Tyr vs. MFB, p = 0.5441). In contrast to MFB and MFB & Tyr, Enterococcus monocolonized honeybees supplemented with tyrosine (EfmB & Tyr and EfsB & Tyr) exhibited significantly higher SER percentage during aversive learning acquisition (Fig. 4b, EfmB & Tyr vs. MFB, p = 2.13 × 10−5; EfsB & Tyr vs. MFB, p = 9.95 × 10−5; EfmB & Tyr vs. MFB & Tyr, p = 1.87 × 10−5; EfsB & Tyr vs. MFB & Tyr, p = 1.09 × 10−4), greater acquisition index (Fig. 4c, EfmB & Tyr vs. MFB, p = 0.0001; EfsB & Tyr vs. MFB, p = 0.0008; EfmB & Tyr vs. MFB & Tyr, p = 0.0002; EfsB & Tyr vs. MFB & Tyr, p = 0.0012), and required fewer acquisition trials (Fig. 4d, EfmB & Tyr vs. MFB, p = 0.0005; EfsB & Tyr vs. MFB, p = 0.0010; EfmB & Tyr vs. MFB & Tyr, p = 0.0006; EfsB & Tyr vs. MFB & Tyr, p = 0.0013). Moreover, memory retrieval results indicated that the percentage of honeybees that succeeded in aversive memory was markedly increased in EfmB & Tyr and EfsB & Tyr compared to MFB and MFB & Tyr (Fig. 4e, EfmB & Tyr vs. MFB, p < 0.0001; EfsB & Tyr vs. MFB, p < 0.0001; EfmB & Tyr vs. MFB & Tyr, p = 0.0003; EfsB & Tyr vs. MFB & Tyr, p = 0.0007). However, there was no significant difference in unconditioned stinging behavior and aversive learning and memory between Enterococcus-colonized honeybees (EfmB and EfsB) and Enterococcus-colonized honeybees supplied with tyrosine (EfmB & Tyr and EfsB & Tyr) (Supplementary Fig. 3b, Fig. 4a–e, p > 0.05), indicating that exogenous tyrosine supplementation has no significant enhanced effects on aversive learning and memory of Enterococcus-colonized honeybees (Fig. 4a–e, p > 0.05). To summarize, these results suggest that monocolonization of Enterococcus faecium or Enterococcus faecalis is sufficient to enhance aversive learning and memory of MFB, and thus, additional supplementation of tyrosine does not lead to further significant improvement at the behavioral level.
Fluphenazine administration impairs aversive learning and memory of honeybees
Dopamine, a main metabolite in the tyrosine metabolic pathway, serves as a brain neurotransmitter involved in aversive learning and memory of honeybees13,20. To further reveal potential implications of dopamine signaling, we administered a dopamine receptor agonist (6,7-ADTN) and antagonist (fluphenazine) to normal-hive honeybees, and then assessed their aversive learning and memory. The results of unconditioned stinging behavior showed that the percentage of honeybees exhibiting SER to IPA in 6,7-ADTN- and fluphenazine-treated honeybees was comparable to NHB (Supplementary Fig. 3c, 6,7-ADTN vs. NHB, p = 0.5119; Fluphenazine vs. NHB, p = 0.2112), indicating that neither drugs related to dopamine signaling affected the innate stinging behavior of honeybees to unconditioned odor stimulus. For the aversive learning and memory assays, compared to untreated NHB, 6,7-ADTN did not result in significant changes in aversive learning and memory (Fig. 5a–d, p > 0.05). However, fluphenazine significantly decreased SER percentage during aversive learning acquisition and acquisition index (Fig. 5a, p = 3.15 × 10−5; Fig. 5b, p = 0.0009), increased acquisition trials (Fig. 5c, p = 0.0020), and decreased the percentage of successful honeybees in the memory retrieval assay (Fig. 5d, p = 0.0059). These findings suggest that oral administration of dopamine receptor agonist 6,7-ADTN does not enhance aversive learning and memory, whereas the antagonist fluphenazine significantly weakens aversive learning and memory in normal-hive honeybees.
a The SER percentage during aversive learning acquisition of normal-hive honeybees (NHB), 6,7-ADTN-treated honeybees (6,7-ADTN), and fluphenazine-treated honeybees (Fluphenazine). The symbols of plus (+) and minus (-), respectively, represent the response of honeybees to hexanol and linalool. Statistical analyses were conducted by binomial generalized linear mixed model (6,7-ADTN vs. NHB, p = 0.9617; Fluphenazine vs. NHB, p = 3.15 × 10−5; 6,7-ADTN vs. Fluphenazine, p = 0.0949). Data are shown in mean ± SEM. b, c (b) The acquisition index and (c) the acquisition trial of NHB, 6,7-ADTN, and Fluphenazine in the aversive learning assay. Data were tested by one-way ANOVA test with Tukey’s multiple comparisons (Acquisition index, F(2, 15) = 15.2000, p = 0.0002; Acquisition trial, F(2, 15) = 13.5800, p = 0.0004). The center line across the box represents the median, and the lower and upper whiskers indicate the minima and maxima, respectively. Box boundaries are the 25th and 75th percentiles. d The successful and unsuccessful percentage of NHB, 6,7-ADTN, and Fluphenazine in the memory retrieval assay. The honeybee percentage was assessed using two-sided Chi-squared test (6,7-ADTN vs. NHB, χ2 = 0.0091, p = 0.9238; Fluphenazine vs. NHB, χ2 = 7.5810, p = 0.0059; 6,7-ADTN vs. Fluphenazine, χ2 = 8.1550, p = 0.0043). Ten honeybees were randomly selected from each of 6 cages (n = 60 per group). (* p < 0.05, ** p < 0.01, *** p < 0.001). Source data are provided as a Source Data file.
Gut microbiota influences dopamine levels in the honeybee brain
Based on the findings that gut microbiota modulate dopamine synthesis in the hindgut and hemolymph via tyrosine metabolism, we wanted to assess whether dopamine levels in honeybee brains were influenced by gut microbial communities, thereby impacting aversive learning and memory, given the crucial role of the nervous system in governing behavior. To investigate this hypothesis, we first measured brain dopamine levels in NHB and MFB, showing that brain dopamine levels in NHB were significantly higher than in MFB (Fig. 6a, p < 0.0001). Meanwhile, we also detected the levels of octopamine and serotonin in the brains of NHB and MFB, with no significant difference (Supplementary Fig. 8a, p = 0.8068; Supplementary Fig. 8b, p = 0.3102). These results indicate that normal gut microbiota is associated with higher dopamine levels in the honeybee brain.
a The brain dopamine level of microbiota-free honeybees (MFB, n = 24) and normal-hive honeybees (NHB, n = 25). Statistical analysis was conducted by a two-tailed Mann-Whitney test (U = 29.0000, p < 0.0001). b The brain dopamine level of honeybees, including MFB (n = 24), MFB supplied with tyrosine (MFB & Tyr, n = 20), Enterococcus faecium-colonized honeybees (EfmB, n = 15), EfmB supplied with tyrosine (EfmB & Tyr, n = 15), Enterococcus faecalis-colonized honeybees (EfsB, n = 13), and EfsB supplied with tyrosine (EfsB & Tyr, n = 13). Statistical analysis was conducted by using the Kruskal-Wallis test with Dunnett’s multiple comparisons (H = 58.8500, p < 0.0001). c The brain dopamine level of NHB (n = 25), honeybees treated with dopamine receptor agonist (6,7-ADTN, n = 23), and honeybees treated with dopamine receptor antagonist (Fluphenazine, n = 20). Data were analyzed by the Kruskal-Wallis test with Dunnett’s multiple comparisons (H = 18.2400, p = 0.0001). The center line across the box represents the median, and the lower and upper whiskers indicate the minima and maxima, respectively. Box boundaries are the 25th and 75th percentiles. (* p < 0.05, ** p < 0.01, *** p < 0.001). The MFB data of (a, b) are the same. The NHB data of (a, c) are the same. d Graphical summary showing non-core gut bacteria, Enterococcus faecium or Enterococcus faecalis, are sufficient to restore aversive learning and memory of microbiota-free honeybees, with an increase in brain dopamine level upon exogenous tyrosine supplementation. DDC dopa decarboxylase, TH tyrosine hydroxylase, TyrDC tyrosine decarboxylase. Source data are provided as a Source Data file.
We then recolonized MFB with Enterococcus faecium and Enterococcus faecalis, the bacteria known to metabolize tyrosine, to assess whether the restoration of impaired aversive learning and memory in MFB was linked to changes in brain dopamine levels induced by recolonization. Enterococcus monocolonization did not cause a significant variation in the brain dopamine levels of EfmB and EfsB as compared to MFB (Fig. 6b, EfmB vs. MFB, p > 0.05; EfsB vs. MFB, p = 0.0751), despite its ability to restore aversive learning and memory in MFB, suggesting that behavioral restoration by Enterococcus can occur even in the absence of detectable increases in brain dopamine levels. Since there exists the gene for encoding tyrosine decarboxylase (TyrDC), which can decarboxylate tyrosine and L-dopa to dopamine in Enterococcus faecium and Enterococcus faecalis (Supplementary Fig. 7), we further investigated whether Enterococcus faecium and Enterococcus faecalis could metabolize exogenously supplied tyrosine to synthesize more dopamine, thereby affecting brain dopamine levels in Enterococcus monocolonized honeybees. Supplementing MFB with tyrosine (MFB & Tyr) did not lead to significant changes in brain dopamine levels compared to MFB (Fig. 6b, p > 0.05), whereas an elevation in brain dopamine levels was observed in Enterococcus monocolonized honeybees supplied with tyrosine (Fig. 6b, EfmB & Tyr vs. MFB, p < 0.0001; EfsB & Tyr vs. MFB, p = 0.9777). Moreover, the level of brain dopamine in EfmB & Tyr and EfsB & Tyr was significantly higher than that of EfmB and EfsB (Fig. 6b, EfmB & Tyr vs. EfmB, p < 0.0001; EfsB & Tyr vs. EfsB, p < 0.0007). These results indicate that Enterococcus faecium and Enterococcus faecalis can metabolize exogenous tyrosine to increase brain dopamine levels in honeybees.
In addition, to further investigate whether brain dopamine levels are directly influenced by exogenous pharmacological treatments related to dopamine signaling, we measured brain dopamine levels of honeybees treated with the dopamine receptor agonist, 6,7-ADTN, or the antagonist, fluphenazine. There was no significant difference in brain dopamine levels between NHB and the 6,7-ADTN-treated honeybees (Fig. 6c, p = 0.4594); whereas fluphenazine treatment induced a significant reduction in brain dopamine levels (Fig. 6c, p < 0.0001), highlighting the pharmacological inhibitory effects of oral supplementation of fluphenazine. Taken together, these findings indicate that gut microbial communities are implicated in regulating brain dopamine levels in honeybees.
Discussion
This study reveals that gut microbiota modulates aversive learning and memory of honeybees. These effects may be indirectly mediated by dopamine signaling and are involved in alternative microbiota-dependent routes. However, the exact mechanism remains to be further elucidated. MFB exhibits significantly weaker aversive learning and memory than NHB, accompanied by lower dopamine levels in the hindgut, hemolymph, and brain. Monocolonization with non-core gut bacteria Enterococcus strains restores aversive learning and memory of MFB without increasing brain dopamine level. Administration of both Enterococcus and tyrosine to MFB increases brain dopamine levels, but does not further significantly enhance aversive learning and memory beyond what Enterococcus monocolonization. Furthermore, fluphenazine treatment is associated with reduced brain dopamine levels and impairs aversive learning and memory in NHB. However, gut microbiota does not affect the innate stinging behavior of honeybees to unconditioned noxious stimuli. Overall, our study demonstrates the modulatory role of gut microbiota, specifically non-core bacteria, on aversive learning and memory of honeybees (Fig. 6d), extending prior findings focused on core gut symbionts in learning and memory, revealing the possibility of broadly conserved microbial effects on host cognition.
Honeybees mainly rely on odors, such as alarm pheromone, to identify and distinguish predatory enemies from nestmates, subsequently performing a series of defensive behaviors10. The stinging behavior of honeybees is an integrated reaction mechanism designed to deter external threats such as natural enemies10. In our study, gut microbiota does not influence the native stinging behavior of honeybees to unconditioned noxious stimuli such as alarm pheromone IPA (Supplementary Fig. 3). One possible explanation is that stinging behavior represents the most extreme form of defensive behavior in honeybees and thus occurs at a relatively low baseline frequency (~ 20%) even under strong alarm stimulation10. This low baseline may limit the sensitivity of SER as a readout for innate defensive behavior in this context. However, when an odor associated with an aversive experience converts to a conditioned odor stimulus13, gut microbiota modulates aversive learning and memory components of SER in honeybees, indicating that gut microbial effects may specifically target aversive learning and memory components, rather than innate stinging behavior. Coincidentally, kinship identification in honeybees is predominantly influenced by colony-specific cuticular hydrocarbon profiles, which are shaped by genetic predisposition and environmental factors, wherein gut microbiota is, to some extent, a potential driving factor for the formation of odor profiles in different honeybee colonies10,26. Recent studies found a coexistence of nurse and forager honeybees in the same experimental cage, with similar cuticular hydrocarbons27,28,29, which may cause their difference in aversive learning and memory. In our study, the likelihood of false positives arising from skewed ratios of nurse and forager within individual cages was substantially reduced by random sampling, standardized rearing procedure, as well as independent and consistent behavioral results.
Currently, SER is a well-established behavioral paradigm to evaluate aversive learning and memory of honeybees under laboratory conditions13. In this assay, honeybees learn to associate an odor with an aversive electric shock, the gradual increase in SER percentage across repeated trials (Figs. 1b, 4a, b, 5a), indicating an enhanced perceptive capability of honeybees to danger signals after frequently encountering external threats13,30,31. Accordingly, the formation of aversive learning and memory may serve as a vigilant foundation for the initiation of defense or aggression in honeybees10. Aside from the genetic background, existing research reveals a complex relationship between honeybee aggression and health outcomes, exhibiting context-dependent duality32,33. Aggression may enhance colony defense32; however, excessive aggression will cause negative effects, such as accelerated aging under chronic stress33. Noteworthily, gut microbiota plays multi-dimensional regulatory roles in honeybee behavior and health34. Likewise, microbiota-free Drosophila melanogaster exhibits impaired inter-male aggressive behavior35. In our study, MFB also shows significantly weakened aversive learning and memory compared to NHB. Moreover, gut microbial depletion caused by antibiotic exposure impacts honeybee health, which might disturb the labor transition from nursing to foraging36. Together, these behavioral defects suggest that normal gut microbial communities play a promotive role in modulating host behavioral health, including aversive learning and memory of honeybees.
Our study demonstrates that fecal microbiota transplantation of guard honeybee hindgut substance or monocolonization with Enterococcus faecium and Enterococcus faecalis effectively recovers aversive learning and memory of MFB to a better level comparable to NHB (Figs. 1, 4). However, aversive learning and memory of HCB_Nurse were weaker than HCB_Guard (Fig. 1). Prior studies suggested the composition and abundance of gut microbiota are related to the division of labor in honeybees37. This enhanced aversive learning and memory of HCB_Guard may be induced by the exclusive microbial structure within the gut of guard honeybees37. Similar findings show supplementation with Lactobacillus plantarum to microbiota-free fruit flies restores normal aggressive behavior35. Cumulative evidence suggests that specific gut microbiota in honeybees is correlated with various behaviors14,15,16. Furthermore, Enterococcus faecium was involved in regulating the growth and development of honeybees and fruit flies38,39, while Enterococcus faecalis contributes to the recovery of social behavior in mice40. However, not all microbial interventions yield beneficial effects; pathogenic bacteria can adversely affect honeybee health and behavior34, as highlighted by a recent study where fecal microbiota originating from autistic children impaired olfactory learning and memory in honeybees41. These findings suggest the dual nature of microbial influences, highlighting both the promise of fecal microbiota transplantation as a treatment strategy and the need for caution to decrease potential risks.
Extensive studies have demonstrated that host behavior is regulated by the bidirectional communication between gut and brain, primarily through microbial metabolism involving amino acid and lipid pathways1,2,3,14,15,16. Gut microbial communities regulate the metabolism of intestinal neurotransmitters3,18,22,42, such as gamma-aminobutyric acid (GABA), serotonin, and dopamine, thereby influencing host brain functions, alleviating disease symptoms, and improving behavioral performance3,18,43. In honeybees, dopamine is an important neurotransmitter in regulating aversive learning and memory, avoidance learning, and fear-like behavior13,20,44,45. Similarly, in the aversive olfactory conditioning of Drosophila, odor cues can activate acetylcholinergic signaling46, while electric shock is mediated by dopaminergic neurons46,47. Our metabolomics analysis reveals that dopamine levels in the hindgut, hemolymph, and brain of MFB are significantly lower than those of NHB, while no significant difference in octopamine and serotonin levels between MFB and NHB, potentially accounting for the impaired aversive learning and memory of MFB. Given that octopamine and serotonin have been implicated in modulating innate stinging behavior in honeybees48,49,50, a significant change in dopamine levels in our study suggests that dopamine signaling influenced by gut microbiota may be involved in regulating aversive learning and memory13,20. Nonetheless, potential contributions from other neuromodulators can not be excluded and merit further investigation. The tyrosine-levodopa-dopamine pathway is implicated in neurodegenerative disorders such as Parkinson’s disease51,52. Defects in this pathway lead to motor abnormalities and cognitive impairments, manifested as a decline in learning and memory abilities53. We found that the relative abundance of L-DOPA in the hemolymph of NHB was significantly higher than that of MFB. Given that L-DOPA is a biosynthetic precursor of dopamine and may cross the hemolymph-brain barrier, this observation suggests a potential link between peripheral L-DOPA availability and brain dopamine level. A recent study also demonstrated that artificial supplementation with L-DOPA increases honeybee brain dopamine, which improves their fear responses and reward olfactory learning ability when confronted with a natural enemy like hornets45. These findings highlight that the dual promotive role of L-DOPA and dopamine in enhancing reward and aversive olfactory learning and memory in honeybees13,20,45,54.
Studies have determined that tyrosine and L-DOPA can be decarboxylated to produce dopamine due to the catalyzation of tyrosine decarboxylase encoded by the gene tyrdc from mammalian gut bacteria Enterococcus faecium and Enterococcus faecalis21,22,23. In our study, Enterococcus monocolonization into MFB is sufficient to restore their aversive learning and memory, but does not increase brain dopamine level, which may be attributed to the lack of exogenous precursors such as tyrosine and L-DOPA45. However, oral supplementation of Enterococcus strains along with exogenous tyrosine into MFB increases their brain dopamine level, slightly but not significantly improving their aversive learning and memory compared to Enterococcus monocolonization. The absence of further behavioral improvement despite elevated brain dopamine levels following supplementation with tyrosine suggests a potential behavioral ceiling effect. This discrepancy suggests that the restoration of aversive learning and memory by Enterococcus monocolonization is likely mediated through additional mechanisms beyond straightforward brain dopamine elevation. As evidenced by the cognitive dysfunction improvement induced by Enterococcus faecalis in olfactory bulbectomized mice via reinforced hippocampal neurogenesis55, the enhanced aversive learning and memory upon Enterococcus monocolonization may be due to the improvement of synaptic plasticity of the honeybee brain under the probiotic assistance of Enterococcus38,39, though the exact mechanism needs to be further explored. Similar findings have also been shown in Caenorhabditis elegans, where Enterococcus faecalis improves salt aversion learning through neuroprotective effects56. Moreover, gut microbiota-derived short-chain fatty acids (SCFAs) are known to influence neurotransmitter synthesis, synaptic function, and brain plasticity in mammals57,58, which may also play a role in modulating aversive learning and memory of honeybees. Despite current limitations of our data in identifying precise neural mechanisms of non-core gut bacteria Enterococcus in modulating aversive learning and memory of honeybees, our future studies will focus on examining peripheral-to-central communication pathways, neuroprotective modulation, and the potential role of microbial metabolites such as SCFAs.
To further explore the role of gut microbiota-associated dopamine signaling in aversive learning and memory, we conducted pharmacological interventions targeting dopamine receptors13. Administration of the D1/D2-like dopamine receptor antagonist, fluphenazine, to NHB significantly reduced brain dopamine levels and impaired aversive learning and memory of NHB. This pharmacological inhibitory finding is consistent with previous research that the reduction of SER percentage is induced by spiperone, a D2-like dopamine receptor antagonist13. Given that fluphenazine is widely used to block dopamine signaling, the observed reduction in aversive learning and memory in the fluphenazine-treated honeybees is likely due to dopamine receptor antagonism, though non-specific pharmacological effects of fluphenazine can not be ruled out. These antagonistic effects may involve direct interference with brain dopamine receptors through the circulatory system or decreased dopamine synthesis in the gut, subsequently indirectly affecting brain dopamine levels through gut-brain communication. In contrast, administration of dopamine receptor agonist 6,7-ADTN has no significant effect on brain dopamine level and aversive learning and memory, similar to the level of NHB. These results imply that there may be behavioral and biochemical ceiling effects. Specifically, dopamine baseline activity in NHB may already approach a functional ceiling for aversive learning and memory, consistent with previously reported ceiling effects of dopaminergic activation in insect models and vertebrates54. The exact mechanism requires further in-depth research to be clarified.
In conclusion, our findings indicate that gut microbiota, including non-core gut bacteria Enterococcus strains, can modulate aversive learning and memory of honeybees. While dopamine signaling may be indirectly involved, other microbiota-dependent pathways remain to be further explored. This potential modulatory mechanism differs from those reported in reward olfactory learning and memory based on the proboscis extension reflex (PER) in honeybees15,16, which is influenced by different metabolic pathways regulated by core gut bacteria: (i) Lactobacillus apis activates the aryl hydrocarbon receptor (AhR) by converting tryptophan into indole derivatives, subsequently improving reward learning and memory of honeybees15. (ii) Gilliamella apicola converts linoleic acid into anandamide, activating AmHsTRPA channels in glial cells and regulating the glutamate/GABA balance in the brain, thereby enhancing reward learning and memory of honeybees16. These findings profoundly inspire future exploration regarding the role of core gut bacteria in regulating aversive learning and memory of honeybees, highlighting the possibility of broadly conserved microbial effects on cognitive behavior of hosts, and demonstrating the ecological significance of normal gut microbial communities in protecting honeybee populations. More importantly, aversive learning and memory of MFB can be rescued by microbial reestablishment, thus indicating that artificial supplementation of specific bacteria will be a potential therapeutic strategy for neurodegenerative disorders59. Multiple lines of evidence have demonstrated that fecal microbiota transplantation has therapeutic potential for neuropsychiatric diseases such as autism, Alzheimer’s disease, and Parkinson’s disease, highlighting its role in restoring host fitness59. For instance, fecal microbiota transplantation reduces brain inflammation to protect dopaminergic neurons, subsequently improving the motor ability of Parkinson’s disease mouse models60. Unlike high-cost and time-consuming microbiota-free mammalian models, honeybees have the following advantages: easier establishment of MFB, simpler core gut microbial communities, and the standardized manipulation of gut microbial monocolonization5,6. Thus, future research could use honeybees as alternative model organisms for investigating the modulatory effect of fecal microbiota transplantation and gut-microbiota-brain axis on host health4,6,59.
Methods
The establishment of the honeybee model
Honeybees (Apis mellifera) in this study were supplied by the experimental apiary of the Institute of Apicultural Research, Chinese Academy of Agricultural Sciences. Three capped brood frames from three different healthy hives were placed in an incubator (35 °C, relative humidity 60% ± 5%) before manual pupae extraction to avoid the variation of environmental conditions and genetic interference. The pupae with darkened eyes (> 9 days of pupae) were manually extracted from the capped honeycombs over 3 consecutive days to ensure sufficient honeybees, and then cultivated under a germ-free incubator (35 °C, relative humidity 60% ± 5%) that was beforehand sterilized by ultraviolet light for 2 h. After eclosion (within 24 h), newly emerged honeybees were randomly allocated and maintained in specialized axenic cages (6 cages in each group, 40 honeybees in each cage) with sterile sucrose solution (50%, w/v) for one day. Subsequently, these honeybees were treated with different diets. Microbiota-free honeybees (MFB) were generated by the prior study with some modifications15. Honeybees were fed with sterile sucrose solution (50%, w/v) mixed with sterile 1 × phosphate buffer saline (PBS) (Solarbio, Beijing, China) at a 1:1 ratio for 2 days, and then were raised with sterile sucrose solution (50%, w/v) for 11 days. As SER is closely associated with defensive behavior, guard hindgut-colonized honeybees (HCB_Guard) were established using hindgut microbiota from guard honeybees responsible for colony defense. Ten hindguts of guard honeybees captured from the entrance of the native hive were homogenized in 5 mL sterile 1×PBS, combined with 5 mL sterile sucrose solution (50%, w/v). The hindgut mixture was fed to 1-day-old MFB for 2 days. Next, these honeybees were provided with a sterile sucrose solution (50%, w/v) for 11 days. As a comparison of different worker honeybee types, nurse hindgut-colonized honeybees (HCB_Nurse) were additionally reared in accordance with the establishment method of HCB_Guard, but fed on the hindgut homogenate of nurse honeybees for 2 days. For control comparison, normal-hive honeybees (NHB) were included. These newly emerged honeybees were collected, abdominally marked with a non-toxic red dye (POSCA, Tokyo, Uni Mitsubishi Pencil), and then reintroduced into a native hive for 14 days.
To determine the role of specific gut microbiota in modulating aversive learning and memory, monocolonized honeybees were generated. Enterococcus faecium and Enterococcus faecalis were isolated from honeybee guts and verified by 16S rRNA gene sequencing61. After cultivating in the de Man, Rogosa, and Sharpe (MRS) medium at 37 °C for 24 h, Enterococcus faecium or Enterococcus faecalis was resuspended with sterile 1 × PBS to OD600 nm = 1, and then mixed with sterile sucrose solution (50%, w/v) at a 1:1 ratio. The fresh mixture was daily supplied to 1-day-old MFB for 2 days to generate Enterococcus faecium–colonized honeybees (EfmB) or Enterococcus faecalis–colonized honeybees (EfsB). Subsequently, EfmB and EfsB were fed with a sterile sucrose solution (50%, w/v) for 11 days.
To evaluate the effect of tyrosine metabolism on aversive learning and memory and the metabolic capabilities of Enterococcus faecium and Enterococcus faecalis to tyrosine, microbiota-free and monocolonized honeybees were reared according to the above methods over the first three days, and then were orally treated with 2 mg/mL L-tyrosine (Sigma-Aldrich, Darmstadt, Germany) dissolved in sterile sucrose solution (50%, w/v) for 11 days62,63. These honeybees were correspondingly defined as (1) MFB & Tyr, (2) EfmB & Tyr, and (3) EfsB & Tyr.
The survival rates of MFB, HCB_Guard, HCB_Nurse, and monocolonized honeybees (EfmB and EfsB) were recorded for 14 consecutive days, where an additional 3 cages of honeybees in each group were reared for survival assay (n = 100 in total; 33 − 34 honeybees in each cage).
The detection of tyrosine decarboxylase in Enterococcus
Enterococcus faecium and Enterococcus faecalis were cultivated in 5 mL of MRS medium at 37 °C for 24 h. First, 1 mL of bacterial culture medium was collected, and then centrifuged at 10000 x g at 4 °C for 5 min. The total bacterial DNA was extracted using FastPure Blood/Cell/Tissue/Bacteria DNA Isolation Mini Kit (Vazyme, Nanjing, China) in accordance with the established manual. Subsequently, the bacterial DNA was amplified by the polymerase chain reaction (PCR) using the specific primers of tyrosine decarboxylase (tyrdc) (forward primer: TGGTGCCGCGCGGCAGCCATATGAAAAACGAAAAATTAGCAAAAG; reverse primer: TGGTGGTGGTGGTGCTCGAGTTATTTTACGTCGTAAATTTGTTC)21. Finally, the amplification production was used for the imaging of agarose gel electrophoresis.
Absolute quantification of honeybee gut bacterial load
To quantify the bacterial number in each type of honeybee, MFB (n = 10), NHB (n = 10), HCB_Guard (n = 6), HCB_Nurse (n = 6), and Enterococcus monocolonized honeybees (EfmB, n = 8; EfsB, n = 6) were randomly sampled from different cages. The bacterial load analysis of the individual honeybee gut was performed using RT-qPCR37,64. Absolute bacterial quantification was based on the standard curve constructed by a 10-fold serial dilution of eligible plasmids, ranging from 102 to 108 copies/μL37,64, which were produced by the 16S rRNA gene and pMD18−T (TaKaRa, Kusatsu, Japan). The bacterial DNA of individual honeybee gut was extracted by the CTAB method (CTAB lysis buffer, cetyl trimethyl ammonium bromide: β-mercaptoethanol, 500:1, 65 °C)65. The final concentration of DNA in the individual gut sample was approximately 100 ng/μL. Universal 16S rRNA gene primers (27 F: 5’-AGAGTTTGATCCTGGCTCAG-3’; 355 R: 5’-CTGCTGCCTCCCGTAGGAGT-3’) were utilized to amplify the 16S rRNA gene in each sample64. RT-qPCR was conducted on a LineGene 9600 instrument (BIOER, Hangzhou, China), employing a total reaction volume of 20 μL: 10 μL of TB Green Premix Ex Taq Ⅱ (TaKaRa, Kusatsu, Japan), 1 μL of DNA, 0.8 μL of forward primer, 0.8 μL of reverse primer, and 7.4 μL of nuclease-free water. The reaction conditions of RT-qPCR were as follows: initial denaturation at 95 °C for 30 s, followed by 40 cycles of denaturation at 95 °C for 5 s and annealing at 60 °C for 30 s, dissociation (95 °C for 15 s, 60 °C for 30 s, 95 °C for 15 s). Each sample in each reaction was performed technically in triplicate.
16S rRNA gene sequencing of the honeybee hindgut
To detect the composition and abundance of gut microbial communities, 16S rRNA gene sequencing was performed. The microbial DNA from individual hindgut was extracted using the CTAB method65, with a total of 6 hindguts from a randomly chosen honeybee in each of the 6 cages of MFB, NHB, HCB_Guard, HCB_Nurse, and Enterococcus monocolonized honeybees (EfmB and EfsB). The primer set 338 F (5’-ACTCCTACGGGAGGCAGCAG-3’) and 806 R (5’-GGACTACHVGGGTWTCTAAT-3’) was used for the V3-V4 region amplification of bacterial 16S rRNA genes66. The sequencing was conducted on an Illumina PE300 platform (Illumina, San Diego, USA). The raw sequencing data have been uploaded into the NCBI sequence read archive (SRA) database (Accession Number: PRJNA1189875).
Raw FASTQ files were filtered for quality with fastp (version 0.19.6) and merged by FLASH (version 1.2.7). The high-quality sequences were denoised using the DADA2 plugin (annotation method: Bayes, confidence level: 0.7) in the QIIME2 (version 2020.2), subsequently obtaining amplicon sequence variants (ASVs). To obtain species classification information corresponding to each ASV, the Ribosomal Database Project (RDP) classifier Bayesian algorithm was used for taxonomic analysis, and the selected database was Silva v138 (http://www.arb-silva.de). Based on the ASV results, bioinformatic analysis, including alpha and beta diversity, was performed by the Majorbio Cloud platform (https://cloud.majorbio.com)67.
Voltage sensitivity test of honeybees
To evaluate the sensitivity of honeybees to different voltage intensities68, 10 honeybees were randomly selected from each of 6 cages per group, with a total of 60 honeybees per group. Honeybees were mounted on a custom-made copper device, on which their stinger will extend when electrified. To ensure a normal physiological status, honeybees were fed with 10 µL sterile sucrose solution (50%, w/v) and were placed in a dark incubator for a 1 h interval. The voltage range tested included 2.5 V, 5 V, 7.5 V, 10 V, and 12.5 V. Each electric shock lasted for 3 s with a 5 min interval between successive stimulations to prevent adaptation. The SER occurrence of honeybees was recorded.
Unconditioned stinging behavior assay of honeybees
Defensive behavior in honeybees is often triggered by alarm pheromones or direct threats, with SER representing one such behavior10,11,13. The unconditioned stinging behavior was used to assess the innate stinging behavior of honeybees to unconditioned odor stimuli such as alarm pheromone. The 14-day-old honeybees were mounted on a customized copper device and subsequently stimulated with isopentyl acetate (IPA) (J&K Scientific, Beijing, China), which is the main component of the alarm pheromone. A 10 mL syringe containing filter paper (1 cm × 1 cm) immersed with 10 μL of IPA solution was used to stimulate honeybee antennae. Meanwhile, an air extractor was placed 20 cm away from the honeybee to eliminate residual odor. The duration of each odor was 6 s. The unconditioned stinging response of each honeybee to IPA was recorded during the odor representation. Ten honeybees were randomly selected from each of 6 cages per group, resulting in a total of 60 honeybees per group.
Aversive learning and memory assays in honeybees
The olfactory associative conditioning assay of SER was conducted to examine aversive learning and memory of honeybees, which is a widely used behavioral paradigm in controlled laboratory conditions11,13,20. According to a well-established method with some modifications13, the 14-day-old honeybees were mounted on our electrical conducting copper device. Based on prior research and our results of the voltage sensitivity test, a mild electric shock of 7.5 V was selected for the assay11,13. When shocked, honeybees exhibited a sting extension response (Fig. 1a). Given the role of odors as an alarm for triggering stinging behavior, hexanol (Sigma-Aldrich, Darmstadt, Germany) and linalool (Tokyo Chemical Industry, Tokyo, Japan) were used as conditioned stimuli (CS)13. Filter paper (1 cm × 1 cm) containing 10 μL of either hexanol or linalool was placed in a 10 mL syringe. To minimize odor interference, an air extractor was placed 20 cm from the honeybee. Aversive learning consisted of five trials, each comprising two sessions presented in a pseudorandom sequence: (1) exposure to hexanol (CS + ) for 6 s, with a 7.5 V electric shock during the last 2 s; and (2) exposure to linalool (CS-) for 6 s without an electric shock. The interval between stimuli was 10 minutes. Ten honeybees were randomly selected from each of 6 cages per group, resulting in a total of 60 honeybees per group. Honeybees that exhibited SER to hexanol at the first trial were discarded. Three parameters were used to assess aversive learning: (1) Aversive learning acquisition, the percentage of SER in each group, with higher values reflecting a stronger aversive learning ability to recognize and respond defensively to perceived threats; (2) Acquisition index, the number of trials in which honeybees exhibited SER during aversive learning, ranging from 0 to 4, with higher values indicating stronger aversive learning capability; and (3) Acquisition trial, the trial number at which honeybees first successfully associated hexanol with SER, indicating the speed of aversive learning in the SER. Honeybees that did not respond to hexanol or linalool during the five learning trials were assigned a hypothetical trial number of 6. These parameters were recorded in the first 4 s immediately following hexanol or linalool presentation. Successful aversive learning was defined by exhibiting SER to hexanol (CS + ) but not to linalool (CS-), ensuring specificity in the association of hexanol with electric shock. Responses were recorded as either 1 for a sting extension or 0 for no response. After aversive learning trials, memory retrieval was assessed 1 h later by re-exposing all honeybees to the conditioned stimuli (hexanol and linalool odor) for 6 s to evaluate their aversive memory. The number of honeybees exhibiting SER was recorded. All aversive learning and memory assays were conducted by at least 3 expert researchers within 3 days, following standardized protocols.
Untargeted metabolomics analysis of honeybee hindgut and hemolymph
The hindgut and hemolymph samples from MFB and NHB were analyzed using untargeted metabolomics with ultra-high performance liquid chromatography-tandem mass spectrometry (UHPLC-MS/MS) (Thermo Fisher Scientific, Waltham, USA), with eight replicates in each group. Each replicate consisted of 50 mg of hindgut or 100 μL of hemolymph, collected from multiple honeybees randomly selected from the 6 cages per group. Specifically, 50 mg of mixed hindgut sample was treated with 400 µL of methanol: water (4:1, v/v) solution. 100 µL of mixed hemolymph sample was treated using 400 µL of methanol: acetonitrile (1:1, v/v) solution. The mixtures were then sonicated at 40 kHz for 30 min at 5 °C, followed by centrifugation at 10000 x g at 4 °C for 15 min. Supernatants were transferred to sample vials for UHPLC-MS/MS analysis.
Each sample was injected at a volume of 2 µL into the HSS T3 column (100 mm × 2.1 mm; i.d., 1.8 µm) maintained at 40 °C. Eluent A consisted of 0.1% formic acid in water: acetonitrile (95:5, v/v). Eluent B consisted of 0.1% formic acid in acetonitrile: isopropanol: water (47.5:47.5:5, v/v). The eluent gradient changed according to the following conditions: 0 ~ 3.5 min, 0% ~ 24.5% B (flow rate: 0.4 mL/min); 3.5 ~ 5 min, 24.5% ~ 65% B (flow rate: 0.4 mL/min); 5 ~ 5.5 min, 65% ~ 100% B (flow rate: 0.4 mL/min); 5.5 ~ 7.4 min, 100% B (flow rate: 0.4 mL/min to 0.6 mL/min); 7.4 ~ 7.6 min, 100% ~ 51.5% B (flow rate: 0.6 mL/min); 7.6 ~ 7.8 min, 51.5% ~ 0% B (flow rate: 0.6 mL/min to 0.5 mL/min); 7.8 ~ 9 min, 0% B (flow rate: 0.5 mL/min to 0.4 mL/min); 9 ~ 10 min, 0% B (flow rate: 0.4 mL/min). The mass spectrometric data were collected using a Thermo UHPLC-Q Exactive HF-X Mass Spectrometer, equipped with an electrospray ionization (ESI) source operating in either positive or negative ion mode. Optimized MS parameters were as follows: heater temperature, 425 °C; capillary temperature, 325 °C; sheath gas flow rate, 50 arb; aux gas flow rate, 13 arb; ion-spray voltage floating (ISVF), − 3500 V in negative mode and 3500 V in positive mode, respectively; normalized collision energy, 20 - 40 - 60 V rolling for MS/MS. Full MS resolution was 60000, and MS/MS resolution was 7500. Data acquisition was performed in Data Dependent Acquisition (DDA) mode. The detection was carried out over a mass range of 70–1050 m/z.
Raw UHPLC-MS/MS data were processed using Progenesis QI software (Waters Corporation, Milford, USA). Metabolites were searched and identified from the main database (HMDB (http://www.hmdb.ca/), Metlin (https://metlin.scripps.edu/), and Majorbio Database), with metabolites detected in at least 80% of samples retained. Variables with a relative standard deviation (RSD) > 30% of quality control (QC) samples were removed. The principal component analysis (PCA) based on metabolite features was performed, and significantly differential metabolites were selected using variable importance in the projection (VIP) and p-value. Metabolites with VIP > 1 and p < 0.05 were defined as significantly differential metabolites. Differential metabolites were mapped onto the biochemical pathways using metabolic pathway enrichment analysis based on the Kyoto Encyclopedia of Genes and Genomes (KEGG) database (http://www.genome.jp/kegg/). Statistically significant pathways were identified using Fisher’s exact test. All data analyses were completed using the Majorbio cloud platform (https://cloud.majorbio.com)67.
Pharmacological administration for honeybees
To further examine the role of dopamine in aversive learning and memory of honeybees, 14-day-old NHB marked with dye were captured from their native hive. One hour before the aversive learning and memory assays, honeybees were orally administered 30 µL of 2 mg/mL of either dopamine receptor agonist 2-amino-6,7-dihydroxy-1,2,3,4-tetrahydronaphthalene hydrobromide (6,7-ADTN, Abcam, Cambridge, UK) or dopamine receptor antagonist fluphenazine dihydrochloride (Fluphenazine, MedChemExpress, Monmouth Junction, USA)54, and then used for the aversive learning and memory assays. Ten honeybees were randomly selected from each of 6 cages per group, resulting in a total of 60 honeybees per group.
Detection of biogenic amine in single honeybee brain
Following the aversive learning and memory assays, the level of biogenic amines, including dopamine (DA), octopamine (OA), and serotonin (5-HT) in the individual honeybee brain was analyzed using the Agilent 6495 Triple Quadrupole LC/MS system (Agilent, Santa Clara, USA). The dissected brain was treated with 200 µL of formic acid: acetonitrile (1:50, v/v) and homogenized by a tissue homogenizer (Cgrinder, Beijing, China) at 70 Hz for 60 s. The homogenate was sonicated at 40 kHz for 30 min at 4 °C, and then centrifuged at 10000 x g for 10 min at 4 °C. The supernatant was subsequently transferred to sample vials for LC/MS analysis. The chromatographic column was ZORBAX Eclipse Plus C18 (RRHD) (3.0 mm×150 mm, i.d., 1.8 μm) (Agilent, Santa Clara, USA), with an injection volume of 2 µL and a flow rate of 0.4 mL/min. Eluent A was 0.1% formic acid in water, and eluent B was acetonitrile. The gradient elution program was established as follows: 0 ~ 3 min, 95% A; 3 ~ 3.01 min, 95% ~ 20% A; 3.01 ~ 5 min, 20% A; 5 ~ 5.10 min, 20% ~ 95% A; 5.10 ~ 8 min, 95% A. The mass spectrometry programs were optimized as follows: sheath gas temperature, 350 °C; flow rate of sheath gas, 9 L/min; dry gas temperature, 290 °C; flow rate of dry gas, 11 L/min; nebulizer gas pressure, 310 kPa; fragmentor voltage: 380 V; capillary voltage, 3500 V. A multiple reaction monitoring (MRM) model was selected for sample detection69. The external standard method was exploited, using dopamine hydrochloride (Sigma-Aldrich, Darmstadt, Germany), octopamine hydrochloride (MedChemExpress, Monmouth Junction, USA), and serotonin hydrochloride (MedChemExpress, Monmouth Junction, USA) as the standard samples. Data collection and analysis were carried out using MassHunter software (Agilent, Santa Clara, USA).
Statistical analyses
The normality of the data was analyzed by the Shapiro-Wilk test. The gut bacterial load and the relative abundance of gut microbial communities were compared by the Kruskal-Wallis test with Dunnett’s multiple comparisons. The log-rank (Mantel-Cox) test was applied to analyze the survival rates of honeybees. The number of honeybees that extended SER to IPA was compared by a two-sided Chi-squared test. The SER percentage during aversive learning acquisition was analyzed by a binomial generalized linear mixed model (GLMM) with a logit link function based on the R package lme4 version 1.1-37 (https://CRAN.R-project.org/package=lme4). The group and trial number were set as fixed effects. The cage and honeybee were set as random effects. The acquisition index and the acquisition trial in aversive learning were analyzed by a one-way ANOVA test with Tukey’s multiple comparisons. The comparison of honeybee percentage in the memory retrieval assay was conducted by a two-sided Chi-squared test. The SER percentage in the voltage sensitivity test was compared with a one-way ANOVA test with Tukey’s multiple comparisons. The metabolite differences between MFB and NHB in the hindgut and hemolymph were compared with the two-tailed Student’s t test or the two-tailed Mann-Whitney test. The data regarding the levels of dopamine, octopamine, and serotonin in the brain were compared using the two-tailed Mann-Whitney test, two-tailed Student’s t test, Kruskal-Wallis test with Dunnett’s multiple comparisons, or one-way ANOVA test with Bonferroni’s multiple comparisons. Statistical analyses were conducted with GraphPad Prism 9 (GraphPad Software, San Diego, USA) and R (version 4.3.3, https://www.r-project.org/). Statistically significant differences were defined as * p < 0.05, ** p < 0.01, and *** p < 0.001.
Reporting summary
Further information on research design is available in the Nature Portfolio Reporting Summary linked to this article.
Data availability
All data supporting the findings of this study are available within the manuscript, supplementary files, and GitHub (https://github.com/RoyalJelly1995/The-data-analysis-and-plotting-using-the-GraphPad-Prism-9.0.git). The raw data of 16S rRNA gene sequencing in honeybee gut microbiota have been uploaded into the NCBI sequence read archive (SRA) database (Accession Number: PRJNA1189875) [https://www.ncbi.nlm.nih.gov/bioproject/PRJNA1189875]. The metabolomic data of honeybee hindgut and hemolymph have been uploaded into the MetaboLights database (https://www.ebi.ac.uk/metabolights/) (Accession Number: MTBLS11763 (hindgut) [https://www.ebi.ac.uk/metabolights/editor/MTBLS11763], MTBLS11761 (hemolymph) [https://www.ebi.ac.uk/metabolights/editor/MTBLS11761]). The LC/MS data from the honeybee brains have been deposited in Figshare (https://doi.org/10.6084/m9.figshare.30737849). Source data are provided in this paper.
Code availability
The R scripts generated for analyzing SER percentage during aversive learning acquisition based on GLMM have been deposited on GitHub at: https://github.com/RoyalJelly1995/The-analysis-of-SER-percentage-during-aversive-learning-acquisition-using-the-lme4-package-in-R.git.
References
Cryan, J. F. et al. The microbiota-gut-brain axis. Physiol. Rev. 99, 1877–2013 (2019).
Aburto, M. R. & Cryan, J. F. Gastrointestinal and brain barriers: unlocking gates of communication across the microbiota-gut-brain axis. Nat. Rev. Gastroenterol. Hepatol. 21, 222–247 (2024).
Strandwitz, P. Neurotransmitter modulation by the gut microbiota. Brain Res. 1693, 128–133 (2018).
Loh, J. S. et al. Microbiota-gut-brain axis and its therapeutic applications in neurodegenerative diseases. Sig. Transduct. Target. Ther. 9, 37 (2024).
Kwong, W. K. & Moran, N. A. Gut microbial communities of social bees. Nat. Rev. Microbiol. 14, 374–384 (2016).
Zheng, H. et al. Honey bees as models for gut microbiota research. Lab. Animal. 47, 317–325 (2018).
Liberti, J. et al. The gut microbiota affects the social network of honeybees. Nat. Ecol. Evol. 6, 1471–1479 (2022).
Wong, B. B. M. & Candolin, U. Behavioral responses to changing environments. Behav. Ecol. 26, 665–673 (2014).
Tseng, Y. T. et al. Defensive responses: behaviour, the brain and the body. Nat. Rev. Neurosci. 24, 655–671 (2023).
Nouvian, M., Reinhard, J. & Giurfa, M. The defensive response of the honeybee Apis mellifera. J. Exp. Biol. 219, 3505–3517 (2016).
Tedjakumala, S. R. & Giurfa, M. Rules and mechanisms of punishment learning in honey bees: the aversive conditioning of the sting extension response. J. Exp. Biol. 216, 2985–2997 (2013).
Breed, M. D., Guzmán-Novoa, E. & Hunt, G. J. Defensive behavior of honey bees: organization, genetics, and comparisons with other bees. Annu. Rev. Entomol. 49, 271–298 (2004).
Vergoz, V. et al. Aversive learning in honeybees revealed by the olfactory conditioning of the sting extension reflex. PLoS ONE 2, e288 (2007).
Li, L. et al. Gut microbiome drives individual memory variation in bumblebees. Nat. Commun. 12, 6588 (2021).
Zhang, Z. et al. Honeybee gut Lactobacillus modulates host learning and memory behaviors via regulating tryptophan metabolism. Nat. Commun. 13, 2037 (2022).
Zhong, Z. et al. Gut symbiont-derived anandamide promotes reward learning in honeybees by activating the endocannabinoid pathway. Cell Host Microbe 32, 1944–1958.e7 (2024).
Zhang, Z. et al. Distinct roles of honeybee gut bacteria on host metabolism and neurological processes. Microbiol. Spectr. 10, e02438–21 (2022).
Qu, S. et al. Gut microbiota modulates neurotransmitter and gut-brain signaling. Microbiol. Res. 287, 127858 (2024).
Hamamah, S. et al. Role of microbiota-gut-brain axis in regulating dopaminergic signaling. Biomedicines 10, 436 (2022).
Jarriault, D. et al. Dopamine release in mushroom bodies of the honey bee (Apis mellifera L.) in response to aversive stimulation. Sci. Rep. 8, 16277 (2018).
Maini Rekdal, V. et al. Discovery and inhibition of an interspecies gut bacterial pathway for levodopa metabolism. Science 364, eaau6323 (2019).
Wang, Y. et al. Oral berberine improves brain dopa/dopamine levels to ameliorate Parkinson’s disease by regulating gut microbiota. Signal Transduct. Target. Ther. 6, 77 (2021).
van Kessel, S. P. et al. Gut bacterial tyrosine decarboxylases restrict levels of levodopa in the treatment of Parkinson’s disease. Nat. Commun. 10, 310 (2019).
Hanchi, H. et al. The genus Enterococcus: between probiotic potential and safety concerns-an update. Front. Microbiol. 9, 1791 (2018).
Nascimento, L. C. S. et al. Probiotic potential and safety of enterococci strains. Ann. Microbiol. 69, 241–252 (2019).
Vernier, C. L. et al. The gut microbiome defines social group membership in honey bee colonies. Sci. Adv. 6, eabd3431 (2020).
Liberti, J. et al. Gut microbiota influences onset of foraging-related behavior but not physiological hallmarks of division of labor in honeybees. mBio 15, e01034-24 (2024).
Kwong, W. K. & Raymann, K. Is it me or is it you? Physiological effects of the honey bee microbiota may instead be due to host maturation. mBio 15, e02107–e02124 (2024).
Powell, J. E. et al. Lack of significant effect of gut microbiota on weight gain in newly emerged worker honeybee. R. Soc. Open Sci. 12, 242151 (2025).
Carcaud, J. et al. Odour aversion after olfactory conditioning of the sting extension reflex in honeybees. J. Exp. Biol. 212, 620–626 (2009).
Giurfa, M. et al. Olfactory conditioning of the sting extension reflex in honeybees: memory dependence on trial number, interstimulus interval, intertrial interval, and protein synthesis. Learn. Mem. 16, 761–765 (2009).
Wray, M. K., Mattila, H. R. & Seeley, T. D. Collective personalities in honeybee colonies are linked to colony fitness. Anim. Behav. 81, 559–568 (2011).
Perry, C. J. et al. Rapid behavioral maturation accelerates failure of stressed honey bee colonies. Proc. Natl. Acad. Sci. USA 112, 3427–3432 (2015).
Motta, E. V. S. & Moran, N. A. The honeybee microbiota and its impact on health and disease. Nat. Rev. Microbiol. 22, 122–137 (2024).
Jia, Y. et al. Gut microbiome modulates Drosophila aggression through octopamine signaling. Nat. Commun. 12, 2698 (2021).
Zhang, Z. et al. Antibiotic exposure alters the honeybee gut microbiota and may interfere with the honeybee behavioral caste transition. Insect Sci. 0, 1–17 (2024).
Martinson, V. G., Moy, J. & Moran, N. A. Establishment of characteristic gut bacteria during development of the honeybee worker. Appl. Environ. Microbiol. 78, 2830–2840 (2012).
Du, Y., Luo, S. & Zhou, X. Enterococcus faecium regulates honey bee developmental genes. Int. J. Mol. Sci. 22, 12105 (2021).
Li, Y. et al. Isolation of Enterococcus faecium and determination of its mechanism for promoting the growth and development of Drosophila. Sci. Rep. 13, 18726 (2023).
Wu, W. L. et al. Microbiota regulate social behaviour via stress response neurons in the brain. Nature 595, 409–414 (2021).
Li, Y. et al. The fecal microbiota from children with autism impact gut metabolism and learning and memory abilities of honeybees. Front. Microbiol. 14, 1278162 (2023).
Liu, Y. et al. Gut microbial metabolites of aromatic amino acids as signals in host-microbe interplay. Trends Endocrinol. Metab. 31, 818–834 (2020).
He, Y. et al. Microbiota-gut-brain axis in health and neurological disease: interactions between gut microbiota and the nervous system. J. Cell. Mol. Med. 28, e70099 (2024).
Agarwal, M. et al. Dopamine and octopamine influence avoidance learning of honey bees in a place preference assay. PLoS ONE 6, e25371 (2011).
Gu, G. et al. Bee fear responses are mediated by dopamine and influence cognition. J. Anim. Ecol. 00, 1–13 (2024).
Schwaerzel, M. et al. Dopamine and octopamine differentiate between aversive and appetitive olfactory memories in Drosophila. J. Neurosci. 23, 10495–10502 (2003).
Liu, C. et al. A subset of dopamine neurons signals reward for odour memory in Drosophila. Nature 488, 512–516 (2012).
Burrell, B. D. & Smith, B. H. Modulation of the honey bee (Apis mellifera) sting response by octopamine. J. Insect Physiol. 41, 671–680 (1995).
Tedjakumala, S. R., Aimable, M. & Giurfa, M. Pharmacological modulation of aversive responsiveness in honey bees. Front. Behav. Neurosci. 7, 221 (2014).
Nouvian, M. et al. Cooperative defence operates by social modulation of biogenic amine levels in the honey bee brain. Proc. Biol. Sci. B 285, 20172653 (2018).
Lotharius, J. & Brundin, P. Pathogenesis of Parkinson’s disease: dopamine, vesicles and α-synuclein. Nat. Rev. Neurosci. 3, 932–942 (2002).
Daubner, S. C., Le, T. & Wang, S. Tyrosine hydroxylase and regulation of dopamine synthesis. Arch. Biochem. Biophys. 508, 1–12 (2011).
Masato, A. et al. Impaired dopamine metabolism in Parkinson’s disease pathogenesis. Mol. Neurodegener. 14, 35 (2019).
Huang, J. et al. Food wanting is mediated by transient activation of dopaminergic signaling in the honey bee brain. Science 376, 508–512 (2022).
Takahashi, K. et al. Antidementia effects of Enterococcus faecalis 2001 are associated with enhancement of hippocampal neurogenesis via the ERK-CREB-BDNF pathway in olfactory bulbectomized mice. Physiol. Behav. 223, 112997 (2020).
Wu, Y. et al. Enterococcus faecalis SI-FC-01 enhances the stress resistance and healthspan of C. elegans via AKT signaling pathway. Sci. Rep. 15, 14454 (2025).
Dalile, B. et al. The role of short-chain fatty acids in microbiota-gut-brain communication. Nat. Rev. Gastroenterol. Hepatol. 16, 461–478 (2019).
O’Riordan, K. J. et al. Short chain fatty acids: microbial metabolites for gut-brain axis signalling. Mol. Cell. Endocrinol. 546, 111572 (2022).
Evrensel, A. & Ceylan, M. E. Fecal microbiota transplantation and its usage in neuropsychiatric disorders. Clin. Psychopharmacol. Neurosci. 14, 231–237 (2016).
Zhao, Z. et al. Fecal microbiota transplantation protects rotenone-induced Parkinson’s disease mice via suppressing inflammation mediated by the lipopolysaccharide-TLR4 signaling pathway through the microbiota-gut-brain axis. Microbiome 9, 226 (2021).
Mubarak, A. G. et al. Phenotypic and genotypic characterization of Enterococcus faecalis and Enterococcus faecium isolated from fish, vegetables, and humans. Sci. Rep. 14, 21741 (2024).
Sasaki, K. Nutrition and dopamine: an intake of tyrosine in royal jelly can affect the brain levels of dopamine in male honeybees (Apis mellifera L.). J. Insect Physiol. 87, 45–52 (2016).
Watanabe, T. & Sasaki, K. Regulation of dopamine production in the brains during sexual maturation in male honey bees. J. Insect Physiol. 132, 104270 (2021).
Powell, J. E. et al. Routes of acquisition of the gut microbiota of the honey bee Apis mellifera. Appl. Environ. Microbiol. 80, 7378–7387 (2014).
Kešnerová, L. et al. Disentangling metabolic functions of bacteria in the honey bee gut. PLoS Biol 15, e2003467 (2017).
Mori, H. et al. Design and experimental application of a novel non-degenerate universal primer set that amplifies prokaryotic 16S rRNA genes with a low possibility to amplify eukaryotic rRNA genes. DNA Res. 21, 217–227 (2013).
Ren, Y. et al. Majorbio Cloud: a one-stop, comprehensive bioinformatic platform for multiomics analyses. iMeta 1, e12 (2022).
Roussel, E. et al. Reappraising social insect behavior through aversive responsiveness and learning. PLoS ONE 4, e4197 (2009).
Davla, S. et al. An LC-MS/MS method for simultaneous analysis of up to six monoamines from brain tissues. J. Chromatogr. B 1216, 123604 (2023).
Acknowledgements
We thank Guodong Mu, Xiaofeng Xue, and Han Hu (Institute of Apicultural Research, Chinese Academy of Agricultural Sciences) for the detection of biogenic amines. This work was supported by the Chinese Academy of Agricultural Sciences (Elite Youth Program to Y.L.).
Author information
Authors and Affiliations
Contributions
W.F. and Y.L. designed the study. W.F., J.L., and T.A. performed the behavior experiments. W.F., L.Z., D.Z., and H.Z. performed the microbial assay. W.F. and Y.L. analyzed the data and wrote the manuscript. The manuscript was reviewed by W.F., P.D., D.L., Y.G., and Y.L. All authors read and approved the final version of the manuscript.
Corresponding authors
Ethics declarations
Competing interests
The authors declare no competing interests.
Peer review
Peer review information
Nature Communications thanks the anonymous reviewer(s) for their contribution to the peer review of this work. A peer review file is available.
Additional information
Publisher’s note Springer Nature remains neutral with regard to jurisdictional claims in published maps and institutional affiliations.
Source data
Rights and permissions
Open Access This article is licensed under a Creative Commons Attribution-NonCommercial-NoDerivatives 4.0 International License, which permits any non-commercial use, sharing, distribution and reproduction in any medium or format, as long as you give appropriate credit to the original author(s) and the source, provide a link to the Creative Commons licence, and indicate if you modified the licensed material. You do not have permission under this licence to share adapted material derived from this article or parts of it. The images or other third party material in this article are included in the article’s Creative Commons licence, unless indicated otherwise in a credit line to the material. If material is not included in the article’s Creative Commons licence and your intended use is not permitted by statutory regulation or exceeds the permitted use, you will need to obtain permission directly from the copyright holder. To view a copy of this licence, visit http://creativecommons.org/licenses/by-nc-nd/4.0/.
About this article
Cite this article
Feng, W., Zhang, L., Li, J. et al. Gut microbiota modulates aversive learning and memory of honeybees (Apis mellifera). Nat Commun 16, 11196 (2025). https://doi.org/10.1038/s41467-025-67586-8
Received:
Accepted:
Published:
Version of record:
DOI: https://doi.org/10.1038/s41467-025-67586-8








