Abstract
Bilirubin biosynthesis has long been constrained by low yields and poorly understood bottlenecks. Here, we report a fully in vitro pathway that converts heme to bilirubin with the titer of 1.7 g/L and 95.8%. Systematically, enzyme screening and mechanistic analysis reveal the hidden challenge: Fe²⁺-induced oxidative degradation of intermediates. We show that Fe²⁺ coordinates with deprotonated intermediates to trigger oxidative ring-opening degradation via O₂-mediated radical mechanism, as supported by DFT calculations indicating reduced HOMO-LUMO gap in Fe²⁺-ligand complexes. The degradation is mitigated through competitive iron chelation and protonation state modulation, improving yield to 80.1%. Furthermore, we have resolved heme-CO complexes blocking O₂ activation at heme oxygenase by introducing a carbon monoxide dehydrogenase to remove CO and restore enzyme activity. Coupled with NADPH-recycling via formate dehydrogenase, these interventions enable efficient, scalable bilirubin synthesis with a 20-fold improvement. Our work shows controlling inhibitory byproducts is critical for stabilizing heme-related pathways and as a generalizable framework for synthetic biology.
Similar content being viewed by others
Introduction
Bilirubin (BR), the principal bile pigment, was historically considered a metabolic waste product due to its pathological accumulation in conditions such as kernicterus and neonatal jaundice1,2,3. However, recent studies have revealed its beneficial physiological roles. BR possesses potent antioxidant activity, protecting lipids, proteins, and other biomolecules from oxidative stress4. Moderate serum BR levels are associated with reduced risks of cardiovascular and metabolic diseases3, and BR exerts neuroprotective effects by mitigating neuronal damage in the central nervous system5. Its anti-inflammatory, antioxidant, and antiviral properties have also been investigated in the context of COVID-19 treatment6. Furthermore, BR is the primary active compound in Calculus bovis, a traditional Chinese medicine with significant market value in China7.
Although BR is abundant in animal bile, conventional extraction from porcine or bovine sources is inefficient and cost-prohibitive, yielding only ~300 mg of BR per liter of bile8. Synthetic biology approaches have enabled enzymatic and de novo biosynthesis of tetrapyrrole compounds, including BR9,10. In nature, BR is derived from heme degradation: heme oxygenase (HO, EC 1.14.14.18) oxidizes heme to biliverdin (BV), which is subsequently reduced to BR by NADPH-dependent biliverdin reductase (BVR, EC 1.3.1.24)11,12,13,14,15 (Fig. 1a). HO isoforms exhibit regioselectivity by cleaving specific methylene bridges on the porphyrin ring to produce BV isomers (IXα–γ), but most BVRs selectively convert BV IXα into BR IXα—the biologically active form referred to hereafter as BR (Supplementary Fig. 1).
a Overall reaction pathway from heme to bilirubin (BR), catalyzed sequentially by heme oxygenase (HO) and biliverdin reductase (BVR). b Conformational dynamics of HO and its redox partner (RP) during electron transfer: the closed conformation enables electron transfer from NADPH to FMN, while the open conformation facilitates FMN-mediated electron delivery to the heme-bound HO. c Mechanistic steps of HO-catalyzed heme degradation, including O₂ activation and porphyrin ring cleavage, yielding biliverdin (BV), Fe²⁺, and carbon monoxide (CO). d Alternative forms of redox partners across species, including separate FAD- and FMN-containing proteins that mediate electron transfer via Fe–S clusters. e Structural architecture of BVR, highlighting the Rossmann-fold domain and binding pockets for NADPH and biliverdin. f Proposed mechanism for BV reduction by BVR, involving π-stacked BV molecules and NADPH-mediated hydride transfer. Referenced the crystal structure provided by PDB code: 1DVE (HO, https://doi.org/10.2210/pdb1DVE/pdb), 3ES9 (open conformation of CPR, https://doi.org/10.2210/pdb3ES9/pdb), 5URE (close conformation of CPR, https://doi.org/10.2210/pdb5URE/pdb), 6J79 (fusion protein of CPR and HO, https://doi.org/10.2210/pdb6J79/pdb), 5B3V (BVR, https://doi.org/10.2210/pdb5B3V/pdb), 1PDX ([Fe2-S2] cluster-binding protein, https://doi.org/10.2210/pdb1PDX/pdb), 1Q1R (FAD-dependent oxidoreductase, https://doi.org/10.2210/pdb1Q1R/pdb), 1AHN (Ferredoxin / Flavodoxin, https://doi.org/10.2210/pdb1AHN/pdb), 1FDR (Ferredoxin / Flavodoxin reductase, https://doi.org/10.2210/pdb1FDR/pdb).
HO-mediated heme degradation requires three equivalents of O₂ and seven equivalents of NADPH, but HO lacks intrinsic cofactor-binding domains. Instead, electron transfer is facilitated by redox partner proteins (RPs), which typically consist of a large NADPH/FAD-binding domain and a smaller FMN-binding domain16,17,18. In some organisms, these domains are distributed across separate proteins and use Fe–S clusters to shuttle electrons19,20,21 (Fig. 1d). RP conformational changes regulate their activity: the closed conformation transfers electrons from NADPH to FMN, while the open conformation enables FMN to reduce the heme-bound HO22 (Fig. 1b). Subsequent O₂ binding and activation trigger porphyrin ring cleavage, generating BV, Fe²⁺, and carbon monoxide (CO) as byproducts (Fig. 1c, Supplementary Fig. 2)16.
BVR is a nicotinamide-dependent oxidoreductase with a Rossmann-fold N-terminal domain23,24. Structural studies have revealed that two BV molecules bind in the BVR active site; the distal BV may serve as an electron relay during the reduction of the proximal BV to BR24 (Fig. 1e and 1f; Supplementary Fig. 3). De novo heme biosynthesis via metabolic engineering has been widely explored25,26,27,28, and redirection of metabolic flux toward BR using HO and BVR has been attempted29. However, the complexity of the biosynthetic pathway has limited yields, with the highest reported BR titer at just 75.5 mg/L30. Alternatively, a two-step enzymatic conversion of heme to BR holds greater promise. Although diverse HO sources have been explored—including plant31, bacterial32, and cyanobacterial33 enzymes—BV titers remain modest (up to 132 mg/L)31, and BVR-mediated BR production has reached only 325 mg/L34. Notably, one-pot enzymatic synthesis of BR from heme has not yet been realized.
Importantly, the tetrapyrrolic structures of BV and BR retain metal-chelating properties similar to heme35. Transition metal complexes such as BV–Cu²⁺ are prone to oxidative degradation36,37, and BR can form Ca²⁺ and Cu²⁺ complexes that generate reactive oxygen species (ROS), leading to its breakdown38,39. In particular, Fe²⁺, a byproduct of HO activity, may compromise the structural integrity of both BV and BR. Additionally, CO—another byproduct—has strong ligand-binding properties. Its polarized bond and high electron density at the carbon center allow it to outcompete O₂ for coordination with heme iron40. CO binding stabilizes heme–CO complexes, which inhibit the formation of O₂-activated catalytic intermediates, thus preventing substrate access and further enzymatic turnover. These mechanistic insights suggest that uncontrolled byproduct interactions may be a critical factor limiting BR biosynthesis yields, which currently remain in the milligram per liter range.
In this work, we have constructed a compact enzyme library through phylogenetic analysis to identify high-activity variants of HO, RP, and BVR, which have been heterologously expressed in E. coli BL21 (DE3). Truncation of hydrophobic regions improves the soluble expression of HO and RP. To overcome the biosynthetic bottlenecks, we employ computational modeling to elucidate key mechanisms of byproduct interference. Density functional theory (DFT) simulations reveal Fe²⁺-induced O₂ activation and radical-driven oxidative degradation of BV/BR. On the other hand, we provide additional theoretical insights into the CO inhibition phenomenon, which is known in the community. CO-heme binding substantially increases the free energy of heme–CO complexes, inhibiting formation of O₂-coordinated intermediates and blocking substrate access to the enzyme active site. Guided by these insights, we develop an optimized bilirubin biosynthesis system that integrates metal chelation, protonation state control, and enzymatic CO elimination. This strategy enables efficient gram-scale BR production, offering a robust platform for industrial-scale synthesis.
Results
Key enzyme selection for constructing the BR biosynthetic cascade
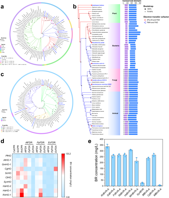
To establish an efficient in vitro BR biosynthetic pathway, we systematically selected and evaluated core enzymes responsible for the two-step conversion of heme to BR. In mammals and plants, two heme oxygenase (HO) isoforms—inducible HO-1 and constitutive HO-2—share high sequence and structural similarity, and a conserved catalytic mechanism41. Microorganisms typically encode a single HO isoform that catalyzes BR Ixα formation, although some bacteria harbor HugZ-family heme-degrading enzymes that yield alternative isomers, including BR IXβ and BR IXδ42. Redox partner proteins (RPs) supporting HO activity also vary across taxa: animals and fungi employ NADPH-cytochrome P450 oxidoreductases (CPRs; EC 1.6.2.4)43. whereas plants and bacteria use a two-component system comprising either a ferredoxin (FDX) or flavodoxin as the primary electron acceptor and a corresponding ferredoxin/flavodoxin-NADP⁺ reductase (FDR) for electron donation20,21.
Biliverdin reductase (BVR), which catalyzes the dependent reduction of biliverdin (BV) to BR, is broadly distributed among animals and bacteria. In animals, BVRs fall into two classes—BVR-A and BVR-B subfamilies—distinguished by their regioselectivity44,45. Most Bacterial BVRs predominantly generate BR IXα and occasionally utilize F₄₂₀H₂ as a cofactor in place of NADPH46.
To identify the most effective enzyme combinations for the heme-BV-BR cascade, we conducted phylogenetic analysis of HO (Fig. 2a), RP (Fig. 2b), and BVR (Fig. 2c), selecting a panel of evolutionarily diverse candidates with potential for high catalytic efficiency. These enzymes were heterologously expressed in E. coli BL21 (DE3) (Supplementary Fig. 4), purified, and evaluated in vitro.
a Phylogenetic tree of heme oxygenases (HOs) constructed to capture evolutionary diversity. b Phylogenetic analysis of redox partners (RPs), including both single- and two-component systems. c Phylogenetic analysis of biliverdin reductases (BVRs), encompassing both animal and bacterial isoforms. Enzymes selected for experimental screening are marked with red stars. d Activity screening of various HO-RP combinations for heme-to-biliverdin conversion; the combination of Rattus norvegicus HO-1 and CPR (RnHO-1/RnCPR) showed the highest BV yield. e Screening of BVRs for biliverdin-to-bilirubin conversion, with RnBVR exhibiting the highest catalytic efficiency, data are presented as means ± SD (n = 3 biological replicates). Source data are provided as a Source Data file.
For the heme-to-BV conversion step, we tested various HO-RP pairings. Among HO-RP combinations, Rattus norvegicus HO-1 (RnHO-1) paired with its native CPR (RnCPR) exhibited the highest catalytic efficiency in converting heme to BV, producing 53.2 mg/L BV within 10 minutes (Fig. 2d). For the subsequent BV-to-BR conversion, the R. norvegicus BVR-A isoform (RnBVR-A, hereafter referred to as RnBVR) achieved the best performance, generating 338 mg/L BR in 10 minutes (Fig. 2e). These results established RnHO-1, RnCPR, and RnBVR as a high-performing triad for reconstituting BR biosynthesis in vitro.
Solubility-boosting truncations of HO and CPR retain catalytic performance
The expression of full-length of RnHO-1 and its redox partner RnCPR in E. coli was initially poor, consistent with the predictions of membrane-associating regions within their sequences. Structural analysis revealed that the N-terminal residues 1–54 of RnCPR and the C-terminal residues 268–289 of RnHO-1 as highly hydrophobic domains likely responsible for membrane anchoring (Fig. 3a), in line with prior studies implicating these regions in endoplasmic reticulum localization47. To enhance expression, we implemented a progressive truncation strategy to remove these membrane-associated regions. Soluble expression levels increased in proportion to the truncation extent, with the fully truncated variants—RnHO-1Δ22 and RnCPRΔ54—exhibiting the highest expression levels (Fig. 3b).
a Hydrophobicity analysis of RnCPR and RnHO-1 reveals hydrophobic membrane-associating regions at the N-terminus of RnCPR (residues 1–54) and C-terminus of RnHO-1 (residues 268–289). These regions were systematically truncated to enhance soluble expression. b SDS-PAGE analysis of soluble expression levels in E. coli BL21 (DE3) shows increased expression with progressive truncation, with RnCPRΔ54 and RnHO-1Δ22 exhibiting the highest solubility, the experiment was independently repeated three times, with consistent results. c, Michaelis–Menten kinetic parameters (Km and kcat/Km) of wild-type and truncated RnHO-1 and RnCPR variants. All truncation mutants retain comparable catalytic efficiency. RnBVR is included as a control; kinetic parameters were not determined (N.D.) due to strong substrate inhibition. N.A., not applicable. Source data are provided as a Source Data file.
We next evaluated whether truncation affected enzymatic performance. After optimizing the RnCPR-to-RnHO-1 ratio for maximal catalytic activity (Supplementary Fig. 5), we assessed the kinetic properties of the truncated variants. During testing, decreased catalytic rates of HO and its variants were observed at higher heme concentration range. Consequently, the Michaelis-Menten equation incorporating a substrate inhibition term was employed for fitting, yielding kinetic parameters including Ki. All combinations of truncated RnHO-1 and RnCPR maintained comparable heme affinity (Km) and catalytic efficiency (kcat/Km) relative to their full-length counterparts (Fig. 3c and Supplementary Fig. 6), indicating that removal of membrane-associated domains did not compromise catalytic function. In contrast, strong substrate inhibition in the downstream reaction catalyzed by RnBVR prevented accurate kinetic modeling (Supplementary Fig. 7), underscoring the importance of enzyme-specific optimization strategies in cascade system design.
Byproduct as a hidden bottleneck in heme-based enzymatic cascades
Despite the use of cell lysates with equal concentrations of catalysts, the combination of RnHO-1Δ22 and RnCPRΔ54 exhibited a significantly faster reaction rate than the wild-type enzyme pair. However, an unexpected deviation from stoichiometric predictions was observed. Specially, while heme consumption and BV accumulation were anticipated to be directly proportional, at 80% substrate conversion, the BV yield only reached approximately 50%, with BV levels declining sharply as substrate consumption slowed (Fig. 4a). Notably, this issue was absent in the BVR-catalyzed BV-to-BR conversion, where reaction kinetics aligned with the expected pattern (Fig. 4b).
a Time-course analysis of biliverdin (BV) production from heme using wild-type enzymes and optimized truncation variants (RnHO-1Δ22/RnCPRΔ54), demonstrating enhanced catalytic performance of the engineered pair, data are presented as means ± SD with error bars connected sequentially to form error bands. (n = 3 biological replicates). b Time-dependent conversion of BV to bilirubin (BR) catalyzed by RnBVR, confirming efficient reductase activity, data are presented as means ± SD with error bars connected sequentially to form error bands. (n = 3 biological replicates). c One-pot enzymatic cascade converting heme to BR using the optimized RnHO-1Δ22/RnCPRΔ54 pair and RnBVR, illustrating seamless integration of the two-step pathway for bilirubin biosynthesis, data are presented as means ± SD with error bars connected sequentially to form error bands. (n = 3 biological replicates). Source data are provided as a Source Data file.
The faster reaction rate observed with RnHO-1Δ22/RnCPRΔ54 suggested high catalytic activity in the heme-to-BV step. However, the discrepancy in BV yield indicated the involvement of an additional factor influencing the reaction. Given that RnBVR demonstrated significantly higher specific activity (Fig. 3c), which catalyzed the subsequent BV-to-BR conversion, we hypothesized that the slower first step of the cascade (heme-to-BV) might be the bottleneck. To optimize reaction conditions and better balance cascade kinetics, we refined the experimental setup (Supplementary Fig. 8).
After optimizing conditions, we performed one-pot BR synthesis from heme. The heme conversion rate increased to 83.9% after 150 minutes, but the BR yield plateaued at 48.1% (Fig. 4c). This low yield could not be attributed to external factors, such as UV irradiation48 or ROS49 (e.g., H₂O₂), which are known to cause degradation of BR into byproducts like propentdyopents, as our reactions were conducted in the dark and without exogenous ROS. In contrast, the RnBVR-catalyzed reaction performed as expected, suggesting that the issue residues in the earlier heme-to-BV conversion step. We hypothesize that byproducts generated during this conversion, such as Fe²⁺ or CO, may destabilize BV or BR, thereby limiting the final BR yield.
Iron-induced activation of reactive intermediates drives oxidative degradation
We first explored the role of Fe²⁺, a byproduct of HO-catalyzed heme degradation, in promoting the reactivity and oxidative degradation of BR and its intermediate BV. Incubating a standard solution of BV and BR with Fe²⁺ under enzymatic reaction conditions (35 °C, pH 7.5) for 150 minutes led to the emergence of multiple unknown compounds, as detected by HPLC (Fig. 5a and 5b). This was accompanied by a significant alteration in the UV-Vis spectra (Supplementary Fig. 9), which correlated with a reduction in the peak areas of BV and BR. LC-MS analysis identified 13 potential degradation products (Supplementary Figs. 10–12).
a HPLC chromatograms showing the degradation of BV upon incubation with Fe²⁺, indicating stability loss. b HPLC chromatograms of BR incubated with Fe²⁺, demonstrating similar instability and degradation. c DFT-calculated free energies of Fe²⁺ coordination with deprotonated BV (deBV) and axial ligand (O₂/OH⁻) chelation in different spin states. d DFT-calculated free energies of Fe²⁺ coordination with deprotonated BR (deBR) and axial ligand (O₂) chelation in different spin states. e Frontier molecular orbitals (HOMO/LUMO) of deBV, deBV-Fe²⁺, and the case with axial ligands (isovalue = 0.02), highlighting the electronic characteristics on different atoms, green and blue represent electron probability density isosurfaces with opposite phases, respectively. f Frontier molecular orbitals (HOMO/LUMO) of deBR-Fe²⁺ with axial ligands (isovalue = 0.02), showing similar electronic characteristics to the series of deBV complexes, green and blue represent electron probability density isosurfaces with opposite phases, respectively. g, Proposed mechanism of Fe²⁺-induced oxidative ring-opening degradation of BV and BR, outlining the critical steps in degradation triggered by Fe²⁺ coordination. Source data are provided as a Source Data file.
Given the established coordination chemistry between porphyrins and metal ions, we hypothesized that Fe²⁺ initially coordinates with BV/BR, thereby triggering degradation. DFT-based electrostatic potential surface analysis suggested that deprotonation of the central nitrogen atoms in BV and BR reduces their local electrostatic potential, enhancing Fe²⁺ coordination (Supplementary Fig. 13a). Time-dependent DFT (TD-DFT) calculations further indicated that deprotonation of BV induces red shifts in the Soret (~380 nm) and Q bands (690 nm), with an amplified intensity in the Q-band (Supplementary Fig. 13b and 13c). These changes aligned with the experimental UV-Vis alterations observed (Fig. 6c), confirming that Fe²⁺ preferentially interacts with deprotonated BV/BR (denoted as deBV/deBR), aligning with prior studies on porphyrin-metal ion coordination37.
a Effect of various chelating agents on HO-catalyzed heme-to-biliverdin (BV) conversion, data are presented as means ± SD (n = 3 biological replicates), a two-tailed unpaired Student’s t-test was used for statistical analysis. b Effect of chelating agents on the HO/BVR cascade-catalyzed heme-to-bilirubin (BR) conversion, data are presented as means ± SD (n = 3 biological replicates), a two-tailed unpaired Student’s t-test was used for statistical analysis. c, UV-Vis absorption spectra of BV at different pH levels, illustrating changes in spectral characteristics with pH variation. d UV-Vis absorption spectra of BV incubated with Fe²⁺ at different pH levels, showing the impact of metal ion interaction on the spectra. e HPLC chromatograms of BV incubated with Fe²⁺ under the addition of HEDP and pH adjustment, demonstrating the chelation effect on BV stability. f HPLC chromatograms of BR incubated with Fe²⁺ under the addition of HEDP and pH adjustment, highlighting the prevention of degradation and maintaining BR stability. Source data are provided as a Source Data file.
DFT calculations revealed favorable coordination energies for deBV-Fe²⁺ (average –132.7 kcal/mol, Fig. 5c) and deBR-Fe²⁺ (average –153.4 kcal/mol, Fig. 5d). Notably, upon Fe²⁺ binding, deBR transitions from a saddle-shaped to a distorted planar conformation. LC-MS confirmed Fe²⁺-mediated oxidative degradation of BV and BR without the need for exogenous reactive oxygen species (ROS). We proposed that Fe²⁺ serves as a coordination core, recruiting axial ligands such as O₂ or OH⁻ from the solvent, thereby enhancing the reactivity of the entire complex. To explore this hypothesis further, we investigated various axial coordination modes (Supplementary Figs. 14 and 15). Among these, deBV-Fe-OH⁻ exhibited the lowest coordination energy. However, OH⁻ ligands poorly attack the porphyrin ring. Thus, plausible coordination modes, including deBV-Fe-O₂-OH (–11.8 kcal/mol) and deBR-Fe-O₂ (–26.1 kcal/mol), were identified. To prevent potential biases arising from a single functional/basis set combination, energy validation was performed across all spin states using three distinct functional/basis set combinations (Fig. 5c and 5d). Benchmark studies have demonstrated that different DFT methods exhibit distinct and systematic biases in predicting the spin states of transition metal systems50. Accordingly, the three selected functional/basis set combinations yielded different ground-state spin multiplicities across the systems studied. At all levels of theory, the ground state of deBV–Fe was consistently found to be a quintet. For deBV–Fe–O₂–OH, the ground state was a quintet with both the BP86-D3 and PBE0-D3 functionals, whereas it was a singlet when using DSD-PBEP86-D3. In the case of deBR–Fe, the quintet state was the ground state with BP86-D3, while the ground state was a triplet with both PBE0-D3 and DSD-PBEP86-D3. As for deBR–Fe–O₂, the ground state was a triplet with PBE0-D3, but a singlet with both BP86-D3 and DSD-PBEP86-D3. While PBE0-D3 calculations tend to overestimate the coordination free energies of Fe²⁺, all three DFT methods—based on their respective ground states—consistently indicate that coordination by deprotonated BV and BR, as well as subsequent axial ligand binding, is energetically favorable and potentially spontaneous.
Frontier molecular orbital (FMO) analysis revealed that Fe²⁺ coordination minimally alters the HOMO/LUMO distributions on the porphyrin ring (Fig. 5e and 5f). However, axial ligand binding (such as O₂) reduces the LUMO electron density on the porphyrin ring, shifting LUMO localization toward the O₂ ligand. Notably, Fe²⁺ coordination had minimal impact on the overall HOMO-LUMO gap, but the introduction of axial ligands significantly narrowed the gap (from 2.07 eV to 0.56 eV for deBV-Fe-O₂-OH and from 2.83 eV to 0.72 eV for deBR-Fe-O₂). These findings suggest that complexes with axial ligands, such as deBV-Fe-O₂-OH and deBR-Fe-O₂, exhibit enhanced reactivity, rendering them energetically favorable for single-electron transfer.
Given that FMO analysis indicated O₂ may act as an electron acceptor, and considering previous studies on heme enzyme-mediated ring-opening reaction mechanisms51, we proposed that this coordination facilitates the formation of superoxide radicals (O₂ → O₂⁻•), which subsequently trigger a radical cascade leading to meso-carbon attack and oxidative degradation (Fig. 5g). The proposed mechanism includes the following steps: (1) direct radical addition of O₂⁻• to meso-carbon, generating a Fe-O-O-carbon intermediate with a β-carbon radical; (2) homolytic cleavage of the O-O bond, forming epoxide intermediates and causing Fe-O bond cleavage; (3) hydrogen transfer from meso-carbon to the epoxide ring, resulting in the formation of a meso-carbon radical; and (4) free radical addition of another superoxide radical to meso-carbon, inducing a ring-opening reaction and leading to oxidative degradation products. This mechanism positions Fe²⁺ not only as a passive byproduct of heme degradation, but also as an active driver of porphyrin instability, promoting both structural disruption and radical initiation.
Preventing Fe²⁺-induced degradation via chelation and protonation control
To mitigate Fe²⁺-induced degradation of BV and BR, we systematically evaluated a panel of metal chelators. Although all tested chelators preserved the characteristics absorption of BV and BR (Supplementary Fig. 16), tartrate and other chelators compromised enzyme activity in both HO- and BVR-mediated reactions (Fig. 6a and 6b). Etidronic acid (HEDP) emerged as the most effective chelator, significantly enhancing the yields of BV and BR by 149.8% and 145.6%, respectively (Fig. 6a and 6b). Acid-base titration and DFT calculations confirmed that HEDP exists as di- and tri-deprotonated forms at physiological pH, and coordination titration established a 2:1 stoichiometry between HEDP and Fe²⁺ (Supplementary Fig. 17). Despite the highly favorable binding free energy (ΔG = –106.9 kcal/mol, Supplementary Fig. 18), residual degradation products will still detectable (Fig. 6e and 6f), suggesting that the suppression of deBV/deBR-Fe²⁺ complex formation was incomplete.
Given that Fe²⁺ coordination is strongly pH-dependent, we next investigated whether protonation control could enhance suppression of degradation. While BR readily precipitated under acidic conditions, BV remained soluble and exhibited progressive red shifts in the Soret and Q bands with increasing pH (3.5‒9.5), consistent with stepwise deprotonation (Fig. 6c). When Fe²⁺ was added under alkaline conditions drastically, BV absorption dropped sharply, whereas its spectral profile was largely preserved under acidic conditions (Fig. 6d), suggesting that lower pH impedes Fe²⁺ coordination to deprotonated BV.
Combining HEDP chelation with mild acidification (pH 6.5), resulted in a synergistic reduction of BV and BR degradation (Fig. 6e and 6f). This optimized condition, including 15 mM HEDP and pH 6.5, preserved enzyme activity while minimizing Fe²⁺-induced side reactions and maximizing product yields (Supplementary Fig. 19). These results underscored the importance of both chelation and pH tuning in maintaining the stability of heme-derived products under enzymatic conditions.
Effects of gaseous byproduct: verification of CO inhibition
Under optimized HEDP dosage and pH conditions to suppress Fe²⁺ interference, the BR yield increased significantly to 80.1% (1953 mg/L, 3 mM heme as substrate) with the RnHO-1Δ22, RnCPRΔ54, and RnBVR mixture. Despite this enhancement, ~20.5% of the heme remained unconverted during the reaction’s late stages (Fig. 7a), suggesting the presence of an additional bottleneck. Given the known inhibitory properties of CO—a stoichiometric byproduct of heme oxygenase (HO) catalysis—assessment of CO inhibitory effects on the established heme oxygenase system is required52. CO is generated from the meso-carbon atom of heme and released via a conserved gas channel within the HO enzyme (Fig. 7c).
a Reaction progress from heme to bilirubin following the elimination of Fe²⁺ interference, data are presented as means ± SD with error bars connected sequentially to form error bands. (n = 3 biological replicates). b Relative activity of RnHO-1Δ22 using CO-pretreated heme as the substrate, data are presented as means ± SD (n = 5 biological replicates), a two-tailed unpaired Student’s t-test was used for statistical analysis. c Visualization of the CO release channel (blue) and the substrate-binding pocket in RnHO-1Δ22, with hydrophobicity increasing from white (low hydrophobicity) to red (high hydrophobicity), the green, red, brown, and blue spheres in the zoomed image represent C, O, Fe, and N atoms, respectively. Referenced the crystal structure provided by PDB code: 1DVE (doi.org/10.2210/pdb1DVE/pdb). d Quantum mechanics (QM) calculations of the coordination energies of heme with O₂ and CO. e Binding energies of RnHO-1Δ22 with heme-O₂ and heme-CO. The box plot shows the mean and the upper and lower quartiles, boxes show the 25th and 75th percentile around the median line, whiskers extend to ± 1.5 × IQR (n = 600, from 3 independent replicates). f Substrate-binding pocket of RnHO-1Δ22 (shown as a cartoon loop) complexed with heme-O₂. Ligand and key residue were displayed as sticks with van der Waals surfaces. Residue color (blue to white to red) represents the hindrance to ligand binding, from low to high. g Substrate-binding pocket of RnHO-1Δ22 (cartoon loop) complexed with heme-CO. Ligand and key residue were displayed as sticks with van der Waals surfaces. Residue color (blue to white to red) represents the hindrance to ligand binding, from low to high. h Binding energy contributions of individual residues within the substrate pocket to heme-CO versus heme-O₂, data are presented as means ± SD (n = 3 independent replicates). i Free energy landscape of the heme-O₂–RnHO-1Δ22 complex, the red to blue rainbow gradient represents the probability of conformations from low to high during the simulation. j, Free energy landscape of the heme-CO–RnHO-1Δ22 complex, the red to blue rainbow gradient represents the probability of conformations from low to high during the simulation. Source data are provided as a Source Data file.
Employing three distinct levels of theory, including the double-hybrid functional DSD-PBEP86-D3, it was confirmed that CO forms a thermodynamically more stable complex with heme compared to O₂ (Fig. 7d). This supports CO’s role as a potent competitive agent capable of displacing O₂ from its coordination site. Although the spin of the ground state differed under various computational conditions, the average binding energy of CO to Heme (–23.2 kcal/mol) was significantly stronger than that of O₂ (–6.9 kcal/mol). Supporting this notion, CO-pretreated heme solutions showed markedly diminished HO activity (Fig. 7b), indicating effective inhibition of catalysis.
To further verify the molecular basis of CO inhibition on enzyme activity, we performed molecular dynamics simulations of HO complexes with heme-O2 and heme-CO. The computed binding free energies revealed a stronger enzyme affinity of heme-O₂ (–2.50 kcal/mol) than for heme-CO (5.54 kcal/mol) (Fig. 7e). Per-residue decomposition analysis of the binding free energies identified key residues around the substrate-binding pocket that contribute to this difference (Fig. 7f and 7g). Notably, Ser142, located adjacent to the CO ligand-binding site, exhibited higher steric energy levels in the heme-CO complex compared to heme-O₂. This arises from the rigid, linear geometry of the sp-hybridized CO ligand, which created spatial clashes in contrast to the more flexible, bent sp²-hybridized O₂ ligand. This geometric disparity induces steric hindrance consistent with crystallographic observations53, ultimately resulting in significantly lower affinity of HO for heme-CO than for heme-O₂.
The energy contribution comparison between heme-CO and heme-O₂ complexes within the substrate pocket residues (Fig. 7h) highlighted widespread energetic penalties in the CO-bound state. Furthermore, energy landscape mapping based on RMSD and radius of gyration during stable simulation phases revealed a deeper, more stable conformational basin for the heme-O₂ complex (Fig. 7i, Supplementary Fig. 20), whereas the heme-CO complex was associated with a shallower and less favorable energy minimum (Fig. 7j).
Collectively, these results provide a supplementary verification of structural and thermodynamic rationale for CO-mediated inhibition: CO acts as a stronger ligand than O₂, forming a stable heme–CO complex with free heme in the solution. However, pre-formed complex exhibits steric incompatibility with the HO catalytic pocket. Even if accommodated, CO occupies the axial position of the iron center, where its strong coordination prevents O₂ displacement and activation, thereby halting the subsequent catalytic cycle.
Integrated enzymatic cascade enables gram-scale bilirubin production
To overcome CO-mediated inhibition of HO, we incorporated an engineered carbon monoxide dehydrogenase (ChCODH)54 to catalyze the oxidization of CO into non-toxic CO₂. Concurrently, an NADPH-dependent formate dehydrogenase (ApFDH)55 was introduced to enable in situ cofactor regeneration, the reducing equivalent essential for the HO and BVR reactions. Therefore, building upon the reaction progress depicted in Fig. 7a, we evaluated the BR yield by supplementing the system with cell lysate containing either ApFDH or ChCODH. The results demonstrated that supplementation with ApFDH achieved the same yield as stoichiometric NADPH addition, without the need for external NADPH. Moreover, when ChCODH was added, the effective removal of CO led to a further increase in the BR yield from 80.3% to 91.3% (Fig. 8a). For efficient multi-enzyme co-expression, we employed pCDFDuet-1 and pETDuet-1 plasmids, supplementing the latter with an additional ribosome binding site (RBS) to balance translation efficiency. This assembly yielded a five-enzyme co-expression system comprising RnHO-1Δ22, RnCPRΔ54, RnBVR, ApFDH, and ChCODH (Supplementary Fig. 21), forming a fully integrated multi-enzyme catalysis cascade (Fig. 8b).
a Results in a 10 mL standard system with added ApFDH and ChCODH; NADPH added stoichiometrically when ApFDH was absent, data are presented as means ± SD (n = 3 biological replicates), a two-tailed unpaired Student’s t-test was used for statistical analysis. b Schematic diagram of the multi-enzyme cascade catalysis process. c The state of the reaction mixture and HPLC chromatogram, both before and after the reaction (initial heme concentration: 1953 mg/L). d Overview of the multi-enzyme cascade process, data are presented as means ± SD with error bars connected sequentially to form error bands. (n = 3 biological replicates). e Comparison of different strategies for bilirubin biosynthesis. Source data are provided as a Source Data file.
Using this system, we achieved complete conversion of 3 mM (1953 mg/L) heme to 2.87 mM (1678.4 mg/L) BR, corresponding to a 95.8% yield in a 1 L in vitro reaction (Fig. 8d). The reaction was visually tracked by a color change from dark brown to reddish-brown (Fig. 8c). Following extraction and purification using rotary evaporation and lyophilization method, the powder product was confirmed as the BR-IXα isomer via 1H and 13C NMR spectroscopy (Supplementary Fig. 22 and 23).
This study represented a gram-scale biosynthesis of BR through a fully reconstituted, enzyme-based system (Fig. 8e). While existing research on bilirubin biosynthesis often utilizes readily available carbon sources such as glucose, which offers cost-effectiveness, our cascade system achieved a 20-fold higher yield compared to prior microbial or enzymatic systems30. Unlike systems relying on carbon feedstocks such as glucose, our optimized in vitro platform bypassed metabolic burden while achieving high efficiency. More importantly, our end-to-end cost analysis for the developed process indicates that BR can be produced at 0.22 g per dollar, beginning from cell cultivation. This cost efficiency is highly competitive with de novo synthesis approaches. Furthermore, the rational truncation of membrane-associated domains to enhance soluble protein expression, coupled with the systematic elimination of inhibitory byproducts, provided a modular framework for engineering redox-intensive biosynthetic pathways.
Discussion
This study redefined the enzymatic synthesis of BR by addressing the long-standing yet previously uncharacterized bottleneck—Fe²⁺-mediated oxidative degradation. By resolving these overlooked non-enzymatic factors, we achieved gram-scale BR production with a 20-fold improvement over previous methods. The insights and strategies developed herein not only overcome critical limitations in BR biosynthesis but also provide a generalizable framework for stabilizing complex metalloenzymatic cascades in synthetic biology and industrial biocatalysis.
A key contribution lies in mechanistically elucidating Fe²⁺-driven product instability. While prior work attributed low yield to enzyme inefficiency, cofactor imbalance, or substrate inhibition in BR synthesis systems. We have revealed that the fundamental reason lies in the destabilization and degradation caused by the interaction between the product and the metal byproduct. Through DFT and TD-DFT analyses, we demonstrated that Fe²⁺ coordinates with deprotonated biliverdin (deBV) and bilirubin (deBR), triggering O₂-mediated radical degradation. DFT and TD-DFT calculations revealed that Fe²⁺ complexation lowers the HOMO–LUMO gap, facilitating electron transfer and oxidative breakdown. This insight challenges the prevailing view of Fe²⁺ as inert in biosynthetic systems and establishes metal chelation—via HEDP—and protonation state control as an essential strategy for stabilizing biosynthesis. These principles extend to other tetrapyrrole biosynthetic systems, offering a broadly applicable solution to metal-mediated degradation.
Equally significant is the verification of CO as a catalytic inhibitor of HO-mediated systems. Although CO’s heme-binding is well-documented in respiratory biology, we offer further insights into this inhibition mechanism through simulation tools. Our molecular dynamics simulations revealed that CO’s linear geometry induces steric hindrance, particularly at key residue Ser142, disrupting substrate access to the HO active site, O2 activation, and heme turnover. The integration of ChCODH to enzymatically scavenge CO represented a scalable solution to this challenge—demonstrating the feasibility of in situ gas-phase byproduct management in enzymatic cascades. This strategy may benefit other heme-dependent or CO-sensitive systems, such as cytochrome P450s and hydrogenases.
The BR titer achieved in this study—1.7 g/L BR at 95.8% yield—reflected the critical importance of addressing both enzymatic activity and pathway-level constraints. Comparison with previous enzymatic (325 mg/L)34 and microbial (75.5 mg/L)30 systems, our dual intervention in byproduct control proved far more effective than enzyme overexpression or cofactor supplementation alone29,31,33. While the development of computational biology has established an effective paradigm for enhancing target protein properties (e.g., activity, stability) by employing physical modeling to precisely describe atomic or electronic-scale dynamics and guide enzyme engineering56, this work demonstrates a complementary perspective in synthetic biology. It reveals that in biocatalytic processes, intermediate-guided engineering – specifically, the handling of unstable or inhibitory pathway intermediates (such as Fe²⁺, CO, etc.) – can exert a more critical influence on yield improvement than enzyme optimization alone.
Methodologically, this work exemplified an effective design-test-learn cycle that integrates computational chemistry with pathway engineering, which can extend to cytochrome P450 cascades targeting chelators to enhance stability and performance due to CO generation and reactive metals57. Furthermore, our approach—combining DFT-guided mechanism discovery, redox partner truncation, and byproduct removal—offers a blueprint for engineering robust, high-yield cascades involving redox-active or metal-sensitive enzymes. The successful solubilization of HO and CPR variants also contributes to overcoming expression barriers in oxidoreductase-based biocatalysis58.
In summary, this work provides a significant advance by unraveling and resolving the previously invisible failure modes in BR biosynthesis. By shifting the focus from enzyme-centric optimization to system-wide byproduct management, we demonstrated a powerful and generalizable strategy to unlock industrial-scale production of complex natural products. This study not only advanced gram-scale BR biosynthesis but also expanded the conceptual and technical toolkit of synthetic biology.
Methods
Materials
All wild-type gene sequences were codon-optimized, synthesized, and cloned into the BamH I/Xho I restriction sites of the pET28a(+) vector by Sangon Biotech (Shanghai, China). PrimeSTAR Max DNA Polymerase and the restriction enzyme Dpn I were obtained from Takara Bio Inc. (Japan). The homologous recombination and DNA purification kits were purchased from Vazyme Biotech Co., Ltd. (Shanghai, China). The SDS-PAGE gel preparation kit was sourced from Sangon Biotech (Shanghai, China). NADPH was acquired from Roche Holding AG (Switzerland), and heme (hemin chloride, molecular weight = 651.94 Da) was purchased from Aladdin Industrial Corporation (Shanghai, China). Plasmids pETDuet-1, pCDFDuet-1, and E. coli BL21 (DE3) were preserved in our laboratory stock. All other reagents were sourced from Shanghai Macklin Biochemical Co., Ltd. (Shanghai, China), unless otherwise specified.
Phylogenetic analysis
Phylogenetic trees were constructed using the Neighbor–Joining method in Molecular Evolutionary Genetics Analysis version 11 (MEGA11)59. Protein sequences used for tree construction were retrieved from the NCBI database, with selected sequences (Supplementary Table 1) representing diverse biological origins and catalytic properties. The tree was visualized using the Chiplot online platform60.
Protein expression and purification
Recombinant plasmids were transformed into E. coli BL21 (DE3) strains for protein expression. E. coli cultures were grown in LB medium (10 g/L tryptone, 5 g/L yeast extract, 5 g/L NaCl) with kanamycin or ampicillin (50 μg/mL) at 37 °C with shaking (200 rpm). Protein expression was induced by adding isopropyl-β-D-thiogalactopyranoside (IPTG) to a final concentration of 0.1 mM when the OD600 reached 0.4‒0.6. After 14 hours of induction at 20 °C, cells were collected by centrifugation (8000 × g), and SDS-PAGE analysis was performed to verify protein expression levels. The enzyme was further purified using an ÄKTA Protein Purifier system, cells were resuspended in 100 mM Tris-HCl buffer (pH 7.5), and disrupted by ultrasonication on ice. The supernatant was obtained by centrifugation (12,000 × g for 10 min at 4 °C) and loaded on a HisTrap HP chromatographic column (GE Healthcare, Chicago, USA) with buffer A (100 mM Tris-HCl, 150 mM NaCl, pH 7.5), and the enzyme was eluted with buffer B (100 mM Tris-HCl, 150 mM NaCl, 0.5 M imidazole, pH 7.5). The target protein solution was collected and concentrated with an ultrafiltration tube (Millipore Amicon Ultra, Billerica, USA), and then a desalting column (Merck KGaA, Darmstadt, Germany) was used to remove imidazole61.
Enzyme screening
Reactions for HO and its partner proteins, CPR or FDR + FDX combination, were conducted by adding 100 mg/L HO and either 100 mg/L CPR or 100 mg/L FDR + 100 mg/L FDX, with 1 mM heme and 10 mM NADPH, followed by incubation at 35 °C with agitation (600 rpm) for 10 min. Reactions were quenched by a 10-fold dilution with DMSO, and product concentrations were analyzed by HPLC. For BVR screening, reactions containing 100 mg/L BVR, 1 mM BV, and 2 mM NADPH were conducted at 35 °C with agitation (600 rpm) for 10 min, followed by quenching with DMSO dilution, and product levels were determined by HPLC.
Generation of truncated mutants
Truncated plasmids were generated by amplifying gene sequences with the primer pairs listed in Supplementary Table 2, using pET28a(+)-RnHO-1 or pET28a(+)-RnCPR as templates, with the following·PCR protocol: the PCR reaction system was carried out in 50 μL of a solution consisting of 25 μL DNA PrimeSTAR Max DNA polymerase, 1 μL F- and R-primer, 1 μL DNA template, and 22 μL ddH2O. The PCR program was 98 °C for 30 s, 55 °C for 1.5 min, 72 °C for 10 min, a total of 30 cycles62. The PCR products were treated with Dpn I to remove template plasmids, purified, and subjected to homologous recombination using a Vazyme Biotech kit. The resulting plasmids were transformed into E. coli BL21 (DE3), and colonies were screened for the correct mutants, which were validated by DNA sequencing (Sangon Biotech, Shanghai, China).
LC-MS analysis
LC-MS analysis of BV and BR degradation products was performed using a Dionex UltiMate 3000 UHPLC system (Thermo Fisher Scientific, Waltham, MA, USA) coupled with a Thermo TSQ Quantum Ultra triple quadrupole mass spectrometer. Chromatographic separation was achieved using a Waters ACQUITY UPLC BEH C18 column (100 mm × 2.1 mm, 1.7 μm particle size; Waters Corporation, Milford, MA, USA) with electrospray ionization (ESI) in positive ion mode. Mobile phase A, water (0.1 % formic acid); mobile phase B, acetonitrile (0.1 % formic acid). The gradient elution program was as follows: 0‒5 min: 20% B; 5‒10 min: 20‒40% B; 10‒15 min: 40% B; 15‒20 min: 40‒100% B; 20‒30 min: 100% B; 30‒32.5 min: 100‒20% B; 32.5‒35 min: 20% B. The column temperature was maintained at 30 °C, and the flow rate was 0.2 mL/min. Data were processed using Xcalibur software (Thermo Fisher Scientific).
Screening of chelators
For initial chelator screening, 1 mM BV or BR standard solutions were mixed with 5 mM chelator candidates (tartrate, citrate, EDTA, DEG, HEDP, NTA, HEDTA) and 1 mM FeCl₂. After incubation at 35 °C for 150 minutes, samples were analyzed by UV-Vis spectroscopy (Supplementary Methods). To evaluate chelator effects on enzymatic activity, crude enzyme reactions were conducted with RnHO-1Δ22, RnCPRΔ54, or RnHO-1Δ22, RnCPRΔ54, and RnBVR in the presence of 5 mM of each chelator. Reactions were performed under conditions (1 mM heme, 10 mM NADPH, 100 mM Tris-HCl, pH 7.5, 35 °C, 600 rpm), and products were quantified by HPLC.
Theoretical calculations
Density functional theory (DFT) calculations were performed using Gaussian 09, Revision D.0163. Initial molecular structures were modeled in GaussView 5.0 and subjected to conformational searches with the Molclus program64. Geometry optimizations and vibrational frequency analyses were performed at the B3LYP/6-311 G(d,p) level of theory, and single-point energy calculations were carried out at the BP86/def2-TZVP level. For key species, calculations were additionally performed using two DFT methods: PBE0/def2-TZVP and DSD-PBEP86/def2-TZVPP. A polarizable continuum model (PCM) was used to simulate aqueous solvation effects, and Grimme’s GD3BJ dispersion correction was applied. For Fe²⁺-containing systems, all possible spin multiplicities were evaluated to determine the ground-state configuration. UV-Vis absorption spectra for BV were calculated using time-dependent DFT (TD-DFT) at the BP86/def2-TZVP level, with 50 excited states computed. Electrostatic potential (ESP) charges and frontier molecular orbitals (FMOs) were analyzed using the Multiwfn program (Version 3.8)65, and results were visualized using VMD software (Version 1.9.3)66.
Scaled-up BR synthesis
For scaled-up BR synthesis, the reaction was conducted in a 5 L bioreactor (T&J Bioengineering, Shanghai, China). The system contained 20 g dry cell weight (DCW)/L of lysate from the five-enzyme co-expression strain E. coli/pCDFDuet-1-RnCPRΔ54/RnHO-1Δ22/pETDuet-1-ChCODH/RnBVR/ApFDH, 1953 mg/L (3 mM) heme, 50 mM ammonium formate, 0.1 mM FMN, and 15 mM HEDP. The reaction was conducted at 35 °C with agitation (400 rpm), with pH automatically maintained at 6.5 ± 0.1 by controlled addition of HCl, and air was continuously supplied at 2 vvm (volume per volume per minute).
Cell lysate for the 1 L scale was prepared using a high-pressure homogenizer (ATS AH-1500) operated at 850 bar with a flow rate of 5 L/h. The cell suspension was passed through the homogenizer three times to obtain the lysate, with chilled circulating water maintained at 4 °C.
Statistical analysis
Each experiment was performed at least in triplicate. Values were expressed as mean ± standard deviation (SD). Statistical analysis was performed by using Origin2024 with a two-tailed unpaired Student’s t-test. And a value of p < 0.05 was considered statistically significant.
Reporting summary
Further information on research design is available in the Nature Portfolio Reporting Summary linked to this article.
Data availability
All data is included in the main text or the Supplementary Information file. MD simulation trajectory files have been uploaded as Supplementary Data 1–12. Source data are provided with this paper.
References
Tell, G. & Gustincich, S. Redox state, oxidative stress, and molecular mechanisms of protective and toxic effects of bilirubin on cells. Curr. Pharm. Des. 15, 2908–2914 (2009).
Du, L. et al. Neonatal hyperbilirubinemia management: Clinical assessment of bilirubin production. Semin. Perinatol. 45, 151351 (2021).
Hinds, T. D. Jr. & Stec, D. E. Bilirubin safeguards cardiorenal and metabolic diseases: a protective role in health. Curr. Hypertens. Rep. 21, 87 (2019).
Ziberna, L., Martelanc, M., Franko, M. & Passamonti, S. Bilirubin is an endogenous antioxidant in human vascular endothelial cells. Sci. Rep. 6, 29240 (2016).
Jayanti, S., Vitek, L., Tiribelli, C. & Gazzin, S. The role of bilirubin and the other “yellow players” in neurodegenerative diseases. Antioxidants 9, 900 (2020).
Khurana, I. et al. Can bilirubin nanomedicine become a hope for the management of COVID-19? Med. Hypotheses 149, 110534 (2021).
Yu, Z. J. et al. Calculus bovis: A review of the traditional usages, origin, chemistry, pharmacological activities and toxicology. J. Ethnopharmacol. 254, 112649 (2020).
Wang, D. Q. H. & Carey, M. C. Therapeutic uses of animal biles in traditional Chinese medicine: An ethnopharmacological, biophysical chemical and medicinal review. World J. Gastroenterol. 20, 9952–9975 (2014).
Zhang, J. et al. Recent advances in microbial production of high-value compounds in the tetrapyrrole biosynthesis pathway. Biotechnol. Adv. 55, 107904 (2022).
Ko, Y. J. et al. Bioproduction of porphyrins, phycobilins, and their proteins using microbial cell factories: engineering, metabolic regulations, challenges, and perspectives. Crit. Rev. Biotechnol. 44, 373–387 (2023).
Waza, A. A., Hamid, Z., Ali, S., Bhat, S. A. & Bhat, M. A. A review on heme oxygenase-1 induction: is it a necessary evil. Inflamm. Res. 67, 579–588 (2018).
Pena, A. C. & Pamplona, A. Heme oxygenase-1, carbon monoxide, and malaria-The interplay of chemistry and biology. Coord. Chem. Rev. 453, 214285 (2022).
Poulos, T. L. Heme enzyme structure and function. Chem. Rev. 114, 3919–3962 (2014).
Salim, M., Brown-Kipphut, B. A. & Maines, M. D. Human biliverdin reductase is autophosphorylated, and phosphorylation is required for bilirubin formation. J. Biol. Chem. 276, 10929–10934 (2001).
Florczyk, U. M., Jozkowicz, A. & Dulak, J. Biliverdin reductase: new features of an old enzyme and its potential therapeutic significance. Pharmacol. Rep. 60, 38–48 (2008).
Matsui, T., Iwasaki, M., Sugiyama, R., Unno, M. & Ikeda-Saito, M. Dioxygen activation for the self-degradation of heme: reaction mechanism and regulation of heme oxygenase. Inorg. Chem. 49, 3602–3609 (2010).
Sato, H. et al. Crystal structure of rat haem oxygenase-1 in complex with ferrous verdohaem: presence of a hydrogen-bond network on the distal side. Biochem. J. 419, 339–345 (2009).
Hamdane, D. et al. Structure and function of an NADPH-cytochrome P450 oxidoreductase in an open conformation capable of reducing cytochrome P450. J. Biol. Chem. 284, 11374–11384 (2009).
Sugishima, M., Wada, K. & Fukuyama, K. Recent advances in the understanding of the reaction chemistries of the heme catabolizing enzymes HO and BVR Based on high resolution protein structures. Curr. Med. Chem. 27, 3499–3518 (2020).
Tohda, R. et al. Crystal structure of higher plant heme oxygenase-1 and its mechanism of interaction with ferredoxin. J. Biol. Chem. 296, 100217 (2021).
Wang, J. et al. Enzymological and structural characterization of Arabidopsis thaliana heme oxygenase-1. FEBS Open Bio 12, 1677–1687 (2022).
Castrignano, S. et al. Modulation of the interaction between human P450 3A4 and B. megaterium reductase via engineered loops. Biochim. Biophys. Acta Proteins Proteom. 1866, 116–125 (2018).
Paukovich, N. et al. Biliverdin reductase B dynamics are coupled to coenzyme binding. J. Mol. Biol. 430, 3234–3250 (2018).
Takao, H. et al. A substrate-bound structure of cyanobacterial biliverdin reductase identifies stacked substrates as critical for activity. Nat. Commun. 8, 14397 (2017).
Ishchuk, O. P. et al. Genome-scale modeling drives 70-fold improvement of intracellular heme production in Saccharomyces cerevisiae. Proc. Natl. Acad. Sci. USA 119, e2108245119 (2022).
Choi, K. R., Yu, H. E., Lee, H. & Lee, S. Y. Improved production of heme using metabolically engineered Escherichia coli. Biotechnol. Bioeng. 119, 3178–3193 (2022).
Chen, H. et al. High-yield porphyrin production through metabolic engineering and biocatalysis. Nat. Biotechnol. https://doi.org/10.1038/s41587-024-02267-3 (2024).
Yang, S. et al. Recent advances in microbial synthesis of free heme. Appl. Microbiol. Biotechnol. 108, 17–27 (2024).
Liu, Z., Xiong, P., Guo, N. & Chen, H. Efficient biosynthesis of bilirubin by overexpressing heme oxygenase, biliverdin reductase and 5-aminolevulinic acid dehydratase in Escherichia coli. Mol. Catal. 571, 114714 (2025).
Chen, H., Xiong, P., Guo, N. & Liu, Z. Metabolic engineering of Escherichia coli for production of a bioactive metabolite of bilirubin. Int. J. Mol. Sci. 25 https://doi.org/10.3390/ijms25179741 (2024).
Mei, J. et al. Production of biliverdin by biotransformation of exogenous heme using recombinant Pichia pastoris cells. Bioresour. Bioprocess. 11, 19 (2024).
Yan, S. et al. Efficient production of biliverdin through whole-cell biocatalysis using recombinant Escherichia coli. Chin. J. Biotechnol. 38, 2581–2593 (2022).
Chen, D., Brown, J. D., Kawasaki, Y., Bommer, J. & Takemoto, J. Y. Scalable production of biliverdin IX alpha by Escherichia coli. BMC Biotechnol. 12, 89 (2012).
Mei, J. et al. Production of bilirubin by biotransformation of biliverdin using recombinant Escherichia coli cells. Bioprocess. Biosyst. Eng. 45, 563–571 (2022).
Kepp, K. P. Heme: From quantum spin crossover to oxygen manager of life. Coord. Chem. Rev. 344, 363–374 (2017).
Szterenberg, L., Latos-Grażyński, L. & Wojaczyński, J. Metallobiliverdin radicals—DFT studies. ChemPhysChem 4, 691–698 (2003).
Dimitrijević, M. S. et al. Biliverdin–copper complex at physiological pH. Dalton Trans. 48, 6061–6070 (2019).
Martínez, A., López-Rull, I. & Fargallo, J. A. To prevent oxidative stress, what about protoporphyrin IX, biliverdin, and bilirubin? Antioxidants 12, 1662 (2023).
Bozic, B. et al. Mechanisms of redox interactions of bilirubin with copper and the effects of penicillamine. Chem. Biol. Interact. 278, 129–134 (2017).
Liu, S., Xia, S., Yue, D., Sun, H. & Hirao, H. The bonding nature of Fe–CO complexes in heme proteins. Inorg. Chem. 61, 17494–17504 (2022).
Medina, M. V., Sapochnik, D., Garcia Sola, M. & Coso, O. Regulation of the expression of heme oxygenase-1: Signal transduction, gene promoter activation, and beyond. Antioxid. Redox Signal. 32, 1033–1044 (2020).
Uchida, T., Sekine, Y., Matsui, T., Ikeda-Saito, M. & Ishimori, K. A heme degradation enzyme, HutZ, from Vibrio cholerae. Chem. Commun. 48, 6741–6743 (2012).
Sugishima, M. et al. Structural basis for the electron transfer from an open form of NADPH-cytochrome P450 oxidoreductase to heme oxygenase. Proc. Natl. Acad. Sci. USA 111, 2524–2529 (2014).
Duff, M. R. et al. Structure, dynamics and function of the evolutionarily changing biliverdin reductase B family. J. Biochem. 168, 191–202 (2020).
O’Brien, L., Hosick, P. A., John, K., Stec, D. E. & Hinds, T. D. Jr. Biliverdin reductase isozymes in metabolism. Trends Endocrinol. Metab. 26, 212–220 (2015).
Ahmed, F. H. et al. Rv2074 is a novel F420H2-dependent biliverdin reductase in Mycobacterium tuberculosis. Protein Sci. 25, 1692–1709 (2016).
Ryter, S. W. Heme oxygenase-1: An anti-inflammatory effector in cardiovascular, lung, and related metabolic disorders. Antioxidants 11, 555 (2022).
Stanojevic, J. S., Zvezdanovic, J. B. & Markovic, D. Z. Bilirubin degradation in methanol induced by continuous UV-B irradiation: a UHPLC-ESI-MS study. Pharmazie 70, 225–230 (2015).
Ritter, M. et al. Isolation and identification of intermediates of the oxidative bilirubin degradation. Org. Lett. 18, 4432–4435 (2016).
Radoń, M. Predicting spin states of iron porphyrins with DFT methods including crystal packing effects and thermodynamic corrections. Phys. Chem. Chem. Phys. 26, 18182–18195 (2024).
Chung, L. W., Li, X., Sugimoto, H., Shiro, Y. & Morokuma, K. Density functional theory study on a missing piece in understanding of heme chemistry: The reaction mechanism for indoleamine 2,3-dioxygenase and tryptophan 2,3-dioxygenase. J. Am. Chem. Soc. 130, 12299–12309 (2008).
Zazzeron, L., Franco, W. & Anderson, R. Carbon monoxide poisoning and phototherapy. Nitric Oxide-Biol. Chem. 146, 31–36 (2024).
Sugishima, M. et al. Crystal structures of ferrous and CO-, CN-, and NO-bound forms of rat heme oxygenase-1 (HO-1) in complex with heme: Structural implications for discrimination between CO and O2 in HO-1. Biochemistry 42, 9898–9905 (2003).
Kim, S. M. et al. O2-tolerant CO dehydrogenase via tunnel redesign for the removal of CO from industrial flue gas. Nat. Catal. 5, 807–817 (2022).
Cheng, F. et al. Switching the cofactor preference of formate dehydrogenase to develop an NADPH-dependent biocatalytic system for synthesizing chiral amino acids. J. Agric. Food Chem. 71, 9009–9019 (2023).
Jurich, C., Shao, Q. Z., Ran, X. C. & Yang, Z. J. Physics-based modeling in the new era of enzyme engineering. Nat. Comput. Sci. 5, 279–291 (2025).
Yuan, Z. N., Cruz, L. K. D., Yang, X. X. & Wang, B. H. Carbon monoxide signaling: examining its engagement with various molecular targets in the context of binding affinity, concentration, and biologic response. s. Pharmacol. Rev. 74, 823–873 (2022).
Kaur, J., Kumar, A. & Kaur, J. Strategies for optimization of heterologous protein expression in E. coli: Roadblocks and reinforcements. Int. J. Biol. Macromol. 106, 803–822 (2018).
Tamura, K., Stecher, G. & Kumar, S. MEGA11: Molecular evolutionary genetics analysis version 11. Mol. Biol. Evol. 38, 3022–3027 (2021).
Xie, J. et al. Tree visualization by one table (tvBOT): a web application for visualizing, modifying and annotating phylogenetic trees. Nucleic Acids Res. 51, W587–W592 (2023).
Ruan, Y. Q., Zhang, R. Z. & Xu, Y. Directed evolution of maltogenic amylase from Bacillus licheniformis R-53: Enhancing activity and thermostability improves bread quality and extends shelf life. Food Chem. 381, 132222 (2022).
Xi, Z. W. et al. Deciphering the key loop: enhancing l-threonine transaldolase’s catalytic potential. ACS Catal. 14, 10462–10474 (2024).
Gaussian 09, Revision D.01Frisch, M. J. et al., Gaussian, Inc., Wallingford CT, (2013).
Lu T., Molclus program, version 1.12, http://www.keinsci.com/research/molclus.html.
Lu, T. & Chen, F. Multiwfn: a multifunctional wavefunction analyzer. J. Comput. Chem. 33, 580–592 (2012).
Humphrey, W., Dalke, A. & Schulten, K. VMD: Visual molecular dynamics. J. Mol. Graph. 14, 33–38 (1996).
Acknowledgements
The authors greatly appreciate the financial support from the National Key Research and Development Program of China (2023YFA0914500), the National Science Foundation of China (32271487), the National First-class Discipline Program of Light Industry Technology and Engineering (LITE201812), and the Program of Introducing Talents of Discipline to Universities (111-2-06).
Author information
Authors and Affiliations
Contributions
Z.T.J. and J.X.R. contributed equally to this work. Z.T.J. designed the experiments, analyzed the data, conducted DFT calculations, and wrote the first draft. J.X.R. contributed to the molecular dynamics simulation, analysis of simulation results, and energy calculation. C.K.Z. contributed to cell fermentation and protein purification. Y.M.L. contributed to generation of mutants. Q.Z contributed to the process of scale-up reaction. W.C.Z. and M.Y.Z. reviewed the manuscript and gave professional suggestions. R.Z.Z. guided the project and revised the manuscript. All authors read and approved the manuscript.
Corresponding author
Ethics declarations
Competing interests
The authors declare no competing interests.
Peer review
Peer review information
Nature Communications thanks Kshatresh Dubey and the other anonymous reviewer(s) for their contribution to the peer review of this work. A peer review file is available.
Additional information
Publisher’s note Springer Nature remains neutral with regard to jurisdictional claims in published maps and institutional affiliations.
Supplementary information
Source data
Rights and permissions
Open Access This article is licensed under a Creative Commons Attribution-NonCommercial-NoDerivatives 4.0 International License, which permits any non-commercial use, sharing, distribution and reproduction in any medium or format, as long as you give appropriate credit to the original author(s) and the source, provide a link to the Creative Commons licence, and indicate if you modified the licensed material. You do not have permission under this licence to share adapted material derived from this article or parts of it. The images or other third party material in this article are included in the article’s Creative Commons licence, unless indicated otherwise in a credit line to the material. If material is not included in the article’s Creative Commons licence and your intended use is not permitted by statutory regulation or exceeds the permitted use, you will need to obtain permission directly from the copyright holder. To view a copy of this licence, visit http://creativecommons.org/licenses/by-nc-nd/4.0/.
About this article
Cite this article
Jiang, Z., Rao, J., Zhu, C. et al. Systemic engineering and global regulation enabling high-level bilirubin biosynthesis. Nat Commun 17, 1047 (2026). https://doi.org/10.1038/s41467-025-67804-3
Received:
Accepted:
Published:
Version of record:
DOI: https://doi.org/10.1038/s41467-025-67804-3










