Abstract
There is an urgent need for sustainable protein sources to meet rising global nutritional demands. Here, we show that a commercially scalable microbial lysate from Methylococcus capsulatus Bath (McB), used as a dietary protein, orchestrates host-diet-microbe interactions that protect against gastrointestinal inflammation. McB administration rapidly reshapes the gut microbiota and upregulates microbial fermentation pathways, while robustly increasing peripherally induced regulatory T cells (pTregs) across intestinal regions, independent of the microbiota. In contrast, McB-driven induction of tolerogenic Th17 cells requires a functional microbiota with intact fermentation capacity. In models of mucositis and colitis, McB preserves villus architecture, restores mucosal integrity, and reduces disease severity. Mechanistically, these effects depend on microbial fermentation and functional GLP-2 receptor signalling, yet are independent of endogenous GLP-2 secretion, indicating a fermentation-driven molecular mimicry of GLP-2R activation. Collectively, our findings position microbial lysates as a sustainable nutritional strategy that improves gastrointestinal health through defined immune and microbial pathways.
Similar content being viewed by others
Introduction
Amidst the urgent need for sustainable food systems1 to combat excessive greenhouse gass emmsions, resource depletion, and biodiversity loss2, cultured microbial proteins are emerging as low-emission, resource-efficient alternatives to animal-derived products1. While the ecological benefits of these cultured proteins are well established1, their influence on host biology—particularly the impact on gastrointestinal (GI) homeostasis—remains largely unexplored. This knowledge gap is critical, as dietary components actively shape immune function, host-microbe interactions, and gut barrier integrity3.
Within the gut, dietary components are digested into smaller entities that interact with the mucosal immune system both directly, through antigen presentation to immune cells such as T cells, and indirectly, by modulating the structure and function of the gut microbiota4. These interactions underpin immune education, as evidenced by the influence of diet on vaccine efficacy5 and food allergy development6. Host-diet-microbe dynamics are especially important for the differentiation of RORγt-expressing T cell subsets, including peripherally induced regulatory T cells (pTregs) and T-helper 17 (Th17) cells7. pTregs, induced by the gut microbiota8 and their cellular components9, suppress aberrant immune responses to food antigens10 and commensal microbes11. Th17 cells, regulated by both host- and microbially derived signals12, adopt context-dependent roles—ranging from barrier reinforcement to pathogenic inflammation13—dictated by the local microenvironment’s inflammatory milieu14,15. Notably, since both subsets respond to microbial and dietary cues, their phenontype and function hinge on the functional capacity of resident gut microbes.
Disruptions to these host-diet-microbe interactions underlie a spectrum of diseases, including inflammatory bowel diseases (IBD) and metabolic disorders16,17,18,19,20, with contemporary Western diets epidemiologically linked to rising prevalence of GI inflammation21,22,23. Although microbiota-targeted therapies show promise, their inconsistent efficacy highlights the need for interventions that bypass or reprogram microbial dependencies to promote immune tolerance and tissue repair. Previously, we demonstrated that a bacterial lysate derived from the soil microbe Methylococcus capsulatus Bath (McB) modulates mucus production and mucosal immunity in mice24, suggesting enhanced gut barrier function and positioning McB as a next-generation cultured protein. However, the clincal potential of non-scalable monoculture approaches is limited. Moreover, to what extend McB interacts with the native gut microbiota and the impact of McB on host physiology during inflammation—particularly its interaction with epithelial repair pathways such as glucagon-like peptide-2 (GLP-2) signaling—remains unresolved, hampering translational development.
Here, we investigate the immunological and regenerative properties of a sustainable, commercially scalable microbial protein lysate in which ~95% of the biomass is derived from McB (FeedKind®, Calysta UK). We show that dietary delivery of this lysate as the main protein source rapidly alters microbial community structure and enriches for pathways involved in microbial fermentation. These shifts coincide with mucosal immune imprinting across both the small and large intestine, characterized by microbiota-independent expansion of pTregs and microbiota-sensitive reprogramming of Th17 cells toward a tolerogenic, immunoregulatory state. Importantly, in two mechanistically distinct models of GI inflammation targeting regionalized areas of the gut, the scalable McB lysate confers robust, T-cell-independent, pan-GI protection that requires functional GLP-2 receptor (GLP-2R) signaling. This GLP-2R signaling is further dependent on microbial processing of the McB lysate to liberate compound(s) conferring its protective actions. Together, our findings reveal a mode of nutritional immunomodulation that integrates microbial fermentation, mucosal T cell plasticity, and molecular mimicry-driven engagement of host receptors to facilitate tissue repair. This work positions McB-derived lysates as a novel class of microbial proteins with dual functionality: offering scalable protein nutrition while engaging endogenous pathways of immune tolerance and intestinal regeneration.
Results
McB induces rapid and persistent gut microbiota alterations
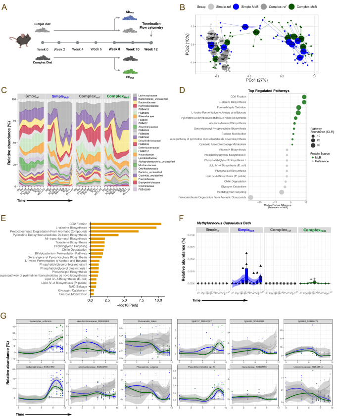
To address if the previously reported phenotype of McB feeding24 was diet-dependent, we compared the simple compositionally defined diet (SD) hitherto used to a complex diet with a humanized nutrient composition (CD), both with and without McB lysate as the protein source (Fig. 1A and Supplementary Table 1). Fecal shotgun sequencing revealed rapid changes in gut microbiota composition (Fig. 1B, C), where McB presence explained 27% variance compared to only 10% from all other nutrients combined (Fig. 1B). The observed microbiota changes were accompanied by major changes to the metabolic potential of the McB-associated microbiota (Fig. 1D–E; >460 differentially regulated pathways), already a few days after McB-feeding and regardless of background diet. Noteworthy metabolic pathways enriched in feces of McB-fed mice were fermentation processes, including metabolic processes leading to production of short-chain fatty acids (SCFAs), supporting our finding of elevated cecal SCFA in monoculture-fed mice24. Indicative of a near-complete utilization of the lysate within the GI tract, McB was barely, and only transiently, detectable (<0.01%) in fecal samples of a few mice consuming lysate-containing diets (Fig. 1F). Still, the McB-induced changes to the microbial community remained stable after their initial shift (Fig. 1B–D), highlighting robust and reproducible McB-induced microbiota modulation, despite moving from a monoculture at lab scale in the original report to a commercial product with minimal amount of helper bacteria (FeedKind®, Calysta UK). Considering that the major microbiota shifts appeared to be driven by Lachnospiraceae and Bacteroidacea families (Fig. 1C), we used our shotgun analysis to assess species-level resolution (Fig. 1G). This revealed that changes were largely driven by few species (Fig. 1G), likely better equipped to process the microbial lysate escaping digestion in the small intestine, considering the consistent >30% increase in relative abundance of those species after introduction of McB.
A Study design. B Principal component plot of Bray-Curtis dissimilarity of experimental diets over time from two independent experiments. Each circle indicates one mouse, radiating from centroids with indicated experimental day. C Plot of longitudinal family-level relative abundances. D Bubble plot of top 10 significantly regulated microbial metabolic pathways differentiating reference diets and McB-containing diets. Size of each dot indicated the center log-ration transformed pathway abundance as determined by ALDEx2. E Top 20 significantly regulated microbial pathways sorted by level of significance, determined by ALDEx2. F Relative abundance levels of Methylococcus capsulatus Bath across diets and time. Grey shaded area indicates the 95% confidence interval, n = 5 animals per group – each individual mouse sample is noted with a symbol unique to the experimental group, and boxplots showing the median center lines and whiskers indicate the full data range. McB was not detected in diets not containing McB and only detected in few McB-containing samples transiently. G Temporal relative abundance plots of top 12 species differentially regulated by McB as determined by general mixed linear modelling with subject as a random variable. Lines indicate curve fit of relative abundance levels, with the grey shaded areas indicating the corresponding 95% confidence interval. Created in BioRender. Choi, B. (2025) https://BioRender.com/3079cx6.
Nutritional immune imprinting exhibits subset specific microbiota dependence
We next examined the lamina propria (LP) T-cell landscape (Fig. S1A), in both small and large intestine, to study regionalized McB-, microbe-, and diet-dependent effects, by flow cytometry. Independent of background diet, McB-feeding increased the small and large intestinal LP pTreg populations (2.5 and 4 times, respectively), including the relative proportion of triple-positive IL-17+ pTregs (Fig. S1B–E). Notably, McB-feeding also induced a ~50% increase in Th17 cells exclusively in the small intestine (Fig. S1F, G). Although Th17 cells originally were conceived as proinflammatory culprits, recent literature points towards their pleiotropic nature being instrumental for maintaining GI immune balance13 and metabolic homeostasis upon HFD feeding7. Indeed, the McB-attuned Th17 landscape exhibited immunoregulatory traits, indicated by an increase in IL-10+ Th17 cells paralleled by a reduction of IFN-γ+ Th17 cells, suggesting a shift towards tolerogenic immunity (Fig. S1F–I). Although absolute numbers of large intestinal Th17 cells were unaffected by McB feeding, their phenotype recapitulated our findings from the small intestinal LP (Fig. S1H–I). McB-induced immune imprinting seemed targeted towards RORγt+ T cell subsets, as neither Th1 nor thymic-derived Treg (nTreg) populations were affected by McB-feeding (Fig. S1J–Q).
As GI pTreg11 and Th17 cell25,26 plasticity can be modulated by the gut microbiota, we next investigated if McB-induced immune alterations were driven by the substantial shift in microbial community structure and functions following McB-feeding (Fig. 1) or if McB-induced immune imprinting developed independently of resident gut microbes. To test this, we administered either control drinking water or a broad-spectrum antibiotic cocktail (ABX) for 2, 4, or 6 weeks, blunting the gut microbiota (Fig. 2A). Despite ABX-induced disruption of gut homeostasis, as evident from the ABX-induced increases in cecal size (Fig. 2B), McB instantly enhanced pTreg abundance in the small intestine of both ABX-treated and non-treated mice (Fig. 2C). This trait was, however, not fully recapitulated in LP of the large intestine, but pTreg induction was notably accelerated in ABX-treated mice (Fig. 2D). We interpreted the delayed pTreg-induction in colons of conventional mice as a direct consequence of their microbial buffer (i.e., niche occupation) limiting direct McB-host interactions. Summarized, these data suggest that the McB lysate can directly increase LP pTregs across the intestines.
A Study design. B Relative cecum sizes over time in response to antibiotics (ABX) treatment (gray shaded area, yellow dots), shown as fold-change (FC) compared to water groups. C Levels of small intestinal lamina propria FoxP3+RORγt+ peripherally induced regulatory T-cells (pTregs) over 2, 4, and 6 weeks. D Levels of large intestinal lamina propria pTregs over time. Levels of FoxP3-RORγt+ T-helper 17 (Th17) cells in small intestinal lamina propria after 2 (E), 4 (F), and 6 weeks (G), each with proportions of Th17 cells also expressing IL-10 or IFNγ. Levels of FoxP3-RORγt+ Th17 cells in large intestinal lamina propria after 2 (H), 4 (I), and 6 weeks (J) with levels of IL-10 and IFNγ-expressing cells. Data are presented as mean ± SEM with individual data points representing each mouse– the exact n-sizes are denoted within the bar of each experimental group. Statistical significance was determined by a Two-Way ANOVA with Fisher’s LSD multiple comparisons post hoc test. P < 0.05 was considered statistically significant and the exact p-values for the comparisons are shown on each plot. Created in BioRender. Choi, B. (2025) https://BioRender.com/3079cx6.
Next, we turned our attention to the Th17 cells, which were also notably affected by McB feeding (Fig. 2E-J). In sharp contrast to the above-mentioned pTreg inductions, we found that numeric and phenotypic McB-mediated Th17 alterations were highly dependent on a functional gut microbiota. Thus, in the small intestine of conventional mice, McB feeding induced a rapid >50% increase in Th17 cell proportions (Fig. 2E–G). This effect was dampened the first 4 weeks of ABX treatment. The McB-mediated Th17 induction after 6 weeks of ABX treatment mirrored the gradual increase in total microbial load (Fig. S1R). This rise in bacterial load suggested a selective bloom of ABX-resistant species, possibly interacting with McB to drive the observed expansion of Th17 cells, even under sustained ABX exposure. Further corroborating the Th17 cell-gut microbiota dependence, we observed that even in the absence of a numeric increase (large intestine, Fig. 2H–J), McB-feeding still facilitated a phenotypic shift, exemplified by a >2-fold increase in IL-10+ Th17 cells, exclusively in conventional mice.
Together, these data demonstrate that while pTreg induction occurred independently of gut microbiota composition, Th17 cell induction and phenotypic manipulation relied on complex host-diet-microbe interactions, corroborating that the impact of the gut microbiota on McB-induced immune regulation is subset specific.
McB promotes gastrointestinal homeostasis and reduces inflammation
Diarrhea and a swollen, fluid-filled cecum are common side effects of ABX treatment27, likely due to disruptions in gut barrier integrity, impaired mucus production, reduced microbial load, and a lack of fiber fermentation28,29. During ABX treatment, we observed that McB-fed mice were protected against ABX-induced increases in cecum weight (Fig. 2B). These findings suggest that McB preserves gut barrier function alongside enhanced tolerogenic immunity (Fig. S1) in both the murine small and large intestine.
With this in mind, we used a two-pronged experimental approach to interrogate if McB feeding confers protection against region-specific gut inflammation, namely (1) chemotherapy-induced mucositis affecting the entire GI tract but predominantly damages the small intestine via villus atrophy30,31,32, and (2) chemically-induced colitis, primarily targeting the large intestine.
Mucositis was induced using a single intraperitoneal (i.p.) injection of 5-fluorouracil (5-FU; 400 mg/kg) (Fig. 3A). Following 5-FU challenge, mice displayed acute weight loss over three days, then rapidly regained weight and returned to baseline within six days (Fig. 3B). McB-fed mice showed a modest but noticeable improvement in recovery rate compared to reference diet-fed controls. As expected, 5-FU significantly reduced small intestinal wet weights (Fig. 3C) and induced villus atrophy (Fig. 3D–G). Notably, McB feeding partially protected the small intestine from 5-FU-induced damage, with preserved villus architecture observed along the entire small intestinal axis. In line with prior reports describing crypt hyperproliferation during mucosal recovery post-5-FU challenge32,33,34, we observed deeper crypts in reference-fed mice. In contrast, McB-fed mice consistently exhibited deeper crypts regardless of 5-FU exposure (Fig. S2A–H), indicating a baseline trophic effect of McB on the intestine, rather than a reactive compensatory proliferation. Although the most pronounced damage from 5-FU occurred in the small intestine, colonic shortening was also evident in the acute phase (Fig. S2I, J), again indicating mucosal inflammation—a feature that was attenuated in McB-fed mice.
A Small intestinal mucositis study design. B Body weight development post injection with 5-fluorouracil (5-FU) (400 mg/kg) (gray shaded area, orange dots) as relative to baseline weight. Acute phase is considered day 1–3 and recovery phase considered day 4-6. The area-under-the-curve is visible for each group. C Small intestinal wet weights in grams at the acute phase (Day 3) and recovery phase (Day 6). Small intestinal villus length in µm at the acute phase and recovery phase, spanning the entire small intestine axis from duodenum (D), jejunm (E), and ileum (F). G Representative HE images of jejunum and ileum villi at Day 3, representing the median within each group. Scalebars = 50 µm. H Large intestinal dextran sodium sulphate (DSS) colitis study design. Gray shaded areas and red data dots denote mice with colitis. I Relative body weight development during colitis. J Progression of disease as assessed by the Disease Activity Index (DAI). K DAI at termination. L Large intestinal lengths in cm. M Representative images of large intestines, chosen as the median representatives within each group. N Colonic inflammation index in mg colon wet weight/cm colon length. O Colitis histopathological scores, assessed blinded, with median representative images (O). Scale bars = 100 µm. Data are presented as mean ± SEM, with individual data points denoting each mouse—the exact n-sizes are denoted within the bar of each experimental group. Statistical significance was determined by a Two-Way ANOVA followed by Fisher’s LSD multiple comparisons post hoc test. P < 0.05 was considered statistically significant. Created in BioRender. Choi, B. (2025) https://BioRender.com/wfweyoz.
Given the observed mitigation of colonic inflammation in the 5-FU model, we next tested McB’s capacity to prevent large intestinal injury in the DSS-induced colitis model (Fig. 3H). McB-fed mice were fully protected against DSS-induced weight loss (Fig. 3I) and exhibited a substantially milder disease trajectory (Fig. 3J), with Disease Activity Index (DAI) scores approximately 2-fold lower than controls by study end (Fig. 3K). McB feeding also preserved colon length after DSS exposure (Fig. 3L), and large intestines from McB-fed mice displayed firmer contents and fewer hemorrhagic lesions (Fig. 3M). When inflammation was examined by colon wet weight-to-length ratio, a standard index of colonic inflammation, McB-fed mice exhibited significantly lower values (Fig. 3N). Histopathological analysis of colon Swiss rolls supported these findings, showing a > 2-fold reduction in colonic damage scores in McB-fed mice (Fig. 3O–P).
As McB modulated mucosal T-cells towards a more regulatory phenoype, we asked whether the McB-induced T-cell imprinting was required for acute GI protection. To functionally test this, we performed CD4⁺ T-cell depletion in both disease models (Fig. S3). Despite effective depletion (Fig. S3A), McB-mediated protection remained intact (Fig. S3B–I), indicating that acute epithelial protection is independent of CD4⁺ T cells.
Together, these results indicate that McB not only modulates GI immunity and microbial composition but also confers broad protection against inflammation throughout the GI tract, although these effects are seeminly not hierachical.
GLP-2 receptor signaling is essential for McB-induced gastrointestinal protection
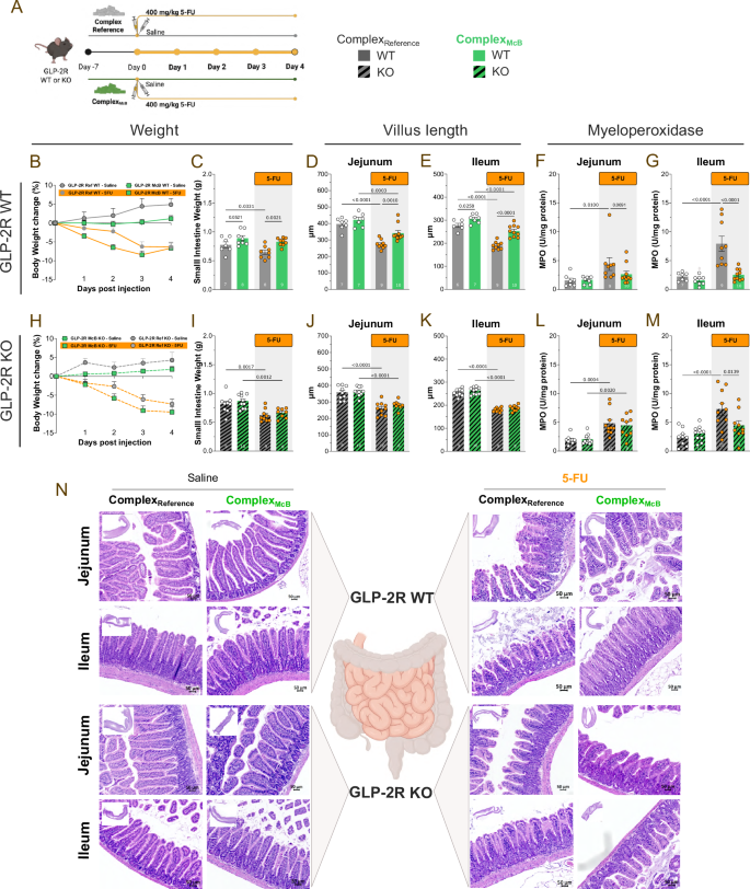
Given the robust protection conferred by McB throughout the GI tract and lack of T-cell involvement, we hypothesized that its tissue-protective effects were mediated by intestinotrophic pathways. As a central regulator of intestinal growth, GLP-2, a gut hormone with potent intestinotrophic properties, and its receptor (GLP-2R) emerged as key candidates. To test this hypothesis, we utilized GLP-2R wildtype (WT) and knockout (KO) mice in the mucositis and colitis models. This approach allowed us to dissect both regional specificity, given GLP-2’s known preference for the small intestine35,36, and the necessity of intact GLP-2R signaling in McB-mediated gut protection.
In the 5-FU-induced small intestinal injury model (Fig. 4A), GLP-2R WT mice on a reference diet lost significant weight (Fig. 4B), exhibited dramatically reduced small intestinal weights (Fig. 4C), and developed villus atrophy (Figs. 4D, E, N and S4). Still, McB-fed mice were protected against intestinal damage (Fig. 4C–G, N). Myeloperoxidase (MPO), an enzyme released by neutrophils during inflammation, serves as a key indicator of gut barrier damage and local inflammation. We found that 5-FU markedly increased MPO levels, especially in the ileum of reference-fed mice (Fig. 4F–G). Importantly, McB feeding significantly reduced MPO accumulation, further supporting its barrier-protective role in WT mice. However, these protective effects were completely abolished in GLP-2R KO mice (Figs. 4H–N and S4), confirming that McB requires functional GLP-2R signaling for restoring small intestinal homeostasis. Notably, while 5-FU induced colonic damage, GLP-2R KO mice also exhibited complete loss of McB-mediated protection in the colon (Fig. S4F, L), extending GLP-2R’s role beyond canonical small intestinal functions to encompass GI-wide therapeutic effects.
A Study design of beginning of recovery phase after induction of small intestinal mucositis using the 5-fluorouracil (5-FU) model in whole-body GLP-2R wildtype (WT) and knockout (KO) mice. Mice injected with 5-FU are depicted within gray shaded areas and with orange data dots. WT or KO status is indicated by different bar-styles defined in the plot key. Body weight development following small intestinal injury (n = 7–9 per group) (B), small intestinal wet weights (C), Jejunum (D) and ileum (E) villus lengths in µm, and jejunum (F) and ileum (G) myeloperoxidase (MPO) levels corrected for total protein content, in GLP-2R WT mice. Body weight development following small intestinal injury (H), small intestinal wet weights (I), Jejunum (J) and ileum (K) villus lengths in µm, and jejunum (L) and ileum (M) MPO levels corrected for total protein content, in GLP-2R KO mice. N Representative histological HE images of jejunum and ileum sections of GLP-2R WT and KO mice, representing group medians. Scalebars = 50 µm. Data are from four independent experiments and presented as mean ± SEM with individual data points for each mouse—the exact n-sizes are denoted within the bar of each experimental group. Statistical significance was determined by a Two-Way ANOVA followed by Fisher’s LSD multiple comparisons post hoc test. P < 0.05 was considered statistically significant. Created in BioRender. Choi, B. (2025) https://BioRender.com/6ekfc84.
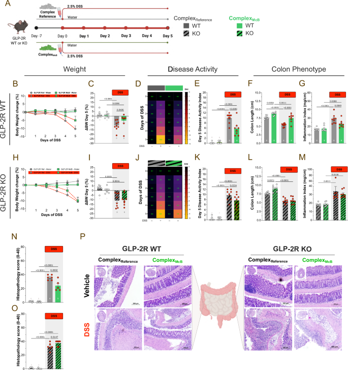
To validate this GLP-2R-dependent host-microbe signaling axis in a large intestine-focused model, we administered DSS to GLP-2R WT and KO mice (Fig. 5A). In GLP-2R WT mice, McB feeding conferred robust protection, mitigating weight loss (Fig. 5B, C), reducing DAI scores (Fig. 5D, E), preserving colon length (Fig. 5F), and lowering inflammation index (Fig. 5G). These protective effects were abolished in GLP-2R KO mice (Fig. 5H–M), as confirmed by histological scoring of crypt integrity and immune infiltration (Fig. 5N–P).
A Study design of large intestinal colitis using the dextran sodium sulphate (DSS) model in whole-body GLP-2R wildtype (WT) and knockout (KO) mice. DSS was administered at a 2.5% concentration in drinking water. Mice given DSS are depicted within gray shaded areas and with red data dots. WT or KO status is indicated by different bar-styles defined in the plot key. B–G Disease assessment in GLP-2R WT mice. B Body weight development over all 5 study days, relative to initial starting weight. n = 7–9 per group. C Body weight comparisons at termination. D Heatmap of disease activity index (DAI) over time and at termination (E). F Large intestinal length in cm and weight-to-length inflammation index (G). H–M Disease assessment in GLP-2R KO mice. H Body weight development over all 5 study days, relative to initial starting weight. I Body weight comparisons at termination. J Heatmap of DAI over time and at termination (K). L Large intestinal length in cm and weight-to-length inflammation index (M). Histopathological scoring of colitis assessed blinded, in GLP-2R WT (N) and KO (O) mice. P Histological images of colon swissroll sections of GLP-2R WT and KO mice, representing group medians. Scalebars = 200 µm. Data are from four independent experiments and presented as mean ± SEM with individual data points for each mouse—the exact n-sizes are denoted within or above the bar of each experimental group. Statistical significance was determined by a Two-Way ANOVA followed by Fisher’s LSD multiple comparisons post hoc test. P < 0.05 was considered statistically significant. Created in BioRender. Choi, B. (2025) https://BioRender.com/6ekfc84.
Given the co-secretion of GLP-2 and its structurally realted hormone GLP-1, we investigated potential GLP-1R involvement. However, McB-fed GLP-1R WT and KO littermates were equally protected in both mucositis and colitis models (Figs. S5, S6), indicating that McB’s gut-protective effects are strictly GLP-2R-dependent across intestinal regions.
Although our acute GI disease models did not rely on CD4 T-cell activity, tolerogenic T-cell subsets remain of key interest for long-term clinical scenarios, including recurrent IBD3 and lifestyle-associated gut barrier dysfunction observed in cardiometabolic diseases37. We therefore assessed whether McB’s mucosal immunomodulatory abilities would persist in GLP-1R and GLP-2R KO mice, considering that GLP-1R signaling has been reported to govern certain intraepithelial T-cell populations38. Notably, McB feeding increased pTreg frequencies and induced phenotypic reprogramming of Th17 cells despite receptor KO (Fig. S7A–E), suggesting that McB lysate may mitigate chronic, T-cell-driven inflammation alongside acute barrier protection. These data imply the presence of distinct effector mechanisms within McB, as enhancement of gut barrier function required functional GLP-2R signaling, while T-cell subset modulation occurred independently of both GLP-2R and GLP-1R pathways.
Microbial Fermentation of McB is Required for Protection Against Acute Gut Inflammation
To define the mechanisms whereby McB confers GLP-2R-dependent protection against acute epithelial injury, we first investigated whether McB stimulates endogenous GLP-2 secretion. Using the perfused rat intestinal model (Fig. S8A)—which enables real-time assessment of hormone secretion and nutrient absorption—we delivered McB directly to the intestinal lumen. Notably, McB failed to elicit gut hormone release or modulate amino acid absorption (Fig. S8B, C). Since this model bypasses digestion, we posited that enzymatic processing might be needed to liberate bioactive components stimulating GLP-2 secretion.
To test this, we gavaged mice with McB or a control protein mix following administration of dipeptidyl peptidase 4 (DPP-4) and neprilysin inhibitors, and then measured plasma GLP-2 via radio-immuno-assay (RIA) (Fig. S8D). While glucose stimulated GLP-2 release, neither McB nor the reference protein increased circulating GLP-2 (Fig. S8E). These findings demonstrate that McB does not acutely induce endogenous GLP-2 secretion. However, given (1) microbial fermentation’s known role in L-cell stimulation, (2) our observation of enriched fermentative microbial pathways (Figs. 1D and 3) the near-complete fecal degradation of McB (Fig. 1F), we hypothesized that microbial fermentation of McB generates metabolites capable of either stimulating GLP-2 release or directly activating the GLP-2R via molecular mimicry, a prerequisite for its beneficial effects.
To test this hypothesis, we employed the DSS colitis model and administered a fermentation inhibitor (FermInh; 20 ppm beta-acid extract from Humulus lupulus) to block microbial hindgut fermentation (Fig. 6A). In reference-fed mice, FermInh had no significant effect on colitis severity (Fig. 6B–G). Consistent with prior findings, McB-fed mice exhibited reduced DAI scores, attenuated colonic inflammation, conserved colon length, and reduced histopathological scores compared to controls (Fig. 6H–M). Strikingly, FermInh treatment generally abolished McB’s protective effects, exacerbating DAI scores (Fig. 6H, I), elevating colonic inflammation index (Fig. 6J), and leading to colon shortening (Fig. 6K), reflected by the aggravation of tissue pathology (Fig. 6M). Given McB’s intestinotrophic effects in healthy mice, we assessed intestinal morphology. Remarkably, FermInh eliminated McB-induced elongation of both small and large intestines, even in healthy, non-DSS treated mice (Fig. 6L–M), directly linking microbial fermentation to McB-mediated gut homeostasis.
A Study design of the dextran sodium sulphate (DSS) colitis model protocol. Mice were given control drinking water or a 20-ppm solution of an inhibitor of microbial hindgut fermentation (FermInh). Mice given the FermInh are depicted with blue bars, and gray shaded areas with red data dots indicate DSS-receiving mice. B–G Disease assessment in reference diet-fed mice. B Disease activity index (DAI) over the entire study period. C DAI at termination. D Colon weight-to-length inflammation index. E Colon length in cm. F Small intestine lengths in cm. G Histopathological scoring of colitis assessed blinded in refence diet-fed mice. H–M Disease assessment in McB-fed mice. H DAI over the entire study period. I DAI at termination. J Colon weight-to-length inflammation index. K Colon length in cm. L Small intestine lengths in cm. M Histopathological scoring of colitis assessed blinded in McB diet-fed mice. N GLP-2 levels in plasma of mice fed the reference diet or McB-diet with and without FermInh. O Proposed mode-of-action of McB in vivo. Data are presented as mean ± SEM with individual data points for each mouse—the exact n-sizes are denoted within or above the bar of each experimental group. Statistical significance was determined by a Two-Way ANOVA followed by Fisher’s LSD multiple comparisons post hoc test. P < 0.05 was considered statistically significant. Created in BioRender. Choi, B. (2025) https://BioRender.com/vxlffsf.
Because fermentation yields microbial metabolites known to stimulate gut hormone secretion, we asked whether blocking fermentation would lower systemic GLP-2 levels. Despite extended McB feeding (~2 weeks) and thus enzymtic processing, we found no significant increase in circulating GLP-2 in either control or McB-fed mice, regardless of fermentation status (Fig. 6N).
To determine whether the fermentation-driven benefits of McB relate to shifts in gut microbiota composition, we evaluated fecal community structures with or without fermentation blockade (Fig. S9A, B). McB substantially altered the overall microbiota structure, explaining approximately 42% of total compositional variance (Fig. S9C). In contrast, inhibition of microbial fermentation with FermInh had minimal impact on overall community composition or diversity (Fig. S9A–C). Consistently, McB levels in stool were not increased by fermentation blockade, suggesting effective gut utilization of the lysate independent of fermentation status (Fig. S9D). Notably, the expansion of Lachnospiraceae and Bacteroidaceae typically associated with McB feeding was similarly unaltered by inhibition of microbial fermentation (Fig. S9E–G).
Finally, given that McB may serve as a substrate for fermentation-driven GLP-2R activation, we examined whether microbial processing is also necessary for its microbiota-dependent immunomodulatory effects, i.e., Th17 cell reprogramming. Blockade of microbial fermentation did not alter the McB-induced elevation of peripheral pTreg populations (Fig. S10A). Similarly, no effect was observed on nTregs (Fig. S10B). However, the tolerogenic reprogramming as well as expansion of total Th17 cells in response to McB, both microbiota-dependent processes (Fig. 2), were abrogated by fermentation inhibition (Fig. S10C–E).
Together, these findings demonstrate that McB protects against gut injury via a microbial fermentation-dependent mechanism that engages GLP-2R signaling independently of endogenous GLP-2 secretion, highlighting molecular mimicry as a likely underlying mechanism. Our data support two parallel mechanisms of McB rather than a single hierarchical pathway: (i) mucosal T-cell-mediated immune tolerance and (ii) fermentation-dependent GLP-2R-mediated epithelial protection.
Discussion
Food demands are soaring1,2 and Western food habits21 are closely associated with increasing prevalence of GI inflammatory diseases22,23. It is thus imperative to develop nutritional strategies that can counter these trajectories and potentially aid alleviating already established inflammation and disturbed gut health. Unfortunately, current means of food production drain our natural resources, with great environmental implications1,2. A proposed strategy to overcome these hurdles is the usage of alternative foods, such as cultured, microbe-based proteins. However, the effects of microbial protein sources on host health remains inadequately described.
In this study, we utilized a microbial lysate derived from a non-native soil bacterium, McB, as a potent nutritional modulator of GI immunity, microbiota composition, and host resilience against intestinal injury (Fig. 6O). Building on previous observations using lab-grown monocultures in simplified dietary contexts24, we demonstrate that McB retains its immunomodulatory and protective functions even when scaled to a commercial, industry-level production and introduced into complex, humanized diets. The translational relevance of this lies not only in McB’s robust effects across diet types but in its ability to trigger subset-specific immune imprinting, remodel gut microbial ecology, and protect against both small and large intestinal inflammation partly through microbial fementation-dependent, GLP-2R-activating mechanisms.
A central breakthrough of this work is the demonstration that McB directly induces pTregs in both the small and large intestine, independent of the gut microbiota. This is in stark contrast to most known dietary or microbial interventions, where microbial cell component-induced increases of pTregs exclusively precipitate in the colon9 where microbial density is highest. Using both broad spectrum antibiotics and chemical inhibition of microbial fermentation, our data demonstrate that McB lysates induce RORγt⁺ pTregs independent of microbial composition and function, indicating the presence of one or more bioactive lysate components capable of directly engaging host immune cells. Prior studies have shown that McB modulate immunity via dendritic cell interactions39. Together with our data, this observation suggests that McB-derived molecular patterns interact with antigen-presenting cells to promote a tolerogenic phenotype, where McB-derived microbial structural components can instruct, e.g., dendritic cells to drive pTreg differentiation. In contrast, thymic-derived nTregs remained numerically unchanged, while Th17 cells were numerically and phenotypically dependent on both microbial presence and fermentation capacity, highlighting the specificity of McB’s effect on the peripheral Treg compartment. Such a finding not only decouples microbial dependence from tolerogenic T cell induction but also offers a novel route for pTreg-mediated immune modulation in various disease indications where microbiota-mediated therapies fail.
In contrast, McB-driven Th17 cell modulation was strictly gut microbiota-dependent as demonstrated in both ABX-treated mice and upon inhibition of microbial fermentation. McB not only increased Th17 cell numbers exclussively in conventional mice but also skewed their phenotype toward a tolerogenic IL-10high IFN-γlow state, which was attentuated after ABX treatment and inhibition of microbial fermentation, highlighting the microbiota’s essential role in shaping this adaptive immune subset. Th17 cells are particularly interesting for gut homeostasis, as these cells are known for their plasticity and ability to adapt their cytokine production depending on the local microenvironment40. As such, their functions are highly context-dependent; Th17 cells can be implicated in inflammatory diseases13 but have also been demonstrated to orchestrate gut barrier integrity41,42 and metabolic regulation7. The importance of Th17 cells is further highlighted by dietary influences. To this end, high-sugar diets deplete Th17 cell-inducing microbes, explaining the detrimentally low abundance of these cells following Western Diet feeding43, a contributing factor to the development of metabolic syndrome7,43. The microbiota-independent induction of pTregs by McB, coupled with the microbiota-dependent modulation of tolerogenic Th17 cells, is highly intriguing. The dual mechanism suggests broad therapeutic applicability across diverse enterotypes and microbiota states, including antibiotic-perturbed ecosystems.
From a microbial ecology perspective, McB triggered rapid, stable shifts in gut microbiota composition and function, dominated by taxa within the Lachnospiraceae and Bacteroidaceae families. Crucially, this effect persisted across two distinct dietary contexts and using a standardized, commercially produced lysate, posistioning McB as a reproducible modulator of microbioal communities. McB was nearly undetectable in feces, indicating near-complete GI utilization and suggesting its role as a precision substrate for microbial fermentation. The concomittant enrichment of microbial fermentation pathways mechanistically connects McB-induced microbiota remodelling to some of its downstream benefits in tolerogenic immunity, including IL-10high IFN-γlow Th17 cells. Although the elevated pathways involved microbial fermentation in McB-fed mice coincided with an expansion of Lachnospiraceae and Bacteroidaceae taxa, we consider this a co-occurrence rather than demonstrated causation. While certain species of these families enriched by McB feeding—such as Bacteroides uniformis, previously shown to mitigate colitis in mice44—could potentially reproduce selected aspects of the McB-associated health benefits, our findings indicate that the broader immunoregulatory and regenerative effects of McB rely on its complex lysate composition and fermentation-driven metabolite network. Notably, because broad-spectrum ABX treatment nearly eliminates intestinal bacterial DNA (Fig. S1R), sequencing-based analyses of McB-specific taxa in ABX-treated mice are inherently unreliable45, thus precluding us from formally invetigate if nominal amount of Lachnospiraceae or Bacteroidaceae persisted ABX treatment. Still, as selective inhibition of microbial fermentation did not alter the abundance of these taxa, and considering that colonic pTreg induction was accelerated in ABX treated mice, we conclude that their potential influence on McB-induced pTreg expansion must be negligable.
Given the tolerogenic T-cell populations and microbial functional changes, we subsequently explored if consumption of the lysate would confer health benefits locally within the GI tract. To this end, we used two distinct models of GI inflammation: 5-FU-induced mucositis and DSS-induced colitis. Functionally, McB conferred significant protection against both chemotherapy-induced mucositis and chemically-induced colitis—two mechanistically distinct models affecting the small and large intestine, respectively. These protective effects were associated with preservation of tissue architecture, reduction of inflammatory markers (e.g., MPO), and mitigation of weight loss and histopathological scores. Consistently, McB-fed healthy control mice exhibited elongated small intestinal villi, deeper crypts, and increased colon length, demonstrating direct intestinotrophic remodelling of intestinal architecture, which was independent of functional CD4 T-cells as demonstrated in mice with systemic and local depletion of CD4+ cells.
Based on the clear intestinotrophic observations following McB feeding, we mechanistically dissected the McB-mediated protection using our two-pronged approach to modelling gut inflammation, combined with RIA and high-resolution intestinal perfusion models. Through this integrated approach, we systematically investigated the proposed role of GLP-2 and its receptor in McB’s protective effects. The GLP-2 axis is well-described to directly affect mesenteric blood flow46,47,48 and epithelial proliferation and repair33,49,50. As a testimony to that therapeutic potential, GLP-2 analogues are clinically used to treat short-bowel syndrome51. Using GLP-2R WT and KO mice, we demonstrated that McB’s protective effects were entirely abolished in GLP-2R KO mice, and completely independent of hormone secretion, underscoring the necessity of intact GLP-2R signaling for McB-mediated intestinal resilience. Although McB did not stimulate endogenous GLP-2 release under any tested condition (chronic feeding, acute gavage, or ex vivo perfusion), its protective effects were abolished when microbial fermentation was inhibited. Because McB fails to stimulate endogenous GLP-2 release yet loses efficacy when fermentation is inhibited, the active component(s) of McB that stimulates GLP-2R signaling are likely fermentation-derived GLP-2 mimicing molecules (Fig. 6O). Determining the exact nature of these mimicry molecules will require dedicated purification methods along with structural, biochemical and receptor-binding studies beyond the scope of the present work.
GLP-2R KO alone did not alter baseline disease progression in any disease model, suggesting the GLP-2R is dispensable for physiological recovery but can be therapeutically engaged to enhance repair.
Collectively, these findings position McB as a novel class of bioactive cultured dietary proteins that transcend classic nutrition, functioning as precision modulators of intestinal immunity and gut barrier integrity. Its unique ability to orchestrate both microbiota-independent (direct pTreg induction) and microbiota-dependent (Th17 tolerogenesis) immune reprogramming, while simultanously driving GLP-2R-mediated epithelial repair, establishes a new paradigm in dietary-microbiota crosstalk. To our knowledge, our work is the first to demonstrate that a microbial lysate can engage the GLP-2R pathway through dietary means, bypassing exogenous hormone administration. This discovery opens avenues for developing McB or its bioactive derivatives into next-generation orally delivered therapeutics that concurrently address intestinal inflammation, immune dysregulation, and epithelial damage – three critical unmet needs in conditions like IBD, chemotherapy-induced mucositis, and environmental enteropathy. By linking microbial fermentation to receptor mimicry, our findings advance the broader field of dietary-microbiota therapeutics, where nutritional interventions can be engineered to target host pathways.
Methods
Rodents and ethical statements
Animal experiments were approved by the Danish Animal Experiments Inspectorate (#2021-15-0201-01031 and #2023-15-0201-01409). Six- to seven-week-old male and female C57BL/6 mice and male Sprague Dawley were purchased from vendors as detailed below. Both GLP-1 receptor knockout (GLP-1R−/−) and GLP-2 receptor knockout (GLP-2R−/−) mice were used in this study. GLP-2R knockout mice52 were generated by Taconic using CRISPR/Cas9-mediated gene editing, with the parental strain designated as C57BL/6NTac-Glp2rem5153Tac. The GLP-1R knockout mice were created by deleting exons 4 and 5 of the Glp1r gene in a Cre-dependent manner, and the conditional Glp1r knockout strain (C57BL/6N-Glp1rtm1c(KOMP)MbpH) was obtained from the MRC Harwell Institute as previously described53. All knockout mice were maintained through heterozygous breeding, with wild-type (WT) littermates serving as controls. Upon arrival, mice and rats were allowed to acclimatize in the animal facility environment for two weeks before to study initiation. All rodents were housed under specific pathogen-free conditions in 12-h light/dark cycle (6 AM-6 PM). Male mice were housed three mice per cage, and female mice were housed up to five per cage. Rats were housed four per cage. All data from animal studies used in this manuscript can be found in the supplementary material.
Diets and experimental setups
All special diets were obtained from Sniff Spezialdiäten GmBH, Germany, and stored at −20 °C. Several customized diets were designed depending on the specific research question. Dietary compositions can be found in the supplementary material. In all protocols, mice were fed ad libitum, and at termination mice were anesthetized with 2.5% isoflurane and euthanized by cervical dislocation following cardiac puncture blood collection. Cardiac blood samples were taken using EDTA coated needles and syringes. Plasma was collected by centrifugation of blood samples for 10 miutes at 1000 × g at 4 °C and stored at −80 °C.
Nutrient comparison protocol
Male mice were purchased from Taconic Laboratories, Denmark. After two weeks of acclimatization mice were given one of two diets, a diet with few simple sources of protein, fat, and carbohydrates (referred to as Simple Diet, SD) or an isocaloric macronutrient-matched diet with a complex composition of humanized sources of protein, fat, and carbohydrates (referred to as Complex Diet, CD) for eight weeks. At week eight a subgroup of mice was maintained on the respective simple or complex diets or fed an experimental diet of which the protein source was exchanged with solely McB lysates (contain <5% biomass from helper bacteria, sold under the commercial name Feedkind®, Calysta UK Ltd) (SDMCB or CDMCB) for an additional 4 weeks. To avoid any secondary effect of caloric density, we modified the complex low-fat-low-fiber reference (referred to as Complexref) to also contain McB lysate as the protein source.
Microbiota-dependency protocol
Male mice were purchased from Taconic Laboratories (Denmark). After two weeks of acclimatization, mice were split into two groups: one group given control drinking water and one group given a broad-spectrum antibiotics cocktail of 0.5 g/L Neomycin (Sigma #N1876-25G) and 1 g/L Ampicillin (Sigma #A9518-25G) in the drinking water to reduce gut microbial load. After acclimatization, mice underwent dietary intervention and were split into two groups per drinking water condition: one group switched to the CD, and one group switched to the CDMCB. Mice were maintained on control drinking water or antibiotics during the dietary intervention period. Mice were then euthanized after two, four, or six weeks to look at the temporal effects of McB-consumption on blunted gut microbiota and mucosal T-cell populations.
Intestinal mucositis protocols
This study protocol used either female WT mice purchased from Janvier (Le Genest-Saint-Isle, France) or female GLP-1R-/- and GLP-2R-/- mice. After at least a week of acclimatization, mice were fed either the Complexref or ComplexMcB for up to 13 days. After a week of dietary intervention, at experimental day 0, mice were intraperitoneally injected once with control saline or 5-fluorouracil (5-FU, Hospira Nordic AB, Stockholm, Sweden) at 400 mg/kg to induce intestinal mucositis. Body weight development was subsequently monitored daily. Mice were euthanized at post-injection days 3, 4, or 6 (as indicated in figure legends) to investigate the acute and recovery phases of 5-FU-induced mucositis. Occasionally, mice were single-housed due to fighting and otherwise housed between two-five per cage.
Colitis protocols
This study protocol used either male mice purchased from Janvier (Le Genest-Saint-Isle, France) or male GLP-1R−/− and GLP-2R−/− mice. After at least a week of acclimatization, mice were fed the reference Complexref or ComplexMcB for one week before induction of colitis. Colitis was induced by adding 2.5% DSS (Thermofisher, #J63606.14) to the drinking water for five days. DSS was freshly dissolved in regular drinking water and filter-sterilized before being given to the mice. Body weight and disease activity (can be found in supplementary material) were monitored daily. At day five, mice were euthanized and tissues harvested. Mice were housed between one-three per cage, depending on in-cage fighting.
Inhibition of microbial fermentation
Male mice were ordered from Janvier (Le Genest-Saint-Isle, France) and allowed to acclimatize for at least a week. First, mice were fed the reference Complexref or ComplexMcB for one week and split into two cohorts: one subjected to colitis induction, and one for interrogation of lamina propria T-cells. Colitis was induced as described above. To inhibit microbial hindgut fermentation mice were given a 20 ppm solution of beta-acid extracts from Humulus lupulus as previously described54, or control drinking water. For the colitis cohort, body weight and disease activity were monitored daily, and at day five mice were euthanized and tissues harvested. To test if lamina propria T-cells were dependent on microbial fermentation of McB, both numerically and phenotypically, T-cell subsets were studied using flow cytometry as described below.
Depletion of T-cells in inflammatory models
To assess the dependence of McB-mediated protection on adaptive immunity, CD4⁺ T-cell depletion was performed in both the DSS-induced colitis and 5-fluorouracil (5-FU)–induced mucositis models. Mice were pre-fed experimental diets (±McB) seven days before disease induction (similar to above descriptions). Depletion was achieved using anti-mouse CD4 monoclonal antibody (Nordic Biosite, BE0003-1) administered intravenously at 100 µg per mouse on day −2 and 100 µg per mouse i.p. at days 0, 1, and 3 relative to disease induction. Control animals received equivalent doses of isotype control antibody (Nordic Bioscience). Efficacy of depletion was confirmed by flow cytometry prepared from spleen and intestinal lamina propria as described below. Cells were stained with Live/Dead viability dye, CD45, CD4, and CD8, and analyzed using a LSR-Fortessa X-20 (BD Bioscience). Near-complete systemic depletion (>95%) of CD4⁺ T cells was confirmed in all treated mice. Local depletion was validated in the leased affected intestinal compartment (small intestine in DSS cohorts; large intestine in 5-FU cohorts), as lamina propria isolation from the severely inflamed tissue was not technically feasible. Disease severity scoring was assessed as described for non-depleted cohorts.
Isolation of small and large intestine lamina propria (LP) cells
In protocols involving flow cytometry, after removal of 1 cm gut sections for histology, the small intestine was flushed with cold 1X HBSS (Gibco) containing 15 mM HEPES and 5% FBS (Thermo Fischer), and had feces removed mechanically prior to flushing with cold 1X PBS. Peyer’s Patches were carefully removed from the small intestine. Small and large intestines were opened longitudinally and cut into 1 cm pieces in 1X HBSS, 15 mM HEPES, and 5% FBS. Gut pieces were incubated thrice in prewarmed EDTA wash-buffer containing 1X HBSS, 15 mM HEPES, 2.5% heat-inactivated (HIA) FBS, 1 mM sodium pyruvate, 10.000 U/mL Penicillin/Streptomycin, 50 mg/mL Gentamycin, and 2 mM EDTA. After each wash, samples were incubated at 37 °C for 10 min during first incubation and 15 min during second and third incubation. During incubation steps, large intestine samples, but not small intestine samples, were shaken on an orbital shaker at 450 rpm. After each incubation step small intestine samples were vigorously shaken by hand for 10 s., and media containing cell debris and epithelial cells were discarded by filtration through a 250 µm nylon mesh. The remaining tissue was digested for 20-25 min at 37 °C under magnetic stirring at 450 rpm in R10 medium (RPMI 1640 with L-glutamine, 1 mM sodium pyruvate, 15 mM HEPES, 10.000 U/mL Penicillin/Streptomycin, 50 mg/mL Gentamycin, 10% HIA FBS) containing 1 mg/mL Collagenase P (Roche) and 30 µg/mL DNAse I (Roche). After digestion, samples were mechanically agitated, filtered through a 100 µm cell strainer, and centrifugated at 500 × g for 7 min at 4 °C and supernatant removed. The cell pellets were resuspended in 40% isotonic Percoll (GE Healthcare), and LP cells were purified by density centrifugation using 40/70% Percoll gradient, centrifuged at 800 × g for 20 min at room temperature, acceleration 5 and brake 0. The lymphocyte interface was collected in fresh R10 medium followed by centrifugation for 7 min at 500 × g at 4 °C. Subsequently, the supernatant was removed, and the cell pellet was resuspended in R10 medium and transferred to 96 well plates for ex vivo stimulation of LP cells and ensuing flow cytometry.
Ex vivo stimulation of LP cells and staining
Small intestine-LP and large intestine-LP cells were restimulated ex vivo in R10 medium as follows. 250 ng/mL PMA (Sigma-Aldrich) in combination with 0.5 µg/mL Ionomycin (Sigma-Aldrich) was added to restimulate samples and incubated at 37 °C and 5% CO2 for 4 h. After 1 h, 10 µg/mL brefeldin A was added to all samples, and continued incubation. After stimulation, plates were centrifuged for 5 min at 500 × g at 4 °C and washed with PBS. After additional centrifugation for 5 min at 500 × g at 4 °C, cells were resuspended in PBS containing Live/Dead stain (Zombie UV) and placed at 4 °C in the dark for 20 min. Cells were washed with MACS buffer (containing PBS, HIA FBS, EDTA) and centrifuged for 5 min at 500 × g at 4 °C. Cells were resuspended in MACS buffer and surface stained with primary antibodies (see Table 1 below) for 30 min at 4 °C in the dark followed by washing and centrifugation. Cells were fixed and subsequently permeabilized using the FoxP3/Transcription Factor Staining Buffer Set from eBioscience according to manufacturer’s instructions. Intracellular staining with primary antibodies was performed at 4 °C overnight with primary antibodies (see Table 1 below).
Flow cytometry
Flow cytometry was carried out by standard procedures, and datawere acquired using an LSRFortessa X-20 (BD Bioscience). The complete gating strategy can be found in Supplementary Fig. 1A. Data were analyzed using the FlowJo Software v10 (Tree Star).
Measurements of circulating gut hormones and perfusion of rat intestine
Eight-week-old Sprague Dawley rats and C57BL/6 J were purchased from Janvier (Le Genest-Saint-Isle, France) and allowed to acclimatize for 1 week. Mice and rats were gavaged with an inhibitor cocktail consisting of sacubitril (neprilysin inhibitor, 0.3 mg/kg, 5 μL/g, cat. no. 333-B1070, Nordic Biosite, Sweden) and sitagliptin (dipeptidyl peptidase-4 inhibitor, 10 mg/kg, 5 μL/g, Xelevia) 30 min before oral delivery of microbial McB lysates of control protein. At time point 0, mice and rats were gavaged with a 20% w/v (200 mg/mL in sterile saline) solution of McB lysate, a control protein solution (Albumin Fraction V, cat. no. 1.12018.0500, Sigma-Aldrich), or glucose. In mice, blood was collected by cardiac puncture and in rats, blood was collected sublingual bleeding after 0-, 5-, 10-, and 20-min post gavage. GLP-2 levels were measured by radio-immuno-assay (RIA) as described previously55. Rat small intestines were perfused as described previously55 with lysate or control protein solutions. Vascular effluents were collected every minute, and gut hormone levels measured by RIA.
Histology
Intestinal sections were fixed in 10% paraformaldehyde and embedded in paraffin following standard procedures. Tissue slides were stained with H&E, and samples were randomized and blinded before histological analyses. For small intestinal sections, villus height was measured by identifying three villi with visible extrusion zone, to ensure measurement of full-length villi, from each sample, and measuring from the tip until the crypt border. Crypt depth of small and large intestinal samples was assessed by measuring the depth of three full-length crypts per slide, only when the entire crypt epithelium was visible from the lamina muscularis mucosa to the intestinal lumen. Villus height and crypt depth were analyzed using the Zeiss Zen Desk Software (v3.8), from three separate areas within each section and reported as an average of measurements from all individuals.
For assessment of colonic injury following DSS administration, fecal matter was mechanically removed, colons were opened longitudinally and rinsed. Next, colons were rolled into Swiss rolls and fixed in 10% paraformaldehyde and stained with H&E according to standard practice. Histopathological scoring was conducted based on previously described scoring systems56,57, where each section was given a score based on (1) degree of inflammation, (2) degree of crypt damage, and (3) extent of inflammation and damage as described in the supplementary material. The sum of all parameters was multiplied by 1–4 depending on the area of the section affected, giving a dynamic scoring range of 0–40. Digital images were acquired using an Axioscan Z.1 (Zeiss, Jena, Germany).
Microbiome analyses and bioinformatics processing
Input sample was weighed before extraction, and DNA was extracted using the NucleoSpin Soil kit (Macherey-Nagel) following the manufacturer’s protocol. DNA libraries were prepared using the MGIEasy DNA Library Prep Kit (MGI) following the manufacturer’s protocol. The MGIEasy DNA Adapters-96 (Plate) Kit (MGI) was used for adapter ligation. DNA cleanup was performed with the MGIEasy DNA Clean Beads (MGI). Circularization of libraries was carried out using the MGIEasy Circularization Module V2.0 (MGI). Sequencing was performed on the DNBSEQ-G400RS platform using the G400-PE150 sequencing kit (MGI), generating paired-end reads of 150 bp. Taxonomic profiling was performed with MetaPhlAn 3.0, while functional profiling of microbial pathways was conducted using HUMAnN 3.058. Beta Diversity Analysis. Beta diversity was assessed using the Bray-Curtis dissimilarity index (vegan package), which measures compositional differences based on species abundances. Principal coordinate analysis (PCoA) was used for visualization, and statistical significance of group differences was tested using PERMANOVA (adonis function). Differential Abundance Analysis of Taxa. A linear mixed model (lme4 package) was applied to assess species-level differences, with dietary intervention as a fixed effect. Post-hoc pairwise comparisons were performed using glht (multcomp package) with multiple testing correction. Effect sizes, t-statistics, and p-values were extracted to identify significant taxa. Analysis of Microbial Pathways. Metabolic pathways were annotated and abundanced calculated using HUMAnN 3.0 based on the Metacyc database59. Pathway-level differences were analyzed using ALDEx2, which applies Monte Carlo Dirichlet sampling and log-ratio transformations to account for compositional data constraints. Statistical testing was performed using Welch’s t-test. False discovery rate (FDR) correction was applied using the Benjamini-Hochberg method, with p < 0.05 considered significant.
Quantification of fecal bacterial load
Bacterial 16S rRNA gene copies were quantified by qPCR on a Light Cycler 480 II (Roche) using V4 region-specific Primers 505 F (5′-GTGYCAGCMGCCGCGGTAA-3′) and 806 R (5′-GGACTACNVGGGTWTCTAAT-3′). The thermal cycling conditions started with a DNA-denaturation step at 95 °C for 5 min, followed by 50 cycles of (i) denaturation at 95 °C for 10 seconds, (ii) annealing at 60 °C for 20 s, and (iii) extension at 72 °C for 20 s. All samples were run in triplicates. A 2-fold standard curve was produced by serially diluting the DNA pool (starting dilution: 1:20) in sterile MilliQ Water. qPCR threshold cycle (Ct) values were converted to estimated bacterial genomes present in 1 mg of feces and used as a proxy for bacterial abundance.
Tissue MPO levels
Approximately 1 cm of gut was homogenized in 50 mM HTAB in 50 mM K-Phosphate buffer for 6 min with a steel bead. Tissues were snap frozen on dry ice, thawed in water and homogenized again; this cycle was done a total of 3 times. After centrifugation (16,000 × g, 30 min at RT), supernatant was collected and diluted 10x for MPO measurement. Samples were mixed with substrate buffer (O-dianisidine dihydrochloride in 50 mM K-Phosphate buffer with 0.0005% H2O2) on a 96-well plate, in duplicates, and measurements were taken every 30 s for 5 min at 450 nm. MPO activity was calculated using all readings and corrected for total protein content of each sample.
Statistics and reproducibility
Statistical analyses were performed using GraphPad Prism software (version 10). All data are presented as means ± standard error of the mean (SEM) unless otherwise specified in the figure legends, with individual data points included to illustrate data distribution. For comparisons between two groups, two-tailed unpaired t-tests were conducted to assess statistical significance. When comparing three or more groups with a single independent variable, a one-way analysis of variance (ANOVA) was utilized, followed by Tukey’s post hoc test to identify specific group differences. In instances where three or more groups with two independent variables were analyzed, a two-way ANOVA was performed to evaluate the effects of both independent variables and their interactions, testing main effects for multiple testing by Fisher’s LSD post hoc test. A p value of <0.05 was considered statistically significant. No statistical method was used to predetermine sample size, and no data were deliberately excluded from the analyses. All animals were randomly allocated to experimental groups upon arrival.
Reporting summary
Further information on research design is available in the Nature Portfolio Reporting Summary linked to this article.
Data availability
Shotgun sequencing data are uploaded to a public repository with study BioProject Accession number: PRJNA1390501 and the following link: https://www.ncbi.nlm.nih.gov/bioproject/PRJNA1390501. All non-omics datasets included in the current study are available in the figshare repository https://doi.org/10.6084/m9.figshare.30911216. Additionally, all data in this manuscript are available from the corresponding author.
References
Malila, Y. et al. Current challenges of alternative proteins as future foods. npj Sci. Food 8, 53 (2024).
Xu, X. et al. Global greenhouse gas emissions from animal-based foods are twice those of plant-based foods. Nat. Food 2, 724–732 (2021).
Jensen, S. K. et al. Rewiring host–microbe interactions and barrier function during gastrointestinal inflammation. Gastroenterol. Rep. 10, 1–15 (2022).
Fackelmann, G. et al. Gut microbiome signatures of vegan, vegetarian and omnivore diets and associated health outcomes across 21,561 individuals. Nat. Microbiol. https://doi.org/10.1038/s41564-024-01870-z (2025).
Nunes-Cabaço, H., Moita, D., Rôla, C., Mendes, A. M. & Prudêncio, M. Impact of dietary protein restriction on the immunogenicity and efficacy of whole-sporozoite malaria vaccination. Front. Immunol. 13, 869757 (2022).
Jensen, B. A. H. et al. Small intestine vs. colon ecology and physiology: Why it matters in probiotic administration. Cell Rep. Med. 4, 101190 (2023).
Hong, C.-P. et al. Gut-specific delivery of T-Helper 17 cells reduces obesity and insulin resistance in mice. Gastroenterology 152, 1998–2010 (2017).
Sefik, E. et al. MUCOSAL IMMUNOLOGY. Individual intestinal symbionts induce a distinct population of RORγ+ regulatory T cells. Science 349, 993–997 (2015).
Verma, R. et al. Cell surface polysaccharides of Bifidobacterium bifidum induce the generation of Foxp3 + regulatory T cells. Sci. Immunol. 3, eaat6975 (2018).
Abdel-Gadir, A. et al. Microbiota therapy acts via a regulatory T cell MyD88/RORγt pathway to suppress food allergy. Nat. Med. 25, 1164–1174 (2019).
Caspar, O. et al. The microbiota regulates type 2 immunity through RORγt+ T cells. Science 349, 989–993 (2015).
Ivanov, I. I. et al. Induction of intestinal Th17 cells by segmented filamentous bacteria. Cell 139, 485–498 (2009).
Wen, Y., Wang, H., Tian, D. & Wang, G. TH17 cell: a double-edged sword in the development of inflammatory bowel disease. Ther. Adv. Gastroenterol. 17, 17562848241230896 (2024).
Zielinski, C. E. et al. Pathogen-induced human TH17 cells produce IFN-γ or IL-10 and are regulated by IL-1β. Nature 484, 514–518 (2012).
Cui, H. et al. The dynamic shifts of IL-10-producing Th17 and IL-17-producing Treg in health and disease: a crosstalk between ancient ‘Yin-Yang’ theory and modern immunology. Cell Commun. Signal. 22, 99 (2024).
Liu, T. C. et al. Western diet induces Paneth cell defects through microbiome alterations and farnesoid X receptor and type I interferon activation. Cell Host Microbe 29, 988–1001.e6 (2021).
Koh, A. et al. Microbially produced imidazole propionate impairs insulin signaling through mTORC1. Cell 175, 947–961.e17 (2018).
Pendyala, S., Walker, J. M. & Holt, P. R. A high-fat diet is associated with endotoxemia that originates from the gut. Gastroenterology 142, 1100–1101.e2 (2012).
Thaiss, C. A. et al. Hyperglycemia drives intestinal barrier dysfunction and risk for enteric infection. Science 359, 1376–1383 (2018).
Lee, J. C. et al. Obesogenic diet-induced gut barrier dysfunction and pathobiont expansion aggravate experimental colitis. PLoS ONE 12, e0187515 (2017).
Srour, B. et al. Ultra-processed foods and human health: from epidemiological evidence to mechanistic insights. Lancet Gastroenterol. Hepatol. 7, 1128–1140 (2022).
Adolph, T. E. & Zhang, J. Diet fuelling inflammatory bowel diseases: preclinical and clinical concepts. Gut 71, 2574 LP–2586 (2022).
Christensen, C. et al. Diet, food, and nutritional exposures and inflammatory bowel disease or progression of disease: an umbrella review. Adv. Nutr. 15, 100219 (2024).
Jensen, B. A. H. et al. Lysates of Methylococcus capsulatus Bath induce a lean-like microbiota, intestinal FoxP3 (+)RORgammat(+)IL-17(+) tregs, and improve metabolism. Nat. Commun. 12, 1093 (2021).
Sun, C.-Y., Yang, N., Zheng, Z.-L., Liu, D. & Xu, Q.-L. T helper 17 (Th17) cell responses to the gut microbiota in human diseases. Biomed. Pharmacother. 161, 114483 (2023).
Evans-Marin, H. et al. Microbiota-dependent involvement of Th17 cells in murine models of inflammatory arthritis. Arthritis Rheumatol. 70, 1971–1983 (2018).
Shaughnessy, M. P., Park, C. J., Salvi, P. S. & Cowles, R. A. Jejunoileal mucosal growth in mice with a limited microbiome. PLoS ONE 17, e0266251 (2022).
Krigul, K. L. et al. A history of repeated antibiotic usage leads to microbiota-dependent mucus defects. Gut Microbes 16, 2377570 (2024).
Sawaed, J. et al. Antibiotics damage the colonic mucus barrier in a microbiota-independent manner. Sci. Adv. 10, 4119 (2024).
Rosemann, E., Schaefer, H., Esmaty, A., Stintzing, S. & Karthaus, M. Incidence, severity, and onset of oral mucositis in 5-FU based chemotherapy for gastrointestinal cancer. J. Clin. Oncol. 40, 77 (2024).
McQuade, R. M. et al. Gastrointestinal dysfunction and enteric neurotoxicity following treatment with anticancer chemotherapeutic agent 5-fluorouracil. Neurogastroenterol. Motil. 28, 1861–1875 (2016).
Billeschou, A. et al. Intestinal adaptation upon chemotherapy-induced intestinal injury in mice depends on GLP-2 receptor activation. Biomedicines https://doi.org/10.3390/biomedicines9010046 (2021).
Hytting-Andreasen, R. et al. Endogenous glucagon-like peptide- 1 and 2 are essential for regeneration after acute intestinal injury in mice. PLoS ONE https://doi.org/10.1371/journal.pone.0198046 (2018).
Taminiau, J. A., Gall, D. G. & Hamilton, J. R. Response of the rat small-intestine epithelium to methotrexate. Gut 21, 486 LP–486492 (1980).
Drucker, D. J., Deforest, L. & Brubaker, P. L. Intestinal response to growth factors administered alone or in combination with human [Gly2]glucagon-like peptide 2. Am. J. Physiol. Liver Physiol. 273, G1252–G1262 (1997).
Brubaker, P. L. & Drucker, D. J. Minireview: glucagon-like peptides regulate cell proliferation and apoptosis in the pancreas, gut, and central nervous system. Endocrinology 145, 2653–2659 (2004).
Yang-Jensen, S. K., Nägele, N. S. & Jensen, B. A. H. From gut to blood: barrier dysfunction as a driver of systemic low-grade inflammation in cardiometabolic disease. Am. J. Physiol. Physiol. https://doi.org/10.1152/ajpcell.00704.2025 (2025).
Wong, C. K. et al. Divergent roles for the gut intraepithelial lymphocyte GLP-1R in control of metabolism, microbiota, and T cell-induced inflammation. Cell Metab. 34, 1514–1531.e7 (2022).
Indrelid, S., Kleiveland, C., Holst, R., Jacobsen, M. & Lea, T. The soil bacterium Methylococcus capsulatus bath interacts with human dendritic cells to modulate immune function. Front. Microbiol. 8, 320 (2017).
Pan, Y. et al. The protective and pathogenic role of Th17 cell plasticity and function in the tumor microenvironment. Front. Immunol. 14, 1192303 (2023).
Peck, A. & Mellins, E. D. Precarious balance: Th17 cells in host defense. Infect. Immun. 78, 32–38 (2010).
Liang, S. C. et al. Interleukin (IL)-22 and IL-17 are coexpressed by Th17 cells and cooperatively enhance expression of antimicrobial peptides. J. Exp. Med. 203, 2271–2279 (2006).
Kawano, Y. et al. Microbiota imbalance induced by dietary sugar disrupts immune-mediated protection from metabolic syndrome. Cell 185, 3501–3519.e20 (2022).
Liu, C. et al. Bacteroides uniformis ameliorates pro-inflammatory diet-exacerbated colitis by targeting endoplasmic reticulum stress-mediated ferroptosis. J. Adv. Res. 76, 481–499 (2025).
Yang-Jensen, S. K. et al. Intestinal host–microbe interactions fuel pulmonary inflammation in cigarette smoke exposed mice. Gut Microbes 17, 2519699 (2025).
Bremholm, L., Hornum, M., Henriksen, B. M., Larsen, S. & Holst, J. J. Glucagon-like peptide-2 increases mesenteric blood flow in humans. Scand. J. Gastroenterol. 44, 314–319 (2009).
Bremholm, L. et al. The effect of Glucagon-Like Peptide-2 on mesenteric blood flow and cardiac parameters in end-jejunostomy short bowel patients. Regul. Pept. 168, 32–38 (2011).
Guan, X. et al. GLP-2-mediated up-regulation of intestinal blood flow and glucose uptake is nitric oxide-dependent in TPN-fed piglets 1 1This work is a publication of the USDA/ARS Children’s Nutrition Research Center, Department of Pediatrics, Baylor College of Medicine. Gastroenterology 125, 136–147 (2003).
Drucker, D. J., Erlich, P., Asa, S. L. & Brubaker, P. L. Induction of intestinal epithelial proliferation by glucagon-like peptide 2. Proc. Natl. Acad. Sci. USA 93, 7911–7916 (1996).
Estall, J. L. & Drucker, D. J. Dual regulation of cell proliferation and survival via activation of glucagon-like peptide-2 receptor signaling. J. Nutr. 133, 3708–3711 (2003).
Jeppesen, P. B. et al. Glepaglutide, a long-acting glucagon-like peptide-2 analog, reduces parenteral support in patients with short bowel syndrome: a phase 3, randomized, controlled trial. Gastroenterology https://doi.org/10.1053/j.gastro.2024.11.023 (2024).
Hunt, J. E. et al. Pharmacological activation of TGR5 promotes intestinal growth via a GLP-2-dependent pathway in mice. Am. J. Physiol. Liver Physiol. 318, G980–G987 (2020).
Balk-Møller, E. et al. Glucagon-like peptide 1 and atrial natriuretic peptide in a female mouse model of obstructive pulmonary disease. J. Endocr. Soc. 4, bvz034 (2020).
Singh, V. et al. Dysregulated microbial fermentation of soluble fiber induces cholestatic liver cancer. Cell 175, 679–694.e22 (2018).
Modvig, I. M. et al. Amino acids differ in their capacity to stimulate GLP-1 release from the perfused rat small intestine and stimulate secretion by different sensing mechanisms. Am. J. Physiol. Metab. 320, E874–E885 (2021).
Katakura, K. et al. Toll-like receptor 9–induced type I IFN protects mice from experimental colitis. J. Clin. Investig. 115, 695–702 (2005).
Chassaing, B. et al. Fecal lipocalin 2, a sensitive and broadly dynamic non-invasive biomarker for intestinal inflammation. PLoS ONE 7, e44328 (2012).
Beghini, F. et al. Integrating taxonomic, functional, and strain-level profiling of diverse microbial communities with bioBakery 3. eLife 10, e65088 (2021).
Caspi, R. et al. The metaCyc database of metabolic pathways and enzymes - a 2019 update. Nucleic Acids Res. 48, D445–D453 (2020).
Acknowledgements
This work was primarily funded by an Excellence Emerging Investigator grant (NNF21OC0066931) issued to BAHJ by Novo Nordisk Foundation, and partly by a grant from the Louis Hansen Fonden (24-2B-16713), issued to S.K.Y.J. Calysta provided the Feedkind® material. BSYC is supported by the BRIDGE–Translational Excellence Program, funded by the Novo Nordisk Foundation (NNF20SA0064340) and by a postdoctoral fellowship from the Fonds de recherche du Québec–Santé (FRQS). The funding bodies had no share in data integration and presentation. Illustrations and schematics were generated via Biorender.com. Furthermore, we want to extend our gratitude to the Core Facility for Integrated Microscopy at the Faculty of Health and Medical Sciences, University of Copenhagen, as well as the members of UCPH Histolab–Associate Professor Jens Brings Jacobsen, Biomedical Laboratory Technologists Bente Stærgaard and Heidi Paulsen, and Associate Professor Steen Seier Poulsen for their valuable support with histological processing and imaging. We would also like to thank the Core Facility for Flow Cytometry and Single Cell Analysis, Faculty of Health and Medical Sciences, University of Copenhagen, for inputs regarding flow cytometry analysis. We gratefully acknowledge Calysta (UK) Ltd. for providing access to commercial McB lysates (Feedkind ®). We want to express our sincere gratitude to Staff Scientist Si Brask Sonne for invaluable help and instruction in the laboratory, and likewise Laboratory Scientists Lene Brus Albæk and Anette Bjerregaard for instrumental assistance with radioimmunoassays and genotyping the GLP-2R and GLP-1R mice. Finally, a thank to Isabella Paul and Cecilie Anastacia Stokkeby Koch for their help, input, and discussions during their traineeship.
Author information
Authors and Affiliations
Contributions
Study design: S.K.Y.J., B.S.Y.C., S.I.P., and B.A.H.J. S.K.Y.J., B.S.Y.C., N.S.N., K.N., V.S., N.G., I.M.M., and S.I.P., performed experiments. J.B.H. and K.K. were responsible for metagenomic sequencing and subsequent analyses with S.K.Y.J. and B.A.H.J. H.K., J.J.H., and B.H. were involved in breeding GLP-1R and GLP-2R mice, 5-FU experiments, and gut hormone measurements. S.K.Y.J. wrote the first manuscript draft, revised together with B.S.Y.C., and finalized it with B.A.H.J. All authors contributed significantly to the manuscript and approved the final version.
Corresponding author
Ethics declarations
Competing interests
B.A.H.J., J.B.H., and K.K. are co-inventors of an issued patent (US and EU) related to McB and gut dysbiosis. B.A.H.J., S.K.Y.J., and B.S.Y.C. are co-inventors of a patent application related to McB’s potential in treating or preventing gastrointestinal barrier dysfunction. The remaining authors declare that there are no conflicts of interest.
Peer review
Peer review information
Nature Communications thanks Sin-Hyeog Im and the other, anonymous, reviewer for their contribution to the peer review of this work. A peer review file is available.
Additional information
Publisher’s note Springer Nature remains neutral with regard to jurisdictional claims in published maps and institutional affiliations.
Rights and permissions
Open Access This article is licensed under a Creative Commons Attribution-NonCommercial-NoDerivatives 4.0 International License, which permits any non-commercial use, sharing, distribution and reproduction in any medium or format, as long as you give appropriate credit to the original author(s) and the source, provide a link to the Creative Commons licence, and indicate if you modified the licensed material. You do not have permission under this licence to share adapted material derived from this article or parts of it. The images or other third party material in this article are included in the article’s Creative Commons licence, unless indicated otherwise in a credit line to the material. If material is not included in the article’s Creative Commons licence and your intended use is not permitted by statutory regulation or exceeds the permitted use, you will need to obtain permission directly from the copyright holder. To view a copy of this licence, visit http://creativecommons.org/licenses/by-nc-nd/4.0/.
About this article
Cite this article
Yang-Jensen, S.K., Choi, B.SY., Nägele, N.S. et al. Microbial activation of the GLP-2R mitigates gastrointestinal inflammation. Nat Commun 17, 1839 (2026). https://doi.org/10.1038/s41467-026-68551-9
Received:
Accepted:
Published:
Version of record:
DOI: https://doi.org/10.1038/s41467-026-68551-9








