Abstract
Precise control of the firing of an individual neuron in vivo is a key technology to neuroscience. The laser-induced ion channel opening makes it possible to depolarize neurons and trigger the firing. In this study, we present a noninvasive, opsin-free photostimulation method for activating an individual neuron within the primary visual cortex (V1). This activation is achieved through the transient local scanning of a tightly focused femtosecond laser on the soma of the target neuron that opens the store-operated calcium channels by multiphoton excitation, induces Ca2+ influx, and depolarizes the neurons to trigger action potentials (APs) firing. In the absence of any visual stimuli, the isolated activation of an individual neuron in a cortical ensemble in layer 2/3 of V1 is sufficient to elicit visually guided specific behaviors in awake mice, without co-activating other neurons in the ensemble. Remarkably, the disruption of a single neuron within the ensemble temporarily paralyzes the entire ensemble and suspends behavioral responses to visual stimuli. However, the ensemble rapidly recovers its responsiveness and function. In general, this opsin-free photostimulation method activates targeted individual ensemble neurons in visual cortex of awake mice enabling firing APs and eliciting behaviors.
Similar content being viewed by others
Introduction
Precise neuronal readout and manipulation are fundamental to neuroscience research. Optogenetic perturbation has emerged as a powerful approach for remote control of neuronal activities1,2,3,4. By laser excitation of the optogenetic channels, the transient opening of them enables fast depolarization of neurons to fire action potentials (APs). Through two-photon optogenetic excitation to stimulate individual neurons5,6,7, the precise activation of an individual neuron has been achieved in vivo. Although this technology facilitates significant progresses on in vivo neural modulation, however, transgenic approaches are not universally applicable across experimental models.
In layer 2/3 of the mouse primary visual cortex (V1), neurons encode various visual features. They often fire together as a group in response to visual stimuli, forming microcircuits known as neuronal ensembles8,9,10,11,12,13. Activating groups of similar tuning neurons to relevant visual stimulus could bias detection behavior, indicating that the influence of cortical activity on behavior is dynamically reassigned based on task demands14. Observations of the neuronal responses evoked by visual stimulus suggest that individual neurons may have varying weights within ensembles for various functions15. The activity of one neuron can enhance or suppress the activity of others with similar tuning, resulting in feature amplification or competition16. However, the specific role and function of individual neurons within these ensembles in such co-activation and generating perceptual representations remains elusive.
The store-operated calcium (SOC) channel is universally expressed in the cell membrane of neurons and various other cell types in the brain17,18,19,20,21, and plays an essential role in Ca2+ oscillations22, neurotransmitter release23,24, synaptic plasticity25, and gene expression26,27. In this regard, we propose a technology to trigger the firing of specific target neurons in the cortex of awake mice by manipulating the Ca2+ influx through the SOC channel to depolarize the membrane potential, offering an opsin-free alternative for transgene-independent in vivo neuronal manipulation. Given the specifically opening SOC channels directly by multiphoton excitation28, we developed the method by using two-photon-excitation to an individual neuron and trigger its APs termed as in vivo photostimulation. By compelling a long-duration of Ca2+ influx, the neuron is Ca2+ saturated and temporarily dysfunctional, termed as in vivo photodisruption. By establishing a visually guided eyeblink behavioral task in awake mice and identifying the corresponding neuronal ensembles, we demonstrate that the targeted photoactivation of an individual neuron is sufficient to elicit behavior in the absence of visual stimuli. Dysfunction of a single neuron temporarily paralyzes the ensemble, but the ensemble robustly restores the representations of visual stimuli. Our results present an opsin-free in vivo method to activate any individual targeted neurons simply by two-photon excitation.
Results
Opsin-free photoactivation of an individually targeted neuron by multiphoton excitation
We developed an opsin-free, noninvasive photostimulation method using a tightly focused femtosecond laser to activate single target neurons in the brain of mice. The femtosecond laser (900/920 nm, 75 fs, 80 MHz) was focused through a water-immersed objective (25\(\times\), N.A. = 1.0) to a diffraction-limited spot and then scanned within a predefined region (2\(\times\)2 μm2) in a 4\(\times 4\) grid, point by point in the soma of the targeted neuron for 0.5 s at a power of P0 (the threshold power sufficient to evoke a calcium transient event in the neuron in vivo, see “Methods”)28 to excite the SOC channel. The high N.A. objective ensured precise focusing, providing both a high photon density necessary for two-photon excitation and effective confinement of the thermal effect. This technology could be easily implemented in two-photon microscope systems by defining a local subcellular scan as a single frame (Fig. 1a). In vitro experiments demonstrated that this method reliably triggered Ca2+ influx in primary neurons extracted from mice, particularly when the laser power exceeded 34 mW (Fig. 1b). Neurons exhibited responses to repeated photostimulations, suggesting their good viability. The activation efficiency by the laser at 700 nm was significantly higher than at 900 nm (Fig. 1c and Supplementary Fig. 1), consistent with the two-photon absorption characteristics of endogenous flavin molecules, which further activated SOC channels28,29. However, in the in vivo study, the wavelength was tuned to around 900 nm to reduce the scattering in tissue. Fortunately, the flavin molecules can still be excited at around 900 nm. The exogenous Ca2+ influx could be unequivocally confirmed by a specific SOC channel blocker (Fig. 1d and Supplementary Fig. 2). The Ca2+ in those neurons could slowly be pumped by PMCA pumping (Fig. 1e).
a The optical setup. A Ti: Sapphire femtosecond laser at 900 and 920 nm was simultaneously used for two-photon microscopy and neuron photostimulation. Photostimulation: A single-time scanning of the tightly-focused femtosecond laser in a predefined region in the soma of the targeted neuronal for 1 s. PC, Pockels cell; S, shutter; GM, galvanometers; DM, dichroic mirror; F, filter; PMT, photomultiplier tubes. b The photostimulation to primary neurons in vitro at different powers (n = 22 neurons). Scale bar: 20 μm. c The plots and quantified amplitude of neuronal responses to photostimulation at 900 nm at 28 mW and 700 nm at 18 mW, respectively (p = 3.8 × 10−6; n = 19 neurons; Two-tailed Wilcoxon matched-pairs signed rank test). d The Ca2+ kinetics of photostimulated neurons in the presence of a specific blocker of SOC channel, YM-58483 (10 μM; p = 7.7 × 10−8; n = 17 neurons of control and n = 12 neurons of YM-58483; Two-tailed Mann-Whitney test). e The Ca2+ decrease of photostimulated neurons suppressed by the PMCA blocker, Caloxin 2A1 (400 μM). n = 3 neurons. f Simultaneous two-photon Ca2+ imaging and whole-cell patch-clamp recording of action potentials in a photostimulated neuron in fresh brain slices. Lower-left: injecting current for viability and functional test of the neuron. Yellow dashed box: along the Ca2+ recovered to normal, the membrane potential returned normal and ceased firing. Scale bar: 10 μm. n = 12 trials from 10 neurons. g Photostimulation to neurons triggered both Ca2+ transients and action potentials. n = 12 trials from 10 neurons. h Simultaneous two-photon Ca2+ imaging and whole-cell patch-clamp recording of action potentials in a photostimulated neuron. Upper-left: injecting current for viability and functional test of the neuron. Upper-mediate and upper-right: the delayed action potentials generated after photostimulation and the corresponding Ca2+ transients. Lower: Ca2+ fluorescence graphs at the corresponding time. P.S.: photostimulation. Scale bar: 10 μm. n = 6 trials from 6 neurons. i Whole-cell patch-clamp recording of action potentials in photostimulated neurons (non-fluorescent) in fresh brain slices while perfusing different external solution. 1) YM-58483, the specific SOC channel blocker, 10 μM, n = 111 photostimulation trials from 6 neurons; 2) Ca2+-free buffer: 0 mM Ca2+, n = 55 photostimulation trials from 4 neurons; 3) Ttetrodotoxin, TTX, Na+ channel blocker, 1 μM, n = 32 photostimulation trials from 4 neurons; 4) Oligomycin, the specific inhibitor of the mitochondrial ATP synthase, 10 μM, n = 36 photostimulation trials from 5 neurons. Bottom-right: Comparison of firing frequencies of neurons treated differently after photostimulation. n = 20 photostimulation trials from 8 neurons for control; p = 5.1 × 10−24 (control vs. YM-58483), 1.2 × 10−18 (control vs. Ca2+-free), 7.9 × 10−15 (control vs. TTX), 1.39 × 10−15 (control vs. Oligomycin); Two-tailed Mann-Whitney test. j Voltage imaging for neuronal APs excited by photostimulation or visual stimulation in vivo, indicated by the fluorescence of hSyn-ArcLight-Q239. Lower-right: Comparison of spike frequencies within 10 s before and after photostimulation (p = 0.0005; n= 12 photostimulation trials from 5 neurons,3 mice; Two-tailed Wilcoxon matched-pairs signed rank test). Scale bar: 50 μm. Error bars for the averaged plot indicate mean ± s.e.m. Source data are provided as a Source Data file.
To demonstrate that this photostimulation method could trigger effective action potentials (APs) in vivo, pyramidal neurons in brain slices were patched for electrophysiological measurements during two-photon photostimulation (Fig. 1f). The neuron simultaneously exhibited a notable Ca2+ increase (indicated by the two-photon fluorescence of the genetically labeled GCaMP6s) and generated a series of physiological APs (Fig. 1f–h). The Ca2+ rise and AP firing were consistent. Occasionally, a slight time lag was observed between photostimulation and the initiation of AP firing (Fig. 1g). This delay was attributed to the gradual depolarization of the neuron’s membrane potential caused by the slow Ca2+ influx through the SOC channel, eventually leading to AP firing when the membrane potential reached the threshold (Fig. 1g). The femtoSOC-induced slow Ca2+ influx was equivalent to an injection of inward current and activated the photostimulated neuron to fire APs (Fig. 1h). It was observed photostimulation induced APs within 3 s in 13 of 18 trials across 12 neurons. After multiple photostimulations, the neurons worked well to fire APs when injected with inward currents, indicating the good viability of them (the neuronal voltage curve in the red box in Fig. 1h).
We further verified the mechanism of in vivo femtoSOC to activate neuronal firing neurons without any fluorescent labeling in Fig. 1i and Supplementary Fig. 3. If the SOC channel of neurons was blocked by the specific blocker of it, or incubating the slices in the Ca2+-free medium, which both cut off the Ca2+ influx, the photostimulation could not excite any AP firing or depolarize the neuron membrane potential (Fig. 1i Box 1 and 2). In the presence of a Na+ channel blocker, photostimulation could not excite any AP firing either, although the depolarization of neuronal membrane potential could still be found after photostimulation (Fig. 1i Box 3). If the ATP synthesis of neurons were transiently suppressed, the neurons could be depolarized by photostimulation, but no APs could be fired (Fig. 1i Box 4). Those data together suggest the photostimulation depolarizes the membrane potential of neurons by injecting Ca2+ into neurons through the slow SOC channel, which then fire APs through the Na+ channel and consume ATP. To validate this result in vivo, we transfected mice with rAAV-hSyn-ArcLight-Q239 to visualize APs in neurons30,31. The bursts of APs originating from the photostimulated neuron could be observed in live mouse brains (Fig. 1j).
Biosafety verification of in vivo femtoSOC photostimulation to an individual neuron
To verify the photostimulation was safe to neurons, we initially examined neuronal Ca2+ responses at various laser power levels in vitro (Fig. 2a). This method proved highly effective when the power reached 40 mW but probably caused cell damage when the power was greater than 58 mW. The Ca2+ responses to photostimulation were not related to reactive oxygen species (Fig. 2b). The membrane integrity of the photostimulated neurons was intact (Propidium Iodide (PI) test, Fig. 2c).
a The Ca2+ amplitude of neuronal activities depends on the photostimulation powers in vitro (n = 163 neurons). b The Ca2+ level of photostimulated neurons in the presence of Tempo (400 μM; n = 20 neurons for control and n = 19 neurons for Tempo; Two-tailed Mann-Whitney test). c The Propidium Iodide (PI, 20 μM) and Fluo-4 fluorescence in neurons suffered photostimulation and Triton X-100 (0.1%; positive control), respectively. Right: Compared the fluorescence intensity of PI in neurons suffered photostimulation and Triton X-100 (p = 4.0 × 10−21; n = 18 neurons of photostimulation and n = 26 neurons of Triton X-100; Two-tailed Mann-Whitney test). Scale bar: 10 μm. d The Ca2+ amplitude of neuronal activities depends on the photostimulation powers in vivo (n = 25 neurons from 4 mice). e The activation efficiency of photostimulation in vivo (n = 24 neurons from 4 mice). f The in vivo PI (Propidium Iodide) assay of photostimulation. The GCaMP6S (black line) and PI (50 μM, 800 nl, red line) fluorescence in neurons suffered photostimulation (n = 11 neurons). Scale bar: 20 μm. g The neuronal responses to stimulation by a CW laser in vivo. Left: Ca2+ response of the same neuron after CW laser stimulation and femtosecond laser stimulation. Both lasers were 900 nm. Right: Quantified Ca2+ response of neurons after the CW and femtosecond laser stimulation at the same wavelength (p = 0.0003; n = 6 neurons; Two-tailed Mann-Whitney test). Scale bar: 20 μm. h The neuronal responses to photostimulation at different locations inside or outside the neuron in vivo (p = 0.0312; n = 6 neurons; Two-tailed Wilcoxon matched-pairs signed rank test). Scale bar: 10 μm. i The neuronal responses to the photostimulation by the same femtosecond laser at different repetition rates (1 MHz vs. 10 MHz) in vivo. The depth was 90 – 120 μm. n = 13 neurons for 1 MHz, 24 neurons for 10 MHz. Scale bar: 20 μm. j Photostimulation applied to a specific neuron (upper panel) and a single axon structure (lower panel) led to a Ca2+ response in that neuron (right plots). n = 122 neurons from 11 mice. Scale bar: 20 μm. k The projection presentation (over time) of the fluorescence integral of neurons for 40 s since the photostimulation to the target (Neuron 1). Scale bar: 20 μm. Inserts: Ca2+ responses from the neighbors (Neuron 2–5). Scale bar: 10 μm. Upper-right: heat map of ΔF/F0. Lower-right: ΔF/F0 of neuron 1–5. n = 13 neurons. l The graph depicts how neighboring neurons respond relative to their distance from the photostimulation site. 0 μm: the neuron that was photostimulated. The red line represents the average background ΔF/F0 for all non-stimulated neurons during periods of non-stimulation. p = 2.0 × 10−9; n = 13 photostimulated neurons from 4 mice; Two-tailed Mann-Whitney test. m The responses of neurons in other planes at the z direction. The data acquired by performing multi-plane imaging. Right: light-blue line from individual neurons and dark-blue the average. Scale bar: 20 μm. n = 6 neurons from 3 mice. Error bars for the averaged plot indicate mean ± s.e.m. Source data are provided as a Source Data file.
Due to variations in cranial window conditions and the scattering/absorption loss by the brain tissue during laser penetration, we established a relative threshold power, P0 as the in vivo photostimulation power required to induce a calcium transient event in live mice (usually 70−100 mW at cranial window, and around 10 mW at the target neuron (Supplementary Fig. 4, and see Methods for details). We found that activating neurons in vivo at 1.2P0 was consistently reliable (Fig. 2d and “Methods”). At this power, photostimulated neurons exhibited an efficiency close to 100% (Fig. 2e). The in vivo PI test indicated good integrity of the photostimulated neurons (Fig. 2f). The continuous-wave laser at the same wavelength and higher power could not excite any Ca2+ responses, excluding the heat effect (Fig. 2g). If the photostimulation was located in the nuclear or extracellular region, even very close, the neurons could not be excited, further suggesting the thermal diffusion did not play a role in the excitation (Fig. 2h). Finally, a femtosecond laser at 1030 nm (175 fs) at 10 MHz at from 32–80 mW for photostimulation in vivo, but the neurons showed no response. The same laser working at 1 MHz at 20–30 mW, neurons all exhibited a dramatic Ca2+ rise. This result confirms the transient peak power of the laser femtosecond pulses determines the excitation instead of the mean power (Fig. 2i).
To achieve simultaneous two-photon microscopy and in vivo femtoSOC, the femtosecond laser was maintained at 900 or 920 nm to excite fluorescence and excite neurons. When the photostimulation was applied to a targeted individual neuron in the primary visual cortex (V1) of awake mice, it resulted in an immediate Ca2+ increase, the amplitude of which was close to it to visual stimuli (Fig. 2j, Supplementary Fig. 5 and Supplementary Movie 1). Even when photostimulation was directed at an individual axon by defining the activation region on it, the axon exhibited a Ca2+ response within its structure, followed by an increase in Ca2+ concentration in the soma (Fig. 2j). The stimulated neuron exhibited consistent responses upon repeated photostimulation, indicating the method’s reliability and the viability of the photostimulated neuron. The ultrahigh photon density required for multiphoton excitation of neuronal activities is only feasible at the center of the laser focus (see the PSF in Methods) within the cytoplasm. This allows for precise local excitation to intrinsic flavin/FAD molecules to open the SOC channel, while also preventing excitation out-of-focus axons/dendrites that overlapped over the targeted soma. To verify this, we continuously recorded neuronal responses within a field of view (250 \(\times\) 250 μm2) for 40 s but rarely detected any Ca2+ activities from neurons within this FOV, except for the photostimulated neuron (r = 0 μm), indicating the single-neuron excitation of in vivo femtoSOC (Fig. 2k, l). Expanding observations vertically, we examined a 40 μm thick volume of the cortex and found that only the photostimulated neuron exhibited Ca2+ responses (Fig. 2m), further suggesting the single-neuron resolution of in vivo femtoSOC.
Establishment of a specific-percept guided eyeblink task and eliciting eyeblinks through photoactivation of individual neurons in the ensemble
To establish a visually guided behavior task32,33, we trained head-fixed, free-running, awake mice (Thy1-GCaMP6s) on a two-photon microscope stage4,5,6,7,15,34,35. This training involved pairing a conditional stimulus (CS), in the form of an ordered light square (~ 1.5°), flickering on a programmed liquid crystal display (LCD) screen, with an aversive unconditional stimulus (US), which was a periorbital air puff reliably evoking an unconditional reflex eyeblink (Fig. 3a). On the LCD screen, each isolated square (6 squares in a line, 5 lines) sequentially lit up for 5 s, one by one, in a spatially-coded visual stimuli (Fig. 3b). The neural dynamics at layer 2/3 in V1 of those mice were continuously imaged using two-photon microscopy (A1 + , Nikon). Two distinct types of neurons were activated by the flickering light squares: ‘On’ (Neuron 1-2) and ‘Off’ neurons (Neuron 3-5) (using light square (3, C) as a typical example, Fig. 3c). The responses of each neuron were strictly related to the ‘On’ and ‘Off’ events of the squares, respectively (Supplementary Movie 2).
a Task and training schematic diagram. Chronic two-photon microscopy was used to obtain the cortical ensembles linked to each spatially-coded square on the screen. The eyeblink task of mice was trained by repeating the synchronized CS (the flash of a specific square (3, C)) and US (a periorbital air puff) to the head-fixed mouse on a freely moving treadmill. A high-speed camera was used to record the eyeblink and other movements of the mouse. b The 5\(\times\)6 square array on the full screen was spatially encoded. It sequentially illuminated, one by one, for 5 s each with a 5 s interval (indicated by blue arrows). c The flicker of square (3, C) at different durations activated ‘On’ neurons 1-2 and ‘Off’ neurons 3-5 that were consistently related to the opening and closing of square (3, C), respectively. n = 12 mice. Scale bar: 50 μm. d The ratio of ‘On’ and ‘Off’ neurons belonged to ‘On’ and ‘Off’ ensembles and other neurons outside of ensembles in the observed neurons (n = 1737 neurons from 4 mice). e The mapping of neuronal ensembles linked to each square (color-coded) by stitching 6 FOVs together to cover the entire V1. n = 6 mice. A, anterior; P, posterior; M, medial; L, lateral. Scale bar: 200 μm. f Representative receptive field of two neurons corresponds to the ‘On’ and ‘Off’ of several squares, respectively. Lower panel: the average Ca2+ response of the neuron to the ‘On’(left) or ‘Off’(right) of each square. g The air puff activated neurons in the ‘On’ ensemble (neurons 8-9) to square (3, D) and other neurons outside the ensemble (neurons 10-11). Scale bar: 50 μm. Lower-left: correlation of the neurons inside (On neurons 3-9; Off 15-17) and outside the ensemble. Right: Ca2+ activities of the neurons responding to the ‘On’ (O) and ‘Off’ (F) of the square (3, D) and air puff (A). n = 21 neurons, 6 mice. Source data are provided as a Source Data file.
Interestingly, a group of co-active neurons consistently responded to a specific square and were notably less responsive to other squares (Supplementary Fig. 6)36. In this study, the ‘on’ and ‘off’ neuronal ensembles37 linked to the flicker of each square were defined as those neurons exhibiting a responsivity rate \( > \) 90% in \(\ge\) 3 trials within a 0.5 s interval during the ‘on’ or ‘off’ events (n = 17 ± 5.0 neurons in each ‘on’ ensemble). On average, the ‘On’ and ‘Off’ ensembles in the entire V1 linked to a single light square comprised 22 ± 5.6 neurons (392 on-cells and 136 off-cells, Fig. 3d). We visually represented the mapping of ‘On’ and ‘Off’ neuronal ensembles for each square by stitching together 6 images (each was ~ 800 × 800 μm2 and around 3 − 7 ‘On’ neurons in each FOV) covering the entire V1, which scattered in a millimeter-scaled region (Fig. 3e). To define the receptive field (RF) center of a neuron (both ‘On’ and ‘Off’ neurons), we quantified its responses to each square (Fig. 3f)36,38. Remarkably, the US (air puff) occasionally activated some ‘On’ neurons (Neuron 8-9; n = 6.8 ± 1.6 neurons in each ensemble) and several neurons outside the ensemble (Neuron 10-11), which were originally unresponsive to visual stimuli (Fig. 3g). This may be attributed to their close association with the sensor/motor cortex for eyeblinks39. Approximately 3 neurons per FOV responded exclusively to the US. Neurons outside the ensembles consistently remained unresponsive to visual stimuli alone.
The activation of single neurons through photostimulation remained consistent, regardless of the number of neurons in ensembles within an FOV of 450 × 450 μm2. In each test, photostimulation applied to an individual neuron did not perturb the activity of other neurons within the ensemble (Fig. 4a and Supplementary Fig. 7). The average duration of Ca2+ transients evoked by photostimulation was 13.9 s (Fig. 4b). After that, the neuron could be stimulated for the second time. Following photostimulation of the target ensemble neuron, 5.36% of other co-ensemble neurons exhibited responses, while it was 19.64% of non-ensemble neurons (n = 56 photostimulation trials) (Supplementary Fig. 8). Specifically, we randomly selected and activated a neuron (Neuron 1) from an ensemble responsive to Square (3, C) (Fig. 4c). Other neurons in the ensemble, including neurons inside (Neuron 2) or outside of the ensemble that were spatially close to Neuron 1, remained unaffected. Importantly, after photostimulation, the ensemble neurons responded to the visual stimuli of a square (3, C) (Fig. 4c). The overall activity of both the photostimulated neurons and other ensemble neurons in response to visual stimuli remained unaffected and consistent after photostimulation, indicating good viability and functionality of the neurons after photostimulation (Fig. 4d, e). Each individually selected neuron within different ensembles exhibited consistent, un-affected responses to the visual stimuli associated with their corresponding squares (Fig. 4f, g and Supplementary Fig. 9). Even the spontaneous intrinsic activities of photostimulated neurons remained unaltered, suggesting they were still normal (Fig. 4h). By using the neurons that could originally respond to US for test of the reproducibility of this method, we found that they could respond to at least of four times of photostimulation, and those neurons remained responsive to US (Fig. 4i).
a In large FOVs (~450 × 450 μm2), photostimulation to an individual ensemble neuron did not co-activate other ensemble neurons (P.S. photostimulation; V.S. visual stimuli; n = 5 photostimulation trials from 5 ensembles, 3 mice). b The duration of Ca2+ transients evoked by photostimulation and visual stimuli, respectively. p = 5.0 × 10−10; n = 55 neurons; two-tailed paired t test. c Photostimulation to an individual target neuron (neuron 1). Lower: The Ca2+ responses of neurons 1 and 2 to CS before and after photostimulation. n = 6 ensembles from 4 mice. Scale bar: 20 μm. d Physiological responses of ensemble neurons were recorded before and after photostimulation targeted at an individual ensemble neuron, as well as in response to visual stimuli. n = 6 ensembles from 4 mice. e The Ca2+ amplitude of other neurons in the ensembles to visual stimuli before and after the photostimulation to an individual neuron. n = 15 neurons from 4 mice; Two-tailed Mann-Whitney test. f Physiological responses of individual neurons from different ensembles to targeted photostimulation and visual stimuli, respectively. n = 19 neurons from 6 mice. g Quantified Ca2+ amplitude of the neurons to visual stimuli before and after photostimulation. n = 19 neurons from 6 mice; Two-tailed Wilcoxon matched-pairs signed rank test. h Continuous neuronal activity was recorded over an extended period before and after photostimulation. The frequency of spontaneous Ca2+ signals before and after photostimulation were calculated, respectively (n = 7 photostimulation trials from 7 neurons, across 3 mice; Wilcoxon matched-pairs signed rank test). i The neuronal responses to the US after several photostimulations at different powers. Right: The Ca2+ amplitude of neuronal responses to the US before and after multiple photostimulations, respectively (n = 11 neurons from 6 mice; Two-tailed Wilcoxon matched-pairs signed rank test). Scale bar: 10 μm. n.s., no significant difference. Error bars for the averaged plot indicate mean ± s.e.m. Source data are provided as a Source Data file.
We selected the (‘On’) ensemble corresponding to a specific square (3, C) (n = 9 mice, and n = 6 mice for the square (3, D)) and focused exclusively on the ‘On’ ensembles for all subsequent studies. After training the mice with repeated pairing CS and US pairings (air puff) for 30 min each day over more than 10 days, the eyeblink response occurred before the expected US onset (Fig. 5a). The amplitude of the eyeblink triggered by the CS before the US was measured at 35 ± 2.6% of full eyelid closure (Fig. 5b). By Day 10, the anticipatory eyeblink response to the CS alone reached an efficiency of 77 ± 11% (Fig. 5c). The amplitude of the eyeblink elicited by the CS alone was 34 ± 3.4% of full eyelid closure (Fig. 5d). We analyzed the eyeblink behavior trial-by-trial during the 10-day training and identified these mice with reliable eyeblink conditional responses to the CS ( > 75%) as the expert group after Day 10 (Fig. 5e, f). With continued daily training, the conditional-response of these expert mice reached 100% by Day 14 (Fig. 5f). Importantly, the specific cortical ensemble linked to the square (3, D) before and after training remained consistent, comprising the same original neurons (Fig. 5g). In these ‘Expert’ mice, neuronal activities remained unchanged (Fig. 5h), and the ensemble members corresponding to each square and neuronal responses to the CS showed no changes following training (Fig. 5i, j, and Supplementary Fig. 10).
a Mice immediately blinked after CS before the US after 10 days of training (30 min for each day), quantified by the eyelid closure. CR, conditional response. UR, unconditional response. b The eyelid closure amplitude of CR after training was normalized by the full eyelid closure (p = 1.4 × 10−25; n = 68 trials of Day 1, and n = 61 trials of Day 10; two-tailed unpaired t test). c Eyeblink elicited by visual stimuli (CS) alone after training. d The amplitude of the eyeblink responded to the visual stimuli normalized by the full eyelid closure (p = 3.6 × 10−11; n = 20 trials of both Day 1-2 and Day 9-10; Two-tailed Mann-Whitney test). e Successive data of eyeblink from one mouse from Day 1 to Day 10 consistently. Trials include pairing CS-US, and CS only. f Evolution of learning curve of 12 mice trained for up to 14 consecutive days (from ‘baseline’ to ‘expert’). g Neurons of the ensemble linked to the square (3, D) and the other neurons before (top panel) and after (bottom panel) training. Scale bar: 50 μm. n = 23 neurons from 3 mice. h Ca2+ activities of neurons from ensembles and others in response to CS from mice at ‘baseline’ and ‘expert’ phases. i The neuronal responses to CS remain the same before and after training (* p < 0.0001; Pearson correlation coefficient, two-tailed t-test). j The Ca2+ amplitude of neuronal responses to CS before and after the expert stage (n = 16 neurons of ensembles and n = 7 neurons of others from 3 mice; Two-tailed Wilcoxon matched-pairs signed rank test). k Long-term recording of ensemble neuronal activities and simultaneous eyeblinks. n = 4 ensembles from 4 mice. l Photostimulation (P.S.) to an individual neuron of trained mice on Day 10 activated the eyeblink in the absence of visual stimuli. n = 47 photostimulation trials on 30 neurons in 7 mice. Right panel: the Ca2+ activities of the neuron and the eyelid closure induced by CS, US, and photostimulation, respectively. m The individual neurons within the ensemble are photostimulated one by one to assess their impact on eyeblink behavior. In addition, neurons outside the ensemble are also photostimulated for comparative analysis. n The Ca2+ activity and eyeblink behavior induced by photostimulation to each neuron. Control: neurons without any photostimulation. n = 7 mice. o The ΔF/F0 of neurons during CS, photostimulation and spontaneous activities. n = 30 neurons, 7 mice; two-tailed unpaired t test. p The eyelid closure amplitude from those groups and mice with visual stimuli (CS). Gray: the threshold of eyelid closure set as 8% of the full amplitude. n = 14, 27, 47, 34 trials from 7 mice respectively for control, others, ensemble, and CS. p = 7.8 × 10−8 (control vs. ensemble), 2.7 × 10-9 (others vs. ensemble), 0.0076 (ensemble vs. CS); Two-tailed Mann-Whitney test. q Selective activation of a single neuron (Neuron 1) within an ensemble induces an eyeblink without affecting the activity of other ensemble members. Scale bar: 50 μm. n = 6 mice. r The statistics of Ca2+ amplitude from all members in the ensemble (p = 1.5 × 10−13; n = 15 photostimulation trials on 12 target neurons and n = 30 neurons of other members from 6 mice; Two-tailed Mann-Whitney test). s Correlation between ensemble neuronal responses to CS (left) and photostimulation (right), respectively (* p < 0.0001; Pearson correlation coefficient, two-tailed t test). t Pearson correlation coefficients were computed between the responses of photostimulated neurons and other ensemble neurons under both conditioned stimulus (CS) and photostimulation conditions (p = 7.4 × 10−19; n = 35 neurons from 6 mice; two-tailed paired t-test). u The correlation between the eyelid closure amplitude and Ca2+ amplitude of the photostimulated neurons. Gray: the threshold of eyelid closure set as 8% of the full amplitude. n = 47 trials in 30 neurons from 7 mice. Error bars for the averaged plot indicate mean ± s.e.m. Source data are provided as a Source Data file.
To investigate the function of individual neurons within ensembles, we employed in vivo femtoSOC to activate randomly selected neurons in the ‘On’ ensemble of square (3, C) in expert mice. These ensemble neurons occasionally exhibited spontaneous synchronized firing events (~ 1 event per 120 s), during which eyeblinks were observed in about 30% of these events (Fig. 5k and Supplementary Fig. 11). Figure 5l shows that in the absence of any visual stimuli or behavioral cues, in vivo femtoSOC triggered Ca2+ activity within the targeted neuron, simultaneously eliciting an eyeblink response in the mouse (Supplementary Movie 3). After photostimulation, the CS (visual stimulus of (3, C)) remained effective in activating the targeted neuron and inducing eyeblinks in the mice (Fig. 5l). We sequentially photostimulated each neuron in the ensemble and assessed the behavioral performance of the mice (Fig. 5m). Neurons outside the ensemble were also randomly stimulated for comparison. Remarkably, the majority of photostimulated individual neurons within the ensemble reliably elicited eyeblinks (87.2%, n = 47 independent trials on 30 neurons). When neurons outside the ensemble were photostimulated, the mice rarely blinked (7.4%, n = 27 independent trials on 21 neurons, Fig. 5n).
Variations in the timing of eyeblinks following photostimulation were observed across trials (Fig. 5n), primarily due to the time lag required for the depolarization of the photostimulated neuron through Ca2+ influx to reach the threshold potential necessary for triggering APs (Supplementary Fig. 12). Consequently, the duration between photostimulation and Ca2+ peak was close to the timelag between photostimulation and the occurrence of the eyeblink response (Supplementary Fig. 13). Notably, photostimulation events exhibited a high degree of correlation with eyeblink responses (Supplementary Fig. 14).
During this process, the amplitude of photostimulated Ca2+ signaling induced by photostimulation closely resembled that elicited by visual stimuli (Fig. 5o). The amplitude of eyelid closure following photostimulation of ensemble neurons was slightly lower than that observed with CS-induced responses (Fig. 5p). Photostimulation of neurons outside the ensemble rarely induced any eyeblinks. The localized activation of an individual neuron in the ensemble, achieved through targeted photostimulation, proved sufficient to elicit the eyeblink behavior without the co-activation of other ensemble members (Fig. 5q and r). The correlation between the photostimulated neuron and other ensemble neurons was close to zero during the photostimulated eyeblink (Fig. 5s, t). Only the photostimulated neuron elicited the blinking behavior without the recruitment of other ensemble members, which instead might suppress the activity of similarly tuned ensemble members due to the feature competition16. The Ca2+ amplitude in the photostimulated ensemble neurons did not exhibit any correlation with the amplitude of eyelid closure (Fig. 5u).
Photodisruption of an individual neuron with saturate Ca2+
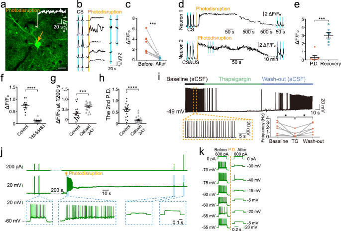
We observed that photostimulation at elevated laser power levels (~ 1.5–2 × P₀, as depicted in Fig. 6a) generated a sustained elevation of intracellular Ca²⁺ levels in neurons, persisting for ~10 minutes, and termed this technique photodisruption (Supplementary Fig. 15). Following photodisruption, these neurons became dysfunctional and were no longer responsive to visual stimuli (Fig. 6b, c). Importantly, these neurons were not rendered nonfunctional permanently but gradually recovered within 10-20 minutes, with their Ca2+ levels returning to normal (Fig. 6d). These recovered neurons were then able to respond to visual stimuli with Ca2+ responses again (Fig. 6d, e). Here, the sustained high-level influx of Ca2+ in photodisrupted neurons primarily occurred through the SOC channels, while the subsequent recovery phase also through the main Ca2+ pump, plasma membrane Ca2+-ATPase (PMCA)40,41. The role of SOC channel was confirmed by the fact that its specific blocker effectively prevented the photodisruption-induced Ca2+ influx (Fig. 6f) and blocking PMCA significantly impeded the recovery process (Fig. 6g). The recovered neurons could respond again to the photodisrution (Fig. 6h). Those photodisrupted neurons with high-level Ca2+ could not fire APs42,43,44, as confirmed through electrophysiological measurements and treatment with Thapsigargin (TG, induce Ca2+ influx through SOC channels, Fig. 6i). During photodisruption, patched neurons initially fired APs but rapidly lost functionality within approximately 10 s (Fig. 6j). After photodisruption, neurons were unable to generate APs, even when subjected to direct inward current inputs (Fig. 6j, k), because the sodium channels were inactivated in neurons that remained highly depolarized (depolarization block45).
a The photodisrupted neuron has high-level Ca2+. Scale bar: 20 μm. n = 8 neurons from 4 mice. b Photodisruption of one single neuron in the ensemble induced failure of Ca2+ response and eyeblink to subsequent visual stimulus. n = 5 trials from 3 mice for photodisruption. c The Ca2+ response amplitude of neurons before and after photodisruption (p = 0.0002; n = 8 trials in 8 neurons from 4 mice; Two-tailed Mann-Whitney test). d Response recovery of photodisrupted neurons to CS after 10-20 minutes rest. The Ca2+ slowly decreased during the recovery. e The Ca2+ amplitude of neuronal responses to CS after recovery (p = 0.0006; n = 7 trials in 4 neurons from 3 mice; Two-tailed Mann-Whitney test). f The Ca2+ amplitude of neuronal responses to photostimulation in the presence of YM-58483 (10 μM; p = 1.2 × 10-7; n = 12 neurons of control and n = 15 neurons of YM-58483; Two-tailed Mann-Whitney test). g The Ca2+ level was quantified at 1200 s after photodisrupted neurons with or without the PMCA blocker, Caloxin 2A1 (400 μM; p = 0.0005; Two-tailed Mann-Whitney test). h The quantified Ca2+ responses of photodisrupted neurons to the second photodisruption (P.D.) after recovery with or without Caloxin 2A1 (p = 4.6 × 10−6; Two-tailed Mann-Whitney test). For (g,-h) n = 19 neurons of control and n = 20 neurons of Caloxin 2A1. i Electrophysiological measurements of neuronal action potentials in fresh brain slices under treatment with Thapsigargin (TG, 1 μM) by Whole-cell patch-clamp recording (voltage clamp at − 50 mV to trigger action potentials). p = 0.0312 (baseline vs. TG), 0.0313 (TG vs. washout); n = 6 neurons; Two-tailed Wilcoxon matched-pairs signed rank test. j Whole-cell patch-clamp recording of neuronal action potentials and injecting current during photodisruption. k The Action potentials of neurons are excited by injecting current before and after photodisruption. n = 6 photodisruption trials from 6 neurons. Error bars for the averaged plot indicate mean ± s.e.m. Source data are provided as a Source Data file.
To elucidate the function of individual neurons in the ensemble connectivity, we photodisrupted a neuron in the ‘On’ ensemble linked to the square (3, C) in expert mice. Immediately following photodisruption, the corresponding CS could not trigger an eyeblink response in these expert mice (Fig. 7a and b). Disrupted neurons exhibited limited responsiveness to CS (Fig. 7b). However, when the CS was presented repeatedly to mice, the eyeblink responses in all trials involving photodisruption gradually recovered following ≥ 2 repetitions of visual stimuli (up to five repetitions in some cases, as illustrated in Fig. 7c and Supplementary Movie 4). The eyeblink response to the CS failed to recover spontaneously even after a 5 ~ 6-minute delay following photodisruption, indicating that recovery was not a spontaneous, time-dependent process (Fig. 7d). In contrast, continuous presentation of CS to the mice resulted in a faster recovery in less than 200 s. It is common for neurons in V1 layer 2/3 to receive both excitatory and inhibitory signals, and the stronger signal determines the state of the neuron46. Therefore, we hypothesized that the accumulation of excitatory signals from multiple CS would gradually be stronger than the feature competition16 inhibitory signals from the photodisrupted neuron, which induced the recovery of ensemble neurons.
a The eyelid closure amplitude of mice in response to the first CS after photostimulation (P.S.) and photodisruption (P.D.) respectively. CS: before photostimulation or photodisruption. Gray: the threshold of eyelid closure set as 8% of the full amplitude. n = 34, 17 trials from 6 mice respectively for CS and photostimulation, n = 17 trials from 5 mice for photodisruption. p = 6.4 × 10-7, n.s., no significant difference. Two-tailed Mann-Whitney test. b The quantified eyelid closure (CR, conditional response) to the first visual stimulus after photostimulation or photodisruption. c Upper: the eyelid closure amplitude along each CS test after photodisruption. Gray: the threshold of eyelid closure set as 8% of the full amplitude. Bottom: the percentage of recovered ensembles that responded eyeblink to visual stimuli after photodisruption i.e., n = 17 disruptions from 5 mice. CR: conditional responses. d The eyelid closure response after photodisruption was tested by CS after resting for different CS times or different durations. Gray: the threshold of eyelid closure set as 8% of the full amplitude. n = 34 CS trials from 5 mice. e The neurons responded to the flicker of the square (3, E). Yellow: on neurons; Red: off neurons; Blue: neurons respond to both on and off. Scale bar: 50 μm. n = 6 disruptions from 3 mice. f The correlation of the neurons in (e) indicated the ‘On’ ensemble (neurons 1-10) and ‘Off’ ensemble (neurons 13–19). * p < 0.0001; Pearson correlation coefficient, two-tailed t test. g The Ca2+ activities of neuron 1–19 before and after photodisruption of neuron 1. n = 6 disruptions from 3 mice. h The amplitude of the neurons responded to the first visual stimulus after the photodisruption of the ensemble neurons. n = 18, 14 neurons respectively for on-cell and off-cell from 3 mice. p = 0.04 (on-cell), 0.0245 (off-cell); Two-tailed Wilcoxon matched-pairs signed rank test. i The extent of eyelid closure triggered by stimulating adjacent ensemble neurons right after photodisrupting a single individual ensemble neuron (p = 0.001; n = 7 photostimulation trials from 4 neurons, 2 mice; Two-tailed Mann-Whitney test). Gray: the threshold of eyelid closure set as 8% of the full amplitude. j The normalized Ca2+ amplitude of all neurons along with repeated visual stimuli. Red background: the first five CS after photodisruption. p < 0.04; n = 17 neurons, Two-tailed Mann-Whitney test. k Correlation of ensemble neuronal responses to the first (left) and 10th (right) CS after photodisruption, respectively (* p < 0.0001; Pearson correlation coefficient, two-tailed t test). Error bars for the averaged plot indicate mean ± s.e.m. Source data are provided as a Source Data file.
We hypothesized that the dysfunction of a single neuron might transiently influence the entire ensemble. To verify this hypothesis, we monitored all neurons in the ‘On’ and ‘Off’ ensembles linked to (3, E) (Fig. 7e). Those neurons responded to the ‘On’ and ‘Off’ of states of that square, respectively (Fig. 7f). We randomly selected one neuron from the ‘On’ ensemble (neuron 1 in Fig. 7e) and photodisrupted it (Fig. 7g). Subsequently, more than half of the neurons in the ensemble failed to respond to the subsequent 4 visual stimuli. The amplitude of these Ca2+ events in response to CS significantly decreased compared to their pre-photodisruption responses (Fig. 7h). Immediately after photodisruption, photostimulation to another ensemble neuron failed to elicit an eyeblink response either (Fig. 7i). However, with repeated visual stimuli of square (3, E) provided to the mice, neuronal responses gradually recovered starting from the sixth visual stimulus (Fig. 7j). Therefore, the ensemble experienced temporary paralysis and a partial loss of responsiveness to CS when a single neuron was disrupted. After multiple CS presentations, the ensemble function gradually recovered, and the neurons restored their ensemble representations in response to CS (Fig. 7k).
Discussion
In this study, we developed an opsin-free optical method for the precise activation of individual neurons in vivo, which can be broadly applied to the cortex, and was applied in V1 region in this work (Supplementary Fig. 16). The opsin-free optical method we described here activates the SOC channel of the target neuron to allow Ca2+ influx into it to gradually depolarize the membrane potential and fire APs when the potential reaches its threshold. Therefore, this method results in longer sustained calcium transients and action potentials due to the slow Ca2+ influx through SOC that the photostimulation activates (an order of magnitude longer than the optogenetic approach). The duration between the photostimulation and the firing of APs varies in different neurons due to the variations of Ca2+ influxes in different neurons. Fortunately, it was observed photostimulation induced APs within 3 s in 13 of 18 trials across 12 neurons in our experiments. The average duration of Ca2+ transients evoked by photostimulation was 13.9 s. After that, the neuron could be stimulated for the second time. The reproducibility of this photostimulation to the same neuron target is fair. In our experiments, neurons that suffered 6 times of photostimulation still remained functional. We acknowledge the two limitations of this method (versus optogenetics). Nevertheless, this opsin-free method, which is not limited or influenced by opsin expression in neurons, ensures the selective activation of any desired neuron within the ensemble, and it provides an alternative to optogenetics in some specific cases.
Hence, this approach is generic for individual neurons in vivo to selectively perturb any targets in neuronal ensembles in awake mice. Unlike previous opsin-free methods for single-neuron photostimulation47,48, this technique is remarkably straightforward and can be executed using a standard two-photon microscopy system without any modifications. Achieving two-photon excitation by localized femtosecond-laser scanning in a subcellular region to the target neuron reliably activates APs. The efficiency (the proportion of the response in the total number of photostimulation for the same neuron) of this opsin-free method was 94 ± 3.8% at 1.4 P0 power, compared with that by two-photon optogentics was nearly 100%4,15. The TPE cross section of flavin decreases from 0.085 (at 700 nm) to 0.028 GM (at 900 nm)29, much smaller than that of the optogenetic probe ChR2 (260 ± 20 GM at 920 nm)49. Although the activation efficiency by the laser at 900 nm is lower than that at 700 nm, considering the scattering loss in tissue at shorter wavelengths, we still used 900 nm to balance the efficiency and penetration/activation depth. Another benefit is that the femtosecond laser at 900 nm could simultaneously work for two-photon microscopy of neurons and photostimulation. Hence, the system is quite simple.
Previous studies employing optogenetic stimulation showed that simultaneous coactivation of multiple neurons, subnetworks, or regional microcircuits within an ensemble can lead to perceptually guided behaviors4,14,15,50,51,52,53. However, within V1 ensembles, the requirement for co-activating multiple neurons, or even the entire ensemble, may arise from the complexity of visual stimuli, which often incorporate various image features such as grating contrast (and margin) and pattern (orientation). Such rich visual information may require the involvement of multiple neurons to generate appropriate representations. In previous studies, activation of individual pyramidal neurons in the rodent motor cortex evoked whisker movements54, while single cortical neurons were shown to mediate transitions between cortical network states55. These studies of single neurons suggest that activity in cortical networks is sparse56. Recent studies have even suggested that perturbing a single neuron could suppress its neighboring neurons through feature competition. Sparse neurons in V1 can encode natural images57. In this study, we found the isolated activation of a randomly selected individual neuron in the cortical ensemble is sufficient to elicit the eyeblink response in mice that have been previously trained using a spatial light square stimulus (only spatial location information without any other features). Co-activation of other ensemble members in V1 layer 2/3 is not required to elicit such a simple spatially coded percept. Based on the causal relationship between the activation of an individual neuron in the ensemble and the corresponding behavioral response, we speculate individual neurons are function fundamental and fully operational units that represent cortical ensemble information, which subsequently drive corresponding learned behaviors. A delay of one to several seconds between photostimulation and eyeblink occurs due to the gradual depolarization of the neuronal membrane potential induced by Ca2+ influx through the photoactivated SOC channel. Only when the neuronal membrane potential surpasses a threshold potential does the neuron fire APs, triggering the eyeblink response. The femtoSOC activation introduces localized somatic Ca2+ influx that secondarily drives action potential generation. This mechanistic inversion creates temporal uncertainty regarding whether Ca2+ transients or propagating action potentials first reach synaptic terminals to initiate neurotransmitter release.
The photoactivated neuron conveys the input from the corresponding light square to other cortex areas to elicit the eyeblink response. However, if the visual stimulus is a complex two-dimensional image, such as orientations and pattern contrast, it may necessitate the involvement of a larger size of ensemble neurons to encode this representation. The activation of an individual neuron may not be sufficient, which could explain the reason for the inconsistency with previous researches in which a minimum of two neurons with an ensemble are required to elicit a visually guided behavior4,15. In this study, we used the Pavlovian eyeblink conditioning58, a widely used model for investigating the neuron functions of associative learning32,59,60,61. In this model, a link between the specific square’s flash and the eyeblink response was established by training the mice with the square’s flickers and air-puff (US), eliminating the temporal correlation between the appearance of other squares and the eyeblink response. During the training, the Pontine nuclei (PN) are activated by the CS and convey sensory information from the cerebral cortex to Purkinje cells (PCs) in the cerebellar cortex, while the US does not introduce additional visual information. No changes in neuronal activities or responses occurred in V1 throughout the training. For the reward-based learning, basal ganglia play the key role in the establishment of conditioning responses62,63, and midbrain dopamine neurons62 and hippocampus64,65 also contribute to positive motivation. Regardless of whether it is Pavlovian eyeblink conditioning or reward-based learning, the primary visual cortex’s response mechanism remains consistent62,63,66,67.
Therefore, while each neuron is not indispensable or irreplaceable for the representation and computation of ensembles, the activation of a single neuron does suppress its neighboring neurons, particularly those with similar tuning7. Consequently, the disruption of one neuron induces an acute and transient ensemble paralysis, indicating the connectivity of ensemble neurons. However, the remaining neurons in the ensemble rapidly restore their representations following several rounds of visual stimuli. Rather than a linear node-to-node connectivity, the functional architecture of ensembles likely resembles a distributed network based on this robustness.
Methods
Mouse model
Animal care and experimental protocols were approved by the Institutional Animal Care and Use Committee (IACUC) at Shanghai Jiao Tong University (Approval number: 202101332). All procedures involving animals were approved by the Ethical Committee of Animal Experiments of the School of Biomedical Engineering at Shanghai Jiao Tong University (Approval number: 2019036). The experiments were primarily performed on 10- to 16-week-old Thy1-GCaMP6s transgenic mice which expressed GCaMP6s in cortical neurons (strain name: C57BL/6J-Tg (Thy1-GCaMP6s) GP4.3Dkim/J, stock number: 024275, Jackson Laboratory). Male and female C57BL/6 J mice were injected with rAAV-hSyn-ArcLight-Q239 ( > 5 × 1012 genome copies per mL; PT-1892, BrainVTA Technology Co. Ltd., China) to indicate action potentials (APs) of neurons. Before the experiments, mice were kept under standard conditions with constant temperature (23 ± 2.0°C), humidity (50% ~ 60%), and controlled light (12 h light: 12 h dark). The health of the mouse was checked daily.
Cells and materials
Primary cultures of cortex neurons were prepared from embryonic 16–18 days mouse embryos, according to the protocols68,69. Briefly, the embryos of the cortexes were dissociated by a 10 min incubation with 0.25% trypsin at 37°C. The tissues were carefully triturated, and the neurons were extracted. The neurons were plated at a density of 300-600 cells/mm2 on PDL (50 μg/ml, a 3890401, Invitrogen) treated dishes in Neurobasal Plus medium (A3582901, Invitrogen) supplemented with 10% Fetal Bovine Serum (10091148, Invitrogen). After incubating the neurons in the cell culture incubator at 37 °C for 2–4 h, they were cultured in serum-free Neurobasal Plus medium supplemented with 2% B27 Plus (A3582801, Invitrogen) and 0.5% Penicillin/streptomycin mixture (10378016, Invitrogen), also called the maintenance medium. The medium was aspirated from each dish twice a week and replaced with fresh maintenance medium warmed to 37 °C. After culturing for 7-9 days, neurons matured and were used for experiments. To label the intracellular Ca2+, neurons were incubated with a maintenance medium containing 1 μM Fluo-4 AM (F14201, Invitrogen) at 37 °C for 20–30 min, before replacing it with a fresh maintenance medium.
To confirm the integrity of the cell membrane after photostimulation, Propidium Iodide (PI, final concentration 20 μM; HY-D0815, MedChemExpress) was added to the maintenance medium. Triton X-100 (HY-Y1883A, MedChemExpress) was added as a positive control. We processed neurons with TEMPO (400 μM; 426369, Sigma) for 20 minutes to scavenge intracellular ROS. The neurons were processed with YM-58483 (10 μM; Y4895, Sigma) for 20 minutes to block the SOC channels. Further, the neurons were processed with Caloxin 2A1 (400 μM; HY-P3278A, MedChemExpress) until the end of imaging to block the PMCA.
During electrophysiological recording, the brain slices were perfusing with different external solutions. YM-58483, the specific SOC channel blocker, 10 μM; 0 mM Ca2+; Tetrodotoxin, TTX, Na+ channel blocker, 1 μM; Oligomycin, the specific inhibitor of the mitochondrial ATP synthase, 10 μM.
Cranial window surgery
The Thy1-GCaMP6s transgenic mice were anesthetized using isoflurane (1 – 2%) in 0.5 – 1.0 L/min of air during surgery. For anti-inflammatory and pain relief, dexamethasone (2 μg/g) and enrofloxacin (4.47 μg/g) were subcutaneously injected, and carprofen (5 μg/g) was intraperitoneally injected. Mice were maintained at 37 °C body temperature on an electric heater. Their eyes were protected using eye ointment during surgery. The hair and skin on the head were removed before exposing the skull over the cortex. The cranial window surgery was performed over left V1 with a 3-mm circular glass (centered at 2.5 mm lateral to the midline and 1 mm anterior to lambda). A custom-made headplate was fixed to the skull using a block of dental cement. At the center of the headplate, there was a ~ 6 mm hole to expose the cranial window. While conducting two-photon imaging and training experiments, the headplate was secured onto a stainless-steel platform to keep the head stable. After surgery, mice were housed individually and received carprofen injections for three days as post-operative pain relief.
Spatially-coded visual stimulus
The visual stimuli of squares were displayed on an LCD screen (14-inch, 60 Hz refresh rate, ASUS), placed 22 cm away in a 45° direction to the right front of the right eye. The visual field coverage was 75° in width and 40° in height. On the dark gray background screen, each 6 × 6 mm2 light square (~ 1.5°) flashed one by one for 5 s with a 5-s interval in a sequence from left to right and top to bottom. The squares were 6 cm and 5 cm, horizontally and vertically spaced respectively, and numbered sequentially from (1, A) to (5, F) as their coordinates. The duration of each square flicker could be set as desired.
Conditioned response training
After recovery from surgery, mice underwent habituation training for 2 days, i.e., they were placed on the treadmill with the head fixed for 1 h. Afterward, they underwent behavioral training once a day, and each training session spanned about 30 min for more than 120 trials. The training was performed by a repeated pairing of a conditional stimulus (CS) in the form of a square light flash at specific spatial coordinates (square (3, C) n = 9 mice, (3, D), n = 4 mice) from the LCD screen with an aversive unconditional stimulus (US), and a periorbital air puff. For the pairing of CS and US, the CS started and stayed ‘On’ for 700 ms. The US (air puff) delivered to the right eye of mice for about 100 ms was inserted at the time slot of 400 ms during the CS ‘On’ window. After the US, the CS ended at 200 ms. The interval between each pairing training or other experimental trials was more than 10 s. Each trial was performed only when the eyelid was open > 70%. Every > 10 trials, a CS-only stimulus (duration 1.2 s) was inserted to evaluate whether the mice learned the eyeblink-conditioned response. A wireless camera (20 Hz) was used to record the eyeblink behavior of mice; another camera was used to record the sequential flickers of squares on the screen.
For each trained mouse, the square coordinates on the screen used as CS were consistent during the whole training. In the training that established a link between the flash of a specific square and eyeblink (3, D), the visual stimulus (CS) was set as the sole flicker of (3, D) and delivered to the mice together with air-puff (US) rather than the sequential turning on all light squares in the screen to exclude the temporal course link as well as other squares. The behavior of mice during the first two days of training was defined as ‘baseline’. Generally, the mice had no response to CS. After 9-10 days, mice started blinking without US. These mice were defined as ‘experts’. The conditioned response probability of them was > 75%.
Behavioral data processing
The videos recording the eyeblink were stored in minutes. Python software was used to convert the video into images, 1200 frames per minute. These images were processed using the ImageJ in batches. The area of the opening eyes was obtained to compute the eyelid closure ratio. The eyeblink event of the eye within 400 ms between CS and US was used to assess the conditioned response of the mouse.
Two-photon microscopy
During visual cortex imaging, the mouse was head-fixed and allowed to freely move on the treadmill. The calcium activities of neurons were observed by an upright two-photon microscope (A1 MP + , Nikon). The green fluorescence of GCaMP6s was excited by a Ti: Sapphire laser with a wavelength of 920 nm (75 fs, 80 MHz, MaiTai DeepSee, Spectra-Physics). Fluorescence was collected with a GaAsP photomultiplier tube after passing through the filter at 525/50 nm. The power range of the excitation laser was 50 − 80 mW measured after the objective, based on the imaging depth and the cranial window quality. The two water-immersion objectives (Nikon, 25 ×, 1.0 NA or 16 ×, 0.8 NA) were used to acquire the fluorescent images. Two-photon images were acquired at 512 × 512 pixels (the field of view (FOV) ~ 500 × 500 μm2) with a rate of ~260 ms/frame. The images were further processed in ImageJ, involving tasks like cropping, rotation, splicing, and contrast adjustment. Changes in GCaMP6S fluorescence were employed to represent the calcium transients: ΔF/F0 = (Fi – F0)/F0, where Fi denotes the fluorescence intensity of the neuron in any frame and F0 denotes the basal fluorescence intensity of the neuron. The amplitude of ΔF/F0 is mostly determined by the microscopy parameters. To improve the Signal-to-noise Ratio (SNR), a higher offset of the fluorescence signals was used until the background fluorescence signal outside the resting neurons approached zero, which resulted in a lower F0. In the same experiment, the offset was kept constant to ensure the reliability of the comparison between the experimental and control groups.
The whole V1 was imaged by two-photon microscopy for mapping each light square to the corresponding ensembles. Due to the limitation of the field of view (FOV, 200 μm) of the objective, the V1 region was sequentially imaged, and the entire V1 image was stitched accordingly. In each FOV, the mice were stimulated by the light squares one by one. Responses to a square by the neurons were recorded. After the ergodic of the whole V1 region, separate images and neuronal responses signals of each FOV were generated, and stitched to produce the map of neuronal ensembles corresponding to each light square (Fig. 3e).
Photostimulation
The femtosecond laser (900 / 920 nm, 75 fs, 80 MHz, MaiTai DeepSee, Spectra-Physics) for two-photon microscopy was simultaneously used for photostimulation. The laser was focused by the same water-immersed objective (N.A. = 1.0). The photon intensity squared was thus only 1/e times of it at the focus by a 0.75 μm vertical distance70. The calculation is as follows.
For λ = 900 nm, N.A. = 1.0, n = 1.33 (water),
Therefore, the photostimulation was achieved by a similar light path as two-photon microscopy. Photostimulation is the focused femtosecond laser scanning a 2 × μm2 region in a 4 × 4 sequence point by point, like a specialized frame of two-photon microscopy. The photostimulation duration could be set as 0.5, 1, 2, and 4 s, usually 0.5-1 s. On average, the energy at each point was less than 6.25 mJ. The stimulated region could be located in the soma or axon of any targeted neurons. For efficient activation, the neuronal soma was preferred since it had enough thickness to be located in the cytoplasm (close to membrane) and scanned. Considering the variation of the cranial window quality and scattering/absorption of brain tissue at different positions of different mice, setting a fixed laser power for photostimulation is plausible. We practically defined the relative power (passing through the objective) for photostimulation as the threshold that could evoke a calcium transient in the neuron by a single-time scanning described above (P0, usually 70 − 100 mW), consistent with previous works5,6.
The depth of neurons at L2/3 from the cranial window that were photonstimulated was around 240–300 μm. The tissue attenuation at 900 nm was roughly estimated by measuring the penetrated laser through fresh brain slices at 300 μm, which was then compared with it at 1000 nm (Supplementary Fig. 4), which were 9.97% at 900 nm and 15.79% at 1000 nm, respectively. The attenuation model of the laser at 1035 nm developed in Marshel et al. 2019, Page 16, Supplementary Materials4 was then the scattering length at 900 nm was corrected as 150 μm71. Taking the pulse broadening of the pulses of Ti:Sapphire laser into account, the pulse width was around 100 fs after propagation. Hence the highest mean laser power at the target neurons in our study was around 13.5 mW (using 100 mW to calculate, and the attenuation of the cranial window and the scattering loss were not been taken into account).
And the highest peak power of laser pulses could be estimated as
The power P0 was kept consistent for different target neurons in one single FOV since the neurons share a similar laser attenuation. However, some tests to identify the new P0 were necessary when changing another FOV or mouse. As the photostimulation level increases, the intensity and duration of calcium transients increase accordingly, and the photostimulated neuron appears abnormal and dysfunctional. The duration of calcium transient exceeded 50 s when the photostimulation level was 1.5*P0. We defined 1.5 − 2 times P0 as photodisruption, which might cause a long-term dysfunction of the neuron. Photostimulation, as a single long-duration, small-FOV, high-power two-photon microscopy frame, could be inserted into any pre-defined two-photon microscopy sequence for continuous observation. For two-photon imaging sequences containing photostimulation, the field of view was 250 × 250 μm2 (512 × 512 pixels, 0.49 μm/piexl). Only the first stimulation of each neuron was used for most photostimulation experiments. In some cases, one neuron suffered numerous photostimulations; however, each photostimulation was considered an independent trial. Also, the neuronal responses or behaviors were independently counted.
In some targeted neurons, there existed overlapping axons over the soma. However, according to our protocol, the laser focus located in the cytoplasm of the target neuron. For the overlapping axons, the laser was out of focus in the vertical direction. The two-photon excitation has a high requirement on the photon density, which could only be reached inside the laser focus (The photon intensity squared was thus only 1/e times of it at the focus by a 0.75 μm vertical distance70). Hence, it was not sufficient to activate the axons. In experiments, we rarely observed some axons and the neuron soma were activated when the laser was focused onto the targeted neuron soma.
The analysis on photodamage and biosafety were presented in the Supplementary Materials.
Brain slice preparation
Thy1-GCaMP6s mice (postnatal day 13–21) were anesthetized with an intraperitoneal injection of sodium pentobarbital (50 mg/kg). The mice were then sacrificed by rapid decapitation before immediately dissecting the brain tissues. In ice-cold sucrose-based slicing solution (normal aCSF listed below but with NaCl replaced with equimolar sucrose) bubbled with 95% O2 and 5% CO2, tissue blocks from mice were coronally sectioned using a vibratome (VT-1200S, Leica). Slices (300 μm thick) were immediately transferred to an incubation chamber filled with normal aCSF and maintained at 34 °C. After 45-60 min incubation, slices were maintained at room temperature until use. The normal aCSF contained (in mM): 126 NaCl, 2.5 KCl, 26 NaHCO3, 1.25 NaH2PO4, 2 MgSO4, 2 CaCl2, and 25 dextrose (315 mOsm, pH 7.4). All solutions for slice preparation and recording were bubbled with 95% O2 and 5% CO2.
Electrophysiological recordings
Fresh brain slices were transferred to the recording chamber and perfused with aerated artificial cerebrospinal fluid (aCSF) (34 °C) at a rate of 1.2 mL/min. Cortical neurons were observed under an upright infrared differential interference contrast (IR-DIC) microscope (BX51WI, Olympus). Whole-cell membrane potentials were recorded using the conventional whole-cell patch-clamp technique. The patch electrodes were pulled from borosilicate capillary glass (1.5 mm outer diameter; 0.86 mm inner diameter; World Precision Instruments, USA) with a vertical two-stage pipette puller (P-9; Narishige). The impedances of patch pipettes for recordings were 4-7 MΩ, when filled with the internal solution (in mM): 140 K-gluconate, 2 MgCl2, 3KCl, 2 Na2ATP, 10 HEPES, 0.2 EGTA (285-295 mOsm, pH 7.2). Cells were recorded at membrane potential (I = 0). A Multiclamp 700B amplifier (Molecular Devices) and a Micro3 1401 analog-to-digital converter with Spike2 software (version 8, Cambridge Electronic Design) were used for data acquisition.
A multi-barrel perfusion system (SF-77B, Warner Instruments) was used for a rapid exchange of extracellular solutions. Normal aCSF was replaced with aCSF containing Thapsigargin (TG, 1 μM; HY-13433, MedChemExpress) to introduce high-level long-term Ca2+ influx through SOC.
Imaging and photostimulation of the recorded neurons were achieved under a two-photon laser scanning microscope (FVMPE-RS, Olympus) equipped with a water immersion objective (× 25, NA 1.05, Olympus XLPLN25XWMP2) and a Ti: Sapphire laser (Mai Tai DeepSee, Spectra-Physics) set at 900 nm (repetition rate: 80 MHz; pulse width: 80 fs). After recording the whole-cell patch-clamp, the recorded neuron was stimulated based on the photostimulation methods.
Recording cortical ensembles and receptive fields of neurons
To capture the cortical ensemble associated with each square, we monitored the Ca2+ neuron activities in layer 2/3 of V1 as the squares flickered in a sequential manner to stimulate the mice. We recorded the neurons responding to one square. After > 3 trials, the group of neurons responded to the same square, consistently defined as the ensemble linked to that square. The neuronal Ca2+ fluorescence responding to the visual stimulus with a significant increase in (ΔF/F0 > 0.5) in 0.5 s was counted as a positive event. After repeating the experiments, the responsive events divided by the number of visual stimuli times were defined as the responsivity rate.
To determine the receptive fields of neurons and the corresponding ensembles associated with each square, the square light was sequentially flickered (5 s ‘On’ and 5 s ‘Off’) from position (1, A) to (5, F). The Ca2+ activities of neurons were recorded by two-photon microscopy when such visual stimuli were delivered to the mice. This process was repeated three times. If a neuron consistently exhibited calcium responses to the flicker of the same square (either during the ‘On’ or ‘Off’ phase) in all three trials, that square was considered to be within the receptive field of this neuron. Around 3-7 ‘On’ neurons linked to a square could be found in one FOV. We delineated the receptive field of each neuron (limited to screen) by identifying all squares the neuron responded to. We computed the Ca2+ amplitude of those activities from one neuronal response to each square. The square that induced the maximum Ca2+ response was the closest to the receptive field center of that neuron.
Statistics
The data were presented as the mean ± the standard error of the mean (SEM). Statistical tests were conducted in GraphPad Prism 7 or OriginPro 2023 software. Statistical information on each specific experiment can be found in the figure legends. The number of trials, neurons, and mice are also marked in the legends.
Reporting summary
Further information on research design is available in the Nature Portfolio Reporting Summary linked to this article.
Data availability
All data generated in this study are provided in the Source Data file. Source data are provided in this paper.
References
Boyden, E. S., Zhang, F., Bamberg, E., Nagel, G. & Deisseroth, K. Millisecond-timescale, genetically targeted optical control of neural activity. Nat. Neurosci. 8, 1263–1268 (2005).
Yizhar, O. et al. Neocortical excitation/inhibition balance in information processing and social dysfunction. Nature 477, 171–178 (2011).
Deisseroth, K. Optogenetics: 10 years of microbial opsins in neuroscience. Nat. Neurosci. 18, 1213–1225 (2015).
Marshel, J. H. et al. Cortical layer–specific critical dynamics triggering perception. Science 365, eaaw5202 (2019).
Packer, A. M., Russell, L. E., Dalgleish, H. W. & Häusser, M. Simultaneous all-optical manipulation and recording of neural circuit activity with cellular resolution in vivo. Nat. Methods 12, 140–146 (2015).
Rickgauer, J. P., Deisseroth, K. & Tank, D. W. Simultaneous cellular-resolution optical perturbation and imaging of place cell firing fields. Nat. Neurosci. 17, 1816–1824 (2014).
Yang, W., Carrillo-Reid, L., Bando, Y., Peterka, D. S. & Yuste, R. Simultaneous two-photon imaging and two-photon optogenetics of cortical circuits in three dimensions. Elife 7, e32671 (2018).
Miller, J. -eK., Ayzenshtat, I., Carrillo-Reid, L. & Yuste, R. Visual stimuli recruit intrinsically generated cortical ensembles. Proc. Natl. Acad. Sci. USA 111, E4053–E4061 (2014).
Buzsáki, G. Neural syntax: cell assemblies, synapsembles, and readers. Neuron 68, 362–385 (2010).
Churchland, M. M. et al. Neural population dynamics during reaching. Nature 487, 51–56 (2012).
Cossart, R., Aronov, D. & Yuste, R. Attractor dynamics of network UP states in the neocortex. Nature 423, 283–288 (2003).
Carrillo-Reid, L., Miller, J. -eK., Hamm, J. P., Jackson, J. & Yuste, R. Endogenous sequential cortical activity evoked by visual stimuli. J. Neurosci. 35, 8813–8828 (2015).
Carrillo-Reid, L. & Yuste, R.Oxford Research Encyclopedia of Neuroscience (2020).
Russell, L. E. et al. The influence of cortical activity on perception depends on behavioral state and sensory context. Nat. Commun. 15, 2456 (2024).
Carrillo-Reid, L., Han, S., Yang, W., Akrouh, A. & Yuste, R. Controlling visually guided behavior by holographic recalling of cortical ensembles. Cell 178, 447–457 (2019).
Chettih, S. N. & Harvey, C. D. Single-neuron perturbations reveal feature-specific competition in V1. Nature 567, 334–340 (2019).
Gruszczynska-Biegala, J. & Kuznicki, J. Native STIM 2 and ORAI 1 proteins form a calcium-sensitive and thapsigargin-insensitive complex in cortical neurons. J. Neurochem. 126, 727–738 (2013).
Guzman, R. et al. Expression of ORAI1, a plasma membrane resident subunit of the CRAC channel, in rodent and non-rodent species. J. Histochem. Cytochem. 62, 864–878 (2014).
Gwack, Y. et al. Biochemical and functional characterization of Orai proteins. J. Biol. Chem. 282, 16232–16243 (2007).
Berna-Erro, A. et al. STIM2 regulates capacitive Ca2+ entry in neurons and plays a key role in hypoxic neuronal cell death. Sci. Signal. 2, ra67-ra67 (2009).
Skibinska-Kijek, A., Wisniewska, M. B., Gruszczynska-Biegala, J., Methner, A. & Kuznicki, J. Immunolocalization of STIM1 in the mouse brain. Acta Neurobiol. Exp. 69, 413–428 (2009).
Singaravelu, K., Lohr, C. & Deitmer, J. W. Calcium-independent phospholipase A 2 mediates store-operated calcium entry in rat cerebellar granule cells. Cerebellum 7, 467–481 (2008).
Chanaday, N. L. et al. Presynaptic store-operated Ca2+ entry drives excitatory spontaneous neurotransmission and augments endoplasmic reticulum stress. Neuron 109, 1314–1332. e1315 (2021).
Emptage, N. J., Reid, C. A. & Fine, A. Calcium stores in hippocampal synaptic boutons mediate short-term plasticity, store-operated Ca2+ entry, and spontaneous transmitter release. Neuron 29, 197–208 (2001).
Baba, A. et al. Activity-evoked capacitative Ca2+ entry: implications in synaptic plasticity. J. Neurosci. 23, 7737–7741 (2003).
Lalonde, J., Saia, G. & Gill, G. Store-operated calcium entry promotes the degradation of the transcription factor Sp4 in resting neurons. Sci. Signal. 7, ra51-ra51 (2014).
Somasundaram, A. et al. Store-operated CRAC channels regulate gene expression and proliferation in neural progenitor cells. J. Neurosci. 34, 9107–9123 (2014).
Cheng, P. et al. Direct control of store-operated calcium channels by ultrafast laser. Cell Res. 31, 758–772 (2021).
Huang, S., Heikal, A. A. & Webb, W. W. Two-photon fluorescence spectroscopy and microscopy of NAD (P) H and flavoprotein. Biophys. J. 82, 2811–2825 (2002).
Jin, L. et al. Single action potentials and subthreshold electrical events imaged in neurons with a fluorescent protein voltage probe. Neuron 75, 779–785 (2012).
Cao, G. et al. Genetically targeted optical electrophysiology in intact neural circuits. Cell 154, 904–913 (2013).
Giovannucci, A. et al. Cerebellar granule cells acquire a widespread predictive feedback signal during motor learning. Nat. Neurosci. 20, 727–734 (2017).
Heiney, S. A., Wohl, M. P., Chettih, S. N., Ruffolo, L. I. & Medina, J. F. Cerebellar-dependent expression of motor learning during eyeblink conditioning in head-fixed mice. J. Neurosci. 34, 14845–14853 (2014).
Russell, L. E. et al. All-optical interrogation of neural circuits in behaving mice. Nat. Protocols 17, 1579–1620 (2022).
Keller, A. J., Roth, M. M. & Scanziani, M. Feedback generates a second receptive field in neurons of the visual cortex. Nature 582, 545–549 (2020).
Liu, B. -h. et al. Intervening inhibition underlies simple-cell receptive field structure in visual cortex. Nat. Neurosci. 13, 89–96 (2010).
Fiser, A. et al. Experience-dependent spatial expectations in mouse visual cortex. Nat. Neurosci. 19, 1658–1664 (2016).
Siegle, J. H. et al. Survey of spiking in the mouse visual system reveals functional hierarchy. Nature 592, 86–92 (2021).
Attinger, A., Wang, B. & Keller, G. B. Visuomotor coupling shapes the functional development of mouse visual cortex. Cell 169, 1291–1302 (2017).
Brini, M., Bano, D., Manni, S., Rizzuto, R. & Carafoli, E. Effects of PMCA and SERCA pump overexpression on the kinetics of cell Ca2+ signalling. EMBO J. 19, 4926–4935 (2000).
Bruce, J. I. Metabolic regulation of the PMCA: Role in cell death and survival. Cell Calcium 69, 28–36 (2018).
Cheng, H., Smith, G. L., Hancox, J. C. & Orchard, C. H. Inhibition of spontaneous activity of rabbit atrioventricular node cells by KB-R7943 and inhibitors of sarcoplasmic reticulum Ca2+ ATPase. Cell Calcium 49, 56–65 (2011).
Navarrete, M. & Araque, A. Endocannabinoids potentiate synaptic transmission through stimulation of astrocytes. Neuron 68, 113–126 (2010).
Padamsey, Z. et al. Activity-dependent exocytosis of lysosomes regulates the structural plasticity of dendritic spines. Neuron 93, 132–146 (2017).
Bianchi, D. et al. On the mechanisms underlying the depolarization block in the spiking dynamics of CA1 pyramidal neurons. J. Comput. Neurosci. 33, 207–225 (2012).
Rossi, L. F., Harris, K. D. & Carandini, M. Spatial connectivity matches direction selectivity in visual cortex. Nature 588, 648–652 (2020).
de Boer, W. D. A. M. et al. Neuronal photoactivation through second-harmonic near-infrared absorption by gold nanoparticles. Light Sci. Appl. 7, 100 (2018).
Liu, X. et al. Nonthermal and reversible control of neuronal signaling and behavior by midinfrared stimulation. Proc. Natl. Acad. Sci. USA 118, e2015685118 (2021).
Rickgauer, J. P. & Tank, D. W. Two-photon excitation of channelrhodopsin-2 at saturation. Proc. Natl. Acad. Sci. USA 106, 15025–15030 (2009).
Carrillo-Reid, L., Yang, W., Bando, Y., Peterka, D. S. & Yuste, R. Imprinting and recalling cortical ensembles. Science 353, 691–694 (2016).
Buetfering, C. et al. Behaviorally relevant decision coding in primary somatosensory cortex neurons. Nat. Neurosci. 25, 1225–1236 (2022).
Gill, J. V. et al. Precise holographic manipulation of olfactory circuits reveals coding features determining perceptual detection. Neuron 108, 382–393 (2020).
Dalgleish, H. W. et al. How many neurons are sufficient for perception of cortical activity? Elife 9, e58889 (2020).
Brecht, M., Schneider, M., Sakmann, B. & Margrie, T. W. Whisker movements evoked by stimulation of single pyramidal cells in rat motor cortex. Nature 427, 704–710 (2004).
Li, C. -y.T., Poo, M. -m. & Dan, Y. Burst spiking of a single cortical neuron modifies global brain state. Science 324, 643–646 (2009).
Wolfe, J., Houweling, A. R. & Brecht, M. Sparse and powerful cortical spikes. Curr. Opin. Neurobiol. 20, 306–312 (2010).
Yoshida, T. & Ohki, K. Natural images are reliably represented by sparse and variable populations of neurons in visual cortex. Nat. Commun. 11, 1–19 (2020).
Freeman, J. H. & Steinmetz, A. B. Neural circuitry and plasticity mechanisms underlying delay eyeblink conditioning. Learn. Mem. 18, 666–677 (2011).
Ohmae, S. & Medina, J. F. Climbing fibers encode a temporal-difference prediction error during cerebellar learning in mice. Nat. Neurosci. 18, 1798–1803 (2015).
Albergaria, C., Silva, N. T., Pritchett, D. L. & Carey, M. R. Locomotor activity modulates associative learning in mouse cerebellum. Nat. Neurosci. 21, 725–735 (2018).
Boele, H.-J. et al. Impact of parallel fiber to Purkinje cell long-term depression is unmasked in absence of inhibitory input. Sci. Adv. 4, eaas9426 (2018).
Bromberg-Martin, E. S., Matsumoto, M. & Hikosaka, O. Dopamine in motivational control: rewarding, aversive, and alerting. Neuron 68, 815–834 (2010).
Hikida, T., Kimura, K., Wada, N., Funabiki, K. & Nakanishi, S. Distinct roles of synaptic transmission in direct and indirect striatal pathways to reward and aversive behavior. Neuron 66, 896–907 (2010).
Gauthier, J. L. & Tank, D. W. A dedicated population for reward coding in the hippocampus. Neuron 99, 179–193.e177 (2018).
LeGates, T. A. et al. Reward behaviour is regulated by the strength of hippocampus–nucleus accumbens synapses. Nature 564, 258–262 (2018).
De Zeeuw, C. I. Bidirectional learning in upbound and downbound microzones of the cerebellum. Nat. Rev. Neurosci. 22, 92–110 (2021).
Halverson, H. E., Hubbard, E. M. & Freeman, J. H. Stimulation of the lateral geniculate, superior colliculus, or visual cortex is sufficient for eyeblink conditioning in rats. Learn. Mem. 16, 300–307 (2009).
Kaech, S. & Banker, G. Culturing hippocampal neurons. Nat. Protoc. 1, 2406–2415 (2006).
Beaudoin III, G. M. et al. Culturing pyramidal neurons from the early postnatal mouse hippocampus and cortex. Nat. Protoc. 7, 1741–1754 (2012).
Zipfel, W. R., Williams, R. M. & Webb, W. W. Nonlinear magic: multiphoton microscopy in the biosciences. Nat. Biotechnol. 21, 1369–1377 (2003).
Wang, T. et al. Quantitative analysis of 1300-nm three-photon calcium imaging in the mouse brain. Elife 9, e53205 (2020).
Acknowledgements
We extend our gratitude to Kai Wang for generously providing the Thy1-GCaMP6s mice model and or insightful discussions. This research was supported by the National Natural Science Foundation of China (NSFC 62022056, 61975118, and 92054105 to H.H., T2222006 to B.L., 32200951 to Y.X.), Natural Science Foundation of Shanghai (22ZR1430000, 21ZR1404600), and China Postdoctoral Science Foundation (2022M720801).
Author information
Authors and Affiliations
Contributions
H.H. conceived the study and provided project supervision. H.W. and Y.X. performed the experiments. H.W., W.T., Q.M., and X.Z. prepared the figures. Y.X. and K.L. performed the electrophysiological measurements. H.W., Y.X., W.T., K.L., B.L., H.S., and H.H. analyzed the data. H.H. drafted the manuscript. All authors discussed the results and revised the manuscript.
Corresponding author
Ethics declarations
Competing interests
The authors declare no competing interests.
Peer review
Peer review information
Nature Communications thanks the anonymous reviewer(s) for their contribution to the peer review of this work. A peer review file is available.
Additional information
Publisher’s note Springer Nature remains neutral with regard to jurisdictional claims in published maps and institutional affiliations.
Supplementary information
Source data
Rights and permissions
Open Access This article is licensed under a Creative Commons Attribution-NonCommercial-NoDerivatives 4.0 International License, which permits any non-commercial use, sharing, distribution and reproduction in any medium or format, as long as you give appropriate credit to the original author(s) and the source, provide a link to the Creative Commons licence, and indicate if you modified the licensed material. You do not have permission under this licence to share adapted material derived from this article or parts of it. The images or other third party material in this article are included in the article’s Creative Commons licence, unless indicated otherwise in a credit line to the material. If material is not included in the article’s Creative Commons licence and your intended use is not permitted by statutory regulation or exceeds the permitted use, you will need to obtain permission directly from the copyright holder. To view a copy of this licence, visit http://creativecommons.org/licenses/by-nc-nd/4.0/.
About this article
Cite this article
Wang, H., Xiao, Y., Tang, W. et al. Triggering action potentials of a single neuron by multiphoton excitation elicits visually guided behavior. Nat Commun 17, 2608 (2026). https://doi.org/10.1038/s41467-026-69446-5
Received:
Accepted:
Published:
Version of record:
DOI: https://doi.org/10.1038/s41467-026-69446-5









