Abstract
In angiosperms, epigenetic profiles for genomic imprinting are established before fertilization. However, the causal relationships between epigenetic modifications and imprinted expression are not fully understood. In this study, we classified ‘persistent’ and ‘stage-specific’ imprinted genes on the basis of time-course transcriptome analysis in rice (Oryza sativa) endosperm and compared them to epigenetic modifications at a single time point. While the levels of epigenetic modifications are relatively low in stage-specific imprinted genes, they are considerably higher in persistent imprinted genes. Overall trends revealed that the maternal alleles of maternally expressed imprinted genes are activated by DNA demethylation, while the maternal alleles of paternally expressed imprinted genes with gene body methylation (gbM) are silenced by DNA demethylation and H3K27me3 deposition, and these regions are associated with an enriched motif related to Tc/Mar-Stowaway. Our findings provide insight into the stability of genomic imprinting and the potential variations associated with endosperm development, different cell types and parental genotypes.
This is a preview of subscription content, access via your institution
Access options
Access Nature and 54 other Nature Portfolio journals
Get Nature+, our best-value online-access subscription
$32.99 / 30 days
cancel any time
Subscribe to this journal
Receive 12 digital issues and online access to articles
$119.00 per year
only $9.92 per issue
Buy this article
- Purchase on SpringerLink
- Instant access to the full article PDF.
USD 39.95
Prices may be subject to local taxes which are calculated during checkout





Similar content being viewed by others
Data availability
All sequencing data generated in this study have been deposited in the DDBJ Sequence Read Archive with accession numbers DRA015294, DRA015356, DRA018338 and DRA018337. The genes can be found in GenBank or Rice Genome Annotation Project database (http://rice.plantbiology.msu.edu/analyses_search_locus.shtml) under the following accession numbers: OsMADS77, LOC_Os09g02780; OsEMF2a, LOC_Os04g08034; Waxy, LOC_Os06g04200; GE1, LOC_Os07g41240; Oryza;CycB1;1, LOC_Os01g59120; OsIAA29, LOC_Os11g11430; OsNF-YB1, LOC_Os02g49410; and OsYUCCA12, LOC_Os02g17230. Source data are provided with this paper.
Code availability
The scripts are available upon reasonable request from the corresponding authors.
References
Pires, N. D. & Grossniklaus, U. Different yet similar: evolution of imprinting in flowering plants and mammals. F1000Prime Rep. 6, 63 (2014).
Rodrigues, J. A. & Zilberman, D. Evolution and function of genomic imprinting in plants. Genes Dev. 29, 2517–2531 (2015).
Batista, R. A. & Köhler, C. Genomic imprinting in plants—revisiting existing models. Genes Dev. 34, 24–36 (2020).
Gehring, M. Genomic imprinting: insights from plants. Annu. Rev. Genet. 47, 187–208 (2013).
Otegui, M. & Staehelin, L. A. Syncytial-type cell plates: a novel kind of cell plate involved in endosperm cellularization of Arabidopsis. Plant Cell 12, 933–947 (2000).
Olsen, O.-A. Nuclear endosperm development in cereals and Arabidopsis thaliana. Plant Cell 16, S214–S227 (2004).
Li, J. & Berger, F. Endosperm: food for humankind and fodder for scientific discoveries. New Phytol. 195, 290–305 (2012).
Lopes, M. A. & Larkins, B. A. Endosperm origin, development and function. Plant Cell 5, 1383–1399 (1993).
Hehenberger, E., Kradolfer, D. & Kohler, C. Endosperm cellularization defines an important developmental transition for embryo development. Development 139, 2031–2039 (2012).
Martinez, G. et al. Paternal easiRNAs regulate parental genome dosage in Arabidopsis. Nat. Genet. 50, 193–198 (2018).
Tonosaki, K. et al. Overcoming the species hybridization barrier by ploidy manipulation in the genus Oryza. Plant J. 93, 534–544 (2018).
Kradolfer, D., Wolff, P., Jiang, H., Siretskiy, A. & Kohler, C. An imprinted gene underlies postzygotic reproductive isolation in Arabidopsis thaliana. Dev. Cell 26, 525–535 (2013).
Wolff, P., Jiang, H., Wang, G., Santos-Gonzalez, J. & Kohler, C. Paternally expressed imprinted genes establish postzygotic hybridization barriers in Arabidopsis thaliana. Elife https://doi.org/10.7554/eLife.10074 (2015).
Lafon-Placette, C. et al. Paternally expressed imprinted genes associate with hybridization barriers in Capsella. Nat. Plants 4, 352–357 (2018).
Frost, J. M. et al. FACT complex is required for DNA demethylation at heterochromatin during reproduction in Arabidopsis. Proc. Natl Acad. Sci. USA 115, E4720–E4729 (2018).
Moreno-Romero, J., Jiang, H., Santos-Gonzalez, J. & Kohler, C. Parental epigenetic asymmetry of PRC2-mediated histone modifications in the Arabidopsis endosperm. EMBO J. 35, 1298–1311 (2016).
Weinhofer, I., Hehenberger, E., Roszak, P., Hennig, L. & Kohler, C. H3K27me3 profiling of the endosperm implies exclusion of polycomb group protein targeting by DNA methylation. PLoS Genet. https://doi.org/10.1371/journal.pgen.1001152 (2010).
Tonosaki, K. et al. Mutation of the imprinted gene OsEMF2a induces autonomous endosperm development and delayed cellularization in rice. Plant Cell. 33, 85–103 (2021).
Ono, A. et al. A null mutation of ROS1a for DNA demethylation in rice is not transmittable to progeny. Plant J. 71, 564–574 (2012).
Park, J. S. et al. Control of DEMETER DNA demethylase gene transcription in male and female gamete companion cells in Arabidopsis thaliana. Proc. Natl Acad. Sci. USA 114, 2078–2083 (2017).
Kinoshita, T., Ikeda, Y. & Ishikawa, R. Genomic imprinting: a balance between antagonistic roles of parental chromosomes. Semin. Cell Dev. Biol. 19, 574–579 (2008).
Luo, M. et al. A genome-wide survey of imprinted genes in rice seeds reveals imprinting primarily occurs in the endosperm. PLoS Genet. 7, e1002125 (2011).
Chen, C. et al. Heat stress yields a unique MADS box transcription factor in determining seed size and thermal sensitivity. Plant Physiol. 171, 606–622 (2016).
Yuan, J. et al. Both maternally and paternally imprinted genes regulate seed development in rice. New Phytol. 216, 373–387 (2017).
Yang, L. et al. Conserved imprinted genes between intra-subspecies and inter-subspecies are involved in energy metabolism and seed development in rice. Int. J. Mol. Sci. 21, 9618 (2020).
Rodrigues, J. A. et al. Divergence among rice cultivars reveals roles for transposition and epimutation in ongoing evolution of genomic imprinting. Proc. Natl Acad. Sci. USA https://doi.org/10.1073/pnas.2104445118 (2021).
van Ekelenburg, Y. S. et al. Spatial and temporal regulation of parent-of-origin allelic expression in the endosperm. Plant Physiol. 191, 986–1001 (2023).
Han, B. et al. Dynamics of imprinted genes and their epigenetic mechanisms in castor bean seed with persistent endosperm. New Phytol. 240, 1868–1882 (2023).
Xin, M. et al. Dynamic expression of imprinted genes associates with maternally controlled nutrient allocation during maize endosperm development. Plant Cell 25, 3212–3227 (2013).
Yadegari, R. et al. Mutations in the FIE and MEA genes that encode interacting polycomb proteins cause parent-of-origin effects on seed development by distinct mechanisms. Plant Cell 12, 2367–2381 (2000).
Kinoshita, T. et al. One-way control of FWA imprinting in Arabidopsis endosperm by DNA methylation. Science 303, 521–523 (2004).
Wyder, S., Raissig, M. T. & Grossniklaus, U. Consistent reanalysis of genome-wide imprinting studies in plants using generalized linear models increases concordance across datasets. Sci. Rep. 9, 1320 (2019).
Schon, M. A. & Nodine, M. D. Widespread contamination of Arabidopsis embryo and endosperm transcriptome data sets. Plant Cell 29, 608–617 (2017).
Anderson, S. N. et al. The zygotic transition is initiated in unicellular plant zygotes with asymmetric activation of parental genomes. Dev. Cell 43, 349–358.e4 (2017).
Cheng, X. et al. The maternally expressed polycomb group gene OsEMF2a is essential for endosperm cellularization and imprinting in rice. Plant Commun. 2, 100092 (2021).
Rodrigues, J. A. et al. Imprinted expression of genes and small RNA is associated with localized hypomethylation of the maternal genome in rice endosperm. Proc. Natl Acad. Sci. USA 110, 7934–7939 (2013).
Mansueto, L. et al. SNP-Seek II: a resource for allele mining and analysis of big genomic data in Oryza sativa. Curr. Plant Biol. 7–8, 16–25 (2016).
Dickinson, H., Costa, L. & Gutierrez-Marcos, J. Epigenetic neofunctionalisation and regulatory gene evolution in grasses. Trends Plant Sci. 17, 389–394 (2012).
Bewick, A. J. & Schmitz, R. J. Gene body DNA methylation in plants. Curr. Opin. Plant Biol. 36, 103–110 (2017).
Zilberman, D. An evolutionary case for functional gene body methylation in plants and animals. Genome Biol. 18, 87 (2017).
Grones, C. et al. Best practices for the execution, analysis and data storage of plant single-cell/nucleus transcriptomics. Plant Cell 36, 812–828 (2024).
Picard, C. L., Povilus, R. A., Williams, B. P. & Gehring, M. Transcriptional and imprinting complexity in Arabidopsis seeds at single-nucleus resolution. Nat. Plants 7, 730–738 (2021).
Turcotte, K., Srinivasan, S. & Bureau, T. Survey of transposable elements from rice genomic sequences. Plant J. 25, 169–179 (2001).
Edwards, C. A. & Ferguson-Smith, A. C. Mechanisms regulating imprinted genes in clusters. Curr. Opin. Cell Biol. 19, 281–289 (2007).
Chen, C. et al. Characterization of imprinted genes in rice reveals conservation of regulation and imprinting with other plant species. Plant Physiol. 177, 1754–1771 (2018).
Mathew, I. E., Das, S., Mahto, A. & Agarwal, P. Three rice NAC transcription factors heteromerize and are associated with seed size. Front. Plant Sci. 7, 1638 (2016).
Mathew, I. E. et al. SUPER STARCHY1/ONAC025 participates in rice grain filling. Plant Direct 4, e00249 (2020).
Nagata, H. et al. Temporal changes in transcripts of miniature inverted-repeat transposable elements during rice endosperm development. Plant J. 109, 1035–1047 (2022).
Tonosaki, K. & Kinoshita, T. Possible roles for polycomb repressive complex 2 in cereal endosperm. Front. Plant Sci. 6, 144 (2015).
Dilkes, B. P. & Comai, L. A differential dosage hypothesis for parental effects in seed development. Plant Cell 16, 3174–3180 (2004).
Kawakatsu, T. Whole-genome bisulfite sequencing and epigenetic variation in cereal methylomes. Methods Mol. Biol. 2072, 119–128 (2020).
Zhao, J. et al. Strigolactones optimise plant water usage by modulating vessel formation. Preprint at bioRxiv https://doi.org/10.1101/2023.04.05.535530 (2023).
Abiko, M., Maeda, H., Tamura, K., Hara-Nishimura, I. & Okamoto, T. Gene expression profiles in rice gametes and zygotes: identification of gamete-enriched genes and up- or down-regulated genes in zygotes after fertilization. J. Exp. Bot. 64, 1927–1940 (2013).
Martin, M. Cutadapt removes adapter sequences from high-throughput sequencing reads. EMBnet J. 17, 10–12 (2011).
Bolger, A. M., Lohse, M. & Usadel, B. Trimmomatic: a flexible trimmer for Illumina sequence data. Bioinformatics 30, 2114–2120 (2014).
Kawahara, Y. et al. Improvement of the Oryza sativa Nipponbare reference genome using next generation sequence and optical map data. Rice https://doi.org/10.1186/1939-8433-6-4 (2013).
Langmead, B. & Salzberg, S. L. Fast gapped-read alignment with Bowtie 2. Nat. Methods 9, 357–359 (2012).
Picard Tools (Broad Institute, 2019).
McKenna, A. et al. The Genome Analysis Toolkit: a MapReduce framework for analyzing next-generation DNA sequencing data. Genome Res. 20, 1297–1303 (2010).
Schmieder, R. & Edwards, R. Quality control and preprocessing of metagenomic datasets. Bioinformatics 27, 863–864 (2011).
Kim, D., Langmead, B. & Salzberg, S. L. HISAT: a fast spliced aligner with low memory requirements. Nat. Methods 12, 357–360 (2015).
Liao, Y., Smyth, G. K. & Shi, W. featureCounts: an efficient general purpose program for assigning sequence reads to genomic features. Bioinformatics 30, 923–930 (2014).
Li, H. et al. The Sequence Alignment/Map format and SAMtools. Bioinformatics 25, 2078–2079 (2009).
Krueger, F. & Andrews, S. R. SNPsplit: allele-specific splitting of alignments between genomes with known SNP genotypes. F1000Research 5, 1479 (2016).
Robinson, M. D., McCarthy, D. J. & Smyth, G. K. edgeR: a Bioconductor package for differential expression analysis of digital gene expression data. Bioinformatics 26, 139–140 (2010).
Robinson, M. D. & Oshlack, A. A scaling normalization method for differential expression analysis of RNA-seq data. Genome Biol. 11, R25 (2010).
Krueger, F. & Andrews, S. R. Bismark: a flexible aligner and methylation caller for Bisulfite-Seq applications. Bioinformatics 27, 1571–1572 (2011).
Ramírez, F. et al. deepTools2: a next generation web server for deep-sequencing data analysis. Nucleic Acids Res. 44, W160–W165 (2016).
Klosinska, M., Picard, C. L. & Gehring, M. Conserved imprinting associated with unique epigenetic signatures in the Arabidopsis genus. Nat. Plants 2, 16145 (2016).
Schultz, M. D., Schmitz, R. J. & Ecker, J. R. ‘Leveling’ the playing field for analyses of single-base resolution DNA methylomes. Trends Genet. 28, 583–585 (2012).
Cheadle, C., Vawter, M. P., Freed, W. J. & Becker, K. G. Analysis of microarray data using Z score transformation. J. Mol. Diagn. 5, 73–81 (2003).
Yu, G., Wang, L. G., Han, Y. & He, Q. Y. clusterProfiler: an R package for comparing biological themes among gene clusters. Omics 16, 284–287 (2012).
Bailey, T. L., Williams, N., Misleh, C. & Li, W. W. MEME: discovering and analyzing DNA and protein sequence motifs. Nucleic Acids Res. 34, W369–W373 (2006).
Bailey, T. L., Johnson, J., Grant, C. E. & Noble, W. S. The MEME Suite. Nucleic Acids Res. 43, W39–W49 (2015).
Fleming, S. J. et al. Unsupervised removal of systematic background noise from droplet-based single-cell experiments using CellBender. Nat. Methods 20, 1323–1335 (2023).
McGinnis, C. S., Murrow, L. M. & Gartner, Z. J. DoubletFinder: doublet detection in single-cell RNA sequencing data using artificial nearest neighbors. Cell Syst. 8, 329–337.e4 (2019).
Hao, Y. et al. Dictionary learning for integrative, multimodal and scalable single-cell analysis. Nat. Biotechnol. 42, 293–304 (2023).
Basunia, M. A., Nonhebel, H. M., Backhouse, D. & McMillan, M. Localised expression of OsIAA29 suggests a key role for auxin in regulating development of the dorsal aleurone of early rice grains. Planta 254, 40 (2021).
Guo, J., Wang, F., Song, J., Sun, W. & Zhang, X. S. The expression of Orysa;CycB1;1 is essential for endosperm formation and causes embryo enlargement in rice. Planta 231, 293–303 (2010).
Ishimaru, T. et al. Laser microdissection transcriptome data derived gene regulatory networks of developing rice endosperm revealed tissue- and stage-specific regulators modulating starch metabolism. Plant Mol. Biol. 108, 443–467 (2022).
Nagasawa, N. et al. GIANT EMBRYO encodes CYP78A13, required for proper size balance between embryo and endosperm in rice. Plant J. 75, 592–605 (2013).
Xu, J.-J., Zhang, X.-F. & Xue, H.-W. Rice aleurone layer specific OsNF-YB1 regulates grain filling and endosperm development by interacting with an ERF transcription factor. J. Exp. Bot. 67, 6399–6411 (2016).
Cibulskis, K. et al. Sensitive detection of somatic point mutations in impure and heterogeneous cancer samples. Nat. Biotechnol. 31, 213–219 (2013).
Wickham, H. ggplot2: Elegant Graphics for Data Analysis (Springer, 2016).
Gu, Z., Eils, R. & Schlesner, M. Complex heatmaps reveal patterns and correlations in multidimensional genomic data. Bioinformatics 32, 2847–2849 (2016).
Acknowledgements
This work was partly supported by Grants-in-Aid for Transformative Research Areas (22H05172, 22H05175 and 21H02170 to T. Kinoshita, 23H04756 to T. Kawakatsu) and Grants-in-Aid for Scientific Research (20K15504 to K.T., 22K15145 and 23H04749 to D.S., 22K05575 to A.O., 23K23585 to T. Kawakatsu, 22H02320 to T. Kinoshita) from the Ministry of Education, Culture, Sports, Science and Technology of Japan. Computations were partially performed on the NIG supercomputer at ROIS National Institute of Genetics, Japan. We thank K. Yamaguchi for expert technical assistance and T. Okamoto for providing the H2B-GFP reporter line.
Author information
Authors and Affiliations
Contributions
K.T. and T. Kinoshita designed the research; K.T., A.O., K.S., L.C., T. Kawakatsu and T. Kinoshita supervised the experiments; K.T., D.S., H.M. and H.N. performed the experiments; K.T. analysed the data; H.F., K.-I.N., Y.S. and K.H. provided research materials; K.T., L.C., T. Kawakatsu and T. Kinoshita wrote the paper.
Corresponding authors
Ethics declarations
Competing interests
The authors declare no competing interests.
Peer review
Peer review information
Nature Plants thanks the anonymous reviewers for their contribution to the peer review of this work.
Additional information
Publisher’s note Springer Nature remains neutral with regard to jurisdictional claims in published maps and institutional affiliations.
Extended data
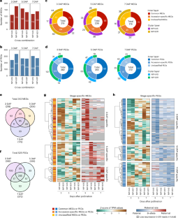
Extended Data Fig. 1 Maternal rates of accession-specific imprinted genes in F1 endosperm.
a, b, Box plots showing the average maternal rate of the accession-specific MEGs (a) and PEGs (b) in two cross combinations at 3, 5, and 7 DAP. Boxes surrounded by broken rectangles represent accession-specific imprinted genes in the corresponding cross. These genes showed relatively higher average maternal rates than did those of accession-specific imprinted genes identified from the other cross. Colored boxes indicate maternal rates of accession-specific imprinted genes: purple and blue, NIP-KAS specific; yellow and green, NIP-9311 specific; gray, 200 randomly selected genes (as control) from F1 endosperm at 3, 5, and 7 DAP from NIP-KAS (left panel) and NIP-9311 (right panel) crosses. All data are from eight independent crosses, each consisting of two biological replicates of two combinations of reciprocal crosses between NIP-KAS and NIP-9311. The box plots show the median (line within the box), the lower and upper quartiles (box), margined by the largest and smallest data points that are still within the interval of 1.5 times the interquartile range from the box (whiskers); outliers are not shown. P-values were calculated using Kruskal-Wallis tests followed by a pairwise two-sided Wilcoxon rank-sum test with Bonferroni correction.
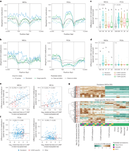
Extended Data Fig. 2 Comparisons between persistent and stage-specific imprinted genes.
a, Log2 fold change of maternal ratio (maternal/paternal) of persistent and allele-specific MEGs (left panel) and PEGs (right panel). All data are from eight independent crosses, each consisting of two biological replicates of two combinations of reciprocal crosses between NIP-KAS and NIP-9311. The box plots show the median (line within the box), the lower and upper quartiles (box), margined by the largest and smallest data points that are still within the interval of 1.5 times the interquartile range from the box (whiskers); outliers are not shown. P values were calculated using Kruskal-Wallis tests followed by pairwise two-sided Wilcoxon rank-sum test and adjustment by the Bonferroni methods. b, c, Proportions of different classifications of imprinted genes among stage-specific (b) and persistent imprinted genes (c).
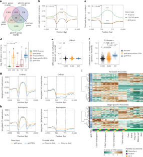
Extended Data Fig. 3 Allelic DNA methylation profiles of imprinted genes.
a–d, Metagene plots showing average weighted allelic DNA methylation levels in CG (a), CHG (b), and CHH (c) contexts in embryos and in the CHH context in endosperm at 5 DAP (d) for MEGs (left panels) and PEGs (right panels). Colored lines represent the different classes of genes: gray, all genes; blue, persistent imprinted genes; green, stage-specific imprinted genes. Solid lines indicate paternal alleles, and broken lines represent maternal alleles.
Extended Data Fig. 4 Distribution of allelic DNA methylation profiles of persistent and stage-specific imprinted genes.
a–d, Heatmap showing allelic weighted DNA methylation of CG (a,b) and CHG (c,d) contexts for persistent and stage-specific MEGs (a,c) and PEGs (b,d) in the endosperm.
Extended Data Fig. 5 Correlations between allelic DNA methylation and imprinted expression.
a–d, Comparison between the difference in allelic weighted CG (a,b) and CHG (c,d) methylation levels (paternal − maternal) and the log2 maternal ratio (maternal/paternal) of the persistent and stage-specific MEGs (a,c) and PEGs (b,d). Differently colored points indicate different classes of imprinted genes. Regression lines for all imprinted genes are indicated. The P values were obtained from two-sided tests for association between paired samples based on Pearson’s correlation coefficient.
Extended Data Fig. 6 Hypo-DMRs associated with maternally inherited alleles of imprinted genes.
a, b, Venn diagrams showing the overlaps of maternal hypo-DMRs in CG and CHG contexts for MEGs (a) and PEGs (b). c, d, UpSet plots representing the combinations of the four genomic regions, promoter, downstream, gene body, and TSS, for maternal CG hypo-DMRs (left) and CG/CHG hypo-DMRs (right) in MEGs (c) and PEGs (d). Significant enrichment for maternal hypo-DMRs in combinations of genomic regions was tested using a hypergeometric test. P-values were adjustment by Bonferroni methods, *P < 1.0E-04, **P < 1.0E-08, ***P < 1.0E-16. e, Heatmap showing distribution of allelic weighted DNA methylation in CG (left) and CHG (right) contexts for maternal CG or CG/CHG hypomethylated imprinted genes. Colors in the left box represent different classes of imprinted genes: blue, persistent; yellow, stage-specific; gray, other genes.
Extended Data Fig. 7 Allelic H3K27me3 enrichment of MEGs.
a, Metagene plots showing allelic Z-scores for H3K27me3 levels in MEGs. Differently colored lines represent different classes of genes: gray, all genes; blue, persistent imprinted genes; green, stage-specific imprinted genes. Solid lines indicate paternal alleles, and broken lines indicate maternal alleles. b, Differences in average allelic Z-scored H3K27me3 levels between paternal and maternal alleles (maternal – paternal). All data are from eight independent crosses, each consisting of two biological replicates of two combinations of reciprocal crosses between NIP-KAS and NIP-9311. The box plots show the median (line within the box), the lower and upper quartiles (box), margined by the largest and smallest data points that are still within the interval of 1.5 times the interquartile range from the box (whiskers); outliers are not shown. Significant differences were not detected in MEGs. c, Proportions of different epigenetic marks in the gene body region of each class of MEGs. Different colors indicate different combinations of epigenetic marks. Significant enrichment for combinations of epigenetic marks was tested using a hypergeometric test. P values were adjustment by Bonferroni methods, *P < 1.0E-08.
Extended Data Fig. 8 Imprinting profiles in different cell types of 5-DAP endosperm.
a, Expression and log2 maternal bias (maternal/paternal) of persistent and 5-DAP-specific MEGs (left) and PEGs (right) in pseudo-bulk data sets of UMAP clusters. Left panels show hierarchical clustering of average expression patterns. Expression levels are represented by Z-scored TPM values. Right panels represent log2 maternal bias (maternal/paternal) for each imprinted gene. Gray color represents genes below the threshold of detectable expression. b, Bar plots showing the number of detectable MEGs and PEGs from pseudo-bulk data sets of UMAP clusters. Different colors represent different classes of imprinted genes: blue, persistent; green, 5-DAP-specific.
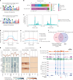
Extended Data Fig. 9 Epigenetic state of genes overlapping Stowaway motifs.
a–d, Differences in allelic weighted CG methylation (a,c) and Z-scored H3K27me3 levels (b,d) in four regions harbouring Stowaway motifs (a,b) and Stowaway motifs overlapping with hypo-DMRs of maternally inherited regions (c,d) in 5-DAP endosperm. P values were calculated by two-sided Wilcoxon rank-sum test with adjustment by Bonferroni methods. Statistical analyses were performed using 2,000 randomly selected samples from each category. e, Proportion of Stowaway motifs overlapping with hypo-DMRs of maternally inherited alleles in six genomic categories. f, Histograms showing distribution of the Stowaway motif sequence in the three categories of genes shown in the Venn diagram (Fig. 5f). Different colors indicate whether the Stowaway motif overlaps with hypo-DMRs of maternally inherited alleles (red) or not (blue). g, h, Differences in average allelic weighted CG methylation (g) and Z-scored H3K27me3 levels (h) between paternal and maternal alleles in 5-DAP endosperm are indicated according to three categories of genes shown in the Venn diagram (Fig. 5f). Colors of boxes represent different classes of imprinted genes. P values were calculated by two-sided Wilcoxon rank-sum test and adjustment by Bonferroni methods. In a–d, g, h, all data are from eight independent crosses, each consisting of two biological replicates of two combinations of reciprocal crosses between NIP-KAS and NIP-9311. The box plots show the median (line within the box), the lower and upper quartiles (box), margined by the largest and smallest data points that are still within the interval of 1.5 times the interquartile range from the box (whiskers); outliers are not shown.
Supplementary information
Supplementary Information
Supplementary Figs. 1–8.
Supplementary Data 1
Summary of our NGS data sets and public data sets used in this study.
Supplementary Data 2
List of statistical values and maternal rates of imprinted genes in F1 endosperm and embryo.
Supplementary Data 3
List of imprint classes for MEGs and PEGs.
Supplementary Data 4
Comparative list of the reported imprinted genes.
Supplementary Data 5
List of differential methylated regions between parental alleles in F1 endosperm.
Supplementary Data 6
List of the maternal enrichment regions for H3K27me3.
Supplementary Data 7
List of imprinted genes detected from UMAP clusters of snRNA-seq.
Supplementary Data 8
List of clustered imprinted genes and their epigenetic marks and Stowaway motif.
Source data
Source Data Fig. 2
Statistical test results with exact P values.
Source Data Fig. 3
Statistical test results with exact P values.
Source Data Fig. 4
Statistical test results with exact P values.
Source Data Fig. 5
Statistical test results with exact P values.
Source Data Extended Data Fig. 6
Statistical test results with exact P values.
Source Data Extended Data Fig. 7
Statistical test results with exact P values.
Source Data Extended Data Fig. 9
Statistical test results with exact P values.
Rights and permissions
Springer Nature or its licensor (e.g. a society or other partner) holds exclusive rights to this article under a publishing agreement with the author(s) or other rightsholder(s); author self-archiving of the accepted manuscript version of this article is solely governed by the terms of such publishing agreement and applicable law.
About this article
Cite this article
Tonosaki, K., Susaki, D., Morinaka, H. et al. Multilayered epigenetic control of persistent and stage-specific imprinted genes in rice endosperm. Nat. Plants 10, 1231–1245 (2024). https://doi.org/10.1038/s41477-024-01754-4
Received:
Accepted:
Published:
Version of record:
Issue date:
DOI: https://doi.org/10.1038/s41477-024-01754-4


