Abstract
Nanomaterials have a broad impact on both space and biomedical research but have never been produced in-space for regenerative applications. During the Axiom-2 (Ax-2) mission, our team completed the first-ever low Earth orbit (LEO) manufacturing of Janus base nanomaterials (JBNs) for cartilage tissue regeneration. This fabrication of JBNs in LEO resulted in superior product homogeneity, stability, and loading ability compared to Earth samples, demonstrating the benefits of manufacturing in microgravity.
Nanomaterials have proven themselves to be essential in the field of biomedical engineering1,2; their small size unlocks previously untapped potential to diagnose, treat, and study disease. Specifically, nanomaterials can more directly interact with cells, mimicking structures native to the human body to induce desired responses. These therapeutic nanomaterials have shown promise, especially when designed to regenerate damaged tissue and deliver cargo into cells. One such example is Janus base nanomaterials (JBNs), which have emerged as a flexible, injectable, and multifunctional platform for tissue regeneration and drug delivery3,4,5,6,7,8,9. JBNs consist of small molecules which mimic DNA base pairs. These base molecules self-assemble into Janus base nanotubes (JBNts) through hydrogen bonding and base stacking. The architecture of JBNs relies on non-covalent interactions among tens of thousands of Janus base units, each with a molecular weight below 400 Da10. These JBNs assemble via a simple biomimetic process at ambient temperature without the need for catalysts, crosslinkers, or excessive amounts of equipment.
JBNs can further self-assemble with proteins to create a flexible, cell-free Janus base nano-matrix (JBNm). The JBNm can be applied for cartilage regeneration to address the catastrophic health effects of chronic degenerative conditions, such as arthritis. The potential future benefits of this technology on Earth are significant. Currently, an estimated 58.5 million US adults 18 years of age or older have arthritis, 25.7 million of whom report an arthritis-attributable activity limitation. Projections suggest that by 2040, 78 million adults will contract arthritis. Arthritis has a profound economic, personal, and societal impact in the United States. In 2013, medical costs and earnings losses among adults with arthritis totaled $303.5 billion11,12. Many current treatments for this condition are short term analgesics; these aim to reduce the pain associated with joint cartilage loss rather than target its root cause. Some surgical techniques, such as microfracture, do focus on rebuilding lost and damaged cartilage. These techniques demonstrate significant improvements initially, yet their ability to maintain these improvements in the long term remains inconclusive13,14. Our JBNm technology represents a novel approach that could offer longer lasting health benefits, positively impacting millions of patients while simultaneously reducing earning losses.
To form a nano-matrix for cartilage regeneration, our JBNts are mixed with Matrilin-1 (Matn1) and Transforming Growth Factor beta-2 (TGFβ-2). Matn1 is a non-collagenous structural protein which helps mediate binding between cells and the cartilage extracellular matrix (ECM). This protein aids in recruiting and binding cells to the matrix15. TGFβ-2 is a bioactive molecule that upregulates the synthesis of key ECM components, such as Collagen type II and Aggrecan, to promote chondrogenic differentiation16. These features make TGFβ-2 an effective tool to promote the repair of damaged cartilage tissue17,18. Due to their size and structure, JBNts mimic collagen fibers, further promoting cell adhesion and chondrogenic signaling19. Once fully assembled, JBNms encourage cell adhesion, chondrogenic differentiation, and promote production of the cartilage ECM. Due to its flexible structure, the JBNm can also be directly injected into a treatment site, offering regenerative capabilities without the need for invasive implantation procedures3,19,20.
While our JBNm has already demonstrated great efficacy when produced on Earth, we theorized its structure would be improved when assembled in low Earth orbit (LEO). One limitation of the assembly process on Earth is gravity-driven convection, which causes sedimentation of the nanomaterials in solution. However, in LEO, we hypothesized JBNs would form more homogenous, cohesive structures, as there is no force causing the nanomaterial to sink21. This improved structural formation would then translate to functional improvements, such as an increase in cell binding sites and protein loading within the JBNm.
Traditional nanomaterials require catalysts, crosslinkers, and complex solvents during fabrication1,2,22. JBNs, however, self-assemble in water at ambient temperature when agitated with a pipette. In addition, their room temperature stability and rapid assembly time enables quick scalability and straightforward reproducibility; this makes them ideal for in-space manufacturing. During Axiom Space’s second private astronaut mission (Ax-2) to the International Space Station (ISS), JBNms were successfully manufactured in low Earth orbit (LEO) for the first time (Fig. 1). The results from the Ax-2 mission will help guide the future in-space manufacturing of DNA-inspired JBNs. Here, we present the results from the Ax-2 mission, comparing the JBNms produced in space with those produced on the Earth. By analyzing these results and continuing to modify our approach based on our findings, we anticipate JBNs will be ready for high-throughput in-space manufacturing once production facilities are fully in place.
a Schematic diagram of JBNm formation with the addition of Matn1 and TGF-β2. b–c Material characterization of JBNt, Matn1 and TGF-β2 alone; UV-Visible (UV-Vis) spectrophotometry and Zeta Potential, respectively. N = 3 per group. d Schematic diagram of a “one-pot reaction” to produce JBNm, used on the ISS. e Screenshots of JBNm formation on Earth, showing sediment on the bottom of the vial as the nano-matrix was formed. f Experiments performed by Ax-2 Mission Specialist Rayyanah Barnawi and Ax-2 Commander Peggy Whitson (not pictured) in the Life Sciences Glovebox on the ISS. Image courtesy of NASA and Axiom Space.
In addition to cartilage regeneration, JBN technology can be utilized in a wide range of therapeutic applications, including intracellular delivery of RNA and drug encapsulation3,6,19,20,23. Similar to JBNm assembly, we theorize that gravity may negatively impact the consistency of RNA and drug loading. In future flights, we intend to investigate the efficacy associated with fabricating these materials in LEO.
We compared the strands of JBNm with and without TGF-β2 (Fig. 2a, b(i–iv)) manufactured in LEO and on Earth using transmission electron microscope (TEM). We quantified the width of these JBNm strands, observing that those manufactured in LEO were thicker than Earth samples (Fig. 2c, e). This indicates that bundling of JBNts and proteins is more efficient and homogeneous in microgravity, further supported by the UV-Vis spectrophotometer measurements (Fig. 2g). In our characterization study, zeta potential measurement is one of the parameters that we often study to observe the formation, stability, and cell binding efficacy of the JBNm3,19,20. Zeta potential measures the charge that is present around the surface of suspended particles; a more positive charge is typically conducive to higher cell binding affinity of the matrix, as cell membranes maintain a negative charge24. In Fig. 2d, we compared the zeta potential of JBNms manufactured in LEO and on Earth. We previously observed that Matn1 is negatively charged; this allows the protein to react to other charged proteins and calcium ions in the ECM via electrostatic interactions15,25. JBNts, however, are positively charged, as monomers are functionalized with a lysine side chain10,19. This positive charge encourages further cell adhesion and indicates the stability of the nanomaterials in a physiological environment.
a, b (i-iv) Raw TEM images and images processed in ImageJ of JBNm with Matn1 and JBNm with Matn1/TGF-β2. Scale bar = 150 nm. c, e Average JBNm strand width of JBNm with Matn1 and JBNm with Matn1/TGF-β2. d, f Zeta potential of the JBNm with Matn1 and JBNm with Matn1/TGF-β2. g UV-Vis spectrophotometry for homogeneity of JBNm. Statistical significance was determined by the Student’s T-test. *P ≤ 0.05, **P ≤ 0.01, ***P ≤ 0.001, ****P ≤ 0.0001. N = 12 samples per group, with N = 3 Zeta Potential measurements per sample. N = 12 TEM images per group, with N = 10 strand width measurements per image.
When fabricated in LEO, the JBNm with Matn1 saw a statistically significant increase in strand width and zeta potential, which are both conducive to improved cell adhesion and bioactivity. This suggests that JBNms produced in LEO have an improved cell adhesion ability. The JBNm with both Matn1 and TGF-β2 also saw improvements due to microgravity. The in-space manufactured matrices were identified to be thicker than their Earth-produced counterparts, as seen in Fig. 2e.
The loading process is crucial for the development of effective scaffolds and delivery systems. The goal of loading is to optimize the amount of drug, protein, or other cargo carried by the delivery system without compromising its stability or safety profile. We observed that the JBNm’s TGF-β2 loading capability is enhanced in LEO, as evidenced by the significant increase in strand width (Fig. 2e) and the drop in zeta potential (Fig. 2f). While the zeta potential of LEO-produced JBNms without TGF-β2 almost doubled versus those made on Earth, this was not the case for JBNms containing TGF-β2. In contrast, the in-space manufactured JBNms with TGF-β2 had a lower zeta potential than those made on Earth. This is due to a higher incorporation of TGF-β2; the zeta potential of TGF-β2 is near neutral, and its amplified loading into the matrix reduced the overall charge of the JBNm. These findings support an improved drug loading ability due to manufacturing in microgravity.
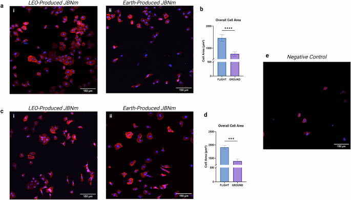
In order to assess the efficacy of our LEO-produced JBNms, we performed an adhesion assay. Chondrocytes were seeded either on our in-space fabricated JBNms, JBNms made on Earth, or on no nano-matrix (negative control). The Matn1 JBNm and the Matn1/TGF-β2 JBNm made in LEO both increased the average area of chondrocytes compared to JBNms on Earth, seen in Fig. 3b, d. This increase in cell area is indicative of more effective cell adhesion, and thus, preservation of proper bioactivity. The improvements in protein loading, strand width, and zeta potential from microgravity likely granted cells a better ability to adhere to the matrix; thus, we conclude that the improved structural formation from in-space manufacturing translated into an increase of in-vitro efficacy. By providing a stronger foundation for the cells, we expect the in-space produced JBNm will result in faster, more comprehensive regeneration of cartilage tissue compared to the on-Earth produced JBNm. We will be exploring this hypothesis in future studies, including the SpaceX-31 mission in Fall of 2024.
a Chondrocytes seeded on the JBNm with Matn1, produced (i) in LEO (Flight) and (ii) on Earth (Ground). b The average area of cells seeded on ground and LEO-produced JBNms with Matn1. c Chondrocytes seeded on the JBNm with Matn1/TGF-β2, produced (i) in-space and (ii) on Earth. d The average area of cells seeded on ground and LEO-produced JBNms with Matn1/TGF-β2. e Chondrocytes seeded on a glass control plate. Scale bar = 150 μm. Statistical significance was determined by the Student’s T test. *P ≤ 0.05, **P ≤ 0.01, ***P ≤ 0.001, ****P ≤ 0.0001. N = 12 samples per group, with N = 24 images taken per group.
JBNs are innovative DNA-inspired nanomaterials which can be produced for various biomedical applications. One such application is the regeneration of cartilage tissue by an injectable biomimetic matrix, our JBNm, which contains JBNts, Matn1, and TGF-β2. Here, we analyzed the efficacy of JBNms manufactured in LEO with and without TGF-β2, finding that the width of the JBNm bundles fabricated in space were significantly larger than those made on Earth. We observed that the JBNms manufactured in space had improved homogeneity and scaffold assembly, which significantly increased cell bioactivity. Tools, methodologies, and procedures were developed for this mission, supported by Axiom Space, Advanced Solutions, and NASA. Our proprietary “one-pot reaction” methodology for the in-space manufacturing of nanomaterials demonstrated the promise of utilizing microgravity for improved JBN assembly and bioactivity. In future missions, we will continue to refine our approach, defining and optimizing manufacturing parameters for the production of multiple other JBNs in LEO.
Methods
Mission details
The Ax-2 mission was launched on 21 May 2023, from Launch Complex 39 A at the Kennedy Space Center. Aboard a Falcon 9 rocket, the crew of Peggy Whitson, Rayyanah Barnawi, John Shoffner, and Ali Alqarni then docked and boarded the International Space Station. Sample fabrication was performed by Peggy Whitson and Rayyanah Barnawi in two total operation days: Days 5 and 10 post launch. The samples returned to Earth on 31 May 2023, along with the Ax-2 crew.
Launch preparation
Samples were shipped to the Kennedy Space Center prior to the launch of the Ax-2 mission, where they were sealed, organized, and packaged for handover 48 hours before launch.
Preparation of JBN
JBNs were prepared according to previously published protocols3,4,19,20,26. JBN assembly begins with the JBN monomer; this monomer is composed of a guanine base, cytosine base, and amino acid side chain linked together. When suspended in aqueous solution, six monomers link to form a rosette. Rosettes then stack via pi-pi interactions to form nanotubes. These nanotubes are then mixed with proteins to form the nano-matrix. A total of two sets of JBNs were prepared, one for manufacturing in LEO and one for on-Earth production.
Preparation of JBN cuvettes
The JBNt monomers in powder form were hydrated to make a 1 mg/mL solution, where they aged for 14 days at 4 C. Then, 100 µL of JBNt (1 mg/mL) solution was added to a 3 mL cuvette (EW-39458-60 from Cole Parmer). These cuvettes were frozen for 1 hour in −80 °C. Once thoroughly frozen, the samples were lyophilized for 8 hours (performed in Lyovapor™ L-200 from BUCHI). This returned the aged JBNt to its monomer state, now in 100 µg of powder. The cuvettes were covered with septum-containing lids (QA25 from eCuvettes) to allow water injection and mixing without compromising sterility. A total of 32 JBN cuvettes were created.
Preparation of protein cuvettes
Similar to JBN preparation, 800 µL of 10 µg/mL Matn1 was added to a 3 mL cuvette. 200 µL of 10 µg/mL TGF-β2 was added to half of these Matn1 samples. The protein cuvettes were frozen and lyophilized following the same procedure as their JBN counterparts. The same cuvette lids were added. Half of the samples contained 8 µg Matn1, while the other half contained 8 µg Matn1 + 2 µg TGF-β2. A total of 12 protein cuvettes were created.
Preparation of water syringes
24 water syringes were filled with 0.5 mL of DNase-free water, and 12 water syringes were filled with 0.9 mL of DNase-free water.
Procedures
On Day 5 of the Ax-2 mission, water syringes with 0.5 mL of DNase-free water were used to hydrate the JBN cuvettes. The solution was mixed in the cuvettes by pipetting up and down 20 times for each sample. Next, water syringes with 0.9 mL of DNase-free water were added to four protein cuvettes and mixed 20 times. 0.4 mL of solution from the protein cuvettes was then transferred to eight JBN cuvettes and mixed again. On Day 10 of the AX-2 mission, water syringes with 0.9 mL of DNase-free water hydrated the eight remaining protein cuvettes, which were then mixed 20 times. Then, 0.4 mL of Protein solution from the protein cuvettes were then transferred to sixteen JBN cuvettes, which were mixed. Eight of the JBN cuvettes were kept as nanotubes, having no protein added to them.
Ground control production
The procedures performed in space were monitored by live video and audio feed to the ground operations on Days 5 and 10 post launch. Two days after each operations day, the fabrication protocol was repeated on the ground to create appropriate controls.
Material characterization
200 µL was removed from each JBN cuvette and diluted with 800 µL of Milli-Q water to create a 1 mL solution. Zeta potential and dynamic light scattering measurements were performed with this solution by a Zetasizer Nano (Malvern Panalytical). 2 µL was removed from each JBN cuvette to perform UV-Visible Spectroscopy, with a NanoDrop Microvolume Spectrometer (ThermoFisher). 3 µL was removed from each JBN cuvette and prepared for measurement by a 12 G2 Spirit Transmission Electron Microscope (FEI Tecnai). Image analysis was completed with FIJI.
In-vitro application of JBNms
13.75 µL was removed from each JBNm cuvette and then added to an 8-well glass plate. 186.25 µL of distilled water was then supplemented into each well, ensuring the adequate coverage of the matrix on the glass surface. These glass plates were frozen at −80 °C for 1 hour, after which they were lyophilized (Lyovapor™ L-200 from BUCHI) for 8 hours. Once completed, 1 × 104 C28-I2 cells were seeded into each well, and the plate was left to culture for 4 hours. At this point, all wells were washed with PBS, fixed with 4% paraformaldehyde, and stained with rhodamine phalloidin and 4’,6-diamidino-2-phenylindole (DAPI). Each well was imaged 10 times with an AXR Confocal Microscope (Nikon). Image analysis was completed with FIJI and CellProfiler.
Data availability
Data is provided within the manuscript and has been submitted to NASA's Open Science Data Repository.
References
Bayda, S., Adeel, M., Tuccinardi, T., Cordani, M. & Rizzolio, F. The history of nanoscience and nanotechnology: From chemical-physical applications to nanomedicine. Molecules 25, 112 (2019).
Feng, W. & Chen, Y. Chemoreactive nanomedicine. J. Mater. Chem. B 8, 6753–6764 (2020).
Landolina, M., Yau, A. & Chen, Y. Fabrication and characterization of layer-by-layer janus base nano-matrix to promote cartilage regeneration. J Vis Exp. https://doi.org/10.3791/63984 (2023).
Zhou, L., Zhang, W., Lee, J., Kuhn, L. & Chen, Y. Controlled self-assembly of DNA-mimicking nanotubes to form a layer-by-layer scaffold for homeostatic tissue constructs. ACS Appl. Mater. Interfaces 13, 51321–51332 (2021).
Zhang, W. & Chen, Y. Self-assembled janus base nanotubes: chemistry and applications. Front. Chem. 11, 1346014 (2023).
Lee, J. et al. Computation-aided design of rod-shaped janus base nanopieces for improved tissue penetration and therapeutics delivery. bioRxiv [Preprint] https://www.biorxiv.org/content/10.1101/2024.01.24.577046v1 (2024).
Chen, Y., Song, S., Yan, Z., Fenniri, H. & Webster, T. J. Self-assembled rosette nanotubes encapsulate and slowly release dexamethasone. Int. J. Nanomed. 6, 1035–1044 (2011).
Song, S., Chen, Y., Yan, Z., Fenniri, H. & Webster, T. J. Self-assembled rosette nanotubes for incorporating hydrophobic drugs in physiological environments. Int. J. Nanomed. 6, 101–107 (2011).
Chen, Y. et al. Self-assembled rosette nanotube/hydrogel composites for cartilage tissue engineering. Tissue Eng. Part C. Methods 16, 1233–1243 (2010).
Zhang, W. & Chen, Y. Molecular engineering of DNA-inspired janus base nanomaterials. Juniper Online J. Mater. Sci. 5, 555670 (2019).
Fallon E. A. Prevalence of diagnosed arthritis — United States, 2019–2021. MMWR Morb. Mortal Wkly Rep. 72, 1101–1107 (2023).
Arthritis https://www.cdc.gov/cdi/indicator-definitions/arthritis.html. Updated 2024. Accessed Sep 5, 2024.
Pareek, A. et al. Long-term outcomes after autologous chondrocyte implantation. Cartilage 7, 298–308 (2016).
Mithoefer, K., McAdams, T., Williams, R. J., Kreuz, P. C. & Mandelbaum, B. R. Clinical efficacy of the microfracture technique for articular cartilage repair in the knee: an evidence-based systematic analysis. Am. J. Sports Med. 37, 2053–2063 (2009).
Fresquet, M., Jowitt, T. A., Stephen, L. A., Ylöstalo, J. & Briggs, M. D. Structural and functional investigations of matrilin-1 A-domains reveal insights into their role in cartilage ECM assembly. J. Biol. Chem. 285, 34048–34061 (2010).
Duan, M., Wang, Q., Liu, Y. & Xie, J. The role of TGF-β2 in cartilage development and diseases. Bone Jt. Res. 10, 474–487 (2021).
de Araújo Farias, V., Carrillo-Gálvez, A. B., Martín, F. & Anderson, P. TGF-β and mesenchymal stromal cells in regenerative medicine, autoimmunity and cancer. Cytokine Growth Factor Rev. 43, 25–37 (2018).
Kim, J. G., Rim, Y. A. & Ju, J. H. The role of transforming growth factor beta in joint homeostasis and cartilage regeneration. Tissue Eng. Part C. Methods 28, 570–587 (2022).
Zhou, L. et al. Self-assembled biomimetic nano-matrix for stem cell anchorage. J. Biomed. Mater. Res. A 108, 984–991 (2020).
Zhou, L., Yau, A., Zhang, W. & Chen, Y. Fabrication of a biomimetic nano-matrix with janus base nanotubes and fibronectin for stem cell adhesion. J Vis Exp. https://www.ncbi.nlm.nih.gov/pmc/articles/PMC8025662/ (2020).
Tsukamoto, K. et al. Higher growth rate of protein crystals in space than on the earth. J. Cryst. Growth 603, 127016 (2022).
Griger, S., Sands, I. & Chen, Y. Comparison between janus-base nanotubes and carbon nanotubes: a review on synthesis, physicochemical properties, and applications. Int. J. Mol. Sci. 23, 2640 (2022).
Sands, I., Lee, J., Zhang, W. & Chen, Y. RNA delivery via DNA-inspired janus base nanotubes for extracellular matrix penetration. MRS Adv. 5, 815–823 (2020).
Bondar, O. V., Saifullina, D. V., Shakhmaeva, I. I., Mavlyutova, I. I. & Abdullin, T. I. Monitoring of the zeta potential of human cells upon reduction in their viability and interaction with polymers. Acta Nat. 4, 78–81 (2012).
Bates, J. T., Jacobs, J. C., Shea, K. G. & Oxford, J. T. Emerging genetic basis of osteochondritis dissecans. Clin. Sports Med. 33, 199–220 (2014).
Yau A., Sands I., Zhang W., Chen Y. Injectable janus base nanomatrix (JBNm) in maintaining long-term homeostasis of regenerated cartilage for tissue chip applications. bioRxiv [Preprint] https://pubmed.ncbi.nlm.nih.gov/39416084/ (2024).
Acknowledgements
We would like to thank NASA InSPA 80JSC022CA006, NIH 7R01AR072027, NIH R01GM155969-01, NIH 1R21AR079153-01A1, NSF 2025362, NSF 2234570, DOD W81XWH2110274, Axiom Space, the ISS National Lab, and the University of Connecticut for funding and/or support. In addition, we would like to thank Kevin Engelbert, the manager of In-Space Production Applications at NASA.
Author information
Authors and Affiliations
Contributions
A.Y. and M.L. contributed to this article equally in conducting experiments and analyzing results. Y.C., M.A.S., P.M., B.W., J.H., J.S., R.B., and P.W. aided in in-flight operations. Y.C., R.H., D.D., and H.W. aided in experiment planning.
Corresponding author
Ethics declarations
Competing interests
Dr. Yupeng Chen is a co-founder of Eascra Biotech.
Additional information
Publisher’s note Springer Nature remains neutral with regard to jurisdictional claims in published maps and institutional affiliations.
Rights and permissions
Open Access This article is licensed under a Creative Commons Attribution-NonCommercial-NoDerivatives 4.0 International License, which permits any non-commercial use, sharing, distribution and reproduction in any medium or format, as long as you give appropriate credit to the original author(s) and the source, provide a link to the Creative Commons licence, and indicate if you modified the licensed material. You do not have permission under this licence to share adapted material derived from this article or parts of it. The images or other third party material in this article are included in the article’s Creative Commons licence, unless indicated otherwise in a credit line to the material. If material is not included in the article’s Creative Commons licence and your intended use is not permitted by statutory regulation or exceeds the permitted use, you will need to obtain permission directly from the copyright holder. To view a copy of this licence, visit http://creativecommons.org/licenses/by-nc-nd/4.0/.
About this article
Cite this article
Yau, A., Landolina, M., Snow, M.A. et al. In space fabrication of Janus base nano matrix for improved assembly and bioactivity. npj Microgravity 11, 32 (2025). https://doi.org/10.1038/s41526-025-00482-z
Received:
Accepted:
Published:
Version of record:
DOI: https://doi.org/10.1038/s41526-025-00482-z


