Abstract
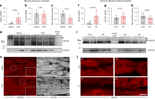
Cardiomyocytes derived from human induced pluripotent stem cells (hiPSC-CMs) lack nanoscale structures essential for efficient excitation–contraction coupling. Such nanostructures, known as dyads, are frequently disrupted in heart failure. Here we show that the reduced expression of cardiomyopathy-associated 5 (CMYA5), a master protein that establishes dyads, contributes to dyad disorganization in heart failure and to impaired dyad assembly in hiPSC-CMs, and that a miniaturized form of CMYA5 suitable for delivery via an adeno-associated virus substantially improved dyad architecture and normalized cardiac function under pressure overload. In hiPSC-CMs, the miniaturized form of CMYA5 increased contractile forces, improved Ca2+ handling and enhanced the alignment of sarcomere Z-lines with ryanodine receptor 2, a protein that mediates the sarcoplasmic release of stored Ca2+. Our findings clarify the mechanisms responsible for impaired dyad structure in diseased cardiomyocytes, and suggest strategies for promoting dyad assembly and stability in heart disease and during the derivation of hiPSC-CMs.
This is a preview of subscription content, access via your institution
Access options
Access Nature and 54 other Nature Portfolio journals
Get Nature+, our best-value online-access subscription
$32.99 / 30 days
cancel any time
Subscribe to this journal
Receive 12 digital issues and online access to articles
$119.00 per year
only $9.92 per issue
Buy this article
- Purchase on SpringerLink
- Instant access to the full article PDF.
USD 39.95
Prices may be subject to local taxes which are calculated during checkout





Similar content being viewed by others
Data availability
The data supporting the results in this study are available within the paper and its Supplementary Information. The raw and analysed datasets generated during the study are available for research purposes from the corresponding authors on reasonable request. Source data are provided with this paper.
Code availability
Custom code is provided as Supplementary Information and is also available in Zenodo at https://doi.org/10.5281/zenodo.13366870 (ref. 48).
References
Hong, T. & Shaw, R. M. Cardiac T-tubule microanatomy and function. Physiol. Rev. 97, 227–252 (2017).
Lu, F. & Pu, W. T. The architecture and function of cardiac dyads. Biophys. Rev. 12, 1007–1017 (2020).
Cheng, H. & Lederer, W. J. Calcium sparks. Physiol. Rev. 88, 1491–1545 (2008).
Zhang, H.-B. et al. Ultrastructural uncoupling between T-tubules and sarcoplasmic reticulum in human heart failure. Cardiovasc. Res. 98, 269–276 (2013).
Wei, S. et al. T-tubule remodeling during transition from hypertrophy to heart failure. Circ. Res. 107, 520–531 (2010).
Crossman, D. J., Ruygrok, P. N., Soeller, C. & Cannell, M. B. Changes in the organization of excitation–contraction coupling structures in failing human heart. PLoS ONE 6, e17901 (2011).
Louch, W. E., Sejersted, O. M. & Swift, F. There goes the neighborhood: pathological alterations in T-tubule morphology and consequences for cardiomyocyte Ca2+ handling. J. Biomed. Biotechnol. 2010, 503906 (2010).
Jones, P. P., MacQuaide, N. & Louch, W. E. Dyadic plasticity in cardiomyocytes. Front. Physiol. 9, 1773 (2018).
Hadipour-Lakmehsari, S. et al. Nanoscale reorganization of sarcoplasmic reticulum in pressure-overload cardiac hypertrophy visualized by dSTORM. Sci. Rep. 9, 7867 (2019).
Piacentino, V. et al. Cellular basis of abnormal calcium transients of failing human ventricular myocytes. Circ. Res. 92, 651–658 (2003).
Song, L.-S. et al. Orphaned ryanodine receptors in the failing heart. Proc. Natl Acad. Sci. USA 103, 4305–4310 (2006).
Lu, F. et al. CMYA5 establishes cardiac dyad architecture and positioning. Nat. Commun. 13, 2185 (2022).
Benson, M. A. et al. Ryanodine receptors are part of the myospryn complex in cardiac muscle. Sci. Rep. 7, 6312 (2017).
Wang, D., Tai, P. W. L. & Gao, G. Adeno-associated virus vector as a platform for gene therapy delivery. Nat. Rev. Drug Discov. 18, 358–378 (2019).
Reynolds, J. G., McCalmon, S. A., Tomczyk, T. & Naya, F. J. Identification and mapping of protein kinase A binding sites in the costameric protein myospryn. Biochim. Biophys. Acta 1773, 891–902 (2007).
Sarparanta, J. et al. Interactions with M-band titin and calpain 3 link myospryn (CMYA5) to tibial and limb-girdle muscular dystrophies. J. Biol. Chem. 285, 30304–30315 (2010).
Yang, X. et al. Tri-iodo-l-thyronine promotes the maturation of human cardiomyocytes-derived from induced pluripotent stem cells. J. Mol. Cell. Cardiol. 72, 296–304 (2014).
Rog-Zielinska, E. A. et al. Glucocorticoids promote structural and functional maturation of foetal cardiomyocytes: a role for PGC-1α. Cell Death Differ. 22, 1106–1116 (2015).
Parikh, S. S. et al. Thyroid and glucocorticoid hormones promote functional T-tubule development in human-induced pluripotent stem cell-derived cardiomyocytes. Circ. Res. 121, 1323–1330 (2017).
Feaster, T. K. et al. Matrigel mattress: a method for the generation of single contracting human-induced pluripotent stem cell-derived cardiomyocytes. Circ. Res. 117, 995–1000 (2015).
Ronaldson-Bouchard, K. et al. Advanced maturation of human cardiac tissue grown from pluripotent stem cells. Nature 556, 239–243 (2018).
Li, L. et al. Generation of high-performance human cardiomyocytes and engineered heart tissues from extended pluripotent stem cells. Cell Discov. 8, 105 (2022).
Zhang, D. et al. Tissue-engineered cardiac patch for advanced functional maturation of human ESC-derived cardiomyocytes. Biomaterials 34, 5813–5820 (2013).
Weinberger, F., Mannhardt, I. & Eschenhagen, T. Engineering cardiac muscle tissue: a maturating field of research. Circ. Res. 120, 1487–1500 (2017).
Huebsch, N. et al. Metabolically driven maturation of human-induced-pluripotent-stem-cell-derived cardiac microtissues on microfluidic chips. Nat. Biomed. Eng. 6, 372–388 (2022).
Wang, G. et al. Modeling the mitochondrial cardiomyopathy of Barth syndrome with induced pluripotent stem cell and heart-on-chip technologies. Nat. Med. 20, 616–623 (2014).
Pasqualini, F. S. et al. Structural phenotyping of stem cell-derived cardiomyocytes. Stem Cell Reports 4, 340–347 (2015).
Bray, M. A., Sheehy, S. P. & Parker, K. K. Sarcomere alignment is regulated by myocyte shape. Cell Motil. Cytoskeleton 65, 641–651 (2008).
Gerdes, A. M. & Capasso, J. M. Structural remodeling and mechanical dysfunction of cardiac myocytes in heart failure. J. Mol. Cell. Cardiol. 27, 849–856 (1995).
Eisner, D. A., Caldwell, J. L., Kistamás, K. & Trafford, A. W. Calcium and excitation–contraction coupling in the heart. Circ. Res. 121, 181–195 (2017).
Hong, T.-T. et al. BIN1 is reduced and Cav1.2 trafficking is impaired in human failing cardiomyocytes. Heart Rhythm 9, 812–820 (2012).
Guo, A. et al. E-C coupling structural protein junctophilin-2 encodes a stress-adaptive transcription regulator. Science 362, eaan3303 (2018).
Guo, A. et al. Overexpression of junctophilin-2 does not enhance baseline function but attenuates heart failure development after cardiac stress. Proc. Natl Acad. Sci. USA 111, 12240–12245 (2014).
Liu, Y. et al. In mice subjected to chronic stress, exogenous cBIN1 preserves calcium-handling machinery and cardiac function. JACC Basic Transl. Sci. 5, 561–578 (2020).
Feyen, D. A. M. et al. Metabolic maturation media improve physiological function of human iPSC-derived cardiomyocytes. Cell Rep. 32, 107925 (2020).
Hiess, F. et al. Distribution and function of cardiac ryanodine receptor clusters in live ventricular myocytes. J. Biol. Chem. 290, 20477–20487 (2015).
Chen, C. Y. et al. Suppression of detyrosinated microtubules improves cardiomyocyte function in human heart failure. Nat. Med. 24, 1225–1233 (2018).
Tarnavski, O. et al. Mouse cardiac surgery: comprehensive techniques for the generation of mouse models of human diseases and their application for genomic studies. Physiol. Genomics 16, 349–360 (2004).
Durham, J. T. et al. Myospryn is a direct transcriptional target for MEF2A that encodes a striated muscle, α-actinin-interacting, costamere-localized protein. J. Biol. Chem. 281, 6841–6849 (2006).
Lin, Z. et al. Cardiac-specific YAP activation improves cardiac function and survival in an experimental murine MI model. Circ. Res. 115, 354–363 (2014).
Wang, S., Guo, Y. & Pu, W. T. AAV gene transfer to the heart. Methods Mol. Biol. 2158, 269–280 (2021).
Chen, B., Zhang, C., Guo, A. & Song, L.-S. In situ single photon confocal imaging of cardiomyocyte T-tubule system from Langendorff-perfused hearts. Front. Physiol. 6, 134 (2015).
Shang, W. et al. Imaging Ca2+ nanosparks in heart with a new targeted biosensor. Circ. Res. 114, 412–420 (2014).
Akerberg, A. A. et al. RBPMS2 is a myocardial-enriched splicing regulator required for cardiac function. Circ. Res. 131, 980–1000 (2022).
Liu, X. et al. Increased reactive oxygen species-mediated Ca2+/calmodulin-dependent protein kinase II activation contributes to calcium handling abnormalities and impaired contraction in Barth syndrome. Circulation 143, 1894–1911 (2021).
Zhou, P. et al. Dynamic changes in P300 enhancers and enhancer-promoter contacts control mouse cardiomyocyte maturation. Dev. Cell 58, 898–914.e7 (2023).
Lu, F. et al. Imaging sarcoplasmic reticulum Ca2+ signaling in intact cardiac myocytes. Circulation 142, 1503–1505 (2020).
Lu, F. and Pu, W. T. Code for analysis of Ca2+, RYR2, and T-tubule imaging data. Zenodo https://doi.org/10.5281/zenodo.13366870 (2024).
Acknowledgements
We thank the Gift of Life Donor Program of Philadelphia for enabling the procurement of human hearts from deceased organ donors; W. Chen, University of Calgary, for providing us with the Ryr2-gfp mouse line; J. Milosh for coverslip preparation; and M. Rosnach for cell-patterning artwork. F.L. discloses support for the research described in this study from Fudan University (JIH1340085Y) and the American Heart Association (20POST35200233); W.T.P. discloses support for the research described in this study from the National Institutes of Health (R01HL163937, R01HL146634 and UH3TR003279). K.K.P. discloses support for the research described in this study from the National Institutes of Health (UH3TR003279). K.B.M. discloses support for the research described in this study from the National Institutes of Health (R01HL149891 and R01HL105993).
Author information
Authors and Affiliations
Contributions
F.L. and W.T.P. conceptualized the project. F.L., W.X., M.A.T., K.S., K.K.P., D.Z. and W.T.P. developed the methodology. F.L., C.L., Q.M., Z.W., R.H.B., M.P., P.B., B.X., Y.X., S.X., X.Z. and A.P. conducted investigations. F.J.N., K.C.B. and K.B.M. produced materials and reagents. W.T.P., K.K.P. and K.B.M. acquired funding. W.T.P., K.K.P. and K.B.M. administered the project. F.L. wrote the original draft. F.L. and W.T.P. reviewed and edited the manuscript.
Corresponding authors
Ethics declarations
Competing interests
K.B.M. holds research grants from Amgen and serves as a scientific consultant/advisory board member for Bristol Myers Squibb. W.T.P. and F.L. have filed for intellectual property rights on miniCMYA5. All other authors declare no competing interests.
Peer review
Peer review information
Nature Biomedical Engineering thanks Bjorn Knollmann and the other, anonymous, reviewer(s) for their contribution to the peer review of this work. Peer reviewer reports are available.
Additional information
Publisher’s note Springer Nature remains neutral with regard to jurisdictional claims in published maps and institutional affiliations.
Extended data
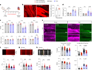
Extended Data Fig. 1 Echocardiographic analysis of AAV-miniCMYA5 treatment in a murine pressure-overload model.
a–d, Cmya5KO (a and b) or WT (c and d) mice were treated with AAV-Ctrl or AAV-miniCMYA5 and then Sham or TAC surgery. Left ventricular internal diameter at end-diastole (LVID;d, a and c) or fractional shortening (FS, b and d) were measured at the indicated time point. Mann Whitney test with Bonferroni correction for 2 comparisons. Data are shown as mean ± SD.
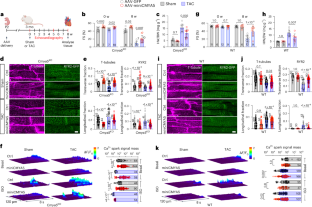
Extended Data Fig. 2 Assessment of contractility, Ca2+ transient, and SR load in dissociated murine cardiomyocytes.
Cmya5KO or WT mice were treated with AAV-GFP or AAV-miniCMYA5 following the timeline shown in Fig. 3a. Cardiomyocytes were dissociated from mouse hearts, loaded with Ca2+-sensitive dye Rhod2, and analyzed by confocal line scan imaging during 1 Hz pacing. a-f, Cmya5KO. g-i, WT. Representative confocal line scan images are shown in a, c, and e. SR load was measured as the peak fluorescent intensity after cells were treated with caffeine (SR load F/F0, b and g). Ca2+ transient amplitude was determined from the peak fluorescent intensity divided by the baseline intensity (Ca2+ transient F/F0, d and h). Contractility was measured as the fractional shortening of the cardiomyocyte (Fractional shortening: f and i). Mann-Whitney with Bonferonni correction for two tests. Data are shown as mean ± SD.
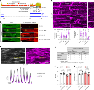
Extended Data Fig. 3 Expression and localization of CMYA5 in hiPSC-CMs and murine cardiomyocytes.
a-c. Expression of Cmya5, Fsd2, and Ryr2 mRNAs during murine heart development. Gene expression was measured in purified ventricular cardiomyocytes at the indicated stage by RNA-seq. Data are from GSE195902. n = 3 per time point. d. Co-localization of miniCMYA5 with ACTN2 in patterned hiPSC-CMs. e. Increased organization of RYR2/jSR induced by miniCMYA5 in hiPSC-CMs was not sufficient to stimulate detectable formation of T-tubules, marked by CAV3. Bar = 5 µm. Data are shown as mean ± SD.
Extended Data Fig. 4 MiniCMYA5 enhanced excitation-contraction coupling and force generation by hiPSC-CMs.
a. Representative images of engineered heart tissues (EHTs) generated from hiPSC-CMs treated with Ad:GFP (Ctrl) or Ad:miniCMYA5. EHTs were electrically paced at 2 Hz. b. Active force produced by EHTs as a function of passive stretch above the resting length. c. Contraction duration of EHTs as a function of passive stretch. The contraction duration was measured at 80% maximal force. d. Representative traces of EHT active force over time as a function of initial stretch. Data are shown as mean ± SD.
Supplementary information
Main Supplementary Information (download PDF )
Supplementary figures and tables.
Supplementary Data (download XLSX )
Source data for the supplementary figures.
Supplementary Code (download ZIP )
Code used for the image analyses.
Source data
Source Data for Figs. 1–5 and Extended Data Figs. 1–4 (download XLSX )
Source data and unprocessed western blots.
Rights and permissions
Springer Nature or its licensor (e.g. a society or other partner) holds exclusive rights to this article under a publishing agreement with the author(s) or other rightsholder(s); author self-archiving of the accepted manuscript version of this article is solely governed by the terms of such publishing agreement and applicable law.
About this article
Cite this article
Lu, F., Liou, C., Ma, Q. et al. Virally delivered CMYA5 enhances the assembly of cardiac dyads. Nat. Biomed. Eng 9, 730–741 (2025). https://doi.org/10.1038/s41551-024-01253-z
Received:
Accepted:
Published:
Version of record:
Issue date:
DOI: https://doi.org/10.1038/s41551-024-01253-z


