Abstract
Uncontrolled and sustained inflammation is inextricably associated with the pathogenesis of numerous diseases. However, there is still demand for effective and safe anti-inflammatory therapies. Here we report a potent anti-inflammatory macromolecular therapy named HPL, created by conjugating polyethylene glycol and luminol onto a multivalent and hydrolysable cyclic structure. Leveraging its amphiphilic nature, HPL can spontaneously self-assemble into micelles capable of targeting inflamed tissues and localizing in inflammatory cells. In mice with acute lung, kidney and liver injuries, as well as endotoxaemia, HPL shows anti-inflammatory effects that rivals or surpasses those of two commonly used anti-inflammatory drugs. HPL micelles can act as bioactive and inflammation-responsive carriers for site-specific delivery to release anti-inflammatory drugs. Mechanistically, HPL exerts its anti-inflammatory activity mainly by inhibiting the IL-6/JAK2/STAT3 signalling pathway. HPL shows favourable safety profiles in mice at doses at least 5-fold higher than those used in therapeutic studies. These findings suggest that HPL holds great promise as a highly potent, cost-effective and safe JAK2 inhibitor for treating various diseases associated with inflammation.
This is a preview of subscription content, access via your institution
Access options
Access Nature and 54 other Nature Portfolio journals
Get Nature+, our best-value online-access subscription
$32.99 / 30 days
cancel any time
Subscribe to this journal
Receive 12 digital issues and online access to articles
$119.00 per year
only $9.92 per issue
Buy this article
- Purchase on SpringerLink
- Instant access to the full article PDF.
USD 39.95
Prices may be subject to local taxes which are calculated during checkout








Similar content being viewed by others
Data availability
The data presented in the study have been provided in the Article and Supplementary Information. The RNA-seq data from mouse lung tissues generated in this study have been deposited in the China National Center for Bioinformation Genome Sequence Archive database under accession number CRA028017 (ref. 75). Source data are provided with this paper.
References
Fajgenbaum, D. C. & June, C. H. Cytokine storm. N. Engl. J. Med. 383, 2255–2273 (2020).
Lamers, M. M. & Haagmans, B. L. SARS-CoV-2 pathogenesis. Nat. Rev. Microbiol. 20, 270–284 (2022).
Liu, D. et al. Sepsis-induced immunosuppression: mechanisms, diagnosis and current treatment options. Mil. Med. Res. 9, 56 (2022).
Peerapornratana, S., Manrique-Caballero, C. L., Gómez, H. & Kellum, J. A. Acute kidney injury from sepsis: current concepts, epidemiology, pathophysiology, prevention and treatment. Kidney Int. 96, 1083–1099 (2019).
Kong, P. et al. Inflammation and atherosclerosis: signaling pathways and therapeutic intervention. Signal Transduct. Target. Ther. 7, 131 (2022).
Varricchi, G. et al. Biologics and airway remodeling in severe asthma. Allergy 77, 3538–3552 (2022).
Tansey, M. G. et al. Inflammation and immune dysfunction in Parkinson disease. Nat. Rev. Immunol. 22, 657–673 (2022).
Tabas, I. & Glass, C. K. Anti-inflammatory therapy in chronic disease: challenges and opportunities. Science 339, 166–172 (2013).
Bjarnason, I. et al. Mechanisms of damage to the gastrointestinal tract from nonsteroidal anti-inflammatory drugs. Gastroenterology 154, 500–514 (2018).
Andrade, R. J. et al. Drug-induced liver injury. Nat. Rev. Dis. Prim. 5, 58 (2019).
Perazella, M. A. & Rosner, M. H. Drug-induced acute kidney injury. Clin. J. Am. Soc. Nephrol. 17, 1220–1233 (2022).
Grosser, T., Ricciotti, E. & FitzGerald, G. A. The cardiovascular pharmacology of nonsteroidal anti-inflammatory drugs. Trends Pharmacol. Sci. 38, 733–748 (2017).
Chotiyarnwong, P. & McCloskey, E. V. Pathogenesis of glucocorticoid-induced osteoporosis and options for treatment. Nat. Rev. Endocrinol. 16, 437–447 (2020).
Li, J. X. & Cummins, C. L. Fresh insights into glucocorticoid-induced diabetes mellitus and new therapeutic directions. Nat. Rev. Endocrinol. 18, 540–557 (2022).
Dinarello, C. A. Anti-inflammatory agents: present and future. Cell 140, 935–950 (2010).
Brusselle, G. G. & Koppelman, G. H. Biologic therapies for severe asthma. N. Engl. J. Med. 386, 157–171 (2022).
Ridker, P. M. et al. Antiinflammatory therapy with canakinumab for atherosclerotic disease. N. Engl. J. Med. 377, 1119–1131 (2017).
Taylor, P. C. & Feldmann, M. Anti-TNF biologic agents: still the therapy of choice for rheumatoid arthritis. Nat. Rev. Rheumatol. 5, 578 (2009).
Borman, Z. A., Cote-Daigneault, J. & Colombel, J. F. The risk for opportunistic infections in inflammatory bowel disease with biologics: an update. Expert Rev. Gastroent. Hepatol. 12, 1101–1108 (2018).
Khilfeh, I. et al. Adherence, persistence, and expenditures for high-cost anti-inflammatory drugs in rheumatoid arthritis: an exploratory study. J. Manag. Care Spec. Pharm. 25, 461–467 (2019).
Vermeire, S., Gils, A., Accossato, P., Lula, S. & Marren, A. Immunogenicity of biologics in inflammatory bowel disease. Therap. Adv. Gastroenterol. 11, 1–13 (2018).
Wei, X. et al. Development of a Janus kinase inhibitor prodrug for the treatment of rheumatoid arthritis. Mol. Pharm. 15, 3456–3467 (2018).
Zhao, G. et al. A macromolecular janus kinase (jak) inhibitor prodrug effectively ameliorates dextran sulfate sodium-induced ulcerative colitis in mice. Pharm. Res. 36, 64 (2019).
Németh, T., Sperandio, M. & Mócsai, A. Neutrophils as emerging therapeutic targets. Nat. Rev. Drug Discov. 19, 253–275 (2020).
Toldo, S. et al. Targeting the nlrp3 inflammasome in cardiovascular diseases. Pharmacol. Ther. 236, 108053 (2022).
Fullerton, J. N. & Gilroy, D. W. Resolution of inflammation: a new therapeutic frontier. Nat. Rev. Drug Discov. 15, 551–567 (2016).
Mehrotra, P. & Ravichandran, K. S. Drugging the efferocytosis process: concepts and opportunities. Nat. Rev. Drug Discov. 21, 601–620 (2022).
Tu, Z. X. et al. Design of therapeutic biomaterials to control inflammation. Nat. Rev. Mater. 7, 557–574 (2022).
Yuan, D., Li, C., Huang, Q., Fu, X. & Dong, H. Current advances in the anti-inflammatory effects and mechanisms of natural polysaccharides. Crit. Rev. Food Sci. Nutr. 63, 5890–5910 (2023).
Hu, K. et al. Pathogenesis-guided rational engineering of nanotherapies for the targeted treatment of abdominal aortic aneurysm by inhibiting neutrophilic inflammation. ACS Nano 18, 6650–6672 (2024).
Nishiguchi, A. & Taguchi, T. Oligoethyleneimine-conjugated hyaluronic acid modulates inflammatory responses and enhances therapeutic efficacy for ulcerative colitis. Adv. Funct. Mater. 31, 2100548 (2021).
Li, L. et al. A broad-spectrum ROS-eliminating material for prevention of inflammation and drug-induced organ toxicity. Adv. Sci. 5, 1800781 (2018).
Cai, J. et al. Intrinsically bioactive and biomimetic nanoparticle-derived therapies alleviate asthma by regulating multiple pathological cells. Bioact. Mater. 28, 12–26 (2023).
Delaveris, C. S. et al. Synthetic Siglec-9 agonists inhibit neutrophil activation associated with COVID-19. ACS Cent. Sci. 7, 650–657 (2021).
Ramadan, S. et al. Chemical synthesis and anti-inflammatory activity of bikunin associated chondroitin sulfate 24-mer. ACS Cent. Sci. 6, 913–920 (2020).
Dernedde, J. et al. Dendritic polyglycerol sulfates as multivalent inhibitors of inflammation. Proc. Natl Acad. Sci. USA 107, 19679–19684 (2010).
Posadas, I. et al. Neutral high-generation phosphorus dendrimers inhibit macrophage-mediated inflammatory response in vitro and in vivo. Proc. Natl Acad. Sci. USA 114, E7660–e7669 (2017).
Hainline, K. M. et al. Modular complement assemblies for mitigating inflammatory conditions. Proc. Natl Acad. Sci. USA 118, e2018627118 (2021).
Chen, H. Y. et al. Rational engineering of a mitochondrial-mimetic therapy for targeted treatment of dilated cardiomyopathy by precisely regulating mitochondrial homeostasis. Adv. Funct. Mater. 33, 2301918 (2023).
Eguchi, A. et al. Redox nanoparticles as a novel treatment approach for inflammation and fibrosis associated with nonalcoholic steatohepatitis. Nanomedicine 10, 2697–2708 (2015).
Lee, Y. et al. Hyaluronic acid-bilirubin nanomedicine for targeted modulation of dysregulated intestinal barrier, microbiome and immune responses in colitis. Nat. Mater. 19, 118–126 (2020).
Kim, J. Y. et al. Bilirubin nanoparticle preconditioning protects against hepatic ischemia-reperfusion injury. Biomaterials 133, 1–10 (2017).
Li, L. et al. Site-specific inhibition of neutrophilic inflammation by low-dose nanotherapy for immunoregulatory treatment of asthma. Nano Today 52, 101957 (2023).
Wang, Y. et al. Targeted therapy of atherosclerosis by a broad-spectrum reactive oxygen species scavenging nanoparticle with intrinsic anti-inflammatory activity. ACS Nano 12, 8943–8960 (2018).
Li, G. et al. Stem cell-niche engineering via multifunctional hydrogel potentiates stem cell therapies for inflammatory bone loss. Adv. Funct. Mater. 33, 2209466 (2023).
Holl, E. K. et al. Scavenging nucleic acid debris to combat autoimmunity and infectious disease. Proc. Natl Acad. Sci. USA 113, 9728–9733 (2016).
Zhu, H. F., Kong, B., Che, J. Y., Zhao, Y. J. & Sun, L. Y. Bioinspired nanogels as cell-free DNA trapping and scavenging organelles for rheumatoid arthritis treatment. Proc. Natl Acad. Sci. USA 120, e2303385120 (2023).
Guo, J. et al. A myeloperoxidase-responsive and biodegradable luminescent material for real-time imaging of inflammatory diseases. Mater. Today 20, 493–500 (2017).
Gross, S. et al. Bioluminescence imaging of myeloperoxidase activity in vivo. Nat. Med. 15, 455–461 (2009).
Barni, F., Lewis, S. W., Berti, A., Miskelly, G. M. & Lago, G. Forensic application of the luminol reaction as a presumptive test for latent blood detection. Talanta 72, 896–913 (2007).
Larkin, T. & Gannicliffe, C. Illuminating the health and safety of luminol. Sci. Justice 48, 71–75 (2008).
Guo, J. et al. Cyclodextrin-derived intrinsically bioactive nanoparticles for treatment of acute and chronic inflammatory diseases. Adv. Mater. 31, e1904607 (2019).
Yang, C. et al. Supramolecular nanostructures designed for high cargo loading capacity and kinetic stability. Nano Today 5, 515–523 (2010).
Palei, N. N., Rajangam, J., Samineni, R., Dhar, A. K. & Balaji, A. Formulation and evaluation of mixed micelles containing quercetin for inhibiting intestinal metabolism of atorvastatin. FABAD J. Pharm. Sci. 49, 51–64 (2024).
Qi, Y. et al. Advanced nanotherapies for precision treatment of inflammatory lung diseases. Bioact. Mater. 53, 329–365 (2025).
Brusini, R., Varna, M. & Couvreur, P. Advanced nanomedicines for the treatment of inflammatory diseases. Adv. Drug Deliv. Rev. 157, 161–178 (2020).
Yuan, F., Quan, L. D., Cui, L., Goldring, S. R. & Wang, D. Development of macromolecular prodrug for rheumatoid arthritis. Adv. Drug Deliv. Rev. 64, 1205–1219 (2012).
Liu, D. et al. ROS-responsive chitosan-SS31 prodrug for AKI therapy via rapid distribution in the kidney and long-term retention in the renal tubule. Sci. Adv. 6, eabb7422 (2020).
Liu, K., Wang, F. S. & Xu, R. Neutrophils in liver diseases: pathogenesis and therapeutic targets. Cell. Mol. Immunol. 18, 38–44 (2021).
Liu, J., Kang, R. & Tang, D. Lipopolysaccharide delivery systems in innate immunity. Trends Immunol. 45, 274–287 (2024).
Pålsson-McDermott, E. M. & O’Neill, L. A. J. Targeting immunometabolism as an anti-inflammatory strategy. Cell Res. 30, 300–314 (2020).
Talpaz, M. & Kiladjian, J. J. Fedratinib, a newly approved treatment for patients with myeloproliferative neoplasm-associated myelofibrosis. Leukemia 35, 1–17 (2021).
Holford, N. in Dose Finding in Drug Development (ed. Ting, N.) 73–88 (Springer, 2006).
Ahmed, T. et al. Evaluation of the anti-inflammatory activities of diclofenac sodium, prednisolone and atorvastatin in combination with ascorbic acid. Antiinflamm. Antiallergy Agents Med. Chem. 19, 291–301 (2020).
Zhai, Z. et al. Dexamethasone-loaded ROS-responsive poly(thioketal) nanoparticles suppress inflammation and oxidative stress of acute lung injury. Bioact. Mater. 14, 430–442 (2022).
El-Mashad, A. E., El-Mahdy, H., El Amrousy, D. & Elgendy, M. Comparative study of the efficacy and safety of paracetamol, ibuprofen, and indomethacin in closure of patent ductus arteriosus in preterm neonates. Eur. J. Pediatr. 176, 233–240 (2017).
Qian, M. et al. Pick1 deficiency exacerbates sepsis-associated acute lung injury and impairs glutathione synthesis via reduction of xct. Free Radic. Biol. Med. 118, 23–34 (2018).
Jhundoo, H. D. et al. Anti-inflammatory activity of chitosan and 5-amino salicylic acid combinations in experimental colitis. Pharmaceutics 12, 1038 (2020).
Medzhitov, R. The spectrum of inflammatory responses. Science 374, 1070–1075 (2021).
Musumeci, F. et al. An update on jak inhibitors. Curr. Med. Chem. 26, 1806–1832 (2019).
Xue, C. et al. Evolving cognition of the jak-stat signaling pathway: autoimmune disorders and cancer. Signal Transduct. Target. Ther. 8, 204 (2023).
Kubo, S., Nakayamada, S. & Tanaka, Y. JAK inhibitors for rheumatoid arthritis. Expert. Opin. Investig. Drugs 32, 333–344 (2023).
Núñez, P., Quera, R. & Yarur, A. J. Safety of Janus kinase inhibitors in inflammatory bowel diseases. Drugs 83, 299–314 (2023).
Ytterberg, S. R. et al. Cardiovascular and cancer risk with tofacitinib in rheumatoid arthritis. N. Engl. J. Med. 386, 316–326 (2022).
Zhang, J. X. et al. Engineering a macromolecular JAK inhibitor for treating acute inflammation and endotoxemia. Genome Sequence Archive CRA028017. https://ngdc.cncb.ac.cn/gsa/browse/CRA028017 (2025).
Acknowledgements
This study was supported by the National Natural Science Foundation of China (number 32271451) to J.Z., the Key Program for Technological Innovation and Application Development of Chongqing (number CSTB2022TIAD-KPX0156) to J.Z., the Key Medical Program Integrated by Chongqing Science and Technology Bureau and Chongqing Health Commission (number 2023GGXM005) to J.Z. and the Graduate Supervisor Team Program of Chongqing in 2022 to J.Z.
Author information
Authors and Affiliations
Contributions
J.Z. conceived the project. M.Z., G.L. and J.Z. designed the experiments. M.Z., Y.W., B.Y., Y.Z., L.Z. and K.H. performed all the experiments. M.Z., Y.W., W.P., G.L. and J.Z. analysed the data and composed the manuscript. All authors discussed the results and reviewed the manuscript.
Corresponding authors
Ethics declarations
Competing interests
M.Z., K.H. and J.Z. are inventors in a pending patent filed by the China National Intellectual Property Administration (number 2025101169778, 24 January 2025) related to HPL-based therapies, but the rights belong to the Third Military Medical University and Yu-Yue Pathology Scientific Research Center. All other authors declare no competing interests.
Peer review
Peer review information
Nature Biomedical Engineering thanks the anonymous reviewers for their contribution to the peer review of this work. Peer reviewer reports are available.
Additional information
Publisher’s note Springer Nature remains neutral with regard to jurisdictional claims in published maps and institutional affiliations.
Extended data
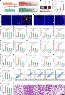
Extended Data Fig. 1 Synthesis and characterization of HPL.
a, The synthetic route of HPL. b-d, 1H NMR (b), and FT-IR (c), and UV-visible spectra (d) of different materials. e-f, Matrix-assisted laser desorption/ionization time-of-flight mass spectra of PEG-NH2 (e) and HPL (f).
Extended Data Fig. 2 Effects of different treatments on cellular uptake of HPL in macrophages.
a, Confocal images showing cellular uptake of HPL in macrophages incubated under various conditions. b-c, Typical flow cytometric profiles (b) and quantitative analysis (c) indicating cellular uptake of Cy5-HPL after different treatments (n = 4 samples). Cells in the control group were incubated with Cy5-HPL in medium alone. In other groups, cells were pre-incubated at 4 °C or pre-treated with different endocytosis inhibitors (including MeβCD, EIPA, cytochalasin D, genistein, and nocodazole) for 1 h, followed by incubation with Cy5-HPL for 2 h. d. Confocal microscopic images show colocalization of Cy5-HPL with endolysosomes. Lysosomes were stained with LysoTracker (green), while nuclei were stained with Hoechst 33342 (blue). The results represent biological replicates, with data expressed as mean ± standard error of the mean. P values were determined using one-way ANOVA followed by the LSD test for multiple comparisons.
Extended Data Fig. 3 Flow cytometric quantification of Cy5-HPL distribution in neutrophils and macrophages of lung tissues from ALI mice.
a, Typical flow cytometric dot plots show Cy5-HPL distribution profiles in neutrophils and macrophages in lung tissues. b-e, The quantified Cy5+ cell percentages (b, d) and counts (c, e) of neutrophils and macrophages (n = 6 mice). The results represent biological replicates, with data expressed as mean ± standard error of the mean. P values were determined using one-way ANOVA followed by the LSD test for multiple comparisons.
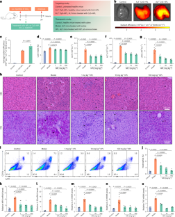
Extended Data Fig. 4 Analysis of cellular localization of Cy5-HPL in liver tissues of ALF mice.
a-b, Immunofluorescence analysis of the co-localization of Cy5-HPL with Ly6G+ neutrophils (a) and CD68+ macrophages (b) in liver tissue sections. c-d, Flow cytometric quantification of Cy5-HPL+ neutrophils (c) and Cy5-HPL+ macrophages (d) in liver tissues from AFL mice at 24 h after i.v. injection (n = 5 mice). Healthy mice without treatment with Cy5-HPL served as the control. The results represent biological replicates, with data expressed as mean ± standard error of the mean. P values were determined using one-way ANOVA followed by the LSD test for multiple comparisons.
Extended Data Fig. 5 Comparison of anti-inflammatory effects of HPL and luminol in macrophages.
a-d, The expression levels of TNF-α (a), IL-1β (b), IL-6 (c), and IL-8 (d) in macrophages stimulated with 500 ng/mL of LPS and treated with HPL and luminol sodium salt at the same dose of luminol (16 μmol/L) for 24 h (n = 3 samples). The results represent biological replicates, with data expressed as mean ± standard error of the mean. P values were determined using one-way ANOVA followed by the LSD test for multiple comparisons.
Extended Data Fig. 6 Comparison of in vivo therapeutic effects of HPL and luminol in ALI mice.
a, The lung wet-to-dry weight ratios of mice after treatment with luminol sodium salt and HPL by i.v. injection at 2.9 mg/kg luminol (n = 5 mice). b-f, The mRNA levels of TNF-α (b), IL-1β (c), IL-6 (d), MPO (e), and IL-8 (f) in lung tissues from ALI mice (n = 5 mice). g-k, The protein levels of TNF-α (g), IL-1β (h), IL-6 (i), IL-8 (j), and MPO (k) in BALFs (n = 5 mice). l-m, Flow cytometric profiles (l) and quantitative analysis (m) of neutrophils in BALFs (n = 5 mice). n, Micrographs of H&E-stained lung tissue sections. The results represent biological replicates, with data expressed as mean ± standard error of the mean. P values were determined using one-way ANOVA followed by the LSD test for multiple comparisons.
Extended Data Fig. 7 Comparison of in vivo therapeutic effects of HPL and typical anti-inflammatory drugs in ALI mice.
a, Schematic illustration of treatment regimens. b, The lung wet-to-dry weight ratios of mice after treatment with different formulations (n = 5 mice). c-f, The relative mRNA levels of TNF-α (c), IL-1β (d), IL-6 (e), and IL-8 (f) in lung tissues from ALI mice after treatment with different formulations (n = 6 mice). g-j, Quantified relative mRNA levels of TNF-α (g), IL-1β (h), IL-6 (i), and IL-8 (j) in BALFs (n = 3 mice). k, The mRNA level of MPO in lung tissues (n = 6 mice). l-m, Flow cytometric profiles (l) and quantitative analysis (m) of neutrophils in BALFs of ALI mice (n = 5 mice). n, Micrographs of H&E-stained lung tissue sections. Injured lesions in the lung tissues are indicated by black arrows. The results represent biological replicates, with data expressed as mean ± standard error of the mean. P values were determined using one-way ANOVA followed by the LSD test for multiple comparisons.
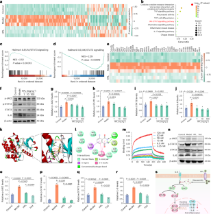
Extended Data Fig. 8 RNA-seq analysis of lung tissues from different groups.
a, The volcano map of genes detected in the model versus control groups. b, The volcano map of genes detected in the HPL versus model groups. c, The Veen diagram of DEGs between up-regulated DEGs of the model versus control groups and down-regulated DEGs of the HPL versus model groups. d, Ten significantly enriched biological processes (BP) terms of DEGs between the model and control groups. e, The PPI network of DEGs between the up-regulated DEGs of the model versus control groups and the down-regulated DEGs of the HPL versus model groups. f-g, The MCODE algorithm in Cytoscape to predict the key factors responsible for therapeutic mechanisms of HPL. Control, healthy mice treated with saline. Model, ALI mice induced by LPS and treated with saline. HPL, ALI mice treated with HPL. Replicates are biological.
Extended Data Fig. 9 Comparison of the anti-inflammatory effects of HPL with Fed.
a-d, The expression levels of TNF-α (a), IL-1β (b), IL-6 (c), and IL-8 (d) in macrophages stimulated with 500 ng/mL of LPS and treated with 5 μmol/L Fed or 16 μmol/L HPL for 24 h (n = 3 samples). The results represent biological replicates, with data expressed as mean ± standard error of the mean. P values were determined using one-way ANOVA followed by the LSD test for multiple comparisons.
Supplementary information
Supplementary Information (download PDF )
Supplementary Figs. 1–21, Tables 1 and 2, materials and methods.
Supplementary Source Data 1 (download XLSX )
Source data for Supplementary figures.
Source data
Rights and permissions
Springer Nature or its licensor (e.g. a society or other partner) holds exclusive rights to this article under a publishing agreement with the author(s) or other rightsholder(s); author self-archiving of the accepted manuscript version of this article is solely governed by the terms of such publishing agreement and applicable law.
About this article
Cite this article
Zhou, M., Wang, Y., Yang, B. et al. Engineering a macromolecular JAK inhibitor for treating acute inflammation and endotoxaemia. Nat. Biomed. Eng (2025). https://doi.org/10.1038/s41551-025-01521-6
Received:
Accepted:
Published:
Version of record:
DOI: https://doi.org/10.1038/s41551-025-01521-6
This article is cited by
-
Benchmarking matters
Nature Biomedical Engineering (2025)


