Abstract
Frameshift mutations, responsible for >20% of Mendelian inherited diseases, pose substantial therapeutic challenges. Here we developed Template-Independent Genome Editing for Restoration (TIGER), a platform for the efficient and precise correction of frameshift mutations across various models. By identifying reproducible nucleotide-level factors that influence therapeutic efficacy across cells and tissues, we developed a scoring system for guide RNA (gRNA)–Cas9 outcomes. Approximately 75% of deletion and 50% of insertion mutations produced ≥30% in-frame products, sufficient for phenotypic restoration, with 38% and 65% achieving wild-type correction, respectively. To expand the applicability of TIGER across species and genome wide, we retrained the inDelphi algorithm to predict therapeutic gRNAs for single-nucleotide frameshifts. In a mouse model of deafness, delivery of SpCas9 and optimal gRNA via dual adeno-associated virus restored hearing thresholds to wild-type levels, with ~90% of in-frame edits being wild type. TIGER provides a robust and broadly applicable strategy for in vivo correction of inherited frameshift diseases.
This is a preview of subscription content, access via your institution
Access options
Access Nature and 54 other Nature Portfolio journals
Get Nature+, our best-value online-access subscription
$32.99 / 30 days
cancel any time
Subscribe to this journal
Receive 12 digital issues and online access to articles
$119.00 per year
only $9.92 per issue
Buy this article
- Purchase on SpringerLink
- Instant access to the full article PDF.
USD 39.95
Prices may be subject to local taxes which are calculated during checkout





Similar content being viewed by others
Data availability
All data supporting the findings in this study are available within the Article and its Supplementary Information. All sequencing data have been deposited in the Bio-Med Big Data Center under accession code OEP00006674. All imaging data are available via Figshare at https://doi.org/10.6084/m9.figshare.30487991 (ref. 37). Source data are provided with this paper.
Code availability
Custom scripts used for data analysis are written in Python 2.7 and R 4.3.3, and are available via GitHub at https://github.com/tlz4320/TigerPortal.
References
Maki, H. Origins of spontaneous mutations: specificity and directionality of base-substitution, frameshift, and sequence-substitution mutageneses. Annu. Rev. Genet. 36, 279–303 (2002).
Bedbrook, C. N., Deverman, B. E. & Gradinaru, V. Viral strategies for targeting the central and peripheral nervous systems. Annu. Rev. Neurosci. 41, 323–348 (2018).
Raguram, A., Banskota, S. & Liu, D. R. Therapeutic in vivo delivery of gene editing agents. Cell https://doi.org/10.1016/j.cell.2022.03.045 (2022).
Symington, L. S. & Gautier, J. Double-strand break end resection and repair pathway choice. Annu. Rev. Genet. 45, 247–271 (2011).
Deriano, L. & Roth, D. B. Modernizing the nonhomologous end-joining repertoire: alternative and classical NHEJ share the stage. Annu. Rev. Genet. 47, 433–455 (2013).
Stinson, B. M. & Loparo, J. J. Repair of DNA double-strand breaks by the nonhomologous end joining pathway. Annu. Rev. Biochem. 90, 137–164 (2021).
Leenay, R. T. et al. Large dataset enables prediction of repair after CRISPR–Cas9 editing in primary T cells. Nat. Biotechnol. 37, 1034–1037 (2019).
Shen, M. W. et al. Predictable and precise template-free CRISPR editing of pathogenic variants. Nature 563, 646–651 (2018).
Allen, F. et al. Predicting the mutations generated by repair of Cas9-induced double-strand breaks. Nat. Biotechnol. 37, 64–72 (2018).
van Overbeek, M. et al. DNA repair profiling reveals nonrandom outcomes at Cas9-mediated breaks. Mol. Cell 63, 633–646 (2016).
Chen, W. et al. Massively parallel profiling and predictive modeling of the outcomes of CRISPR–Cas9-mediated double-strand break repair. Nucleic Acids Res. 47, 7989–8003 (2019).
Liu, L. et al. Template-independent genome editing in the Pcdh15(av-3j) mouse, a model of human DFNB23 nonsyndromic deafness. Cell Rep. 40, 111061 (2022).
Xiong, W., Wagner, T., Yan, L., Grillet, N. & Muller, U. Using injectoporation to deliver genes to mechanosensory hair cells. Nat. Protoc. 9, 2438–2449 (2014).
Konstantakos, V., Nentidis, A., Krithara, A. & Paliouras, G. CRISPRedict: a CRISPR–Cas9 web tool for interpretable efficiency predictions. Nucleic Acids Res. 50, W191–W198 (2022).
Roux, I. et al. Otoferlin, defective in a human deafness form, is essential for exocytosis at the auditory ribbon synapse. Cell 127, 277–289 (2006).
Yasunaga, S. et al. A mutation in OTOF, encoding otoferlin, a FER-1-like protein, causes DFNB9, a nonsyndromic form of deafness. Nat. Genet. 21, 363–369 (1999).
Lv, J. et al. AAV1-hOTOF gene therapy for autosomal recessive deafness 9: a single-arm trial. Lancet https://doi.org/10.1016/s0140-6736(23)02874-x (2024).
Wang, H. et al. Bilateral gene therapy in children with autosomal recessive deafness 9: single-arm trial results. Nat. Med. https://doi.org/10.1038/s41591-024-03023-5 (2024).
Akil, O. et al. Dual AAV-mediated gene therapy restores hearing in a DFNB9 mouse model. Proc. Natl Acad. Sci. USA 116, 4496–4501 (2019).
Kawashima, Y. et al. Mechanotransduction in mouse inner ear hair cells requires transmembrane channel-like genes. J. Clin. Invest. 121, 4796–4809 (2011).
Askew, C. et al. Tmc gene therapy restores auditory function in deaf mice. Sci. Transl. Med. 7, 295ra108 (2015).
Marcotti, W., Erven, A., Johnson, S. L., Steel, K. P. & Kros, C. J. Tmc1 is necessary for normal functional maturation and survival of inner and outer hair cells in the mouse cochlea. J. Physiol. 574, 677–698 (2006).
Vona, B., Rad, A. & Reisinger, E. The many faces of DFNB9: relating OTOF variants to hearing impairment. Genes https://doi.org/10.3390/genes11121411 (2020).
Xia, H. et al. An OTOF frameshift variant associated with auditory neuropathy spectrum disorder. Curr. Genomics 19, 370–374 (2018).
Liu, H. et al. Cochlear transcript diversity and its role in auditory functions implied by an otoferlin short isoform. Nat. Commun. 14, 3085 (2023).
Anzalone, A. V., Koblan, L. W. & Liu, D. R. Genome editing with CRISPR–Cas nucleases, base editors, transposases and prime editors. Nat. Biotechnol. https://doi.org/10.1038/s41587-020-0561-9 (2020).
Chen, P. J. et al. Enhanced prime editing systems by manipulating cellular determinants of editing outcomes. Cell https://doi.org/10.1016/j.cell.2021.09.018 (2021).
Petit, C., Bonnet, C. & Safieddine, S. Deafness: from genetic architecture to gene therapy. Nat. Rev. Genet. https://doi.org/10.1038/s41576-023-00597-7 (2023).
Klimara, M. J. & Smith, R. J. H. Advances in cochlear gene therapies. Curr. Opin. Pediatr. 35, 631–640 (2023).
Walton, R. T., Christie, K. A., Whittaker, M. N. & Kleinstiver, B. P. Unconstrained genome targeting with near-PAMless engineered CRISPR–Cas9 variants. Science 368, 290–296 (2020).
Alagramam, K. N. et al. The mouse Ames waltzer hearing-loss mutant is caused by mutation of Pcdh15, a novel protocadherin gene. Nat. Genet. 27, 99–102 (2001).
Platt, R. J. et al. CRISPR–Cas9 knockin mice for genome editing and cancer modeling. Cell 159, 440–455 (2014).
Liu, X. Q. Protein-splicing intein: genetic mobility, origin, and evolution. Annu. Rev. Genet. 34, 61–76 (2000).
Guo, J. Y. et al. Canalostomy as a surgical approach to local drug delivery into the inner ears of adult and neonatal mice. J. Vis. Exp. https://doi.org/10.3791/57351 (2018).
Yang, Y. et al. Improved calcium sensor GCaMP-X overcomes the calcium channel perturbations induced by the calmodulin in GCaMP. Nat. Commun. 9, 1504 (2018).
Valsamis, B. & Schmid, S. Habituation and prepulse inhibition of acoustic startle in rodents. J. Vis. Exp. https://doi.org/10.3791/3446 (2011).
Xiong, W. Immunohistology pictures for OTOF-TIGER. Figshare https://doi.org/10.6084/m9.figshare.30487991 (2026).
Acknowledgements
We thank L. Zou, Q. Hu, Q. Liu, L. Peng and Q. Hu for conducting the cochlea injectoporation; S. Sun and Z. Zhao for conducting the auditory behaviour tests; G. Zhong for synthesizing dual AAVs; U. Müller for providing Pcdh15-av3j mice; Y. Wang for laboratory management; and J. Ma and all the members of the Xiong laboratory for feedback and discussions. We also thank the Laboratory Animal Resource Center of CIBR for maintenance of model mice, the Animal Care Core of Tsinghua University for generating the Otof-1233delC mouse line, the Imaging Core of CIBR for assistance in imaging, the Flow Cytometry and Genome Center of CIBR for cell sorting and sequencing, the Network and Informatization Office for website construction and the Behavior Analysis Center for providing behaviour equipment. W.X. discloses support for the research described in this study from China Ministry of Science and Technology (grant no. 2021ZD0203304), National Natural Science Foundation of China (grant no. U23A20442), Shenzhen Medical Research Fund (grant no. B2402008) and Beijing Key Laboratory of Brain Science and Brain-Machine Interface. S. Liu discloses support for the research described in this study from the fellowship of China Postdoctoral Science Foundation (grant no. 2021M701920) and National Natural Science Foundation of China (grant no. 32300830). L.L. discloses the support from China Postdoctoral Science Foundation (grant no. GZC20231468) and Shandong Provincial Department of Human Resources and Social Security (grant no. SDBX202302003). The funders had no role in the study design, data collection and analysis, decision to publish or preparation of the manuscript.
Author information
Authors and Affiliations
Contributions
Molecular cloning by Z.J., Y.L., D.L. and S. Li. Cell culture, transfection and sequencing by S.Q., L.L., Z.J. and Y.L. Mutant cell line generation and PE by Z.J. and Y.L. Cochlear tissue culture and electroporation by L.L., G.W. and S. Liu. Cochlear cell collection and sequencing by S.Q. and L.L. Bioinformatic screen and analysis by B.X. and K.L. Mouse design by L.L. Mouse surgery and viral injection by S.Q and H.H. Mouse breeding and auditory behaviour by L.L., S.Q., H.H. and J.X. Cochlea tissue immunostaining and biochemistry by S.Q. Supervision by L.L., X.L., C.C., Q.S. and W.X. Paper writing by S.Q, L.L., B.X. and W.X. Experiment design and oversight by W.X.
Corresponding author
Ethics declarations
Competing interests
W.X. is a cofounder of SimpGen Therapeutics. This relationship did not influence this study. The other authors declare no competing interests.
Peer review
Peer review information
Nature Biomedical Engineering thanks Yilai Shu and the other, anonymous, reviewer(s) for their contribution to the peer review of this work. Peer reviewer reports are available.
Additional information
Publisher’s note Springer Nature remains neutral with regard to jurisdictional claims in published maps and institutional affiliations.
Extended data
Extended Data Fig. 1 Comparable InDel frequency and spectrum between the WT and av3j alleles.
a–c, Histograms showing mirrored in-frame/InDel profiles between av3j mutation-gRNA combinations (upper panels) and corresponding WT combinations (lower panels) from mouse cochleae. All three combination pairs exhibit symmetric frequencies of products across various InDel types distinguished by changed numbers of nucleotide (NT) or amino acid (AA). Green bars represent in-frame products. d, Histogram of in-frame/InDel profiles for wm-3j-gRNA4 from av3j cochleae. (a–d) Each biological replicate represents an amplicon from independently collected, transfected cochlear cells. Number of replicates are shown in panels. e–g, Bar graphs showing comparable positions of the top three in-frame products between av3j-gRNA1~3 combinations and the corresponding WT combinations. h, Bar graph showing the position of the length-restoring products of the av3j-gRNA4 combination.
Extended Data Fig. 2 Symmetric InDel patterns between I-C strand pairs.
a, Schematic of InDel profiling for gRNA pairs in HEK293T cells. Editing profiles are plotted by mirror correlation across 132 pairs, with 92 pairs (69.7%) exhibiting a Pearson correlation coefficient (R) > 0.6. Read counts for each combination are shown as dark blue side bars. b, Averaged InDel patterns for I-strands and C-strands. c, Examples of mirrored patterns for pairs with different R values: #1, R = 0.99 pair with dominant Ins1 events; #2, R = 0.99 pair with dominant Del1 events; and #3, R = 0.6 pair with both Ins1 and Del1 events.
Extended Data Fig. 3 Partial prediction of cochlear InDel patterns by cell profiles and algorithms.
a, InDel profiles of 118 deafness mutation-gRNA combinations from mouse cochlea tissue (left) and mouse N2a cells (right), sorted by the Pearson correlation coefficient (R, red square). Read counts for each combination are shown as dark blue side bars. b, InDel profiles predicted by the inDelphi algorithm. Note that inDelphi does not output NT information for changes larger than +1. c, InDel profiles predicted by the FORECasT algorithm. d, Averaged InDel patterns for I-strands and C-strands. e–g, Examples of mirrored patterns between cochlea and N2a cell profiles, with the N2a profiles showing certain large NT number change events.
Extended Data Fig. 4 Partial prediction of cochlear in-frame outcomes by cell profiles.
a, b, In-frame profiles of 87 Del1-gRNA combinations (a) and 31 Ins1-gRNA combinations (b) from mouse cochlea tissue (left) and mouse N2a cells (right), sorted by in-frame ratio (orange side bars). Person correlation coefficient (R, red square) and length-restoring ratio (blue side bars) for each combination are shown respectively. c, d, Averaged in-frame patterns for cochlear and N2a cells for Del1 mutations (c) and Ins1 mutations (d).
Extended Data Fig. 5 Overview of the TIGER portal.
a, Schematic of re-training the inDelphi algorithm with 264 gRNA edits from HEK293T and 118 gRNA edits from cochleae. Ins1 prediction was upgraded from 1 NT on both sides of cut site to 2 NT on the left and 1 NT at the right. Del1 prediction was updated from a 50:50 ratio to a 2NT on both side prediction. b, Plots showing identity changed NT values for gRNAs targeting the 40 deafness and top 100 prevalent pathogenic Del1 and Ins1 mutations from ClinVar, as predicted by the TIGER portal. c, Workflow illustrating applications of the TIGER portal. d, Workflow showing operations of the TIGER portal website.
Extended Data Fig. 6 In-frame products of OTOF-1236C-gRNA1.
a, Predicted in-frame products for human OTOF-1236delC-gRNA1 from the TIGER portal. b, Sequenced 3n + 1 products for mouse Otof-1233C-gRNA1 from the cochlea dataset. c, Protein-level in-frame products for mouse Otof-1233delC-gRNA1 derived from b.
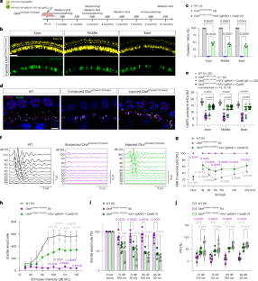
Extended Data Fig. 7 Generation and characterization of Otof-1233delC mouse line.
a, Four-color chromatogram showing the genotypes of WT, Otof1233delC/+, and Otof1233delC/1233delC mice. b, Western blot analysis of Otoferlin protein in cochleae using an Otoferlin antibody from control and Otof1233delC/1233delC mice, with GAPDH serving as an internal control. c, Whole mount immunostaining of WT (c) and of Otof1233delC/1233delC (d) cochleae. Otoferlin (red), Myo7a (green), and DAPI (blue) signals are shown. Lower panels highlight magnified regions (white frame) from the upper panels. White frames in lower panels highlight Otoferlin-positive IHCs in WT cochleae (c) and Otoferlin-negative IHCs in Otof1233delC/1233delC cochleae (d). Scale bars: 100 μm (upper panels), 20 μm (lower panels). e, Click ABR waveforms from WT (left) and Otof1233delC/1233delC (right) mice. f, Quantification of click and pure-tone ABR thresholds for WT (gray) and Otof1233delC/1233delC (purple) mice.
Extended Data Fig. 8 AAV9 dosage effect on IHCs in mice.
a, Whole mount immunostaining of WT cochleae demonstrating 400 nl AAV9-CAG-mCherry (1×1013 GC/ml) induces mCherry expression in 100% of IHCs. mCherry (red), Myo7a (yellow), and DAPI (blue) signals are shown. Right panels highlight magnified regions (white frames) from the left panels. Scale bars: 200 μm (left), 20μm (right). Multiple mice were tested to validate this observation. b, Whole mount immunostaining of Otof1233delC/1233delC cochleae revealing dual AAV9(SpCas9 + gRNA1) dosage-dependent Otoferlin expression in IHCs. Otoferlin (green), Myo7a (red), and DAPI (blue) signals are shown. The injected dual AAV9 volume was from 400, 600, 800, 1000, to 1500 nl, as indicated on the top of panels. Scale bars: 100 μm. c, Quantification of Otoferlin expressing IHC in uninjected and dual AAV9 injected Otof1233delC/1233delC mice. d, Quantification of click and pure-tone ABR thresholds from graded volume of dual AAV9 treated Otof1233delC/1233delC mice (green), in comparison with WT mice (gray) and untreated Otof1233delC/1233delC mice (purple).
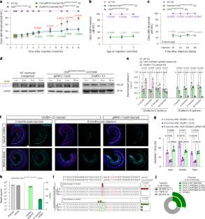
Extended Data Fig. 9 Safety of 1000 nl AAV9 injection in wild-type mice.
a, Whole mount immunostaining of WT cochleae after 1000 nl 1×1013 dual AAV9-(SpCas9 + gRNA1) injection. Myo7a (red), Otoferlin (green), and DAPI (blue) signals are shown. Right panels displayed magnified regions (white frames) from left panels. Scale bars: 200 μm (left), 20μm (right). b, Quantification of click and pure-tone ABR thresholds for uninjected (gray) and injected (green) mice. c, H&E staining of major organs (brain, heart, kidney, liver, and lung) from AAV9-injected mice. Scale bars: 200 μm.
Extended Data Fig. 10 Long-term hearing evaluation in Otof1233delC/1233delC mice.
a, b, Wave I amplitude (a) and latency (b) from 80 dB SPL click ABR recorded in WT, Otof1233delC/1233delC, and treated Otof1233delC/1233delC mice over time. c–f, Pure-tone ABR threshold at 3 month (c), 5 months (d), 7 months (e), and 9 months (f).
Supplementary information
Supplementary Information (download PDF )
Supplementary Figs. 1 and 2.
Supplementary Data (download XLSX )
Evaluation of off-target edits and prime editing.
Source data
Source Data Fig. 1 (download XLSX )
Statistical source data.
Source Data Fig. 2 (download XLSX )
Statistical source data.
Source Data Fig. 3 (download XLSX )
Statistical source data.
Source Data Fig. 4 (download XLSX )
Statistical source data.
Source Data Fig. 5 (download XLSX )
Statistical source data.
Source Data Extended Data Figs. 7b and 5d (download PDF )
Unprocessed western blots.
Source Data Extended Data Fig. 1 (download XLSX )
Statistical source data.
Source Data Extended Data Fig. 2 (download XLSX )
Statistical source data.
Source Data Extended Data Fig. 3 (download XLSX )
Statistical source data.
Source Data Extended Data Fig. 4 (download XLSX )
Statistical source data.
Source Data Extended Data Fig. 5 (download XLSX )
Statistical source data.
Source Data Extended Data Fig. 7 (download XLSX )
Statistical source data.
Source Data Extended Data Fig. 8 (download XLSX )
Statistical source data.
Source Data Extended Data Fig. 9 (download XLSX )
Statistical source data.
Source Data Extended Data Fig. 10 (download XLSX )
Statistical source data.
Rights and permissions
Springer Nature or its licensor (e.g. a society or other partner) holds exclusive rights to this article under a publishing agreement with the author(s) or other rightsholder(s); author self-archiving of the accepted manuscript version of this article is solely governed by the terms of such publishing agreement and applicable law.
About this article
Cite this article
Qiu, S., Liu, L., Xiang, B. et al. Template-independent genome editing and restoration for correcting frameshift disorders. Nat. Biomed. Eng (2026). https://doi.org/10.1038/s41551-026-01635-5
Received:
Accepted:
Published:
Version of record:
DOI: https://doi.org/10.1038/s41551-026-01635-5


