Abstract
MicroRNA (miRNA) production entails the step-wise processing of primary miRNAs (pri-miRNAs) into precursor miRNAs (pre-miRNAs) and miRNA/* duplexes by Dicing complexes containing DCL1, HYL1 and SE, which are localized in nuclear dicing bodies (D-bodies)1,2. Here, we show that D-bodies are phase-separated condensates. SE forms droplets and drives DCL1, HYL1 and pri/pre-miRNAs into the droplets in vitro, and mutation of SE abrogates the formation of D-bodies in vivo, which indicates that D-bodies arise through SE-mediated phase separation. Disruption of SE phase separation greatly reduces its activity in promoting miRNA processing both in vitro and in vivo. We further show that pre-miRNAs are processed into miRNA/* duplexes in the droplets and, after processing, miRNA/* duplexes are bound by HYL1 and released from the droplets. Our findings provide evidence that efficient miRNA processing depends on the SE-phase-separation-mediated formation of D-bodies and suggest a paradigm that the products made in phase-separated condensates can be shipped out for subsequent processes.
Similar content being viewed by others
Main
Liquid–liquid phase separation is an important mechanism for the formation of membrane-less compartments or biomolecular condensates, such as nucleoli in the nucleus and P bodies in the cytoplasm3,4. Liquid–liquid phase separation is often driven by multivalent protein–protein interactions involving intrinsically disordered regions (IDRs) and/or low-complexity sequences5, and can be promoted by other molecules such as RNA6,7. The formation of biomolecular condensates allows the compartmentalization and organization of molecules and specific cellular activities. Biomolecular condensates also help concentrate molecules to increase reaction efficiency and/or sequester unwanted cellular components3,4. However, unlike membrane-bound organelles, biomolecular condensates exchange components with the surrounding phase based on rapid diffusion. Over time, liquid-like condensates can harden into gel-like or solid-like aggregates3,4. Liquid–liquid phase separation is involved in diverse biological processes, including signal transduction, gene expression regulation, higher-order chromatin organization, cell division and many others8,9,10,11.
MicroRNAs (miRNAs) are a class of small regulatory RNAs that negatively regulate gene expression at the post-transcriptional level1,12. miRNAs are processed from long primary miRNAs (pri-miRNAs) through two sequential cleavage steps. The first cleavage most often crops the basal segments of pri-miRNAs to release stem-loop structured precursor miRNAs (pre-miRNAs), which are subjected to a second cleavage near the terminal loops, which liberates miRNA/* duplexes (where the asterisk represents the partner strand that pairs with a miRNA)1. The miRNA strand is incorporated into a member of the ARGONAUTE (AGO) protein family to form miRNA-induced silencing complex (miRISC). By base-pairing, miRNA guides miRISC to cleave target mRNA or repress target mRNA translation13. In plants, both cleavage steps are catalysed by Dicing complexes in the nucleus. Dicing complexes contain three core components including a RNase III family protein, DICER-LIKE 1 (DCL1), a double-stranded RNA-binding protein, HYPONASTIC LEAVES 1 (HYL1), and a zinc-finger protein, SERRATE (SE)1,14,15,16. These proteins interact and form discrete nuclear bodies, referred to as dicing bodies (D-bodies)2,17. D-bodies are 0.2–0.8 μM in diameter, and their number in each Arabidopsis cell nucleus ranges from one to four2,17. How D-bodies are assembled and whether and how they coordinate miRNA processing remain unknown.
To investigate whether D-bodies are formed by phase separation, we first tested whether D-bodies have liquid-like properties by performing fluorescence recovery after photobleaching (FRAP) experiments using transgenic Arabidopsis root tip cells in which D-bodies are marked by DCL1–YFP and HYL1–YFP (tagged with yellow fluorescent protein)2. After bleaching, ~50% of DCL1–YFP and ~60% of HYL1–YFP signals within D-bodies gradually recovered over time, which indicates a redistribution of these proteins into D-bodies from the nucleoplasm (Fig. 1a,b and Supplementary Videos 1 and 2). Incomplete recovery of D-bodies after photobleaching suggests that they are not simple liquids, but also have solid-like properties. D-bodies in Arabidopsis root tip cells were sensitive to 1,6-hexanediol, a chemical that can disrupt liquid-like droplets18 (Extended Data Fig. 1a–c and Supplementary Videos 3 and 4). SE is present in D-bodies and in nuclear speckles2, which may be related to its roles in other processes19,20,21,22. FRAP experiments revealed that YFP–SE signals recovered in a speed comparable to that of DCL1–YFP but slower than that of HYL1–YFP (Fig. 1a,b and Supplementary Video 5). DCL1–YFP, HYL1–YFP and YFP–SE transiently expressed in Nicotiana benthamiana leaf epidermal cells also formed discrete nuclear bodies, which efficiently recovered after photobleaching (Fig. 1c,d, Extended Data Fig. 1d–f and Supplementary Videos 6–10). Fusion of YFP–SE bodies was observed in N. benthamiana cells (Fig. 1e and Supplementary Video 11). These results suggest that D-bodies have liquid-like properties and are phase-separated condensates.
a, FRAP of DCL1–YFP, HYL1–YFP and YFP–SE in Arabidopsis root tip cells of pDCL1::DCL1–YFP, pHYL1::HYL1–YFP and 35S::YFP–SE transgenic plants, respectively. Data are representative of ten nuclei for each protein. b, FRAP recovery curves of DCL1–YFP, HYL1–YFP and YFP–SE. c, FRAP of DCL1–YFP, HYL1–YFP and YFP–SE transiently expressed in N. benthamiana leaf epidermal cells under the control of the 35S promoter. Data are representative of ten nuclei for each protein. d, FRAP recovery curves of HYL1–YFP, DCL1–YFP and YFP–SE transiently expressed in N. benthamiana leaf epidermal cells under the control of the 35S promoter. e, Images showing the fusion of two YFP–SE nuclear bodies in N. benthamiana leaf epidermal cells. Images are representative of three independent experiments. White arrows in a and c indicate the nuclear bodies that are bleached. White arrows in e indicate the nuclear bodies that undergo fusion. Scale bars, 2 μm (a, c and e). For b and d, data are expressed as the mean ± s.d. (n = 10 foci analysed in 3 independent experiments), and statistical source data are provided in the source data.
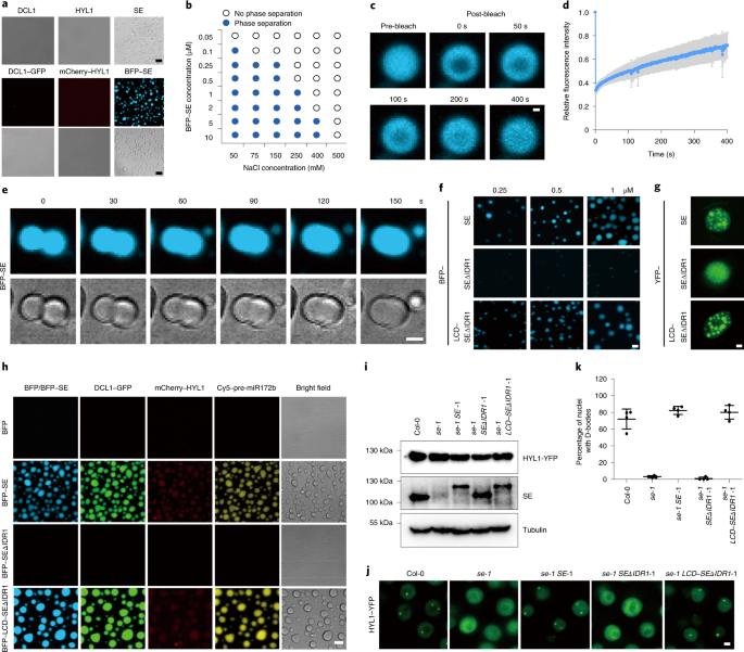
IDRs in many proteins can mediate phase separation23. We first examined whether DCL1, HYL1 and SE contain IDRs. As predicted by PONDR24, DCL1 contains no IDR, HYL1 contains a hexapeptide repeat, while SE contains three IDRs (Extended Data Fig. 2a). We next examined whether DCL1, HYL1 and SE can phase separate individually. The recombinant proteins DCL1, DCL1–GFP (tagged with green fluorescent protein), HYL1, mCherry–HYL1, HYL1–mCherry, SE, BFP–SE (tagged with blue fluorescent protein) and SE–BFP were prepared (Extended Data Fig. 2b,c). SE, BFP–SE and SE–BFP, but not DCL1, DCL1–GFP, HYL1, mCherry–HYL1 or HYL–mCherry, were able to condense into spherical droplets (Fig. 2a and Extended Data Fig. 2d). BFP–SE formed droplets at a very low concentration (0.1 μM). The number and sizes of BFP–SE droplets increased with the increase of BFP–SE concentration, but reduced with the increase of NaCl concentration (Fig. 2b and Extended Data Fig. 2e). The BFP–SE signal within droplets recovered after photobleaching (Fig. 2c,d and Supplementary Video 12), and two approaching droplets fused into a bigger one (Fig. 2e and Supplementary Video 13). These results indicate that SE undergoes phase separation in vitro.
a, Images showing that SE and BFP–SE, but not HYL1, mCherry–HYL1, DCL1 or DCL1–GFP, form droplets at the concentration of 1 μM. b, Phase diagram of the formation of BFP–SE droplets at different concentrations of BFP–SE and NaCl. c, FRAP of BFP–SE droplets. Data are representative of ten droplets. d, FRAP recovery curve of BFP–SE droplets. Data are expressed as the mean ± s.d. (n = 10 droplets analysed in 3 independent experiments). e, Images showing the fusion of two BFP–SE droplets over time. f, Images showing that BFP–SE and BFP–LCD–SE∆IDR1, but not BFP–SE∆IDR1, form droplets. Scale bar, 5 μm. g, Images showing the formation of nuclear bodies by transiently expressed YFP–SE and YFP–LCD–SE∆IDR1, but not YFP–SE∆IDR1, in N. benthamiana leaf epidermal cells. h, Images showing the incorporation of DCL1–GFP, mCherry–HYL1 and Cy5–pre-miR172b into droplets formed by BFP–SE or BFP–LCD–SE∆IDR1. BFP–SE∆IDR1 is unable to form droplets or incorporate other proteins and RNAs. i, Protein levels of HYL1–YFP and SE in the indicated plants as determined by western blotting. Data are representative of three independent experiments. j, Fluorescence images showing D-bodies in the root tip cells of wild-type (Col-0), se-1, se-1 complemented with mCherry–SE (se-1 SE-1), mCherry–SE∆IDR1 (se-1 SE∆IDR1-1) or mCherry–LCD–SE∆IDR1 (se-1 LCD–SE∆IDR1-1) plants, which all express HYL1–YFP under the control of the native HYL1 promoter. D-bodies are indicated by discrete punctate HYL1–YFP signals. k, Percentage of nuclei containing D-bodies in different genotypes. Data are expressed as the mean ± s.d. (n = 4 root tips analysed in 3 independent experiments; ~40 nuclei in each root tip were examined). Images in a, c, e–h and j are representative of three independent experiments. Scale bars, 0.5 μm (c), 2 μm (e) or 5 μm (a, f–h and j). Uncropped blots for i and statistical source data for d and k are provided in the source data.
To dissect which IDR is necessary for phase separation of SE, we set out to express and purify recombinant SE proteins that lack individual IDRs. We only successfully obtained SE that lacks the IDR in the N-terminal region (referred to as IDR1) (Extended Data Fig. 3a). BFP–SE∆IDR1 was unable to form droplets (Fig. 2f), which suggests that IDR1 is necessary for phase separation of SE. MBP–SE∆IDR1 retained the ability to bind pri-miRNA (Extended Data Fig. 3b), but had reduced abilities to interact with DCL1 and HYL1 (Extended Data Fig. 3c,d). We also purified BFP–SE_IDR1 and determined that IDR1 itself could phase separate, as BFP–SE_IDR1 formed droplets (Extended Data Fig. 3e) and the fluorescence in BFP–SE_IDR1 droplets recovered after photobleaching (Extended Data Fig. 3f,g and Supplementary Video 14). To further demonstrate that phase separation of SE requires an N-terminal IDR, we fused the low complexity domain (LCD) of the RNA-binding protein FUSED IN SARCOMA (FUS) to the N terminus of SE∆IDR1 to generate BFP–LCD–SE∆IDR1 (Extended Data Fig. 3a). The LCD of FUS undergoes phase separation itself and drives phase separation of FUS25,26,27,28,29. BFP–LCD–SE∆IDR1 formed droplets (Fig. 2f). Moreover, transiently expressed BFP–SE and BFP–LCD–SE∆IDR1, but not BFP–SE∆IDR1, formed discrete nuclear bodies in N. benthamiana cells (Fig. 2g). These results indicate that an N-terminal IDR is indispensable for phase separation of SE.
To examine whether phase separation of SE concentrates key components for miRNA processing, we tested whether DCL1, HYL1 and pri/pre-miRNAs can be incorporated into the droplets formed by SE. We found that DCL1–GFP, mCherry–HYL1 and Cy5–pri/pre-miR172b were individually incorporated into BFP–SE droplets (Extended Data Fig. 4a–d). They were also incorporated into BFP-SE droplets when they were added together (Fig. 2h and Extended Data Fig. 4f). BFP–SE, DCL1–GFP, mCherry–HYL1 and Cy5–pri/pre-miR172b were at least approximately fivefold enriched in BFP–SE droplets (Extended Data Fig. 4e,g). BFP–LCD–SE∆IDR1, like BFP–SE, incorporated DCL1–GFP, mCherry–HYL1 and Cy5–pri/pre-miR172b into droplets (Fig. 2h and Extended Data Fig. 4f). However, BFP–SE∆IDR1 failed to form droplets in the first place and therefore it could not incorporate other proteins and RNAs (Fig. 2h and Extended Data Fig. 4f). These data suggest that D-bodies arise through SE-mediated phase separation in vitro. We then tested whether phase separation of SE is required for D-body formation in vivo. We introduced the HYL1–YFP transgene2 into the se-1 mutant30 by crossing and then complemented the se-1 mutation with SE, SE∆IDR1 or LCD–SE∆IDR1 (Fig. 2i). In wild-type nuclei, more than 70% of nuclei had D-bodies, which were shown as clear HYL1–YFP foci. However, in the vast majority of the nuclei in the se-1 mutant, HYL1–YFP signals were diffuse and few D-bodies were detected (Fig. 2j,k and Extended Data Fig. 4h,i). SE and LCD–SE∆IDR1, but not SE∆IDR1, rescued D-body formation in the se-1 mutant (Fig. 2j,k and Extended Data Fig. 4h,i). Thus, phase separation of SE drives D-body formation.
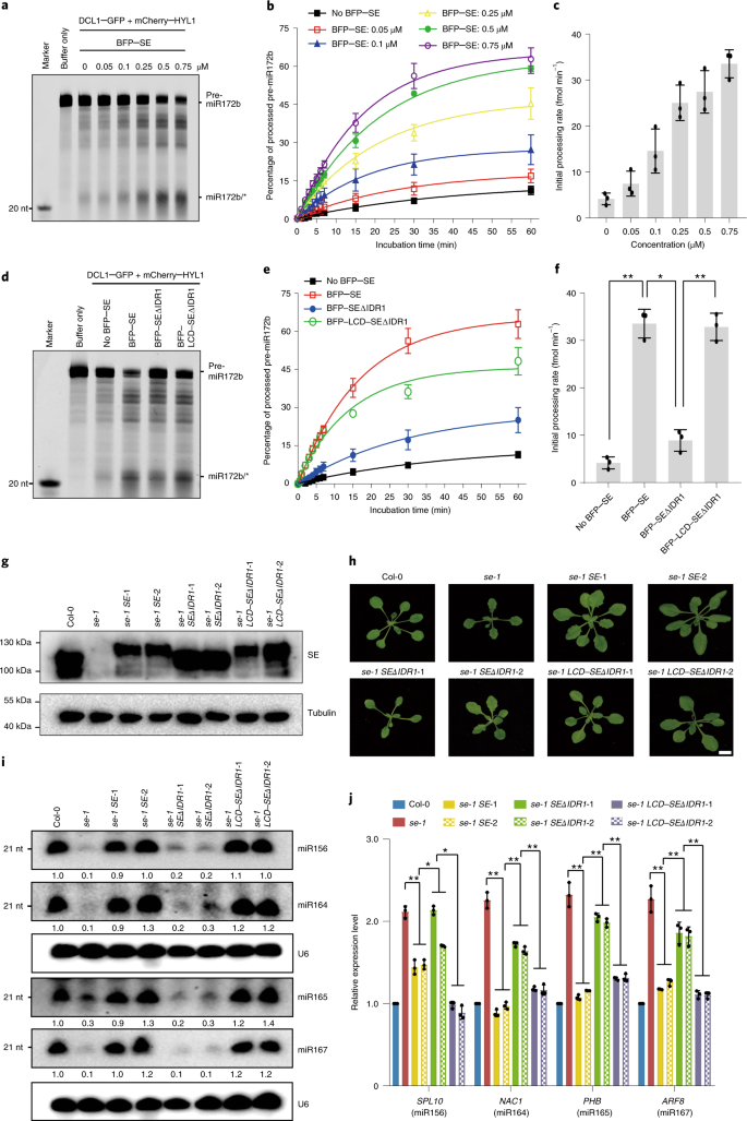
We next investigated the importance of SE phase separation and D-body formation for miRNA processing. We first detected the cleavage of Cy5 internally labelled pre-miR172b into miR172b/* duplexes by DCL1–GFP plus mCherry–HYL1 with increasing concentrations of BFP–SE (0–0.75 μM) in vitro. Within this range of BFP–SE concentrations, BFP–SE droplet formation was proportional to the concentration of BFP–SE (Extended Data Fig. 2e). We found that the percentage of pre-miR172b that is processed into miR172b/* increased with the increase of BFP–SE concentration (Fig. 3a–c and Extended Data Fig. 5a). Thus, the percentage of processed pre-miRNA is positively correlated with BFP–SE droplet formation. We next compared the activities of BFP–SE, BFP–SE∆IDR1 and BFP–LCD–SE∆IDR1. Interestingly, compared with BFP–SE, BFP–SE∆IDR1 had a greatly reduced activity of increasing the efficiency of pre-miR172b cleavage, while BFP–LCD–SE∆IDR1 had a similar activity (Fig. 3d–f and Extended Data Fig. 5b), which indicates that phase separation of SE is important for miRNA processing in vitro.
a, Pre-miRNA processing with different concentrations of BFP–SE. b, Time course of pre-miRNA processing with different concentrations of BFP–SE. The percentage of pre-miRNA cleaved is plotted relative to reaction time. Data were fit to the equation S = (a − b)exp(−kobsdt) + b. c, Initial pre-miR172b processing rates with different concentrations of BFP–SE as determined by linear regression (from 0 to 5 min). d, Pre-miRNA processing by DCL1 with BFP-SE and BFP-SE variants. e, Time course of pre-miRNA processing with BFP–SE and BFP–SE variants. The percentage of pre-miRNA cleaved is plotted relative to reaction time. Data were fit to the same equation as for b. f, Initial pre-miR172b processing rates with BFP–SE and BFP–SE variants as determined by linear regression (from 0 to 5 min). PNo BFP–SE versus BFP–SE = 0.0065, PBFP–SE versus BFP–SEΔIDR1 = 0.0129, PBFP–SEΔIDR1 versus BFP–LCD–SEΔIDR1 = 0.0003. g, Protein levels of SE in the indicated plants as determined by western blotting. Data are representative of three independent experiments. h, Phenotypes of 3-week-old Col-0, se-1, se-1 complemented with YFP–SE (se-1 SE), YFP–SE∆IDR1 (se-1 SE∆IDR1) or YFP–LCD–SE∆IDR1 (se-1 LCD–SE∆IDR1). Scale bar, 1 cm. i, Accumulation of miRNAs in the indicated plants as determined by northern blotting. The relative intensities are shown. U6 was probed as a loading control. j, Transcript levels of miRNA targets in the indicated plants as determined by qPCR with reverse transcription. For a, d and i, three independent experiments were performed, with similar results obtained. For b, c, e, f and j, data are expressed as the mean ± s.d. (n = 3 independent experiments). For f and j, statistical significance was determined using two-tailed Student’s t-test; *P ≤ 0.05, **P < 0.01. Uncropped blots for a, d, g and i and statistical source data for b, c, e, f and j are provided in the source data.
To evaluate the effect of SE phase separation on miRNA processing in vivo, we transformed the se-1 mutant with constructs expressing YFP–SE, YFP–SE∆IDR1 or YFP–LCD–SE∆IDR1 (Fig. 3g). YFP–SE almost fully rescued the pleiotropic phenotypes of se-1, including reduced growth rate and leaf serrations. YFP–LCD–SE∆IDR1 had similar activity to YFP–SE. However, YFP–SE∆IDR1 was unable to rescue the phenotypes (Fig. 3h and Extended Data Fig. 6a). The accumulation of miR156, miR164, miR165 and miR167 was markedly reduced in the se-1 mutant. miRNA accumulation was almost completely restored by the expression of YFP–SE. YFP–LCD–SE∆IDR1 expression also restored miRNA accumulation. However, YFP–SE∆IDR1 expression barely or only mildly increased miRNA accumulation (Fig. 3i and Extended Data Fig. 6b). Consistently, YFP–SE or YFP–LCD–SE∆IDR1, but not YFP–SE∆IDR1, restored the repression of mRNAs targeted by these miRNAs (Fig. 3j). Thus, we conclude that the SE phase-separation-mediated formation of D-bodies promotes miRNA processing.
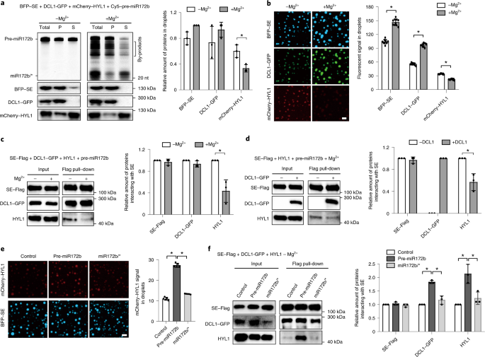
It has been debated whether D-bodies are miRNA processing centres1,31. To test this, we prepared droplets formed by BFP–SE, DCL1–GFP, mCherry–HYL1 and Cy5 internally labelled pre-miR172b, which reconstitute D-bodies in vitro. DCL1-mediated cleavage of pre-miR172b was triggered by the addition of magnesium (Mg2+), which is required for Dicer activity14,32,33. We then pelleted the droplets by centrifugation and analysed the distributions of BFP–SE, DCL1–GFP, mCherry–HYL1, pre-miR172b and the product miR172b/* duplex in the pellet and supernatant fractions. Before pre-miR172b cleavage, DCL1–GFP and BFP–SE were present in both the pellet and supernatant fractions, with higher signals in the pellet fraction. mCherry–HYL1 was also present in the pellet fraction, albeit with a much lower signal compared with that in the supernatant. After pre-miR172b cleavage, nearly all DCL1–GFP and BFP–SE were shifted into the pellet (Fig. 4a and Extended Data Fig. 7a). Consistently, the formation of BFP–SE droplets and incorporation of DCL1–GFP into the droplets were enhanced in the presence of Mg2+ (Fig. 4b). Importantly, by-products of pre-miR172b cleavage were mostly detected in the pellet fraction (Fig. 4a and Extended Data Fig. 7a). These results suggest that the in vitro reconstituted D-bodies are sites where miRNA processing takes place. Surprisingly, the majority of miR172b/* duplexes were detected in the supernatant fraction (Fig. 4a and Extended Data Fig. 7a). Unlike SE and DCL1, the amount of HYL1 present in the pellet and the intensity of the mCherry–HYL1 signal within the droplets decreased in the presence of Mg2+ (Fig. 4a,b and Extended Data Fig. 7a). This was further supported by the fact that the interaction between SE and HYL1 was reduced in the presence of Mg2+ or DCL1 (Fig. 4c,d and Extended Data Fig. 7b,c).
a, Images (left) and quantification (right) of the distribution of pre-miR172b, miR172b/*, BFP–SE, DCL1–GFP and mCherry–HYL1 in pelleted droplet (P) and supernatant (S) before and after pre-miRNA cleavage. n = 3 independent experiments. P−Mg2+ versus +Mg2+for mCherry–HYL1 = 0.0110. b, Images (left) and quantification (right) showing the incorporation of BFP–SE, DCL1–GFP and mCherry–HYL1 in droplets without or with Mg2+. Scale bar, 5 μm. n = 10 fields of view examined over 3 independent experiments. P−Mg2+ versus +Mg2+ for BFP–SE = 6.1 × 10−11, P−Mg2+ versus +Mg2+ for DCL1–GFP = 3.3 × 10−14, P−Mg2+ versus +Mg2+ for mCherry–HYL1 = 1.1 × 10−13. c, Pull-down images (left) and quantification (right) showing the interactions of SE–Flag with DCL1–GFP and HYL1 without or with Mg2+. n = 3 independent experiments. P−Mg2+ versus +Mg2+ for mCherry–HYL1 = 0.0485. d, Pull-down images (left) and quantification (right) showing the interactions of SE–Flag with DCL1–GFP and HYL1 in the absence or presence of DCL1–GFP. n = 3 independent experiments. P−DCL–GFP versus +DCL1–GFP for HYL1 = 0.0429. e, Images (left) and quantification (right) showing the incorporation of mCherry–HYL1 into BFP–SE droplets in the presence of pre-miR172b or miR172b/*. Scale bar, 5 μm. n = 5 fields of view examined over 3 independent experiments. Pcontrol versus pre-miR172b = 7.3 × 10−9, Ppre-miR172b versus miR172b/* = 3.6 × 10−6. f, Pull-down images (left) and quantification (right) showing the interactions of SE–Flag with DCL1–GFP and HYL1 in the presence of pre-miR172b or miR172b/*. n = 3 independent experiments. Pcontrol versus pre-miR172b for DCL1–GFP = 0.0019, Ppre-miR172b versus miR172b/* for DCL1–GFP = 0.0094, Pcontrol versus pre-miR172b for HYL1 = 0.0310, Ppre-miR172b versus miR172b/* for HYL1 = 0.0147. All data are expressed as the mean ± s.d., and statistical significance values were determined using two-tailed Student’s t-test; *P ≤ 0.05. Uncropped gels and blots for a, c, d and f and statistical source data for a–f are provided in the source data.
The release of HYL1 after pre-miRNA cleavage prompted us to test whether the incorporation of HYL1 into SE droplets partially depends on pre-miRNA. BFP–SE and mCherry–HYL1 were incubated with or without pre-miR172b or miR172b/* in the absence of Mg2+. The addition of pre-miR172b, but not miR172b/*, increased the amount of mCherry–HYL1 within BFP–SE droplets (Fig. 4e and Extended Data Fig. 7d). We further examined the effect of pre-miRNA on the HYL1–SE interaction. SE–Flag, HYL1 and DCL1–GFP were incubated with or without pre-miR172b or miR172b/* in the absence of Mg2+. The addition of pre-miR172b increased the interaction between HYL1 and SE–Flag (Fig. 4f and Extended Data Fig. 7e). These results indicate that the HYL1–SE interaction and incorporation of HYL1 into SE droplets are enhanced by pre-miRNA. This could be an explanation for the release of HYL1 from SE droplets after pre-miRNA cleavage.
The concomitant release of miR172b/* and HYL1 from the droplets raised the hypothesis that HYL1 facilitates the release of miR172b/* from D-bodies when pre-miRNA processing is accomplished. To test this, BFP–SE, DCL1–GFP and pre-miR172b were incubated with or without HYL1 in the presence of Mg2+. Indeed, more miR172b/* duplexes were detected in the supernatant when HYL1 was added (Fig. 5a and Extended Data Fig. 7f). HYL1 bound miR172b/*, as revealed by electrophoretic mobility shift assays (EMSAs) (Extended Data Fig. 7g), as previously reported34. We next tested whether HYL1 binds miRNA/* duplexes processed from pre-miRNAs in D-bodies. BFP–SE, DCL1–GFP and pre-miR172b were incubated with glutathione S-transferase (GST) or GST–HYL1 in the presence of Mg2+. GST–HYL1 but not GST was able to pull down miR172b/* (Fig. 5b and Extended Data Fig. 7h). These results suggest that HYL1 binds miRNA/* duplexes and facilitates their release from D-bodies.
a, Images (left) and quantification (right) of the distribution of pre-miR172b, miR172/* duplex, BFP–SE, DCL1–GFP and mCherry–HYL1 in pelleted droplet (P) and supernatant (S) fractions after pre-miRNA cleavage in the absence or presence of mCherry–HYL1. Data are expressed as the mean ± s.d. (n = 3 independent experiments). Statistical significance was determined using two-tailed Student’s t-test. *P ≤ 0.05 (P−HYL1 versus +HYL1 for P = 0.0119, P−HYL1 versus +HYL1 for S = 0.0100). b, Pull-down results showing the interaction of GST–HYL1 with miR172b/*. Data are representative of three independent experiments. c, A model for miRNA processing featuring D-body formation via phase separation. D-bodies, where SE, DCL1, HYL1 and pri/pre-miRNAs concentrate, form via phase separation driven by the N-terminal IDR of SE (i). miRNA/* duplexes are processed from pri/pre-miRNAs in D-bodies (ii) and released from D-bodies (iii), which is promoted by HYL1. Uncropped gels and blots for a and b and statistical source data for a are provided in the source data.
Our findings indicate that D-bodies, which have long been recognized to orchestrate miRNA processing, assemble via phase separation. SE, which has been proposed to have a scaffolding function35, forms phase-separated droplets to organize D-bodies and concentrate processing factors and pri/pre-miRNA substrates. We identified SE∆IDR1, which loses the ability to phase separate and then complemented SE∆IDR1 with the LCD of FUS to afford SE∆IDR1 the ability to phase separate. We found that SE∆IDR1 was unable to drive D-body formation and promote miRNA processing, while LCD–SE∆IDR1, like full-length SE, was able to do so both in vitro and in vivo. Our study establishes a causal link between phase separation and miRNA processing not only in test tubes but also inside living cells. Furthermore, our findings show that more DCL1, SE and pre-miRNAs enter D-bodies after miRNA processing, whereas the processed products, miRNA/* duplexes, are released from D-bodies. This suggests that miRNA processing in D-bodies may involve a feed-forward mechanism for higher efficiency (Fig. 5c).
pri-miRNAs are processed co-transcriptionally36, and DCL1 and HYL1 bind to MIR loci36,37. These suggest that D-bodies might be associated with chromatin. A previous study21 has shown that SE also binds to some MIR loci. We therefore hypothesize that SE binds to chromatin and phase separates to concentrate other D-body components for miRNA processing. There are often one to four D-bodies in each nucleus2,17. This raises the question of how pri-miRNAs, which are transcribed from MIR loci that are dispersed in different chromosomes, are co-transcriptionally processed in D-bodies. One possibility could be that MIR loci are spatially clustered near D-bodies through phase separation of SE. Further investigations are needed to dissect the steps of D-body formation in the context of coupled pri-miRNA transcription and processing.
HYL1 exits D-bodies after miRNA processing and facilitates the exit of miRNA/* duplexes, which is consistent with previous findings that HYL1 participates in guide strand selection for AGO1 loading38. The assembly and function of human miRISC depend on phase separation mediated by AGO2 and TNRC6B39. Future investigations are warranted to further explore whether AGO1 is associated with D-bodies to accept miRNA/* duplexes or whether miRNA/* duplexes enter another phase-separated condensate in plants for miRNA loading and function.
Phase separation is clearly a regulated process. For cellular bodies formed via phase separation, their number, volume and composition, and their assembly and disassembly are all regulated by temperature, pH, protein post-translational modifications, interaction with nucleic acids and many other mechanisms. Thus, D-body formation via SE phase separation may enable miRNA processing, which is regulated by environmental factors40, to be under more complex and sophisticated regulation. It is important in the future to identify the environmental cues and mechanisms that regulate SE phase separation and D-body dynamics.
The orthologue of SE in fly and mammals, Ars2, also participates in miRNA biogenesis41,42. It will be very interesting to investigate whether such mechanism is conserved in animals. Besides its role in miRNA processing, SE regulates pre-mRNA splicing and transcription19,20,21,22. Whether phase separation of SE is involved in these processes awaits future investigation.
Methods
Plant materials
The se-1 (CS3257) mutant30 was obtained from the Arabidopsis Biological Resource Center. The pHYL1::HYL1–YFP and pDCL1::DCL1–YFP transgenic plants have been previously described2. Other plant materials, including 35S::YFP–SE transgenic plants, pHYL1::HYL1–YFP se-1 plants, pHYL1::HYL1–YFP se-1 plants complemented with pSE::mCherry–SE, pSE::mCherry–SE∆IDR1 or pSE::mCherry–LCD–SE∆IDR1, and se-1 plants complemented with pSE::YFP–SE, pSE::YFP–SE∆IDR1 or pSE::YFP–LCD–SE∆IDR1, were generated in the laboratory. All plants were grown under long photoperiod conditions (16 h light, 22 °C/8 h dark, 18 °C). Two-week-old seedlings were collected for all RNA, protein and microscopy experiments.
Cloning
The SE complementary DNA sequence was amplified and cloned into the pMD19T (Takara, 6013) vector by TA-cloning to generate the pMD19T-SE construct. Inverse PCR was performed to amplify the entire pMD19T-SE construct except the IDR1 region. After Dpn I digestion, the PCR products were phosphorylated and ligated to generate the pMD19T-SE∆IDR1 construct. The sequence of FUS–LCD was amplified and inserted into the pMD19T-SE∆IDR1 vector using a ClonExpress II One Step Cloning kit (Vazyme, C112-02) to generate pMD19T-LCD–SE∆IDR1 constructs.
The sequences of wild-type SE (or its variants) were amplified and inserted into the pET28A-6×His-Flag vector (a modified pET28A vector with a carboxy-terminal Flag tag), the pRSFduet-6×His-BFP vector (a modified pRSFduet vector with an N-terminal BFP) and the pET11-6×His-MBP vector (a modified pET11 vector with a solubility tag, MBP), generating 6×His-SE–Flag, 6×His-BFP–SE (or its variants) and 6×His-MBP–SE (or its variants) constructs, respectively.
The 35S::DCL1–YFP, pDCL1::DCL1–YFP, 35S::HYL1–YFP, pHYL1::HYL1–YFP constructs have been previously described2,43. The sequences of wild-type SE and its variants were amplified and inserted into the pCambia1300-35S-YFP-N1 vector2 to generate 35S::YFP–SE, 35S::YFP–SE∆IDR1 and 35S::YFP–LCD–SE∆IDR1 constructs.
The approximately 1.8-kb promoter of SE was amplified and inserted into the pCambia1300-35S-YFP vector to generate the pCambia1300-pSE-YFP construct. The sequences of SE and its variants were amplified and inserted into the pCambia1300-pSE-YFP vector to generate pSE::YFP–SE, pSE::YFP–SE∆IDR1 and pSE::YFP–LCD–SE∆IDR1 constructs. The promoter of SE was amplified and inserted into the pCambia2300-35S-3×Flag vector (a modified pCambia2300 vector with a 35S promoter followed by an N-terminal 3×Flag tag) to generate the pCambia2300-pSE-3×Flag construct. The sequence of mCherry was amplified and inserted into the pCambia2300-pSE-3×Flag vector to generate the pCambia2300-pSE-mCherry vector. The sequences of SE and its variants were amplified and inserted into the pCambia2300-pSE-mCherry vector to generate pSE::mCherry–SE, pSE::mCherry–SE∆IDR1 and pSE:: mCherry–LCD–SE∆IDR1 constructs.
To generate 6×His-GB1–HYL1, 6×His-mCherry–HYL1 and GST–HYL1 constructs, the HYL1 complementary DNA sequence was amplified and inserted into the pRSFduet-6×His-GB1, pRSFduet-6×His-mCherry and pGEX-6P-1 vectors.
To generate the pFASTBac-2×Strep-DCL1–GFP construct, a GFP fragment was first released from the pET11-6×His-GFP vector and inserted into the pFASTBac-2×Strep-MCS vector (a modified pFASTBac vector with an N-terminal 2×Strep tag followed by a MCS) to generate the pFASTBac-2×Strep-GFP vector by ligation using T4 DNA ligase. Then the DCL1 complementary DNA sequence was amplified and inserted into pFASTBac-2×Strep-GFP to generate pFASTBac-2×Strep-DCL1–GFP. To generate the pFASTBac-2×Strep-DCL1 construct, the DCL1 complementary DNA sequence was amplified and inserted into the pFASTBac-2×Strep-MCS vector.
The sequences of the oligonucleotides are provided in Supplementary Table 1.
Preparation of recombinant proteins
DCL1 and DCL1–GFP were expressed in sf9 insect cells using the Bac-to-Bac Baculovirus Expression System (Invitrogen, 10359-016). The pFASTBAC-Strep-DCL1 and pFASTBAC-Strep-DCL1–GFP constructs were transformed into DH10Bac cells to generate Strep–DCL1 and Strep–DCL1–GFP bacmids. The bacmids were then transfected into sf9 insect cells to generate recombinant baculovirus according to the manufacturer’s instructions. P1 virus was added to sf9 cells for virus propagation and protein expression. Infected cells were collected 72 h later and suspended in ice-cold lysis buffer (100 mM Tris-HCl pH 8.0, 150 mM NaCl, 1% Triton X-100, 1 mM dithiothreitol (DTT), 1 mM phenylmethylsulfonyl fluoride (PMSF) and 1× protease inhibitor cocktail). The cell suspension was sonicated and centrifuged at 17,000 × g for 1 h. The supernatant was loaded onto a column packed with Strep-Tactin Sepharose (IBA Life Science, 2-1201-010). After washing in washing buffer (100 mM Tris-HCl pH 8.0, 500 mM NaCl, 1 mM DTT and 1 mM PMSF), DCL1 and DCL1–GFP proteins were eluted with elution buffer (100 mM Tris-HCl pH 8.0, 150 mM NaCl, 1 mM DTT, 5 mM desthiobiotin and 1× proteinase inhibitor cocktail). Proteins were concentrated and flowed through Superdex 200 Increase size exclusion columns (GE Healthcare, 28-9909-44), which were first equilibrated with gel filtration buffer (40 mM Tris-HCl pH 7.4, 250 mM NaCl and 1 mM DTT). The peak fractions were collected.
For expression and purification of SE–Flag, BFP–SE, BFP–SE_IDR1, MBP–SE and their variants, the corresponding constructs were transformed into Escherichia coli BL21 (DE3) cells. Pre-cultured cells were grown at 37 °C to reach an optical density at 600 nm of 0.6. Protein expression was induced by the addition of 0.5 mM isopropyl β-D-1-thiogalactopyranoside. Cells were grown overnight at 20 °C. Cells were collected and suspended in lysis buffer (40 mM Tris-HCl pH 8.0, 500 mM NaCl, 10% glycerol and 1 mM PMSF). The suspension was sonicated and centrifuged at 17,000 × g for 1 h. The supernatant was flowed through a column packed with Ni-NTA. After washing in washing buffer (40 mM Tris-HCl pH 8.0, 500 mM NaCl and 40 mM imidazole), proteins were eluted with elution buffer (40 mM Tris-HCl pH 8.0, 500 mM NaCl and 500 mM imidazole). Proteins were concentrated and the peak fractions were collected.
HYL1 and mCherry–HYL1 were expressed and purified essentially as described above except that 6×His-GB1–HYL1 protein was treated with PreScission Protease to cleave the 6×His-GB1 tag and that the gel filtration buffer was adjusted with 150 mM of NaCl. GST–HYL1 was expressed as described above, purified with glutathione sepharose 4B agarose beads (GE Healthcare, 17-0756-01) and eluted with elution buffer (40 mM Tris-HCl pH 8.0, 150 mM NaCl and 20 mM glutathione reduced). Proteins were concentrated and the peak fractions were collected.
All proteins were quantified and aliquoted for storage at −80 °C.
In vitro transcription and labelling of RNAs
Label-free pri-miR172b or pre-miR172b was transcribed from PCR products containing the T7 promoter and pri-miR172b or pre-miR172b sequences using RiboMAX Large Scale RNA Production Systems (Promega, P1300) according to the manufacturer’s instructions. Briefly, template DNA, 5 × T7 Enzyme mix, T7 enzyme, 100 mM ATP/GTP/CTP/UTP and RNase inhibitor were mixed. The reaction was allowed to proceed for 2 h at 37 °C. Cy5 internally labelled pri-miR172b or pre-miR172b was transcribed as described above with the following modifications: 10 mM Cy5–UTP (Enzo Life Science) was added and the amount of UTP added was reduced by 50%. After in vitro transcription, RNAs were gel-purified and extracted with phenol–chloroform, precipitated with isopropanol, washed once with 75% ethanol and resuspended in DEPC-treated water. Dissolved RNAs were folded by heating to 95 °C for 3 min in annealing buffer (40 mM Tris-HCl pH 7.4 and 50 mM KCl) and gradually cooled down to room temperature. To generate 32P-labelled miR172b/*, synthetic miR172b was mixed with 10× reaction buffer, [γ-32P]-ATP (PerkinElmer) and T4 polynucleotide kinase (New England Biolabs). The reaction was allowed to proceed for 1 h at 37 °C. Labelled miR172b was purified and mixed with an equal amount of synthetic miR172b* in annealing buffer. The mixture was heated at 95 °C for 3 min and cooled down to room temperature for RNA annealing.
In vitro droplet assay
Proteins and RNAs were diluted to the desired concentrations using 40 mM Tris-HCl, pH 7.4. The final concentration of NaCl was 50 mM unless specified. Thoroughly mixed reactions were pipetted into a 384-well plate. After 1 h of incubation at room temperature, droplets in the wells were observed by confocal microscopy.
Confocal microscopy
For observation of droplets formed in vitro, samples in the 384-well plate were observed under a Zeiss LSM780 microscope using a ×63 oil-immersion objective. BFP, GFP, mCherry and Cy5 were excited at 405 nm, 488 nm, 543 nm or 633 nm, respectively, and detected at 410–530 nm, 490–579 nm, 579–650 nm or 638–759 nm, respectively. For time-lapse microscopy of BFP–SE droplet fusion, samples in the 384-well plate were observed as described above and images were acquired every 1 s for 5 min.
For observation of D-bodies in Arabidopsis, root tip cells of 2-week-old transgenic plants were observed under a Zeiss LSM880 confocal microscope using a ×100 oil-immersion objective and the airyscan detector. YFP was excited at 514 nm and detected at 519–620 nm. For 1,6-hexanediol treatment, 10% 1,6-hexanediol was directly added onto the glass slide. For observation of D-bodies formed in N. benthamiana, N. benthamiana leaves were infiltrated with Agrobacteria containing a construct that expresses 35S::DCL1–YFP, 35S::HYL1–YFP, 35S::YFP–SE, pDCL1::DCL1–FP or pHYL1::HYL1–YFP and observed as described above 48 h after infiltration. For time-lapse microscopy of YFP–SE nuclear body fusion, images were recorded every 1 s for 15 min. All images were acquired using ZEN software.
Quantification of droplet fluorescence signals
To quantify fluorescence signals within droplets, droplets in each image were segmented as previously described44 using Fiji/ImageJ. Briefly, droplets with a signal threshold that was three standard deviations above the mean fluorescence signal of the image, with the number of pixels ≥20, and with a circularity ≥0.8 were segmented. The mean fluorescence intensities of the droplets in each channel were calculated using Fiji/ImageJ. The mean fluorescence intensities within the droplets (C-in) and in the bulk (C-out) in each channel were calculated using the scikit-image package. The relative fluorescence intensity enrichment was calculated as (C-in)/(C-out).
FRAP assay
FRAP of DCL1–YFP and HYL1–YFP bodies in Arabidopsis root tip cells and DCL1–YFP, HYL1–YFP and YFP–SE bodies in N. benthamiana leaf epidermal cells was performed on a Zeiss LSM780 microscope using a ×40 objective. Bodies were bleached using a laser intensity of 100% at 514 nm with 100 iterations. Images were acquired using ZEN software. FRAP of YFP–SE bodies in Arabidopsis root tip cells was performed on a Nikon A1R HD25 microscope using a ×100 oil objective. YFP–SE bodies were bleached using a laser intensity of 5% at 514 nm with 3 loops. Fluorescence recovery was recorded every 1 s for 70 s after bleaching. Images were acquired using NIS-Element AR software. FRAP of BFP–SE and BFP–SE_IDR1 droplets in the 384-well plate was performed on a Zeiss LSM780 microscope using a ×63 oil-immersion objective. The central region of a BFP–SE or BFP–SE_IDR1 droplet was bleached using a laser intensity of 50% at 405 nm with 20 iterations. Fluorescence recovery was recorded every 1 s for 400 s after bleaching. Images were acquired using ZEN software. Analyses of the fluorescence intensity of bleached region, reference region and background region were carried out using Fiji/ImageJ, and recovery curves were drawn using the web-based tool easyFRAP (http://easyfrap.vmnet.upatras.gr).
In vitro dicing activity assay
For the end-point assay, 0.05 μM DCL1–GFP, 0.1 μM mCherry–HYL1, 0.25 μM Cy5 internally labelled pre-miR172b and 0–0.75 μM BFP–SE or BFP–SE variants were mixed in enzyme activity buffer (20 mM Tris-HCl pH 7.4, 10 mM NaCl, 2 mM ATP, 5 mM MgCl2 and 1 U per μl RNase inhibitor). The reactions lasted for 1 h at room temperature and were stopped by the addition of high-salt buffer (40 mM Tris-HCl pH 7.4 and 500 mM NaCl). RNAs were extracted with phenol–chloroform and precipitated by isopropanol supplemented with glycogen. RNAs were dissolved in 1× TBE-urea loading buffer (Bio-Rad) without xylene cyanol FF, heated at 95 °C for 10 min and then chilled on ice. RNAs were resolved on denaturing 15% polyacrylamide gels, and Cy5 signals were detected using Typhoon (GE Healthcare). For the time-course assay, 0.1 μM DCL1–GFP, 0.1 μM mCherry–HYL1, 0.1 μM Cy5 internally labelled pre-miR172b and 0–0.75 μM BFP–SE or 0.75 μM BFP–SE variants were mixed in enzyme activity buffer to make 240-μl reactions. At each time point, a 20-μl aliquot was taken out and mixed with 300 μl of high-salt buffer to stop the reaction. RNAs were extracted and resolved as described above, and Cy5 signals were detected. After quantification using ImageJ, data were plotted and fit to the equation S = (a − b)exp(−kobsdt) + b, where S is the fraction of pre-miR172b cleaved at each time point, a is the fraction of pre-miR172b cleaved at the beginning of the reaction, b is the fraction of pre-miR172b cleaved at the reaction plateau (t → ∞), and kobsd is the observed rate constant. Initial processing rates were determined by linear regression (from 0 to 5 min). Plots and fitting by exponential equation or linear regression were performed using GraphPad prism.
EMSA
For detection of the interactions of SE and SEΔIDR1 with pri-miRNA, MBP, MBP–SE or MBP–SEΔIDR1 was incubated with Cy5 internally labelled pri-miR172b in binding buffer (100 mM Tris-HCl pH 7.4, 100 mM MgCl2, 200 mM KCl, 2 mM DTT, 10% glycerol, 1% NP-40 and 1 U per μl RNase inhibitor) for 20 min at room temperature. The RNA–protein complexes were resolved on a native 4% polyacrylamide gel, and Cy5 signals were detected. For detection of the interaction of HYL1 with miRNA/* duplexes, GST or GST–HYL1 was incubated with 32P-5′-end-labelled miR172b/* in binding buffer for 20 min at room temperature. The RNA–protein complexes were resolved on a native 15% polyacrylamide gel, and 32P signals were detected with a phosphor imaging plate (GE Healthcare).
Droplet sedimentation assay
A combination of 0.05 μM DCL1–GFP, 0.1 μM mCherry–HYL1, 0.25 μM Cy5 internally labelled pre-miR172b and 1 μM BFP–SE was mixed in enzyme activity buffer (20 mM Tris-HCl pH 7.4, 10 mM NaCl, 2 mM ATP, 5 mM MgCl2, 1 U per μl RNase inhibitor and 1× proteinase inhibitor cocktail) to make 100-μl reactions. As specified, the reactions were also carried out in the absence of MgCl2 or mCherry–HYL1. For protein distribution analyses, a 20-μl aliquot was saved as the total fraction. Another 20-μl aliquot was centrifuged at 14,000 × g for 5 min. The supernatant and the pellet fractions were carefully separated. The total, supernatant and pellet fractions were subjected to western blot analyses. For RNA distribution analyses, RNAs in the total, supernatant and pellet fractions were extracted and resolved on denaturing 15% polyacrylamide gels, and Cy5 signals were detected. For detection of droplet formation, a 20-μl aliquot was pipetted into a 384-well plate and observed by confocal microscopy as described above.
Pull-down assay
To detect the interactions of SE and SE∆IDR1 with HYL1 and DCL1, 1 μM mCherry–HYL1 or 0.1 μM Strep–DCL1–GFP was incubated with 1 μM MBP, MBP–SE or MBP–SE∆IDR1 in reaction buffer A (40 mM Tris-HCl pH 7.4, 200 mM NaCl, 0.1% NP-40 and 1× proteinase inhibitor cocktail) for 30 min at 4 °C with rotation. Pre-blocked amylose resin beads (NEB, E8021S) were added and incubated for 2 h at 4 °C with rotation. After washing in washing buffer (40 mM Tris-HCl pH 7.4, 200 mM NaCl and 0.05% NP-40), the beads were suspended in 2× SDS loading buffer and boiled. Proteins pulled down were detected by western blotting.
To detect SE–HYL1 and SE–DCL1 interactions after miRNA processing, 0.5 μM Strep–DCL1–GFP, 1 μM HYL1, 0.5 μM pre-miR172b and 1 μM SE–Flag were mixed in reaction buffer B (40 mM Tris-HCl pH 7.4, 75 mM NaCl, 5 mM MgCl2, 1 U per μl RNase inhibitor and 1× proteinase inhibitor cocktail). As specified, the reactions were also carried out in the absence of MgCl2 or Strep–DCL1–GFP. The reactions were allowed to proceed for 30 min on ice. Anti-Flag agarose beads (Roche, A2220) were added and incubated for 2 h at 4 °C with rotation. The beads were washed with washing buffer (40 mM Tris-HCl pH 7.4, 200 mM NaCl and 0.05% NP-40). Strep–DCL1–GFP, SE–Flag and HYL1 pulled down were detected by western blotting.
To detect the dependence of SE–HYL1 and SE–DCL1 interactions on pre-miRNA and miRNA/* duplexes, 0.1 μM Strep–DCL1–GFP, 1 μM mCherry–HYL1 and 1 μM SE–Flag were mixed without RNA or with 0.5 μM pre-miRNA or miRNA/* duplex in reaction buffer C (40 mM Tris–HCl pH 7.4, 200 mM NaCl and 0.05% NP-40). The reactions were allowed to proceed for 30 min on ice. Pull-down assays were performed as described above. Strep–DCL1–GFP, SE–Flag and mCherry–HYL1 pulled down were detected by western blotting.
To detect the interaction of HYL1 with miRNA/* duplex processed from pre-miRNA, 0.25 μM Cy5 internally labelled pre-miR172b, 0.1 μM Strep–DCL1–GFP and 1 μM BFP–SE were mixed in reaction buffer D (40 mM Tris-HCl pH 7.4, 75 mM NaCl, 5 mM MgCl2, 10 mM DTT, 10% glycerol, 1 U per μl RNase inhibitor and 1× proteinase inhibitor cocktail). The reactions were allowed to proceed for 30 min at room temperature and 2 μM GST or GST–HYL1 was then added. Glutathione sepharose 4B agarose beads were added and incubated for 1 h at room temperature with rotation. The beads were washed three times with washing buffer (40 mM Tris-HCl pH 7.4, 200 mM NaCl and 0.05% NP-40). GST and GST–HYL1 pulled down were detected by western blotting. RNAs pulled down were resolved on denaturing 15% polyacrylamide gels, and Cy5 signals were detected.
Western blot analysis
Proteins were separated by 4–20% gradient SDS–PAGE and transferred onto nitrocellulose membranes (Amersham, 10600003). Antibodies against Strep (Biodragon, B1195), MBP (Transgene, HT701-01), HYL1 (homemade)36, SE (Agrisera, AS09532A), GST (Transgene, HT601), GFP (Roche, 11814460001), tubulin (Sigma, T5168) and actin (Sangon, D191048) were used as primary antibodies. After incubation with primary antibodies, the blots were incubated with horseradish-peroxidase-conjugated anti-mouse secondary antibody (Sigma, A4416) or anti-rabbit secondary antibody (Sigma, A0545). After the addition of ECL prime western blot detection reagent (Amersham, RPN2232), chemiluminescence was detected using Image Lab (Bio-Rad). We made 1:2,000 dilutions for all primary antibodies and 1:4,000 dilutions for all secondary antibodies.
Quantitative PCR with reverse transcription
Total RNA was extracted using an Eastep Super Total RNA Extraction kit (Promega, LS1040) and reversely transcribed by M-MLV reverse transcriptase (Invitrogen, 28025013) using oligo(dT) primers. Quantitative PCR (qPCR) was performed using SYBR Premix EX Taq (Takara, RR420A) on an ABI7500 Fast Real-Time PCR system (Applied Biosystems). qPCR data were normalized against GAPDH. The sequences of the primers are provided in Supplementary Table 1.
Small RNA extraction and northern blotting
Total RNA was purified by TRIzol reagent. Large RNAs were selectively precipitated with 5% PEG8000 and 0.5 M NaCl. Small RNAs were recovered from the supernatant by ethanol precipitation. Small RNAs were separated on denaturing 15% polyacrylamide gels and transferred onto Hybond-N+ membranes (GE Healthcare, RPN303B). Detection of small RNAs using digoxigenin (DIG)-labelled probes was performed as previously described45. Briefly, membranes were ultraviolet crosslinked, hybridized to 3′-DIG-labelled oligonucleotide probes and then incubated with anti-DIG-AP (Roche, 11093274910; 1:2,000 dilution). The chemiluminescent substrate CDP-Star (Roche, 12041677001) was added dropwise onto membranes in darkness. Then, chemiluminescence was detected using Image Lab (Bio-Rad). The sequences of DIG-labelled probes are provided in Supplementary Table 1.
Statistics and reproducibility
All experiments were independently repeated more than three times with similar results obtained. No data were excluded from our studies. Statistical analyses were performed in Excel (Microsoft) using a two-tailed Student’s t-test. All statistical data show the mean ± s.d. of at least three biologically independent experiments or samples. A P value below 0.05 was considered significant.
Reporting Summary
Further information on research design is available in the Nature Research Reporting Summary linked to this article.
Data availability
All data supporting the findings of this study are available from the corresponding author upon reasonable request. Source data are provided with this paper.
References
Song, X., Li, Y., Cao, X. & Qi, Y. MicroRNAs and their regulatory roles in plant–environment interactions. Annu. Rev. Plant Biol. 70, 489–525 (2019).
Fang, Y. & Spector, D. L. Identification of nuclear dicing bodies containing proteins for microRNA biogenesis in living Arabidopsis plants. Curr. Biol. 17, 818–823 (2007).
Banani, S. F., Lee, H. O., Hyman, A. A. & Rosen, M. K. Biomolecular condensates: organizers of cellular biochemistry. Nat. Rev. Mol. Cell Biol. 18, 285–298 (2017).
Shin, Y. & Brangwynne, C. P. Liquid phase condensation in cell physiology and disease. Science 357, eaaf4382 (2017).
Wright, P. E. & Dyson, H. J. Intrinsically disordered proteins in cellular signalling and regulation. Nat. Rev. Mol. Cell Biol. 16, 18–29 (2015).
Jain, A. & Vale, R. D. RNA phase transitions in repeat expansion disorders. Nature 546, 243–247 (2017).
Molliex, A. et al. Phase separation by low complexity domains promotes stress granule assembly and drives pathological fibrillization. Cell 163, 123–133 (2015).
Tiwary, A. K. & Zheng, Y. Protein phase separation in mitosis. Curr. Opin. Cell Biol. 60, 92–98 (2019).
Chong, P. A. & Forman-Kay, J. D. Liquid–liquid phase separation in cellular signaling systems. Curr. Opin. Struct. Biol. 41, 180–186 (2016).
Hnisz, D., Shrinivas, K., Young, R. A., Chakraborty, A. K. & Sharp, P. A. A phase separation model for transcriptional control. Cell 169, 13–23 (2017).
Gibson, B. A. et al. Organization of chromatin by intrinsic and regulated phase separation. Cell 179, 470–484.e21 (2019).
Xu, L. et al. An expression atlas of miRNAs in Arabidopsis thaliana. Sci. China Life Sci. 61, 178–189 (2018).
Fang, X. & Qi, Y. RNAi in plants: an argonaute-centered view. Plant Cell 28, 272–285 (2016).
Dong, Z., Han, M. H. & Fedoroff, N. The RNA-binding proteins HYL1 and SE promote accurate in vitro processing of pri-miRNA by DCL1. Proc. Natl Acad. Sci. USA 105, 9970–9975 (2008).
Wang, Z. et al. SWI2/SNF2 ATPase CHR2 remodels pri-miRNAs via Serrate to impede miRNA production. Nature 557, 516–521 (2018).
Yu, Y., Jia, T. & Chen, X. The ‘how’ and ‘where’ of plant microRNAs. N. Phytol. 216, 1002–1017 (2017).
Song, L., Han, M. H., Lesicka, J. & Fedoroff, N. Arabidopsis primary microRNA processing proteins HYL1 and DCL1 define a nuclear body distinct from the Cajal body. Proc. Natl Acad. Sci. USA 104, 5437–5442 (2007).
Kroschwald, S., Maharana, S. & Simon, A. Hexanediol: a chemical probe to investigate the material properties of membrane-less compartments. Matters 3, e201702000010 (2017).
Laubinger, S. et al. Dual roles of the nuclear cap-binding complex and SERRATE in pre-mRNA splicing and microRNA processing in Arabidopsis thaliana. Proc. Natl Acad. Sci. USA 105, 8795–8800 (2008).
Ma, Z. et al. Arabidopsis Serrate coordinates histone methyltransferases ATXR5/6 and RNA processing factor RDR6 to regulate transposon expression. Dev. Cell 45, 769–784.e6 (2018).
Speth, C. et al. Arabidopsis RNA processing factor SERRATE regulates the transcription of intronless genes. eLife 7, e37078 (2018).
Raczynska, K. D. et al. The SERRATE protein is involved in alternative splicing in Arabidopsis thaliana. Nucleic Acids Res. 42, 1224–1244 (2014).
Brangwynne, C. P., Tompa, P. & Pappu, R. V. Polymer physics of intracellular phase transitions. Nat. Phys. 11, 899–904 (2015).
Xue, B., Dunbrack, R. L., Williams, R. W., Dunker, A. K. & Uversky, V. N. PONDR-FIT: a meta-predictor of intrinsically disordered amino acids. Biochim. Biophys. Acta 1804, 996–1010 (2010).
Burke, K. A., Janke, A. M., Rhine, C. L. & Fawzi, N. L. Residue-by-residue view of in vitro FUS granules that bind the C-terminal domain of RNA polymerase II. Mol. Cell 60, 231–241 (2015).
Lin, Y., Protter, D. S., Rosen, M. K. & Parker, R. Formation and maturation of phase-separated liquid droplets by RNA-binding proteins. Mol. Cell 60, 208–219 (2015).
Kato, M. et al. Cell-free formation of RNA granules: low complexity sequence domains form dynamic fibers within hydrogels. Cell 149, 753–767 (2012).
Han, T. W. et al. Cell-free formation of RNA granules: bound RNAs identify features and components of cellular assemblies. Cell 149, 768–779 (2012).
Patel, A. et al. A liquid-to-solid phase transition of the ALS protein FUS accelerated by disease mutation. Cell 162, 1066–1077 (2015).
Grigg, S. P., Canales, C., Hay, A. & Tsiantis, M. SERRATE coordinates shoot meristem function and leaf axial patterning in Arabidopsis. Nature 437, 1022–1026 (2005).
Liu, Q., Shi, L. & Fang, Y. Dicing bodies. Plant Physiol. 158, 61–66 (2012).
Provost, P. et al. Ribonuclease activity and RNA binding of recombinant human Dicer. EMBO J. 21, 5864–5874 (2002).
Qi, Y., Denli, A. M. & Hannon, G. J. Biochemical specialization within Arabidopsis RNA silencing pathways. Mol. Cell 19, 421–428 (2005).
Yang, S. W. et al. Structure of Arabidopsis HYPONASTIC LEAVES1 and its molecular implications for miRNA processing. Structure 18, 594–605 (2010).
Machida, S., Chen, H. Y. & Adam Yuan, Y. Molecular insights into miRNA processing by Arabidopsis thaliana SERRATE. Nucleic Acids Res. 39, 7828–7836 (2011).
Fang, X., Cui, Y., Li, Y. & Qi, Y. Transcription and processing of primary microRNAs are coupled by Elongator complex in Arabidopsis. Nat. Plants 1, 15075 (2015).
Wang, S. et al. The PROTEIN PHOSPHATASE4 complex promotes transcription and processing of primary microRNAs in Arabidopsis. Plant Cell 31, 486–501 (2019).
Eamens, A. L., Smith, N. A., Curtin, S. J., Wang, M. B. & Waterhouse, P. M. The Arabidopsis thaliana double-stranded RNA binding protein DRB1 directs guide strand selection from microRNA duplexes. RNA 15, 2219–2235 (2009).
Sheu-Gruttadauria, J. & MacRae, I. J. Phase transitions in the assembly and function of human miRISC. Cell 173, 946 (2018).
Re, D. A. et al. Alternative use of miRNA-biogenesis co-factors in plants at low temperatures. Development 146, dev172932 (2019).
Gruber, J. J. et al. Ars2 links the nuclear cap-binding complex to RNA interference and cell proliferation. Cell 138, 328–339 (2009).
Sabin, L. R. et al. Ars2 regulates both miRNA- and siRNA-dependent silencing and suppresses RNA virus infection in Drosophila. Cell 138, 340–351 (2009).
Sun, Z. F. et al. Coordinated regulation of Arabidopsis microRNA biogenesis and red light signaling through Dicer-like 1 and phytochrome-interacting factor 4. PLoS Genet. 14, e1007247 (2018).
Guo, Y. E. et al. Pol II phosphorylation regulates a switch between transcriptional and splicing condensates. Nature 572, 543–548 (2019).
Tomassi, A. H., Gagliardi, D., Cambiagno, D. A. & Manavella, P. A. Nonradioactive detection of small RNAs using digoxigenin-labeled probes. Methods Mol. Biol. 1640, 199–210 (2017).
Acknowledgements
This work was supported by grants from the National Natural Science Foundation of China (grant number 31788103) and the National Key R&D Program of China (grants 2016YFA0500800 to Y.Q. and 2019YFA0508403 to P.L.). Y.Q. is a visiting investigator of the CAS Center for Excellence in Molecular Plant Sciences.
Author information
Authors and Affiliations
Contributions
The scientific concept was developed by Y.Q., D.X., M.C. and J.N., and L.W. executed the experiments. D.X., M.C., J.N., Y.L., X.F., P.L. and Y.Q. analysed the data. Y.L. and Y.Q. wrote the manuscript.
Corresponding author
Ethics declarations
Competing interests
The authors declare no competing interests.
Additional information
Peer review information Peer reviewer reports are available. Nature Cell Biology thanks Sascha Laubinger and the other, anonymous, reviewer(s) for their contribution to the peer review of this work.
Publisher’s note Springer Nature remains neutral with regard to jurisdictional claims in published maps and institutional affiliations.
Extended data
Extended Data Fig. 1 D-bodies are sensitive to 1,6-hexanediol.
a, Representative images from four biological replicates showing D-bodies in Arabidopsis root tip cells from the pHYL1::HYL1-YFP and pDCL1::DCL1-YFP transgenic plants before and after treatment with 10% 1,6-hexanediol for 90 sec. Scale bar, 5 μm. b, Percentages of nuclei with D-bodies before and after treatment with 10% 1,6-hexanediol. Data are expressed as mean ± SD (n = 4 independent experiments). Statistical significance was determined using a two-tailed Student’s t-test. *P ≤ 0.05 (Ppre-treatment vs post-treatment for DCL1-YFP = 0.00018, Ppre-treatment vs post-treatment for HYL1-YFP = 0.00033). c, Protein levels of HYL1-YFP before and after treatment with 10% 1,6-hexanediol as determined by western blotting. Data are representative of 3 independent experiments. d, Protein levels of DCL1-YFP and HYL1-YFP transiently expressed in N. benthamiana leaf epidermal cells under the control of 35S promoter or their native promoters as determined by western blotting. Data are representative of 3 independent experiments. e, FRAP of HYL1-YFP and DCL1-YFP transiently expressed in N. benthamiana leaf epidermal cells under the control of their native promoters. Data are representative of 10 nuclei for each protein. White arrows indicate the nuclear bodies that are bleached. Scale bars, 2 μm. f, FRAP recovery curves of HYL1-YFP and DCL1-YFP transiently expressed in N. benthamiana leaf epidermal cells under the control of their native promoters. Data are expressed as mean ± SD (n = 10 foci analysed in 3 independent experiments). Uncropped blots for c and d and statistical source data for b and f are provided in Source Data Extended Data Fig. 1.
Extended Data Fig. 2 SE phase separates into droplets in vitro.
a, Protein domain architectures of DCL1, HYL1 and SE and prediction of intrinsically disordered regions (IDRs) by PONDR (www.pondr.com). b, Schematic diagrams of DCL1, HYL1 and SE proteins with the indicated tags. c, Coomassie blue staining of DCL1, HYL1 and SE proteins with the indicated tags. Images are representative of 3 independent experiments. d, Images showing formation of droplets at different concentrations of BFP-SE, SE-BFP, mCherry-HYL1 and HYL1-mCherry. Scale bar, 5 μm. Data are representative of 3 independent experiments. e, Images showing formation of droplets at different concentrations of BFP-SE and NaCl. Scale bar, 5 μm. Data are representative of 3 independent experiments. Uncropped blots for c are provided in Source Data Extended Data Fig. 2.
Extended Data Fig. 3 The N-terminal IDR is required for phase separation of SE.
a, Schematic diagrams and Coomassie blue staining of BFP-tagged and MBP-tagged full-length SE protein, SE protein with the IDR1 domain deleted (SE∆IDR1) and BFP-tagged SE protein with the IDR1 domain replaced by the LCD of FUS (LCD-SE∆IDR1). Data are representative of 3 independent experiments. b, Electrophoretic Mobility Shift Assay (EMSA) results showing the binding of SE and SE∆IDR1 with pri-miR172b. Data are representative of 3 independent experiments. c, Pull-down results showing the interactions of SE and SE∆IDR1 with HYL1. Data are representative of 3 independent experiments. d, Pull-down results showing the interactions of SE and SE∆IDR1 with DCL1-GFP. Data are representative of 3 independent experiments. e, Images showing that BFP-SE_IDR1 forms droplets. Scale bar, 5 μm. Images are representative of 3 independent experiments. f, FRAP of BFP-SE_IDR1 droplets. Data are representative of 10 independent droplets. Scale bar, 0.5 μm. g, FRAP recovery curve of BFP-SE_IDR1 droplets. Data are expressed as mean ± SD (n = 10 droplets analysed in 3 independent experiments). Uncropped blots for a-d and statistical source data for g are provided in Source Data Extended Data Fig. 3.
Extended Data Fig. 4 Phase separation of SE drives D-body formation.
a, Images showing the incorporation of DCL1-GFP into BFP-SE droplets. Scale bar, 5 μm. b, Images showing the incorporation of mCherry-HYL1 into BFP-SE droplets. Scale bar, 5 μm. c, Images showing the incorporation of Cy5-internally-labeled pri-miR172b into BFP-SE droplets. Scale bar, 5 μm. d, Images showing the incorporation of Cy5-internally-labeled pre-miR172b into BFP-SE droplets. Scale bar, 5 μm. Data in a-d are representative of 3 independent experiments. e, Relative enrichment of BFP-SE, DCL1-GFP, mCherry-HYL1 and Cy5-pre-miR172b within BFP-SE droplets. f, Images showing the incorporation of DCL1-GFP, mCherry-HYL1 and Cy5-internally-labeled pri-miR172b into droplets formed by BFP-SE or BFP-LCD-SE∆IDR1. BFP-SE∆IDR1 is unable to form droplets and incorporate other proteins and RNAs. Scale bar, 5 μm. Data are representative of 3 independent experiments. g, Relative enrichment of BFP-SE, DCL1-GFP, mCherry-HYL1 and Cy5-pri-miR172b within BFP-SE droplets. h, Fluorescence images showing D-bodies in the root tip cells of wild-type (Col-0), se-1, se-1 complemented with mCherry-SE (se-1 SE), mCherry-SE∆IDR1 (se-1 SE∆IDR1) or mCherry-LCD-SE∆IDR1 (se-1 LCD-SE∆IDR1) plants, which all express HYL1-YFP under the control of the native HYL1 promoter. D-bodies are indicated by discrete punctate HYL1-YFP signals. Each image was generated by maximum intensity projection. Scale bars, 5 μm. Images are representative of 3 independent experiments. i, Percentages of nuclei containing D-bodies in different genotypes. Data are expressed as mean ± SD (n = 4 root tips analysed in 3 independent experiments. ~40 nuclei in each root tip were examined). Statistical source data for e, g and i are provided in Source Data Extended Data Fig. 4.
Extended Data Fig. 5 Phase separation of SE promotes miRNA processing in vitro.
a, Time course of pre-miRNA processing with different concentrations (0–0.75 μM) of BFP-SE. DCL1-GFP, mCherry-HYL1 and Cy5-internally-labeled pre-miR172b were incubated with increasing concentrations of BFP-SE in the presence of Mg2+. Results from three replicates are shown. b, Time course of pre-miRNA processing with BFP-SE or BFP-SE variants. DCL1-GFP, mCherry-HYL1 and Cy5-internally-labeled pre-miR172b were incubated with 0.75 μM BFP-SE or BFP-SE variants in the presence of Mg2+. Results from three replicates are shown. Uncropped blots for a and b are provided in Source Data Extended Data Fig. 5.
Extended Data Fig. 6 Phase separation of SE promotes miRNA processing in vivo.
a, Phenotypes of 3-week-old Col-0, se-1, se-1 SE, se-1 SE∆IDR1 and se-1 LCD-SE∆IDR1. Scale bar, 1 cm. b, Accumulation of miRNAs in the indicated plants as determined by northern blot. The bands are quantified and their relative intensities are shown. U6 was probed as a loading control. Results from two additional replicates are shown. Uncropped blots for b are provided in Source Data Extended Data Fig. 6.
Extended Data Fig. 7 D-bodies are miRNA processing centers that can release miRNA/* duplexes.
a, Distribution of pre-miR172b, miR172b/*, BFP-SE, DCL1-GFP and mCherry-HYL1 in pelleted droplet (P) and supernatant (S) fractions before and upon pre-miRNA cleavage. Results from two additional replicates are shown. The relative amounts of the proteins in droplets are determined by densitometry values of the pellet fraction bands relative to that of the unfractionated sample (Total) bands. b, Pull-down results showing the interactions of SE-Flag with DCL1-GFP and HYL1 in the absence or presence of Mg2+. Results from two additional replicates are shown. c, Pull-down results showing the interactions of SE-Flag with DCL1-GFP and HYL1 in the absence or presence of DCL1-GFP. Results from two additional replicates are shown. d, Images showing the incorporation of mCherry-HYL1 into BFP-SE droplets in the presence of pre-miRNA or miRNA/*. Scale bar, 5 μm. Results from two additional replicates are shown. e, Pull-down results showing the interactions of SE-Flag with DCL1-GFP and HYL1 in the absence of RNA or in the presence of pre-miR172b or miR172b/*. Results from two additional replicates are shown. f, Distribution of pre-miR172b, miR172b/* duplex, DCL1, HYL1 and SE in pelleted droplet and supernatant fractions upon pre-miRNA cleavage in the absence or presence of HYL1. Results from two additional replicates are shown. The relative amounts of miR172b/* in the pelleted droplet (P) and supernatant (S) fractions are determined by densitometry values of the pellet and supernatant fraction bands relative to that of the unfractionated sample (Total) bands. g, EMSA results showing the interaction of HYL1 with miR172b/*. Data are representative of 3 independent experiments. h, Pull-down results showing the interaction of HYL1 with miR172b/*. Results from two additional replicates are shown. Uncropped blots for a-c and e-h are provided in Source Data Extended Data Fig. 7.
Supplementary information
Supplementary Table 1
Oligonucleotides used in this study.
Supplementary Video 1
FRAP of DCL1–YFP in a root tip cell from the pDCL1::DCL1–YFP transgenic plant. DCL1–YFP in a D-body was bleached. Recovery was recorded every second after bleaching. Scale bar, 5 μm.
Supplementary Video 2
Supplementary Video 2 FRAP of HYL1–YFP in a root tip cell from the pHYL1::HYL1–YFP transgenic plant. HYL1–YFP in a D-body was bleached. Recovery was recorded every second after bleaching. Scale bar, 5 μm.
Supplementary Video 3
D-body dissolution by 1,6-hexanediol treatment. A root tip from the pDCL1::DCL1–YFP transgenic plant was treated with 10% 1,6-hexanediol. D-body dissolution was recorded every second. Scale bar, 5 μm.
Supplementary Video 4
D-body dissolution by 1,6-hexanediol treatment. A root tip from the pHYL1::HYL1–YFP transgenic plant was treated with 10% 1,6-hexanediol. D-body dissolution was recorded every second. Scale bar, 5 μm.
Supplementary Video 5
FRAP of YFP–SE in a root tip cell from the 35S::YFP–SE transgenic plant. YFP–SE in a nuclear body was bleached. Recovery was recorded every second after bleaching. Scale bar, 5 μm.
Supplementary Video 6
FRAP of DCL1–YFP transiently expressed in a N. benthamiana leaf epidermal cell under the control of the 35S promoter. DCL1–YFP in a nuclear body was bleached. Recovery was recorded every second after bleaching. Scale bar, 5 μm
Supplementary Video 7
FRAP of HYL1–YFP transiently expressed in a N. benthamiana leaf epidermal cell under the control of the 35S promoter. HYL1–YFP in a nuclear body was bleached. Recovery was recorded every second after bleaching. Scale bar, 5 μm.
Supplementary Video 8
FRAP of YFP–SE transiently expressed in a N. benthamiana leaf epidermal cell under the control of the 35S promoter. YFP–SE in a nuclear body was bleached. Recovery was recorded every second after bleaching. Scale bar, 5 μm.
Supplementary Video 9
FRAP of DCL1–YFP transiently expressed in a N. benthamiana leaf epidermal cell under the control of the native DCL1 promoter. DCL1–YFP in a nuclear body was bleached. Recovery was recorded every second after bleaching. Scale bar, 5 μm.
Supplementary Video 10
FRAP of HYL1–YFP transiently expressed in a N. benthamiana leaf epidermal cell under the control of the native HYL1 promoter. HYL1–YFP in a nuclear body was bleached. Recovery was recorded every second after bleaching. Scale bar, 5 μm.
Supplementary Video 11
Fusion of two YFP–SE nuclear bodies in a N. benthamiana leaf epidermal cell. Fusion of two nuclear bodies was recorded every second. Scale bar, 2 μm.
Supplementary Video 12
upplementary Video 12 FRAP of a BFP–SE droplet formed in vitro. A region within the BFP–SE droplet was bleached, and recovery was recorded every second for the indicated time. Scale bar, 2 μm.
Supplementary Video 13
Fusion of two BFP–SE droplets formed in vitro. Fusion of two droplets was recorded every second. Scale bar, 5 μm.
Supplementary Video 14
FRAP of a BFP–SE_IDR1 droplet formed in vitro. A region within the BFP–SE_IDR1 droplet was bleached, and recovery was recorded every second for the indicated time. Scale bar, 2 μm.
Source data
Source Data Fig. 1
Statistical source data of Fig. 1.
Source Data Fig. 2
Statistical source data of Fig. 2.
Source Data Fig. 2
Unprocessed western blots of Fig. 2.
Source Data Fig. 3
Statistical source data of Fig. 3.
Source Data Fig. 3
Unprocessed gels and blots of Fig. 3.
Source Data Fig. 4
Statistical source data of Fig. 4.
Source Data Fig. 4
Unprocessed gels and blots of Fig. 4.
Source Data Fig. 5
Statistical source data of Fig. 5.
Source Data Fig. 5
Unprocessed gels and blots of Fig. 5.
Source Data Extended Data Fig. 1
Statistical source data of Extended Data Fig. 1.
Source Data Extended Data Fig. 1
Unprocessed western blots of Extended Data Fig. 1.
Source Data Extended Data Fig. 2
Unprocessed gels of Extended Data Fig. 2.
Source Data Extended Data Fig. 3
Statistical source data of Extended Data Fig. 3.
Source Data Extended Data Fig. 3
Unprocessed gels and western blots of Extended Data Fig. 3.
Source Data Extended Data Fig. 4
Statistical source data of Extended Data Fig. 4.
Source Data Extended Data Fig. 5
Unprocessed gels of Extended Data Fig. 5.
Source Data Extended Data Fig. 6
Unprocessed northern blots of Extended Data Fig. 6.
Source Data Extended Data Fig. 7
Unprocessed gels and western blots of Extended Data Fig. 7.
Rights and permissions
About this article
Cite this article
Xie, D., Chen, M., Niu, J. et al. Phase separation of SERRATE drives dicing body assembly and promotes miRNA processing in Arabidopsis. Nat Cell Biol 23, 32–39 (2021). https://doi.org/10.1038/s41556-020-00606-5
Received:
Accepted:
Published:
Version of record:
Issue date:
DOI: https://doi.org/10.1038/s41556-020-00606-5
This article is cited by
-
Plant microRNA maturation and function
Nature Reviews Molecular Cell Biology (2026)
-
Identification of EXPA4 as a key gene in cotton salt stress adaptation through transcriptomic and coexpression network analysis of root tip protoplasts
BMC Plant Biology (2025)
-
Genetically-encoded targeted protein degradation technology to remove endogenous condensation-prone proteins and improve crop performance
Nature Communications (2025)
-
Key RNA elements influencing DCL1 cleavage in plant microRNA biogenesis
Nature Plants (2025)
-
A plant bunyaviral protein disrupts SERRATE phase separation to modulate microRNA biogenesis during viral pathogenesis
Nature Communications (2025)







