Abstract
Organs and cells must adapt to shear stress induced by biological fluids, but how fluid flow contributes to the execution of specific cell programs is poorly understood. Here we show that shear stress favours mitochondrial biogenesis and metabolic reprogramming to ensure energy production and cellular adaptation in kidney epithelial cells. Shear stress stimulates lipophagy, contributing to the production of fatty acids that provide mitochondrial substrates to generate ATP through β-oxidation. This flow-induced process is dependent on the primary cilia located on the apical side of epithelial cells. The interplay between fluid flow and lipid metabolism was confirmed in vivo using a unilateral ureteral obstruction mouse model. Finally, primary cilium-dependent lipophagy and mitochondrial biogenesis are required to support energy-consuming cellular processes such as glucose reabsorption, gluconeogenesis and cytoskeletal remodelling. Our findings demonstrate how primary cilia and autophagy are involved in the translation of mechanical forces into metabolic adaptation.
This is a preview of subscription content, access via your institution
Access options
Access Nature and 54 other Nature Portfolio journals
Get Nature+, our best-value online-access subscription
$32.99 / 30 days
cancel any time
Subscribe to this journal
Receive 12 print issues and online access
$259.00 per year
only $21.58 per issue
Buy this article
- Purchase on SpringerLink
- Instant access to the full article PDF.
USD 39.95
Prices may be subject to local taxes which are calculated during checkout








Similar content being viewed by others
Data availability
Metabolomics data have been deposited to the EMBL-EBI MetaboLights database (https://doi.org/10.1093/nar/gkz1019, PMID 31691833) with the identifier MTBLS1852. All other data supporting the findings of this study are available from the corresponding author upon reasonable request. Source data are provided with this paper.
Change history
27 September 2022
A Correction to this paper has been published: https://doi.org/10.1038/s41556-022-01018-3
References
Bhargava, P. & Schnellmann, R. G. Mitochondrial energetics in the kidney. Nat. Rev. Nephrol. 13, 629–646 (2017).
Forbes, J. M. & Thorburn, D. R. Mitochondrial dysfunction in diabetic kidney disease. Nat. Rev. Nephrol. 14, 291–312 (2018).
Schnermann, J., Wahl, M., Liebau, G. & Fischbach, H. Balance between tubular flow rate and net fluid reabsorption in the proximal convolution of the rat kidney. Pflügers Arch. 304, 90–103 (1968).
Wang, T., Weinbaum, S. & Weinstein, A. M. Regulation of glomerulotubular balance: flow-activated proximal tubule function. Pflug. Arch. Eur. J. Physiol. 469, 643–654 (2017).
Mammoto, T., Mammoto, A. & Ingber, D. E. Mechanobiology and developmental control. Annu. Rev. Cell Dev. Biol. 29, 27–61 (2013).
Hahn, C. & Schwartz, M. A. Mechanotransduction in vascular physiology and atherogenesis. Nat. Rev. Mol. Cell Biol. 10, 53–62 (2009).
Frick, A., Rumrich, G., Ullrich, K. J. & Lassiter, W. E. Microperfusion study of calcium transport in the proximal tubule of the rat kidney. Pflug. Arch. Gesamt. Physiol. Menschen Tiere 286, 109–117 (1965).
Giebisch, G. & Windhager, E. E. Characterization of renal tubular transport of sodium chloride and water as studied in single nephrons. Am. J. Med. 34, 1–6 (1963).
Schnermann, J., Wahl, M., Liebau, G. & Fischbach, H. Balance between tubular flow rate and net fluid reabsorption in the proximal convolution of the rat kidney. I. Dependency of reabsorptive net fluid flux upon proximal tubular surface area at spontaneous variations of filtration rate. Pflug. Arch. 304, 90–103 (1968).
Bank, N., Aynedjian, H. S. & Weinstein, S. W. A microperfusion study of phosphate reabsorption by the rat proximal renal tubule. Effect of parathyroid hormone. J. Clin. Invest. 54, 1040–1048 (1974).
Raghavan, V. & Weisz, O. A. Discerning the role of mechanosensors in regulating proximal tubule function. Am. J. Physiol. Ren. Physiol. 310, F1–F5 (2015).
Essig, M., Terzi, F., Burtin, M. & Friedlander, G. Mechanical strains induced by tubular flow affect the phenotype of proximal tubular cells. Am. J. Physiol. Renal Physiol. 281, F751–F762 (2001).
Weinbaum, S., Duan, Y., Satlin, L. M., Wang, T. & Weinstein, A. M. Mechanotransduction in the renal tubule. Am. J. Physiol. Renal Physiol. 299, F1220–F1236 (2010).
Goetz, S. C. & Anderson, K. V. The primary cilium: a signalling centre during vertebrate development. Nat. Rev. Genet. 11, 331–344 (2010).
Satir, P. & Christensen, S. T. Overview of structure and function of mammalian cilia. Annu. Rev. Physiol. 69, 377–400 (2006).
Praetorius, H. A. The primary cilium as sensor of fluid flow—new building blocks to the model. Am. J. Physiol. Cell Physiol. 308, C198–C208 (2014).
Tang, Z. et al. Autophagy promotes primary ciliogenesis by removing OFD1 from centriolar satellites. Nature 502, 254–257 (2013).
Pampliega, O. et al. Functional interaction between autophagy and ciliogenesis. Nature 502, 194–200 (2013).
Orhon, I. et al. Primary-cilium-dependent autophagy controls epithelial cell volume in response to fluid flow. Nat. Cell Biol. 18, 657–667 (2016).
Boya, P., Reggiori, F. & Codogno, P. Emerging regulation and functions of autophagy. Nat. Cell Biol. 15, 713–720 (2013).
Levine, B. & Kroemer, G. Biological functions of autophagy genes: a disease perspective. Cell 176, 11–42 (2019).
Singh, R. et al. Autophagy regulates lipid metabolism. Nature 458, 1131–1135 (2009).
Settembre, C. et al. TFEB controls cellular lipid metabolism through a starvation-induced autoregulatory loop. Nat. Cell Biol. 15, 647–658 (2013).
Nieth, H. & Schollmeyer, P. Substrate-utilization of the human kidney. Nature 209, 1244–1245 (1966).
Minami, S. et al. Lipophagy maintains energy homeostasis in the kidney proximal tubule during prolonged starvation. Autophagy 13, 1629–1647 (2017).
Rosenbaum, A. I. et al. Chemical screen to reduce sterol accumulation in Niemann–Pick C disease cells identifies novel lysosomal acid lipase inhibitors. Biochim. Biophys. Acta 1791, 1155–1165 (2009).
Schott, M. B. et al. Lipid droplet size directs lipolysis and lipophagy catabolism in hepatocytes. J. Cell Biol. 218, 3320–3335 (2019).
Rambold, A. S., Cohen, S. & Lippincott-Schwartz, J. Fatty acid trafficking in starved cells: regulation by lipid droplet lipolysis, autophagy and mitochondrial fusion dynamics. Dev. Cell 32, 678–692 (2015).
Pazour, G. J. et al. Chlamydomonas IFT88 and its mouse homologue, polycystic kidney disease gene Tg737, are required for assembly of cilia and flagella. J. Cell Biol. 151, 709–718 (2000).
Jager, S., Handschin, C., St-Pierre, J. & Spiegelman, B. M. AMP-activated protein kinase (AMPK) action in skeletal muscle via direct phosphorylation of PGC-1α. Proc. Natl Acad. Sci. USA 104, 12017–12022 (2007).
Jang, K. J. et al. Human kidney proximal tubule-on-a-chip for drug transport and nephrotoxicity assessment. Integr. Biol. (Camb.) 5, 1189–1198 (2013).
Bays, J. L., Campbell, H. K., Heidema, C., Sebbagh, M. & DeMali, K. A. Linking E-cadherin mechanotransduction to cell metabolism through force-mediated activation of AMPK. Nat. Cell Biol. 19, 724–731 (2017).
Huang, P., Chandra, V. & Rastinejad, F. Structural overview of the nuclear receptor superfamily: insights into physiology and therapeutics. Annu. Rev. Physiol. 72, 247–272 (2010).
Brian, I. et al. Extracellular matrix mechanical cues regulate lipid metabolism through lipin-1 and SREBP. Nat. Cell Biol. 21, 338–347 (2019).
Kaushik, S. et al. Autophagy in hypothalamic AgRP neurons regulates food intake and energy balance. Cell Metab. 14, 173–183 (2011).
Martinez-Lopez, N. et al. Autophagy in the CNS and periphery coordinate lipophagy and lipolysis in the brown adipose tissue and liver. Cell Metab. 23, 113–127 (2016).
Ma, Y. et al. Lipophagy contributes to testosterone biosynthesis in male rat Leydig cells. Endocrinology 159, 1119–1129 (2018).
Ouimet, M. et al. Autophagy regulates cholesterol efflux from macrophage foam cells via lysosomal acid lipase. Cell Metab. 13, 655–667 (2011).
Khaldoun, S. A. et al. Autophagosomes contribute to intracellular lipid distribution in enterocytes. Mol. Biol. Cell 25, 118–132 (2014).
Boehlke, C. et al. Primary cilia regulate mTORC1 activity and cell size through Lkb1. Nat. Cell Biol. 12, 1115–1122 (2010).
Du, Z. et al. Mechanosensory function of microvilli of the kidney proximal tubule. Proc. Natl Acad. Sci. USA 101, 13068–13073 (2004).
Rhee, J. et al. Regulation of hepatic fasting response by PPAR coactivator-1 (PGC-1): requirement for hepatocyte nuclear factor 4 in gluconeogenesis. Proc. Natl Acad. Sci. USA 100, 4012–4017 (2003).
Yoon, J. C. et al. Control of hepatic gluconeogenesis through the transcriptional coaotivator PGC-1. Nature 413, 131–138 (2001).
Puigserver, P. et al. Insulin-regulated hepatic gluconeogenesis through FOXO1-PGC-1α interaction. Nature 423, 550–555 (2003).
Liu, J. et al. Shear stress regulates endothelial cell autophagy via redox regulation and Sirt1 expression. Cell Death Dis. 6, e1827 (2015).
Premaratne, E. et al. The impact of hyperfiltration on the diabetic kidney. Diabetes Metab. 41, 5–17 (2015).
Tuttle, K. R. et al. Effect of strict glycemic control on renal hemodynamic response to amino acids and renal enlargement in insulin-dependent diabetes mellitus. N. Engl. J. Med. 324, 1626–1632 (1991).
Funk, J. A. & Schnellmann, R. G. Persistent disruption of mitochondrial homeostasis after acute kidney injury. Am. J. Physiol. Renal Physiol. 302, F853–F864 (2011).
Tran, M. et al. PGC-1α promotes recovery after acute kidney injury during systemic inflammation in mice. J. Clin. Invest. 121, 4003–4014 (2011).
Kang, H. M. et al. Defective fatty acid oxidation in renal tubular epithelial cells has a key role in kidney fibrosis development. Nat. Med. 21, 37–46 (2015).
Tran, M. T. et al. PGC1α drives NAD biosynthesis linking oxidative metabolism to renal protection. Nature 531, 528–532 (2016).
Emma, F., Montini, G., Parikh, S. M. & Salviati, L. Mitochondrial dysfunction in inherited renal disease and acute kidney injury. Nat. Rev. Nephrol. 12, 267–280 (2016).
Warner, G. et al. Food restriction ameliorates the development of polycystic kidney disease. J. Am. Soc. Nephrol. 25, 1437–1447 (2016).
Menezes, L. F., Lin, C. C., Zhou, F. & Germino, G. G. Fatty acid oxidation is impaired in an orthologous mouse model of autosomal dominant polycystic kidney disease. EBioMedicine 5, 183–192 (2016).
Hajarnis, S. et al. MicroRNA-17 family promotes polycystic kidney disease progression through modulation of mitochondrial metabolism. Nat. Commun. 8, 14395 (2017).
Ishimoto, Y. et al. Mitochondrial abnormality facilitates cyst formation in autosomal dominant polycystic kidney disease. Mol. Cell. Biol. 37, e00337-17 (2017).
Padovano, V., Podrini, C., Boletta, A. & Caplan, M. J. Metabolism and mitochondria in polycystic kidney disease research and therapy. Nat. Rev. Nephrol. 14, 678–687 (2018).
Choi, M. E. Autophagy in kidney disease. Annu. Rev. Physiol. 10, 297–322 (2020).
Yamamoto, K., Imamura, H. & Ando, J. Shear stress augments mitochondrial ATP generation that triggers ATP release and Ca2+ signaling in vascular endothelial cells. Am. J. Physiol. Heart Circ. Physiol. 315, H1477–H1485 (2018).
Wu, L. H., Chang, H. C., Ting, P. C. & Wang, D. L. Laminar shear stress promotes mitochondrial homeostasis in endothelial cells. J. Cell. Physiol. 233, 5058–5069 (2018).
Kim, J. S. et al. Shear stress-induced mitochondrial biogenesis decreases the release of microparticles from endothelial cells. Am. J. Physiol. Heart Circ. Physiol. 309, H425–H433 (2015).
Vion, A. C. et al. Autophagy is required for endothelial cell alignment and atheroprotection under physiological blood flow. Proc. Natl Acad. Sci. USA 114, E8675–E8684 (2017).
Fernández-Sánchez, M. E. et al. Mechanical induction of the tumorigenic β-catenin pathway by tumour growth pressure. Nature 523, 92–95 (2015).
Acknowledgements
This article is dedicated to the memory of Beth Levine. We are grateful to A.M. Cuervo (Albert Einstein College) for sharing KECs and Ift88HM KECs. We acknowledge support from Necker Institute Imaging and the Cell Sorting Facility, the Fondation Imagine, and the Animal Histology and Morphology Core Facility (SFR Necker INSERM US24, CNRS UMS 3633). We thank C. Nguyen and J. Megret for assistance in performing in vivo and flow cytometry experiments, respectively. The work was supported by institutional funding from INSERM, CNRS and the University Paris–Descartes, and grants from Europe (E17245KK, Innovative training network DRIVE) and the Agence Nationale pour la Recherche (ANR) (R18004KK and R16167KK to P.C. and R18176KK to N.D.). The project received funding from the European Union’s Horizon 2020 research and innovation programme under the Marie Skłodowska-Curie grant agreement no. 765912.
Author information
Authors and Affiliations
Contributions
C.M., L.P.-M., F.R. and N.D. performed most of the experiments with the exception of the in vivo experiments performed by M.B. and N.D. Metabolomics and some qPCR experiments were performed, respectively, by I.N. and C.L. CRISPR clones were generated by N.K. C.M., L.P.-M., F.R., F.T., P.C. and N.D. planned the experiments. C.M., L.P.-M., F.R., E.M., M.P., G.F., F.T., P.C. and N.D. interpreted data. N.D. and P.C. conceived the study and wrote the manuscript.
Corresponding authors
Ethics declarations
Competing interests
The authors declare no competing interests.
Additional information
Publisher’s note Springer Nature remains neutral with regard to jurisdictional claims in published maps and institutional affiliations.
Extended data
Extended Data Fig. 1 Effect of fluid flow on TFEB activation and mitophagy in KECs.
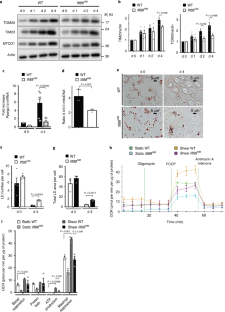
(a) Images of Wild-type (WT) and Ift88HM KECs cells subjected to flow for 6 h, labeled with anti-TFEB antibody (green) and Hoechst 33342 (blue) to stain nuclei. Scale bars 5 μm. Representative images from n = 3 independent experiments. (b) Quantification of TFEB-positive nuclei is shown. Data are means ± SEM. The statistical significance was calculated by a two-tailed t-test (c) Wild-type (WT) and Ift88HM KECs were subjected or not (d0) to flow for 1 day (d1). Cells were then harvested, and p62 mRNA levels were quantified by RT-QPCR, normalized with respect to β-actin, and presented as fold increases, Data are means ± SEM, n = 3 independents experiments The statistical significance was calculated by a two-tailed t-test (d,e) KECs were subjected or not (d0, d4 static) to flow for 4 days (d4 shear) and Ppargc1a (d), Tim23 (e) mRNA levels were quantified by RT-QPCR, normalized with respect to β-actin, and presented as fold increases, Data in d, e) are means ± SEM, n = 3 independents experiments. The statistical significance for d) and e) was calculated by a two-tailed t-test f) KECs were maintained in static conditions for 4 days (d4 static) or not (d0 static), and the levels of TIM23 were visualized by western blot. Representative blot from n = 3 independent experiments. (g) KECs were subjected to flow or not (d0) for 1 day (d1) in the presence or absence of cycloheximide (CHX), and the levels of mitochondrial proteins (TOM20, TIM23) were visualized by western blot. Representative blot from n = 3 independent experiments. (h–j) KECs were transfected with scramble (Scr) control siRNA or siRNAs against ATG16L1, Atg5, and Beclin. Cells were then subjected or not (d0) to flow for 1 day (d1), and the levels of TIM23 were visualized by western blot. Representative blot from n = 3 independent experiments. (i) TIM23/Actin ratios were determined by densitometry. Data are presented as the ratios of SiAtg to scramble values, n = 3 independent experiments. The statistical significance was calculated by a two-tailed t-test (j) Reduced Levels of ATG16L1, Atg5, and Beclin were visualized by western blot. Representative blot from n = 3 independent experiments. The statistical significance was calculated by a two-tailed t-test. Data and unprocessed blots are available as source data.
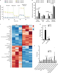
Extended Data Fig. 2 Effect of fluid flow on mitochondrial biogenesis and activity in cells.
(a) KECs and IMCD3 were subjected to flow for 4 days. Megalin and Aqp2 mRNA expression was then visualized by real-time RT–qPCR and normalized with respect to β-actin, and presented as fold increases. Data are means ± SEM. n = 3 independents experiments The statistical significance was calculated by a two-tailed t-test (b) KECs and IMCD3 were subjected or not (d0) to flow for 1 to 4 days (d1, d2, d4), and the levels of mitochondrial proteins (Tom20, Tim23, MTCO1) were visualized by western blot analysis. Representative blot from n = 3 independent experiments. (c) Tom20/Actin and Tim23/Actin ratios were determined by densitometry, Data are means ± SEM, n = 3 independents experiments. The statistical significance was calculated by a two-tailed t-test (d) KECs and IMCD3 were subjected or not (d0) to flow for 4 days (d4), and Ppargc1a mRNA expression was visualized by real-time RT–qPCR. Data are means ± SEM, n = 3 independents experiments. The statistical significance was calculated by a two-tailed t-test (e) KECs and IMCD3 were subjected to flow or not (D0) for 4 days (D4), harvested by trypsinization, and mitochondrial DNA was quantified by qPCR analysis. Data are represented as ratios between D4 and D0, Data are means ± SEM, n = 3 independents experiments. The statistical significance was calculated by a two-tailed t-test (f) KECs and IMCD3 were subjected to flow (shear) or not (static) for 4 days and then harvested by trypsinization. The oxygen consumption rate (OCR, Seahorse XF Mito Stress Test) was measured using the Seahorse extracellular flux assay; shown are f) Seahorse trace representative of n = 3 independent experiments and g) a histogram representative of n = 3 independent experiments, data are means ± SEM of 4 biological independent OCR results. The statistical significance was calculated by a two-tailed t-test. Data and unprocessed blots are available as source data.
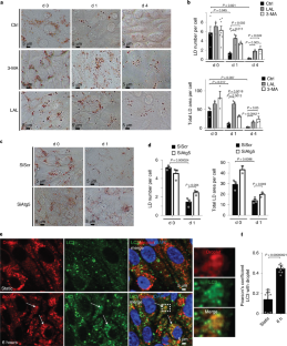
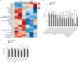
Extended Data Fig. 3 Effect of fluid flow on triglyceride levels and effects of chloroquine on the co-localization between lipid droplet (LD) and LC3 in Atg5-deficient KECs.
(a) KECs were subjected (d4 shear) or not (d4 static) to flow for 4 days, with or without 3-MA. Cells were then harvested and triglycerides measured, Data are means ± SEM n = 3 independent experiments. The statistical significance was calculated by a two-tailed t-test (b, c) KECs were transfected with scrambled control siRNA (SiScr) or with an siRNA against Atg5. (b) Images of cells subjected to flow for 1 day, or not, and with or without chloroquine (CQ); fixed; and labeled with Lysotracker Red (red), lipidTox (green) and Hoechst 33342 (blue) to stain lysosomes, LDs and nuclei respectively. Scale bars 5 μm. Representative images from n = 3 independent experiments. (c) Relative Lysotracker-LD co-localization was quantified by Pearson’s coefficient analysis. Data are means ± SEM. Individual data points correspond to single images analyzed from n = 3 independent experiments. The statistical significance was calculated by a two-tailed t-test. Data are available as source data.
Extended Data Fig. 4 Effect of the Atglistatin on lipolysis upon shear stress in KECs.
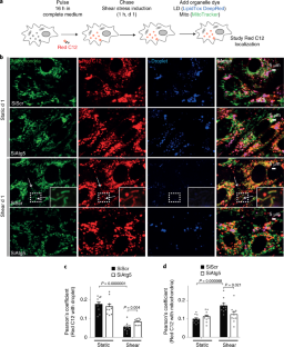
(a) KEC cells were incubated for 16 h with Red C12, and subjected to flow for 1 day with or without Atglistatin (ATGLi). Cells were labeled with Mitotracker (green) to stain mitochondria and LipidTox to stain LDs (red) and analyzed by immunofluorescence. Scale bars 5 μm. Representative images from n = 3 independent experiments. (b) LD number and total LD area/cell quantified using Icy software from images in a). Data are means ± SEM; n = 3 independents experiments. The statistical significance was calculated by a two-tailed t-test. (c, d) Relative cellular localization of Red C12 (with droplet for c)) or with mitochondria for d)) was quantified by Pearson’s coefficient analysis. Data are means ± SEM. Individual data points correspond to single images analyzed from n = 3 independent experiments. The statistical significance was calculated by a two-tailed t-test. Data are available as source data.
Extended Data Fig. 5 Seahorse analysis of control and Atg5-deficient KECs.
(a, b) KECs were transfected twice with scrambled control siRNA (SiScr) or with an siRNA against Atg5. Cells were then subjected (shear) or not (static) to flow for 4 days and harvested by trypsinization. The OCR was measured using the Seahorse XF Mitochondria Stress Test extracellular flux assay; shown are a) Seahorse trace representative of n = 3 independent experiments and b) a histogram representative of n = 3 independent experiments, data are means ± SEM of 4 biological independent OCR results. The statistical significance of b) was calculated by a two-tailed t-test. Data are available as source data.
Extended Data Fig. 6 Loss of ciliogenesis impairs flow-induced mitochondrial biogenesis in Ift88-knockout KECs.
(a, b) WT and Ift88-/- KECs were subjected to flow, or not, for 4 days, and Ppargc1a and Tim23 mRNA levels were quantified by RT–qPCR, normalized to β-actin, and presented as fold increases. Data in a, b) are means ± SEM, n = 3 independents experiments. The statistical significance of a, b) was calculated by a two-tailed t-test. (c–e) Wild-type (WT) and Ift88-/- KECs were subjected to flow, or not, for 4 days, and levels of mitochondrial proteins TOM20, TIM23, and were visualized by western blot analysis. Representative blot from n = 3 independent experiments. (d, e) The TOM20/Actin and TIM23/Actin ratios were determined by densitometry. Data are means ± SEM, n = 3 independents experiments. The statistical significance of d) and e) was calculated by a two-tailed t-test. (f, g) Images of WT and Ift88-/- KECs subjected to flow for 1 day, or not, fixed, and labeled with anti-LC3 antibody (green), LipidTox to stain LDs (red), and Hoechst 33342 to stain nuclei (blue). Scale bars 5 μm. Representative images from n = 3 independent experiments. (g) Relative LC3-LD co-localization was quantified by Pearson’s coefficient analysis. Data are means ± SEM. Individual data points correspond to single images analyzed from n = 3 independent experiments. The statistical significance was calculated by a two-tailed t-test. Data and unprocessed blots are available as source data.
Extended Data Fig. 7 Effect of Ppargc1a and Atg5 knockdown on autophagy and PGC1α expression, respectively, and effect of fluid flow on the expression of genes encoding glucose transporters.
(a, b) KECs were transfected with a scrambled control siRNA (SiScr) or with an siRNA against Ppargc1a. Cells were then subjected or not (d0) to flow for 4 days (d4) with or without chloroquine (CQ), and the levels of LC3-II were visualized by western blot. Representative blot from n = 3 independent experiments. LC3-II/Actin (b) ratios were determined by densitometry. Data are means ± SEM, n = 3 independents experiments. The statistical significance was calculated by a two-tailed t-test. (c) KECs were transfected with a scrambled control siRNA (SiScr) or with an siRNA against Atg5. Cells were then subjected or not (d0) to flow for 4 day (d4). Ppargc1a mRNA levels were quantified by real-time RT–qPCR, normalized with respect to β-actin, and presented as fold increases. Data are means ± SEM, n = 9 independents experiments. The statistical significance was calculated by a two-tailed t-test. (d–f) WT and Ift88HM KECs were subjected or not (d0) to flow for 4 days (d4) and Slc5a1 (d), Slc2a2 (e), Slc5a2 (f) mRNA levels were quantified by real-time RT–qPCR, normalized with respect to β-actin, and presented as fold increases, Data in d–f) are means ± SEM, n = 9 independents experiments for d) and e); n = 3 independents experiments for f). The statistical significance of d–f) was calculated by a two-tailed t-test. (g, h) KECs were transfected with a scrambled control siRNA (SiScr) or with an siRNA against Atg5. Cells were then subjected to flow, or not, for 4 days and then incubated with fluorescently labeled 2-deoxyglucose (2-NDBG) for 45 min. Cells were harvested by trypsinization, and the amount of 2-NDBG taken into the cells was analyzed by FACS. Shown are g) a representative histogram of n = 3 independent experiments and h) a plot of median fluorescence intensity of 2-NDBG dye. Data are means ± SEM, n = 3 independents experiments. The statistical significance was calculated by a two-tailed t-test. (i) Effect of fluid flow on the expression of Hnf4α mRNA. KECs were subjected or not (d0) to flow for 4 days (d4) and Hnf4α mRNA levels were quantified by real-time RT–qPCR, normalized with respect to β-actin, and presented as fold increases; Data are means ± SEM. n = 5 independents experiments. The statistical significance was calculated by a two-tailed t-test. Data and unprocessed blots are available as source data.
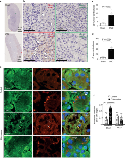
Extended Data Fig. 8 Inhibition of urinary fluid flow impairs expression of enzymes involved in lipid metabolism.
(a-h) Mice subjected to UUO or a sham operation and fasted during the same period of time were euthanized 24 h after surgery. (a) Images of kidney sections subjected to immunohistochemistry for LDs (red) and LTL (green). Scale bars, 10 μm. Representative images from n = 5 (sham) and =6 (UUO) different mice (b–h) Quantitative RT–qPCR measurements of b) Ppara, c) Ppargc1a, d) Mcad, e) Cpt1b f) Tim23 g) Nrf1 h) Nrf2 in UUO and sham-operated mice. Data were normalized with respect to Gapdh and are presented as fold increases. Data are means ± SEM, n = 5 and 6 for sham and UUO respectively. The statistical significance of b–h) was calculated by a two-tailed t-test. (i) Model of how the primary cilium and lipophagy control metabolic fitness in proximal tubule kidney epithelial cells in response to fluid flow-induced shear stress. Shear stress induces primary cilia-dependent OXPHOS stimulation to ensure ATP production and support energy-consuming cellular processes such as glucose reabsorption, gluconeogenesis, and cytoskeleton remodeling. This metabolic adaptation is dependent on AMPK and is characterized by the stimulation of two pathways: the induction of lipophagy to produce fatty acids and the increase of mitochondrial biogenesis. The statistical significance was calculated by a two-tailed t-test. Data are available as source data.
Supplementary information
Supplementary Information
Supplementary Fig. 1.
Supplementary Tables 1–3
Supplementary Table 1: List of SiRNAs. Supplementary Table 2: List of primers used for qPCR. Supplementary Table 3: List of primers used for RT–qPCR.
Source data
Source Data Fig. 1
Unprocessed western blots.
Source Data Fig. 1
Statistical source data.
Source Data Fig. 2
Statistical source data.
Source Data Fig. 3
Statistical source data.
Source Data Fig. 4
Statistical source data.
Source Data Fig. 5
Statistical source data.
Source Data Fig. 6
Unprocessed western blots.
Source Data Fig. 6
Statistical source data.
Source Data Fig. 7
Statistical source data.
Source Data Fig. 8
Statistical source data.
Source Data Extended Data Fig. 1
Unprocessed western blots.
Source Data Extended Data Fig. 1
Statistical source data.
Source Data Extended Data Fig. 2
Unprocessed western blots.
Source Data Extended Data Fig. 2
Statistical source data.
Source Data Extended Data Fig. 3
Statistical source data.
Source Data Extended Data Fig. 4
Statistical source data.
Source Data Extended Data Fig. 5
Statistical source data.
Source Data Extended Data Fig. 6
Unprocessed western blots.
Source Data Extended Data Fig. 6
Statistical source data.
Source Data Extended Data Fig. 7
Statistical source data.
Source Data Extended Data Fig. 7
Unprocessed western blots.
Source Data Extended Data Fig. 8
Statistical source data.
Rights and permissions
Springer Nature or its licensor holds exclusive rights to this article under a publishing agreement with the author(s) or other rightsholder(s); author self-archiving of the accepted manuscript version of this article is solely governed by the terms of such publishing agreement and applicable law.
About this article
Cite this article
Miceli, C., Roccio, F., Penalva-Mousset, L. et al. The primary cilium and lipophagy translate mechanical forces to direct metabolic adaptation of kidney epithelial cells. Nat Cell Biol 22, 1091–1102 (2020). https://doi.org/10.1038/s41556-020-0566-0
Received:
Accepted:
Published:
Version of record:
Issue date:
DOI: https://doi.org/10.1038/s41556-020-0566-0
This article is cited by
-
AMPK at the interface of nutrient sensing, metabolic flux and energy homeostasis
Nature Metabolism (2026)
-
Deciphering mechanical cues in the microenvironment: from non-malignant settings to tumor progression
Biomarker Research (2025)
-
Metabolic reprogramming in polycystic kidney disease and other renal ciliopathies
EMBO Molecular Medicine (2025)
-
A primary cilia–autophagy axis in hippocampal neurons is essential to maintain cognitive resilience
Nature Aging (2025)
-
Primary cilia sense glutamine availability and respond via asparagine synthetase
Nature Metabolism (2023)


