Abstract
Mycobacterium tuberculosis (Mtb) infects several lung macrophage populations, which have distinct abilities to restrict Mtb. What enables Mtb survival in certain macrophage populations is not well understood. Here we used transposon sequencing analysis of Mtb in wild-type and autophagy-deficient mouse macrophages lacking ATG5 or ATG7, and found that Mtb genes involved in phthiocerol dimycocerosate (PDIM) virulence lipid synthesis confer resistance to autophagy. Using ppsD mutant Mtb, we found that PDIM inhibits LC3-associated phagocytosis (LAP) by inhibiting phagosome recruitment of NADPH oxidase. In mice, PDIM protected Mtb from LAP and classical autophagy. During acute infection, PDIM was dispensable for Mtb survival in alveolar macrophages but required for survival in non-alveolar macrophages in an autophagy-dependent manner. During chronic infection, autophagy-deficient mice succumbed to infection with PDIM-deficient Mtb, with impairments in B-cell accumulation in lymphoid follicles. These findings demonstrate that PDIM contributes to Mtb virulence and immune evasion, revealing a contributory role for autophagy in B-cell responses.
This is a preview of subscription content, access via your institution
Access options
Access Nature and 54 other Nature Portfolio journals
Get Nature+, our best-value online-access subscription
$32.99 / 30 days
cancel any time
Subscribe to this journal
Receive 12 digital issues and online access to articles
$119.00 per year
only $9.92 per issue
Buy this article
- Purchase on SpringerLink
- Instant access to the full article PDF.
USD 39.95
Prices may be subject to local taxes which are calculated during checkout






Similar content being viewed by others
Data availability
The Tn-Seq datasets generated and analysed during the current study are available at GEO (GSE271206). Additional data are available in the source data files. Source data are provided with this paper.
Code availability
No proprietary code was used. The TRANSIT software is available and has been previously described52. The source code is distributed under the GNU GPL v.3 license and can be obtained from GitHub at https://github.com/mad-lab/transit.
References
Aegerter, H., Lambrecht, B. N. & Jakubzick, C. V. Biology of lung macrophages in health and disease. Immunity 55, 1564–1580 (2022).
Gideon, H. P. et al. Multimodal profiling of lung granulomas in macaques reveals cellular correlates of tuberculosis control. Immunity 55, 827–846.e10 (2022).
Cohen, S. B. et al. Alveolar macrophages provide an early Mycobacterium tuberculosis niche and initiate dissemination. Cell Host Microbe 24, 439–446.e4 (2018).
Rothchild, A. C. et al. Alveolar macrophages generate a noncanonical NRF2-driven transcriptional response. Sci. Immunol. https://doi.org/10.1126/sciimmunol.aaw6693 (2019).
Huang, L., Nazarova, E. V., Tan, S., Liu, Y. & Russell, D. G. Growth of Mycobacterium tuberculosis in vivo segregates with host macrophage metabolism and ontogeny. J. Exp. Med. 215, 1135–1152 (2018).
Pisu, D. et al. Single cell analysis of M. tuberculosis phenotype and macrophage lineages in the infected lung. J. Exp. Med. https://doi.org/10.1084/jem.20210615 (2021).
Pisu, D., Huang, L., Grenier, J. K. & Russell, D. G. Dual RNA-seq of Mtb-infected macrophages in vivo reveals ontologically distinct host–pathogen interactions. Cell Rep. 30, 335–350.e4 (2020).
Lee, J. et al. CD11cHi monocyte-derived macrophages are a major cellular compartment infected by Mycobacterium tuberculosis. PLoS Pathog. 16, e1008621 (2020).
Norris, B. A. & Ernst, J. D. Mononuclear cell dynamics in M. tuberculosis infection provide opportunities for therapeutic intervention. PLoS Pathog. 14, e1007154 (2018).
Zheng, W. et al. Mycobacterium tuberculosis resides in lysosome-poor monocyte-derived lung cells during chronic infection. PLoS Pathog. 20, e1012205 (2024).
Mishra, B. B. et al. Nitric oxide prevents a pathogen-permissive granulocytic inflammation during tuberculosis. Nat. Microbiol. 2, 17072 (2017).
Niazi, M. K. et al. Lung necrosis and neutrophils reflect common pathways of susceptibility to Mycobacterium tuberculosis in genetically diverse, immune-competent mice. Dis. Model. Mech. 8, 1141–1153 (2015).
Kimmey, J. M. et al. Unique role for ATG5 in neutrophil-mediated immunopathology during M. tuberculosis infection. Nature 528, 565–569 (2015).
Moreira-Teixeira, L. et al. Type I IFN exacerbates disease in tuberculosis-susceptible mice by inducing neutrophil-mediated lung inflammation and NETosis. Nat. Commun. 11, 5566 (2020).
Berry, M. P. et al. An interferon-inducible neutrophil-driven blood transcriptional signature in human tuberculosis. Nature 466, 973–977 (2010).
Carvalho, A. C. C. et al. Pre-treatment neutrophil count as a predictor of antituberculosis therapy outcomes: a multicenter prospective cohort study. Front. Immunol. 12, 661934 (2021).
Lovewell, R. R., Baer, C. E., Mishra, B. B., Smith, C. M. & Sassetti, C. M. Granulocytes act as a niche for Mycobacterium tuberculosis growth. Mucosal Immunol. 14, 229–241 (2021).
Tucker Andrews, J. et al. Metabolically active neutrophils represent a permissive niche for Mycobacterium tuberculosis. Mucosal Immunol. https://doi.org/10.1016/j.mucimm.2024.05.007 (2024).
Augenstreich, J. & Briken, V. Host cell targets of released lipid and secreted protein effectors of Mycobacterium tuberculosis. Front. Cell. Infect. Microbiol. 10, 595029 (2020).
Chandra, P., Grigsby, S. J. & Philips, J. A. Immune evasion and provocation by Mycobacterium tuberculosis. Nat. Rev. Microbiol. https://doi.org/10.1038/s41579-022-00763-4 (2022).
Upadhyay, S. & Philips, J. A. LC3-associated phagocytosis: host defense and microbial response. Curr. Opin. Immunol. 60, 81–90 (2019).
Sanjuan, M. A. et al. Toll-like receptor signalling in macrophages links the autophagy pathway to phagocytosis. Nature 450, 1253–1257 (2007).
Manzanillo, P. S. et al. The ubiquitin ligase parkin mediates resistance to intracellular pathogens. Nature 501, 512–516 (2013).
Franco, L. H. et al. The ubiquitin ligase Smurf1 functions in selective autophagy of Mycobacterium tuberculosis and anti-tuberculous host defense. Cell Host Microbe 22, 421–423 (2017).
Gutierrez, M. G. et al. Autophagy is a defense mechanism inhibiting BCG and Mycobacterium tuberculosis survival in infected macrophages. Cell 119, 753–766 (2004).
Watson, R. O., Manzanillo, P. S. & Cox, J. S. Extracellular M. tuberculosis DNA targets bacteria for autophagy by activating the host DNA-sensing pathway. Cell 150, 803–815 (2012).
Xu, Y. et al. Toll-like receptor 4 is a sensor for autophagy associated with innate immunity. Immunity 27, 135–144 (2007).
Yuk, J. M. et al. Vitamin D3 induces autophagy in human monocytes/macrophages via cathelicidin. Cell Host Microbe 6, 231–243 (2009).
Mitchell, G. & Isberg, R. R. Innate immunity to intracellular pathogens: balancing microbial elimination and inflammation. Cell Host Microbe 22, 166–175 (2017).
Matsunaga, K. et al. Two Beclin 1-binding proteins, Atg14L and Rubicon, reciprocally regulate autophagy at different stages. Nat. Cell Biol. 11, 385–396 (2009).
Yang, C. S. et al. Autophagy protein Rubicon mediates phagocytic NADPH oxidase activation in response to microbial infection or TLR stimulation. Cell Host Microbe 11, 264–276 (2012).
Lam, G. Y., Cemma, M., Muise, A. M., Higgins, D. E. & Brumell, J. H. Host and bacterial factors that regulate LC3 recruitment to Listeria monocytogenes during the early stages of macrophage infection. Autophagy 9, 985–995 (2013).
Kinsella, R. L. et al. Autophagy prevents early proinflammatory responses and neutrophil recruitment during Mycobacterium tuberculosis infection without affecting pathogen burden in macrophages. PLoS Biol. 21, e3002159 (2023).
Golovkine, G. R. et al. Autophagy restricts Mycobacterium tuberculosis during acute infection in mice. Nat. Microbiol. https://doi.org/10.1038/s41564-023-01354-6 (2023).
Castillo, E. F. et al. Autophagy protects against active tuberculosis by suppressing bacterial burden and inflammation. Proc. Natl Acad. Sci. USA 109, E3168–E3176 (2012).
Köster, S. et al. Mycobacterium tuberculosis is protected from NADPH oxidase and LC3-associated phagocytosis by the LCP protein CpsA. Proc. Natl Acad. Sci. USA 114, E8711–E8720 (2017).
Aylan, B. et al. ATG7 and ATG14 restrict cytosolic and phagosomal Mycobacterium tuberculosis replication in human macrophages. Nat. Microbiol. 8, 803–818 (2023).
Feng, S. et al. Autophagy promotes efficient T cell responses to restrict high-dose Mycobacterium tuberculosis infection in mice. Nat. Microbiol. 9, 684–697 (2024).
Cox, J. S., Chen, B., McNeil, M. & Jacobs, W. R. Complex lipid determines tissue-specific replication of Mycobacterium tuberculosis in mice. Nature 402, 79–83 (1999).
Camacho, L. R., Ensergueix, D., Perez, E., Gicquel, B. & Guilhot, C. Identification of a virulence gene cluster of Mycobacterium tuberculosis by signature-tagged transposon mutagenesis. Mol. Microbiol. 34, 257–267 (1999).
Camacho, L. R. et al. Analysis of the phthiocerol dimycocerosate locus of Mycobacterium tuberculosis. Evidence that this lipid is involved in the cell wall permeability barrier. J. Biol. Chem. 276, 19845–19854 (2001).
Rousseau, C. et al. Production of phthiocerol dimycocerosates protects Mycobacterium tuberculosis from the cidal activity of reactive nitrogen intermediates produced by macrophages and modulates the early immune response to infection. Cell. Microbiol. 6, 277–287 (2004).
Astarie-Dequeker, C. et al. Phthiocerol dimycocerosates of M. tuberculosis participate in macrophage invasion by inducing changes in the organization of plasma membrane lipids. PLoS Pathog. 5, e1000289 (2009).
Augenstreich, J. et al. The conical shape of DIM lipids promotes Mycobacterium tuberculosis infection of macrophages. Proc. Natl Acad. Sci. USA 116, 25649–25658 (2019).
Cambier, C. J. et al. Mycobacteria manipulate macrophage recruitment through coordinated use of membrane lipids. Nature 505, 218–222 (2014).
Cambier, C. J., Banik, S. M., Buonomo, J. A. & Bertozzi, C. R. Spreading of a mycobacterial cell-surface lipid into host epithelial membranes promotes infectivity. Elife https://doi.org/10.7554/eLife.60648 (2020).
Barczak, A. K. et al. Systematic, multiparametric analysis of Mycobacterium tuberculosis intracellular infection offers insight into coordinated virulence. PLoS Pathog. 13, e1006363 (2017).
Quigley, J. et al. The cell wall lipid PDIM contributes to phagosomal escape and host cell exit of Mycobacterium tuberculosis. mBio https://doi.org/10.1128/mBio.00148-17 (2017).
Augenstreich, J. et al. ESX-1 and phthiocerol dimycocerosates of Mycobacterium tuberculosis act in concert to cause phagosomal rupture and host cell apoptosis. Cell. Microbiol. https://doi.org/10.1111/cmi.12726 (2017).
Griffin, J. E. et al. High-resolution phenotypic profiling defines genes essential for mycobacterial growth and cholesterol catabolism. PLoS Pathog. 7, e1002251 (2011).
Long, J. E. et al. Identifying essential genes in Mycobacterium tuberculosis by global phenotypic profiling. Methods Mol. Biol. 1279, 79–95 (2015).
DeJesus, M. A., Ambadipudi, C., Baker, R., Sassetti, C. & Ioerger, T. R. TRANSIT–a software tool for Himar1 TnSeq analysis. PLoS Comput. Biol. 11, e1004401 (2015).
Osman, M. M., Pagán, A. J., Shanahan, J. K. & Ramakrishnan, L. Mycobacterium marinum phthiocerol dimycocerosates enhance macrophage phagosomal permeabilization and membrane damage. PLoS ONE 15, e0233252 (2020).
Lerner, T. R. et al. Phthiocerol dimycocerosates promote access to the cytosol and intracellular burden of Mycobacterium tuberculosis in lymphatic endothelial cells. BMC Biol. 16, 1 (2018).
Mittal, E. et al. Mycobacterium tuberculosis type VII secretion system effectors differentially impact the ESCRT endomembrane damage response. mBio https://doi.org/10.1128/mBio.01765-18 (2018).
Sun, J. et al. Mycobacterium tuberculosis nucleoside diphosphate kinase inactivates small GTPases leading to evasion of innate immunity. PLoS Pathog. 9, e1003499 (2013).
Srivastava, S., Battu, M. B., Khan, M. Z., Nandicoori, V. K. & Mukhopadhyay, S. Mycobacterium tuberculosis PPE2 protein interacts with p67phox and inhibits reactive oxygen species production. J. Immunol. 203, 1218–1229 (2019).
Casbon, A. J., Allen, L. A., Dunn, K. W. & Dinauer, M. C. Macrophage NADPH oxidase flavocytochrome B localizes to the plasma membrane and Rab11-positive recycling endosomes. J. Immunol. 182, 2325–2339 (2009).
Nunes, P., Demaurex, N. & Dinauer, M. C. Regulation of the NADPH oxidase and associated ion fluxes during phagocytosis. Traffic 14, 1118–1131 (2013).
Mittal, E. et al. Single cell preparations of Mycobacterium tuberculosis damage the mycobacterial envelope and disrupt macrophage interactions. Elife https://doi.org/10.7554/eLife.85416 (2023).
Chessa, T. A. et al. Phosphorylation of threonine 154 in p40phox is an important physiological signal for activation of the neutrophil NADPH oxidase. Blood 116, 6027–6036 (2010).
Bourdonnay, E., Serezani, C. H., Aronoff, D. M. & Peters-Golden, M. Regulation of alveolar macrophage p40phox: hierarchy of activating kinases and their inhibition by PGE2. J. Leukoc. Biol. 92, 219–231 (2012).
Bah, A. et al. The lipid virulence factors of Mycobacterium tuberculosis exert multilayered control over autophagy-related pathways in infected human macrophages. Cells https://doi.org/10.3390/cells9030666 (2020).
Tan, S., Sukumar, N., Abramovitch, R. B., Parish, T. & Russell, D. G. Mycobacterium tuberculosis responds to chloride and pH as synergistic cues to the immune status of its host cell. PLoS Pathog. 9, e1003282 (2013).
Murry, J. P., Pandey, A. K., Sassetti, C. M. & Rubin, E. J. Phthiocerol dimycocerosate transport is required for resisting interferon-gamma-independent immunity. J. Infect. Dis. 200, 774–782 (2009).
Kirksey, M. A. et al. Spontaneous phthiocerol dimycocerosate-deficient variants of Mycobacterium tuberculosis are susceptible to gamma interferon-mediated immunity. Infect. Immun. 79, 2829–2838 (2011).
Day, T. A. et al. Mycobacterium tuberculosis strains lacking surface lipid phthiocerol dimycocerosate are susceptible to killing by an early innate host response. Infect. Immun. 82, 5214–5222 (2014).
McCubbrey, A. L., Allison, K. C., Lee-Sherick, A. B., Jakubzick, C. V. & Janssen, W. J. Promoter specificity and efficacy in conditional and inducible transgenic targeting of lung macrophages. Front. Immunol. 8, 1618 (2017).
Grigsby, S. J. et al. CpsA mediates infection of recruited lung myeloid cells by Mycobacterium tuberculosis. Cell Rep. 43, 113607 (2024).
Marin, N. D., Dunlap, M. D., Kaushal, D. & Khader, S. A. Friend or foe: the protective and pathological roles of inducible bronchus-associated lymphoid tissue in pulmonary diseases. J. Immunol. 202, 2519–2526 (2019).
Swanson, R. V. et al. Antigen-specific B cells direct T follicular-like helper cells into lymphoid follicles to mediate Mycobacterium tuberculosis control. Nat. Immunol. 24, 855–868 (2023).
Hinman, A. E. et al. Mycobacterium tuberculosis canonical virulence factors interfere with a late component of the TLR2 response. Elife https://doi.org/10.7554/eLife.73984 (2021).
Deretic, V., Saitoh, T. & Akira, S. Autophagy in infection, inflammation and immunity. Nat. Rev. Immunol. 13, 722–737 (2013).
Domenech, P. & Reed, M. B. Rapid and spontaneous loss of phthiocerol dimycocerosate (PDIM) from Mycobacterium tuberculosis grown in vitro: implications for virulence studies. Microbiology 155, 3532–3543 (2009).
Mulholland, C. V. et al. Propionate prevents loss of the PDIM virulence lipid in Mycobacterium tuberculosis. Nat. Microbiol. 9, 1607–1618 (2024).
Wong, K. W. & Jacobs, W. R. Critical role for NLRP3 in necrotic death triggered by Mycobacterium tuberculosis. Cell. Microbiol. 13, 1371–1384 (2011).
Patel, K. K. et al. Autophagy proteins control goblet cell function by potentiating reactive oxygen species production. EMBO J. 32, 3130–3144 (2013).
Acknowledgements
We dedicate this paper to the memory of our dear colleague, Guozhe Yang. This work was supported by Washington University School of Medicine, NIH AI087682, and AI130454 to J.A.P.; NIH AI132130 to C.M.S.; and Arnold O. Beckman Postdoctoral Fellowship to A.J.O. We thank the Genome Technology Access Center at the McDonnell Genome Institute at Washington University School of Medicine for help with genomic analysis. The Center is partially supported by NCI Cancer Center Support Grant #P30 CA91842 to the Siteman Cancer Center from the National Center for Research Resources (NCRR), a component of the National Institutes of Health (NIH), and NIH Roadmap for Medical Research. This publication is solely the responsibility of the authors and does not necessarily represent the official view of NCRR or NIH. We thank the Pulmonary Morphology Core (WUSM) for histologic services, the Hope Center Alafi Neuroimaging Lab for slide scanning, and the Bursky Center for Human Immunology and Immunotherapy (WUSM) for cytokine analysis. We thank M. Dinauer (WUSM), H. W. Virgin (WUSM), C. Stallings (WUSM), and D. Young (St Jude’s Children’s Research Hospital) for their generosity in providing mice; A. K. Barczak (Ragon Institute of Mass General, MIT, Harvard) for providing PDIM mutant strains; S. Tan for the rv2390c’::GFP, smyc’::mCherry plasmid; T. Ioerger (Texas A&M College of Engineering) and M. DeJesus (Texas A&M College of Engineering) for help with TRANSIT; W. Beatty for help with electron microscopy; and members of the Philips laboratory for helpful discussions.
Author information
Authors and Affiliations
Contributions
E.M. conceptualized the project, conducted formal analysis, investigation and visualization, developed the methodology, wrote the original draft, and reviewed and edited the manuscript. G.V.R.K.P. conducted formal analysis, investigation and visualization. S.U. and J.S. conducted investigations. A.J.O. conducted investigations, supervised the project and acquired funding acquisition. G.Y. procured resources. C.M.S. procured resources, supervised the project and acquired funding. J.A.P. conceptualized the project, procured resources, conducted formal analysis, supervised the project, acquired funding, performed visualization, wrote the original draft, administered the project, and reviewed and edited the manuscript.
Corresponding authors
Ethics declarations
Competing interests
The authors declare no competing interests.
Peer review
Peer review information
Nature Microbiology thanks Eun-Kyeong Jo and the other, anonymous, reviewer(s) for their contribution to the peer review of this work.
Additional information
Publisher’s note Springer Nature remains neutral with regard to jurisdictional claims in published maps and institutional affiliations.
Extended data
Extended Data Fig. 1 PDIM and ESX-1 elicit different damage responses from macrophages.
(a-d) WT BMDMs were infected for 3 h with (a) PKH-labeled H37Rv (WT), ΔppsD, ΔppsD::ppsD, or ΔesxA Mtb; or with (b-d) GFP-expressing H37Rv (WT), ΔdrrB Mtb, or ΔesxA Mtb prepared using a 5μm filter. Automated image analysis was used to quantify the MFI of (a-b) CHMP1A, (c) CHMP1B, (d) CHMP4B colocalized with individual bacilli from 5 fields. Data consists of more than 89 bacilli per group. Data are means ± SEM from one representative experiment of three. One-way ANOVA with Tukey’s multiple comparisons test.
Extended Data Fig. 2 Intracellular growth of Erdman is restricted by autophagy while intracellular growth of H37Rv is unaffected.
(a) Atg7 cKO and (b) Atg14 cKO BMDMs and their respective controls were infected with H37Rv or Erdman Mtb at MOI 5. CFU were calculated 4 hpi, 3 dpi, and 5 dpi. Data show the mean ± SEM of one representative experiment from at least 2 independent experiments. Data from at least 5 samples per group. p value comparing Erdman Mtb in WT and KO BMDMs at 5 dpi; two-way ANOVA with Tukey’s multiple comparisons test.
Extended Data Fig. 3 PDIM inhibits NADPH oxidase recruitment to Mtb phagosomes.
(a-d) WT BMDMs were infected with GFP-expressing Mtb strains for 4 h. Single cell bacterial suspension was generated by (a-b) slow speed spin or (c−d) passage through a 5μm filter. (a, c-d) IF maximum-intensity projection images of (a) p40phox, (c) LC3 and p40phox, and (d) LC3 and GAL3. Scale bar, 10 μm for leftmost panels and 2.5μm for all zoomed images. Boxed areas in the merged image are shown in higher magnification in the rightmost panels. (b) Automated image analysis was used to quantify the MFI of p40phox colocalized with individual bacilli from 5 fields. Data consists of more than 100 bacilli per group. Data are means ± SEM from one representative experiment of three. Unpaired two-tailed t test. Automated quantification of MFI of panels c and d are shown in Fig. 2g–j.
Extended Data Fig. 4 Growth of ΔppsD Mtb in the spleen is restricted by Atg5, Atg7, and Atg14 and not significantly impacted by Nox2 or Rbcn.
(a-h) (a and f) Atg5 cKO; (b and g) Atg7 cKO; (c) Nox2 KO; (d) Rbcn KO; and (e and h) Atg14 cKO mice and their littermate controls were infected by aerosol with (a-e) low dose (CFU ~ 100) ΔppsD or ΔppsD::ppsD or (f-h) high dose (CFU ~ 1000-1500) GFP-expressing H37Rv (WT) or ΔppsD Mtb as described in Fig. 3. (a-e) In low dose experiments, CFU were enumerated from spleen 17 dpi for Atg5 cKO and 14 and 28 dpi for Atg7 cKO, Atg14 cKO, Nox2 KO and Rbcn KO; n = 5 per group for Atg5 cKO, Atg7 cKO, Atg14 cKO, and Rbcn KO while n = 10 per group for Nox2 KO. (f-h) In high dose experiments, CFU were enumerated from spleens at 17 dpi, and n = 5 mice per group for all indicated strains. All low and high dose experiments were done twice except Atg7 cKO at low dose. The Atg7 cKO was tested once at low dose, and 2 times at high dose. Data show the mean ± SEM; p-value from Brown Forsythe and Welch ANOVA with Dunnett’s (T3) multiple comparisons test with pre-selected comparisons for panel a, b, f-h and unpaired two-tailed t test for panel c-e.
Extended Data Fig. 5 Lung cytokine levels in mice infected with ΔppsD Mtb, the complemented strain, or H37Rv (WT).
(a) Atg5 and Atg7 Cre−/− (WT) control mice were infected by aerosol with low dose ΔppsD or ΔppsD::ppsD Mtb. (b) Atg5, Atg7 and Atg14 Cre−/− (WT) littermate control mice were infected by aerosol with high dose H37Rv (WT) or ΔppsD Mtb as shown in Fig. 3. The cytokine levels in lung homogenates were analyzed by multiplex cytokine kit (a) 14 dpi and (b) 17 dpi. Each data point represents one mouse; n = 10 mice per group for panel a, and n = 15 mice per group for panel b; data show the mean ± SEM; p value from unpaired, two-tailed t test.
Extended Data Fig. 6 Lung IL-1β, IL-6, GM-CSF, and TNF-α levels from ΔppsD Mtb infected mice were elevated in Atg5, Atg7, and Atg14 cKO mice and not significantly impacted by Nox2 or Rbcn.
(a-e) Indicated mouse strains were infected by aerosol with low dose ΔppsD Mtb as described in Fig. 3. Cytokine levels in lung homogenates of ΔppsD Mtb-infected (a) Atg5 cKO, (b) Atg7 cKO, (c) Atg14 cKO, (d) Nox2 KO and (e) Rbcn KO 14 dpi. Each data point represents one mouse; n = 5 for Atg5 and Atg7; n = 6 for Atg14 and Rbcn; n = 10 for Nox2 mice per group; data show the mean ± SEM; unpaired two-tailed t test.
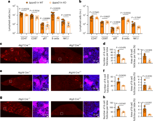
Extended Data Fig. 7 Gating strategy for lung myeloid and lymphoid cells.
(a-b) Flow cytometry plots of lung cells from a control mouse to illustrate gating strategy for myeloid (a) and lymphoid (b) cells. FSC−A: forward scatter (area); SSC-A: side scatter (area); FSC-W: forward scatter (width); FVD: fixable viability dye.
Extended Data Fig. 8 Myeloid and lymphoid responses are not significantly different in Cre-/- (WT) mice infected with WT Mtb compared to ΔppsD Mtb with the exception of the number of NK1.1 cells.
(a-c) Atg5, Atg7 or Atg14 cKO and littermate control mice were infected by aerosol with high dose (CFU ~ 1000-1500) GFP-expressing H37Rv or ΔppsD, and lungs were harvested 17 dpi for flow cytometry as described in Fig. 4. Number of (a) myeloid and (b) lymphoid cells from infected lungs of all WT (Cre−/− mice. (c) Number of NK1.1 cells from indicated Atg cKO mice. Each data point represents one mouse. Data consists of 15-20 mice per group for panel a and b, and 9-15 mice per group for panel c. Error bars indicate SEM; p-value from Brown Forsythe and Welch ANOVA with Dunnett’s (T3) multiple comparisons test with pre-selected comparisons.
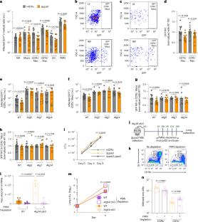
Extended Data Fig. 9 Impact of PDIM, autophagy, and PMN-depletion on myeloid responses in the lung.
(a-b) Atg5, Atg7 or Atg14 cKO and littermate control mice were infected by aerosol with high dose (CFU ~ 1000-1500) GFP-expressing H37Rv or ΔppsD Mtb, and lungs were harvested 17 dpi for flow cytometry as described in Fig. 3. Number of (a) PMNs or (b) infected PMNs in the lungs. (c−f) Atg14 cKO mice and littermate controls were infected with high dose GFP-expressing ΔppsD Mtb and treated with antibody to deplete PMNs (white bars) or isotype control (orange bars). Number of (c and e) myeloid and (d and f) infected myeloid cells in (c−d) Atg14 Cre-/- (WT) mice or (e-f) Atg14 Cre+/- (cKO) mice with or without PMNs depletion. PMN depletion led to more (c) recruitment and (d) infection of non-AMs in the Atg14 Cre-/- (WT) mice while no difference was seen in the (e) recruitment or (f) infection of non-AM in the Atg14 Cre+/- (cKO) mice. Each data point represents one mouse. Data consists of 8-15 mice per group for panel a, b; and 5 mice per group for panel c−f. Error bars indicate SEM; p-value from Brown Forsythe and Welch ANOVA with Dunnett’s (T3) multiple comparisons test with pre-selected comparisons for panel a-c, e, and f; unpaired two tailed t-test for panel d.
Extended Data Fig. 10 Analysis of myeloid cells and hematoxylin and eosin (H&E) staining of lungs during chronic infection in autophagy-deficient mice.
(a-e) Atg7 or Atg14 cKO and littermate control mice were infected by aerosol with high dose (CFU ~ 1000-1500) ΔppsD Mtb as described in Fig. 5. The inflammatory infiltrate in the lungs was analyzed by flow cytometry and immune histopathology at 100 days for Atg5, 200 days for Atg7, 130 days for Atg14. Number of (a-b) myeloid cells in (a) Atg7 and (b) Atg14-deficient mice and controls. Each data point represents one mouse. Error bars indicate SEM. P-value from one-way ANOVA with Sidak’s multiple comparisons test with pre-selected pair. (c−e) Histopathology of lungs from ΔppsD Mtb-infected Atg-deficient mice from same experiment. Lungs were harvested, embedded in paraffin, sectioned, and stained with H&E. Images shown are representative of at least 3 mice per group from one experiment. Scale bars = 500 μM.
Supplementary information
Supplementary Information
Gating strategy for Fig. 2o.
Supplementary Table 1
Tn-Seq results from infection of BMDMs from Atg5 and Atg7 cKO mice compared to corresponding littermate controls. P values were obtained by resampling as described (https://transit.readthedocs.io/en/latest/method_resampling.html; DeJesus, M. A., Ambadipudi, C., Baker, R., Sassetti, C. & Ioerger, T. R. TRANSIT - a software tool for Himar1 Tn-Seq analysis. PLoS Comput. Biol. 11, e1004401 (2015)); adj. P value accounts for multiple testing.
Source data
Source Data Fig. 1
Statistical source data for Fig. 1c–h.
Source Data Fig. 2
Statistical source data for Fig. 2b,e–j,l,n,p.
Source Data Fig. 2
Supporting WB gels for Fig. 2c.
Source Data Fig. 3
Statistical source data for Fig. 3a–k.
Source Data Fig. 4
Statistical source data for Fig. 4a,d–i,m,n.
Source Data Fig. 5
Statistical source data for Fig. 5a–c,e–g,i–k.
Source Data Fig. 6
Statistical source data for Fig. 6a,b,d,f,h.
Source Data Extended Data Fig. 1
Statistical source data for Extended Data Fig. 1a–d.
Source Data Extended Data Fig. 2
Statistical source data for Extended Data Fig. 2a,b.
Source Data Extended Data Fig. 3
Statistical source data for Extended Data Fig. 3b.
Source Data Extended Data Fig. 4
Statistical source data for Extended Data Fig. 4a–h.
Source Data Extended Data Fig. 5
Statistical source data for Extended Data Fig. 5a,b.
Source Data Extended Data Fig.6
Statistical source data for Extended Data Fig. 6a–e.
Source Data Extended Data Fig. 8
Statistical source data for Extended Data Fig. 8a–c.
Source Data Extended Data Fig. 9
Statistical source data for Extended Data Fig. 9a–f.
Source Data Extended Data Fig. 10
Statistical source data for Extended Data Fig. 10a,b.
Rights and permissions
Springer Nature or its licensor (e.g. a society or other partner) holds exclusive rights to this article under a publishing agreement with the author(s) or other rightsholder(s); author self-archiving of the accepted manuscript version of this article is solely governed by the terms of such publishing agreement and applicable law.
About this article
Cite this article
Mittal, E., Prasad, G.V.R.K., Upadhyay, S. et al. Mycobacterium tuberculosis virulence lipid PDIM inhibits autophagy in mice. Nat Microbiol 9, 2970–2984 (2024). https://doi.org/10.1038/s41564-024-01797-5
Received:
Accepted:
Published:
Version of record:
Issue date:
DOI: https://doi.org/10.1038/s41564-024-01797-5
This article is cited by
-
Visualizing acyl carrier protein interactions within a crosslinked type I polyketide synthase
Nature Communications (2025)
-
Macrophage-T cell interactions promote SLAMF1 expression for enhanced TB defense
Nature Communications (2025)
-
Mycobacterium tuberculosis biology, pathogenicity and interaction with the host
Nature Reviews Microbiology (2025)
-
TRIM39-mediated deubiquitination upregulates RNF168 to evade autophagy-ferroptosis in triple-negative breast cancer
npj Breast Cancer (2025)
-
ATG7 in innate immune cells is required for host defense against nontuberculous mycobacterial pulmonary infections
Nature Communications (2025)


