Abstract
Aspergillus fumigatus accounts for approximately 65% of all invasive fungal infections in humans, with mortality rates from aspergillosis approaching 50%. Fungal virulence in plant pathogenic fungi can be modulated by viruses that infect fungi, also known as mycoviruses. However, their impact on fungal pathogenesis in mammals has remained largely unexplored. Here, utilizing an A. fumigatus strain naturally infected with the double-stranded RNA virus, A. fumigatus polymycovirus-1M (AfuPmV-1M), we found that the mycovirus confers a substantial survival advantage to the fungus under oxidative stress, heat stress and within the murine lung. Virus-cured fungal strains exhibited reduced conidiation, melanin production and levels of proteins involved in RNA metabolism and stress response, resulting in diminished fitness and virulence in mice. Finally, antiviral treatment during infection reduced AfuPmV-1M viral load, leading to improved survival in infected mice. Taken together, these data suggest that mycoviruses play an important and often underappreciated role as molecular ‘backseat drivers’ in fungal fitness, stress tolerance and disease progression.
Similar content being viewed by others
Main
Human fungal pathogens contribute to a substantial annual global burden, resulting in an estimated 1 billion infections and over 1.6 million deaths. This mortality rate is comparable to tuberculosis and surpasses that of malaria and breast cancer1. Mortality rates from invasive fungal infections (IFI) currently stand at approximately 50%, even with standard care. Furthermore, epidemiologists anticipate a consistent rise in IFI cases due to the growing population of individuals with compromised immune systems2. Pathogenic filamentous fungi, including Aspergillus fumigatus, are commonly found in soil and have a ubiquitous presence. These fungi produce a substantial quantity of conidia, which are then released into the air and dispersed by wind. When inhaled, these conidia can enter the lower respiratory tract3. In individuals with a competent immune system, the conidia are efficiently eliminated from the lungs. However, immunocompromised patients face a heightened risk of developing acute invasive mycosis. Among all invasive fungal infections in humans, A. fumigatus constitutes approximately 65% of the cases, and the mortality rates for disseminated disease can reach up to 50%2.
While fungi play an important role in causing diseases in humans, animals and plants, they themselves are not immune to viral infections. Mycoviruses, viruses that infect fungi, are pervasive in the fungal kingdom, infecting over 20% of the tested isolates4.
The overwhelming majority of mycoviruses possess either double-stranded (ds) or single-stranded (ss) RNA genomes, with only one family known to have circular ssDNA genomes4. While certain mycoviral infections exhibit benign characteristics, there are notable instances where mycoviruses have either advantageous or detrimental impacts on their fungal hosts. These effects encompass a range of outcomes, including modified virulence5,6, drug resistance7, mycotoxin production8,9 and enhanced thermotolerance10. However, the impact of mycoviruses on fungal physiology and virulence, along with the underlying mechanisms mediating these effects, remains inadequately understood. This is particularly true for the intricate interplay among mycoviruses infecting human pathogenic fungi, the fungal host itself and the mammalian host.
The A. fumigatus strain Af293, isolated from the lung of a patient who succumbed to aspergillosis, naturally harbours A. fumigatus polymycovirus-1 (AfuPmV-1). This segmented double-stranded RNA (dsRNA) virus, belonging to the Polymycoviridae family, encodes four open reading frames (ORFs)11. Subsequent research identified a closely related variant, AfuPmV-1M, that is distinguished by a fifth ORF of unknown function12. Multiple studies have explored the physiological impacts of these mycoviruses on A. fumigatus, reporting diverse and often contradictory phenotypes, including altered pigmentation, conidiation, and resistance to antifungals and stress conditions7,11,12,13,14,15. However, their roles in fungal virulence and pathogenicity remain poorly understood, with limited and conflicting evidence. One study reported AfuPmV-1-induced hypervirulence in a Galleria mellonella infection model11, while another observed AfuPmV-1M-associated hypovirulence in an immunosuppressed mouse model of invasive pulmonary aspergillosis (IPA)12. Beyond A. fumigatus, polymycoviruses in plant- and insect-pathogenic fungi have been linked to enhanced virulence16,17, and recent reports suggest mycovirus-mediated modulation of mammalian immune responses by clinical isolates of Talaromyces and Malassezia6,18,19.
These findings collectively suggest that mycoviruses may act as drivers of fungal virulence, contributing to strain-specific differences in pathogenicity and host adaptation. However, the mechanisms driving mycovirus-mediated effects on fungal virulence and disease outcomes in mammalian hosts remain largely unresolved, leaving critical gaps in our understanding of their impact. Here we investigate how mycoviral infection shapes A. fumigatus fitness, virulence and infection outcomes, providing new insights into the complex interplay between endogenous mycoviruses and fungal pathogenicity.
Results
AfuPmV-1M modulates conidiation in A. fumigatus
To investigate the impact of mycoviral infection on A. fumigatus physiology, we first confirmed the presence of a polymycovirus in our Af293 laboratory strain (Fig. 1). Double-stranded RNA extracted from Af293 showed four distinct bands, corresponding to ORF1–4 of AfuPmV-1M (Fig. 1a). Notably, ORF4 and ORF5 share a similar size of ~1,150 bp (1140 bp and 1158 bp, respectively) and were indistinguishable by gel alone. To assess whether ORF5 was encoded by the detected virus, we performed reverse transcription polymerase chain reaction (RT–PCR) using total RNA and RNA from purified viral particles with ORF-specific primers (Fig. 1b). This confirmed the presence of ORFs 1–5 and identified AfuPmV-1M as the infecting variant. To generate a congenic virus-cured (VC) strain, we used cycloheximide-mediated translation inhibition20. The virus was subsequently reintroduced by protoplast transfection with AfuPmV-1M viral particles, producing a re-infected (RI) strain11. The purity of the cured strain and successful reintroduction of ORFs 1–5 were verified after four passages on non-selective glucose minimal medium (GMM) agar by RT–PCR (Fig. 1c,d). Quantitative reverse transcription PCR (RT-qPCR) confirmed stable expression levels of AfuPmV-1M ORFs 1–5 in the RI strain, comparable to the ancestral Af293 (Fig. 1e). To ensure that observed phenotypes were virus specific and not due to cycloheximide-induced mutations, we also generated a cured strain using the antiviral nucleoside analogue ribavirin21 (Extended Data Fig. 1a). Illumina whole-genome sequencing of cycloheximide-cured, ribavirin-cured and re-infected strains revealed no nucleotide differences relative to our lab Af293 strain. No nucleotide changes were identified in any of the derivative strains, and no changes in aneuploidy or regional copy number variation (Extended Data Fig. 1b).
a, dsRNA extracted from A. fumigatus Af293 and treated with DNase I and S1 nuclease was fractionated on a 1% agarose gel. b, RT–PCR amplification to confirm the presence of AfuPmV-1M ORF1–5 in Af293 total RNA and isolated viral particles. c, RT–PCR amplification of a 276-bp segment from AfuPmV-1M RdRP in total RNA extracted from Af293 (VI), cycloheximide virus-cured (VC) and re-infected (RI) strains. d, RT–PCR amplification of AfuPmV-1M ORF1–5 from total RNA extracted from the re-infected strain. e, RT-qPCR showing relative expression levels of AfuPmV-1M ORF1–5 (24 h in liquid glucose minimal media). Data are from 6 biologically independent replicates, normalized to A. fumigatus actA gene. One-way ANOVA with Tukey’s multiple comparisons test. Data indicate mean ± s.e.m.
In agreement with previous studies11,14, the three congenic strains showed comparable radial growth, biomass production, biofilm formation and germination rates in basal conditions (GMM, 37 °C) (Extended Data Fig. 2). However, both the original virus-infected (VI) and re-infected (RI) strains formed darker colonies, suggesting decreased conidiation and/or melanin production in the virus-cured (VC) strain (Fig. 2a and Extended Data Fig. 3a).
a, AfuPmV-1M-infected strains (Af293 and RI) exhibit darker colonies compared with the cycloheximide virus-cured strain. Conidia (2 × 105 CFU) were spread over GMM plates and incubated for 7 days at 37 °C. b, Quantification of conidia number per plate on day 7. c, Representative micrographs of conidiophores. Images representative of 3 biologically independent experiments. d, Conidia number per conidiophore; VI versus VC P = 0.0004; VC versus RI P < 0.0001; VI versus RI P < 0.0001. e, Representative micrographs of synchronized asexual development induction in A. fumigatus Af293, VC and RI. The time (in h) indicates the growth following the transfer of the mycelium from the liquid-submerged synchronized culture to solid medium. f, Conidia quantification in a time-course experiment of synchronized asexual differentiation. ****P < 0.0001. g,h, RT-qPCR showing relative expression levels of brlA (g) and A. fumigatus gene cluster involved in DHN-melanin biosynthesis (h) (n = 3) during synchronized asexual developmental induction for A. fumigatus Af293 and congenic strains. RNA was extracted at the indicated time points (g) or 12 h (h) following the transfer of mycelium from the liquid-submerged synchronized culture to a solid medium. Data were analysed using the \(2^{\Delta\Delta C_{\rm{t}}}\) method. Vegetative mycelia (hyphal state) served as control sample and normalized against 18S expression (reference gene). The data were derived from 4 (b) or 3 (c–h) biologically independent experiments conducted in triplicate. Statistical analysis: (b,d) one-way ANOVA and (f–h) two-way ANOVA with Tukey’s multiple comparisons test. Conidial suspensions were adjusted on the basis of viability staining to account for differences in conidial viability before each experiment. Data indicate mean ± s.e.m.
Quantitative analysis of conidia counts per plate and per conidiophore revealed a significant reduction in asexual conidia production and in the number of conidia per conidiophore in the virus-cured strain (Fig. 2b–d and Extended Data Fig. 3b). To further examine this defect, we monitored synchronized asexual differentiation up to 24 h after the initiation. Virus-infected strains (Af293 and RI) produced conidia by 6 h, whereas conidiation in the virus-cured strain was delayed, initiating between 6 and 12 h (Fig. 2e,f). This represents a significant delay in conidia formation relative to virus-infected strains. The conidiation process in A. fumigatus is regulated by the central regulatory pathway, which consists of three essential genes: brlA, abaA and wetA22,23. To assess whether AfuPmV-1M influences this pathway, we measured mRNA levels of brlA, abaA and wetA in both virus-infected (Af293 and RI) and virus-cured strains during conidiogenesis (Fig. 2g and Extended Data Fig. 3c,d). A significant reduction in brlA expression was observed in the virus-cured strain at 6 h after the induction, suggesting that AfuPmV-1M is required for proper regulation of conidiation in the Af293 background.
In addition to its role in conidiation, BrlA regulates genes involved in the biosynthesis of secondary metabolites such as gliotoxin and DHN-melanin, which contribute to pathogenicity24,25. Consistent with the lighter colony appearance (Fig. 2a), expression of the polyketide synthase gene pksP, a key enzyme in DHN-melanin biosynthesis, and arb2, a melanogenesis regulator, was 5–8-fold higher (pksP) and 6–10-fold higher (arb2) in virus-infected strains, 12 h after conidiation induction (Fig. 2h and Extended Data Fig. 3e–i). This establishes a clear link between DHN-melanin biosynthesis gene expression and AfuPmV-1M presence.
AfuPmV-1M enhances survival during environmental stresses
Being both a compost-dwelling organism and an opportunistic human pathogen, A. fumigatus must withstand variable and often extreme conditions, including elevated temperatures (>50 °C), fluctuating pH in composting soil and the oxidative environment of the phagosome within host immune cells. To assess the impact of AfuPmV-1M on stress tolerance, we compared the susceptibility of virus-infected and virus-cured strains under various stress conditions (Fig. 3 and Extended Data Fig. 4).
a, Conidial viability under stress conditions. Af293, cycloheximide virus-cured, ribavirin virus-cured, and virus-re-infected (RI) swollen conidia (2 × 105 CFU, 4h 37°C) were exposed to 3 or 5 mM H2O2, 50 °C, 1 M sorbitol, pH 4.5 or pH 8.5 for an additional 4 h and analysed for CFU. b, RT-qPCR showing relative expression levels of AfuPmV-1M RdRP (ORF1) in resting conidia collected from 4-day-old plates and swollen conidia (4 h at 37 °C). Data were analysed using the \(2^{\Delta\Delta {\rm{C}}_t}\) method with Af293 or RI resting conidia as the control sample for the corresponding swollen conidia and normalized against actA expression (reference gene). c, RT-qPCR showing the relative expression levels of AfuPmV-1M ORFs 1–5. For in vitro conditions, RNA was extracted from fungal cultures grown for 24 h in liquid GMM at 37 °C and then shifted to the following treatments: oxidative stress (5 mM H2O2, 4 h), heat shock (50 °C, 4 h), alkaline stress (pH 8.5, 4 h) or acid stress (pH 4.5, 4 h). For infection conditions, mice were inoculated intranasally with conidia and total RNA was extracted from infected lung tissue at 24 h post inoculation. In all cases, data were analysed using the \(2^{\Delta\Delta C_{\rm{t}}}\) method, normalized to actA expression within each sample, and expression levels compared to basal culture conditions (liquid GMM, 37 °C, 24 h). The data were derived from 3 (a), 6 (b) or 3 (c) biologically independent experiments. Statistical analysis: (a,b) one-way ANOVA with Tukey’s multiple comparisons test. Conidial suspensions were adjusted on the basis of viability staining to account for differences in conidial viability before each experiment. Data indicate mean ± s.e.m.
All three strains exhibited similar growth and survival under basal conditions and in the presence of the antifungal voriconazole (Extended Data Figs. 2 and 4). However, conidia from mycovirus-carrying strains showed increased resistance to oxidative challenge mimicking the phagosomal environment26, as well as to elevated temperatures, low and high pH, and osmotic stress resembling composting soil27,28 (Fig. 3a and Extended Data Fig. 4). These findings indicate that in the absence of the virus, the fungus is less competitive in its natural habitat, including compost piles and the lung environment where oxidative stress is imposed by host immune cells29,30. The cytoprotective effect of AfuPmV-1M was most pronounced when swollen conidia were challenged, although resting virus-infected conidia also displayed enhanced survival under oxidative, heat, low and high pH, and osmotic stress, albeit to a lesser extent (Extended Data Fig. 4). Consistent with this, quantification of mycoviral RdRP (transcription and genomic dsRNA) revealed higher RNA levels in swollen conidia of Af293 and the re-infected strain, supporting the role of AfuPmV-1M in mediating stress protection (Fig. 3b). Remarkably, mycoviral total RNA (transcript and genomic) was upregulated under stress conditions, as assessed by RT–qPCR of ORF1–5 under oxidative stress, heat shock, pH shifts and infection in a murine pulmonary invasive aspergillosis model (Fig. 3c). These results suggest that stress may activate the mycovirus. Given that virus-infected strains displayed enhanced resistance, it is plausible that mycoviral activation modulates fungal pathways that promote the survival of its fungal host as a mechanism of self-preservation.
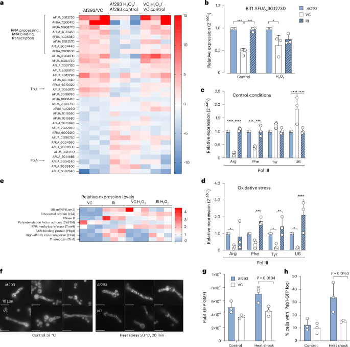
To elucidate the mechanism by which AfuPmV-1M influences fungal fitness, we performed proteomic profiling under basal conditions and oxidative stress (H2O2 8 mM), employing proteomic profiling (Fig. 4, Extended Data Fig. 5 and Supplementary Table 1). We quantified 3,390–3,525 proteins and identified, using P < 0.05 and log2 fold change ≥0.9 or ≤−0.9, significant alterations in protein levels between virus-infected and virus-cured strains. Under basal conditions, 17 proteins were increased and 16 decreased in the AfuPmV-1M-infected strain (Fig. 4a). The most upregulated protein was Brf1 (AFUA_3G12730, 10-fold), a subunit of the TFIIIB complex essential for RNA Polymerase III-mediated transcription of small non-coding RNAs involved in diverse cellular processes, including transfer (t)RNAs and 5S ribosomal (r)RNA31. RT–qPCR showed that brf1 and its targets tRNA-Arg and tRNA-Phe were elevated in virus-infected strains compared with the virus-cured strain under basal conditions, while tRNA-Tyr was unchanged and U6 small nuclear (sn)RNA was upregulated in the virus-cured strain (Fig. 4b,c). This suggests that additional regulatory factors influence Pol III transcription, and different tRNAs may vary in sensitivity to Brf1 levels32,33. The increase in U6 snRNA in the virus-cured strain may reflect feedback regulation of its expression34. Under oxidative stress, brf1 expression remained unchanged in virus-infected strains and slightly increased in the virus-cured strain, but tRNAs Arg, Tyr, Phe and U6 snRNA were higher in virus-infected strains.
The protein content of A. fumigatus Af293 and cycloheximide virus-cured (VC) strain was characterized using LC–MS/MS under basal and oxidative stress (8 mM H2O2, 4 h) conditions. a, A total of 117 proteins were differentially abundant across the strains and growth conditions, based on an uncorrected P < 0.05 by ANOVA. n = 3. b–e, Relative mRNA levels in Af293 versus VC and RI were analysed by RT–qPCR using the \(2^{\Delta\Delta C_{\rm{t}}}\) method with Af293 as the reference and normalized against 18S rRNA expression (reference gene). b, Brf1 expression under control conditions and upon oxidative challenge (8 Mm H2O2, 4 h). c,d, Expression levels of Pol III-transcribed genes: U6 snRNA (U6), tRNA-Arg (Arg), tRNA-Phe (Phe) and tRNA-Tyr (Tyr), under control conditions (c) and upon oxidative stress (8 mM H2O2, 4 h) (d). e, Relative expression levels of stress-granule components U6 small nuclear ribonucleoprotein (Lsm3) (AFUA_5G12570), ribosomal protein L24 (AFU_5G08770), RNase III (AFUA_5G04440), polyadenylation factor subunit CstF64 (AFUA_2G09100), RNA methyltransferase (AFUA_4G13450) and PAB1 binding protein (Pbp1) (AFUA_1G09630), high-affinity iron transporter (FtrA) (AFU_5G03800) and thioredoxin (AFUA_3G14970). n = 3 biological replicates. (b–d) *P < 0.04, **P < 0.004 ***P < 0.0004, ****P < 0.0001. f, Representative fluorescence emission images of congenic PAB1-GFP strains under basal conditions (37 °C) and following heat shock (50 °C, 20 min). Conidia were germinated for 7 h before heat shock treatment at 50 °C for 20 min. g, Geometric mean fluorescent intensity (GMFI) of Pab1-GFP-expressing strains as analysed by flow cytometry. n = 3. h, Bar plot showing the percentage of stress-induced Pab1-GFP granule-positive fungal germlings compared to a GFP-expressing control strain. n = 3. Conidial suspensions were adjusted on the basis of viability staining to account for differences in conidial viability before each experiment. Statistical analysis: (b–d,g,h) two-way ANOVA with Tukey’s multiple comparisons test. Data indicate mean ± s.e.m.
Several proteins enriched in the AfuPmV-1M-infected strain are components of stress granules (SGs), cytoplasmic condensates that form during stress and store translational preinitiation complexes35,36,37. These include ribosomal protein L24 (3.7-fold), RNase III (2.14-fold), polyadenylation factor subunit CstF64 (2-fold), thioredoxin (3.33-fold), RNA methyltransferase (3.17-fold) and U6 small nuclear ribonucleoprotein (Lsm3) (2.5-fold, P = 0.066066) (Fig. 4a)37,38,39,40,41,42,43,44. RT–qPCR confirmed increased mRNA levels of ribosomal protein L24, RNase III, methyltransferase and U6 snRNA under basal conditions. The Pbp1 gene, encoding the poly(A) binding protein Pab1, a key SG marker45,46, also showed higher expression in virus-infected strains (Fig. 4e). To examine SG formation, we generated virus-infected and virus-cured strains with a chromosomal C-terminal GFP fusion at the endogenous Pab1 locus. Under basal conditions, Pab1-GFP was predominantly cytoplasmic in all strains (Fig. 4f), with a trend toward higher fluorescence intensity in the virus-infected strain that did not reach statistical significance (Fig. 4g). After a temperature shift to 50 °C, Pab1-GFP formed cytoplasmic puncta in both strains, with fluorescence intensity and the number of foci significantly increased in virus-infected cells (Fig. 4h and Extended Data Fig. 6). As SGs promote stress adaptation and survival47, these results suggest that AfuPmV-1M enhances SG formation, thereby improving resistance to subsequent lethal stress.
Our proteomic analysis also revealed that thioredoxin, a key antioxidant component48, was significantly elevated transcriptionally (38-fold) and translationally (4.06-fold) in virus-infected strains (Fig. 4a,e). In addition, the high-affinity iron transporter FtrA showed discordant regulation: proteomic data indicated downregulation, while RT-qPCR showed transcriptional upregulation, suggesting that post-transcriptional mechanisms may influence FtrA expression. Overall, these findings suggest that AfuPmV-1M modulates stress-granule dynamics, antioxidant pathways and iron homeostasis, collectively enhancing the fungal host’s capacity to withstand oxidative stress and adapt to changing environmental conditions.
AfuPmV-1M protects A. fumigatus from intraphagosomal killing in vivo through intrinsic cellular mechanisms
To evaluate the impact of mycoviral infection on fungal fitness in vivo, we compared leucocyte conidial uptake and killing in immunocompetent mice challenged with Af293 (VI), virus-cured (VC) and re-infected (RI) conidia (Fig. 5a). A mixed infection model was used in which the three strains were colour coded using an invariant cell wall labelling technique, as previously described49,50. This approach enabled analysis of virus-infected and virus-cured conidia within the same inflammatory environment, thereby isolating cell-intrinsic effects independent of secondary influences such as microbial burden or tissue inflammation that often arise when comparing singly infected mice. At 24 h post infection, lung neutrophils were identified and sorted into three distinct populations on the basis of their phagocytosis of either VI, VC or RI conidia (Fig. 5b and Extended Data Fig. 7a). Phagocytosis rates were comparable across strains, indicating that differences in uptake probably do not account for variation in virulence (Extended Data Fig. 7b). However, analysis of colony-forming units (CFU) revealed enhanced survival of virus-infected conidia (Af293 and RI) within lung neutrophils (Fig. 5c). Similarly, virus-infected strains showed increased resistance to killing by human neutrophils and by the environmental phagocyte Acanthamoeba castellanii, while phagocytosis remained similar (Fig. 5d,e and Extended Data Fig. 7c). Together, these findings demonstrate that AfuPmV-1M confers protection against neutrophil-mediated killing in vivo. By comparing all strains within the same lung environment, we established that this cytoprotective effect is cell intrinsic, independent of variations in inflammatory responses or cell recruitment.
a, Mixed infection model. b, Gating strategy for sorting neutrophils containing only one conidium of a single strain. Lungs from animals infected with unlabelled conidia were used to define the positive populations. c, Fungal viability at 24 h post infection (hpi) was calculated on the basis of CFU of sorted neutrophil-phagocytosed strains, including virus-infected, virus-cured (by cycloheximide) and virus re-infected strains. The lines indicate paired data from a single mouse. The data were derived from 3 biologically independent experiments, each conducted with a cohort of 4 mice. d,e, Swollen conidia were co-incubated with A. castellanii (d) or human-derived neutrophils (e) at an MOI of 1:1 for 4 h. Viability was quantified by CFU. The data were derived from 4 biologically independent experiments, each performed in triplicate (d), or 6 independent human blood-derived neutrophil samples from 2 independent experimental repetitions. (e). Statistical analysis: (c–e) one-way ANOVA with Tukey’s multiple comparisons test. Conidial suspensions were adjusted on the basis of viability staining to account for differences in conidial viability before each experiment. Data indicate mean ± s.e.m.
AfuPmV-1M promotes disease progression
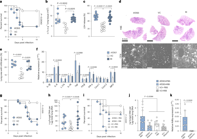
To assess the impact of AfuPmV-1M on virulence, we challenged C57BL/6JOlaHsd immunocompetent mice intranasally with 6 × 107 conidia. Mice infected with virus-infected strains (Af293 and RI) exhibited significantly higher mortality compared with those infected with virus-cured strains (Fig. 6a and Extended Data Fig. 8a). This increased mortality correlated with elevated lung fungal burden (Fig. 6b) and tissue damage, as indicated by higher lactate dehydrogenase (LDH) levels in bronchoalveolar lavage fluid (BALF) at 24 h post infection (Fig. 6c). Lung histopathology revealed multiple infection foci and germinating conidia in the virus-infected groups (Fig. 6d,e). Infection with AfuPmV-1M-infected conidia led to markedly increased levels of inflammatory cytokines (TNF, IL-1β, IL-6, IFN-β and IFN-γ) and myeloperoxidase (MPO) in the lungs at 72 h post infection, compared with the virus-cured strain, indicating more extensive tissue inflammation and neutrophil activity (Fig. 6f). By contrast, in an ex vivo model using human-derived macrophages challenged with equal numbers of conidia, inflammatory cytokine production did not differ between strains (Extended Data Fig. 8b), suggesting that the heightened in vivo inflammation is secondary to increased fungal burden.
a, Survival of C57BL/6JOlaHsd mice challenged with 6 × 107 Af293 (n = 18), virus cured by cycloheximide (VC, n = 18) or virus re-infected (RI, n = 15) conidia (P = 0.0043). b, Lung CFU at 24 h with 3 × 107 conidia. Biologically independent samples from 2 independent experimental repetitions. c, BALF LDH levels in A. fumigatus-challenged mice at 48 h post inoculation with 6 × 107 conidia. Values are presented as a percentage of LDH release from BALF cells treated with 0.1% Triton X-100 (100% cytotoxicity). n ≥ 12 biologically independent samples from 3 independent experimental repetitions. (b,c) VI n = 8, VC n = 9, RI n = 6; P < 0.0001. d, Micrographs of 48-h-infected lung sections stained with H&E (scale bar, 4 mm) and calcofluor white (scale bar, 50 μm). Images representative of 2 biologically independent experiments, n = 6. e, Morphometric analysis of lung consolidation (n = 6) at 48 hpi with 6 × 107 conidia. f, Relative mRNA expression levels of proinflammatory mediators were assessed via RT–qPCR using total RNA extracted from lung homogenates at 72 hpi in mice infected with the indicated strains (Af293 n = 7, VC n = 7, RI n = 6). The data were pooled from 2 independent experimental replicates, normalized to actin expression, and the presented values are relative to the expression levels in naïve lungs. g,h, Survival (g) and fungal burden (h) of cyclophosphamide-compromised mice (200 mg kg−1) challenged with 5 × 103 Af293, VC or RI conidia suspended in PBS. Fungal DNA was quantified per 1 µg of lung genomic DNA, using a standard curve based on fungal 18S rDNA in Af293 genomic DNA to calculate the amount of fungal DNA in infected mice. Af293 n = 10, VC n = 11, RI n = 9. i, Survival of mice challenged with 6 × 107 Af293 or VC conidia suspended in ribavirin solution (20 µM) or PBS and incubated at room temperature for up to 4 h during infection preparations. Mice were treated intraperitoneally with 40 mg kg−1 ribavirin or vehicle control (PBS) twice daily. Af293+PBS n = 15, Af293+ribavirin n = 15, VC+PBS n = 5, VC+ ribavirin n = 5. j,k, Pulmonary fungal burden (j) and mycoviral load (k) in mice at 72 hpi with the indicated strains and treatments (PBS or 40 mg kg−1 ribavirin twice daily) were determined by qPCR (j) and RT-qPCR (k). j, Fungal DNA was quantified per 1 µg of lung genomic DNA, using a standard curve based on fungal 18S rDNA in Af293 genomic DNA to calculate the amount of fungal DNA in the experimental samples. n = 9 for Af293+PBS, n = 11 for Af293+ribavirin, n = 10 for VC + PBS, n = 12 for VC+ribavirin; P < 0.0084. k, Relative expression levels of viral RdRp were assessed by RT–qPCR using the \(2^{\Delta{\rm{C}}_t}\) method, normalized to fungal actA expression (reference gene). A Ct value >35 or undetermined was considered indicative of viral clearance and is represented as 0. (j,k) Data were pooled from 2 independent experiments. Statistical analysis: (a,g,i) log-rank (Mantel–Cox); (b,c,e,f,i) one-way ANOVA with Tukey’s multiple comparisons test; (h) Kruskal–Wallis test with Benjamini–Hochberg post test; (k) two-tailed unpaired t-test. Conidial suspensions were adjusted on the basis of viability staining to account for differences in conidial viability before each experiment. Data indicate mean ± s.e.m. P = 0.0001.
Notably, the C57BL/6JOlaHsd substrain diverged from the C57BL/6J background ~60 years ago and exhibits distinct phenotypic traits, including differential infection susceptibility51. To our knowledge, no previous studies have evaluated susceptibility of immunocompetent C57BL/6JOlaHsd mice to pulmonary invasive aspergillosis. We found this substrain to be highly susceptible to A. fumigatus Af293 in a mycovirus-dependent manner. To determine whether this effect generalizes to other models, we infected ICR and C57BL/6J mice with Af293, VC and RI strains (Extended Data Fig. 8c–f). Although these mice were resistant to lethal infection, virus-infected strains exhibited increased fungal burden and survival in the lung, while conidial uptake by neutrophils remained unaffected, consistent with observations in C57BL/6JOlaHsd mice. Given that immunocompromised individuals are at highest risk for invasive aspergillosis, we also challenged cyclophosphamide-treated C57BL/6J mice with 5 × 103 conidia. Virus-infected strains again induced significantly higher mortality and fungal burden compared with the virus-cured strain, recapitulating the mycovirus-mediated virulence enhancement observed in immunocompetent mice (Fig. 6g,h). Together, these findings demonstrate that AfuPmV-1M infection promotes fungal survival within the lung and exacerbates disease progression in both immunocompetent and immunocompromised mice.
Antiviral treatment reverses the exacerbated AfuPmV-1M-mediated virulence
To evaluate whether targeting mycoviral replication could mitigate exacerbated pathology and improve infectious outcomes, mice were challenged with Af293 or VC conidia prepared in ribavirin or PBS solution (Fig. 6i) and subsequently treated intraperitoneally with ribavirin, a nucleoside analogue that targets viral replication, twice daily. Notably, ribavirin treatment significantly improved survival in Af293-challenged mice, with mortality rates comparable to those of VC-challenged mice (Fig. 6i). This enhanced survival was associated with a reduced fungal burden (Fig. 6j) and lower mycoviral load (Fig. 6k) in the lungs. Ribavirin showed no direct antifungal activity in vitro (Extended Data Fig. 8g), and neither survival nor fungal burden in VC-infected mice was affected by ribavirin treatment (Fig. 6i–k). Importantly, RT-qPCR analysis confirmed that the exposure of conidia to ribavirin during preparation did not alter mycoviral load (ORF1 levels) before infection (Extended Data Fig. 8h). We acknowledge that this initial exposure may contribute to the observed effects; thus, further studies focusing solely on in vivo ribavirin administration are needed to definitively confirm its therapeutic impact. These data suggest that AfuPmV-1M is a viable therapeutic target, and ribavirin, along with similar antiviral drugs, holds promise as an ‘antipathogenicity’ treatment for virus-bearing pathogenic fungi.
Discussion
A defining feature of mycoviruses is their lack of an extracellular lytic phase, limiting transmission to vertical (via spores) or horizontal (via hyphal anastomosis) routes52. This dependency links viral fitness to host survival, encouraging mutualistic interactions that enhance fungal fitness while maintaining viral persistence. Consistent with this notion, the findings of this study demonstrate a fungus–mycovirus interaction in which a dsRNA mycovirus provides a survival advantage to the fungus, particularly under environmental stress conditions and within the murine lung.
While many plant fungal pathogens harbour mycoviruses affecting diverse traits53,54, their roles in human fungal pathogens remain underexplored. Here we show that AfuPmV-1M is integral to conidiation, stress tolerance and virulence. The virus’s absence impairs these traits in cured strains, underscoring its integration into fungal development. Conidiation, governed by BrlA, reflects trade-offs between growth, dispersal and virulence55,56,57,58,59. AfuPmV-1M-infected strains upregulate BrlA and produce more conidia and pigment than cured strains, consistent with observations in related polymycoviruses (Fig. 2 and Extended Data Fig. 3)11,60. BrlA also regulates biosynthetic gene clusters (BGCs), including the DHN-melanin pathway, a well-established contributor to virulence24. Indeed, AfuPmV-1M upregulated key genes in the DHN-melanin cluster, particularly pksP and abr2, which encode the first and last enzymatic steps, respectively—a pattern aligned with metabolic control theory, wherein pathway flux is often regulated at these positions (Fig. 2h).
DHN-melanin protects A. fumigatus from various stressors61,62, which aligns with our observation that virus-cured strains have reduced fitness under oxidative and heat stress, diminished lung survival and attenuated virulence. These phenotypes are most pronounced in swollen conidia, the form encountered by immune cells upon inhalation63,64. The upregulation of AfuPmV-1M RdRP in swollen conidia further links the virus to this stress-protective effect (Fig. 3b). Previous studies reported reduced fitness of virus-infected strains under oxidative stress12,13, possibly due to differences in experimental conditions. They focused on resting conidia and used supraphysiologic H₂O₂ concentrations (≥32.6 mM), while our work examined both conidial states and used 5 mM H₂O₂, a concentration more reflective of host environments65,66. Similarly, previous reports of impaired growth in virus-infected strains under optimal conditions contrast with our findings and those of others11, suggesting strain-specific or context-dependent effects. Supporting the virus’s role in stress adaptation, we observed upregulation of all five AfuPmV-1M ORFs under stress and during infection (Fig. 3c). These expression changes correlated with increased fungal resilience. In contrast, ref. 12 found heightened stress susceptibility in a naïve KU strain expressing individual ORFs, possibly due to the lack of a co-evolved immune state.
We propose that in Af293, viral replication is synchronized with host physiology, yielding a mutualistic outcome, whereas in naïve strains, the absence of co-adaptation renders viral components disruptive. These contrasting phenotypes underscore the importance of host–virus co-evolution in determining viral effects. The absence of detectable fitness costs under optimal growth conditions suggests that AfuPmV-1M and A. fumigatus have co-evolved a stable mutualistic relationship. Potential metabolic burdens of viral replication may have been offset by compensatory adaptations in both genomes, refining this partnership over evolutionary time.
To explore underlying mechanisms, we performed proteome analysis and found that AfuPmV-1M upregulates proteins involved in RNA metabolism, notably Brf1 and RNA Pol III. RT–qPCR confirmed increased Pol III activity and elevated levels of tRNAs and non-coding RNAs, suggesting viral exploitation of host RNA machinery for replication and stress adaptation67,68. We also observed upregulation of proteins linked to stress granules (SGs), which regulate translation during stress (Fig. 4a,e). A stress-granule reporter revealed significantly higher SG formation in virus-infected strains linking AfuPmV-1M to cytoprotective granule formation, potentially through RNA excess as a driver of SG assembly69,70.
These results suggest that AfuPmV-1M primes the fungus for stress by inducing mild, non-lethal cellular stress—akin to hormetic preconditioning seen in cancer cells, where stress granules induced by mild stress precondition cells for severe stresses71,72. Thioredoxin 1 (Trx1), a key antioxidant and SG component44,48, was also upregulated in virus-infected strains, reinforcing the link between viral presence, stress adaptation and enhanced virulence.
Strains with improved oxidative stress tolerance are predicted to survive better in the host lung and cause more severe disease50,73,74,75. Supporting this, virus-cured strains showed reduced virulence in both immunocompetent (C57BL/6JOlaHsd, C57BL/6J, ICR) and neutropenic mouse models, despite similar growth under optimal conditions (Fig. 6 and Extended Data Fig. 8). Notably, the virus’s cytoprotective effect is most pronounced in swollen conidia, which is the developmental stage that first encounters host neutrophils after inhalation63,64. This correspondence between enhanced conidial stress tolerance and the critical early phase of immune recognition probably underlies the observed attenuation of virulence in cured strains. In contrast, decreased virulence of virus-infected strains was reported in neutropenic mice12. This discrepancy may reflect differences in host strain (ICR vs C57BL/6J), infection dose (5 × 103 vs 5 × 107 conidia) and use of antibiotics, which may influence immune responses. Their macrophage assays using resting conidia also contrast with our findings of enhanced survival of swollen virus-infected conidia in vivo and ex vivo following neutrophil phagocytosis (Fig. 5). These differences underscore the physiological relevance of the swollen conidial state and support our model across multiple strains and infection contexts.
Although immunocompromised individuals are most susceptible to invasive aspergillosis, our immunocompetent models provide important insights into early-stage host responses and viral contributions to pathogenesis76,77. Since the immune system may target both fungus and mycovirus, these models allow us to study the impact of viral infection on fungal survival in the presence of intact immunity, complementing neutropenic models where such effects may be obscured.
Importantly, we introduce a pioneering therapeutic approach by targeting an endogenous mycovirus to attenuate fungal virulence. Antiviral ribavirin treatment of Aspergillus-infected mice reduced disease severity and fungal burden to levels comparable to virus-cured strains (Fig. 6i–k). However, conidia were exposed to ribavirin during preparation before infection, and although RT-qPCR analysis confirmed that this exposure did not alter mycoviral load, the possibility that it influences the therapeutic outcome cannot be fully excluded without additional studies. Thus, our results offer proof of concept for viral targeting as an antipathogenicity strategy, rather than endorsing ribavirin for invasive aspergillosis treatment. This is particularly relevant given the focus on immunocompetent models, whereas human invasive aspergillosis occurs primarily in immunocompromised patients. Nonetheless, our neutropenic model confirmed that AfuPmV-1M enhances virulence in immunocompromised hosts, suggesting that therapeutic targeting may be effective in this context. Unlike previous work that used antivirals solely to generate cured strains, we demonstrate in vivo efficacy during active infection. This represents presumably the first example of therapeutic targeting of an endogenous virus to mitigate the pathogenicity of a eukaryotic pathogen—whether fungal or protozoan—beyond ex vivo applications as seen in studies on Leishmania RNA virus-1 (ref. 78).
Taken together, our results underscore the complex interplay of fungal traits, host immunity and viral symbionts in determining virulence. While our study focuses on a clinical A. fumigatus reference strain, future work on additional clinical and environmental isolates will clarify the prevalence and importance of such virus–fungus interactions. Environmental pressures may select for mycovirus partnerships that enhance fungal fitness and stress tolerance, promoting adaptation to niches such as compost or mammalian lungs. Ultimately, by linking mycoviruses to virulence and demonstrating their druggability, our study broadens the therapeutic and diagnostic framework for fungal infections, moving beyond fungal species identification to include viral elements that modulate pathogenesis.
Methods
Fungal strains and growth conditions
The naturally AfuPmV-1M-infected A. fumigatus strain Af293 was obtained from Dr Tobias Hohl and kept in our laboratory for over 4 years. Virus-cured strains (VC) were generated from Af293 through treatment with either two cycles of 1 mM and 10 mM of the protein synthesis inhibitor cycloheximide or 0.1 mg ml−1 of the nucleoside analogue ribavirin; for this the conidia were dropped on the centre of PDA-containing antiviral compounds and incubated for 5 days at 37 °C21,79. A congenic re-infected strain (RI) was obtained by PEG-mediated transfection of viral particles extracted from the parental Af293 strain into the cycloheximide-cured strain (VC). Glycerol stocks of individual, spore-producing colonies were made and those testing positively for AfuPmV-1M were tested by RT–qPCR to initially assess any potential retention of virus on the surface of fungal mycelia during the inoculation and culture process, and subsequently to confirm successful transfection26,50. For the purification of viral particles and viral dsRNA, fungal cultures were grown in 250 ml of GMM broth with continuous agitation at 130 r.p.m. at 37 °C for a period of 5–7 days. Subsequently, the mycelium was collected with Miracloth, snap frozen with liquid nitrogen and stored at −80 °C until subsequent processing.
Purification of viral particles
For the viral particle purification process11, ~50 g, 6-day-old mycelia from A. fumigatus Af293 were homogenized in a 3-fold volume (w/v) of 0.1 M sodium phosphate solution at pH 7.4, supplemented with 0.2 M KCl and 0.5% 2-mercaptoethanol using a manual homogenizer (Hangzhou Miu, type MT-30K). The resulting homogenate was clarified with an equal volume of chloroform, followed by centrifugation at 10,000g for 20 min at 4 °C. The virus-containing supernatant was mixed with 10% (w/v) PEG-6000 and 0.6 M NaCl, and incubated overnight at 4 °C with constant stirring. The following day, the suspension underwent low-speed centrifugation at 10,000g for 20 min. The resulting precipitate, including viral particles, was resuspended in 60 ml of TE buffer and clarified through additional low-speed centrifugation. Any excessive PEG contamination pellet was discarded, while the remaining supernatant, which contained the virus, was subjected to ultracentrifugation at 105,000g for 90 min at 4 °C. The pellet enriched with virus-like particles was resuspended in 1 ml of TE buffer.
RNA extraction, RT–PCR and RT–qPCR
Mycelia from liquid shaking cultures were flash frozen in liquid nitrogen, lyophilised, ground with 0.5 mm silica beads using a Precellys homogenizer (1 cycle, 30 s) and homogenized in Trizol (50 mg mycelia in 1 ml Trizol). For RNA extraction from conidia, conidia were collected from 3-day-old plates and homogenized with 0.5 mm silica beads in 1 ml of Trizol. For mycelia and conidia, the RNA was extracted in 1 ml Trizol, then 200 μl of chloroform was added, and the aqueous phase was collected after centrifugation11. RNA (10 µg) was DNase treated with TURBO DNA-free reagent (Invitrogen, AM1907) according to manufacturer instructions. cDNA was obtained using High-Capacity cDNA Reverse Transcription kit (Applied Biosystems, 4368814). For the expression analysis of viral genes, samples were pretreated with 15% DMSO (v/v) for 10 min at 95 °C to denature dsRNA before reverse transcription80. The presence of targeted genes was confirmed by PCR amplification using Promega GoTaq Green Master Mix. The primers for the individual genes are listed in Supplementary Table 2. RT–qPCR was performed using the Fast SYBR Green Master Mix (Applied Biosystems, 4385612) and data were collected in a StepOne Plus Real Time PCR System (Thermo Scientific). The concentration of each primer pair was optimized before the efficiency curve reaction. Only primers with amplification efficiency ranging from 95–105% were used, according to ref. 81. Non-template controls were used to confirm the elimination of contaminating DNA in every run. A melt curve analysis was performed after the PCR was complete to confirm the absence of non-specific amplification products. The fold change in mRNA abundance was calculated using \(2^{\Delta\Delta C_{\rm{t}}}\) (ref. 82) and all values were normalized to the expression of the A. fumigatus 18S or actA for measurement of fungal and mycoviral genes or to actβ for measurements of murine genes. To evaluate fungal burden, total DNA was extracted using phenol–chloroform extraction, and fungal DNA was quantified by qPCR of the 18S rDNA region83.
Isolation of dsRNA by LiCl precipitation
Total RNA was extracted from A. fumigatus 250 ml liquid culture grown at 37 °C until saturation, for 5 days. ssRNA/dsRNA fractionation was performed as previously described84. To visualize dsRNA, 1 µg was pretreated with RNase-free DNase1 (RBC Bioscience, 9680DN050) and S1 nuclease (Thermo Scientific, EN0321) according to manufacturer instructions and electrophoresed on 1% agarose gel stained with ethidium bromide.
Whole-genome DNA sequencing and analysis
A. fumigatus genomic DNA was extracted as previously described85. Illumina sequencing libraries were prepared by Seqcenter (SeqCenter) using tagmentation-based and PCR-based Illumina DNA Prep kit and custom IDT 10 bp unique dual indices with a target insert size of 320 bp. Illumina sequencing was performed on an Illumina NovaSeq 6000 sequencer, producing 2 × 151-bp paired-end reads. Demultiplexing, quality control and adapter trimming were performed with bclconvert1 (v.4.1.5). The raw FASTQ reads were preprocessed using fastp (v.0.23.4)86, removing Illumina adapter sequences and sequences with low quality scores (Phred score <30). The quality of the sequences before and after quality control was assessed using FastQC v.0.11.9 (Babraham Institute). Reference-guided genome analysis was conducted on high-quality sequence reads by aligning them to the A. fumigatus Af293 reference genome (FungiDB release 66) using Bwa-mem2 (v.2.2.1)87, followed by conversion to BAM files using samtools (v.1.16.1)88. PCR duplicates were identified and marked using the MarkDuplicatesSpark implementation within GATK (v.4.4.0.0)89. All whole genome sequencing samples analysed exhibited a genome coverage of >10-fold after mapping, with >95% of reads aligning to the reference genome. Subsequently, deduplicated BAM files were recalibrated using GATK BaseRecalibrator ApplyBSQ, using an internal dataset of known variable sites derived from those catalogued in FungiDB (release 39). Variant calling was carried out using GATK Haplotypecaller v.4.4.0.0 with the ploidy set to 1, followed by joint calling of all samples. The resulting variants were hard filtered using the specific parameters: ‘QD < 3.0’, ‘MQ < 40.0’, ‘FS > 60.0’, ‘MQRankSum < −10.0’, ‘ReadPosRankSum < −5.0’ for SNPs, and ‘QD < 3.0’, ‘FS > 200.0’, ‘ReadPosRankSum < −20.0’ for INDELs. In addition, variants were identified using the Platypus variant caller (0.8.1.2)90, with filter parameters set to a quality filter of 30, a depth filter threshold of 10 and an allele frequency filter threshold of 0.01. Following variant calling, the VCF files from HaplotypeCaller and Platypus were merged using bcftools88 isec v.1.17. Next, background variants that were also detected in our lab copy of AF293 were subtracted from the VC and RI samples using bcftools. Finally, the variants were annotated using SnpEff (v.4.3)90 using a cut-off of 1,000 bp for upstream and downstream regions. Identified SNPs underwent visual inspection of alignments using IGV (v.2.17.0)91 to detect false positive variant calls that may have evaded automated filters. Samples were screened for structural variants, including copy number variations and aneuploidies using controlFREEC (v.11.6)92 and DELLY (v.1.1.8)93, and only structural variants found by both tools were taken as true SVs. For controlFREEC, sequencing data from the lab copy of AF293 was input as the control, and the additional parameters ‘ploidy=1, minExpectedGC=0.35 and maxExpectedGC=0.60’ were used. Significance testing was performed using the tool-provided script and copy number variations were filtered using Bonferroni-corrected Wilcoxon rank-sum test P < 0.05. DELLY was run with the ploidy set to 1 and using a mappability file created using Dicey v.0.2.6. Low quality predictions were removed by filtering out SVs flagged by DELLY as ‘LOW QUALITY’. Finally, any CNVs identified by both controlFREEC and DELLY were manually inspected in IGV v.2.18.2.
Stress assays
Approximately 106 conidia per ml conidia of A. fumigatus Af293, VC and RI strains were incubated in GMM broth for 4 h at 37 °C to obtain swollen conidia. Subsequently, conidia were subjected to stressors including 5 mM H2O2, pH 4.5, pH 8.5, 50 °C and 1 M Sorbitol for 4 h at 37 °C, 130 r.p.m. Conidial viability was assessed using CFU. To evaluate growth inhibition of A. fumigatus strains, 103 conidia were inoculated onto GMM agar plates under control conditions or at pH 4.5, pH 8.5 and 1 M Sorbitol, or at 50 °C. Diameter of the colony was measured on the 5th day of incubation.
Biofilm formation assay
Briefly, 106, 105 or 104 spores in 1% GMM broth were seeded per well in a 24-well microtitre plate with or without voriconazole at the indicated concentration, incubated at 37 °C for 48 h. To determine the biofilm formation ability of A. fumigatus strains, we conducted the crystal violet (CV) assay as previously described94 with minor modifications. GMM broth (1 ml) with or without voriconazole was inoculated with 106, 105 or 104 conidia in a 24-well microtiter plate and incubated at 37 °C for 48 h. The plate was then washed twice with PBS to eliminate free-floating cells, and the biofilms were stained with 1 ml of 0.1% crystal violet solution for 10 min at room temperature. Biomass was washed with PBS at least 5 times and air dried, followed by incubation with 1 ml of 100% acetic acid, slightly shaken at room temperature for 30 min to elute the crystal violet, and the absorbance was measured at 470 nm using a Tecan Infinite Pro Plate reader.
Phagocytosis assay
Human blood was obtained from healthy volunteers, with informed consent, in compliance with the guidelines of the Hebrew University of Jerusalem Research Ethics Committee. Human neutrophils were collected and A. castellanii were maintained as previously described95,96. For the phagocytosis and survival assay with either amoeba or human neutrophils, 1 × 106 phagocytes were plated in a 24-well plate containing 1 ml of supplemented DMEM (human neutrophils) or PYG (amoeba) medium and pre-incubated for 1 h, allowing amoebal cells to attach to the surface. The cell walls of swollen conidia (4 h in GMM at 37 °C) were fluorescently labelled with Alexafluor 488-conjugated streptavidin as previously described49,50. Labelled A. fumigatus conidia (1 × 106) were inoculated into the neutrophil and amoeba culture, and incubated for 4 h at 37 °C under 5% CO2 (neutrophils) or 30 °C (A. castellanii). Phagocytosis was evaluated by flow cytometry. The phagocytes’ population was gated by size, and the AF488+ population represents conidial uptake. Conidial viability was evaluated using CFU.
Conidiation and germination assays
Conidiation was quantified by collecting conidia from 4-day-old GMM agar plates that were inoculated with 2 × 105 conidia at 37 °C. The conidial concentration was determined by counting with a haemocytometer. To determine the germination rate, conidia were collected from 5-day-old GMM plates, adjusted to 5 × 105 conidia per ml in GMM broth and inoculated in 8-well microscopy chambered slide at 37 °C. Images were captured using an inverted motorized Nikon fluorescence microscope (Eclipse Ti2) in time-lapse mode, with 30 min frame over a period of 24 h.
Quantification of conidia during asexual development
Synchronized asexual differentiation was conducted as described previously97. Briefly, 1 × 108 conidia of the virus-infected (Af293 and RI) or virus-cured strains were inoculated in 100 ml of liquid minimal medium and incubated at 37 °C (200 r.p.m.) for 16 h. Mycelia from the submerged cultures (5 g wet weight) were then collected by filtration and flash frozen in liquid nitrogen (t0 control samples) or transferred to a solid, complete medium and further incubated at 37 °C (for 6, 12 and 24 h). Samples were collected at each time point, flash frozen in liquid nitrogen and stored at −80 °C until they were used for RNA extractions. Conidial counts for each strain subjected to synchronized asexual differentiation were conducted by sampling 0.5 g of mycelium at 6, 12 and 24 h after the induction of conidiation. The conidia were collected in a 0.01% Tween-20 solution and counted using a Neubauer chamber. The experiments were repeated three times.
Inspection of fungal lawn and visualization of conidiophores
For evaluation of fungal lawn morphology, 200 μl of 106 conidia ml−1 was spread onto GMM agar plates and incubated for 7 days at 37 °C. Conidia (10 μl, 2 × 106) were inoculated into agar slices and covered by a sterile coverslip. After 3 days of inoculation, glasses with attached conidiophores were gently detached from the agar slice, placed on microscopy glass with lactophenol blue and sealed using polish. Conidiophores were visualized by ×100 microscopy (Nikon, Eclipse Ti2), photos were captured, and conidia on individual conidiophores were counted.
Mice, animal care and ethics statement
C57BL/6JOlaHsd and ICR mice (6–8-week-old) were purchased from Envigo. C57BL/6J mice were originally obtained from The Jackson Laboratory (strain 000664) and bred under specific pathogen-free conditions at our mouse facility at the Hebrew University of Jerusalem. All experiments were conducted with 8-week-old male and female animals, compatible with the standards for care and use of laboratory animals. All experiments were conducted in an animal facility maintained under standardized environmental conditions. Room temperature was kept at 22 ± 2 °C, with relative humidity controlled within a range of 30–50%. Animals were housed under a 12-h light/dark cycle, with lights on from 7:00 to 19:00. The research was approved by the Hebrew University of Jerusalem Institutional Animal Care and Use Committee (IACUC) (protocol number MD-20-16072-5). The Hebrew University of Jerusalem is accredited by the NIH and by AAALAC to perform experiments on laboratory animals (NIH approval number OPRR-A01-5011).
Human studies were approved by the Committee for the Use of Human Subjects (IRB approval number 718744). Healthy donors gave written informed consent for blood donation.
Murine models of IPA
The virulence of the A. fumigatus strains was assessed in two murine models of IPA, immunocompetent and the chemotherapeutic models. All animal experiments were conducted with 8-week-old, sex-matched mice. Mice were infected via the intranasal route as described in ref. 26. For the chemotherapeutic murine model, mice were immunosuppressed with intraperitoneal injections of cyclophosphamide (Western Medical Supply) at 200 mg kg−1 of body weight 48 h before fungal inoculation, and then every other day until the experiment ended. For the ribavirin experiments, conidia were prepared in a ribavirin solution (20 µM) or PBS and kept at room temperature for up to 4 h during infection preparations. Following inoculation, mice were treated intraperitoneally with 40 mg kg−1 ribavirin or vehicle control (PBS) twice daily. In assays where labelled conidia were used, the conidia were labelled as previously described49. BALF and lung suspensions were prepared for flow cytometry as described in ref. 50. Briefly, lung digest and, if applicable, BAL cells were enumerated and neutrophils labelled with antibodies against CD45+CD11b+Ly6CloLy6G+ cells. All antibodies were from BioLegend and diluted following manufacturer recommendation. Flow cytometry data were collected on a NovoCyte Quanteon (Agilent) flow cytometer and analysed on NovoExpress v.1.6.1 (Agilent). Neutrophils containing ingested labelled conidia were sorted using the BD FACSAria III (BD Biosciences). BAL LDH levels were measured with a CytoTox 96 Non-Radioactive Cytotoxicity Assay (Promega).
Perfused murine lungs were homogenized in 2 ml of PBS, 0.025% Tween-20 for CFU and ELISA. For histology, perfused lungs were fixed in 10% neutral-buffered formalin, embedded in paraffin, sectioned in 4-μm slices, and stained with hematoxylin and eosin (H&E) or calcofluor white (MP Biomedicals). Slides were reviewed and evaluated in a blinded manner. Whole-section images were digitally scanned using a Nanozoomer S360 slide scanner.
Liquid chromatography–tandem mass spectrometry (LC–MS/MS)
LC–MS/MS was performed at The De Botton Protein Profiling Institute of the Nancy and Stephen Grand Israel National Center for Personalized Medicine, Weizmann Institute of Science. Conidia (106 per ml) were cultured in 75 ml of GMM broth for 18 h, followed by a 4-h oxidative stress challenge with 8 mM of H2O2. The resulting mycelium was ground in liquid nitrogen and then resuspended in 5% SDS buffer. The samples underwent in-solution tryptic digestion using the S-trap protocol developed by Protifi. The resulting peptides were analysed using nanoflow liquid chromatography system (nanoElute) coupled to a high-resolution, high-mass-accuracy mass spectrometry system (Bruker Tims TOF Pro). During analysis, the samples were randomly ordered in discovery mode. The raw data were processed with FragPipe v.17.1. The data were searched with the MSFragger search engine against the NCBI A. fumigatus Af293 proteome, appended with common lab protein contaminants. Carbamidomethyl was specified as a fixed modification. Oxidation of methionine residues and protein N-terminal acetylation were specified as a variable modification. The quantitative comparisons were calculated using Perseus v.1.6.0.7. Decoy hits were filtered out and only proteins detected in at least 2 replicates of at least one experimental group were kept.
Statistics and reproducibility
All statistical analyses were performed using GraphPad Prism v.8.0.2. No statistical methods were used to pre-determine sample size. Sample sizes were based on previous publications that achieved statistically significant results (P < 0.05). Unless otherwise noted, all statistical analyses were performed with at least three biologically independent samples. All images are representative of a minimum of three biologically independent samples that represent a minimum of three independent experiments unless otherwise noted. For comparisons between two groups, two-tailed unpaired t-tests were performed. For comparisons between greater than two groups, one-way analysis of variance (ANOVA) with Tukey, Sidak or Dunnett post tests for multiple comparisons were performed. All error bars indicate standard error and are centred around the mean.
For animal experiments, cages were blinded to the investigators responsible for monitoring and analysing the in vivo studies. Treatments were randomly assigned to mice and all samples were labelled with ID numbers that concealed treatment allocation. Investigators analysing the data were blinded to treatment identity. For in vitro assays, investigators were not formally blinded to group allocation during experimentation or outcome assessment. Data collection for all automated experiments and subsequent data interpretation were performed using appropriate controls.
Reporting summary
Further information on research design is available in the Nature Portfolio Reporting Summary linked to this article.
Data availability
The genomic sequencing data for the cycloheximide-cured and the re-infected strains, the ribavirin-cured strain, and the parental AF293 strain have been deposited under BioProject identifier PRJNA1082383. Correspondence and requests for materials should be addressed to N.S. Source data are provided with this paper.
Code availability
All code and software environments used to generate the datasets, results, tables and figures presented here are availabe in GitHub at https://github.com/johnxandr/Aspergillus_fumigatus_dsRNA_virus_promotes_fungal_fitness_and_pathogenicity_in_the_mammalian_host (ref. 98).
References
Fisher, M. C., Hawkins, N. J., Sanglard, D. & Gurr, S. J. Worldwide emergence of resistance to antifungal drugs challenges human health and food security. Science 360, 739–742 (2018).
Bongomin, F., Gago, S., Oladele, R. O. & Denning, D. W. Global and multi-national prevalence of fungal diseases-estimate precision. J. Fungi 3, 57 (2017).
Paulussen, C. et al. Ecology of aspergillosis: insights into the pathogenic potency of Aspergillus fumigatus and some other Aspergillus species. Microb. Biotechnol. 10, 296–322 (2017).
Myers, J. M. et al. Survey of early-diverging lineages of fungi reveals abundant and diverse mycoviruses. mBio 11, e02027-20 (2020).
Wu, M. et al. Characterization of a novel bipartite double-stranded RNA mycovirus conferring hypovirulence in the phytopathogenic fungus Botrytis porri. J. Virol. 86, 6605–6619 (2012).
Lau, S. K. et al. Novel partitivirus enhances virulence of and causes aberrant gene expression in Talaromyces marneffei. mBio 9, e00947-18 (2018).
Sass, G., Kotta-Loizou, I., Martinez, M., Larwood, D. J. & Stevens, D. A. Polymycovirus infection sensitizes Aspergillus fumigatus for antifungal effects of nikkomycin Z. Viruses 15, 197 (2023).
Nerva, L. et al. Mycoviruses mediate mycotoxin regulation in Aspergillus ochraceus. Environ. Microbiol. 21, 1957–1968 (2019).
Ninomiya, A. et al. Mycovirus-induced tenuazonic acid production in a rice blast fungus Magnaporthe oryzae. Front. Microbiol. 11, 1641 (2020).
Márquez, L. M., Redman, R. S., Rodriguez, R. J. & Roossinck, M. J. A virus in a fungus in a plant: three-way symbiosis required for thermal tolerance. Science 315, 513–515 (2007).
Kanhayuwa, L., Kotta-Loizou, I., Özkan, S., Gunning, A. P. & Coutts, R. H. A. A novel mycovirus from Aspergillus fumigatus contains four unique dsRNAs as its genome and is infectious as dsRNA. Proc. Natl Acad. Sci. USA 112, 9100–9105 (2015).
Takahashi-Nakaguchi, A. et al. Phenotypic and molecular biological analysis of polymycovirus AfuPmV-1M from Aspergillus fumigatus: reduced fungal virulence in a mouse infection model. Front. Microbiol. 11, 3223 (2020).
Sass, G., Martinez, M., Kotta-Loizou, I. & Stevens, D. AfuPmV-1-infected Aspergillus fumigatus is more susceptible to stress than virus-free fungus. J. Fungi 9, 750 (2023).
Özkan, S. & Coutts, R. H. Aspergillus fumigatus mycovirus causes mild hypervirulent effect on pathogenicity when tested on Galleria mellonella. Fungal Genet. Biol. 76, 20–26 (2015).
Patil, R. H. et al. Freeing Aspergillus fumigatus of polymycovirus infection renders it more resistant to competition with Pseudomonas aeruginosa due to altered iron-acquiring tactics. J. Fungi 7, 497 (2021).
Han, Z., Jiang, J. & Xu, W. Novel polymycoviruses are encapsidated in filamentous virions. J. Virol. 99, e01515–e01524 (2025).
Filippou, C., Diss, R. M., Daudu, J. O., Coutts, R. H. A. & Kotta-Loizou, I. The polymycovirus-mediated growth enhancement of the entomopathogenic fungus Beauveria bassiana is dependent on carbon and nitrogen metabolism. Front. Microbiol. 12, 606366 (2021).
Clancey, S. A. et al. A novel mycovirus evokes transcriptional rewiring in the fungus Malassezia and stimulates beta interferon production in macrophages. mBio 11, e01534-20 (2020).
Park, M. et al. A novel virus alters gene expression and vacuolar morphology in Malassezia cells and induces a TLR3-mediated inflammatory immune response. mBio 11, e01521-20 (2020).
Cao, C., Li, H., Jones, M. G. K. & Wylie, S. J. Challenges to elucidating how endornaviruses influence fungal hosts: creating mycovirus-free isogenic fungal lines and testing them. J. Virol. Methods 274, 113745 (2019).
Ikeda, A., Chiba, Y., Kuroki, M., Urayama, S. & Hagiwara, D. Efficient elimination of RNA mycoviruses in Aspergillus species using RdRp-inhibitors ribavirin and 2′-C-methylribonucleoside derivatives. Front. Microbiol. 13, 1024933 (2022).
Mirabito, P. M., Adams, T. H. & Timberlake, W. E. Interactions of three sequentially expressed genes control temporal and spatial specificity in Aspergillus development. Cell 57, 859–868 (1989).
Alkhayyat, F., Chang Kim, S. & Yu, J.-H. Genetic control of asexual development in Aspergillus fumigatus. Adv. Appl. Microbiol. 90, 93–107 (2015).
Lind, A. L., Lim, F. Y., Soukup, A. A., Keller, N. P. & Rokas, A. An LaeA- and BrlA-dependent cellular network governs tissue-specific secondary metabolism in the human pathogen Aspergillus fumigatus. mSphere 3, e00050-18 (2018).
Shin, K.-S., Kim, Y. H. & Yu, J.-H. Proteomic analyses reveal the key roles of BrlA and AbaA in biogenesis of gliotoxin in Aspergillus fumigatus. Biochem. Biophys. Res. Commun. 463, 428–433 (2015).
Shlezinger, N. & Hohl, T. M. Mitochondrial reactive oxygen species enhance alveolar macrophage activity against Aspergillus fumigatus but are dispensable for host protection. mSphere 6, e00260-21 (2021).
Tekaia, F. & Latgé, J.-P. Aspergillus fumigatus: saprophyte or pathogen? Curr. Opin. Microbiol. 8, 385–392 (2005).
Witfeld, F., Begerow, D. & Guerreiro, M. A. Improved strategies to efficiently isolate thermophilic, thermotolerant, and heat-resistant fungi from compost and soil. Mycol. Prog. 20, 325–339 (2021).
Philippe, B. et al. Killing of Aspergillus fumigatus by alveolar macrophages is mediated by reactive oxidant intermediates. Infect. Immun. 71, 3034–3042 (2003).
Beffa, T. et al. Mycological control and surveillance of biological waste and compost. Med. Mycol. 36, 137–145 (1998).
Gouge, J. et al. Molecular mechanisms of Bdp1 in TFIIIB assembly and RNA polymerase III transcription initiation. Nat. Commun. 8, 130 (2017).
Van Bortle, K., Phanstiel, D. H. & Snyder, M. P. Topological organization and dynamic regulation of human tRNA genes during macrophage differentiation. Genome Biol. 18, 180 (2017).
Yague‐Sanz, C. Shaping the chromatin landscape at rRNA and tRNA genes, an emerging new role for RNA polymerase II transcription? Yeast 41, 135–147 (2024).
Burke, M. F., Logan, M. K. & Hebert, M. D. Identification of additional regulatory RNPs that impact rRNA and U6 snRNA methylation. Biol. Open 7, bio036095 (2018).
Kedersha, N. et al. Stress granules and processing bodies are dynamically linked sites of mRNP remodeling. J. Cell Biol. 169, 871–884 (2005).
Reineke, L. C. & Lloyd, R. E. Diversion of stress granules and P-bodies during viral infection. Virology 436, 255–267 (2013).
Onomoto, K. et al. Critical role of an antiviral stress granule containing RIG-I and PKR in viral detection and innate immunity. PLoS ONE 7, e43031 (2012).
Jain, S. et al. ATPase-modulated stress granules contain a diverse proteome and substructure. Cell 164, 487–498 (2016).
Schaefer, M. et al. RNA methylation by Dnmt2 protects transfer RNAs against stress-induced cleavage. Genes Dev. 24, 1590–1595 (2010).
Kimball, S. R., Horetsky, R. L., Ron, D., Jefferson, L. S. & Harding, H. P. Mammalian stress granules represent sites of accumulation of stalled translation initiation complexes. Am. J. Physiol. Cell Physiol. 284, C273–C284 (2003).
Markmiller, S. et al. Context-dependent and disease-specific diversity in protein interactions within stress granules. Cell 172, 590–604.e13 (2018).
Kedersha, N. et al. Evidence that ternary complex (eIF2-GTP-tRNAiMet)-deficient preinitiation complexes are core constituents of mammalian stress granules. Mol. Biol. Cell 13, 195–210 (2002).
Reineke, L. C., Kedersha, N., Langereis, M. A., van Kuppeveld, F. J. M. & Lloyd, R. E. Stress granules regulate double-stranded RNA-dependent protein kinase activation through a complex containing G3BP1 and Caprin1. mBio 6, e02486-14 (2015).
Jovanovic, B. et al. Thioredoxin 1 is required for stress granule assembly upon arsenite-induced oxidative stress. Food Chem. Toxicol. 156, 112508 (2021).
Soukup, A. A., Fischer, G. J., Luo, J. & Keller, N. P. The Aspergillus nidulans Pbp1 homolog is required for normal sexual development and secondary metabolism. Fungal Genet. Biol. 100, 13–21 (2017).
Martani, F., Marano, F., Bertacchi, S., Porro, D. & Branduardi, P. The Saccharomyces cerevisiae poly(A) binding protein Pab1 as a target for eliciting stress tolerant phenotypes. Sci. Rep. 5, 18318 (2015).
Protter, D. S. W. & Parker, R. Principles and properties of stress granules. Trends Cell Biol. 26, 668–679 (2016).
Meyer, Y., Buchanan, B. B., Vignols, F. & Reichheld, J.-P. Thioredoxins and glutaredoxins: unifying elements in redox biology. Annu. Rev. Genet. 43, 335–367 (2009).
Jhingran, A. et al. Tracing conidial fate and measuring host cell antifungal activity using a reporter of microbial viability in the lung. Cell Rep. 2, 1762–1773 (2012).
Shlezinger, N. et al. Sterilizing immunity in the lung relies on targeting fungal apoptosis-like programmed cell death. Science 357, 1037–1041 (2017).
Mekada, K. & Yoshiki, A. Substrains matter in phenotyping of C57BL/6 mice. Exp. Anim. 70, 145–160 (2021).
Kotta-Loizou, I. & Coutts, R. H. A. Mycoviruses in Aspergilli: a comprehensive review. Front. Microbiol. 8, 1699 (2017).
Kotta-Loizou, I. Mycoviruses and their role in fungal pathogenesis. Curr. Opin. Microbiol. 63, 10–18 (2021).
Ali, A. Fungal viruses: an unlikely ally. Appl. Plant Virol. https://doi.org/10.1016/B978-0-12-818654-1.00017-7 (2020).
Zwanzig, M. et al. Mobile compensatory mutations promote plasmid survival. mSystems https://doi.org/10.1128/msystems.00186-18 (2019).
Harrison, E., Guymer, D., Spiers, A. J., Paterson, S. & Brockhurst, M. A. Parallel compensatory evolution stabilizes plasmids across the parasitism–mutualism continuum. Curr. Biol. 25, 2034–2039 (2015).
Twumasi-Boateng, K. et al. Transcriptional profiling identifies a role for BrlA in the response to nitrogen depletion and for StuA in the regulation of secondary metabolite clusters in Aspergillus fumigatus. Eukaryot. Cell 8, 104–115 (2009).
Lin, H., Kazlauskas, R. J. & Travisano, M. Developmental evolution facilitates rapid adaptation. Sci. Rep. 7, 15891 (2017).
Stewart, J. I. P. et al. Reducing Aspergillus fumigatus virulence through targeted dysregulation of the conidiation pathway. mBio 11, e03202–e03219 (2020).
Wang, P., Yang, G., Lu, H. & Huang, B. Infection with a novel polymycovirus enhances growth, conidiation and sensitivity to UV-B irradiation of the entomopathogenic fungus Metarhizium anisopliae. Front. Microbiol. 14, 1214133 (2023).
Jahn, B. et al. Interaction of human phagocytes with pigmentless Aspergillus conidia. Infect. Immun. 68, 3736–3739 (2000).
Tsai, H.-F., Chang, Y. C., Washburn, R. G., Wheeler, M. H. & Kwon-Chung, K. J. The developmentally regulated alb1 gene of Aspergillus fumigatus: Its role in modulation of conidial morphology and virulence. J. Bacteriol. 180, 3031–3038 (1998).
Hohl, T. M. et al. Aspergillus fumigatus triggers inflammatory responses by stage-specific β-glucan display. PLoS Pathog. 1, e30 (2005).
Balloy, V. & Chignard, M. The innate immune response to Aspergillus fumigatus. Microbes Infect. 11, 919–927 (2009).
Segal, B. H. Aspergillosis. N. Engl. J. Med. 360, 1870–1884 (2009).
Hampton, M. B., Kettle, A. J. & Winterbourn, C. C. Inside the neutrophil phagosome: oxidants, myeloperoxidase, and bacterial killing. Blood 92, 3007–3017 (1998).
Liu, Y. et al. N6-methyladenosine RNA modification-mediated cellular metabolism rewiring inhibits viral replication. Science 365, 1171–1176 (2019).
Wickner, R. B., Fujimura, T. & Esteban, R. Viruses and prions of Saccharomyces cerevisiae. Adv. Virus Res. 86, 1–36 (2013).
Kedersha, N. et al. G3BP–Caprin1–USP10 complexes mediate stress granule condensation and associate with 40S subunits. J. Cell Biol. 212, e201508028 (2016).
Anderson, P. & Kedersha, N. RNA granules: post-transcriptional and epigenetic modulators of gene expression. Nat. Rev. Mol. Cell Biol. 10, 430–436 (2009).
Redding, A. & Grabocka, E. Stress granules and hormetic adaptation of cancer. Trends Cancer https://doi.org/10.1016/j.trecan.2023.08.005 (2023).
Wesener, F. & Tietjen, B. Primed to be strong, primed to be fast: modeling benefits of microbial stress responses. FEMS Microbiol. Ecol. 95, fiz114 (2019).
Hillmann, F. et al. The crystal structure of peroxiredoxin Asp f3 provides mechanistic insight into oxidative stress resistance and virulence of Aspergillus fumigatus. Sci. Rep. 6, 33396 (2016).
Zhai, P. et al. The OxrA protein of Aspergillus fumigatus is required for the oxidative stress response and fungal pathogenesis. Appl. Environ. Microbiol. 87, e01120–e01121 (2021).
Binder, J., Shadkchan, Y., Osherov, N. & Krappmann, S. The essential thioredoxin reductase of the human pathogenic mold Aspergillus fumigatus is a promising antifungal target. Front. Microbiol. 11, 1383 (2020).
Mirkov, I. et al. Strain differences in the immune mechanisms of resistance of immunocompetent rats to pulmonary aspergillosis. Immunobiology 220, 1075–1084 (2015).
Clemons, K. V. & Stevens, D. A. The contribution of animal models of aspergillosis to understanding pathogenesis, therapy and virulence. Med. Mycol. 43, 101–110 (2005).
Kuhlmann, F. M. et al. Antiviral screening identifies adenosine analogs targeting the endogenous dsRNA Leishmania RNA virus 1 (LRV1) pathogenicity factor. Proc. Natl Acad. Sci. USA 114, E811–E819 (2017).
Bhatti, M. F. et al. The effects of dsRNA mycoviruses on growth and murine virulence of Aspergillus fumigatus. Fungal Genet. Biol. 48, 1071–1075 (2011).
Crabtree, A. et al. A rapid method for sequencing double-stranded RNAs purified from yeasts and the identification of a potent K1 killer toxin isolated from Saccharomyces cerevisiae. Viruses 11, 70 (2019).
Bustin, S. A. et al. The MIQE Guidelines: minimum information for publication of quantitative real-time PCR experiments. Clin. Chem. 55, 611–622 (2009).
Livak, K. J. & Schmittgen, T. D. Analysis of relative gene expression data using real-time quantitative PCR and the \(2^{-\Delta\Delta {\rm C}_{\rm{T}}}\) method. Methods 25, 402–408 (2001).
Beattie, S. R. et al. Filamentous fungal carbon catabolite repression supports metabolic plasticity and stress responses essential for disease progression. PLoS Pathog. 13, e1006340 (2017).
Levanova, A. & Poranen, M. M. Application of steric exclusion chromatography on monoliths for separation and purification of RNA molecules. J. Chromatogr. A 1574, 50–59 (2018).
Biel, S. W. & Parrish, F. W. Isolation of DNA from fungal mycelia and sclerotia without use of density gradient ultracentrifugation. Anal. Biochem. 154, 21–25 (1986).
Chen, S., Zhou, Y., Chen, Y. & Gu, J. fastp: an ultra-fast all-in-one FASTQ preprocessor. Bioinformatics 34, i884–i890 (2018).
Vasimuddin, M., Misra, S., Li, H. & Aluru, S. Efficient architecture-aware acceleration of BWA-MEM for multicore systems. In Proc. IEEE International Parallel and Distributed Processing Symposium 314–324 (IEEE, 2019).
Danecek, P. et al. Twelve years of SAMtools and BCFtools. GigaScience 10, giab008 (2021).
McKenna, A. et al. The Genome Analysis Toolkit: a MapReduce framework for analyzing next-generation DNA sequencing data. Genome Res. 20, 1297–1303 (2010).
Rimmer, A et al. Integrating mapping-, assembly- and haplotype-based approaches for calling variants in clinical sequencing applications. Nat. Genet. 46, 912–918 (2014).
Thorvaldsdottir, H., Robinson, J. T. & Mesirov, J. P. Integrative Genomics Viewer (IGV): high-performance genomics data visualization and exploration. Brief. Bioinform. 14, 178–192 (2013).
Boeva, V. et al. Control-FREEC: a tool for assessing copy number and allelic content using next-generation sequencing data. Bioinformatics 28, 423–425 (2012).
Rausch, T. et al. DELLY: structural variant discovery by integrated paired-end and split-read analysis. Bioinformatics 28, i333–i339 (2012).
Liu, L. et al. Calcineurin signaling pathway influences Aspergillus niger biofilm formation by affecting hydrophobicity and cell wall integrity. Biotechnol. Biofuels 13, 54 (2020).
Muñiz-Buenrostro, A., Arce-Mendoza, A. Y., Montes-Zapata, E. I., Calderón-Meléndez, R. C. & Montelongo-RodrÍguez, M. J. Simplified neutrophil isolation protocol. Int. J. Immunol. Immunother. https://doi.org/10.23937/2378-3672/1410041 (2020).
Segal, G. & Shuman, H. A. Legionella pneumophila utilizes the same genes to multiply within Acanthamoeba castellanii and human macrophages. Infect. Immun. 67, 2117–2124 (1999).
De Gouvêa, P. F. et al. Functional characterization of the Aspergillus fumigatus PHO80 homologue. Fungal Genet. Biol. 45, 1135–1146 (2008).
Adeoye, J. & Fabre, M. L. Aspergillus fumigatus dsRNA virus promotes fungal fitness and pathogenicity in the mammalian host. Zenodo https://doi.org/10.5281/zenodo.16698311 (2025).
Acknowledgements
This work was supported by the European Research Council (ERC) Starting Grant MycoViralPath (Grant Number 101077734) awarded to N.S. A.E.B. was supported by the Deutsche Forschungsgemeinschaft (DFG, German Research Foundation) under Germany’s Excellence Strategy— EXC 2051—Project ID 390713860. M.C.R. was supported by a postdoctoral fellowship from the Valazzi-Pikovski Fund. J.A. was supported by a graduate fellowship from the Hebrew University of Jerusalem. A. fumigatus strain Af293 was kindly provided by T. Hohl (Memorial Sloan Kettering). We gratefully acknowledge the assistance of A. Savidor at the De Botton Protein Profiling Institute of the Nancy and Stephen Grand Israel National Center for Personalized Medicine, Weizmann Institute of Science, for mass spectrometry analysis. We thank Z. Porat of the Flow Cytometry Unit at the Weizmann Institute of Science for assistance with ImageStream analysis.
Author information
Authors and Affiliations
Contributions
M.C.R., V.L. and N.S. conceptualized the project. M.C.R., V.L., J.A., M.L.F., A.E.B. and N.S. designed the methodology and conducted formal analysis: M.C.R., V.L., J.A., H.H. and N.S. conducted investigation. N.S. and A.E.B. acquired funding. N.S. and A.E.B. supervised the project. M.C.R., V.L. and N.S. wrote the original paper draft. M.C.R., V.L., J.A., M.L.F., A.E.B. and N.S. reviewed and edited the paper.
Corresponding author
Ethics declarations
Competing interests
The authors declare no competing interests.
Peer review
Peer review information
Nature Microbiology thanks Amariliz Rivera and the other, anonymous, reviewer(s) for their contribution to the peer review of this work.
Additional information
Publisher’s note Springer Nature remains neutral with regard to jurisdictional claims in published maps and institutional affiliations.
Extended data
Extended Data Fig. 1 Generation of congenic ribavirin virus-cured strains and whole genome sequencing.
a. RT-PCR amplification of a 276 bp segment from Afupmv-1M RdRP in total RNA extracted from Af293 (VI) and ribavirin virus-cured (VC). Isolate 6 was used as the ribavirin virus-cured strain thereafter. N-no template control. b. Genomic comparisons of A. fumigatus virus-infected, virus-cured and re-infected strains compared to the reference strain Af293.
Extended Data Fig. 2 Characterization of the Afupmv-1M-cured and re-infected strains.
Radial growth of Af293, cycloheximide-cured, and the re-infected strains on GMM plates amended with Voriconazole three days (a) and seven days (b) post-inoculation. c. Biofilm formation on a plastic surface in the presence of Voriconazole after 48 h of incubation at 37 °C. d. Germination rate of conidia. e. Fungal biomass production over 24 h of incubation. Conidial suspensions were adjusted based on viability staining to account for differences in conidial viability before each experiment. The data are derived from a minimum of three biologically independent experiments. Error bars indicate standard error around the mean (center). Statistical analysis: one-way ANOVA with Tukey’s multiple comparison test.
Extended Data Fig. 3 AfuPmV-1M regulates conidiogenesis.
a. The AfuPmV-1M-infected strain (Af293) exhibits darker colonies compared to the ribavirin virus-cured strain. 2×105 conidia (CFU) were spread over GMM plates and grown for 7 days. b. Quantification of conidia number per plate on day 7. c-i. Real-time RT-qPCR showing relative expression levels of (c) abaA, (d) wetA, (e) PksP, (f) arb2, (g) arp1, (h) arp2, and (i) Ayg1 during synchronized asexual developmental induction for A. fumigatus Af293 and congenic strains. RNA was extracted at the indicated time points following the transfer of mycelium from the liquid-submerged synchronized culture to solid medium. Data were analyzed using the 2−ΔΔCt method, with mycelium from the liquid-submerged synchronized culture as the control sample and normalized against 18S expression (reference gene). Conidial suspensions were adjusted based on viability staining to account for differences in conidial viability prior to each experiment. The data are derived from a minimum of three biologically independent experiments. Error bars indicate standard error around the mean (center). Statistical analysis: one-way ANOVA with Tukey’s multiple comparison test. Error bars indicate standard error around the mean.
Extended Data Fig. 4 Conidial viability.
a. Conidial viability under stress conditions. Resting 2×105 Af293, cycloheximide virus-cured, ribavirin virus-cued, and virus-re-infected (RI) conidia were exposed to 3 or 5 mM H2O2, 50 °C, 1 M sorbitol, pH 4.5 or pH 8.5 for additional 4 h and analyzed for CFU. b-e. Relative radial growth of 104 conidia after five days incubation on solid GMM with 3 mM H2O2 (b), 1 M sorbitol (c), at pH = 4.5 (d), or at pH = 8.5 (e). Conidial suspensions were adjusted based on viability staining to account for differences in conidial viability prior to each experiment. The data are derived from a minimum of three biologically independent experiments. Statistical analysis: one-way ANOVA with Tukey’s multiple comparison test. Error bars indicate standard error around the mean (center).
Extended Data Fig. 5 The proteome of AfuPmV-1M-infected A. fumigatus is altered.
a. The protein content of A. fumigatus Af293 and cycloheximide virus-cured (VC) was characterized using liquid chromatography mass spectrometry (LC-MS/MS) under physiological and oxidative stress (8 mM) conditions. The distribution of the identified proteins by their presence/absence. Only proteins that appeared in 3 out of 3 triplicates (n = 3) from each group were included in the final list. b. The volcano plot shows the −log10 FDR as a function of log2 FC when comparing the Af293 virus-infected strain with the virus-cured strain (VC) grown under control conditions.
Extended Data Fig. 6 Targeting Afupmv-1M interferes with stress granule formation.
Pab1-GFP germlings (7 h) were exposed to 50 °C for 20 min and automated quantification of stress granule formation on gated cells was performed using the ImageStream technology. a. Representative histograms showing granularity b. Representative ImageStream images of PAB1-GFP expressing cells under control conditions (37 °C) or upon heat shock stress (50 °C, 20 min). Both experiments are representative of 3 biological replicates.
Extended Data Fig. 7 A. fumigatus mixed infection model.
a. The gating strategy for isolating neutrophils involved utilizing lung samples from an unexposed animal to establish the criteria for identifying the positive cell populations. b. Uptake of virus-infected and virus-cured conidia by sorted murine neutrophil. The lines indicate paired data from a single mouse. The data are derived from three biologically independent experiments, each conducted with a cohort of four mice. c. Uptake of swollen conidia by environmental phagocytes Acanthamoeba castellanii. The data are derived from four biologically independent experiments, each performed in triplicate. Error bars indicate standard error around the mean (center).
Extended Data Fig. 8 AfuPmV-1M regulates A. fumigatus virulence.
a. Survival of C57BL/6 JOlaHsd mice challenged with 6×107 Af293 (n = 10) or virus-cured by ribavirin (VC, n = 10) conidia. P values were calculated using log-rank Mantel–Cox test. b. Relative mRNA expression levels of proinflammatory mediators were assessed via RT-qPCR using total RNA extracted from human-derived macrophages at 6 hpi with the indicated strains. The data are pooled from two independent experimental replicates, normalized to actin expression, and the presented values are relative to the expression levels in naïve macrophages. c-e. C57BL/6 J (c-d) and ICR mice (e) were challenged intranasally with 3×107 Af293, virus-cured by ribavirin, or virus re-infected conidia. C57BL/6 J lung (c) and BALF (d) CFU at 24 hpi. e. ICR lung CFU at 72 hpi. Samples are pooled from 2 independent experimental repetitions. f. Conidial uptake by C57BL/6J neutrophils at 24 hpi. g. Swollen virus-infected (Af293) or cycloheximide virus-cured conidia (4 h) were exposed to 20 µM ribavirin for an additional 4 h and analyzed for CFU. h. Viral load following ribavirin pretreatment. RNA was extracted from Af293 conidia (1.2×109 conidia/mL) following a 4-hour incubation with 20 µM ribavirin or PBS at room temperature. Viral load was assessed by RT-qPCR, measuring relative expression levels of the AfuPmV-1M RdRP gene. Data were analyzed using the 2^−ΔΔCt method, with PBS-treated conidia serving as the control for the corresponding ribavirin-treated samples, and normalized to actA expression as the reference gene. Statistical analysis: (c-e) one-way ANOVA with Tukey’s multiple comparison test. Error bars indicate standard error around the mean.
Supplementary information
Source data
Source Data Fig. 1
Unprocessed gels.
Source Data Fig. 1
Graphs source numbers and statistical source data.
Source Data Fig. 2
Graphs source numbers and statistical source data.
Source Data Fig. 3
Graphs source numbers and statistical source data.
Source Data Fig. 4
Graphs source numbers and statistical source data.
Source Data Fig. 5
Graphs source numbers and statistical source data.
Source Data Fig. 6
Graphs source numbers and statistical source data.
Source Data Extended Data Fig. 2
Graphs source numbers and statistical source data.
Source Data Extended Data Fig. 3
Graphs source numbers and statistical source data.
Source Data Extended Data Fig. 4
Graphs source numbers and statistical source data.
Source Data Extended Data Fig. 7
Graphs source numbers and statistical source data.
Source Data Extended Data Fig. 8
Graphs source numbers and statistical source data.
Rights and permissions
Open Access This article is licensed under a Creative Commons Attribution-NonCommercial-NoDerivatives 4.0 International License, which permits any non-commercial use, sharing, distribution and reproduction in any medium or format, as long as you give appropriate credit to the original author(s) and the source, provide a link to the Creative Commons licence, and indicate if you modified the licensed material. You do not have permission under this licence to share adapted material derived from this article or parts of it. The images or other third party material in this article are included in the article’s Creative Commons licence, unless indicated otherwise in a credit line to the material. If material is not included in the article’s Creative Commons licence and your intended use is not permitted by statutory regulation or exceeds the permitted use, you will need to obtain permission directly from the copyright holder. To view a copy of this licence, visit http://creativecommons.org/licenses/by-nc-nd/4.0/.
About this article
Cite this article
Rocha, M.C., Lerer, V., Adeoye, J. et al. Aspergillus fumigatus dsRNA virus promotes fungal fitness and pathogenicity in the mammalian host. Nat Microbiol 10, 2179–2193 (2025). https://doi.org/10.1038/s41564-025-02096-3
Received:
Accepted:
Published:
Version of record:
Issue date:
DOI: https://doi.org/10.1038/s41564-025-02096-3
This article is cited by
-
Recent advances in zearalenone degradation: integrating physical, chemical, biological, and innovative methods
Reviews in Environmental Science and Bio/Technology (2026)
-
Mycoviruses steer fungal fitness
Nature Microbiology (2025)
-
Cytosolic receptors and signaling in antifungal immunity
The EMBO Journal (2025)








