Abstract
Colibactin, a metabolite produced by gut bacteria carrying the polyketide synthase (pks) island, is associated with host genotoxicity and tumorigenesis. However, no Food and Drug Administration-approved therapeutics directly target colibactin. Here we show that expression of the intracellular colibactin self-resistance protein (ClbS) on the surface of engineered bacteria shields the host from genotoxic effects across multiple pks+ isolates. The surface display, due to the fusion of ClbS with outer membrane protein A (ClbS–OmpA) in Escherichia coli, effectively reduced colibactin-induced DNA damage and cell cycle arrest in human cell lines and organoids, outperforming D-serine, a small-molecule inhibitor of colibactin synthesis. The engineered strains mitigated intestinal damage in a mouse model of colitis and suppressed tumorigenesis in mouse models of colon cancer caused by pks+ E. coli. Our results show the feasibility of inhibiting bacterial genotoxins in the gut, establishing a starting point for therapeutics targeting other potential cancer-causing bacterial metabolites.
This is a preview of subscription content, access via your institution
Access options
Access Nature and 54 other Nature Portfolio journals
Get Nature+, our best-value online-access subscription
$32.99 / 30 days
cancel any time
Subscribe to this journal
Receive 12 digital issues and online access to articles
$119.00 per year
only $9.92 per issue
Buy this article
- Purchase on SpringerLink
- Instant access to the full article PDF.
USD 39.95
Prices may be subject to local taxes which are calculated during checkout





Similar content being viewed by others
Data availability
All data generated during this study are available within the article. The 16S rRNA sequencing data have been deposited in the BioProject database (ID PRJNA1335836) and made publicly available before publication. The relevant DNA sequences, materials and detailed information of reagents are provided in Supplementary Tables 1–5. Source data are provided with this paper.
Change history
23 December 2025
A Correction to this paper has been published: https://doi.org/10.1038/s41564-025-02249-4
References
Tomkovich, S. et al. Locoregional effects of microbiota in a preclinical model of colon carcinogenesis. Cancer Res. 77, 2620–2632 (2017).
Sheth, R. U. et al. Spatial metagenomic characterization of microbial biogeography in the gut. Nat. Biotechnol. https://doi.org/10.1038/s41587-019-0183-2 (2019).
Hooper, L. V., Midtvedt, T. & Gordon, J. I. How host–microbial interactions shape the nutrient environment of the mammalian intestine. Annu. Rev. Nutr. 22, 283–307 (2002).
Tronnet, S. et al. The genotoxin colibactin shapes gut microbiota in mice. mSphere https://doi.org/10.1128/mSphere.00589-20 (2020).
Nougayrede, J. P. et al. Escherichia coli induces DNA double-strand breaks in eukaryotic cells. Science 313, 848–851 (2006).
Dejea, C. M. et al. Patients with familial adenomatous polyposis harbor colonic biofilms containing tumorigenic bacteria. Science 359, 592–597 (2018).
Cougnoux, A. et al. Bacterial genotoxin colibactin promotes colon tumour growth by inducing a senescence-associated secretory phenotype. Gut 63, 1932–1942 (2014).
Buc, E. et al. High prevalence of mucosa-associated E. coli producing cyclomodulin and genotoxin in colon cancer. PLoS ONE 8, e56964 (2013).
Dubinsky, V., Dotan, I. & Gophna, U. Carriage of colibactin-producing bacteria and colorectal cancer risk. Trends Microbiol. 28, 874–876 (2020).
Boot, A. et al. Characterization of colibactin-associated mutational signature in an Asian oral squamous cell carcinoma and in other mucosal tumor types. Genome Res. 30, 803–813 (2020).
Dziubanska-Kusibab, P. J. et al. Colibactin DNA-damage signature indicates mutational impact in colorectal cancer. Nat. Med. 26, 1063–1069 (2020).
Hallam, J. C. et al. D-serine reduces the expression of the cytopathic genotoxin colibactin. Microb. Cell 10, 63–77 (2023).
Volpe, M. R. et al. A small molecule inhibitor prevents gut bacterial genotoxin production. Nat. Chem. Biol. 19, 159–167 (2023).
Oliero, M. et al. Putrescine supplementation limits the expansion of pks+ Escherichia coli and tumor development in the colon. Cancer Res. Commun. 4, 1777–1792 (2024).
Cougnoux, A. et al. Small-molecule inhibitors prevent the genotoxic and protumoural effects induced by colibactin-producing bacteria. Gut 65, 278–285 (2016).
Bossuet-Greif, N. et al. Escherichia coli ClbS is a colibactin resistance protein. Mol. Microbiol. 99, 897–908 (2016).
Tripathi, P. et al. ClbS is a cyclopropane hydrolase that confers colibactin resistance. J. Am. Chem. Soc. 139, 17719–17722 (2017).
Schuurmann, J., Quehl, P., Festel, G. & Jose, J. Bacterial whole-cell biocatalysts by surface display of enzymes: toward industrial application. Appl. Microbiol. Biotechnol. 98, 8031–8046 (2014).
Bossuet-Greif, N. et al. The colibactin genotoxin generates DNA interstrand cross-links in infected cells. mBio https://doi.org/10.1128/mBio.02393-17 (2018).
Jans, M. et al. Colibactin-driven colon cancer requires adhesin-mediated epithelial binding. Nature 635, 472–480 (2024).
Georgiou, G. et al. Display of heterologous proteins on the surface of microorganisms: from the screening of combinatorial libraries to live recombinant vaccines. Nat. Biotechnol. 15, 29–34 (1997).
Veiga, E., de Lorenzo, V. & Fernandez, L. A. Structural tolerance of bacterial autotransporters for folded passenger protein domains. Mol. Microbiol. 52, 1069–1080 (2004).
Glass, D. S. & Riedel-Kruse, I. H. A synthetic bacterial cell–cell adhesion toolbox for programming multicellular morphologies and patterns. Cell 174, 649–658 e616 (2018).
Silpe, J. E., Wong, J. W. H., Owen, S. V., Baym, M. & Balskus, E. P. The bacterial toxin colibactin triggers prophage induction. Nature 603, 315–320 (2022).
Mannion, A., Shen, Z., Feng, Y., Garcia, A. & Fox, J. G. Draft genome sequences of five novel polyketide synthetase-containing mouse Escherichia coli strains. Genome Announc. https://doi.org/10.1128/genomeA.01082-16 (2016).
Beesley, S. et al. D-serine mitigates cell loss associated with temporal lobe epilepsy. Nat. Commun. 11, 4966 (2020).
Zhang, X. Q. et al. D-serine reconstitutes synaptic and intrinsic inhibitory control of pyramidal neurons in a neurodevelopmental mouse model for schizophrenia. Nat. Commun. 14, 8255 (2023).
Oliero, M. et al. Inulin impacts tumorigenesis promotion by colibactin-producing Escherichia coli in ApcMin/+ mice. Front. Microbiol. 14, 1067505 (2023).
Arthur, J. C. et al. Intestinal inflammation targets cancer-inducing activity of the microbiota. Science 338, 120–123 (2012).
Kim, S. C. et al. Variable phenotypes of enterocolitis in interleukin 10-deficient mice monoassociated with two different commensal bacteria. Gastroenterology 128, 891–906 (2005).
Yang, Y., Gharaibeh, R. Z., Newsome, R. C. & Jobin, C. Amending microbiota by targeting intestinal inflammation with TNF blockade attenuates development of colorectal cancer. Nat. Cancer 1, 723–734 (2020).
Mousa, J. J. et al. MATE transport of the E. coli-derived genotoxin colibactin. Nat. Microbiol. 1, 15009 (2016).
Massip, C. et al. Deciphering the interplay between the genotoxic and probiotic activities of Escherichia coli Nissle 1917. PLoS Pathog. 15, e1008029 (2019).
Pérez-Berezo, T. et al. Identification of an analgesic lipopeptide produced by the probiotic Escherichia coli strain Nissle 1917. Nat. Commun. https://doi.org/10.1038/s41467-017-01403-9 (2017).
Rosendahl Huber, A. et al. Improved detection of colibactin-induced mutations by genotoxic E. coli in organoids and colorectal cancer. Cancer Cell 42, 487–496.e6 (2024).
Kalantari, A. et al. Robust performance of a live bacterial therapeutic chassis lacking the colibactin gene cluster. PLoS One 18, e0280499 (2023).
Riglar, D. T. et al. Engineered bacteria can function in the mammalian gut long-term as live diagnostics of inflammation. Nat. Biotechnol. 35, 653–658 (2017).
Kotula, J. W. et al. Programmable bacteria detect and record an environmental signal in the mammalian gut. Proc. Natl Acad. Sci. USA 111, 4838–4843 (2014).
Iftekhar, A. et al. Genomic aberrations after short-term exposure to colibactin-producing E. coli transform primary colon epithelial cells. Nat. Commun. 12, 1003 (2021).
Pleguezuelos-Manzano, C. et al. Mutational signature in colorectal cancer caused by genotoxic pks+ E. coli. Nature 580, 269–273 (2020).
Taketani, M. et al. Genetic circuit design automation for the gut resident species Bacteroides thetaiotaomicron. Nat. Biotechnol. 38, 962–969 (2020).
Harnack, C. et al. Short-term mucosal disruption enables colibactin-producing E. coli to cause long-term perturbation of colonic homeostasis. Gut Microbes 15, 2233689 (2023).
Liu, M. et al. Conserved genetic basis for microbial colonization of the gut. Cell 188, 2505–2520.e2522 (2025).
Pabst, O. & Mowat, A. M. Oral tolerance to food protein. Mucosal Immunol. 5, 232–239 (2012).
Lucas, C. et al. Autophagy of intestinal epithelial cells inhibits colorectal carcinogenesis induced by colibactin-producing Escherichia coli in ApcMin/+ mice. Gastroenterology 158, 1373–1388 (2020).
Putze, J. et al. Genetic structure and distribution of the colibactin genomic island among members of the family Enterobacteriaceae. Infect. Immun. 77, 4696–4703 (2009).
Baldelli, V., Scaldaferri, F., Putignani, L. & Del Chierico, F. The role of Enterobacteriaceae in gut microbiota dysbiosis in inflammatory bowel diseases. Microorganisms https://doi.org/10.3390/microorganisms9040697 (2021).
Diaz-Gay, M. et al. Geographic and age variations in mutational processes in colorectal cancer. Nature https://doi.org/10.1038/s41586-025-09025-8 (2025).
Chagneau, C. V. et al. The pks island: a bacterial Swiss army knife? Colibactin: beyond DNA damage and cancer. Trends Microbiol. https://doi.org/10.1016/j.tim.2022.05.010 (2022).
Acknowledgements
This study was supported by the Congressionally Directed Medical Research Programs Peer Reviewed Cancer Research Program Idea Award (W81XWH-21-1-0324) (J.L.), Swim Across America Young Investigator Award (J.L.), the National Institute of Health Office of the Director (1DP2GM154019-01) (J.L.) and National Cancer Institute (R01CA299955 and R01CA303150) (J.L.). We thank C. Jobin from the University of Florida for providing the NC101 and NC101Δpks strains, and J.-P. Nougayrède at the France’s National Research Institute for Agriculture, Food and Environment and E. Oswald at Toulouse University for sending DH10B pBAC and DH10B pBAC-pks strains. We thank the ULAM Pathology Core, the Rogel Cancer Center and Translational Tissue Modeling Laboratory at the University of Michigan, Ann Arbor. We express our gratitude to G. Rong in the Institute for Chemical Imaging of Living Systems at Northeastern University for providing the confocal microscope equipment and relevant training, Z. Ge from MIT and Y. Li from SunVax mRNA Therapeutics for helpful and substantial suggestions. We want to thank P.-T. Dong and L. Cen from ADA-Forsyth for help with bacterial imaging. We are grateful to K. Buscher and S. Solanki from the Shah laboratory and other members of the Li lab at the University of Michigan, for their expert assistance with immunostaining and tissue histology.
Author information
Authors and Affiliations
Contributions
J.L. and S.Y. conceptualized the study. S.Y., Z.W., C.F. and J.L. wrote the paper. S.Y., Z.W., C.F. and J.L. designed the experiments, performed analyses and interpreted the data. S.Y., Z.W., M.Y., C.F., S.B., Y.W., V.M.-P., M.G., S.Z., A.C.B., N.Y. and A.E.H. performed the experiments. J.R.S., M.K.D., S.K. and Ö.H.Y. facilitated the organoid experiments. J.G.F. provided murine PKS isolates. J.L., R.R., N.S.J., K.Z., X.H. and Y.M.S. guided the optimization and assisted in the experimental procedures and analyses. All the authors contributed to data interpretation and the final version of the paper.
Corresponding author
Ethics declarations
Competing interests
R.R. has a sponsored research agreement with CRISPR Therapeutics and Skyline Therapeutics and serves on the scientific advisory board of Glycostem Therapeutics. R.R. is a co-founder of InnDura Therapeutics. J.L. received sponsored research agreements from Eco Animal Health and Ningbo Menovo Pharmaceutical Co. The University of Michigan has filed a provisional patent related to this study. The other authors declare no competing interests.
Peer review
Peer review information
Nature Microbiology thanks Alberto Martin, Harris Wang and the other, anonymous, reviewer(s) for their contribution to the peer review of this work. Peer reviewer reports are available.
Additional information
Publisher’s note Springer Nature remains neutral with regard to jurisdictional claims in published maps and institutional affiliations.
Extended data
Extended Data Fig. 1 Schematic of protecting intestinal epithelial cells from the genotoxic effects of pks+ bacteria by repurposing a toxin-anti-toxin mechanism in colibactin-producing pks+ bacteria.
Certain enteric bacteria carry a polyketide synthase (pks) island coding for colibactin. Colibactin can translocate to the nucleus of epithelial cells and induce DNA damage (that is, genotoxicity) and potential tumorigenesis. However, these pks+ bacteria express an intracellular resistance protein, ClbS, to cope with colibactin-induced self-DNA damage. Inspired by this toxin-anti-toxin mechanism, we develop a strategy to prevent colibactin-mediated DNA damage and tumorigenesis induced by pks+ bacteria through the bacterial surface display of E. coli ClbS, and its homolog proteins in different commensal E. coli strains (for example, K-12, Nissle and NGF-1). Figure created with BioRender.com.
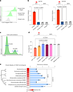
Extended Data Fig. 2 EcOmpA-ClbS is superior to D-serine, a small molecular inhibitor for colibactin biosynthesis, in suppressing genotoxicity induced by various pks+ E. coli.
a, a schematic of the coculture setup. b, D-serine failed to reduce the genotoxicity by DH10B pBAC-pks in HeLa cells while EcOmpA-ClbS completely suppressed the genotoxicity. c, EcOmpA-ClbS suppressed host DNA damage induce by pks+ E. coli (NC101, MIT A2 and MIT A21) and outperformed the inhibitory effect from D-serine (10 mM). D-serine was included in the exponentially growing phase of pks+ E. coli isolates as well as in the coculture with HeLa cells. The MOI is 20. Figures show representative data from three independent biological replicates (b, c). Two-sided unpaired t-test (b, c). Data are means ± SD (n = 3, b, c). Panel a created with BioRender.com.
Extended Data Fig. 3 Surface display of ClbS in two pks+ E. coli chassis strains lower their intrinsic genotoxicity while exhibiting anti-colibactin activities against other pks+ bacteria.
a, flow cytometry analysis of DNA damage in Hela cells infected with EcN/EcN Δpks and NGF-1/NGF-1 Δpks. The MOI is 50. b, representative flow cytometry histogram for the surface display levels of OmpA-ClbS and OmpA alone in EcN and NGF-1. c, a schematic of bacteria-HeLa coculture. d, surface display of ClbS in two pks+ E. coli chassis strains lower their intrinsic genotoxicity while exhibiting anti-colibactin activities against other pks+ bacteria. Figures show representative data from three independent biological replicates (a, d). The MOI for NC101 or NC101Δpks is 20. The MOI for EcNOmpA-ClbS, EcNOmpA, NGF-1OmpA-ClbS or NGF-1OmpA is 400. Two-sided unpaired t-test (a, d). Data are means ± SD (a, d). Panel c created with BioRender.com.
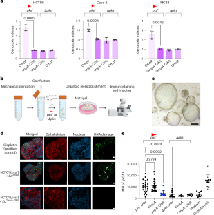
Extended Data Fig. 4 Representative images of immunofluorescence staining of colonic epithelial cell types and colibactin-induced DNA damage in mice.
Immunofluorescence staining was performed on colon tissues from the NC101/EcOmpA group, which exhibited the highest DNA damage. E-cadherin for colonocytes, MUC2 for goblet cells, lysozyme for Paneth cells, chromogranin A for enteroendocrine cells and γH2AX for cells with DNA damage. Scale bar = 20 µm. Figures show representative data from two independent biological replicates.
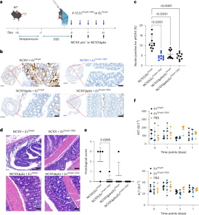
Extended Data Fig. 5 NC101 can induce tumorigenesis in a colitis-associated mouse colorectal cancer model (DSS/ApcMin/+).
a, timeline for the DSS/ApcMin/+ mice treated with pks+ or NC101Δpks. ApcMin/+ mice were pretreated with 2 g/L streptomycin in drinking water for three days for bacterial colonization, followed by 2% DSS in water for one week to induce colitis. Next, the mice were infected with NC101 or the isogenic mutant Δpks (108 CFU/mouse) weekly for three weeks. b, Representative tumours in the colon on day 28 and quantification of colonic tumor counts (n = 5 mice per treatment group). Figures show representative data from two independent biological replicates (b, c). Unpaired t-test, two sided. c, body weight changes over the course of different treatments. Data are means ± SEM (b, c). Panel a created with BioRender.com.
Extended Data Fig. 6 Evaluation of EcOmpA-ClbS to target pks+ C. koseri in vitro and in vivo.
To test whether our engineered EcOmpA-ClbS strain can neutralize colibactin-induced damage from non–E. coli sources, we assessed its protective activity against Citrobacter koseri ATCC BAA-895, a taxonomically distinct pks⁺ bacterium. a, Genotoxic indexes of HeLa cells cocultured with C. koseri and EcOmpA-ClbS or EcOmpA for 4 hr (n = 3 technical repeats, N = 2 biological replicates). The MOI of C. koseri and HeLa cells is 50. The MOI of EcOmpA-ClbS or EcOmpA and HeLa is 400. b, Timeline for the DSS/ApcMin/+ mice treated with C. koseri in combination with EcOmpA-ClbS or EcOmpA. c, Representative tumors in the colon on day 28 and quantification of colonic tumor counts. (n = 5 mice per treatment group). d, Representative image of H&E-stained colon Swiss roll sections. Scale bar: 800 μm (whole Swiss roll section); 50 μm (zoomed-in section). Data are means ± SD using two-sided unpaired t test (a, c). Panel b created with BioRender.com.
Extended Data Fig. 7 Landscape of microbiota composition and diversity in mice treated with NC101, NC101/EcOmpA or NC101/EcOmpA-ClbS.
a, Alpha diversity indices (Chao1 index and Shannon index) at days 11 and 28. In box plots, the bounds of the box indicate the 25th–75th percentiles, the center line indicates the median, and whiskers extend from the minimum to the maximum values. b, Principal coordinates analysis (PCoA) plots based on Bray–Curtis dissimilarity and unweighted UniFrac showing distinct clustering of fecal microbiota composition among NC101, NC101/OmpA-ClbS, and NC101/OmpA groups at days 14 and 28 (n = 5 per group). Percent variation explained by each axis is indicated. c, stacked bar plots of the top 10 bacterial families in fecal microbiota at days 14 and 28. d, relative abundance (%) of Enterobacteriaceae (family level) and Escherichia-Shigella (genus level) of fecal microbiota in different groups at days 11 and 28. Figures show representative data from one independent biological replicate (a, d). Data are presented as mean ± S.D. Statistical significance was determined by Kruskal–Wallis test (two sided) with original false discovery rate (FDR) multiple-comparison correction of Benjamini and Hochberg (a, d) separately in two different time points (Days 11 and 28).
Supplementary information
Supplementary Information (download PDF )
Supplementary Figs. 1–18.
Supplementary Tables 1–5 (download XLSX )
Supplementary Table 1: Plasmid list. Supplementary Table 2: Bacterial strains. Supplementary Table 3: List of primers for cloning. Supplementary Table 4: DNA sequence for ClbS. Supplementary Table 5: Reagents.
Source data
Source Data Fig. 1 (download XLSX )
Source data for Fig. 1d.
Source Data Fig. 2 (download XLSX )
Source data for Fig. 2b,d,e.
Source Data Fig. 3 (download XLSX )
Source data for Fig. 3a,e.
Source Data Fig. 4 (download XLSX )
Source data for Fig. 4b,c,e,f.
Source Data Fig. 5 (download XLSX )
Source data for Fig. 5b–d.
Source Data Extended Data Fig. 2 (download XLSX )
Source data for Extended Data Fig. 2b,c.
Source Data Extended Data Fig. 3 (download XLSX )
Source data for Extended Data Fig. 3a,d.
Source Data Extended Data Fig. 5 (download XLSX )
Source data for Extended Data Fig. 5c,d.
Source Data Extended Data Fig. 6 (download XLSX )
Source data for Extended Data Fig. 6a,c.
Rights and permissions
Springer Nature or its licensor (e.g. a society or other partner) holds exclusive rights to this article under a publishing agreement with the author(s) or other rightsholder(s); author self-archiving of the accepted manuscript version of this article is solely governed by the terms of such publishing agreement and applicable law.
About this article
Cite this article
Yang, S., Wang, Z., Fang, C. et al. Surface expression of antitoxin on engineered bacteria neutralizes genotoxic colibactin in the gut. Nat Microbiol 11, 53–66 (2026). https://doi.org/10.1038/s41564-025-02177-3
Received:
Accepted:
Published:
Version of record:
Issue date:
DOI: https://doi.org/10.1038/s41564-025-02177-3


