Abstract
Candida albicans is a major human fungal pathogen that reproduces by mitotic growth of diploid cells but can also undergo a parasexual cycle. The latter involves an uncoordinated process of ploidy reduction via aberrant mitotic divisions following the fusion of opposite- or same-sex cells. The ability of parasex to recapitulate the genome plasticity of meiosis remains largely unclear. Here we induced parasexual crosses between genetically distinct strains and analysed the genotypic make-up of parasexual progeny following whole-genome sequencing or selective genotyping to determine the genomic landscape generated by the parasexual cycle. Our results show that C. albicans parasex leads to high levels of recombination and chromosome shuffling as observed in a conventional meiosis. Parasexual progeny also showed diversity in the pathogenesis-related phenotypes of filamentation, drug response and in vivo fitness that was associated with variation in inherited, recombinant genotypes. We propose that the parasexual cycle in non-meiotic eukaryotes can enable escape from a purely asexual mode of reproduction and confer the ability to rapidly adapt to new or changing host niches among commensal and pathogenic species.
Similar content being viewed by others
Main
Meiosis introduces genetic diversity into a population via two processes—high levels of homologous recombination and the independent assortment of chromosome homologues. Meiotic recombination can uncouple deleterious mutations from beneficial alleles and thereby accelerate adaptation through the rapid production of new allelic combinations. Advantages produced by meiotic recombination are thought to contribute to the prevalence of sexual reproduction throughout eukaryotic lineages1. Despite its ubiquity, certain eukaryotic lineages appear to have lost the ability to undergo sexual reproduction while having retained homologues with ‘meiosis-specific’ functions2,3. These include the fungi imperfecti in which subsequent investigation identified cryptic sexual programmes in several of these species4,5,6,7,8, although the ability of non-meiotic fungi in this group to generate genetic diversity and facilitate adaptation through these programmes is generally unknown.
Most species from the Candida paraphyletic group lack a defined sexual cycle, which may be a consequence of their intimate association with a metazoan host. The most clinically relevant of these species, Candida albicans, reproduces via mitotic growth of diploid cells but can also undergo a parasexual cycle9. Here diploid (2n) cells of opposite mating types (MTLa or MTLα) can fuse with one another following the secretion of sex-specific pheromones4,10,11. Mating and karyogamy generate a mononuclear, tetraploid (4n) a/α mating product that then stably propagates mitotically12,13. Growth of tetraploid cells on a high-glucose-containing medium at 37 °C, however, induces a disordered process of ploidy reduction termed concerted chromosome loss (CCL) that returns progeny cells to diploidy or, more commonly, an aneuploid state between 2n and 4n (refs. 4,14,15,16). Most investigations of C. albicans parasex originate from laboratory manipulation of the reference strain SC5314, but evidence for sexual or parasexual reproduction also exists in the genomes of C. albicans clinical isolates17,18.
The ability of alternative inheritance strategies such as parasex to recapitulate the genome plasticity of meiosis remains unclear. Previous studies in C. albicans lacked sufficient resolution as they relied on crossing isogenic strains that severely limited the ability to track the allelic contributions from either parent. Thus, mapping of recombination events has relied on tracking changes in heterozygosity on chromosomes from parasexual progeny14 or analysis of genetic markers on engineered chromosomes16,19,20. Furthermore, crossing genetically related SC5314 strains limited the range of phenotypic diversity among parasexual progeny14,21, which has raised questions as to the evolutionary benefits of a parasexual cycle. Here we mated evolutionarily divergent C. albicans strains to assess the potential for parasex to generate genetic variation in progeny populations analogous to meiosis. Our results show that C. albicans parasex leads to high levels of recombination and chromosome shuffling as observed in a conventional meiosis and thus generates phenotypic diversity upon which natural selection can act.
Results
Completion of parasex by distinct C. albicans lineages
The genome reference strain SC5314 was initially mated to the divergent C. albicans strain 529L or P60002 (refs. 22,23). SC5314 is a clade 1 strain, 529L is a clade 16 strain and P60002 contains a recombinant genotype that can be assigned primarily to clades 1 and 4 (refs. 17,24). There are 155,343 variants (133,808 base substitutions and 21,535 insertions and deletions (indels)) in the 14.3-megabase (Mb) genome that distinguish SC5314 and 529L, and 78,168 variants (73,518 single-nucleotide variants (SNVs) and 4,650 indels) between SC5314 and P60002. Approximately half of these variants are homozygous (SC5314–529L: 55,574 and SC5314–P60002: 68,133) and can be used to definitively trace the inheritance of progeny genotypes from their parental backgrounds.
To enable mating, one MTL idiomorph was deleted in MTL heterozygous a/α strains SC5314 and 529L. The resulting MTL hemizygotes and the MTLa/a homozygous P60002 isolate are capable of transitioning from the sterile white state to the mating-competent opaque state (Extended Data Fig. 1a)25. Each strain was genetically marked using green fluorescent protein (GFP) or mCherry linked to hygromycin resistance (HYGR) or nourseothricin resistance (SAT1) selectable markers adjacent to the MTL locus (Fig. 1a). Two crosses (SC5314×529L and SC5314×P60002) were performed and mating products selected on medium containing nourseothricin (NAT) plus hygromycin (HYG). Mating products that grew under selection for both markers were tetraploid by flow cytometry (Extended Data Fig. 1b) and contained a single nucleus (Extended Data Fig. 1c), indicating nuclear fusion and stable propagation as tetraploid cells.
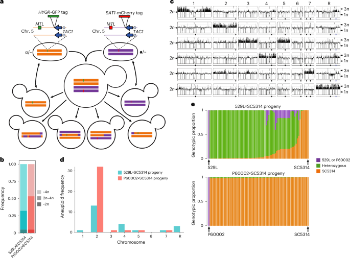
a, Schematic of the C. albicans parasexual cycle. Round cells indicate the sterile yeast form, and ovals indicate transition to the mating-competent opaque state when MTL heterozygosity is lost. Each strain was marked at the TAC1 locus with either a C-terminal GFP tag and HYG resistance cassette or an mCherry tag and NAT resistance cassette. Strains were mated and CCL induced by growth on S. cerevisiae ‘pre-sporulation’ medium to obtain parasexual progeny. b, The ploidy of parasexual progeny having lost one of the two selectable markers present in the tetraploid was estimated by SYTOX staining of DNA content and flow cytometry. Progeny were binned into those with approximately diploid, tetraploid or aneuploid (between 2n and 4n) states. c, Example ploidy plots of parasexual progeny using ddRAD-seq reads mapped to the C. albicans genome and visualized with the YMAP pipeline69. Chromosomes are labeled at the top of the plot (Chr1–7 and ChrR). Diploid is indicated as ‘2n’ on the x axis, and regions of increased copy number have data filling above the line. The black dots under each chromosome indicate the presence of a major repeat sequence. The blue dot indicates the ribosomal DNA locus. d, The frequency of trisomic chromosomes in each strain is plotted for both parasexual matings. e, Genotypic marker positions for parasexual progeny that distinguished the parental strains were determined for each mating pair (n = 678 and 740 for SC5314×529L and SC5314×P60002, respectively). Each marker was assigned as homozygous for SC5314, 529L or P60002, or heterozygous for one of each parental allele, and the number of markers assigned to each group plotted as a proportion of the genome. Parental genotypes at each marker bookend the relative genotypic composition of each sequenced progeny used in the analysis as single columns. Panel a created with BioRender.com.
Completion of the parasexual cycle requires a return to a diploid or near-diploid state so that another cycle can be initiated. As observed for SC5314 tetraploids14, incubation of both SC5314×529L and SC5314×P60002 mating products on glucose-rich Saccharomyces cerevisiae ‘pre-sporulation’ medium at 37 °C resulted in the formation of viable CCL products amidst a massive die-off in the population. Loss of either selectable marker, SAT1 or HYGR, in parasexual progeny served as a potential indicator of chromosome loss that was subsequently quantified more accurately using fluorescent measurement of progeny DNA content by flow cytometry. To avoid biases in collecting parasexual progeny, multiple independent rounds of CCL were induced from independently obtained tetraploid mating products. The overwhelming majority of parasexual progeny screened by flow cytometry from both crosses (985 SC5314×529L progeny and 803 SC5314×P60002 progeny) harboured aneuploid genomes between 2n and 4n in DNA content (Fig. 1b). Clonal progeny determined to be diploid or near diploid by flow cytometry were then genotyped by selective sequencing (double-digest restriction-site-associated DNA sequencing (ddRAD-seq)) and categorized as diploid or aneuploid based on the relative read depth across each of the eight nuclear chromosomes (Fig. 1c). Approximately one-third of sequenced progeny were diploid (84 of 206), and nearly half of the aneuploid progeny were 2n + 1, indicating that they harboured a single trisomic chromosome (60 of 122 aneuploid progeny). The proportion of parasexual progeny harbouring a trisomy of each chromosome was similar between the two mating sets (Kruskal–Wallis; H = 0.0116, P = 0.914). Substantial bias existed among sequenced progeny for retention or loss of specific chromosomes; chromosome (Chr) 2 was commonly trisomic in parasexual progeny from both crosses, whereas Chr6 was always disomic (Fig. 1d). Altogether, euploid diploids comprised only 4.9% (47/985) and 4.6% (37/803) of progeny screened by a combination of flow cytometry and DNA sequencing from the SC5314×529L and SC5314×P60002 crosses, respectively. This shows that diverse C. albicans clinical isolates can enter and complete the parasexual cycle, similar to previous descriptions of isogenic crosses using the SC5314 genome reference strain.
Parasexual outcomes are dependent on parental matings
Variant positions that lacked any shared alleles between the parental genotypes (for example, aa versus bb or aa versus bc) were used to assign parental contributions to each progeny genotype. Analysis was restricted to diploid progeny and to only the disomic chromosomes from 2n + 1 progeny, as trisomic chromosomes will be biased towards containing heterozygous alleles from both parents. Altogether, genomes for 75 SC5314×529L progeny and 69 SC5314×P60002 progeny were retained for analysis.
Progeny derived from the SC5314×529L mating showed highly divergent genotypes. Progeny genomes ranged from biparental inheritance at most of the 678 informative marker positions (one allele from each parental strain) to those dominated by a single parental genotype. The majority of progeny genomes showed biparental inheritance with 99.5% of all markers containing one allele from each parent in some progeny. Instances of uniparental inheritance were more heavily skewed towards SC5314 alleles and approached 100% of markers in a few select progeny. By contrast, uniparental inheritance of 529L alleles reached a maximum of only 40.4% in a single progeny (Fig. 1e).
In contrast to SC5314×529L progeny, the majority of SC5314×P60002 progeny inherited only SC5314 alleles (Fig. 1e). Out of 740 informative markers, SC5314×P60002 progeny encoded 1.26% and 0.0064% of heterozygous and P60002 alleles, respectively, on average. Thus, ploidy reduction in the SC5314×P60002 cross resulted in biased inheritance significantly more often than in the SC5314×529L cross (ANOVA; F(1,143) = 316.4, P < 2 × 10−16).
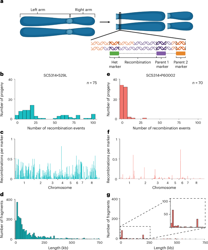
Previous studies identified only five to ten recombination events per parasexual progeny, probably reflecting the limited number of informative marker positions and the inability to identify all recombination events in isogenic parasexual crosses14,16. To determine the number of recombination events per genome in parasexual progeny from SC5314×529L/P60002 crosses, recombination events were scored on each chromosome arm starting at the centromere and moving to the telomere (Fig. 2a). The marker immediately adjacent to the centromere established the reference genotype for each chromosome arm as recombination across centromeres is generally limited to avoid the formation of dicentric chromosomes26. Notably, SC5314×529L progeny contained from 0 to 102 recombination events per progeny (median of 21 events per progeny; Fig. 2b), a 3-fold increase compared with previous descriptions of parasexual products16. Furthermore, single chromosomes contained multiple homologue recombination events in many instances (Extended Data Fig. 2a). Recombination events occurred on all eight chromosomes although Chr1 and Chr6 underwent recombination more frequently than the other six chromosomes (Fig. 2c and Extended Data Figs. 2a and 3a). The tract length between independent recombination events followed a discrete distribution centred on the 10–20-kilobase (kb) bin with a long receding tail extending to 1.80 Mb (Fig. 2d).
a, Schematic of the approach used to detect recombination events. Chromosomes were separated at the centromere and scanned moving towards the telomere of each arm for transition to alternative marker identities. A recombination was defined by the location of the first alternative marker and tract length as the distance between two changes in marker configuration. b,e, The number of recombination events was determined for each SC5314×529L progeny (b) and SC5314×P60002 progeny (e). Bin size = 5. c,f, The number of recombination events per marker is plotted in 100-kb bins for SC5314×529L progeny (c) and SC5314×P60002 progeny (f). d,g, The tract length of fragments between recombination events was determined for SC5314×529L progeny (d) and SC5314×P60002 progeny (g). Bin size = 10 kb. Panel a created with BioRender.com.
Parasexual progeny from the SC5314×P60002 cross showed a different recombination profile from that of the SC5314×529L cross. Despite analysis of a similar number of parasexual progeny, recombination events were less frequent and tightly clustered at specific loci. SC5314×P60002 progeny contained between 0 and 31 recombination events with a median centred on 5–10 events per strain (Fig. 2e). Regions of Chr6 contained large numbers of recombination events whereas Chr5 and ChrR were nearly devoid of recombination (Fig. 2f and Extended Data Figs. 2b and 3b). Despite the relative paucity of recombination events, the distribution of recombination tract lengths for SC5314×P60002 progeny resembled those from SC5314×529L (λ of 0.319 versus 0.292, respectively) and extended up to 1.55 Mb (Fig. 2g and Extended Data Fig. 2c). Biases against P60002 alleles in recombinant progeny may result from the slower growth rate of P60002 cells on the medium used to induce CCL compared with SC5314 cells (or 529L cells; Extended Data Fig. 2d), but the presence of at least some alleles unique to P60002 in all progeny suggests that these are not the result of unisexual or pseudosexual reproduction in SC5314 (refs. 27,28,29).
Recombination between chromosomal homologues of a single parental lineage during parasex could also result in loss of heterozygosity (LOH) (Extended Data Fig. 4a). Interestingly, although SC5314×529L parasexual progeny showed elevated levels of biparental recombination events relative to SC5314×P60002 progeny, they contained fewer instances of LOH (Extended Data Fig. 4b–d; Kruskal–Wallis; H = 53.94, P = 2.07 × 10−13). SC5314×P60002 progeny averaged 4.05 LOH events per progeny (range: 0–11), while SC5314×529L progeny averaged 1.05 events per progeny (range: 0–7). LOH events in SC5314×529L progeny involved homozygosis of variants from both parents in single progeny, whereas SC5314×P60002 progeny predominantly showed LOH for SC5314 alleles. LOH events in SC5314×P60002 progeny clustered on Chr6 (Extended Data Fig. 4d).
Parasex produces highly recombinant C. albicans genotypes
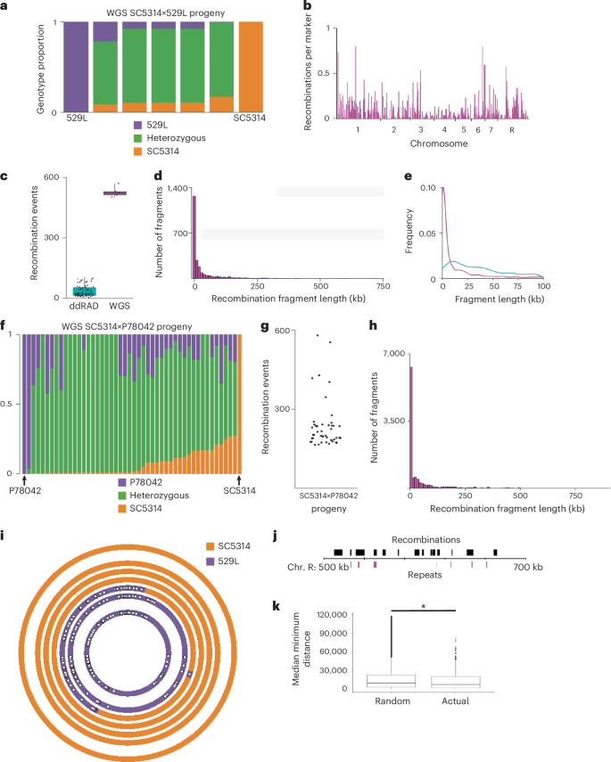
Our use of selective genotyping by ddRAD-seq facilitated the screening of a large number of parasexual genomes but lacked the resolution to precisely define complete genotypes in SC5314×529L or SC5314×P60002 parasexual progeny. Thus, we performed whole-genome sequencing (WGS) of five SC5314×529L parasexual progeny obtained from the same mating and induction of CCL but that were not sequenced by ddRAD-seq. The five parasexual progeny were true diploids and strongly representative of the various progeny genotypes found by selective genotyping (Fig. 3a). WGS of SC5314×529L parasexual progeny increased the number of informative markers to 18,623 (SNVs and indels that are genotypically distinct between the parental strains), providing genotypic resolution to approximately 800 nucleotides (nts). Recombination events detected by WGS generally reflected the recombination patterns previously detected by ddRAD-seq, although recombination events were depleted for some chromosomes (for example, Chr4 and Chr5; Fig. 3b). The frequency of recombination when binned into 10-kb segments was consistent between ddRAD-seq and WGS (Pearson’s test = 0.059, df = 1,434, P = 2.65 × 10−2), indicating that WGS revealed additional recombination events but did not alter their overall pattern in the genome (Extended Data Fig. 3c and 4e).
a, Variant positions that distinguish the parental genotypes (SC5314×529L, n = 18,623) were genotyped for progeny and plotted as a proportion of the genome in single columns. b, The number of recombination events per marker is plotted in 100-kb bins for SC5314×529L progeny. c, The number of detected recombination events for individual SC5314×529L parasexual progeny is plotted for ddRAD-seq (cyan, n = 84) and WGS (magenta, n = 5) approaches. The box plots are shown as the median and the interquartile ranges (IQRs), with whiskers extending to the extreme data points. d, The tract length between recombination events was determined for SC5314×529L WGS progeny in 10-kb bins. e, Density plot of the distances between recombination events in SC5314×529L parasexual progeny identified by ddRAD-seq (cyan) and WGS (magenta) approaches. f, Variant positions that distinguish the parental genotypes (SC5314×P78042, n = 16,111) were genotyped for progeny and plotted as a proportion of the genome in single columns. n = 45. g, The number of recombination events for each of 45 SC5314×P78042 WGS progeny. h, The tract length of fragments between recombination events was determined for SC5314×P78042 progeny in 10-kb bins. i, All variants that distinguish the 529L haploid mitochondrial genomes from SC5314 are depicted as white dots. The 529L (innermost), SC5314 (outermost) and five parasexual progeny genotypes are plotted. j, Depicted are 200 kb of ChrR with the position of recombination events in the 5 SC5314×529L WGS progeny (black boxes) and repeats (purple)32. k, The distance between 1,339 random regions and genomic repeats simulated 1,000 times was compared with distances between detected recombination events and repeats in SC5314×529L WGS progeny genomes. The box plots are presented as the median and IQRs, with whiskers extending to 1.5 × IQR. *P = 8.6 × 10−8, two-sided Student’s t-test. n = 1,000.
The genomes of parasexual progeny contained high levels of recombination between the two parental genotypes. An average of 459 recombination events were detected in each fully sequenced SC5314×529L progeny (range: 430–505; Fig. 3c). This translates to between 4 and 147 detectable recombination events per chromosome in each progeny. On average, we detected 31.6 recombination events per Mb. Recombination tracts in parasexual progeny were as short as 18 nucleotides and extended up to 725 kb in length, with an average distance of 830–840 base pairs (bp) between recombination events (Fig. 3d). Indeed, the distance between informative variants between the parental genotypes limited our ability to find additional recombination events and determine the lower bound of recombination tract lengths (Fig. 3e). Inspection of the WGS progeny revealed that each chromosome was dominated by a single parental lineage with interspersed relatively short recombination tracts from the other parental strain (Extended Data Fig. 5a). This suggests that CCL causes frequent short tract gene recombination events between homologous chromosomes resulting in highly recombinant genotypes.
Given that biparental inheritance was observed for most SC5314×529L progeny whereas SC5314×P60002 progeny were dominated by uniparental inheritance of most markers, we generated parasexual progeny from a third cross. SC5314 was mated to P78042, a clade 3 strain, and CCL was induced to produce a set of parasexual progeny. Analysis of 45 full genome sequences of progeny revealed highly mosaic genotypes that were mostly heterozygous and interspersed by homozygous regions from either parental strain (Fig. 3f and Extended Data Fig. 6a). Using 16,111 informative markers between the two parental strains, we detected an average of 239 recombination events per progeny with a long skew due to a handful of progeny containing higher incidence of recombination events (range: 165–581; Fig. 3g). Accordingly, the average distance between recombination events was 59,793 bp, twice the length of the SC5314×529L progeny average, but recombination tracts ranged from as short as 10 nucleotides to nearly 1 Mb (Fig. 3h). Recombination events occurred on all nuclear chromosomes and were more prevalent on Chr6 and Chr7 in SC5314×P78042 parasexual progeny (Extended Data Fig. 6b,c). Inclusion of this third cross established that parasex can produce highly mosaic genomes characterized by frequent recombination events between different parental strains.
Previous work identified recombination in the mitochondrial genomes of clinical C. albicans isolates, particularly when the nuclear genomes showed evidence of parasexual recombination17,30. To assess whether the parasexual progeny generated in this study also showed mitochondrial recombination, we interrogated the mitochondrial genomes of the 5 SC5314×529L and the 45 SC5314×P78042 WGS progeny. The mitochondrial genome (mtDNA) of one SC5314×529L progeny contained clear evidence of recombination (Fig. 3i and Extended Data Fig. 5b,c). Four recombination events demark polymorphic tracts that are identical to either the SC5314 or 529L parental genome, which are present in roughly equal proportions. Importantly, one inherited 529L mtDNA tract was only ~1 kb long, indicating that recombination occurs over short intervals in both the nucleus and mitochondrion. The mitochondrial genomes of SC5314×P78042 progeny also contained recombination events distributed across the genome and enriched at tRNA loci (nucleotides 12,344–13,036; Extended Data Fig. 6d). This provides strong support for the biparental inheritance of mitochondria in C. albicans and for recombination between mitochondrial genomes during parasex.
Parasexual recombination associates with repetitive DNA elements
Repetitive sequences in the genome can act as recombination hot spots as they present alternative templates for DNA repair following double-strand break (DSB) formation or polymerase stalling31,32. Previous analysis of the C. albicans genome identified 1,669 repeat sequences ranging in size from 65 bp to 6,499 bp in length that often serve as break points for chromosomal rearrangements32. More than half (791/1,339) of the parasexual recombination regions in the 5 SC5314×529L WGS progeny were less than 10 kb from a previously defined repeat in the C. albicans genome, and 42.2% (565/1,339) were located within 5 kb of a repeat sequence (Fig. 3j, Extended Data Fig. 7 and Supplementary Table 1). Indeed, sites of parasexual recombination and repetitive elements strongly clustered in the sequenced progeny (Fig. 3k; Wilcoxon; W = 9.73 × 108, P = 5.80 × 10−8). Among the 5 SC5314×529L WGS progeny, 396 recombination events directly overlapped DNA repeats (Fig. 3j) and were frequently found in association with open reading frames (177/396) and long terminal repeat sequences (114/396).
Natural C. albicans isolates contain highly recombinant genomes
Previous studies identified a subset of C. albicans isolates that have recombinant genomes and are the presumed products of parasex between distinct lineages17,18. Five of these strains belong to two phylogenetic clusters whose parental lineages were assigned by comparison to other sequenced isolates. Group A includes 3 strains that are composed of a mixture of clade 3 and D genotypes, while group B includes 2 strains that are mixtures of clade 2 and C genotypes (Fig. 4a). Genomic analysis of recombination in these isolates found that group A and B strains contained ~2,100 and ~4,500 recombination events, respectively, when compared with their envisaged parental strains. Successive recombination events fell primarily within 5 kb of one another with fewer recombination events observed with increasing distances (Fig. 4b,c). Visualization of recombinant lineage genomes found recombination tracts that spanned less than 10 nts (Fig. 4d), highlighting the high density of recombination in these genomes.
a, The strain phylogeny from ref. 18 is depicted with each clade labelled. Clades are colour coded as in ref. 18. The two recombinant strain groups, A and B, are indicated on the right and connected to their parental clades by dashed lines. The common group branch-point for each parasexual group is denoted with a diamond. b,c, The tract length of fragments between recombination events was determined for group A (b) and group B (c) isolates. Bin size = 10 kb. d, A recombined segment of the genome is shown for a group A isolate and representatives of its two parental clades. Each parental genotype is colour coded for both chromosome homologues, and the coordinate positions are indicated below. e, The relative phylogenetic to the last group branch-point was determined for isolates in group A and B and plotted against the number of recombination events detected.
The high number of recombination events in clinical isolate genomes compared with those in lab-generated parasexual progeny may result from additional recombination events following parasex. To gain insight into the timing of recombination in the A and B isolate clusters, we plotted the phylogenetic distance from the predicted common group ancestor against the number of recombination events for each recombinant strain. The number of recombination events was similar for each strain in a recombinant group regardless of the phylogenetic distance for an individual strain, suggesting that most of the detected recombination occurred during or shortly after the initial parasexual event and before strain divergence (Fig. 4e).
Phenotypic diversity mirrors genetic diversity among parasexual progeny
The parental strains used in the parasexual crosses show marked differences in pathogenesis-related phenotypes. For example, 529L does not filament strongly under most in vitro conditions and stably colonizes the oral and gastrointestinal mucosa of mice, whereas SC5314 filaments robustly in the presence of many stimuli and invades oral epithelial surfaces33,34,35. We similarly observed robust filamentation of SC5314 when cultured on Spider medium at 30 °C, while 529L showed almost no filamentation or colony wrinkling (Fig. 5a). Notably, the set of parasexual progeny generated from a SC5314×529L cross produced a range of filamentation phenotypes under these conditions (Fig. 5b), with phenotypes heavily skewed towards the weaker filamentation response of 529L regardless of the presence or absence of aneuploidy (Fig. 5c and Extended Data Fig. 8).
a,b, One hundred cells from the parental SC5314 and 529L strains (a) and parasexual progeny (b) were plated to Spider agar medium and allowed to grow for 7 days at 30 °C before being imaged. c, The degree of radial filamentation for all SC5314×529L parasexual progeny and the parental strains included in the analysis of parasexual recombination. Data represent at least three biological replicates. d, Virulence in a wax moth larva model of system candidiasis was assayed for all 75 SC5314×529L parasexual progeny. The slope of the Kaplan–Meier survival curve during the 7-day experiment is plotted for all progeny and the parental strains. The red bar denotes a PBS control. n = 30 animals. e, Cartoon depicting experiments in a mouse model of disseminated candidiasis to test fitness by direct competition with the SC5314 parent in kidney colonization using 50:50 mixes. Virulence was assessed by loss of body mass following injection with single recombinant progeny. f, The relative frequency of each SC5314×529L parasexual progeny versus the SC5314 parental strain is plotted for the inoculum before injection and following colony-forming unit counts from recovered kidneys on day 7. g, The loss of body mass during infection with SC5314×529L parasexual progeny is indicated across 7 days. Thick lines indicate mean values ± s.e.m., and the x axis is labeled as days post-injection (dpi). ***P < 0.001; ****P < 1 × 10−4 by Student’s t-test. n = 5 mice.
Filamentation is a critical C. albicans virulence factor for disseminated disease36,37. We predicted that the broad range of filamentation phenotypes among SC5314×529L parasexual progeny would lead to similar variation in virulence using a Galleria mellonella wax moth larvae model of disseminated disease. Injection of wax moth larvae with C. albicans yeast cells showed that parasexual progeny produced both less and substantially more virulence than their parental strains (Fig. 5d). Notably, many of the parasexual progeny were hypervirulent compared with the parental strains, with some strains killing all larvae within 24 h.
Five SC5314×529L progeny were chosen to analyse fitness and virulence in a mouse model of systemic disease. To assess fitness, individual progeny were mixed with an equal number of SC5314 yeast cells and injected into the bloodstream of mice (Fig. 5e). After 7 days, the mice were killed, kidneys were collected and the relative fungal burden of each strain was determined. Parasexual progeny varied widely in their ability to establish kidney colonization, with certain progeny showing either higher or lower fitness than SC5314 (Fig. 5f). Increased kidney colonization was tightly correlated with increased virulence when evaluating infection by individual parasexual progeny (Fig. 5g and Extended Data Fig. 9).
The SC5314 parental genotype was prevalent among P60002×SC5314 parasexual progeny and, in line with this, resulted in mostly SC5314-like phenotypes among the recombinant progeny. P60002 is highly resistant to azole-class antifungal drugs owing to the presence of a Chr4 trisomy38. Loss of the supernumerary chromosome decreases azole resistance, but high levels of drug tolerance are retained, as evidenced by residual growth within the zone of clearance38,39. By contrast, exposure of SC5314 to a 25-μg fluconazole disk produced a wide zone of clearance on solid agar medium after 48 hours (Extended Data Fig. 10a). Nearly all diploid SC5314×P60002 parasexual progeny produced a zone of clearance in the presence of the fluconazole disk that resembled the SC5314 phenotype (Extended Data Fig. 10b), consistent with the dominance of SC5314 alleles among progeny genomes.
Discussion
Our study highlights that C. albicans parasex generates genotypically diverse progeny via both karyotypic changes and homologous recombination. Most parasexual progeny harboured aneuploid karyotypes as a result of incomplete ploidy reduction. Analysis of progeny genomes that successfully returned to diploid or near-diploid DNA content showed that parasex generates highly recombinant genomes that have inheritance patterns ranging from mostly biparental to mostly uniparental. Unexpectedly, inheritance patterns and the prevalence of recombination in progeny genomes were highly dependent on the parental strains used in each cross. Recombinant mitochondrial genomes were also present among progeny from crosses with higher recombination and biparental inheritance. Phenotypes among recombinant progeny exceeded the phenotypic range of the parental strains and could contribute to improved fitness in the host. Thus, our results show that parasex in fungi imperfecti can serve similar functions to meiosis by producing new allelic combinations even among tightly linked loci.
WGS of progeny following C. albicans parasex revealed high rates of recombination between homologous chromosomes. While previous analysis of parasexual progeny formed by mating of isogenic strains hinted at the patterns described here14,16, the use of genetically distinct lineages greatly improved the ability to resolve recombination events by increasing the marker density across each chromosome and including all chromosomes in the analysis. Still, recombination frequencies are underestimated here owing to the inability to resolve inheritance over short intervals lacking markers between strains and to observe recombination events between homologues from the same parental genotype. Recombinant mitochondria in progeny show that DNA exchange is not limited to the nuclear genome and occurs relatively frequently in these organelles, supporting previous reports of recombinant mitochondria among clinical isolates17,30. DSBs during CCL are introduced by the combined actions of reactive oxygen species induced by C. albicans metabolism and regulated nucleases, such as Spo11, probably causing the death of most cells in the population15. DSBs more frequently occur in repetitive regions during meiosis, as seen in this study, and may be linked to DNA conformation40,41. ‘Meiosis-specific’ genes, including those necessary to repair DNA damage, then contribute to parasexual recombination through the presence of those DSBs15,16.
It is tempting to speculate that allelic exchange during CCL occurs via gene conversion or another recombination mechanism favouring retention of a genotypically uniform chromosome homologue given the dominance of single parental genotypes across most progeny chromosomes. The short tract length between C. albicans recombination events may reflect the relatively tight proximity of multiple DSBs that can be created by Spo11 (refs. 42,43). Alternatively, inheritance of alternating segments of parental genotypes can result from strand invasion and resolution of double Holliday junctions flanking DNA synthesized from the template chromosome of the other parental strain. The dominance of a single parental genotype interspersed with short segments of the other parental genotype argues for frequent DSBs that are repaired via synthesis-dependent strand annealing as this would reproduce the pattern of a single dominant genotype on each chromosome observed following parasex. Enzymes that promote specific repair pathways could be disrupted to determine the reliance of these patterns on different repair mechanisms44,45.
Critically, we observed very different patterns of recombination in parasexual progeny depending on the clinical isolates involved. These differences may reflect allelic biases in survival during CCL or differences in doubling times that may promote recovery of certain genotypes. Additional investigations will be needed to identify biases in parasexual outcomes among C. albicans strains.
Recent genetic evidence of parasex in C. albicans populations supports recombinant genotypes arising in nature, albeit infrequently17,18. For parasex to occur within the human host, homothallic same-sex mating could occur27 or cells of opposing mating types would need to come into close proximity. In addition, although opaque cells are recognized as the mating-competent form for C. albicans, white-state cells can also mate, particularly under nutrient-depleted conditions46. Investigations suggest that multiple C. albicans isolates can share a common host niche47,48,49, and yet, identification of mating within the host may be complicated by the genetic similarity of progeny to one parental lineage as observed for SC5314×P60002 progeny. Mating events could also be missed if a parental strain outcompetes the products of parasexual reproduction.
Mating via parasex rather than a traditional meiosis may provide a selective advantage for C. albicans cells that exist in tight association with the human host. Production of meiotic spores could provoke highly immunogenic responses whereas parasexual products are commonly yeast-phase cells that are not expected to elicit strong activating immunity50. Furthermore, we show that parasex can produce high levels of genetic diversity owing to extensive recombination and aneuploidy, which may have facilitated expansion into the diverse host niches successfully colonized by C. albicans. Production of genotypically and phenotypically diverse strains would also buffer against shifts in microbiota or nutrient availability in the host in the absence of specialized DNA uptake systems. Thus, parasex may represent an adapted form of reproduction specifically suited for a commensal eukaryotic species that minimizes host disturbance and overcomes evolutionary barriers to continuous colonization21,51.
Species lacking mechanisms of genetic exchange have been hypothesized to inevitably march towards extinction via Muller’s rachet, the iterative accumulation of deleterious mutations that cannot be removed via meiosis or horizontal gene transfer52,53. Here we show that parasex has the ability to relieve mutational burdens that decrease fitness via chromosome segregation and recombination and potentially enhance fitness by introducing new allelic combinations. Although we anticipate that parasex is possible between any two C. albicans strains, the genotypic and phenotypic outcomes among C. albicans strains may vary drastically and require additional work to more comprehensively define. Importantly, other poorly characterized host-associated eukaryotes may also use alternate sexual programmes that are distinct from meiosis and consequently overlooked.
Limitations
Our study investigated parasexual dynamics of C. albicans using three pairs of mated strains and may not be representative of all strains. For example, the relative timing of parasexual recombination and CCL remains unclear. These processes could both be driven by induction of DNA DSBs and/or occur asynchronously through the actions of ‘meiosis-specific’ genes that may separately control chromosome segregation and recombination. These processes will be challenging to untangle given that CCL is a more disordered process than the programmed halving of DNA content during two successive cell divisions during meiosis. In addition, it is possible that C. albicans could simultaneously undergo meiosis and CCL, although a unimodal distribution of recombination events among parasexual progeny suggests the existence of a single mechanism. Follow-up studies of parasexual recombination using larger, diverse pools of mated strains across a time series of CCL may help resolve some of these questions.
Methods
Media used
Yeast extract–peptone–dextrose (YPD) and synthetic complete defined (SCD) media were prepared as previously described54,55. YPD plates containing 200 μg ml−1 NAT (Jena Bioscience) or 600 μg ml−1 HYG (Research Products International) were used for selection of strains that were resistant to NAT or hygromycin (SATR or HYGR strains)56. S. cerevisiae pre-sporulation (‘PRE-SPO’) medium contained 0.8% yeast extract, 0.3% peptone, 10% glucose (added before autoclaving) and 2% agar57. Maltose plates were prepared as yeast extract-peptone (YP) medium supplemented with 2% maltose and 2% agar. Spider medium was prepared (1% nutrient broth, 1% mannitol, 0.2% K2HPO4) and equilibrated to a pH of 7.4.
Construction of strains and parasexual mating
All strains are listed in Supplementary Table 2. SC5314 and 529L are naturally MTLa/α strains. To cross SC5314 with 529L, MTLα in SC5314 and MTLa in 529L were deleted using the previously described plasmids pRB102 and pRB101, respectively58. MTL hemizygous strains were plated to maltose agar plates top spread with 20 μg ml−1 NAT and small colonies picked for those that had excised the SAT1 selectable marker. The GFP-HYGR and mCherry-SAT1 amplicons were amplified from pRB212 and pRB170, respectively. Each amplicon was targeted to tag the TAC1 locus by homology of the PCR product and verified using primers in Supplementary Table 3 and by selection on the appropriate antibiotic resistance media.
The SC5314×P60002 mating was performed by crossing P60002 (naturally MTLa/a) to SC5314 in which the MTLa locus has been deleted. Strains were tagged at the TAC1 locus as described above. The SC5314×P78042 cross was performed by first deleting the MTLα locus in P78042 and MTLa locus in SC5314 using pRB102 and pRB101, respectively. Loss of the deletion cassette was induced on maltose agar top spread with 20 μg ml−1 NAT, and small colonies were picked as indicators of NAT sensitivity via loss of the SAT1 cassette.
To obtain opaque colonies, 100 colonies were grown on Lee’s medium supplemented with 1.25% N-acetylglucosamine (GlcNAc) and incubated at 37 °C with 5% CO2 (ref. 59). Colonies containing opaque sectors were replated on SCD for 7 days at 25 °C. Isolated opaque lineages were grown in liquid SCD culture overnight at 25 °C on a rotating drum. Cells from each mating set were checked for being >95% in the opaque state, and 107 cells were washed in PBS, mixed together and spotted onto a filter paper centred on a Spider agar plate. After 2 days, cells were spread onto a YPD agar plate and mating products were isolated using a tetrad dissection microscope (Zeiss). Putative tetraploids were screened by plating to YPD + NAT + HYG and for MTL configuration by PCR (Supplementary Table 2), as well as for ploidy by SYTOX staining and flow cytometry, as previously described60. Two independent tetraploid mating products were isolated for each mating.
To generate NATR strains for phenotypic studies of parasexual progeny, the pDis3 plasmid was used to integrate into the NEUT5L locus as described previously61.
Assays to determine ploidy reduction
Tetraploid mating products were induced to undergo CCL by heavily inoculating cells in quadrants on S. cerevisiae PRE-SPO medium and culturing at 37 °C, as previously described4. After 7 days, cells were scraped from the plates, counted using a haemocytometer and plated to YPD, YPD + NAT and YPD + HYG agar medium to determine cells that lost either selectable marker. Parasexual induction was performed at least eight times independently with at least two independently constructed tetraploid mating products.
Colonies that lost the SAT1 or HYGR marker were grown overnight in YPD in 96-well plates for flow cytometry. Cells were washed and resuspended in 50:50 TE (50 mM Tris (pH 8)–50 mM EDTA) solution. Cells were then treated with 1 mg ml−1 RNAse A for 4 hours at 37 °C followed by 5 mg ml−1 proteinase K treatment at 37 °C for 45 min. Cells were washed with 50:50 TE and resuspended in SYTOX Green (1:100 dilution in 50:50 TE, final concentration of 1 μM) and incubated overnight at 4 °C. Stained cells were washed and resuspended in 50:50 TE, and SYTOX staining data were obtained for 100,000 events for each sample using an Attune NXT flow cytometer. Known diploid and tetraploid strains were included on each plate as controls. All analysis was performed using FlowJo v8.
Growth curve analysis
Strains were grown overnight at 30 °C in 300 µl in either YPD or PRE-SPO liquid medium. Saturated cultures from overnight growth were diluted 1:40 times into sterile water and diluted again 1:30 into a 96-well plate containing the growth medium (either YPD or PRE-SPO). OD600 was measured every 15 min for 24 hours at 30 °C using a Biotek Synergy plate reader. Doubling times were calculated using custom scripts that calculate the steepest slope of the fit sigmoid curve using five consecutive data points.
Selective genotyping by ddRAD-seq
Sequencing libraries were prepared as described previously62. Briefly, parasexual progeny with ~2n DNA content by flow cytometry were grown overnight in YPD at 30 °C. Genomic DNA for each strain was isolated from ~108 cells using the MasterPure Yeast DNA Purification Kit according to the manufacturer’s instructions (LCG Biosearch Technologies). Restriction enzymes, MboI and MfeI, were used to digest DNA before ligation with a unique i5 adaptor to pool samples into groups of 12. Each pool was size selected using the Blue Pippin system to obtain pools with fragment sizes between 150 bp and 500 bp (Sage Science). Size-selected pools were PCR amplified for 14 rounds. During amplification, each pool was uniquely labelled with an i7 adaptor and equivalent molar ratios pooled into a single library. Prepared libraries were sequenced for 50-bp single-end reads on a HiSeq 2500 at the Genewiz Sequencing Facility. Sequencing reads were assessed for quality by FastQC v0.11.7, aligned with bowtie2 v2.2.6 (ref. 63), and markers were assigned with the v1 Stacks pipeline64. A total of 13,930 markers were manually inspected using the Integrative Genomics Viewer65. Of the total, 4,426 markers were removed that overlapped indels, were difficult to interpret or contained high frequencies of missing data among progeny, leaving 9,504 remaining markers.
Flow cytometry of DNA content
Tetraploid cells passaged or induced to undergo CCL were isolated as single colonies after 7 days. Single colonies were grown overnight in YPD in 96-well plates and prepared for flow cytometry16. Briefly, the cells were washed and resuspended in 50:50 TE (50 mM Tris (pH 8)–50 mM EDTA) solution. The cells were then treated with 1 mg ml−1 RNAse A for 4 hours at 37 °C followed by 5 mg ml−1 proteinase K treatment at 37 °C for 45 min. The cells were washed with 50:50 TE and resuspended in SYTOX Green (1:100 dilution in 50:50 TE) and incubated overnight at 4 °C. Stained cells were washed and resuspended in 50:50 TE, and SYTOX Green staining data were obtained for 50,000 events for each sample using BD FACSCanto II. Ten independent known diploid and tetraploid samples served as controls.
WGS
Cells were cultured overnight in YPD at 30 °C, and genomic DNA for each strain was isolated from ~108 cells using the Zymo Research Quick-DNA Fungal/Bacterial Miniprep Kit according to the manufacturer’s instructions (Zymo). DNA libraries were prepared using the NEBNext FS DNA Library Prep Kit or the NEBNext Ultra II FS DNA Library Prep Kit for Illumina (New England Biolabs). Prepared libraries were sequenced for 150-bp paired-end reads on an Illumina Novaseq platform at the Novogene Sequencing Facility or at the University of Wisconsin Biotechnology Center. The reads were trimmed using trimmomatic 0.39 (with default parameters except slidingwindow:4:30, maxinfo:100:1, headcrop:12 and minlen:50) to get rid of the adaptor content in the sequences66. Reverse reads from SC5314×529L parasexual progeny were discarded owing to high levels of poly-G tracts, and forward reads were used for mapping to the C. albicans genome. Forward and reverse reads were used for SC5314×P78042 parasexual progeny. With the use of bowtie2 v2.2.6 (ref. 63), the trimmed reads were aligned against the SC5314 reference genome (version A21-s02-m09-r10) obtained from the Candida Genome Database (http://www.candidagenome.org). The aligned SAM files were then converted to the BAM format using samtools v1.7 (ref. 67).
Variant calling for the WGS data
The Genome Analysis Toolkit (GATK4) was used to call variants from the aligned WGS reads68. Reads were first preprocessed using Picard Tools (http://broadinstitute.github.io/picard/; AddOrReplaceReadGroups, MarkDuplicates, CreateSequenceDictionary and ReorderSam). Variant calling and filtration were done using the GATK4 germline short variant discovery workflow with HaplotypeCaller (https://gatk.broadinstitute.org/hc/en-us/articles/360035535932-Germline-short-variant-discovery-SNPs-Indels) following the GATK4 best practices (parameters for filtering out reads: QD < 2.0, FS > 60.0, MQ < 40.0, MQRankSum < –12.5, ReadPosRankSum < −8, QUAL < 50, DP < 20). The resultant vcf files were then used for downstream analysis. Variant calls at 1,660 variant positions were manually inspected using the Integrative Genomics Viewer65. A total of 41 variants at these 1,660 variant positions were removed that were difficult to interpret or contained low-confidence data among progeny and indicated a marker validation rate of ~98%.
Karyotype identification
Karyotypes were determined by plotting read depth following normalization to the sequenced SC5314 parental strain. Ploidy estimates were also tested against the C. albicans SC5314 reference genome (ver. A21-s02-m09-r07) with corrections for chromosome-end bias, GC-content bias and fragment-length bias in YMAP (v1.0)69.
Analysis of recombination
Alleles were assigned to each marker using two separate scripts, allele_switch_finder.py for ddRAD-Seq samples and ltd_wgs_converter.py program for WGS data. These two programs generated comma-separated value files containing genotype markers for both parents and progeny that assign letters a, b, c and d to represent parental alleles. Parent 1 could have either genotype aa or ab based on being homozygous or heterozygous at that position. Parent 2 could have a shared or new genotype represented by aa, ab, ac, ad, bb, bc, bd, cc, cd or dd, in which ‘a’ and sometimes ‘b’ would be shared with parent 1 but ‘c’ and ‘d’ must be new alleles for the marker. Markers that contain shared alleles between parents were pruned using the marker_cleaner function in recombination_analyzer.py. Cleaned markers also required sufficient read depth (n = 10 reads) across both parental strains and at least 15 parasexual progeny for ddRAD-seq data. Markers that passed our thresholds were then simplified from their two-allele notation (for example, aa, ab and so on) to a single genotype that denoted the parental contributions, homozygous SC5314 (1), homozygous 529L/P60002/P78042 (2) or heterozygous (n). Markers on aneuploid chromosomes were also removed. Approximately 4,000 markers were screened manually for agreement with assigned genotypes and were correctly assigned in >99.6% of the instances. Once genotypes have been defined and cleaned, recombination events were defined by splitting each chromosome at the centromere and scanning for changes between the simplified marker genotypes (1, n, 2) on a single chromosome moving from the centromere to the telomere. If the genotype changes between two markers (1 to n, n to 2 and so on), a recombination break is registered at the genomic location of the new marker and the process of scanning continues with the new genotype set as the reference point.
Recombination intervals in SC5314×529L and SC5314×P60002 progeny were defined by a median of 5–10 markers and 10–15 markers, respectively.
Association with repetitive elements
Mapped and genotyped WGS reads were catalogued to include the position of informative bases unique to one or both parental genomes. A predominant parental genotype (>50%) was assigned to each chromosome from each meiotic progeny (Extended Data Fig. 2). First, chromosomes were scanned from the left telomere to the right telomere for changes in genotype (changes from the predominant genotype to the other parental genotype or to a heterozygous genotype). Recombination regions were defined as the region between two informative bases where a change in genotype occurred: the start position of the recombination region is the first informative base pair +1, and the end of the recombination region is the base pair position where the genotype change occurred −1. If the recombination region was the first genotyped position of the chromosome, the start position for the region was set to 1; if the recombination region was the last genotyped position of the chromosome, we set the end position for the region to be the last position of the full length of the chromosome (using assembly 21). There were 1,339 recombination regions with a median length of 1,645 bp (Fig. 1b). Methods for defining recombination break points were compared and found to produce overwhelmingly identical results.
The minimum distance between all recombination regions and all C. albicans repeat regions was determined using repeat sequences in the Candida Genome Database Repeat Track (downloaded on 23 September 2021) and in Supplementary File 2 from ref. 32. The absolute minimum distance was computed using the start and end positions of each recombination region and the start and end positions of each repeat region (Supplementary Table 1).
Importantly, the exact position of a recombination event is not known from the WGS data, because only informative base pairs can be used to determine the most proximal start and end sites of a recombination event. We determined whether the distance between the parasexual recombination regions and repeat regions was less than the distance between randomly generated regions of similar length. For this, we generated 1,000 randomized datasets, each containing 1,339 genomic regions with a length of 1,645 bp, distributed across all chromosomes. The minimum distance between each randomly placed genomic region and repeat regions was calculated for all 1,000 datasets.
Filamentation assay
Overnight cultures were grown in YPD liquid medium, counted using a haemocytometer the next day and plated at a concentration of 100 cells per plate onto solid Spider medium. These plates were grown at 30 °C for 7 days and imaged using a BioRad ChemiDoc XRS+ imaging system (BioRad). Images were processed using the visual analysis tool MIPAR v1.4.1 (MIPAR) and scored using the following formula: filamentation score = 100(Cf)(0.8(Rh/Ry) + 0.2(Sw)) described in ref. 70. Cf is the proportion of filamenting cells, Rh is the radius of the hyphal halo, Ry is the radius of the yeast colony and Sw is the score for colony wrinkling. Three biological replicates were performed at a minimum per strain.
G. mellonella virulence assay
Infections of G. mellonella were carried out using previously described protocols71. Briefly, overnight cultures were grown in YPD liquid medium at 30 °C, washed 3× in 5 ml sterile PBS and quantified using a haemocytometer. Suspensions of 2.5 × 105 cells were injected into the terminal pro-leg of the larvae in a 10 μl volume using a 26-G, 10-μl syringe (Hamilton, number 80300). Ten larvae were injected in each of three experiments per strain, with PBS-injected larvae serving as a control. Dilutions of the cell suspensions were plated to YPD solid medium and colony-forming units were counted to confirm the inoculum. Injected G. mellonella larvae were incubated for 7 days at 37 °C and scored for death each day using immobility, non-responsiveness to touch, and melanization as readouts.
Mouse infection with C. albicans
C. albicans cells were grown in liquid YPD medium overnight at 30 °C. The cells were subcultures in liquid YPD until mid-log phase (2–4 h). Cell pellets were collected and washed twice with PBS. Cells were enumerated using a haematocytometer for each strain in competition assays. Cells were mixed in 50:50 ratios and diluted to 3 × 106 cells per ml in PBS to produce the inoculum. Inoculum and strain ratios were determined by plating on YPD ± NAT to distinguish between the strains.
For each competition and virulence assay, 2 × 105 cells were injected into the tail vein of immunocompetent 8-week-old female BALB/c mice (approximately 20 g) from Charles River Laboratories using a 25-gauge syringe. The mice were maintained in standard housing conditions of ambient room temperature, ambient humidity and 12:12 light–dark cycles. The mice were cohoused based on C. albicans infection type and strain(s), monitored daily for signs of disease, and their body weights were recorded every other day. At day 7, the mice were killed, fungal cells were isolated from kidneys and fungal burdens were estimated by plating on YPD and YPD + NAT for competition assays. All mouse experiments were approved by the Brown University Institutional Animal Care and Use Committee.
Fluconazole disk diffusion assay
Overnight cultures were grown in YPD liquid medium at 30 °C. Optical density measurements were used to dilute the cultures to 0.04 OD600 per ml (800,000 cells per ml) and 70 µl plated onto solid YPD agar. Inoculated plates were left for 1 hour to dry, and a single 25-µg fluconazole disc (Liofilchem) was placed in the centre of the plate. Cells were allowed to grow for 48 hours at 30 °C, and images were taken using a BioRad ChemiDoc XRS+ imaging system (BioRad). Drug resistance was quantified using the diskImageR program, which allows for analysis of drug response parameters39.
Statistics
Statistics provided throughout the paper were performed in R. All measurements were taken from distinct biological samples.
Reporting summary
Further information on research design is available in the Nature Portfolio Reporting Summary linked to this article.
Data availability
The datasets generated and/or analysed during the study are available from the corresponding author and via Figshare at https://doi.org/10.6084/m9.figshare.30830876 (ref. 72). All sequencing data are available under National Center for Biotechnology Information (NCBI) accession number PRJNA836884 in the Sequence Read Archive (SRA) and BioProject. Source data are provided with this paper.
Code availability
All codes are available via GitHub at https://github.com/RFillinger/candida_recombination.
References
Speijer, D., Lukes, J. & Elias, M. Sex is a ubiquitous, ancient, and inherent attribute of eukaryotic life. Proc. Natl Acad. Sci. USA 112, 8827–8834 (2015).
Tzung, K. W. et al. Genomic evidence for a complete sexual cycle in Candida albicans. Proc. Natl Acad. Sci. USA 98, 3249–3253 (2001).
Naranjo-Ortiz, M. A. & Gabaldon, T. Fungal evolution: diversity, taxonomy and phylogeny of the Fungi. Biol. Rev. Camb. Philos. Soc. 94, 2101–2137 (2019).
Bennett, R. J. & Johnson, A. D. Completion of a parasexual cycle in Candida albicans by induced chromosome loss in tetraploid strains. EMBO J. 22, 2505–2515 (2003).
Sherwood, R. K., Scaduto, C. M., Torres, S. E. & Bennett, R. J. Convergent evolution of a fused sexual cycle promotes the haploid lifestyle. Nature 506, 387–390 (2014).
O’Gorman, C. M., Fuller, H. & Dyer, P. S. Discovery of a sexual cycle in the opportunistic fungal pathogen Aspergillus fumigatus. Nature 457, 471–474 (2009).
Kreger van Rij, N. J. & Veenhuis, M. Electron microscopy of ascus formation in the yeast Debaryomyces hansenii. J. Gen. Microbiol. 89, 256–264 (1975).
Reedy, J. L., Floyd, A. M. & Heitman, J. Mechanistic plasticity of sexual reproduction and meiosis in the Candida pathogenic species complex. Curr. Biol. 19, 891–899 (2009).
Hull, C. M., Raisner, R. M. & Johnson, A. D. Evidence for mating of the “asexual” yeast Candida albicans in a mammalian host. Science 289, 307–310 (2000).
Panwar, S. L., Legrand, M., Dignard, D., Whiteway, M. & Magee, P. T. MFα1, the gene encoding the α mating pheromone of Candida albicans. Eukaryot. Cell 2, 1350–1360 (2003).
Lockhart, S. R., Zhao, R., Daniels, K. J. & Soll, D. R. α-Pheromone-induced “shmooing” and gene regulation require white-opaque switching during Candida albicans mating. Eukaryot. Cell 2, 847–855 (2003).
Legrand, M. et al. Homozygosity at the MTL locus in clinical strains of Candida albicans: karyotypic rearrangements and tetraploid formation. Mol. Microbiol. 52, 1451–1462 (2004).
Bennett, R. J., Miller, M. G., Chua, P. R., Maxon, M. E. & Johnson, A. D. Nuclear fusion occurs during mating in Candida albicans and is dependent on the KAR3 gene. Mol. Microbiol. 55, 1046–1059 (2005).
Forche, A. et al. The parasexual cycle in Candida albicans provides an alternative pathway to meiosis for the formation of recombinant strains. PLoS Biol. 6, e110 (2008).
Thomson, G. J. et al. Metabolism-induced oxidative stress and DNA damage selectively trigger genome instability in polyploid fungal cells. EMBO J. 38, e101597 (2019).
Anderson, M. Z., Thomson, G. J., Hirakawa, M. P. & Bennett, R. J. A ‘parameiosis’ drives depolyploidization and homologous recombination in Candida albicans. Nat. Commun. 10, 4388 (2019).
Wang, J. M., Bennett, R. J. & Anderson, M. Z. The genome of the human pathogen Candida albicans is shaped by mutation and cryptic sexual recombination. mBio https://doi.org/10.1128/mBio.01205-18 (2018).
Ropars, J. et al. Gene flow contributes to diversification of the major fungal pathogen Candida albicans. Nat. Commun. 9, 2253 (2018).
Whelan, W. L. & Soll, D. R. Mitotic recombination in Candida albicans: recessive lethal alleles linked to a gene required for methionine biosynthesis. Mol. Gen. Genet. 187, 477–485 (1982).
Poulter, R., Jeffery, K., Hubbard, M. J., Shepherd, M. G. & Sullivan, P. A. Parasexual genetic analysis of Candida albicans by spheroplast fusion. J. Bacteriol. 146, 833–840 (1981).
Hirakawa, M. P., Chyou, D. E., Huang, D., Slan, A. R. & Bennett, R. J. Parasex generates phenotypic diversity de novo and impacts drug resistance and virulence in Candida albicans. Genetics 207, 1195–1211 (2017).
Cuomo, C. A. et al. Genome sequence for Candida albicans clinical oral isolate 529L. Microbiol. Resour. Announc. 8, 20–21 (2019).
Hirakawa, M. P. et al. Genetic and phenotypic intra-species variation in Candida albicans. Genome Res. 25, 413–425 (2015).
Odds, F. C. et al. Molecular phylogenetics of Candida albicans. Eukaryot. Cell 6, 1041–1052 (2007).
Miller, M. G. & Johnson, A. D. White-opaque switching in Candida albicans is controlled by mating-type locus homeodomain proteins and allows efficient mating. Cell 110, 293–302 (2002).
Vincenten, N. et al. The kinetochore prevents centromere-proximal crossover recombination during meiosis. eLife https://doi.org/10.7554/eLife.10850 (2015).
Alby, K., Schaefer, D. & Bennett, R. J. Homothallic and heterothallic mating in the opportunistic pathogen Candida albicans. Nature 460, 890–893 (2009).
Lin, X., Hull, C. M. & Heitman, J. Sexual reproduction between partners of the same mating type in Cryptococcus neoformans. Nature 434, 1017–1021 (2005).
Yadav, V., Sun, S. & Heitman, J. Uniparental nuclear inheritance following bisexual mating in fungi. eLife https://doi.org/10.7554/eLife.66234 (2021).
Anderson, J. B. et al. Infrequent genetic exchange and recombination in the mitochondrial genome of Candida albicans. J. Bacteriol. 183, 865–872 (2001).
Khristich, A. N. & Mirkin, S. M. On the wrong DNA track: molecular mechanisms of repeat-mediated genome instability. J. Biol. Chem. 295, 4134–4170 (2020).
Todd, R. T., Wikoff, T. D., Forche, A. & Selmecki, A. Genome plasticity in Candida albicans is driven by long repeat sequences. eLife 8, e45954 (2019).
Rahman, D., Mistry, M., Thavaraj, S., Challacombe, S. J. & Naglik, J. R. Murine model of concurrent oral and vaginal Candida albicans colonization to study epithelial host–pathogen interactions. Microbes Infect. 9, 615–622 (2007).
Dunn, M. J., Fillinger, R. J., Anderson, L. M. & Anderson, M. Z. Automated quantification of Candida albicans biofilm-related phenotypes reveals additive contributions to biofilm production. NPJ Biofilms Microbiomes 6, 36 (2020).
McDonough, L. D. et al. Candida albicans isolates 529L and CHN1 exhibit stable colonization of the murine gastrointestinal tract. mBio 12, e0287821 (2021).
Lo, H. J. et al. Nonfilamentous C. albicans mutants are avirulent. Cell 90, 939–949 (1997).
Saville, S. P., Lazzell, A. L., Monteagudo, C. & Lopez-Ribot, J. L. Engineered control of cell morphology in vivo reveals distinct roles for yeast and filamentous forms of Candida albicans during infection. Eukaryot. Cell 2, 1053–1060 (2003).
Anderson, M. Z., Saha, A., Haseeb, A. & Bennett, R. J. A chromosome 4 trisomy contributes to increased fluconazole resistance in a clinical isolate of Candida albicans. Microbiology 163, 856–865 (2017).
Gerstein, A. C., Rosenberg, A., Hecht, I. & Berman, J. diskImageR: quantification of resistance and tolerance to antimicrobial drugs using disk diffusion assays. Microbiology 162, 1059–1068 (2016).
Chen, J. M., Cooper, D. N., Chuzhanova, N., Ferec, C. & Patrinos, G. P. Gene conversion: mechanisms, evolution and human disease. Nat. Rev. Genet. 8, 762–775 (2007).
He, Y. et al. Genomic features shaping the landscape of meiotic double-strand-break hotspots in maize. Proc. Natl Acad. Sci. USA 114, 12231–12236 (2017).
Prieler, S. et al. Spo11 generates gaps through concerted cuts at sites of topological stress. Nature 594, 577–582 (2021).
Johnson, D. et al. Concerted cutting by Spo11 illuminates meiotic DNA break mechanics. Nature 594, 572–576 (2021).
Aylon, Y., Liefshitz, B., Bitan-Banin, G. & Kupiec, M. Molecular dissection of mitotic recombination in the yeast Saccharomyces cerevisiae. Mol. Cell. Biol. 23, 1403–1417 (2003).
Bugreev, D. V., Mazina, O. M. & Mazin, A. V. Rad54 protein promotes branch migration of Holliday junctions. Nature 442, 590–593 (2006).
Guan, G. et al. Glucose depletion enables Candida albicans mating independently of the epigenetic white-opaque switch. Nat. Commun. 14, 2067 (2023).
Sitterle, E. et al. Within-host genomic diversity of Candida albicans in healthy carriers. Sci. Rep. 9, 2563 (2019).
Ford, C. B. et al. The evolution of drug resistance in clinical isolates of Candida albicans. eLife https://doi.org/10.7554/eLife.00662 (2015).
Anderson, F. M. et al. Candida albicans selection for human commensalism results in substantial within-host diversity without decreasing fitness for invasive disease. PLoS Biol 21, e3001822 (2023).
Tso, G. H. W. et al. Experimental evolution of a fungal pathogen into a gut symbiont. Science 362, 589–595 (2018).
Zhang, N. et al. Selective advantages of a parasexual cycle for the yeast Candida albicans. Genetics 200, 1117–1132 (2015).
Schmid, J. et al. Last hope for the doomed? Thoughts on the importance of a parasexual cycle for the yeast Candida albicans. Curr. Genet. 62, 81–85 (2016).
Drake, J. W. A constant rate of spontaneous mutation in DNA-based microbes. Proc. Natl Acad. Sci. USA 88, 7160–7164 (1991).
Guthrie, C. & Fink, G. R. Guide to Yeast Genetics and Molecular Biology (Academic Press, 1991).
Liu, H., Kohler, J. & Fink, G. R. Suppression of hyphal formation in Candida albicans by mutation of a STE12 homolog. Science 266, 1723–1726 (1994).
Reuss, O., Vik, A., Kolter, R. & Morschhauser, J. The SAT1 flipper, an optimized tool for gene disruption in Candida albicans. Gene 341, 119–127 (2004).
Codon, A. C., Gasent-Ramirez, J. M. & Benitez, T. Factors which affect the frequency of sporulation and tetrad formation in Saccharomyces cerevisiae baker’s yeasts. Appl. Environ. Microbiol. 61, 1677 (1995).
Alby, K. & Bennett, R. J. Stress-induced phenotypic switching in Candida albicans. Mol. Biol. Cell 20, 3178–3191 (2009).
Huang, G. et al. N-Acetylglucosamine induces white to opaque switching, a mating prerequisite in Candida albicans. https://doi.org/10.1371/journal.ppat.1000806 (2010).
Hickman, M. A., Paulson, C., Dudley, A. & Berman, J. Parasexual ploidy reduction drives population heterogeneity through random and transient aneuploidy in Candida albicans. Genetics 200, 781–794 (2015).
Kakade, P., Sircaik, S., Maufrais, C., Ene, I. V. & Bennett, R. J. Aneuploidy and gene dosage regulate filamentation and host colonization by Candida albicans. Proc. Natl Acad. Sci. USA 120, e2218163120 (2023).
Peterson, B. K., Weber, J. N., Kay, E. H., Fisher, H. S. & Hoekstra, H. E. Double digest RADseq: an inexpensive method for de novo SNP discovery and genotyping in model and non-model species. PLoS ONE 7, e37135 (2012).
Langmead, B. & Salzberg, S. L. Fast gapped-read alignment with Bowtie 2. Nat. Methods 9, 357–359 (2012).
Catchen, J., Hohenlohe, P. A., Bassham, S., Amores, A. & Cresko, W. A. Stacks: an analysis tool set for population genomics. Mol. Ecol. 22, 3124–3140 (2013).
Robinson, J. T. et al. Integrative genomics viewer. Nat. Biotechnol. 29, 24–26 (2011).
Bolger, A. M., Lohse, M. & Usadel, B. Trimmomatic: a flexible trimmer for Illumina sequence data. Bioinformatics 30, 2114–2120 (2014).
Li, H. et al. The Sequence Alignment/Map format and SAMtools. Bioinformatics 25, 2078–2079 (2009).
McKenna, A. et al. The Genome Analysis Toolkit: a MapReduce framework for analyzing next-generation DNA sequencing data. Genome Res. 20, 1297–1303 (2010).
Abbey, D. A. et al. YMAP: a pipeline for visualization of copy number variation and loss of heterozygosity in eukaryotic pathogens. Genome Med. 6, 100 (2014).
Dunn, M. J., Kinney, G. M., Washington, P. M., Berman, J. & Anderson, M. Z. Functional diversification accompanies gene family expansion of MED2 homologs in Candida albicans. PLoS Genet. 14, e1007326 (2018).
Dunn, M. J., Woodruff, A. L. & Anderson, M. Z. The Galleria mellonella waxworm infection model for disseminated candidiasis. J. Vis. Exp. https://doi.org/10.3791/58914 (2018).
Anderson, M. This is all data collected and used to generate the analysis provided by Fillinger et al. Figshare https://doi.org/10.6084/m9.figshare.30830876.v1 (2025).
Acknowledgements
We would like to thank G. Cromie and A. Dudley (Pacific Northwest Research Institute) for the gifts of scripts to assess ploidy of ddRAD-seq data. We also thank E. Mancera (Centro de Investigación y de Estudios Avanzados del Instituto Politécnico Nacional) and the laboratory of C. Rappleye (The Ohio State University) for helpful discussions. This study was supported by National Institutes of Health grants 1R01AI148788 (to M.Z.A.), 1R01AI41893 (to R.J.B.), 1R01AI081704 (to R.J.B.), 1R01DE026600 (to S.F.G.) and 1R01AI143689 (to A.M.S.); a Burroughs Wellcome Fund Investigator in the Pathogenesis of Infectious Disease Award (number 1020388; to A.M.S.); and NSF CAREER Award 2046863 (to M.Z.A.). In addition, this study was supported by an F31 DE029409 (to R.J.F.) and a President’s Postdoctoral Scholars Program Award by The Ohio State University (to A.M.).
Author information
Authors and Affiliations
Contributions
R.J.F., S.G.F., R.J.B. and M.Z.A. designed the study. S.S. and M.Z.A. constructed strains used in this study. R.J.F., L.L., S.S., A.M. and M.Z.A. collected the data. R.J.F., S.S., C.C.C., A.I.M., T.D.S. and M.Z.A. analysed the data. R.J.F., A.M., A.M.S. and M.Z.A. drafted the paper. L.L., C.C.C., A.M.S., S.G.F., R.J.B. and M.Z.A. edited the paper.
Corresponding author
Ethics declarations
Competing interests
The authors declare no competing interests.
Peer review
Peer review information
Nature Microbiology thanks the anonymous reviewers for their contribution to the peer review of this work. Peer reviewer reports are available.
Additional information
Publisher’s note Springer Nature remains neutral with regard to jurisdictional claims in published maps and institutional affiliations.
Extended data
Extended Data Fig. 1 Mating of clinical C. albicans strains.
A. Images of white cells (left), white colonies with opaque sectors indicated by white arrows (center), and opaque cells (right). The genetic background of each strain is indicated at the left. Scale bar = 10 µm. B. A representative flow plot is given of SC5314 and 529 L parental strains and two independent mating products stained for DNA content with SYTOX Green. The two peaks indicate DNA content at G1 and G2 in the cell cycle. No gating was performed as part of this experiment. C. Tetraploid mating products of SC5314x529L were stained for DNA with 25 μg/mL 4′,6-diamidino-2-phenylindole (DAPI). Scale bar = 5 μm.
Extended Data Fig. 2 Genomes of parasexual progeny following mating clinical C. albicans strains.
Color-coded matrices indicate marker genotype and their relative positions in the genome for 75 and 69 parasexual progeny in the SC5314x529L cross (A) and SC5314xP60002 cross (B), respectively. Orange, purple, and green denote homozygous SC5314, homozygous 529L or P60002, and heterozygous markers, respectively. Parental genotypes are indicated at the bottom of each matrix. C. An adjusted y-axis scaling for Fig. 2F is given for clarity. D. Doubling times of parental strains in pre-spo (used to induce CCL) and YPD media were calculated after growth for 24 hours at 30 °C from optical density measurements taken every 15 minutes. Boxplots are presented as the 75th to 25th percentile with the thick line denoting the median. Whiskers indicate the largest and smallest values within 1.5x of the interquartile range. * indicates p < 0.05, ** indicates p < 0.001 by Wilcoxon test.
Extended Data Fig. 3 Recombination densities vary by strain and by chromosome.
Recombination frequencies were calculated for SC5314xP60002 ddRAD-Seq (A), SC5314x529L ddRAD-Seq (B), and SC5314x529L WGS (C) parasexual progeny by dividing the total number of recombination events in 100 kb bins by the number of markers in that bin followed by dividing by the number of bins for that chromosome.
Extended Data Fig. 4 Loss of heterozygosity (LOH) events during parasex.
A. A schematic showing LOH events in parasexual progeny by scanning for homozygosis of heterozygous and unique alleles from one parental background. All informative markers for detecting LOH must have at least 3 separate alleles among the parental strains. B. The number of LOH events in parasexual progeny from SC5314x529L and SC5314xP60002 matings were quantified and plotted as violin plots. Significance was determined by a Kruskal-Wallis test. *** denotes p < 0.001. N = 47 and 37 for the SCx529L and SCxP60002 groups, respectively. The position of LOH events were determined and plotted as the frequency of markers in 100 kb bins that detect LOH across the C. albicans genome for the SC5314x529L ddRAD-Seq (C), SC5314xP60002 ddRAD-Seq (D), and SC5314x529L WGS (E) parasexual progeny. Panel a created with BioRender.com.
Extended Data Fig. 5 Recombination in nuclear and mitochondrial genomes of SC5314x529L parasexual progeny.
A. Color-coded matrices indicate marker genotype and their relative positions in five diploid whole genome sequenced SC5314x529L parasexual progeny. Orange, purple, and green denote homozygous SC5314, homozygous 529 L, and heterozygous markers, respectively. B. The mitochondrial genome of SC5314, 529L, and a recombinant parasexual progeny are displayed using the Integrative Genomics Viewer (IGV). Positions that deviate from the genome reference sequence are color-coded by variant nucleotide. C. The nucleotide sequence of two positions in the SC5314, 529L, and recombinant parasexual progeny mitochondrial genomes were Sanger sequenced. The formative variants defining the SC5314 and 529L sequences are boxed on the sequencing traces. The order of mitochondrial cartoons moving from the outer edge inwards is: SC5314 (orange DNA), 529L (purple DNA), and the recombinant parasexual progeny (MAY157). Nucleotide positions correspond to those in genome assembly A21. Panel c (right) created with BioRender.com.
Extended Data Fig. 6 Recombination in nuclear and mitochondrial genomes of SC5314xP78042 parasexual progeny.
A. Color-coded matrices indicate marker genotype and their relative positions in diploid whole genome sequenced SC5314x529L parasexual progeny. Orange, purple, and green denote homozygous SC5314, homozygous P78042, and heterozygous markers, respectively. B. The number of recombination events per marker is plotted in 100 kb bins for SC5314xP78042 parasexual progeny. C. The frequency of recombination per progeny is depicted in 10 kb bins. D. The number of recombination events among all 45 SC5314xP78042 parasexual progeny is plotted on the mitochondrial genome of SC5314 assembly A21.
Extended Data Fig. 7 Recombination events occur proximally to repetitive elements in the genome.
The position of recombination events in the five S5314x529L WGS progeny (black marks) and repeats (magenta marks) as determined in32 and annotated in the C. albicans Assembly 22 genome are positioned on the eight C. albicans chromosomes. The tick marks denote the position of each chromosome split into five parts.
Extended Data Fig. 8 Aneuploidy does not influence variation in parasexual progeny filamentation.
The degree of radial filamentation was quantified for 75 SC5314x 529L parasexual progeny and plotted relative to the parental SC5314 strain. Aneuploid and diploid strains are indicated as pink and black, respectively. Data represents at least three biological replicates.
Extended Data Fig. 9 Kidney colonization correlates with virulence in a murine model of systemic disease.
Kidney colonization scores are plotted against loss of body mass during the course of a 7-day systemic infection for five SC5314x529L parasexual progeny.
Extended Data Fig. 10 Drug tolerances in SC5314xP60002 parasexual progeny are closer to those of SC5314 than P60002.
A. Cell from the parental strains, SC5314 and P60002, and 69 parasexual progeny were plated on YPD agar medium and grown in the presence of a 25 μg fluconazole disk for 48 hours and imaged. B. The degree of antifungal drug tolerance was quantified based on plate images and the average plotted for all parasexual progeny. Fluconazole tolerance scores for SC5314 and P60002 are indicated by orange and purple bars, respectively. Data represents at least three biological replicates.
Supplementary information
Supplementary Table 1 (download XLSX )
Association of recombination in WGS SC5314×529L parasexual progeny and repeats.
Supplementary Table 2 (download XLSX )
Strains used in this study.
Supplementary Table 3 (download XLSX )
Oligonucleotides used in this study.
Source data
Source Data Fig. 1 (download XLSX )
Statistical source data.
Source Data Fig. 2 (download XLSX )
Statistical source data.
Source Data Fig. 3 (download XLSX )
Statistical source data.
Source Data Fig. 5 (download XLSX )
Statistical source data.
Source Data Extended Data Fig. 2 (download XLSX )
Statistical source data.
Source Data Extended Data Fig. 10 (download XLSX )
Statistical source data.
Rights and permissions
Open Access This article is licensed under a Creative Commons Attribution-NonCommercial-NoDerivatives 4.0 International License, which permits any non-commercial use, sharing, distribution and reproduction in any medium or format, as long as you give appropriate credit to the original author(s) and the source, provide a link to the Creative Commons licence, and indicate if you modified the licensed material. You do not have permission under this licence to share adapted material derived from this article or parts of it. The images or other third party material in this article are included in the article’s Creative Commons licence, unless indicated otherwise in a credit line to the material. If material is not included in the article’s Creative Commons licence and your intended use is not permitted by statutory regulation or exceeds the permitted use, you will need to obtain permission directly from the copyright holder. To view a copy of this licence, visit http://creativecommons.org/licenses/by-nc-nd/4.0/.
About this article
Cite this article
Fillinger, R.J., Mishra, A., Loza, L. et al. Parasex generates highly recombinant progeny in Candida albicans with increased virulence. Nat Microbiol 11, 522–534 (2026). https://doi.org/10.1038/s41564-025-02247-6
Received:
Accepted:
Published:
Version of record:
Issue date:
DOI: https://doi.org/10.1038/s41564-025-02247-6







