Abstract
Breast cancer is the leading cause of cancer-related death in women worldwide1. Here, in the Breast Cancer-Anti-Progestin Prevention Study 1 (BC-APPS1; NCT02408770), we assessed whether progesterone receptor antagonism with ulipristal acetate for 12 weeks reduces surrogate markers of breast cancer risk in 24 premenopausal women. We used multilayered OMICs and live-cell approaches as readouts for molecular features alongside clinical imaging and tissue micromechanics correlates. Ulipristal acetate reduced epithelial proliferation (Ki67) and the proportion, proliferation and colony formation capacity of luminal progenitor cells, the putative cell of origin of aggressive breast cancers2. MRI scans showed reduction in fibroglandular volume with treatment, whereas single-cell RNA sequencing, proteomics, histology and atomic force microscopy identified extracellular matrix remodelling with reduced collagen organization and tissue stiffness. Collagen VI was the most significantly downregulated protein after ulipristal acetate treatment, and we uncovered an unanticipated spatial association between collagen VI and SOX9high luminal progenitor cell localization, establishing a link between collagen organization and luminal progenitor activity. Culture of primary human breast epithelial cells in a stiff environment increased luminal progenitor activity, which was antagonized by anti-progestin therapy, strengthening this mechanistic link. This study offers a template for biologically informed early-phase therapeutic cancer prevention trials and demonstrates the potential for premenopausal breast cancer prevention with progesterone receptor antagonists through stromal remodelling and luminal progenitor suppression.
Similar content being viewed by others
Main
Breast cancer is the leading cause of cancer-related mortality in women globally and the most common of any cause of death in UK women aged 35–64 years1 (https://www.ons.gov.uk/). In both mouse and human mammary glands, progesterone-induced proliferation of stem and progenitor cells results in increased branching and ductal complexity3,4. This proliferation is mediated through paracrine signals secreted from progesterone receptor (PR)-positive ‘luminal mature’ cells that act on PR-negative ‘luminal progenitor’ cells, the postulated cell of origin for basal (triple-negative) breast cancer2,4,5,6,7. In premenopausal women, breast epithelial cell proliferation is highest during the progesterone-dominant luteal phase of the menstrual cycle and can be reduced by anti-progestins such as mifepristone8,9. Supplementation of progestin, as a contraceptive or hormone replacement therapy, increases breast cancer incidence10,11,12 and stimulates epithelial proliferation and hyperplasia in preclinical models13. Conversely, inhibiting PR or its downstream pathways in mouse models results in a substantial reduction in mammary carcinogenesis through suppression of mammary luminal progenitor and stem cell activity7,14,15,16,17, with clinical window studies also showing reduced proliferation in normal and cancerous breast tissue9,18,19,20.
One of the challenges of primary prevention studies is identifying clinically relevant surrogate indicators of risk reduction. Mammographic density is one of the strongest risk factors for breast cancer21 and is a reliable clinical measure across a range of methods, including automated volumetric analysis22. Magnetic resonance imaging (MRI) measurements of fibroglandular volume (FGV) correlate well with automated volumetric mammographic density, and FGV is greater in the luteal than in the follicular phase of the menstrual cycle23,24. Mammographic density also declines through menopause and increases in post-menopausal women using progestin-containing hormone replacement therapy25,26. Mammographically dense areas contain increased epithelial and fibroblast cell numbers as well as collagen27,28. Breast stroma has a role in cancer initiation and progression by regulating epithelial cell proliferation29; in rodent models, stromal crosslinked fibrillar collagen increases the incidence of invasive tumour formation30,31. Periductal tissue stiffness positively correlates with increased collagen fibril alignment in human breast tissue with high mammographic density32. The question that we set out to address was how anti-progestin therapy might prevent luminal progenitor cells undergoing oncogenic transformation through both direct effects on the epithelium and indirect effects on the microenvironment structure, composition and stiffness that could potentially be appreciated radiologically.
Here we report findings from the BC-APPS1 study (NCT02408770) that demonstrate the profound effects of 12 weeks of ulipristal acetate (UA) therapy on normal breast composition in 24 premenopausal women at increased risk of breast cancer. We conducted multi-OMICs analyses on paired vacuum-assisted breast biopsy (VAB) tissues, before and after treatment, alongside critical clinical correlates such as mammographic density or FGV. Our comprehensive analyses of the primary tissues at cellular, molecular and functional levels have exposed powerful dependencies of the extracellular matrix (ECM) and breast epithelial progenitor fractions on hormone-dependent stromal triggers. This work demonstrates that critical components of the mammary progenitor cell niche and mammographic density determinants can be altered with anti-progestins. Together, targeting PR signalling may be a valuable strategy in preventing aggressive breast cancers in premenopausal women at increased risk.
Anti-progestin prevention study participants
Between 29 March 2016 and 11 March 2019, 32 women with an increased risk of breast cancer due to their family histories consented to the BC-APPS1 study. Six failed screening owing to inability to time the luteal phase of the menstrual cycle (P4 of less than 15 nmol l−1). Of the 26 eligible participants who received UA therapy, two underwent baseline investigations but subsequently withdrew from the study before the second VAB: one participant owing to anxiety related to a small biopsy-associated haematoma and one participant owing to drug-induced anxiety. Therefore, 26 participants were included in toxicity analyses, and 24 with paired VAB samples were included in molecular analyses of response to UA therapy. Downstream OMICs analyses of VAB samples were applied to selected samples depending primarily on the tissue availability for the technology utilized. Baseline VAB was timed to the luteal phase of the menstrual cycle owing to the profound effect of cycling ovarian hormones on breast biology and epithelial dynamics. The trial schema in Fig. 1a outlines our systematic multi-tiered workflow of OMICs analyses. Participant demographics are presented in detail in Supplementary Table 1. In summary, the 24 participants with paired samples had a median age of 39 years (range of 34–44 years), median BMI of 26 kg m−2 (range of 21–42) and a median remaining lifetime breast cancer risk of 25.5% (range of 17–38.3%; Tyrer Cuzick v7.02). Treatment was generally well tolerated with no grade 3 or 4 adverse events (Supplementary Table 2).
a, Trial schema of the BC-APPS1 study. A VAB was collected in the luteal phase (baseline), and repeated in the opposite breast after 12 weeks of UA (5 mg daily). AFM, atomic force microscopy; IF, immunofluorescence; IHC, immunohistochemistry; IMC, imaging mass cytometry. The trial schema was created using BioRender (https://biorender.com). b, Percentage of Ki67-positive cells in 24 paired breast tissue samples before (baseline) and after (post-treatment) 3 months of UA therapy. Representative staining is shown. c, Proportion of epithelial area per lobule area before (baseline) and after (post-treatment) 3 months of UA therapy (n = 19 tissue pairs). Examples of lobule epithelial areas (green outlines) are shown. d, Flow cytometry analysis of luminal mature (LM; CD49f−EpCAM+), luminal progenitor (LP; CD49f+EpCAM+), basal (BA; CD49f+EpCAM−/low) and stromal (S; CD49f−EpCAM−) cells. The graph shows the percentage of epithelial populations (LP, LM and BA) in 17 tissue pairs. NS, not significant. e, Percentage of luminal, mixed or basal colonies in 18 breast tissue sample pairs before and after UA therapy. Representative examples of clonogenic assay colonies are shown above. f, MFE data expressed as a percentage for 19 tissue pairs. Horizontal dotted line, 0. A representative example of a mammosphere is shown above. g, Percentage of SOX9 and Ki67 double positive cells in eight tissue pairs quantified by immunofluorescence. The arrow in the representative images above indicates a cell expressing both SOX9 and Ki67. In all plots, boxplot centre lines represent median values and box bounds indicate the 25th and 75th percentiles, with connecting lines between paired data points. P values were calculated with two-sided Wilcoxon matched-pairs signed-rank test (b–g). Scale bars, 50 μm (b,c,e,f) and 10 μm (g).
Anti-progestin treatment reduces luminal progenitor activity
The primary end point of the BC-APPS1 study was epithelial proliferation assessed by Ki67 immunohistochemistry, chosen primarily to power the study statistically, as Ki67 is not a recognized surrogate for breast cancer risk. The study met its primary end point with a significant reduction in proliferation between baseline (8.2%; 95% confidence interval (CI) 5.2–11.2%) and 12-week samples (2.9%; 95% CI 2.1–3.7%; P < 0.0001; Fig. 1b). Mean serum progesterone levels reduced with treatment from 36 nmol l−1 (95% CI 29.4–41.6 nmol l−1) at baseline to less than 3 nmol l−1 (95% CI 0.3–4.6 nmol l−1; P < 0.0001; Extended Data Fig. 1a), effectively abrogating the luteal phase. Both the epithelial area within each lobule (Fig. 1c) and the average area of acinar structures (Extended Data Fig. 1b) were significantly reduced with UA treatment; however, the mean number of acini per lobule did not change (Extended Data Fig. 1c). Next, flow cytometry analysis showed a significant reduction in the luminal progenitor (CD49f+EpCAM+) fraction with treatment from 43% (95% CI 35–52%) to 30% (95% CI 21–39%; P < 0.001), with no significant changes detected in luminal mature (CD49f−EpCAM+) or basal (CD49f+EpCAM−/low) populations (Fig. 1d and Extended Data Fig. 1d). Epithelial colony-forming assays used to enumerate progenitor activity yield three distinct colony phenotypes: myoepithelial/basal, luminal and mixed (where mixed colonies represent bi-lineage differentiation potential)33. Anti-progestin treatment reduced the proportion of mixed colonies from 70% (95% CI 60–80%) to 55% (95% CI 44–67%; P < 0.05; Fig. 1e and Extended Data Fig. 1e). Mammosphere-forming efficiency (MFE), another measure of luminal progenitor activity, was also reduced by UA (baseline 0.29%; 95% CI 0.19–0.39% versus 12 weeks 0.16%; 95% CI 0.04–0.28%; P < 0.01; Fig. 1f). In vitro treatment of baseline cell suspensions with UA and an alternative anti-progestin (onapristone) similarly reduced MFE (Extended Data Fig. 1f,g). SOX9 is a marker of luminal progenitor cells34, and both the overall percentage of SOX9+ (Extended Data Fig. 1h) and proliferating SOX9+ cells (dual staining for SOX9 and Ki67) were reduced with UA treatment (SOX9+Ki67+ at baseline 4.4%; 95% CI 1.6–7.2% versus 12 weeks 1.3%; 95% CI 0.7–1.9%; P < 0.05; Fig. 1g). Overall, these data demonstrate that anti-progestin treatment reduces the proportion, proliferation and activity of luminal progenitor cells in the normal breast tissue of women at increased breast cancer risk. Given that luminal progenitors are the putative cell of origin in basal (triple-negative) breast cancers, abrogation of this breast cancer precursor pool is pertinent for targeted breast cancer prevention.
Luminal mature cells regulate the basal cell/fibroblast matrisome
To evaluate transcriptional changes with treatment, bulk tissue RNA sequencing (RNA-seq) analysis was performed. RNA quality was sub-optimal in at least one sample from each of 14 participants, and data are presented for the paired samples from 10 participants that met quality standards. UA treatment resulted in differential expression of 50 genes (log2[fold change] (log2FC) > 1.5, P < 0.05; Extended Data Fig. 2a), including two established PR target genes (TNFSF11 and CXCL13) that were significantly downregulated with treatment (Extended Data Fig. 2b). Gene Ontology term analysis of the top 50 differentially expressed genes showed that almost half of these genes (23) were associated with the extracellular space (Extended Data Fig. 2a).
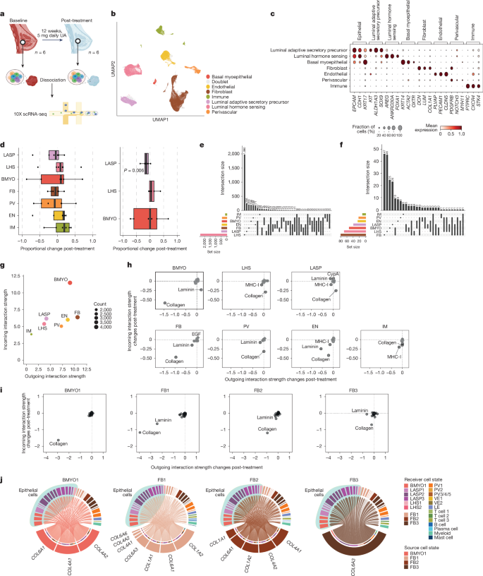
To define the molecular changes in diverse breast cell types after anti-progestin treatment, single-cell RNA-seq (scRNA-seq) profiling of six paired samples was performed (Fig. 2a). Single-cell transcriptomes of 115,875 cells were obtained after quality filtering for gene coverage, read counts and mitochondrial reads (see Methods). Uniform manifold approximation and projection (UMAP) analysis of the combined 12 samples revealed seven major cell populations (Fig. 2b). Using previously published gene signatures35, we identified three epithelial (luminal adaptive secretory precursor (LASP), luminal hormone sensing (LHS) and basal-myoepithelial (BMYO)) and four stromal (fibroblasts, endothelial, perivascular and immune) cell types (Fig. 2c). A similar number of cells from baseline (56,014) and post-treatment (59,861) were analysed, and all seven cell populations were present in each of the 12 samples (Supplementary Table 3). Using differential abundance testing, we did not observe any significant changes in cellular abundance following UA treatment across all seven broad cell populations (Fig. 2d). However, when considering only the total epithelial population, we observed a significant reduction in the proportion of LASPs post-treatment (Fig. 2d). This reduction was seen in five of six paired samples analysed, with no consistent trend for LHS and BMYO populations (Extended Data Fig. 3a). Participant samples with both flow cytometry (Fig. 1d) and scRNA-seq data showed a strong correlation (r = 0.762; P = 0.0055) between the percentage of luminal progenitor cells detected by flow cytometry and LASP cells identified by scRNA-seq (Extended Data Fig. 3b), indicating that luminal progenitor and LASP cells are largely the same population. Here we use ‘luminal progenitor/LASP cells’ to refer to luminal progenitor or LASP cells, defined by the specific assays. To explore further granularity within each cell type, we performed Leiden subclustering to match the ‘level 2’ annotations used in the integrated Human Breast Cell Atlas (iHBCA), the largest integrated breast scRNA-seq dataset35. This identified several subclusters within each major cell type in our dataset, consistent across all six paired samples (Extended Data Figs. 4 and 5). iHBCA clusters BMYO2 and LASP4 (ref. 35) were not identified in the BC-APPS1 dataset, and differential abundance testing did not reveal any significant changes in the abundance of individual iHBCA-annotated subclusters following UA treatment (Extended Data Fig. 3c). This included the three LASP subclusters 1, 2 and 3, even when analysis was restricted to epithelial populations, suggesting that LASP subgroup response to UA is variable between individual participants (Extended Data Fig. 3d). Pairwise differential expression analysis for each of the major cell populations in response to UA revealed that the majority of differentially expressed genes were observed in LHS cells (Fig. 2e and Extended Data Fig. 6a), in which pathway analysis showed mainly downregulation of predominantly cell-intrinsic RNA processing pathways (Extended Data Fig. 6b). The known PR target genes TNFSF11 and CXCL13 did not meet stringent cell number and expression thresholds in this analysis (see the section ‘Memento differential expression analysis’ in Methods), but both showed significant per-participant downregulation in LHS cells following UA treatment (Extended Data Fig. 6c). Although other cell types also exhibited significant gene expression changes in response to UA treatment, these were considerably less pronounced than those observed in LHS cells. The list of differentially expressed genes for each of the seven cell populations is provided in Supplementary Table 4, and analyses of the major pathways that are upregulated and downregulated in each population after UA treatment are also included (Extended Data Figs. 6b and 7a). Given that paracrine signalling is known to have a critical role in normal mammary gland development, we next investigated differentially expressed ligands following UA treatment. LHS cells, but also fibroblast and BMYO cells, showed a high number of downregulated ligands (Fig. 2f). The number of upregulated ligands was lower overall, but higher in LHS cells than in the other cell types (Extended Data Fig. 6d). The list of differentially expressed ligands for each of the seven cell populations is provided in Supplementary Table 5.
a, Workflow for paired biopsy single-cell transcriptomics from six participants at baseline and 12 weeks after UA treatment. The workflow was created using BioRender (https://biorender.com). b, UMAP of breast tissue cells annotated by broad cell type. n = 115,875 cells. c, Dot plot of broad cell-type marker genes. The columns correspond to key markers (normalized per gene) with brackets detailing the cell type, and the rows correspond to the cell population identified in the dataset. d, Proportionality fold change (post-treatment to baseline) across broad cell types (left) and restricted to epithelial cells (right). Positive or negative changes denote enrichment or depletion post-treatment, respectively. Boxplot centre lines represent median values, box bounds indicate the 25th and 75th percentiles, and whiskers extend to the extreme datapoint within 1.5 times the interquartile range (IQR) of the boxplot hinges. Significance was calculated with a two-sided Student’s t-test adjusted P value for multiple comparisons using Benjamini–Hochberg correction. n = 6 tissue pairs. e, UpSet plot depicting downregulated genes (less than −0.25 logFC, P < 0.05, Memento analysis) post-treatment across broad cell types. The intersection size indicates the number of genes uniquely regulated within a single cell type or shared across multiple cell types. f, UpSet plot depicting downregulated genes that encode proteins that act as ligands (less than –0.25 logFC, P < 0.05, Memento analysis) post-treatment across broad cell types. g, CellChat analysis of incoming–outgoing interaction strength between broad cell types at baseline. The node size represents the number of interactions in each cell type. h,i, Differential L–R pathway signalling changes (post-treatment to baseline) across broad cell types (h) or within basal (BMYO1) and fibroblast (FB1–3) cell states (i). Negative values represent a decrease in L–R signalling post-treatment. j, Chord diagram of pairwise downregulated collagen gene signalling post-treatment (less than –0.25 logFC, P < 0.05) from basal and fibroblast cell states (sender cells) to all breast cell states (receiver cells with 5% or more receptor expression), highlighting the epithelial populations in light blue.
To investigate how UA treatment affects cell communication networks across broad and granular cell states, Cell Chat36 was used to model potential ligand–receptor (L–R) interactions between cell populations. After normalizing cell numbers to infer ‘per cell’ L–R interaction signalling strengths (ISSs) at baseline, BMYO and fibroblast populations had far greater incoming and outgoing ISSs than LASP or LHS populations (Fig. 2g). Annotating L–R pairs by established pathways revealed outgoing collagen ISS to be most markedly affected in BMYO and FB cells post-treatment, suggesting that UA therapy diminishes their role as sources of collagen signals, with a reduction in collagen incoming ISS seen in all seven cell states (Fig. 2h). To further corroborate these findings, gene set enrichment analysis of pairwise differentially expressed genes in BMYO and fibroblast cells demonstrated robust overrepresentation of ECM-related terms including ‘ECM organization’, ‘degradation of the ECM’, ‘collagen degradation’ and ‘assembly of collagen fibrils’ (Extended Data Fig. 7a). When we restricted the analysis of pairwise differentially expressed genes to the ‘Reactome ECM organization’ gene set, fibroblast and BMYO cells exhibited a higher number of downregulated ECM genes than other cell populations, including many genes encoding collagen proteins (Extended Data Fig. 7b and Supplementary Table 6). By contrast, LHS cells displayed a greater number of upregulated ECM regulatory genes, with 4 out of the 13 genes encoding matrix metalloproteinases (MMP1, MMP3, MMP10 and MMP12), which are known to have key roles in ECM degradation (Extended Data Fig. 8a,b). The complete list of ECM-related differentially expressed genes, both downregulated and upregulated, across the seven cell populations is provided in Supplementary Table 6. These results point to the ECM as a prime target downstream of UA treatment.
To determine whether specific subpopulations of fibroblast cells are driving reduced collagen signalling post-UA treatment, we assessed L–R networks within each cell subcluster. BMYO1 and fibroblast 1 (FB1) cells were confirmed as the primary sender subclusters exhibiting the most pronounced reduction in collagen signalling compared with FB2 and FB3 cell states (Fig. 2i). Analysis of collagen gene expression across all cell subclusters revealed that genes encoding collagen I, collagen IV and collagen VI are the most abundantly expressed in the human breast, with FB1–3 cells being primary producers of collagen I (COL1A1 and COL1A2) and collagen VI (COL6A1, COL6A2 and COL6A3), whereas BMYO1 cells primarily express collagen IV (COL4A1 and COL4A2) and collagen VI (COL6A1 and COL6A2; Extended Data Fig. 8c). As the most profound changes were in BMYO1 and FB1 cells, we examined the inferred differential collagen L–R interactions between these cells and all other subclusters. Collagen gene expression was downregulated after UA treatment in FB1 (specifically COL1A1, COL1A2, COL4A1, COL4A2, COL6A1, COL6A3 and COL6A6), FB2 (specifically COL1A1, COL1A2, COL4A1, COL4A2 and COL6A1), FB3 (COL6A3) and BMYO1 cells (specifically COL4A1, COL4A2 and COL6A1; Extended Data Figs. 9 and 10d). This reduction in collagen expression potentially affects autocrine and paracrine interactions of numerous cell types given the collagen receptor expression across subclusters, most notably in the epithelial subclusters (Fig. 2j). A list of the collagen L–R interactions shown in Fig. 2j, along with the percentage of cells within each target population expressing collagen receptors, is provided in Supplementary Table 7. We then interrogated whether the observed collagen gene expression changes in FB1 and BMYO1 cells could be mediated by ligands secreted from LHS cells, the PR-expressing targets of UA treatment. We used NicheNet analysis37 to investigate ligands predicted to be secreted by LHS cells (sender cell) that influence the expression of collagen target genes across FB1–3 and BMYO1 (receiver cell). Among the downregulated collagen genes, only COL1A2 and COL6A3 could be linked to LHS ligands. Downregulation of WNT5A and RARRES1 in LHS cells were ligands predicted to regulate COL6A3 expression in FB1 and FB3 cells, whereas APOD was predicted to regulate COL1A2, specifically in FB1 cells. No LHS ligands could be associated with regulation of collagen IV or other differentially expressed collagens in BMYO1 or FB2 cells, suggesting that FB1 and FB3 expression of COL1A2 and COL6A3 are key targets of UA-driven alterations in LHS paracrine signalling (Extended Data Fig. 10a,b). WNT5A is expressed at higher levels in the LHS1 subcluster but was significantly downregulated in both LHS1 and LHS2 after UA treatment, whereas COL6A3 was similarly expressed across FB1 and FB3 subclusters and was significantly downregulated in both post-treatment (Extended Data Fig. 10c,d). Fibroblasts (FB1–3) express nine receptors for WNT5A, which could mediate WNT5A-dependent regulation of COL6A3 (Extended Data Fig. 10e).
Thus, beyond the known paracrine PR signals from luminal mature or LHS cells to luminal progenitor/LASP cells4,7, we identified LHS-secreted progesterone ligands that are prime candidates for downregulation of key collagen genes in human fibroblasts and basal cells, potentially shaping the matrisome landscape. Consistent with this, steroid hormones have recently been shown to stimulate ECM-remodelling fibroblasts, probably increasing mammary gland stiffness in mice38. Altogether, we identified striking cell–cell communication network alterations with major changes in fibroblast and basal cell matrisome components, probably mediated by a reduction in LHS-secreted ligands in response to 12 weeks of anti-progestin treatment in women at increased risk of breast cancer.
Anti-progestin treatment remodels the breast matrix
To investigate the effects of UA therapy on breast tissue in proximity to luminal mature cells, we undertook laser capture microdissection (LCM) of breast lobules and peri-lobular stroma of four paired BC-APPS1 samples (Fig. 3a). Proteomic analysis of the tissue revealed the detection of 8,197 unique peptides corresponding to 1,519 proteins. Among these 1,519 proteins, 1,454 (96%) were consistently detected before and after treatment (data not shown) with 1,373 (90%) identified in all four participants (Fig. 3b). We identified 65 proteins regulated by UA treatment with q < 0.05 (Fig. 3c). Collagen α2 (VI) chain (COL6A2) and collagen α3 (VI) chain (COL6A3) were the most significantly downregulated proteins after treatment, whereas several histones (for example, histone H4 (HIST1H4A)) were the most significantly upregulated proteins. Gene set enrichment analysis using Reactome Pathway annotations revealed many pathways related to ECM and collagen (for example, ‘ECM organization’, ‘ECM proteoglycans’, ‘collagen formation’ and ‘assembly of collagen fibrils’) that were downregulated with UA treatment (Fig. 3d), in line with scRNA-seq data. Of the 65 proteins that were differentially abundant after treatment (Extended Data Fig. 11a), 27 (41.5%) were ‘matrisome’ proteins, comprising thirteen collagens, seven glycoproteins, three proteoglycans, three ECM regulators and one secreted factor (Fig. 3e), consistent with extensive remodelling of the ECM.
a, Lobular epithelium and peri-lobular stroma (within 25 μm of the observable edge of the epithelium) were laser capture microdissected from haematoxylin and eosin-stained paired tissue sections before (baseline) and after (post-treatment) UA treatment. A representative example of undissected tissue (left) and tissue after laser ablation (right) is shown. n = 4 tissue pairs. Scale bar, 100 μm. b, Venn diagram representing the distribution of the total proteins detected (1,519) in the four participants (P06, P12, P17 and P31) used for LCM proteomics. c, Volcano plot shows differential protein abundance analysis following UA treatment. Matrisome (structural ECM or ECM-modifying) proteins among the significantly altered proteins are colour coded according to their respective subcategories. d, Gene set enrichment analysis of LCM proteomics data using the Reactome Pathways reference set, showing pathways significantly altered by UA treatment. e, Heatmap of the 27 matrisome proteins identified as significantly differentially abundant after UA treatment. ECM proteins are grouped by their structural and functional properties. f, Imaging mass cytometry was performed on paired tissue sections before (baseline) and after (post-treatment) UA treatment. Representative images show staining with metal-conjugated antibodies to E-cadherin, SOX9 and collagen VI. Nuclei were visualized using a metal-tagged DNA intercalator. The yellow boxes indicate regions corresponding to the zoomed-in inserts. n = 8 tissue pairs. Scale bars, 100 µm and 10 µm (insets). g, Single-cell neighbourhood analysis of pericellular collagen VI abundance in SOX9high and SOX9low cell populations across paired BC-APPS1 samples at baseline (B) and post-treatment (PT) timepoints. Tissue images were segmented into single-cell objects, and cells were classified based on expression of specific markers. Analysis was performed on E-cadherin+ cells classified as either SOX9high or SOX9low. For each selected cell, collagen VI staining intensity was quantified within a 10-µm radius. Scale bar, 100 µm. Boxplot centre lines represent median values, box bounds indicate the 25th and 75th percentiles, and whiskers denote minimum and maximum values. Statistical analysis was performed using a repeated measure one-way analysis of variance (ANOVA) followed by Sidak’s multiple comparisons test. n = 8 tissue pairs.
To examine the spatial location of luminal progenitor cells in relation to these specific stromal components and their perturbation in response to UA, Hyperion imaging mass cytometry was performed. Metal-conjugated antibodies for collagen I, collagen VI and fibronectin (FN1) were used in combination with markers of epithelial (E-cadherin) and luminal progenitor/LASP cells (SOX9), as well as Ki67. Eight paired BC-APPS1 samples with plentiful lobules were selected. Initial analysis confirmed decreased expression of collagen I, collagen VI and FN1 (Extended Data Fig. 11b) with UA treatment as previously observed by LCM proteomics (Fig. 3e). Single-cell neighbourhood analysis of SOX9high and SOX9low cells at baseline identified the SOX9high cells to be in close proximity to regions of high collagen VI and FN1 but not collagen I expression compared with SOX9low cells, a finding that persisted following UA treatment (Fig. 3f,g and Extended Data Fig. 11c). In both baseline and post-treatment conditions, Ki67+ cells were significantly more prevalent in the SOX9high than SOX9low populations, confirming their higher proliferative activity, although UA treatment reduced proliferation in both populations (Extended Data Fig. 11d). The widespread staining pattern of collagen VI (a non-fibrillar collagen) is consistent with its expression in both stromal and epithelial cells (Extended Data Fig. 8c). These data identify stromal remodelling as an early event in breast tissue perturbed by anti-progestin treatment, although the persistent spatial association of SOX9high cells with collagen VI and FN1 after treatment suggests some continued colocalization despite short-term UA therapy (Extended Data Fig. 11c).
Anti-progestins reduce stiffness-driven luminal progenitor activity
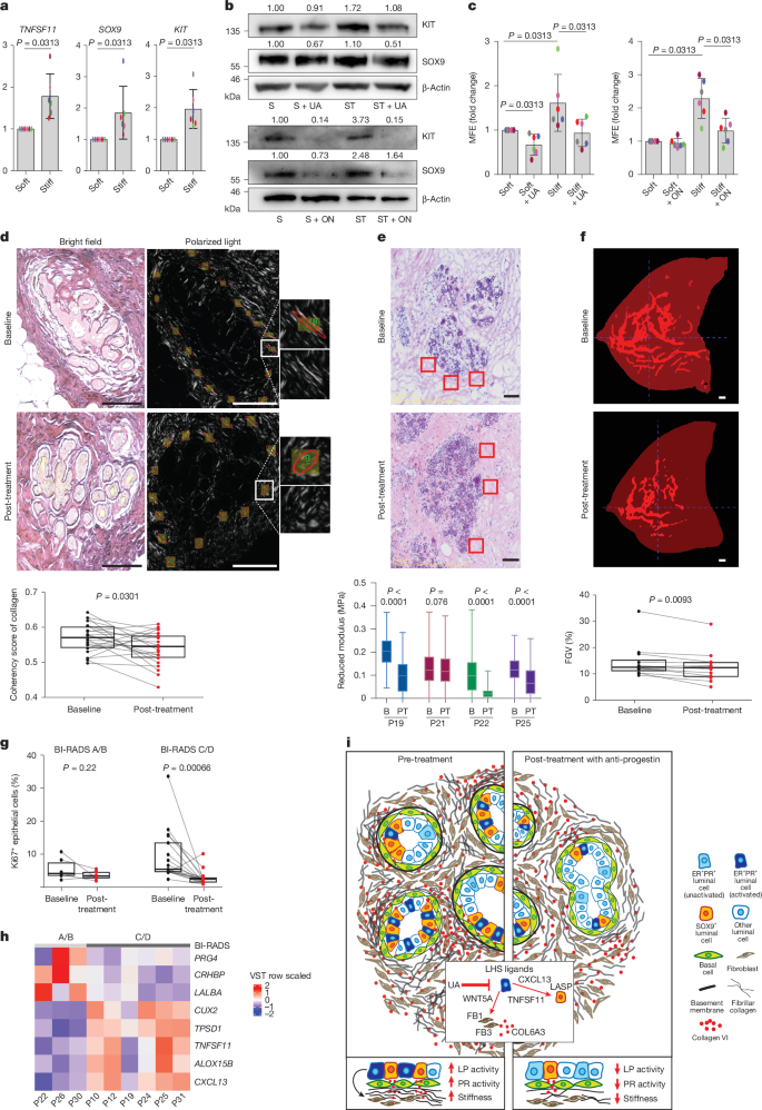
Increased elastic force (stiffness) between cells expressing oncogenes and their surrounding ECM have been shown to induce signals that promote epithelial transformation39,40. Increased matrix stiffness also enhances the enrichment of cancer stem cells and the induction of chemoresistance in patients with breast cancer41. Given the robust downregulation of multiple collagens post-treatment (Figs. 2 and 3), we next investigated the effects of a stiff microenvironment on breast tissue. Organoids (3D microstructures) from six women at higher risk of breast cancer were grown for 1 week in collagen-mimetic hydrogels with ‘soft’ (600–900 Pa) or ‘stiff’ (1,800–3,000 Pa) conditions (Supplementary Table 8). Expression of the PR target gene TNFSF11 and luminal progenitor markers SOX9 and KIT were increased in stiff hydrogels, which was confirmed at the protein level for SOX9 and KIT expression, and accompanied by increased MFE after extraction and dissociation of the cells (Fig. 4a–c). Anti-progestin treatment of breast microstructures using UA or onapristone blocked stiffness-induced increases in SOX9 and KIT, as well as MFE; however, onapristone did not reduce MFE under soft conditions (Fig. 4b,c and Extended Data Fig. 12a,b; for gel source data, see Supplementary Fig. 1). Overall, these results establish that anti-progestin treatment attenuates stiffness-induced upregulation of progesterone signalling and progenitor cell activity, and also reduces the basal level of PR activity seen in softer gels in this in vitro system.
a, Real-time PCR gene expression of TNFSF11, KIT and SOX9 in breast tissue microstructures from women at increased cancer risk, cultured in ‘soft’ and ‘stiff’ hydrogels. Data are shown as mean fold change ± s.d., with individual points. n = 6 breast samples. b, KIT and SOX9 protein in breast microstructures (sample 1989N) cultured in soft (S) and stiff (ST) hydrogels, treated with UA (2 nM) or onapristone (ON; 100 nM). Densitometry normalized to β-actin is shown above the bands. n = 3 breast samples. c, MFE after culture in soft and stiff hydrogels with UA (2 nM) or ON (100 nM). Data are shown as mean fold change ± s.d., with individual points. n = 6 breast samples. d, Collagen coherency was assessed in peri-lobular regions (three lobules per sample) with representative PSR-stained sections shown at baseline and post-treatment. The ellipse indicates fibre alignment: examples of aligned (baseline) and non-aligned (post-treatment) collagen are shown in the insets. The graph shows mean collagen coherency for n = 22 paired samples. Scale bars, 100 μm. e, Reduced modulus of peri-lobular regions at baseline (B) and post-treatment (PT) measured by AFM indentation. At least three 100 μm2 regions per sample were measured as shown in the representative images. n = 4 tissue pairs. Scale bars, 100 μm. f, MRI annotation in ITK-snap: black denotes the background, opaque red indicates fatty tissue, and bright red shows the fibroglandular tissue. The FGV percentage was calculated by dividing the number of fibroglandular pixels by the total number of fibroglandular and fat pixels across slices. n = 12 paired MRI scans. Scale bars, 1 cm. g, Percentage of Ki67+ cells before treatment and post-treatment stratified by mammographic density. Participants were grouped using Volpara density grades to approximate BI-RADS categories (A/B denotes low MD, n = 6 tissue pairs; C/D indicates high MD, n = 17 tissue pairs). h, Heatmap of whole-tissue RNA-seq showing the differentially expressed genes between high MD (BI-RADS C/D; dark grey) and low MD (BI-RADS A/B; light grey) breast tissue at baseline (n = 9; FC > 3, P < 0.05). VST, variance-stabilizing transformation. i, Illustration shows that progesterone paracrine signalling regulates luminal progenitor/LASP (SOX9+) cells and fibroblasts, driving ECM remodelling and stiffness. Stiffness amplifies PR signalling, establishing a feedback loop. Anti-progestins disrupt this by inhibiting luminal cell-derived ligands (for example, WNT5A), lowering fibroblast collagen (for example, COL6A3), decreasing stiffness and reducing luminal progenitor/LASP cells. Boxplot centre lines represent median values and box bounds indicate the 25th and 75th percentiles (d–g), with connecting lines between paired data points (d,f,g) or whiskers denoting minimum and maximum values (e). P values were calculated with two-sided Wilcoxon matched-pairs test (a,c,d,f,g) or two-sided Student’s t-test (e).
The structure and biomechanical properties of the ECM were next examined in the BC-APPS1 samples. Collagen coherency measurements on picrosirius red (PSR)-stained peri-lobular regions from 22 participants showed a significant decrease in collagen fibre alignment with UA treatment (Fig. 4d). Atomic force microscopy of four paired samples that had at least 10% reduction in collagen organization by PSR showed a consistent decrease in tissue stiffness, with three reaching statistical significance (Fig. 4e). We next investigated the available paired MRI data from 12 participants, revealing a significant reduction in FGV (a surrogate for mammographic density) with 3 months of UA treatment (Fig. 4f).
Recently, it has been established, using mouse models of elevated stiffness, that a stiff ECM increases luminal progenitor and stem cell frequency and tumour initiation by enhancing PR activation42. This study also reported an elevated number of luminal progenitor cells in women with high mammographic density, potentially providing mechanistic insights into the known positive association of breast cancer risk and mammographic density. In our study, we did not find significant correlations between baseline percentage of volumetric breast density (%VBD) as a continuous variable and baseline or fold change in any variable examined with UA treatment (data not shown). However, categorization of %VBD into Volpara density grades (1–4) to approximate Breast Imaging-Reporting and Data System (BI-RADS) 4th edition categories (A–D) demonstrated statistically significant reduction in %Ki67 in those with high but not low mammographic density (BIRADS C/D versus A/B; Fig. 4g). A similar pattern was observed in luminal progenitor/LASP cell frequency by flow cytometry, MFE and SOX9+ cell percentages (data not shown). In the RNA-seq dataset, gene expression was compared between participants similarly classified with high and low mammographic density. Five genes were strongly upregulated (P < 0.05; FC > 3) in women with high mammographic density: TNFSF11, CXCL13, CUX2, TPSD1 and ALOX15B (Fig. 4h and Extended Data Fig. 12c). Increased TNFSF11 and CXCL13 gene expression, indicating PR signalling activation, correlated with VBD (Extended Data Fig. 12d). These results support the concept that women with high mammographic density and thus tissue stiffness-driven PR activity may derive greater benefit from anti-progestin therapy that remodels the mammary stroma and reduces the number of cancer-precursor luminal progenitor/LASP cells (Fig. 4i).
Discussion
Here we have provided evidence that inhibiting progesterone signalling alters hallmarks of breast cancer risk. Progesterone contributes to breast cancer development through paracrine effects on the luminal progenitor/LASP cell fraction, the likely target of oncogenic transformation. Our BC-APPS1 trial demonstrates the short-term safety and efficacy of anti-progestin treatment in women at increased breast cancer risk. UA reduced FGV and epithelial cell density, lowering the proportion, proliferation and activity of the luminal progenitor/LASP population. Our work highlights the potential of FGV on MRI, and possibly mammographic density, as early biomarkers of anti-progestin response and suggests that women with high mammographic density are more likely to benefit from the reduction in luminal progenitor/LASP cell activity.
Mechanistically, PR antagonism remodels the ECM, reducing collagen organization and tissue stiffness, highlighting the importance of stromal–epithelial interactions in both luminal progenitor/LASP cell maintenance and breast density. We showed that the response to PR antagonism is related to baseline mammographic density, which has previously been linked to collagen abundance and organization32. Among ECM-related proteins, collagen VI was one of the most downregulated, linking epithelial cells with the ECM, including biophysical connectivity with collagen types I and IV and perlecan43,44. Alongside UA-induced effects in collagen, we uncovered a striking spatial association between collagen VI and SOX9high luminal progenitor/LASP cells. Several luminal progenitor and stem cell markers (for example, CD49f (also known as integrin α6)) function as ECM receptors45, underscoring the importance of stromal remodelling for luminal progenitor/LASP cellular dynamics.
Progestins are well known to contribute to both the cyclical expansion of the luminal progenitor/LASP cell pool and the development of human breast cancer11,46. As luminal progenitor/LASP cells have previously been shown to be more susceptible to DNA damage, treatment with anti-progestins is likely to counteract the mutational burden resulting from recurrent progesterone stimulation of the breast epithelium47. We and others have shown that UA and mifepristone treatments decrease epithelial proliferation and DNA methylation signatures of luminal progenitor cells and mitotic age20,48. Previous studies have established paracrine PR signalling via RANKL (TNFSF11) from the luminal mature cells to luminal progenitor cells, promoting their proliferation4,6,7. We revealed the broader impact of paracrine signalling in mediating the effects of progesterone on human breast tissue composition, showing that UA-induced changes in secreted ligands from luminal mature cells downregulated ECM genes in fibroblast and basal cell compartments. The response to UA did not show any correlation with age, breast cancer risk, parity or BMI. Importantly, controlling for menstrual cycle phase in BC-APPS1 overcame some of the hormonal complexity of human breast physiology, uncovering preventive vulnerabilities.
In summary, we have identified progesterone signalling as a key regulator of breast cancer-precursor luminal progenitor/LASP cells and established a complex interplay between anti-progestin treatment, ECM remodelling and luminal progenitor/LASP cell dynamics. Comparable in vitro effects with two anti-progestins, plus pre-existing clinical data on other PR antagonists9,18, suggest that these may be class effects of PR antagonism. Longer-term studies are required to evaluate safety, particularly hepatotoxicity and effects on other hormone-sensitive tissues such as the endometrium, and to formally test whether PR antagonism reverses mammographic density-associated breast cancer risk. Mammographic density reporting is now mandated in all US states, albeit without recommendations on methods to reduce it. Our therapeutic cancer prevention trial in premenopausal women demonstrates the potential for PR antagonism to reduce mammographic density, tissue stiffness and luminal progenitor activity, which are important hallmarks of breast cancer risk.
Methods
The BC-APPS1 study
The BC-APPS1 was a single-arm, single-centre phase II study registered under the name ‘a pilot prevention study of the effects of the anti-progestin ulipristal acetate (UA) on surrogate markers of breast cancer risk’ (EudraCT registration number: 2015-001587-19; registration date: 15 July 2015; Greater Manchester-South, Research Ethics Committee number 15/NW/0478). Eligible women were premenopausal, 25–45 years of age with regular menses and a residual lifetime breast cancer risk of at least 17% (≥1:6) assessed by the Tyrer–Cuzick risk estimation programme (v7.02; https://ems-trials.org/riskevaluator/). All women were recruited from the Family History Risk and Prevention Clinic at the Nightingale Centre, Wythenshawe Hospital, Manchester, UK. Complete eligibility criteria are provided in the protocol (Supplementary Appendix 1). Following informed consent and screening, participants underwent blood testing to confirm serum progesterone levels consistent with the luteal phase of the menstrual cycle (15 nmol l−1 or more; Abbott Architect Immunoassay) and then underwent a contrast-enhanced MRI scan of both breasts (Philips Achieva 1.5 T MRI). A baseline VAB was then performed by a consultant radiologist under ultrasound guidance to identify areas of fibroglandular breast tissue. On the onset of menstruation, participants commenced 5 mg oral tablets of commercially available UA, taken once daily for a duration of 12 weeks. During the final week, blood was drawn for progesterone levels, MRI of both breasts was repeated and VAB of the contralateral breast was performed. For each VAB, 10 cores were taken with a 10-G biopsy needle (cores were divided and fixed in formalin for paraffin embedding, snap frozen for RNA extraction and placed in tissue culture medium for subsequent digestion to single-cell suspensions). The primary end point was the change in epithelial cell proliferation measured by the percentage of Ki67 staining before and after treatment. Secondary end points were (1) percentage of luminal, basal and mixed colonies by morphological analysis of the adherent feeder layer assay; (2) percentage of luminal progenitor cells (EPCAM+CD49f+) by flow cytometry analysis; (3) tissue stiffness assessed as the reduced indentation modulus by atomic force microscopy; (4) mean tissue section percentage fibrillar collagen assessed by PSR staining and polarized light microscopy; (5) background parenchymal enhancement assessed by MRI; (6) the side effect profile of UA assessed by CTCAE (v4.03); and (7) the relative change in Ki67 with UA treatment between those with and without known mutation in BRCA1/2 genes. Exploratory end points are included in the attached protocol and the methods described below. All participants had blood drawn for complete blood count, renal function and liver function tests at baseline and 3 months. Treatment with UA was suspended by the EMA/MHRA in February 2018 due to concerns of liver damage by UA. On reopening of the study after the suspension was lifted, the protocol was amended to include measurement of liver function tests every 4 weeks during treatment and a final check 4 weeks after the end of treatment. Toxicity assessment was undertaken every 4 weeks using CTCAE (v4.03).
Other human breast tissue procurement
Normal breast tissue samples were collected from women at moderate or high risk undergoing surgical risk-reducing mastectomy at the Manchester University NHS Foundation Trust through the Manchester Cancer Research Centre Biobank. Fully informed consent from all patients was obtained in accordance with local National Research Ethics Service Guidelines, and the collection of demographic and clinical data was granted under the MCRC Biobank Research Tissue Bank Ethics (NHS NW Research Ethics Committee 18/NW/0092).
Frozen primary human female breast tissue was additionally sourced from the Breast Cancer Now Tissue Bank (REC 15/EE/0192), with all procedures conducted in compliance with applicable ethical regulations.
Breast tissue processing
Normal breast tissue obtained via VAB (mean tissue weight of 1.22 g; 95% CI 1.06–1.37) was manually minced with a scalpel into small fragments (approximately 2 mm3 pieces) and incubated in dissociation medium: phenol red-free DMEM/F12 with HEPES (Gibco) supplemented with 25% BSA Fraction V solution (Gibco), 1 mg ml−1 collagenase/hyaluronidase (Stem Cell Technologies) and 5 μg ml−1 insulin (Sigma). After overnight digestion at 37 °C with shaking at 100 rpm, the dissociated breast cell suspension was centrifuged at 450g for 5 min at 4 °C. The fat layer was discarded and the epithelial pellet was resuspended in DMEM/F12 medium and centrifuged again. This wash step was repeated until the supernatant became clear. Then, 1 ml of pre-warmed 0.05% trypsin-EDTA was added to the enriched epithelial pellet, pipetting it up and down gently with a P1000 pipette for 2–3 min. Next, 10 ml of cold Hank’s balanced salt solution (HBSS; Gibco) supplemented with 10 mM HEPES (Gibco) and 2% FBS (Gibco) was added and the cells were centrifuged at 450g for 5 min at 4 °C. After removing the supernatant, 1 ml of pre-warmed 5 mg ml−1 dispase (StemCell Technologies) was added to the sample and pipetted for 1 min to further dissociate cell clumps. Cells were resuspended in HBSS–HEPES–FBS solution, centrifuged and supernatant was discarded. The HBSS–HEPES–FBS solution was then added and cells were sieved using 100-μm and 40-μm filters to yield a single-cell suspension. Cells were counted using a Fuchs Rosenthal haemocytometer (mean cell yield of 1.39 million; 95% CI 0.99–1.79) and plated for experiments. Remaining cells were frozen using Bambanker freezing media (Lymphotec Inc.) until further analysis (for example, flow cytometry and scRNA-seq).
Normal breast tissue obtained via risk-reducing mastectomy was cut into 2–3 mm3 pieces and digested overnight at 37 °C with collagenase IA (C2674, Sigma) and hyaluronidase (H3506, Sigma), both to a final concentration of 1 mg ml−1, in phenol red-free DMEM/F-12 medium (Gibco). Following enzyme digestion, the breast tissue was washed three times with medium by centrifuging at 400g for 10 min and discarding the supernatant. The pellet was resuspended in medium and left to sediment three times for 25 min at 4 °C on a flat surface. The collected breast organoids or microstructures from each tissue preparation were frozen in Bambanker freezing medium until experimental use.
Measurement of progesterone (P4) levels
Serum progesterone levels were determined at baseline and after 3 months of anti-progestin treatment. Serum progesterone concentrations were measured by an NHS-accredited laboratory using the Abbott Architect immunoassay (Abbott Laboratories).
Ki67 staining
Immunohistochemistry was performed using an automated Ventana medical system (BenchMark Ultra) using the UltraVIEW universal DAB detection kit (760–500, Roche). Slides were de-paraffinized under standardized conditions, blocked by endogenous biotin blocking kit (Ventana) and incubated for 32 min with Confirm Anti-Ki67 (30-9) antibody (Ventana 790–4286, Roche). Sections were counterstained with haematoxylin II and bluing reagent (Ventana 760–2021 and 760–2037), dehydrated and coverslipped. Slides were scanned using a Leica SCN400 slide scanner and visualized using Aperio ImageScope Digital Pathology Slide viewer (Leica Biosystems). A breast pathologist (S.P.) confirmed the percentage of Ki-67-positive epithelial cells by assessing a minimum of 1,000 epithelial cells per sample. Ki67 quantification was independently performed by a researcher fully blinded to participant number and timepoint using the HALO software, with Cohen’s kappa score (0.62) confirming substantial agreement between the two assessments.
Tissue morphometry
To investigate morphological alterations in normal breast tissues, haematoxylin and eosin (H&E) stained sections were scanned using a Leica SCN400 slide scanner. Digital images were visualized using Aperio ImageScope Digital Pathology Slide viewer (Leica Biosystems) and the lobules and acini tissue compartments were manually annotated. The area of each lobule as well as the area of each acinus within the lobule was measured to calculate the ratio of acinar-to-lobular area. This analysis was performed blind to participant number and timepoint. The average acinar-to-lobular ratio of at least three lobules was calculated at the baseline and post-treatment for each participant.
Flow cytometry analysis
Single-cell suspensions of digested breast tissue were incubated with primary antibodies for 10 min on ice according to the manufacturer’s guidance. For endothelial and haematopoietic lineage depletion, CD31 (13-0319-82, eBioscience) and CD45 (304004, BioLegend) biotin-conjugated antibodies were used, followed by incubation with the secondary APC–Cy7 streptavidin-conjugated antibody (405208, BioLegend). To identify epithelial subpopulations, CD49f–APC (313616, BioLegend) and EPCAM–FITC (10109, StemCell Technologies) antibodies were used. Following each incubation, cells were washed with PBS, and at the end, they were resuspended with flow cytometry buffer containing HBSS (14025, Gibco), 10 mM HEPES (15630-056, Gibco), 2% FBS (Gibco) and 2 mM EDTA (Sigma). DAPI (422801, BioLegend) was added for dead cell exclusion. Data were acquired on a LSR II (BD) flow cytometer and analysed using the BD FACSDiva software.
Mammosphere colony assay
Breast epithelial cells were plated in six-well plates treated with poly(2-hydroxyethylmethacrylate) (poly-HEMA; Sigma) at a density of 1,000 cells per cm2 following the protocol previously described49. Cells were grown in phenol red-free DMEM/F-12 medium with l-glutamine (Gibco), supplemented with B27 (Gibco) and 20 ng ml−1 EGF (Sigma) at 37 °C in 5% CO2. When indicated, cells were treated directly in the mammosphere medium with onapristone (100 nM; supplied by Astrazeneca) or UA (2 nM; Selleckchem). MFE was determined in six different wells per sample on days 10–12 and calculated by dividing the number of mammospheres formed (diameter of 50 μm or more) by the original number of single cells seeded.
2D human mammary colony-forming assay
Single epithelial cells were cultured in adherence in Human EpiCult-B media (StemCell Technologies) supplemented with 5% FBS (Gibco), 0.48 μg ml−1 hydrocortisone (Sigma) and 2 mM l-glutamine (Gibco). For each participant, sample, cells were plated at 400 cells per cm2 in 60-mm culture dishes. Irradiated NIH 3T3 feeder cells (50,000 cells per ml; 50 Gy) were added to each plate. Three separate culture dishes per condition were plated and incubated at 37 °C in 5% CO2 for 10–12 days. Cells were fixed with acetone:methanol (1:1), air dried, rinsed with distilled water and stained with Giemsa (Sigma) for 2–3 min. Colonies were defined as discrete clusters of 50 or more cells and classified according to established morphological criteria. All three colony types could be observed on the same plate: luminal colonies appeared as tightly packed, cobblestone-like clusters with smooth, well-defined edges; myoepithelial colonies consisted of dispersed, teardrop-shaped, spindle-like cells with visible gaps between them; and mixed colonies displayed features of both, with irregular, non-uniform edges33.
Immunofluorescence staining
Four-micrometre-thick formalin-fixed, paraffin-embedded (FFPE) sections of breast tissue were mounted onto Superfrost Plus microscope slides (9951APLUS, Thermo Fisher) and dried in a 60 °C oven for 1 h. Slides were placed in a Leica-Bond-RX Immuno-stainer and stained using BOND Research Detection System (DS9455, Leica). SOX9 (AB5535, Millipore) and Ki67 (M7240, Dako) antibodies were diluted in Bond primary antibody diluent (ARD1001EA, Leica). Opal520 (FP1487001KT, Leica) and Opal650 (FP1496001KT, Leica) fluorophores were used to mark SOX9+ and Ki67+ cells, respectively. The Envision+ System HRP-labelled polymer anti-mouse (K4001, Dako; Ki67) or anti-rabbit (K4003, Dako; SOX9) was used to amplify the signal. The following steps were performed automatically for each antibody: 10% peroxidase block for 10 min, primary antibody for 30 min, the Envision+ System for 30 min, Opal fluorophore for 10 min, and Bond ER 1 buffer for 20 min at 95 °C. Spectral DAPI (FP1490, Leica) was used to mark the nuclei and slides were mounted with Prolong Gold (P36930, Thermo Fisher). Slides were scanned with an Aperio VERSA scanner and images were analysed with HALO Image Analysis Software.
PSR staining and polarized light microscopy
Breast tissue slides were stained with PSR as previously described32. PSR images were captured using the Leica MC190 HD Camera on the Leica DM2500 microscope with the ×10 (0.22 aperture) objective (for bright field, exposure of 70 ms and gain of 1; for polarised light, exposure of 250 ms and gain of 2). Polarizer was set at 102.5° based on the lowest background obtained. Quantitative analysis of collagen-associated birefringence as a measure of collagen orientation (coherency) was conducted on 22 PSR-stained lobule pairs, pre-treatment and post-treatment, using the ‘Orientation J’ plugin50. For each lobule image taken, 11–30 regions were selected from the surrounding tissue depending on size. The software was then used in the ‘measure’ mode as previously described to obtain coherency scores relating to the alignment of collagen fibres in each region51. The average coherency scores from at least three lobules were then calculated before and after treatment for each participant.
MRI
MRI scans taken from baseline and 3-month visits were analysed to investigate the change in FGV following a 3-month course of UA. FGV was defined as the volume of annotated fibroglandular tissue divided by the total volume of the breast. The latter was computed from the sum of the volumes of fibroglandular and fatty tissues. Eighteen individuals were identified with available scans, and 12 were included in the analysis. Individuals were excluded if their scans were truncated, or if one of their baseline or 3-month scans was missing. An automated segmentation method was used to initially annotate each slice of the MRI scans into segments of background, fatty tissue or fibroglandular tissue. The software ITK-SNP52 was then used to manually correct the annotations. Tissue between and behind the breasts, and above and below the breasts was classed as background. Python scripts were written and used to calculate the number of pixels in each annotated slice. From this, breast density was calculated for each MRI dataset by dividing the number of fibroglandular pixels in all slices by the total number of fibroglandular and fat pixels in all slices. The change in breast density over 3 months was plotted for all participants, and the P value was calculated using the Wilcoxon matched-pairs signed-rank test.
Mammographic density analysis
The percentage dense volume (PDV) was automatically assessed from the raw data files of all four exposures (craniocaudal and mediolateral oblique for both breasts) of mammograms taken within 1 year of study entry (median of 2.5 months; range of 0–11), using Volpara density (v1.5.0; Matakina). Volpara density grades (VDGs) were determined using cut-offs representative of BIRADS 4th edition (VDG1/BIRADS A: 0% ≤ PDV < 4.5%, VDG2/BIRADS B: 4.5% ≤ PDV < 7.5%, VDG3/BIRADS C: 7.5% ≤ PDV < 15.5% and VDG4/BIRADS D: PDV ≥ 15.5%).
Tissue stiffness by atomic force microscopy
Seven-micrometre-thick sequential cryosections were obtained for each participant sample. Three peri-lobular regions (100 × 100 μm) were identified for each participant sample from a H&E-stained section, and the same region was then located on an unstained sequential slice to be probed. Immediately before the experiment, each participant sample was allowed to thaw and dry at room temperature for 2 h, followed by five quick washes in deionized water to remove the optimal cutting temperature (OCT) compound. Atomic force microscopy was conducted using the Peakforce Quantitative Nanomechanics mode in fluid on the BioScope Resolve AFM (Bruker), with a cantilever of spring constant 0.14–0.16 N m−1 that is attached with a gold spherical probe of 5 µm diameter (CONT-Silicon-SPM-Sensor with colloidal particle, sQUBE). Calibration of probe deflection sensitivity and spring constant were conducted for every participant sample. To obtain the force curve, the cantilever was indented to a depth of 50 nm into the sample at a rate of 6 µm s−1, and the reduced elastic modulus of the sample was estimated based on the Hertzian model (spherical), taking 75% and 25% of maximum force on the force curve as fitting boundary. The results of this study were kept as reduced modulus with no assumption made on the Poisson’s ratio. A total of 400 force curves were obtained evenly throughout each 100 × 100 µm peri-lobular region to give a total of 1,200 force curves per participant sample (3 × 400). The force curves were filtered to remove those that poorly fit the Hertzian model (r2 < 0.95), followed by values that lie outside 2 standard deviations from the remaining population. The final population of force curves were subjected to a t-test to determine any significant differences in the reduced modulus between baseline and treated participant samples.
Tissue bulk RNA-seq analysis
Only good-quality RNA samples (RNA integrity number (RIN) > 8) were considered adequate for library preparation. Indexed PolyA libraries were prepared using 100 ng of total RNA and 15 cycles of amplification in the Agilent Sure Select Strand Specific RNA Library Prep Kit for Illumina Sequencing (G9691B, Agilent). Libraries were quantified by quantitative PCR using a Kapa Library Quantification Kit for Illumina sequencing platforms (KK4873, Kapa Biosystems). Paired-end 75-bp sequencing was carried out by clustering 2.0 pM of the pooled libraries on a NextSeq 500 sequencer (Illumina).
The fastq files were processed with Nextflow (v19.10.0), nf-core/rnaseq (v1.3) and aligned using GRCh38 as reference. Samples with low base quality or genomic DNA contamination were excluded from the analysis. Additional gene identifiers (gene symbols, Entrez ID, gene type) were retrieved from Ensembl BioMart (v101; https://www.ensembl.org/biomart/martview/). Differentially expressed gene analysis was performed with DESeq2 (v1.26.0) with a multifactor design formula that accounted for treatment and participant ID. A heatmap was generated with ComplexHeatmap (v2.16.0) and principal component analysis was performed using variance-stabilizing transformation values from DESeq2, stats (v3.6.0) and SummarisedExperiment (v1.16.1). Gene Ontology terms were downloaded from Ensembl BioMart (https://www.ensembl.org/biomart/martview/) using Ensembl Genes 103 and Human Genes GRCh38.p13, selecting the attributes ‘Gene stable ID’, ‘Gene name’ and ‘GO term name’. For data access, please refer to ‘Data availability’ section.
LCM and mass spectrometry
Five-micrometre-thick FFPE sections from four participants (BAP06, BAP12, BAP17 and BAP31) were mounted onto either glass slides or ‘MMI MembraneSlides’ (Molecular Machines & Industries), then stained with H&E using a Leica ST5010 autostainer XL. From tissue sections mounted on MMI slides, regions of ‘lobular epithelium and peri-lobular stroma’ were dissected using a MMI CellCut Laser Microdissection system across multiple sections. Tissue areas of 10 mm2 were collected using MMI transparent isolation caps and pooled to a final volume of 0.05 mm3. Formalin-mediated protein crosslinking was reversed by resuspending the dissected tissue in 50 mM triethyl ammonium bicarbonate (TEAB) containing 5% SDS (w/v) and heating at 95 °C for 20 min, then 60 °C for 2 h. To assist the solubilization of ECM proteins, urea and dithiothreitol was added to the samples to a final concentration of 8 M and 5 mM, respectively. Samples were then sonicated in a LE220-Plus focused ultrasonicator (Covaris) for 10 min. Samples were reduced and alkylated, then proteins were isolated and digested with trypsin using S-Trap spin columns (Protifi) as per the manufacturer’s instructions. Peptides were desalted using POROS Oligo R3 beads (Thermo Fisher) and analysed by liquid chromatography–tandem mass spectrometry using an UltiMate 3000 Rapid Separation LC system (RSLC, Dionex Corporation) coupled to a Q Exactive HF mass spectrometer (Thermo Fisher) for 90 min.
Proteomics data analysis
Raw mass spectra were processed in MaxQuant (v1.6.14.0, available from Max Planck Institute of Biochemistry)53. Features were identified using default parameters, then searched against the UniProt human proteome reference database (UP000005640, August 2020). Oxidation of methionine, hydroxylation of proline and acetylation (protein N terminus) were set as variable peptide modification for protein identification, whereas carbamidomethylation of cystine was set as a fixed modification. Peptide quantification was performed using label-free quantification, using only unmodified, unique peptides and with ‘match between runs’ enabled. Statistical analysis of quantitative proteomics data was performed using MSqRob54. Label-free quantification intensities were normalized between samples by means of the median of peptide intensities. Timepoint (pre-treatment or post-treatment) was treated as a fixed effect, whereas peptide sequence and participant (biological replicate) were treated as random effects. Peptides belonging to contaminant protein lists (as annotated by MaxQuant/Andromeda), or proteins with fewer than two peptides were excluded from the analysis. For annotation of proteins ECM or non-ECM status, the protein tables generated by MaxQuant or MSqRob were screened for ECM core or affiliated components by comparison with MatrisomeDB, a curated database of ECM proteins55,56. Ontology analysis was performed on differential protein abundance data generated by MSqROB using clusterProfiler (v4.6.0)57 gene set enrichment analysis, applying Benjamini–Hochberg correction and grouping proteins by ‘Reactome pathway’ annotations (v.65)58.
scRNA-seq library preparation and data processing
Single-cell suspensions of human breast cells were generated as described above and scRNA-seq was performed using the standard workflow for the 10X Genomics Single Cell 3′ RNA Kit V3 chemistry, in two batches for six participants. Batch 1 (n = 6) and batch 2 (n = 6) contained pre-treatment and post-treatment ulipristal acetate samples for three different participants. Next-generation sequencing was performed with the NovaSeq 6000 (Illumina) at the Cancer Research UK Cambridge Institute Genomics core. Raw sequencing reads were aligned using CellRanger (v3.02) using the GRCh38 human genome as reference. Quality control was performed using DropletUtils (v1.10.3) to detect empty droplets, and cells with less than 1,000 unique molecular identifier counts or more than 10% mitochondrial genes were filtered out using scuttle (v1.18.6). Gene symbols were mapped to Ensembl IDs using org.Hs.eg.db (v3.12.0). Batches were merged using batchelor (v1.6.3) and the batch-corrected dimension was used to build the shared nearest neighbour graph (scran v1.18.7), and batch integration was visually evaluated using igraph (v1.2.6). Scater (v1.18.6) was used to generate both principal component analysis and UMAP dimensionality reduction coordinates, with a minimum distance of 0.1 and nearest neighbours of 30 cells. Cell clusters were generated computationally with R package igraph, and cell-type assignment was performed manually using previously described mammary subtype canonical markers35. The secondary cell subclustering to match the ‘level 2’ annotation of the iHBCA was completed in Python (v3.10.13) using the Leiden algorithm through the scanpy package (v1.9.6)59. Differential abundance testing was performed using the propeller function from the Speckle R package60.
Memento differential expression analysis
Pairwise (post-treatment versus baseline) differential expression analysis of participant samples was performed using Memento (v0.1.0)61 in Python (v3.9). The sequencing capture rate was estimated at 0.7 and Memento analysis was setup using a filter_mean_tresh and trim_percent of 10% to ensure robust expression of each gene carried to downstream analysis. Moments were computed using compute_1d_moments with min_perc_group of 50% ensuring at least half of these samples had sufficient expression of a gene while accounting for the potential of UA-mediated effects in 6 of 12 samples. Ht_1d_moments was used to compare baseline and post-treatment within each cell population with sample ID as a covariate. Memento pairwise differentially expressed results are summarized in Supplementary Table 4, and gene expression patterns were visualized with UpSet plots (UpsetR v1.4.0) with up to top 40 intersections shown.
Single-cell pathway analysis
Pathway analysis was performed using gprofiler2 (v0.2.3), which selects pathways of interest based on gene overrepresentation. Analysis was restricted to Reactome pathways, corrected by false discovery rate, gene count within a pathway 5 or more, and an adjusted P < 0.01. The top 10 upregulated and downregulated pathways are presented in barplot visualizations.
Cell–cell communication analyses
Ligand–receptor communication networks were first assessed using Cell Chat (v2.1.2)36 to identify broad communication network alterations between treatment groups. To infer a ‘per cell’ contribution to cell–cell communication, each broad cell population was downsampled to 985 cells per treatment group (baseline and post-UA treatment). Communication probability between cell types was then assessed using a 3% truncated mean with a minimum of ten cells per group. Differential cell–cell communication was compared before or after UA treatment using default settings in the CellChat R package. This analysis was similarly repeated downsampling iHBCA-annotated BC-APPS1 data to 300 cells per subcluster to ensure coverage of each subcluster. Inference of downstream ligand–collagen target gene interactions was performed using NicheNet (v2.2.0)37. Differentially expressed LHS ligands (pairwise logFC ≤ −0.4 (de_coef) and P < 0.05 (de_pval)) were selected as input. Intersection of pairwise differentially expressed gene list with those annotated as ‘ligand’ in the NicheNet (v2.2.0) L–R network database (‘lr_network_human_21122021.rds’) facilitated identification of downregulated LHS ligands. Similarly, downregulated FB1–3 and BMYO1 targets genes were identified from Memento results (Supplementary Table 4, pairwise logFC ≤ −0.25 (de_coef) and P < 0.05 (de_pval)). These downregulated target genes were intersected with a collagen gene list to identify which collagens within each subcluster were candidate target genes. A liberal minimum threshold of 3% receptor expression in receiver cells was used, and no differential receptor expression criteria was applied, given that co-regulation of ligand and receptor is not essential for target gene regulation. NicheNet analyses were performed using all genes as background and no downsampling was used in this analysis.
Imaging mass cytometry
For eight participants (02, 06, 12, 14, 17, 22, 24 and 31), 5-µm sections from FFPE tissue blocks were mounted onto a single glass slide. Sections were dewaxed with two sequential 10-min xylene incubations, then rehydrated in a graded series of ethanol in water (100%, 95%, 80%, 70% and 0%; 10 min each). Antigen retrieval was performed by incubating rehydrated sections in ‘Target Retrieval Solution, pH 9’ (S236784-2, Dako) for 20 min at 95 °C in a steam producing water bath, before removing the heat source and allowing the water bath to cool to room temperature over 20 min. Sections were washed three times in PBS (Maxpar PBS; 201058, Standard BioTools), then blocked in 3% BSA and 0.1% Triton X-100 in PBS for 1 h at room temperature. A cocktail of metal-conjugated antibodies and 0.5% BSA in PBS was made up and added to sections, incubating overnight at 4 °C. The antibodies used included α-smooth muscle actin (clone 1A4, 141Pr), E-cadherin (clone 24E10, 158Gd), Ki67 (clone B56, 168Er) and collagen I (polyclonal, 169Tm) from Standard BioTools (201508, Maxpar Human Immuno-oncology IMC panel kit), as well as fibronectin (polyclonal, 149Sm; ab23750, Abcam), collagen VI (polyclonal, 160Gd; ab6588, Abcam) and SOX9 (clone EPR14335, 147Sm; 3147022D, Standard BioTools). Fibronectin and collagen VI carrier-free antibodies were conjugated to metal isotopes using MaxPar X8 antibody labelling kits (149Sm, 201149 A; 160Gd, 201160B, Standard BioTools) as per the manufacturer’s instructions. Following antibody incubation, sections were washed twice in 0.2% Triton X-100 in PBS and then twice in PBS. Nucleic acids were then stained by incubating section with Cell-ID Intercalator (201192A, Standard BioTools) for 30 min, then washed in ddH2O and allowed to air dry.
Raw imaging mass cytometry data were acquired by ablating sections using a Hyperion Imaging System (Standard BioTools). For each slide, the histology of sections was inspected using the inbuilt light microscope and regions of interest were selected that contained lobular tissue. Approximately 1 mm2 of tissue from at least three discrete regions of interest were ablated in a rastered pattern at 200 Hz per section. To ensure that the order of section acquisition did not create artefacts in the data, slides were randomly allocated to two equally sized groups, one group in which ablation was ordered baseline then post-treatment and a second group in which ablation was performed post-treatment then baseline. Raw data files (TXT) were converted to TIFF format and segmented into single-cell objects using the Steinbock pipeline62. Hot pixels were filtered using a threshold value of ‘50’, whereas single-cell objects were segmented using the ‘Deepcell, cell segmentation’ function. Object intensity values were exported as CSV files and passed to the single-cell neighbourhood analysis pipeline. Selection of cells of interest and proximal ECM quantification was performed in MATLAB (please refer to the ‘Code availability’ section). In brief, after image noise removal, each channel was normalized between 0 and 1. Then, epithelium and void tissue regions were identified and masks for individual cells were generated. Cells of interest were then defined as those where mean intensity for a particular channel (for example, ‘SOX9’) is higher than a given threshold value. To define threshold values, for each image, an initial analyst, blinded to slide identity and referencing a common reference image, selected a pixel intensity threshold to captured cells exhibiting comparable staining intensity and cellular distribution. Thresholding was confirmed by a subsequent, independent analysis. To define SOX9low cells, SOX9high cells were first defined per image, then the equivalent number of the lowest expressing cells per image were classified as SOX9low. Changing the SOX9high and SOX9low threshold analysis to either a fixed top or bottom 20% expression or a fixed-intensity value produced similar results to those reported (data not shown). Around each cell of interest, a circular region of interest of a given radius was defined in such a way that it did not include any neighbouring cells and the void regions, and mean intensity within the circular region of interest was calculated for each channel.
VitroGel assay
Normal breast tissue organoids (3D microstructures) obtained from women at moderate or high risk of breast cancer were plated in 12-well plates in the presence of a polysaccharide-based synthetic hydrogel modified with the collagen-mimetic peptide GFOGER (VitroGel, TWG009, The Well Biosciences) as per the manufacturer’s instructions. Organoids were cultured with VitroGel in DMEM/F-12 medium (Gibco) with 8% charcoal-stripped FBS (Gibco), 10 µg ml−1 insulin (Sigma-Aldrich), 10 µg ml−1 hydrocortisone (Sigma-Aldrich) and 5 ng ml−1 EGF (Sigma-Aldrich). Using VitroGel dilution solution, the hydrogel was used in a ratio of 1:4 and 1:2, which represents soft (600–900 Pa, Young’s modulus) and stiff (1,800–3,000 Pa, Young’s modulus) conditions, respectively. Organoids were treated with onapristone (100 nM) or DMSO (control) every 72 h. After 1-week incubation at 37 °C, cells were isolated from the hydrogel using VitroGel Cell Recovery Solution (MS03-100, The Well Biosciences) following the manufacturer’s recommendations. Cells were counted before undergoing further analysis: mammosphere colony assay and RNA or protein extraction.
Real-time PCR
RNA was extracted using the RNeasy Plus Micro Kit (74034, Qiagen) as described in the manufacturer’s handbook. RNA quality was checked using a NanoDrop One spectrophotometer (Thermo Scientific). RNA reverse transcription to synthesize cDNA was done by using Omniscript RT kit (205111, Qiagen). Of each cDNA sample, 100 ng was then used in triplicate to perform quantitative PCR with Taqman Universal PCR master mix (4304437, Applied Biosystems) and Thermo Fisher gene expression assays for TNFSF11 (Hs00243522_m1), SOX9 (Hs00165814_m1) and KIT (Hs00174029_m1). Housekeeping gene, encoding β-actin, expression assay (Hs99999903_m1) was used to normalize the gene expression. Gene expression was measured using the QuantStudio 5 Real-time PCR system (Thermo Fisher) and analysed using QuantStudio Design and Analysis software (Desktop; v2.6.0).
Western blot
Protein lysates were fractionated by SDS–PAGE and transferred to nitrocellulose membranes (Protran BA85, Whatman). The membranes were incubated in Tris-buffered saline containing 0.1% Tween 20 and 5% milk for 1 h at room temperature to block nonspecific antibody binding, and then probed with primary and secondary antibodies to identify the proteins of interest. The primary antibodies used were 1:1,000 dilution of anti-SOX9 rabbit poly-antibody (AB5535, Sigma), 1:1,000 dilution of anti-KIT mouse poly-antibody (MAB332, R&D Biosystems) and 1:5,000 dilution of anti-β-actin mouse monoclonal antibody (A1978, Sigma). Horseradish peroxidase-conjugated secondary antibodies of goat anti-rabbit (41424306, Dako) and anti-mouse (41424131, Dako) were used at a 1:5,000 dilution and proteins were detected by horseradish peroxidase reagents Classico, Forte (Millipore) or West Femto (Thermo Fisher). Proteins were visualized by acquiring digital images with ChemiDoc Touch Imaging System (Bio-Rad). Densitometry was carried out on the digital images using Image Lab (v6.1; BioRad) and proteins of interest were normalized to β-actin.
Statistical analyses
If not stated otherwise, P values were generated using the ‘stat_compare_means’ function from the ‘ggpubr’ package (v0.6.0), applying the wilcox.test method. This performs either a Wilcoxon signed-rank test for paired samples or a Wilcoxon rank-sum test for independent samples. Exact P values are reported when there are no tied values. When ties are present, an approximate P value was calculated with a correction for ties. A value of P < 0.05 was considered to be statistically significant. Data are shown as median and interquartile range with connecting lines between paired data points, unless otherwise indicated.
Ethics and inclusion statement
This research has included local researchers throughout: in the study design, study implementation, data ownership and authorship of publications. The clinical study was approved by the local ethics review committee.
Reporting summary
Further information on research design is available in the Nature Portfolio Reporting Summary linked to this article.
Data availability
All bulk RNA-seq and scRNA-seq data have been deposited in the Array Express database (https://www.ebi.ac.uk/biostudies/arrayexpress) and can be retrieved by the following access IDs: E-MTAB-13720 (bulk RNA-seq) and E-MTAB-13819 (scRNA-seq). The mass spectrometry proteomics data have been deposited to the ProteomeXchange Consortium via the PRIDE partner repository (https://www.ebi.ac.uk/pride/) with the dataset identifier PXD067122.
Code availability
The scripts used to analyse the tissue bulk RNA-seq, the scRNA-seq and the imaging mass cytometry data are available on Zenodo63 (https://zenodo.org/records/11369094).
References
Ferlay, J. et al. Global cancer observatory: cancer today. International Agency for Research on Cancer https://gco.iarc.who.int/today (2024).
Lim, E. et al. Aberrant luminal progenitors as the candidate target population for basal tumor development in BRCA1 mutation carriers. Nat. Med. 15, 907–913 (2009).
Graham, J. D. et al. DNA replication licensing and progenitor numbers are increased by progesterone in normal human breast. Endocrinology 150, 3318–3326 (2009).
Joshi, P. A. et al. Progesterone induces adult mammary stem cell expansion. Nature 465, 803–807 (2010).
Clarke, R. B. et al. Dissociation between steroid receptor expression and cell proliferation in the human breast. Cancer Res. 57, 4987–4991 (1997).
Joshi, P. A. et al. RANK signaling amplifies WNT-responsive mammary progenitors through R-SPONDIN1. Stem Cell Rep. 5, 31–44 (2015).
Gonzalez-Suarez, E. et al. RANK ligand mediates progestin-induced mammary epithelial proliferation and carcinogenesis. Nature 468, 103–107 (2010).
Potten, C. S. et al. The effect of age and menstrual cycle upon proliferative activity of the normal human breast. Br. J. Cancer 58, 163–170 (1988).
Engman, M. et al. The effect of mifepristone on breast cell proliferation in premenopausal women evaluated through fine needle aspiration cytology. Hum. Reprod. 23, 2072–2079 (2008).
Morch, L. S. et al. Contemporary hormonal contraception and the risk of breast cancer. N. Engl. J. Med. 377, 2228–2239 (2017).
Collaborative Group on Hormonal Factors in Breast Cancer. Type and timing of menopausal hormone therapy and breast cancer risk: individual participant meta-analysis of the worldwide epidemiological evidence. Lancet 394, 1159–1168 (2019).
Tuesley, K. M. et al. Long-acting, progestin-based contraceptives and risk of breast, gynecological, and other cancers. J. Natl Cancer Inst. 117, 1046–1055 (2025).
Shamseddin, M. et al. Contraceptive progestins with androgenic properties stimulate breast epithelial cell proliferation. EMBO Mol. Med. 13, e14314 (2021).
Sigl, V. et al. RANKL/RANK control Brca1 mutation. Cell Res. 26, 761–774 (2016).
Poole, A. J. et al. Prevention of Brca1-mediated mammary tumorigenesis in mice by a progesterone antagonist. Science 314, 1467–1470 (2006).
Ranjan, M. et al. Progesterone receptor antagonists reverse stem cell expansion and the paracrine effectors of progesterone action in the mouse mammary gland. Breast Cancer Res. 23, 78 (2021).
Lee, O. et al. Progesterone receptor antagonism inhibits progestogen-related carcinogenesis and suppresses tumor cell proliferation. Cancer Lett. 376, 310–317 (2016).
Lee, O. et al. Selective progesterone receptor modulators in early-stage breast cancer: a randomized, placebo-controlled phase II window-of-opportunity trial using telapristone acetate. Clin. Cancer Res. 26, 25–34 (2020).
Elia, A. et al. Beneficial effects of mifepristone treatment in patients with breast cancer selected by the progesterone receptor isoform ratio: results from the MIPRA trial. Clin. Cancer Res. 29, 866–877 (2023).
Westhoff, C. L. et al. The progesterone-receptor modulator, ulipristal acetate, drastically lowers breast cell proliferation. Breast Cancer Res. Treat. 192, 321–329 (2022).
Boyd, N. F. et al. Mammographic density and the risk and detection of breast cancer. N. Engl. J. Med. 356, 227–236 (2007).
Astley, S. M. et al. A comparison of five methods of measuring mammographic density: a case–control study. Breast Cancer Res. 20, 10 (2018).
Wang, J. et al. Agreement of mammographic measures of volumetric breast density to MRI. PLoS ONE 8, e81653 (2013).
Chen, J. H. et al. Correlation of endogenous hormonal levels, fibroglandular tissue volume and percent density measured using 3D MRI during one menstrual cycle. Ann. Oncol. 24, 2329–2335 (2013).
Burton, A. et al. Mammographic density and ageing: a collaborative pooled analysis of cross-sectional data from 22 countries worldwide. PLoS Med. 14, e1002335 (2017).
McTiernan, A. et al. Estrogen-plus-progestin use and mammographic density in postmenopausal women: Women’s Health Initiative randomized trial. J. Natl Cancer Inst. 97, 1366–1376 (2005).
Li, T. et al. The association of measured breast tissue characteristics with mammographic density and other risk factors for breast cancer. Cancer Epidemiol. Biomarkers Prev. 14, 343–349 (2005).
Huo, C. W. et al. High mammographic density is associated with an increase in stromal collagen and immune cells within the mammary epithelium. Breast Cancer Res. 17, 79 (2015).
Northey, J. J. et al. Stiff stroma increases breast cancer risk by inducing the oncogene ZNF217. J. Clin. Invest. 130, 5721–5737 (2020).
Provenzano, P. P. et al. Collagen density promotes mammary tumor initiation and progression. BMC Med. 6, 11 (2008).
Maller, O. et al. Tumour-associated macrophages drive stromal cell-dependent collagen crosslinking and stiffening to promote breast cancer aggression. Nat. Mater. 20, 548–559 (2021).
McConnell, J. C. et al. Increased peri-ductal collagen micro-organization may contribute to raised mammographic density. Breast Cancer Res. 18, 5 (2016).
Eirew, P. et al. A method for quantifying normal human mammary epithelial stem cells with in vivo regenerative ability. Nat. Med. 14, 1384–1389 (2008).
Domenici, G. et al. A Sox2–Sox9 signalling axis maintains human breast luminal progenitor and breast cancer stem cells. Oncogene 38, 3151–3169 (2019).
Reed, A. D. et al. A single-cell atlas enables mapping of homeostatic cellular shifts in the adult human breast. Nat. Genet. 56, 652–662 (2024).
Jin, S. et al. Inference and analysis of cell–cell communication using CellChat. Nat. Commun. 12, 1088 (2021).
Browaeys, R. et al. NicheNet: modeling intercellular communication by linking ligands to target genes. Nat. Methods 17, 159–162 (2020).
Pascual, R. et al. Fibroblast hierarchy dynamics during mammary gland morphogenesis and tumorigenesis. EMBO J. https://doi.org/10.1038/s44318-025-00422-3 (2025).
Ondeck, M. G. et al. Dynamically stiffened matrix promotes malignant transformation of mammary epithelial cells via collective mechanical signaling. Proc. Natl Acad. Sci. USA 116, 3502–3507 (2019).
Panciera, T. et al. Reprogramming normal cells into tumour precursors requires ECM stiffness and oncogene-mediated changes of cell mechanical properties. Nat. Mater. 19, 797–806 (2020).
Liu, X. et al. Niche stiffness sustains cancer stemness via TAZ and NANOG phase separation. Nat. Commun. 14, 238 (2023).
Northey, J. J. et al. Mechanosensitive hormone signaling promotes mammary progenitor expansion and breast cancer risk. Cell Stem Cell 31, 106–126.e13 (2024).
Kuo, H. J. et al. Type VI collagen anchors endothelial basement membranes by interacting with type IV collagen. J. Biol. Chem. 272, 26522–26529 (1997).
Bonaldo, P. et al. Structural and functional features of the α3 chain indicate a bridging role for chicken collagen VI in connective tissues. Biochemistry 29, 1245–1254 (1990).
Watt, F. M. & Huck, W. T. Role of the extracellular matrix in regulating stem cell fate. Nat. Rev. Mol. Cell Biol. 14, 467–473 (2013).
Nolan, E. et al. RANK ligand as a potential target for breast cancer prevention in BRCA1-mutation carriers. Nat. Med. 22, 933–939 (2016).
Coelingh Bennink, H. J. T. et al. Progesterone from ovulatory menstrual cycles is an important cause of breast cancer. Breast Cancer Res. 25, 60 (2023).
Bartlett, T. E. et al. Antiprogestins reduce epigenetic field cancerization in breast tissue of young healthy women. Genome Med. 14, 64 (2022).
Shaw, F. L. et al. A detailed mammosphere assay protocol for the quantification of breast stem cell activity. J. Mammary Gland Biol. Neoplasia 17, 111–117 (2012).
Schindelin, J. et al. Fiji: an open-source platform for biological-image analysis. Nat. Methods 9, 676–682 (2012).
Fonck, E. et al. Effect of aging on elastin functionality in human cerebral arteries. Stroke 40, 2552–2556 (2009).
Yushkevich, P. A. et al. ITK-SNAP: an interactive tool for semi-automatic segmentation of multi-modality biomedical images. Annu. Int. Conf. IEEE Eng. Med. Biol. Soc. 2016, 3342–3345 (2016).
Tyanova, S. et al. The MaxQuant computational platform for mass spectrometry-based shotgun proteomics. Nat. Protoc. 11, 2301–2319 (2016).
Goeminne, L. J. E. et al. MSqRob takes the missing hurdle: uniting intensity- and count-based proteomics. Anal. Chem. 92, 6278–6287 (2020).
Hynes, R. O. & Naba, A. Overview of the Matrisome-an inventory of extracellular matrix constituents and functions. Cold Spring Harb. Perspect. Biol. 4, a004903 (2012).
Naba, A. et al. The Matrisome: in silico definition and in vivo characterization by proteomics of normal and tumor extracellular matrices. Mol. Cell. Proteomics 11, M111014647 (2012).
Wu, T. et al. clusterProfiler 4.0: a universal enrichment tool for interpreting omics data. Innovation 2, 100141 (2021).
Jassal, B. et al. The Reactome Pathway Knowledgebase. Nucleic Acids Res. 48, D498–D503 (2020).
Wolf, F. A. et al. SCANPY: large-scale single-cell gene expression data analysis. Genome Biol. 19, 15 (2018).
Phipson, B. et al. propeller: Testing for differences in cell type proportions in single cell data. Bioinformatics 38, 4720–4726 (2022).
Kim, M. C. et al. Method of moments framework for differential expression analysis of single-cell RNA sequencing data. Cell 187, 6393–6410.e16 (2024).
Windhager, J. et al. An end-to-end workflow for multiplexed image processing and analysis. Nat. Protoc. 18, 3565–3613 (2023).
Simões, B. M. et al. BC-APPS1: anti-progestin therapy targets hallmarks of breast cancer risk through epithelial–stromal remodelling. Zenodo https://doi.org/10.5281/zenodo.11369094 (2025).
Acknowledgements
We thank all the participants who took part in the study, as well as the clinical research teams at the Manchester University NHS Foundation Trust and the Wolfson Molecular Imaging Centre for their support. Funding for the study was from a Breast Cancer Now Project Grant (2014MayCR003). This study has been delivered through the National Institute for Health and Care Research (NIHR) Manchester Biomedical Research Centre (BRC; NIHR203308). The views expressed are those of the authors and not necessarily those of Breast Cancer Now, the NIHR or the Department of Health and Social Care. B.M.S., S.M.A., E.F.H., D.G.E., A.P.G., R.B.C. and S.J.H. were supported by the Manchester NIHR BRC (NIHR203308 and IS-BRC-1215-20007). B.M.S. was also funded by The Christie Charity. A.D.R. and A.-J.T. were funded by the CRUK Programme Foundation Award (DCRPGF\100010) and the Wellcome LEAP Delta Tissue Programme to W.T.K. A.G. and S.C. were supported by UKRI Doctoral Training Programmes, funded by the BBSRC and EPSRC, respectively. A.J.W. and H.H. were supported by the Prevent Breast Cancer charity. A.S.-G. and K.S. were supported by the Breast Cancer Now charity. R.K. was funded by Breast Cancer Canada and Terry Fox Research Institute. C.W.M. was supported by a CRS Next Generation Scientist Award and a CIHR Banting Canada Postdoctoral Fellowship. R.J.T. was awarded a studentship from the National University of Singapore (NUS) Singapore Nuclear Research and Safety Initiative, which was supervised by M.J.S. The Manchester Cell-Matrix Centre is funded through the Wellcome Trust Discovery Research Platform for Cell-Matrix Biology (226804/Z/22/Z). We are grateful to G. Ashton and C. Behan (histology) and A. Banyard (flow cytometry) from CR-UK Manchester Institute core facilities, as well as to N. Hodson and S. Marsden (University of Manchester Bioimaging Facility) for their help with the AFM experiments.
Author information
Authors and Affiliations
Contributions
S.J.H., A.H., D.G.E., W.T.K. and R.B.C. designed the study. Participant recruitment and clinical management were done by S.J.H., A.H., D.G.E. and J.R. Clinical pathology was performed by S.P. Clinical radiology and biopsy were done by Y.L. Tissue digestion/processing and luminal progenitor/colony formation assays were performed by B.M.S., A.S.-G. and K.S. Immunohistochemical and immunofluorescence analyses were conducted by B.M.S., A.C., A.J.W., A.G., S.Alghamdi, S.P. and S.Andò. RNA-seq analysis was done by B.M.S., S.Alghamdi and M.R. Single-cell RNA-seq was performed by B.M.S., C.W.M., M.R., A.D.R., A.-J.T. and W.T.K. MRI scan analyses were done by S.M.A., E.F.H. and S.S. Proteomics and imaging mass cytometry were conducted by R.P., Y.Z., M.A.K. and A.P.G. Hydrogel assays were performed by B.M.S., A.C., S.C., H.H., M.F. and J.L. Tissue composition and stiffness were done by B.M.S., R.J.T., J.R. and M.J.S. The manuscript was drafted by B.M.S. and S.J.H., and edited and redrafted by C.W.M., R.K., P.T. and R.B.C. All authors revised the manuscript and approved the final version.
Corresponding authors
Ethics declarations
Competing interests
The authors declare no competing interests.
Peer review
Peer review information
Nature thanks Cathrin Brisken, Karen Brown and the other, anonymous, reviewer(s) for their contribution to the peer review of this work. Peer reviewer reports are available.
Additional information
Publisher’s note Springer Nature remains neutral with regard to jurisdictional claims in published maps and institutional affiliations.
Extended data figures and tables
Extended Data Fig. 1 Anti-progestin treatment suppresses serum progesterone and reduces LP cell activity and frequency.
A) Measurement of serum progesterone levels before (baseline) and after (post-treatment) 3 months of ulipristal acetate (N = 24 pairs). B) Average area of acinar structures within lobules before (baseline) and after (post-treatment) 3 months of UA therapy (N = 17 tissue pairs). C) Number of acinar structures per area (µm2) of lobules before (baseline) and after (post-treatment) 3 months of UA therapy (N = 19 tissue pairs). D) Gating strategy used to assess breast epithelial cell populations via flow cytometry. Live cell-sized singlets were selected from samples lineage depleted and stained with EpCAM and CD49f antibodies. E) Representative examples of luminal, mixed and basal colonies formed in the clonogenic assay are shown. Scale bar = 50 μm. N = 18 tissue pairs. F) Mammosphere formation efficiency (MFE %) data for baseline cell suspensions in the presence of onapristone (100 nM) versus control (DMSO). N = 14 baseline tissue. G) Mammosphere formation efficiency (MFE %) data for baseline cell suspensions in the presence of ulipristal acetate (2 nM) versus control (ethanol). N = 6 baseline tissue. H) Percentage of SOX9+ cells in pairs of tissue quantified by immunofluorescence. N = 10 tissue pairs. Box plots centre lines represent median values and box bounds indicate the 25th and 75th percentiles, with connecting lines between paired data points; p values are calculated with two-sided Wilcoxon matched-pairs signed rank test (A-C, F-H).
Extended Data Fig. 2 UA-induced transcriptional changes include down-regulation of PR target genes.
A) Heatmap from whole tissue RNA-Seq gene expression analysis showing the top 50 differentially expressed genes before (baseline) and after (post-treatment) UA therapy in 10 pairs of breast tissue (log2FC > 1.5, padj <0.05). Gene ontology (GO) term analysis shows genes associated with cell cycle, extracellular space and other GO terms. VST - Variance Stabilising Transformation. B) Gene expression of PR-regulated genes - TNFSF11 and CXCL13 - before (baseline) and after (post-treatment) UA therapy. Box plots centre lines represent median values and box bounds indicate the 25th and 75th percentiles, with connecting lines between paired data points; p values are calculated with two-sided Wilcoxon matched-pairs signed rank test. N = 10 tissue pairs.
Extended Data Fig. 3 UA treatment reduces LASP/LP cell proportion with concordance between scRNAseq and flow cytometry.
A) Percentage of LASP, LHS and BMYO cell populations determined by scRNAseq in 6 pairs of tissue before (baseline) and after (post-treatment) UA therapy. B) Correlation (two-sided test) between the percentage of LP cells determined by flow cytometry and LASP cells determined by scRNAseq. N = 6 tissue pairs. C-D) Cell subcluster proportionality fold change (post-treatment / baseline) across all subcluster cell types (C) and with proportionality restricted to epithelial cell types (D). Positive (negative) changes denote subcluster enrichment (depletion) in samples after UA therapy. Box plots centre lines represent median values, box bounds indicate the 25th and 75th percentiles, and whiskers extend to the most extreme datapoint within 1.5 × IQR (inter-quartile range) of the outer hinge of the boxplot. N = 6 tissue pairs.
Extended Data Fig. 4 Single cell RNAseq UMAP plots of baseline and post-treatment samples showing the subcluster populations identified within the broad cell types.
LASP - Luminal Adaptive Secretory Precursor; LHS - Luminal Hormone Sensing; BMYO - Basal-Myoepithelial; FB - Fibroblast; LE - Lymphatic Endothelial; VE - Vascular Endothelial; PV - Perivascular.
Extended Data Fig. 5 Dot plot summarises the selection of established cluster and subcluster cell type marker genes.
Each row corresponds to a key marker gene (expression normalized per gene) while brackets on the left side of the plot detail the cell type or subcluster that these genes mark. Each column corresponds to a specific subcluster cell population identified in our dataset.
Extended Data Fig. 6 Progesterone induced genes are down-regulated post-UA treatment.
A) UpSet plot depicting up-regulated genes (>0.25 log FC, pval <0.05 - Memento analysis) post-UA treatment across all 7 broad cell types. Intersection size indicates the number of genes that are uniquely regulated within a single cell type or shared across two or more cell types. B) Pathway analysis of LHS cells comparing post-treatment to baseline. Intersection size indicates the number of genes within each pathway gene set. Fisher’s one-tailed test p-values were corrected using Benjamini-Hochberg FDR, with adjusted p-value < 0.05 threshold for presented pathways. C) Dot plot (upper) and summary boxplots (lower) for TNFSF11 and CXCL13 gene expression across participant samples at baseline (B) and post-treatment (PT). Cell fraction represents the percentage of cells within LHS cells expressing each gene with mean expression overlaid (upper) or plotted on the y-axis (lower). Box plots centre lines represent median values, box bounds indicate the 25th and 75th percentiles, and whiskers extend to the most extreme datapoint within 1.5 × IQR (inter-quartile range) of the outer hinge of the boxplot. P-value and log fold change (post-treatment/baseline) determined using Memento are overlaid. Memento significance is calculated using a nonparametric permutation test where observed mean differences are compared to a null distribution generated by permuting treatment group labels. N = 6 tissue pairs. D) UpSet plot depicting up-regulated genes that encode proteins that act as ligands (>0.25 log FC, pval <0.05 - Memento analysis) post-UA treatment across all 7 broad cell types.
Extended Data Fig. 7 Pathway and differential expression analyses points towards ECM organisation as a main effect of UA exposure.
A) Pathway analysis of broad cell types comparing post-treatment to baseline. Intersection size indicates the number of genes within each pathway gene set. Fisher’s one-tailed test p-values were corrected using Benjamini-Hochberg FDR, with adjusted p-value < 0.05 threshold for presented pathways. B) UpSet plots depicting down-regulated (left, <−0.25 log FC, pval <0.05 - Memento analysis) and up-regulated (right, > 0.25 log FC, pval <0.05 - Memento analysis) extracellular matrix (ECM) organisation genes post-UA treatment across all 7 broad cell types. Intersection size indicates the number of genes that are uniquely regulated within a single cell type or shared across two or more cell types.
Extended Data Fig. 8 Up-regulation of ECM regulatory genes, including MMPs, in LHS cells, and landscape of collagen gene expression across iHBCA annotated cell states.
A) Dot plot of up-regulated ECM genes in LHS cells showing gene expression at baseline and post-treatment. Cell fraction represents the percentage of cells within the LHS population expressing each gene with mean expression overlaid. B) Boxplots of up-regulated MMPs in LHS cells showing gene expression across participant samples at baseline and post-treatment. Box plots centre lines represent median values, box bounds indicate the 25th and 75th percentiles, and whiskers extend to the most extreme datapoint within 1.5 × IQR (inter-quartile range) of the outer hinge of the boxplot. P-value and log fold change (post-treatment/baseline) determined using Memento are overlaid. Memento significance is calculated using a nonparametric permutation test where observed mean differences are compared to a null distribution generated by permuting treatment group labels. N = 6 tissue pairs. C) Dot plot of collagen genes across all iHBCA annotated cell states. Cell fraction represents the percentage of cells within each cell state expressing each gene with mean expression annotated by colour.
Extended Data Fig. 9 Down-regulation of collagen gene expression in fibroblast and basal-myoepithelial subclusters following UA treatment.
Boxplots of down-regulated collagens in BMYO1, FB1, FB2 and FB3 subclusters showing gene expression across participant samples at baseline and post-treatment. Box plots centre lines represent median values, box bounds indicate the 25th and 75th percentiles, and whiskers extend to the most extreme datapoint within 1.5 × IQR (inter-quartile range) of the outer hinge of the boxplot. P-value and log fold change (post-treatment/baseline) determined using Memento are overlaid. Memento significance is calculated using a nonparametric permutation test where observed mean differences are compared to a null distribution generated by permuting treatment group labels. N = 6 tissue pairs.
Extended Data Fig. 10 Ligand–receptor–target gene analysis links WNT5A to the regulation of COL6A3.
A) NicheNet ligand–target analysis of pairwise down-regulated LHS ligands post-treatment that are linked to collagen gene down-regulation in FB1 (left) or FB3 (right) cells. Ligand activity represents a combined score of magnitude of down-regulation in this dataset and established regulatory potential of each ligand:target link. B) Dot plot of LHS ligands at baseline and post-treatment that are linked to collagen gene regulation. Cell fraction represents the percentage of cells within LHS cells expressing each gene with mean expression overlaid. C-D) Dot plot (upper) and summary boxplots (lower) for WNT5A (C) and COL6A3 (D) gene expression across participant samples at baseline (B) and post-treatment (PT) in LHS1-LHS2 cells (C) or FB1-FB3 cells (D). Cell fraction represents the percentage of cells within each subcluster expressing each gene with mean expression overlaid (upper) or plotted on the y-axis (lower). Box plots centre lines represent median values, box bounds indicate the 25th and 75th percentiles, and whiskers extend to the most extreme datapoint within 1.5 × IQR (inter-quartile range) of the outer hinge of the boxplot. P-value and log fold change (post-treatment/baseline) determined using Memento are overlaid. Memento significance is calculated using a nonparametric permutation test where observed mean differences are compared to a null distribution generated by permuting treatment group labels. N = 6 tissue pairs. E) Receptors for down-regulated LHS ligands expressed within target FB1 and FB3 cells. Prior interaction potential represents pre-existing links within the NicheNet L–R database (left). Dot plot of WNT5A linked receptors at baseline and post-treatment in FB1 and FB3 cells. Cell fraction represents the percentage of cells within FB1 or FB3 cells expressing each gene with mean expression overlaid.
Extended Data Fig. 11 Anti-progestin treatment induces ECM remodelling.
A) Heatmap of the 65 proteins identified as significantly differentially abundant after UA treatment. B) Representative imaging mass cytometry images showing staining with metal-conjugated antibodies against E-Cadherin (E-Cad; luminal cell marker), α-smooth muscle actin (SMA; basal cell marker) and Collagen I (Col-I; stromal marker). E-Cad and SMA markers were used to delineate the epithelial regions and define the peri-epithelial stroma (+25 µm from epithelia). Box plots compare Col-I, Col-VI and FN1 mean intensity in epithelia and peri-epithelial stroma of paired tissue sections before (B) and after (PT) UA treatment. Box plots centre lines represent median values, box bounds indicate the 25th and 75th percentiles, and whiskers denote minima and maxima values. Statistical analysis was performed using two-sided Wilcoxon matched pairs signed rank test. N = 8 tissue pairs. C) Single-cell neighbourhood analysis of pericellular collagen I (left hand panel) and fibronectin (right hand panel) abundance for SOX9high and SOX9low populations across paired BC-APPS1 samples at baseline (B) and post treatment (PT) timepoints. Single-cell neighbourhood analysis was performed as described in Fig. 3g. For each selected cell, Collagen-I or fibronectin staining intensity was quantified within a 10 µm radius. Box plots centre lines represent median values, box bounds indicate the 25th and 75th percentiles, and whiskers denote minima and maxima values. Statistical analysis was performed using a repeated measure one-way ANOVA followed by Sidak’s multiple comparisons test. N = 8 tissue pairs. D) The percentage of Ki67+ cells in epithelial SOX9high and SOX9low cells populations were calculated across the samples described in Extended Data Fig. 11c. Box plots centre lines represent median values, box bounds indicate the 25th and 75th percentiles, and whiskers denote minima and maxima values. Statistical analysis was performed using repeated measure one-way ANOVA followed by Sidak’s multiple comparisons test. N = 8 tissue pairs.
Extended Data Fig. 12 Anti-progestins block stiffness-induced SOX9 and C-KIT.
A-B) C-KIT and SOX9 protein detection in normal breast microstructures cultured in collagen-mimetic hydrogels under ‘soft’ (S) and ‘stiff’ (ST) conditions, treated for 7 days with: A) Ulipristal Acetate (UA, 2 nM), or B) Onapristone (ON, 100 nM). β-actin was used as a reference for the loading control. Densitometry quantification, normalised to β-actin, is shown at the top of each band. N = 3 breast samples. C) Heatmap from whole tissue RNA-Seq gene expression analysis showing all the differentially expressed genes between high MD (BI-RADS C/D, dark grey) and low MD (BI-RADS A/B, light grey) breast tissue at BC-APPS1 baseline (n = 9; p < 0.05). VST - Variance Stabilising Transformation. D) Correlation (two-sided test) between VBD percentage and gene expression of CXCL13 and TNFSF11 in baseline breast tissue of BC-APPS1 participants. N = 9 baseline tissue.
Supplementary information
Supplementary Information
Breast Cancer-Anti-Progestin Prevention Study 1 (BC-APPS1) clinical study protocol.
Supplementary Figure 1
Uncropped western blots from Figure 4b and Extended Data Figure 12a,b.
Supplementary Tables
Supplementary Tables 1–8.
Rights and permissions
Open Access This article is licensed under a Creative Commons Attribution 4.0 International License, which permits use, sharing, adaptation, distribution and reproduction in any medium or format, as long as you give appropriate credit to the original author(s) and the source, provide a link to the Creative Commons licence, and indicate if changes were made. The images or other third party material in this article are included in the article’s Creative Commons licence, unless indicated otherwise in a credit line to the material. If material is not included in the article’s Creative Commons licence and your intended use is not permitted by statutory regulation or exceeds the permitted use, you will need to obtain permission directly from the copyright holder. To view a copy of this licence, visit http://creativecommons.org/licenses/by/4.0/.
About this article
Cite this article
Simões, B.M., Pedley, R., McCloskey, C.W. et al. Anti-progestin therapy targets hallmarks of breast cancer risk. Nature 648, 736–745 (2025). https://doi.org/10.1038/s41586-025-09684-7
Received:
Accepted:
Published:
Version of record:
Issue date:
DOI: https://doi.org/10.1038/s41586-025-09684-7






