Abstract
While circadian rhythm disruption may promote neurodegenerative disease, the impact of aging and neurodegenerative pathology on circadian gene expression patterns in different brain cell types remains unknown. Here we used a translating ribosome affinity purification to identify the circadian translatomes of astrocytes, microglia and bulk tissue in healthy mouse cortex and in the settings of amyloid-β plaque pathology or aging. We show that glial circadian translatomes are highly cell-type-specific and exhibit profound, context-dependent reprogramming in response to amyloid pathology or aging. Transcripts involved in glial reactivity, immunometabolism and proteostasis, as well as nearly half of all Alzheimer’s disease risk genes, displayed circadian oscillations, many of which were altered by pathology. Microglial oxidative stress and amyloid phagocytosis showed temporal variation in gene expression and function. Thus, circadian rhythms in gene expression are cell-dependent and context dependent, and provide important insights into glial function in health, Alzheimer’s disease and aging.
Main
Circadian rhythms are 24-h oscillations in behavior, physiology and gene expression that are entrainable, persist under constant conditions and are driven by core circadian clock proteins. Numerous studies have also demonstrated robust circadian rhythms in gene expression that involve not only core clock proteins but also thousands of other highly tissue-specific genes1,2. Several reports suggest that the population of transcripts exhibiting circadian oscillation may change substantially in the presence of different disease states or insults, a phenomenon known as circadian reprogramming3,4,5,6. However, most circadian transcriptomic studies have relied on bulk-homogenized tissue, and only a few have attempted to dissect unique circadian transcriptomes of specific cell types, particularly in complex, heterogeneous tissues such as the brain7,8. Thus, little is known about cell-type-specific circadian gene expression in the brain, either in healthy or in diseased tissue.
Aging and neurodegenerative diseases are both associated with changes in circadian rhythms. Behavioral rhythms become fragmented with aging in mice and humans9,10. Circadian function is further disrupted in age-related neurodegenerative diseases such as Alzheimer’s disease (AD), which is characterized by decreased circadian amplitude and fragmentation of behavioral rhythms11,12. Glia cells, in particular, show robust cell-autonomous circadian rhythms, and genetic disruption of glial circadian clocks can influence disease-relevant processes, such as neuroinflammation and protein aggregation13,14,15,16,17,18,19,20. While most studies focus on behavioral rhythms, little is known about how aging or early AD pathology may influence circadian gene expression patterns in different cell types in the brain, or how this process might contribute to AD pathogenesis.
Here we have used translating ribosome affinity purification (TRAP) and RiboTag methods to elucidate cell-specific circadian translatomes of astrocytes and microglia, as well as bulk cortex, at a high temporal resolution under constant conditions, in mouse models of amyloid pathology or aging. We observed that astrocytes and microglia have unique, cell-type-specific circadian translatomes in vivo that change dramatically and uniquely in the setting of either amyloid plaques or aging. We further demonstrate that AD-related genes are highly influenced by the circadian clock and exhibit functional rhythms in microglial oxidative stress and amyloid phagocytosis. Finally, we find that the time of day of collection influences the analysis of differential gene expression in mouse models of amyloid pathology. We provide this rich dataset as a publicly available website that should provide unique insights into the role of circadian rhythms in brain health and disease, and inform future transcriptomics efforts in AD.
Results
Defining glial circadian translatomes in vivo with TRAP–RNA-seq
To assess cell-specific circadian rhythms in gene expression in vivo, we used astrocyte-specific TRAP mice (Aldh1l1-RPL10aeGFP, termed AstroTRAP) and microglia-specific RiboTag mice (Cx3cr1-CreERT2;LSL-Rpl22HA, termed mgRiboTag) to isolate cell-specific ribosomes (and associated RNA) for transcriptomics21,22 (Fig. 1a,b). The mgRiboTag mice received tamoxifen 60 days before collection to allow for the repopulation of peripheral macrophages and increased specificity for microglia23. We entrained mice to 12-h light/12-h dark cycles, then placed them in constant darkness for 24 h before and during the experiment. We killed mice in the dark at 2-h intervals over a 24-h period in duplicate, perfusing with cycloheximide to halt ribosomal activity and capture ribosome-associated mRNA levels exactly at the time of perfusion. Bulk mRNA sequencing was then performed on all samples. Of note, we repeated the experiment twice with separate cohorts and combined the data from both studies after batch correction, and gene expression from these two separate experiments was very similar, demonstrating reproducibility (Extended Data Fig. 1a). Cerebral cortex that was not subjected to immunoprecipitation (Pre-IP) was also bulk sequenced. Astrocyte-specific transcripts were enriched by 5–10-fold in the AstroTRAP mice and microglia-specific transcripts by 10–20-fold in mgRiboTag mice, as compared to Pre-IP samples (Fig. 1c,d). To assess the impact of amyloid plaque pathology on the circadian ‘translatomes’ of astrocytes and microglia in vivo, we crossed AstroTRAP and mgRibotag mice to APP/PS1-21 mice, which develop amyloid plaque pathology starting at 2 months of age24. These mice, termed AstroTRAP-APP and mgRiboTag-APP, were collected alongside their AstroTRAP and mgRiboTag littermates at 6 months of age, when there is robust amyloid plaque deposition in the cortex (Fig. 1e). The TRAP/RiboTag enrichment for cell-specific transcripts was similar in WT and APP/PS1 mice (Fig. 1f,g). Principal component analysis (PCA) of RNA sequencing (RNA-seq) data revealed that all samples from a particular cell type clustered together (Extended Data Fig. 1b,c). These results demonstrate the suitability of our system to identify circadian patterns in astrocyte-specific and microglia-specific gene expression in vivo.
a, Schematic showing the steps in TRAP/RiboTag-RNA-seq. b, Listing of the mouse lines used and schematic of the lighting paradigm and mouse collection schedule. c,d, Fold enrichment of cell-type-specific gene expression (TRAP/Pre-IP) from AstroTRAP mice (c) and mgRiboTag mice (d). e, Representative image of amyloid plaque burden in 6-month APP/PS1-21 mice, as assessed by anti-Aβ antibody HJ3.4b. Scale bar, 0.5 mm. f,g, Fold enrichment of cell-type-specific gene expression (TRAP/Pre-IP) from AstroTRAP-APP mice (f) and mgRiboTag-APP mice (g). In c, d, f and g, each small circle indicates one mouse. Data are presented as mean ± s.e.m.
Amyloid causes circadian reprogramming cerebral cortex
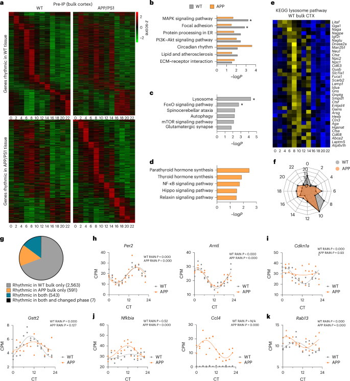
We first analyzed our Pre-IP bulk cortex samples to assess circadian rhythms in gene expression in WT and APP/PS1-21 mice. We used counts per million (CPM) values to analyze rhythmicity using rhythmicity analysis incorporating nonparametric (RAIN) methods, a commonly used algorithm for identifying circadian oscillation of transcripts in RNA-seq data25, using a RAIN adjusted P value of <0.01 and false discovery rate (FDR) of <0.15 to identify rhythmically expressed genes. Of note, we determined that the use of two biological replicates per genotype every 2 h was sufficient to detect statistically rhythmic genes with high reproducibility and accuracy using in silico modeling26,27 and found that we can detect 89% of truly rhythmic genes with this experimental design (Extended Data Fig. 2). We plotted rhythmic genes in WT and APP/PS1 bulk cortical tissue by acrophase (time of peak expression). These plots clearly demonstrate that many transcripts identified as rhythmic in WT cortex did not appear rhythmic in APP/PS1 brain, while a subset of transcripts that were not rhythmic in WT mice gained rhythmicity in APP/PS1 cortex (Fig. 2a). We then performed KEGG pathway analysis of our rhythmic genes and identified pathways related to MAPK and PI3K signaling, lipids and circadian rhythms that were rhythmic in both WT and APP mice (Fig. 2b). Transcripts that were rhythmic only in WT tissue were enriched for lysosome and autophagy genes (Fig. 2c), suggesting that amyloid disrupts normal circadian regulation of protein degradation pathways. Transcripts that were rhythmically expressed in APP cortex were enriched in hormone synthesis pathways and NF-κB signaling (Fig. 2d). A full list of enriched KEGG pathways is available in Supplemental Table 1. As an example, the KEGG lysosome pathway is plotted as a heatmap in Fig. 2e, revealing coordinated gene expression in WT mice (Fig. 2e) that was lost in APP mice (Extended Data Fig. 3a). The phase of expression of rhythmic genes in WT cortical tissue showed a biphasic pattern, while APP rhythmic genes largely peaked at one time of day (CT10; Fig. 2f). The examination of specific rhythmic KEGG pathways in WT mice mostly showed a biphasic pattern, while those in APP mice were monophasic (Extended Data Fig. 3b).
a, Heatmaps showing transcripts that were rhythmic in bulk cortex tissue from WT mice (top) and rhythmic in APP/PS1 mice (bottom). In both rows of heatmaps, the genes plotted are in the same order to compare differences in rhythmic expression among mice. b–d, KEGG pathway analysis of cortex transcripts identified as rhythmic (by RAIN analysis) in (b) both WT and APP/PS1 mice, (c) WT mice or (d) APP/PS1 mice. P values for pathway enrichment are from DAVID (Fisher’s exact test). FDR-adjusted *P < 0.1. e, Heatmap showing temporally coordinated expression of KEGG lysosome pathway genes in bulk cortex from WT mice. f, Radar plot showing acrophase distributions of rhythmic bulk cortex transcripts from WT (gray) or APP/PS1 (orange) mice. g, Pie chart depicting the number of transcripts that gained or lost rhythms in different datasets, based on ‘compareRhythms’ analysis of rhythmic transcripts in bulk tissue. A total of 2,139 were identified as rhythmic by RAIN analysis across all datasets. h–k, Graphs showing circadian expression patterns of transcripts from bulk cortex from WT (gray) or APP/PS1 (orange) mice. h, Core clock genes Per2 and Arntl (Bmal1) remained rhythmic. i, Senescence marker Cdkn1a and glutathione transferase Gstt2 lost rhythmicity in APP/PS1. j, Inflammatory transcripts Nfkbia and Ccl4 gained rhythmicity in APP/PS1. k, Endosomal gene Rab13 changed phase in APP/PS1. Adjusted P values from RAIN are shown. Each datapoint represents one mouse. ER, endoplasmic reticulum.
To compare statistically whether transcripts have gained or lost rhythmic expression between WT and APP/PS1 conditions, we analyzed all rhythmic transcripts using ‘compareRhythms’, an algorithm used to identify differential circadian rhythmicity among conditions (Fig. 2g)28. We identified 543 genes that were consistently rhythmic in both datasets. Among these were the core circadian clock genes, such as Arntl, Per2 and Ciart (Fig. 2h and Extended Data Fig. 3c), all of which showed appropriate phase as compared to other datasets1, demonstrating that the core clock is robust in the setting of amyloid pathology. Next, we identified 2,563 transcripts that were rhythmic in WT mice but lost rhythmicity in APP mice. All of these genes, including the cellular senescence marker Cdkn1a, the glutathione-s-transferase Gstt2 and synaptic proteins Homer1 and Synj2, showed loss or blunting of circadian expression rhythms in APP/PS1 tissue (Fig. 2i and Extended Data Fig. 3d). Finally, 591 transcripts gained rhythmicity in APP/PS1 tissue, as they were not rhythmic in WT tissue. These included inflammatory mediators such as Nfkbia and Ccl4 (Fig. 2j). Only seven genes that were rhythmic in both datasets changed the phase of expression, including vesicular transport gene Rab13 (Fig. 2k and Extended Data Fig. 3e). These data show that, while core clock gene oscillation is preserved in the setting amyloid pathology, the circadian transcriptome is reprogrammed, with loss of rhythms in genes involved in autophagy and lysosomal function and gain of rhythmicity in some inflammatory transcripts.
Astrocyte circadian reprogramming in response to amyloid
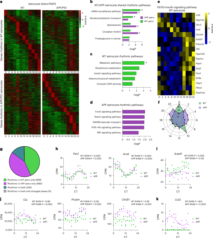
We then examined rhythmic gene expression of astrocyte-enriched, ribosome-associated transcripts from the AstroTRAP and AstroTRAP-APP mice. Again, many transcripts were rhythmic in astrocytes from WT mice but did not appear rhythmic in APP mice, while others gained rhythms in the setting of amyloid plaques (Fig. 3a). KEGG pathway analysis of all rhythmic transcripts in both WT and APP astrocytes identified the core circadian clock as preserved in both astrocytes (Fig. 3b). Transcripts involved in metabolic pathways and insulin signaling were rhythmic in astrocytes of WT mice (Fig. 3c), but not in astrocytes of APP mice. Meanwhile, PI3K and TNF signaling were enriched for rhythmicity in APP tissue (Fig. 3d). We identified temporally coordinated gene expression across genes within these pathways, exemplified by the insulin signaling pathway in WT astrocytes (Fig. 3e), which appears less coordinated in APP mice (Extended Data Fig. 4a). Phase plots show that astrocytes from WT mice were generally biphasic in their circadian gene expression, while this pattern was more variable in APP astrocytes (Fig. 3f and Extended Data Fig. 4b).
a, Heatmaps showing transcripts that were rhythmic in WT astrocytes (top) and rhythmic in astrocytes from APP/PS1 mice (bottom). In both rows of heatmaps, the genes plotted are in the same order to compare differences in rhythmic expression between mice. b–d, KEGG pathway analysis of astrocyte transcripts identified as rhythmic (by RAIN analysis) in both WT and APP/PS1 mice (b), WT mice only (c) or APP/PS1 mice only (d). P values for pathway enrichment are from DAVID (Fisher’s exact test). FDR-adjusted *P < 0.1. e, Heatmap showing temporally coordinated expression of KEGG insulin signaling pathway genes in astrocytes from WT mice. f, Radar plot showing acrophase distributions of rhythmic astrocyte transcripts from WT (green) or APP/PS1 (purple) mice. g, Pie chart depicting the number of transcripts that gained or lost rhythms in different datasets, based on ‘compareRhythms’ analysis of rhythmic transcripts in astrocytes. A total of 2,323 were identified as rhythmic by RAIN analysis across all datasets. h–k, Graphs showing circadian expression patterns of transcripts from microglia from WT (green) or APP/PS1 (purple) mice. h, Core clock genes Per2 and Arntl (Bmal1) remained rhythmic. i, Cholesterol response gene Srebf1 lost rhythmicity in APP/PS1. j,k, AD-related transcripts Clu, Picalm and Chi3l1 (j), as well as chemokine Ccl3 (k), gained rhythmicity in APP/PS1. Adjusted P values from RAIN are shown. Each datapoint represents one mouse.
We then performed ‘compareRhythms’ analysis and found that, unlike the bulk cortex dataset, astrocytes did not have reduced rhythmic gene expression in APP/PS1 mice (Fig. 3g). Instead, 999 genes that were specifically rhythmic in WT astrocytes lost rhythms in APP/PS1 mice, while a similar number of genes (that is, 980) gained rhythmicity in APP/PS1 mice. Only 329 transcripts were rhythmic in both WT and APP astrocytes, and this group once again included the core circadian clock genes, showing that the core clock is robust in astrocytes in the presence of amyloid pathology (Fig. 3h and Extended Data Fig. 4c). We identified genes such as Srebf1, a lipid synthesis regulator, which was rhythmic in WT astrocytes and lost rhythms in APP/PS1 astrocytes (Fig. 3i). To our surprise, a number of AD-associated transcripts, including several GWAS-identified AD risk factors, gained rhythms in astrocytes in APP mice, including Clu, Picalm and Chi3l1 (Fig. 3j). Other genes were not expressed in WT astrocytes, but were upregulated, and gained rhythmic expression in APP/PS1 astrocytes, such as the Ccl3, which is dysregulated in AD (Fig. 3k)29. These data show that the core clock of astrocytes remains robust in the context of amyloid pathology; however, rhythms in many clock-controlled transcripts are altered, with several prominent AD-related transcripts exhibiting rhythmicity in the presence of amyloid.
Elucidation of the microglial circadian translatome
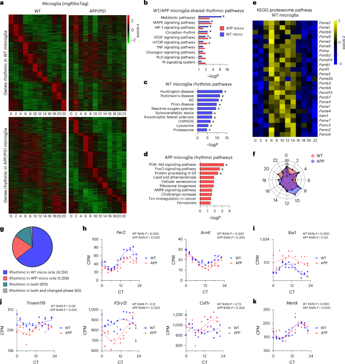
We then examined circadian rhythms in microglia-enriched ribosome-associated RNAs, using mgRiboTag and mgRiboTag-APP mice and similar methods as above. As in the other datasets, many microglia genes appeared to lose or gain rhythms in the setting of amyloid plaque pathology (Fig. 4a). KEGG pathway analysis of rhythmic transcripts showed a number of critical signaling pathways that were enriched for rhythmic transcripts in microglia in both WT and APP/PS1 mice, including mTOR and VEGF signaling (Fig. 4b). Metabolic pathways were the most prominent pathways identified in all microglia. Transcripts that were rhythmic specifically in microglia of WT mice were enriched in neurodegenerative disease pathways, including Parkinson’s disease, AD and amyotrophic lateral sclerosis (Fig. 4c). Lysosome and proteasome pathways were also enriched for rhythmic transcripts in WT microglia, but not in APP microglia. PI3K–Akt signaling and ferroptosis were rhythmic specifically in the setting of amyloid (Fig. 4d). Heatmaps of KEGG proteasome (Fig. 4e and Extended Data Fig. 5a) and AD (Extended Data Fig. 5b) pathways showed temporally coordinated gene expression in WT microglia that was disrupted in APP mice. Microglial transcripts, unlike astrocytes, had a broad distribution of acrophases with many pathways showing biphasic expression that did not change substantially in APP mice (Fig. 4f and Extended Data Fig. 5c).
a, Heatmaps showing transcripts that were rhythmic in WT microglia (top) and rhythmic in microglia from APP/PS1 mice (bottom). In both rows of heatmaps, the genes plotted are in the same order to compare differences in rhythmic expression between mice. b–d, KEGG pathway analysis of microglial transcripts identified as rhythmic (by RAIN analysis) in (b) both WT and APP/PS1 mice, (c) WT mice or (d) APP/PS1 mice. P values for pathway enrichment are from DAVID (Fisher’s exact test). FDR-adjusted *P < 0.1. e, Heatmap showing temporally coordinated expression of KEGG proteasome pathway genes in microglia from WT mice. f, Radar plot showing acrophase distributions of rhythmic microglial transcripts from WT (pink) or APP/PS1 (blue) mice. g, Pie chart depicting the number of transcripts that gained or lost rhythms in different datasets, based on ‘compareRhythms’ analysis of rhythmic transcripts in microglia. A total of 6,399 were identified as rhythmic by RAIN analysis across all datasets. h–k, Graphs showing circadian expression patterns of transcripts from microglia from WT (blue) or APP/PS1 (red) mice. h, Core clock genes Per2 and Arntl (Bmal1) remained rhythmic. i, Iba1-encoding gene Aif1 lost rhythmicity in APP/PS1. j, Microglial homeostasis markers Tmem119, P2ry12 and Csfr1 gained rhythmicity in APP/PS1. k, Phagocytosis receptor Mertk remained rhythmic. Adjusted P values from RAIN are shown. Each datapoint represents one mouse.
Our ‘compareRhythms’ analysis of microglia translatomes showed a large number of rhythmic transcripts expressed in WT microglia (5,132 genes) that decreased markedly to 2,267 in APP mice, only 1,008 of which overlapped (Fig. 4g). Thus, amyloid pathology diminishes rhythmic gene expression in microglia much more so than in astrocytes. A smaller set of transcripts (1,259 genes) gained rhythmic expression in microglia of APP mice (Fig. 4g). Similar to astrocytes, we found that circadian clock genes remained rhythmic in both WT and APP microglia, suggesting that differences in rhythmic gene expression were not due to a dysfunctional core clock, although the amplitude of some core clock genes were mildly blunted in APP/PS1 microglia (Fig. 4h). Canonical microglia marker Aif1, which encodes Iba1, was rhythmic in WT microglia but not in APP microglia (Fig. 4i). Conversely, homeostatic microglial markers Tmem119, P2ry12 and Csf1r were nonrhythmic in WT microglia but gained rhythmic expression in APP/PS1 mice (Fig. 4j). Many disease-associated microglia (DAM) and DAM-like genes oscillated in WT microglia but had blunted rhythms in microglia from APP/PS1 mice, including Tyrobp, Ctsb, Ctsd and Lyz2 (Extended Data Fig. 5d)30,31. The TAM phagocytic receptor Mertk, which is critical for microglia engagement of amyloid plaques32, was highly rhythmic in both WT and APP microglia (Fig. 4k). Thus, homeostatic microglial markers seemed to gain rhythms in the setting of amyloid pathology, while DAM markers lost them.
We noted that many disease-related KEGG pathways (including AD) were enriched for rhythmic transcripts in microglia from WT, but not APP, mice (Fig. 4c,d). To understand if circadian rhythms in gene expression broadly influence AD-related risk gene expression, we examined the expression of transcripts identified as AD risk factors by GWAS (85 total)33. Nearly half of all AD GWAS genes were rhythmic in WT microglia, with many losing their rhythms in APP mice (Extended Data Fig. 6). We also found a substantial number of AD GWAS genes that were rhythmic in WT bulk cortex. Notably, more than 80% of these AD GWAS genes were rhythmic in at least one of our datasets.
To confirm the robustness of our dataset, we downsampled the dataset from 2-h sampling frequency to 4-h frequency by combining adjacent time points (each with four mice/genotypes/time points). This had minimal impact on the rhythmicity of transcripts, and we identified 82.5% of the same transcripts as rhythmic in the 4-h dataset, as well as the same KEGG pathways (Extended Data Fig. 7a–c). Second, because our dataset was collected as two separate experiments, each with one cycle of data, we placed them back-to-back to create a 48-h dataset (with n = 1 mouse per genotype per time point). This produced identical results as our original analysis (Extended Data Fig. 7d).
Microglia show rhythms in reactive oxygen species in vitro
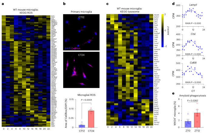
We observed that the KEGG reactive oxygen species (ROS) pathway was enriched for rhythmic genes in WT mouse microglia mgRiboTag data (Fig. 5a). To determine the functional significance of this finding, we examined the effect of time of day on ROS levels in primary mouse microglial cultures. Microglia were synchronized with a 2-h exposure to forskolin (1 µm) and ROS levels were quantified with CellRox imaging 12 (CT12) or 24 (CT24) h after synchronization. Microglia ROS levels were consistently higher at CT24 (Fig. 5b), suggesting that circadian rhythms in microglial ROS can be observed in synchronized cells.
a, Heatmap of oscillatory genes in KEGG ROS pathway in WT microglia (mgRiboTag-seq). b, Primary microglial cultures synchronized with forskolin show time-of-day differences in the amount of ROS accumulation, as measured by CellRox fluorescence (normalized to DAPI). CT indicates hours after synchronization. Each circle represents average value from a separate experiment. P < 0.0001 by two-tailed t test. c, Heatmap of oscillatory genes in KEGG lysosome pathway in WT microglia (mgRiboTag-seq). d, Circadian rhythms in expression of three example lysosomal genes, Lamp1, Ctsl and Cd68, in microglia in WT mice in vivo (mgRiboTag-seq). RAIN adjusted P values are noted. e, Diurnal variation in microglial amyloid plaque phagocytosis in vivo. APP/PS1 mice were injected with MX04 at ZT0 or ZT12 to label amyloid plaque material, and MX04+ microglia (as a percentage of total microglia) were quantified by flow cytometry 3 h later. P = 0.0262 by one-tailed t test. In b and e, data are presented as mean ± s.e.m.
Time-of-day variation in microglial amyloid phagocytosis in vivo
In AD, microglia cluster around plaques and actively phagocytose aggregated amyloid. Our data show that several pathways and genes related to protein degradation were rhythmic in microglia, including Proteasome (Fig. 4c) and Lysosome (Fig. 5c) pathways, DAM markers (Extended Data Fig. 5d), amyloid phagocytosis receptor Mertk (Fig. 4k) and lysosomal genes including Lamp1, Ctsl and Cd68 (Fig. 5d), in our mgRiboTag data, all with higher expression in the evening. Thus, we hypothesized that microglial Aβ phagocytosis would be increased in the evening compared to the morning in mice in vivo. To test this, we examined microglial phagocytosis of endogenous aggregated amyloid twice a day. We used an established protocol to label aggregated amyloid with methoxy-X04 dye in APP/PS1 mice, then isolated and quantified the percentage of amyloid-positive microglia34,35. We performed intraperitoneal injections of methoxy-X04 at ZT0 (6 a.m.) or ZT12 (6 p.m.), under 12-h light/12-h dark conditions (Extended Data Fig. 8). We performed these studies in 5-month-old APPswe/PS1dE9 mice, which have sparse amyloid pathology at this age36, to avoid disruption of microglial rhythms by severe amyloid pathology. Three hours after injection, microglia were isolated and quantified by flow cytometry, revealing a higher percentage of methoxy-X04+ microglia at ZT12 than at ZT0 (Fig. 5e and Extended Data Fig. 8). Thus, microglia show stronger amyloid plaque phagocytosis in vivo in the evening than in the morning, providing some functional validation of our gene expression data.
Disruption of OXPHOS rhythms in APP mice and human AD
In our mgRiboTag dataset, the oxidative phosphorylation (OXPHOS) pathway was enriched for cycling genes in WT mice (BH.q = 5.6 × 10−6) but not in APP mice (BH.q > 0.1; Extended Data Fig. 9a). To determine if this same gene expression profile is also observed in human tissue, we examined single-nucleus RNA-seq data from the ROSMAP cohort, circadian analysis of which is published elsewhere37. The relative circadian phase of each participant was determined using CYCLOPS, a validated algorithm that can order transcriptomic data along circadian time38,39. Rhythmic transcripts were identified in different cell populations based on the phases assigned to each participant. In the microglia of control participants, the KEGG OXPHOS pathway was strongly enriched for rhythmic transcripts (P < 0.05 = 2.3 × 10−5). This enrichment was lost in the microglia of human AD patients (P = 0.345), similar to what we observed in mice (Extended Data Fig. 9b). This finding illustrates that rhythms in OXPHOS genes in microglia are conserved between mice and humans, and that AD pathology disrupts this rhythm in both species.
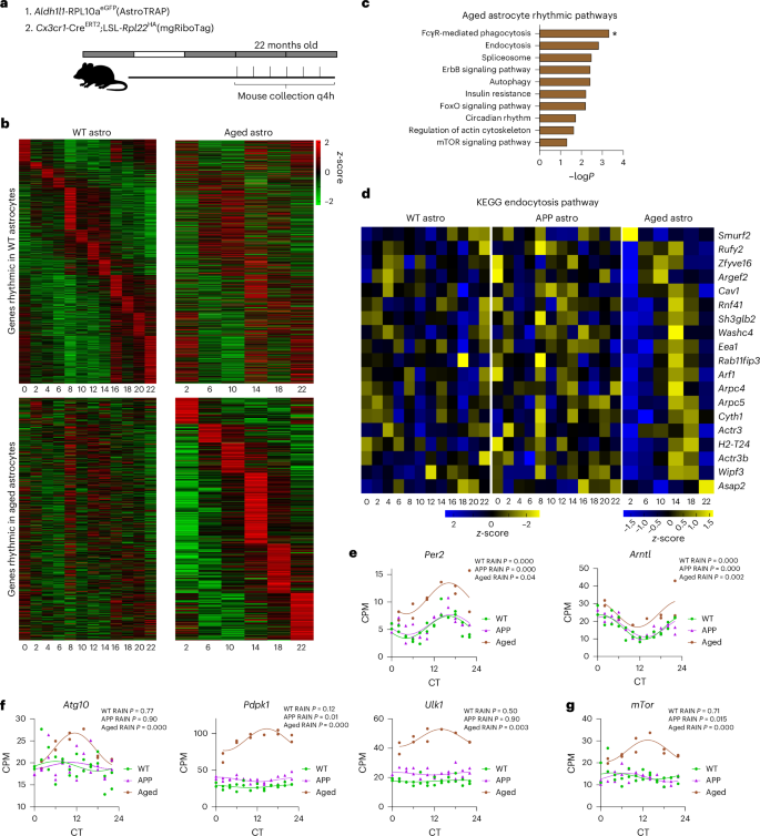
Aging uniquely reprograms the astrocyte circadian translatome
We then examined the context specificity of circadian reprogramming in glia by examining rhythms in aged mice, which have increased neuroinflammation, but no amyloid plaques29,40,41. We aged WT AstroTRAP and mgRiboTag mice to 22 months (Fig. 6a). Because of the attrition of mice during the aging process, our sampling was limited to every 4 h. Thus, we could not perform direct statistical comparisons of gain/loss of rhythmic transcripts compared to young mice using ‘compareRhythms’, and defined rhythmic genes using less stringent criteria (RAIN adjusted P < 0.05). Qualitatively, we observed that many transcripts that were rhythmic in young astrocytes (Fig. 3) were not in aged astrocytes, or were clearly rhythmic in aged astrocytes but not in young ones (Fig. 6b). Interestingly, rhythmic transcripts in aged astrocytes had little overlap with rhythmic transcripts in APP astrocytes (Fig. 6b), suggesting that astrocyte circadian reprogramming is context dependent. KEGG pathway analysis of rhythmic genes in aged astrocytes revealed numerous pathways that were not rhythmic in WT and APP astrocytes, including phagocytosis, endocytosis and autophagy (Fig. 6c). Overlapping rhythmic pathways between young and aged astrocytes included insulin signaling and circadian rhythms. FoxO signaling was rhythmic in both APP astrocytes and aged astrocytes, suggesting that this is a conserved response to stress. The endocytosis pathway was arrhythmic in astrocytes of younger WT and APP/PS1 mice but showed a temporally coordinated rhythm in aged astrocytes (Fig. 6d). Examining individual transcripts across all three conditions (young WT, young APP and aged WT), we found that components of the core circadian clock maintained robust rhythmicity in aged astrocytes (Fig. 6e). In agreement with our pathway analysis, several genes involved in autophagy (Atg10, Pdpk1 and Ulk1; Fig. 6f) were both increased in expression and were rhythmic only in astrocytes from aged mice. The Mtor transcript also followed this pattern (Fig. 6g). These data indicate that aged astrocytes maintain a functional core clock, but reprogram their circadian translatomes in a manner that is distinct from APP/PS1 mice.
a, Schematic of mouse lines and lighting schedule for aging experiment. b, Heatmaps showing transcripts that were rhythmic in astrocytes from young WT mice (top) and rhythmic in aged mice (bottom). In both rows of heatmaps, the genes plotted are in the same order to compare differences in rhythmic expression between mice. c, KEGG pathway analysis of astrocyte transcripts identified as rhythmic (by RAIN analysis) in aged mice. P values for pathway enrichment are from DAVID (Fisher’s exact test). FDR-adjusted *P < 0.1. d, Heatmaps showing temporally coordinated expression of KEGG endocytosis pathway genes only in astrocytes from aged mice. e–g, Graphs showing circadian expression patterns of astrocyte transcripts from young WT (green), APP/PS1 (purple) or aged (brown) mice. e, Core clock genes Per2 and Arntl (Bmal1) remain rhythmic but are induced in aged astrocytes. f,g, Autophagy genes Atg10, Pdpk1 and Ulk1 (f), as well as Mtor (g), are induced and gain rhythmicity in aged astrocytes. Adjusted P values from RAIN are shown. Each datapoint represents one mouse.
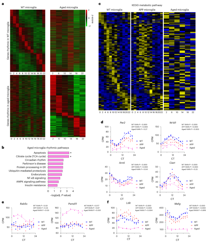
Blunting of circadian gene expression with aging in microglia
We performed similar circadian analysis on microglia-enriched transcripts from 22-month aged mice and found that aged microglia also dramatically reprogram circadian gene transcription (Fig. 7a). Similar to astrocytes, we found that rhythmic pathways in aged microglia were mostly different than those previously seen in WT or APP/PS1 microglia, suggesting microglial circadian reprogramming is also context dependent (Fig. 7b). Pathway analysis of rhythmic transcripts in aged microglia identified several metabolic pathways, endocytic/proteolytic functions and Parkinson’s disease (Fig. 7b). Interestingly, the metabolism pathway, one of the most prominent rhythm-enriched pathways in WT and APP/PS1 microglia, was not identified as rhythmic in aged microglia, suggesting a loss of overall circadian metabolic control specifically in aged microglia with reprogramming of specific pathways (TCA, AMPK), perhaps as compensation. Heatmap analysis of metabolic pathway transcripts supports this concept (Fig. 7c). While the circadian rhythms pathway was identified as rhythmic in aged microglia (Fig. 7b), several core circadian clock genes had markedly dampened expression level and amplitude in aged microglia, including Arntl, Nr1d1, Per2 and Ciart (Fig. 7d). The endocytosis gene Rab5c and proteasome subunit Psmd11 were increased in expression and rhythmic only aged microglia, again suggesting circadian regulation of proteostatic responses in aging (Fig. 7e). Some transcripts maintained rhythmicity in WT and APP microglia, but had dampened expression only in aged microglia, including Ldlr and Mafg (Fig. 7f). These data suggest that microglia lose rhythmic expression of many of their genes during normal aging, including dampening of core circadian clock genes and metabolic pathways.
a, Heatmaps showing transcripts that were rhythmic in microglia from young WT mice (top) and rhythmic in aged mice (bottom). In both rows of heatmaps, the genes plotted are in the same order to compare differences in rhythmic expression between mice. b, KEGG pathway analysis of microglial transcripts identified as rhythmic (by RAIN analysis) in aged mice. P values for pathway enrichment are from DAVID (Fisher’s exact test). FDR-adjusted *P < 0.1. c, Heatmaps showing temporally coordinated expression of KEGG metabolic pathway genes in microglia from young WT, APP/PS1 and aged mice. d–f, Graphs showing circadian expression patterns of transcripts from microglia from WT (blue) or APP/PS1 (red) mice. d, Core clock genes Per2, Arntl (Bmal1), Nr1d1 and Ciart remained rhythmic but were blunted and suppressed in aged microglia. e, Endosomal trafficking gene Rab5c and proteasome subunit Psmd11 are induced and gain rhythmicity in aged microglia. f, The lipoprotein receptor Ldlr and transcription factor Mafg lose rhythmicity in aged microglia. Adjusted P values from RAIN are shown. Each datapoint represents one mouse.
Disease signatures in glia depend on the time of day
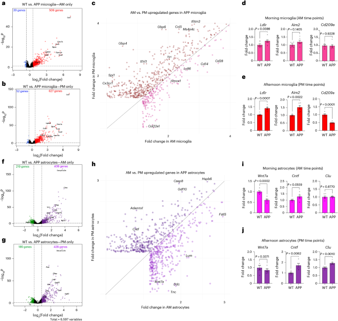
Numerous groups have generated transcriptomic signatures of microglia and astrocytes in AD models30,42,43; however, it remains unclear whether such signatures are stable when mice are collected at different times of day. To examine this, we binned time points together to represent general times of day (6–10 a.m. as AM versus 4–8 p.m. as PM) and compared differentially expressed genes (DEGs) between WT and APP/PS1 microglia and astrocyte samples, respectively. We included only cell-specific transcripts (significantly upregulated in TRAP/RiboTag versus Pre-IP). In microglia, we identified 506 upregulated genes in the AM in APP/PS1 mice (adjusted P < 0.05 and fold change > 1.5; Fig. 8a and Extended Data Fig. 10), while identical analysis of mice killed in the PM revealed a ~20% increase in the number of upregulated genes (627 genes total; Fig. 8b). The time-of-day effect was especially prominent among genes with lower fold changes (Fig. 8c). Several important microglial genes were only differentially expressed in the PM, including the low-density lipoprotein receptor Ldlr, interferon-inducible protein Aim2 and phagocytic regulator Cd209a (Fig. 8d,e). Other genes, including inflammatory mediators Ccl9 and Ly96, and AD GWAS genes Spi1 and Ighm, were also only differentially expressed at one time of day in microglia (Extended Data Fig. 10a–c). When analyzing the statistically significant upregulated genes in the AM compared to the PM time bin, we found that more than 25% of the identified genes were specific to a particular time of day (Extended Data Fig. 10d).
a,b, Volcano plots showing differential gene expression in microglia between WT and APP/PS1 mice collected during the morning (AM) hours (a) or evening (PM) hours (b). A total of 506 DEGs were identified in AM, and 627 in PM. c, Comparison of fold change of induction of DEGs in microglia in WT versus APP/PS1 mice collected in AM or PM. Brown circles indicate more expression in PM; pink circles indicate more expression in AM. d,e, Genes plotted from microglia in the AM time bin (d) or PM time bin (e), including fractalkine receptor and microglia marker Cx3cr1, interferon-inducible protein Aim2, and Cd209a, known to regulate phagocytic activity. f,g, Volcano plots showing differential gene expression in astrocytes between WT and APP/PS1 mice collected during the morning (AM) hours (f) or evening (PM) hours (g). A total of 438 DEGs were identified in both AM and PM, although the specific genes differed between the two time frames. h, Comparison of fold change of induction of DEGs in astrocytes in WT versus APP/PS1 mice collected in AM or PM. Dark purple circles indicate more expression in PM; light purple circles indicate more expression in AM. i,j, Genes plotted from astrocytes in the AM time bin (i) or PM time bin (j), including WNT pathway gene Wnt7a, ciliary neurotrophic factor Cntf and AD GWAS gene, Clu (Clusterin). In c and h, only genes with fold change <3 were examined—all genes with large fold changes (>3-fold) were identified as DEGs in both AM and PM datasets. Graphs in d, e, i and j show mean ± s.e.m. P values shown are from unpaired two-tailed t tests.
In astrocytes, we again observed substantially more DEGs in the PM collection group (438 genes) than AM (406 genes; Fig. 8f,g). In many cases, fold changes of DEGs were different in the AM and PM (Fig. 8h). Examining individual transcripts, WNT pathway gene Wnt7a, Cntf, Pparα, Ldha and AD GWAS genes Clu and Adamts1 (Fig. 8i,j and Extended Data Fig. 10e–g) were only substantial at one time of day. Similar to microglia, more than 25% of DEGs were only substantial at one time of day (Extended Data Fig. 10h). Thus, time of day of mouse collection influences the differential gene expression that is observed in astrocytes and microglia.
Glial circadian translatome public web interface
Finally, we generated a website that provides a publicly available interface to search and visualize our dataset, which is available at https://musieklab.shinyapps.io/Glial_Circadian_Transcriptome.
Discussion
Here we have described the circadian translatomes of astrocytes and microglia in healthy mouse brain, and in response to amyloid plaque pathology or aging. Our data reveal that astrocytes and microglia have robust and unique circadian translatomes, that circadian gene expression patterns reprogram dramatically in the setting of amyloid pathology or aging, and that changes are cell-type specific and context dependent. The core circadian clock was generally robust in the setting of amyloid plaque pathology in bulk cortex, astrocytes and microglia, although downstream rhythms in AD-relevant gene expression underwent dramatic circadian reprogramming. However, aging caused blunting of core clock gene rhythms in microglia, but not in astrocytes. Circadian rhythms in microglial ROS levels in vitro and microglia amyloid plaque phagocytosis in vivo paralleled gene expression rhythms in these pathways. Finally, the landscape of DEGs in APP/PS1 mice varies considerably with time of killing, with more DEGs identified in the evening. Our dataset provides a valuable resource for studying circadian gene expression in glial cells in health and disease, and illustrates the broad and complex effects of the circadian system on critical pathways related to glial function within the context of AD pathology.
Our findings here build on previous work showing that genetic disruption of the glial circadian clock markedly impacts brain homeostasis and AD-related pathology17,18,19,20,44. Notably, we have previously shown that astrocytic Bmal1 deletion induces endolysosomal and autophagic function18,20. Here we find circadian regulation of genes and pathways related to proteostasis, supporting a role for the clock in glial proteostatic function. Accordingly, we observed that microglia consume more amyloid plaque material in the evening, a finding that parallels the expression of lysosomal transcripts. Presumably, disruption of circadian regulation of proteostasis could be a mechanism by which amyloid pathology promotes subsequent tau and α-synuclein aggregation in AD. It will be critical to understand how circadian reprogramming of proteostatic gene expression occurs in glial, whether it has a key functional role on brain protein aggregation during aging, and whether it can be harnessed therapeutically to prevent neurodegenerative pathologies.
Our data demonstrate unique circadian reprogramming patterns in glial cells in response to amyloid or aging. Circadian reprogramming has been observed in other tissues and settings, including in the liver in response to a high-fat diet, and in muscle stem cells, the Drosophila brain, and the human brain in response to aging3,4,5,6. This could be an epigenetic phenomenon, or could be due to BMAL1 interacting with other disease-related transcription factors (as shown for HIF1α45 and NF-κB46), as such interaction could alter circadian gene expression in the setting of cellular stress without disrupting the core clock. Finally, our dataset can serve as a valuable resource to inform future research on strategies to leverage circadian gene expression or circadian reprogramming in the prevention of neurodegenerative diseases.
One key implication of our data is that the identification of DEGs in AD models may vary substantially depending on the time of day at which the tissue is collected. Thus, when evaluating AD transcriptomic dataset, time of day of tissue collected should be considered when assessing the differential expression of a given gene, or when combining datasets collected at different circadian phases. Combining data from different circadian phases may create substantial noise and obscure changes in gene expression.
Our study has several important limitations. Calling genes as rhythmic can be influenced by noise in the data and the specific algorithm used. Our aging dataset is limited to a 4-h resolution, which may limit our ability to fully identify rhythmic transcripts. However, despite this limitation, we were able to identify more than 1,000 rhythmic genes. Because our data represent ribosome-associated transcripts, our findings may not directly correlate with pure transcriptome, although our data may more closely approximate the proteome, which tends to show weak correlation with circadian transcriptomes in other tissues47,48. Finally, because ours is a bulk RNA-seq dataset, changes in the relative abundance of different cell subclusters in the setting of pathology over the circadian cycle could possibly mimic or obscure circadian variation.
In summary, we present a resource for exploring the circadian translatomes of astrocyte, microglia and bulk cortex in vivo under basal conditions and in the setting of amyloid plaques and aging. Our findings illustrate that circadian rhythms in gene expression are highly dependent on cell type and are reprogrammed in a context-dependent manner, in some cases despite robust core clock oscillation. We find that many transcripts related to metabolism, proteostasis and AD show rhythmic expression that can be altered by pathology, emphasizing the importance of circadian regulation of gene expression and cellular function in aging and neurodegenerative conditions.
Methods
Sample collection
Mice
All animal experiments were approved by the Washington University IACUC and were conducted in accordance with AALAC guidelines and under the supervision of the Washington University Department of Comparative Medicine. Cx3cr1-CreERT2 (JAX stock 021160) and RiboTag LSL-Rpl22HA (JAX stock 029977) were obtained from Jackson Labs, Bar Harbor, ME, USA. Aldh1l1-RPL10aeGFP were originally obtained from the lab of N. Heintz (The Rockefeller University). APP/PS1-21 mice were originally obtained from M. Jucker (University of Tuebingen). For astrocyte-specific RNA, Aldh1l1:EGFP/RPL10A mice were used. For microglia-specific RNA, Cx3cr1-CreERT2; LSL-Rpl22HA mice were used. Mice were housed under 12-h light/12-h dark conditions until 24 h before killing, when they were placed in constant dark. Mouse facilities are maintained at a controlled temperature (21–23 °C) and humidity (40–50%). Two mice were used for every time point, one male and one female, to avoid any sex bias in gene expression or sex-specific circadian rhythms. Some samples were excluded from analysis due to poor RNA quality; these time points were then analyzed as single samples—bulk WT 6 p.m., WT microglia 6 p.m., WT microglia 10 p.m., aged astrocytes 8 p.m. and aged microglia 8 p.m. For all samples except the aged samples, mice were 6–6.5 months old. For all aged samples, mice were 21–23 months old. Sample sizes and experimental design were based on published gold-standard recommendations for time-series transcriptomic experiments26, and were confirmed using in silico modeling as shown in Extended Data Fig. 2. Mice within each genotype and sex were randomized to their time of day of collection, and investigators were blinded to genotype during sample preparation.
Circadian processing of samples
Before killing, mice were placed in a dark room for 24 h before the start of collection and remained in constant dark until collected, to remove any masking effects of light on transcription. One WT mouse and one APP mouse were killed every 2 h over a single 24-h period from either the Aldh1l1:EGFP/RPL10A or Cx3cr1-CreERT2-IRES-eYFP+/−; Rpl22HA/+ genotypes. This was performed a second time to add replicates to each time point. At each time point, mice were injected with fatal plus in the dark. Once the mice were unresponsive, they were perfused with 30 ml of PBS supplemented with 100 μg ml−1 cycloheximide to stop ribosomes in place. The brains were then removed, cortices were isolated and frozen at −80 °C until processing.
Ribosome immunoprecipitation and RNA isolation
For processing of ribotag samples, microglia-specific RNA was isolated by first sonicating tissue in 3 ml of homogenization buffer. Samples were centrifuged at 20,000g at 4 °C for 10 min. Supernatant was collected and 10 μl of 1 mg ml−1 anti-HA antibody was added (BioLegend, clone 16B12). Samples were placed at 4 °C on a rotator for 4 h. Washed protein G beads were then added to each tube and incubated overnight. Samples were washed thrice with a high-salt buffer at 4 °C using a magnet to collect beads after each wash. Lysis buffer was then added to each sample before isolating RNA using the RNeasy Micro Kit.
For processing TRAP samples, streptavidin Dynabeads were washed and mixed with biotinylated protein L. After 35 min, beads were washed and 50 µg of anti-eGFP antibodies (19C8 + 19F7 antibodies) were added for 1 h. These bead antibodies were washed thrice before they were used. Frozen brain samples were homogenized in a Dounce homogenizer using homogenization buffer. The lysed samples were centrifuged at 20,000g for 10 min and supernatants were transferred to new chilled tubes, with bead/antibody complexes. From this tube, one-tenth of the sample was taken and added to 700 μl of TRIzol for all bulk samples (pre-immunoprecipitation of astrocyte-specific RNA). The homogenate and beads were then incubated for 4 h at 4 °C. Beads were collected by magnet and washed with salt buffer. After washing for the fifth time, beads were resuspended in TRIzol and RNA was isolated using RNA Clean and Concentrator kit (Zymo Research).
RNA-seq
Every sample was prepared as follows: total RNA integrity was determined using either the Agilent Bioanalyzer or the 4200 TapeStation. Library preparation was performed with 10 ng of total RNA with a Bioanalyzer RIN score greater than 8.0. ds-cDNA was prepared using the SMARTer Ultra Low RNA kit for Illumina Sequencing (Takara Bio) per the manufacturer’s protocol. cDNA was fragmented using a Covaris E220 sonicator with peak incident power of 18, duty factor of 20% and 50 cycles per burst for 120 s. cDNA was blunt ended, had an A base added to the 3′ ends and then had Illumina sequencing adaptors ligated to the ends. Ligated fragments were then amplified for 12–15 cycles using primers incorporating unique dual index tags. Fragments were sequenced on an Illumina NovaSeq 6000 using paired-end reads extending 150 bases. RNA-seq reads were then aligned and quantified to the Ensembl release 101 primary assembly with an Illumina DRAGEN Bio-IT on-premises server running version 3.9.3-8 software. Samples from each dataset were plotted in PCA to ensure that cell isolation for each sample was similar. The fviz_pca_ind function from the factoextra package (version 1.0.6) was used to plot the PCA.
RAIN analysis
Filtering and batch correction were implemented independently for each dataset (for example, the WT microglia dataset was filtered and batch corrected together). The filterByExpr() function from the EdgeR package was used to filter low counts from each sample group. The ComBat_seq() function was used for batch correction (from the sva R package version 3.46.0). CPMs were calculated using the cpm() function from the EdgeR package. Batch corrected CPMs were fed into the R package rain (version 1.32) to determine circadian gene expression in each dataset. For the majority of samples, genes were considered rhythmic if the adjusted P value from RAIN was <0.01 and the FDR was <0.15. For all aged samples, genes were considered rhythmic if the adjusted P value was <0.05.
KEGG pathway analysis
Lists of rhythmic genes from each dataset were identified as described above, then entered into the Database for Annotation, Visualization and Integrated Discovery (DAVID; https://david.ncifcrf.gov/)49. KEGG pathway analysis was performed and files from this were downloaded. P value for each pathway is from Fisher’s exact test. Selected, relevant pathways are shown in the figures. Full list of substantial KEGG pathways with FDR values is provided in the Supplemental Table 1.
Differential expression analysis
To identify astrocyte- and microglia-specific genes in each dataset, differential expression analysis using DESeq2 (version 1.38.3) was performed, comparing each dataset against bulk sequenced datasets to determine cell-type-specific genes that were substantially enriched (log fold change > 0 and an adjusted P < 0.05). These cell-specific genes were then used and specific time points were isolated (AM and PM). Differential expression using DESeq2 was then analyzed for the AM and PM groups, comparing WT samples with those from APP.
Microglia cell culture and ROS analysis
Mixed glia cultures were made from p2 pups (as described previously18,44) and grown in a T75 flask in growth media containing advanced DMEM + 10% FBS + 1× penicillin–streptomycin + 1× glutamax (Glia Media). After 2 weeks, microglia were removed by shaking the flask for 3 h at 220g in a heated incubator. Microglial purity was assessed at >90% by staining with Iba1. A total of 50,000 microglia were plated in each well of a chamber slide. After 24 h, the media was removed and switched to serum-free microglia media consisting of neurobasal, 1× glutamax, B27, 5 µg ml−1 N-acetyl cysteine, 1× penicillin–streptomycin, 40 ng ml−1 thyroxine, 5 µg ml−1 insulin, 10 mM sodium pyruvate, 100 µg ml−1 transferrin, 100 µg ml−1 bovine serum albumin, 16 µg ml−1 putrescine, 60 ng ml−1 progesterone, 40 ng ml−1 sodium selenite and 10 ng ml−1 mouse monocyte colony-stimulating factor. Microglia were kept in microglia medium for 6 days with one media change at 3 days. Microglia were then exposed to 1 µM forskolin for 2 h in fresh media to synchronize cells, followed by media change to the same media. Twelve hours after synchronization (CT12), Hoechst and CellROX Deep Red were added to the cells at 1 µg ml−1 and 5 µM, respectively. After 30-min incubation, cells were washed twice with microglia media and live imaged. The same protocol was repeated at CT24 in cells that were plated simultaneously.
In vivo microglial plaque phagocytosis analysis
In vivo microglial phagocytosis analysis was carried out as previously described34,35, except that homogenization was performed in ice-cold PBS using a dounce, rather than enzymatic digestion. Briefly, 5-month-old APPswe/PS1δE9 mice were kept under standard 12-h light/12-h dark conditions. Mice were received a single i.p. injection of methoxy-X04 staining reagent (details) at either 6 a.m. (lights on, ZT0) or 6 p.m. (lights off, ZT12). Three hours later, mice were briefly perfused with ice-cold PBS + heparin, the brain was removed and the cerebral cortices were quickly isolated. All procedures were performed on ice. Brain tissue was minced on ice, then homogenized with a Dounce homogenizer in ice-cold PBS and myelin was removed through an isotonic Percoll gradient. Cell suspension then underwent FcγR block blocked in anti-macrophage CD16/CD32 antibody for 10 min (Invitrogen, 14-0-161-85), followed by the addition of CD45-PE and CD11-APC antibodies (both from BioLegend, 03106 and 101212) with continued incubation for 30 min at 4 °C. Flow cytometry was performed on a Beckman Coulter Cytoflex S analyzer.
Human circadian analysis
The methods for human circadian rhythms analysis in single-cell RNA-seq data are published in detail elsewhere37. Briefly, existing single-nucleus RNA-seq data from the dorsolateral prefrontal cortex of 250 aged control participants and 159 pathologically confirmed AD patients from the ROSMAP consortium were analyzed50. The circadian phase of each individual sample was inferred from pseudobulk sequencing data from excitatory neurons, using the CYCLOPS 2.0 algorithm. Pseudobulk RNA-seq data from the microglial cluster were then analyzed using cosinor regression to identify rhythmic transcripts. Both amplitude and MESOR were quantified for each transcript, and transcripts with a BH.q value of <0.1 and an amplitude ratio (amplitude/MESOR) \(\ge\) 0.2 were considered rhythmic. Transcripts with a differential rhythmicity BH.q value of <0.3 were considered differentially rhythmic. Pathway analysis was then performed on the lists of rhythmic transcripts using EnrichR API51 and fGSEA52.
Statistical analysis and plotting
GraphPad Prism (version 10.2.0) was used to create graphs and perform basic statistical analyses on the graphed data. When testing two variables, normality was tested using the Shapiro–Wilk test. For normal data, t test was performed. A two-tailed t test was used as the default, unless otherwise noted, due to an a priori hypothesis regarding the directionality of the data. For non-normal data, a nonparametric test was applied (Mann–Whitney U test). ggplot2 R package (version 3.5.0) was used to construct gene expression plots, while EnhancedVolcano R package (version 3.18) was used to make volcano plots and fmsb R package (version 0.7.6) was used to construct radar plots.
Reporting summary
Further information on research design is available in the Nature Portfolio Reporting Summary linked to this article.
Data availability
All RNA-seq data, including single-nucleus data, are publicly available for download on the NIH GEO website (https://www.ncbi.nlm.nih.gov/geo/) under series GSE261698. All bulk RNA-seq data can also be accessed and downloaded at https://musieklab.shinyapps.io/Glial_Circadian_Transcriptome/. Source data are provided with this paper.
References
Zhang, R., Lahens, N. F., Ballance, H. I., Hughes, M. E. & Hogenesch, J. B. A circadian gene expression atlas in mammals: implications for biology and medicine. Proc. Natl Acad. Sci. USA 111, 16219–16224 (2014).
Panda, S. et al. Coordinated transcription of key pathways in the mouse by the circadian clock. Cell 109, 307–320 (2002).
Sato, S. et al. Circadian reprogramming in the liver identifies metabolic pathways of aging. Cell 170, 664–677 (2017).
Debski, K. J. et al. The circadian dynamics of the hippocampal transcriptome and proteome is altered in experimental temporal lobe epilepsy. Sci. Adv. 6, eaat5979 (2020).
Kuintzle, R. C. et al. Circadian deep sequencing reveals stress-response genes that adopt robust rhythmic expression during aging. Nat. Commun. 8, 14529 (2017).
Chen, C. Y. et al. Effects of aging on circadian patterns of gene expression in the human prefrontal cortex. Proc. Natl Acad. Sci. USA 113, 206–211 (2016).
You, S., Yu, A. M., Roberts, M. A., Joseph, I. J. & Jackson, F. R. Circadian regulation of the Drosophila astrocyte transcriptome. PLoS Genet. 17, e1009790 (2021).
Becker-Krail, D. D. et al. Astrocyte molecular clock function in the nucleus accumbens is important for reward-related behavior. Biol. Psychiatry 92, 68–80 (2022).
Farajnia, S. et al. Evidence for neuronal desynchrony in the aged suprachiasmatic nucleus clock. J. Neurosci. 32, 5891–5899 (2012).
Wang, J. L. et al. Suprachiasmatic neuron numbers and rest-activity circadian rhythms in older humans. Ann. Neurol. 78, 317–322 (2015).
Gehrman, P. et al. The relationship between dementia severity and rest/activity circadian rhythms. Neuropsychiatr. Dis. Treat. 1, 155–163 (2005).
Hatfield, C. F., Herbert, J., van Someren, E. J., Hodges, J. R. & Hastings, M. H. Disrupted daily activity/rest cycles in relation to daily cortisol rhythms of home-dwelling patients with early Alzheimer’s dementia. Brain 127, 1061–1074 (2004).
Prolo, L. M., Takahashi, J. S. & Herzog, E. D. Circadian rhythm generation and entrainment in astrocytes. J. Neurosci. 25, 404–408 (2005).
Barca-Mayo, O. et al. Astrocyte deletion of Bmal1 alters daily locomotor activity and cognitive functions via GABA signalling. Nat. Commun. 8, 14336 (2017).
Brancaccio, M. et al. Cell-autonomous clock of astrocytes drives circadian behavior in mammals. Science 363, 187–192 (2019).
Nakazato, R. et al. The intrinsic microglial clock system regulates interleukin-6 expression. Glia 65, 198–208 (2017).
Lananna, B. V. et al. Cell-autonomous regulation of astrocyte activation by the circadian clock protein BMAL1. Cell Rep. 25, 1–9 (2018).
McKee, C. A., Polino, A. J., King, M. W. & Musiek, E. S. Circadian clock protein BMAL1 broadly influences autophagy and endolysosomal function in astrocytes. Proc. Natl Acad. Sci. USA 120, e2220551120 (2023).
Lee, J. et al. Inhibition of REV-ERBs stimulates microglial amyloid-β clearance and reduces amyloid plaque deposition in the 5XFAD mouse model of Alzheimer’s disease. Aging Cell 19, e13078 (2020).
Sheehan, P. W. et al. An astrocyte BMAL1-BAG3 axis protects against α-synuclein and tau pathology. Neuron 111, 2383–2398 (2023).
Doyle, J. P. et al. Application of a translational profiling approach for the comparative analysis of CNS cell types. Cell 135, 749–762 (2008).
Sanz, E. et al. Cell-type-specific isolation of ribosome-associated mRNA from complex tissues. Proc. Natl Acad. Sci. USA 106, 13939–13944 (2009).
Goldmann, T. et al. A new type of microglia gene targeting shows TAK1 to be pivotal in CNS autoimmune inflammation. Nat. Neurosci. 16, 1618–1626 (2013).
Radde, R. et al. Aβ42-driven cerebral amyloidosis in transgenic mice reveals early and robust pathology. EMBO Rep. 7, 940–946 (2006).
Thaben, P. F. & Westermark, P. O. Detecting rhythms in time series with RAIN. J. Biol. Rhythms 29, 391–400 (2014).
Hughes, M. E. et al. Guidelines for genome-scale analysis of biological rhythms. J. Biol. Rhythms 32, 380–393 (2017).
Hughes, M. E., Hogenesch, J. B. & Kornacker, K. JTK_CYCLE: an efficient nonparametric algorithm for detecting rhythmic components in genome-scale data sets. J. Biol. Rhythms 25, 372–380 (2010).
Pelikan, A., Herzel, H., Kramer, A. & Ananthasubramaniam, B. Venn diagram analysis overestimates the extent of circadian rhythm reprogramming. FEBS J. 289, 6605–6621 (2022).
Kang, S. S. et al. Microglial translational profiling reveals a convergent APOE pathway from aging, amyloid, and tau. J. Exp. Med. 215, 2235–2245 (2018).
Keren-Shaul, H. et al. A unique microglia type associated with restricting development of Alzheimer’s disease. Cell 169, 1276–1290 (2017).
Chen, Y. & Colonna, M. Microglia in Alzheimer’s disease at single-cell level. Are there common patterns in humans and mice? J. Exp. Med. 218, e20202717 (2021).
Huang, Y. et al. Microglia use TAM receptors to detect and engulf amyloid β plaques. Nat. Immunol. 22, 586–594 (2021).
Bellenguez, C. et al. New insights into the genetic etiology of Alzheimer’s disease and related dementias. Nat. Genet. 54, 412–436 (2022).
Wang, S. et al. TREM2 drives microglia response to amyloid-β via SYK-dependent and -independent pathways. Cell 185, 4153–4169 (2022).
Lau, S. F., Wu, W., Seo, H., Fu, A. K. Y. & Ip, N. Y. Quantitative in vivo assessment of amyloid-β phagocytic capacity in an Alzheimer’s disease mouse model. STAR Protoc. 2, 100265 (2021).
Minkeviciene, R. et al. Age-related decrease in stimulated glutamate release and vesicular glutamate transporters in APP/PS1 transgenic and wild-type mice. J. Neurochem. 105, 584–594 (2008).
Hollis, H. C. et al. Reconstructed cell-type-specific rhythms in human brain link Alzheimer’s pathology, circadian stress,and ribosomal disruption. Neuron 113, 2822–2838.e7 (2025).
Anafi, R. C., Francey, L. J., Hogenesch, J. B. & Kim, J. CYCLOPS reveals human transcriptional rhythms in health and disease. Proc. Natl Acad. Sci. USA 114, 5312–5317 (2017).
Li, S. Y. et al. Tumor circadian clock strength influences metastatic potential and predicts patient prognosis in luminal A breast cancer. Proc. Natl Acad. Sci. USA 121, e2311854121 (2024).
Clarke, L. E. et al. Normal aging induces A1-like astrocyte reactivity. Proc. Natl Acad. Sci. USA 115, E1896–E1905 (2018).
Godbout, J. P. et al. Exaggerated neuroinflammation and sickness behavior in aged mice following activation of the peripheral innate immune system. FASEB J. 19, 1329–1331 (2005).
Habib, N. et al. Disease-associated astrocytes in Alzheimer’s disease and aging. Nat. Neurosci. 23, 701–706 (2020).
Hasel, P., Rose, I. V. L., Sadick, J. S., Kim, R. D. & Liddelow, S. A. Neuroinflammatory astrocyte subtypes in the mouse brain. Nat. Neurosci. 24, 1475–1487 (2021).
Lee, J. et al. Microglial REV-ERBα regulates inflammation and lipid droplet formation to drive tauopathy in male mice. Nat. Commun. 14, 5197 (2023).
Peek, C. B. et al. Circadian clock interaction with HIF1α mediates oxygenic metabolism and anaerobic glycolysis in skeletal muscle. Cell Metab. 25, 86–92 (2017).
Shen, Y. et al. NF-κB modifies the mammalian circadian clock through interaction with the core clock protein BMAL1. PLoS Genet. 17, e1009933 (2021).
Hurley, J. M. et al. Circadian proteomic analysis uncovers mechanisms of post-transcriptional regulation in metabolic pathways. Cell Syst. 7, 613–626 (2018).
Lück, S., Thurley, K., Thaben, P. F. & Westermark, P. O. Rhythmic degradation explains and unifies circadian transcriptome and proteome data. Cell Rep. 9, 741–751 (2014).
Sherman, B. T. et al. DAVID: a web server for functional enrichment analysis and functional annotation of gene lists (2021 update). Nucleic Acids Res. 50, W216–W221 (2022).
Green, G. S. et al. Cellular communities reveal trajectories of brain ageing and Alzheimer’s disease. Nature 633, 634–645 (2024).
Evangelista, J. E. et al. Enrichr-KG: bridging enrichment analysis across multiple libraries. Nucleic Acids Res. 51, W168–W179 (2023).
Sergushichev, A. A. An algorithm for fast preranked gene set enrichment analysis using cumulative statistic calculation. Preprint at bioRxiv https://doi.org/10.1101/060012 (2016).
Acknowledgements
This work was supported by NIA (grants R01AG054517 to E.S.M. and J.D.F. and R01AG068577 to H.C.H. and R.C.A.), as well as NINDS (grant R01NS102272 to J.D.D.). P.W.S. was supported by NIA (grant T32AG058518). D.P.S. was supported by NIH (grant R00AG061231) and the Rockford Draper Early-Career Faculty Development Award. We thank the Genome Technology Access Center at the McDonnell Genome Institute at Washington University School of Medicine for performing the RNA-seq analysis. The Center is partially supported by NCI Cancer Center Support Grant P30 CA91842 to the Siteman Cancer Center from the National Center for Research Resources (NCRR), a component of the National Institutes of Health (NIH), and NIH Roadmap for Medical Research. This work was also supported by the Flow Cytometry Core at the Hope Center Alafi Neuroimaging Lab at Washington University School of Medicine.
Author information
Authors and Affiliations
Contributions
E.S.M., J.D.F., J.D.D. and P.W.S. conceptualized and designed the study. P.W.S., D.P.S., S.K., A.S., S.P. and J.H.L. performed the wet-lab experiments. R.C.A., H.C.H., S.B.F., P.W.S. and E.S.M. performed the data analysis. E.S.M., S.B.F., R.C.A. and P.W.S. wrote the paper. E.S.M., J.D.F., R.C.A. and J.D.D. provided the funding.
Corresponding author
Ethics declarations
Competing interests
The authors declare no competing interests.
Peer review
Peer review information
Nature Neuroscience thanks Tawaun Lucas and the other, anonymous, reviewer(s) for their contribution to the peer review of this work.
Additional information
Publisher’s note Springer Nature remains neutral with regard to jurisdictional claims in published maps and institutional affiliations.
Extended data
Extended Data Fig. 1 Reproducible isolation of astrocyte and microglia using Ribotag and TRAP strategies.
a, Graphs depicting the reproducibility of circadian expression of core clock genes Arntl (Bmal1), Per2, Dbp, and Ciart in bulk cortex (Pre-IP) between experimental replicates. Blue circles are data from mice collected in the first experiment, and red circles are from the second circadian collection. Each datapoint represents one mouse. b,c, PCA plots of all samples used to build circadian datasets showing high degrees of separation in WT (a) and APP (b) samples, indicating reproducible cell isolation.
Extended Data Fig. 2 Circadian experimental design validation.
In silico analysis from https://5c077.shinyapps.io/Circa_in_Silico/ generated using 1,000 simulated genes, only 200 of which were truly rhythmic. a,b, Three biological replicates sampled every 2 h (a) and 2 biological replicates sampled every 2 h (b). Sampling two replicates every 2 h (b) identifies 178/200 (89%) of truly rhythmic genes. c, Genes that are identified as rhythmic in the conditions in a and b are highly similar. d, Reducing time points to increase biological replicates (N = 3 replicates every 4 h) negatively impacts circadian detection. Now, only 78.5% of truly rhythmic genes are detected. e, Acrophase plot of the true acrophase of each gene vs. the predicted acrophase when sacrificing two mice every 2 h, showing high accuracy. f, Acrophase plot of the true acrophase vs. predicted acrophase using three biological replicates every 4 h, showing a wide range of predicted acrophases.
Extended Data Fig. 3 Additional analysis of circadian gene expression in bulk cortex tissue.
a, Heatmaps showing genes from the KEGG lysosome pathway from bulk cortex tissue from WT and APP/PS1 mice. b, Graphs showing the distribution of acrophase values of rhythmic transcripts in bulk cortex from WT and APP/PS1 cortex. Transcripts are grouped by KEGG pathway. c, Circadian expression of core clock gene Ciart in bulk cortex from WT (gray) and APP/PS1 (orange) mice. d, Circadian expression of synapse gene Homer1 in bulk cortex from WT (gray) and APP/PS1 (orange) mice. For c and d, RAIN P values are shown, and each datapoint represents one mouse. e, Example genes that are rhythmic in both WT and APP bulk cortical tissue and change phase.
Extended Data Fig. 4 Additional analysis of circadian gene expression in astrocytes.
a, Heatmap of oscillatory genes in the KEGG insulin pathway in WT astrocytes (AstroTRAP) alongside the same genes plotted in APP astrocytes. b, Graphs showing the distribution of acrophase values of rhythmic transcripts in astrocytes from WT and APP/PS1 cortex. Transcripts are grouped by KEGG pathway. c, Circadian expression of core clock genes Ciart and Nr1d1 in bulk cortex from WT (green) and APP/PS1 (purple) mice. RAIN adjusted P values are shown, and each datapoint represents one mouse.
Extended Data Fig. 5 Additional characterization of circadian rhythms in gene expression in microglia.
a, Heatmap showing temporally-coordinated gene expression in microglia from WT mice for the proteasome pathway alongside the same genes plotted in APP microglia. b, Heatmap showing temporally-coordinated gene expression in microglia from WT mice for the Alzheimer’s disease pathway alongside the same genes plotted in APP microglia. c, Graph showing the acrophase of rhythmic genes in microglia from WT and APP/PS1 mice. Genes are separated by the KEGG pathway. d, Graphs depicting circadian rhythms in expression of disease-associated microglial (DAM) activation genes. Adjusted P values from RAIN are shown.
Extended Data Fig. 6 Circadian rhythms in AD risk genes.
a, Table listing current AD risk genes as identified by GWAS. Each dataset is shown to the right. Colored panels marked with an X indicate that a given transcript is rhythmic in that dataset. b, Graph indicating the percent of rhythmic transcripts in each dataset that has also been identified to have SNPs in their loci in AD GWAS. Color of the circles indicates the P value from a Fisher’s test of the overrepresentation of AD GWAS genes present in each rhythmic dataset.
Extended Data Fig. 7 Data are robust when downsampled or concatenated.
a, Datasets were downsampled from 2 h frequency (n = 2 mice/genotype/time point) to 4 h frequency (n = 4 mice/genotype/time point) by pooling adjacent samples by two different methods, as shown. Graphs of representative genes from Figs. 3 and 4 are shown for each sampling method. b, RAIN analysis of the WT mgRiboTag dataset using original 2-h sampling or 4-h downsampling (method 2) shows a >80% overlap in identified rhythms genes. c, Similar rhythmic pathways after KEGG analysis. P values are generated by DAVID (Fisher’s exact test). d, Rather than pooling, data from the two separate experimental cycles were concatenated to form a 48 h, n = 1 mouse/genotype/time point dataset, showing reproducibility.
Extended Data Fig. 8 Diurnal variation in microglia phagocytosis of amyloid plaques.
a, Schematic of experimental design depicting intraperitoneal injection of Methoxy-X04 at ZT0 or ZT12, followed by perfusion and flow cytometry of microglia. Panel a incorporates images from Servier Medical Art (https://smart.servier.com/), which was licensed under CC BY 4.0 (https://creativecommons.org/licenses/by/4.0/). b, Gating strategy used to determine the percent of microglia that have phagocytosed amyloid plaques. c, Heatmap of oscillatory genes in the KEGG lysosome pathway in WT microglia (mgRiboTag-seq) plotted next to the same genes from APP microglia.
Extended Data Fig. 9 Microglial oxidative phosphorylation gene expression loses rhythmicity in APP/PS1 mice and human AD brain.
a, Genes from the mouse KEGG oxidative phosphorylation pathway are rhythmic in microglia in WT brain but lose rhythms in APP/PS1 brain. From mgRiboTag-seq dataset. b, KEGG oxidative phosphorylation is rhythmic in microglia from control human brain but not from AD brain. CYCLOPS was used to determine circadian phase of human ROSMAP brain samples, and the microglial cluster from snRNAseq data was then analyzed for rhythmic gene expression.
Extended Data Fig. 10 Time-of-day influences differential gene expression in APP/PS1 mice in both astrocytes and microglia.
a,b, Representative genes plotted from WT and APP microglia in the AM time bin (a) or PM time bin (b). c, Volcano plots of differentially expressed AD GWAS genes in binned AM or PM WT microglia compared to APP microglia/astrocytes. d, Venn diagram analysis of the genes with an adjusted P value < 0.05 and fold change >1.5 comparing WT and APP/PS1 mice separated by the AM and PM microglia time bins. e,f, Representative genes plotted from WT and APP astrocytes in the AM time bin (e) or PM time bin (f). g, Volcano plots of differentially expressed AD GWAS genes in binned AM or PM WT astrocytes compared to APP microglia/astrocytes. h, Venn diagram analysis of the genes with an adjusted P value < 0.05 and fold change >1.5 comparing WT and APP/PS1 mice separated by the AM and PM astrocyte time bins. Graphs in (a,b,e,f) show mean ± SEM. **P < 0.01, ***P < 0.001 by unpaired two-tailed t test.
Supplementary information
Supplementary Table 1
Lists of all KEGG pathways generated by DAVID analysis from lists of rhythmic transcripts.
Source data
Source Data Figs. 2, 3, 4, 6 and 7
CPM values from all RNAseq datasets are shown. Column A is gene names, column B is RAIN P value, column C is phase (calculated by RAIN) and column D is period (calculated by RAIN). Subsequent columns contain data from each sample. The sample name indicates the time of collection, sex, genoptype/aging status and the batch.
Source Data Fig. 5
Raw, unprocessed CellROX images from Fig. 5b for primary microglia at CT12 and CT24; raw data for Fig. 5b; CellROX intensity quantification from Fig. 5b; and the percentage of MX04⁺ microglia (by flow cytometry) from Fig. 5e.
Rights and permissions
Open Access This article is licensed under a Creative Commons Attribution-NonCommercial-NoDerivatives 4.0 International License, which permits any non-commercial use, sharing, distribution and reproduction in any medium or format, as long as you give appropriate credit to the original author(s) and the source, provide a link to the Creative Commons licence, and indicate if you modified the licensed material. You do not have permission under this licence to share adapted material derived from this article or parts of it. The images or other third party material in this article are included in the article’s Creative Commons licence, unless indicated otherwise in a credit line to the material. If material is not included in the article’s Creative Commons licence and your intended use is not permitted by statutory regulation or exceeds the permitted use, you will need to obtain permission directly from the copyright holder. To view a copy of this licence, visit http://creativecommons.org/licenses/by-nc-nd/4.0/.
About this article
Cite this article
Sheehan, P.W., Fass, S.B., Sapkota, D. et al. A glial circadian gene expression atlas reveals cell-type and disease-specific reprogramming in response to amyloid pathology or aging. Nat Neurosci 28, 2366–2379 (2025). https://doi.org/10.1038/s41593-025-02067-1
Received:
Accepted:
Published:
Version of record:
Issue date:
DOI: https://doi.org/10.1038/s41593-025-02067-1







