Abstract
Neurodevelopmental disorders (NDDs) arise from disruptions in brain development, yet the underlying pathways remain incompletely understood. Here we demonstrate that genome-wide CRISPR knockout screens in mouse embryonic stem cells differentiating into neural lineages identify hundreds of essential genes, only a minority of which are currently implicated in NDDs. Dominant NDD genes were enriched for transcriptional regulators, whereas recessive NDD genes were predominantly involved in metabolic processes. Mouse models for eight genes (Eml1, Dusp26, Dynlrb2, Mta3, Peds1, Sgms1, Slitrk4 and Vamp3) revealed marked neuroanatomical abnormalities, including microcephaly in half of the cases. Focusing on PEDS1, a key enzyme in plasmalogen biosynthesis, we identified a bi-allelic variant in individuals with microcephaly, global developmental delay and congenital cataracts. In mice, Peds1 deficiency led to accelerated cell-cycle exit and impaired neuronal differentiation and migration. These pathways required for neural differentiation provide a genetic framework for discovering additional NDD genes.
This is a preview of subscription content, access via your institution
Access options
Access Nature and 54 other Nature Portfolio journals
Get Nature+, our best-value online-access subscription
$32.99 / 30 days
cancel any time
Subscribe to this journal
Receive 12 print issues and online access
$259.00 per year
only $21.58 per issue
Buy this article
- Purchase on SpringerLink
- Instant access to the full article PDF.
USD 39.95
Prices may be subject to local taxes which are calculated during checkout







Similar content being viewed by others
Data availability
RNA-seq data have been deposited in the Gene Expression Omnibus with accession GSE295884. The expression data and CRISPR screens results are accessible through an interactive web tool at https://aa-shifman.shinyapps.io/Neuro_Diff_Screen/. Source data are provided with this paper.
References
Moreno-De-Luca, A. et al. Developmental brain dysfunction: revival and expansion of old concepts based on new genetic evidence. Lancet Neurol. 12, 406–414 (2013).
Tărlungeanu, D. C. & Novarino, G. Genomics in neurodevelopmental disorders: an avenue to personalized medicine. Exp. Mol. Med. 50, 1–7 (2018).
Shohat, S., Ben-David, E. & Shifman, S. Varying intolerance of gene pathways to mutational classes explain genetic convergence across neuropsychiatric disorders. Cell Rep. 18, 2217–2227 (2017).
Samocha, K. E. et al. A framework for the interpretation of de novo mutation in human disease. Nat. Genet. 46, 944–950 (2014).
Parenti, I., Rabaneda, L. G., Schoen, H. & Novarino, G. Neurodevelopmental disorders: from genetics to functional pathways. Trends Neurosci. 43, 608–621 (2020).
Packer, A. Neocortical neurogenesis and the etiology of autism spectrum disorder. Neurosci. Biobehav. Rev. 64, 185–195 (2016).
Kaushik, G. & Zarbalis, K. S. Prenatal neurogenesis in autism spectrum disorders. Front. Chem. 4, 12 (2016).
Casanova, E. L. & Casanova, M. F. Genetics studies indicate that neural induction and early neuronal maturation are disturbed in autism. Front. Cell. Neurosci. 8, 397 (2014).
Ernst, C. Proliferation and differentiation deficits are a major convergence point for neurodevelopmental disorders. Trends Neurosci. 39, 290–299 (2016).
Pang, K. et al. Coexpression enrichment analysis at the single-cell level reveals convergent defects in neural progenitor cells and their cell-type transitions in neurodevelopmental disorders. Genome Res. 30, 835–848 (2020).
Ritchie, F. D. & Lizarraga, S. B. The role of histone methyltransferases in neurocognitive disorders associated with brain size abnormalities. Front. Neurosci. 17, 989109 (2023).
Ruan, X. et al. Progenitor cell diversity in the developing mouse neocortex. Proc. Natl Acad. Sci. USA 118, e2018866118 (2021).
Collins, S. C. et al. Large-scale neuroanatomical study uncovers 198 gene associations in mouse brain morphogenesis. Nat. Commun. 10, 3465 (2019).
Collins, S. C. et al. A method for parasagittal sectioning for neuroanatomical quantification of brain structures in the adult mouse. Curr. Protoc. Mouse Biol. 8, e48 (2018).
Nguyen, S., Kannan, M., Gaborit, M., Collins, S. C. & Yalcin, B. Quantitative neuroanatomical phenotyping of the embryonic mouse brain. Curr. Protoc. 2, e509 (2022).
Mikhaleva, A., Kannan, M., Wagner, C. & Yalcin, B. Histomorphological phenotyping of the adult mouse brain. Curr. Protoc. Mouse Biol. 6, 307–332 (2016).
Collins, S. & Yalcin, B. Translational Research Methods in Neurodevelopmental Disorders, Vol. 185 (Springer, 2022).
Finlay, B. L. & Darlington, R. B. Linked regularities in the development and evolution of mammalian brains. Science 268, 1578–1584 (1995).
Collins, S. C. et al. The neuroanatomy of Eml1 knockout mice, a model of subcortical heterotopia. J. Anat. 235, 637–650 (2019).
Shohat, S. & Shifman, S. Genes essential for embryonic stem cells are associated with neurodevelopmental disorders. Genome Res. 29, 1910–1918 (2019).
Fu, J. M. et al. Rare coding variation provides insight into the genetic architecture and phenotypic context of autism. Nat. Genet. 54, 1320–1331 (2022).
Lek, M. et al. Analysis of protein-coding genetic variation in 60,706 humans. Nature 536, 285–291 (2016).
Sobreira, N., Schiettecatte, F., Valle, D. & Hamosh, A. GeneMatcher: a matching tool for connecting investigators with an interest in the same gene. Hum. Mutat. 36, 928–930 (2015).
Werner, E. R. et al. The TMEM189 gene encodes plasmanylethanolamine desaturase which introduces the characteristic vinyl ether double bond into plasmalogens. Proc. Natl Acad. Sci. USA 117, 7792–7798 (2020).
Buchert, R. et al. A peroxisomal disorder of severe intellectual disability, epilepsy, and cataracts due to fatty acyl-CoA reductase 1 deficiency. Am. J. Hum. Genet. 95, 602–610 (2014).
Brites, P. et al. Impaired neuronal migration and endochondral ossification in Pex7 knockout mice: a model for rhizomelic chondrodysplasia punctata. Hum. Mol. Genet. 12, 2255–2267 (2003).
Teigler, A., Komljenovic, D., Draguhn, A., Gorgas, K. & Just, W. W. Defects in myelination, paranode organization and Purkinje cell innervation in the ether lipid-deficient mouse cerebellum. Hum. Mol. Genet. 18, 1897–1908 (2009).
Dorninger, F., Forss-Petter, S., Wimmer, I. & Berger, J. Plasmalogens, platelet-activating factor and beyond—ether lipids in signaling and neurodegeneration. Neurobiol. Dis. 145, 105061 (2020).
Ben-David, E. & Shifman, S. Combined analysis of exome sequencing points toward a major role for transcription regulation during brain development in autism. Mol. Psychiatry 18, 1054–1056 (2013).
Van den Berg, D. L. C., Heng, J. I. T., Sessa, A. & Dias, C. Editorial: transcription and chromatin regulators in neurodevelopmental disorders. Front. Neurosci. 16, 1023580 (2022).
Mossink, B., Negwer, M., Schubert, D. & Nadif Kasri, N. The emerging role of chromatin remodelers in neurodevelopmental disorders: a developmental perspective. Cell. Mol. Life Sci. 78, 2517–2563 (2021).
Suliman, R., Ben-David, E. & Shifman, S. Chromatin regulators, phenotypic robustness, and autism risk. Front. Genet. 5, 81 (2014).
Knobloch, M. & Jessberger, S. Metabolism and neurogenesis. Curr. Opin. Neurobiol. 42, 45–52 (2017).
Iwata, R. et al. Mitochondria metabolism sets the species-specific tempo of neuronal development. Science 379, eabn4705 (2023).
Kurolap, A. et al. Bi-allelic variants in neuronal cell adhesion molecule cause a neurodevelopmental disorder characterized by developmental delay, hypotonia, neuropathy/spasticity. Am. J. Hum. Genet. 109, 518–532 (2022).
Costa, C. I. S. et al. Copy number variations in a Brazilian cohort with autism spectrum disorders highlight the contribution of cell adhesion genes. Clin. Genet. 101, 134–141 (2022).
Gennarini, G. et al. The role of GPI-anchored axonal glycoproteins in neural development and neurological disorders. Mol. Cell. Neurosci. 81, 49–63 (2017).
Castle, A. M. R. et al. Expanding the phenotypic spectrum of GPI anchoring deficiency due to biallelic variants in GPAA1. Neurol. Genet. 7, e631 (2021).
Gallego-García, A. et al. A bacterial light response reveals an orphan desaturase for human plasmalogen synthesis. Science 366, 128–132 (2019).
Wainberg, M. et al. A genome-wide atlas of co-essential modules assigns function to uncharacterized genes. Nat. Genet. 53, 638–649 (2021).
Ying, Q. L., Stavridis, M., Griffiths, D., Li, M. & Smith, A. Conversion of embryonic stem cells into neuroectodermal precursors in adherent monoculture. Nat. Biotechnol. 21, 183–186 (2003).
Jeong, H. H., Kim, S. Y., Rousseaux, M. W. C., Zoghbi, H. Y. & Liu, Z. β-binomial modeling of CRISPR pooled screen data identifies target genes with greater sensitivity and fewer false negatives. Genome Res. 29, 999–1008 (2019).
Dobin, A. et al. STAR: ultrafast universal RNA-seq aligner. Bioinformatics 29, 15–21 (2013).
Chen, J., Bardes, E. E., Aronow, B. J. & Jegga, A. G. ToppGene Suite for gene list enrichment analysis and candidate gene prioritization. Nucleic Acids Res. 37, W305–W311 (2009).
Sanjana, N. E., Shalem, O. & Zhang, F. Improved vectors and genome-wide libraries for CRISPR screening. Nat. Methods 11, 783–784 (2014).
Meyers, R. M. et al. Computational correction of copy number effect improves specificity of CRISPR–Cas9 essentiality screens in cancer cells. Nat. Genet. 49, 1779–1784 (2017).
Skarnes, W. C. et al. A conditional knockout resource for the genome-wide study of mouse gene function. Nature 474, 337–344 (2011).
Boroviak, K., Doe, B., Banerjee, R., Yang, F. & Bradley, A. Chromosome engineering in zygotes with CRISPR/Cas9. Genesis 54, 78–85 (2016).
Sunkin, S. M. et al. Allen Brain Atlas: an integrated spatio-temporal portal for exploring the central nervous system. Nucleic Acids Res. 41, D996–D1008 (2013).
Karczewski, K. J. et al. The mutational constraint spectrum quantified from variation in 141,456 humans. Nature 581, 434–443 (2020).
Kochinke, K. et al. Systematic phenomics analysis deconvolutes genes mutated in intellectual disability into biologically coherent modules. Am. J. Hum. Genet. 98, 149–164 (2016).
Nagata, K. I. et al. Possible role of a septin, SEPT1, in spreading in squamous cell carcinoma DJM-1 cells. Biol. Chem. 394, 281–290 (2013).
Hamada, N., Iwamoto, I. & Nagata, K. I. MED13L and its disease-associated variants influence the dendritic development of cerebral cortical neurons in the mammalian brain. J. Neurochem. 165, 334–347 (2023).
Hamada, N., Iwamoto, I., Kawamura, N. & Nagata, K. I. Heterotrimeric G-protein, Gi1, is involved in the regulation of proliferation, neuronal migration, and dendrite morphology during cortical development in vivo. J. Neurochem. 157, 1167–1181 (2021).
Roustan, A. et al. Evaluating methods of mouse euthanasia on the oocyte quality: cervical dislocation versus isoflurane inhalation. Lab. Anim. 46, 167–169 (2012).
Hamada, N. et al. Essential role of the nuclear isoform of RBFOX1, a candidate gene for autism spectrum disorders, in the brain development. Sci. Rep. 6, 30805 (2016).
Tabata, H. & Nakajima, K. Efficient in utero gene transfer system to the developing mouse brain using electroporation: visualization of neuronal migration in the developing cortex. Neuroscience 103, 865–872 (2001).
Acknowledgements
This research was supported by grants from the Israel Science Foundation (466/21 to S.S.), the Israel Science Foundation—Broad Institute Joint Program (2162162 to S.S.) and the Israel Science Foundation (1863/24) within the Biomedical Research Grants Track of MAVRI program. S.S. is the Arnold and Bess Zeldich Ungerman chair in Neurobiology. B.Y. is an INSERM investigator and a member of the European reference network ITHACA, supported by grants from the French National Research Agency (ANR-18-CE12-0009), the National Institute of Health and Medical Research (INSERM first-step) and the European Union through the WDR FEDER program, which facilitated the acquisition of the HREM equipment. B.Y. also received support from the University of Bourgogne Franche-Comté through an Accueil de Nouvelle Equipe de Recherche (A.N.E.R.) grant. We are grateful to the staff of the ImaFlow core facility (Biologie Santé Dijon BioSanD US58, 21079), supported by the Burgundy Regional Council (in particular A. Bataille and A. Geissler), for their involvement in the project. We thank members of the Sanger Institute Mouse Pipelines teams and the Research Support Facility for the provision, phenotyping and management of the mouse lines presented in this study. We also thank the CCuB for technical support and management of the computing platform. We are grateful to D. Wright for histological work at HistologiX and to the students and technicians of the NeuroGeMM Laboratory (in particular E. Skutunova, C. Wagner, M.-C. Fischer, A. Mikhaleva and L. Gagliardi) for their involvement in the neuroanatomical studies included in this article.
Author information
Authors and Affiliations
Contributions
A.A., B.Y. and S.S. conceived and designed the study. A.A. performed CRISPR screens and neural differentiation assays and contributed to analyses, visualization and the interactive web tool. A.A., A.S. and G.M.-R. contributed to in vitro culture experiments. E.D. contributed to the computational analyses. S.C.C. and B.Y. contributed the adult mouse neuroanatomy and brain structural analyses. N.S.D. and T.H. curated human genetics and clinical data, and assisted with data interpretation. N.H. and K.-i.N. performed the mouse embryonic development and in utero electroporation experiments. S.S. and B.Y. supervised the study and secured funding. A.A., S.S., B.Y., S.C.C. and K.-i.N. wrote the paper with input from all authors. All authors read and approved the final draft of the paper.
Corresponding authors
Ethics declarations
Competing interests
The authors declare no competing interests.
Peer review
Peer review information
Nature Neuroscience thanks the anonymous reviewers for their contribution to the peer review of this work.
Additional information
Publisher’s note Springer Nature remains neutral with regard to jurisdictional claims in published maps and institutional affiliations.
Extended data
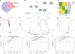
Extended Data Fig. 1 Screen quality and reproducibility assessed by comparison to prior CRISPR screens, gene set enrichment analysis, and correlation between replicates.
a, Euler diagram showing the overlap between mESC essential genes (EEGs) identified in this screen and those from two previous studies. b, The top five most significantly enriched Gene Ontology (GO) biological process terms among genes upregulated during neuronal differentiation. c–e, Assessment of screen reproducibility. Each point represents the mean fold change (log2) across the four sgRNAs targeting a gene. Point density is indicated by color intensity. Gray regions represent the 95% confidence interval based on 10,000,000 simulations with nontargeting control sgRNAs. Box plots on each axis summarize the data distribution. Correlation between replicates at day 4 of differentiation (c). Correlation between replicates at day 10 of differentiation (d). Correlation between the day 4 and day 10 screens (e).
Extended Data Fig. 2 Characterization of neural differentiation growth-restricting genes (NGGs).
a, Dynamics of the relative abundance (mean counts across four sgRNAs) for five genes that are essential at day 4 but become growth-restricting by day 10. Error bars represent the standard error of the mean across the four sgRNAs. b–h, Clusters of protein–protein interactions (PPIs) among neural differentiation growth-restricting genes (NGGs) are shown. Only clusters with at least three proteins are presented. P represents the PPI enrichment p-value, which is based on the observed number of interactions versus expectation from a set of proteins of the same size randomly drawn from the genome. The colored outer part of the circle indicates the GO term associated with the gene, as described directly beneath the cluster. i, The top five Human Phenotype Ontology (HPO) terms enriched with NGGs.
Extended Data Fig. 3 Overlay of neuroanatomical parameters measured.
a–c, Brain parameters measured across distinct brain sections defined according to the Allen Mouse Brain Atlas at Bregma +0.98 mm (a, left) and at Bregma +1.54 mm (a, right), Bregma −1.34 mm (b), and lateral +0.60 mm (c), totaling 121 unique parameters.
Extended Data Fig. 4 Three-dimensional reconstruction of mouse neuroanatomy.
a, Representation of an anterior portion of a brain sample processed with 3D HREM for validation purposes (left). Orientation abbreviations: D, dorsal; V, ventral; L, left; R, right; P, posterior; A, anterior. A section at Bregma +1.54 mm was chosen for 3D analysis to ensure consistency across all 61 samples processed with HREM (right). b, 3D HREM-based measurements from 61 samples at Bregma +1.54 mm for four gene knockouts: Dusp26, Slitrk4, Peds1, and Vamp3. Positive and negative values indicate increases or decreases in measurements relative to matched control mice, respectively. Color-coding reflects statistical significance (the darker the color, the more significant the result); white indicates nonsignificant differences. Descriptions of HREM parameters and raw data are available in Supplementary Table 7.
Extended Data Fig. 5 Neuroanatomical phenotypes associated with Eml1, Dynlrb2, Sgms1, and Mta3 when inactivated in mice.
Neuroanatomical data are shown using the parasagittal plane at Lateral 0.60 mm with numbered measurements (total of 40) and coronal planes at Bregma +0.98 mm and Bregma −1.34 mm with numbered measurements (total of 39) expressed as a percentage of wild-type brain corresponding structures using histograms. Positive and negative values correspond to increased and decreased measurements relative to matched control mice, respectively. The color code indicates the significance threshold: white when not significant, and gray when not computable. a, Mouse Eml1−/− neuroanatomical data plotted as bar plots (top left) and representative sagittal brain scan images and double-stained (bottom) using Nissl-Luxol showing the heterotopia (region delineated in white) and the fibers that have rerouted (white arrows) at Lateral 0.60 mm. Scale bars = 0.1 cm. b, Mouse Dynlrb2+/− neuroanatomical data plotted as bar plots (top left) and representative coronal brain scan images (bottom) double-stained using Nissl-Luxol showing the enlarged size of the lateral ventricles indicated using asterisks at Bregma −1.34 mm. Scale bars = 0.2 cm. c, Mouse Sgms1−/− neuroanatomical data plotted as bar plots (top left) and representative coronal brain scan images (bottom) double-stained using Nissl-Luxol showing a zoomed-in region where the lateral ventricles are abnormally smaller in size at Bregma −1.34 mm. Scale bars = 0.1 cm. d, Mouse Mta3−/− neuroanatomical data plotted as bar plots (left) and coronal brain section defined according to the Allen Mouse Brain Atlas at Bregma −1.34 mm (right). Scale bars = 0.1 cm. e, List of neuroanatomical parameters and corresponding numbers on the coronal and sagittal planes (a full description is provided in Supplementary Table 6, and overlays are available in Extended Data Fig. 3).
Extended Data Fig. 6 Gene Ontology enrichment for dominant and recessive NDD genes.
a–c, The dominant (Dom) and recessive (Rec) modes of inheritance are from SysNDD. Circle size represents the number of genes associated with each GO term, and color indicates the significance of the enrichment. Enrichments are shown for (a) molecular function, (b) biological process, and (c) cellular component.
Extended Data Fig. 7 MRI images for the two affected individuals with homozygous PEDS1 variant.
a, Axial FLAIR image of individual A-VI-1 shows confluent signal abnormalities in the periventricular and subcortical white matter (white arrows with green outline), along with prominent extra-axial CSF spaces in the frontal and temporal lobes. b, Axial T1-weighted image of individual B-III-3 demonstrates normal brain signal and morphology, with normal ventricular size. c, Axial T2-weighted image for individual B-III-3 demonstrates diffuse subcortical white matter and increased signal on T2 WI, which is normal for the demyelinating white matter in this age group. d, Sagittal T1-weighted image for individual B-III-3 demonstrates normal brain structures and morphology.
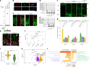
Extended Data Fig. 8 Uncropped western blots.
a, Full western blot for Fig. 7a, expression of Myc-PEDS1 and -PEDS1-104delC in COS7 cells. Cells were transfected with pCAG vector (empty), pCAG-Myc-PEDS1 (WT), or -PEDS1-104delC. Cells were harvested after 48 h and subjected to western blotting with anti-Myc. Anti-β-actin was used for a loading control. b, Full western blot for Fig. 7d, knockdown of exogenously expressed PEDS1 in COS7 cells. Cells were cotransfected with pCAG-Myc-PEDS1 together with pSuper-Luc (control), pSuper-mPEDS1#1 (sh-mPEDS1#1), #2, or #3. c, Full western blot for Fig. 7e, characterization of RNAi-resistant PEDS1, PEDS1#1R. Cells were cotransfected with pCAG-Myc-PEDS1 or -PEDS1#1R together with pSuper-H1.shLuc (control) or pSuper-mPEDS1#1. After culturing for 48 h, cells were harvested and subjected to western blotting with anti-Myc. Anti-β-actin was used as a loading control. Relative band intensity was shown when the value of the control experiment was taken as 1.0 (n = 3).
Extended Data Fig. 9 Impact of Peds1 deletion on cell viability and gene expression during differentiation.
a, Schematic representation of exon 4 deletions in Peds1 in two different clones. b,c, Mortality rates of two WT clones and two Peds1 KO clones based on Zombie+ staining after 4 days of differentiation. The percentage of dead cells is shown for (b) differentiated cells (GFP+) and (c) undifferentiated cells (GFP−). Black horizontal bars indicate the mean of three biological repeats. Comparisons to WT were made using Welch’s two-sided t-tests. d, Gene Ontology (GO) enrichment analysis for downregulated (left) and upregulated (right) genes. The central bar indicates the GO term category. The bar length represents the number of genes, and the bar color indicates the significance of the enrichment (−log10 FDR).
Supplementary information
Supplementary Table 1 (download XLSX )
P values and FDR for all genes in the mESC screen.
Supplementary Table 2 (download XLSX )
P values and FDR for all genes in the neuronal differentiation screen.
Supplementary Table 3 (download XLSX )
Clustering of NEGs and NGGs based on PPI networks.
Supplementary Table 4 (download XLSX )
The 61 neuronal-essential transcription regulators.
Supplementary Table 5 (download XLSX )
Literature support for the involvement of 16 transcription factors (NEGs) in neuronal differentiation, although their expression peaks at day 0.
Supplementary Table 6 (download XLSX )
List of neuroanatomical parameters measured and raw neuroanatomical data on the coronal and sagittal planes.
Supplementary Table 7 (download XLSX )
List of neuroanatomical parameters measured and raw HREM neuroanatomical data.
Supplementary Table 8 (download XLSX )
Significant enrichment results for genes that are both NEGs and associated with NDDs, shown separately for dominant and recessive inheritance.
Supplementary Table 9 (download XLSX )
Significant enrichment results for NDD genes by inheritance pattern.
Supplementary Table 10 (download XLSX )
Differential expression analysis of Peds1 mutant clones versus WT clones.
Supplementary Table 11 (download XLSX )
Significant enrichment results for genes upregulated or downregulated in Peds1 mutant clones.
Source data
Source Data Extended Data Fig. 8 (download PDF )
Uncropped western blots of Extended Data Fig. 8.
Rights and permissions
Springer Nature or its licensor (e.g. a society or other partner) holds exclusive rights to this article under a publishing agreement with the author(s) or other rightsholder(s); author self-archiving of the accepted manuscript version of this article is solely governed by the terms of such publishing agreement and applicable law.
About this article
Cite this article
Amelan, A., Collins, S.C., Damseh, N.S. et al. CRISPR knockout screens reveal genes and pathways essential for neuronal differentiation and implicate PEDS1 in neurodevelopment. Nat Neurosci 29, 592–603 (2026). https://doi.org/10.1038/s41593-025-02165-0
Received:
Accepted:
Published:
Version of record:
Issue date:
DOI: https://doi.org/10.1038/s41593-025-02165-0


