Abstract
Osteoarthritis (OA) is one of the most popular degenerative joint diseases. The nucleolar GTP binding protein 3 (GNL3) gene encodes guanine nucleotide binding protein-like 3, which is related in cell proliferation, differentiation, and cell cycle regulation. Our study aimed to examine the contribution of GNL3 gene polymorphisms to the risk of hand OA and its related clinical features. A total of 3387 study participants including 1160 patients with hand OA and 2227 controls were recruited in this study. Eleven SNPs in GNL3 gene were selected for genotyping. Genetic association signals were examined using Plink. Relationships between significant SNPs and clinical features of hand OA were also explored. SNP rs11177 was found to be strongly associated with susceptibility of hand OA (P = 4.32 × 10–5). The minor allele of rs11177 was associated with increased susceptibility of hand OA. In addition, significant associations were also identified between genotypes of rs11177 and clinical features of hand OA patients including K-L grade (P < 0.01) and categorized pain scores (P < 0.01). Significant eQTL signals for rs11177 on GNL3 in multiple types of human tissues were also identified in GTEx database. Our results have established the link between GNL3 gene and susceptibility of hand OA.
Similar content being viewed by others
Introduction
Osteoarthritis (OA) is a highly prevalent chronic degenerative joint disease and the most common cause of pain and disability in the world1. Approximately 500 million people worldwide suffer from osteoarthritis2, and the epidemiological data indicates that more than half of people under the age of 65 are currently affected3. The prevalence of OA is affected by many factors, such as gender, age, geographical area of the study performed, genetic factors, occupation, and diet4. In general, the estimated prevalence of hand OA are higher than knee and hip OA4. Furthermore, hand OA was more popular in women, especially symptomatic osteoarthritis5. Genetic and environmental risk factors contribute to this complex disease6. Genetic risk factors could contribute to the susceptibility of OA and are also related with clinical outcomes of OA at different stages of the disease course6. Compared to knee and hip OA, the heritability of hand OA was reported to be the highest (approximately 60%)7. Previous studies have identified some candidate genes for hand OA, such as the ACAN gene (encoding an component of the extracellular matrix in cartilaginous tissue) and the HFE gene (encoding a protein named homeostatic iron regulator which is associated with hemochromatosis)8. However, the underlying pathogenesis of hand OA remains unknown. Therefore, determining the genes responsible for susceptibility to OA, especially hand OA, is desirable.
Genetic association study based on unrelated populations makes it possible to unravel the genetics features of complex disorders. Hence, Multiple susceptibility loci of complex disease have been reported by candidate gene-based association studies9,10,11. Many of the genes including, GLIS3, MS4A13, ZC3H11B, etc12,13,14 have been reported to be related with OA susceptibility and have drawn the attention of researchers. The nucleolar GTP binding protein 3 (GNL3) gene encodes a protein which involves in cell proliferation, differentiation and cell cycle regulation15. It is associated with chondrocyte differentiation16. In a clinical experiment, the gene expression level of GNL3 was identified to be increased in the synovial tissue and fluid of OA patients17. A missense SNP, rs11177, was identified to be strongly associated with hip OA in a recent genome-wide association (GWA) study based on European populations18. Furthermore, a previous study in the Han Chinese population reported that variants in the GNL3 gene contributed to an increased risk for knee OA19. A previous study also revealed that GNL3 could upregulate the levels of IL24 and PTN, which would further strengthen the OA development through inducing articular osteocyte apoptosis and angiogenesis20. All these results indicated that the nucleolar GTP binding protein 3 might play key roles in the onset and development of knee and hip OA. However, the association between the genetic polymorphisms of GNL3 gene and hand OA has yet to be investigated in the Han Chinese population. Therefore, the relationship between GNL3 and hand OA is the focus of our study.
In our study, we aimed to investigate the link between GNL3 gene and hand OA susceptible risk and clinical features in Han Chinese population, which would provide exciting new insights into the etiology of hand OA and could one day be employed as a treatment target.
Material and methods
Study subjects
In the study, a total of 3387 patients with hand OA and 2227 controls were collected from Xi’an Honghui Hospital, and all of the participants were unrelated Han Chinese people. hand OA was diagnosed based on clinical examination and radiographic inspection. The distal interphalangeal (DIP), proximal interphalangeal (PIP), thumb interphalangeal (IP) and metacarpophalangeal (MCP) joints were assessed for both hands of the patients by radiographed examinations. According to the Kellgren and Lawrence (K-L) grading standard, affected joints were confirmed for the presence of hand OA. Patients who had more than two finger joints with K-L grade ≥ 2 were classified as hand OA cases. An 11-score pain analog scale (PAS) ranging from 0 to 10 (0, no pain; 10, worst imaginable pain) was utilized to assess the severity of pain for all patients. All controls were free of symptoms of arthritis or other joint-related diseases and other rheumatic diseases. The exclusion criteria for all participants were a history of gout, pseudogout, rheumatoid arthritis, other forms of arthritis, history of hand joint surgery, secondary hand OA, hand joint trauma, and other hand joint diseases caused by chronic inflammatory diseases. Peripheral blood samples were collected from the study subjects and preserved for further genotyping experiments. Clinical characteristics and demographic information of the study subjects were collected from questionnaires and medical records and are shown in Table 1. Each subject signed a written informed consent form. The Ethics Committee of Xi’an Honghui Hospital approved the study with reference B15REA084 dated 2 September 2015, and the study procedures were carried out based on the Declaration of Helsinki (version 2002).
SNP selection and molecular biological experiments
Gene GNL3 is a relatively short gene and therefore we have extracted all the SNPs with MAF ≥ 0.01 within the whole gene region based on 1000 genome project CHB (Chinese Han Beijing) data. Information of 11 SNPs was extracted for genotyping. The genetic information of these 11 SNPs is summarized in supplemental Table S1. Using DNA extraction kits and following the manufacturer's protocol, genomic DNA was isolated from peripheral blood samples (Axygen Scientific Inc.). The Sequenom MassARRAY platform was used to genotype SNPs. Genotype calls were released using Typer Analyzer. Technicians involved in genotyping experiments were blinded to labels of samples. As a quality control procedure, 5% of the samples were replicated for genotyping and the results were matched for all of the replicated samples.
Statistical analyses
Demographical and clinical characteristics of the study participants were summarized and compared between patients with hand OA and controls. Hardy–Weinberg equilibrium (HWE) tests were conducted for the 11 selected SNPs in control group as quality control for accuracy of genotyping. Single marker based associations were tested in the modes of genotypes and alleles. Cochran–Armitage tests for trend were applied to testing statistical significance. Linkage disequilibrium (LD) blocks were built for the genotyped SNPs and haplotype-based associations were examined within each LD blocks. In addition to targeting on the susceptibility of hand OA, relationships between significant SNPs and K-L grades and pain scores of patients with hand OA were also explored and the statistical significance were examined by χ2 tests. Pain scores were categorized as three levels (level 1: score 1–3, level 2: score 4–6 and level 3: score 7–9). Genetic association analyses were mainly implemented using Plink21. LD blocks were visualized using Haploview22. To correct for the multiple comparisons, the threshold of P-value was 0.0045(0.05/11) in the SNP-based association analyses.
Bioinformatics analyses
Bioinformatics tools SIFT23 and Polyphen224 were used for predicting the functional consequences of non-synonymous changes. GTEx database was utilized for exploring the expression quantitative trait loci (eQTL) patterns of the relevant SNPs on GNL3 and its surrounding loci based on gene expression data obtained from multiple types of human tissues25. The roles of SNPs in regulatory DNA elements were examined using RegulomeDB26.
Results
Baseline information of the study participants
A total of 3387 subjects comprised of 1160 patients with hand OA and 2227 controls were recruited in this study (Table 1). Distributions for age (P = 0.3), gender (P = 1.0) and body mass index (P = 0.07) between patients with hand OA and controls are in balanced. Average pain scores for patients with hand OA was 5.3. Among patients, 47% of them were classified as KL-2, 32% were classified as KL-3 and 21% were classified as KL-4.
Genetic association between rs11177 and susceptibility of hand OA
All of the 11 SNPs were in Hardy–Weinberg equilibrium as showed in Supplemental Table S1. The genotypes of a non-synonymous variant, rs11177, were identified to be significantly related with risk of hand OA (Table 2, χ2 = 20.10, P = 4.32 × 10–5, post-hoc power = 75.6%). Similar association patterns were also observed for the alleles of rs11177 with the susceptibility of hand OA (χ2 = 19.89, P = 8.19 × 10–6). Its minor allele, A allele, was related with increased risk of hand OA (OR[95%CI] = 1.26[1.14–1.39]). Supplementary Table S2 contains the complete results of SNP-based association studies. There were a total of two LD blocks constructed (Supplementary Figures S1 and S2). The LD block of rs1108842-rs11177 was found to be related with hand OA susceptibility (Table 3, χ2 = 65.60, P = 5.69 × 10–15). This haplotype based association signal might be originated from rs11177.
Relationship between rs11177 and clinical features of hand OA
Significant differences were identified for both K-L grade and categorized PAS of hand OA patients with different genotypes of rs11177 (Table 4). For patients with AA genotypes, 29% of them were classified as KL-2 and 33% as KL-4; while for patients with GG genotypes, 66% of them were classified as KL-2 and 11% as KL-4. The copy number of A alleles were related to more severe symptoms of hand OA in the patients. Similar patterns could also be observed in categorized PAS. For patients with AA genotypes, 9% of them were classified as level 1 in PAS and 55% as level 3; while for patients with GG genotypes, 37% of them were classified as level 1 and 12% as level 3. The copy number of A alleles were associated with higher PAS in patients with hand OA.
Functional effects of SNP r11177
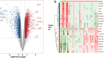
SNP rs11177 is classified as “tolerated” in SIFT and “begine” in Polyphen2, which indicates that this SNP might have very limited functional effects on structure of protein encoded by GNL3 despite of the factor that it is a non-synonymous variant. RS11177 has a RegulomeDB score of 1d. The RegulomeDB score ranges from 1 to 7, and a larger score indicates less important functional consequence. Thus, a score of 1d indicates that this SNP are involved in several genome regulatory process. SNP rs11177 was identified to be a significant eQTL on GNL3 in multiple types of human tissues (Fig. 1 and Supplementary Table S3). Further investigation showed that rs11177 was not only associated with GNL3 gene expression but also correlated with the expressions of several other genes located nearby (Supplementary Table S4).
eQTL signals obtained for SNP rs11177 on gene GNL3 in 47 types of human tissues. Significance threshold for –logP was indicated by red dotted line.
Discussion
Although a recent study in the Han Chinese individuals has linked the genetic polymorphisms of GNL3 and knee OA19, the link between the GNL3 gene and hand OA has not yet been examined in the Han Chinese population. In addition, SNP rs11177 has been reported in two independent GWA studies to be associated with OA18,27. Nevertheless, both of the previous studies were based on European populations. In the present study, the effect direction of rs11177 was the same as those in the previous studies mentioned above. In this sense, our results could be considered a first evaluation between common variants of the GNL3 gene and hand OA in the Chinese Han population. Since no evidence has indicated that OA affects different parts of the body and has a different genetic basis, our findings could also be considered a successful replication of the previous GWA significant hit observed in European populations. In addition to susceptibility to hand OA, the association between genetic polymorphisms and clinical features of hand OA were also examined. Both K-L grade and PAS were significantly associated with genotypes of rs11177. A marked dosage dependence pattern was observed. More copy numbers of A alleles of rs11177 were associated with more severe K-L grade and higher PAS score. This finding could shed light on the clinical screening and application of relevant genetic polymorphisms in hand OA in the future.
All of the previous studies (including the present study) focusing on the relationship between rs11177 and OA showed that the A allele is related with an increased susceptibility of OA. In addition, a previous clinical study showed that the gene expression level of GNL3 was significantly higher in the OA group of synovial tissue and fluid samples17. If both findings are true, we could deduce that the A allele should be related to an increased expression level of GNL3. However, this finding was not in accordance with the results of our in silico analyses. The A allele was associated with a decreased expression level of GNL3 in according to the GTEx data. A potential explanation for this inconsistency is that the GTEx data were derived from study participants with unclear clinical status. The expression and eQTL patterns might differ among the tissues of OA patients versus the controls. In addition, although 47 types of human tissues are included in the GTEx database, the target tissue of OA (synovial tissue) is not included. Therefore, the eQTL pattern might be different. Further functional studies are thus needed to unravel the functional mechanisms of the significant genetic markers in GNL3 to hand OA.
In silico evidence indicates that SNP rs11177 might have functional significance, although further in vitro or in vivo evidence is still needed for validation. Significant eQTL effects of rs11177 on GNL3 gene expression levels were reported in 34 out of 47 types of human tissues. Although SNP rs11177 is an intronic SNP and thus it might not alter the protein structure encoded by GNL3. Evidence in eQTL signals have indicated that this SNP might be related with the gene expression levels of relevant genes. In other words, this SNP might change the gene expression level of relevant genes and in turn influence the hand OA development. In addition, the eQTL effect of SNP rs11177 was not specific to GNL3. Further analyses indicated that SNP rs11177 might be related with the expression levels of a couple of other genes located within approximately ± 500 kb from GNL3. Among these surrounding genes, NT5DC2 is of particular interest. NT5DC2 was reported to affect the phosphorylation of tyrosine hydroxylase by regulating its catalytic activity28. The genetic polymorphisms of NT5DC2 gene has been reported as related with risk of knee OA in a previous GWAS24. Although it is out of the scope of the present study, these results are proposing a key question how we should map rs11177 back to the genome. Rs11177 is mapped to GNL3 according to its physical location, but on the other hand, it could also be mapped to some other surrounding genes such as NT5DC2 according to its functional relevance. Since both loci have been found to be related with OA susceptibility in previous GWA studies, population based observatory studies might have limited power in addressing this question. Furthermore, given the delicate molecular regulatory mechanisms underlying complex diseases or traits29,30,31,32,33, mechanistic validation in animal models would be critical in future studies.
It is worth mentioning some limitations this study suffered. One obvious limitation was that potential population stratification might not be avoided. The present study was implemented based on a candidate gene based study design, therefore it is very difficult to deal with the population stratification through some standard procedures such as principle component analysis. Nevertheless, we have restricted the genetic background of study participants by limiting their immigration history within three generations during the enrollment process. In addition, another potential limitation is that only common variants located within GNL3 gene region were considered in the present study. However, it has been proved that the genomic regions of ± 10 kb of a gene might contain important regulatory elements.
Conclusions
To sum up, our results have established the link between a common variant rs11177 in gene GNL3 and susceptibility of hand OA, and the same polymorphism also associated with the clinical severity in hand OA in a dosage dependence pattern. These results would provide exciting new insights into the etiology of hand OA and could one day be employed as a treatment target.
Data availability
The datasets used and/or analyzed during the current study available from the corresponding author on reasonable request.
References
Harrell, C. R., Markovic, B. S., Fellabaum, C., Arsenijevic, A. & Volarevic, V. Mesenchymal stem cell-based therapy of osteoarthritis: Current knowledge and future perspectives. Biomed. Pharmacother. 109, 2318–2326. https://doi.org/10.1016/j.biopha.2018.11.099 (2019).
Hunter, D. J., March, L. & Chew, M. Osteoarthritis in 2020 and beyond: A Lancet commission. Lancet 396, 1711–1712. https://doi.org/10.1016/S0140-6736(20)32230-3 (2020).
Vina, E. R. & Kwoh, C. K. Epidemiology of osteoarthritis: Literature update. Curr. Opin. Rheumatol. 30, 160–167. https://doi.org/10.1097/BOR.0000000000000479 (2018).
Marshall, M., Watt, F. E., Vincent, T. L. & Dziedzic, K. Hand osteoarthritis: Clinical phenotypes, molecular mechanisms and disease management. Nat. Rev. Rheumatol. 14, 641–656. https://doi.org/10.1038/s41584-018-0095-4 (2018).
Hunter, D. J. & Bierma-Zeinstra, S. Osteoarthritis. Lancet 393, 1745–1759. https://doi.org/10.1016/s0140-6736(19)30417-9 (2019).
Valdes, A. M. & Spector, T. D. Genetic epidemiology of hip and knee osteoarthritis. Nat. Rev. Rheumatol. 7, 23–32. https://doi.org/10.1038/nrrheum.2010.191 (2011).
Ishimori, M. L. et al. Heritability patterns in hand osteoarthritis: The role of osteophytes. Arthritis Res. Ther. 12, R180. https://doi.org/10.1186/ar3144 (2010).
Ryder, J. J. et al. Genetic associations in peripheral joint osteoarthritis and spinal degenerative disease: A systematic review. Ann. Rheum. Dis. 67, 584–591. https://doi.org/10.1136/ard.2007.073874 (2008).
Guan, F. et al. MIR137 gene and target gene CACNA1C of miR-137 contribute to schizophrenia susceptibility in Han Chinese. Schizophr. Res. 152, 97–104. https://doi.org/10.1016/j.schres.2013.11.004 (2014).
Zhang, T. et al. Risk of migraine contributed by genetic polymorphisms of ANKDD1B gene: A case-control study based on Chinese Han population. Neurol. Sci. https://doi.org/10.1007/s10072-021-05645-w (2021).
Zhang, T. et al. Common variants in NUS1 and GP2 genes contributed to the risk of gestational diabetes mellitus. Front. Endocrinol. (Lausanne) 12, 685524. https://doi.org/10.3389/fendo.2021.685524 (2021).
Casalone, E. et al. A novel variant in GLIS3 is associated with osteoarthritis. Ann. Rheum. Dis. 77(4), 620–623 (2018).
Zengini, E. et al. Genome-wide analyses using UK Biobank data provide insights into the genetic architecture of osteoarthritis. Nat Genet. 50(4), 549–558 (2018).
Tachmazidou, I. et al. Identification of new therapeutic targets for osteoarthritis through genome-wide analyses of UK Biobank data. Nat. Genet. 51(2), 230–236 (2019).
Castello, A. et al. Insights into RNA biology from an Atlas of Mammalian mRNA-binding proteins. Cell 149, 1393–1406. https://doi.org/10.1016/j.cell.2012.04.031 (2012).
Kafienah, W., Mistry, S., Williams, C. & Hollander, A. P. Nucleostemin is a marker of proliferating stromal stem cells in adult human bone marrow. Stem Cells 24, 1113–1120. https://doi.org/10.1634/stemcells.2005-0416 (2006).
Louka, M. L., Zakaria, Z. M., Nagaty, M. M., Elsebaie, M. A. & Nabil, L. M. Expression of nucleostemin gene in primary osteoarthritis. Gene 587, 27–32. https://doi.org/10.1016/j.gene.2016.04.019 (2016).
Zeggini, E. et al. Identification of new susceptibility loci for osteoarthritis (arcOGEN): A genome-wide association study. Lancet 380, 815–823. https://doi.org/10.1016/S0140-6736(12)60681-3 (2012).
Liu, B. et al. Common variants in the GNL3 contribute to the increasing risk of knee osteoarthritis in Han Chinese population. Sci. Rep. 2018, 8. https://doi.org/10.1038/s41598-018-27971-4 (2018).
Zhu, Z. et al. RNA binding protein GNL3 up-regulates IL24 and PTN to promote the development of osteoarthritis. Life Sci. 267, 118926. https://doi.org/10.1016/j.lfs.2020.118926 (2021).
Purcell, S. et al. PLINK: A tool set for whole-genome association and population-based linkage analyses. Am. J. Hum. Genet. 81, 559–575. https://doi.org/10.1086/519795 (2007).
Barrett, J. C., Fry, B., Maller, J. & Daly, M. J. Haploview: Analysis and visualization of LD and haplotype maps. Bioinformatics 21, 263–265. https://doi.org/10.1093/bioinformatics/bth457 (2005).
Vaser, R., Adusumalli, S., Leng, S. N., Sikic, M. & Ng, P. C. SIFT missense predictions for genomes. Nat. Protoc. 11, 1–9. https://doi.org/10.1038/nprot.2015.123 (2016).
Adzhubei, I. A. et al. A method and server for predicting damaging missense mutations. Nat. Methods 7, 248–249. https://doi.org/10.1038/nmeth0410-248 (2010).
Lonsdale, J. et al. The genotype-tissue expression (GTEx) project. Nat. Genet. 45, 580–585. https://doi.org/10.1038/ng.2653 (2013).
Boyle, A. P. et al. Annotation of functional variation in personal genomes using RegulomeDB. Genome Res. 22, 1790–1797. https://doi.org/10.1101/gr.137323.112 (2012).
Styrkarsdottir, U. et al. Meta-analysis of Icelandic and UK data sets identifies missense variants in SMO, IL11, COL11A1 and 13 more new loci associated with osteoarthritis. Nat. Genet. 50, 1681–1690. https://doi.org/10.1038/s41588-018-0247-0 (2018).
Nakashima, A. et al. NT5DC2 affects the phosphorylation of tyrosine hydroxylase regulating its catalytic activity. J. Neural Transm. 127, 1631–1640. https://doi.org/10.1007/s00702-020-02236-5 (2020).
Guan, F. et al. Integrative omics of schizophrenia: From genetic determinants to clinical classification and risk prediction. Mol. Psychiatry 27, 113–126. https://doi.org/10.1038/s41380-021-01201-2 (2022).
Wang, H. et al. Evaluation of Adenosine A2A receptor gene polymorphisms as risk factors of methamphetamine use disorder susceptibility and predictors of craving degree. Psychiatry Res. 316, 114790. https://doi.org/10.1016/j.psychres.2022.114790 (2022).
Xiao, J. et al. The vulnerability to methamphetamine dependence and genetics: A case-control study focusing on genetic polymorphisms at chromosomal region 5q313. Front. Psychiatry 13, 870322. https://doi.org/10.3389/fpsyt.2022.870322 (2022).
Shen, C. et al. DLRAPom: A hybrid pipeline of Optimized XGBoost-guided integrative multiomics analysis for identifying targetable disease-related lncRNA-miRNA-mRNA regulatory axes. Brief Bioinform. 23, bbac046. https://doi.org/10.1093/bib/bbac046 (2022).
Guan, F. et al. Evaluation of the relationships of the WBP1L gene with schizophrenia and the general psychopathology scale based on a case-control study. Am. J. Med. Genet. B Neuropsychiatr. Genet. 183, 164–171. https://doi.org/10.1002/ajmg.b.32773 (2020).
Acknowledgements
We would like to thank all the study participants for their cooperation. This research was totally supported by Youth Project of Shaanxi Province Natural Science Basic Research Program (No. 2021JQ-927). The funding sources had no role in the design of this study, the collection, analysis and interpretation of data, the writing of the report, or the decision to submit the paper for publication.
Author information
Authors and Affiliations
Contributions
Authors X.W. and Q.L. conceived and designed the study. X.W. carried out candidate SNPs selection and statistical analyses. X.W., L.X., Z.Y.W., L.Q.Z. conducted subject screening. X.W, L.X., Z.Y.W. contributed to the collection and preparation of control DNA samples. X.W. wrote the manuscript, and Q.L. reviewed the manuscript.
Corresponding author
Ethics declarations
Competing interests
The authors declare no competing interests.
Additional information
Publisher's note
Springer Nature remains neutral with regard to jurisdictional claims in published maps and institutional affiliations.
Supplementary Information
Rights and permissions
Open Access This article is licensed under a Creative Commons Attribution 4.0 International License, which permits use, sharing, adaptation, distribution and reproduction in any medium or format, as long as you give appropriate credit to the original author(s) and the source, provide a link to the Creative Commons licence, and indicate if changes were made. The images or other third party material in this article are included in the article's Creative Commons licence, unless indicated otherwise in a credit line to the material. If material is not included in the article's Creative Commons licence and your intended use is not permitted by statutory regulation or exceeds the permitted use, you will need to obtain permission directly from the copyright holder. To view a copy of this licence, visit http://creativecommons.org/licenses/by/4.0/.
About this article
Cite this article
Wang, X., Xiao, L., Wang, Z. et al. Common variants in GNL3 gene contributed the susceptibility of hand osteoarthritis in Han Chinese population. Sci Rep 12, 16110 (2022). https://doi.org/10.1038/s41598-022-20287-4
Received:
Accepted:
Published:
Version of record:
DOI: https://doi.org/10.1038/s41598-022-20287-4
This article is cited by
-
Genetic polymorphism of WNT9A is functionally associated with thumb osteoarthritis in the Chinese population
Advances in Rheumatology (2024)



