Abstract
Chromosome damage combined with defective recombinase activity has been widely considered to render cells inviable, owing to deficient double-strand break repair. However, temperature-sensitive recAts polA cells grow well upon induction of DNA damage and supplementation with catalase at restrictive temperatures. These treatments reduce intracellular reactive oxygen species (ROS) levels, which suggests that recAts polA cells are susceptible to ROS, but not chronic chromosome damage. Therefore, we investigated whether polA cells can tolerate a complete lack of recombinase function. We introduced a ΔrecA allele in polA cells in the presence or absence of the hslO-encoding redox molecular chaperon Hsp33 expression plasmid. Induction of the hslO gene with IPTG resulted in increased cell viability in ΔrecA polA cells with the hslO expression plasmid. ΔrecA polA cells in the absence of the hslO expression plasmid showed rich medium sensitivity with increasing ROS levels. Adding catalase to the culture medium considerably rescued growth arrest and decreased ROS. These results suggest that hslO expression manages oxidative stress to an acceptable level in cells with oxidative damage and rescues cell growth. Overall, ROS may regulate several processes, from damage response to cell division, via ROS-sensitive cell metabolism.
Similar content being viewed by others
Introduction
As most bacteria have only one chromosome, cell division is delayed by the induction of transcription when DNA damage is sensed; this phenomenon is called the SOS response1. Defects in DNA polymerase I (pol I) function, such as the polA25 mutation, cause DNA damage via nick and gap accumulation from failures when processing Okazaki fragments. When a replication fork encounters a discontinuity in a DNA template, a double-strand break (DSB) occurs in Escherichia coli chromosomes. The E. coli RecA protein plays crucial roles in homologous recombination and repair2, functioning both as a recombinase and coprotease. Recombination is accompanied by an extensive DNA replication process called recombination-dependent DNA replication (RDR) which repairs collapsed replication forks3.
Synthetic lethality, in which the combined knockout of two nonessential genes is lethal, has direct applications in understanding cellular processes. RecA polA and recB polA double mutants are inviable owing to deficiencies in DSB repair4. The LexA protein, an SOS repressor, regulates SOS gene expression in response to DNA damage. LexA71 mutations completely inactivate the LexA repressor, which de-represses the LexA regulon5. Recently, we reported that recAts polA cells with lexA mutations become temperature-resistant in the presence of the hslO gene, a member of the heat shock locus genes, which encode a redox molecular chaperone6. Further, temperature sensitivity is suppressed by catalase, which is related to reactive oxygen species (ROS) degradation. This finding indicates that temperature sensitivity is synchronised to intracellular ROS levels rather than chromosome degradation. hslO, which encodes Hsp33 (HslO), is a redox molecular chaperone that protects organisms against oxidative stress that leads to protein unfolding7. Loss of hslO function sensitises cells to hydrogen peroxide8. HslO activation is triggered by the oxidative unfolding of its redox-sensor domain9, which classifies HslO as a member of recently discovered chaperones that require partial unfolding for full activity10.
Recent studies have highlighted the contribution of stress-stimulated ROS accumulation11, which induces cell death12. However, ROS accumulation appears to be bacteriostatic rather than bactericidal13. Thymine starvation leads to the accumulation of both single-strand DNA regions and intracellular ROS14. Hong et al. also reported that lethality was induced by stimulating self-amplifying ROS accumulation that overwhelmed primary damage repair12. Cells possessing genetic mutations related to recombination repairs, such as priA and recB, are known to be sensitive to rich mediums. Furthermore, cells face replicative stress during growth15. However, ROS, like nitric oxide (NO) in the nervous system, have a short half-life owing to their high reactivity. Therefore, ROS could function as effectors because of high reactivity and may serve as stress markers16 and signalling factors17.
The relationship between DNA damage, cell proliferation, and ROS production has remained unclear. In this study, we explored the growth of ΔrecA polA cells in the presence of ROS to elucidate the pathways involved. By investigating ROS as a determinant for cell growth, the intricacies of redox signalling in E. coli can be further understood.
Results
ΔrecA polA cells grow well with hslO expression plasmid
We examined whether hslO expression was sufficient to suppress recA200 (Ts) polA25 lexA+ cell (AQ10549) sensitivity to temperature. A polA25 mutation was inserted in the polymerase domain of the polA gene resulting in a loss of polymerase activity. Plasmids used for complementation tests were transformed into AQ10549 cells. The temperature sensitivity of the transformed cells was confirmed by colony formation assay. Cells with pSrpC (which express hslO) and pSROΔyrfG (which express hslR and hslO) were viable at 42 °C, in contrast with those transformed with empty vector plasmid (Supplementary Fig. S1). This result suggests that hslO expression alone is partially sufficient to suppress lethality. Conversely, pSRO1 failed to suppress lethality. This suggests that the upstream region of yrfG can possess a negative effect for recA polA lethality in lexA+ cells. Thus, pSrpC could improve recA (Ts) polA cell viability at 42 °C.
Next, we attempted to construct ΔrecA polA cells, because molecular chaperones, such as HslO, might have restored the temperature sensitivity of the recombinase activity of RecA(Ts). AQ11756 (polA25) cells were transformed with either empty vector or lacZ leader fusion hslO-expressing plasmids (pEXsrpC, which is a derivative of pMW119). These cells were infected with P1 lysates from AQ11756 cells to transduce a ΔrecA306 allele. We selected tetracycline resistant (Tcr) colonies using IPTG, which induced hslO expression in pEXsrpC-containing cells. We observed 2 or > 20 ΔrecA candidates in 104 Tcr colonies from AQ11756 cells containing an empty vector or pEXsrpC, respectively. We then carefully analysed those candidates because the induced mutation was believed to be lethal. Thus, we verified the absence of the recA allele using colony PCR. We examined the presence of the ΔrecA306 allele in the candidates using long PCR products: recA+ and ΔrecA306 (10.7 and 13 kb, respectively) (Fig. 1, Fig. S2). All the candidates possessed ΔrecA306 alleles. We further verified the loss of the recA gene from the candidates using next-generation sequencing (NGS), as described previously18.
Tolerance of polA25 cells for introducing a ΔrecA306 allele with P1 transduction. (a) Genome sequence reference mapping of AQ10459 and AQ10870 against the MG1655 genome and junction points. In (a), the top line indicates that the DNA region matches AQ10459 and AQ10870; left 2643 bp and right 1264 bp, or miss in AQ10870; centre 6849 bp with the gene location. Junction sequences of AQ10459 and AQ10870 are shown in the centre and bottom lines, respectively. The results of reference mapping are shown. (b) Analysis of recA alleles in ΔrecA polA candidate cells using long PCR. Long PCR was carried out as described in “Methods”. Results of 0.8% agarose gel electrophoresis are shown. Lane 1: marker, lane 2: AQ10459, lane 3: AQ10870, lane 4: ΔrecA306 derivative, lane 5: TK1230 cells, lane 6: TK1224 cells, lane 7: marker. Arrow heads indicate the long PCR product from recA+ (blue) or ΔrecA306 (red). The gel image in (b) shows a flipped image of the appropriate area without either the extra unnecessary markers or the gel origins from the original photograph (Fig. S2).
The NGS results of the recA region confirmed that purified Tcr clones possessed ΔrecA306 sequences. Subsequently, we quantified absolute DNA amounts for the 5′–3′ exonuclease and polymerase domains of the polA and recA genes using qPCR. The ratios of the 5′–3′ exonuclease and polymerase domains of the polA and recA genes are shown in Fig. 2a. These results indicate that the candidates of ΔrecA polA cells, TK1230 and TK1224 cells, did not possess the polymerase domain of polA nor recA alleles. These qPCR products were further analysed by ChIP electrophoresis (Fig. 2b–d, Fig. S3). The results indicated that the PCR products possessed proper amplicon size. Thus, we could construct ΔrecA306 polA cells, which were presumed to be inviable, using both empty vector and pEXsrpC plasmids (TK1230 and TK1224), respectively.
Confirmation of ΔrecA306 polA25 candidate cells using qPCR. (a) Relative ratio of the polymerase domain of polA and recA against the 5′–3′ exonuclease domain of polA in TK1224 and TK1230 cells. Chromosomal DNA was prepared from the indicated cells using a CellEase Bacteria II kit, and 2 μL of lysed cell solution was analysed for absolute amounts of target DNA. The relative ratios of the polymerase domain of polA and recA were calculated against the 5′–3′ exonuclease domain of polA. The blue bar corresponds to the ratio of the 5′–3′ exonuclease domain of polA. The red and green bars indicate the relative ratios of the polymerase domain of polA and recA, respectively. Analysed samples were lane 1: AQ10459, lane 2: AQ11756, lane 3: AQ10870, lane 4: AQ1217, lane 5: TK1219, lane 6: TK1230, lane 7: TK1224. (b–d) Confirmation of amplified 5′–3′ exonuclease domain, polymerase domain, and products of recA, respectively, of polA using ChIP electrophoresis. The qPCR products were analysed using ChIP electrophoresis. The arrowheads indicate either amplified 5′–3′ exonuclease (b), polymerase (c) or recA fragments (d). The analysed samples were in the same order as in (a). The original gel images (Fig. S3) were cut for suitability and ease of comparison.
Colony formation of both TK1230 (ΔrecA polA25 pvec) and TK1224 (ΔrecA polA25 pEXsrpC) cells is shown in Fig. 3a. TK1224 cells showed 10-fold higher viability compared to TK1230 cells on L plates. Then, colony-forming abilities against particles of TK1224 (ΔrecA polA25 pEXsrpC) and TK1230 (ΔrecA polA25 pvec) cells were determined both in seed cultures and plate medium (Fig. 3b,c). In the absence of IPTG in seed culture, TK1230 cells were viable. However, the relative viability was less than 10−4 for all plates under IPTG conditions (Fig. 3b). In contrast, TK1224 cells responded to several plates containing various IPTG concentrations, although the relative ratio of TK1224 in the absence of IPTG was as low as TK1230 cells (Fig. 3b). In this experiment, maximum viability was observed in seed culture with 30 μM IPTG; we demonstrated the effects of IPTG concentration on the relative viability with 30 μM IPTG seed culture (Fig. 3c). The relative viability of TK1224 at 100 μM IPTG was 100-fold greater than that of TK1230 cells. These data showed that hslO expression alleviated the lethality of ΔrecA polA cells (Fig. 3b,c). This result agreed with the result in Fig. 3a. Thus, hslO-expressing plasmids support ΔrecA polA cell viability while inducting hslO expression. Therefore, hslO expression affects ΔrecA polA cell viability similar to recAts polA cells, as reported previously6.
Effect of IPTG on ΔrecA306 polA25 cell viability. (a) Colony formation by ΔrecA306 polA25 cells. TK1230 (ΔrecA306 polA pvec) or TK1224 (ΔrecA306 polA pEXsrpC) cells were grown in M9GCAA medium and subsequently diluted with M9B to contain the indicated number of cell particles of either TK1230 or TK1224 cells. Next, 2 μL of diluted cells was spotted on LA plates and incubated at 30 °C for 3 days. (b) Effect of IPTG on relative viabilities of ΔrecA306 polA25 cells. Relative viabilities (RV) of TK1230 and TK1224 cells are shown with a bar graph. Cells were grown in M9GCAA medium. IPTG concentrations in the plates are indicated below. Cells were diluted with M9B from 104 to 107 cell particles/mL. Diluted cell cultures were spread on M9GCAA plates supplemented with various IPTG concentrations (indicated below). Viable cell counts were determined 5 days after cultivation at 30 °C. The results are shown as the mean ± SEM (n ≥ 3). TK1230: blue, TK1224: red. (c) Effect of IPTG on relative viabilities of ΔrecA306 polA25 cells from 30 μM IPTG seed culture. RVs of TK1230 and 1224 cells grown with 30 μM IPTG are shown with various concentrations of IPTG plates in the same manner as (b).
ΔrecA polA cells are sensitive to rich medium
Essential cellular processes are investigated by using conditional mutants. An advantage of recAts polA cells is their temperature sensitivity, which enabled us to investigate why these cells failed to grow. In our experiment using ΔrecA polA cells, we found that ΔrecA polA cells exhibited sensitivity to L medium.
In liquid medium, TK1230 (ΔrecA polA25 pvec) cells grew very slowly or poorly in the M9GCAA medium and failed to grow in the L medium (Supplementary Fig. S4). However, TK1224 (ΔrecA polA25 pEXsrpC) cells grew in all tested media. The results might explain the difficult TK1230 strain construction described above. TK1230 and TK1224 cells were mixed with soft agar to test whether the cells possessed a density-dependent growth phenotype in solid medium. TK1230 cells failed to grow on L plates, in contrast to those on M9GCAA plates. TK1224 cells grew on both M9GCAA and L plates (Supplementary Fig. S4). Thus, TK1230 cells are sensitive to rich medium, i.e., a rich medium-sensitive phenotype.
ROS levels in TK1230 and TK1224 cells were measured at various medium compositions, and we demonstrated the relative ROS levels of cells grown in M9GCCA medium with various medium compositions (Fig. 4). The results showed that TK1230 cells cultivated in L medium had significantly increased relative ROS levels compared with those cultured in other conditions (p < 0.01, Welch’s t test). This finding indicates that the decrease in growth is synchronised to the increase in ROS levels, with regard to the medium composition.
Effect of culture medium on ROS levels in ΔrecA306 polA25 cells. Fully grown TK1230 or TK1224 cells were inoculated in various media at 2 × 107 particles/mL (approximately 0.01 OD600) and cultured for 24 h at 30 °C. ROS levels were analysed as in the “Methods”. From left to right, M9GCAA, 25% L medium with M9GCAA, 50% L medium with M9GCAA, 75% L medium with M9GCAA, and L medium. The results are shown as the mean ± SEM (n ≥ 3). Double asterisks indicate significant differences (p < 0.01) as analysed using Welch’s t tests (n = 14).
Growth and ROS levels appear to be inversely correlated
AQ1230 (ΔrecA polA pvec) and TK1224 (ΔrecA polA pEXsrpC) cells were inoculated at 2 × 107 cell particles/mL in M9GCAA or L medium at 30 °C. Samples were collected from the cultures and analysed for optical density (OD600) (Fig. 5a) and relative ROS levels (Fig. 5b). Both TK1230 and TK1224 cells did not grow until 8 h after inoculation. TK1224 cells reached almost full growth at 24 h after inoculation in both M9GCAA and L mediums. TK1230 cells grew very slowly in M9GCAA but failed significantly to grow in L medium until 30 h (p < 0.05, Welch’s t test) (Fig. 5a). Intracellular ROS accumulation was observed at 2 h after inoculation in both cultivation conditions in TK1230 and TK1224 cells. Then, the ROS levels decreased 4 h after inoculation and remained low until 30 h, except for in TK1230 cells cultured in L medium (Fig. 5b). Interestingly, TK1230 cells cultured in L medium had significantly increased intracellular ROS levels at 30 h (p < 0.05, Welch’s t test), while the transiently increased ROS levels in both TK1230 and TK1224 cells could result from respiration and macromolecule synthesis during the lag phase. Therefore, growth failure did not result from transiently increased ROS levels at the beginning of culture, but rather from the increased ROS levels. Thus, relatively high ROS levels (> 2-folds) was synchronised with their loss of growth in TK1230 cells in liquid medium.
Effect of culture medium on growth and ROS levels in ΔrecA306 polA25 cells. (a) Effect of medium on ΔrecA306 polA25 cell growth. Fully grown TK1230 or TK1224 cells were inoculated in either M9GCAA or LB medium at 2 × 107 particles/mL (approximately 0.01 OD600). Cell growth was measured using OD600 at the indicated times. TK1230 cells (round) and TK1224 cells (square) in M9GCAA (blue) or L medium (red) are shown. The results are shown as means ± SEM (n ≥ 4). OD600 at 30 h were analysed using Welch’s t tests (n = 7). Asterisks and double asterisks indicate p < 0.05 and p < 0.01, respectively. (b) Effect of culture medium on ROS levels of ΔrecA306 polA25 cells. Fully grown TK1230 or TK1224 cells were inoculated in either M9GCAA or L medium at 2 × 107 particles/mL (approximately 0.01 OD600). Average ROS levels (RFU) were measured at the indicated times. Symbols are the same as those described in (a). The results are shown as the mean ± SEM (n ≥ 4). Relative ROS levels at 30 h were analysed using Welch’s t tests (n = 7). Asterisks and double asterisks indicate p < 0.05 and p < 0.01, respectively.
We plotted the data from 24 h after inoculation in scatter plots with ROS levels on the x-axis and growth on the y-axis. The results for M9GCAA and L medium are shown in Fig. 6a,b, respectively. TK1230 cells showed an L-figured distribution that aligned with 200 RFU or 0.1 abs (OD600) (Fig. 6a), while TK1224 cells were mainly aligned at 250 RFU with some overlap with TK1230 cells. TK1230 cells were aligned at 0.05 abs in L medium (Fig. 6b). However, TK1224 cells were broadly distributed in these growth and ROS levels and showed less overlap with those of TK1230 cells, between 0.6 to 1.4 abs and 200 to 400 RFU, respectively. Thus, in contrast to those of TK1224 cells, TK1230 cells failed to grow with increasing ROS levels. Therefore, growth failure in a rich medium could correlate with ROS accumulation, while it seemed that TK1224 cells had less increasing ROS levels and were also less responsive to elevated ROS levels. This result might suggest that TK1224 cells have a relatively increased threshold for ROS levels (Fig. 6a). It was interesting that TK1230 cells had higher ROS levels in the L medium than on M9GCAA, suggesting that intracellular ROS levels were involved in arresting the growth of ΔrecA polA cells, similar to previous observations in recAts polA cells6. Thus, our results suggest that hslO expression ameliorates ROS levels.
Analysis of growth and ROS levels in ΔrecA306 polA25 cells. (a) Sensitivity of ΔrecA306 polA25 cells to M9GCAA medium. For TK1230 and TK1224 cell samples grown in M9GCAA medium, two-dimensional scatter plots were constructed with the mean ROS levels and absorbance on the x and y axes, respectively. TK1230 and TK1224 are indicated using red and blue, respectively. (b) Sensitivity of ΔrecA306 polA25 cells to L medium. For TK1230 and TK1224 cell samples grown in L medium, two-dimensional scatter plots were constructed as described in (a).
Addition of catalase stimulates colony formation of ΔrecA polA cells
In Fig. 6, the severe growth deficiency was synchronized with the ROS levels. Thus far, our results may indicate that intracellular ROS levels play an important role in reducing ΔrecA polA cell growth. In a previous study6, we showed that adding catalase to the culture medium enabled recAts polA cells to grow at restrictive temperatures. Hydrogen peroxide (H2O2) can pass through cell membranes and get converted into hydroxy radicals. The addition of catalase to the medium will result in decreased H2O2 concentrations in surrounding cells. Even if the accumulated H2O2 in those cells is harmful, cells may be able to continue growing upon the addition of catalase to the medium, reducing the H2O2 in the medium and decreasing their ROS levels below the postulated threshold levels by transmission equilibrium. This possibility coincides with a mirror image of the autocrine and/or paracrine growth factor depletion experiments in animal cells. Therefore, we investigated the effect of catalase on rich medium-sensitive ΔrecA polA cells.
TK1230 cells grew on M9GCAA plates with only 106 cell particles but failed completely to grow on L plates at 30 °C (Fig. 7a), while TK1224 cells grew with 106 cell particles on both M9GCAA and L plates. Thus, TK1230 cells showed an L medium-sensitive phenotype. We investigated the effect of catalase on TK1230 and TK1224 cell growth on M9GCAA and L plates. TK1230 cells showed slight stimulation of colony formation on M9GCAA and L medium upon addition of catalase. Interestingly, TK1224 cells formed colonies with catalase, even with as few as 103 cells per spot. Thus, catalase supplementation enabled TK1224 cells to form colonies approximately 100-fold more efficiently than TK1230 cells on both M9GCAA and L plates. These results show that hslO plasmid enables ΔrecA polA cells to grow well on plates with L medium, suggesting that hslO alleviates the rich medium-sensitive phenotype, i.e. rich medium stress (Fig. 7a, lower panels). Simultaneously, reduced colony formation by ΔrecA polA cells was ameliorated with catalase treatment, especially in TK1224 cells, indicating that ΔrecA polA cells are viable. This effect is likely caused by the detrimental effects of hydrogen peroxide because it is ameliorated by catalase (Fig. 7a, right). Further, hslO plasmid enables ΔrecA polA cells to grow well on plate medium with catalase treatment, suggesting that hslO gene expression is pivotal for ΔrecA polA cell growth. However, TK1224 cell colony formation did not have levels observed in isogenic cells, including wildtype (AQ10459), polA (AQ11756), and ΔrecA (AQ10870) cells. These results suggest that essential problem(s) in ΔrecA polA cells were not restored completely with hslO expression.
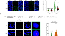
Effect of catalase on L medium sensitivity in ΔrecA306 polA25 cells. (a) Effect of catalase in ΔrecA306 polA25 cells growing on plate medium. TK1230 (ΔrecA306 polA pvec) or TK1224 (ΔrecA306 polA pEXsrpC) cells were fully grown in M9GCAA medium and subsequently diluted with M9B to contain the indicated number of cell particles. Then, 2 μL of diluted cells were spotted on L plates and incubated at 30 °C for 30 h. The images are shown from top to bottom: M9GCAA and L plate medium; right to left: no catalase and 1000 U/mL, respectively, at 30 °C. (b) Effect of catalase on ROS accumulation in ΔrecA polA cells. The cells shown in (a) were recovered and stained with SYBR Green I and CellRox Deep Red. Nucleic acid-containing E. coli particles were selected from the double-stained samples and analysed using histograms. Each histogram was as follows: blue, M9GCAA without catalase; green, M9GCAA with catalase; red, L without catalase; orange, L with catalase. Each bar represents the mean ± SEM (n ≥ 4). Double asterisks indicate significant differences (p < 0.01) as analysed using Welch’s t tests (n = 6).
We measured ROS levels in these colonies to assess the effect of intracellular ROS. We observed that ROS levels in wild, polA, and ΔrecA cells were less than 2000 RFU, suggesting that these cells on plate culture can grow with ROS levels around 2000 RFU (Fig. 7b). Additionally, ROS levels observed in cells cultured in the L medium were relatively higher than those in the M9GCAA medium, suggesting that ROS levels are increased by cell growth. The increased ROS levels may arise from the respiratory chain and metabolic decomposition products during cell growth. ROS levels from TK1230 cells cultured on M9GCAA plates or TK1224 cells cultured on M9GCAA or L plates satisfied the hypothetical ROS levels above, i.e., < 2000 RFU, which enabled colony formation. The data also indicate that simultaneous deficiency of RecA and Pol I caused TK1230 cells to accumulate high ROS levels in comparison with those of AQ10459, AQ11756, and AQ10870 cells. TK1224 cells from L plates had ROS at around 2000 RFU and showed considerable growth on L plates either with or without catalase, especially with stimulation of colony formation by catalase. In contrast, TK1230 cells failed to form colonies without catalase, showing ROS levels of > 9000 RFU. When TK1230 cells were supplemented with catalase, the ROS levels decreased to less than 4000 RFU and the cells could form colonies but very poorly. TK1230 cells on the L plate with catalase formed very small colonies that had lower ROS levels, indicating that ROS levels, presumably from hydrogen peroxide and its derivatives, again determine whether ΔrecA polA cells can form colonies. This estimation was supported by the fact that ROS levels in TK1230 cells cultured on L plates without catalase were significantly different from cells cultured on M9GCAA plates and those of TK1224 cells cultured on L plates (p < 0.01, Welch’s t test). These results indicate that polA25 mutant cells were tolerant to completely absent RecA function. Additionally, our results show the importance of ROS degradation for cell growth, suggesting that ROS is one of the determinants of cellular growth in injured cells.
Discussion
Previously, we investigated recAts polA cells with a suppression of lethality (Srp) mutation that suppresses the recA polA-mediated lethality pathway6,19. We investigated the Srp pathway and identified the srp gene as hslO. Using an experimental synthetic lethality model of chromosome damage, we found that recAts polA cell growth arrest corresponded with elevated intracellular ROS levels at restricted temperatures. This growth arrest was ameliorated by eliminating hydrogen peroxide, which indicates that recAts polA lethality is reversible and at least partially mediated by ROS. It suggested that recAts polA lethality did not result from complete chromosome degradation which could be an irreversible incident. This raises the question of how E. coli cells maintain their chromosomes. The Srp pathway3,19 was originally observed in recA200 polA25 lexA51 cells. These observations open the possibility that lethality suppression results from RecA200 protein renaturation via HslO chaperone activity in addition to recA-independent chromosome maintenance. In this study, we used a simplified genetic background where Srp was achieved by the hslO plasmid pEXsrpC. Also, we constructed ΔrecA polA25 cells to eliminate the possibility of RecA200 renaturation. Our ΔrecA polA25 cells had higher viability than with vectors alone. This result was in agreement with our previous results in recAts polA25 Δsrp pSrpC cells6. We also found that ΔrecA polA25 cells show conditional growth arrest (or a lethal phenotype) when those cells were grown on the L medium. ΔrecA polA25 cells with either an empty vector or hslO-expressing plasmid ameliorated L medium sensitivity with catalase. Thus, cells with complete loss of polymerase activity of DNA pol I and RecA activity do not completely lose their viability. This result suggests that DNA pol I, RecA, or their effectors are readily suppressed via alternative pathways in recA polA cells that are activated by chronic DNA damage.
The above conclusion opens another possibility for maintaining chromosome integrity. We have not yet elucidated how ΔrecA polA25 cells maintain chromosomal integrity without recA. However, we show that cells can cope with chronic DNA damage from a loss of RecA function. In other words, intracellular ROS levels are another determinant for cell growth with DNA damage. In recAts polA cells, ROS accumulation and growth failure was observed at restricted temperatures. Catalase suppressed growth failure at restricted temperatures. Consistently, catalase also restored colony formation. These observations indicate that ROS accumulation was closely related to the growth failure of recAts polA cells. We must construct conditional phenomena to determine which events are required for cell survival. Thus, we investigated the conditions that cause cells to become inviable or fail to grow, because ΔrecA polA25 cells are viable. We found that nutritional conditions are important for recAts polA cell viability and that growth failure is independent of heat shock. This suggests that cells require their chromosomes to be free from damage or that repair mechanisms are required for vigorous growth in the L medium. Further, our results highlight the possibility that ROS are common signals for close-knit cellular mechanisms. In our study, the associated cellular mechanisms were likely DNA damage sensing, DNA repair, chromosome replication, and cell division. HslO is likely involved in DNA damage sensing because hslO mutations sensitise cells to hypochlorite and hydrogen peroxide8. Chromosome breakage induces ROS production, so cells suffer ROS self-amplification. Our data suggest that recA polA lethality coincides with this possibility. First, we observed ROS accumulation only at restrictive conditions in recA polA cells. Second, ROS accumulation is titrated by the addition of catalase in those cells. Third, the ROS-related redox chaperone, hslO, can relieve ROS accumulation and growth defects in ΔrecA polA25 cells. Thus, we conclude that the failure of recA polA cell growth partly results from ROS accumulation. Interestingly, it was proposed that a DNA checkpoint stops cell cycle progression to provide time to deal with DNA damage20. Thus, it is very likely that hslO expression protects cells from damage to gain sufficient time for repair when the cells produce detrimental levels of ROS.
It was noteworthy that only two cleavage sites were enough to cause ROS production and growth arrest. This indicates that DNA damage induces ROS production that is amplified and arrests cell growth. ROS-mediated cell regulation in E. coli is predicted by a ROS-mediated lethality mechanism11 or a redox-signalling pathway21, which is supported by this study. These findings suggest that HslO orchestrates cellular responses to high ROS levels. Therefore, HslO itself may serve as a deceleration device or protective molecule for chronic damage. In recA polA growth arrest or lethality, SOS responses are not induced due to recA deficiency1. Conversely, ROS production in damaged cells could be stimulated in these circumstances. Thus, DNA damage responses and regulation of cell division are likely involved in recA polA growth arrest or lethality. The expression of hslO might be regulated by RecA or LexA, as mentioned in our previous study6. Therefore, hslO will likely participate in later stages of DNA damage responses. In this study, ROS derived from metabolic processes were observed in the L medium. We do not know whether those metabolism-derived ROS and ROS caused by DNA damage are the same molecules. Recently, we started to evaluate highly reactive oxygen species (hROS)22 in recA polA cells. Hydrogen peroxide is converted into a highly reactive hydroxy radical. Thus, redox-signalling pathways are pivotal mechanisms underlying and regulating DNA metabolism in E. coli.
Redox molecular chaperones such as HslO play an extremely important role in oxidising conditions. These chaperones promptly detect oxidation stress, a possible cause of protein unfolding23. Once activated by oxidation, HslO protects proteins from becoming toxic23,24, which then protects bacterial cells from cell death. These studies focused on the role of oxidised HslO7. Restoring non-stress conditions reduces disulphide bonds in HslO, which then destabilises the bound substrate proteins and converts them into less structured proteins. This causes the folding of client proteins by ATP-dependent foldases10. Conversely, this may be another function of HslO to reduce ROS-triggered cellular responses. These unique characteristics of HslO are corroborated with our results. Coping with DNA damage stress leads to increased cell proliferation. Thus, redox-signalling pathways involving HslO are pivotal for understanding the underlying cellular mechanisms including DNA metabolism in E. coli.
Methods
E. coli strains and media
The E. coli strains used in this study are described in Table 1. Strains were constructed by phage P1vir-mediated transduction25. Cells were grown at 30 °C in M9 salt-glucose minimal (M9G) media26 supplemented with casamino acids (CAA) (0.2%; Difco Laboratories, Detroit, MI, USA), thymine (1 mg/mL), thiamine (1 μg/mL), appropriate amino acids (50 μg/mL): arg, thr, leu, trp, his, pro (M9GCAA medium), and antibiotics: ampicillin (20 μg/mL), kanamycin (55 μg/mL), spectinomycin (40 μg/mL), and streptomycin (100 μg/mL). Lennox broth was prepared as described by Miller (1992). The soft medium was prepared by adding 0.65% bactoagar.
Cultivation and sampling methods
For cultivation, 2 and 15 mL of M9GCAA liquid medium were placed in test tubes and 100 mL Erlenmeyer flasks, respectively, inoculated with 1/100 volume of cells grown overnight in M9GCAA broth, and cultured aerobically at either 30 °C or 42 °C.
In shift-up experiments, cells were cultured in M9GCAA medium until OD600 = 0.1. Cells were then divided into two to four equal portions for reagent addition. After the indicated treatments, the cell cultures were measured for OD600, DNA content, and ROS analysis every 2 h from 0 to 16 h. For time-course experiments, typical sample volumes were 600 μL for OD600, 200 μL for DNA content, and 4 μL for ROS analysis.
For documenting their growth in the liquid medium, 107 particles of TK1230 (ΔrecA polA25 pvec) or TK1224 (ΔrecA polA25 pEXsrpC) cells were inoculated into a mixed M9GCAA and L medium. TK1230 and TK1224 cells were cultivated for 30 h in a 2 mL liquid medium at 30 °C in test tubes. Moreover, 2 × 106 TK1230 and TK1224 cell particles were mixed with 3 mL of either L or M9GCCA, poured onto soft agar plates, and cultivated for 3 days at 30 °C.
Sequencing
DNA sequences were determined using a Sequenase Version 2.0 sequencing kit (USB Corp.). Analysis of the DNA sequences was performed using GCG sequence analysis software, version 3.0. Long PCR product sequences were determined as described previously18. The hslO gene sequence was retrieved from the KEGG database27,28,29 (url: https://www.genome.jp/kegg/kegg_ja.html), ecj: JW5692 or eco: b3401.
qPCR analysis of target alleles
KAPA SYBR@FAST (Nippon Genetics, Tokyo, Japan) was used for qPCR. Chromosomal DNA was prepared using CellEase II bacteria kits (Cosmo Bio Co., LTD, Tokyo, Japan). The basic cycling parameters were as follows: primary denaturation of 94 °C for 3 min, followed by 40 cycles of 94 °C for 10 s, 56 °C for 10 s, and 72 °C for 10 s using a Light Cycler 96 (Roche, Basel, Switzerland). Primer sequences and targets included: polymerase domain of DNA pol I (polA) 5′-TTATCAAACGGGCGATGATT and 5′-GACGGGTACAGTTTTCCATCA; 5′–3′ exonuclease domain of DNA pol I 5′-CGGACGACGTTATCGGTACT and 5′-CACGCCGTACTTATTCACCA; and recA 5′-GGCCGTATCGTCGAAATCTA and 5′-ATATCGACGCCCAGTTTACG. Amplified DNA fragments were confirmed with ChIP electrophoresis using a Multina MCE-202 instrument with the DNA-500 reagent (Shimazu, Kyoto, Japan).
Determination of cell survival and recovery
For relative viability (RV) determination, cells were incubated in an M9GCAA medium overnight at 30 °C. Then, the cells were diluted in an M9 medium without a nutrient source (M9B), plated on M9GCAA plates supplemented with appropriate antibiotics, and incubated for 16 h at either 30 °C or 42 °C. Then, 103, 104, and 105 particles were spread on the plates. Cell viability was determined from the number of colonies grown on each plate.
In the complementation test, the RV was determined by comparing the number of colonies grown at a restrictive temperature with colonies at a permissive temperature.
In the spot method, 2 μL of diluted culture medium containing the indicated number of particles was smeared on the plate by spotting. The plates were incubated at 30 °C or 42 °C for 16 h. Grown cells on agar were collected from the surface of the spotted agar by wiping with a sterilised tip and were suspended in 20 μL of M9B.
For convenient streak analysis, 2 μL of cells from an overnight culture were spotted on Lennox agar (LA) plates and were spread with a sterilised toothpick. Then, 3 mL of soft LA was overlaid on the plates and incubated at either 30 °C or 42 °C.
For the colony formation assay, 2 × 106 cells from an overnight culture were added to 3 mL of soft M9GCAA or LA medium and were poured on M9GCAA or LA plates. The plates were incubated at 30 °C or 42 °C.
Plasmid construction
The 3.4 kb DNA fragment of srp, a suppressor of recA polA lethality6, was cloned into the BamHI site on pHSG57630. The resultant plasmids were termed pSRO1. pSRO1, pSROΔhslO, and pSrpC were described previously6. To construct pSROΔyrfG, pAQ10917 was digested with NsiI and BsmBI and self-ligated. In self-ligations, 1 μg digested DNA was blunted using 1 unit of T4 DNA polymerase (New England Bio Labs, Ipswich, MA, USA) supplemented with 1 mM dNTPS in NEBbuffer 1.1 at 12 °C for 20 min in 20 μL reaction, followed with heat inactivation at 75 °C for 30 min. Ethanol-precipitated blunted DNA was then ligated with 250 units of T4 DNA ligase (Nippon gene, Tokyo, Japan) in manufacturer-supplemented reaction buffer at 16 °C for 12 h. Then, a BamHI DNA fragment with a yrfG deletion was cloned into pHSG576. Subsequently, an spc cassette was cloned into the EcoRI site. The resultant plasmid was called pSROΔyrfG. To construct pSROΔhslRO, pAQ10917 was digested with BsmBI and BstEII and self-ligated. Subsequently, a BamHI DNA fragment containing a hslR to hslO deletion was cloned into pHSG576. Then, an spc cassette was cloned into the EcoRI site. The resultant plasmid was called pSROΔhslRO.
Flow cytometry
For CellRox Deep Red analysis using flow cytometry31, staining was performed according to our previous study6. Cell cultures (4 μL) at the indicated times were mixed with 12.5 μM CellRox Deep Red (16 μL), diluted with M9 medium without organic nutrients (M9B), and incubated for 30 min at 25 °C. Stained cells (20 μL) were then diluted in M9B (200 μL). We then used a Becton Dickinson Accuri C6 (Becton, Dickinson and Company, Ann Arbor, MI, USA) flow cytometer equipped with a 640 nm laser. First, we analysed cells to set the gating scheme. We used identical side scatter signal/forward scatter signal (FSC) gates (designated as P3) to collect 50,000 events. In our experiments, the event rate was less than 2500 events per second. The data were analysed with C6 software, version 1.0.264.21. Each sample was plotted as a histogram vs. the red channel (FL4-A with 675 ± 15 nm filter), ROS content (fluorescence, channel FL4-A), autofluorescence from the green channel (FL-1A), or as a function of cell size (determined by FSC).
For double staining, we used a P4 gate. CellRox Deep Red staining was performed as described above, and SYBR Green I staining was performed by adding M9B (16 μL) containing 1.25 × SYBR Green I to the bacterial recovery solution (4 μL) for 30 min. To analyse E. coli particles with nucleic acids, unstained and SYBR Green I stained cells were compared. M-1 was set as the gate for nucleic acids. The leakage of unstained particles into the M-1 channel was less than 0.1%. The amount of ROS was analysed based on the FL-4A channel, which detected particles with nucleic acids. DNA content analysis was carried out as described previously6,32.
A BD Cell Viability Kit (Becton, Dickinson and Company, 335925) was used to determine the number of particles in the cultures.
Statistical analysis
The data are represented as means ± standard error of the mean (SEM), which were calculated with the STDEV.P function in Microsoft Excel Plus 2019. Welch’s t test in Excel was used to analyse statistical differences, with p < 0.05 or p < 0.01.
Data availability
The data that support the findings of this study are available from the corresponding author upon reasonable request. Our long PCR product sequences have been deposited to DDBJ as follows. The fastq data obtained from AQ10459, TK1224, TK1230 and AQ10870, respectively, were registered in the DDBJ Sequence Read Archive (DRR417949, DRR417950, DRR417951, DRR417952). AQ10459 (DRR417949): https://ddbj.nig.ac.jp/resource/sra-run/DRR417949. TK1224 (DRR417950): https://ddbj.nig.ac.jp/resource/sra-run/DRR417950. TK1230 (DRR417951): https://ddbj.nig.ac.jp/resource/sra-run/DRR417951. AQ10870 (DRR417952): https://ddbj.nig.ac.jp/resource/sra-run/DRR417952. The nucleotide sequences of strains AQ10459, TK1224, TK1230 and AQ10870 were submitted to GenBank under accession numbers LC733663, LC733664, LC733665 and LC733666 respectively. AQ10459 (LC733663): http://getentry.ddbj.nig.ac.jp/getentry/na/LC733663?filetype=html. TK1224 (LC733664): http://getentry.ddbj.nig.ac.jp/getentry/na/LC733664?filetype=html. TK1230 (LC733665): http://getentry.ddbj.nig.ac.jp/getentry/na/LC733665?filetype=html. AQ10870 (LC733666): http://getentry.ddbj.nig.ac.jp/getentry/na/LC733666?filetype=html.
References
Simmons, L. A., Foti, J. J., Cohen, S. E. & Walker, G. C. The SOS regulatory network. EcoSal Plus 3, 1. https://doi.org/10.1128/ecosalplus.5.4.3 (2008).
Kowalczykowski, S. C., Dixon, D. A., Eggleston, A. K., Lauder, S. D. & Rehrauer, W. M. Biochemistry of homologous recombination in Escherichia coli. Microbiol. Rev. 58, 401–465. https://doi.org/10.1128/mr.58.3.401-465.1994 (1994).
Kogoma, T. Stable DNA replication: Interplay between DNA replication, homologous recombination, and transcription. Microbiol. Mol. Biol. Rev. 61, 212–238. https://doi.org/10.1128/mmbr.61.2.212-238.1997 (1997).
Monk, M. & Kinross, J. Conditional lethality of recA and recB derivatives of a strain of Escherichia coli K-12 with a temperature-sensitive deoxyribonucleic acid polymerase I. J. Bacteriol. 109, 971–978. https://doi.org/10.1128/JB.109.3.971-978.1972 (1972).
Walker, G. C. Escherichia coli and Salmonella typhimurium: Cellular and Molecular Biology 2nd edn, 1400–1416 (American Society of Microbiology, 1996).
Kaidow, A., Ishii, N., Suzuki, S., Shiina, T. & Kasahara, H. Reactive oxygen species accumulation is synchronised with growth inhibition of temperature-sensitive recAts polA Escherichia coli. Arch. Microbiol. 204, 396. https://doi.org/10.1007/s00203-022-02957-z (2022).
Winter, J., Ilbert, M., Graf, P. C. F., Ozcelik, D. & Jakob, U. Bleach activates a redox-regulated chaperone by oxidative protein unfolding. Cell 135, 691–701. https://doi.org/10.1016/j.cell.2008.09.024 (2008).
Jakob, U., Muse, W., Eser, M. & Bardwell, J. C. Chaperone activity with a redox switch. Cell 96, 341–352. https://doi.org/10.1016/s0092-8674(00)80547-4 (1999).
Ilbert, M. et al. The redox-switch domain of Hsp33 functions as dual stress sensor. Nat. Struct. Mol. Biol. 14, 556–563. https://doi.org/10.1038/nsmb1244 (2007).
Reichmann, D. et al. Order out of disorder: Working cycle of an intrinsically unfolded chaperone. Cell 148, 947–957. https://doi.org/10.1016/j.cell.2012.01.045 (2012).
Kohanski, M. A., Dwyer, D. J., Hayete, B., Lawrence, C. A. & Collins, J. J. A common mechanism of cellular death induced by bactericidal antibiotics. Cell 130, 797–810. https://doi.org/10.1016/j.cell.2007.06.049 (2007).
Hong, Y., Zeng, J., Wang, X., Drlica, K. & Zhao, X. Post-stress bacterial cell death mediated by reactive oxygen species. Proc. Natl. Acad. Sci. U.S.A. 116, 10064–10071. https://doi.org/10.1073/pnas.1901730116 (2019).
Imlay, J. A. Diagnosing oxidative stress in bacteria: Not as easy as you might think. Curr. Opin. Microbiol. 24, 124–131. https://doi.org/10.1016/j.mib.2015.01.004 (2015).
Hong, Y., Li, L., Luan, G., Drlica, K. & Zhao, X. Contribution of reactive oxygen species to thymineless death in Escherichia coli. Nat. Microbiol. 2, 1667–1675. https://doi.org/10.1038/s41564-017-0037-y (2017).
Zeman, M. K. & Cimprich, K. A. Causes and consequences of replication stress. Nat. Cell Biol. 16, 2–9. https://doi.org/10.1038/ncb2897 (2014).
Nikitaki, Z., Hellweg, C. E., Georgakilas, A. G. & Ravanat, J. L. Stress-induced DNA damage biomarkers: Applications and limitations. Front. Chem. 3, 35. https://doi.org/10.3389/fchem.2015.00035 (2015).
Decros, G. et al. Get the balance right: ROS homeostasis and redox signalling in fruit. Front. Plant Sci. 10, 1091. https://doi.org/10.3389/fpls.2019.01091 (2019).
Suzuki, S., Kaidow, A., Meya, T., Masuya, A. & Shiina, T. Phenotypic difference between Δ(srl-recA)306 and ΔrecA: Km elucidated by next-generation sequencing combined with a long-PCR system. J. Gen. Appl. Microbiol. 63, 22–27. https://doi.org/10.2323/jgam.2016.07.002 (2017).
Cao, Y. & Kogoma, T. The mechanism of recA polA lethality: Suppression by RecA-independent recombination repair activated by the lexA(Def) mutation in Escherichia coli. Genetics 139, 1483–1494. https://doi.org/10.1093/genetics/139.4.1483 (1995).
Parrilla-Castellar, E. R., Arlander, S. J. & Karnitz, L. Dial 9-1-1 for DNA damage: The Rad9-Hus1-Rad1 (9-1-1) clamp complex. DNA Repair 3, 1009–1014. https://doi.org/10.1016/j.dnarep.2004.03.032 (2004).
Sporer, A. J., Kahl, L. J., Price-Whelan, A. & Dietrich, L. E. P. Redox-based regulation of bacterial development and behavior. Annu. Rev. Biochem. 20, 777–797. https://doi.org/10.1146/annurev-biochem-061516-044453 (2017).
Fang, H. et al. A new ratiometric fluorescent probe for specific monitoring of hROS under physiological conditions using boric acid-protected l-DOPA gold nanoclusters. Anal. Chem. 92, 12825–12832. https://doi.org/10.1021/acs.analchem.0c01147 (2020).
Reichmann, D. & Jakob, U. The roles of conditional disorder in redox proteins. Curr. Opin. Struct. Biol. 23, 436–442. https://doi.org/10.1016/j.sbi.2013.02.006 (2013).
Bastian, G. et al. Protein unfolding as a switch from self-recognition to high-affinity client binding. Nat. Commun. 7, 10357. https://doi.org/10.1038/ncomms10357 (2016).
Lennox, E. S. Transduction of linked genetic characters of the host by bacteriophage P1. Virology 1, 190–206. https://doi.org/10.1016/0042-6822(55)90016-7 (1955).
Miller, J. H. A Short Course in Bacterial Genetics: A Laboratory Manual and Handbook for Escherichia coli and Related Bacteria (Cold Spring Harbor Laboratory Press, 1992). https://doi.org/10.1002/jobm.3620330412.
Kanehisa, M. & Goto, S. KEGG: Kyoto encyclopedia of genes and genomes. Nucleic Acids Res. 28, 27–30. https://doi.org/10.1093/nar/28.1.27 (2000).
Kanehisa, M. Toward understanding the origin and evolution of cellular organisms. Protein Sci. 28, 1947–1951. https://doi.org/10.1002/pro.3715 (2019).
Kanehisa, M., Furumichi, M., Sato, Y., Ishiguro-Watanabe, M. & Tanabe, M. KEGG: Integrating viruses and cellular organisms. Nucleic Acids Res. 49, D545-d551. https://doi.org/10.1093/nar/gkaa970 (2021).
Asai, T., Sommer, S., Bailone, A. & Kogoma, T. Homologous recombination-dependent initiation of DNA replication from DNA damage-inducible origins in Escherichia coli. EMBO J. 12, 3287–3295. https://doi.org/10.1002/j.1460-2075.1993.tb05998.x (1993).
Celeghini, E. C. C. et al. Efficiency of CellROX deep red(®) and CellROX orange(®) fluorescent probes in identifying reactive oxygen species in sperm samples from high and low fertility bulls. Anim. Biotechnol. 32, 77–83. https://doi.org/10.1080/10495398.2019.1654485 (2021).
Ferullo, D. J., Cooper, D. L., Moore, H. R. & Lovett, S. T. Cell cycle synchronization of Escherichia coli using the stringent response, with fluorescence labeling assays for DNA content and replication. Methods 48, 8–13. https://doi.org/10.1016/j.ymeth.2009.02.010 (2009).
Cao, Y. & Kogoma, T. Requirement for the polymerization and 5′→3′ exonuclease activities of DNA polymerase I in initiation of DNA replication at oriK sites in the absence of RecA in Escherichia coli rnhA mutants. J. Bacteriol. 175, 7254–7259. https://doi.org/10.1128/jb.175.22.7254-7259.1993 (1993).
Acknowledgements
This research was supported by a KATO Memorial Bioscience Foundation Research Fellowship (to A.K.), 1998. This work was initiated at Tokio Kogoma’s lab at New Mexico University. A.K. would like to dedicate this manuscript to the memory of Dr. Tokio Kogoma, who passed away on 10 October 1997. We would like to thank Editage (http://www.editage.com) for English language editing. The authors acknowledge Tokai University Hokkaido Regional Research Center (HRRC) for ROS measurements.
Author information
Authors and Affiliations
Contributions
A.K. designed the study and prepared the manuscript. A.K. and N.I. performed the genetic study and flow cytometry. A.K., S.S., and T.S. performed the DNA sequence study. K.E. and Y.M. took data for Figs. 5 and 6. H.K. obtained the photographs and also prepared the manuscript. All authors have read this manuscript and agreed to submit.
Corresponding author
Ethics declarations
Competing interests
The authors declare no competing interests.
Additional information
Publisher's note
Springer Nature remains neutral with regard to jurisdictional claims in published maps and institutional affiliations.
Supplementary Information
Rights and permissions
Open Access This article is licensed under a Creative Commons Attribution 4.0 International License, which permits use, sharing, adaptation, distribution and reproduction in any medium or format, as long as you give appropriate credit to the original author(s) and the source, provide a link to the Creative Commons licence, and indicate if changes were made. The images or other third party material in this article are included in the article's Creative Commons licence, unless indicated otherwise in a credit line to the material. If material is not included in the article's Creative Commons licence and your intended use is not permitted by statutory regulation or exceeds the permitted use, you will need to obtain permission directly from the copyright holder. To view a copy of this licence, visit http://creativecommons.org/licenses/by/4.0/.
About this article
Cite this article
Kaidow, A., Ishii, N., Suzuki, S. et al. HslO ameliorates arrested ΔrecA polA cell growth and reduces DNA damage and oxidative stress responses. Sci Rep 12, 22182 (2022). https://doi.org/10.1038/s41598-022-26703-z
Received:
Accepted:
Published:
Version of record:
DOI: https://doi.org/10.1038/s41598-022-26703-z
This article is cited by
-
Genome-wide Screening of the Escherichia coli Keio Knockout Collection Identifies Genetic Determinants of Epetraborole Hypersusceptibility
European Journal of Clinical Microbiology & Infectious Diseases (2025)









