Abstract
Household food consumption is a major driver of environmental impacts globally. Promoting sustainable consumption practices is crucial for addressing the challenges of resource depletion, food waste, and climate change. This study investigates the role of media literacy in fostering sustainable consumption awareness and behavior. A total of 432 Iranian consumers participated in the study by completing an online structured questionnaire. The data was analyzed using partial least squares structural equation modeling (PLS-SEM), revealing that the different aspects of media literacy, including usage, accessibility, content generation, and critical understanding, accounted for 93% of the variance in sustainable consumption awareness. Additionally, these factors explained 51% of the variance in sustainable consumption intention. The combined influences of sustainable consumption awareness and intention accounted for 87% of the variance in sustainable consumption behavior. To promote sustainable consumption, it is recommended to establish dedicated networks and channels that focus on delivering sustainable and healthy consumption content. Furthermore, organizing programs featuring environmental experts and interactive platforms, such as question-and-answer panels, can enhance critical understanding among media-literate audiences and contribute to the adoption of more sustainable consumption practices.
Similar content being viewed by others
Introduction
Household food production and consumption account for approximately one-third of negative overall environmental impacts worldwide1. Notably, food consumption is recognized as the primary driver of environmental consequences within settlements2. Its consequences can be equivalent to mobility, building energy consumption, and construction activities, all of which lead to the production and emission of greenhouse gases. Moreover, food consumption also contributes to the destruction of natural habitats, chemical pollution, and water consumption, further exacerbating its environmental footprint3,4,5,6.
According to international reports, the value of food production has experienced a significant increase of approximately 84% between 2000 and 20217. However, this production growth must contend with the escalating global population, which is projected to reach approximately 10.4 billion by the year 21008. Consequently, these dynamics pose a serious challenge to global food demand and supply. Alarmingly, nearly one-third of the food produced for human consumption, amounting to approximately 1.3 billion tons, is lost each year throughout the entire food supply chain worldwide, from production to consumption9. The FAO’s 2019 report on food loss and waste (FLW) indicated that food loss accounts for approximately 14% of globally produced food10. In addition, the UNEP estimated in 2021 approximately 17% of globally produced food was wasted. Moreover, aside from depleting valuable resources such as water, land, energy, labor, and capital11, these wasteful practices also contribute to the intensification of global warming and climate change. However, considering that approximately one billion people are suffering from hunger worldwide, any irresponsible use of food that leads to food waste is deemed ethically unacceptable. Consequently, if only a quarter of the food waste within the entire food supply chain12 spanning from production to consumption, could be prevented, it would be sufficient to nourish 870 million individuals facing hunger globally. These statistics highlight the urgent need for effective measures to reduce food waste and enhance the efficiency of the food supply process on a global scale13.
The present state of consumption has surpassed fulfilling essential requirements14. Consumers, driven by an excessive craving to purchase food, often neglect the significant waste generated during the production and disposal of these commodities15. Consequently, humanity is now consuming resources at an unparalleled scale. These unsustainable consumption and production patterns have resulted in interconnected economic, social, and environmental crises, most of which stem from the current unsustainable practices16. We must address these challenges comprehensively to mitigate the far-reaching consequences they pose for our planet and the well-being of future generations.
To adjust these destructive patterns of food consumption, it is necessary to minimize the problems above by making conscious changes in diets17. Food consumption optimization (FCO), choosing the best combination of food by reducing household costs while optimizing nutrition, making food expenditure allocation more efficient, and increasing the efficiency of nutrients18 sustainable consumption can be achieved19. In the meantime, institutionalizing sustainable consumption can lead to the formation of sustainable behavior among society members in the long term20. Sustainable consumption does not necessarily imply reduced consumption; rather, it entails the optimal and efficient utilization of goods and services21,24,23. In reality, sustainable consumption serves as a global imperative to prevent environmental degradation and can serve as a catalyst for guiding positive social transformations24.
The utilization of social networks, as a component of media literacy, has transformed the process of product and service search and selection for some customers. It has also influenced consumer preferences towards certain types of goods25. By effectively harnessing the power of social media, consumers can adopt a comprehensive and proactive approach to food consumption. The widespread use of social media platforms like Facebook, WhatsApp, YouTube, Instagram, and X (Twitter) on a global scale has opened up avenues for acquiring social, cultural, and environmental knowledge26. This, in turn, contributes to improving people’s understanding of the detrimental environmental impacts of waste pollution27,30,29. Consequently, by increasing awareness among consumers, it becomes possible to make progress towards achieving sustainable consumption objectives.
The topic of how media literacy contributes to the promotion of sustainable consumption behavior has received limited attention in the current literature30. The specific ways in which media literacy influences individuals to adopt sustainable consumption practices have not been extensively explored. Existing literature has explored the linkages between media literacy and sustainable behavior, but the specific mechanisms by which media literacy influences sustainable consumption practices have not been comprehensively examined. Previous studies have demonstrated that media usage, content generation, and critical understanding can contribute to increased environmental awareness and pro-environmental behavior31,34,33. However, the interplay between the multidimensional aspects of media literacy and their impact on the various stages of the sustainable consumption process, from awareness to actual behavior, remains underexplored (As Table 1 shows).
While prior research has established the general connection between media literacy and sustainable behavior, the nuanced relationships between the different media literacy dimensions (usage, accessibility, content generation, and critical understanding) and the sequential stages of sustainable consumption (awareness, intention, and behavior) have not been extensively investigated. Most existing studies have focused on the direct effects of media literacy on sustainable behavior, without delving into the underlying mechanisms and the relative importance of each media literacy component41,42. Furthermore, the majority of the literature on this topic has been conducted in western or developed country contexts, limiting the understanding of how these dynamics may play out in developing country settings, where media landscapes and consumption patterns can differ. This study aims to address these research gaps by providing a comprehensive, contextually relevant analysis of the role of media literacy in shaping sustainable consumption awareness, intention, and behavior among consumers in a developing country.
By addressing this research gap, a deeper understanding of how media literacy can effectively drive sustainable consumption behavior can be gained, leading to more targeted and effective interventions in promoting sustainable lifestyles. Also, food consumption optimization (FCO), choosing the best combination of food by reducing household costs while optimizing nutrition, making food expenditure allocation more efficient, and increasing the efficiency of nutrients sustainable consumption can be achieved. In the meantime, institutionalizing sustainable consumption can lead to the formation of sustainable behavior among society members in the long term. On the other hand, sustainable consumption serves as a global imperative to prevent environmental degradation and can serve as a catalyst for guiding positive social transformations.
The overreaching question of the current study is the role of the different aspects of media literacy and awareness of sustainable consumption in increasing sustainable awareness, intention, and behavior among consumers. This research objective encompasses various aspects, including the role of media literacy in increasing sustainable awareness and consumption intention, as well as the role of awareness of sustainable consumption in promoting sustainable consumption behavior. Therefore, we constituted some hypotheses to follow the main goal of the study.
Conceptual framework
This study is grounded in the theory of planned behavior (TPB), which posits that an individual’s behavior is primarily determined by their intention to engage in that behavior, which in turn is influenced by their attitude, subjective norms, and perceived behavioral control43. In the context of sustainable consumption, the TPB framework suggests that consumers’ awareness and understanding of sustainable practices (attitude), social influences (subjective norms), and perceived ability to adopt sustainable behaviors (perceived behavioral control) will shape their intention to consume sustainably, ultimately leading to the enactment of sustainable consumption behavior33. Media literacy, as a multi-dimensional construct, can be expected to play a pivotal role in shaping the TPB antecedents of sustainable consumption. For instance, higher media usage and accessibility may expose consumers to a greater volume of information and messaging related to sustainable practices, such as the environmental impacts of food production and waste, thereby enhancing their awareness and attitude toward sustainable consumption. Similarly, media content generation, where consumers actively create and share sustainable consumption-related content, can strengthen subjective norms by signaling the social acceptability of such behaviors. Furthermore, a critical understanding of media messages can enable consumers to critically evaluate the credibility and validity of information related to sustainable consumption, empowering them with the necessary knowledge and skills to make informed decisions, thus bolstering their perceived behavioral control. Therefore, this study hypothesizes that the different dimensions of media literacy will positively influence sustainable consumption awareness, intention, and ultimately, behavior. According to these hypotheses, the conceptual framework of the current study can be designed as Fig. 1.
Research hypotheses
The level of environmental awareness among individuals directly influences their understanding of the significance of environmental actions, such as waste separation, reducing water consumption, and other similar behaviors44. Green (sustainable) consumer behavior has emerged as both a business opportunity and a means to address environmental issues, making it a focal point for policymakers, marketing strategies, and the pursuit of sustainable development goals45,48,47. Unquestionably, environmental awareness positively influences consumer behavior, leading to a preference for environmentally friendly or green products48,51,50. Studies in this area indicate that the sale of green products is on the rise, due to increased consumer awareness of environmental concerns25,49. Some scholars suggested that people who possess environmental awareness are more likely to engage in protective and environmentally conscious behaviors51. The findings of another study demonstrated that as consumers become more aware of their role in strengthening and promoting sustainable consumption strategies, their intention to engage in sustainable consumption increases52. Also, increasing consumers’ exposure to environmental messages strengthens their behavioral intentions, specifically their intention to make green purchases53. Based on these insights, the following hypotheses are proposed regarding sustainable consumption awareness:
H1: there is a positive relationship between sustainable consumption awareness and sustainable consumption behavior.
H2: there is a positive relationship between sustainable consumption awareness and sustainable consumption intention.
Informed individuals have the potential to play a responsible role in promoting media literacy and biodiversity conservation by utilizing sustainability programs with social networks. To foster sustainable development, it is essential to focus on people’s media literacy and provide them with technical knowledge and insights from international conventions54. Sustainable awareness can be created among the public, encouraging their active participation in various development initiatives. It can be reasonably assumed that the collaborative environment of social media platforms enhances sustainability awareness, engagement, and mindfulness, thereby promoting the adoption of sustainable behaviors and lifestyle changes, as well as encouraging participation in public actions that strengthen sustainability discussions among audiences55. Regarding some studies, environmental concerns and environmental awareness through social networking sites significantly influence the intention to purchase green products56. However, a study indicated that social media has a positive impact on environmental awareness but a negative effect on environmentally responsible behavior57. Based on these insights, the following hypothesis is proposed:
H3: there is a positive relationship between media literacy and awareness of sustainable consumption.
Media advertisements play a significant role in influencing consumers’ intention to purchase and consume green and sustainable products58. Consistency between “green advertising messages” and consumers’ thoughts and cognitive processes leads to more favorable attitudes toward purchase intentions, brands, and brand choices59,60. The appeal of social media advertisements, when used to reinforce environmental messages, increases the perceived benefits of buying green products, thereby enhancing individuals’ behavioral intentions related to purchasing and green consumption53. Some scholars provided evidence supporting a positive relationship between awareness and purchase intention61. Others contended a strong relationship between social media usage, access to content, increased awareness, and a greater inclination towards sustainable consumption62. Based on these relationships and concepts, the following hypothesis is proposed for further research on the topic at hand:
H4: there is a positive relationship between media literacy and sustainable consumption intention.
According to the theory of planned behavior (TPB), intention is considered the most significant predictor of behavior43,63, 64. The relationship between sustainable consumption intention and actual behavior has been extensively studied. Research has consistently shown a positive relationship between intention and behavior in various contexts, including the intention to purchase organic products and actual behavior toward buying organic products65,66. Green purchase intention has been validated as a proxy for actual green purchase behavior67. Green purchase intention can be defined as the likelihood and willingness of individuals to prefer green products over conventional products when making purchasing decisions68. A meta-analysis by Hagger et al. (2016) found a moderate-to-strong correlation between intention and behavior, suggesting intention is an important predictor, but other factors also play a role69. Conversely, another study found a strong positive intention-behavior link in organic food consumption70, while a review by Carrington et al. (2010) on ethical consumption revealed that intentions do not always translate into actual behavior due to barriers and contextual factors71. Vermeir and Verbeke (2006) found that while consumers intended to purchase sustainable food, factors like product availability and price influenced their actual buying behavior72. Based on these studies, the following hypothesis is proposed:
H5: a positive relationship exists between sustainable consumption intention and sustainable consumption behavior.
Methods
Study area
This study was conducted in Iran, a country situated in both North Africa and West Asia as Fig. 2 shows. As one of the nations in the Middle East, Iran is divided into thirty-one provinces, with each province being governed from a local center. Typically, the largest city in each province serves as the capital of that province. The population of Iran is approximately 87.92 million. Based on our data sampling process, we selected several provinces to collect the data. We chose these provinces based on their geographical locations, to represent all regions of the country. We also considered cultural differences and food consumption habits across the provinces. The provinces included in the study were Tehran, Alborz, and Mazandaran in the North regions, Lorestan, Kermanshah, Kurdistan, Eastern Azerbaijan, Ilam, Ardebil, and Hamedan in the West areas, Esfahan in the Central region, Razavi Khorasan in the East areas, and Khuzestan and Bushehr in the South regions.
The map of the study location, Iran. The blue circles show the provinces where the study was conducted. Reference map: the technology, management, and culture of water in ancient Iran from prehistoric times to the Islamic Golden Age73.
Population and sampling method
The data and information for this study were collected using an online questionnaire. To ensure a representative sample, we selected 14 of the 31 provinces using a purposive sampling approach (regarding geographic location, demographic composition, or economic indicators, to ensure the sample is representative of the key variables of interest) in Iran74. The sample size was determined by G-power software version 3.1.9.4 with a level of significance of 0.05 and statistical power of 0.9575. Through the convenience sampling method, the online questionnaires were distributed among 432 participants residing in these selected provinces. Convenience sampling is often used when the target population is difficult to access or identify. However, some questionnaires had insufficient answers and were consequently excluded from the analysis. To replace these excluded questionnaires, we collected an additional 10 questionnaires to maintain the integrity and representativeness of the sample.
Questionnaire structure
The questionnaire utilized in this study was developed based on prior research conducted in the relevant literature. The questionnaire included two different parts, including six items for socio-demographic factors and 26 items for all measurements. It encompassed several Likert-scale items, ranging from 1 (indicating a low level) to 5 (indicating a high level). Before commencing the data collection process, the questionnaire underwent a thorough examination and validation by scholars from diverse fields, including agricultural economics, rural development, marketing management, and agricultural promotion and education. Their expertise and input ensured the questionnaire’s reliability and validity for the study’s objectives. To assess the reliability of the questionnaire, we calculated Cronbach’s alpha coefficient. The alpha coefficient was more than 0.75 for all constructs, indicating that the reliability of all the constructs has been established.
Data collection process
Before initiating the data collection process, we reviewed and reorganized the questionnaire according to our hypotheses. Subsequently, we engaged a computer software specialist to create our online questionnaire using a local platform (DigiSurvey.net). The online questionnaire was circulated via social media (WhatsApp and Telegram). The rationale for using this type of sampling technique in this study was that a diverse population from the country was difficult to access through other sampling methods. By leveraging our social networks, we were able to reach a larger and more diverse pool of participants than would have been possible through other means. During the questionnaire completion, respondents were asked to provide careful responses to each question. If they encountered any difficulties understanding any questions, they were given the option to directly connect with our online experts, who were available to address their concerns. In the concluding section of the online questionnaire, participants were invited to share their overall impressions and provide any additional comments regarding the platform and the questionnaire. The data collection process was from November 2023 to January 2024.
Data analysis
We developed Izen’s theory to assess all hypotheses of the current study. We employed variance-based modeling (PLS-SEM) to examine the relationship between media literacy, sustainable consumption intention, sustainable consumption behavior, and awareness of sustainable consumption. In the context of sustainable food consumption, these four dimensions of media literacy are important because they collectively shape an individual’s exposure to information, their engagement with media, their ability to create and share sustainable consumption-related content, and their critical assessment of media messages about food consumption and sustainability. PLS-SEM, as a suitable method, was utilized to investigate both simple and complex frameworks76. According to Hair et al. (2014), PLS-SEM is a multivariate technique that allows for the simultaneous evaluation of the measurement model and the structural model, aiming to minimize error variance77. In structural equation modeling (SEM), several measurement model statistics are commonly used to assess the model fit. First, Dillon-Goldstein’s rho coefficient was calculated for each sub-dimension to confirm internal consistency as established by the SEM (threshold at 0.70)78. Second, the normed fit index (NFI) is an incremental fit index that compares the proposed model to the null (independence) model. Values of the NFI greater than or equal to 0.90 indicate a good fit79,80. Additionally, standardized root mean square residual (SRMR) is an absolute fit index that represents the standardized difference between the observed and the predicted correlations. Values of the SRMR less than or equal to 0.08 indicate a good fit79,81. Finally, root mean square residual of covariances of residuals (RMS-Theta) is a measure of the extent to which the residual covariances among the indicators are unrelated to one another. Values of RMS-Theta less than or equal to 0.12 are generally considered acceptable79,82,81. Data analysis was done using SPSS25 and Smart PLS3 software. Smart PLS3 enables a comprehensive analysis of interrelationships by simultaneously examining both the structural and measurement models.
Ethics statement
Verbal consent was obtained from all participants before their involvement in the study. Due to the nature of the research and the cultural context, a verbal consent process was deemed more appropriate than a written consent form. The research team ensured that all participants were fully informed about the purpose of the study, their right to withdraw at any time, and the measures taken to protect their confidentiality. Also, all methods were carried out according to relevant guidelines and regulations. The ethics committee of Lorestan University approved all experimental protocols.
Results
The results of Table 2 show that about 56% of respondents are women. Also, the number of single respondents is more than married people (50.07). The age range of most of the respondents is between 31 and 40 years and most of the respondents have a master’s degree. The income of most of the studied people is between 2001 and 4000 US dollars per year. About 51.9% of the respondents have a full-time job, while 17.6% have a part-time job, 17.6% are unemployed, and 13% are housewives.
The results presented in Table 3 demonstrate the high reliability of all the examined constructs, with values ranging from 0.756 to 0.916. These findings indicated a proper fit of the model and suggested that the utilized tool is highly reliable. Moreover, the investigated model structures exhibited a composite reliability (CR) of 0.848 and above. The average variance extracted (AVE) values for all constructs exceed 0.50. These results affirmed the model’s reliability and validity, further supporting its appropriateness. Hence, it can be concluded that the current research model exhibits high levels of reliability and validity.
Furthermore, the findings in Table 4 indicated that the average variance extracted for the research structures falls below the critical threshold of 0.85, thereby providing additional evidence for the model’s validity27,82. With the AVE falling below the recommended threshold, it suggested that the indicators within each construct are sufficiently distinct and contribute significantly to the measurement of their respective constructs75,83.
The goodness of fit indicators were employed to assess the appropriateness of the structural model in the study, which encompassed media literacy factors (use, access, critical understanding, message generation), sustainable consumption awareness, sustainable consumption intention, and sustainable consumption behavior. According to Table 5, the structural model exhibits a satisfactory fit and provides support for the research data. These findings provide robust support for the research data, indicating that the model effectively captures the complex interplay between media literacy and sustainable consumption. By demonstrating a satisfactory fit, the model enhances the validity and reliability of the study’s findings, suggesting that the proposed relationships between the variables are statistically significant. This in turn strengthens confidence in the conclusions drawn from the study and contributes to the existing body of knowledge in the field of media literacy and sustainable consumption.
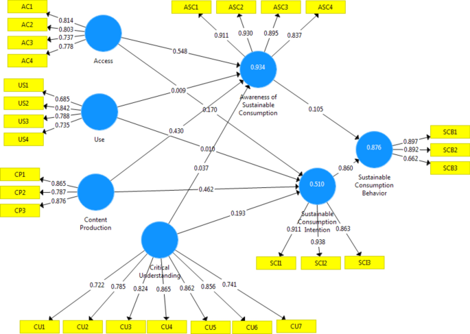
To assess the adequacy of the structural model, various criteria were utilized, including path coefficients, t-values, p-values, and standard errors obtained from the resampling method. These criteria were evaluated in combination with other measures such as p-values, confidence intervals, and effect sizes84,85. According to Fig. 3, the path model with standardized factor loadings considering different aspects of media literacy showed positive relationships between media literacy factors (use, access, critical understanding, and message generation) and sustainable consumption variables (awareness, intention, and behavior).
On the other hand, the significance level of all factors in the path model is crucial in determining the strength and statistical significance of the relationship between media literacy and sustainable food consumption. Figure 4, which illustrates the path model with t-values, provides valuable information regarding the significance of the relationships between the variables. A t-value greater than a certain critical threshold (usually 1.96 for a significance level of 0.05) indicated that the relationship between the variables is statistically significant.
Table 6 indicates that the ASC index has a significant direct effect on SCB (β = 0.104, p < 0.01), confirming hypothesis H1. Additionally, the direct effect of ASC on SCI is supported (β = 0.371, p < 0.01), confirming hypothesis H2. The direct effect of ML on ASC is also evident (β = 0.933, p < 0.01), confirming hypothesis H3. Moreover, the direct effect of ML on SCI is supported (β = 0.356, p < 0.01), confirming hypothesis H4. Lastly, the direct effect of SCI on SCB is confirmed (β = 0.859, p < 0.01), confirming hypothesis H5. These findings demonstrate the significance of the relationships between the examined variables and provide support for the hypothesized model.
Discussion
This study advances the theoretical understanding of the role of media literacy in fostering sustainable food consumption practices. By conceptualizing media literacy as a multidimensional construct encompassing usage, accessibility, content generation, and critical understanding, the research provides a more nuanced perspective on how different aspects of media literacy influence the sequential stages of sustainable consumption behavior. Drawing on theories of media effects and pro-environmental behavior, the study establishes a theoretical framework that explicates the pathways through which media literacy shapes sustainable consumption awareness, intention, and ultimately, behavior. The findings demonstrate that the various dimensions of media literacy differentially impact these stages, highlighting the complex and interactive nature of the media literacy-sustainable consumption relationship. Notably, the study’s contextualization within the Iranian cultural and environmental landscape contributes to the theoretical expansion of this field of research. The study’s exploration of the role of media literacy offers valuable insights into the potential contextual factors that may shape the theoretical implications and generalizability of the findings.
Furthermore, the study’s theoretical contributions extend beyond the specific domain of food consumption. The underlying theoretical models and frameworks employed in this research can be applied or adapted to investigate the impact of media literacy on other pro-environmental behaviors, such as energy conservation, waste management, or sustainable transportation. This theoretical versatility underscores the broader significance of the study’s contributions to the theoretical understanding of the media literacy-sustainability nexus. By elucidating the multidimensional nature of media literacy and its sequential influence on sustainable consumption awareness, intention, and behavior, this study advances the theoretical discourse on the pivotal role of media in promoting sustainable lifestyles and addressing the pressing environmental challenges faced by societies globally.
The results of the study suggests that media literacy plays a crucial role in increasing consumers’ knowledge and understanding of sustainable consumption practices. By engaging with various media platforms, individuals can access information about sustainable lifestyles, environmental impacts, and responsible consumption choices74. Therefore, efforts should be made to enhance media literacy skills among the general population, enabling them to critically evaluate and interpret media content related to sustainability.
The findings emphasize the importance of creating awareness campaigns and educational programs that promote sustainable practices74. By increasing individuals’ awareness of the environmental consequences of their consumption choices, they are more likely to develop a strong intention to adopt sustainable behaviors55,56. This study aligns with earlier research conducted by some studies61,62 which shows the impact of media literacy on sustainable consumption intention. Increased access to social media content encourages consumers to adopt sustainable consumption practices. This increased awareness of health reinforces the importance of investing in sustainable products57,86.
Furthermore, the study revealed that awareness and intention are important factors in translating knowledge into action. To promote sustainable consumption behavior, it is crucial to address both cognitive and motivational aspects27,74, 87. This can be achieved through the development of strategies that target individuals’ attitudes, beliefs, and values related to sustainability28,75. Additionally, interventions should focus on creating an enabling environment that supports and reinforces sustainable behaviors, such as providing access to sustainable products74, improving infrastructure for recycling and waste management, and incentivizing sustainable choices.
The implementation of sustainable behavior as a marketing strategy46 is influenced by media literacy and contributes to the achievement of sustainable development goals88,91,92,91. Individuals who readily receive messages about sustainable consumption through social media and possess the ability to discern the authenticity of such content are more inclined to believe that they can access accurate information and adopt sustainable consumption patterns55. These individuals actively engage in behaviors that protect the environment and exhibit a greater propensity to purchase and consume sustainable food92.
The findings of this study have several implications for practice. First, it is recommended to establish dedicated networks and channels that focus on delivering sustainable and healthy consumption content. These platforms can provide reliable information, practical tips, and guidance to individuals seeking to adopt sustainable behaviors. Second, organizing programs featuring environmental experts and interactive platforms, such as question-and-answer panels, can enhance critical understanding among media-literate audiences. By engaging with experts and participating in discussions, individuals can deepen their understanding of sustainability issues and develop a sense of personal responsibility towards sustainable consumption.
Limitations
While this study offers important insights into the relationship between media literacy, media use, and sustainable consumption behaviors, it is important to acknowledge several limitations that suggest avenues for future research. First, the cross-sectional design of the study limits our ability to make causal inferences about the directionality of the observed relationships. Longitudinal or experimental research will be needed to better elucidate the causal mechanisms at play. Additionally, our sample was drawn from a single country, which may limit the generalizability of the findings to other cultural contexts. Future studies should examine these dynamics in more diverse international settings. Second, our measurement of media literacy was based on self-reported perceptions rather than objective assessments. Including performance-based tests of media analytical skills could provide a more robust operationalization of media literacy. Additionally, future research should explore the distinct roles of different media literacy dimensions, such as access, analysis, evaluation, and content creation. Third, while we examined overall exposure to sustainability-themed media content, we did not differentiate between various types of media (e.g., news, entertainment, social media) or assess the depth and interactivity of media engagement. Unpacking these nuances could yield a more fine-grained understanding of how different media formats and usage patterns influence sustainable behaviors. Additionally, this study relied solely on self-reported behavioral intentions as the outcome measure. Incorporating objective measures of actual sustainable consumption behaviors, such as energy usage data or purchase records, could provide a more robust assessment of the real-world implications of media literacy and media use. Finally, the high proportion of respondents with postgraduate degrees (nearly 70%) may limit the generalizability of the findings, as the relationships and variables investigated may be more pronounced or significant in a sample with higher educational attainment.
Conclusion
The findings of this study offer valuable insights to policymakers and development planners in formulating strategies to achieve sustainable consumption goals, particularly in the context of food consumption. Targeting social media, as a pivotal and influential platform in shaping sustainable consumption intention and behavior, is crucial. Investing in the four dimensions of media literacy, with a specific focus on developing countries and marginalized regions in terms of access, can yield significant benefits. One effective approach involves producing expert-driven visual content on sustainable consumption, catering to diverse audience segments. This content can generate desire and ultimately foster sustainable consumption behavior. Establishing networks and channels dedicated to sustainable and healthy consumption content can be a facilitator in this regard. Moreover, organizing programs featuring environmental experts and focusing on healthy food consumption, such as question and answer panels, can help enhance critical understanding among media-literate audiences. As consumer awareness increases, there is a greater likelihood of recognizing the accuracy and validity of content presented through television programs, books, and virtual platforms. Another avenue to enhance media literacy among the audience is to organize competitions centered around producing sustainable consumption content within different educational programs, offering rewards and cash prizes for the best submissions.
Recommendations, theoretical contribution, and practical implications
The findings of this study will contribute to a deeper understanding of how media-related factors, including consumption patterns and critical engagement with media, can facilitate or hinder the adoption of sustainable lifestyles. These insights can inform the development of targeted interventions and policies aimed at leveraging media literacy as a pathway to promoting widespread sustainable consumption behaviors. Also, the findings of this study offer several practical applications for policymakers, media professionals, and community organizations working to promote sustainable consumption. Regarding the policymakers’ role, it can be recommended to integrate media literacy and sustainable consumption at the rudimentary level of education. They should also implement incentives or regulations to encourage media organizations to develop more sustainability-focused content. On the other hands, Media professionals should create engaging, informative programming that highlights sustainable practices and their benefits, as well as leverage social media influencers and other opinion leaders to amplify sustainability messaging. Finally, Educators and community organizations should design media literacy interventions that empower consumers to make more environmentally conscious choices, as well as develop collaborative campaigns that combine traditional educational efforts with digital media outreach.
Data availability
The datasets generated and analyzed during the current study are not publicly available due to confidentiality reasons but are available from the corresponding author on reasonable request.
Code availability
There is no custom computer code used to analyze the data generated from this study; all analyses were conducted using SPSS25 and Smart PLS3 software.
References
Simeone, M. & Scarpato, D. Sustainable consumption: How does social media affect food choices?. J. Clean. Prod. 277, 124036 (2020).
Goldstein, B., Hansen, S. F., Gjerris, M., Laurent, A. & Birkved, M. Ethical aspects of life cycle assessments of diets. Food Policy 59, 139–151 (2016).
Babu, S. et al. Designing an energy efficient, economically feasible, and environmentally robust integrated farming system model for sustainable food production in the Indian Himalayas. Sustain. Food Technol. 1, 126–142 (2023).
Foley, J. A. et al. Solutions for a cultivated planet. Nature 478, 337–342 (2011).
Gliessman, S. R. Agroecology (CRC Press, 2014).
Lozano-García, B. et al. Land use change effects on soil organic carbon store. An opportunity to soils regeneration in Mediterranean areas: Implications in the 4p1000 notion. Ecol. Indic. 119, 106831 (2020).
Food and Agriculture Organization. World Food and Agriculture—Statistical Yearbook 2023 (Rome, 2023). https://openknowledge.fao.org/handle/20.500.14283/cc8166en.
Lin, T.-Y., Chiu, Y. & Xu, W.-Z. Environmental efficiency and sustainability of food production and consumption in the EU. Sustain. Prod. Consum. 34, 440–452 (2022).
Gustavsson, J., Cederberg, C., Sonesson, U., Van Otterdijk, R. & Meybeck, A. Global food losses and food waste. In Extent, Causes and Prevention (FAO, 2011).
FAO The state of food and agriculture. In Moving Forward on Food Loss and Waste Reduction (FAO, 2019).
Pakravan-Charvadeh, M. R. et al. The short-term effects of COVID-19 outbreak on dietary diversity and food security status of Iranian households (A case study in Tehran province). J. Clean. Prod. 281, 124537 (2021).
Pakravan-Charvadeh, M. R., Savari, M., Khan, H. A., Gholamrezai, S. & Flora, C. Determinants of household vulnerability to food insecurity during COVID-19 lockdown in a mid-term period in Iran. Public Health Nutr. 24, 1619–1628 (2021).
Tielens, J. & Candel, J. J. L. Reducing Food Wastage, Improving Food Security? An Inventory Study on Stakeholders’ Perspectives and the Current State (Food & Business Knowledge Platform, Netherlands, 2014).
Veblen, T. The Theory of the Leisure Class (Routledge, 2016).
Aschemann-Witzel, J., de Hooge, I., Amani, P., Bech-Larsen, T. & Oostindjer, M. Consumer-related food waste: Causes and potential for action. Sustainability 7, 6457–6477 (2015).
Galli, A. et al. Integrating ecological, carbon and water footprint into a “footprint family” of indicators: Definition and role in tracking human pressure on the planet. Ecol. Indic. 16, 100–112 (2012).
Pink, A. E., Stylianou, K. S., Ling Lee, L., Jolliet, O. & Cheon, B. K. The effects of presenting health and environmental impacts of food on consumption intentions. Food Qual. Prefer. 98, 104501 (2022).
Pakravan-Charvadeh, M. R., Flora, C. B. & Emrouznejad, A. Impact of socio–economic factors on nutrition efficiency: An application of data envelopment analysis. Front. Nutr. https://doi.org/10.3389/fnut.2022.859789 (2022).
Rahmawati, D. & Indartono, S. The integration of sustainable consumption education on social studies learning to increase students’ intention toward environmental sustainability. In Joint Proceedings of the International Conference on Social Science and Character Educations (IcoSSCE 2018) and International Conference on Social Studies, Moral, and Character Education (ICSMC 2018) (ed. Kani, B.) (Atlantis Press, 2019).
Biswas, A. & Roy, M. Green products: An exploratory study on the consumer behaviour in emerging economies of the East. J. Clean. Prod. 87, 463–468 (2015).
Pakravan-Charvadeh, M. R., Flora, C. & Khan, H. A. Simulating potential associated socio–economic determinants with sustainable food security (a macro–micro spatial quantitative model). Front. Public Health https://doi.org/10.3389/fpubh.2022.923705 (2022).
Pakravan-Charvadeh, M. R., Khan, H. A. & Flora, C. Spatial analysis of food security in Iran: Associated factors and governmental support policies. J. Public Health Policy https://doi.org/10.1057/s41271-020-00221-6 (2020).
Rashidi, T., Pakravan-Charvadeh, M. R., Gholamrezai, S. & Rahimian, M. Efficiency of small-scale farmer’s conservative behavior on their food security status in Iran. Reg. Environ. Change 24, 23 (2024).
Balderjahn, I. et al. Consciousness for sustainable consumption: Scale development and new insights in the economic dimension of consumers’ sustainability. AMS Rev. 3, 181–192 (2013).
Zhang, C., Yue, Z., Zhou, Q., Ma, S. & Zhang, Z.-K. Using social media to explore regional cuisine preferences in China. Online Inf. Rev. 43, 1098–1114 (2019).
Pilař, L. et al. Twitter analysis of global communication in the field of sustainability. Sustainability 11, 6958 (2019).
Rashidi, T., Pakravan-Charvadeh, M. R., Gholamrezai, S. & Rahimian, M. Unveiling the nexus of climate change, adaptation strategies, and food security: Insights from small-scale farmers in Zagros mountains in Iran. Environ. Res. https://doi.org/10.1016/j.envres.2024.118691 (2024).
Sahraei, S., Pakravan-Charvadeh, M. R., Gholamrezai, S. & Rahimian, M. Assessing the association of sustainable agriculture with rural household food security (considering ecological, economic, and social aspects). Front. Nutr. https://doi.org/10.3389/fnut.2022.899427 (2022).
Hosseini, S. S., Pakravan-Charvadeh, M. R., Salami, H. & Flora, C. The impact of the targeted subsidies policy on household food security in urban areas in Iran. Cities 63, 110–117 (2017).
Prigita, M. & Alversia, Y. Toward consumer sustainable consumption: Examining factors influencing green product purchase intention. In Marketing and Smart Technologies: Proceedings of ICMarkTech 2021, Volume 1 (eds Reis, J. L. et al.) 307–317 (Springer Nature, 2022).
Juwita, F. I., Widayati, A. & Istyastono, E. P. The use of internet and social media for drug information services in pharmacies in Yogyakarta Province: A study of asthma care. J. Pharm. Sci. Community 17, 59–68 (2020).
Maleknia, R., Heindorf, C., Rahimian, M. & Saadatmanesh, R. Do generational differences determine the conservation intention and behavior towards sacred trees?. Trees Forests People 16, 100591 (2024).
Maleknia, R. & Salehi, T. Exploring the drivers behind women’s intentions towards climate change mitigation through urban forest conservation. Urban Urban Green 97, 128395 (2024).
Buijzen, M. & Valkenburg, P. M. Parental mediation of undesired advertising effects. J. Broadcast. Electron. Media 49, 153–165 (2005).
Šramová, B. Media literacy and marketing consumerism focused on children. Procedia Soc. Behav. Sci. 141, 1025–1030 (2014).
Scull, T. M., Kupersmidt, J. B. & Erausquin, J. T. The impact of media-related cognitions on children’s substance use outcomes in the context of parental and peer substance use. J. Youth Adolesc. 43, 717–728 (2014).
Holmberg, C., Chaplin, J. E., Hillman, T. & Berg, C. Adolescents’ presentation of food in social media: An explorative study. Appetite 99, 121–129 (2016).
Austin, E. W., Austin, B. W., French, B. F. & Cohen, M. A. The effects of a nutrition media literacy intervention on parents’ and youths’ communication about food. J. Health Commun. 23, 190–199 (2018).
Potvin Kent, M., Pauzé, E., Roy, E., de Billy, N. & Czoli, C. Children and adolescents’ exposure to food and beverage marketing in social media apps. Pediatr. Obes. https://doi.org/10.1111/ijpo.12508 (2019).
Joorabchi, T. N., Salleh, A. & Fouladiyan, M. The relationship between patterns of using internet, media literacy, alcohol consumption and drug abuse: A case of Malaysian youths. Afr. J. Alcohol Drug Abus. 11, 94–111 (2024).
Petrović, D., Bešić, M. & Petrović, M. How do we interact online? An approach to researching multidimensionality of online communication. Psihol. Istra. 19, 35–62 (2016).
Matthes, J. & Wonneberger, A. The skeptical green consumer revisited: Testing the relationship between green consumerism and skepticism toward advertising. J. Advert. 43, 115–127 (2014).
Ajzen, I. The theory of planned behavior. Organ. Behav. Hum. Decis. Process. 50, 179–211 (1991).
Severo, E. A., De Guimarães, J. C. F., Wanderley, L. S. O., Gueiros, M. M. B. & Jabbour, C. J. C. Influence of the COVID-19 pandemic on the use of social media on awareness’ socio-environmental and sustainable consumption: Consolidating lessons from the pandemic. Environ. Dev. 46, 100865 (2023).
van Dam, Y. K. & Apeldoorn, P. A. C. Sustainable marketing. J. Macromark. 16, 45–56 (1996).
Peattie, K. Green consumption: Behavior and norms. Annu. Rev. Environ. Resour. 35, 195–228 (2010).
de Carvalho, B. L., de Salgueiro, M. F. & Rita, P. Consumer sustainability consciousness: A five dimensional construct. Ecol. Indic. 58, 402–410 (2015).
Rustam, A., Wang, Y. & Zameer, H. Environmental awareness, firm sustainability exposure and green consumption behaviors. J. Clean. Prod. 268, 122016 (2020).
Al Mamun, A., Mohamad, M. R., Yaacob, M. R. B. & Mohiuddin, M. Intention and behavior towards green consumption among low-income households. J. Environ. Manag. 227, 73–86 (2018).
Rahbar, E. & Wahid, N. A. Investigation of green marketing tools’ effect on consumers’ purchase behavior. Bus. Strategy Ser. 12, 73–83 (2011).
Tirno, R. R., Islam, N. & Happy, K. Green HRM and ecofriendly behavior of employees: Relevance of proecological climate and environmental knowledge. Heliyon 9, e14632 (2023).
Arvola, A. et al. Predicting intentions to purchase organic food: The role of affective and moral attitudes in the theory of planned behaviour. Appetite 50, 443–454 (2008).
Litvine, D. & Wüstenhagen, R. Helping, “light green” consumers walk the talk: Results of a behavioural intervention survey in the Swiss electricity market. Ecol. Econ. 70, 462–474 (2011).
Padhy, M. K. Media literacy and adoption of green lifestyle for a sustainable future: A study with special reference to digital literacy campaign. IJFANS Int. J. Food Nutr. Sci. 12, 237–247 (2023).
Confetto, M. G., Covucci, C., Addeo, F. & Normando, M. Sustainability advocacy antecedents: How social media content influences sustainable behaviours among generation Z. J. Consum. Market. 40, 758–774 (2023).
Shamsi, S. et al. Do environmental pollutants carrier to COVID-19 pandemic? A cross-sectional analysis. Environ. Sci. Pollut. Res. 29, 17530–17543 (2022).
Haque, E., Sungsuwan, T. & Sanglimsuwan, S. Can social media be a tool for increasing tourists’ environmentally responsible behavior?. GeoJ. Tour. Geosites 38, 1211–1222 (2021).
Chekima, B., Syed Khalid Wafa, S. A., Igau, O. A., Chekima, S. & Sondoh, S. L. Examining green consumerism motivational drivers: Does premium price and demographics matter to green purchasing?. J. Clean. Prod. 112, 3436–3450 (2016).
Ruiz, S. & Sicilia, M. The impact of cognitive and/or affective processing styles on consumer response to advertising appeals. J. Bus. Res. 57, 657–664 (2004).
Tu, J., Kao, T., Tu, Y. & Chen, H. Influences of product involvement, environmental message and green advertising appeals on consumers’ attitudes towards advertising. J. Bus. Res. 5, 1–18 (2011).
Lee, K.-H. & Shin, D. Consumers’ responses to CSR activities: The linkage between increased awareness and purchase intention. Public Relat. Rev. 36, 193–195 (2010).
Tlebere, T., Scholtz, B. & Calitz, A. P. Using social media to improve environmental awareness in higher education institutions. In Information Technology in Environmental Engineering (eds Gomez, J. M. & Scholtz, B.) 101–111 (Springer International Publishing, 2016).
Shepherd, R., Magnusson, M. & Sjödén, P.-O. Determinants of consumer behavior related to organic foods. AMBIO J. Hum. Environ. 34, 352–359 (2005).
Kim, M.-S. & Hunter, J. E. Relationships among attitudes, behavioral intentions, and behavior. Commun. Res. 20, 331–364 (1993).
Nguyen, T. N., Lobo, A. & Greenland, S. Pro-environmental purchase behaviour: The role of consumers’ biospheric values. J. Retail. Consum. Serv. 33, 98–108 (2016).
Kumar, B., Manrai, A. K. & Manrai, L. A. Purchasing behaviour for environmentally sustainable products: A conceptual framework and empirical study. J. Retail. Consum. Serv. 34, 1–9 (2017).
Ramayah, T., Lee, J. W. C. & Mohamad, O. Green product purchase intention: Some insights from a developing country. Resour. Conserv. Recycl. 54, 1419–1427 (2010).
Rashid, N. R. N. A. Awareness of eco-label in Malaysia’s green marketing initiative. Int. J. Bus. Manag. https://doi.org/10.5539/ijbm.v4n8p132 (2004).
Hagger, M. S., Polet, J. & Lintunen, T. The reasoned action approach applied to health behavior: Role of past behavior and tests of some key moderators using meta-analytic structural equation modeling. Soc. Sci. Med. 213, 85–94 (2018).
Barbarossa, C. & Pastore, A. Why environmentally conscious consumers do not purchase green products. Qual. Mark. Res. Int. J. 18, 188–209 (2015).
Carrington, M. J., Neville, B. A. & Whitwell, G. J. Why ethical consumers don’t walk their talk: Towards a framework for understanding the gap between the ethical purchase intentions and actual buying behaviour of ethically minded consumers. J. Bus. Ethics 97, 139–158 (2010).
Vermeir, I. & Verbeke, W. Sustainable food consumption: Exploring the consumer “attitude–behavioral intention” gap. J. Agric. Environ. Ethics 19, 169–194 (2006).
Saatsaz, M. & Rezaei, A. The technology, management, and culture of water in ancient Iran from prehistoric times to the Islamic Golden Age. Humanit. Soc. Sci. Commun. 10, 142 (2023).
Pakravan-Charvadeh, M. R. & Flora, C. Sustainable food consumption pattern with emphasis on socioeconomic factors to reduce food waste. Int. J. Environ. Sci. Technol. 2022, 1–16. https://doi.org/10.1007/S13762-022-04186-9 (2022).
Saif-Nijat, J. et al. The association of the quality of life with Afghan households’ food insecurity before and after the recent political change in Afghanistan: A comparative analysis. BMC Public Health 23, 1–14 (2023).
Hair, J. F., Hult, G. T. M., Ringle, C. M. & Sarstedt, M. A Primer on Partial Least Squares Structural Equation Modeling (PLS-SEM) (Springer International Publishing, 2014).
Hair, J. F. Jr., Sarstedt, M., Hopkins, L. & Kuppelwieser, V. G. Partial least squares structural equation modeling (PLS-SEM). Eur. Bus. Rev. 26, 106–121 (2014).
Saillour-Glénisson, F. et al. Design and validation of a questionnaire to assess organizational culture in French hospital wards. BMC Health Serv. Res. 16, 491 (2016).
Mehmetoglu, M. Partial least squares approach to structural equation modeling for tourism research. In Advances in Hospitality and Leisure (ed. Chen, J. S.) 43–61 (Emerald Group Publishing Limited, 2012).
Bentler, P. M. EQS Structural Equations Program Manual (Multivariate Software, 1995).
Hu, L. & Bentler, P. M. Cutoff criteria for fit indexes in covariance structure analysis: Conventional criteria versus new alternatives. Struct. Equ. Model. 6, 1–55 (1999).
Pakravan-Charvadeh, M. R., Savari, M., Khan, H. A., Gholamrezai, S. & Flora, C. Determinants of household vulnerability to food insecurity during COVID-19 lockdown in a mid-term period in Iran. Public Health Nutr. 1, 1–10 (2021).
Sadat, S. A. A. et al. Factors associated with Afghan household food security pre- and post-Taliban regime. J. Public Health Policy https://doi.org/10.1057/S41271-023-00439-0/METRICS (2023).
Hair, J. F., Risher, J. J., Sarstedt, M. & Ringle, C. M. When to use and how to report the results of PLS-SEM. Eur. Bus. Rev. 31, 2–24 (2019).
Hahn, E. D. & Ang, S. H. From the editors: New directions in the reporting of statistical results in the journal of world business. J. World Bus. 52, 125–126 (2017).
Grunert, K. G., Hieke, S. & Wills, J. Sustainability labels on food products: Consumer motivation, understanding and use. Food Policy 44, 177–189 (2014).
Pakravan-Charvadeh, M. R., Flora, C. B. & Emrouznejad, A. Impact of socio–economic factors on nutrition efficiency: An application of data envelopment analysis. Front. Nutr. 9, 526 (2022).
Tran, T. P. Personalized ads on Facebook: An effective marketing tool for online marketers. J. Retail. Consum. Serv. 39, 230–242 (2017).
Jawaid, M. & Rajadurai, K. G. No titlethe effect of social media marketing on customer loyalty amongst university students: Evidence from the fashion industry in Kuala Lumpur. J. Content Community Commun. 13, 66–81 (2021).
Prakash Yadav, G. & Rai, J. The generation Z and their social media usage: A review and a research outline. Glob. J. Enterp. Inf. Syst. 9, 110 (2017).
Chwialkowska, A. How sustainability influencers drive green lifestyle adoption on social media: The process of green lifestyle adoption explained through the lenses of the minority influence model and social learning theory. Manag. Sustain. Dev. 11, 33–42 (2019).
Hu, X. & Meng, H. Digital literacy and green consumption behavior: Exploring dual psychological mechanisms. J. Consum. Behav. 22, 272–287 (2023).
Acknowledgements
The authors would like to acknowledge the non-financial support provided by Lorestan University, which facilitated the conduct of this research. The institutional resources and infrastructure made available by Lorestan University contributed to the successful completion of this manuscript.
Author information
Authors and Affiliations
Contributions
Jeyran Chamcham: validation, resource, data mining; Mohammad Reza Pakravan-Charvadeh: supervision, formal analysis, methodology, writing-original draft preparation; Rahim Maleknia: investigation, validation, questionnaire preparation; Cornelia Flora: writing-methodological advice, interpretation, reviewing and editing. Jeyran Chamcham: conceptualization, methodology, validation, software, writing—original draft. Mohammad Reza Pakravan-Charvadeh: supervision, writing—review & editing. Rahim Maleknia: visualization, data mining, data curation, writing—review & editing. Cornelia Flora: writing—review & editing.
Corresponding author
Ethics declarations
Competing interests
The authors declare no competing interests.
Additional information
Publisher's note
Springer Nature remains neutral with regard to jurisdictional claims in published maps and institutional affiliations.
Rights and permissions
Open Access This article is licensed under a Creative Commons Attribution-NonCommercial-NoDerivatives 4.0 International License, which permits any non-commercial use, sharing, distribution and reproduction in any medium or format, as long as you give appropriate credit to the original author(s) and the source, provide a link to the Creative Commons licence, and indicate if you modified the licensed material. You do not have permission under this licence to share adapted material derived from this article or parts of it. The images or other third party material in this article are included in the article’s Creative Commons licence, unless indicated otherwise in a credit line to the material. If material is not included in the article’s Creative Commons licence and your intended use is not permitted by statutory regulation or exceeds the permitted use, you will need to obtain permission directly from the copyright holder. To view a copy of this licence, visit http://creativecommons.org/licenses/by-nc-nd/4.0/.
About this article
Cite this article
Chamcham, J., Pakravan-Charvadeh, M.R., Maleknia, R. et al. Media literacy and its role in promoting sustainable food consumption practices. Sci Rep 14, 18831 (2024). https://doi.org/10.1038/s41598-024-69627-6
Received:
Accepted:
Published:
Version of record:
DOI: https://doi.org/10.1038/s41598-024-69627-6
Keywords
This article is cited by
-
The role of beliefs and behavioral intentions in the analysis of community health responses to climate change
Scientific Reports (2026)
-
Application of the expanded theory of planned behavior in predicting Iranian students’ intention to use probiotic products
Scientific Reports (2026)
-
Predictors of female students’ intentions toward urban forest conservation for climate change mitigation in Iran
Scientific Reports (2025)






