Abstract
Temporomandibular joint osteoarthritis (TMJOA) is a common degenerative disease that causes chronic pain and joint dysfunction. However, the current understanding of TMJOA pathogenesis is limited and necessitates further research. Animal models are crucial for investigating TMJOA due to the scarcity of clinical samples. Class II malocclusion is an occlusal type highly associated with TMJOA, but it currently lacks appropriate animal models for simulating this malocclusion in research. Therefore, this study develops a new malocclusion model using a unilateral anterior large overjet (UALO) dental device to cause Class II malocclusion characteristics and TMJOA-like pathological alterations in rats. By inducing a posteriorly positioned condyle, the UALO device effectively results in cartilage degradation, subchondral bone loss, condylar volume reduction, and mandibular retrusion. Furthermore, RNA sequencing of condylar cartilages revealed that the oxidative stress of chondrocytes was elevated under the UALO-triggered abnormal mechanical stress. Disruption of antioxidant systems and mitochondrial dysfunction are involved in cartilage degeneration. The current study provides a novel and reliable rat model suitable for TMJOA research and offers insights into the disease’s potential mechanistic pathways and molecular targets, contributing to a deeper understanding of TMJOA.
Similar content being viewed by others
Introduction
Temporomandibular joint osteoarthritis (TMJOA) is a degenerative disease pathologically characterized by low-grade inflammation, progressive cartilage degeneration, subchondral bone remodeling, and synovitis. The chronic pain, joint dysfunction, and facial deformities associated with the disease severely impair the patient’s quality of life and psychological health1. However, the pathogenesis of TMJOA remains unclear, necessitating further in-depth research.
Animal models play a crucial role in investigating TMJOA because of the limited availability of clinical samples2. Many methods have been proposed to induce TMJOA in different animals, including surgical methods (e.g., disc displacement or discectomy)3,4, chemical methods (e.g., Complete Freund’s Adjuvant or monosodium iodoacetate injection)5,6, occlusal methods (e.g., malocclusion or occlusal elevation)7,8 and genetic engineering methods (e.g., genetically modified mouse)9,10. However, the rapid destruction caused by surgical methods and the acute inflammatory response caused by chemical methods are markedly different from the chronic destruction processes and low-grade inflammation observed in TMJOA patients11. Besides, although genetic modification techniques provide reliable and precise mouse models, the high cost and technical complexity limit their widespread application2. In comparison, due to the close biomechanical relationship between teeth and joints12, mild chronic trauma induced by occlusal methods is more similar to the pathogenesis and progression of TMJOA, making them appropriate for mechanistic studies.
Rodents are the preferred choice for TMJOA models because of their excellent operability and cost-effectiveness13. Studies have demonstrated that altered occlusal loading induced by abnormal occlusion exerts abnormal mechanical stress on the TMJ, leading to degenerative remodeling14. The unilateral anterior crossbite (UAC) model is a widely used malocclusion model that uses the UAC prosthesis to induce anterior crossbite in rodents, resulting in TMJOA-like changes, including cartilage decay and subchondral trabecular bone loss15,16. However, compared to crossbite, the distinctive characteristic of Class III malocclusion, many clinical studies have reported that patients with Class II malocclusion, characterized by mandibular retrusion, have a higher risk of TMJOA17,18. This increased incidence may be attributed to the anterior disc displacement, a critical risk factor for TMJ degeneration, frequently accompanied by Class II malocclusion19,20,21. Moreover, as joint degeneration progresses, patients usually exhibit or exacerbate facial characteristics of Class II profiles22,23. These findings highlight the significant association between TMJOA and Class II malocclusion, but the cause-and-effect relationship still needs further investigation. However, suitable animal models that faithfully mimic the pathophysiological impact of Class II malocclusion on the TMJ are currently lacking. Therefore, developing an animal model that can simulate the occlusal characteristics of Class II malocclusion is necessary.
In view of this, the present study developed a new malocclusion rat model using a unilateral anterior large overjet (UALO) dental device. This device induces a posteriorly positioned condyle, the prevalent condylar position in Class II malocclusion patients24,25. As the experiment progressed, the UALO device effectively led to cartilage degradation, subchondral bone loss, condylar volume reduction, and mandibular retrusion. Compared to other intraoral devices bonded to molars to induce TMJ degeneration in rodents26,27, the UALO device provides excellent operability by bonding to the lower incisors. Additionally, it induces occlusal interference without elevating the occlusion or interrupting mandibular movement. The mandibular movement after bonding the UALO device closely resembles the natural occlusal pattern of rodents, ensuring the model’s good stability. After the histological and morphological evaluation, the underlying changes in condylar chondrocytes were explored further through RNA sequencing (RNA-seq) since cartilage is the central initiation site for TMJOA28. Taken together, we established a new malocclusion-induced TMJOA rat model in this study, providing a novel modeling method for future research, particularly in studies investigating the correlation of Class II malocclusion and TMJ degeneration, and preliminarily revealed potential pathways and molecular targets in chondrocytes under abnormal mechanical stress.
Results
The UALO device induces Class II malocclusion characteristics in rats
A posteriorly positioned condyle was observed after bonding the UALO device (Fig. 1A), and lateral cephalometric radiographs were used to evaluate the changes in the occlusal relationship of molars and mandibular position. At 4 weeks, compared to the mesial relationship of the control group, the occlusion of the mandibular most posterior molars is more distal in the UALO group, accompanied by a retroclination of the maxillary incisors, and becomes more pronounced at 12 weeks (Fig. 1B & C). These results indicate that the UALO device effectively caused mandibular retrusion in the experimental rats (Figure S2A), gradually inducing Class II malocclusion characteristics.
The unilateral anterior large overjet (UALO) device induced Class II malocclusion characteristics in the mandible. (A) Posterior position of the condyle after bonding the UALO device. Gray line: posterior point of the condyle before bonding the UALO device; Yellow line: posterior point of the condyle after bonding the UALO device. (B) Representative lateral cephalometric radiographs of the control and UALO groups at 4 and 12 weeks post-bonding. (C) The occlusal relationship and movement distance of the mandibular most posterior molars at 4 and 12 weeks post-bonding. n = 5 per time point and group.
The UALO device induces condyle morphology changes and subchondral bone destruction
The three-dimensional (3D) reconstructions and CT images obtained at 4 weeks post-bonding showed that the condyles in the UALO group were significantly smaller than those in the control group. As the experimental period progressed, evident cortical bone collapse in the posterior slope of the condyle was observed in the UALO group at 8 weeks post-bonding, and significant bone loss was noted at 12 weeks post-bonding, particularly in the posterior area (Fig. 2A). Quantitative analysis revealed that alterations in the UALO group initially occurred in the posterior region of the subchondral bone, with a significant increase in BV/TV, Tb.Th, and BMD (Fig. 2B). However, at 8 weeks post-bonding, subchondral bone destruction was observed in the posterior region, characterized by decreases in BV/TV, Tb.N, Tb.Th, BMD, and increases in BS/BV, Tb.Sp (Fig. 2C). The trend of bone destruction persisted to 12 weeks post-bonding, and the anterior and middle regions were also affected (Fig. 2D). These results indicate that under UALO device-induced condylar posterior displacement and malocclusion, subchondral bone destruction occurred in the experimental rats and intensified over time.
Condylar morphology and subchondral bone microarchitecture analyses. (A) Three-dimensional reconstructions of the condyle and representative maximal sagittal cross-sectional images of the control and unilateral anterior large overjet (UALO) groups at different time points. (B-D) Subchondral bone quantification analysis of the bone volume to tissue volume (BV/TV) ratio, bone surface area to bone volume (BS/BV) ratio, trabecular number (Tb.N), trabecular thickness (Tb.Th), trabecular separation (Tb.Sp), and bone mineral density (BMD) in specimens obtained at 4, 8, and 12 weeks post-bonding. n = 5 per time point and group. *P < 0.05, **P < 0.01, ***P < 0.001.
The UALO device reduces mandibular height and condylar volume
To determine the cause of the mandibular retrusion in the UALO group, a series of measurements of mandibular morphology were conducted on the 12-week specimens through 3D reconstruction. The bilateral vertical distance (CoS-HP) significantly decreased in the UALO group compared with the control group, reflecting a reduction in mandibular height (Fig. 3A). However, the height reduction was confined to the condylar region because the CoI-HP distance did not differ significantly between the groups (Fig. 3A). Moreover, the decrease in mandibular lengths (Co-Me and Go-Me) was not statistically significant (Fig. 3B). Considering that the changes induced by the UALO device primarily occurred in the condyle, the total volume and the respective volumes of its anterior and posterior portions were calculated. The results showed that the condylar volume of the UALO group was significantly reduced compared to the control group, especially in the anterior portion (Fig. 3C). These results indicate that the UALO-induced condylar posterior displacement and malocclusion significantly affect the condyles’ morphology (Fig. 3D), leading to the position change of the mandible.
Analyses of mandibular morphology. (A) Comparison of mandibular height (CoS-HP) and mandibular height excluding the condyle (CoI-HP) between groups. L: left side; R: right side. n = 5 per group. *P < 0.05. (B) Comparison of mandibular length from the condylar point to the mental protuberance (Co-Me) and from the posterior point of the angular process to the mental protuberance (Go-Me) between groups. L: left side; R: right side. n = 5 per group. (C) Comparison of the total volume of the condyle and the respective volumes of its anterior and posterior portions. L: left side; R: right side; A: anterior portion; P: posterior portion. n = 5 per group. *P < 0.05, **P < 0.01. (D) Representative specimens of the condylar morphology changes.
The UALO device results in OA-like pathological alterations in the TMJ
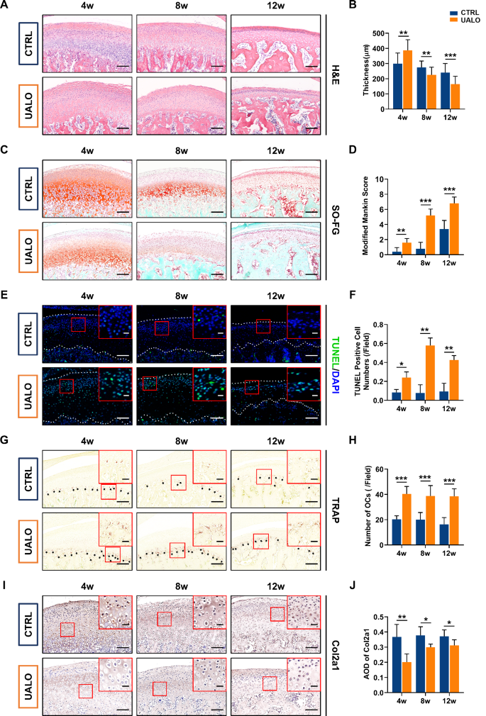
In addition to the alterations of the condylar morphology, the effects of the UALO device on the TMJ cartilage of the rats were investigated using histological staining. The Hematoxylin-Eosin (H&E) staining sections obtained at 4 weeks showed a disordered cellular arrangement, localized cell loss, cartilage surface fibrillation, and conjunctive invaginations penetrating the subchondral bone in the UALO group (Fig. 4A & S2B). The cartilage thickness significantly increased during this stage compared to the control group (Fig. 4B), particularly in the posterior region (Figures S2B & S2C). However, at 8 weeks, the stained sections showed a significant reduction in cartilage thickness and a decrease in hypertrophic chondrocyte volume in the UALO rats, indicating progressive cartilage degeneration (Fig. 4A & B). The stained sections obtained at 12 weeks revealed a much-exacerbated cartilage destruction in the UALO group, as evidenced by the considerably thinner cartilage and the indistinguishable hierarchical structure between the chondrocyte layers (Fig. 4A & B). Notably, the control group sections also exhibited signs of cartilage degeneration in this stage, but the damage in the UALO group remained more pronounced. The proteoglycan loss was observed in 4-week UALO Safranin O-Fast Green (SO-FG) staining sections and progressively worsened over time (Fig. 4C). The Modified Mankin Scores of the UALO group were consistently higher than those of the control group throughout the experimental period (Fig. 4D). In addition, the number of apoptotic chondrocytes in the cartilage (Fig. 4E & F) and osteoclastogenesis at the osteochondral junction (Fig. 4G & H) significantly increased in the UALO group. Immunohistochemistry (IHC) staining further revealed that the secretion of interleukin-1 beta (IL-1β) and matrix metallopeptidases increased starting from 4 weeks post-bonding in the UALO group (Figure S2D), with a significant decrease of collagen type II alpha 1 chain (Col2a1) expression (Fig. 4I & J). Notably, a rebound in Col2a1 expression was observed in the UALO group at 8 and 12 weeks. However, it remained significantly lower than that in the control group, and the reduction was statistically significant (Fig. 4J). These histological results indicate that the UALO-induced condylar posterior displacement and malocclusion exerted abnormal mechanical stress on the TMJ, leading to OA-like pathological changes in cartilage and subchondral bone.
Histological analysis of specimens obtained at 4, 8, and 12 weeks post-bonding from the control and unilateral anterior large overjet (UALO) groups. (A) Representative images of the Hematoxylin-Eosin (H&E) staining at different time points. Scale bar: 200 μm. (B) Comparison of cartilage thickness between groups. n = 5 per time point and group. **P < 0.01, ***P < 0.001. (C) Representative images of the Safranin O-Fast Green (SO-FG) staining. Scale bar: 200 μm. (D) Comparison of Modified Mankin Score of cartilage between groups. n = 5 per time point and group. **P < 0.01, ***P < 0.001. (E) Representative images of TUNEL staining. Dashed white contours: cartilage contour lines. Scale bar: 150 μm (low magnification images), 25 μm (high magnification images). (F) Quantification of the TUNEL positive cell number. n = 5 per time point and group. *P < 0.05, **P < 0.01. (G) Representative images of Tartrate-resistant acid phosphatase (TRAP) staining. Scale bar: 250 μm (low magnification images), 100 μm (high magnification images). (H) Quantification of the number of osteoclasts (OCs) at the osteochondral junction. n = 5 per time point and group. ***P < 0.001. (I) Representative images of Col2a1 immunohistochemistry staining at different time points. Scale bar: 200 μm (low magnification images), 50 μm (high magnification images). (J) Quantification of the average optical density (AOD) of the positive areas for Col2a1 in sections at different time points. AOD = IOD/area, n = 5 per time point and group, *P < 0.05, **P < 0.01.
Chondrocytes exhibit increased oxidative stress and enhanced energy production at the early stage of degeneration
Based on the aforementioned results, it can be concluded that the UALO-induced condylar posterior displacement and malocclusion lead to OA-like changes in cartilage and subchondral bone. To explore the mechanisms involved in this degenerative process, RNA sequencing of rat condylar cartilage was performed at early (4 weeks post-bonding) and late (12 weeks post-bonding) stages of induction. In the 4-week samples, 3464 differentially expressed genes (DEGs) were identified, including 1791 upregulated and 1673 downregulated genes (Fig. 5A). Key genes involved in reactive oxygen species (ROS) production (Nox1, Nox4, and Cyp1a1), mitochondrial biogenesis and energy conversion (Ppargc1a/Pgc-1α, Slc25a4/Ant1), and energy metabolism (Slc2a4/Glut4, Cpt1b, Pfkm) were significantly upregulated (Fig. 5B). These upregulations were associated with enhanced biological processes related to energy and adenosine triphosphate (ATP) production, calcium transport, oxidative stress, and response to mechanical stimuli (Fig. 5C). Additionally, Kyoto Encyclopedia of Genes and Genomes (KEGG) pathway enrichment analysis showed upregulation in the UALO group for pathways related to ROS, calcium channels, oxidative phosphorylation (OXPHOS), the tricarboxylic acid (TCA) cycle, glycolysis/gluconeogenesis, fatty acid degradation, and the AMPK signaling pathway (Fig. 5D). These changes indicate that the chondrocytes in the UALO group were under significant oxidative stress and experienced increased energy production. In contrast, essential genes for the maintenance of chondrocyte function and matrix synthesis, including sex determining region Y-box 9 (Sox9), Col2a1, and Aggrecan (Acan), were significantly downregulated (Fig. 5B), leading to reduced biological processes related to cell division and extracellular matrix synthesis (Fig. 5E). In addition, signaling pathways, including PI3K-Akt, Wnt, Hippo, mTOR, and TGF-β, were downregulated at this stage (Fig. 5F).
RNA sequencing analysis of cartilage tissues at 4 weeks post-bonding. (A) Cluster heatmap of cartilage tissues collected at 4 weeks post-bonding (n = 2 per sample). (B) Volcano plot of cartilage tissues collected at 4 weeks post-bonding. Slc2a4: Glut4; Slc25a4: Ant1; Ppargc1a: PGC-1α. (C-D) Upregulated biological processes and pathways in the unilateral anterior large overjet (UALO) group at 4 weeks post-bonding. (E-F) Downregulated biological processes and pathways in the UALO group at 4 weeks post-bonding.
Chondrocytes exhibit altered energy production and impaired mitochondrial function at the later stage of degeneration
In the cartilage tissues collected at 12 weeks, 3164 DEGs were identified, comprising 1237 upregulated and 1927 downregulated genes (Fig. 6A). Gene Ontology (GO) analysis indicated a reduction in biological processes related to energy production, such as cellular respiration, assembly of oxidative respiratory chain complexes, and electron transport chain functionality at this stage (Fig. 6B). KEGG enrichment analysis also showed downregulation in the UALO group for pathways including OXPHOS, the TCA cycle, peroxisomes, glycolysis/gluconeogenesis, fatty acid degradation, and mitophagy (Fig. 6C). These findings suggest that the abnormal mechanical stress imposed on the TMJ not only contributes to cartilage degeneration but also potentially compromises chondrocyte mitochondrial function and affects energy metabolism. Additionally, the ossification process was enhanced (Fig. 6D), and signaling pathways closely associated with OA development, including Wnt, TGF-β, PI3K-Akt, mTOR, and p53, were upregulated (Fig. 6E)29,30,31,32,33.
RNA sequencing analysis of cartilage tissues at 12 weeks post-bonding. (A) Cluster heatmap of cartilage tissues collected at 12 weeks post-bonding (n = 2 per sample). (B-C) Downregulated biological processes and pathways in the unilateral anterior large overjet (UALO) group at 12 weeks post-bonding. (D-E) Upregulated biological processes and pathways in the UALO group at 12 weeks post-bonding.
Persistent oxidative stress disrupts antioxidant systems and causes mitochondrial dysfunction
Given that sequencing results from samples collected at 4 weeks suggested that UALO-induced abnormal mechanical stress increased oxidative stress in chondrocytes, we examined the expression of antioxidant genes in samples collected at 12 weeks post-bonding. Results showed that genes related to antioxidant enzymes such as superoxide dismutases (SODs), glutathione peroxidases (GPxs), and peroxiredoxins (Prdxs) in the UALO group exhibited significant downregulation (Fig. 7A). Additionally, we observed a decrease in the expression of genes related to mitophagy (Pink1, Optn, Map1lc3a/LC3a), mitochondrial membrane transport (Tomm7, Slc25a4/Ant1, Vdac1), mitochondrial dynamics (Fis1, Mfn1, Mfn2), and the respiratory chain complex (Fig. 7A & S3A). These changes suggest that persistent abnormal mechanical stress disrupts chondrocytes’ antioxidant system and mitochondrial function. Therefore, through real-time qPCR (RT-qPCR), western blotting, and IHC staining, we verified significant reductions in the expression of SOD2, a vital antioxidant enzyme within cellular mitochondria, in the UALO group at 12 weeks (Fig. 7B-E & S3B). Furthermore, mitophagy, a specific form of autophagy responsible for clearing damaged mitochondria, was found to be impaired in these animals, as evidenced by the reduced expression of PTEN-induced kinase 1 (Pink1), Parkin (Prkn), microtubule-associated protein 1 A/1B-light chain 3 (LC3) and the increased expression of sequestosome-1 (p62) (Fig. 7B-E & S3B). Finally, the ATP concentration of cartilage was significantly lower in the UALO group compared to controls at 12 weeks post-bonding (Figure S3C). These results indicate that the persistent oxidative stress resulting from abnormal mechanical stress disrupts the cellular redox balance of condylar cartilage, leading to dysregulation of the antioxidant system and mitochondrial dysfunction. Reductions in antioxidant enzymes, energy production, and mitophagy function may promote the process of cartilage degeneration.
Dysfunction of antioxidant and mitochondrial function in the unilateral anterior large overjet (UALO) group at 12 weeks post-bonding. (A) Downregulation of genes associated with the antioxidant system and mitochondrial function in RNA sequencing samples collected at 12 weeks post-bonding (n = 2 per sample). Slc25a4: Ant1; Ppargc1a: PGC-1α; Map1lc3a: LC3a. (B-C) Representative bands and quantifications of protein expression for SOD2, Pink1, Prkn, p62, and LC3 at 12 weeks post-bonding. n = 3 per group. *P < 0.05, **P < 0.01. (D) Representative images of the SOD2, Pink1, Prkn, p62, and LC3 immunohistochemical staining sections from tissues collected at 12 weeks post-bonding. Scale bar: 50 μm (upper panels), 20 μm (lower panels). (E) Quantifications of the average optical density (AOD) of the areas positive for SOD2, Pink1, Prkn, p62, and LC3 in 12 weeks post-bonding sections. AOD = IOD/area, n = 5 per group, **P < 0.01, ***P < 0.001.
Discussion
In the current study, we demonstrated that the proposed UALO device induces a posteriorly positioned condyle, resembling the prevalent condylar position in Class II malocclusion patients, effectively resulting in TMJOA-like alterations in rats and exhibiting characteristics of Class II malocclusion. This provides a more clinically representative and highly reproducible animal model for the study of TMJOA.
Abnormal mechanical stimuli have long been considered a significant risk factor for the development of OA in large joints, and TMJ is no exception14,34. Due to the difficulty and stringent indications of total joint replacement, most TMJOA patients adopt conservative treatment13,35. Consequently, clinical samples are difficult to obtain, making animal models indispensable for the research of TMJOA. Studies have demonstrated that experimental malocclusion induced by dental devices can exert abnormal stress on the joint, leading to a series of joint alterations in animals7,36,37. The construction of these occlusal induction models is relatively simple, allowing for designing induction devices tailored to experimental needs. This flexibility makes them an excellent choice for studying TMJ disorders. Among these dental devices, the UAC prosthesis is the most commonly used for inducing TMJOA in rodents by guiding an anterior crossbite relationship between the maxillary and mandibular incisors38. This method more closely reflects the occlusal relationship of Class III malocclusion. However, due to the loss of incisor guidance and the interrupted mandibular movement, the stability of the model is compromised and prone to causing unintended mandibular deviations, affecting the modeling effectiveness. Additionally, considering the more significant correlation between Class II malocclusion and TMJOA17,18,23, distinguishing the differences between Class II and Class III malocclusion in animal models is necessary as it aids in better simulating clinical conditions in research.
Through lateral cephalometric radiographs, we confirmed that the UALO device induced a more distal occlusion of mandibular molars in the experimental rats (Fig. 1). These observed changes may be attributed to condylar destruction, which reduced mandibular height and condylar volume, ultimately resulting in mandibular retrusion and Class II malocclusion characteristics (Fig. 3). Furthermore, under persistent abnormal mechanical stress, rats in the UALO group exhibited significant cartilage damage and subchondral bone destruction (Figs. 2 and 4). Notably, the transient increases in cartilage thickness and bone mass observed in the 4-week UALO samples, as well as the slight rebound of Col2a1 expression in the later stage of the UALO group, reflect an adaptive response elicited by the condyle’s posterior displacement39. The changed load distribution on the condylar surface influences bone growth and cellular activities40,41. In addition, the observed signs of cartilage degeneration in the control group may have been caused by the softened diet during the experiment. Prolonged reduced mechanical stimulation can affect the growth and development of condylar cartilage42,43. However, as the experiment progressed, rats in the UALO group eventually exhibited significant disorganization of cartilage structure and subchondral bone loss, consistent with changes observed in previously reported abnormal mechanical stress-induced TMJOA models44.
With the continuous development and popularization of sequencing technology, RNA-Seq has become an effective tool for identifying differentially expressed genes in recent years. Through RNA-Seq, we found that during UALO-induced joint degeneration, ROS production was significantly increased in the early stage, gradually causing an impairment of the antioxidant system and mitochondrial function. Additionally, energy metabolism exhibited distinct changes during the experimental process. At the early stage of UALO induction, chondrocyte energy production increased to meet the high energy demands for cell survival, matrix synthesis, and remodeling under mechanical stress and microenvironmental pressure45. However, as mitochondrial function became impaired, energy production decreased. Increased oxidative stress in chondrocytes is considered an initial response to excessive mechanical stress and is likely to lead to metabolic abnormalities, mitochondrial dysfunction, and apoptosis46,47,48. The detrimental effects of oxidative stress and abnormal energy metabolism on knee osteoarthritis have been widely recognized49,50, whereas the reports in TMJOA are scarce. Therefore, our findings reveal the significance of oxidative stress, energy metabolism, and mitochondrial function in the degeneration of TMJ cartilage under stimulation of UALO-induced abnormal mechanical stress, offering more profound insights into the responses of articular cartilage to mechanical stress.
In summary, this study successfully developed a novel and reliable method for inducing a TMJOA rat model with Class II malocclusion characteristics by designing an intraoral UALO device. Compared to previous models, this model more accurately simulates the occlusal relationship that may promote the onset and progression of TMJOA, providing a powerful tool for investigating disease mechanisms and evaluating new therapies. Finally, this study has some limitations. First, we only evaluated the effects of UALO in male rats. Although previous studies have suggested that the progression of TMJOA is similar across the sexes, and bone destruction tends to occur earlier and more significantly in males51, TMJOA affects females more frequently. Therefore, future studies should consider including female rats as experimental subjects. Furthermore, due to anatomical differences in dentition, articular fossa direction, condyle morphology, and the attachments of muscles and ligaments between rats and humans, fully replicating the disease progression of human TMJOA in rodent models is challenging. This is an unavoidable limitation when using animal models in disease research. Meanwhile, the complexities and limitations in simulating multiple pathogenic factors in animal models must be considered, as TMJOA is a multifactorial disease, and occlusion is a dynamic process with individual variability. Therefore, further collection and analysis of clinical cases are essential to obtain more clinically relevant results and clarify the relationship between malocclusion and TMJOA.
Materials and methods
Experimental animals and ethics approval
All rats were procured from the Experimental Animal Center of Shanghai Ninth People’s Hospital and subsequently housed in a specific pathogen-free facility with controlled temperature and a 12-hour light/dark cycle. All animal usage and experimental procedures were approved by the Laboratory Animal Ethics Committee of Shanghai Ninth People’s Hospital, affiliated with the Shanghai Jiao Tong University School of Medicine (SH9H-2023-A783-1), in compliance with the Animal Research: Reporting of In Vivo Experiments (ARRIVE) Guidelines. All methods were performed in accordance with the relevant guidelines and regulations.
Preparation of the UALO device and bonding
The UALO device was manufactured using a metal tube with an inner diameter of 2.5 mm and comprised a straight part and an inclined part with lengths of 5.0 ± 1.0 mm and 4.0 ± 1.0 mm, respectively (Figure S1A). The angle between the straight and the inclined part was approximately 55°±5°. The slight variations in these parameters were due to individual differences in the incisors of each rat. Seventy-two male Sprague-Dawley (SD) rats, aged six weeks and weighing 200–250 g, were randomly assigned to the control (n = 36) and the UALO group (n = 36). In the UALO group, after an intraperitoneal (i.p.) injection of 1% pentobarbital anesthesia, the device was bonded to the left mandibular incisor using glass ionomer cement (Fuji I, GC, Japan). The control group underwent the same procedure, but the device was not attached. It was ensured that the UALO device did not elevate the occlusion or disrupt mandibular movement after bonding. Additionally, the inclined part of the device had light contact with the lingual side of the bilateral maxillary incisors (Figure S1A). All rats were fed with softened food and water, and daily checks were performed to ensure the device remained in place. At predetermined time points (4, 8, and 12 weeks post-bonding), rats allocated to the UALO and control groups were sacrificed by overdose anesthesia (i.p. pentobarbital) for subsequent investigations. Their weights were recorded throughout the experimental period, and no significant differences were observed between the groups (Figure S1B).
Lateral cephalometric X-ray and the occlusal relationship of the mandibular molars
4 and 12 weeks after bonding the UALO device, rats from both groups (n = 5 per group) were anesthetized and subjected to lateral cephalometric X-rays using an X-ray machine for small animals (MultiFocus, Faxitron, USA) with their heads immobilized using a fixture to ensure consistency. The distal fossa of the maxillary most posterior molars was used as a reference for observing and measuring the occlusal contact of the distobuccal cusp of the mandibular most posterior molars to determine the occlusal relationship of the molars and the position of the mandible. Positive values indicate that the cusp position is more mesial, while negative values indicate that the cusp is more distal. The measurement points are shown in Figure S1C.
Micro-computed tomography scanning and subchondral bone analysis
After radiographic examination, the mandibles of the rats were extracted and immersed in 4% paraformaldehyde for fixation. Following fixation, the left condyle from each group (n = 5 at each time point) was scanned using a micro-computed tomography (Micro-CT) machine (Skyscan1176, Bruker, USA) with the following settings: 60 kV and 385 µA, with an effective pixel size of 8.96 μm. In addition, for the 12-week specimens (n = 5 per group), data corresponding to the maxilla and mandible were additionally acquired for subsequent morphological evaluations. The CT images were reconstructed and analyzed using the CTVox and CTAn software (Bruker, Belgium). To analyze the changes, the subchondral bone was divided into anterior, middle, and posterior regions on the maximal sagittal cross-section (Figure S1D). Within each region, a cubic section (0.5 × 0.5 × 0.5 mm) was centrally selected and the ratio of bone volume to tissue volume (BV/TV), the ratio of bone surface area to bone volume (BS/BV), the trabecular number (Tb.N), the trabecular thickness (Tb.Th), the trabecular separation (Tb.Sp), and the bone mineral density (BMD) were quantified.
Morphology evaluation
The mandibular images from 12-week specimens (n = 5 per group) acquired in the previous section were reconstructed and analyzed using the Mimics 20.0 software (Materialise, Belgium). Stable skeletal landmarks from previous literature were used to establish measurement reference planes (Figure S1E)52,53. Based on these reference planes, the mandible height, mandible length, and condylar volume were evaluated (Figure S1F). The detailed methods for establishing reference planes and conducting the measurements are described in the supplementary information. The landmark definitions are listed in Table S1.
Histological staining, measurement, scoring and quantification
After Micro-CT scanning, the specimens were decalcified in 10% ethylenediaminetetraacetic acid disodium salt (EDTA-2Na) solution for two months. Subsequently, the specimens were embedded in paraffin and oriented along the sagittal plane. Serial sections of 4 μm thickness were prepared and stained with H&E (C0105S, Beyotime, China), SO-FG (G1053, Servicebio, China), TUNEL (G1501, Servicebio, China), and TRAP (D023-1-1, Jiancheng, China) according to the manufacturer’s instructions to evaluate histological alterations in the cartilage and subchondral bone. Two independent observers (XR.X. and R.C.) assessed cartilage thickness using ImageJ software (NIH, USA). Measurements were taken from the cartilage’s anterior, middle, and posterior regions on H&E-stained slides, and the mean of these measurements was considered the cartilage thickness (n = 5 for each time point and group). The cartilage degeneration was evaluated in the SO-FG stained slides using the Modified Mankin Scoring system (n = 5 for each time point and group). ImageJ software was used to calculate the TUNEL-positive cells in relation to the total cell numbers in every field, presented as the quantification results of the TUNEL staining (n = 5 for each time point and group). The TRAP-positive osteoclast numbers were quantified manually by two independent observers (XR.X. and R.C.) under a microscope (n = 5 for each time point and group).
IHC staining
After deparaffinization and rehydration, the sections were permeabilized in 0.5% Triton X-100 (G1204, Servicebio, China). Antigen retrieval (AR0022, Boster, China) was performed at 37°C for 30 minutes, followed by a 10-minute treatment with 3% hydrogen peroxide (AR1108, Boster, China). The sections were then blocked with 5% bovine serum albumin (BSA) solution (AR0004, Boster, China) for 30 minutes to reduce non-specific binding. The sections were then incubated overnight at 4°C in the presence of the following primary antibodies: anti-Col2a1 (1:2000, 28459-1-AP, Proteintech, China), anti-IL-1β (1:100, TA5103, Abmart, China), anti-MMP13 (1:100, A1606, Abclonal, China), anti-MMP9 (1:100, A25299, Abclonal, China), anti-SOD2 (1:1000, #13141, CST, USA), anti-Pink1 (1:2000, 23274-1-AP, Proteintech, China), anti-Prkn (1:100, A0968, Abclonal, China), anti-p62 (1:500, A19700, Abclonal, China), and anti-LC3 (1:100, A19665, Abclonal, China). The sections were then incubated with an anti-rabbit horseradish peroxidase (HRP)-conjugated secondary antibody (SV002, Boster, China) for 1 hour at room temperature. Furthermore, 3,3’-Diaminobenzidine (DAB, AR1022, Boster, China) was used as the chromogen, and Mayer hematoxylin (G1080, Solarbio, China) was used for nuclear counterstaining. Images were observed under the Axio Scope A1 microscope (Carl Zeiss, Germany). Two independent observers (XR.X. and R.C.) quantified and analyzed the average optical density (AOD, AOD = IOD/area) for each target protein using the ImageJ software (n = 5 per time point and group).
RNA sequencing
To investigate the effects of UALO-induced malocclusion on TMJ chondrocytes, cartilage tissue was collected for RNA sequencing at 4 and 12 weeks post-bonding, representing the early and late stages of cartilage degeneration. Cartilage tissue from the left condyle (the device side) was collected and flash-frozen in liquid nitrogen (4 rats per time point and group). Cartilage tissue from two rats within the same group was pooled into a single sample to guarantee that the quantity of RNA would be enough for library preparation. Biomarker Technologies Co., Ltd. (Beijing, China) performed the library preparation and RNA sequencing. DEGs were screened under |log2fold change| >0.59 and p < 0.05. Based on the DEGs, subsequent analyses were performed to investigate differences between the control and UALO groups, including cluster heatmaps, volcano plots, KEGG pathway enrichment, and GO analysis.
RT-qPCR analysis
Cartilage tissue from the left condyle (the device side) of the 12-week UALO group and the corresponding control group was harvested for total RNA extraction using the AG RNAex Pro RNA (AG21101, Accurate Biotechnology, China) and SteadyPure RNA Extraction Kits (AG21024, Accurate Biotechnology, China). Complementary DNA (cDNA) was synthesized using the Hifair III 1st Strand cDNA Synthesis SuperMix (11141ES60, Yeasen Biotechnology, China) following the manufacturer’s instructions. RT-qPCR was conducted using Hieff qPCR SYBR Green Master Mix (11201ES08, Yeasen Biotechnology, China) on a Roche Light Cycler 480 II Real-Time PCR System (Roche, Switzerland). β-actin served as the internal control for normalization, and the relative mRNA expression levels of the target genes SOD2, Pink1, Prkn, p62, LC3a, and LC3b were quantified using the 2−△△Ct method (n = 3 per group). The primer sequences used in this study are listed in Table S2.
Western blotting
Cartilage tissue isolated from the left condyle (the device side) of the 12-week UALO group and the corresponding control group was lysed and sonicated in RIPA lysis buffer (89900, Thermo Fisher Scientific, USA) containing protease and phosphatase inhibitors (P002, New Cell & Molecular Biotech, China) for protein extraction. Total protein was quantified with the BCA method (23225, Thermo Fisher Scientific, USA), and 10 µg of protein was loaded onto an SDS-PAGE for electrophoresis. After transfer, the membranes were blocked with rapid blocking buffer (PS108, Epizyme Biotech, China) for 1 hour at room temperature and subsequently incubated overnight at 4°C with primary antibodies, including anti-SOD2 (1:1000, #13141, CST, USA), anti-Pink1 (1:1000, 23274-1-AP, Proteintech, China), anti-Prkn (1:1000, 14060-1-AP, Proteintech, China), anti-p62 (1:1000, A19700, Abclonal, China), and anti-LC3 (1:1000, A5618, Abclonal, China). The following day, membranes were washed with TBST, incubated with an HRP-conjugated secondary antibody (1:5000, #7074, CST, USA) for 1 hour at room temperature, and developed using an enhanced chemiluminescence detection kit (WBKLS, Millipore, USA). Western blot bands were quantified using ImageJ software (n = 3 per group), and the original blots of Fig. 7B were shown in Figure S4.
ATP concentration assay
To assess changes in ATP concentration after UALO bonding, cartilage tissue isolated from the left condyle (the device side) of the 12-week UALO group and the corresponding control group was lysed and sonicated using ATP detection lysate and treated following the manufacturer’s instructions (S0027, Beyotime, China). In addition, the BCA method (23225, Thermo Fisher Scientific, USA) was used to quantify the protein concentration of the samples and thus eliminate the errors caused by differences in protein amounts. The ATP concentrations were converted to nmol/mg for statistical analysis (n = 3 per group).
Statistical analysis
The data are presented as mean ± standard deviation (SD) and were analyzed using the GraphPad Prism 8.0 software (GraphPad Software, USA). When the data from the two groups exhibited a Gaussian distribution and homogeneity of variance, the statistical significance between the two groups was evaluated using the Student’s t-test. The Mann-Whitney U test was used to assess the statistical significance between the two groups for data with non-Gaussian distribution. Statistical significance was set at P < 0.05.
Data availability
The data that support the findings of this study are available from the corresponding author upon reasonable request.
References
Mercuri, L. G. Osteoarthritis, osteoarthrosis, and idiopathic condylar resorption. Oral Maxillofac. Surg. Clin. North. Am. 20, 169–183v. https://doi.org/10.1016/j.coms.2007.12.007 (2008).
Zhao, Y. et al. Animal models of Temporomandibular Joint Osteoarthritis: classification and selection. Front. Physiol. 13 https://doi.org/10.3389/fphys.2022.859517 (2022).
Cohen, W. A., Servais, J. M., Polur, I., Li, Y. & Xu, L. Articular cartilage degeneration in the contralateral non-surgical temporomandibular joint in mice with a unilateral partial discectomy. J. Oral Pathol. Med. 43, 162–165. https://doi.org/10.1111/jop.12113 (2013).
Xu, T., Gu, Z., Wu, H., Yao, H. & Wang, G. Expression of endoplasmic reticulum stress protein in rabbit condyle cartilage following anterior disk displacement. J. Oral Pathol. Med. 47, 606–612. https://doi.org/10.1111/jop.12715 (2018).
Wang, X. D. et al. Progression of cartilage degradation, Bone Resorption and Pain in Rat Temporomandibular Joint Osteoarthritis Induced by Injection of Iodoacetate. PLoS ONE. 7 https://doi.org/10.1371/journal.pone.0045036 (2012).
Wang, X. D., Kou, X. X., Mao, J. J., Gan, Y. H. & Zhou, Y. H. Sustained inflammation induces degeneration of the Temporomandibular Joint. J. Dent. Res. 91, 499–505. https://doi.org/10.1177/0022034512441946 (2012).
Wang, Y. L. et al. Cartilage degradation in temporomandibular joint induced by unilateral anterior crossbite prosthesis. Oral Dis. 20, 301–306. https://doi.org/10.1111/odi.12112 (2013).
Long, H. et al. Expression of Ihh signaling pathway in condylar cartilage after bite-raising in adult rats. J. Mol. Histol. 50, 459–470. https://doi.org/10.1007/s10735-019-09840-0 (2019).
Long, E. et al. The role of TGF-ß1 in osteoarthritis of the temporomandibular joint in two genetic mouse models. Arch. Oral Biol. 67, 68–73. https://doi.org/10.1016/j.archoralbio.2016.03.004 (2016).
Hui, T. et al. Activation of β-catenin signaling in aggrecan-expressing cells in temporomandibular joint causes osteoarthritis-like defects. Int. J. Oral Sci. 10, 13. https://doi.org/10.1038/s41368-018-0016-z (2018).
Barve, R. A. et al. Transcriptional profiling and pathway analysis of monosodium iodoacetate-induced experimental osteoarthritis in rats: relevance to human disease. Osteoarthr. Cartil. 15, 1190–1198. https://doi.org/10.1016/j.joca.2007.03.014 (2007).
Liu, Q. et al. Initiation and progression of dental-stimulated temporomandibular joints osteoarthritis. Osteoarthr. Cartil. 29, 633–642. https://doi.org/10.1016/j.joca.2020.12.016 (2021).
Wang, D. et al. Recent advances in animal models, diagnosis, and treatment of Temporomandibular Joint Osteoarthritis. Tissue Eng. Part. B: Reviews. 29, 62–77. https://doi.org/10.1089/ten.teb.2022.0065 (2023).
Wang, X. D., Zhang, J. N., Gan, Y. H. & Zhou, Y. H. Current understanding of pathogenesis and treatment of TMJ osteoarthritis. J. Dent. Res. 94, 666–673. https://doi.org/10.1177/0022034515574770 (2015).
Liu, Y. D. et al. Systemic administration of strontium or NBD peptide ameliorates early stage cartilage degradation of mouse mandibular condyles. Osteoarthr. Cartil. 24, 178–187. https://doi.org/10.1016/j.joca.2015.07.022 (2016).
Yang, T. et al. Decreased bone marrow stromal cells activity involves in unilateral anterior crossbite-induced early subchondral bone loss of temporomandibular joints. Arch. Oral Biol. 59, 962–969. https://doi.org/10.1016/j.archoralbio.2014.05.024 (2014).
Chen, S., Lei, J., Fu, K. Y., Wang, X. & Yi, B. Cephalometric analysis of the facial skeletal morphology of female patients exhibiting skeletal class II deformity with and without Temporomandibular Joint Osteoarthrosis. PLoS One. 10, e0139743. https://doi.org/10.1371/journal.pone.0139743 (2015).
Krisjane, Z., Urtane, I., Krumina, G., Neimane, L. & Ragovska, I. The prevalence of TMJ osteoarthritis in asymptomatic patients with dentofacial deformities: a cone-beam CT study. Int. J. Oral Maxillofac. Surg. 41, 690–695. https://doi.org/10.1016/j.ijom.2012.03.006 (2012).
Kobayashi, T. et al. Progressive condylar resorption after mandibular advancement. Br. J. Oral Maxillofac. Surg. 50, 176–180. https://doi.org/10.1016/j.bjoms.2011.02.006 (2012).
Shen, P. et al. Yang’s classification of Juvenile TMJ Anterior Disc Displacement contributing to treatment protocols. Sci. Rep. 9, 5644. https://doi.org/10.1038/s41598-019-42081-5 (2019).
John, Z. A. S., Shrivastav, S. S., Kamble, R., Jaiswal, E. & Dhande, R. Three-dimensional comparative evaluation of articular disc position and other temporomandibular joint morphology in Class II horizontal and vertical cases with class I malocclusion. Angle Orthod. 90, 707–714. https://doi.org/10.2319/121519-801.1 (2020).
Shen, P., Zhang, D., Luo, Y., Abdelrehem, A. & Yang, C. Characteristics of patients with temporomandibular joint idiopathic condylar resorption. Cranio®, 1–7 (2022). https://doi.org/10.1080/08869634.2022.2100973
Zhang, Q. et al. Association of temporomandibular joint osteoarthrosis with dentoskeletal morphology in males: a cone-beam computed tomography and cephalometric analysis. Orthod. Craniofac. Res. 26, 458–467. https://doi.org/10.1111/ocr.12630 (2023).
Fernández Sanromán, J., Gómez González, J. M. & del Hoyo, J. A. Relationship between condylar position, dentofacial deformity and temporomandibular joint dysfunction: an MRI and CT prospective study. J. Craniomaxillofac. Surg. 26, 35–42. https://doi.org/10.1016/s1010-5182(98)80033-4 (1998).
Rivero-Millán, P. et al. Comparison of condylar position in normal occlusion, Class II Division 1, Class II Division 2 and Class III malocclusions using CBCT imaging. J. Clin. Exp. Dent. 13, e1216–e1226. https://doi.org/10.4317/jced.58970 (2021).
Ou, F. et al. Temporomandibular joint disorders contribute to anxiety in BalB/C mice. Biochem. Biophys. Res. Commun. 516, 339–343. https://doi.org/10.1016/j.bbrc.2019.06.050 (2019).
Hua, X., Xiong, H., Han, G. & Cheng, X. The effects of gradually induced backward movement of the mandible by a twin inclined plane device in rats. Angle Orthod. 82, 839–845. https://doi.org/10.2319/101011-633.1 (2012).
Tanaka, E., Detamore, M. S. & Mercuri, L. G. Degenerative disorders of the Temporomandibular Joint: etiology, diagnosis, and treatment. J. Dent. Res. 87, 296–307. https://doi.org/10.1177/154405910808700406 (2008).
Cai, S. et al. Mechanical stress reduces secreted frizzled-related protein expression and promotes temporomandibular joint osteoarthritis via Wnt/β-catenin signaling. Bone 161, 116445. https://doi.org/10.1016/j.bone.2022.116445 (2022).
Zheng, L. et al. Aberrant activation of latent transforming growth factor-β initiates the onset of temporomandibular joint osteoarthritis. Bone Res. 6, 26. https://doi.org/10.1038/s41413-018-0027-6 (2018).
Hu, Z. C. et al. Inhibition of PI3K/Akt/NF-κB signaling with leonurine for ameliorating the progression of osteoarthritis: in vitro and in vivo studies. J. Cell. Physiol. 234, 6940–6950. https://doi.org/10.1002/jcp.27437 (2019).
Zhang, Y. et al. Cartilage-specific deletion of mTOR upregulates autophagy and protects mice from osteoarthritis. Ann. Rheum. Dis. 74, 1432–1440. https://doi.org/10.1136/annrheumdis-2013-204599 (2015).
Li, S., Liu, J., Liu, S., Jiao, W. & Wang, X. Chitosan oligosaccharides packaged into rat adipose mesenchymal stem cells-derived extracellular vesicles facilitating cartilage injury repair and alleviating osteoarthritis. J. Nanobiotechnol. 19, 343. https://doi.org/10.1186/s12951-021-01086-x (2021).
Griffin, T. M. & Guilak, F. The role of mechanical loading in the onset and progression of osteoarthritis. Exerc. Sport Sci. Rev. 33, 195–200. https://doi.org/10.1097/00003677-200510000-00008 (2005).
Yoda, T. et al. Clinical guidelines for total temporomandibular joint replacement. Japanese Dent. Sci. Rev. 56, 77–83. https://doi.org/10.1016/j.jdsr.2020.03.001 (2020).
Zou, Y. et al. Experimental functional shift–induced osteoarthritis-like changes at the TMJ and altered integrin expression in a rat model. Ann. N. Y. Acad. Sci. 1511, 210–227. https://doi.org/10.1111/nyas.14741 (2022).
Yang, J. et al. Role of the SDF-1/CXCR4 signaling pathway in cartilage and subchondral bone in temporomandibular joint osteoarthritis induced by overloaded functional orthopedics in rats. J. Orthop. Surg, Res. 15 https://doi.org/10.1186/s13018-020-01860-x (2020).
Zhang, X. et al. Experimentally created unilateral anterior crossbite induces a degenerative ossification phenotype in mandibular condyle of growing Sprague-Dawley rats. J. Oral Rehabil. 40, 500–508. https://doi.org/10.1111/joor.12072 (2013).
Ingervall, B., Fredén, H. & Heyden, G. Histochemical study of mandibular joint adaptation in experimental posterior mandibular displacement in the rat. Arch. Oral Biol. 17, 661–671. https://doi.org/10.1016/0003-9969(72)90192-6 (1972).
Utreja, A. et al. Cell and matrix response of temporomandibular cartilage to mechanical loading. Osteoarthr. Cartil. 24, 335–344. https://doi.org/10.1016/j.joca.2015.08.010 (2016).
Gupta, A., Kohli, V. S., Hazarey, P. V., Kharbanda, O. P. & Gunjal, A. Stress distribution in the temporomandibular joint after mandibular protraction: a 3-dimensional finite element method study. Part 1. Am. J. Orthod. Dentofac. Orthop. 135, 737–748. https://doi.org/10.1016/j.ajodo.2007.12.025 (2009).
Tran, T. T. et al. Effects of food hardness on temporomandibular joint osteoarthritis: qualitative and quantitative micro-CT analysis of rats in vivo. Ann. Anat. 246, 152029. https://doi.org/10.1016/j.aanat.2022.152029 (2023).
Robinson, J. L., Soria, P., Lu, H. H., Chen, J. & Wadhwa, S. Structure-function relationships of the Temporomandibular Joint in response to altered loading. J. Oral Facial Pain Headache. 33, 451–458. https://doi.org/10.11607/ofph.2094 (2019).
Zhang, J. et al. Occlusal effects on longitudinal bone alterations of the Temporomandibular Joint. J. Dent. Res. 92, 253–259. https://doi.org/10.1177/0022034512473482 (2013).
Jiang, W. et al. Mechanisms linking mitochondrial mechanotransduction and chondrocyte biology in the pathogenesis of osteoarthritis. Ageing Res. Rev. 67 https://doi.org/10.1016/j.arr.2021.101315 (2021).
Knight, M. M. et al. Chondrocyte deformation induces mitochondrial distortion and heterogeneous intracellular strain Fields. Biomech. Model. Mechanobiol. 5, 180–191. https://doi.org/10.1007/s10237-006-0020-7 (2006).
Coleman, M. C., Ramakrishnan, P. S., Brouillette, M. J. & Martin, J. A. Injurious loading of articular cartilage compromises chondrocyte respiratory function. Arthritis Rheumatol. 68, 662–671. https://doi.org/10.1002/art.39460 (2016).
Ansari, M. Y., Khan, N. M., Ahmad, I. & Haqqi, T. M. Parkin clearance of dysfunctional mitochondria regulates ROS levels and increases survival of human chondrocytes. Osteoarthr. Cartil. 26, 1087–1097. https://doi.org/10.1016/j.joca.2017.07.020 (2018).
Wu, X. et al. Dysregulated energy metabolism impairs chondrocyte function in osteoarthritis. Osteoarthr. Cartil. 31, 613–626. https://doi.org/10.1016/j.joca.2022.11.004 (2023).
Lepetsos, P., Papavassiliou, K. A. & Papavassiliou, A. G. Redox and NF-κB signaling in osteoarthritis. Free Radic. Biol. Med. 132, 90–100. https://doi.org/10.1016/j.freeradbiomed.2018.09.025 (2019).
Zhang, J. et al. Osteochondral Interface Stiffening in Mandibular Condylar Osteoarthritis. J. Dent. Res. 97, 563–570. https://doi.org/10.1177/0022034517748562 (2018).
Kim, H. J. et al. Three-dimensional growth pattern of the rat mandible revealed by periodic live micro-computed tomography. Arch. Oral Biol. 87, 94–101. https://doi.org/10.1016/j.archoralbio.2017.12.012 (2018).
Lyros, I. et al. Three-dimensional analysis of posterior mandibular displacement in rats. Veterinary Sci. 9 https://doi.org/10.3390/vetsci9030144 (2022).
Acknowledgements
The authors would like to thank Editage (www.editage.cn) for professional English language editing service. This work was financially supported by the National Natural Science Foundation of China (Grant No. 82071135, 82370979), the Program of Shanghai Academic/Technology Research Leader (21XD1431500), the Clinical Research Project of Multi-Disciplinary Team, Shanghai Ninth People’s Hospital, Shanghai Jiao Tong University School of Medicine (mdt201913), the Clinical Research Projects in Dentistry of The National Clinical Research Center for Oral Diseases, Shanghai Ninth People’s Hospital (NCRC0202339), and the Shanghai Sailing Programme (21YF1423600).
Author information
Authors and Affiliations
Contributions
Xinru Xie and Rui Chao conducted the principal methodology, investigation, data curation, and analyses of this article, wrote the main manuscript text, and prepared figures. Yi Mao, Tianhao Wan, Yexin Wang, and Yan Zhu performed the animal care, reconstruction, measurements of the specimens, and part of the data analyses. Weifeng Xu and Xuzhuo Chen reviewed and revised the article. Shanyong Zhang, Zhigui Ma, and Yong Wang provided the conceptualization of this article, administering and supervising the works. All authors reviewed the manuscript. Xinru Xie and Rui Chao contributed equally to this work.
Corresponding authors
Ethics declarations
Competing interests
The authors declare no competing interests.
Additional information
Publisher’s note
Springer Nature remains neutral with regard to jurisdictional claims in published maps and institutional affiliations.
Electronic supplementary material
Below is the link to the electronic supplementary material.
Rights and permissions
Open Access This article is licensed under a Creative Commons Attribution-NonCommercial-NoDerivatives 4.0 International License, which permits any non-commercial use, sharing, distribution and reproduction in any medium or format, as long as you give appropriate credit to the original author(s) and the source, provide a link to the Creative Commons licence, and indicate if you modified the licensed material. You do not have permission under this licence to share adapted material derived from this article or parts of it. The images or other third party material in this article are included in the article’s Creative Commons licence, unless indicated otherwise in a credit line to the material. If material is not included in the article’s Creative Commons licence and your intended use is not permitted by statutory regulation or exceeds the permitted use, you will need to obtain permission directly from the copyright holder. To view a copy of this licence, visit http://creativecommons.org/licenses/by-nc-nd/4.0/.
About this article
Cite this article
Xie, X., Chao, R., Mao, Y. et al. Osteoarthritis-like changes in rat temporomandibular joint induced by unilateral anterior large overjet treatment. Sci Rep 15, 1646 (2025). https://doi.org/10.1038/s41598-024-81306-0
Received:
Accepted:
Published:
Version of record:
DOI: https://doi.org/10.1038/s41598-024-81306-0









