Abstract
Mini-chromosome maintenance protein 6 (MCM6), a member of the DNA replication initiation complex, is considered a potential prognostic marker for multiple tumors. However, the biological role of MCM6 has not been reported in pan-cancer. In present study, a pan-cancer analysis of MCM6 was performed using multiple databases and online websites. The relationship between MCM6 and DNA methylation, prognosis, immune infiltration and immunotherapy response was investigated. Weighted gene co-expression network analysis (WGCNA) and least absolute shrinkage and selection operator (LASSO) Cox regression models were performed to construct prognostic risk signature for lung adenocarcinoma (LUAD) based on MCM6-related cell cycle genes (MrCCGs). Meanwhile, the biological function of MCM6 in lung adenocarcinoma was further verified through in vivo and in vitro experiments. MCM6 is highly expressed and is a prognostic risk factor in most tumors. MCM6 expression is significantly associated with the infiltration of immune cells (especially MDSCs) in a variety of tumors. The risk signature based on MrCCGs can reliably predict the prognosis of LUAD (AUC = 0.739). Immunohistochemical staining showed that the expression of MCM6 is higher in lung adenocarcinoma tissues compared with para-cancer tissues and is associated with the poor prognosis of lung adenocarcinoma patients. In vitro, MCM6 knockdown inhibited proliferation, invasion, and migration of A549 and H1299 cells, and blocked the G1 phase of the A549 cell cycle. In vivo, knockdown of MCM6 inhibited the growth of xenograft tumors in nude mice. The study suggests that MCM6 may be a potential prognostic and immunological biomarker in many cancers.
Similar content being viewed by others
Introduction
Over recent decades, significant advancements in cancer treatment have been made through the integration of surgery, chemoradiotherapy, targeted therapy, and immunotherapy. However, despite these strides, many critical challenges remain unresolved, contributing to persistently low five-year survival rates for most cancer patients1. For patients with advanced cancer, whether it is chemotherapy, targeted therapy or immunotherapy, primary or secondary drug resistance will eventually lead to treatment failure2. Given the transient efficacy of therapies targeting a single molecule, it is imperative to identify new pharmacologically actionable targets. Expanding the repertoire of such targets could refine and enhance combination therapy strategies, ultimately improving outcomes for cancer patients.
Tumor progression are driven by several key mechanisms, including continuous cell cycle activation, suppression of cell death, enhancement of invasion and metastasis, and modulation of both the tumor microenvironment and immune responses3. DNA replication, a pivotal process within the cell cycle, is intricately governed by the temporal and spatial expression changes and structural functionalities of various oncogenes and tumor suppressor genes4. Mini-chromosome maintenance proteins (MCMs) are crucial for genome replication in eukaryotic cells5. At the commencement of DNA replication, the MCM2-7 complex exhibits DNA helices activity, playing a critical role in the initiation and regulatory phases of DNA replication6.
MCM6, a component of the DNA replication initiation complex, has emerged as a potential marker for cell proliferation and is linked to tumor progression and outcomes. Research indicates that MCM6 expression is elevated in various cancers, enhancing proliferation, invasion, and metastasis in malignancies such as lung cancer7, hepatocellular carcinoma8, gastric cancer9, breast cancer10, intrahepatic cholangiocarcinoma11, and neuroblastoma12. Furthermore, several investigations have explored MCM6’s association with cancer prognosis. For instance, Vigouroux et al. demonstrated that high MCM6 levels correlate with poorer outcomes in non-small cell lung cancer (NSCLC), positioning it as a viable prognostic indicator13. Similarly, another study identified MCM6’s heightened expression as a predictor of adverse prognosis and early recurrence in hepatocellular carcinoma patients, suggesting its utility as a serum biomarker9. These findings underscore MCM6’s significant role in the etiology and progression of diverse tumors. Despite this, comprehensive studies on MCM6 across different cancers and within the context of the tumor immune microenvironment remain limited.
In our research, we accessed high-throughput sequencing and clinical data for 33 different cancer types through various databases. We examined and compared MCM6 expression in these cancerous tissues and their adjacent non-tumor counterparts, exploring its association with DNA methylation, tumor prognosis, immune cell infiltration, and responses to immunotherapy. A prognostic risk model was developed based on MrCCGs, which was specifically tested and validated in LUAD. Additionally, our study confirmed the varied expression levels of MCM6 between LUAD and surrounding non-cancerous tissues, and investigated its impact on the prognosis of patients with this type of cancer. The influence of MCM6 on proliferation, invasion, migration, and the cell cycle in NSCLC was also assessed. This investigation contributes to understanding the prognostic significance of MCM6 across various cancers and its potential utility in enhancing immunotherapy strategies.
Results
Overview of MCM6 expression in pan-cancer
We utilized The Cancer Genome Atlas (TCGA) pan-cancer datasets to analyze MCM6 mRNA expression across 33 cancer types, comparing it with corresponding normal tissues. Our findings revealed a significant elevation in MCM6 expression in the majority of the cancers analyzed (Fig. 1A). To further explore MCM6 protein levels, we employed the UALCAN online database, which revealed that MCM6 protein expression was notably higher in several cancer types, including lung squamous cell carcinoma (LUSC), LUAD, liver hepatocellular carcinoma (LIHC), glioblastoma multiforme (GBM), colorectal adenocarcinoma (COAD), ovarian cancer (OV), breast invasive carcinoma (BRCA), renal clear cell carcinoma (KIRC), head and neck squamous cell carcinoma (HNSC), pancreatic adenocarcinoma (PAAD), and uterine corpus endometrial carcinoma (UCEC) (Fig. 1B). Subcellular localization studies from the Human Protein Atlas (HPA) database indicated that MCM6 protein predominantly resides in the nucleus (Fig. 1C). Further investigations into the differential expression of MCM6 across various pathological stages of cancers such as adrenocortical carcinoma (ACC), BRCA, COAD, kidney chromophobe (KICH), KIRC, kidney renal papillary cell carcinoma (KIRP), LIHC, LUAD, melanoma (SKCM), and thyroid carcinoma (THCA) were also conducted, as shown in Supplementary Figure S1.
The expression level of MCM6 in different tumors and subcellular localization. (A) The mRNA expression level of the MCM6 in 33 different types of tumors and normal tissues in the TCGA database (https://portal.gdc.cancer.gov/). (B) The protein expression level of MCM6 between tumor and respective normal tissues in pan-cancers based on between tumor and respective normal tissues (https://ualcan.path.uab.edu/index.html). (C) The subcellular localization of MCM6 in tumor cells was visualized (HPA database) (https://www.proteinatlas.org/). Red and green fluorescence represent microtubules and MCM6, respectively). *p < 0.05; **p < 0.01; ***p < 0.001.
Relationship between MCM6 expression and DNA methylation
DNA methylation serves as a prevalent regulatory mechanism for gene expression, and its aberrations are linked to the initiation and progression of numerous cancers14. To explore this aspect, we assessed the promoter methylation levels of MCM6 across different tumors and compared them with normal tissues using the UALCAN portal. Our analysis indicated that MCM6 promoter methylation was substantially lower in most tumor tissues relative to normal counterparts (Fig. 2A). Furthermore, data derived from the GSCALite database demonstrated a negative correlation between MCM6 expression and its promoter methylation levels across various tumors (Fig. 2B). These findings suggest that alterations in DNA methylation could play a crucial role in modulating MCM6 gene expression across diverse cancer types.
The DNA methylation level of MCM6 in pan-cancer. (A) The promoter methylation level of MCM6 between tumor and respective normal tissue in pan-cancer (https://ualcan.path.uab.edu/). (B) Relationship between DNA methylation and MCM2-7 gene expression.
MCM6 expression is associated with the prognosis for various tumors
Through univariate Cox regression analyses, we investigated the relationship between MCM6 expression and relevant clinical prognostic indicators, including OS, PFI, DFI, and DSS. The results indicated that MCM6 expression was a prognostic risk factor for OS in LUAD, ACC, LIHC, KICH, KIRC, KIRP, PAAD, PRAD, LGG, MESO, UCEC, and UVM, and served as a protective factor for OS in LUSC, THYM, and READ (Fig. 3A). Results for PFI, DSS, and DFI are presented in Fig. 3B–D. Survival analysis also demonstrated that high expression of MCM6 was associated with poor OS in ACC, KICH, KIRP, MESO, LGG, LUAD, and UVM, while it was associated with better OS in COAD, CESC, LUSC, OV, and THYM (Supplementary Figure S2A). Kaplan–Meier analyses for DFI, DSS, and PFI are shown in Supplementary Figure S2B and S3A-B. These results confirm a strong correlation between MCM6 expression and prognosis in many tumors, with high expression often indicating a poorer prognosis.
Alterations in the MCM6 gene
In this investigation, MCM6 gene mutation frequencies were assessed using the TIMER2 database. The analysis revealed that UCEC, SKCM, and COAD had the highest frequencies of MCM6 mutations, affecting 22 out of 531, 17 out of 468, and 11 out of 406 cases respectively (Fig. 4A). Subsequently, the study examined multiple MCM6 gene alterations through the cBioPortal, utilizing TCGA cancer datasets. This analysis encompassed amplifications, mutations, structural variations, and deep deletions across 10,953 patients. Notably, mutation was the predominant alteration type for MCM6 in endometrial cancer (approximately 4%), melanoma (over 3%), colorectal cancer (above 2%), and non-small cell lung cancer. Prostate cancer exhibited significant occurrences of deep deletion (over 3%), while amplifications were most notable in sarcoma (above 1%) (Fig. 4B). Additionally, missense mutations emerged as the most prevalent form of genetic alteration in MCM6 (Fig. 4C).
Alterations in the MCM6 Gene. (A) Mutation rates of MCM6 gene in various tumors via TIMER2 portal (http://timer.cistrome.org/). (B) Genetic alteration features (Mutation, Structural Variant, Amplification and Deep Deletion) of MCM6 in 30 different tumors were analyzed by the cBioPortal (https://www.cbioportal.org/). (C) Visual summary of alterations in MCM6 by OncoPrint module in cBioPortal.
Relationship between MCM6 and tumor microenvironment (TME)
A rising number of studies highlight the extensive role of the tumor microenvironment (TME) in the genesis and progression of cancer15. Therefore, we investigated the relationship between MCM6 expression and TME through calculating the immune and stromal scores based on the ESTIMATE method. Our findings indicate a significant positive correlation between MCM6 and both stromal and immune scores in THCA and PRAD, while a negative correlation was observed in GBM, SARC, TGCT, and THYM (Fig. 5A-B). These observations suggest that MCM6 could modulate immune tolerance in various cancers by influencing the TME.
Relationship between MCM6 expression and immune. (A) Correlation between MCM6 and immune scores in GBM, PRAD, and THCA. (B) Correlation between MCM6 and stromal scores in PRAD, SARC, TGCT, and THYM. (C) The tumors with a correlation coefficient greater than 0.5 between MCM6 expression and the infiltration level of each type of immune cell.
Relationship between MCM6 and immune cell infiltration
We further examined the association between MCM6 expression and the infiltration levels of 22 immune-associated cell types. Notably, significant correlations were detected in four specific cancers: ACC, STAD, THYM, and UVM. In ACC, for example, expression of MCM6 was positively correlated with infiltration of M0 macrophages, neutrophils, and activated CD4 memory T cells, yet it showed a negative correlation with infiltration of resting CD4 memory T cells and resting mast cells. Furthermore, in twelve tumors, the correlation coefficient between MCM6 and immune cell infiltration exceeded 0.5, as detailed in Fig. 5C. Additional data on immune cell infiltration across other tumors are presented in Supplementary Figures S4 and S5. These findings imply that MCM6 may contribute to tumor immune evasion by influencing the infiltration patterns of various tumor-associated immune cells.
Given MCM6’s oncogenic role in most cancers, we investigated its relationship with inhibitory immune cell infiltration—specifically myeloid-derived suppressor cells (MDSCs) and regulatory T cells (Tregs)—and overall prognosis using the TIMER2 database. Our findings indicate a positive correlation between MCM6 and MDSC infiltration across a broad spectrum of tumors (Fig. 6A). Moreover, multivariable Cox regression analysis revealed that high MDSC infiltration serves as a risk factor for adverse outcomes in various cancers (Fig. 6B). Generally, elevated MCM6 expression alongside increased MDSC infiltration correlates with poorer prognoses in these cases. Kaplan-Meier survival plots further illustrate these trends (Fig. 6C). This suggests that MCM6 may adversely affect cancer prognosis by enhancing MDSC infiltration.
The relationship between the expression of MCM6 and the level of inhibitory immune cell infiltration, prognosis and immunotherapy response. (A) The relationship between the expression of MCM6 and the level of inhibitory immune cell infiltration. (B) The multivariable cox regression results for the association between infiltration level of MDSCs and prognosis were shown in a heatmap. (C) Kaplan-Meier analysis of the association between MCM6 expression, infiltration level of MDSCs and prognosis. (D) The relationship between MCM6 mRNA expression and MSI. (E) The relationship between MCM6 mRNA expression and TMB. (F) The relationship between MCM6 expression and immunotherapy response was evaluated based on a metastatic urothelial tumors cohort (IMvigor210). (G) The relationship between MCM6 expression and immunotherapy response was evaluated based on a melanoma cohort (GSE78220).
Additionally, we examined the associations between MCM6 expression and markers of immunotherapy response, such as tumor mutation burden (TMB) and microsatellite instability (MSI), across various cancers. MCM6 was found to positively correlate with MSI in STAD (r = 0.406), UCEC (r = 0.298), COAD (r = 0.271), SARC (r = 0.247), MESO (r = 0.217), LIHC (r = 0.130), and BLCA (r = 0.102), and exhibited a negative correlation in DLBC (r=−0.303) and TGCT (r=−0.221) (Fig. 6D). In terms of TMB, MCM6 expression generally showed a positive correlation in most cancers, except for a negative relationship in THYM (r=−0.726) (Fig. 6E).
To further explore the potential impact of MCM6 on immunotherapy outcomes, two public immunotherapy datasets were analyzed. Differential analysis of the bladder cancer immunotherapy dataset (IMvigor210) revealed that MCM6 expression was higher in the response group (Fig. 6F), whereas analysis of a melanoma immunotherapy dataset (GSE78220) indicated higher MCM6 expression in the non-responsive group (Fig. 6G). These findings underscore the complex role of MCM6 in influencing immunotherapy responses across different cancer types.
Establishment of prognosis model of LUAD based on MrCCGs
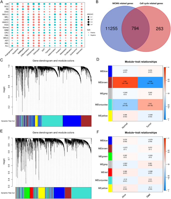
To delve deeper into the role of MCM6 in oncology, we utilized the Cancer-SEA database to examine its associations with 14 cancer-related functional states. Our analysis revealed significant links between MCM6 and a range of functions such as the cell cycle, DNA repair, DNA damage, proliferation, inflammation, quiescence, and angiogenesis across various cancer types, especially the cell cycle (Fig. 7A). Then we identified 12,049 genes related to MCM6 and 1,056 genes associated with cell cycle from the cBioPortal and CancerSEA databases, respectively. An intersection of these datasets yielded 794 MrCCGs (Fig. 7B). Utilizing the WGCNA algorithm, we constructed gene co-expression modules that correlate with clinical features, using the 794 MrCCGs. The turquoise module exhibited the most significant correlation with disease progression and patient survival outcomes (Fig. 7C-F). This approach underscores the potential of MCM6 as a target in the therapeutic landscape of LUAD and possibly other cancers.
Establishment of clinical feature associated gene modules based on the MCM6-related cell cycle genes by using WGCNA. (A) The association between the MCM6 gene and 14 functional states in pan-cancer using the Cancer Single-cell State Atlas (CancerSEA) (http://biocc.hrbmu.edu.cn/CancerSEA/) database (The “red” color indicates positive correlation, and the “blue” color indicates negative correlation. The size of the circle represents the absolute value of the correlation coefficient). (B) The genes shared by MCM6-related genes and cell cycle genes were identified using a Venn diagram. (C,D) Gene hierarchy tree-clustering diagram with different clinical traits. The graph indicates different genes horizontally and the uncorrelatedness between genes vertically, the lower the branch, the less uncorrelated the genes within the branch, i.e., the stronger the correlation. (E,F) Heatmap of the correlation between the module eigengenes and clinical traits of LUAD. We selected the MEturquoise-grade block for subsequent analysis.
We extracted 534 genes related to prognosis and tumor progression from the two identified modules (Fig. 8A) and proceeded to develop a 6-gene prognostic signature using univariate prognostic analysis coupled with LASSO Cox regression analysis (Fig. 8B). For all LUAD patients, the risk scores were computed based on this signature. Survival analysis revealed that LUAD patients categorized under high risk scores experienced poorer outcomes (Fig. 8C-D). ROC analysis highlighted that the predictive accuracy of the 6-gene signature’s risk scores (AUC = 0.739) was superior to that of conventional clinical parameters like age, gender, and TNM staging (Fig. 8E). These findings were corroborated by results from an independent validation dataset (GSE42127), where the ROC-AUC was 0.718 (Fig. 8F). Building on this, a nomogram incorporating the risk score was created to forecast the 1-year, 3-year, and 5-year OS rates for patients with LUAD (Fig. 8G). This integrative approach enhances our understanding of the prognostic landscape in LUAD and aids in the refinement of risk assessment and treatment strategies.
Establishment of a prognostic signature with the MCM6-related cell cycle genes. (A) The genes shared by modules related to different clinical features were identified using Venn diagram. (B) Forest plot shows the univariate regression analysis of OS for genes included in the prognostic signature. (C,D) K-M survival analysis shows the difference in survival between patients with different risk scores in the training (TCGA-LUAD) and validation groups (GSE42127). (E,F) The ROC analysis shows that risk scores of 6-gene signature had high predictive accuracy in the training (TCGA-LUAD) and validation groups (GSE42127). (G) A nomogram based on this risk score to predict the 1, 3, and 5-year overall survival for LUAD patients.
Validation of MCM6 expression and prognostic role in LUAD
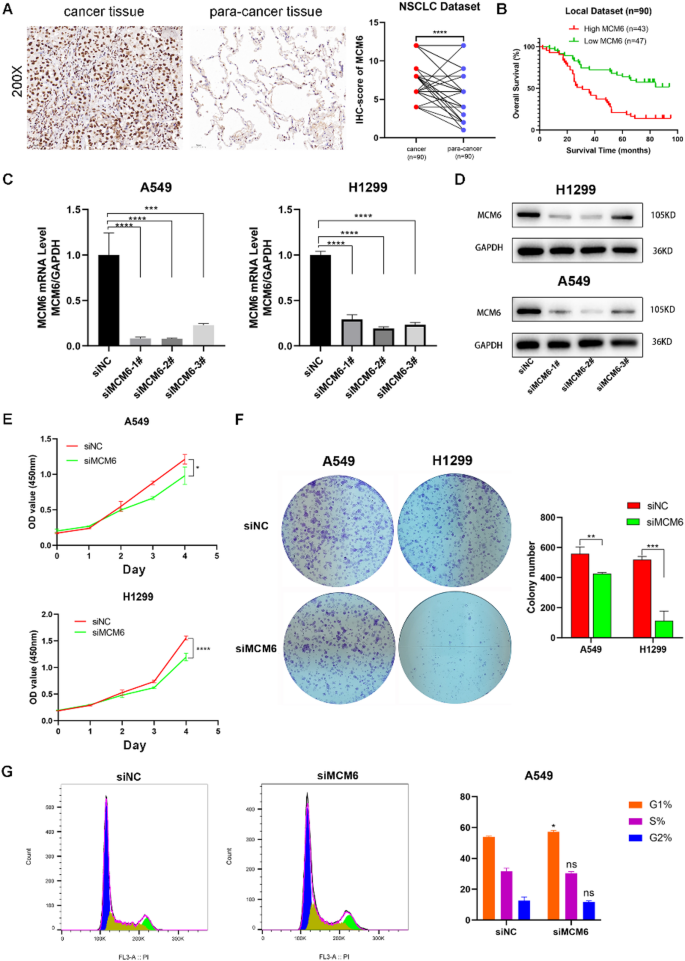
Previous analysis showed that MCM6 expression was higher in various tumor tissues. We next verified the expression of MCM6 in 80 paired LUAD tissues and matched para-cancer tissues through IHC. The findings demonstrated that the protein expression of MCM6 in LUAD was significantly higher than in adjacent tissues (Fig. 9A). In addition, survival analysis revealed that higher expression of MCM6 was significantly associated with worse prognosis for LUAD patients (Fig. 9B).
Function of MCM6 in lung adenocarcinoma cells. (A) Immunohistochemical analysis showed that the expression of MCM6 in lung adenocarcinoma tissues was higher than that in adjacent tissues. (B) The high expression of MCM6 was associated with poor prognosis of lung adenocarcinoma patients. (C) Interference efficiency verification of MCM6 knockdown by 3 different sequences of small interfering RNAs using RT-qPCR in A549 and H1299 cells. (D) Interference efficiency verification of MCM6 knockdown by 3 different sequences of small interfering RNAs using Western blotting in A549 and H1299 cells. (E,F) The in vitro cells proliferation function of MCM6 was measured by CCK-8 and colony formation experiment. (G) Flow cytometry was used to analyze cell cycle after MCM6 silenced in A549 cells. *p < 0.05, **p < 0.01, ***p < 0.001, ****p < 0.0001 vs. Control group (All experiments were independently repeated 3 times, and the data were expressed as mean +/- standard deviation). Note(C,D): The purpose of this part of the experiment is mainly to select the target with the highest knockdown efficiency for the next step of the experiment, and no comparisons among multiple groups are required.
The weakening of MCM6 inhibited the proliferation, invasion and migration of LUAD cells
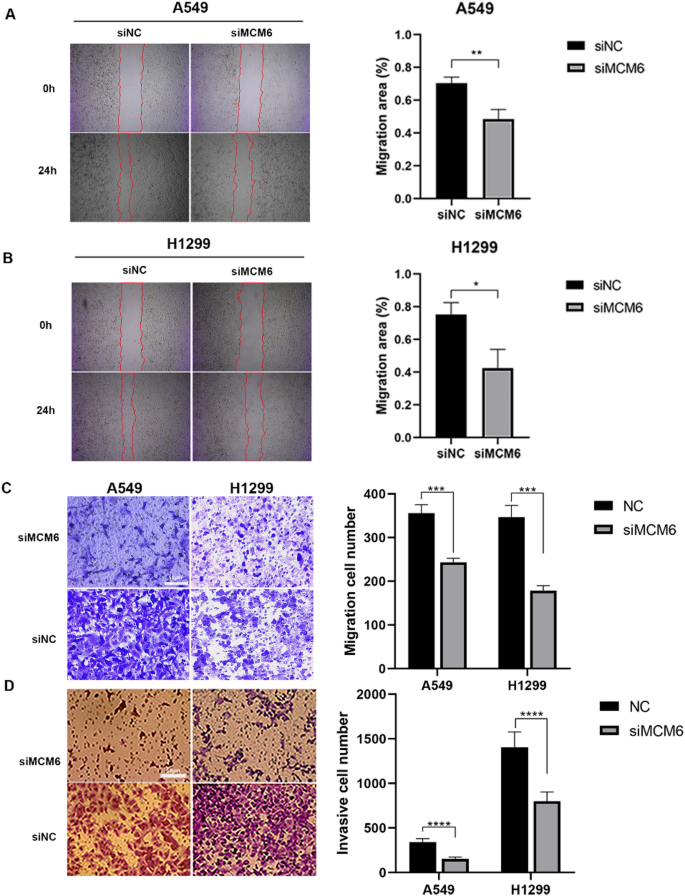
To explore MCM6’s role in LUAD, we employed siRNA to specifically reduce MCM6 expression in A549 and H1299 lung cancer cell lines (Fig. 9C-D). Subsequent assays, including colony formation and CCK-8, shown that downregulating MCM6 markedly decreased the proliferation of both cell lines (Fig. 9E-F). Moreover, MCM6 knockdown induced a G1 phase arrest in the A549 cell cycle, implicating MCM6’s involvement in facilitating the G1/S transition (Fig. 9G). Further investigations using wound healing and transwell assays demonstrated that MCM6 suppression significantly curtailed the invasion and migration capabilities of A549 and H1299 cells (Fig. 10A-D). Collectively, these findings highlight MCM6’s critical function in enhancing the proliferation, invasion, and migration of LUAD cells, and in promoting G1/S cell cycle progression.
Effect of MCM6 silencing on migration and invasion of lung adenocarcinoma cells. (A,B) Wound healing experiment confirmed the effect of MCM6 silencing on the migration ability of A549 and H1299 cells. (C,D) Transwell migration and invasion experiment confirmed the effect of MCM6 silencing on the migration and invasion ability of A549 and H1299 cells. *p < 0.05, **p < 0.01, ***p < 0.001, ****p < 0.0001 vs. Control group (All experiments were independently repeated 3 times, and the data were expressed as mean +/- standard deviation).
The weakening of MCM6 inhibited the growth of NSCLC allograft tumors in vivo
MCM6 expression was diminished in A549 cells using shRNA lentivirus, and subsequent qPCR and Western blot analyses verified a significant reduction at both RNA and protein levels (Fig. 11A). For in vivo experiments, A549 cells with stable MCM6 knockdown (shMCM6) and control cells (shCON) were inoculated into the flanks of male nude mice. Tumor growth was monitored by measuring the size every seven days. At 35 days post-inoculation, the mice were euthanized, and the tumors were excised, photographed, and weighed (Fig. 11B-C). A growth trajectory of the xenograft tumors indicated that silencing of MCM6 resulted in a significant suppression of tumor growth, as depicted in the growth curve (Fig. 11D). This reduction in tumor growth was further corroborated by the decreased weights of the excised tumors (Fig. 11E). These findings consistently demonstrate that MCM6 suppression effectively inhibits the progression of NSCLC in a xenograft model.
The weakening of MCM6 inhibited the growth of NSCLC allograft tumors in vivo. (A) The knockdown efficiency of MCM6 by shRNA was verified by qPCR and WB in A549 cells. (B,C) Nude mice were sacrificed and subcutaneous tumors were harvested and observed. (D) The xenografts growth curves were plotted by measuring the tumor size (width2 × length × π/6) with a vernier caliper every seven days. (E) Xenograft were harvested and weighed.
Discussion
Mini-chromosome maintenance proteins (MCMs) are essential for DNA replication and play a vital role in cell cycle regulation and cancer development. MCM6, a member of this protein family, functions as a DNA helicase in conjunction with, MCM4, MCM2, MCM7, MCM3 and MCM5, facilitating the initiation and progression of DNA replication. Elevated expression of MCM6 has been observed in various cancers, revealing its potential serving as a novel biomarker and therapeutic target16. Despite its significance, comprehensive analyses of MCM6 across multiple cancer types remain scarce. This study focuses on elucidating the role of MCM6 within the broader context of pan-cancer, with a particular emphasis on LUAD.
In the beginning of our research project, we investigated the expression of MCM6 mRNA and protein in a number of different malignancies. The analysis revealed that both RNA and protein expression levels of MCM6 were significantly elevated in most tumors, including LUAD, compared to normal tissues. This finding aligns with previous research suggesting MCM6 functions as an oncogene. For example, Wang et al. reported increased MCM6 expression in gastric cancer, which promoted cell proliferation and migration8. Conversely, in KICH and PRAD, MCM6 expression was lower in tumor tissues, though studies on MCM6’s role in these cancers are sparse. Interestingly, elevated MCM6 levels have been observed in neuroendocrine prostate cancer, where it is linked to liver metastasis and poor prognosis17. Further research is needed to clarify MCM6’s role as either oncogenic or tumor-suppressive in these contexts. Additionally, our findings indicated differential expression of MCM6 across various pathological stages in multiple cancers. For instance, in KIRC and LUAD, MCM6 expression increased with advancing stages, suggesting a potential link to tumor progression.
DNA methylation is a common mechanism for regulating gene expression. Research findings indicate a significant diminution in MCM6 promoter methylation across various tumor specimens relative to their normal counterparts. Moreover, an inverse relationship was observed between the methylation status of the MCM6 promoter and its gene expression within these tumors. Such observations underscore the potential role of DNA methylation in modulating MCM6 gene activity across diverse cancer types. Notably, a research by Shao et al. uncovered that LINC00472 can impede the advancement and dissemination of triple-negative breast cancer through promoting the recruitment of DNA methyltransferases to MCM6 promoter, thereby reducing MCM6 expression10. Despite these insights, the regulation of MCM6 expression via DNA methylation has been infrequently reported in other cancers. Future research should investigate these other tumors to uncover the specific mechanisms by which DNA methylation modulates MCM6 expression.
Cox regression analyses demonstrated that MCM6 expression serves as a prognostic risk factor in most cancers. This finding aligns with numerous previous studies that have investigated the effects of MCM6 on the prognosis in various cancers, including breast cancer18, intrahepatic cholangiocarcinoma11, hepatocellular carcinoma19, NSCLC13, endometrial cancer20, glioma21, and so on. Notably, MCM6 emerged as an independent prognostic predictor for OS, PFI, DSS, and DFI in LUAD. Further confirmation was provided by immunohistochemical labelling, which demonstrated that the expression of MCM6 protein were much higher in LUAD in comparison to the normal tissues that were next to them. Furthermore, a high level of MCM6 was closely correlated with a bad prognosis for LUAD patients. These data, taken as a whole, indicate that MCM6 has the potential to be an important predictive biomarker for a variety of malignancies, with a special emphasis on its importance in LUAD.
Analysis of the tumor microenvironment revealed inconsistent correlations between MCM6 expression and stromal and immune cell scores across different cancers. Further examination of immune cell infiltration also highlighted significant variations among various tumors. These findings underscore the complex relationship between MCM6 and immune responses. Given that MCM6 is highly expressed in most tumors and exhibits oncogenic properties, we concentrated on its association with inhibitory immune cells. Regulatory T cells and MDSCs, both key immunosuppressive cells, significantly contribute to the immunosuppressive tumor microenvironment and are implicated in resistance to immunotherapy in numerous cancers22,23. Our findings indicated a positive correlation between MCM6 and MDSC infiltration levels in most tumors, with high MCM6 expression and elevated MDSC infiltration often linked to poor prognosis. These results suggest that MCM6 may facilitate immune evasion by modulating immune cell infiltration, particularly MDSCs, thereby influencing patient outcomes. However, current laboratory research on MCM6 and immune cell infiltration, such as MDSCs, is limited. Future studies should investigate the specific mechanisms through which MCM6 affects immune cell infiltration. Previous research has demonstrated that tumors with high MSI and TMB typically respond better to immunotherapy24. Our findings revealed a close relationship between MCM6 expression and both MSI and TMB in various cancers, including LUAD. Analysis of immunotherapy datasets from melanoma and bladder cancer showed differential MCM6 expression in different response groups to immunotherapy. These results suggest that MCM6 may have predictive value to immunotherapy response for malignant tumors. Nonetheless, the inconsistent results across different cancers indicate that MCM6’s predictive value may vary, necessitating further validation with large-scale clinical immunotherapy data.
By analyzing single-cell RNA sequencing datasets across various cancers, we discovered that MCM6 is intimately linked with numerous tumor-related cellular functions. This finding aligns with earlier studies on MCM6’s biological roles. For instance, Wagner et al. demonstrated MCM6’s crucial involvement in the cell cycle and DNA repair25. Similarly, Yu et al. showed that knocking down MCM6 inhibits chromatin fraction and foci formation of the DNA-damage checkpoint 1 (MDC1) in ESCC cells26. Despite these insights, the full scope of MCM6’s oncogenic effects remains unclear. Further exploration is needed to understand its role in other cancer-related processes, including sustained angiogenesis, immune escape, and epigenetic modification16. Recognizing MCM6’s significant association with the cell cycle, we developed a prognostic risk signature comprising six MrCCGs with high predictive accuracy for LUAD prognosis. This risk signature’s validity was confirmed using an independent dataset. Previous studies have also reported the associations between the six MrCCGs and cancer progression27,28,29,30,31,32. For example, Wu et al. found that PLEK2 promotes EMT, migration, and invasion in NSCLC by targeting SHIP2 ubiquitination and degradation and activating the SHIP2-related TGF-β/PI3K/AKT pathway30. These findings suggest that these MrCCGs could also serve as potential therapeutic targets in cancer treatment.
To summarize, findings from our in vitro studies show that silencing MCM6 significantly reduced proliferation, invasion, and migration in LUAD A549 and H1299 cell lines. Previous research has established that MCM6 is crucial for cell cycle regulation by affecting DNA replication, particularly during the G1/S phase transition. For instance, Gu et al. found that MCM6 facilitates the G1/S phase progression in neuroblastoma. Conversely, another study indicated that MCM6 promotes the S/G2 phase transition in hepatocellular carcinoma. These findings suggest that MCM6’s role in cell cycle regulation may differ across tumor types, but generally, it accelerates cell cycle progression. Our experiments confirmed that MCM6 knockdown causes G1 phase arrest in A549 cells, aligning with the majority of existing research.
Conclusion
Our findings revealed that MCM6 is differentially expressed in most cancers and is significantly associated with prognosis. The regulation of abnormal MCM6 expression may involve DNA methylation modifications. MCM6 expression is significantly correlated with the infiltration of immune cells, particularly MDSCs, and with the response to immunotherapy in several tumors. Hence, MCM6 could serve as a potential biomarker for immunotherapy, aiding in the identification of cancer patients who may benefit from immune checkpoint blockade (ICB) therapy. A prognostic risk signature for LUAD based on MrCCGs demonstrated high accuracy and reliability. Additionally, the oncogenic role of MCM6 in LUAD was validated through experiments. In a word, our study provides a theoretical foundation for the future development of prognostic and immunotherapy response biomarkers based on MCM6.
Materials and methods
Data acquisition and differential expression analysis
The mRNA sequencing dataset and corresponding clinical data for 33 different tumor types were obtained from the TCGA database (https://portal.gdc.cancer.gov/). The differential expression of MCM6 across these 33 tumor types was analyzed and visualized using R software (version 4.2.1). We explored MCM6 protein expression differences in cancers and normal tissues by using UALCAN portal (https://ualcan.path.uab.edu/analysis-prot.html)33,34. Additionally, the subcellular distribution of MCM6 in tumors was obtained from the Human Protein Atlas (HPA, https://www.proteinatlas.org/).
MCM6 methylation profile in pan-cancer
The promoter methylation levels of MCM6 in cancer and normal tissues were also investigated via UALCAN portal. Additionally, the correlation between MCM6 mRNA expression and promoter methylation was analyzed through the GSCALite database (http://bioinfo.life.hust.edu.cn/web/GSCALite/)35.
Survival prognosis analysis
Survival data for 33 tumor types, including overall survival (OS), disease-specific survival (DSS), progression-free interval (PFI), and disease-free interval (DFI), were obtained from the TCGA database. Samples lacking survival information were excluded from the analysis. Patients were categorized according to the median value of MCM6 expression into two distinct groups: those exhibiting high levels of expression and those displaying low levels. Forest plots for univariate Cox analysis and Kaplan-Meier survival curves for MCM6 across the 33 tumors were generated via the R packages “forestplot,” “survival,” and “survminer.” Additionally, the relationship between MCM6 expression and prognosis was assessed through univariate Cox regression analysis.
Genetic alteration analysis
The mutation ratios of the MCM6 gene across 26 tumor types were investigated using the “Gene_Mutation” module available on the TIMER2 website (http://timer.cistrome.org/)36,37,38. Subsequently, we examined the mutation frequency and types of MCM6 in 10,953 samples from 32 different cancer types via the cBioPortal portal (https://www.cbioportal.org/)39. The data on CNA, mRNA expression levels, and mutation types of MCM6 across all samples were depicted in a heat map format using the “OncoPrint” module. The overall mutation rate of MCM6 in various cancer samples was assessed by using the “Cancer Types Summary” module.
Relationship between MCM6 expression and immune
To investigate the relationship between MCM6 and the TME, the stromal and immune scores of each pan-cancer sample were evaluated by ESTIMATE algorithm40. We then evaluated the correlation between MCM6 and these scores in the context of immune infiltration levels utilizing the R packages “limma” and “estimate”. The infiltration score of immune cell was extracted from the CIBERSORT database, and we calculated relative scores for 22 immune cell types across pan-cancer using the CIBERSORT method. Furthermore, the correlation between MCM6 and each immune cell infiltration degree was assessed by using R packages “ggplot2” and “ggpubr”. The link between MCM6 and inhibitory immune cell infiltration and prognosis was also investigated through “Outcome” module of the TIMER2 website. Data on varscan2 variants were downloaded via the UCSC Xena database, as well as TMB scores were computed using a perl script. MSI scores for all pan-cancer samples were derived from somatic mutation data available in the TCGA database. Spearman’s rank correlation was utilized to examine the relationship between MCM6 expression and TMB and MSI scores. Public datasets with transcriptomic and matched clinical data from patients undergoing anti-PD-L1 therapy were obtained to evaluate the predictive ability of MCM6 to immunotherapy response. This study included the metastatic urothelial cancer cohort (IMvigor210)41 and the Melanoma cohort (GSE78220)42.
Single‑cell data and correlation analysis
The Cancer-SEA43, was utilized to analyze the relationship between MCM6 and 14 tumor-associated functional states, including proliferation, apoptosis, and the cell cycle. Correlation results between MCM6 expression and these functional states were obtained through the CancerSEA and visualized using a “ggplot2” package. Additionally, cBioPortal database was used to identify genes associated with MCM6 expression in LUAD by Spearman’s analyses, revealing 12,049 related genes (p < 0.05, |r| > 0.1). Since MCM6 is primarily involved in cell cycle regulation, we retrieved 1,056 cell cycle-related genes from the CancerSEA database. Overlapping genes from these two datasets were identified using a Venn diagram via the “VennDiagram” package, designating 794 genes as MrCCGs. `.
Construction of risk signature based on MrCCGs
The WGCNA method is frequently employed to assess potential correlations between clinical traits and gene modules44. In this research, we utilized the TCGA-LUAD expression dataset al.ongside clinical data to execute WGCNA. By considering disease status (tumor vs. normal) and survival status (alive vs. deceased) as clinical traits, co-expression modules related to tumor characteristics and prognosis were identified using “WGCNA” R package. Pearson correlation tests were conducted to evaluate associations between gene modules and clinical features. Genes that were common to the modules associated with both clinical traits were selected for further analysis. From 534 intersecting genes, prognostic genes were identified using univariate Cox regression analysis. Subsequently, a LASSO analysis was performed to develop an optimal risk model (Risk score = SOWAHC * 0.107054152528751 + PLEK2 * 0.117572012781531 + NUPR1 * −0.0183002630532506 + LDHA * 0.125862147208003 + VDAC1 * 0.0724572548930456 + ANLN * 0.0811526447277007). A risk score was calculated for all patients based on the model. Patients were then classified into low-risk and high-risk groups on the basis of a predefined cut-off value. The “survivalROC” package was used to assess the risk signature’s predictive performance for OS. Through the use of the “survival” programme, Kaplan-Meier curves were produced in order to evaluate the differences in OS that existed between high-risk and low-risk groups. Furthermore, risk assessments and clinical profiles derived from TCGA-LUAD patient data were used to aid the building of a nomogram using the “rms” package. The purpose of this nomogram was to calculate the chance of survival for patients with LUAD for one, three, and five years. To validate the risk model’s prognostic value, a NSCLC dataset containing prognostic information, GSE4212745, was downloaded from the GEO database. The expression matrices of GSE42127 and TCGA-LUAD were uniformly adjusted using the “sva” package for comparability. Kaplan-Meier and ROC curves were utilized to confirm the model’s predictive accuracy.
Cell culture and transfection
Human LUAD cell lines, A549 [A-549] (Procell CL-0016) and NCI-H1299 (CL-0165), were graciously supplied by Procell Co., Ltd (Wuhan, China). Short tandem repeat authentication and virus/mycoplasma contamination were routinely tested for all cell lines by Procell Co, Ltd (2023-02-14). The Ham’s F-12 K medium (Procell) was used to sustain the A549 cells, whereas the RPMI 1640 medium (Gibco) was used to cultivate the NCI-H1299 cells. Both media were supplemented with 1% penicillin/streptomycin solution (Procell) and 10% foetal bovine serum (Procell, South America). Within a humidified atmosphere at 37 degrees Celsius and 5% carbon dioxide, cells were cultured. RNAFit reagent (Hanbio, Shanghai, China) was used in order to transiently transfect MCM6 siRNAs into A549 and H1299 cells at the facility owned and operated by Hanbio. The sequences of the siRNAs are presented in a comprehensive manner in the supplementary table S1.
Total RNA extraction and RT-qPCR
Total RNA was extracted from cell by using TRIzol reagent (Invitrogen, USA). Reverse transcription of the extracted RNA was performed using Hifair® III 1 st Strand cDNA Synthesis SuperMix for qPCR (gDNA digester plus) and qRT-PCR was performed throngh Hieff UNICON® Universal Blue qPCR SYBR Green Master Mix(Yeasen, shanghai, China). All primers were designed and synthesized by Shenggong Bioengineering Co. ltd. (Shanghai, China). The sequences of all of the primers are depicted in Table S2. GAPDH was utilized as an internal control, and the 2-ΔΔCT technique was executed to evaluate the relative amounts of mRNA. Supplementary Table S2 contains primer sequences that are very specific for real-time polymerase chain reaction.
Human lung adenocarcinoma tissue microarray and immunohistochemical staining
A tissue microarray comprising of 80 pairs of LUAD samples and matched adjacent non-cancerous tissues was obtained from Shanghai Biochip Co., Ltd. (Shanghai, China). Immunohistochemical staining was conducted to assess MCM6 expression in both LUAD and adjacent non-cancerous tissues. Subsequently, two experienced investigators independently evaluated the stained tissues. Staining intensity was rated from 0 to 3, and the percentage of positive cells was categorized as follows: 0 (negative), 1 (≤ 25%), 2 (> 25% and ≤ 50%), 3 (> 50% and ≤ 75%), 4 (> 75%). The final score, ranging from 0 to 12, was determined by multiplying staining intensity by proportion of positive cells. The primary antibody used for detection was MCM6 (Cat. 13347-2-AP, dilution 1:200).
Western blotting
Total cellular proteins were extracted using RIPA lysis buffer (Solarbio, Beijing, China), and their concentrations were measured with a BCA protein quantification kit. Extracted proteins were separated by SDS-PAGE and transferred onto PVDF membranes (Millipore, Sigma Aldrich, USA). The membranes were stopped with 5% buttermilk at room temperature for an hour. They were then incubated with main antibodies at 4 °C overnight. They were then treated with an HRP-conjugated goat anti-rabbit secondary antibody (Proteintech, Cat. SA00001-2, 1:10000) at ambient temperature for one hour. Protein bands were visualized using the CLiNX imaging system (Shanghai, China). Primary antibodies against MCM6 (Cat. 13347-2-AP, 1:7000) and GAPDH (Cat. 10494-1-AP, 1:20000) were obtained from Proteintech (Wuhan, China).
Cell viability and colony formation assay
Cells were inoculated into 96-well plates (2,000 cells/well) for the CCK-8 experiment. The CCK8 reagent (Hanbio, Shanghai, China) was added at 2, 24, 48, 72, and 96 h after seeding. The optical densities (ODs) were measured at 450 nm incubated for 3 h at 37 °C. For the colony formation assay, cells were inoculated into a 6-well culture plates (2,000 cells/well). After 10–14 days of culture at 37℃ and 5%CO2, cell colonies were washed 3 times with PBS, fixed with 4% paraformaldehyde, followed by staining with 0.1% crystal violet. Colonies of more than 50 cells were counted to calculate the colony formation rate.
Wound-healing assay
To test wound-healing, transfected cells were grown in 6-well plates. A 200 µl pipette tip was employed to produce fake wounds by scraping cell monolayers after 24 h. Cells were then kept in serum-free media. The wound healing area was evaluated 24 h post-scratch.
Transwell experiments
To evaluate cell motility, transwell assays were conducted for both invasion and migration using chambers with or without Matrigel (Corning). 5 × 10⁴ cells were submerged in serum-free media and put in top chambers, while 600 µl of 20% FBS medium was added in bottom chambers. Following 48 h of 37 °C incubation, upper chamber non-migrated cells were carefully removed. Cells that moved across the membrane were fixed, stained and counted in four random microscopic areas.
Tumor xenograft model
BALB/c nude mice (Male, 5–6 weeks, 16–20 g) were obtained from Vital River (Beijing, China) and kept under specific pathogen-free (SPF) conditions. Lentivirus for human MCM6 knockdown was sourced from Shanghai GeneChem Co. (Shanghai, China). A stable MCM6 knockdown in the A549 cell line was achieved by selection with 2 µg/ml puromycin for 48 h. Treated A549 cells (5 × 10⁶) were mixed 1:1 with Matrigel (Corning, USA) and subcutaneously injected into the dorsal right flanks of the nude mice. Tumor dimensions were recorded weekly. Tumor volume was determined utilizing the following equation: (longest diameter) × (shortest diameter)² × (π/6). To collect and weigh tumors, mice were killed after five weeks. Pentobarbital sodium (1 mg) was injected intraperitoneally, and the nude mice were killed by cervical dislocation after the anesthesia took effect. After confirming that the animals had no signs of life (no fluctuation in the chest cavity, white eyelids, no visual response, etc.), the nude mice were put into a waste bag and waited for 30 min, and then confirmed again whether there were any alive animals. If there were still any animals that were not dead, euthanasia should be performed again.
Ethics declarations
The Guizhou Medical University Animal Ethics Committee approved all animal operations (Approval Number: 2101141).
All methods were carried out in accordance with relevant guidelines and regulations.
All methods are reported in accordance with ARRIVE guidelines.
Statistical analysis
Bioinformatics statistical analyses were conducted using R version 4.2.1, employing packages such as limma, ggplot2, ggpubr, estimate, forestplot, and survminer. Additional statistical analyses were executed with GraphPad Prism (version 9.0). Comparisons between two groups were made using two-tailed Student’s t-tests. Patient survival differences were assessed using Kaplan–Meier analysis and the log-rank test. All experiments were repeated at least three times. The threshold for statistical significance was set at P < 0.05. Different degrees of significance were denoted as follows: * for P < 0.05, ** for P < 0.01, *** for P < 0.001, and **** for P < 0.0001.
Data availability
Data presented in the study are included in the article and supplementary materials. Further data will be made available from corresponding author on request.
References
Siegel, R. L., Miller, K. D., Wagle, N. S. & Jemal, A. Cancer statistics, 2023. CA Cancer J. Clin. 73 (1), 17–48 (2023).
Chatterjee, N. & Bivona, T. G. Polytherapy and Targeted Cancer Drug Resistance. Trends Cancer. ;5(3):170–182. doi: 10.1016/j.trecan.2019.02.003IF: 18.4 Q1. Epub 2019 Feb 26. PMID: 30898264; PMCID: PMC6446041. (2019).
Hanahan, D. Hallmarks of Cancer: New Dimensions. Cancer Discov. ;12(1):31–46. (2022). https://doi.org/10.1158/2159-8290.CD-21-1059. PMID: 35022204.
Boyer, A. S., Walter, D. & Sørensen, C. S. DNA replication and cancer: from dysfunctional replication origin activities to therapeutic opportunities. Semin Cancer Biol. 37–38, 16–25. https://doi.org/10.1016/j.semcancer.2016.01.001 (2016). Epub 2016 Jan 12. PMID: 26805514.
Forsburg, S. L. Eukaryotic MCM proteins: beyond replication initiation. Microbiol. Mol. Biol. Rev. 68 (1), 109–131. https://doi.org/10.1128/MMBR.68.1.109-131.2004 (2004). PMID: 15007098; PMCID: PMC362110.
Li, J. et al. The human pre-replication complex is an open complex. Cell 186 (1), 98–111e21. https://doi.org/10.1016/j.cell.2022.12.008IF (2023). 64.5 Q1.
Luo, Y. et al. UBE3A and MCM6 synergistically regulate the proliferation and migration of lung adenocarcinoma cells. FEBS Open Bio. ;13(9):1756–1771. (2023). https://doi.org/10.1002/2211-5463.13675IF: 2.6 Q4. Epub 2023 Jul 28. PMID: 37454373; PMCID: PMC10476561.
Liu, M. et al. MCM6 promotes metastasis of hepatocellular carcinoma via MEK/ERK pathway and serves as a novel serum biomarker for early recurrence. J Exp Clin Cancer Res. ;37(1):10. (2018). https://doi.org/10.1186/s13046-017-0669-zIF: 11.3 Q1. PMID: 29357919; PMCID: PMC5778693.
Wang, Y. et al. MCM6 is a critical transcriptional target of YAP to promote gastric tumorigenesis and serves as a therapeutic target. Theranostics 12 (15), 6509–6526 (2022).
Shao, G. et al. Methylation-dependent MCM6 repression induced by LINC00472 inhibits triple-negative breast cancer metastasis by disturbing the MEK/ERK signaling pathway. Aging (Albany NY). 13 (4), 4962–4975 (2021).
Gao, C. et al. MCM6 promotes intrahepatic cholangiocarcinoma progression by upregulating E2F1 and enhancing epithelial-mesenchymal transition. Carcinogenesis. ;44(4):279–290. (2023). https://doi.org/10.1093/carcin/bgad023. PMID: 37185675.
Gu, Y. et al. MCM6 indicates adverse tumor features and poor outcomes and promotes G1/S cell cycle progression in neuroblastoma. BMC Cancer. 21 (1), 784. https://doi.org/10.1186/s12885-021-08344-z (2021). Published 2021 Jul 7.
Vigouroux, C. et al. Methyl(R217)HuR and MCM6 are inversely correlated and are prognostic markers in non small cell lung carcinoma. Lung Cancer. ;89(2):189 – 96. doi: 10.1016/j.lungcan.2015.05.008IF: 5.3 Q2. Epub 2015 May 16. PMID: 26013954. (2015).
Klutstein, M., Nejman, D., Greenfield, R. & Cedar, H. DNA methylation in cancer and aging. Cancer Res. 76 (12), 3446–3450 (2016).
Xiao, Y. & Yu, D. Tumor microenvironment as a therapeutic target in cancer. Pharmacol. Ther. 221, 107753 (2021).
Zeng, T. et al. The DNA replication regulator MCM6: an emerging cancer biomarker and target. Clin. Chim. Acta. 517, 92–98. https://doi.org/10.1016/j.cca.2021.02.005 (2021). Epub 2021 Feb 18. PMID: 33609557.
Hsu, E. C. et al. MCM2-7 complex is a novel druggable target for neuroendocrine prostate cancer. Sci. Rep. 11 (1), 13305 (2021).
Issac, M. S. M., Yousef, E., Tahir, M. R. & Gaboury, L. A. MCM2, MCM4, and MCM6 in breast cancer: clinical utility in diagnosis and prognosis. Neoplasia 21 (10), 1015–1035 (2019).
Liu, Z. et al. MCM family in HCC: MCM6 indicates adverse tumor features and poor outcomes and promotes S/G2 cell cycle progression. BMC Cancer. 18 (1), 200. https://doi.org/10.1186/s12885-018-4056-8 (2018). Published 2018 Feb 20.
Hotton, J. et al. Minichromosome maintenance complex component 6 (MCM6) expression correlates with histological grade and survival in endometrioid endometrial adenocarcinoma. Virchows Arch. 472 (4), 623–633. https://doi.org/10.1007/s00428-017-2278-9 (2018). Epub 2017 Dec 14. PMID: 29243125.
Cai, H. Q. et al. Overexpression of MCM6 predicts poor survival in patients with glioma. Hum. Pathol. 78, 182–187 (2018). Epub 2018 May 9. PMID: 29753008.
Groth, C. et al. Immunosuppression mediated by myeloid-derived suppressor cells (MDSCs) during tumour progression. Br. J. Cancer. 120 (1), 16–25. https://doi.org/10.1038/s41416-018-0333-1 (2019). Epub 2018 Nov 9. PMID: 30413826; PMCID: PMC6325125.
Scott, E. N. et al. Barriers of immune infiltration into the tumor microenvironment. Front. Immunol. 12, 702726 (2021).
Filipovic, A., Miller, G. & Bolen, J. Progress Toward Identifying Exact Proxies for Predicting Response to Immunotherapies. Front Cell Dev Biol. ;8:155. (2020). https://doi.org/10.3389/fcell.2020.00155. PMID: 32258034; PMCID: PMC7092703.
Wagner, S. A. et al. ATR inhibition rewires cellular signaling networks induced by replication stress. Proteomics. ;16(3):402 – 16. (2016). https://doi.org/10.1002/pmic.201500172. PMID: 26572502.
Yu, J. et al. Knockdown of minichromosome maintenance proteins inhibits foci forming of mediator of DNA-Damage checkpoint 1 in response to DNA damage in human esophageal squamous cell carcinoma TE-1 cells. Biochem. (Mosc). 81 (10), 1221–1228 (2016).
Cao, Y. F. et al. Targeting USP10 induces degradation of oncogenic ANLN in esophageal squamous cell carcinoma. Cell. Death Differ. 30 (2), 527–543. https://doi.org/10.1038/s41418-022-01104-x (2023). Epub 2022 Dec 16. PMID: 36526897; PMCID: PMC9950447.
Fan, T. et al. NUPR1 promotes the proliferation and metastasis of oral squamous cell carcinoma cells by activating TFE3-dependent autophagy. Signal. Transduct. Target. Ther. 7 (1), 130. https://doi.org/10.1038/s41392-022-00939-7 (2022). Erratum in: Signal Transduct Target Ther. 2022;7(1):321. doi: 10.1038/s41392-022-01154-0. PMID: 35462576; PMCID: PMC9035452.
Liu, J. et al. Metabolic enzyme LDHA activates Rac1 GTPase as a noncanonical mechanism to promote cancer. Nat. Metab. 4 (12), 1830–1846 (2022).
Wu, D. M. et al. PLEK2 mediates metastasis and vascular invasion via the ubiquitin-dependent degradation of SHIP2 in non-small cell lung cancer. Int. J. Cancer. 146 (9), 2563–2575 (2020).
Zerbib, E., Arif, T., Shteinfer-Kuzmine, A., Chalifa-Caspi, V. & Shoshan-Barmatz, V. VDAC1 Silencing in cancer cells leads to metabolic reprogramming that modulates tumor microenvironment. Cancers (Basel). 13 (11), 2850 (2021).
Zhu, Q. et al. Methylation–driven genes PMPCAP1, SOWAHC and ZNF454 as potential prognostic biomarkers in lung squamous cell carcinoma. Mol. Med. Rep. 21 (3), 1285–1295 (2020).
Chandrashekar, D. S. et al. UALCAN: A portal for facilitating tumor subgroup gene expression and survival analyses. Neoplasia 19 (8), 649–658. https://doi.org/10.1016/j.neo.2017.05.002 (2017). Epub 2017 Jul 18. PMID: 28732212; PMCID: PMC5516091.
Chen, F., Chandrashekar, D. S., Varambally, S. & Creighton, C. J. Pan-cancer molecular subtypes revealed by mass-spectrometry-based proteomic characterization of more than 500 human cancers. Nat. Commun. 10 (1), 5679 (2019).
Liu, C. J. et al. GSCALite: a web server for gene set cancer analysis. Bioinformatics 34 (21), 3771–3772 (2018).
Li, B. et al. Comprehensive analyses of tumor immunity: implications for cancer immunotherapy. Genome Biol. ;17(1):174. (2016). https://doi.org/10.1186/s13059-016-1028-7IF: 12.3 Q1. PMID: 27549193; PMCID: PMC4993001.
Li, T. et al. TIMER: A web server for comprehensive analysis of Tumor-Infiltrating immune cells. Cancer Res. 77 (21), e108–e110. https://doi.org/10.1158/0008-5472.CAN-17-0307 (2017).
Li, T. et al. TIMER2.0 for analysis of tumor-infiltrating immune cells. Nucleic Acids Res. 48 (W1), W509–W514. https://doi.org/10.1093/nar/gkaa407IF (2020). 14.9 Q1. PMID: 32442275; PMCID: PMC7319575.
Cerami, E. et al. The cBio cancer genomics portal: an open platform for exploring multidimensional cancer genomics data. Cancer Discov. ;2(5):401-4. (2012). https://doi.org/10.1158/2159-8290.CD-12-0095. Erratum in: Cancer Discov. 2012;2(10):960. PMID: 22588877; PMCID: PMC3956037.
Yoshihara, K. et al. Inferring tumour purity and stromal and immune cell admixture from expression data. Nat. Commun. 4, 2612 (2013).
Mariathasan, S. et al. TGFβ attenuates tumour response to PD-L1 Blockade by contributing to exclusion of T cells. Nature 554 (7693), 544–548. https://doi.org/10.1038/nature25501 (2018). Epub 2018 Feb 14. PMID: 29443960; PMCID: PMC6028240.
Hugo, W. et al. Genomic and transcriptomic features of response to Anti-PD-1 therapy in metastatic melanoma. Cell 165,1 : 35–44. https://doi.org/10.1016/j.cell.2016.02.065IF: (2016). 64.5 Q1.
Yuan, H. et al. CancerSEA: a cancer single-cell state atlas. Nucleic Acids Res. 47 (D1), D900–D908. https://doi.org/10.1093/nar/gky939 (2019).
Langfelder, P. & Horvath, S. WGCNA: an R package for weighted correlation network analysis. BMC Bioinform. 9, 559. https://doi.org/10.1186/1471-2105-9-559 (2008). PMID: 19114008; PMCID: PMC2631488.
Tang, H. et al. A 12-gene set predicts survival benefits from adjuvant chemotherapy in non-small cell lung cancer patients. Clin. Cancer Res. 19 (6), 1577–1586 (2013).
Acknowledgements
We would like to thank TCGA, GEO, UALCAN, HPA, GSCALite, TIMER2, cBioPortal, CIBERSORT, Cancer-SEA, and UCSC databases for the availability of the data. The authors thank the reviewers or their helpful comments.
Funding
This work was supported by National Natural Science Foundation of China (82360021); Science and Technology Fund Project of Guizhou Health Committee, China (gzwkj2025-247); Basic research project of Science and Technology Department of Guizhou Province, Basic of Guizhou - ZK[2022] General 450. Guizhou Provincial Basic Research Program(Natural Science) (Qian Ke He Ji Chu-zk[2025] Mian Shang 444).
Author information
Authors and Affiliations
Contributions
L.M.H.: Investigation, Data curation, Visualization, Writing - review & editing.L.C.Y.: Funding acquisition, Conceptualization, Investigation, Data curation, Visualization, Writing - original draft. L.J.: Visualization, Data sorting. Y.R.: Supervision, Review & editing. L.J.: Methodology, Investigation, Funding acquisition. W.K.: Data curation, Visualization, Writing - review & editing. Z.J.Y.: Investigation, Data curation. Z.Q.: Data curation, Visualization. S.Y.C.: Investigation, Data curation. Z.X.M.: Conceptualization, Resources, Funding acquisition, Project administration, Writing - review & editing. All authors read and approved the final manuscript.
Corresponding author
Ethics declarations
Competing interests
The authors declare no competing interests.
Additional information
Publisher’s note
Springer Nature remains neutral with regard to jurisdictional claims in published maps and institutional affiliations.
Supplementary Information
Below is the link to the electronic supplementary material.
Rights and permissions
Open Access This article is licensed under a Creative Commons Attribution-NonCommercial-NoDerivatives 4.0 International License, which permits any non-commercial use, sharing, distribution and reproduction in any medium or format, as long as you give appropriate credit to the original author(s) and the source, provide a link to the Creative Commons licence, and indicate if you modified the licensed material. You do not have permission under this licence to share adapted material derived from this article or parts of it. The images or other third party material in this article are included in the article’s Creative Commons licence, unless indicated otherwise in a credit line to the material. If material is not included in the article’s Creative Commons licence and your intended use is not permitted by statutory regulation or exceeds the permitted use, you will need to obtain permission directly from the copyright holder. To view a copy of this licence, visit http://creativecommons.org/licenses/by-nc-nd/4.0/.
About this article
Cite this article
Liao, M., Li, C., Lv, J. et al. Analysis of the prognostic and immune role of MCM6 in pan-cancer and experimental validation in lung adenocarcinoma cells. Sci Rep 15, 28648 (2025). https://doi.org/10.1038/s41598-025-13598-9
Received:
Accepted:
Published:
Version of record:
DOI: https://doi.org/10.1038/s41598-025-13598-9













