Abstract
This study investigates the pathophysiology of progressive fibrosing interstitial lung disease (PF-ILD) and identifies biomarkers that predict PF-ILD in patients with ILD by analyzing immune cells in both the blood and bronchoalveolar lavage fluid (BALF). This prospective cohort study involved 43 newly diagnosed ILD patients with various connective tissue diseases, from whom BALF and blood samples were collected for analysis. Using Seq-Well, a portable platform for single-cell RNA sequencing, we assessed gene expression in immune cells from both BALF and blood. Additionally, levels of cytokines, chemokines, and complements in the BALF supernatant and plasma were measured using an enzyme-linked immunosorbent assay. In total, 12 patients fulfilled the diagnostic criteria for PF-ILD and exhibited an increase in mononuclear myeloid cells expressing chemokines, such as CCL10 and CCL4, along with plasma cells in their BALF. Additionally, elevated levels of cytokines, including IL-6, CXCL10, and arginase, as well as increased complement activation, were observed in the BALF of patients with PF-ILD. Our findings suggest that active inflammation by macrophages and plasma cells along with complement activation in the lungs may be associated with the progression of pulmonary fibrosis. BALF analysis is beneficial for assessing immune responses and predicting progressive fibrosis in the lungs.
Similar content being viewed by others
Introduction
Interstitial lung diseases (ILDs) encompass a heterogeneous group of lung disorders, including connective tissue diseases (CTDs). These diseases vary widely in severity, progression rate, and clinical outcomes1. Some patients with ILD experience worsening respiratory distress, a decline in lung function, and progressive fibrosis on high resolution computed tomography (HRCT) despite conventional treatments such as corticosteroids and immunosuppressants2,3. This phenotype is termed as progressive fibrosing ILD (PF-ILD) and is characterized by poor prognosis and high mortality rate4,5.
CTDs such as rheumatoid arthritis (RA), dermatomyositis (DM), and systemic sclerosis (SSc) are often complicated by severe ILDs6. Some patients with CTD-associated ILD develop PF-ILD, similar to other ILDs, despite receiving immunosuppressive treatment7. Antifibrotic therapies such as nintedanib and pirfenidone suppress the progression of PF-ILD4,8. However, these medications face challenges in stopping the progression of fibrosis; thus, a comprehensive and effective treatment for PF-ILD is yet to be established.
PF-ILDs may share a common pathology regardless of the underlying disease; however, their pathogenesis and onset mechanisms remain unclear. Although several studies have identified biomarkers and clinical predictors of fibrosis development9,10,11, these initiatives have yet to produce reliable prognostic tools. The predictive factors are unclear, and the absence of appropriate biomarkers complicates the ability to forecast which patients are likely to experience fibrosis progression. Predicting PF-ILD at the time of ILD diagnosis would enable the selection of appropriate therapeutic options, potentially leading to improved patient outcomes.
Bronchoalveolar lavage fluid (BALF) is a pivotal research specimen for investigating the etiology of lung diseases, offering a less invasive procedure with a lower risk than lung tissue biopsies. BALF is instrumental for detecting malignancies, infections, and diagnosing ILDs and is particularly useful for patients exhibiting a probable usual interstitial pneumonia pattern on HRCT12,13,14. A recent study suggested that integrating BALF lymphocyte data with HRCT imaging findings could lead to prognostic predictions in patients with pulmonary fibrosis15. However, studies that use BALF to uncover the etiology of PF-ILDs are limited.
Single-cell RNA sequencing (scRNA-seq) is a recent technology that facilitates comprehensive examination of gene expression in individual cells16. This is useful for elucidating pathological conditions and identifying therapeutic targets. While this technology has been extensively applied in the study of various ILDs, including idiopathic pulmonary fibrosis (IPF), chronic obstructive pulmonary disease, and SSc-associated ILD17,18,19,20, single-cell analysis in the context of patients with PF-ILD remains underdeveloped.
The study aimed to analyze peripheral blood and BALF from ILD patients at the time of diagnosis using scRNA-seq to identify biomarkers that can predict PF-ILD. Furthermore, a detailed examination of immune cell function in patients with PF-ILD may provide valuable insights for identifying predictive biomarkers, optimizing treatment approaches, and contributing to improved patient outcomes. To the best of our knowledge, this is the first comprehensive single-cell analysis of blood and BALF samples from patients with PF-ILD. While the dataset analyzed in this study was also used in our previous research21, the objective and comparative focus of the present study are fundamentally different. In our previous research, we aimed to identify disease-specific immune cell features across various subtypes of CTD-ILDs, in order to elucidate the heterogeneity of their pathophysiology21. In contrast, the present study aims to identify immunological features and potential biomarkers that distinguish PF-ILD from non-PF-ILD, irrespective of the underlying CTD subtype. An important aspect of this study is that patients were categorized into PF-ILD and non-PF-ILD groups according to clinical follow-up data, rather than baseline diagnosis.
Results
Baseline characteristics of study participants
This study included 43 patients with ILD, 12 of whom fulfilled the criteria for PF-ILD. The baseline patient characteristics are presented in Table 1 and Supplementary Table S1 online. The patients with PF-ILD were older than those without PF-ILD. Additionally, a higher proportion of neutrophils was observed in the BALF of patients with PF-ILD. In the BALF, an increased percentage of neutrophils (> 3%) was observed in 12 (3 with RA, 3 with SJS, 2 with DM, 2 with AAV, 1 with IPF, and 1 with IIP) out of 43 patients, of whom 7 were included in the PF-ILD group. HRCT imaging revealed that the non-specific interstitial pneumonia pattern was predominant in both patient groups. However, there was an observed trend of increased usual interstitial pneumonia patterns in the PF-ILD group compared with the non-PF-ILD group. The organizing pneumonia pattern was not observed in the PF-ILD group. Furthermore, no significant differences were observed between the groups regarding underlying diseases, pulmonary function test results, blood test parameters, or smoking history. In the non-PF-ILD group, 1 patient diagnosed with RA and another with SSc received immunosuppressive treatment for symptoms other than pulmonary lesions at the time of enrolment. Excluding these 2 patients, the remaining individuals did not receive immunosuppressive treatment.
Differences in immune cells proportions
Peripheral blood and BALF were procured from the 43 enrolled patients with ILD at the time of enrolment, and scRNA-seq was performed. To analyze gene expression within the immune cell populations of both blood and BALF in patients with ILD, Seq-Well, a portable platform for scRNA-seq, was utilized22. Major cell types were clustered and annotated based on marker gene expression. Blood cells were annotated as monocytes, dendritic cells (DCs), eosinophils, T/natural killer (NK) cells, and B/plasma cells using uniform manifold approximation and projection, according to previous methods18,21. The blood immune cell profiles of patients with PF-ILD exhibited a decrease in DCs compared to those of non-PF-ILD patients (Fig. 1a). Additionally, multicolor flow cytometry (MCFC) revealed that DCs were substantially fewer in the PF-ILD group compared to the non-PF-ILD group (Supplementary Fig. S1 online). Following our methodology used for blood analysis, we evaluated the distribution and gene expression profiles of immune cells in BALF and annotated them into mononuclear myeloid cells, neutrophils, eosinophils, mast cells, T/NKcells, B/plasma cells, and proliferating cells18. Amongst the major cell types, no significant differences were observed between the two patient groups (Fig. 1b). Furthermore, MCFC analysis revealed no differences in major cell types between the two groups (Supplementary Fig. S2 online).
Single-cell RNA-sequencing analysis of blood samples and bronchoalveolar lavage fluid (BALF) samples from 43 patients with interstitial lung disease (ILD). a) Comparative analysis of the proportions of immune cells of blood cells in patients with non-progressive fibrosing (PF) ILD and patients with PF-ILD using the Wilcoxon rank-sum test. b) Comparative analysis of the proportions of immune cells of BALF cells in patients with non-PF ILD and patients with PF-ILD using the Wilcoxon rank-sum test.
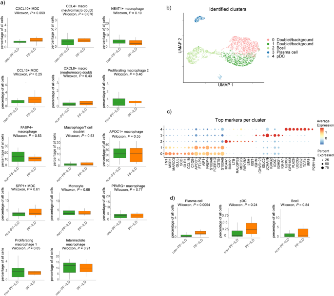
This study detailed the subclassification of cell groups by analyzing distinct gene expression patterns, as outlined in previous methods18. We conducted a comparative analysis of the cell subtypes between the PF-ILD and non-PF-ILD groups (Fig. 2, Fig. S3 and S4 in the Supporting Information). Mononuclear myeloid cells, including monocytes and macrophages, were further classified into multiple subtypes based on their marker gene expression profiles21. Within the PF-ILD group, there was an observable trend towards an increased prevalence of macrophages expressing various chemokines, including C-X-C motif chemokine ligand (CXCL) 10, C-C motif chemokine ligand (CCL) 4, and CCL13. In contrast, nuclear enriched abundant transcript 1 + macrophages were less prevalent in the PF-ILD group than in the non-PF-ILD group (Fig. 2a). A significant finding in the comparison of B/plasma cell subtype classifications in BALF was the increased presence of plasma cells in the PF-ILD group compared to the non-PF-ILD group (P = 0.0054) (Fig. 2b and c, and 2d).
Subtypes of mononuclear myeloid cells and B/plasma cells in bronchoalveolar lavage fluid (BALF). a) Comparative analysis of the proportions of mononuclear myeloid cells in BALF between patients with non-progressive fibrosing (PF) interstitial lung disease (ILD) and patients with PF-ILD. (b) Uniform manifold approximation and projection (UMAP) visualization of B/plasma cells in BALF. Five clusters were identified. Each cluster is represented by a unique color, number, and cell type. (c) Dot plots show the top marker genes per cluster. (d) Comparative analysis of the proportions of B/plasma cells between non-PF-ILD patients and PF-ILD patients. Abbreviations: PF: progressive fibrosing; ILD: interstitial lung disease; CXCL: C-X-C motif chemokine ligand; CCL: C-C motif chemokine ligand; NEAT: nuclear enriched abundant transcript; FABP: fatty acid binding protein; APOC: apolipoprotein C; SPP: secretory pathway peptidase; PPARG: peroxisome proliferator-activated receptor gamma; DC: dendritic cell
Analysis of gene ontology enrichment
Following this, we investigated differences in gene expression between the PF-ILD and non-PF-ILD groups (Fig. 3). Variance in gene expression was analyzed using DESeq2 (Supplementary Tables S2 and S3 online). In the BALF of the PF-ILD group, compared to that of the non-PF-ILD group, the expression of genes related to cytokines and chemokines, such as interleukin (IL)−1, TNFAIP6, CXCL8, and CCL20, was increased in monocytes and macrophages. Moreover, the expression of XBP1 and ELL2, which are related to plasma cell differentiation, increased in B/plasma cells21,23.
Gene ontology (GO) enrichment analysis of differentially expressed genes in mononuclear myeloid cells and B/plasma cells in bronchoalveolar lavage fluid (BALF). The p-value cutoff for genes was set at 0.01. (a) Dot plot, (b) Gene-Concept Network visualization of significantly enriched GO terms of mononuclear myeloid cells in BALF. (c) Dot plot, (d) Gene-Concept Network visualization of significantly enriched GO terms of B/plasma cells in BALF. Abbreviations: PF: progressive fibrosing; ILD: interstitial lung disease.
To gain deeper insight into these differential gene expression patterns, we conducted a gene ontology (GO) enrichment analysis. This analysis of blood cells did not identify any terms uniquely associated with the PF-ILD group among the various cell groups examined. In contrast, the GO enrichment analysis of BALF identified notable findings in the PF-ILD group compared to the non-PF-ILD group: mononuclear myeloid cells exhibited enrichment terms related to various aspects of the immune response (Fig. 3a and b), predominantly related to innate immunity, adaptive immunity, and complement activation; and B/plasma cells were substantially enriched for terms related to the endoplasmic reticulum (Fig. 3c and d).
Analysis of cytokine and chemokine levels and complement activation
RNA-seq analysis revealed disparities in immune cell fractionation and gene expression between patients with and without PF-ILD. To further elucidate these differences, we quantified levels of cytokines and chemokines in the plasma and BALF supernatants using an enzyme-linked immunosorbent assay (ELISA), allowing for a comparative analysis between the two groups (Fig. 4, Supplementary Fig. S5 online). Within the BALF of patients with PF-ILD, a notable abundance of several cytokines was observed. Specifically, the level of IL-6 was significantly elevated (P = 0.0039), while CXCL10 and arginase were markedly increased (P = 0.012, P = 0.049). In contrast, cytokine levels in the plasma samples showed no significant differences between the two groups. Considering the pronounced expression of genes related to the complement system in monocytes and macrophages in BALF, along with recent insights into the association between lung injury and the complement system24, we also analyzed complement components. ELISA results indicated elevated levels of complement components C3a, C4a, and C5a in the BALF of patients with PF-ILD compared to those of patients without PF-ILD (P = 0.052, P = 0.0093, P = 0.0028). However, in the plasma samples, complement levels did not differ significantly between the groups. To explore the relationship between systemic and pulmonary inflammation, we analyzed the correlations between plasma and BALF concentrations of biomarkers measured by ELISA in all 43 participants, using Spearman’s correlation coefficients (Supplementary Tables 4 and 5). Several cytokines and chemokines, including IP-10, TARC, IL-23, TNF-α, IL-6, and IFN-γ, showed significant positive correlations, suggesting that these inflammatory mediators tend to increase in parallel in both plasma and BALF compartments. In contrast, C3a showed a significant negative correlation, indicating compartmentalized complement activation in the lung. The other 10 biomarkers showed no significant correlations.
Measurement of cytokines and chemokines, and complement components in plasma and bronchoalveolar lavage fluid (BALF) supernatants using the enzyme-linked immunosorbent assay method. a) Comparative analysis of IL-6, CXCL10 and Arginase between patients with non-progressive fibrosing (PF) interstitial lung disease (ILD) and patients with PF-ILD. b) Comparative analysis of C3a, C4a, C5a, and C1q between patients with non-PF-ILD and patients with PF-ILD patients. Abbreviations: PF: progressive fibrosing; ILD: interstitial lung disease; IL: interleukin; CXCL: C-X-C motif chemokine ligand.
As a further consideration, to account for potential bias, we reanalyzed the data excluding the 3 IPF cases, which showed similar results and indicated that their inclusion did not substantially influence the study’s main findings (Supplementary Table S6 online, Supplementary Fig. S6 online).
Discussion
In this study, we conducted a comprehensive analysis of blood and BALF from patients with ILDs using scRNA-seq. Mononuclear myeloid cells in the BALF were classified into 15 distinct subtypes. We compared the immune cell phenotypes and gene expression patterns in patients who fulfilled the PF-ILD criteria with those in patients who did not fulfil them. In the BALF from the PF-ILD patient group, a higher prevalence of macrophages expressing chemokines and cytokines, including CXCL10, CCL4, and CCL13, was observed than that in the non-PF-ILD group. CXCL10, also referred to as interferon gamma-induced protein 10, is a chemokine secreted by various cell types in response to interferon gamma. It belongs to the CXC chemokine family and plays a pivotal role in the pathogenesis of autoimmune diseases such as RA, SLE, and SSc25. High levels of CXCL10 have been observed in the serum of anti-melanoma differentiation-associated gene 5 antibody-positive patients with rapidly progressive ILD26, in the serum of patients with RA, and in both the serum and BALF of patients with SSc27,28,29. The present study confirmed an increase in the expression of CXCL10 + macrophages within the BALF and elevated levels of CXCL10, as detected by ELISA, suggesting their significant involvement in the pathogenesis of PF-ILD. These findings suggest that in patients with PF-ILD, macrophages may induce a more active inflammatory response by recruiting immune cells, such as neutrophils and lymphocytes, through the production of cytokines and chemokines. The activation of innate and adaptive immunity, as indicated by the GO analysis of mononuclear myeloid cells, is consistent with the presence of an enhanced inflammatory response in PF-ILD.
In this study, we discovered that the BALF of the PF-ILD group contained a significantly higher number of plasma cells than that of the non-PF-ILD group. In the PF-ILD group, GO enrichment analysis of B cells revealed significant enrichment of terms related to the endoplasmic reticulum. Considering that the endoplasmic reticulum is abundant in plasma cells30, it is possible that the increased plasma cell count in patients with PF-ILD contributes to this difference in gene expression. Furthermore, gene expression analysis of the entire B cell population revealed increased expression of XBP1, a key factor in plasma cell differentiation and antibody production21. This implies that the B cells in the lungs of patients with PF-ILD may differentiate into plasma cells. Previous reports have shown that in patients with IPF, B cells circulating in the bloodstream not only exhibit a higher degree of antigen differentiation and greater plasmablast proportions than those in controls, but the extent of B cell differentiation is also correlated with the patients’ lung volumes31. Additionally, previous research has indicated that the suppression of plasma cells can effectively reduce pulmonary fibrosis32, implying that B cells, particularly plasma cells, play a crucial role in the pathogenesis of PF-ILD.
We also observed a significant increase in the levels of IL-6 and complement factors C3a, C4a, and C5a in the BALF of patients with PF-ILD. IL-6 is a critical cytokine involved in various diseases33. IL-6 may be linked to pulmonary fibrosis in patients with IPF, and in IL-6-deficient mice, it has been shown that pulmonary fibrosis induced by bleomycin is suppressed, highlighting the vital role of IL-6 in lung fibrosis34,35. Taken together, these results strengthen the hypothesis that IL-6 plays a critical role in the development of pulmonary fibrosis. Increased concentrations of these complement components suggest activation of the complement system in the lungs. In contrast, no differences were observed in complement activation within the plasma, suggesting that complement activation primarily occurs locally in the lungs. Previous studies have indicated that the activation of the complement system is linked to the activation of tissue growth factor β, which is important in the pathogenesis of fibrosis36. Higher levels of C3 and C5a in both lung tissue homogenates and plasma derived from patients with IPF suggest local and systemic complement activation26. Furthermore, other research has similarly shown the activation of the complement system in patients with sarcoidosis and SSc complicated by ILD37,38. Systemic complement activation was not observed in the present study. This may be attributable to the collection of samples from patients in the initial stages of the disease, when inflammation and complement activation were limited to the lungs. In this study, comparative analysis of blood cells, unlike that of BALF, showed little difference between the PF-ILD and non-PF-ILD groups. These results suggest that changes occurring in the early stages of the disease may be localized in the lungs.
The lack of early stage treatment options for PF-ILD represents a significant challenge in the development of therapeutic strategies. Targeting inflammation at an early stage may prevent or mitigate subsequent fibrotic progression. Our findings indicate that changes in immune cells are observed at the time of diagnosis in patients with PF-ILD. Initially, there is an increase in inflammatory cytokines, such as IL-6, in the pulmonary environment of patients with PF-ILD, along with an increase in complement components and plasma cells. Therefore, therapeutic strategies that include anti-IL-6 medications, which are commonly used in the treatment of RA and other autoimmune disorders39, may be viable options for future treatment of PF-ILD. Targeting the complement system and plasma cells may also be effective treatment options.
Our study had some limitations. First, the study was limited to only two medical facilities and involved a small study population. The diversity of underlying diseases among the participants suggests the possibility of specific immunological responses based on disease background, which may have influenced the results of the study. However, due to the limited number of samples, a detailed examination of the differences between these diseases could not be conducted. The presence of patients with PF-ILD, regardless of their underlying diseases, suggests a common pathology independent of the underlying disease. To adequately assess the unique risks of PF-ILD that are independent of underlying diseases and to understand its pathology, more comprehensive and large-scale research is necessary. Second, the study only included patients eligible for BALF, potentially excluding those with critical systemic conditions. Third, this study focused on the initial diagnosis without tracking longitudinal changes, preventing the assessment of fibrosis progression over time. Fourth, the study did not include a healthy or disease control group, which limits our ability to determine whether the observed features are specific to PF-ILD. Future studies should include appropriate controls to clarify disease-specific signatures.
In conclusion, our study aimed to elucidate the pathophysiology of PF-ILD by analyzing blood and BALF samples using scRNA-seq and ELISA. Notably, differences were observed in the subsets and gene expression of mononuclear myeloid and B cells in the BALF of the PF-ILD group. Furthermore, the ELISA revealed elevated levels of specific cytokines and complement activation in the BALF of the PF-ILD group. These findings suggest that active inflammation in the lungs may be associated with the progression of pulmonary fibrosis and that analyzing BALF may be useful for assessing immune responses in the lungs. These findings are valuable for understanding PF-ILD pathogenesis, which is essential for developing effective treatment strategies and improving patient outcomes.
Materials and methods
Overview and study focus
In this study, we utilized the same dataset previously reported in our earlier publication21. All samples and experimental procedures—including BALF collection, sample processing, scRNA-seq, and downstream analyses—were performed exactly as described in the prior study. Although the dataset and experimental procedures remain unchanged, the current analysis was conducted with a different research objective. In particular, this study aims to identify immune features associated with fibrotic progression by classifying patients into PF-ILD and non-PF-ILD groups, irrespective of the underlying CTD subtype.
Experimental procedures and analytical methods
The procedure for collecting BALF samples, as well as the protocols for MCFC, scRNA-seq, ELISA, and the associated analytical procedures, were identical to those described in our previous study21, except for detection of differentially expressed genes, which utilized only the DESeq2 strategy. For cell-type annotation, the cell-type labels queried from the dataset18 were used for annotation. In addition, we validated these cell-type annotations using marker genes. Marker genes per cluster were defined as the most significant DE genes between identified clusters using a Wilcoxon rank sum test for differential gene expression implemented in Seurat. For a detailed characterization of the cells in the dataset, the cells of the identified major cell types were isolated, and scaling, dimensionality reduction using PCA, and data integration were performed. To annotate the subclusters in the major cell types, we used marker genes in combination with a priori knowledge from the public domain. For more details, please refer to that publication21.
Flowcytometry gating strategy and antibody panels are shown in Supplementary Fig. S7 and Supplementary Table S7 online.
Human specimens
Studies involving human participants were approved by the Ethics Committee of the Kyoto Prefectural University of Medicine (approval number: ERB-C-1471) and complied with the principles of the Declaration of Helsinki. Written informed consent was obtained from each patient prior to specimen collection. This study included 43 patients newly diagnosed with ILD who underwent bronchoscopy and BALF collection at two facilities: Graduate School of Medical Science, Kyoto Prefectural University of Medicine and Japanese Red Cross Kyoto Daiichi Hospital, between September 2019 and October 2021.
Study population and diagnostic criteria
This population included patient 31, who had been excluded from the previous study21, but otherwise remained consistent with previous research participants. Patients diagnosed RA, SSc, Sjögren syndrome (SJS), DM, antineutrophil cytoplasmic antibody-associated vasculitis (AAV), IPF, idiopathic interstitial pneumonia (IIP), and hypersensitivity pneumonitis followed specific classification criteria40,41,42,43,44,45,46,47,48,49,50, and the radiological diagnosis followed the methods from our previous study21.
Definition of PF-ILD
Our study focused on patients newly diagnosed with ILD to investigate the characteristics of PF-ILD. The follow-up period for this study was 24 months. Patients with PF-ILD were classified based on the INBUILD trial criteria4. as meeting at least one of the following criteria within the 24 months, despite standard treatment: a relative decline in the forced vital capacity of at least 10% of the predicted value; a relative decline in the forced vital capacity of 5% to less than 10% of the predicted value and worsening of respiratory symptoms or an increased extent of fibrosis on HRCT; or worsening of respiratory symptoms and an increased extent of fibrosis.
Statistical analysis for comparison
To compare categorical variables between the PF-ILD and non-PF-ILD groups, Fisher’s exact test was conducted. For continuous variables, normality was first assessed using the Shapiro-Wilk test. If the data followed a normal distribution, a t-test was performed, otherwise, the Wilcoxon rank-sum test was used. Statistical significance was defined as a p-value < 0.01.
Data availability
scRNA-seq data were deposited in the European Genome-Phenome Archive (EGA) database (EGAD00001011334). Although this study used the same dataset as our previous research, the conceptual model and analytical strategies employed here are original and distinct.
References
Wijsenbeek, M. & Cottin, V. Spectrum of fibrotic lung diseases. N Engl. J. Med. 383, 958–968 (2020).
Takei, R. et al. Prevalence and prognosis of chronic fibrosing interstitial lung diseases with a progressive phenotype. Respirology 27, 333–340 (2022).
Nasser, M. et al. Progressive fibrosing interstitial lung disease: A clinical cohort (the PROGRESS study). Eur. Respir. J. 57, 2002718 (2021).
Flaherty, K. R. et al. Nintedanib in progressive fibrosing interstitial lung diseases. N Engl. J. Med. 381, 1718–1727 (2019).
Brown, K. K. et al. The natural history of progressive fibrosing interstitial lung diseases. Eur. Respir. J. 55, 2000085 (2020).
Hyldgaard, C., Bendstrup, E., Pedersen, A. B., Pedersen, L. & Ellingsen, T. Interstitial lung disease in connective tissue diseases: Survival patterns in a population-based cohort. J. Clin. Med. 10, 4830 (2021).
Chiu, Y. H. et al. Predictors for progressive fibrosis in patients with connective tissue disease associated interstitial lung diseases. Respir. Med. 187, 106579 (2021).
Maher, T. M. et al. Pirfenidone in patients with unclassifiable progressive fibrosing interstitial lung disease: Design of a double-blind, randomised, placebo-controlled phase II trial. BMJ Open. Respir. Res. 5, e000289 (2018).
Clynick, B. et al. Biomarker signatures for progressive idiopathic pulmonary fibrosis. Eur. Respir. J. 59, 2101181 (2022).
Wang, Y. et al. Prognostic predictive characteristics in patients with fibrosing interstitial lung disease: A retrospective cohort study. Front. Pharmacol. 13, 924754 (2022).
Bowman, W. S. et al. Proteomic biomarkers of progressive fibrosing interstitial lung disease: a multicentre cohort analysis. Lancet Respir Med. 10, 593–602 (2022).
Meyer, K. C. & Raghu, G. Bronchoalveolar lavage for the evaluation of interstitial lung disease: is it clinically useful? Eur. Respir J. 38, 761–769 (2011).
Meyer, K. C. et al. An official American thoracic society clinical practice guideline: the clinical utility of Bronchoalveolar lavage cellular analysis in interstitial lung disease. Am. J. Respir Crit. Care Med. 185, 1004–1014 (2012).
Raghu, G. et al. Idiopathic pulmonary fibrosis (an Update) and progressive pulmonary fibrosis in adults: an official ATS/ERS/JRS/ALAT clinical practice guideline. Am. J. Respir Crit. Care Med. 205, e18–e47 (2022).
Barnett, J. L. et al. Combination of BAL and computed tomography differentiates progressive and Non-progressive fibrotic lung diseases. Am. J. Respir Crit. Care Med. 208, 975–982 (2023).
Alexander, M. J., Scott Budinger, G. R. & Reyfman, P. A. Breathing fresh air into respiratory research with single-cell Rna sequencing. Eur. Respir Rev. 29, 1–14 (2020).
Fujii, W. et al. Alveolar macrophage transcriptomic profiling in COPD shows major lipid metabolism changes. ERJ Open. Res. 7, 00915 (2021).
Baßler, K. et al. Alveolar macrophages in early stage COPD show functional deviations with properties of impaired immune activation. Front. Immunol. 13, 917232 (2022).
Reyfman, P. A. et al. Single-cell transcriptomic analysis of human lung provides insights into the pathobiology of pulmonary fibrosis. Am. J. Respir Crit. Care Med. 199, 1517–1536 (2019).
Valenzi, E. et al. Single-cell analysis reveals fibroblast heterogeneity and myofibroblasts in systemic sclerosis-associated interstitial lung disease. Ann. Rheum. Dis. 78, 1379–1387 (2019).
Hirano, A. et al. Immunological characteristics of Bronchoalveolar lavage fluid and blood across connective tissue disease-associated interstitial lung diseases. Front. Immunol. 15, 140880 (2024).
Gierahn, T. M. et al. Seq-Well: portable, low-cost Rna sequencing of single cells at high throughput. Nat. Methods. 14, 395–398 (2017).
Reimold, A. M. et al. Plasma cell differentiation requires the transcription factor XBP-1. Nature 412, 300–307 (2001).
Ghobrial, A., Flick, N., Daly, R., Hoffman, M. & Milcarek, C. ELL2 influences transcription elongation, splicing, Ig secretion and growth. J. Mucosal Immunol. Res. 3, 112 (2019).
Pandya, P. H. & Wilkes, D. S. Complement system in lung disease. Am. J. Respir Cell. Mol. Biol. 51, 467–473 (2014).
Antonelli, A. et al. Chemokine (C-X-C motif) ligand (CXCL)10 in autoimmune diseases. Autoimmun. Rev. 13, 272–280 (2014).
Gono, T. et al. Clinical manifestation and prognostic factor in anti-melanoma differentiation-associated gene 5 antibody-associated interstitial lung disease as a complication of dermatomyositis. Rheumatology 49, 1713–1719 (2010).
Asakawa, K. et al. Comparison of cytokine profiles between anti-ARS antibody-positive interstitial lung diseases and those with anti-MDA-5 antibodies. Clin. Rheumatol. 39, 2171–2178 (2020).
Chen, J. et al. Biomarkers of rheumatoid arthritis-associated interstitial lung disease. Arthritis Rheumatol. 67, 28–38 (2015).
Al-Adwi, Y. et al. High serum C-X-C motif chemokine ligand 10 (CXCL10) levels May be associated with new onset interstitial lung disease in patients with systemic sclerosis: evidence from observational, clinical, transcriptomic and in vitro studies. eBioMedicine 98, 104883 (2023).
Jiang, Y., Tao, Z., Chen, H. & Xia, S. Endoplasmic reticulum quality control in immune cells. Front. Cell. Dev. Biol. 9, 740653 (2021).
Xue, J. et al. Plasma B lymphocyte stimulator and B cell differentiation in idiopathic pulmonary fibrosis patients. J. Immunol. 191, 2089–2095 (2013).
Prêle, C. M. et al. Plasma cell but not CD20-mediated B-cell depletion protects from bleomycin-induced lung fibrosis. Eur. Respir J. 60, 2101469 (2022).
Dawson, R. E., Jenkins, B. J. & Saad, M. I. IL-6 family cytokines in respiratory health and disease. Cytokine 143, 155520 (2021).
Epstein Shochet, G., Brook, E., Bardenstein-Wald, B. & Shitrit, D. TGF-β pathway activation by idiopathic pulmonary fibrosis (IPF) fibroblast derived soluble factors is mediated by IL-6 trans-signaling. Respir. Res. 21, 56 (2020).
Saito, F. et al. Role of interleukin-6 in bleomycin-induced lung inflammatory changes in mice. Am. J. Respir Cell. Mol. Biol. 38, 566–571 (2008).
Gu, H. et al. Crosstalk between TGF-β1 and complement activation augments epithelial injury in pulmonary fibrosis. FASEB J. 28, 4223–4234 (2014).
Braidwood Sim, R. et al. Local and systemic concentrations of pattern recognition receptors of the lectin pathway of complement in a cohort of patients with interstitial lung diseases. Front. Immunol. .11, 562564 (2020).
Pellicano, C. et al. Increased complement activation in systemic sclerosis patients with skin and lung fibrosis. J. Pers. Med. 12, 284 (2022).
Aletaha, D. et al. Consensus statement on blocking interleukin-6 receptor and interleukin-6 in inflammatory conditions: an update. Ann. Rheum. Dis. 82, 773–787 (2023).
Van Der Linden, M. P. M., Knevel, R., Huizinga, T. W. J. & Van Mil, D. H. V. M. Classification of rheumatoid arthritis: comparison of the 1987 American college of rheumatology criteria and the 2010 American college of rheumatology/European league against rheumatism criteria. Arthritis Rheum. 63, 37–42 (2011).
Van Den Hoogen, F. et al. 2013 classification criteria for systemic sclerosis: an American college of rheumatology/european league against rheumatism collaborative initiative. Ann. Rheum. Dis. 72, 1747–1755 (2013).
Shiboski, C. H. et al. American College of Rheumatology/European League Against Rheumatism Classification Criteria for Primary Sjögren’s Syndrome: A Consensus and Data-Driven Methodology Involving Three International Patient Cohorts. Arthritis Rheumatol. 69, 35–45 (2017). (2016).
Lundberg, I. E. et al. 2017 European league against rheumatism/american college of rheumatology classification criteria for adult and juvenile idiopathic inflammatory myopathies and their major subgroups. Ann. Rheum. Dis. 76, 1955–1964 (2017).
Suppiah, R. et al. 2022 American college of rheumatology/european alliance of associations for rheumatology classification criteria for microscopic polyangiitis. Ann. Rheum. Dis. 81, 321–326 (2022).
Robson, J. C. et al. American college of rheumatology/European alliance of associations for rheumatology classification criteria for granulomatosis with polyangiitis. Ann Rheum Dis. 81, 315–320 (2022). (2022).
Grayson, P. C. et al. American college of rheumatology/European alliance of associations for rheumatology classification criteria for eosinophilic granulomatosis with polyangiitis. Ann Rheum Dis. 81, 309–314 (2022). (2022).
Raghu, G. et al. Diagnosis of idiopathic pulmonary fibrosis an official ATS/ERS/JRS/ALAT clinical practice guideline. Am. J. Respir Crit. Care Med. 198, e44–e68 (2018).
Travis, W. D. et al. An official American thoracic society/european respiratory society statement: update of the international multidisciplinary classification of the idiopathic interstitial pneumonias. Am. J. Respir Crit. Care Med. 188, 733–748 (2013).
Raghu, G. et al. Diagnosis of hypersensitivity pneumonitis in adults: an official ATS/JRS/ALAT clinical practice guideline. Am. J. Respir Crit. Care Med. 202, e36–e69 (2020).
Acknowledgements
We thank Professor Joachim L. Schultze at German Center for Neurodegenerative Diseases (DZNE) and the University of Bonn, Germany, for helpful advice and transfer of materials, Professor Mineko Kengaku and Associate Professor Takayuki Homma at the Institute for Integrated Cell-Material Science, Kyoto University for their guidance and assistance in using the equipment, and Ms. Midori Taniguchi for secretarial assistance. We would like to thank Editage (www.editage.com) for English language editing.
Funding
This study was supported by Boehringer Ingelheim. Boehringer Ingelheim had no role in the design, analysis or interpretation of the results in this study. Boehringer Ingelheim was given the opportunity to review the manuscript for medical and scientific accuracy as it relates to Boehringer Ingelheim substances, as well as intellectual property considerations. This study was also supported by GSK Japan Research Grant (A-87), and grants from the Ministry of Education, Culture, Sports, Science and Technology of Japan (JP19K24000 and JP21K16304).
Author information
Authors and Affiliations
Contributions
WF designed the study and was responsible for the overall content as a guarantor. KB conducted bioinformatics analysis. AH, AS, TT, MK, AO, NH, TI, YK, and HS contributed to sample and clinical data collection for RNA-sequencing (RNA-seq) analysis. YM and KY helped determined the radiographic patterns. TS, MW, MK, WF, KT, and YK contributed to the critical reading and revision of the manuscript. WF managed the project. AH and WF wrote the first manuscript, with critical input from YK and AS. All the authors contributed to the final version of the manuscript and approved it for publication.
Corresponding author
Ethics declarations
Competing interests
The authors declare no competing interests.
Conflict of interest
WF receives fundings from Nippon Boehringer Ingelheim Co., Ltd. and GlaxoSmithKline Consumer Healthcare Japan K.K., grants from Takeda Pharmaceutical Company Limited, and speaking fees from Asahi Kasei Pharma Corporation, Astellas Pharma Inc., Mitsubishi Tanabe Pharma Corporation, and Chugai Pharmaceutical Co., Ltd. TT receives speaking fees from Asahi Kasei Pharma Corporation, Chugai Pharmaceutical Co., Ltd., Nippon Boehringer Ingelheim Co., Ltd., and Novartis Pharma K.K. AO receives speaking fees from AbbVie GK, Chugai Pharmaceutical Co., Ltd., Eisai Co., Ltd., Ono Pharmaceutical Co., Ltd., DAIICHI SANKYO COMPANY, LIMITED, Astellas Pharma Inc., AstraZeneca, Mitsubishi Tanabe Pharma Corporation, Pfizer Japan Inc., Asahi Kasei Pharma Corporation, Novartis Pharma K.K., Gilead Sciences, Inc., Janssen Pharmaceutical K.K., GlaxoSmithKline Consumer Healthcare Japan K.K., and Eli Lilly Japan K.K.TS receives consulting fees from Asahi Kasei Pharma and speaking fees from Asahi Kasei Pharma Corporation, Astellas Pharma Inc., AbbVie GK, GlaxoSmithKline Consumer Healthcare Japan K.K., Mitsubishi Tanabe Pharma Corporation, Chugai Pharmaceutical Co., Ltd., Eli Lilly Japan K.K. Nippon Boehringer Ingelheim Co., Ltd., and Pfizer Japan Inc. MW receives speaking fees from Asahi Kasei Pharma Corporation, Astellas Pharma Inc., AbbVie GK, Gilead Sciences, Inc., GlaxoSmithKline Consumer Healthcare Japan K.K., Mitsubishi Tanabe Pharma Corporation, Chugai Pharmaceutical Co., Ltd., Eli Lilly Japan K.K., and Pfizer Japan Inc.MK receives speaking fees from AbbVie GK, Asahi Kasei Pharma Corporation, Astellas Pharma Inc., GlaxoSmithKline Consumer Healthcare Japan K.K., Mitsubishi Tanabe Pharma Corporation, Chugai Pharmaceutical Co., Eli Lilly Japan K.K., Nippon Boehringer Ingelheim Co., Ltd., and Pfizer Japan Inc. WF receives speaking fees from Asahi Kasei Pharma Corporation, Astellas Pharma Inc., AbbVie GK, Gilead Sciences, Sawai Pharmaceutical Co., Ltd., Mitsubishi Tanabe Pharma Corporation, Chugai Pharmaceutical Co., Ltd., Eli Lilly Japan K.K., and Pfizer Japan Inc. and represents committees supported by Astellas Pharma Inc. and AYUMI Pharmaceutical Corporation. KY receives supports for attending meetings from Shionogi Pharma Co., Ltd. KT receives grants from Chugai-Roche, Boehringer-Ingelheim, Ono Pharmaceutical, and Taiho Pharmaceutical, consulting fees from Ono Pharmaceutical, lecture fees from Eli Lilly, Ono Pharmaceutical, AstraZeneca, Chugai-Roche, Boehringer-Ingelheim, MSD-Merck, and Daiichi-Sankyo, and serves on the board member of Japan Lung Cancer Society. YK receives grants from Asahi Kasei Pharma Corporation, AbbVie GK, AYUMI Pharmaceutical Corporation., Gilead Sciences, Inc., Mitsubishi Tanabe Pharma Corporation, Chugai Pharmaceutical Co., Ltd., and Nippon Boehringer Ingelheim Co., Ltd. and speaking fees from Asahi Kasei Pharma Corporation, Astellas Pharma Inc., AbbVie GK, AYUMI Pharmaceutical Corporation., GlaxoSmithKline Consumer Healthcare Japan K.K., Mitsubishi Tanabe Pharma Corporation, Chugai Pharmaceutical Co., Nippon Boehringer Ingelheim Co., Ltd., Novartis Pharma K.K. Pfizer Japan Inc., and Mylan Inc. The remaining authors have no commercial support or financial conflicts of interest to report that pertain to this manuscript.
Additional information
Publisher’s note
Springer Nature remains neutral with regard to jurisdictional claims in published maps and institutional affiliations.
Supplementary Information
Below is the link to the electronic supplementary material.
Rights and permissions
Open Access This article is licensed under a Creative Commons Attribution-NonCommercial-NoDerivatives 4.0 International License, which permits any non-commercial use, sharing, distribution and reproduction in any medium or format, as long as you give appropriate credit to the original author(s) and the source, provide a link to the Creative Commons licence, and indicate if you modified the licensed material. You do not have permission under this licence to share adapted material derived from this article or parts of it. The images or other third party material in this article are included in the article’s Creative Commons licence, unless indicated otherwise in a credit line to the material. If material is not included in the article’s Creative Commons licence and your intended use is not permitted by statutory regulation or exceeds the permitted use, you will need to obtain permission directly from the copyright holder. To view a copy of this licence, visit http://creativecommons.org/licenses/by-nc-nd/4.0/.
About this article
Cite this article
Sakashita, A., Hirano, A., Fujii, W. et al. Single-cell transcriptomic analysis of blood and bronchoalveolar lavage fluid in progressive fibrosing interstitial lung diseases. Sci Rep 15, 31604 (2025). https://doi.org/10.1038/s41598-025-17374-7
Received:
Accepted:
Published:
Version of record:
DOI: https://doi.org/10.1038/s41598-025-17374-7






