Abstract
Colorectal cancer (CRC) is a leading cause of cancer-related mortality, necessitating the development of novel therapeutic strategies. In the present study, we identified TP53-regulating kinase (TP53RK) as a critical regulator of CRC cell survival and proliferation using a custom clustered regularly interspaced short palindromic repeats (CRISPR)/CRISPR-associated protein 9 library screen targeting serine/threonine kinase-related genes. TP53RK was significantly overexpressed in CRC tissues and was correlated with copy number amplification. Functional validation revealed that TP53RK depletion induced DNA replication stress, apoptosis, and cell cycle arrest, independent from p53 status. Mechanistically, TP53RK stabilized cell division cycle 7 (CDC7), a key kinase regulating DNA replication origin activation, ensuring robust minichromosome maintenance complex protein (MCM) phosphorylation and replication fork progression. Disruption of the TP53RK-CDC7 axis led to reduced MCM2 enrichment at replication origins and impaired DNA replication dynamics. Moreover, TP53RK overexpression sensitized cells to DNA replication stress (aphidicolin) and CDC7 inhibition (XL413), highlighting its potential as a therapeutic strategy. These findings establish TP53RK as a pivotal regulator of DNA replication fidelity and genomic stability, thereby providing a promising therapeutic target for CRC.
Similar content being viewed by others

Introduction
Colorectal cancer (CRC) remains a leading cause of cancer-related mortality worldwide, contributing to a significant global health burden1. Despite considerable advancements in precision oncology2,3,4, current targeted therapies for CRC are primarily limited to anti-epidermal growth factor and anti-vascular endothelial growth factor receptor (anti-VEFGR) antibodies5. Consequently, chemotherapy remains the cornerstone of CRC treatment, underscoring the urgent need for improved early detection methods and the development of novel therapeutic strategies.
High-throughput, genome-wide forward genetic screening technologies have been widely used to investigate gene function in an unbiased manner6. Although RNA interference (RNAi)-based screening methods using synthetic small interfering RNA or short hairpin RNA libraries have been used to identify phenotype-associated genes, these approaches are often hindered by off-target effects and incomplete gene knockdown, leading to false positives and negatives7. The advent of the clustered regularly interspaced short palindromic repeats (CRISPR)/Cas9 system has transformed functional genomic research by enabling precise genome editing through the induction of double-strand breaks at specific target sites. These breaks are repaired by non-homologous end joining, leading to insertions or deletions (indels) that result in frameshift mutations and functional gene disruption8,9. Owing to its high efficiency in generating indels and its programmability, the CRISPR/Cas9 system has been widely used in high-throughput, large-scale loss-of-function screens10,11.
CRISPR-based screening has enabled genome-scale functional studies across diverse cancer cell types to identify cancer-specific fitness genes whose loss impairs cancer cell survival or growth12,13. However, traditional genome-wide CRISPR screens require large cell populations owing to the need for a low multiplicity of infection, thereby posing practical challenges in experimental design. To address this limitation, customized CRISPR/Cas9-based libraries targeting selected gene subsets have been developed, allowing for efficient and statistically robust screening with fewer cells per sgRNA14.
In the present study, we designed and constructed a custom pooled sgRNA library specifically targeting serine/threonine kinase-related genes, a family of enzymes that play pivotal roles in intracellular signaling and cancer progression. By including sgRNA constructs per gene, our library enabled a systematic investigation into the mechanisms underlying CRC tumorigenesis. This screening led to the identification of TP53-regulating kinase (TP53RK), a critical component of the telomerase-associated DNA damage response (DDR) pathway15, as an essential fitness gene in CRC. Our results showed that TP53RK is crucial for CRC cell survival and represents a promising therapeutic target, highlighting the utility of customized CRISPR libraries for uncovering novel molecular drivers of cancer progression.
Results
CRISPR/Cas9 library screening identified TP53RK as a driver of CRC survival
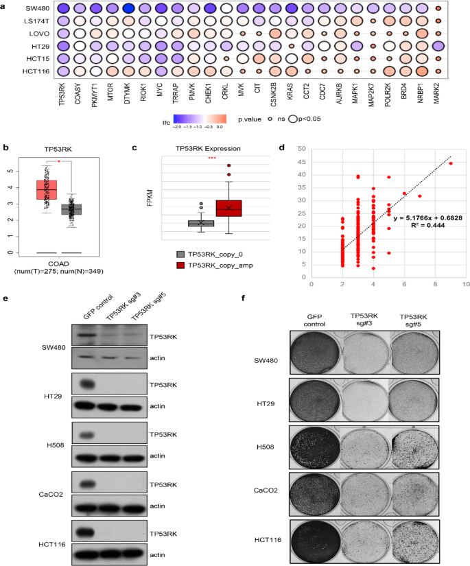
To identify novel serine/threonine kinases involved in CRC proliferation, we generated a custom pooled CRISPR/Cas9-based library encoding 4168 sgRNAs targeting 645 serine/threonine kinase genes and 50 essential fitness genes, with six sgRNAs per gene. This library was transduced into six CRC cell lines (SW480, LS174T, LOVO, HT29, HCT15, and HCT116) (Supplementary Fig. S1A). After 14 d of continuous passaging, changes in sgRNA distribution were monitored through deep sequencing of sgRNA amplified from genomic DNA samples. Statistical significance was evaluated using the MAGeCK method16,17, identifying a subset of sgRNAs targeting 24 genes that were significantly depleted in CRC cells compared to the day 0 control (Fig. 1A). Among these 24 genes, TP53RK, COASY, PKMYT1, mTOR, DTYMK, RIOK1, MYC, TRPAP, PMVK, and CHEK1 were the most significantly negatively selected across all six CRC cell lines, indicating that these genes are crucial for CRC cell fitness (Fig. 1A).
Determination of serine/threonine kinases that play important roles in colorectal cancer (CRC) cell growth. (A) Clustered regularly interspaced short palindromic repeats (CRISPR)/Cas9 library screening results analyzed using the model-based analysis of genome-wide CRISPR-Cas9 knockout (MAGeCK) algorithm. The heatmap shows the log2 fold-change in single-guide RNA (sgRNA) abundance. Data are representative of two independent experiments (false discovery rate (FDR) < 0.05; P < 0.05). (B) Box plot showing significantly higher TP53-regulating kinase (TP53RK) expression in CRC samples (n = 275) than in normal samples (n = 349) from The Cancer Genome Atlas (TCGA) databases. Red represents CRC samples and gray represents normal samples. *P < 0.05. (C) Box plot showing the association between TP53RK amplification(n ≥ 2) and its corresponding expression levels in CRC samples obtained from the Center for Precision Medicine (CoPM) database including data from 225 patients. Red represents samples with TP53RK copy number amplification(n ≥ 2) and gray represents those without amplification (n < 2). ***P < 0.001. (D) Correlation between TP53RK copy number and expression levels (FPKM) was analyzed using the CoPM database. Of the 225 patients, 143 showed a positive correlation between TP53RK copy number and expression levels. The scatter plot represents the data points, with red color coding based on the TP53RK copy numbers (ranging from 2 to 9). The fitting line (dashed black) was generated using the “trendline” function from the “basicTrendline” package in R1. (E) Western blot analysis showing reduced TP53RK expression in SW480, HT29, H508, CaCO2, and HCT116 cells transduced with TP53RK-targeting sgRNAs (#3, #5) compared to the green fluorescent protein (GFP) control. Actin is used as a loading control. (F) Colony formation assays showing that TP53RK knockdown decreases the proliferation of SW480, HT29, H508, CaCO2, and HCT116 cells transduced with TP53RK-targeting sgRNAs (#3, #5) compared to the GFP control. Colonies were imaged 12 d post-transduction. A representative result from three independent experiments is shown. Raw images of the blots in (E and F) are shown in the Supplementary Fig. S6A. Colon adenocarcinoma, COAD.
To evaluate whether these candidate genes are overexpressed in CRC, we analyzed their expression profiles in normal colon versus tumor samples using The Cancer Genome Atlas (TCGA) databases. Of the 10 genes whose knockdown significantly reduced CRC cell proliferation, eight (TP53RK, COASY, PKMYT1, DTYMK, RIOK1, MYC, TRPAP, and CHEK1) were significantly overexpressed in human CRC tissues compared to that in normal tissues (Fig. 1B; Supplementary Fig. S1B).
Notably, TP53RK is located on chromosome 20q 13.12, adjacent to HNF4A, a region frequently amplified in various cancers, including CRC18. In CRC tissues, TP53RK expression was significantly higher in samples with copy number amplification (n ≥ 2) than in those without (n < 2), based on data from 225 patients in the Center for Precision Medicine (CoPM) database (Fig. 1C). Analysis of the same patient cohort revealed that TP53RK expression was elevated in tumor tissues compared to that in normal tissues (Supplementary Fig. S1C). Moreover, TP53RK expression was strongly correlated with copy number status (n = 2–9) (Fig. 1D), indicating that TP53RK is both amplified and overexpressed in CRC.
To directly investigate whether TP53RK expression is essential for CRC proliferation, we performed functional validation experiments. Five CRC cell lines (SW480, HT29, HCT116, H508, and CaCO2) and normal colon fibroblasts (CRL1459) were transduced with two independent sgRNAs targeting TP53RK. Knockdown of TP53RK significantly reduced the proliferation of CRC cells compared to the non-targeting sgGFP control, whereas the impact on normal colon fibroblasts was relatively modest (Figs. 1E and F; Supplementary Fig. S1D).
Collectively, our results demonstrate that TP53RK, which is aberrantly upregulated by focal amplification in tumor tissue, is essential for the survival and proliferation of CRC cells. These findings highlight TP53RK as a potential therapeutic target for CRC treatment.
TP53RK loss triggers apoptosis through the DDR in CRC cells
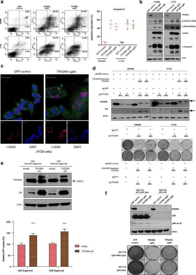
To gain insights into the mechanisms underlying TP53RK-mediated growth inhibition in CRC, we assessed apoptosis using Annexin V-FITC/PI staining and flow cytometry analysis19. TP53RK-depleted cells exhibited a significantly higher percentage of Annexin V- and PI-double-positive cells than the control cells (Fig. 2A), indicating increased apoptosis. This was further supported by the upregulation of phosphorylated RPA32(s4s8), ATR1(thr1989), H2AX (γ.H2AX) and cleaved caspase 3 in TP53RK-depleted cells (Fig. 2B, C). These findings indicate that TP53RK depletion induces replication stress that subsequently triggers apoptosis in CRC cells.
TP53RK induces CRC cell apoptosis. (A–C) HT29 and SW480 cells were transduced with lentiCRISPRv2 vectors expressing control (GFP) or two sgRNAs targeting TP53RK (#3, #5) followed by puromycin selection. Experiments were conducted 9 d post-transduction. (A) Apoptosis was analyzed using Annexin V-fluorescein isothiocyanate (FITC)/propidium iodide (PI) staining. Cells were stained and subjected to flow cytometry. Representative results of Annexin V-FITC/PI staining intensity (left) and quantitative analysis (right) are shown. Data are presented as mean ± standard deviation (SD) of three independent experiments (*P < 0.05). (B) Western blot analysis performed using the indicated antibodies, with anti-actin as the loading control. (C) Representative images showing HT29 cells co-immunostained with anti-TP53RK (green) and anti-γ-H2AX (red) antibodies. Nuclei stained with 4′,6-diamidino-2-phenylindole (DAPI) (blue). Cells represent control (non-depleted, left) and TP53RK-depleted (right) conditions. TP53RK depletion leads to increased γ-H2AX foci, indicating DNA damage. Scale bars: 20 μm. (D) SW480 and HT29 cells were transduced with lentiCRISPRv2 vectors expressing GFP or two sgRNAs targeting TP53RK (#3, #5). Six days later, pBABE-empty or pBABE-PURO-CRISPR-resistant TP53RK-hemagglutinin (HA) vectors were introduced. Western blot confirmed expression (top), and colony formation assays showed restored proliferation (bottom) upon TP53RK-HA overexpression. (E) Two human organoids derived from normal colon tissues (203 and 208) were transduced with pBABE-empty or pBABE-TP53RK-HA. Western blot analysis was performed using antibodies, with anti-actin as loading control (top). A CellTiter-Glo assay was conducted to measure cellular growth of normal organoids after TP53RK-HA overexpression (bottom). Bars represent mean ± SD of three independent experiments (***P < 0.001). (F) p53 wild-type and p53-null HCT116 cells were transduced with lentiCRISPRv2 vectors expressing GFP or two sgRNAs targeting TP53RK (#3, #5) followed by puromycin selection. Western blot analysis confirmed TP53RK depletion in p53 wild-type and p53-null HCT116 cells transduced with sgRNAs (top). Colony formation assays showed that TP53RK knockdown reduces proliferation of p53 wild-type and p53-null HCT116 cells compared to GFP (bottom). Colonies were imaged 12 d post-transduction. Representative results from three independent experiments shown. Raw images of the blots in (B, D, E, and F) are shown in the Supplementary Fig. S6B.
To confirm that the growth inhibition was specifically owing to TP53RK loss, we conducted a rescue experiment using a TP53RK cDNA construct containing silent mutations in the sgRNA target region (Supplementary Fig. S1E). Expression of this CRISPR-resistant TP53RK construct restored the proliferation of CRC cells, confirming the on-target specificity of the observed effects (Fig. 2D and Supplementary Fig. S2A).
Next, we assessed whether TP53RK overexpression promotes CRC cell growth. Wild-type TP53RK overexpression led to a modest increase in the growth capacity of HT29 and SW480 cells, as well as two normal human colon-derived organoids (203 and 208) (Fig. 2E and Supplementary Fig. S1F). These results suggest that TP53RK overexpression can enhance growth in both CRC cells and normal colon organoids.
TP53RK was previously reported to interact with and phosphorylate p53 at Ser1520. To investigate whether the growth-promoting effects of TP53RK are p53-dependent, we disrupted TP53RK in both p53 wild-type and p53-null HCT116 cells. In both cases, TP53RK depletion resulted in a marked reduction in cell growth (Fig. 2F). To further assess p53 dependency, we examined TP53RK knockout effects in SW480 and HT29 cells, both harboring mutant p53 (R273H/P309S and R273H). Western blot analysis revealed no significant changes in total p53 protein or phospho-Ser15 levels upon TP53RK depletion (Fig. 2F; Supplementary Fig. S2B), suggesting that TP53RK mediated regulation of CRC survival and proliferation is p53-independent in these models.
Proteomic analysis identified cell division cycle 7 (CDC7) as a candidate target of TP53RK
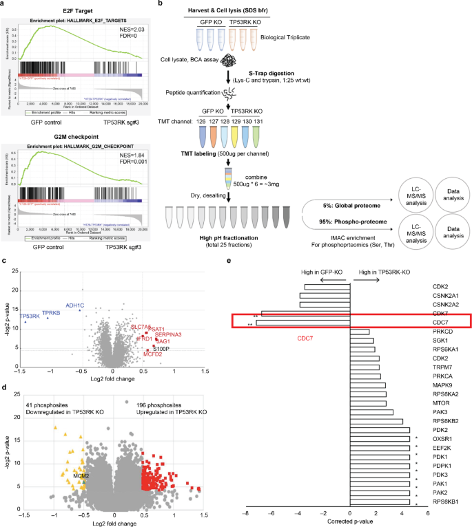
To identify the biological processes underlying the observed phenotypic changes, we performed RNA-seq followed by GSEA after TP53RK depletion in HT29 and SW480 cells. (Supplementary Materials S2). GSEA revealed an enrichment of proliferation-associated gene sets, including the E2F target and the G2M checkpoint pathways before TP53RK depletion (Fig. 3A; Supplementary Fig. S2C). These findings demonstrate that TP53RK directly regulates the transcriptional programs critical for DNA replication and cell cycle progression, which are essential for CRC cell fitness. The downregulation of these pathway aligns with the observed defects in DNA replication and apoptosis triggered by TP53RK loss (Figs. 2A–C).
Tandem mass tag (TMT)-based quantitative proteomics identifies cell division cycle 7 (CDC7) as a candidate substrate of TP53RK. (A) Gene set enrichment analysis (GSEA) plots showing that E2F targets (left) and the G2M checkpoint (right) are significantly enriched in GFP-expressing cells compared to TP53RK-depleted HT29 cells. RNA-seq analysis for GSEA was performed on day 6 after sgRNA infection. (B) Flow diagram of the TMT-based quantitative proteomics platform used to identify the signaling cascades activated by TP53RK. HT29 cells were stably transfected with control (GFP) or sgRNAs (#3) targeting TP53RK, and whole cellular proteins were extracted 6 d post-transduction and quantified in three independent biological replicates. After trypsin digestion of equal amounts of protein, the resolved peptides were labeled with 6-plex TMT reagents, fractionated using high-performance liquid chromatography (HPLC), and analyzed using mass spectrometry (MS). (C) Summary of TMT labeling assay results. A total of 7530 proteins identified using the TMT assay are plotted in the volcano plot, where the log2 ratio of protein intensities in TP53RK-deficient cells compared to control HT29 cells is plotted against the -log10 P-values from a t-test performed on three replicates. Significantly downregulated proteins are shown in blue, whereas red points represent upregulated proteins (fold-change > 1.5, P < 0.05). (D) Volcano plots showing the magnitude and significance of differential phosphosite abundance in TP53RK-deficient cells compared to that in control HT29 cells. Significantly downregulated phosphosites are shown in yellow, whereas red points represent upregulated phosphosites (fold-change > 1.4, P < 0.05). (E) Modification of signaling mediated by protein kinases. Kinase enrichment analysis (KEA) assigns a score to each kinase based on the relative hyper- or hypo-phosphorylation of its substrates. A positive score indicates increased kinase activity, whereas a negative score indicates decreased activity, compared to the control. CDC7 is indicated in red, indicating significant modulation of kinase activity, indicating that CDC7 may act as a key substrate of TP53RK. Immobilized metal affinity chromatography, IMAC.
Because TP53RK is a kinase20, we investigated whether its depletion affects the phosphorylation cascade to identify potential downstream targets. However, unbiased human phospho-RTK array analysis performed before and after TP53RK disruption revealed that RTK family members remained mostly unaltered (Supplementary Fig. S2D). This indicates that TP53RK’s effects on CRC cell growth are unlikely to be mediated by receptor tyrosine kinase signaling.
To further explore the cellular processes regulated by TP53RK, we used multiplex TMT MS-based proteomics21 to quantitatively compare protein expression levels (proteome analysis) and phosphorylation status (phosphoproteome analysis) in control and TP53RK-deficient HT29 cells (Fig. 3B). Among the 7530 proteins identified, TPRKB, a key member of the KEOPS complex22,23, was significantly downregulated in parallel with TP53RK (Fig. 3C; Supplementary Materials S3). This complex is crucial for regulating telomere-associated DDR signaling and exhibits intrinsic DNA-binding ability15,24,25. IF analysis confirmed that TP53RK and TPRKB colocalized (Supplementary Fig. S2E), and co-immunoprecipitation(co-IP) experiments demonstrated their physical interaction (Supplementary Fig. S2F). As expected, TP53RK depletion directly reduced TPRKB protein levels (Supplementary Fig. S2G).
Given previous reports suggesting that KEOPS complex degradation can trigger unfolded protein response (UPR) activation15, we further investigated whether TP53RK depletion is directly linked to this response. Our findings revealed that the loss of TP53RK can activate the UPR, as evidenced by increased phosphorylation of IRE1α and enhanced spliced XBP-1 (XBP-1s) (Supplementary Fig. S2G). Additionally, RT-qPCR analysis of DDIT3 and ATF6 further confirmed the activation of UPR in TP53RK-depleted cells, as both DDIT3 and ATF6 showed increased expression over time (Supplementary Fig. S2H). These results suggest that TP53RK depletion is associated with cellular stress response, which can lead to persistent UPR activation, promoting protein degradation through the proteasome system and eventually leading to cell death.
Phosphoproteomic analysis revealed significant alterations in phosphorylation dynamics in TP53RK-deficient cells (Fig. 3B). After TP53RK depletion, this analysis identified 21,005 phosphopeptides corresponding to 24,412 phosphosites, among which 237 exhibited significant alterations. Specifically, 196 phosphosites were upregulated, and 41 were downregulated (Fig. 3D and Supplementary Materials S4). Subsequent analysis using the substrate KEA26 revealed altered kinase pathway activity, including significant reductions in phosphorylation of cyclin-dependent kinase 2 and 7 (CDK2, CDK7) and cell division cycle 7 (CDC7). These kinases are critical regulators of DNA replication and cell cycle checkpoints, indicating that TP53RK directly influences these pathways (Fig. 3E).
Collectively, these data suggest that TP53RK plays a dual role in CRC cells by influencing the KEOPS complex and regulating key cell cycle-associated kinase and checkpoints.
TP53RK stabilizes CDC7 to regulate MCM phosphorylation
To clarify the regulatory function of TP53RK in cell cycle progression, we focused on its interaction with CDC7, a critical kinase responsible for MCM phosphorylation and DNA replication initiation (Fig. 3D, E). MCM phosphorylation is indispensable for the activation of replication origins, and its dysregulation contributes to impaired DNA replication and cancer progression27,28,29,30,31.
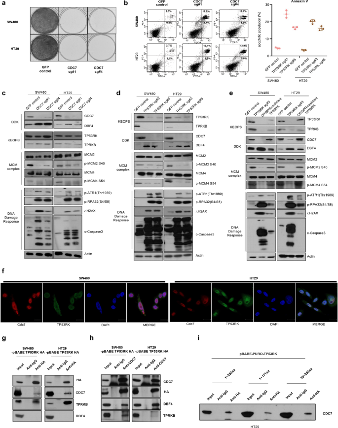
Depletion of CDC7 in SW480 and HT29 cells induced significant apoptotic cell death (Fig. 4A, B), as shown by increased levels of DDR markers p-RPA32, p-ATR1, γ.H2AX and cleaved caspase 3 (Fig. 4C). This was accompanied by a marked reduction in the phosphorylation levels of MCM2 (S40) and MCM4 (S54) (Fig. 4C), confirming the functional necessity of CDC7 in maintaining DNA replication fidelity32,33. Interestingly, TP53RK and TPRKB protein levels were unaffected by CDC7 depletion, indicating that TP53RK operates upstream of CDC7 to regulate MCM phosphorylation (Fig. 4C).
TP53RK forms a complex with CDC7 to modulate minichromosome maintenance complex protein (MCM) phosphorylation levels. (A) Colony formation assays show that CDC7 knockdown via sgRNAs (#1, #4) reduces proliferation in SW480 and HT29 cells compared to GFP control. Colonies were imaged 4 days post-transduction. (B, C) HT29 and SW480 cells were transduced with lentiCRISPRv2 vectors expressing control (GFP) or two different sgRNAs targeting CDC7 (#1, #4) and selected with 1 μg/mL puromycin for 1 d. (B) Apoptosis was analyzed using Annexin V-FITC/PI staining 1 d post-transduction. Cells were stained with Annexin V-FITC/PI, then subjected to flow cytometry. Representative results of Annexin V-FITC/PI staining intensity (left) and quantitative analysis (right) are shown. Data are presented as the mean ± SD of three independent experiments (**P < 0.01). (C) Western blot confirmed CDC7 knockdown in both cell lines using sgRNAs (#1, #4). (D) Western blot confirmed TP53RK knockdown in both cell lines using sgRNAs (#3, #5). (E) SW480 and HT29 cells were transfected with pBABE-PURO-empty or pBABE-PURO-CRISPR-resistant TP53RK-HA on day 6 after transfection with sgGFP or sgTP53RK #3 and western blot analysis was performed using the indicated antibodies on day 12. (F) Representative images showing SW480 and HT29 cells co-immunostained with anti-CDC7 (red) and anti-TP53RK (green) antibodies. Nuclei were stained with DAPI (blue). The merged image revealed that TP53RK and CDC7 are colocalized. Scale bar: 20 μm. (G) Co-Immunoprecipitation (co-IP) was performed using an anti-HA antibody in TP53RK-HA expressing SW480 and HT29 cells, followed by western blot analysis using the indicated antibodies. (H) Co-IP was performed using an anti-CDC7 antibody in TP53RK-HA expressing SW480 and HT29 cells, followed by western blot analysis using the indicated antibodies. (I) HT29 cells were transfected with vectors expressing different variants of the TP53RK-HA fusion protein. IP was performed using an anti-HA antibody, followed by western blot analysis using anti-CDC7 antibodies. Raw images of the blots in (C, D, E, G, H, and I) are shown in the Supplementary Fig. S6C.
Given these observations, we next examined the role of TP53RK in CDC7 regulation. In TP53RK-depleted cells, CDC7 protein levels were significantly reduced, whereas CDC7 mRNA levels remained unchanged (Fig. 4D and Supplementary Fig. S3A). To test whether this reduction was owing to proteasomal degradation, we treated TP53RK-depleted cells with the proteasome inhibitor MG13234. Because TP53RK depletion induces UPR activation by disrupting proteostasis (Supplementary Fig. S2G, H), we examined whether the observed reduction in CDC7 protein levels results from proteasome-mediated degradation following UPR activation. Indeed, MG132 treatment restored CDC7 protein levels, supporting the notion that TP53RK stabilizes CDC7 by preventing its proteasomal degradation (Supplementary Fig. S3B). These results indicate that TP53RK contributes to CDC7 stability by modulating its degradation rather than its transcription. Notably, TP53RK depletion also led to decreased phosphorylation of MCM2 and MCM4 (Fig. 4D), mirroring the effects observed upon CDC7 depletion (Fig. 4C).
TP53RK-CDC7 interaction and its mechanistic basis
To further confirm the functional relationship between TP53RK and CDC7, we introduced a CRISPR-resistant TP53RK construct into TP53RK-depleted cells. The reintroduction of TP53RK restored CDC7 protein levels and rescued MCM phosphorylation (Fig. 4E). Furthermore, normal human colon organoids engineered to overexpress TP53RK exhibited increased MCM phosphorylation, confirming the role of TP53RK in modulating the CDC7-MCM axis (Supplementary Fig. S3C). These findings establish that TP53RK stabilized CDC7 to maintain MCM phosphorylation, thereby supporting DNA replication and cell cycle progression.
Building on these results, we next sought to determine whether TP53RK directly interacts with CDC7 to exert its stabilizing effect. IP experiments using overexpressed HA-tagged TP53RK demonstrated that TP53RK forms a complex with endogenous CDC7 and TPRKB, which is a known activator of TP53RK, but not with DBF4, the canonical activator of CDC735 (Figs. 4G, H; Supplementary Fig. S3D). This finding indicates that TP53RK is capable of interacting with CDC7 under conditions of overexpression.
To further validate that this interaction occurs under physiological conditions, we used IP for whole-cell extracts from SW480 and HT29 cells using an anti-TP53RK antibody. Both endogenous CDC7 and TPRKB were recovered in the TP53RK immunoprecipitates, confirming that TP53RK interacts with CDC7 in a native cellular context (Supplementary Fig. S3E). In addition, IF staining demonstrated that TP53RK and CDC7 colocalize predominantly in the nucleus, indicating that their functional interaction occurs at sites critical for DNA replication (Fig. 4F).
Next, we explored the structural basis of the TP53RK-CDC7 interaction by expressing truncated TP53RK constructs36 to identify the domain responsible for CDC7 binding. Deletion of either the C-terminal or N-terminal domains did not affect CDC7 binding, indicating that the intermediary domain of TP53RK mediates its interaction with CDC7 and plays a specific role in regulating CDC7 stability (Fig. 4I and Supplementary Fig. S3F).
In summary, our findings demonstrate that TP53RK interacts directly with CDC7 through a DBF4-independent mechanism (Fig. 4G, H; Supplementary Fig. S3D). This interaction stabilizes CDC7 and maintains the phosphorylation status of MCMs, which is essential for proper DNA replication and cell cycle progression. These insights establish TP53RK as a pivotal regulator of the CDC7-MCM axis and underscore its potential as a therapeutic target in CRC.
DNA replication activity can be interfered with by TP53RK depletion
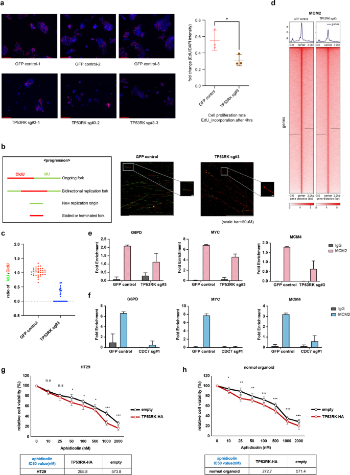
To better understand the impact on the TP53RK-CDC7 interaction on DNA replication, we examined how TP53RK deficiency alters CDC7-mediated replication activity. Specifically, we first assessed whether TP53RK depletion disrupts DNA replication by measuring EdU incorporation37. In TP53RK-depleted HT29 cells, EdU incorporation was significantly reduced (Fig. 5A), consistent with the previous findings that CDC7 depletion impaired cell proliferation (Fig. 4A, B). To further confirm the functional role of TP53RK in DNA replication, we performed a DNA fiber assay38,39,40,41 in TP53RK-deficient HT29 cells. Loss of TP53RK led to a significant increase in stalled or terminated replication fork (Fig. 5B), indicating impaired fork progression and instability. Over 30 fibers per condition were analyzed to ensure statistical robustness (Fig. 5C). These findings confirm that TP53RK depletion interferes with normal DNA replication activity.
TP53RK depletion disrupts DNA replication. (A–C) Experiments were conducted 9 d post-transduction to assess the impact of TP53RK depletion on DNA synthesis and replication dynamics in HT29 cells. (A) EdU incorporation assay showing DNA synthesis in HT29 cells transduced with control (GFP) or TP53RK-targeting sgRNA (#3). Representative IF images (left) show EdU (red) and DAPI (blue). Quantification of EdU/DAPI intensity (right) is shown as fold change (FC) after 4 h EdU treatment (*P < 0.05). (B) DNA fiber assay showing replication dynamics in chlorodeoxyuridine (CldU)- and iododeoxyuridine (IdU)-labeled cells. Schematic (left) illustrates replication fork patterns, including ongoing fork (CldU, red; IdU, green), bidirectional replication fork, new replication origin, and stalled/terminated fork. Representative DNA fiber image of symmetric forks in GFP control and stalled forks in TP53RK knockout HT29 cells. Replication units were labeled through a 30-min pulse with CIdU, followed by 30-min pulse with IdU. Scale bars: 50 µM. (C) Dot plot of IdU/CIdU tract length ratios for individual replication forks in GFP control and TP53RK depleted HT29 cells. The median value of 30 or more IdU and CIdU tracts per experimental condition is indicated (***P < 0.001). (D) Genome-wide MCM2 binding profiles before and after TP53RK depletion analyzed by MCM2 ChIP-seq. Density plots display MCM2 peak occupancy across the genome. (E, F) MCM2 enrichment ChIP-quantitative PCR (qPCR) analysis at G6PD, MYC, and MCM4 promoters after TP53RK or CDC7 depletion. HT29 cells transduced with GFP control, TP53RK sgRNA (#3) (E), or CDC7 sgRNA (#1) (F) were subjected to ChIP using anti-IgG or anti-MCM2 antibodies. MCM2 enrichment at indicated gene promoters was quantified using qPCR. (G, H) Effect of TP53RK-HA overexpression on cell viability in HT29 cells and normal organoids treated with aphidicolin. HT29 cells (G) and normal organoids (H) transduced with pBABE-empty or pBABE-TP53RK-HA were treated with increasing aphidicolin concentrations (0, 10, 25, 50, 100, 500, 1000, and 2000 nM). CellTiter-Glo assay measured cell viability of normal organoid and HT29 cells. All data are presented as the mean ± SD of three independent experiments (*P < 0.05, **P < 0.01, ***P < 0.001).
Next, we investigated whether TP53RK disruption affects genome-wide MCM2 enrichment by performing ChIP-seq using an MCM2 antibody in TP53RK-silenced HT29 cells. Compared to the control cells, TP53RK-depleted cells exhibited reduced MCM2 binding across the genome (Fig. 5D). This reduction was particularly evident at well-characterized replication origins, such as MCM4/PRKDC42,43, (Supplementary Fig. S3G). ChIP-qPCR results further validated these findings, showing a significant decrease in MCM2 enrichment at replication origins, including MYC, G6PD, and MCM444, in both TP53RK- and CDC7-depleted cells (Fig. 5E, F, Table 1). These results indicate that TP53RK and CDC7 depletion impairs the phosphorylation and enrichment of MCM2, disrupting the initiation of DNA replication.
To investigate the role of TP53RK in replication stress-induced cytotoxicity, we treated TP53RK-overexpressing HT29 and SW480 cells, along with two different normal human colon organoids, with aphidicolin, a DNA polymerase inhibitor45,46,47. After 72 h, cell death was measured using an ATP assay. TP53RK-overexpressing cells and organoids displayed increased sensitivity to aphidicolin compared to their respective controls (Fig. 5G, H, Supplementary Fig. S4C, D), indicating that TP53RK overexpression may potentiate replication stress. We extended these findings by evaluating the effect of XL413, a CDC7 inhibitor48,49,50 with limited bioavailability51. Similarly, TP53RK-overexpressing cells and organoids exhibited a lower IC50 for XL413 than their respective controls (Supplementary Figs. S3H, I, S4A, B), indicating that TP53RK overexpression sensitizes cells to CDC7 inhibition and enhances the sensitivity of cells to XL413.
To further substantiate the functional relevance of TP53RK in a more physiologically relevant system, we generated TP53RK-knockout colon tumor organoids derived from two independent patient samples. Consistent with the results observed in CRC cell lines, TP53RK deficiency in organoids led to a marked reduction in viability and EdU incorporation, indicative of impaired proliferation and replication activity (Supplementary Fig. S5A–C). These results reinforce the notion that TP53RK is essential for CRC growth and highlight its potential as a therapeutic target.
Discussion
CRC is the third most prevalent malignancy globally, accounting for 10% of all cancer-related deaths1,52. CRC development involves complex genetic and epigenetic mechanisms, making the identification of molecular targets and development of targeted therapies essential for advancing precision medicine4,53. CRISPR/Cas9 library screening has emerged as a powerful tool to identify essential genes critical for tumor survival and uncover potential therapeutic targets54,55,56. Recent efforts have focused on targeted CRISPR libraries to explore key genes involved in cancer cell survival, drug resistance, and pivotal signaling pathways6,57,58. For example, Wang et al.56 used CRISPR/Cas9 library screening to identify essential RNA-binding proteins necessary for CRC survival.
In the present study, we performed CRISPR/Cas9 screening using a library targeting 645 serine/threonine kinases and 50 essential fitness genes (Supplementary Fig. S1A). By systematically targeting serine/threonine kinases, we aimed to elucidate their role in CRC progression and survival. Our screening identified 24 kinases closely associated with CRC survival, including TP53RK, COASY, PKMYT1, DTYMK, RIOK1, MYC, TRPAP, and CHEK1 (Fig. 1B; Supplementary Figs. S1B, C). Among these, TP53RK emerged as the top candidate promoting CRC tumorigenesis. Although previous studies have linked TP53RK to various malignancies20, its role in colorectal cancer remains poorly characterized. In this study, we demonstrate that TP53RK is overexpressed in CRC patient sample (Fig. 1B and Supplementary Fig. S1C), accompanied by increased copy numbers (n ≥ 2) (Fig. 1C). Depletion of TP53RK inhibited CRC proliferation and induced a DDR (Fig. 2A–C). Notably, growth inhibition occurred in both p53 wild-type and p53-null HCT116 cells (Fig. 2F), indicating that TP53RK acts independently of p53 in these models.
Consistent with CRC cell line data, TP53RK depletion in patient-derived tumor organoids led to reduced viability and DNA replication activity, reinforcing its critical role in tumor maintenance and therapeutic potential in a more physiologically relevant model (Supplementary Fig. S5A–C).
To investigate the underlying mechanism, we performed TMT-MS-based analysis, identifying CDC7 as a target of TP53RK (Fig. 3E). CDC7 is a key kinase responsible for MCM phosphorylation and DNA replication initiation59. TP53RK depletion reduced CDC7 protein stability through proteasomal degradation, leading to decreased MCM phosphorylation (Fig. 4D, Supplementary Fig. S3B). These findings indicate that TP53RK stabilizes CDC7 to maintain DNA replication fidelity.
Further functional studies revealed that TP53RK depletion increased stalled and terminated replication forks, as shown using a DNA fiber assay (Fig. 5B, C). Moreover, ChIP-seq analysis showed reduced MCM2 enrichment at replication origins, such as MYC and MCM444, in TP53RK-deficient cells, thus mirroring the effects of CDC7 depletion (Fig. 5D–F). Collectively, these results highlight the role of TP53RK in modulating the CDC7-MCM axis during DNA replication.
In addition, we examined whether TP53RK overexpression influences sensitivity to replication stress-inducing agents. TP53RK-overexpressing HT29 and SW480 cells, as well as two normal colon organoids, exhibited increased sensitivity to aphidicolin, a DNA polymerase inhibitor, compared to controls (Fig. 5G, H; Supplementary Fig. S4C, D). Similarly, both TP53RK-overexpressing cells and organoids were more responsive to XL413, a selective CDC7 inhibitor48,49,50 (Supplementary Fig. S3H, I, S4A, B). These findings indicate a potential link between TP53RK levels and replication stress vulnerability; however, further studies are needed to evaluate its utility as a biomarker across diverse CRC contexts.
Our study had some limitations. Despite the promise of targeting TP53RK, our findings are based on specific CRC cell lines, which may not fully represent the genetic diversity of CRC in patients. Further studies should explore compensatory pathways and validate the therapeutic potential of TP53RK in broader patient populations.
In summary, this study showed that TP53RK, identified through CRISPR/Cas9 library screening as a crucial driver of CRC survival, is amplified and overexpressed in CRC tissues. Furthermore, its depletion triggered apoptosis and impaired DNA replication by disrupting the CDC7-MCM phosphorylation pathway, highlighting TP53RK as a potential therapeutic target for CRC treatment.
Methods
Cell culture and reagents
Cell line authentication
All cell lines used in this study were obtained from the Korean Cell Line Bank or American Tissue Culture Collection (ATCC; Manassas, VA, USA) and were authenticated within the last 3 years using short tandem repeat (STR) profiling. This process involved comparing the obtained STR profiles to reference profiles in publicly available databases to ensure consistency and eliminate any contamination or misidentification. In addition, the cell lines were routinely evaluated for morphology, growth characteristics, and potential abnormalities during routine culture.
Mycoplasma testing
All experiments were performed using mycoplasma-free cells. Testing was performed at least once every 3 months using a polymerase chain reaction (PCR)-based assay to determine the presence of mycoplasma contamination. Cells were cultured under strict aseptic conditions to minimize the risk of contamination throughout the experimental process.
Cell culture and drug treatment
HT-29, SW480, HCT116, NCI-H508, Caco-2, LS174T, Lovo, HCT15, and CRL1459 cells were obtained from the Korea Cell Line Bank (Seoul, Republic of Korea) and cultured in RPMI-1640 with 10% fetal bovine serum and gentamicin (10 μg/mL) at 37 °C in a humidified incubator with 5% CO2. HEK293 FT cells were obtained from ATCC and cultured in Dulbecco’s modified Eagle’s medium (DMEM) supplemented with 10% fetal bovine serum at 37 °C in a humidified incubator with 5% CO2. The cells were regularly tested for mycoplasma contamination and treated with 10 μM MG132 (Sigma-Aldrich, St. Louis, MO, USA; M7449) for 6 h to inhibit proteasome activity.
Twenty-four hours after seeding, cells were treated with aphidicolin (Sigma-Aldrich) or XL413 (Selleckchem, Houston, TX, USA). Aphidicolin was dissolved in dimethyl sulfoxide and added to the cultures at a final concentration of 1 μM. XL413, a CDC7 inhibitor, was also dissolved in dimethyl sulfoxide and added at a final concentration of 100 μM. Cells were incubated with the drugs for 72 h under standard culture conditions. After the treatment period, cell viability was assessed using a CellTiter-Glo Luminescent Assay (Promega, Madison, WI, USA; G9682). Each condition was tested in triplicate, and data were normalized to vehicle-treated controls.
Culture of human colon organoids
Normal and tumor human colon organoids were established and cultured as previously described60. Organoid media were refreshed thrice weekly with fresh Matrigel using the following conditions: Wnt surrogate (ImmunoPrecise Antibodies, St. Victoria, BC, Canada), 10% R-spondin1 conditioned media, 100 ng/mL recombinant Noggin (PeproTech, Rocky Hill, NJ, USA; 120-10C), 50 ng/mL recombinant human EGF (PeproTech; AF-100–15), 1 × B27 (Gibco, Grand Island, NY, USA; 12587010), 1.25 mM n-acetyl cysteine (Sigma-Aldrich; A9165), 3 μM SB202190 (Sigma-Aldrich; S6067), 500 nM A83-01 (Sigma-Aldrich; SML0788), 10 nM gastrin (Sigma-Aldrich; G9145), and 100 μg/mL primocin (InvivoGen, San Diego, CA, USA; ant-pm-1) in basal media (advanced DMEM/F12) (Gibco; 12634010) supplemented with 1 × penicillin/streptomycin (Gibco; 15140122), 10 mM HEPES (Gibco; 15630080), and 1 × GlutaMAX (Gibco; 35050061).
Construction of pooled CRISPR/Cas9 library
We generated an arrayed CRISPR/Cas9 library targeting 645 serine/threonine kinases to suppress the expression of receptor and non-receptor serine/threonine kinases. We obtained six individual sgRNA sequences for each gene based on recent studies61. Our library also included 300 sgRNAs targeting 50 essential genes and six non-targeting control sgRNAs. All the sgRNA sequences used in this study are listed in Supplementary Materials S1. The designed sgRNA sequences were synthesized using programmable microarrays (CustomArray, Bothell, WA, USA). Oligos were cleaved from the microarray and amplified using PCR as previously described16. Purified PCR products were cloned into the LentiCRISPR v2 vector (Addgene, Watertown, MA, USA; 52961)61.
Pooled CRISPR/Cas9 negative selection screening
Six CRC cell lines (SW480, LS174T, LOVO, HT29, HCT15, and HCT116) were transduced by spinoculation with lentiviruses at a multiplicity of infection of 0.3 ensuring a representation of 1000 transduced cells per sgRNA in two independent biological replicates61,62. Transduced cells were selected by culturing in a medium containing 1 μg/mL puromycin (Sigma-Aldrich; P8833) for 6 d and harvested for the day 0 control. The remaining cells were passaged and maintained at 1000-fold representation every 3–4 d for a total of 14 d without puromycin and then harvested at the end time point. Genomic DNA (gDNA) was extracted using a QIAamp DNA Mini Kit (Qiagen, Hilden, Germany) according to the manufacturer’s instructions. A total of 12 μg of gDNA was PCR-amplified using high-fidelity Herculase II Fusion DNA Polymerase (Agilent Technologies, Santa Clara, CA, USA) in a single-step reaction for 25 cycles63. Purified PCR products were deep-sequenced (paired-end 2 × 75 bp) using a NextSeq500 (Illumina, San Diego, CA, USA)61,62,63. sgRNA abundance at day 0 and the end time points was calculated using the model-based analysis of genome-wide CRISPR-Cas9 knockout (MAGeCK) function16,17.
Constructs
For gene knockout, two distinct sgRNAs targeting each gene and a control green fluorescent protein (GFP) were established in the LentiCRISPRv2 vector. To construct the full-length and deletion constructs of TP53RK, a plasmid expressing TP53RK was obtained from Addgene (23744). Wild-type TP53RK was tagged with hemagglutinin (HA) and subcloned into the pBABE-PURO vector (Addgene; 12258). Deletion vectors were constructed from a plasmid expressing wild-type TP53RK using Q5 High-Fidelity DNA polymerase (New England Biolabs, Boston, MA, USA; M0491L). The TP53RK-HA vector translated the full length (amino acids 1–253), whereas the TP53RK-N del-HA vectors translated only amino acids 33–253 or 78–253, and the TP53RK-C del-HA vectors translated only amino acids 1–100 or 1–171. A CRISPR-resistant TP53RK construct was generated using the QuickChange II Site-Directed Mutagenesis Kit (Agilent Technologies; 200523). The TP53RK coding sequence, tagged with HA (TP53RK-HA), was cloned into the pBABE-PURO vector. CRISPR-resistant mutations (213 G > C, 214 C > T, 729 C > G, and 730 C > T) within the coding sequence were introduced using PfuUltra High-Fidelity DNA Polymerase (Agilent Technologies; 600380).Primer sequences used are listed in Table 2.
Virus production and transduction
Lentivirus was produced in 293FT cells by transfecting plasmids with ViraPower lentiviral packaging mix (Invitrogen, Waltham, MA, USA; K4975-00), as described previously64. Retroviral vectors were transfected into 293FT cells using pUMVC (Addgene; 8449) and pCMV-VSV-G (Addgene; 8454). The viruses were harvested from the media after 48 h by centrifugation and transduced into target cells or in the presence of 6 μg/mL polybrene (Sigma-Aldrich; H9268). After 24 h incubation, transduced cells were selected using 1.5 μg/mL puromycin for 6 d. Knockout or overexpression of target genes was validated using western blot analysis or real-time quantitative reverse transcription (qRT)-PCR. Bulk cultures were plated in 96-well plates to create single clones. After clonal expansion, silencing or overexpression was confirmed using western blot analysis.
For organoid transduction, organoids were dissociated into single cells and exposed to viral particles for 4 h in ultra-low attachment plates (Corning) containing 6 μg/mL polybrene (Sigma-Aldrich; H9268), 10 μM Y-27632 (Selleckchem, S1049), and 5 μM CHIR-99021 (Selleckchem, S2924), with gentle agitation throughout the infection period. Following transduction, the cells were embedded in Matrigel and cultured under standard conditions. Once the organoids resumed growth, transduced cells were selected using 1 μg/mL puromycin (Sigma-Aldrich; P8833). The CRISPR sgRNAs used in this study are listed in Table 3.
Western blot analysis
Cultured cells were washed with phosphate-buffered saline (PBS) and lysed with lysis buffer (50 mM Tris–HCl (pH 7.5), 1% NP-40, 0.1% sodium deoxycholate, 150 mM NaCl, 50 mM NaF, 1 mM sodium pyrophosphate, 1 mM ethylenediaminetetraacetic acid (EDTA), and protease/phosphatase inhibitors) for 30 min on ice. Lysates were collected by centrifugation at 13,000 rpm for 20 min. Protein concentrations were quantified using Pierce BCA Protein Assay Kit (Thermo Fisher Scientific, Waltham, MA, USA; 23225), according to the manufacturer’s instructions. Equal amounts of protein (1 μg/μL) obtained from each sample were analyzed using 7–12% sodium dodecyl sulfate–polyacrylamide gel electrophoresis (SDS-PAGE) and transferred to nitrocellulose membranes. Blocking was performed using 5% skimmed milk for 1 h at room temperature. The membranes were incubated with the appropriate primary antibodies overnight at 4 °C, followed by incubation with horseradish peroxidase-conjugated secondary antibodies for 1 h at room temperature. Protein signals were detected using an enhanced chemiluminescence (ECL) substrate.
The following antibodies were used: TP53RK (Santa Cruz Biotechnology, Santa Cruz, CA, USA; sc-514703): 1:500; CDC7 (Abcam, Cambridge, MA, USA; ab229187): 1:2000; DBF4 (Abcam; ab124707): 1:1000 phospho-minichromosome maintenance complex protein 2 (MCM2) S40 (Abcam; ab133243): 1:500; MCM2 (Abcam; ab4461): 1:1000 phospho-MCM4 S54 (Abcam; ab74014): 1:500; MCM4 (Abcam; ab4459): 1:1000 phospho-MCM4 S54 (Abcam; ab74014); Histone H2AX (Cell Signaling Technology, Danvers, MA, USA; 9714S): 1:500; cleaved caspase 3 (Abcam; ab214430): 1:1000; HA (Abcam; ab9110 and ab18181): 1:1000; TPRKB (OriGene Technologies, Rockville, MD, USA; TA800166): 1:500; IRE1a (Cell Signaling Technology; 3294s): 1:1000; phospho-IRE1a (Novus Biologicals, Centennial, CO, USA; NB100-2323): 1:500; XBP-1s (Cell Signaling Technology; 12782S): 1:500; phosphor-RPA32 (Bethyl; A300-245A): 1:1000; p-ATR(Cell Signaling Technology; 30632s): 1:1000; actin (Santa Cruz Biotechnology; sc-1616): 1:3000. The original blot is shown in Supplementary Fig. S4. All western blots are shown as cropped images, with raw blots provided with molecular weight/size markers labeled in Supplementary Fig. S6.
Colony formation assay
Colony formation assays were performed in 6-well plates. SW480, HT29, H508, CaCO2, HCT116, CRL1459, and HCT116(p53 wild type/p53 null type) cells were plated at a total concentration of 2 × 105 or 4 × 105 cells/well. After 3–4 d, the medium was removed, and the cells were stained with Coomassie Brilliant Blue solution (0.1% Coomassie Brilliant Blue R-250, 50% methanol, and 10% acetic acid) for > 6 h and imaged using a GelCount automatic plate scanner (GelCount, Oxford Optronix, Adderbury, Oxford, UK).
Immunoprecipitation (IP) analysis
Whole-cell extract was obtained by incubating trypsinized cells in Buffer C (50 mM Tris–HCl (pH 7.5), 1% NP-40, 0.1% sodium deoxycholate, 150 mM NaCl, 50 mM NaF, 1 mM sodium pyrophosphate, 1 mM EDTA, and protease/phosphatase inhibitors). The whole-cell extract was rotated overnight at 4 °C with 5 μg antibodies or IgG. The following day, Dynabeads (Invitrogen; 10004D, 10002D) were added to the whole-cell extract and rotated at 4 °C for 4 h. The following antibodies were used: rabbit IgG (Abcam; ab37415); rabbit anti-HA tag (Abcam; ab9110); mouse IgG (Abcam; ab37355); mouse anti-HA tag (Abcam; ab18181); DBF4 (Santa Cruz Biotechnology; sc-293398); TP53RK (Santa Cruz Biotechnology, sc-514793); and CDC7 (Abcam, ab229187).
RNA extraction and sequencing (RNA-seq)
Cells were harvested on day 6 post-transduction. Total RNA was extracted using TRI reagent (Molecular Research Center, Cincinnati, OH, USA; TR-118) following the manufacturer’s instructions. A total of 2 μg of RNA was reverse transcribed for cDNA synthesis, and RT-qPCR analysis was performed as previously described65. Primer sequences used for RT-qPCR are listed in Table 4. Sequencing libraries were generated according to the standard Illumina protocol for high-throughput sequencing. The transcriptome was then sequenced using a Genome Analyzer IIx (Illumina), as previously described66. Sequenced reads were aligned to human transcript reference sequences from the University of California (Santa Cruz, CA, USA) database (Homo sapiens genome assembly GRCh37/hg19) for expression analysis. Differentially expressed genes (DEGs) were identified according to overall differential expression using DEGseq analysis with a false discovery rate (FDR) < 0.05. Gene set enrichment analysis (GSEA) was performed according to the instructions using all available signatures in the Molecular Signature Database v5.2 (MSigDB)67. Normalized (DE-Seq2) log2 fold-change values were used as the rank metric for all genes and compared to the Hallmark gene set database for enrichment. Statistical significance was assessed using the R package DESeq268.
Immunofluorescence (IF) and 5-ethynyl-2’-deoxyuridine (EdU) incorporation assay
Cover slides were coated with poly-L-lysine (Sigma-Aldrich) to 50% confluence at 37 °C for 2 h or 4 °C overnight. Next, the poly-L-lysine was rinsed twice with PBS, and 1 × 105 cells were seeded onto the coated plates. After 2 d, the cells were washed with PBS and incubated with 100% cold methanol for 15 min on ice for fixation. Next, the cells were washed with PBS, permeabilized in 0.25% Triton-X100 (Sigma-Aldrich) solution for 10 min, washed again with PBS, and blocked in 2% bovine serum albumin (BSA) buffer for 1 h at room temperature. Antibodies were diluted 1:50–1:100 in 2% BSA buffer and incubated overnight at 4 °C. The cells were washed with PBS and incubated with secondary antibodies chemically labeled with fluorescent dyes for 1 h at room temperature. Cover slides were mounted with Faramount Aqueous Mounting Medium (Dako, Glostrup, Denmark). The following antibodies were used: Alexa Fluor 488 goat anti-mouse (Invitrogen; A11001); Alexa Fluor 594 goat anti-rabbit (Invitrogen; A11012); 4’,6-diamidino-2-phenylindole (DAPI) (Invitrogen; D3571); TP53RK (Santa Cruz; sc-514703); TP53RK (Sigma; HPA015837); CDC7 (Abcam; ab229187); and TPRKB (OriGene Technologies; TA800166).
The EdU incorporation assay was performed using the Click-iT Plus EdU Alexa Fluor 594 Imaging Kit (Life Technologies, Thermo Fisher Scientific). HT29 cells and tumor organoids were incubated with 10 µM EdU for 4 h. EdU reaction cocktail was added according to the manufacturer’s instructions. After 30 min incubation, the DNA was stained and detected.
DNA fiber assay
DNA fiber assays were performed to directly monitor DNA replication fork stalling caused by DNA replication stress38. A total of 80,000 cells were seeded in 6-well plates and incubated for 48 h. To label newly synthesized DNA, cells were first incubated with 25 µM CIdU for 30 min, followed by 30 min incubation with 250 µM iododeoxyuridine (IdU). After labeling, cells were harvested by trypsinization and resuspended in ice-cold PBS to a concentration of 4 × 105 cells/mL, and 2.5 µL of this cell suspension was mixed with 7.5 µL of spreading buffer (200 mM Tris–HCl, pH 7.5, 50 mM EDTA, and 0.5% SDS) on a silane-prep slide. The mixture was incubated for 5 min and the slides were tilted at a 15° angle to allow the lysate to flow down slowly along the slide. The slides were air-dried, fixed in 3:1 methanol/acetic acid for 15 min, and treated with 2.5 M HCl for 1 h. After HCl treatment, the slides were washed twice with PBS and blocked with blocking buffer (1% BSA/0.1% Tween-20 in PBS) for 1 h at room temperature. The slides were then incubated with rat anti-BrdU antibody (Abcam; ab6326) at 1:50 dilution and mouse anti-BrdU antibody (BD Biosciences, Franklin Lakes, NJ, USA; 347580) at 1:250 dilution in blocking buffer for 2 h at room temperature. After washing, the secondary antibodies, Alexa Fluor 555-conjugated goat anti-rat IgG (1:500) and Alexa Fluor 488-conjugated goat anti-mouse IgG (1:500), were diluted in blocking buffer and incubated with the slides for 1 h at room temperature. The slides were washed three times with PBS, mounted with Faramount Aqueous Mounting Medium (Dako), and visualized under a Leica Stellaris 5 fluorescence microscope (Leica Microsystems, Wetzlar, Germany).
Annexin V-fluorescein isothiocyanate (FITC)/propidium iodide (PI) assay
Cells were harvested by trypsinization and stained using a FITC Annexin V Apoptosis Detection Kit (BD Pharmingen, Franklin Lakes, NJ, USA; 556547). The stained cells were subjected to flow cytometric analysis using a BD FACSCanto II (6 color) (BD Biosciences).
Phospho-kinase array
To assess the relative phosphorylation of 49 different receptor tyrosine kinases (RTKs), a Proteome Profiler Human Phospho-RTK Array Kit (R&D Systems, Minneapolis, MN, USA; ARY001B) was used according to the manufacturer’s protocol. Proteins isolated from HT29 cells (1 × 10⁶) were incubated with the Phospho-RTK Array Kit. The array was treated with pan-phospho-tyrosine antibodies coupled to horseradish peroxidase and detected by chemiluminescence using enhanced chemiluminescence substrate.
Proteomics and phosphoproteomics sample preparation
Deep-scale global and phosphoproteomic analyses were performed as previously described69. Cell lysis and protein digestion were performed using S-Trap (ProtiFi, Fairport, NY, USA), according to the manufacturer’s protocol. The digested peptides were labeled with 6-plex tandem mass tag (TMT) reagent (Thermo Fisher Scientific). Tryptic peptides (400 μg) from each sample (triplicates of TP53RK knockout (KO) and GFP KO) were labeled with 2.4 mg of each TMT tag. The labeled peptide samples were pooled, desalted, and subjected to basic pH reversed-phase liquid chromatography fractionation using a Dionex Ultimate 3000 high-performance liquid chromatography (HPLC) system as previously described69. An Xbridge C18 analytical column (4.6 mm × 250 mm, 5 μm) was used for peptide separation over a 96 min gradient. A total of 96 collected fractions were pooled into 25 fractions and acidified. From each fraction, 5% was transferred and dried to analyze the global proteome using liquid chromatography tandem mass spectrometry (LC–MS/MS). The remaining 95% of each fraction was pooled into nine non-contiguous fractions, dried, and subjected to phosphopeptide enrichment using iron-chelated immobilized metal-ion affinity chromatography beads as described previously69.
LC–MS/MS analysis
The peptides were reconstituted in 0.1% formic acid and analyzed using a Q Exactive mass spectrometer (Thermo Fisher Scientific), coupled with an Ultimate 3000 HPLC system (Thermo Fisher Scientific). Peptides were separated over a 120 min gradient, ranging 7–45% acetonitrile on a 50 cm μPAC analytical column (PharmaFluidics, Ghent, Belgium). MS1 scans were acquired at a resolution of 70,000, with a mass range of 400–1600 m/z, automated gain control (AGC) target of 3 × 106, and maximum ion injection time of 100 ms. The top 10 most abundant ions were selected with an isolation window of 1.6 m/z for higher-energy collisional dissociation-based MS2 data collection using the data-dependent acquisition mode. MS2 data were acquired at a resolution of 17,500, AGC target of 1 × 105, normalized collision energy of 34, and fixed first mass set to 110 m/z. The maximum ion injection time of the MS2 data was adjusted to 60 ms for global proteome analysis and 100 ms for phosphoproteome analysis. The dynamic exclusion duration was set to 30 s.
Proteomics and phosphoproteomics data processing
For global proteome data, the raw MS data were searched against the database (UniProt, human, released in 2020.01, 20,595 entries) using Proteome Discoverer (version 2.4, Thermo Fisher Scientific). The search parameters conducted in Sequest HT were as follows: enzyme, full-trypsin; precursor mass tolerance, 10 ppm; fragment mass tolerance ion tolerance, 0.02 Da; fixed modifications, TMT tags (N-term and Lys, + 229.163 Da) and carbamidomethylation (Cys, + 57.021 Da); and dynamic modifications: oxidation (Met, + 15.995 Da) and protein N-terminal acetylation (+ 42.011 Da). Peptides and proteins were identified at an FDR of < 1% and < 5%, respectively. Protein abundances were calculated based on the intensities of the TMT reporter ions and normalized based on the total peptide quantity in each sample. The significance of the difference between sample groups (TP53RK KO and GFP KO) was evaluated using a t-test, and differentially expressed proteins were screened using a significance threshold with an abundance ratio P-value < 0.05 and fold-change > 1.4.
For phosphoproteomic data, we followed the same data search procedure, with the phosphoryl group (Ser, Thr, and Tyr, + 79.966 Da) being the only addition to the dynamic modification parameters. Phosphopeptides with a ptmRS phosphosite probability ≥ 75% were filtered for further analysis. Differentially expressed phosphosites (DEPhos) between groups were screened using the same thresholds as the global proteome data. DEPhos were submitted to the literature-based kinase enrichment analysis 2 (KEA2) tool26.
ATP assay
Normal human colon organoids were seeded in 48-well microassay plates at 20,000 cells/well (n = 6). HT29 and SW480 cells were seeded in 96-well microassay plates at a density of 2000 cells/well (n = 6). ATP content was measured using a CellTiter-Glo 3D Cell Viability Assay kit, following the manufacturer’s instructions.
Chromatin immunoprecipitation (ChIP) assay and ChIP sequencing (ChIP-seq)
Cells (2 × 107) were harvested on day 6 post-transduction and crosslinked with 1% formaldehyde for 10 min at room temperature. The reaction was terminated by adding glycine at a final concentration of 0.125 M for 5 min. Cells were then lysed with 1 mL of cell lysis buffer (10 mM Tris–Cl (pH 8.0), 10 mM NaCl, and 0.2% NP-40) with protease inhibitors and incubated for 30 min at 4 °C. Nuclei were isolated by centrifugation at 3000 rpm for 5 min, and the pellets were resuspended in 500 μL of nuclei lysis buffer (50 mM Tris–Cl (pH 8.0), 10 mM EDTA, and 1% SDS) with protease inhibitors, followed by incubation for 15 min at 4 °C. Lysed chromatin was sheared by sonication to an average chromatin fragment size of 200–400 bp using Misonix 3000.
Sonicated chromatin was diluted with 2.5 mL IP dilution buffer (20 mM Tris–Cl (pH 8.0), 150 mM NaCl, 2 mM EDTA, 0.01% SDS, and 1% Triton X-100). Diluted chromatin was then pre-cleared for 3 h with 5 μg IgG and 50 μL Protein A or G Dynabeads, which were pre-equilibrated with sonicated salmon sperm DNA and BSA. Pre-cleared chromatin was allowed to react with 5 μg antibodies overnight at 4 °C, and then IP with 50 μL of Protein A or G Dynabeads.
IP beads were washed twice with low salt wash buffer (20 mM Tris–Cl (pH 8.0), 150 mM NaCl, 2 mM EDTA, 0.1% SDS, and 1% Triton X-100), once with high salt wash buffer (20 mM Tris–Cl (pH 8.0), 500 mM NaCl, 2 mM EDTA, 0.1% SDS, and 1% Triton X-100), once with final LiCl wash buffer (10 mM Tris–Cl (pH 8.0), 0.25 M LiCl, 1 mM EDTA, 1% NP-40, and 1% Na-deoxycholate), and twice with 1 × Tris–EDTA buffer (10 mM Tris–Cl (pH 8.0) and 1 mM EDTA). Chromatins were then eluted with 300 μL elution buffer (100 mM sodium bicarbonate and 1% SDS). Two micrograms of RNase A (Sigma-Aldrich) and 0.25 M NaCl were added and incubated overnight at 65 °C to reverse crosslinks.
The following day, 100 μg Proteinase K (Invitrogen) was added, incubated at 65 °C for 4 h, and purified with phenol:chloroform:isoamyl alcohol. The DNA was then resuspended in 50 μL 1 × Tris–EDTA buffer and purified again using AMPure XP Beads (Beckman Coulter, Pasadena, CA, USA; A63881). ChIP DNA and input DNA libraries were prepared using a NEBNext Ultra II DNA Library Prep Kit (New England Biolabs; E7645), following the manufacturer’s instructions. ChIP-seq libraries were sequenced using the Illumina NextSeq500 platform.
For ChIP-seq data processing, reads were mapped to the reference genome using Bowtie2 version 2.3.2 software70. MACS2 version 2.1 was used to identify significantly enriched regions of point source factors or broad source factors. Annotation and functional analyses were performed using ChIPpeakAnno version 3.12.0 and ChIP-Enrich version 2.2.0 packages in R71,72.
Acquisition and processing of patient data
Patient data were obtained from the Center for Precision Medicine (CoPM) at Seoul National University Hospital, Seoul, Republic of Korea. The expression levels of candidate genes identified from CRISPR/Cas9 library screening were compared between patients with CRC and healthy donors.
Statistical analysis
Comparisons between two groups were made using the Student’s t-test. Correlation coefficients were calculated using Pearson’s analysis for continuous variables. In all figures, asterisks indicate significance levels as follows: *P < 0.05, **P < 0.01, ***P < 0.001.
Data availability
Bulk RNA-seq and ChIP-seq data in this study were deposited in the European Nucleotide Archive (ENA) data base under accession number PRJEB86798. Mass spectrometric data were uploaded to the ProteomeXchange Consortium via the PRIDE partner repository with the dataset identifier PXD061604. The following are the PRIDE reviewer access details: Log in to the PRIDE website using the following details: Project accession: PXD061604; Token: 2rFXSvjjQW6W. Alternatively, reviewers can access the dataset by logging into the PRIDE website using the following account details: Username: reviewer_pxd061604@ebi.ac.uk; Password: hUAkHSJjbhjH.
References
Bray, F. et al. Global cancer statistics 2018: GLOBOCAN estimates of incidence and mortality worldwide for 36 cancers in 185 countries. CA Cancer J. Clin. 68, 394–424 (2018).
Zhou, H. et al. Colorectal liver metastasis: Molecular mechanism and interventional therapy. Signal Transduct. Target. Ther. 7, 70 (2022).
Du, L. et al. Targeting stemness of cancer stem cells to fight colorectal cancers. Semin. Cancer Biol. 82, 150–161 (2022).
Xie, Y. H., Chen, Y. X. & Fang, J. Y. Comprehensive review of targeted therapy for colorectal cancer. Signal Transduct. Target. Ther. 5, 22 (2020).
Punt, C. J. A., Koopman, M. & Vermeulen, L. From tumour heterogeneity to advances in precision treatment of colorectal cancer. Nat. Rev. Clin. Oncol. 14, 235–246 (2017).
Katti, A., Diaz, B. J., Caragine, C. M., Sanjana, N. E. & Dow, L. E. CRISPR in cancer biology and therapy. Nat. Rev. Cancer 22, 259–279 (2022).
Housden, B. E. & Perrimon, N. Comparing CRISPR and RNAi-based screening technologies. Nat. Biotechnol. 34, 621–623 (2016).
Metzakopian, E. et al. Enhancing the genome editing toolbox: genome wide CRISPR arrayed libraries. Sci. Rep. 7, 2244 (2017).
Hsu, P. D., Lander, E. S. & Zhang, F. Development and applications of CRISPR-Cas9 for genome engineering. Cell 157, 1262–1278 (2014).
Shalem, O., Sanjana, N. E. & Zhang, F. High-throughput functional genomics using CRISPR-Cas9. Nat. Rev. Genet. 16, 299–311 (2015).
Zhou, Y. et al. High-throughput screening of a CRISPR/Cas9 library for functional genomics in human cells. Nature 509, 487–491 (2014).
Hart, T., Brown, K. R., Sircoulomb, F., Rottapel, R. & Moffat, J. Measuring error rates in genomic perturbation screens: Gold standards for human functional genomics. Mol. Syst. Biol. 10, 733 (2014).
Hart, T. et al. High-resolution CRISPR screens reveal fitness genes and genotype-specific cancer liabilities. Cell 163, 1515–1526 (2015).
Iyer, V. S. et al. Designing custom CRISPR libraries for hypothesis-driven drug target discovery. Comput. Struct. Biotechnol. J. 18, 2237–2246 (2020).
Braun, D. A. et al. Mutations in KEOPS-complex genes cause nephrotic syndrome with primary microcephaly. Nat. Genet. 49, 1529–1538 (2017).
Jun, S., Lim, H., Chun, H., Lee, J. H. & Bang, D. Single-cell analysis of a mutant library generated using CRISPR-guided deaminase in human melanoma cells. Commun. Biol. 3, 154 (2020).
Li, W. et al. MAGeCK enables robust identification of essential genes from genome-scale CRISPR/Cas9 knockout screens. Genome Biol. 15, 554 (2014).
Network, C. G. A. Comprehensive molecular characterization of human colon and rectal cancer. Nature 487, 330–337 (2012).
Vermes, I., Haanen, C., Steffens-Nakken, H. & Reutelingsperger, C. A novel assay for apoptosis. Flow cytometric detection of phosphatidylserine expression on early apoptotic cells using fluorescein labelled annexin V. J. Immunol. Methods 184, 39–51 (1995).
Hideshima, T. et al. p53-related protein kinase confers poor prognosis and represents a novel therapeutic target in multiple myeloma. Blood 129, 1308–1319 (2017).
Thompson, A. et al. Tandem mass tags: a novel quantification strategy for comparative analysis of complex protein mixtures by MS/MS. Anal. Chem. 75, 1895–1904 (2003).
Wan, L. C. K. et al. Proteomic analysis of the human KEOPS complex identifies C14ORF142 as a core subunit homologous to yeast Gon7. Nucleic Acids Res. 45, 805–817 (2017).
Zhang, W. et al. Crystal structures of the Gon7/Pcc1 and Bud32/Cgi121 complexes provide a model for the complete yeast KEOPS complex. Nucleic Acids Res. 43, 3358–3372 (2015).
Hecker, A. et al. The universal Kae1 protein and the associated Bud32 kinase (PRPK), a mysterious protein couple probably essential for genome maintenance in Archaea and Eukarya. Biochem. Soc. Trans. 37, 29–35 (2009).
Peterson, D. et al. A chemosensitization screen identifies TP53RK, a kinase that restrains apoptosis after mitotic stress. Cancer Res. 70, 6325–6335 (2010).
Lachmann, A. & Ma’ayan, A. KEA: Kinase enrichment analysis. Bioinformatics 25, 684–686 (2009).
Sheu, Y. J. & Stillman, B. Cdc7-Dbf4 phosphorylates MCM proteins via a docking site-mediated mechanism to promote S phase progression. Mol. Cell 24, 101–113 (2006).
Chuang, L. C. et al. Phosphorylation of Mcm2 by Cdc7 promotes pre-replication complex assembly during cell-cycle re-entry. Mol. Cell 35, 206–216 (2009).
Pruitt, S. C., Bailey, K. J. & Freeland, A. Reduced MCM2 expression results in severe stem/progenitor cell deficiency and cancer. Stem Cells 25, 3121–3132 (2007).
Wu, W., Wang, X., Shan, C., Li, Y. & Li, F. Minichromosome maintenance protein 2 correlates with the malignant status and regulates proliferation and cell cycle in lung squamous cell carcinoma. Onco Targets Ther. 11, 5025–5034 (2018).
Tye, B. K. MCM proteins in DNA replication. Annu. Rev. Biochem. 68, 649–686 (1999).
Aihemaiti, G. et al. Subcellular localization of MCM2 correlates with the prognosis of ovarian clear cell carcinoma. Oncotarget 9, 28213–28225 (2018).
Fei, L. & Xu, H. Role of MCM2-7 protein phosphorylation in human cancer cells. Cell Biosci. 8, 43 (2018).
Lee, D. H. & Goldberg, A. L. Proteasome inhibitors: Valuable new tools for cell biologists. Trends Cell Biol. 8, 397–403 (1998).
Matos, J. et al. Dbf4-dependent CDC7 kinase links DNA replication to the segregation of homologous chromosomes in meiosis I. Cell 135, 662–678 (2008).
Abe, Y. et al. Cloning and characterization of a p53-related protein kinase expressed in interleukin-2-activated cytotoxic T-cells, epithelial tumor cell lines, and the testes. J. Biol. Chem. 276, 44003–44011 (2001).
Salic, A. & Mitchison, T. J. A chemical method for fast and sensitive detection of DNA synthesis in vivo. Proc. Natl. Acad. Sci. U. S. A. 105, 2415–2420 (2008).
Zhang, Y. & Weinberg, R. A. Epithelial-to-mesenchymal transition in cancer: Complexity and opportunities. Front. Med. 12, 361–373 (2018).
Bensimon, A. et al. Alignment and sensitive detection of DNA by a moving interface. Science 265, 2096–2098 (1994).
Merrick, C. J., Jackson, D. & Diffley, J. F. X. Visualization of altered replication dynamics after DNA damage in human cells. J. Biol. Chem. 279, 20067–20075 (2004).
Técher, H. et al. Replication dynamics: Biases and robustness of DNA fiber analysis. J. Mol. Biol. 425, 4845–4855 (2013).
Ladenburger, E. M., Keller, C. & Knippers, R. Identification of a binding region for human origin recognition complex proteins 1 and 2 that coincides with an origin of DNA replication. Mol. Cell. Biol. 22, 1036–1048 (2002).
Schaarschmidt, D., Ladenburger, E. M., Keller, C. & Knippers, R. Human Mcm proteins at a replication origin during the G1 to S phase transition. Nucleic Acids Res. 30, 4176–4185 (2002).
Cadoret, J. C. et al. Genome-wide studies highlight indirect links between human replication origins and gene regulation. Proc. Natl. Acad. Sci. U. S. A. 105, 15837–15842 (2008).
Bucknall, R. A., Moores, H., Simms, R. & Hesp, B. Antiviral effects of aphidicolin, a new antibiotic produced by Cephalosporium aphidicola. Antimicrob. Agents Chemother. 4, 294–298 (1973).
Huberman, J. A. New views of the biochemistry of eucaryotic DNA replication revealed by aphidicolin, an unusual inhibitor of DNA polymerase alpha. Cell 23, 647–648 (1981).
Ikegami, S. et al. Aphidicolin prevents mitotic cell division by interfering with the activity of DNA polymerase-alpha. Nature 275, 458–460 (1978).
Koltun, E. S. et al. Discovery of XL413, a potent and selective CDC7 inhibitor. Bioorg. Med. Chem. Lett. 22, 3727–3731 (2012).
Jin, S. et al. Cell division cycle 7 is a potential therapeutic target in oral squamous cell carcinoma and is regulated by E2F1. J. Mol. Med. (Berl.) 96, 513–525 (2018).
Martin, J. C. et al. CDC7 kinase (DDK) inhibition disrupts DNA replication leading to mitotic catastrophe in Ewing sarcoma. Cell Death Discov. 8, 85 (2022).
Sasi, N. K. et al. The potent Cdc7-Dbf4 (DDK) kinase inhibitor XL413 has limited activity in many cancer cell lines and discovery of potential new DDK inhibitor scaffolds. PLoS ONE 9, e113300 (2014).
Dekker, E., Tanis, P. J., Vleugels, J. L. A., Kasi, P. M. & Wallace, M. B. Colorectal cancer. Lancet 394, 1467–1480 (2019).
Fearon, E. R. Molecular genetics of colorectal cancer. Annu. Rev. Pathol. 6, 479–507 (2011).
Wei, L. et al. Genome-wide CRISPR/Cas9 library screening identified PHGDH as a critical driver for sorafenib resistance in HCC. Nat. Commun. 10, 4681 (2019).
Wang, Y. et al. Genome-wide CRISPR-Cas9 screen identified KLF11 as a druggable suppressor for sarcoma cancer stem cells. Sci. Adv. 7, eabe3445 (2021).
Wang, Z. et al. CRISPR-Cas9 screening identifies INTS3 as an anti-apoptotic RNA-binding protein and therapeutic target for colorectal cancer. iScience 27, 109676 (2024).
Birsoy, K. et al. An essential role of the mitochondrial electron transport chain in cell proliferation is to enable aspartate synthesis. Cell 162, 540–551 (2015).
Teske, M. et al. Targeted CRISPR-Cas9 screening identifies transcription factor network controlling murine haemato-endothelial fate commitment. bioRxiv 01 (2024).
Labib, K. How do Cdc7 and cyclin-dependent kinases trigger the initiation of chromosome replication in eukaryotic cells?. Genes Dev. 24, 1208–1219 (2010).
Cho, Y. W. et al. Patient-derived organoids as a preclinical platform for precision medicine in colorectal cancer. Mol. Oncol. 16, 2396–2412 (2022).
Sanjana, N. E., Shalem, O. & Zhang, F. Improved vectors and genome-wide libraries for CRISPR screening. Nat. Methods 11, 783–784 (2014).
Shalem, O. et al. Genome-scale CRISPR-Cas9 knockout screening in human cells. Science 343, 84–87 (2014).
Konermann, S. et al. Genome-scale transcriptional activation by an engineered CRISPR-Cas9 complex. Nature 517, 583–588 (2015).
Grisard, E. et al. Sleeping beauty genetic screen identifies miR-23b::BTBD7 gene interaction as crucial for colorectal cancer metastasis. EBioMedicine 46, 79–93 (2019).
Yun, J. et al. Reduced cohesin destabilizes high-level gene amplification by disrupting pre-replication complex bindings in human cancers with chromosomal instability. Nucleic Acids Res. 44, 558–572 (2016).
Kim, H. P. et al. Testican-1-mediated epithelial-mesenchymal transition signaling confers acquired resistance to lapatinib in HER2-positive gastric cancer. Oncogene 33, 3334–3341 (2014).
Subramanian, A. et al. Gene set enrichment analysis: a knowledge-based approach for interpreting genome-wide expression profiles. Proc. Natl. Acad. Sci. U. S. A. 102, 15545–15550 (2005).
Love, M. I., Huber, W. & Anders, S. Moderated estimation of fold change and dispersion for RNA-seq data with DESeq2. Genome Biol. 15, 550 (2014).
Mertins, P. et al. Reproducible workflow for multiplexed deep-scale proteome and phosphoproteome analysis of tumor tissues by liquid chromatography-mass spectrometry. Nat. Protoc. 13, 1632–1661 (2018).
Langmead, B. & Salzberg, S. L. Fast gapped-read alignment with Bowtie 2. Nat. Methods 9, 357–359 (2012).
Zhu, L. J. et al. ChIPpeakAnno: A Bioconductor package to annotate ChIP-seq and ChIP-chip data. BMC Bioinform. 11, 237 (2010).
Welch, R. P. et al. ChIP-Enrich: Gene set enrichment testing for ChIP-seq data. Nucleic Acids Res. 42, e105 (2014).
Funding
We gratefully acknowledge support from the Ministry of Science and ICT through two grants: 2016R1D1A1B03930736 and 2017M3A9A7050610.
Author information
Authors and Affiliations
Contributions
Y.C. (Younghee Choi), S.P., SHS, and TYK contributed the conception and design of this study. Y.C. (Younghee Choi) performed the overall experiments, with S.P. contributing to specific aspects of the experiments. S.Y. and E.C.Yi conducted and supervised the global and phosphorylation proteomics analyses, respectively. E.K. performed the ChIP-seq analysis and contributed to data processing. Y.C. (Youngwon Cho) established the TP53RK-overexpressing organoid models. HJY provided assistance in revising parts of the supplementary figure. Y.C. (Younghee Choi), S.Y., and SHS wrote and revised the manuscript. TYK supervised the overall research project, ensuring its conceptual and technical rigor.
Corresponding author
Ethics declarations
Competing interests
The authors declare no competing interests.
Ethics approval
All experiments were performed in accordance with relevant named guidelines and regulations.
Additional information
Publisher’s note
Springer Nature remains neutral with regard to jurisdictional claims in published maps and institutional affiliations.
Supplementary Information
Below is the link to the electronic supplementary material.
Rights and permissions
Open Access This article is licensed under a Creative Commons Attribution-NonCommercial-NoDerivatives 4.0 International License, which permits any non-commercial use, sharing, distribution and reproduction in any medium or format, as long as you give appropriate credit to the original author(s) and the source, provide a link to the Creative Commons licence, and indicate if you modified the licensed material. You do not have permission under this licence to share adapted material derived from this article or parts of it. The images or other third party material in this article are included in the article’s Creative Commons licence, unless indicated otherwise in a credit line to the material. If material is not included in the article’s Creative Commons licence and your intended use is not permitted by statutory regulation or exceeds the permitted use, you will need to obtain permission directly from the copyright holder. To view a copy of this licence, visit http://creativecommons.org/licenses/by-nc-nd/4.0/.
About this article
Cite this article
Choi, Y., Park, S., Yang, S. et al. Identifying TP53RK as a key regulator of colorectal cancer survival and a potential therapeutic target. Sci Rep 15, 36122 (2025). https://doi.org/10.1038/s41598-025-21082-7
Received:
Accepted:
Published:
Version of record:
DOI: https://doi.org/10.1038/s41598-025-21082-7






