Abstract
Hepatocellular carcinoma (HCC), the most common form of primary liver cancer, is a leading cause of cancer-related mortality worldwide. Despite its high mortality rate, the development of effective targeted therapies remains challenging due to an incomplete understanding of their underlying molecular mechanisms. Here, we highlight a pivotal role for IL27/IL27RA signalling in driving HCC progression. Our findings reveal that IL27RA is significantly upregulated in HCC. Both in vitro and in vivo experiments demonstrated that IL27RA knockdown markedly inhibited the proliferation and metastasis of HCC cells. Mechanistic investigations show that IL27RA promotes HCC progression through activation of the STAT3/TGF-β signalling pathway. Specifically, STAT3 enhances TGFβR1 protein stability by increasing the transcription of USP15. Notably, IL27RA regulates the proliferation and metastatic potential of liver cancer cells in a TGFβR1-dependent manner. In summary, these results underscore the critical role of IL27RA in HCC progression, identifying it as a promising therapeutic target for HCC treatment.
Introduction
Hepatocellular carcinoma (HCC) is the predominant form of liver cancer globally, accounting 75–85% of cases, and ranks as a leading cause of cancer-related mortality1. Although innovative therapeutic strategies targeting the tumor microenvironment and immune context provide hope to many patients with cancer, the 5-year survival rates for HCC patients remain suboptimal2,3. The identification and validation of previously unknown biomarkers in HCC, along with the stratification of patients will be vital for the generation of favourable responses to emerging therapeutic strategies, and improve upon existing treatments.
HCC development, irrespective of its etiology, is characterised by the accumulation of immune cells that facilitate tumor progression through the production of proinflammatory cytokines. Interleukin-27 (IL27), a member of the IL6/IL12 cytokine superfamily, plays a critical role in immune regulation4. Its receptor (IL27R), which is composed of the WSX-1/IL27RA and gp130 subunits, is expressed across various immune cell subsets5,6. IL27RA is expressed in immune cells and induces an IL27–dependent immune response. This interdependence has been also observed in other cell types. For example, IL27/IL27RA signalling directly targets adipocytes, promoting thermogenesis and energy expenditure7. Additionally, one study proposed that disrupting IL27/IL27RA signalling could mitigate the detrimental effects of aging on hematopoietic function8. A recent study revealed that IL-27/IL-27RA negatively regulates SFRP2 to activate the Wnt/β-catenin pathway, thereby facilitating trophoblast migration and invasion during pregnancy9. These findings highlight the reciprocal relationship between IL27RA and IL27 in various biological processes. However, the nature of their interaction in tumor cells remains incompletely understood. Previous studies have shown that IL27RA signalling predominantly activates the STAT1 and STAT3 pathways5, with STAT3 acting as a hepatocyte-intrinsic oncogenic driver in HCC10. However, the function of IL27RA signalling in HCC development remains incompletely understood.
Cytokine-mediated signalling promotes HCC progression by activating proto-oncogenic transcription factors such as STAT3, as well as the transcription factors SMAD2 and SMAD3 within transformed hepatocytes and HCC cells11,12,13. Extensive evidence highlights the context-dependent tumor-promoting activities of STAT314. Its canonical activation involves the phosphorylation of tyrosine 705 (pY705) by receptor-associated Janus kinases (JAKs) or other tyrosine kinases. Hyperactive STAT3 signalling is clinically associated with various malignancies, including HCC15. TGF-β interacts with two transmembrane serine/threonine protein kinase receptors, TGFBR1 (type I receptor) and TGFBR2 (type II receptor), to form a receptor complex. Within this complex, TGFBR2 phosphorylates and activates TGFBR1, which subsequently binds to and phosphorylates the transcription factors SMAD2 and SMAD3. Upon phosphorylation, these SMADs associate with SMAD4 to form trimeric complexes that translocate into the nucleus, where they activate the transcription of target genes16,17. TGF-β plays a dual role in cancer biology, acting as a tumor suppressor during early tumorigenesis and as a tumor promoter in advanced stages, depending on the cancer type and phase18. In HCC, TGF-β has been shown to promote HCC cell proliferation and migration13. While interactions between STAT3 and TGF-β signalling can involve competition, cooperation, or antagonism in different contexts19,20,21, the molecular mechanisms through which these pathways modulate tumor-associated processes in HCC remain poorly defined.
In the present study, we found that the knockdown of IL27RA in liver cancer cells significantly suppressed their proliferation and metastasis in the presence of IL27. Mechanistically, IL27RA promotes USP15 protein expression by activating the STAT3 signalling pathway, thereby stabilising TGFβR1. Collectively, our findings suggest that IL27RA is a novel therapeutic target in HCC.
Materials and methods
Patients and tissue samples
Between 2017 and 2021, this study collected tumor and adjacent non-tumor tissues from 74 patients diagnosed with hepatocellular carcinoma following surgery in the Affiliated Hospital of Guizhou Medical University. Informed consent was obtained from all participants prior to the study. Tissue samples were collected and processed in accordance with the approved protocol. The study was approved by the Medical Ethics Committee of the Affiliated Hospital of Guizhou Medical University and conducted in accordance with the principles of the Declaration of Helsinki.
Cell culture
All the cell lines were maintained in DMEM (Gibco, USA) supplemented with 10% FBS (Gibco, USA) and 1% penicillin‒streptomycin (Pen/Strep) in an incubator at 37 °C with 5% CO2. Hepa 1-6 cells (ATCC) were cultured in DMEM containing 10% FBS and 1% Pen/Strep. Liver cancer cell lines, including SNU398 and Huh7, were obtained from the Cell Bank of the Chinese Academy of Sciences, while HepaRG cells were obtained from ThermoFisher. The following reagents were used in this experiment: MG132 (Selleck, #S2619); CHX (Selleck, #S7418); DMSO (Merck, HY-Y0320); TGFβRI-IN-3 (Selleck, #E2394); chloroquine (Selleck, S6999); 3-MA (Selleck, S2767); and rmIL-27 (BioLegend, #577408).
Cell transfection
Cell transfection was performed as previously described22. These plasmids were provided by Paivi Biosciences Inc. (Wuhan, China), while the lentiviruses were provided by GeneChem (Shanghai, China). Following the manufacturer’s protocol, HCC cells were infected with lentiviruses, and polyclonal cells expressing green fluorescent protein signals were selected for further experiments. Transient plasmid transfection was performed via Neofect reagent (Genome Technology, Beijing, China) in accordance with the manufacturer’s instructions. After transfection for 48 h, the cells were further processed according to the experimental requirements.
Real-time PCR (qPCR)
qPCR was performed as previously described23. Total RNA was isolated from cell and tissue samples via RNA extraction reagent (Vazyme), and subsequently reverse transcribed into cDNA with HiScript III RT SuperMix for qPCR (+ gDNA Wiper) (Vazyme), following the manufacturer’s protocol. RT‒qPCR was carried out via Hieff® qPCR SYBR Green Master Mix (No ROX, Yeasen, China) with specific primers on an iQ5™ quantitative PCR system (Bio-Rad, USA). Gene expression levels were determined via the 2^− ΔΔCt method. The primers were synthesised by Sangon Biotech. The primer sequence information is listed in Table S1.
Western blotting
The cells were scraped and lysed in RIPA buffer containing protease inhibitors, and the lysates were subsequently centrifuged at 12,000 rpm for 15 min at 4 °C. Protein concentrations were measured via a BCA protein assay kit (Thermo Scientific, Waltham, MA, USA). Standard immunoblotting procedures were then followed. Antibodies against the following antigens were used: IL27RA (WSX-1, Abcam, ab5997), α-tubulin, β-actin, cyclin D1, c-MYC, N-cadherin, Snail, STAT3 (Proteintech, 10253-2-AP), p-STAT3 (Proteintech, 28945-1-AP), STAT1 (Proteintech, 10144-2-AP), p-STAT1 (Proteintech, 28977-1-AP), TGFβRI (Proteintech, 30117-1-AP), SMAD2/3 (Abcam, ab202445), p-SMAD2/3 (Abcam, ab272332), USP15 (Proteintech, 14354-1-AP), USP11 (Proteintech, 10244-1-AP), USP4 Proteintech, 66822-1-Ig), POH1 (Proteintech, 12059-1-AP), USP2 (Proteintech, 10392-1-AP), Myc-tag (Proteintech, 16286-1-AP), HA-tag (Proteintech, 51064-2-AP), Flag-tag (Proteintech, 20543-1-AP), and His-tag (Proteintech, 66005-1-Ig).
In vivo ubiquitination assay
The ubiquitination assay was performed as previously described24. Denaturing immunoprecipitation (IP) was employed to detect ubiquitination. Briefly, the cells were treated with 10 µM MG132 for 6 h, harvested via centrifugation, lysed in 90 µL of IP lysis buffer supplemented with 10 µL of SDS solution (10% w/v), and heated to 95 °C for 5 min. The lysates were then diluted tenfold with 900 µL of IP lysis buffer and sonicated on ice. For coimmunoprecipitation (co-IP), the cells were harvested, lysed in 1 mL of IP lysis buffer, and sonicated on ice. After centrifugation at 12,000 rpm for 15 min, 50 µL of the supernatant was collected, mixed with loading buffer, and boiled for 10 min to prepare the whole-cell lysate. The remaining supernatant was incubated overnight at 4 °C with the specified antibody and Protein A/G magnetic beads. The beads were then washed three times with IP lysis buffer, heated with 2× loading buffer for 10 min, and removed by centrifugation. The precipitated samples were subsequently analysed via immunoblotting.
ChIP assay
The chromatin immunoprecipitation (ChIP) assay was performed as previously described. A ChIP assay kit from Thermo Fisher Scientific was used to conduct the experiments. Briefly, chromatin was cross-linked, extracted, and fragmented into DNA segments via micrococcal nuclease. Immunoprecipitation was carried out with anti-STAT3 antibodies or IgG controls in the reaction system.
CCK-8 cell proliferation assays
For the cell proliferation assays, approximately 3,000 cells per well were seeded into 96-well plates. Then the CCK-8 reagent (ABclonal, #RM02823, China) was added to the culture medium at a 1:10 ratio, and the optical density (OD) at 450 nm was measured via an enzyme labelling instrument (Thermo Fisher, Shanghai, China) after 2 h of incubation at 37 °C.
Colony formation assays
The cells were seeded into 6-well plates at a density of 1,000 cells per well to achieve single-cell plating. After 2 weeks, the cell colonies were fixed with 4% paraformaldehyde for 25 min and stained with crystal violet dye for an additional 25 min.
Analysis of migration and wound healing
For the transwell migration assay, 200 μl of serum-free DMEM containing the cells was added to the upper chambers of a transwell plate, while 700 μl of DMEM supplemented with 10% FBS was added to the lower chambers. After 24 h of incubation, the membranes were fixed with 4% paraformaldehyde and stained with crystal violet. Images were captured via a microscope.
For the wound-healing assay, cells were seeded to reach 90% confluence, and a scratch was made in a straight line across the cell monolayer. The cells were then washed with PBS and cultured in serum-free DMEM. After 48 h, wound closure was photographed under a microscope.
CHX chase assay
The cells were treated with scramble control, shRNA, or plasmid, and cultured with MG132 (10 μM) or left untreated for 6 h. Following treatment with CHX (50 μg/ml), the cells were harvested at the specified time points and prepared for Western blot analysis.
Experiments with animals
All animal experiments conducted in this study were approved by the Institutional Animal Care and Use Committee at Guizhou Medical UniversityCert (approval No. 2305041). Six-week-old C57BL/6 mice were purchased from GemPharmatech (Chengdu, China) and randomly assigned to groups via simple randomisation. Stably transduced cells were resuspended in 100 μl of PBS and injected subcutaneously into the axillae (1 × 106 cells per mouse) or into the spleens of C57BL/6 mice (2 × 105 cells per mouse), with partial spleen resection performed to generate a liver metastasis model. For the orthotopic liver cancer model, six-week-old C57BL/6 mice were injected with Hepa 1–6 cells (1 × 105 cells) via the hepatic portal vein. A pulmonary metastasis model was established by injecting tumor cells into the tail vein, with Hepa 1–6 cells (2 × 105 cells) used for this procedure. The number of metastatic nodules with a diameter greater than 1.0 mm was counted on the liver surface. Some of the mice were kept under observation, and overall survival (OS) time was recorded. The animal experiments were conducted in accordance with ARRIVE 2.0 guidelines (Animal Research: Reporting of In Vivo Experiments, https://arriveguidelines.org).
Bioinformatic analysis
Bioinformatic analysis was conducted via a combination of R, command-line tools, and web-based bioinformatics platforms. The following public databases were utilised: The Cancer Genome Atlas (TCGA) database (https://gdac.broadinstitute.org/), the Gene Expression Omnibus (GEO) database (https://www.ncbi.nlm.nih.gov/geo/), and the Kaplan–Meier Plotter (http://kmplot.com/analysis/).
Statistical analysis
All the statistical analyses were conducted with a significance level of p < 0.05. Data from at least three biologically independent experiments with consistent results are presented. Group comparisons were performed via Student’s t- test for two groups, while one-way and two-way ANOVA were used for analyzing differences among multiple groups. Survival curves were generated via the Kaplan–Meier method and compared via the log-rank test. Statistical significance is denoted as *p < 0.05, **p < 0.01, ***p < 0.001, and ****p < 0.0001. GraphPad Prism version 9.0 (GraphPad Software) was used for statistical analysis.
Results
IL27RA is upregulated in HCC and is associated with a poor prognosis
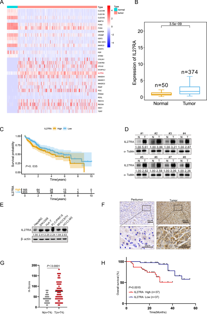
Reanalysis of the TCGA (The Cancer Genome Atlas) public database identified the top 15 differentially expressed genes with high expression in cancer and normal tissues. Among them, IL27RA mRNA was highly expressed in liver cancer and associated with poor prognosis (Fig. 1A–C). To further determine the expression of IL27RA in HCC, Western blot analysis of 8 paired liver cancer and adjacent normal tissues revealed that IL27RA expression was greater in liver cancer tissues than in paired normal tissues (Fig. 1D). Furthermore, the protein levels of IL27RA were higher in HCC cell lines than in a hepatic cell line HepaRG (Fig. 1E). We subsequently detected the expression of IL27RA in 74 pairs of HCC and adjacent normal tissues via IHC staining. Consistent with the above results, IL27RA was highly expressed in liver cancer tissues (Fig. 1F and G). Survival analysis revealed that the IL27RA expression level was positively associated with poor patient prognosis (Fig. 1H). IL27RA was divided into high- and low-expression groups according to the median value of the IHC score, and the correlation between IL27RA and the clinicopathological features of HCC patients was further analysed. IL27RA was positively correlated with the tumor size and tumour recurrence (Table S2). Taken together, these results suggest that IL27RA might act as an oncogene and is functionally activated in HCC cells.
Expression of IL27RA in hepatocellular carcinoma and its prognostic significance. (A–C) TCGA database analysis revealed that the transcription level of IL27RA was greater in liver cancer tissues than in paracarcinoma tissues and that high expression of IL27RA was associated with poorer overall survival. (D) The expression levels of IL27RA in HCC tissues (T) and paired noncancerous tissues (N) were detected by Western blotting. (E) The expression levels of IL27RA were analysed via Western blotting in HepaRG cells and other liver cancer cell lines. (F) Immunohistochemical staining of IL27RA in human HCC tissues was performed; representative images are presented. (G) The expression levels of IL27RA in HCC and nontumor tissue were statistically analysed, the results were statistically significant (p < 0.0001). (H) Kaplan–Meier analysis demonstrated that patients with high expression of IL27RA had shorter overall survival. The data are presented as the mean ± SDs.
IL27RA promotes the proliferation of liver cancer cells both in vitro and in vivo
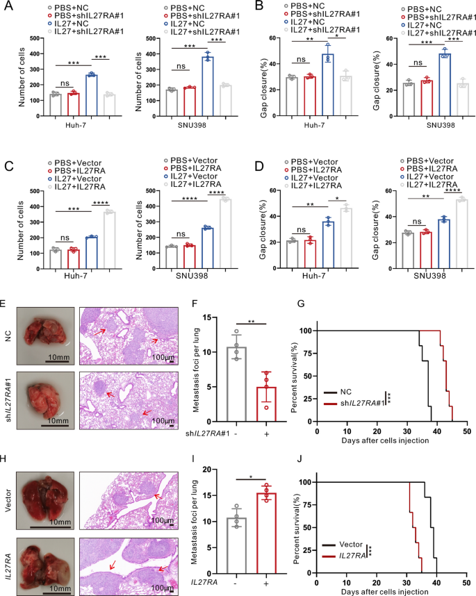
To elucidate the role of IL27RA in HCC progression, we knocked down IL27RA in Huh-7 and SNU398 cells, both of which exhibit relatively high endogenous IL27RA levels. The efficiency of lentiviral transfection was confirmed at the protein level (Fig. S1A). To further investigate the biological function of IL27RA in HCC, we conducted CCK-8 and colony formation assays. The results indicated that IL27RA knockdown significantly inhibited the viability of Huh-7 and SNU398 cells compared to the control group (Fig. 2A, C and D). Conversely, overexpression of IL27RA enhanced the proliferative capacity of HCC cells compared to the control group (Fig. 2B, D and F). Moreover, IL27RA knockdown reduced the expression of proliferation markers, including cyclin D1 and c-MYC, whereas the overexpression group exhibited elevated levels of these markers (Fig. S1B and S1C). Our findings reveal that IL27RA’s ability to promote liver cancer cell proliferation depends on IL27.
IL27RA promotes HCC cell proliferation in vitro and in vivo. (A and B) The effects of silencing or overexpressing IL27RA on the proliferation of HCC cells were assessed via the CCK-8 assay. (C–F) A colony formation assay was performed. Left panel: representative images; right panel: quantification analysis. (G, H) Hepa 1–6 cells with stable overexpression or knockdown of IL27RA were implanted subcutaneously into the axillae of C57BL/6 mice. After 27 days, the tumors were excised and photographed (n = 5). (I, J and K–N) H&E staining and IHC staining of Ki67 are shown (n = 5 for each group). All cells were treated with either recombinant murine IL-27 (100 ng ml⁻1) or PBS for 24 h. The data are presented as the mean ± SDs. *p < 0.05; **p < 0.01; ***p < 0.001; ****p < 0.0001; ns, not significant.
Additionally, in vivo experiments were conducted to evaluate the oncogenic potential of IL27RA. We established Hep1-6 cell lines with stable knockdown or overexpression of IL27RA (Fig. S1D). Subcutaneous syngeneic tumor models demonstrated that tumours derived from IL27RA-silenced Hepa 1–6 cells were significantly smaller and lighter compared to those in the control group (Fig. 2G, S1E and S1F). Conversely, tumours in the IL27RA overexpression group exhibited significantly increased growth and weight relative to the control group (Fig. 2H, S1G and S1H). Further analysis using immunohistochemistry (IHC) assays revealed that Ki67 expression levels in tumours were markedly lower in the IL27RA-silenced group than in the control group, whereas the overexpression group showed the opposite trend (Fig. 2I–N). These findings collectively underscore the critical role of IL27RA in promoting tumour growth and cell proliferation in HCC.
IL27RA promotes the metastasis of liver cancer cells both in vitro and in vivo
Next, we used Transwell and wound healing assays to evaluate the effect of IL27RA on the metastatic potential of HCC cells. IL27RA knockdown significantly reduced the number of metastatic cells in the Transwell and wound healing assays, thereby inhibiting the migratory capacity of HCC cells (Figs. 3A–B and S2A–D). In contrast, IL27RA overexpression had the opposite effect compared with that in the control group (Figs. 3C–D and S2E–H). Additionally, IL27RA knockdown decreased the expression of metastasis-related markers, including N-cadherin and Snail, whereas IL27RA overexpression resulted in elevated levels of these markers (Fig. S2I–J). These findings also reveal that the ability of IL27RA to promote the metastasis of liver cancer cells depends on IL27.
IL27RA promotes HCC cell migration in vitro and in vivo. (A, C) Transwell migration assays were performed to assess the migration ability of stable IL27RA overexpression or IL27RA-knockdown cell line. (B, D) Wound healing analysis was conducted to assess the migration of HCC cells at 0 and 48 h. (E, H) Hepa 1‒6 cells with stable overexpression or knockdown of IL27RA were injected into the tail vein of C57BL/6 mice. After 30 days, the lungs were excised and photographed. A representative lung is shown. The red arrows indicate metastatic lesions. (F, I) Lung metastatic nodules were counted, and the data were analysed via the Student’s t-test (n = 4). (G, J) Kaplan‒Meier survival analysis was performed to evaluate the overall survival of the mice (n = 6). All cells were treated with rmIL-27 (100 ng ml−1) or PBS for 24 h. The data are presented as the mean ± SDs. *p < 0.05; **p < 0.01; ***p < 0.001; ****p < 0.0001; ns, not significant.
To investigate the in vivo biological function of IL27RA, we established a lung metastasis model in C57BL/6 mice by injecting Hepa 1‒6 cells into the tail vein. The results demonstrated that IL27RA knockdown decreased the number of micrometastases and improved the OS of the mice. Conversely, IL27RA overexpression significantly increased lung metastasis and reduced the OS of the mice (Fig. 3E–G, H–J). These findings establish IL27RA as a positive regulator of migration in HCC cells.
IL27RA activates the STAT3/TGF-β signalling pathway
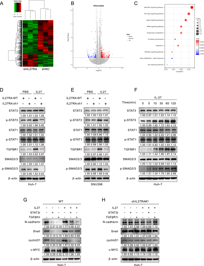
To investigate the molecular mechanism underlying the protumorigenic role of IL27RA in HCC, we conducted RNA sequencing to compare gene expression profiles between the IL27RA-knockdown and control groups. Only genes with a p- value < 0.05 were deemed significant. The RNA-seq analysis identified 714 differentially expressed genes, with a heatmap highlighting the top 369 most upregulated genes and the 345 most downregulated genes. Kyoto Encyclopedia of Genes and Genomes (KEGG)25,26,27 pathway analysis revealed significant enrichment of the JAK-STAT and TGF-β signalling pathways (Fig. 4A–C). On the basis of these findings, we hypothesised that IL27RA promotes HCC cell proliferation and metastasis through the activation of these pathways. To validate this hypothesis, we performed Western blotting to assess the relevant signalling molecules. IL27RA knockdown in HCC cells significantly reduced the phosphorylation levels of p-STAT3, TGFβR1, and p-Smad2/3 but had no effect on p-STAT1 or the total protein levels of STAT1, STAT3, and Smad2/3 (Fig. 4D, E). Furthermore, IL-27 stimulation markedly increased the phosphorylation of STAT3, TGFβR1, and Smad2/3, whereas STAT1 phosphorylation remained negligible (Fig. 4F). Notably, IL-27 treatment increased the expression of proliferation and metastasis markers, including cyclin D1, MYC, N-cadherin, and Snail, in HCC cells. However, these effects were effectively reversed by pharmacological inhibition of STAT3 and TGFβR1 activity. Interestingly, IL-27 stimulation of IL27RA-knockdown HCC cells abolished the aforementioned changes in phosphorylation and expression (Fig. 4G, H). Interestingly, neither TGFβR1 nor STAT3 inhibition prevented the upregulation of cyclin D1, MYC, N-cadherin, and Snail by IL-27, indicating that additional pathways may mediate the actions of the IL27. Consistent reductions in cyclin D1, MYC, N-cadherin, and Snail levels were observed following treatment with either the STAT3 or TGFβR1 inhibitor in the absence of IL-27 stimulation, suggesting that STAT3 and TGF-β may exert complex effects in HCC under unstimulated conditions (Fig. 4G). In summary, these findings suggest that IL27RA drives HCC progression by activating the STAT3/TGF-β signalling pathways.
IL27RA promotes the proliferation and metastasis of HCC cells via STAT3/TGF-β pathway. (A) Heatmap showing the expression levels of upregulated and downregulated differentially expressed genes in IL27RA knockdown or control Huh-7 cells. The cells were treated with rmIL-27 (100 ng ml−1) for 24 h. (B) Volcano plots of differentially expressed genes in HCC cells. (C) KEGG enrichment analysis was performed to analyse the pathways in which the differentially expressed mRNAs were enriched. (D, E) The protein levels of core components of the JAK/STAT and TGF-β pathways in HCC cells with stable knockdown of IL27RA and treated with rmIL-27 (100 ng ml−1) or PBS for 24 h were assessed by immunoblotting analysis. (F) Immunoblotting analysis of protein phosphorylation in Huh-7 cells in response to treatment with rmIL-27 (100 ng ml−1). (G-H) IL27RA-knockdown or control Huh-7 cells were treated with a STAT3 inhibitor (STAT3i, 10 µM) or TGFβR1 inhibitor (TGFβR1i, 10 µM) and subjected to immunoblotting analysis of the proteins of interest.
STAT3 regulates the protein stability of TGFβR1 by modulating USP15 expression
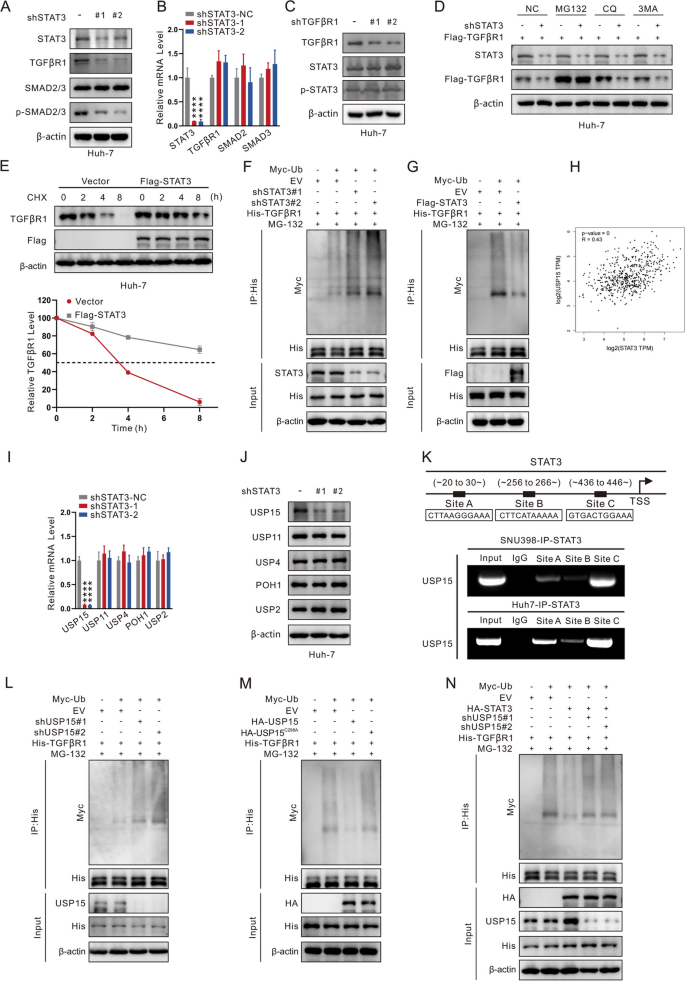
Previous studies have revealed crosstalk between the JAK-STAT and TGF-β signalling pathways21; however, the precise mechanisms underlying this interaction remain poorly understood. As a transcription factor, STAT3 is known to play a critical role in tumor progression by regulating the transcription of downstream target genes28. We hypothesised that STAT3 might activate the transcription of components involved in the TGF-β signalling pathway, thereby initiating and sustaining its activity. To test this hypothesis, we silenced STAT3 and validated its effects via Western blotting and RT‒qPCR assays. The results revealed a downregulation of TGFβR1 and p-Smad2/3 at the protein level, with no significant changes observed in their mRNA expression (Fig. 5A, B). Conversely, TGFβR1 knockdown did not significantly affect STAT3 protein levels (Fig. 5C). These observations suggest that STAT3 may regulate TGFβR1 at the posttranslational level.
STAT3 stabilises TGFβR1 protein expression by promoting the transcription of USP15 (A, B) Immunoblotting and RT‒qPCR analysis were performed to examine the protein or mRNA expression levels of core components of the TGF-β pathway in Huh-7 cells. (C) Immunoblotting analysis was performed to examine the protein expression levels of STAT3 and p-STAT3 in Huh-7 cells. (D) Huh-7 cells were transfected with shNC or shRNA targeting STAT3. After 48 h, the cells were treated with the proteasome inhibitor MG132 (10 μM, 6 h) or the lysosome inhibitor CQ (20 μM, 6 h) or 3-MA (4 mM, 6 h). Immunoblotting analysis was used to examine TGFβR1 expression. (E) Huh-7 cells transfected with the indicated plasmids were treated with CHX (50 μg/ml) for the indicated time intervals. The cells were harvested, and the expression of TGFβR1 was measured by immunoblotting. The level of protein expression was quantified by densitometry and plotted. β-actin was used as the internal reference, and the protein expression of TGFβR1 was normalised to that at the t = 0 time point. (F, G) Ubiquitination assays were performed in Huh-7 cells overexpressing TGFβR1 (His-tagged), Ub (Myc-tagged), and shSTAT3/Flag-STAT3 in Huh-7 cells. After 48 h, the cells were treated with MG132 (10 µM) for 6 h, the cell lysates were collected, and immunoprecipitation was performed to analyse the ubiquitination of TGFβR1. (H) STAT3 expression in liver cancer was positively correlated with USP15 expression according to the analysis of the GEPIA online dataset. (I-J) RT‒qPCR and immunoblotting analyses were performed to examine the mRNA or protein expression levels of DUBs. (K) JASPAR was used to identify STAT3-binding sites in the transcriptional regulatory region of USP15, and chromatin immunoprecipitation analysis was conducted to elucidate the binding of STAT3 to the transcriptional regulatory sequences of USP15. (L–M) Huh-7 cells were cotransfected with Ub-Myc or shUSP15/USP15-HA/USP15C298A and treated with MG132 (10 µM) for 6 h after 48 h of transfection. Immunoprecipitation was performed to analyse the ubiquitination of TGFβR1. (N) HEK293T cells were cotransfected with the indicated plasmids and treated with MG132 (10 µM) for 6 h after 48 h of transfection. Immunoprecipitation was performed to analyse the ubiquitination of TGFβR1. The data are presented as the mean ± SDs. ****p < 0.0001.
Previous research has demonstrated that TGFβR1 stability is regulated primarily by ubiquitination29,30. Considering the extensive research our group has conducted on protein ubiquitination22,31,32,33, we prioritised investigating whether STAT3 influences TGFβR1 expression via modulation of its ubiquitination status. Subsequent experiments revealed that the STAT3-mediated regulation of TGFβR1 stability was reversed upon treatment with MG132, whereas treatment with chloroquine (CQ) or 3-MA had no significant effect (Fig. 5D). Cycloheximide (CHX) assays further demonstrated that STAT3 overexpression significantly delayed the degradation of the TGFβR1 protein (Fig. 5E). Ubiquitination assays confirmed that STAT3 knockdown markedly increased TGFβR1 ubiquitination, whereas STAT3 overexpression significantly decreased TGFβR1 ubiquitination (Fig. 5F, G). These findings indicate that STAT3 stabilises TGFβR1 by suppressing its ubiquitination.
Interestingly, as STAT3 lacks intrinsic enzymatic activity for ubiquitination or deubiquitination, we hypothesised that STAT3 indirectly regulates TGFβR1 stability by modulating deubiquitinating enzymes (DUBs) or E3 ubiquitin ligases30,34. On the basis of previous studies and analysis of the GEPIA database, several candidate DUBs, including USP15, USP11, USP4, POH1, and USP2, were identified as potential mediators35,36,37,38,39 (Fig. 5H and S3A). WB and RT‒qPCR analyses revealed that STAT3 knockdown reduced both the mRNA and protein levels of USP15, with a strong positive correlation observed between STAT3 and USP15 expression (Fig. 5I, J). Based on the JASPAR database, we identified the three highest-scoring STAT3 binding sites within the transcriptional regulatory region of USP15. Chromatin immunoprecipitation (ChIP) assays confirmed that STAT3 binds directly to the promoter region of USP15, supporting the hypothesis that STAT3 transcriptionally regulates USP15 expression (Fig. 5K). Moreover, WB and RT-qPCR experiments showed that knockdown of IL27RA significantly reduced both the protein and mRNA expression levels of USP15. This further suggests that IL27RA regulated USP15 expression through activation of STAT3 (Fig. S3B, C). CHX chase assays revealed that the TGFβR1 protein half-life was significantly reduced when USP15 was depleted, leading to accelerated degradation of TGFβR1 (Fig. S3D).
Previous studies have shown that USP15 regulates the stability of TGFβR1 through deubiquitination35, but its role in hepatocellular carcinoma remains unclear. Then, We confirmed the interaction between USP15 and TGFβR1 in hepatocellular carcinoma cells through Co-IP experiments, and found that knockdown of USP15 reduced the protein level of TGFβR1 without affecting its mRNA expression (Fig. S3E–G). Ubiquitination assays revealed that USP15 knockdown increased the polyubiquitination of TGFβR1, whereas ectopic expression of USP15 significantly reduced its ubiquitination. Previous research has shown that the ubiquitination level of cGAS is restored when the USP15 C298A mutant is introduced40. To further confirm the role of USP15 in the deubiquitination of TGFβR1, we constructed the USP15 C298A mutant, an enzymatically inactive form with a cysteine-to-alanine substitution at residue 298. In the ubiquitination assay, we observed that the ubiquitination level of TGFβR1 was restored upon overexpression of both the USP15 C298A mutant and TGFβR1, confirming that the enzymatic activity of the USP15 is crucial for regulating TGFβR1 deubiquitination (Fig. 5L, M). To assess the role of STAT3 in USP15-mediated deubiquitination of TGFβR1, ubiquitination analyses were performed, which revealed that STAT3 overexpression increased USP15 protein levels, thereby increasing USP15-mediated deubiquitination of TGFβR1. However, the STAT3-mediated regulation of TGFβR1 deubiquitination was abolished when USP15 was silenced, further confirming the role of USP15 as a downstream effector of STAT3 in TGFβR1 stabilisation (Fig. 5N).
Collectively, our findings elucidate a novel regulatory mechanism whereby STAT3 stabilises TGFβR1 protein expression by promoting the transcription of USP15.
IL27RA regulates the proliferation and metastatic capacity of liver cancer cells in a TGFβR1-dependent manner
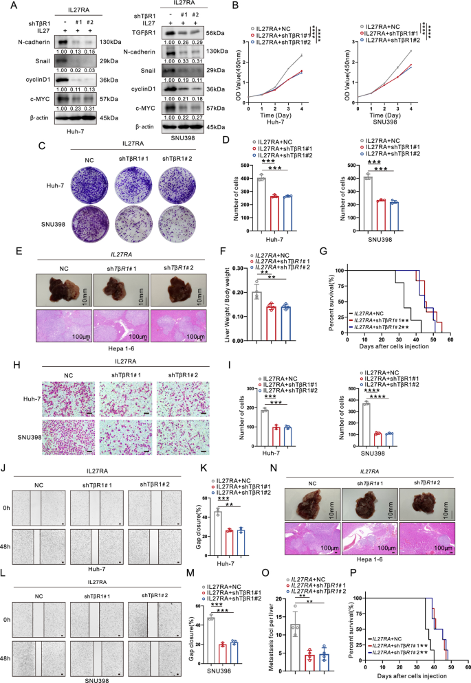
On the basis of the findings above, we hypothesise that IL27RA promotes the progression of hepatocellular carcinoma progression by activating downstream proteins in the TGF-β signalling pathway, potentially through the regulation of TGFβR1 protein expression. To investigate whether IL27RA influences the proliferation and metastatic potential of HCC cells via TGFβR1, we silenced TGFβR1 in IL27RA-overexpressing HCC cells. As expected, TGFβR1 knockdown significantly mitigated the upregulation of downstream genes, including cyclin D1, MYC, N-cadherin, and Snail, in HCC cells (Fig. 6A). This finding was further corroborated at the cellular level by CCK-8 and colony formation assays, which demonstrated that TGFβR1 knockdown markedly inhibited cell proliferation (Fig. 6B–D).
IL27RA promoted liver cancer progression in a TGFβR1 signalling-dependent manner. Huh-7 and SNU398 cells stably transfected with IL27RA overexpression and knockdown of TGFβR1 were used for immunoblotting analysis. (B) The effect of silencing TGFβR1 on the proliferation of HCC cells overexpressing IL27RA was measured via the CCK8 assay. (C, D) Colony formation assay: The left panel shows representative images, and the right panel presents the quantification analysis. (E–G) Hepa 1‒6 cells with stable overexpression of IL27RA and knockdown of TGFβR1 were injected through the hepatic portal vein into C57BL/6 mice. Representative liver images are shown, and the liver/body weight ratio was determined (right panel). H&E staining revealed liver cancer nodules (n = 10). (F) The ratio of liver weight to total body weight was determined (n = 4). (G) Kaplan‒Meier survival analysis was performed to evaluate the overall survival of the mice (n = 6). (H–I) Transwell migration assays were performed to assess the migration ability of HCC cells overexpressing IL27RA following the silencing of TGFβR1. (J–M) Wound healing analysis was performed to assess the migration of HCC cells at 0 and 48 h. Representative images (left panel) and quantification (right panel) are shown as indicated. (N) Hepa 1‒6 cells with stable overexpression of IL27RA and knockdown of TGFβR1 were injected into the spleens of C57BL/6 mice. After 30 days, the livers of the mice were excised and photographed, and a representative liver is shown. H&E staining revealed liver metastatic nodules (n = 10). (O) The number of liver metastatic nodules was determined and analysed via Student’s t- test (n = 4). (P) Kaplan‒Meier survival analysis was performed to evaluate the OS of the mice (n = 6). All human HCC cells were treated with rmIL-27 (100 ng/ml) for 24 h. The data are presented as the mean ± SDs. **p < 0.01; ***p < 0.001; ****p < 0.0001.
Consistent with these findings, we established Hep1-6 cell lines with stable overexpression of IL27RA and simultaneous knockdown of TGFβR1(Fig. S3H). Using a portal vein injection-based orthotopic liver cancer model, we investigated the role of TGFβR1 in IL27RA-mediated proliferation of hepatocellular carcinoma cells in vivo. The results showed that knockdown of TGFβR1 significantly reduced tumor burden, as evidenced by decreased tumor weight and size, and notably prolonged the overall survival of mice compared to the control group (Fig. 6E–G). Furthermore, Transwell and wound healing assays revealed that TGFβR1 knockdown significantly impaired the migratory capacity of cells (Fig. 6H–M). Additionally, in a spleen‒liver metastasis model, the number of liver cancer metastases was significantly reduced, leading to increased OS in the TGFβR1 knockdown group compared with that in the control group (Fig. 6N–P). Collectively, these findings demonstrate that IL27RA regulates the proliferative and metastatic capabilities of HCC cells in a TGFβR1-dependent manner.
Discussion
Previous studies have suggested an association between IL27RA and several human cancers, including small-cell lung cancer and epithelial cancer41,42. However, the role of IL27RA in cancer development remains contentious and has not been extensively explored in hepatocellular carcinoma. Through analysis of publicly available databases and human liver samples, our study revealed that IL27RA mRNA is significantly upregulated in human HCC and is associated with poor prognosis.
IL-27 has both proinflammatory and anti-inflammatory properties in immune cells6. While the role of IL27RA signalling in immune cells has been well established, its role in liver cancer biology has not been sufficiently studied. Research has indicated that IL27RA functions as an immunological checkpoint, regulating innate cytotoxic lymphocytes and promoting HCC of various etiologies43. Conversely, other studies have suggested that IL27RA acts as a tumor suppressor by reinforcing hepatic immune surveillance through the PI3K/AKT/GSK3β/PD-L1 pathway44. In contrast to these findings, our study reveals a novel oncogenic function for IL27RA in liver cancer, demonstrating that IL27RA promotes HCC cell proliferation and metastasis both in vitro and in vivo. Importantly, our data show that protumorigenic actions of IL27RA are dependent on IL-27 signalling. Our in vitro results, including those of the CCK-8 and colony formation assays, revealed that IL27RA overexpression alone does not affect HCC cell proliferation. However, when IL-27 is added, there is a significant increase in cell proliferation, suggesting that it is required for IL-27 signalling. Similar results were observed in migration assays, where the overexpression of IL27RA alone had no effect, but IL-27 stimulation significantly increased migratory ability. These findings collectively suggest that the functions of IL27RA in HCC are IL27 dependent. Further investigations in vivo, using both subcutaneous tumor models and tail vein lung metastasis models in C57BL/6 mice, support the oncogenic role of IL27RA in liver cancer. Our research further reveals that IL27RA activates the STAT3 and TGF-β signalling pathways, both of which are critical for HCC progression.
STAT3, a recognised oncogenic driver, enhances HCC proliferation and metastasis45. The canonical activation of STAT3 involves phosphorylation by JAKs or other tyrosine kinases28. Similarly, TGF-β signalling, which is activated upon the binding of ligands to TGFβRI and TGFβRII, plays a pivotal role in regulating cellular transcriptional programs. Notably, TGF-β has both tumor-suppressive and tumor-promoting roles, with the latter being more prevalent in advanced HCC16,46. Our findings demonstrate a novel mechanism in which STAT3 transcriptionally regulates USP15, a deubiquitinase that stabilises TGFβRI, thereby enhancing TGF-β signalling in HCC. This discovery adds a new layer of complexity to the relationship between STAT3 and TGF-β signalling in liver cancer. Furthermore, we confirmed that the tumor-promoting of IL27RA effects are TGFβRI-dependent, highlighting its critical role in HCC progression.
Activation of the TGF-β pathway is tightly regulated by the ubiquitin–proteasome system. Prior studies have shown that USP15 stabilises TGFβRI and promotes oncogenesis in glioblastoma35; however, the detailed mechanisms involved in HCC remain unclear. Our results provide new insights, demonstrating that USP15 stabilises TGFβRI through its deubiquitinating activity and that STAT3 regulates USP15 transcriptionally, facilitating TGF-β pathway activation. This work sheds light on the intricate regulatory networks governing key signalling pathways in HCC.
While our study provides valuable insights, several limitations remain. First, despite the usefulness of animal models, they may not fully replicate the complexity of human HCC. Future studies using organoid models could help bridge this gap. Second, while IL27RA appears to be a promising therapeutic target, strategies for developing targeted inhibitors have yet to be explored. This will be a key area of focus for future research.
In summary, our study demonstrated that IL27RA is overexpressed in HCC and drives tumor progression through the stabilisation of TGFβRI. Mechanistically, IL27RA promotes HCC progression by activating the STAT3/TGF-β signalling pathway. Additionally, STAT3 enhances the stability of TGFβRI by upregulating USP15. These findings underscore the oncogenic potential of IL27RA and support its viability as a promising therapeutic target for HCC.
Data availability
The data are available in the article and, when necessary, by request from drzuoshi@gmc.edu.cn.
References
Rumgay, H. et al. Global burden of primary liver cancer in 2020 and predictions to 2040. J. Hepatol. 77, 1598–1606 (2022).
Reveron-Thornton, R. F. et al. Global and regional long-term survival following resection for HCC in the recent decade: A meta-analysis of 110 studies. Hepatol. Commun. 6, 1813–1826 (2022).
Yang, C. et al. Evolving therapeutic landscape of advanced hepatocellular carcinoma. Nat. Rev. Gastroenterol. Hepatol. 20, 203–222 (2023).
Ringelhan, M., Pfister, D., O’Connor, T., Pikarsky, E. & Heikenwalder, M. The immunology of hepatocellular carcinoma. Nat. Immunol. 19, 222–232 (2018).
Pflanz, S. et al. WSX-1 and glycoprotein 130 constitute a signal-transducing receptor for IL-27. J. Immunol. 172, 2225–2231 (2004).
Yoshida, H. & Hunter, C. A. The immunobiology of interleukin-27. Ann. Rev. Immunol. 33, 417–443. https://doi.org/10.1146/annurev-immunol-032414-112134 (2015).
Wang, Q. et al. IL-27 signalling promotes adipocyte thermogenesis and energy expenditure. Nature 600, 314–318 (2021).
Hill, G. R. & Koyama, M. Cytokines and costimulation in acute graft-versus-host disease. Blood 136, 418–428 (2020).
Zhang, X. Y. et al. IL-27 deficiency inhibits proliferation and invasion of trophoblasts via the SFRP2/Wnt/β-catenin pathway in fetal growth restriction. Int. J. Med. Sci. 20, 392–405 (2023).
Wang, Y. et al. Deciphering JAK/STAT signaling pathway: A multifaceted approach to tumorigenesis, progression and therapeutic interventions. Int. Immunopharmacol. 131, 111846 (2024).
Li, X. & Feng, X. H. SMAD-oncoprotein interplay: Potential determining factors in targeted therapies. Biochem. Pharmacol. 180, 114155 (2020).
Song, Q. et al. Bifidobacterium pseudolongum-generated acetate suppresses non-alcoholic fatty liver disease-associated hepatocellular carcinoma. J. Hepatol. 79, 1352–1365 (2023).
Chen, J. et al. TGF-β1-induced SOX18 elevation promotes hepatocellular carcinoma progression and metastasis through transcriptionally upregulating PD-L1 and CXCL12. Gastroenterology 167, 264–280. https://doi.org/10.1053/j.gastro.2024.02.025 (2024).
Hu, Y., Dong, Z. & Liu, K. Unraveling the complexity of STAT3 in cancer: Molecular understanding and drug discovery. J. Exp. Clin. Cancer Res. 43, 23 (2024).
Zou, S. et al. Targeting STAT3 in cancer immunotherapy. Mol. Cancer 19, 145. https://doi.org/10.1186/s12943-020-01258-7 (2020).
Deng, Z. et al. TGF-β signaling in health, disease, and therapeutics. Signal Transduct Target Ther 9, 61 (2024).
Shi, X. et al. TGF-β signaling in the tumor metabolic microenvironment and targeted therapies. J. Hematol. Oncol. 15, 135. https://doi.org/10.1186/s13045-022-01349-6 (2022).
Kuburich, N. A. et al. Proactive and reactive roles of TGF-β in cancer. Semin Cancer Biol. 95, 120–139 (2023).
Dees, C. et al. TGF-β-induced epigenetic deregulation of SOCS3 facilitates STAT3 signaling to promote fibrosis. J. Clin. Invest. 130, 2347–2363 (2020).
Lei, Z. et al. TGF-β1 induces PD-1 expression in macrophages through SMAD3/STAT3 cooperative signaling in chronic inflammation. JCI Insight 9(7), e165544 (2024).
D’Amico, S., Kirillov, V., Petrenko, O. & Reich, N. C. STAT3 is a genetic modifier of TGF-beta induced EMT in KRAS mutant pancreatic cancer. Elife 13, 192559 (2024).
Xiao, B. et al. NAP1L5 facilitates pancreatic ductal adenocarcinoma progression via TRIM29-mediated ubiquitination of PHLPP1. Biochem. Pharmacol. 217, 115811. https://doi.org/10.1016/j.bcp.2023.115811 (2023).
Xiong, F. et al. Unveiling the role of HP1α-HDAC1-STAT1 axis as a therapeutic target for HP1α-positive intrahepatic cholangiocarcinoma. J. Exp. Clin. Canc. Res. 43, 152 (2024).
Gong, J. et al. TRIM21-promoted FSP1 plasma membrane translocation confers ferroptosis resistance in human cancers. Adv. Sci. (Weinh) 10, e2302318 (2023).
Kanehisa, M. & Goto, S. KEGG: Kyoto encyclopedia of genes and genomes. Nucleic Acids Res 28, 27–30. https://doi.org/10.1093/nar/28.1.27 (2000).
Kanehisa, M. Toward understanding the origin and evolution of cellular organisms. Prot. Sci.: A Publ. Protein Soci. 28, 1947–1951. https://doi.org/10.1002/pro.3715 (2019).
Kanehisa, M., Furumichi, M., Sato, Y., Matsuura, Y. & Ishiguro-Watanabe, M. KEGG: Biological systems database as a model of the real world. Nucleic Acids Res. 53, D672-d677. https://doi.org/10.1093/nar/gkae909 (2025).
Li, Y. J., Zhang, C., Martincuks, A., Herrmann, A. & Yu, H. STAT proteins in cancer: Orchestration of metabolism. Nat. Rev. Cancer 23, 115–134. https://doi.org/10.1038/s41568-022-00537-3 (2023).
Pei, S. et al. BFAR coordinates TGFβ signaling to modulate Th9-mediated cancer immunotherapy. J. Exp. Med. 218(7), e20202144 (2021).
Liu, K. et al. Stabilization of TGF-β receptor 1 by a receptor-associated adaptor dictates feedback activation of the TGF-β signaling pathway to maintain liver cancer stemness and drug resistance. Adv. Sci. (Weinh) 11, e2402327. https://doi.org/10.1002/advs.202402327 (2024).
Ge, Y. et al. CARMIL1 regulates liver cancer cell proliferation by activating the ERK/mTOR pathway through the TRIM27/p53 axis. Int. Immunopharmacol. 134, 112139. https://doi.org/10.1016/j.intimp.2024.112139 (2024).
Li, B. et al. DNASE1L3 inhibits proliferation, invasion and metastasis of hepatocellular carcinoma by interacting with beta-catenin to promote its ubiquitin degradation pathway. Cell Prolif 55, e13273. https://doi.org/10.1111/cpr.13273 (2022).
Zhang, S. L. et al. NAP1L1 regulates BIRC2 ubiquitination modification via E3 ubiquitin ligase UBR4 and hence determines hepatocellular carcinoma progression. Cell Death Discov. 10, 154. https://doi.org/10.1038/s41420-024-01927-2 (2024).
Kavsak, P. et al. Smad7 binds to Smurf2 to form an E3 ubiquitin ligase that targets the TGF beta receptor for degradation. Mol. Cell 6, 1365–1375 (2000).
Eichhorn, P. J. et al. USP15 stabilizes TGF-β receptor I and promotes oncogenesis through the activation of TGF-β signaling in glioblastoma. Nat. Med. 18, 429–435. https://doi.org/10.1038/nm.2619 (2012).
Jacko, A. M. et al. De-ubiquitinating enzyme, USP11, promotes transforming growth factor β-1 signaling through stabilization of transforming growth factor β receptor II. Cell Death Dis. 7, e2474 (2016).
Zhang, L. et al. USP4 is regulated by AKT phosphorylation and directly deubiquitylates TGF-β type I receptor. Nat. Cell Biol. 14, 717–726. https://doi.org/10.1038/ncb2522 (2012).
Zhao, Y. et al. USP2a supports metastasis by tuning TGF-β signaling. Cell Rep. 22, 2442–2454. https://doi.org/10.1016/j.celrep.2018.02.007 (2018).
Wang, B. et al. POH1 contributes to hyperactivation of TGF-β signaling and facilitates hepatocellular carcinoma metastasis through deubiquitinating TGF-β receptors and caveolin-1. EBioMedicine 41, 320–332. https://doi.org/10.1016/j.ebiom.2019.01.058 (2019).
Shi, C. et al. USP15 promotes cGAS activation through deubiquitylation and liquid condensation. Nucleic Acids Res. 50, 11093–11108. https://doi.org/10.1093/nar/gkac823 (2022).
Carbotti, G. et al. IL-27 mediates HLA class I up-regulation, which can be inhibited by the IL-6 pathway, in HLA-deficient small cell lung cancer cells. J. Exp. Clin. Cancer Res. 36, 140 (2017).
Dibra, D., Cutrera, J. J., Xia, X., Birkenbach, M. P. & Li, S. Expression of WSX1 in tumors sensitizes IL-27 signaling-independent natural killer cell surveillance. Cancer Res. 69, 5505–5513 (2009).
Aghayev, T. et al. IL27 signaling serves as an immunologic checkpoint for innate cytotoxic cells to promote hepatocellular carcinoma. Cancer Discov 12, 1960–1983 (2022).
Wu, M., Xia, X., Hu, J., Fowlkes, N. W. & Li, S. WSX1 act as a tumor suppressor in hepatocellular carcinoma by downregulating neoplastic PD-L1 expression. Nat. Commun. 12, 3500 (2021).
Zhou, Q. et al. A positive feedback loop of AKR1C3-mediated activation of NF-κB and STAT3 facilitates proliferation and metastasis in hepatocellular carcinoma. Cancer Res. 81, 1361–1374 (2021).
Massagué, J. & Sheppard, D. TGF-β signaling in health and disease. Cell 186, 4007–4037 (2023).
Acknowledgements
This work was supported by grants from the Guizhou Provincial Science and Technology Projects (ZK [2024]192) and the Science and Technology Foundation of the Guizhou Health Committee (gzwkj2024-136) to Yijie Zhang; the 2022 National Foundation Incubation Program of the Affiliated Hospital of Guizhou Medical University (gyfynsfc-2022-7), the National Natural Science Foundation of China (Grant No. 82260535), and the Guizhou Provincial Science and Technology Projects General (ZK[2024]039) to Shi Zuo.
Author information
Authors and Affiliations
Contributions
Yijie Zhang and Yingxia Wu designed the study. Yijie Zhang, Yingxia Wu, Qiyong Zhang, Benli Xiao and Jianbin Xiong performed the experiments, analyzed the data, and interpreted the results. Shi Zuo provided technical and material support and supervised the project. Yijie Zhang and Shi Zuo wrote and/or revised the manuscript. All authors reviewed the manuscript.
Corresponding author
Ethics declarations
Competing interests
The authors declare no competing interests.
Informed consent
All patients provided written informed consent, and the study was conducted per the tenets of the Helsinki Declaration.
Ethics approval
This study was approved by the Ethics Committee of The Affiliated Hospital of Guizhou Medical University. The animal experiments were conducted in accordance with the approval of the Research Ethics Committee of Guizhou Medical University. All procedures involving experimental animals were performed following the guidelines provided by the National Institutes of Health for the Conservation and Use of Laboratory Animals.
Additional information
Publisher’s note
Springer Nature remains neutral with regard to jurisdictional claims in published maps and institutional affiliations.
Supplementary Information
Rights and permissions
Open Access This article is licensed under a Creative Commons Attribution-NonCommercial-NoDerivatives 4.0 International License, which permits any non-commercial use, sharing, distribution and reproduction in any medium or format, as long as you give appropriate credit to the original author(s) and the source, provide a link to the Creative Commons licence, and indicate if you modified the licensed material. You do not have permission under this licence to share adapted material derived from this article or parts of it. The images or other third party material in this article are included in the article’s Creative Commons licence, unless indicated otherwise in a credit line to the material. If material is not included in the article’s Creative Commons licence and your intended use is not permitted by statutory regulation or exceeds the permitted use, you will need to obtain permission directly from the copyright holder. To view a copy of this licence, visit http://creativecommons.org/licenses/by-nc-nd/4.0/.
About this article
Cite this article
Zhang, Y., Wu, Y., Zhang, Q. et al. IL27RA promotes the proliferation and metastasis of hepatocellular carcinoma cells by regulating TGFβR1. Sci Rep 15, 37959 (2025). https://doi.org/10.1038/s41598-025-21654-7
Received:
Accepted:
Published:
Version of record:
DOI: https://doi.org/10.1038/s41598-025-21654-7





