Abstract
Head and neck squamous cell carcinoma (HNSCC) exhibits a poor prognosis, with 5-year survival rates below 50%. This study employed network pharmacology to investigate the anti-HNSCC mechanism of silibinin, a plant-derived compound with established anticancer activity. We obtained potential silibinin targets from pharmacological databases and HNSCC-associated targets from TCGA. We performed Gene Ontology (GO) and Kyoto Encyclopedia of Genes and Genomes (KEGG) enrichment analyses to identify critical pathways and biological processes. Through protein–protein interaction (PPI) network screening, we selected hub genes for molecular docking validation. We evaluated silibinin’s effects on HNSCC proliferation and invasion using CCK-8 assays, colony formation tests, and cell invasion experiments. Our data suggested that silibinin may inhibit HNSCC progression through modulation of the interleukin-17 signaling pathway. Molecular docking confirmed strong binding affinity between silibinin and key targets, supporting its potential as an HNSCC therapeutic agent.
Similar content being viewed by others
Introduction
Head and Neck Squamous Cell Carcinoma (HNSCC), a malignancy originating from the mucosal epithelium of the head and neck, has shown an increasing incidence rate year by year, accounting for approximately 90% of head and neck malignancies and ranking sixth among malignancies1. HNSCC is characterized by high aggressiveness and a tendency for lymphatic metastasis, with recurrence and metastasis primarily determine affecting prognosis2. Despite comprehensive treatment approaches including surgery, chemotherapy, and radiotherapy, the 5-year survival rate remains below 50%3,4. Therefore, the exploration of new therapeutic drugs and potential treatment targets is crucial. At this point, the unique role of traditional Chinese medicine in the field of antitumor therapy has attracted widespread attention.
Silibinin is a flavonoid derived from the medicinal plant Silybum marianum. It possesses anti-inflammatory, antioxidant, and antifibrotic activities5,6. Recent studies demonstrate its significant antitumor effects across multiple cancer models in vitro and in vivo, including breast cancer7, lung cancer8, colon cancer9, and prostate cancer7. Experimental evidence further validates silibinin’s efficacy against HNSCC10,11,12. With low toxicity and high therapeutic potency13, silibinin represents a promising anticancer agent. However, the mechanism of action and therapeutic targets of silibinin against HNSCC remain unclear.
Recent advances in network pharmacology—integrating bioinformatics, systems biology, and medicinal chemistry—now enable comprehensive elucidation of drug-disease relationships14. This approach provides powerful tools to explore the complex interplay between silibinin and HNSCC pathogenesis. Our network pharmacological analysis predicts potential silibinin targets in HNSCC, revealing its multi-target, multi-pathway antitumor mechanisms. Furthermore, we investigate silibinin-HNSCC microenvironment interactions, establishing a theoretical foundation for novel combination therapies.
This study employs network pharmacology to systematically investigate silibinin’s mechanism of action in HNSCC. Our comprehensive analysis of gene expression, signaling pathways, and protein–protein interaction networks elucidates silibinin’s inhibitory effects on HNSCC and its underlying molecular mechanisms.
Methods and materials
Collection of potential targets for silibinin
The targets of silibinin were collected from various databases including PharmMapper, GeneCards, Batman, Swiss TargetPrediction, STITCH, The Comparative Toxicogenomics Database (CTD), and Herb databases. The target proteins obtained from the PharmMapper databases were converted into gene ID by the Uniprot database for subsequent data analysis. All the databases selected Homo sapiens as the screening species for silibinin drug targets. Subsequently, the target genes obtained were integrated and de-duplicated.
Screening of DEGs associated HNSCC
The expression data for HNSCC were screened from The Cancer Genome Atlas (TCGA) database15, and the data were processed using R software. DESeq2 from the R package was utilized to screen for differentially expressed genes (DEGs) among HNSCC samples. Genes were identified as DEGs using the cutoff criteria of an adjusted p-value < 0.05 and log2 |fold-change| > 3.5.
Acquisition of intersection genes
The drug targets of silibinin and the HNSCC-related DEGs were imported into the online Venn diagram platform (https://bioinfogp.cnb.csic.es/tools/venny/) to produce Venn diagrams that screen for intersecting genes.
Exploration of the functions of drug targets
The Genomic Scape Cancer Analysis (GSCA)16, a public database for searching, investigating, and exploring genomic cancer analyses related to mRNA expression, mutations, immune infiltration, and drug resistance, is utilized. The mutation status, correlation with immune cells, and drug sensitivity of the intersection gene set were analyzed using the GSCA database.
Gene ontology (GO) and Kyoto encyclopedia of genes and genomes (KEGG) pathway analysis
The target proteins of silibinin for HNSCC were analyzed by GO enrichment analysis and KEGG enrichment analysis17. The GO enrichment analysis was performed in terms of biological process (BP), cellular component (CC), and molecular function (MF). R software V4.2.3 (https://www.r-project.org/) is used for functional analysis and gene set enrichment analysis.
Plotting Kaplan–Meier curves
The Kaplan–Meier Plotter online platform (https://kmplot.com/analysis/) is a platform that integrates data from Gene Expression Omnibus, The European Genome-phenome Archive, and the cancer genome atlas and analyzes patient survival times due to genetic differences. The online platform Kaplan–Meier plotter was used to plot Kaplan–Meier curves for intersecting genes. The study focused on HNSCC. The division between high and low groups was chosen as the median for gene expression levels.
Construction of protein–protein interaction (PPI) network
The study constructed PPI networks by intersecting genes through the STRING database (https://cn.string-db.org/). The Cytoscape software V3.10.0 (https://cytoscape.org/) was used to import selected target genes and demonstrate gene interactions. The degree values of target genes were calculated and visualised using CytoHubba.
Molecular docking
Target protein PDB files were retrieved from the Research Collaboratory for Structural Bioinformatics (RCSB) database18. Ligand structures were acquired from PubChem19. Using PyMOL, we removed water molecules and organic ligands from proteins, saving processed structures in PDBQT format. AutoDock added polar hydrogens to the receptor protein. Small molecule simulations used Open Babel. AutoDock Vina 1.5.7 (https://github.com/ScrippsResearch/AutoDock) identified optimal binding sites and docked ligands to receptors, with binding energy < −7.0 kcal/mol serving as the screening threshold. Highest-affinity docking poses underwent PyMOL processing for interaction analysis and visualization of ligand-protein bonds with bond lengths.
The binding site was directly derived from the co-crystallized ligand in 4JPA, 8HND and 8PG0. The grid center coincided with the ligand’s centroid at coordinates26.026, 0.184, 19.371 (4JPA); 89.911, 94.762, 97.431 (8HND); 112.764, 141.677, 98.838 (8PG0). The grid dimensions were defined as (200 × 150 × 160) Å, (200 × 250 × 236) Å, and (206 × 288 × 260) Å along the X-, Y-, and Z-axes, respectively, ensuring complete coverage of the ligand-binding pocket while permitting sufficient conformational flexibility.
Screening and validation of core genes
Initial screening of 25 genes in GSCA and Kaplan–Meier Plotter databases revealed three hub genes exhibiting tumor overexpression and prognostic significance. Subsequent validation via GEPIA2 confirmed SLCO1B3 as the sole gene satisfying both criteria, designating it silibinin’s core mechanistic target.
HNSCC lines (SQD9, CAL27, HSC-3) and precancerous DOK cells were maintained in DMEM/10% FBS at 37 °C/5% CO2.
RT-qPCR
Total RNA was isolated with TRIzol (Thermo Fisher). cDNA was synthesized using the Reverse Transcription System (Promega) per manufacturer’s protocol. qPCR used 7500 RT-PCR System (Applied Biosystems) with GoTaq qPCR Mix (Promega) and primers:
GAPDH: F 5′-GTCTCCTCTGACTTCAACAGCG-3′,
R 5′-ACCACCCTGTTGCTGTAGCCAA-3′;
SLCO1B3: F 5′-TGGAAGGGTCTACTTGGGCT-3′,
R 5′-TTCATTGTCCGATGCCTTGGT-3′.
Western blot
Proteins extracted with RIPA lysis buffer were quantified by BCA assay. After electrophoresis and transfer, membranes were blocked. Incubated with anti-OATP1B3 antibody (Abcam ab241179, 1:1000) overnight at 4 °C. Treated with HRP-conjugated secondary antibody (1:5000) for 90 min at 37 °C. Chemiluminescent signals were captured and quantified with ImageJ, normalized to GAPDH.
Effects of silibinin on the proliferation and invasion of HNSCC
The viability of HNSCC cells after treatment with silibinin was assessed using CCK-8. The cell suspensions were inoculated into 96-well plates. After incubation overnight at 37 °C and 5% CO2, the cells were cultured with different concentrations of silibinin for 24 h and 48 h. Then, 10 µL of CCK8 reagent was added to the culture plates, and the absorbance at 450 nm was measured using an enzyme labeling instrument.
Cells (1000 cells/well) were seeded into six-well plates and cultured in medium containing 10% FBS until colonies visible to the naked eye formed. The culture medium was discarded, and the cells were infiltrated with methanol solution for 15 min, followed by staining with crystal violet, washing with water, drying, and counting.
Cells were collected and suspended in serum-free medium. The cells (1 × 105) were diluted with 500 µL of serum-free medium and incubated at 37 °C for 2 h in the top chamber of a Transwell apparatus, which was pre-coated with 1 mg/mL matrix. Subsequently, medium containing 10% FBS was added to the basolateral chamber. After 48 h of incubation, the cells that invaded the matrix gel membrane were fixed with 4% paraformaldehyde at room temperature for 30 min, stained with 0.5% crystal violet for 30 min, and counted in five high-power fields (magnification ×200).
Statistical analysis
Spearman analysis was used for correlation analysis. The bioinformatics data were analysed using R software V4.2.3, STRING, Cytoscape software V3.10.0, the Kaplan–Meier Plotter online platform, and AutoDock 1.5.7 software. Each experiment was performed in triplicate. The results are presented as mean ± standard deviation. The differences between the two groups were evaluated using the two-tailed Student’s t-test. Graph generation and statistical analyses were performed using GraphPad Prism 10. P-value < 0.05 was considered statistically significant.
Results
Targets of silibinin in the treatment of HNSCC
The 596 silibinin target genes and 508 DEGs were used to construct a Venn diagram (Fig. 1a), resulting in the identification of 25 intersecting genes. The data information is presented in Table S1. These 25 intersecting genes (CA3, CA6, MMP13, MMP12, CA9, MMP9, GABRG2, CYP3A4, F2, SLCO1B1, SLCO1B3, MUC5AC, ALPP, DLK1, SLC2A4, MMP3, TNNC1, CHIT1, AMY1B, REG1A, ESRRG, OTC, ERBB4, TGM3, LYZ) are potentially the target genes of silibinin for the treatment of HNSCC patients.
(a) Venn diagram on silibinin targets and DEGs associated with HNSCC. (b) Correlation between GSVA score and cancer-related pathway activity in HNC. (c–f) Show the GO and KEGG enrichment analysis. (c) Top ten significant biological process (BP) entries. (d) Top ten significant cell component (CC) entries. (e) Top ten significant molecular function (MF) entries. (f) KEGG enrichment analysis for therapeutic targets, the image is sourced from www.kegg.jp/kegg/kegg1.html. (*P < 0.05; #FDR ≤ 0.05)
Enrichment analysis of intersecting genes
To explore the potential functions of the drug targets of silibinin in the treatment of HNSCC, gene functional enrichment analysis was conducted on these 25 targets. The results of the correlation analysis between GSVA scores and pathway activity indicate that these 25 intersecting genes are likely to be enriched in pathways related to Epithelial–Mesenchymal Transition (EMT) (Fig. 1b). For the GO enrichment analysis, it was found that the target genes were mainly related to substance metabolism and transport in biological processes (Fig. 1c). Additionally, they were closely associated with various biological membranes and transmembrane transporter activities (Fig. 1d, e). Through KEGG pathway enrichment analysis, it was determined that the target genes were closely related to the IL-17 signaling pathway (Fig. 1f). IL-17 plays an important role in maintaining host immune defense and homeostasis, and the IL-17 signaling pathway is closely associated with tumorigenesis, proliferation, metastasis, and drug resistance.
Mutation spectrum analysis of intersecting genes
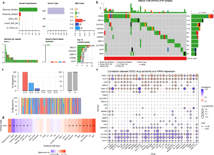
The single nucleotide variation (SNV) profile of the HNSCC-related genes was obtained through the GSCA database. Figure 2a and b show that missense mutations account for the largest proportion of mutation types in the intersecting gene set in head and neck cancer. Single nucleotide polymorphisms (SNPs) occur more frequently than insertions or deletions. C > T represents the most common type of SNV.
(a–c) Illustrate the mutation spectrum analysis of intersecting genes. (a) SNV classes of intersecting genes in HNC. (b) SNV status of the top 10 mutated genes in the set of intersecting genes in HNC. (c) Transitions (Ti) and Transversions (Tv) classification of SNVs in intersecting gene sets in HNC. (d) Correlation between GSVA scores of intersecting genes and immune cell infiltration. (e) Correlation between mRNA expression of intersecting genes and drug sensitivity. (*P < 0.05; #FDR ≤ 0.05)
Mutations are classified into Transitions (Ti) and Transversions (Tv). Ti mutations involve the interchange of double-ring purines or single-ring pyrimidines, thus involving bases of similar shapes. Tv mutations involve the exchange of purine and pyrimidine bases, which involves the switch between single-ring and double-ring structures. Although the number of possible Tv mutations is twice that of the whole gene, due to the different molecular mechanisms that generate them, Ti mutations occur more frequently than Tv mutations in the whole gene. Similarly, Ti mutations are less likely to result in amino acid substitutions (due to “wobble”), and are therefore more likely to persist in populations as SNPs as “silent substitutions”. Figure 2c displays the distribution of Ti and Tv mutations in the HNSCC-related genes.
The genomic knowledge of HNSCC is enriched, and the genetic basis underlying tumor initiation and progression is unveiled, by studying the mutation spectrum of genes. The development of novel targeted therapies is enabled by targeting specific mutations of genes, allowing for precise treatment while minimizing toxic and side effects.
Immune cell infiltration and drug sensitivity
The GSVA scores of the intersecting genes have been found to be significantly positively correlated with the infiltration of immune cells, such as natural killer cells, dendritic cells, and macrophages, but negatively correlated with B cells and neutrophils (Fig. 2d).
In the analysis of sensitivity to drugs in the GDSC, it was found that high expression of MMP13, ALPP, and MMP12 may lead to enhanced sensitivity to four drugs: afatinib, gefitinib, lapatinib, and erlotinib, while high expression of SLC2A4 may result in increased resistance to these four drugs (Fig. 2e).
Construction of PPI network
Twenty-five intersecting genes were subjected to PPI analysis using the STRING online platform, resulting in the acquisition of a PPI network map. This network map was then imported into Cytoscape software for analysis and image processing. Topological analysis of the PPI network was conducted using the CytoHubba function to obtain the Degree values of the target genes. The top 20 genes with the highest Degree values were selected, and their spatial interaction relationships were visualized in three dimensions (Fig. 3b).
(a) The Kaplan–Meier curves. CHIT1, AMY1B, and LYZ were KM curves for genes whose upregulation prolongs median survival in patients with HNSCC. Others were KM curves for genes whose downregulation could prolong the median survival of HNSCC patients. (b) PPI network diagram of silibinin for HNSCC. (c) Differential expression analysis of intersecting genes in HNC.
Plotting Kaplan–Meier curves
The 25 target genes received were imported into the Kaplan–Meier Plotter online platform to plot the correlation curves. Ten genes in the results obtained were significant for survival time in HNSCC patients (p value < 0.05) (Fig. 3a).
Screening of hub genes
The differential expression of the 25 HNSCC-related genes is shown in Fig. 3c, with genes such as MMP13, CA9, and ALPP exhibiting high expression, while genes like OTC, TGM3, and ESRRG showing low expression. Based on the criteria of high expression in head and neck cancer and having prognostic significance, MMP13, SLCO1B1, and SLCO1B3 were identified as hub genes.
Molecular docking analysis
Molecular docking was conducted between the hub genes and silibinin to predict the reliability of their interactions. When the binding energy is low, the affinity and stability between the small molecule ligand and the protein receptor are better. The molecular docking results indicated that silibinin could stably bind to SLCO1B3 with a binding energy of − 8.3 kcal/mol (Fig. 4a–c). The docking information is presented in Table 1. These data suggest that silibinin may have therapeutic potential for HNSCC, and the SLCO1B3 protein has a strong binding capacity with silibinin.
Molecular docking results obtained using AutoDock 1.5.7 software (https://github.com/ScrippsResearch/AutoDock). (a) Molecular docking results of MMP13 and silibinin. (b) Molecular docking results of SLCO1B1 and silibinin. (c) Molecular docking results of SLCO1B3 and silibinin. (d) RT-qPCR experiments and Western-blotting analysis of SLCO1B3 expression in the HNSCC cell line and human oral mucosal precancerous cells DOK. (*P < 0.05). (e) The CCK-8 assay suggests that silibinin inhibits the viability of CAL27 and HSC-3 cells in a time- and concentration-dependent manner. (f) Colony Formation Assay. (*P < 0.05) (g) Transwell Invasion Assay, Proportion of migrated HNSCC cells using the Transwell Invasion Assay. (*P < 0.05)
The docking protocol was validated by calculating the root-mean-square deviation (RMSD) for silibnin between its co-crystallized pose before docking and the resultant docking pose, yielding an RMSD of 0.483 Å, 3.862 Å and 2.768 Å (Fig. S1). It is evident that good docking complexes correlate with an RMSD of < 2.0 Å. However, docking systems with an RMSD between 2.0 Å and 3.0 Å depart from the reference’s location while maintaining the desired orientation and are deemed acceptable.
Expression of SLCO1B3 in HNSCC cell lines
To elucidate SLCO1B3’s role in HNSCC, we analyzed its expression across HNSCC cell lines (SQD9, CAL27, HSC-3) and precancerous DOK oral mucosal cells. RT-qPCR and Western blotting (original blots are presented in Fig. S2) revealed significantly elevated SLCO1B3 expression in all HNSCC lines versus DOK controls, with peak levels observed in CAL27 and HSC-3 cells. Consequently, these two lines were selected for subsequent functional assays (Fig. 4d).
Silibinin inhibits the proliferation of HNSCC cell lines
The impact of silibinin on the proliferative capacity of HNSCC cells was analyzed using the CCK-8 assay. CAL27 and HSC-3 cells were treated with varying concentrations of silibinin, and cell viability was assessed after 24 and 48 h, respectively. The results demonstrated that silibinin significantly inhibited both cell lines, suppressing the viability of CAL27 and HSC-3 cells in a time- and concentration-dependent manner (Fig. 4e). The 24-hour half maximal inhibitory concentration (IC50) of silibinin for CAL27 cells was 158.6 µM (The confidence interval is 145.1-174.3µM), and for HSC-3 cells, it was 197.3 µM (The confidence interval is 181.9-215.4µM). Therefore, for subsequent experiments, CAL27 cells treated with 160 µM silibinin and HSC-3 cells treated with 200 µM silibinin were selected as the experimental group cells.
The plate colony formation assay results showed that compared to the blank control group, the ability of cell clone formation was reduced in both CAL27 and HSC-3 cells in the experimental group (Fig. 4f). This indicated that silibinin had an inhibitory effect on the proliferation of HNSCC cells.
Silibinin affects the invasion ability of HNSCC cell lines
To investigate the effect of silibinin on the invasion ability of HNSCC cell lines, we employed the Transwell invasion assay. The number of CAL27 and HSC-3 cells in the experimental group treated with silibinin was significantly reduced (p < 0.05), suggesting that silibinin possesses the ability to inhibit the invasion of HNSCC cells (Fig. 4g).
Discussion
HNSCC’s concealed early symptoms and difficult diagnosis often lead to confirmation of head and neck malignancies only upon tumor progression or lymphatic metastasis20. Despite advancements in treatment, HNSCC patients still face poor outcomes due to frequent metastasis. Thus, exploring HNSCC’s development and progression mechanisms is crucial for identifying new therapeutic targets. Traditional Chinese medicine is widely used in cancer treatment due to its minimal side effects and multiple targets21. Silibinin, an anticancer flavonoid, has not yet garnered widespread attention in HNSCC. This study explores silibinin’s potential targets and molecular mechanisms in treating HNSCC through network pharmacological research and molecular docking validation.
The KEGG enrichment results suggest that potential therapeutic targets are primarily enriched in the IL-17 signalling pathway. Recent studies have shown that the IL-17 signalling pathway is closely associated with tumourigenesis and progression, particularly in inflammatory tumours22,23. The development of HNSCC is closely linked to chronic inflammation. In HNSCC tissues, high expression of IL-17 is usually accompanied by an increase in inflammation, which provides a promotive microenvironment for tumour formation24. IL-17 is produced by Th17 cells cytokine, which plays a role in regulating the immune system’s inflammatory response25. Binding to its receptors IL-17RA and IL-17RC, it activates downstream signalling pathways. The activation of the IL-17 signalling pathway promotes the proliferation, invasion, and metastasis of HNSCC26. The study found that IL-17 activates signalling pathways such as STAT3, NF-κB and MAPK, enhancing the infiltration ability and metastasis of tumour cells27,28. Additionally, IL-17 promotes epithelial–mesenchymal transition (EMT), decreases the expression of intercellular adhesion molecules, and increases the expression of matrix metalloproteinases (MMPs), thereby promoting the migration and invasion of tumour cells29. In addition, IL-17 can regulate the function of immune cells and affect the immune response of tumours. The IL-17 signalling pathway plays an important role in tumor by inducing infiltration of inflammatory and immunosuppressive cells and inhibiting the activity of anti-tumour immune cells, thus providing an environment for tumour metastasis to evade immune surveillance30. Further investigation into the role of the IL-17 signaling pathway in HNSCC will deepen our understanding of HNSCC pathogenesis, thereby informing the development of novel targeted therapeutic strategies.
In our analysis of the mutations in the intersect genes, missense mutations accounted for the largest proportion. This type of mutation is particularly common in cancer as they may lead to abnormal activity of critical proteins, thereby driving tumorigenesis and progression31,32. The high frequency of missense mutations suggests that the occurrence of HNSCC may be closely related to the dysfunction of specific genes. The C > T variation may be caused by mechanisms such as base mismatches during DNA replication and errors in DNA damage repair induced by environmental factors (ultraviolet light, chemicals). The high frequency of C > T variations suggests that this type of variation may play a significant role in the occurrence and development of head and neck cancer. Silibinin potentially influences HNSCC pathogenesis by modulating molecular pathways associated with missense mutation accumulation, particularly C > T variations, though definitive mechanistic validation remains required.
This study found that the intersection gene set was significantly enriched in EMT-related pathways, revealing the crucial role of these genes in regulating cellular phenotypic transformation and tumor metastasis. These genes may regulate the invasion and migration abilities of cells by influencing key transcription factors and signaling pathways during EMT. EMT was first discovered in embryonic development, representing the process by which cells transition from an epithelial phenotype to a mesenchymal phenotype. Disrupted regulation of epithelial cell polarity, accompanied by reduced cell adhesion, leads to weakened intercellular interactions and enhanced migratory and motile capabilities. Typical EMT programs can be activated when mature epithelial tissues encounter wounding stimuli33. However, EMT also plays a pivotal role in the development and progression of tumor cells34. Through EMT, tumor cells lose some of their epithelial characteristics and acquire mesenchymal properties, enhancing their invasive and detachment abilities35. This transformation is crucial for tumor metastasis and dissemination. EMT-related pathways, including the TGF-β signaling pathway, Wnt signaling pathway, and Notch signaling pathway, are key factors in inducing and regulating EMT36. Silibinin may modulate EMT in HNSCC by targeting these associated pathways.
MMPs, a group of metal ion-dependent proteolytic enzymes, are crucial for tumor invasion and metastasis. MMP13, overexpressed in various malignancies, is closely linked to their invasive and metastatic behaviors. In HNSCC, MMPs secreted by tumor cells degrade the extracellular matrix, promoting invasion and metastasis. Silibinin, a potential anticancer agent, may inhibit MMP13 expression or activity, thereby blocking these pathways. SLCO1B1 and SLCO1B3, members of the organic anion-transporting polypeptide (OATP) family, are involved in the transmembrane transport of endogenous compounds and drugs, influencing drug efficacy and safety in HNSCC treatment. Network pharmacological research has identified MMP13, SLCO1B1, and SLCO1B3 as hub genes in silibinin-treated HNSCC, pivotal to its anticancer mechanism. Future studies should explore these genes’ specific roles in silibinin’s anticancer effects and their associations with HNSCC prognosis and treatment response. Additionally, targeted therapies based on these hub genes may offer new personalized treatment options for HNSCC.
The four genes, MMP13, ALPP, MMP12, and SLC2A4, are common target genes for both silibinin and HNSCC. Through drug sensitivity analysis, it was found that high expression of MMP13, ALPP, and MMP12 leads to increased sensitivity to afatinib, gefitinib, lapatinib, and erlotinib, while high expression of SLC2A4 results in increased resistance to these four drugs. This indicates that the target genes of silibinin are involved in both mechanisms of resistance to chemotherapeutic drugs and promotion of drug sensitivity. All four drugs are EGFR inhibitors. While inhibiting EGFR may directly suppress tumor proliferation (leading to sensitivity), activation of downstream PI3K/AKT/mTOR or MET pathways can induce resistance37,38,39. Based on these characteristics, individualized treatment plans and precise medication strategies should be designed for the clinical treatment of HNSCC with silibinin.
Conclusion
The potential targets of silibinin for the treatment of HNSCC, namely MMP13, SLCO1B1, and SLCO1B3, were predicted through network pharmacological research and subsequently analyzed via molecular docking validation. The research results indicate that silibinin may be involved in regulating the IL-17 signaling pathway to inhibit the proliferation and invasion of HNSCC. This study provides a theoretical basis for further investigating the role of silibinin in anti-HNSCC treatment, suggesting that silibinin is a potential antitumor drug in the development and progression of HNSCC.
Data availability
Data is provided within the manuscript.
References
Solomon, B., Young, R. J. & Rischin, D. Head and neck squamous cell carcinoma: Genomics and emerging biomarkers for immunomodulatory cancer treatments. Semin. Cancer Biol. 52, 228–240. https://doi.org/10.1016/j.semcancer.2018.01.008 (2018).
Sun, J. et al. Identification of immune subtypes for predicting the prognosis of patients in head and neck squamous cell carcinoma. Technol. Cancer Res. Treat. 20, 15330338211045824. https://doi.org/10.1177/15330338211045823 (2021).
Canning, M. et al. Heterogeneity of the head and neck squamous cell carcinoma immune landscape and its impact on immunotherapy. Front. Cell. Dev. Biol. 7, 52. https://doi.org/10.3389/fcell.2019.00052 (2019).
Chen, T. H. et al. Treatment outcomes of cetuximab-containing regimen in locoregional recurrent and distant metastatic head and neck squamous cell carcinoma. BMC Cancer 22, 1336. https://doi.org/10.1186/s12885-022-10440-7 (2022).
Gillessen, A. & Schmidt, H. H. Silymarin as supportive treatment in liver diseases: A narrative review. Adv. Ther. 37, 1279–1301. https://doi.org/10.1007/s12325-020-01251-y (2020).
Wang, X., Zhang, Z. & Wu, S. C. Health benefits of Silybum marianum: Phytochemistry, pharmacology, and applications. J. Agric. Food Chem. 68, 11644–11664. https://doi.org/10.1021/acs.jafc.0c04791 (2020).
Lu, W. et al. Silibinin inhibits Wnt/β-catenin signaling by suppressing Wnt co-receptor LRP6 expression in human prostate and breast cancer cells. Cell. Signal. 24, 2291–2296. https://doi.org/10.1016/j.cellsig.2012.07.009 (2012).
Cuyàs, E., Pérez-Sánchez, A., Micol, V., Menendez, J. A. & Bosch-Barrera, J. STAT3-targeted treatment with silibinin overcomes the acquired resistance to crizotinib in ALK-rearranged lung cancer. Cell Cycle 15, 3413–3418. https://doi.org/10.1080/15384101.2016.1245249 (2016).
Kauntz, H., Bousserouel, S., Gossé, F. & Raul, F. Silibinin triggers apoptotic signaling pathways and autophagic survival response in human colon adenocarcinoma cells and their derived metastatic cells. Apoptosis 16, 1042–1053. https://doi.org/10.1007/s10495-011-0631-z (2011).
Bang, C. I., Paik, S. Y., Sun, D. I., Joo, Y. H. & Kim, M. S. Cell growth inhibition and down-regulation of survivin by silibinin in a laryngeal squamous cell carcinoma cell line. Ann. Otol. Rhinol. Laryngol. 117, 781–785. https://doi.org/10.1177/000348940811701014 (2008).
Chang, Y. C. et al. Activation of microRNA-494-targeting Bmi1 and ADAM10 by silibinin ablates cancer stemness and predicts favourable prognostic value in head and neck squamous cell carcinomas. Oncotarget 6, 24002–24016. https://doi.org/10.18632/oncotarget.4365 (2015).
Chen, P. N. et al. Silibinin inhibits invasion of oral cancer cells by suppressing the MAPK pathway. J. Dent. Res. 85, 220–225. https://doi.org/10.1177/154405910608500303 (2006).
Agarwal, C. et al. Anti-cancer efficacy of silybin derivatives—A structure-activity relationship. PLoS ONE 8, e60074. https://doi.org/10.1371/journal.pone.0060074 (2013).
Zhao, L. et al. Network pharmacology, a promising approach to reveal the pharmacology mechanism of Chinese medicine formula. J. Ethnopharmacol. 309, 116306. https://doi.org/10.1016/j.jep.2023.116306 (2023).
Wang, Z., Jensen, M. A. & Zenklusen, J. C. A practical guide to the cancer genome atlas (TCGA). Methods Mol. Biol. 1418, 111–141. https://doi.org/10.1007/978-1-4939-3578-9_6 (2016).
Liu, C. J. et al. GSCA: An integrated platform for gene set cancer analysis at genomic, pharmacogenomic and immunogenomic levels. Brief Bioinform. https://doi.org/10.1093/bib/bbac558 (2023).
Kanehisa, M. & Goto, S. KEGG: Kyoto encyclopedia of genes and genomes. Nucleic Acids Res. 28, 27–30. https://doi.org/10.1093/nar/28.1.27 (2000).
Sussman, J. L. et al. Protein Data Bank (PDB): Database of three-dimensional structural information of biological macromolecules. Acta Crystallogr. D Biol. Crystallogr. 54, 1078–1084. https://doi.org/10.1107/s0907444998009378 (1998).
Wang, Y. et al. PubChem’s bioassay database. Nucleic Acids Res. 40, D400-412. https://doi.org/10.1093/nar/gkr1132 (2012).
Li, C. Y. et al. Effect of time-of-flight technique on the diagnostic performance of 18F-FDG PET/CT for assessment of lymph node metastases in head and neck squamous cell carcinoma. J. Nucl. Med. Technol. 42, 181–187. https://doi.org/10.2967/jnmt.114.141192 (2014).
Yang, Y. et al. Advances in plant-derived natural products for antitumor immunotherapy. Arch. Pharm. Res. 44, 987–1011. https://doi.org/10.1007/s12272-021-01355-1 (2021).
Song, Y. & Yang, J. M. Role of interleukin (IL)-17 and T-helper (Th)17 cells in cancer. Biochem. Biophys. Res. Commun. 493, 1–8. https://doi.org/10.1016/j.bbrc.2017.08.109 (2017).
Qian, X. et al. Interleukin-17 acts as double-edged sword in anti-tumor immunity and tumorigenesis. Cytokine 89, 34–44. https://doi.org/10.1016/j.cyto.2015.09.011 (2017).
Chen, Z. et al. Mechanistic insights into the roles of the IL-17/IL-17R families in pancreatic cancer. Int. J. Mol. Sci. https://doi.org/10.3390/ijms241713539 (2023).
Razi, S., Baradaran Noveiry, B., Keshavarz-Fathi, M. & Rezaei, N. IL-17 and colorectal cancer: From carcinogenesis to treatment. Cytokine 116, 7–12. https://doi.org/10.1016/j.cyto.2018.12.021 (2019).
Yu, T. et al. TGF-β1 and IL-17A comediate the protumor phenotype of neutrophils to regulate the epithelial–mesenchymal transition in oral squamous cell carcinoma. J. Oral. Pathol. Med. 50, 353–361. https://doi.org/10.1111/jop.13122 (2021).
Jiang, Y. X. et al. The promotion of the transformation of quiescent gastric cancer stem cells by IL-17 and the underlying mechanisms. Oncogene 36, 1256–1264. https://doi.org/10.1038/onc.2016.291 (2017).
Amatya, N., Garg, A. V. & Gaffen, S. L. IL-17 Signaling: The Yin and the Yang. Trends Immunol. 38, 310–322. https://doi.org/10.1016/j.it.2017.01.006 (2017).
Zhang, Q. et al. Interleukin-17 promotes prostate cancer via MMP7-induced epithelial-to-mesenchymal transition. Oncogene 36, 687–699. https://doi.org/10.1038/onc.2016.240 (2017).
Li, Q. et al. Prevalence of Th17 and Treg cells in gastric cancer patients and its correlation with clinical parameters. Oncol. Rep. 30, 1215–1222. https://doi.org/10.3892/or.2013.2570 (2013).
Li, B. et al. A missense mutation (S3660L) in MLL3 gene influences risk of gastric cancer. J. Buon. 19, 394–397 (2014).
Petrosino, M. et al. Analysis and interpretation of the impact of missense variants in cancer. Int. J. Mol. Sci. https://doi.org/10.3390/ijms22115416 (2021).
Dongre, A. & Weinberg, R. A. New insights into the mechanisms of epithelial–mesenchymal transition and implications for cancer. Nat. Rev. Mol. Cell. Biol. 20, 69–84. https://doi.org/10.1038/s41580-018-0080-4 (2019).
Bai, F. et al. GATA3 functions downstream of BRCA1 to suppress EMT in breast cancer. Theranostics 11, 8218–8233. https://doi.org/10.7150/thno.59280 (2021).
Tomecka, P. et al. Factors determining epithelial–mesenchymal transition in cancer progression. Int. J. Mol. Sci. https://doi.org/10.3390/ijms25168972 (2024).
Lamouille, S., Xu, J. & Derynck, R. Molecular mechanisms of epithelial–mesenchymal transition. Nat. Rev. Mol. Cell. Biol. 15, 178–196. https://doi.org/10.1038/nrm3758 (2014).
Singh, D., Attri, B. K., Gill, R. K. & Bariwal, J. Review on EGFR inhibitors: Critical updates. Mini Rev. Med. Chem. 16, 1134–1166. https://doi.org/10.2174/1389557516666160321114917 (2016).
Chong, C. R. & Jänne, P. A. The quest to overcome resistance to EGFR-targeted therapies in cancer. Nat. Med. 19, 1389–1400. https://doi.org/10.1038/nm.3388 (2013).
Liu, Q. et al. EGFR-TKIs resistance via EGFR-independent signaling pathways. Mol. Cancer 17, 53. https://doi.org/10.1186/s12943-018-0793-1 (2018).
Acknowledgements
We are very grateful for the contributions of the TCMSP database, PharmMapper database, and other databases that provide information on cancer research, as well as all teachers and classmates involved in the study.
Author information
Authors and Affiliations
Contributions
Y.Z. organized all content, tables, and figures. Y.X. revised the manuscript. J.L. performed statistical analysis. X.Z. and H. Z. supervised the study design and edited the final manuscript.
Corresponding authors
Ethics declarations
Competing interests
The authors declare no competing interests.
Ethical approval
This study did not involve experiments on humans or animals and thus did not require approval from an ethics committee.
Additional information
Publisher’s note
Springer Nature remains neutral with regard to jurisdictional claims in published maps and institutional affiliations.
Supplementary Information
Below is the link to the electronic supplementary material.
Rights and permissions
Open Access This article is licensed under a Creative Commons Attribution-NonCommercial-NoDerivatives 4.0 International License, which permits any non-commercial use, sharing, distribution and reproduction in any medium or format, as long as you give appropriate credit to the original author(s) and the source, provide a link to the Creative Commons licence, and indicate if you modified the licensed material. You do not have permission under this licence to share adapted material derived from this article or parts of it. The images or other third party material in this article are included in the article’s Creative Commons licence, unless indicated otherwise in a credit line to the material. If material is not included in the article’s Creative Commons licence and your intended use is not permitted by statutory regulation or exceeds the permitted use, you will need to obtain permission directly from the copyright holder. To view a copy of this licence, visit http://creativecommons.org/licenses/by-nc-nd/4.0/.
About this article
Cite this article
Zheng, Y., Xia, Y., Ling, J. et al. Unveiling the therapeutic potential of silibinin in head and neck squamous cell carcinoma via network pharmacology. Sci Rep 15, 40916 (2025). https://doi.org/10.1038/s41598-025-22440-1
Received:
Accepted:
Published:
Version of record:
DOI: https://doi.org/10.1038/s41598-025-22440-1






