Abstract
Lung adenocarcinoma (LUAD) is a lung cancer subtype with poor prognosis and high heterogeneity, posing significant challenges in clinical management. Telomerase-related genes (TRGs), crucial for chromosomal stability and tumor progression, have an unclear link to LUAD prognosis. In this study, we developed a 12-TRG-based risk model using genomic and clinical data from the TCGA and GEO databases, demonstrating high precision in predicting outcomes for patients with LUAD. We comprehensively analyzed the model’s correlation with clinical features, the tumor microenvironment (TME), and drug sensitivity. Notably, in vitro experiments confirmed that LDHA knockdown reduces LUAD cell invasion, migration, and proliferation. Our findings provide new insights into the molecular mechanisms of LUAD and highlight potential therapeutic targets, thereby advancing the understanding and treatment of this aggressive cancer.
Similar content being viewed by others
Introduction
Lung cancer remains the leading cause of cancer-related mortality despite a continuous decline in incidence and mortality rates over the past decade. Therefore, adjustment of risk factors and screening are crucial for improving the survival rates of patients with lung cancer1.Non-small cell lung cancer (NSCLC) constitutes approximately 80% of lung cancer cases, with two primary histological subtypes: lung adenocarcinoma (LUAD) and lung squamous cell carcinoma2. For lung adenocarcinoma, previous studies have identified various biomarkers associated with the progression and prognosis of LUAD3,4,5. For instance, the presence of EGFR 19Del and L858R mutations is associated with a poorer prognosis in patients with LUAD6, and targeted therapies related to these mutations significantly prolong the prognosis of LUAD patients (e.g., Osimertinib, Gefitinib). However, compared to individual prognostic markers, combined prognostic markers can significantly characterize the prognostic status of LUAD patients7,8,9.
Telomeres, which are located at the ends of eukaryotic chromosomes, are composed of tandem repeats of DNA sequences (TTAGGG in all vertebrates)10. Their primary functions include masking double-stranded DNA damage signals at the ends of chromosomes and preventing chromosome fusion10. Cellular proliferation arrest and cellular senescence are induced by telomere shortening; however, this process is counteracted by telomerase, which prevents further shortening of the telomeres. The activity of this reverse transcriptase, utilizing an RNA template, leads to the synthesis of telomeric DNA repeats11. A study by Lantuejoul et al. revealed that telomere shortening represents an early genetic abnormality in bronchial carcinogenesis12. An increase in telomerase activity is typically directly associated with uncontrolled cellular growth, a hallmark of cancer, and has become a well-established tumor marker and a popular target for anticancer therapy13.
Telomerase has been highlighted in research as a key factor in the advancement and metastatic spread of prostate and colorectal cancers, as evidenced by recent studies14,15. Nowadays, a correlation between telomerase activity and patient outcomes in NSCLC has been identified in several investigations10,16,17. Telomerase activities in advanced primary non-small cell lung cancer reportedly predict patients’ survival better than serum levels of the p53 protein16. Research has also shown that high telomerase activity is frequently detected in primary NSCLC that exhibit high tumor cell proliferation rates18. However, the relationship between telomerase-related genes (TRGs) in LUAD and patient prognosis remains to be elucidated.
In this study, the TRG signature was developed and validated to predict the prognosis of patients with LUAD, thereby aiding in therapy decision-making and prognostic management.
Materials and methods
Data collection
The RNA-seq, clinical data and gene expression (Count) of patients with LUAD, were extracted from the The Cancer Genome Atlas, TCGA (https://xenabrowser.net/datapages/) and Gene Expression Omnibus, GEO (https://www.ncbi.nlm.nih.gov/geo/) database. Ultimately, we incorporated the TCGA cohort (n = 500) as the training group for our prognostic model and utilized the GSE36741 (n = 115) and GSE72094 (n = 398) cohorts as external validation groups. The initial set of telomere-related genes (TRGs) was identified from the TelNet database (http://www.cancertelsys.org/telnet/). To focus on genes relevant to LUAD, we screened for TRGs that were simultaneously differentially expressed in LUAD tumor tissues compared to normal tissues from The Cancer Genome Atlas (TCGA) cohort. Genes meeting the criteria of ∣log2FC∣ > 1∣log2FC∣ > 1 and an adjusted p-value < 0.05 in both comparisons were selected for further analysis. Telomerase-associated molecular signatures in human cancers were validated against protein expression data from the Human Protein Atlas (HPA).
Subtype analysis of lung adenocarcinoma based on telomerase-related genes
The "ConsensusClusterPlus" R package was utilized for consensus clustering analysis, with 1,000 iterations and an 80% resampling rate to ensure classification stability using the k-means algorithm. Principal Component Analysis (PCA) was performed to validate patient subtype classifications. The associations between identified subtypes and clinical characteristics were subsequently analyzed. Differentially expressed TRGs in LUAD were identified using the "DESeq2" R package.
Tumor microenvironment and pathway enrichment analysis
TME heterogeneity across subtypes was analyzed. Immune cell infiltration levels were quantified using the MCPcounter method to generate scores for ten immune cell types. ESTIMATE scores, gene set enrichment scores, and expression levels of immune checkpoint inhibitor (ICI)-related genes were further compared between TRGs-based risk groups.
Furthermore, utilizing the "ClusterProfiler" R package, we performed Gene Ontology (GO) analysis to determine the functions of these genes and performed Kyoto Encyclopedia of Genes and Genomes (KEGG) analysis to identify the enriched pathways for these genes. Results with p-values less than 0.05 were deemed statistically significant and visualized via bar plots. We further characterized the tumor microenvironment (TME) by determining patient immune phenotypes and evaluating correlations between risk scores and immune subtypes. Gene set enrichment analysis (GSEA) identified differentially activated signaling pathways between low- and high-risk groups.
Constructing a telomerase-related genes based prognostic model
First, univariate Cox regression analysis identified prognosis-associated differentially expressed TRGs in LUAD patients. Next, these TRGs were subjected to minimal least absolute shrinkage and selection operator (LASSO) Cox regression analysis to establish a prognostic gene signature using the glmnet and survival R package. The LASSO Cox regression model was then applied to construct a TRG-based risk model. The model underwent tenfold cross-validation on the training cohort to evaluate its stability and overfitting risk (table S1). Risk scores for each patient were calculated as the linear combination of the expression levels of each TRG weighted by their respective regression coefficients. The patients with LUAD were stratified into low-risk groups and high-risk groups, based on the median risk score. The Kaplan–Meier (KM) survival analysis was used to assess differences in the median survival time of the two groups. The predictive accuracy of the TRG signature was evaluated by time-dependent receiver operating characteristic (ROC) analysis with the time ROC R package, calculating area under the curve (AUC) values at 1-, 3-, and 5-year intervals. Univariate and multivariate Cox regression analyses determined the independent prognostic value of the risk signature after adjusting for clinicopathological characteristics. Finally, stratified subgroup analyses were performed across distinct clinical profiles within risk categories.
Targeted drug sensitivity analysis
To explore the potential of TRG signatures in predicting responses to targeted therapies, we employed the ‘pRRophetic’ R package to calculate the predicted half-maximal inhibitory concentration (IC50) for all targeted drugs across both cohorts. Subsequently, we refined our selection by identifying drugs with predicted risk scores exhibiting an AUC greater than 0.75. This approach, applied across three cohorts, culminated in the identification of two promising targeted drugs.
Molecular docking analysis
PDB files were obtained from the Protein Data Bank (RCSB PDB, https://www.rcsb.org/structure/). Compound structures were downloaded in sdf format from the PubChem database (https://pubchem.ncbi.nlm.nih.gov/). The cavity-detection guided blind docking algorithm (cite: 35,609,983) (CB-Dock2) website (https://cadd.labshare.cn/cb-dock2/index.php) was used to perform molecular docking analysis of CCT007093 and A-443654 to LDHA.
Construction of a nomogram
To analyze the clinical utility of TRG signature, we established a nomogram using the R package "rms".
The nomogram incorporated clinical characteristics including gender, age, T stage, N stage, and M stage. The predictive accuracy of the nomogram was compared with that of a model based solely on these clinical parameters using the concordance index (C-index). Calibration plots were constructed to assess the fit efficiency between the predicted nomogram and actual overall survival (OS).
Cell culture and transfection
This study used LUAD cell lines A549 and PC9 (purchased from ATCC), which were authenticated by Short Tandem Repeats (STR) profiling. All cells were cultured in high-glucose DMEM medium (Sevilla Biotech) supplemented with 10% fetal bovine serum (FBS; Puseno Biotech) and streptomycin (Sevilla Biotech) and maintained at 37 °C in a humidified incubator (Thermo Fisher Scientific) with 5% CO₂. Small interfering RNA (siRNA) targeting LDHA was synthesized by GenPharma (Suzhou, China). Cells were transfected using Lipofectamine® RNAiMAX transfection reagent (Invitrogen, Carlsbad, CA, USA) according to the manufacturer’s instructions. The siRNA sequences are listed in Table S2.
Western blot analysis
Total protein was extracted from BEAS-2B, H1975, HCC872, A549, and PC9 cells, as well as siRNA-knockdown A549 and PC9 cells, using lysis buffer supplemented with protease inhibitors.
Equal amounts of protein from each sample were separated on 10% SDS–PAGE gels and transferred to polyvinylidene fluoride (PVDF) membranes.
Membranes were blocked with 5% skim milk in TBST (Tris-buffered saline with 0.1% Tween-20) at room temperature for 1 h, then incubated overnight at 4 °C with primary antibodies against: LDHA (Rabbit polyclonal; EpyZime, Wuhan, China;1:2000 dilution), β-tubulin (Mouse monoclonal; Proteintech,1:10,000 dilution). After three washes with TBST (10 min each), membranes were incubated for 1 h at room temperature with species-matched secondary antibodies: HRP-conjugated goat anti-rabbit IgG and HRP-conjugated goat anti-mouse IgG (both from Thermo Fisher Scientific; 1:5000 dilution) were used as secondary antibodies. The immunoreactive bands were visualized using Superstar ECL Plus substrate (Boster) and imaged on a ChemiScope 6000 chemiluminescence imaging system. The band intensities were quantified using ImageJ software (version 1.53q; http://imagej.nih.gov/ij).
Scratch test
Scratch wound assays were used to study cell migration ability. A549 and PC9 cells were seeded in 6-well plates. The cells were then cultured in a 37 ℃ incubator A scratch wound was created in the cell monolayer. Images of the wound area were captured under a microscope at 0 h, 12 h, and 24 h post-scratching. Wound closure was quantified and statistically analyzed.
Clonogenic assay
The colony formation assay was performed to evaluate cell survival and proliferative capacity at the single-cell level. A549 and PC9 cells were transfected with siRNA targeting LDHA (or control siRNA) in 12-well plates. After 48 h of incubation at 37 °C, cells were harvested, resuspended as single cells, and counted. Subsequently,1 × 103 cells per well were seeded into 6-well plates and cultured for 14 days. Colonies were fixed with 4% paraformaldehyde, stained with 0.1% crystal violet for 30 min, and washed gently with distilled water. After drying, colonies (defined as > 50 cells) were photographed and quantified.
Transwell migration and invasion assays
Cell migration and invasion were assessed using Transwell chambers (Corning, NY, USA). A549 and PC9 cells were transfected with LDHA-targeting siRNA (or control siRNA) in 12-well plates. After 48 h incubation at 37 °C, cells were trypsinized, resuspended in serum-free medium, and counted. Migration assay: 4 × 104 cells in 200 μL serum-free medium were seeded into the upper chamber; the lower chamber contained 600 μL medium with 10% FBS. Invasion assay: 4 × 105 cells in 200 μL serum-free medium were seeded into Matrigel®-coated upper chambers (BD Biosciences,1:7 dilution, polymerized 1 h at 37 °C). After 48 h, non-migrated/invaded cells on the upper membrane surface were removed with cotton swabs. Migrated/invaded cells on the lower surface were fixed with 4% PFA (30 min), stained with 1% crystal violet (20 min), and gently washed with PBS. Membranes were air-dried, photographed under an inverted microscope (5 random fields per chamber), and cell numbers were quantified using ImageJ software.
Measurement of lipid peroxidation
Lipid peroxidation was measured using BODIPY 581/591 C11. After treatments, cells were washed with PBS and incubated with 2 µM BODIPY 581/591 C11 in serum-free medium for 30 min at 37 °C in the dark. After two washes with PBS, fluorescence images were acquired in PBS using a fluorescence microscope. The ratio of oxidized (green) to reduced (red) fluorescence intensity was quantified to assess lipid peroxidation.
All methods were performed following the relevant guidelines and regulations.
Results
Identification of telomerase-related genes subtype in LUAD
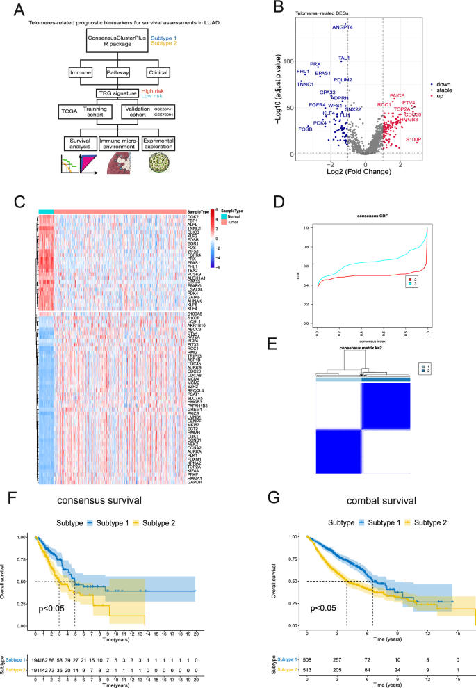
We obtained gene expression profiles, clinical data, and prognostic information for 1013 LUAD patients from TCGA, GSE36741, and GSE72094 cohorts (Fig. 1A). Twelve differentially expressed TRGs were identified (Fig. 1B-C). Consensus clustering using the R package revealed two distinct TRG-based subtypes, with optimal stability at K = 2 (Fig. 1D-E). Subtype 1 patients showed significantly longer median survival than subtype 2 in the integrated cohort (Fig. 1F-G, p < 0.05).
(A) Flowchart of this study. (B-C) The volcano and heatmap plot exhibiting the telomerase-related DEGs. (D) Cumulative distribution function(CDF) curve of consensus clustering. (E) consensus clustering identified TCGA-LUAD cohort. (F-G) KM curve analysis of overall survival rates between different Subtype in the TCGA-LUAD (F) and combat 3 cohorts (G).
To elucidate the disparities in the tumor immune microenvironment between Subtype 1 and Subtype 2, we examined immune cell infiltration and immune-related scores. MCP-counter analysis revealed that Subtype 1 exhibited greater infiltration of B lineage cells, T cells, and other immune cells compared to Subtype 2 patients (Fig. 2A, p < 0.05). Notably, elevated stromal and immune scores indicated greater infiltration of immune and stromal cells in subtype 2 (Fig. 2B-C, p < 0.05), reflecting increased bulk non-tumor components (MCP-counter quantifies lymphocyte subsets while ESTIMATE assesses total stromal/immune content). The tumor purity score of Subtype 1 was significantly higher than that of Subtype 2 (Fig. 2D, p < 0.001), whereas Subtype 2 exhibited a significantly elevated tumor mutation burden (TMB) (Fig. 2E, p < 0.05).
(A) The immune cell infiltration in the TCGA-LUAD cohort was evaluated using the MCP-counter algorithm (B) Comparison of stromal score, (C) immune scores, (D) tumor purity score (E) tumor mutation burden between two immunity-subtypes. *p < 0.05, ** p < 0.01, ***p < 0.001, ****p < 0.0001, ns: no significant difference.
Building and validating a prognostic telomerase-related gene signature
To evaluate the prognostic significance of TRGs on OS, univariate Cox regression analysis was performed, identifying 102 genes significantly associated with OS (all p < 0.05). Ultimately, twelve telomerase-related differentially expressed genes (DEGs) were selected for LASSO-Cox regression (Fig. 3A, B). Among these, LDHA and PLK1 demonstrated the highest regression coefficients in the model (Fig. 3C). To assess the stability and overfitting risk of the model, we performed an internal tenfold cross-validation on the training cohort. This analysis demonstrated the model’s robust performance, with an average C-index of 0.661 ± 0.026 across all folds. The risk stratification was consistently significant in every fold (all log-rank p < 0.001), indicating minimal overfitting.
To investigate the genomic alterations in different TRG-based subgroups, we have performed a comprehensive mutation analysis. We analyzed the TMB and the landscape of frequently mutated genes (e.g., TP53, EGFR, KRAS) between high- and low-risk groups. We found that the high-risk group exhibited higher TMB and distinct mutation profiles, which may underline their aggressive clinical behavior. This analysis has been added to Figure supplement 1 and the Results section.
To evaluate the potential of our TRG signature in predicting immunotherapy response, we analyzed data from an independent immunotherapy cohort (e.g., IMvigor210 for anti-PD-L1). We demonstrated that patients in the low-risk group had a significantly higher objective response rate and better survival after immunotherapy, suggesting our model could serve as a novel biomarker for immunotherapeutic stratification. These results are now presented in Figure supplement 2.
We constructed a Protein–Protein Interaction (PPI) network for the core TRGs, which revealed key hub genes. Furthermore, we performed GSEA or GSVA pathway enrichment analysis, which confirmed that our TRG signature is not only associated with telomere maintenance but also intricately linked with critical oncogenic pathways such as cell cycle. This strengthens the biological plausibility of our model. These findings are included in Figure supplement 3 and table S3.
To dissect the tumor microenvironment at a single-cell resolution, we analyzed a public LUAD scRNA-seq dataset. We successfully located the expression of our key TRGs in specific cell types (e.g., highly expressed in malignant cells and a subset of exhausted T cells). This analysis provides a cellular-level explanation for the immune and prognostic associations observed in our bulk RNA-seq data. The results are shown in Figure supplement 4. (A detailed description of the methodology can be found in the Supplementary Information).
Kaplan–Meier survival analysis revealed that patients in the high-risk group exhibited poorer prognoses compared to those in the low-risk group in TCGA-LUAD (p < 0.05), GSE36471 (p = 0.004), and GSE72094 (p < 0.05). To assess the predictive capability across external validation cohorts, the ROC analysis showed good predictive performance at 1, 3, and 5 years, with ROC values of 0.70, 0.72, and 0.76 for TCGA-LUAD; 0.77, 0.66, and 0.65 for GSE36471; and 0.73, 0.65, and 0.69 for GSE72094, respectively (Fig. 3D-I). Then, we further evaluated the prognostic disparities within the TRGs signature across subgroups in the TCGA cohort. Figure 4A-E illustrates that LUAD patients stratified into high- and low-risk groups displayed significantly different median survival times (most with p < 0.05). Moreover, patients with advanced T3-T4 and N2-N3 stages exhibited higher risk scores compared to those with early T1-T2 and N0-N1 stages (Fig. 4F and G, all p < 0.05). As shown in Fig. 4H, the difference in risk scores between the M0 and M1 groups is not statistically significant (p > 0.05). These findings suggest that the telomerase-related risk score signature could potentially be integrated as a novel classification system for LUAD.
Subgroup analysis of the TRGs signature for clinical features. (A-E) The OS of different subgroups in the TCGA-LUAD cohort, including Gender (A), Age (B), T stage (C), N stage (D), and M stage (E); (F–H) The risk score between different clinical subgroup features in the TCGA-LUAD cohort, including T stage (F), N stage (G), and M stage (H).
GO and KEGG enrichment analyses were performed to characterize biological functions of the DEGs. The high-risk group were enriched in immune-related Biological Process (BP), including nuclear division, nuclear chromosome segregation, mitotic nuclear division, chromosome segregation and sister chromatid segregation. In terms of Cell Component (CC), the high-risk group were significantly enriched in chromosome, centromeric region, chromosomal region, condensed chromosome, nuclear chromosome and spindle. Molecular Function (MF) analysis indicated that the high-risk group were involved in catalytic activity, acting on D, ATP hydrolysis activity, microtubule binding, catalytic activity, acting on a and cadherin binding (Fig. 5). Additionally, GSEA revealed that hallmark pathways associated with E2F_TARGETS, G2M_CHECKPOINT, MTORC1_SIGNALING, MYC_TARGETS_V1 and MYC_TARGETS_V2 were significantly enriched in the high-risk group.
The pathway enrichment analysis between the two subtypes. (A) The comprehensive functional enrichment analysis (GO and KEGG www.kegg.jp/kegg/kegg1.html) was performed on differentially expressed TRGs to identify pathways distinguishing high-risk and low-risk groups. (B) GSEA-based enrichment analysis of differentially expressed TRGs.
Analyzing the tumor microenvironment and immune-related responses
The relationship between TRGs and the TME was elucidated in the TCGA-LUAD cohort. The MCP-counter algorithm revealed significantly higher infiltration of fibroblasts and natural killer (NK) cells in high-risk patients. In contrast, B-lineage cells, endothelial cells, myeloid dendritic cells, neutrophils, and T lymphocytes were enriched in low-risk patients. (Fig. 6A, all p < 0.05). ESTIMATE analysis demonstrated significantly elevated stromal scores (p < 0.05) and immune scores (p < 0.01) in low-risk patients (Fig. 6B, C), contrasting with higher tumor purity in high-risk group (p < 0.01; Fig. 6D). Correlation analysis showed that both Stromal Score and Immune Score were negatively correlated with the Risk Score (r = −0.11 and −0.15, Fig. 6E, F), while the Tumor Purity Score was positively correlated (r = 0.14, Fig. 6G). Additionally, we applied the Tumor Immune Dysfunction and Exclusion (TIDE) algorithm to further investigate the association between the Risk Score and response to immunotherapy (Fig. 6H-J).
TME and immunotherapy prediction analysis. (A) Immune cell infiltration patterns for high- and low-risk groups in the TCGA-LUAD cohort were analyzed using the MCP-counter algorithm. (B-D) The ESTIMATE-related score between low and high-risk groups in the TCGA-LUAD cohort, including stromal score (B), immune score (C), and tumor purity score (D). (E–G) The Pearson correlation analysis between the ESTIMATE-related score and risk score in the TCGA-LUAD cohort, including stromal score (E), immune score (F), and tumor purity score (G). (H-J) The TIDE score for assessing immunotherapy efficacy between the two risk groups in the TCGA-LUAD cohorts. *p < 0.05, **p < 0.01, ***p < 0.001, ****p < 0.0001, ns: no significant difference.
Subsequently, immune regulator expression was analyzed in low- and high-risk groups across TCGA-LUAD, GSE36741, and GSE72094 cohorts. Most MHC molecules were expressed in the high- risk group (Fig. 7A). Conversely, immune inhibitors, chemokine receptors, and chemokines were predominantly expressed in the high- risk group (Fig. 7B-D). This suggests that the high- risk group may have more immune cell infiltration than the low- risk group.
Identification of potential targeted drugs based on the model
To further identify potential drugs, as described in Fig. 8A, we calculated the IC50 values for each patient in the three cohorts based on the drug sensitivity results from the FDA-approved drugs. Subsequently, under the condition of AUC > 0.7, we identified two unique drugs, CCT007093 and A-443654, in the three cohorts (Fig. 8B). As shown in the ROC curve analysis results, the risk model has good predictive efficacy for drug sensitivity (Fig. 8C-H, AUC range from 0.77 to 0.82). Ultimately, patients in the low-risk group had lower IC50 values than those in the high-risk group, indicating that they may be more sensitive to CCT007093. Patients in the high-risk group may be more sensitive to A-443654.
Analysis of therapeutic sensitivity. (A) Venn diagram depicts the overlap in sensitivity to the two most effective drugs. (B) Depictions of the molecular structures of the two candidate drugs. (C-H) Box plots depict the predicted IC50 values for two drugs, CCT007093 and A-443654, in high-risk and low-risk groups across four cohorts: TCGA-LUAD (C-D), GSE36741 (E–F), and GSE72094 (G-H). ROC analyses of risk scores were performed to evaluate their predictive accuracy for drug response. ****p < 0.0001.
Molecular docking revealed that both A-443654 and CCT007093 potently bind to distinct yet partially overlapping cavities within the LDHA structure. A-443654 exhibited exceptionally high binding affinity (Vina score: −12.3 kcal/mol) to a large cavity (CurPocket 3), forming extensive interactions with key functional residues, including the catalytic histidine pair HIS190/HIS291 and the tetramerization interface residues ARG438/ARG439(Figure supplement 5, Supplementary Table 4). This binding mode suggests a dual mechanism, potentially competitively inhibiting the substrate pocket while allosterically disrupting the active tetrameric form of the enzyme.
In contrast, CCT007093 demonstrated strong binding (Vina score: −8.8 kcal/mol) to an adjacent cavity of comparable size (CurPocket 4). Its binding pose is characterized by interactions with a broader set of residues, notably engaging the catalytic residue ASP364 and the substrate-coordinating ARG38. This positions CCT007093 as a potential competitive inhibitor that sterically hinders substrate access to the catalytic core. The differential binding profiles and affinities of these two compounds highlight them as promising chemical probes for targeting LDHA via distinct mechanisms (Figure supplement 6, Supplementary Table 5).
Nomogram construction and validation
To facilitate clinical translation of the risk signature, a prognostic nomogram integrating significant predictors was developed. Multivariate Cox analysis confirmed that T stage (HR = 1.38; 95% CI: 1.11–1.7; p = 0.004), M stage (HR = 5.14; 95% CI: 2.87–9.2; p < 0.001), and high-risk score (HR = 2.05; 95% CI: 1.13–3.7; p = 0.019) independently predicted poorer overall survival (OS) in LUAD (Fig. 9A, B). The ROC curves showed that the risk score had superior OS prediction accuracy compared to other clinical features (Fig. 9C-E). This nomogram estimates 1-, 3-, and 5-year survival probabilities (Fig. 9F), and time-dependent c-index analysis demonstrated that it has substantial prognostic power over other features (Delong test, p < 0.05, Fig. 9G). Calibration plots confirmed the nomogram’s reliability and clinical applicability (Fig. 9H).
Nomogram creation and performance validation. (A, B) Correlation of risk scores with clinical characteristics evaluated through univariate and multivariate Cox regression analyses. (C-E) ROC curves illustrating the predictive capability of the risk score for OS at 1 (C), 3 (D), and 5 years (E). (F) Nomogram-based predictions of 1-, 3-, and 5-year survival probabilities in the TCGA-LUAD cohort. G The concordance index evaluates the predictive performance of clinical features based on the nomogram. (H) Calibration curves displaying the accuracy of 1-, 3-, and 5-year OS predictions for LUAD patients within the TCGA cohort.
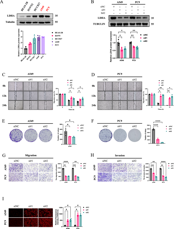
LDHA was upregulated in LUAD and promoted malignant phenotypes
As a highly expressed gene in LUAD, LDHA was a key component of our risk signature. Immunohistochemistry data from the Human Protein Atlas confirmed significant LDHA upregulation in LUAD tissues versus normal controls (Figure supplement 7). In vitro validation demonstrated consistent LDHA overexpression in LUAD cell lines (A549, PC9, H1975, HCC827) compared to normal bronchial epithelium BEAS-2B cells (Fig. 10A, B; p < 0.001, one-way ANOVA; n = 4 biological replicates). See Supplementary Information for raw data (figure S9). Following LDHA knockdown with two independent siRNAs, functional assays were performed. The colony formation capacity was significantly inhibited; quantitative analysis (Fig. 10F, n = 3) demonstrated rates decreasing by approximately 62.3% ± 5.1% in A549 cells and 58.7% ± 4.8% in PC9 cells (p < 0.001, two-way ANOVA), while representative images are displayed in Fig. 10E (n = 3 for siNC; n = 2 for si#1 and si#2). Similarly, the migration capacity assessed by wound healing assay was reduced by approximately 65% in A549 cells and 62.5% in PC9 cells at 24 h (Fig. 10G; p < 0.001; n = 3). Furthermore, the invasion capacity measured by Transwell assay decreased by approximately 55% in A549 cells and 56.3% in PC9 cells upon LDHA knockdown (Fig. 10H; p < 0.001, t-test; n = 3).
Knockdown of LDHA inhibits lung cancer cell proliferation and migration. Western blot assay (A-B), wound healing ability assay (C-D), colony formation ability was detected using the crystal violet staining assay (E–F), Transwell cell migration ability (G) and Transwell cell invation ability (H) of A549 and PC9 cells transfected with two si-LDHA respectively. (I) LDHA depletion elevates ROS in A549 and PC9 cells. Relative ROS levels were measured in cells after transfection with siNC or two siLDHAs (si#1, si#2). Values are mean ± SEM of three independent experiments. Note *p < 0.05, ** p < 0.01, ***p < 0.001, ns: no significant difference.
Furthermore, analysis of large-scale clinical proteomics data from the CPTAC database revealed a profound and significant upregulation of LDHA protein in LUAD tumors (n = 111) compared to normal lung tissues (n = 111) (p < 0.001, Figure supplement 8).
Silencing of LDHA promotes lipid peroxidation
To investigate the impact of LDHA on ferroptosis-associated lipid peroxidation, we employed the BODIPY 581/591 C11 probe in PC9 and A549 cells following siRNA transfection.
As shown in Fig. 10I, knockdown of LDHA with two independent siRNAs (si#1 and si#2) led to a marked increase in the oxidized/reduced fluorescence ratio compared to the siNC control (p < 0.05, respectively; one-way ANOVA; n = 3). This enhancement in lipid peroxidation was consistently observed in both PC9 and A549 cell lines.
To further validate this finding at the proteomic level in a larger cohort, we analyzed data from the Clinical Proteomic Tumor Analysis Consortium (CPTAC). This analysis revealed a significant increase in LDHA protein levels in LUAD primary tumors compared to normal adjacent tissues (Figure S7).
Discussion
In recent years, researchers have revealed the distinct role of telomerase in lung cancer biology19,20, highlighting its significance in the development of novel therapeutic targets. The abnormal activity of telomerase is closely associated with tumorigenesis, progression, and therapeutic response of lung cancer. Although immunotherapies—including immune checkpoint inhibitors, cancer vaccines, and adoptive cell therapies—have been widely employed, their efficacy is frequently compromised by resistance and adverse effects21,22. Given these limitations, telomerase represents a promising therapeutic target, particularly through its modulation of the tumor immune microenvironment in LUAD and potential enhancement of anti-tumor immunity.
In this study, we developed a prognostic signature based on 12 differentially expressed TRGs and validated its utility in identifying prognostic biomarkers for LUAD patients. This model may provide new insights to optimize LUAD therapeutic strategies. Using this model, LUAD patients were stratified into low- and high-risk groups. The low-risk group exhibited higher immune infiltration and lower TIDE scores, a metric reflecting tumor immune evasion potential, indicating that these patients may have a potential response to immunotherapy. Pathway analysis revealed significant enrichment of cell cycle-related processes in the high-risk group, including nuclear division and chromosome segregation. These findings indicate that TRGs may drive tumor progression through proliferative pathways. Consequently, the high-risk group demonstrated reduced immune infiltration and significantly poorer OS.
TRGs identified CCT007093 and A-443654 as promising agents with varying IC50 values between risk groups. These findings suggest distinct sensitivities to these drugs, though further experimental confirmation is required. To assess the clinical utility of the risk score, we developed a prognostic nomogram. Our findings revealed that patients with a high-risk score exhibited significantly poorer outcomes. Notably, the multivariate Cox regression analysis indicated that the RiskScore offered superior prognostic accuracy for predicting OS in LUAD compared to TNM staging, highlighting its relevance to LUAD prognosis characteristics23.
Although our integrated analysis of the TME indicates the potential of TRGs as novel therapeutic targets, further in vitro validation remains essential. Building on prior research, we have identified 12 candidate genes associated with LUAD, including PLK24,LDHA25, NME426,ARRB127, CKAP428,SERPINH129, PCSK930,TFAP2A31, CFTR32,JSRP133, S100P34 and DSG235. These genes play a significant role in LUAD development, mitochondrial function, immunogenicity, and TME. Notably, LDHA exhibited higher expression in LUAD tissues than PLK1 and correlated with poorer OS (Fig. 1C). While LDHA’s specific role in LUAD requires further elucidation, its involvement in diverse cancers is well-established36,37,38. Considering this, LDHA has been selected for further investigation to clarify its role in LUAD development and invasion. Lactate dehydrogenase [(S)-lactate:NAD oxidoreductase; LDH;1; EC 1.1.1.27] comes from a family of NAD-dependent enzymes39. The LDHA gene is located on chromosome 1140, and catalyzes pyruvate-to-lactate conversion. Elevated levels of LDHA in tumor cells are considered a metabolic adaptation to aerobic glycolysis41. Compared to existing telomere-related signatures (e.g., Liu et al.42.), our 12-TRG signature demonstrated superior predictive accuracy for early-stage prognosis (1-year AUC = 0.77) in the independent GSE36471 cohort and uniquely identified a significant association with advanced tumor (T) and node (N) stages, indicating enhanced clinical utility for risk stratification. While Liu et al43. established a STAD-specific ceRNA regulatory network through integrated multi-omics analysis coupled with a rigorous bioinformatic pipeline and further developed an independent lncRNA-based prognostic risk-scoring system. Zhang et al.44 established a translational continuum from computational discovery to clinical implementation, advancing both mechanistic insights into thyroid cancer progression and deployable tools for risk stratification (TCPSLevel), molecular classification (miniPC), and precision targeting (ASPH suppression).Fang et al.45 highlights the comprehensive analytical capabilities of IOBR, which integrates multi-omics data to systematically characterize the tumor microenvironment and its immune interactions, thereby providing a powerful tool for advancing precision immuno-oncology research. Those methods may be further enhanced by future implementation of advanced methodologies into the established model.
However, the precise molecular functions of LDHA in LUAD development remain incompletely characterized. In this study, we observed LDHA upregulation in both LUAD tissues and cell lines. To investigate its functional impact, we performed in vitro experiments assessing LDHA’s role in LUAD advancement. LDHA knockdown may affect the efficiency of anaerobic glycolysis in tumor cells46. LDHA also plays a significant role in various cancers, including hepatocellular carcinoma and renal cell carcinoma47,48. Therefore, as one of the most critical TRGs, LDHA not only influences the tumor microenvironment in LUAD but is also essential for LUAD proliferation and migration. Nevertheless, future in vitro studies are required to clarify the roles of the 12 candidate genes in LUAD development, stemness, and immunogenicity.
Conclusions
In conclusion, we identified two distinct TRG subtypes and developed a TRG-based model to characterize the role of TRGs in LUAD, focusing on their relationship with patient prognosis. Our study further validated the model by demonstrating that LDHA plays a pivotal role in LUAD progression and migration. These findings provide valuable insights into potential therapeutic approaches for LUAD.
Data availability
The datasets generated during and/or analysed during the current study are available from the corresponding author on reasonable request.
References
Oliver, A. L. Lung Cancer: Epidemiology and Screening. Surg Clin North Am 102(3), 335–344 (2022).
Li, X. et al. A qualitative transcriptional signature for the histological reclassification of lung squamous cell carcinomas and adenocarcinomas. BMC Genomics 20(1), 881 (2019).
Boiarsky, D. et al. Molecular markers of metastatic disease in KRAS-mutant lung adenocarcinoma. Ann Oncol 34(7), 589–604 (2023).
She, Y. et al. Clinicopathologic characteristics and prognostic impact of atypical EGFR mutations in completely resected lung adenocarcinoma. Eur J Cancer 177, 53–62 (2022).
Kadara, H. et al. Whole-exome sequencing and immune profiling of early-stage lung adenocarcinoma with fully annotated clinical follow-up. Ann Oncol 28(1), 75–82 (2017).
Zhou, J. & Ben, S. Comparison of therapeutic effects of EGFR-tyrosine kinase inhibitors on 19Del and L858R mutations in advanced lung adenocarcinoma and effect on cellular immune function. Thorac Cancer 9(2), 228–233 (2018).
Huang, J. et al. Identification of a disulfidptosis-related genes signature for prognostic implication in lung adenocarcinoma. Comput Biol Med 165, 107402 (2023).
Shi, Y. et al. TKI resistant-based prognostic immune related gene signature in LUAD, in which FSCN1 contributes to tumor progression. Cancer Lett 532, 215583 (2022).
Isaeva, O. I. et al. Intratumoral immunoglobulin isotypes predict survival in lung adenocarcinoma subtypes. J Immunother Cancer 7(1), 279 (2019).
Fernandez-Marcelo, T. et al. Telomere length and telomerase activity in non-small cell lung cancer prognosis: clinical usefulness of a specific telomere status. J Exp Clin Cancer Res 34(1), 78 (2015).
Shay, J. W. & Wright, W. E. Telomeres and telomerase: three decades of progress. Nat Rev Genet 20(5), 299–309 (2019).
Lantuejoul, S. et al. Telomere shortening and telomerase reverse transcriptase expression in preinvasive bronchial lesions. Clin Cancer Res 11(5), 2074–2082 (2005).
Ruden, M. & Puri, N. Novel anticancer therapeutics targeting telomerase. Cancer Treat Rev 39(5), 444–456 (2013).
Graham, M. K. & Meeker, A. Telomeres and telomerase in prostate cancer development and therapy. Nat Rev Urol 14(10), 607–619 (2017).
Gertler, R. et al. Telomere length and human telomerase reverse transcriptase expression as markers for progression and prognosis of colorectal carcinoma. J Clin Oncol 22(10), 1807–1814 (2004).
Targowski, T. et al. Telomerase activity and serum levels of p53 protein as prognostic factors of survival in patients with advanced non-small cell lung cancer. Respir Med 104(9), 1356–1361 (2010).
Hashim, M. et al. Prognostic significance of telomerase activity and some tumor markers in non-small cell lung cancer. Med Oncol 28(1), 322–330 (2011).
Albanell, J. et al. High telomerase activity in primary lung cancers: association with increased cell proliferation rates and advanced pathologic stage. J Natl Cancer Inst 89(21), 1609–1615 (1997).
Liu, Y. et al. Quantification of alternative splicing variants of human telomerase reverse transcriptase and correlations with telomerase activity in lung cancer. PLoS ONE 7(6), e38868 (2012).
Piñeiro-Hermida. S. et al. Telomerase deficiency and dysfunctional telomeres in the lung tumor microenvironment impair tumor progression in NSCLC mouse models and patient-derived xenografts. Cell Death Differ. 30(6), 1585–1600 (2023).
Ribas, A. & Wolchok, J. D. Cancer immunotherapy using checkpoint blockade. Science 359(6382), 1350–1355 (2018).
Postow, M. A., Sidlow, R. & Hellmann, M. D. Immune-Related Adverse Events Associated with Immune Checkpoint Blockade. N. Engl. J. Med. 378(2), 158–168 (2018).
Detterbeck, F. C., et al. The Eighth Edition Lung Cancer Stage Classification. Chest. 151(1), 193–203 (2017).
Kong, Y. et al. Single-cell analysis identifies PLK1 as a driver of immunosuppressive tumor microenvironment in LUAD. PLoS Genet 20(6), e1011309 (2024).
Zhou, Y. et al. Combined inhibition of pyruvate dehydrogenase kinase 1 and lactate dehydrogenase a induces metabolic and signaling reprogramming and enhances lung adenocarcinoma cell killing. Cancer Lett 577, 216425 (2023).
Wang, W. et al. NME4 may enhance non-small cell lung cancer progression by overcoming cell cycle arrest and promoting cellular proliferation. Mol Med Rep 20(2), 1629–1636 (2019).
Wang, S. et al. NPAS2, transcriptionally activated by ARRB1, promotes the malignant behaviours of lung adenocarcinoma cells and regulates the reprogramming of glucose metabolism. Clin Exp Pharmacol Physiol 51(5), e13860 (2024).
Nagoya, A. et al. CKAP4 is a potential exosomal biomarker and therapeutic target for lung cancer. Transl Lung Cancer Res 12(3), 408–426 (2023).
Zhao, D. et al. Heat shock protein 47 regulated by miR-29a to enhance glioma tumor growth and invasion. J Neurooncol 118(1), 39–47 (2014).
Xu, X. et al. PCSK9 regulates apoptosis in human lung adenocarcinoma A549 cells via endoplasmic reticulum stress and mitochondrial signaling pathways. Exp Ther Med 13(5), 1993–1999 (2017).
Zhao, J. & Lan, G. TFAP2A activates HMGA1 to promote glycolysis and lung adenocarcinoma progression. Pathol Res Pract 249, 154759 (2023).
Xu, B. et al. Exploring the methylation status of CFTR and PKIA genes as potential biomarkers for lung adenocarcinoma. Orphanet J Rare Dis 18(1), 246 (2023).
Xue, F. et al. Case report: Novel junctional sarcoplasmic reticulum protein 1 intergenic region-anaplastic lymphoma kinase fusion in a patient with lung adenocarcinoma responds to alectinib. Front. Oncol. 12, 1019624 (2022).
Gao, L. et al. S100P facilitates LUAD progression via PKA/c-Jun-mediated tumor-associated macrophage recruitment and polarization. Cell Signal 120, 111179 (2024).
Jin, R. et al. Desmoglein-2 modulates tumor progression and osimertinib drug resistance through the EGFR/Src/PAK1 pathway in lung adenocarcinoma. Cancer Lett 483, 46–58 (2020).
Shi, L. et al. LncRNA GLTC targets LDHA for succinylation and enzymatic activity to promote progression and radioiodine resistance in papillary thyroid cancer. Cell Death Differ 30(6), 1517–1532 (2023).
Huang, X. et al. PDL1 And LDHA act as ceRNAs in triple negative breast cancer by regulating miR-34a. J Exp Clin Cancer Res 36(1), 129 (2017).
Dorneburg, C. et al. LDHA in Neuroblastoma Is Associated with Poor Outcome and Its Depletion Decreases Neuroblastoma Growth Independent of Aerobic Glycolysis. Clin Cancer Res 24(22), 5772–5783 (2018).
Ždralević, M. et al. Double genetic disruption of lactate dehydrogenases A and B is required to ablate the “Warburg effect” restricting tumor growth to oxidative metabolism. J Biol Chem 293(41), 15947–21561 (2018).
Li, S. S. et al. Mapping of human lactate dehydrogenase-A, -B, and -C genes and their related sequences: the gene for LDHC is located with that for LDHA on chromosome 11. Cytogenet Cell Genet 48(1), 16–18 (1988).
Urbańska, K., & Orzechowski, A. Unappreciated Role of LDHA and LDHB to Control Apoptosis and Autophagy in Tumor Cells. Int J Mol Sci. 20(9), (2019).
Liu, J. et al. Development and Validation of a Prognosis-Prediction Signature for Patients with Lung Adenocarcinoma Based on 11 Telomere-Related Genes. Front Biosci (Landmark Ed). 28(10), 254 (2023).
Liu, Z. et al. Construction of Immune Infiltration-Related LncRNA Signatures Based on Machine Learning for the Prognosis in Colon Cancer. Biochem Genet. 62(3), 1925–1952 (2024).
Zhang, H. et al. Optimized dynamic network biomarker deciphers a high-resolution heterogeneity within thyroid cancer molecular subtypes. Med Research. 1, 10–31 (2025).
Fang, Y. et al. Systematic investigation of tumor microenvironment and antitumor immunity with IOBR. Med Res 1, 136–140 (2025).
Miao, P. et al. Lactate dehydrogenase A in cancer: a promising target for diagnosis and therapy. IUBMB Life 65(11), 904–910 (2013).
Zhang, K. et al. NFκB mediated elevation of KCNJ11 promotes tumor progression of hepatocellular carcinoma through interaction of lactate dehydrogenase A. Biochem. Biophys. Res. Commun. 495, 246–253 (2018).
Girgis, H. et al. Lactate dehydrogenase A is a potential prognostic marker in clear cell renal cell carcinoma. Mol Cancer. 5(13), 101 (2014).
Acknowledgements
Thanks for these public platforms used in the study and to the contributors for uploading their valuable datasets.
Funding
This work was supported by the Research Fund of the Hainan Province Science and Technology Special Fund, (ZDYF2021SHFZ244 and LCYX202403).
Author information
Authors and Affiliations
Contributions
Pd conducted the bioinformatic analysis, analyzed the data and drafted the manuscript. Zoubc supervised and verified the experimental results. Wangyj collected and recorded the data. Yulj revised the manuscript. All authors contributed to the article and approved the submitted version.
Corresponding authors
Ethics declarations
Ethics approval and consent to participate
The current study was approved by Institutional Review Board (IRB)/Ethics Committee of The Hainan cancer hospital (approval no. EC-2024–016-01). The samples included in our study were surgically removed tissues from patients, and our study was conducted as a retrospective analysis. Since this research did not influence clinical diagnosis or treatment, the ethics committee determined that participant consent could be waived under these circumstances.
Competing interests
The authors declare no competing interests.
Additional information
Publisher’s note
Springer Nature remains neutral with regard to jurisdictional claims in published maps and institutional affiliations.
Supplementary Information
Rights and permissions
Open Access This article is licensed under a Creative Commons Attribution-NonCommercial-NoDerivatives 4.0 International License, which permits any non-commercial use, sharing, distribution and reproduction in any medium or format, as long as you give appropriate credit to the original author(s) and the source, provide a link to the Creative Commons licence, and indicate if you modified the licensed material. You do not have permission under this licence to share adapted material derived from this article or parts of it. The images or other third party material in this article are included in the article’s Creative Commons licence, unless indicated otherwise in a credit line to the material. If material is not included in the article’s Creative Commons licence and your intended use is not permitted by statutory regulation or exceeds the permitted use, you will need to obtain permission directly from the copyright holder. To view a copy of this licence, visit http://creativecommons.org/licenses/by-nc-nd/4.0/.
About this article
Cite this article
Pan, D., Zou, B., Wang, Y. et al. LDHA associated with telomerase-related genes promotes tumorigenesis and progression of lung adenocarcinoma. Sci Rep 15, 41677 (2025). https://doi.org/10.1038/s41598-025-25626-9
Received:
Accepted:
Published:
Version of record:
DOI: https://doi.org/10.1038/s41598-025-25626-9












