Abstract
Precise control of stem cell activity is critical to maintain homeostasis and regenerative capacity of adult tissues and limit proliferative syndromes. Hence, stem cell-specific complex regulatory networks exist to exquisitely maintain gene expression and adapt it to tissue demand, allowing precise control of self-renewal, fate commitment and differentiation of developing and adults cell lineages. Some of the essential and conserved regulatory components that fine-tune gene expression are microRNAs, which post-transcriptionally regulate stability and translation of messengers. microRNAs have been identified as critical stem cell regulators across stem cell populations and organisms. Here, we report the profiling of microRNAs expressed in stem cells and their immediate daughter cells in the Drosophila adult intestine. Our analysis identifies multiple microRNAs that can be reliably detected in these sorted progenitor cells. A few of these have been reported to control fly intestinal stem cells, but most have yet to be investigated in this lineage. To validate the relevance of our analysis, we chose to characterize the phenotypes associated with genetic manipulations of two of these microRNAs, mir-31a and mir-34, which are conserved in other organisms but whose function has not been investigated in the Drosophila midgut. We found that mir-31a acts as an anti-proliferation factor and is important for the re-entry of ISC into quiescence after tissue damage. Additionally, we demonstrate that mir-34 is essential for ISC proliferation, but its over-expression also prevents proliferation, highlighting the complexity of microRNA-mediated control of stem cell function. Altogether, our work establishes a new critical resource to investigate the mechanisms that control stem cell proliferation and intestinal differentiation under homeostatic conditions, in response to tissue damage, or during epithelial transformation and aging.
Similar content being viewed by others
Introduction
Many of the major cellular functions such as proliferation, differentiation, growth, and metabolism are regulated by microRNAs1,2. Though their cellular function appears to vary in eukaryotes, the fact that many microRNA sequences are conserved between distantly related organisms indicates that microRNAs are involved in essential cellular functions and their regulation2. In Drosophila, microRNAs play a crucial role in stem cell biology. For instance, several microRNAs are necessary for the development of Germline Stem Cells (GSCs) during embryogenesis, for gametogenesis and for the regulation of GSC function in adults both in males and females. MicroRNAs are required in the adult ovary in both GSCs and Somatic Stem cells, where they regulate self-renewal and differentiation3. Among the conserved microRNAs that regulate stem cell function across organisms, the microRNA let-7 is probably the most studied and targets several niche-specific mRNAs in the fly testis, its down-regulation resulting in age-related loss of GSCs4. Another example highlighting the critical role of microRNAs in stem cells across tissues is the mir bantam. While it regulates the fate of GSC in the ovary5, neuronal stem cell fate in the brain6 and cell growth in the hematopoietic progenitor niche7, bantam is also essential for adult intestinal stem cells (ISCs) self-renewal in the midgut8.
The Drosophila adult intestine is maintained by a resident ISC population, which are the only mitotic cells in this tissue. Their division gives rise to daughter cells enteroblasts (EBs) that further differentiate into enterocytes (ECS), or enteroendocrine (EE)-committed daughter cells that give rise to secretory cells9. Importantly, ISC proliferation is essential to maintain long term epithelial homeostasis and can be stimulated to promote tissue repair in response to acute damage9.
The function of several other microRNAs has started to be investigated in the Drosophila adult intestine. These studies include reports showing that (i) mir-8 regulates the differentiation of stem cell progenitors in the intestine10; (ii) mir-305 regulates insulin signaling in ISCs during adaptive homeostasis11; (iii) bantam controls ISCs self-renewal by regulating Hippo signaling8; (iv) mir-277 antagonizes fatty acid oxidation in ISCs and is essential for their survival12. While these studies focus on the role of microRNAs in stem cells and progenitors, others have profiled microRNA’s expressed in the intestinal epithelium and non-cell autonomous effect of other mir’s on ISCs. mir-263a maintains ISC homeostasis by regulating of ENaC (an epithelial sodium channel) which is required for osmotic homeostasis in the midgut epithelium13; a tissue specific microRNA profiling of the intestinal epithelium identified the role of mir-958 in the regulation of ISC numbers non-cell autonomously14; other small RNA sequencing in the fly intestine identified the conserved role of mir-7 in controlling ISC proliferation15.
This unbiased approach highlighted the need to better identify microRNAs expressed in stem and progenitor cells themselves, as these likely control ISC cell-autonomously. However, we are still lacking a comprehensive view of microRNAs expression, function and regulation in this tissue. To identify the microRNAs with a potential role in the regulation of the stem cell progenitors, we performed a small RNA sequencing of isolated esg-positive cells16. We identified 58 microRNA’s consistently detectable in stem cell and enteroblasts, including microRNAs with a previously described role in the intestinal lineage. Of these 58 microRNAs identified in progenitors, we found that mir-31a negatively regulates ISC proliferation and mir-34 is required for ISC cell proliferation. Our results identify progenitor specific miRNAs which are candidates for future functional studies of the role of miRNA-mediated post-transcriptional regulation in ISC self-renewal, fate decision and differentiation.
Results and discussion
Dicer-1 is required in intestinal progenitors to maintain self-renewal capacity
To explore the genetic requirement of the microRNA pathway in intestinal homeostasis, we first knocked-down the expression of Dicer-1 (Dcr-1), a conserved essential component and final processor of microRNAs in the microRNA biosynthesis pathway, in intestinal progenitors. To knock-down Dcr-1 specifically in adult ISC/EBs, we used 2 different dsRNA constructs directed against separate regions of the Dicer1 messenger and the esgGal4,UAS-GFP;tubGal80ts (esgGFPts) driver. We found that this genetic perturbation is sufficient to cause significant loss of GFP positive cells in the intestinal epithelium (Figure S1A and S1B). ISCs and EBs can be distinguished by staining against the Notch ligand Delta: ISCs are esg + /Dl + and EBs are esg + /Dl-. Quantification of Dl + cells demonstrated that the number of ISCs weren’t significantly different between controls and esgGFPts > dcr-1RNAi expressing animals (Figure S1C). This demonstrated that EBs were largely depleted from the midgut following dcr-1 knock down and that disrupting microRNA biogenesis strongly impairs ISC proliferative capacity or could block the differentiation of ISCs. This also suggested that manipulating Dcr-1 was a viable strategy to influence microRNA levels and would allow distinguishing between ISC- and EB-enriched microRNAs.
Identification of microRNAs expressed in intestinal stem cells and early progenitors
To gain a comprehensive view of the potential microRNAs involved in the regulation of the ISC lineage in the adult Drosophila midgut, we performed small RNA sequencing of isolated esg-positive cells (Figure S2A and S2B). To maximize the opportunity of identifying ISC/EBs-specific specific microRNAs, around 50,000 GFP-positive cells were FACS sorted in triplicates for each genotype (controls and two Dcr-1 knock-downs) (Figure S2C) and small RNA populations sequenced. Of the 467 microRNAs annotated in the Drosophila genome at the time of these studies17, 63 were reproducibly detected in at least one of the three genetic conditions, and 38 microRNAs were detected in all 9 sequenced libraries (Fig. 1A and 1B). Specifically, in control cells, 58 microRNAs presented at least 5 normalized counts in each biological replicate. Using the same criteria, we reliably identified 56 and 41 microRNAs in cells expressing the #42,901 and #34,826 UAS-dicer1RNAi constructs respectively. Of these, most microRNAs showed an average count > 10 rpkm in the biological triplicates and are presented in a rank order in Fig. 1A.
Detecting microRNAs in isolated adult esg-positive intestinal cells. (A). Ranked list of the microRNAs detected in each genetic condition (controls and 2 esg-specific Dcr-1 knock downs). microRNAs detected with rpkms of more than 5 in each replicate and an average of more than 10 counts across triplicated are shown. (B). Venn diagram presenting the number of microRNA’s detected (> 5 rpkm counts in each biological replicate for a specific genetic condition). 38 microRNAs were detected in all libraries. (C). Specific list of microRNAs detected in each genetic conditions (control and 2 esg-specific Dcr-1 knockdowns) which have been previously identified to play role in intestinal stem cells (mir-275 and mir-305) along with 2 microRNAs in this study (microRNAs detected with a rpkm count of more than 5 in each replicate.
Remarkably, our strategy allowed us to detect the expression of all the microRNAs that have previously been described in the intestinal lineage (bantam, mir-275, mir-305 and mir-8): (i) bantam8; (ii) mir-27511; (iii) mir-30511; (iv) mir-8 controls late stage EB differentiation and the expression of escargot10(Fig. 1A, C). For microRNAs that have no known function in the intestinal lineage, we detected strand specific biases (e.g. mir-31a-5p and mir-34-5p, but not mir-31a-3p and mir-34-3p) similar to the biases described in previous microRNA sequencing studies from brain and other tissues18,19,20,21,22; collectively described in miRbase. Altogether, these results confirmed the specificity of our approach, and the reliability of the microRNA sequences detected from sorted esg-positive cells.
Of note, detected microRNAs responded differently to Dcr-1 knock down. For example, the expression of mir-9, mir-275 and mir-305 were significantly decreased in esg > Dcr-1RNAi esg-positive cells, while mir-1 levels were significantly elevated in Dcr-1 loss-of-function cells (Figure S2D). Based on the relative absence of EBs among esg-positive cells in Dcr-1 knock-down conditions, this suggested that microRNAs that showed increased representation in these samples were enriched in ISCs compared to EBs (e.g. mir-1). Conversely, microRNAs that show reduced expression in Dcr-1RNAi esg-positive cells are likely enriched in EBs (e.g. mir-9, mir-275 and mir-305). Alternatively, distinct microRNAs may employ different biosynthetic pathways or respond to different compensatory signals in response to Dcr-1 loss-of-function.
To improve our understanding of the critical microRNAs involved in the regulation of the intestinal epithelium lineage, we genetically manipulated the activity of several conserved microRNAs detected with high confidence. Of those, mir-31a and mir-34 (Fig. 1C), were selected for further analysis, based on their conservation across organisms and lineages, and on their strong effect on ISC biology.
mir-31a negatively controls ISC proliferation and their re-entry into quiescence
In Drosophila, mir-31a has recently been found to affect wing development and maintain glial homeostasis in the brain21,22. In mammals, numerous and opposite functions of microRNA-31 have been established during development and tumor formation23,24. In mouse intestinal stem cells miR-31 drives intestinal stem cell proliferation, and has been shown to protect against apoptosis specifically in response to ionizing radiation injury25.
To start addressing the function of mir-31a in the ISC lineage, we performed MARCM clonal analysis using UAS-driven specific sponge (loss-of-function) and over-expression (gain-of-function) constructs. As previously shown, control clones progressively grow to an average size of ~ 8 cells/clones (Fig. 2A, B). Under the same standard conditions, inhibition of mir-31a leads to significant accelerated and elevated clone growth. Conversely, increased mir-31a expression severely impaired clone growth. To support these results, we next tested the impact of mir-31a on the ability of ISCs to respond to tissue damage (Fig. 2C, D). In controls animals, exposure to DSS (Dextran Sulfate Sodium) triggered a solid proliferative response in the intestinal epithelium, as measured by the increase in pH3 + (phospho-Histone H3 positive) cells and an expansion of the esg-positive cell population in the midgut. DSS treatment leads to damaged gut basement membrane resulting in ISC proliferation, which can be quantified by counting the number of pH3 + ve cells. Mirroring the results of our lineage analysis, mir-31a over-expression is sufficient to entirely block this response, supporting the notion that it strongly and negatively affects ISC proliferation.
Mir-31a negatively controls ISC proliferation and is required for their re-entry into quiescence. (A, B). MARCM analysis demonstrating the impact of mir-31a loss- and gain-of-function on ISC proliferation. GFP-positive were imaged 7 and 30 days after induction by heat shock. Clone size for all conditions is measured in B. (C, D) represents the effect of DSS treatment on various genetic conditions of conditional loss and gain-of function of mir-31 using mir-31 sponge and UAS-mir-31a. The number of pH3 + ve cells were counted for each condition. Each data point represents an individual gut in D. (E) represents the effect of pathogenic (ecc15) insult on mir-31 mutant. In panels A and C, DNA stained using Hoechst is presented in blue and GFP is in green. In panels B, D and E, individual data points are represented as well as Average + /- standard deviation; F represents the relative expression of Egfr mRNA in wildtype and progenitor specific (esg-G80ts) loss of mir-31a: p-values are calculated using Student’s t-test.
Interestingly, under these stress conditions, expression of the mir-31a sponge in esg-positive cells did not significantly change the proliferative response (Fig. 2D). This absence of loss-of-function phenotype raised the possibility that mir-31a may affect the dynamics of stress response rather than the maximal ISC proliferation following DSS feeding. For example, we previously reported that Tis11 is required for the re-entry of ISCs into quiescence, and that Tis11 loss-of-function results in larger clones but no change in DSS response26. To test this hypothesis and alleviate possible caveats associated with the use of a sponge, we exposed mir-31a null animals to the mild non-lethal pathogenic bacteria Ecc15 (Fig. 2E). As opposed to DSS, Ecc15 infection resulted in a moderate and transient response in the intestine of control animals: proliferation rates reached peak around 6 h after feeding of a bacteria-laced solution and returned to basal levels by 24 h after exposure (Fig. 2E). We found that in animals heterozygous or homozygous for a mir-31a allele, the initial proliferation (6 h timepoint) is similar to controls. However, in heterozygous or homozygous animals’ proliferation remains high 24 h after infection (Fig. 2E).
Altogether these data demonstrate that mir-31a is a negative regulator of ISC proliferation and suggest that it contributes to the regulation of the re-entry of ISCs into quiescence after episodes of tissue turnover. High confidence mir-31a predicted targets include Egfr (Epidermal Growth Factor Receptor) mRNA, Table S127. These are known components of signaling pathways required for ISC proliferation28, strongly suggesting that mir-31a regulates ISC by controlling at least some of these messengers. Thus, we used RT-qPCR to measure the expression levels of the Egfr in progenitor specific loss of mir-31a (Fig. 2F). The higher expression of Egfr in progenitor specific loss of mir-31a suggests that mir-31a potentially binds to Egfr mRNA to regulate tissue homeostasis. Further studies are required to identify the molecular mechanism of how mir-31a regulates intestinal stem cell specific mRNAs.
mir-34 levels strongly impact ISC cell division
The microRNA-34 family is highly conserved from arthropods to vertebrates29. In Drosophila, mir-34 has been mostly investigated in the developing and aging brain and the immune system18,19,20,30. Recently, in Drosophila testis, mir-34 was shown to protect germ cells from accelerated aging31. In humans, miR-34 targets a variety of signaling pathways, for example to control epithelial-to-mesenchymal transition and apoptosis in diverse cancer types32,33. In colon cancer stem cells, miR-34a directly suppresses Numb, an adaptor protein which regulates transcription factors Notch and Gli1 thus by regulating cell-fate decision34.
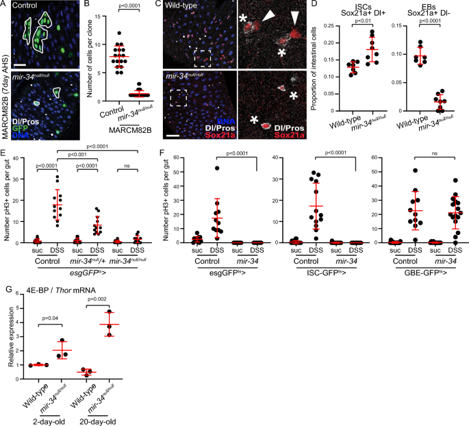
Mirroring our analysis of mir-31a, we first performed MARCM clonal analysis to test the impact of mir-34 null mutation on ISC lineages. We found that homozygous null clones remained as single GFP-positive cells, as compared to control clones that grew to an average of 7–8 cells, 7 days after induction (Fig. 3A, B). Interestingly, mir-34 null animals are viable; thus, we compared their intestinal cell composition to controls animals. Supporting the notion that loss of mir-34 results in decreased ISC proliferation under homeostatic conditions, we found that EBs (Sox21a-positive Delta-negative cells) were almost absent from the intestine of mir-34 null homozygotes, despite a slight increase in the proportion of ISCs (Sox21a and Delta double positive cells) (Fig. 3C and D). Next, we tested the ability of mir-34 mutant ISCs to respond to tissue damage. DSS treatment induces a robust proliferative response in the intestine of control animals (Fig. 3E). However, this response was significantly diminished in mir-34 heterozygotes and absent in mir-34 null mutants.
Mir-34 is required for ISC proliferation. (A. B) MARCM clonal analysis of mir-34 mutants shows block in ISC proliferation 7 days post clonal induction as compared to control animals. B represents the number of cells per clone. (C, D) Wildtype and mir-34 mutant guts stained with ISC marker delta and ISC-EB marker Sox21a. (D) represents the quantification of number of ISC and EBs in the wildtype and mir-34 guts. (E, F) demonstrates the effect of DSS treatment on mir-34 guts. DSS treatment does not induce proliferation in mir-34 mutants, whereas cell specific expression of mir-34 suggests that mir-34 is required in ISC’s not EB’s. (G) shows the relative expression of Thor mRNA in the guts in an age dependent manner. In panels A, DNA is stained using Hoechst and GFP is green, in panel C, ISC’s are stained using Delta in white and ISC’s and EB’s are stained together using Sox21a in red. P values are calculated using student’s test.
Next, we sought to investigate the impact of mir-34 gain-of-function in the intestinal lineage. We drove the expression of mir-34 in ISCs and EBs using esgGFPts driver, only in ISCs using the ISC-GFPts driver and in EBs using the GBE-GFPts driver. While intestinal proliferation is robustly induced by DSS in all control conditions, ISC proliferation was abolished when mir-34 is over-expressed in ISCs but not significantly affected when over-repression is limited to EBs (Fig. 3F).
Target prediction analysis as described earlier (Table S227) shows Thor(4E-BP) as one of the targets, where Thor expression is associated with regulation of cell growth and metabolism in Drosophila midgut35. To this end, we used RT-qPCR to measure the relative expression of thor in an age dependent manner. Interestingly loss of mir-34 in the gut leads to higher expression of thor-mRNA suggesting that mir-34 potentially regulates Thor (Fig. 3G).
Altogether, our sequencing approach and validation of the microRNAs in the Intestinal progenitor would be useful for the functional characterization of microRNAs. Further studies are required to determine the role of these microRNAs in stem cell proliferation, growth and metabolism.
Materials and methods
Fly stocks and husbandry
The following stocks were obtained from Bloomington Drosophila Stock Center; w1118, UAS-Dcr1 RNAi (y1 sc* v1 sev21; P{TRiP.HMS02594}attP40; 42,901, (y1 sc* v1 sev21; P{TRiP.HMS00141}attP2; 34,826), neoFRT82B, UAS-mCherry-mir-31a-Sponge(w*; P{UAS-mCherry.mir-31a.sponge.V2}attP40; P{UAS-mCherry.mir-31a.sponge.V2}attP2; 61,383) , UAS-mir-31a (w1118; P{UAS-LUC-mir-31a.T}attP2; 42,027), mir-31a-KO (w*; TI{TI}mir-31aKO; 58,928), mir-34 null/null (Df(3R)0110,P{w+mC Fmr1+t miR-277+t = FAFB}4; a gift from Nancy M Bonini), MARCM82B (hsflp,UAS-GFP;tub-gal4; FRT82B tub-Gal80) was a gift from N. Perrimon. Intestinal progenitor-specific driver esgGal4,UAS-GFP;tub-Gal80ts (termed esgGFPts) throughout this manuscript. neoFRT82B.UAS-mir-31a, neoFRT82B.UAS-mCherry.mir-31a.sponge, neoFRT82B.mir-34null/null (this study). The flies were reared in standard cornmeal/agar medium supplemented with yeast at 25˚C with 60 ± 5% relative humidity and 12 h light /dark cycles unless specified.
Conditional Expression of UAS-Linked transgenes
tub-Gal80ts was used to suppress the early activity of Gal4 before adulthood by rearing them at 18 °C in esgGFPts. 2–3-day old adults were transferred to 29 °C to activate Gal4. The flies were reared at 29 °C in standard food unless specified. Gal4 drivers crossed to w1118 were used as control for these experiments.
Mosaic analysis with repressible cell marker (MARCM) clones
4–5 days old flies were heat shocked 3 times at 37 °C for 45 min to 1 h within one day for MARCM analysis. The files were maintained at 25 °C unless specified. MARCM82B were used for inducing somatic clones. For analysis of the induction of GFP positive clones, appropriately aged 6–7 female guts for each genotype were quantified for the number of cells per clone in the posterior midgut region. A volume of the gut was imaged using confocal imaging and ~ 1um z-slices. Only clearly isolated clones in these data were included in tour analysis and the number of cells.
Stress exposure and infection
Dextran Sodium Sulphate (DSS, 4%; Sigma-Aldrich) and Ecc15 infection were used for in vivo stress experiments. For DSS treatment, young adult flies were starved for 4 h followed by feeding them with 4% DSS in 5% sucrose-saturated filter paper. Flies fed with 5% sucrose only were used as controls. Intestines were dissected 36 h after treatment.
For Ecc15 (Erwinia carotovora carotovora 15) treatment, pellet from the overnight culture of Ecc15 (OD600 = 200) was mixed in 5% sucrose and added to the vials containing flies starved for 4 h. Intestines were dissected at specific times as indicated in figure legends. Flies fed with 5% sucrose only were used as controls.
Immunohistochemistry
The guts were immunostained as described previously36. Guts were dissected in ice cold PBS and immediately fixed in glutamate buffer containing 4% formaldehyde for 20 min with equal volume of heptane. Following fixation, the guts were washed in methanol (100%, 70%, 50% in 1XPBS and final wash of 25% methanol in 1XPBS with 0.1% Tween-20). Following methanol washes the guts were washed in PBS with 0.1% TX-100 and 0.5% BSA (gut buffer). The guts for blocked in the same buffer for one hour and incubated with primary antibody overnight at 4 °C. Secondary antibody was used at a dilution of 1:500. The guts were finally washed in gut buffer and mounted on slides with Mowiol/Dabco solution. The following antibodies were used: Sox21a (1:50,000; previously generated in the lab); anti-Delta (1:500, C594.9B), anti-Prospero (1:500, MR1A) were obtained from Developmental Studies Hybridoma Bank (DSHB) and Anti-pH3 (1:2000, 06–570) from Millipore. Fluorescent secondary antibodies were obtained from Jackson Immunoresearch. Hoechst 33,258 (Sigma Aldrich) was used to stain DNA.
FACS sorting of intestinal progenitors
Appropriately aged guts of specific genotypes (approx. 100 guts per genotype) were dissected in ice cold 1XPBS (DEPC) according to protocol as described previously16. w1118 was used as negative control. The guts were digested with Collagenase-IV (10 mg/ml in 1XPBS-DEPC). Incubate the guts at 27 °C for 1 h with slow agitation. The guts were agitated every 15 min with pipette for 30–40 times for full dissociation. The dissociated cells were centrifuges at 300 rpm at 4 °C for 20 min. The pellet containing the cells were resuspended in ice cold PBS-DEPC and processed for FACS analysis with 1 µl of propidium iodide. The cells were sorted based on GFP fluorescence and size using the BD FASC Aria II system.
Small RNA seq analysis of FACS sorted cells
Total RNA was extracted from sorted GFP positive RFP negative cells using mirVana™ miRNA Isolation kit (Invitrogen) according to manufactures protocol. miRNA seq analysis was performed at UR Genomics Research center. The total RNA concentration was determined with Nanodrop 1000 spectrophotometer (Nanodrop, Wilmington, DE) and RNA quality assessed with the Agilent Bioanalyzer (Agilent, Santa Clara, CA). 500 ng of Total RNA was utilized as the input for sequencing library construction with the NEB Next small RNA library prep kit (New England Biolabs), following the manufacturer’s protocol. Importantly, 3′ and 5′ adapters were diluted twofold for ligation steps, as specified by the manufacturer. Following 3′adaptor ligation, RT primer incubation, and 5′ adapter ligation, cDNA was synthesized, and final library amplification was performed with 12 cycles of PCR. Library quantity and quality were assessed using a Qubit fluorometer (Thermofisher) and Tapestation 2200 (Agilent), respectively. Sample libraries were proportionally pooled and isolated for the PCR reaction mix using the Qiagen MinElute PCR Reaction Cleanup kit and Library fragments between 125-160 bp were size selected using a 3% cassette on a PippinHT (Sage Science). The size selected library pool was then sequenced on an illumina HiSeq 2500, generating single end reads of 50nt.
qRT-PCR analysis
RNA isolated from the FACS sorted cells were used to synthesize cDNA with 50 µg of total RNA using Superscript-III reverse transcriptase (Invitrogen). Real-time PCR was performed using the Applied biosystems Quanta Studio using Quantabio Perfecta SYBR green mix according to manufacturer’s protocol using following primers:
Delta Forward 5′ CACCTGCGATCTCAACTACTAC 3′.
Delta Reverse 5′ GCCATCCGGTCAAACAGATA 3′.
GFP Forward 5′ TCAAGATCCGCCACAACATC 3′.
GFP Reverse 5′ GTGCTCAGGTAGTGGTTGTC 3′.
Escargot Forward 5′ CCGCCCATGAGATCTGAAAT 3′.
Escargot Reverse 5′ GGTGATGATGGGTATGGGTATAG 3′.
rp49 Forward 5′ CCAGTCGGATCGATATGCTAAG 3′.
rp49 Reverse 5′ CCGATGTTGGGCATCAGATA 3′.
Thor Forward 5′ATGCAGCAACTGCCAAATC 3′.
Thor Reverse 5′ GAGAACAAACAAGGTGGAAGAAC 3′.
EGFR forward 5′ CAAGAGCAGGGATCGCTAAA 3′.
EGFR Reverse 5′ CACCTGTTCATGGTATCCGTAG 3′.
Relative expression was calculated using the ΔΔCT method and normalized to rp49 levels. P values were calculated using unpaired two-tailed student’s t-test.
Image analysis.
Confocal images were collected using a Leica SP5 confocal system and processed using the Leica-LAS-X software (https://www.leica-microsystems.com/products/microscope-software/p/leica-las-x-ls/ LAS Version 4.13) and analyzed using the Fiji/Image J software (https://imagej.net/ij/ Version 1.54p) and assembled using Adobe illustrator (https://www.adobe.com/products/illustrator.html).
Statistics
All p-values were calculated using the student’s t-test with unpaired samples. All error bars represent standard error of mean. Exact values of all n’s can be found in Figure legends.
Data availability
The datasets generated and analyzed during the current study are available in the array express as ‘Small RNA seq of FACS sorted progenitor cells in Drosophila Intestine.’ with accession number E-MTAB-14781. https://www.ebi.ac.uk/biostudies/arrayexpress/studies/E-MTAB-14781.
References
Jonas, S. & Izaurralde, E. Towards a molecular understanding of microRNA-mediated gene silencing. Nat. Rev. Genet. 16, 421–433. https://doi.org/10.1038/nrg3965 (2015).
Bartel, D. P. MicroRNAs: Genomics, biogenesis, mechanism, and function. Cell 116, 281–297. https://doi.org/10.1016/s0092-8674(04)00045-5 (2004).
Shcherbata, H. R. miRNA functions in stem cells and their niches: Lessons from the Drosophila ovary. Curr. Opinion Insect Sci. 31, 29–36. https://doi.org/10.1016/j.cois.2018.07.006 (2019).
Toledano, H., D’Alterio, C., Czech, B., Levine, E. & Jones, D. L. The let-7-Imp axis regulates ageing of the Drosophila testis stem-cell niche. Nature 485, 605–610. https://doi.org/10.1038/nature11061 (2012).
Yang, Y. Y. et al. The Bantam microRNA Is associated with Drosophila fragile X mental retardation protein and regulates the fate of germline stem cells. Plos Genet. 5, e1000444. https://doi.org/10.1371/journal.pgen.1000444 (2009).
Wu, Y. C., Lee, K. S., Song, Y., Gehrke, S. & Lu, B. W. The bantam microRNA acts through Numb to exert cell growth control and feedback regulation of Notch in tumor-forming stem cells in the Drosophila brain. Plos Genet. 13, e1006785. https://doi.org/10.1371/journal.pgen.1006785 (2017).
Lam, V., Tokusumi, T., Tokusumi, Y. & Schulz, R. A. bantam miRNA is important for Drosophila blood cell homeostasis and a regulator of proliferation in the hematopoietic progenitor niche. Biochem. Biophys. Res. Commun. 453, 467–472. https://doi.org/10.1016/j.bbrc.2014.09.109 (2014).
Huang, H. L. et al. Bantam is essential for Drosophila intestinal stem cell proliferation in response to Hippo signaling. Dev. Biol. 385, 211–219. https://doi.org/10.1016/j.ydbio.2013.11.008 (2014).
Jiang, H., Tian, A. & Jiang, J. Intestinal stem cell response to injury: lessons from Drosophila. Cell Mol. Life Sci. 73, 3337–3349. https://doi.org/10.1007/s00018-016-2235-9 (2016).
Antonello, Z. A., Reiff, T., Ballesta-Illan, E. & Dominguez, M. Robust intestinal homeostasis relies on cellular plasticity in enteroblasts mediated by miR-8-Escargot switch. EMBO J. 34, 2025–2041. https://doi.org/10.15252/embj.201591517 (2015).
Foronda, D., Weng, R., Verma, P., Chen, Y. W. & Cohen, S. M. Coordination of insulin and Notch pathway activities by microRNA miR-305 mediates adaptive homeostasis in the intestinal stem cells of the Drosophila gut. Genes Dev. 28, 2421–2431. https://doi.org/10.1101/gad.241588.114 (2014).
Zipper, L., Batchu, S., Kaya, N. H., Antonello, Z. A. & Reiff, T. The MicroRNA miR-277 controls physiology and pathology of the adult Drosophila midgut by regulating the expression of fatty acid beta-oxidation-related genes in intestinal stem cells. Metabolites https://doi.org/10.3390/metabo12040315 (2022).
Kim, K., Hung, R. J. & Perrimon, N. miR-263a regulates ENaC to maintain osmotic and intestinal stem cell homeostasis in Drosophila. Dev. Cell 40, 23–36. https://doi.org/10.1016/j.devcel.2016.11.023 (2017).
Mukherjee, S., Paricio, N. & Sokol, N. S. A stress-responsive miRNA regulates BMP signaling to maintain tissue homeostasis. Proc. Natl. Acad. Sci. United States Am. 118, e2022583118. https://doi.org/10.1073/pnas.2022583118 (2021).
Singh, A. P. et al. Enteroendocrine progenitor cell-enriched miR-7 regulates intestinal epithelial proliferation in an Xiap-dependent manner. Cell Mol. Gastroenterol. Hepatol. 9, 447–464. https://doi.org/10.1016/j.jcmgh.2019.11.001 (2020).
Dutta, D., Buchon, N., Xiang, J. & Edgar, B. A. Regional cell specific RNA expression profiling of FACS isolated Drosophila intestinal cell populations. Curr. Protoc. Stem Cell Biol. 34, 2F – 2. https://doi.org/10.1002/9780470151808.sc02f02s34 (2015).
Lu, Y., Baras, A. S. & Halushka, M. K. miRge 2.0 for comprehensive analysis of microRNA sequencing data. BMC Bioinfo. 19, 275. https://doi.org/10.1186/s12859-018-2287-y (2018).
Liu, N. et al. The microRNA miR-34 modulates ageing and neurodegeneration in Drosophila. Nature 482, 519–523. https://doi.org/10.1038/nature10810 (2012).
Xiong, X. P. et al. miR-34 modulates innate immunity and ecdysone signaling in Drosophila. PLoS Pathog. 12, e1006034. https://doi.org/10.1371/journal.ppat.1006034 (2016).
Srinivasan, A. R., Tran, T. T. & Bonini, N. M. Loss of miR-34 in Drosophila dysregulates protein translation and protein turnover in the aging brain. Aging Cell 21, e13559. https://doi.org/10.1111/acel.13559 (2022).
Foo, L. C., Song, S. & Cohen, S. M. miR-31 mutants reveal continuous glial homeostasis in the adult Drosophila brain. EMBO J. 36, 1215–1226. https://doi.org/10.15252/embj.201695861 (2017).
Jung, J. E. et al. MicroRNA-31 regulates expression of Wntless in both drosophila melanogaster and human oral cancer cells. Int. J. Mol. Sci. https://doi.org/10.3390/ijms21197232 (2020).
Stepicheva, N. A. & Song, J. L. Function and regulation of microRNA-31 in development and disease. Mol. Reprod. Dev. 83, 654–674. https://doi.org/10.1002/mrd.22678 (2016).
Yu, T., Ma, P., Wu, D., Shu, Y. & Gao, W. Functions and mechanisms of microRNA-31 in human cancers. Biomed. Pharmacother. 108, 1162–1169. https://doi.org/10.1016/j.biopha.2018.09.132 (2018).
Tian, Y. et al. Stress responsive miR-31 is a major modulator of mouse intestinal stem cells during regeneration and tumorigenesis. eLife 6, e29538, https://doi.org/10.7554/eLife.29538 (2017).
McClelland, L., Jasper, H. & Biteau, B. Tis11 mediated mRNA decay promotes the reacquisition of Drosophila intestinal stem cell quiescence. Dev. Biol. 426, 8–16. https://doi.org/10.1016/j.ydbio.2017.04.013 (2017).
Agarwal, V., Subtelny, A. O., Thiru, P., Ulitsky, I. & Bartel, D. P. Predicting microRNA targeting efficacy in Drosophila. Genome Biol. 19, 152. https://doi.org/10.1186/s13059-018-1504-3 (2018).
Jin, Y. et al. EGFR/Ras Signaling Controls Drosophila Intestinal Stem cell proliferation via capicua-regulated genes. PLoS Genet. 11, e1005634. https://doi.org/10.1371/journal.pgen.1005634 (2015).
Wang, C. et al. microRNA-34 family: From mechanism to potential applications. Int. J. Biochem. Cell Biol. 144, 106168. https://doi.org/10.1016/j.biocel.2022.106168 (2022).
McNeill, E. M. et al. The conserved microRNA miR-34 regulates synaptogenesis via coordination of distinct mechanisms in presynaptic and postsynaptic cells. Nat. Commun. 11, 1092. https://doi.org/10.1038/s41467-020-14761-8 (2020).
Perry, N. et al. Integrin restriction by miR-34 protects germline progenitors from cell death during aging. Aging Cell 23, e14131. https://doi.org/10.1111/acel.14131 (2024).
Misso, G. et al. Mir-34: A new weapon against cancer?. Mol. Ther. Nucleic Acids 3, e194. https://doi.org/10.1038/mtna.2014.47 (2014).
Zhang, L., Liao, Y. & Tang, L. MicroRNA-34 family: A potential tumor suppressor and therapeutic candidate in cancer. J. Exp. Clin. Cancer Res. 38, 53. https://doi.org/10.1186/s13046-019-1059-5 (2019).
Bu, P. et al. A miR-34a-numb feedforward loop triggered by inflammation regulates asymmetric stem cell division in intestine and colon cancer. Cell Stem Cell 18, 189–202. https://doi.org/10.1016/j.stem.2016.01.006 (2016).
Vandehoef, C., Molaei, M. & Karpac, J. Dietary adaptation of microbiota in drosophila requires NF-kappaB-dependent control of the translational regulator 4E-BP. Cell Rep. 31, 107736. https://doi.org/10.1016/j.celrep.2020.107736 (2020).
Sreejith, P., Malik, S., Kim, C. & Biteau, B. Imp interacts with Lin28 to regulate adult stem cell proliferation in the Drosophila intestine. PLoS Genet. 18, e1010385. https://doi.org/10.1371/journal.pgen.1010385 (2022).
Langmead, B., Trapnell, C., Pop, M. & Salzberg, S. L. Ultrafast and memory-efficient alignment of short DNA sequences to the human genome. Genome Biol. 10, R25. https://doi.org/10.1186/gb-2009-10-3-r25 (2009).
Ambros, V. et al. A uniform system for microRNA annotation. RNA 9, 277–279. https://doi.org/10.1261/rna.2183803 (2003).
Author information
Authors and Affiliations
Contributions
S.P. conducted the experiments, wrote the manuscript original and final drafts. J.Y. conducted experiments K.L. conducted experiments B.B. Supervision, manuscript original and final drafts.
Corresponding authors
Ethics declarations
Competing interests
The authors declare no competing interests.
Additional information
Publisher’s note
Springer Nature remains neutral with regard to jurisdictional claims in published maps and institutional affiliations.
Rights and permissions
Open Access This article is licensed under a Creative Commons Attribution-NonCommercial-NoDerivatives 4.0 International License, which permits any non-commercial use, sharing, distribution and reproduction in any medium or format, as long as you give appropriate credit to the original author(s) and the source, provide a link to the Creative Commons licence, and indicate if you modified the licensed material. You do not have permission under this licence to share adapted material derived from this article or parts of it. The images or other third party material in this article are included in the article’s Creative Commons licence, unless indicated otherwise in a credit line to the material. If material is not included in the article’s Creative Commons licence and your intended use is not permitted by statutory regulation or exceeds the permitted use, you will need to obtain permission directly from the copyright holder. To view a copy of this licence, visit http://creativecommons.org/licenses/by-nc-nd/4.0/.
About this article
Cite this article
Sreejith, P., Yon, J., Lapenta, K. et al. MicroRNA profiling identifies novel regulators of stem cell function in the adult Drosophila intestine. Sci Rep 15, 43615 (2025). https://doi.org/10.1038/s41598-025-27474-z
Received:
Accepted:
Published:
Version of record:
DOI: https://doi.org/10.1038/s41598-025-27474-z





