Abstract
As a life-threatening condition driven by dysregulated host responses to infection, sepsis suffers from high mortality and heterogeneity. Mitophagy is the selective removal of damaged mitochondria, which is implicated in mitigating sepsis-related damage. The systematic identification and validation of key mitophagy-associated genes (MAG) for sepsis diagnosis, stratification, and immune modulation are lacking. Bulk transcriptomic datasets were integrated for differential expression analysis, Weighted Gene Co-expression Network Analysis (WGCNA), and machine learning. We analyzed single-cell RNA-seq data to map MAG expression, performed immune infiltration analyses by ESTIMATE, single-sample Gene Set Enrichment Analysis (ssGSEA) and conducted consensus clustering based on MAG for molecular subtyping. As a screened MAG, the role of NUP93 was functionally validated in mitophagy using lipopolysaccharide (LPS)-stimulated RAW264.7 cells with adenoviral overexpression. Integration of machine learning identified four MAG biomarkers (RPL18, PRPF8, NUP93, CUL1) with high diagnostic power (individual AUCs 0.957–0.975, nomogram AUC = 0.990). Consensus clustering based on these MAG stratified sepsis patients into distinct molecular subtypes with differing MAG expression, immune landscapes, and underlying immune-related pathways. NUP93 overexpression in vitro rescued LPS-induced mitophagy impairment by restoring mitochondrial PINK1 and LC3B levels. This study identifies RPL18, PRPF8, NUP93, and CUL1 as robust diagnostic MAG biomarkers for sepsis, demonstrates their utility in defining molecular subtypes with divergent immune microenvironments, and provides functional evidence that NUP93 promotes mitophagy during sepsis, offering novel tools for precision diagnosis and insights for targeted therapeutic strategies.
Similar content being viewed by others
Introduction
Sepsis, defined as life-threatening organ dysfunction caused by a dysregulated host response to infection, represents a global healthcare burden with high mortality rates1. Although standardized treatments-such as early antibiotic administration, fluid resuscitation, and infection source control-are widely used, their efficacy remains limited due to pronounced pathophysiological heterogeneity and often delayed intervention2. This heterogeneity contributes to variable treatment responses and persistent mortality, underscoring the critical need for precision medicine approaches3. Effective risk stratification can enable early identification of high-mortality subgroups, guide targeted therapies, and facilitate patient enrollment in biomarker-driven clinical trials4. Thus, integrating multi-omics data holds transformative potential for improving sepsis outcomes5.
Mitophagy is a specific form of autophagy6. This process allows cells to selectively degrade damaged mitochondria in response to stress, thereby preserving mitochondrial quality and function and promoting cellular homeostasis7. The mitophagy process involves depolarization and loss of membrane potential, formation of the mitophagosome, and fusion of the mitophagosome with lysosomes8. Molecular mechanisms participating in mitophagy include ubiquitin-dependent and ubiquitin-independent pathways9. Given its roles in critical biological processes-including cell differentiation, inflammation, and cell death-impaired mitophagy has been linked to several human diseases10.
In sepsis, mitochondria play a crucial role in maintaining endothelial cell homeostasis11,12. The accumulation of dysfunctional mitochondria in sepsis disrupts calcium homeostasis and increases reactive oxygen species (ROS) production, which can exacerbate the clinical course13,14. By repairing dysfunctional mitochondria, mitophagy contributes to the recovery of organ function in sepsis15. Mitophagy has been reported to participate in multiple sepsis-related pathological processes. Sepsis-associated manifestations such as oxidative stress, inflammation, and fibrosis can be alleviated through the induction of mitophagy16. Furthermore, chemicals targeting mitophagy have been shown to improve wound healing in sepsis patients17. Therefore, further investigation into mitophagy-associated targets and mechanisms during sepsis holds significant clinical value. However, systematic studies identifying key mitophagy-associated genes (MAG) for sepsis subtyping, diagnosis, and immune regulation remain limited.
This study integrates bulk transcriptomics, single-cell RNA sequencing (scRNA-seq), and machine learning to identify and validate key MAG biomarkers (RPL18, PRPF8, NUP93 and CUL1) with high diagnostic power for sepsis. We further define MAG-based molecular subtypes of sepsis exhibiting distinct immune infiltration landscapes and demonstrate the functional role of NUP93 in promoting mitophagy during sepsis in vitro. These findings provide novel insights into the role of mitophagy in sepsis pathogenesis and offer potential tools for improved risk stratification and targeted therapeutic approaches.
Materials and methods
Data collection and normalization
Three publicly available transcriptomic datasets containing both healthy control (HC) and sepsis (SP) samples were obtained from the Gene Expression Omnibus (GEO) database, including GSE65682, GSE95233, and GSE54514. Gene expression matrices and corresponding clinical baseline information were extracted using R software. According to the respective platform annotation files-GSE65682: GPL13667 ([HG-U219] Affymetrix Human Genome U219 Array); GSE95233: GPL570 ([HG-U133_Plus_2] Affymetrix Human Genome U133 Plus 2.0 Array); and GSE54514: GPL6947 (Illumina HumanHT-12 V3.0 Expression BeadChip)-gene probe IDs were converted to gene symbols using Perl scripts. To eliminate potential batch effects across datasets, the “sva” R package was used for batch effect correction. Principal component analysis (PCA) plots were generated using the “ggplot2” package to visualize the data structure before and after correction. For data integration, the GSE65682 and GSE95233 datasets were combined as the training cohort (64 HC and 862 SP samples), while GSE54514 (36 HC and 127 SP samples) was used as an independent validation cohort for subsequent analyses.
Identification of mitophagy-associated genes and gene set enrichment analysis (GSEA)
Mitophagy associated genes were retrieved from the GeneCards database (https://www.genecards.org/) using “mitophagy” as the keyword. To ensure relevance and reliability, genes with a relevance score ≥ 1.5 were selected for further analysis. Duplicate or non-protein-coding genes were removed. The resulting list of MRGs served as the reference set for subsequent expression and enrichment analyses (Supplementary Table 1)18,19. Differential gene expression analysis between HC and SP groups was performed using the “limma” R package. Differentially expressed genes (DEGs) were identified based on fold change ≥ 2 and a false discovery rate (FDR) < 0.05. A heatmap of DEGs was generated using the “pheatmap” package to illustrate expression patterns across groups. To explore the biological processes and pathways associated with these DEGs, Gene Set Enrichment Analysis (GSEA) was conducted using the “clusterProfiler” and “GSEABase” packages20,21,22. GSEA was performed based on the ranked fold changes of genes, and normalized enrichment scores (NES) were calculated for each gene set. Pathways or biological processes with FDR < 0.05 were considered significantly enriched.
Weighted gene co-expression network analysis (WGCNA) and identification of differentially expressed mitophagy-associated genes (DE-MAG)
To identify co-expression modules associated with sepsis phenotypes, Weighted Gene Co-expression Network Analysis (WGCNA) was performed using the “WGCNA” R package based on the integrated training cohort. After filtering low-expression or low-variance genes, Pearson correlation coefficients between genes were calculated to construct a similarity matrix. The soft-thresholding power (β) was determined using the “pickSoftThreshold” function, selecting the smallest β value at which the scale-free topology fit index (R2) exceeded 0.85; β = 7 was chosen for subsequent analyses. A weighted adjacency matrix was constructed and transformed into a topological overlap matrix (TOM), followed by hierarchical clustering and module detection using the dynamic tree cut algorithm. The minimum module size was set to 30, and the module merging threshold was 0.25. Each module’s eigengene (ME) was calculated and correlated with clinical traits. Gene significance (GS) and module membership (MM) were also computed, and scatterplots of ME vs GS were used to identify key modules associated with sepsis. To further identify differentially expressed mitophagy-associated genes (DE-MAG), a Venn diagram was generated using the “VennDiagram” package to intersect DEGs, key module genes, and genes from a curated mitophagy gene set. Functional annotation and pathway enrichment of DE-MAG were conducted using the Metascape online platform (https://metascape.org/).
Integrated machine learning algorithms to identify diagnostic biomarkers
To comprehensively identify potential diagnostic biomarkers for sepsis, 10 machine learning algorithms were integrated, including packages “randomForestSRC”, “glmnet”, “plsRglm”, “gbm”, “caret”, “mboost”, “e1071”, “BART”, “MASS”, and “xgboost”. A total of 113 combinations of feature selection and classification models were constructed and evaluated under the leave-one-out cross-validation (LOOCV) framework. The expression matrices and clinical phenotype data from the training (GSE65682 and GSE95233) and validation (GSE54514) cohorts were normalized and used for model training and testing, respectively. Variables highly correlated with the phenotype (minimum of five features) were selected and input into classifiers. The “RunEval” custom function was used to calculate the area under the receiver operating characteristic curve (AUC) for each model on both training and validation datasets. AUC results were aggregated into a matrix and sorted by average AUC to identify top-performing models. The feature variables used in the best-performing model were identified as key diagnostic biomarkers. A heatmap was used to visualize the AUC score matrix.
Diagnostic efficacy assessment and nomogram construction
The expression levels of candidate biomarkers were compared between groups using the “limma” package. Diagnostic performance was assessed by constructing receiver operating characteristic (ROC) curves and calculating AUC values using the “pROC” package. To enhance clinical applicability, a nomogram prediction model was developed using the “rms” package, based on biomarker expression levels. Calibration curves and decision curve analysis (DCA) plots were generated using the “rms” and “rmda” packages, respectively, to evaluate the model’s predictive accuracy and clinical utility.
Consensus clustering for molecular subtype identification
To identify molecular subtypes of sepsis based on the expression profiles of diagnostic biomarkers, consensus clustering was performed using the “ConsensusClusterPlus” package. The K-means algorithm was used with Euclidean distance as the metric. Clustering parameters were set as follows: maximum number of clusters (maxK) = 9; 50 resampling iterations; 80% of samples (pItem = 0.8) and 100% of genes (pFeature = 1.0) included in each iteration; random seed = 123,456. Cumulative distribution function (CDF) curves and consensus scores were used to determine the optimal number of clusters based on changes in CDF slope, intra-/inter-cluster separation, and sample size balance. PCA plots were generated using the “ggplot2” package to visualize sample distribution across subtypes. Differential gene expression analysis among subtypes was conducted using “limma” R package, followed by GO and KEGG enrichment analyses using “clusterProfiler” R package to investigate subtype-specific biological processes and signaling pathways.
Immune microenvironment infiltration analysis
To quantify the overall immune infiltration level in each sepsis blood sample, the “ESTIMATE” algorithm was applied to the expression matrix to calculate immune scores. Furthermore, to comprehensively characterize the immune cell composition of sepsis patients, we performed single-sample Gene Set Enrichment Analysis (ssGSEA) using the “GSVA” R package. Based on previously reported immune cell-specific gene signatures, ssGSEA was applied to the normalized expression matrix, resulting in an enrichment score matrix that reflects the relative abundance or activity of each of the 23 immune cell types across all samples. Higher ssGSEA scores indicate greater infiltration or activation levels of the corresponding immune cell type. Finally, Pearson correlation analysis was conducted to evaluate the associations between candidate diagnostic biomarkers and these immune cell types, thereby providing insights into potential immune-related mechanisms in sepsis.
Preprocessing and analysis of single-cell RNA sequencing data
The single-cell RNA sequencing dataset GSE167363, comprising peripheral blood mononuclear cells (PBMCs) from five sepsis patients, was retrieved from the GEO database. Data were generated using the 10X Genomics platform and processed using the R software environment. Raw expression matrices were first imported using the “Read10X” function and transformed into Seurat objects via the “CreateSeuratObject” function. Quality control was performed by filtering out genes expressed in fewer than 3 cells (min.cells = 3) and cells expressing fewer than 200 genes (min.features = 200) to reduce background noise and remove low-quality cells. To further eliminate low-quality cells and potential doublets, the percentage of mitochondrial gene expression (percent.mt) and ribosomal gene expression (percent.rb) was calculated for each cell. Cells were retained if they met the following criteria: nCount_RNA ≥ 1000, nFeature_RNA between 200 and 10,000, and percent.mt ≤ 20%. Normalization was performed using the “LogNormalize” method to account for variations in sequencing depth. The top 2,000 highly variable genes were selected using the “FindVariableFeatures” function for subsequent PCA. To correct batch effects across different samples, the Harmony algorithm was applied to the principal components. Downstream clustering and dimensionality reduction were then based on the corrected components. The optimal number of principal components was determined using the “JackStraw” test and “ElbowPlot”. The first six principal components were used to construct a K-nearest neighbor graph, followed by clustering with “FindNeighbors” and “FindClusters” functions, with the c lustering resolution set to 1.2. Cluster-specific marker genes were identified using the “FindAllMarkers” function with selection criteria of log2FC > 0.25 and expression in more than 25% of cells (pct > 0.25). Visualization of clustering results was performed using both UMAP and t-SNE, displaying the spatial distribution of distinct cell populations. Cell type annotation was initially performed using the “SingleR” algorithm, referencing the “HumanPrimaryCellAtlasData” from the “celldex” package. Annotations were further refined manually by cross-referencing marker gene expression profiles with data from the “CellMarker” database. Final annotation classified cells into subpopulations such as T cells, B cells, NK cells, monocytes, neutrophils, platelets, and erythroid progenitor cells. Finally, differential expression analysis and various visualization methods—including violin plots (VlnPlot), heatmaps (DoHeatmap), and feature plots (FeaturePlot)—were used to explore and illustrate the expression patterns and functional roles of key genes across identified cell subtypes.
Cell culture
All cell lines used in this study were authenticated by short tandem repeat (STR) profiling and confirmed to be free of mycoplasma contamination. The murine macrophage cell line RAW264.7, obtained from the Shanghai Cell Bank of the Chinese Academy of Sciences, was cultured in Dulbecco’s Modified Eagle Medium (DMEM) supplemented with 10% (v/v) heat-inactivated fetal bovine serum (FBS), 100 U/mL penicillin, and 100 μg/mL streptomycin. Cells were maintained at 37 °C in a humidified incubator containing 5% CO₂. The culture medium was refreshed every 2–3 days to ensure optimal cell growth. To establish a cellular model of sepsis, RAW264.7 cells were stimulated with 1 μg/mL lipopolysaccharide (LPS) for 12 h.
NUP93 overexpression virus transfection
RAW264.7 cells in good growth condition were digested, counted, and diluted to a concentration of 3 × 105 cells/mL. The cells were seeded into 24-well plates at 500μL per well (1.5 × 105 cells/well) and incubated overnight at 37 °C in a 5% CO₂ atmosphere. At the time of infection, the cell confluency was between 30 and 50%. The NUP93 overexpression adenovirus (Obio Technology, Shanghai, China) was thawed on ice. Following the manufacturer’s instructions, the original culture medium was removed from the cells and replaced with a 250 μL mixture of fresh medium and the pre-calculated volume of virus. The virus volume required for a multiplicity of infection (MOI) of 50 was calculated using the formula: virus volume (μL) = MOI × cell number/virus titer (Plaque Forming Units, PFU/mL) × 1000. After 4 h of infection, the culture volume was adjusted to 500 μL per well with complete medium. At 16 h post-infection, the virus-containing medium was aspirated and replaced with 500 μL of fresh complete medium. The incubation was continued at 37 °C. Finally, at 48 h post-infection, the cells were harvested to assess the transduction efficiency.
Western blotting
RAW264.7 cells were lysed in RIPA buffer, and the lysates were clarified by centrifugation. Equal amounts of protein were separated by 10% SDS-PAGE and transferred to polyvinylidene difluoride (PVDF) membranes. Membranes were blocked with 5% non-fat dry milk in TBS-T buffer (0.1% Tween-20, pH 7.4) for 1 h at room temperature, followed by overnight incubation at 4 °C with the following primary antibodies: NUP93 (1:1000, sc-374399, Santa Cruz Biotechnology), LC3B (1:1000, #2775S, Cell Signaling Technology), PINK1 (1:1000, #6946S, Cell Signaling Technology), COX4 (1:1000, #4850S, Cell Signaling Technology), and β-actin (1:2000, ab8226, Abcam). Membranes were then washed three times with TBS-T and incubated with HRP-conjugated secondary antibodies for 1 h at room temperature: anti-rabbit (1:20,000, ab288151, Abcam) or anti-mouse (1:20,000, ab6728, Abcam). Protein bands were visualized using enhanced chemiluminescence (ECL) reagents and imaged with a chemiluminescence detection system.
Subcellular fractionation
RAW264.7 cells were harvested and subjected to subcellular fractionation. Cytosolic fractions were isolated using the Minute™ Cytoplasmic Extraction Kit (Invent Biotechnologies, SC-003), while mitochondrial fractions were extracted using the Minute™ Mitochondria Isolation Kit (Invent Biotechnologies, MP-007). The isolated protein fractions were then used for immunoblot analysis with the aforementioned antibodies.
Statistical analysis
All statistical analyses in this study were performed using R software (version 4.5.1), Perl programming language, GraphPad Prism 9.0 (GraphPad Software, USA), and SPSS software (version 27.0, IBM Corp., Armonk, NY, USA). Differences between two groups were assessed using the Wilcoxon rank-sum test and Student’s t-test, while comparisons among multiple groups were evaluated using one-way analysis of variance (ANOVA). Post hoc multiple comparisons were conducted using Tukey’s test in SPSS. Pearson correlation analysis was performed to evaluate the associations between variables. To control the false discovery rate (FDR) caused by multiple hypothesis testing, all p-values from differential analyses were adjusted using the Benjamini–Hochberg (BH) method. An FDR < 0.05 was considered statistically significant. Data are presented as the mean ± standard deviation (mean ± SD), and significance levels are denoted as follows: *p < 0.05; **p < 0.01; ***p < 0.001.
Results
Batch effect correction and differential gene expression analysis
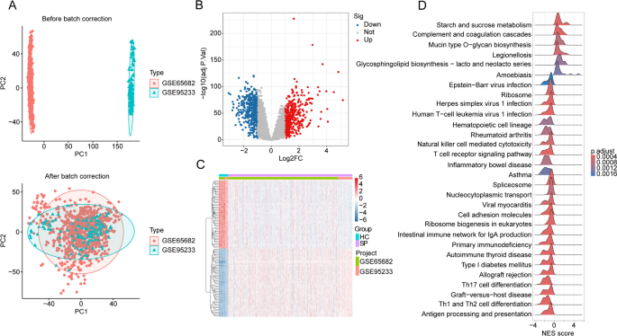
In this study, we integrated two publicly available transcriptomic datasets (GSE65682 and GSE95233) containing both HC and SP samples to identify DEGs between the two groups. PCA plots illustrated the data distribution before and after batch effect correction and normalization, confirming the effectiveness of data integration (Fig. 1A). A total of 64 HC and 862 SP samples were ultimately included for subsequent differential analysis. DEGs were identified using the criteria of fold change ≥ 2 and adjust.P value (FDR) < 0.05. Significantly altered genes were visualized using a volcano plot, while a heatmap was generated to display the expression patterns of DEGs between the HC and SP groups (Fig. 1B, C). To further investigate the underlying molecular mechanisms, GSEA was performed based on the DEGs. The results revealed that several metabolism- and inflammation-related pathways-such as starch and sucrose metabolism, complement and coagulation cascades, amoebiasis, and legionellosis-were significantly enriched in the SP group. In contrast, immune-related pathways including T cell receptor signaling pathway, primary immunodeficiency, Th17 cell differentiation, and Th1 and Th2 cell differentiation were significantly upregulated in the HC group (Fig. 1D).
Batch effect correction and identification of differentially expressed genes. (A) PCA plots showing the expression matrix before and after batch effect correction across different datasets. (B) Volcano plot of differentially expressed genes between the HC and SP groups. Blue dots represent downregulated genes and red dots represent upregulated genes. The threshold for significance was set at fold change ≥ 2 and FDR < 0.05. (C) Heatmap visualizing the expression patterns of DEGs. (D) GSEA revealing potential signaling pathway regulations between the two groups.
Construction of the WGCNA model and identification of key mitophagy-related genes
To identify gene modules closely associated with sepsis, we constructed a WGCNA model using the combined transcriptomic data from the HC and SP groups. A soft-thresholding power of β = 7 was selected to ensure a scale-free topology with a fit index R2 = 0.85 (Fig. 2A). Gene clustering dendrograms were generated and modules were identified using the dynamic tree cut algorithm, resulting in the identification of 11 independent co-expression modules (Fig. 2B). Next, Pearson correlation analysis was performed to assess the associations between each module and the clinical traits (HC vs. SP). The brown module was found to be positively correlated with HC (r = 0.44, p = 2e − 45) and negatively correlated with SP (r = − 0.44, p = 2e − 45), whereas the red module showed an inverse correlation pattern (HC: r = − 0.37, p = 5e − 32; SP: r = 0.37, p = 5e − 32) (Fig. 2C). A bar plot of module significance showed that the brown module had the highest overall significance, suggesting a strong association with the disease phenotype and 665 key genes were identified (Fig. 2D). Furthermore, a scatter plot of GS versus MM indicated a high level of intramodular connectivity within the brown module (r = 0.76, p = 3.4e − 126) (Fig. 2E). By intersecting DEGs with genes from the key WGCNA modules and mitophagy-related gene sets, we identified 9 DE-MAG (Fig. 2F). Functional enrichment analysis of these DE-MAG revealed significant enrichment in biological processes such as metabolism of RNA, cellular responses to stress, and nucleic acid transport, suggesting their potential regulatory roles in the pathogenesis of sepsis (Fig. 2G).
Identification of key gene modules using WGCNA and characterization of differentially expressed MAG signatures. (A) Determination of the optimal soft-thresholding power for constructing a scale-free co-expression network. (B) Gene modules identified through dynamic tree cutting and module merging. (C) Correlation analysis between gene modules and clinical traits. (D) Bar plot showing the significance of different gene modules. (E) Scatter plot illustrating the relationship between module membership and gene significance. (F) Venn diagram showing the overlapping genes among WGCNA modules, DEGs, and MAG. (G) Functional enrichment analysis of the DE-MAG.
Identification and diagnostic evaluation of mag-associated biomarkers via integrated machine learning algorithms
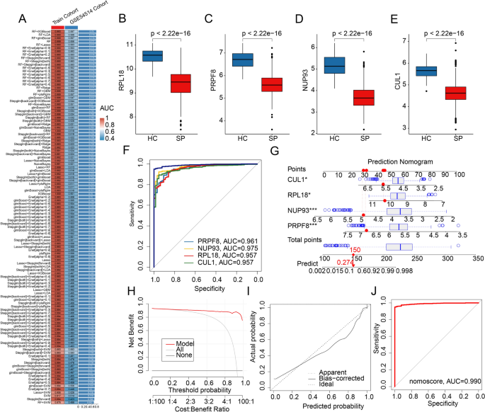
To identify potential diagnostic biomarkers among the MAG, we employed an integrated machine learning framework. The GSE65682 and GSE95233 datasets were combined as the training cohort, while GSE54514 served as an independent validation cohort. A total of 113 combinations of 10 machine learning algorithms were evaluated under LOOCV strategy and ranked based on AUC value (Supplementary Table 2). Among all models, the RF + XGBoost algorithm combination achieved the highest AUC, indicating superior classification performance (Fig. 3A). Based on this optimal model, 4 key MAG biomarkers—RPL18, PRPF8, NUP93, and CUL1-were identified. Ribosomal protein L18 (RPL18) encodes a nucleolar protein involved in growth, development, and stress response23. Pre-mRNA processing factor 8 (PRPF8) is a recently identified regulator of mitophagy24. As a member of nucleoporins, NUP93 orchestrates the movement of macromolecules between the cytoplasm and the nucleus25. CUL1 belongs to E3 Ubiquitin Ligase family and is involved in DNA damage response26. Expression analyses revealed that these genes were significantly downregulated in SP samples compared to HC samples (Fig. 3B–E). ROC curve analysis showed excellent diagnostic performance for each gene, with AUC values of 0.957 for RPL18, 0.961 for PRPF8, 0.975 for NUP93, and 0.957 for CUL1 (Fig. 3F). Subsequently, a nomogram prediction model integrating these four biomarkers was constructed to assess their clinical utility in diagnosing sepsis (Fig. 3G). Both DCA and calibration curve validation confirmed the model’s high consistency and predictive accuracy (Fig. 3H, I). Furthermore, ROC analysis based on the nomogram score demonstrated an outstanding diagnostic capacity, with an AUC of 0.990 (Fig. 3J). In summary, by integrating multiple machine learning algorithms, we successfully identified 4 MAG-related diagnostic biomarkers with high predictive value for sepsis. The constructed nomogram model based on these biomarkers offers a novel and effective tool for early diagnosis of sepsis.
Identification of MAG-related biomarkers using multiple machine learning algorithms and development of a nomogram diagnostic model. (A) AUC values of 113 algorithm combinations based on 10 different machine learning algorithms, used to determine the optimal predictive model. (B–E) Expression levels of MAG-related biomarkers. (F) ROC curve analysis of the identified MAG-related biomarkers. (G) Construction of a nomogram diagnostic model based on the expression profiles of MAG-related biomarkers. (H) Decision curve analysis (DCA) of the nomogram model. (I) Calibration curve analysis evaluating the predictive accuracy of the nomogram. (J) ROC curve analysis of the nomogram-based scoring model.
Single-cell RNA sequencing reveals cellular subpopulations in sepsis
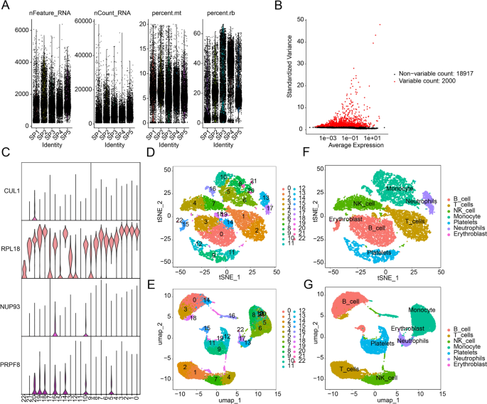
Based on the scRNA-seq dataset GSE167363 from sepsis patients, we extracted single-cell transcriptomic data from 5 SP samples to systematically characterize the immune microenvironment at the single-cell level. After stringent quality control and normalization, the top 2,000 highly variable genes were selected for downstream dimensionality reduction analysis (Fig. 4A, B). Based on cell marker genes, a total of 22 distinct cell subpopulations were preliminarily identified. Violin plot analysis showed that RPL18, PRPF8, NUP93, and CUL1 were significantly expressed across multiple cell types (Fig. 4C), suggesting widespread transcriptional activity of these MAG biomarkers. UMAP and t-SNE dimensionality reduction techniques were applied to visualize the distribution of these 22 cell types across the entire cellular landscape (Fig. 4D, E). Further refinement of cell-type annotation was performed by integrating SingleR algorithm and known marker gene expression patterns, leading to the accurate identification of 7 major immune cell types: B cells, T cells, NK cells, Monocytes, Platelets, Neutrophils, and Erythroblasts. Their distribution patterns were further visualized via UMAP and t-SNE plots (Fig. 4F, G).
Single-cell RNA sequencing analysis reveals cellular subpopulation classification in sepsis. (A) Quality control and normalization of scRNA-Seq data from five sepsis samples. (B) Identification of the top 2,000 highly variable genes. (C) Expression levels of MAG-related biomarkers across 22 distinct cell types. (D, E) UMAP and t-SNE plots showing the distribution patterns of the 22 cell types. (F, G) UMAP and t-SNE plots displaying seven major cell types annotated using the SingleR algorithm.
Immune infiltration landscape in sepsis
To comprehensively evaluate the differences in immune microenvironment between SP and HC groups, we performed multiple immune infiltration analyses. The immune scores, calculated using the ESTIMATE algorithm, were significantly lower in the SP group compared to the HC group, indicating a state of immune suppression in sepsis (Fig. 5A). Additionally, ssGSEA was employed to quantify the infiltration levels of 23 immune cell types. Compared to the HC group, the SP group exhibited significantly reduced infiltration of Activated B cells, Activated CD4 T cells, Activated CD8 T cells, Immature B cells, and Type 2 T helper cells, while levels of Activated dendritic cells, Mast cells, Neutrophils, and Regulatory T cells were notably elevated (Fig. 5B). Pearson correlation analysis revealed significant associations between the four MAG biomarkers (RPL18, PRPF8, NUP93, CUL1) and immune cell infiltration. Specifically, RPL18 showed strong positive correlations with T follicular helper cells, CD56^bright NK cells, Activated CD8 T cells, and Activated B cells, while CUL1 exhibited negative correlations with T follicular helper cells, MDSCs, and NKT cells (Fig. 5C). Furthermore, UMAP plots demonstrated the expression distribution of the four MAG across the seven major immune cell subtypes. Notably, RPL18 was broadly expressed in B cells, monocytes, T cells, NK cells, and Platelets, while PRPF8, NUP93, and CUL1 were predominantly expressed in monocytes (Fig. 5D). Collectively, these results provide a comprehensive view of the immune infiltration landscape in SP samples and highlight the potential regulatory roles of MAG biomarkers in immune cell function.
Evaluation of immune microenvironment infiltration characteristics and correlation analysis. (A) Comparison of immune scores between the HC and SP groups. (B) Quantitative analysis of the infiltration proportions of 23 immune cell types based on the ssGSEA algorithm. (C) Pearson correlation analysis revealing potential associations between MAG-related biomarkers and the 23 immune cell types. (D) UMAP plots showing the expression distribution of four MAG-related biomarkers across seven cellular subpopulations.
Identification of MAG-associated molecular subtypes in sepsis
To further explore the molecular heterogeneity of sepsis based on MAG, consensus clustering analysis was performed using the expression profiles of the 4 key biomarkers (RPL18, PRPF8, NUP93, and CUL1). The CDF curve and delta area plot determined the optimal number of clusters as k = 2. Accordingly, SP samples were divided into two molecular subtypes: Subtype A (n = 469) and Subtype B (n = 393) (Fig. 6A–C). PCA plot confirmed significant transcriptional divergence between the two subtypes, indicating strong molecular heterogeneity (Fig. 6D). Differential expression analysis revealed that RPL18, PRPF8, NUP93, and CUL1 were significantly upregulated in Subtype B compared to Subtype A (Fig. 6E–H). These findings demonstrate that MAG expression patterns can stratify sepsis into molecular subtypes, offering new insights into underlying mechanisms and guiding precision treatment strategies.
Identification of MAG-related molecular subtypes in sepsis. (A–C) Consensus clustering analysis based on the expression profiles of MAG-related biomarkers to identify molecular subtypes. (D) Principal component analysis (PCA) of MAG molecular subtypes. (E–H) Differential expression analysis of MAG-related biomarkers among the identified MAG molecular subtypes.
Immune infiltration landscape of mag molecular subtypes
To elucidate the immune microenvironmental differences between MAG molecular subtypes, we systematically evaluated immune infiltration profiles between Subtype A and Subtype B. Immune score analysis showed significantly higher immune infiltration in Subtype B compared to Subtype A (Fig. 7A). ssGSEA analysis further revealed that Activated B cells, Activated CD4 T cells, Activated CD8 T cells, and Type 2 T helper cells were markedly increased in Subtype B, whereas Activated dendritic cells, Natural killer cells, and Type 17 T helper cells were significantly reduced (Fig. 7B). To uncover the molecular mechanisms underlying these immune differences, we performed functional annotation of the differentially expressed genes (DEGs) between the two subtypes. GO enrichment analysis indicated significant involvement in immune-related biological processes and molecular functions, such as positive regulation of leukocyte activation, T cell differentiation, immune receptor activity, and MHC protein complex binding (Fig. 7C). KEGG analysis further highlighted enrichment in canonical immune pathways, including Hematopoietic cell lineage, Cell adhesion molecules, and Human T-cell leukemia virus 1 infection (Fig. 7D). These results underscore the distinct immunological and transcriptional features of MAG-based sepsis subtypes, further supporting the pivotal role of MAG in modulating the immune microenvironment.
Analysis of immune microenvironment infiltration characteristics and potential regulatory mechanisms among MAG molecular subtypes. (A) Comparison of immune scores among different MAG molecular subtypes. (B) Analysis of the infiltration proportions of 23 immune cell types across the molecular subtypes. (C, D) GO and KEGG enrichment analyses of differentially expressed genes between MAG molecular subtypes.
NUP93 overexpression promotes mitophagy in an in vitro inflammatory model
To investigate the role of NUP93 in regulating mitophagy during sepsis, we first examined its expression in RAW264.7 cells treated with LPS. NUP93 expression was significantly reduced upon LPS stimulation, consistent with previous bioinformatic findings (Fig. 8A–B). Overexpression of NUP93 via adenoviral transduction significantly increased its expression levels (Fig. 8C). To evaluate its functional effects, mitochondrial and cytoplasmic fractions were isolated, and LC3B levels—a marker of mitophagy—were assessed. LPS treatment led to a marked decrease in mitochondrial LC3B levels, indicating mitophagy inhibition, whereas NUP93 overexpression restored LC3B expression in mitochondria (Fig. 8D), suggesting enhanced mitophagy activity. Given that PINK1 plays a key role in mitophagy regulation27, we further assessed its subcellular localization. LPS stimulation resulted in a significant decrease in mitochondrial PINK1 and a concomitant increase in cytoplasmic PINK1, suggesting impaired mitochondrial targeting. Importantly, NUP93 overexpression effectively restored PINK1 expression in mitochondria and reduced its cytoplasmic levels (Fig. 8E–H). These findings indicate that NUP93 overexpression promotes mitophagy in sepsis by modulating PINK1 localization and expression.
NUP93 overexpression can effectively upregulate mitophagy in sepsis. (A-B) Western blots of NUP93 in RAW264.7 cells following treatment with LPS or NUP93OE (n = 3). (C-D) Western blot analysis of autophagy-related protein LC3B in different groups (n = 3). (E–H) Western blot analysis of autophagy-related protein LC3B and PINK1 in different groups, with β-actin as internal reference protein for total level and cytoplasm fraction and COX4 as internal reference protein for mitochondrial fraction (n = 3). Significance levels: *p < 0.05; **p < 0.01; ***p < 0.001, all data are presented as the mean ± SD.
Discussion
Our results demonstrate the potential of MAG for sepsis stratification and confirm, through in vitro experiments, the impact of a key MAG, NUP93, on mitophagy in an in vitro inflammatory model. Mitophagy plays a significant role in the progression of sepsis-related complications28,29. Mitochondrial damage in renal tubular epithelial cells critically contributes to the development of sepsis-induced acute kidney injury (AKI)30. Mitophagy in this process can attenuate AKI severity by improving mitochondrial quality31. Furthermore, mitophagy helps regulate cardiac function in sepsis by modulating sepsis-induced inflammatory microvascular injury32,33. Sepsis-associated multiple organ dysfunction syndrome (MODS) is also linked to impaired self-repair capacity due to diminished mitophagy function34. Therefore, a deeper investigation into the role of mitophagy in sepsis pathogenesis is warranted, as it will improve our understanding of the disease and enhance patient risk stratification.
Our pathway enrichment analysis revealed that differential MAG are associated with T cell activation. Substantial evidence indicates a connection between mitophagy and T cells. Mitochondrial dysfunction, including impaired mitophagy, is a hallmark of T cell senescence35. Reduced mitophagy activity can lead to accumulation of depolarized mitochondria in T cells and exacerbate T cell exhaustion36. Additionally, since memory T cell differentiation and survival rely on mitochondrial quality control, the mitophagy mechanism is employed to regulate the survival and metabolism required for memory T cell formation37. During sepsis development, a hyperinflammatory and dysregulated response to infection may induce metabolic reprogramming in T cells, ultimately leading to immunosuppression or a proinflammatory cytokine storm38. Consequently, maintaining the stability of the T cell-mediated adaptive immune response is critical for improving sepsis prognosis and reducing complications39.
Our in vitro experimental results indicate that NUP93 overexpression can effectively upregulate mitophagy in sepsis. Beyond mediating nucleocytoplasmic transport, the nucleoporin (NUP) family participates in physiological processes including chromatin organization, gene expression regulation, and DNA repair40,41. Genetic alterations in NUP93 are associated with diverse cellular and developmental defects leading to immune, cardiovascular, or neurological abnormalities42,43. As a member of the NUP family, NUP93 function is implicated in cardiac and renal diseases. Evidence shows that altered NUP93 function causes glomerulosclerosis and nephrotic syndrome44,45. Furthermore, clinical data and in vitro inflammatory model demonstrate significantly reduced NUP93 expression in ischemic hearts. Knocking down NUP93 exacerbates hypoxia-induced cardiomyocyte injury46. Although no direct evidence currently links NUP93 to sepsis, its established roles in kidney and heart diseases suggest that further research into NUP93 could provide valuable insights for patient stratification47,48.
RPL18, PRPF8, and CUL1 were also screened as key MAG. RPL18 has been reported to influence JAK2-STAT3 signaling, potentially representing its pathway for affecting mitochondrial function during sepsis progression49. Cullin-1 (CUL1), as a scaffold protein, is a core component of the ubiquitin–proteasome system and facilitates p27 protein function50,51. During sepsis, p27 protects cardiomyocytes by activating autophagy and inhibiting cell death, indicating CUL1’s role in mitophagy and sepsis52. PRPF8 acts as a key mediator in inducing mitophagy under hypoxia24. Although hypoxia plays important roles in sepsis-related microcirculatory alterations and metabolic reprogramming, how PRPF8 participates in mitophagy during sepsis requires further investigation53,54.
The generalizability of our MAG-based findings across the spectrum of sepsis etiologies and stages warrants further discussion. The transcriptomic datasets used in this study were derived from heterogeneous sepsis patient populations, including those with septic shock, severe pneumonia-related sepsis, severe sepsis whole blood samples, and fatal sepsis. These transcriptional and mitophagy-related alterations may represent a common pathophysiological axis in sepsis, potentially reflective of a shared core host response to severe infection. This is reinforced by the successful stratification of patients into subtypes A and B based on these MAG within this heterogeneous training set. However, the very existence of distinct subtypes indicates underlying heterogeneity. Our study, by design, aggregated these diverse populations to identify common biomarkers. Consequently, we cannot definitively conclude whether the observed signatures are entirely universal or if their prominence varies with specific etiologies or disease stages, such as early hyperinflammatory or late immunosuppressive phases. The absence of granular, etiology-stratified clinical data in the analyzed cohorts limits such interrogation. Therefore, while our biomarkers demonstrate broad diagnostic utility, their precise interplay with clinical heterogeneity remains an open question. Future prospective studies designed with explicit stratification by infection source and serial sampling across disease timepoints are crucial to delineate whether the MAG-based subtypes we identified correspond to specific clinical phenotypes, thereby refining their predictive and therapeutic relevance.
Our study has several limitations that should be considered when interpreting the results. Firstly, the role of NUP93 was examined in a murine cell line, which introduces a cross-species limitation as the initial discovery was based on human patient data. It should also be noted that the observed role of NUP93 is based on an LPS-induced in vitro inflammatory model; future studies utilizing a broader range of sepsis-inducing stimuli are warranted to confirm whether its function in mitophagy is a generalized or stimulus-specific response. Secondly, the scope of our experimental validation was restricted. While four central biomarker genes were identified from whole blood transcriptomes, functional analysis was performed for only NUP93 in a single cell type. The functions of RPL18, PRPF8, and CUL1 therefore remain primarily computationally inferred and require future validation. Furthermore, the clinical relevance of the subtyping is constrained by the incomplete availability of outcome data in the analyzed cohorts. Future studies incorporating prospective cohorts, functional assays in human-derived models for all key MAG are crucial to translate these findings into clinically actionable strategies for sepsis management.
In conclusion, this study integrates multi-omics bioinformatics analyses and functional validation to identify and characterize four key MAG as promising diagnostic biomarkers for sepsis. We demonstrate their ability to stratify sepsis patients into molecular subtypes with distinct immune microenvironments and establish a direct mechanistic link between NUP93 and the restoration of PINK1-mediated mitophagy during sepsis. These findings provide novel insights into the role of mitophagy in sepsis heterogeneity and offer valuable tools for risk stratification and potential therapeutic targeting.
Data availability
The data used to support the findings of this study are available from the corresponding author upon request.
References
Meyer, N. J. & Prescott, H. C. Sepsis and septic shock. N. Engl. J. Med. 391(22), 2133–2146 (2024).
Antcliffe, D. B. et al. Sepsis subphenotypes, theragnostics and personalized sepsis care. Intensiv. Care Med. 51(4), 756–768 (2025).
Thwaites, L. et al. Management of adult sepsis in resource-limited settings: Global expert consensus statements using a Delphi method. Intensiv. Care Med. 51(1), 21–38 (2025).
Sweeney, T. E. & Wong, H. R. Risk stratification and prognosis in sepsis: What have we learned from Microarrays?. Clin. Chest Med. 37(2), 209–218 (2016).
Martin-Loeches, I., Singer, M. & Leone, M. Sepsis: Key insights, future directions, and immediate goals a review and expert opinion. Intensiv. Care Med. 50(12), 2043–2049 (2024).
Zhang, J. Autophagy and mitophagy in cellular damage control. Redox. Biol. 1(1), 19–23 (2013).
Pickles, S., Vigie, P. & Youle, R. J. Mitophagy and quality control mechanisms in mitochondrial maintenance. Curr. Biol. 28(4), R170–R185 (2018).
Clague, M. J. & Urbe, S. Diverse routes to mitophagy governed by ubiquitylation and mitochondrial import. Trend. Cell Biol. 35(6), 527–538 (2025).
Palikaras, K., Lionaki, E. & Tavernarakis, N. Mechanisms of mitophagy in cellular homeostasis, physiology and pathology. Nat. Cell Biol. 20(9), 1013–1022 (2018).
Onishi, M., Yamano, K., Sato, M., Matsuda, N. & Okamoto, K. Molecular mechanisms and physiological functions of mitophagy. EMBO J. 40(3), e104705 (2021).
Dolmatova, E. V., Wang, K., Mandavilli, R. & Griendling, K. K. The effects of sepsis on endothelium and clinical implications. Cardiovasc. Res. 117(1), 60–73 (2021).
Sun, J. et al. Mitochondria in sepsis-induced AKI. J. Am. Soc. Nephrol. 30(7), 1151–1161 (2019).
Andrieux, P., Chevillard, C., Cunha-Neto, E. & Nunes, J. P. S. Mitochondria as a cellular hub in infection and inflammation. Int. J. Mol. Sci. 22(21), 11338 (2021).
Kowaltowski, A. J. & Vercesi, A. E. Mitochondrial damage induced by conditions of oxidative stress. Free Radic. Biol. Med. 26(3–4), 463–471 (1999).
Zhu, C. L. et al. Mechanism of mitophagy and its role in sepsis induced organ dysfunction: A review. Front. Cell Dev. Biol. 9, 664896 (2021).
Lira Chavez, F. M. et al. Restoring the infected powerhouse: Mitochondrial quality control in sepsis. Redox. Biol. 68, 102968 (2023).
Prabhakaran, H. S., Hu, D., He, W., Luo, G. & Liou, Y. C. Mitochondrial dysfunction and mitophagy: crucial players in burn trauma and wound healing. Burn. Trauma 11, 029 (2023).
Liu, C. et al. A mitophagy-related gene signature for subtype identification and prognosis prediction of hepatocellular carcinoma. Int. J. Mol. Sci. 23(20), 12123 (2022).
Zhang, C., Zeng, C., Xiong, S., Zhao, Z. & Wu, G. A mitophagy-related gene signature associated with prognosis and immune microenvironment in colorectal cancer. Sci. Rep. 12(1), 18688 (2022).
Kanehisa, M., Furumichi, M., Sato, Y., Matsuura, Y. & Ishiguro-Watanabe, M. KEGG: Biological systems database as a model of the real world. Nucl. Acid. Res. 53(D1), D672–D677 (2025).
Kanehisa, M. Toward understanding the origin and evolution of cellular organisms. Prot. Sci. 28(11), 1947–1951 (2019).
Kanehisa, M. & Goto, S. KEGG: Kyoto encyclopedia of genes and genomes. Nucl. Acid. Res. 28(1), 27–30 (2000).
Tao, Y. et al. Identification of the ribosomal protein L18 (RPL18) gene family reveals that TaRPL18-1 positively regulates powdery mildew resistance in wheat. Int. J. Biol. Macromol. 280(Pt 2), 135730 (2024).
Xu, G. et al. Autosomal dominant retinitis pigmentosa-associated gene PRPF8 is essential for hypoxia-induced mitophagy through regulating ULK1 mRNA splicing. Autophagy 14(10), 1818–1830 (2018).
Yan, H. et al. Lycorine inhibits influenza virus replication by affecting nascent nucleoporin nup93 synthesis. Int. J. Mol. Sci. 26(11), 5358 (2025).
Chang, H. R. RNF126, 168 and CUL1: The potential utilization of multi-functional e3 ubiquitin ligases in genome maintenance for cancer therapy. Biomedicines 11(9), 2527 (2023).
Xie, X. Q. et al. Targeting ATAD3A-PINK1-mitophagy axis overcomes chemoimmunotherapy resistance by redirecting PD-L1 to mitochondria. Cell Res. 33(3), 215–228 (2023).
Deng, Z. et al. SIRT1 attenuates sepsis-induced acute kidney injury via Beclin1 deacetylation-mediated autophagy activation. Cell Death Dis. 12(2), 217 (2021).
Deng, Z. et al. Melatonin attenuates sepsis-induced acute kidney injury by promoting mitophagy through SIRT3-mediated TFAM deacetylation. Autophagy 20(1), 151–165 (2024).
Parikh, S. M. et al. Mitochondrial function and disturbances in the septic kidney. Semin. Nephrol. 35(1), 108–119 (2015).
Wang, L. et al. Soluble epoxide hydrolase deficiency attenuates lipotoxic cardiomyopathy via upregulation of AMPK-mTORC mediated autophagy. J. Mol. Cell Cardiol. 154, 80–91 (2021).
Zhuang, H. et al. High-Throughput screening of an fda-approved compound library reveals a novel gas6 receptor agonist for therapeutic intervention in septic myocardial and microvascular injury via modulation of danger-associated molecular patterns. Int. J. Biol. Sci. 20(15), 6222–6240 (2024).
Liu, R. et al. Low-dose Olaparib improves septic cardiac function by reducing ferroptosis via accelerated mitophagy flux. Pharmacol. Res. 200, 107056 (2024).
Zou, R. et al. DNA-PKcs promotes sepsis-induced multiple organ failure by triggering mitochondrial dysfunction. J. Adv. Res. 41, 39–48 (2022).
Escrig-Larena, J. I., Delgado-Pulido, S. & Mittelbrunn, M. Mitochondria during T cell aging. Semin. Immunol. 69, 101808 (2023).
Yu, Y. R. et al. Disturbed mitochondrial dynamics in CD8(+) TILs reinforce T cell exhaustion. Nat. Immunol. 21(12), 1540–1551 (2020).
Franco, F. et al. Regulatory circuits of mitophagy restrict distinct modes of cell death during memory CD8(+) T cell formation. Sci. Immunol. 8(87), 7579 (2023).
Davies, K. & McLaren, J. E. Destabilisation of T cell-dependent humoral immunity in sepsis. Clin. Sci. (Lond) 138(1), 65–85 (2024).
Heidarian, M., Griffith, T. S. & Badovinac, V. P. Sepsis-induced changes in differentiation, maintenance, and function of memory CD8 T cell subsets. Front. Immunol. 14, 1130009 (2023).
Raices, M. & D’Angelo, M. A. Nuclear pore complex composition: A new regulator of tissue-specific and developmental functions. Nat. Rev. Mol. Cell Biol. 13(11), 687–699 (2012).
Raices, M. & D’Angelo, M. A. Nuclear pore complexes and regulation of gene expression. Curr. Opin. Cell Biol. 46, 26–32 (2017).
Ibarra, A. & Hetzer, M. W. Nuclear pore proteins and the control of genome functions. Gene. Dev. 29(4), 337–349 (2015).
Nofrini, V., Di Giacomo, D. & Mecucci, C. Nucleoporin genes in human diseases. Eur. J. Hum. Genet. 24(10), 1388–1395 (2016).
Hashimoto, T. et al. In vivo expression of nup93 and its alteration by nup93 mutations causing focal segmental glomerulosclerosis. Kidney Int. Rep. 4(9), 1312–1322 (2019).
Braun, D. A. et al. Mutations in nuclear pore genes NUP93, NUP205 and XPO5 cause steroid-resistant nephrotic syndrome. Nat. Genet. 48(4), 457–465 (2016).
Pan, L. et al. Downregulation of NUP93 aggravates hypoxia-induced death of cardiomyocytes in vitro through abnormal regulation of gene transcription. Acta. Pharmacol. Sin. 44(5), 969–983 (2023).
Yang, W. et al. Pathogenesis and treatment strategies of sepsis-induced myocardial injury: Modern and traditional medical perspectives. Int. J. Biol. Sci. 21(8), 3478–3504 (2025).
Akcan Arikan, A., Ostermann, M., Goldstein, S. L. & Kellum, J. A. Sepsis criteria and kidney function: Eliminating sex, age and economic status biases. Nat. Rev. Nephrol. 21(8), 565–575 (2025).
Li, R. et al. Mitochondrial STAT3 exacerbates LPS-induced sepsis by driving CPT1a-mediated fatty acid oxidation. Theranostic 12(2), 976–998 (2022).
Xu, H. et al. CUL1-neddylation contributes to K29-linked ubiquitination on p27 for autophagic degradation in sorafenib-resistant liver cancer. Cell Biol. Toxicol. 41(1), 61 (2025).
Zeng, X. et al. SKP1-CUL1-F-box: Key molecular targets affecting disease progression. FASEB J. 39(2), e70326 (2025).
Zhao, X., Qi, H., Zhou, J., Xu, S. & Gao, Y. P27 Protects cardiomyocytes from sepsis via activation of autophagy and inhibition of apoptosis. Med. Sci. Monit. 24, 8565–8576 (2018).
Vanderhaeghen, T., Vandewalle, J. & Libert, C. Hypoxia-inducible factors in metabolic reprogramming during sepsis. FEBS J. 287(8), 1478–1495 (2020).
Mallat, J., Rahman, N., Hamed, F., Hernandez, G. & Fischer, M. O. Pathophysiology, mechanisms, and managements of tissue hypoxia. Anaesth. Crit. Care Pain. Med. 41(4), 101087 (2022).
Author information
Authors and Affiliations
Contributions
Y.W. conceived and designed the study. C.W. performed the bioinformatic analyses and wrote the manuscript. Y.W. performed in vitro analyses. Both of authors participated in the acquisition, analysis, interpretation of data, drafting of the manuscript, and approval of the submitted version.
Corresponding author
Ethics declarations
Competing interests
The authors declare no competing interests.
Additional information
Publisher’s note
Springer Nature remains neutral with regard to jurisdictional claims in published maps and institutional affiliations.
Supplementary Information
Rights and permissions
Open Access This article is licensed under a Creative Commons Attribution-NonCommercial-NoDerivatives 4.0 International License, which permits any non-commercial use, sharing, distribution and reproduction in any medium or format, as long as you give appropriate credit to the original author(s) and the source, provide a link to the Creative Commons licence, and indicate if you modified the licensed material. You do not have permission under this licence to share adapted material derived from this article or parts of it. The images or other third party material in this article are included in the article’s Creative Commons licence, unless indicated otherwise in a credit line to the material. If material is not included in the article’s Creative Commons licence and your intended use is not permitted by statutory regulation or exceeds the permitted use, you will need to obtain permission directly from the copyright holder. To view a copy of this licence, visit http://creativecommons.org/licenses/by-nc-nd/4.0/.
About this article
Cite this article
Wan, C., Wang, Y. Integrated multi-omics of mitophagy-related molecular subtype characterization and biomarker identification in sepsis. Sci Rep 16, 701 (2026). https://doi.org/10.1038/s41598-025-30153-8
Received:
Accepted:
Published:
Version of record:
DOI: https://doi.org/10.1038/s41598-025-30153-8










