Abstract
Glioma, especially high-grade gliomas like glioblastoma, are aggressive and highly treatment-resistant brain tumors with poor prognosis. Despite advances in therapeutic strategies, the mechanisms driving glioma progression remain inadequately understood, with dysregulated apoptosis playing a central role in malignancy. RNA-binding proteins(RBPs) such as the poly(A)-binding protein family, including PABPC5, have gained attention due to their roles in regulating mRNA stability and translation. PABPC5’s role in glioma pathogenesis remains poorly characterized despite its identification as a key regulator of the mitochondria-associated programmed cell death index (mtPCDI) in low-grade glioma (LGG). This study thoroughly investigated the oncogenic functions of PABPC5. TCGA-GBM analysis revealed significant decreasing trend in PABPC5 expression with increasing glioma grade(G2 vs. G3:P < 0.05; G2vsG4: P < 0.0001;). However, immunohistochemistry and Western blotting demonstrated that PABPC5 protein levels were elevated in Grade 4 tumors compare to Grades 1–3. Notably, expression levels showed no correlation with overall survival (P = 0.92). Lentiviral infection of PABPC5 knockdown in glioblastoma cells (U87/U251) significantly suppressed malignant phenotypes while inducing pro-apoptotic molecular alterations: upregulated BAX and cleaved caspase−3 protein expression, enhanced ROS production, and reduced Bcl−2 and caspase−3 levels. In vivo validation showed that PABPC5 knocdown substantially inhibited subcutaneous tumor growth and increased apoptosis (TUNEL:3.164-fold increase,P < 0.001). Consistent with in vitro findings, immunofluorescence(IF)analysis of tumor tissues confirmed altered Bcl−2/cleaved-caspase−3 expression patterns and mitochondrial ultrastructural changes. This work establishes PABPC5 as a novel biomarker for glioma pathological grading and reveals its functional role in apoptosis regulation. These findings provide a mechanistic foundation for developing therapeutic strategies targeting apoptosis-resistant glioma.
Introduction
As the most common primary malignant tumors of the central nervous system (CNS), accounting for nearly 80% of all intracranial primary malignancies1,2. Their aggressive clinical course is attributed to high heterogeneity, diffuse infiltration, complex tumor microenvironment, and poorly defined molecular drivers3,4, which persists advances in surgical techniques, chemotherapy, and radiotherapy regimens. As a result, glioma patients face significant therapeutic challenges, including elevated recurrence rates, resistance to treatment, and reduced overall survival5. Glioblastoma multiforme(GBM), the most aggressive subtype, has a median patient survival less than 15 months, with a 5-year survival rate below 5%6. Beyond the severe health impact, glioma also pose a substantial burden, driven by high disability rates and the substantial cost of treatment7. A core mechanism underlying the aggressive nature and treatment resistance of gliomas is their ability to evade apoptosis, a process critically involved in tumor cell survival. Dysregulation of key apoptotic pathways, including the mitochondrial and death receptor pathways, contributes significantly to this evasion8,9. For example, an imbalance in Bcl-2 family proteins, such as decreased Bax and increased Bcl-2 levels, can effectively block the caspase cascade, promoting tumor cell survival10. Therefore, identifying and understanding key regulators of apoptosis is essential for overcoming current diagnostic and therapeutic limitations, offering a potential route for novel, mechanism-based interventions in glioma treatment.
PABPC5, a member of cytoplasmic poly(A)-binding protein family, shares functional similarities with PABPC1, which has been shown to suppress glioma invasion and promote apoptosis. However, the roles of other family members, particularly PABPC5, in glioma remain poorly characterized11. Mechanistically, PABPC5 regulates mRNA stability, translation efficiency, and polyadenylation12. In our previous work13 ,we identified PABPC5 as a core component of the mitochondrial-associated programmed cell death index (mtPCDI) in low-grade-glioma, suggesting its potential role in LGG progression. We hypothesize PABPC5 may regulate mitochondrial apoptosis genes through mRNA stability control, influencing their functional expression in LGG.In that study, we observed that PABPC5 expression levels and immunohistochemical(IHC) markers in LGG tissues were significantly higher compared to normal brain tissues.This upregulation may facilitate tumor proliferation and suppress apoptosis, highlighting its functional significance in glioma pathogenesis. Emerging research evidence also suggests that PABPC5 plays a role beyond glioma, with evidence linking it to oncogenesis in other cancers. For instance, PABPC5 has been identified as a mutation-driving factor in sarcomatoid hepatocellular carcinoma14, associated with metastasis in non-small cell lung cancer (NSCLC)15. Moreover, high expression of PABPC5 in ovarian cancer has been linked to poor prognosis16. These studies point to PABPC5 as a potential pan-cancer biomarker, although further foundational research is needed to support these findings.
In recent years, only one study has reported that PABPC5 regulates STAU1-mediated mRNA decay in glioblastoma through feedback loops with HCG15 and ZNF331, thereby inhibiting angiogenesis17. While research on the mechanisms of PABPC5 is limited, its homolog PABPC1 has been more extensively studied, showing involvement in metastasis and proliferation in gastric, non-small cell lung, and pancreatic cancers18,19,20. PABPC1 has also been found to inhibit glioma progression by stabilizing BDNF-AS and inducing STAU1-mediated mRNA decay, with BDNF-AS overexpression promoting glioblastoma cell apoptosis and inhibiting proliferation, invasion, and migration11. Similarly, another family member, PABPC4, plays a role in regulating translation and cell death patterns, contributing to liver and breast cancer progression21,22. These studies undersocre the diverse roles of the PABPC family member in tumor biology, particularly through post-transcriptional regulation. Our experimental findings show that knockingdown PABPC5 significantly inhibits glioma cell proliferation, invasion, and migration, while affecting apoptosis.This further supports the differential roles of PABPC family members in regulating post-transcriptional process and cell death. Despite the extensive research on PABPC1, the mechanisms by which PABPC5 influences glioma cell death remain inadequately explored. Therefore, in the context of the above research, combined with the previous findings from our team, this study reasonably hypothesizes and systematically investigates whether PABPC5 affects glioma cell pathophysiological processes, particularly in apoptosis. The results of this study aim to bridge the existing research gap concerning PABPC5 in glioma, further elucidating the multiple roles of the PABPC family in solid tumors, and providing new insights into glioma grading and apoptosis resistance. Specifically, we will first establish significant correlations between PABPC5 expression levels, glioma grading and molecular subtypes. Second, we will characterize how PABPC5 knockdown affects glioma invasion, migration, and apoptosis regulation. Third, we will explore the underlying molecular mechanisms, with the ultimate goal of generating evidence to advance translational applications targeting glioma apoptosis resistance.
Materials and methods
Ethics statement
The study was approved by the Medical Ethics Committee of the First Affiliated Hospital of Xinjiang Medical University (Ethics Approval No. K202505-21)All patients were informed about the study and signed an informed consent form before enrollment. Laboratory animals were purchased from Beijing Viton Lihua Company.The study protocol was approved by the Ethics Committee of Xinjiang Medical University (Ethics Approval No. IACUC-GT-20250526-01). All methods were carried out in accordance with relevant guidelines, and were adhered to the ARRIVE guidelines to ensure ethical and methodological rigor.
Data extraction
Transcriptome expression profiles, clinical data of glioma patients were downloaded from the TCGA database (https://portal.gdc.cancer.gov/). The clinical data included age, gender, grading, survival time, and survival status. These raw data were downloaded and organized through the TCGAbiolinks, dplyr, and tidyverse packages to normalize the gene expression files to the number of reads per kilobase of transcript per million mapped reads (TPM). Survival curves for PABPC5 were plotted using the survival, survminer package. The median PABPC5 gene expression was used to distinguish the samples into high and low expression groups, and then the DESeq2 package was used for differential analysis. The above data were downloaded through the official website, which is fully compliant with the TCGA database access policy and strictly adheres to the publication guidelines.
Subjects
Between November 2019 and December 2024, samples were collected from surgically resected glioma tissue from 60 patients. Prior to surgery, patients had no history of chemotherapy, radiotherapy, or immunotherapy. According to the latest World Health Organization Classification of Tumors of the Central Nervous System2, 30 samples were from grades I-II and 30 samples were from III-IV.
Cell culture
Experimental cells: glioma cell lines (U87, U251) were purchased from Wuhan Novosel Life Science and Technology Co., Ltd. and cultured in DMEM basal medium (SH30262.01 HyClone/USA) with the addition of 10% fetal bovine serum (F0193/Sigma-Aldrich/USA) and 1% double antibiotic (15070063 Gibco/USA), incubator box (Thermo Fisher, HERAcell240i, USA) at a temperature of 37 °C with 5% carbon dioxide. The medium was renewed every two days and passaging was performed when the cells reached 70% to 80% fusion. Log phase cells were used for all the following experiments.
Cell grouping and transfection
Glioma cell lines U87 and U251 were selected and divided into NC and Knock down group(KD) groups. cells in the Negative controls (NC) group did not receive any treatment or transfection; the KD group was stably transfected with knockdown PABPC5 lentivirus. Glioma cells in logarithmic growth phase were digested with trypsin (25200056 Gibco/USA), counted and inoculated at a density of 1 × 106 cells/well for growth in 6-well plates, and transfected according to the instructions for lentiviral transfection provided by the viral packaging company when the cell fusion had reached approximately 70%-80%. And DMEM complete medium containing 2 µg/ml puromycin was added at 3d according to the cell status for the screening of stably transfected cells, verification of lentiviral transfection by fluorescence microscopy and Western blot. LV-PABPC5-RNAi was provided by Shanghai Jikai Genomics Technology Co.
CCK8 assays
U87 and U251 cells were inoculated into 96-well plates at a density of 1 × 104/well according to the experimental grouping, and three replicate wells were set up for each group, and an equal amount of PBS (SH30256.01/HyClone/U.S.A.) was added in a circle around them. At 0, 24, 48 and 72 h, 10µL of CCK8 solution (BA00208/Beijing Boao Biological Co., Ltd./China) was added after discarding the medium, and the optical density at 450 nm was measured in an enzyme labeling instrument. This experiment was terminated after the 72-hour assessment.(Thermo Fisher, MultiskanGo, USA).
Colony formation assays
Cells of each experimental group in logarithmic phase were digested with trypsin and prepared into single cell suspension. After cell counting, the cells were inoculated into 6-well plates at 1000 cells/well, and 2 ml of complete medium was added to each well for incubation. This experiment was conducted on the 12th day after cell inoculation, when visible cell colonies could be seen with the naked eye, discard the supernatant. Then, the cells were washed with PBS and fixed in 4% paraformaldehyde (P1110 Beijing Solebrite Technology Co. Ltd./China) for 30 min. Cells were stained with 1% crystal violet (G062/Beijing Solebrite Technology Co. Ltd./China) for 20 min and dried at room temperature. Colonies were then imaged and counted.This experiment was performed in triplicate.
Transwell assays
Matrigel (356234/CORNING/USA) stored at -80℃ was dissolved at 4 °C overnight, mixed with pre-cooled serum-free DMEM at a dilution of 1:8 in a flat layer in the upper 8 μm Transwell chamber for solidification, and incubated in the culture phase at 37 °C with 5% CO2 for 3 h to polymerize the matrix gel into a thin film, and the glioma cells of each group were digested with trypsin, and the The density of cell suspension was adjusted to 1 × 105 cells/mL. 200µL of cell suspension was then inoculated into the upper Transwell chamber (Corning/USA), while 300µL of DMEM was added to the lower Transwell chamber. Then the small Transwell chamber was placed in an incubator (37℃, 5% CO2). After 24 h, the liquid in the upper chamber was discarded, the cell plate was fixed in methanol for 30 min after 2times washes with PBS, and later stained with 1% crystal violet for 20 min, the excess crystal violet was rinsed with distilled water and the cells remaining in the upper chamber were removed with a wet cotton swab, air-dried, and then stained in the fluorescence inverted microscope (OLYMPUS, IX73,Japan) to count the cells. This experiment was performed in triplicate.
Wound healing assays
The cells of each experimental group were digested, centrifuged, resuspended and the density of cell suspension was adjusted to 5 × 104 cells/ml, 1 ml of cell suspension was inoculated into 6-well plates, 1 ml of serum-free DMEM medium was added, and then, the cells were placed in the incubator (37℃, 5% CO2) to wait for cell apposition, and then the cells were washed and replaced with serum-free culture medium using the sterile 200µL pipette tip to draw a straight line along the straight ruler in the center of each well. The cells were rinsed and the serum-free medium was replaced. The wounds were imaged under a fluorescent inverted microscope to record the location of the cells. The 0 h and 24 h wound widths were recorded and the cell wound healing rate was calculated for each group. This experiment was performed in triplicate.
Western blotting
Protein extraction was performed from harvested cells and frozen specimens obtained by surgical excision and stored at -80 °C(tumor tissue was grounded into powder in a mortar pre-cooled with liquid nitrogen), lysed and quantified using a bicinchoninic acid (BCA) protein quantification kit (Thermo Fisher Scientific Inc./USA). Then, 12 µg of protein was added to the up-sampling buffer, and the proteins were separated by 12.5% sodium dodecyl sulfate-polyacrylamide gel electrophoresis (SDS-PAGE) (WB2303/Bottex/China), and then transferred onto polyvinylidene difluoride (PVDF) membranes using semi-dry transfer (Bio-Rad, USA). Unoccupied sites were closed by incubation in 5% skimmed milk for 1 h at room temperature. The membrane was blocked by incubation with rabbit polyclonal anti-PABPC5 (Proteintech 25582-1-AP, 1:1000), Bcl-2 (Abcam ab182858, 1:1000), Bax (Abcam ab182733, 1:1000), cleaved-caspase-3 (Abcam ab32042, 1:500), Caspase-3 (Abcam ab32351, 1:2000) were incubated overnight at 4 °C, and then the proteins on the membranes were terminated by washing three times (10 min per wash) in PBS at room temperature. The blot was terminated by incubation with goat polyclonal rabbit horseradish peroxidase (HRP)-labeled secondary antibody (Bioss bs-0295G,1:1000) for 2 h at 37 °C and also by washing 3 times in PBS for 10 min each. The final immunoblotting was performed with chemiluminescence(ECL) reagent (BL520B/biosharp/China), and the intensity of the bands was measured and analyzed by ImageJ software, using β-actin as the loading control. The relative expression of the target protein was expressed as the ratio of the intensity of the target protein to the intensity of β-actin (Abcam ab8227, 1:2500).
Apoptosis and ROS detection via flow cytometry
Cells from each experimental group were digested, centrifuged and resuspended, adjusted to 10µ density of 5 × 104 cell suspension by cell counter (Countess II/Thermo), centrifuged at 1000 rpm for 5 min, supernatant discarded, and cells were gently resuspended by adding 200µL of Annexin V-FITC conjugate solution (P-CA-202/Prnosys/China). Add 5µL Annexin V-FITC and mix gently. Add 5µL of 7-AAD staining solution and mix gently. Incubate at room temperature (20–25 °C) for 15 min under light protection. To avoid apoptotic process, the cells can be operated on ice. Cells can be resuspended 2–3 times during incubation to improve the staining effect. Aluminum foil can be used for light protection. Assay on the machine after staining.
Prepare cell suspension as above, prepare working solution for staining: dilute DCFH-DA (S0033/Biyun Tian/China) with serum-free medium according to 1:1000 to make the final concentration of 10µmol/L. Load probe: add 1mL of staining working solution to each tube of sample, incubate at 37℃ in cell culture incubator for 20 min, and mix every 3–5 min to make the probe and cells in full contact. Incubate for 20 min at 37℃ in the cell culture incubator, mixing every 3–5 min, so that the probe and the cells are in full contact. After incubation, collect the cells by centrifugation at 1000 rpm for 5 min, and then wash the cells with serum-free culture medium for three times to remove the probe that has not entered the cells. Add 200µL PBS to resuspend the cells, and blow the precipitate to mix well. On-line assay: Flow cytometer (NoVoCyte 2060R/Agilent Technologies) was used to select the FITC channel for detection, and the cellular ROS level was analyzed by FlowJo software.
Xenograft tumor models and immunohistochemistry
Thirty-two Nude/c mice, 3 weeks old, with an average weight of 13.5 ± 1.2 g, were provided by Beijing Viton Lever. For subcutaneous implantation, cells from the logarithmic phase of the NC and KD groups were digested, and then 100µL of single-cell suspension containing 1 × 106 cells and 100 µl of matrix gel were mixed and injected subcutaneously into the left subscapularis, 8 mice per group. After injection, the nude mice were subjected to the following measurements: body weight and long-axis and short-axis lengths in order to calculate the tumor volume using the formula: volume=(long-axis length×short-axis length2)×1/2. The mice were monitored regularly and were executed at the onset of significant weight loss (more than 20% of their body weight) or when the tumor volume exceeded 10cm3. The tumors were removed, and the appropriate solution was selected for storage according to the subsequent experimental content. Tumor volume was then calculated using the same formula as in the subcutaneous model.
IHC: Immunohistochemistry was used to detect the expression of PABCP5(Affinity DF4303,1:50) and Bcl-2 in the tissues. Sections for staining were obtained from transplanted tumor tissues of surgical nude mice. Rabbit two-step kit (PV-6001/Zhongsui Jinqiao/China) DAB color development kit (ZLI-9018/Zhongsui Jinqiao/China), was used for staining. Two pathologists independently evaluated the IHC-stained sections and determined that any differences in outcome had been resolved by consensus.
Immunofluorescence and tunel
Paraffin sections of nude mouse subcutaneous graftoma tumors were taken, deparaffinized, antigenically repaired, circled, serum-occluded for 30 min, incubated with the first specific primary antibody (e.g.,Bcl-2), (Bcl-2 [Servicebio, GB154380,1:2000] / Bax [Servicebio, GB154122 1:2000] / cleaved Caspase-3 [Servicebio, GB12532,1:2000]) at 4 °C overnight. After PBS rinsing, the labeled goat anti-rabbit IgG secondary antibody [Servicebio, GB21303,1:400] was incubated for 50 min in unison (wet box protected from light), PBS rinsed in a circle incubated with a drop of the corresponding TSA (iF488-Tyramide/iF555-Tyramide/iF647-Tyramide), and after washing again after After washing again, the two remaining antibodies were incubated one by one as described above, and the nuclei were re-stained with DAPI (1 µg/mL/DAPI: G1012/Servicebio). Images were acquired after sealing the sections with anti-quenching sealer (Nikon Eclipse C1, Japan/Pannoramic MIDI).
TUNEL staining: follow the instructions of [Servicebio, G1504]. Sections were processed appropriately (if necessary), incubated with TUNEL reaction solution (containing FITC-dUTP) for 60 min at 37 °C, rinsed with washing solution, and the nuclei were re-stained with DAPI (1 µg/mL), and the sections were blocked with anti-quenching blocking agent. Images were acquired by laser confocal microscopy. ImageJ software was used to quantitatively analyze the expression intensity of each protein and TUNEL-positive apoptosis.
Statistical analysis
All statistical analyses were performed using SPSS (IBM, USA) and GraphPad Prism (GraphPad Software, CA, USA) to analyze the data. Student’s t-test was used to compare the two groups. The Mann-Whitney U test was used to compare abnormally distributed data. Patient survival was analyzed using the KM method. Univariate and multivariate Cox regression analyses were used. p-value < 0.05 indicated statistical significance.
Results
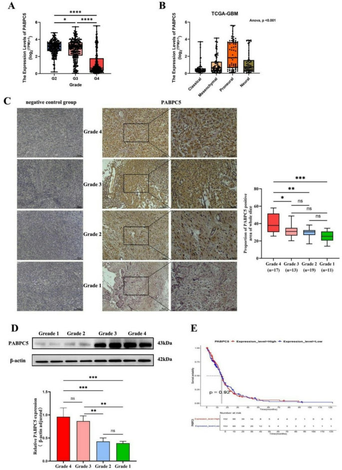
PABPC5 expression is associated with glioma progression but not prognosis
To determine the expression profile of PABPC5 in glioma, we comparatively analyzed the log2(TPM + 1) values across histological grades (G2, G3, G4) and molecular subtypes (Classical, Mesenchymal, Proneural, Neural) by integrating the expression data from the TGCA-GBM database. Interestingly, PABPC5 mRNA expression decreased with increasing glioma grade, with Grade 2 tumors showing the highest expression levels, followed by Grade 3 and Grade 4(G2 vs. G3:P < 0.05; G2vsG4:P < 0.0001; Fig. 1A).In contrast to the mRNA data, PABPC5 protein expression, assessed by IHC and Western blotting, was higher in Grade 4 tumors than Grades 1, 2, and 3 (Fig. 1C and D). Quantitative analysis of IHC data revealed that the proportion of PABPC5-positive area was significantly higher in Grade 4 tumors than lower-grade glioma (P < 0.05 for Grade 4 vs. Grade 3, P < 0.01 for Grade 4 vs. Grade 2, and P < 0.001 for Grade 4 vs. Grade 1). Western blot analysis further confirmed this finding, showing significantly higher PABPC5 expression in Grade 4 tumors compared to other grades (P < 0.05 for Grade 4 vs. Grade 3, P < 0.01 for Grade 4 vs. Grade 2, and P < 0.001 for Grade 4vs Grade 1). PABPC5 expression was highest in the Proneural subtype, with statistically significant differences between subtypes (P < 0.001; Fig. 1B). Survival analysis using Kaplan-Meier curves revealed no significant correlation between PABPC5 expression and overall survival (P = 0.92; Fig. 1E). This suggests that although PABPC5 expression correlates with glioma progression, it is not a prognostic biomarker for patient survival. In summary, these findings indicate that PABPC5 expression is correlated with glioma grade and subtype making it a potential supplementary biomarker for pathological grading; However, its expression level is not significantly associated with overall survival, limiting its prognostic value for glioma patients.
Expression patterns and clinical correlations of PABPC5 in glioma. (A) Box plot showing the expression levels of PABPC5(log2 transformed) across glioma grades (G2–G4) from The Cancer Genome Atlas (TCGA) cohort, indicating a highly significant difference between Grades (B) The box plot illustrating PABPC5 expression in different molecular subtypes of glioblastoma (GBM) was evaluated using TCGA datasets. Significant differences in expression were observed among the subtypes (mesenchymal, proneural, and neural), and ANOVA analysis confirmed statistical significance. (C) Representative images from IHC assays specimens of 60 archived glioma cases (G1 n = 17, G2 n = 13, G3 n = 19, G4 n = 11; Amplification: ×200; ×400; A negative control group is shown for reference.) The associated box plot quantifies the mean proportion of PABPC5 positive area across different glioma grades. (D) Western blotting was employed to detect PABPC5 protein expression levels in gliomas of varying grades. The graph below the blot quantifies the relative expression of PABPC5, β-actin was uesd as the loading control. The data indicate that PABPC5 protein expression was significantly elevated in higher grade gliomas compared to low-grade gliomas. (E) Kaplan-Meier survival analysis was performed based on PABPC5 expression levels in glioma patients. High expression of PABPC5 (red line) has a tredn toward worse survial outcomes, but did not reach statistical significance (P = 0.92) (ns:P>0.05, *P < 0.05, **P < 0.01, ***P < 0.001).
Establishment of stable PABPC5-knockdown cell lines
To investigate the effects of PABPC5 expression on the malignant phenotype and apoptosis of glioma cells, we established stable PABPC5 knockdown cell lines in U87 and U251 glioma cell models for subsequent experiments.Fluorescence microscopy was used to observe PABPC5 knockdown, revealing a transfection efficiency of approximately 80%, as indicated by the red fluorescence in the cells (Fig. 2A and B). Western blot analysis validated the stable knockdown of PABPC5 expression in U251 and U87 cell lines (U251:KD-NC Fold change = 0.617, U87:KD-NC Fold Change = 0.603, both P < 0.01, Fig. 2C).These results suggested that the cells were in good condition and stably expressing.
Establishment and validation of stable PABPC5-expressing glioma celllines. (A, B) Fluorescence microscopy images demonstrate the successful construction of cell lines stably expressing PABPC5. For U87 (A) and U251 (B) glioma cells, the left image is a bright-field image showing cell morphology, and the corresponding right image is a red fluorescence image, transfection efficiency of approximately 80% (scale bar:100 μm). (C) Western blot analysis confirming PABPC5-knockdown (KD) constructs, β-actin was uesd as loading control. The bar graph quantifies the relative PABPC5 protein expression, normalized to β-actin. Data are presented as mean ± SD, with **P < 0.01.
PABPC5 knockdown inhibits the malignant phenotype of glioma cells
After successfully establishing a PABPC5-downregulated cell model, we performed functional assays in U87 and U251 glioma cell lines. Cell proliferation was assessed via CCK−8 assay, clonogenic potential by colony formation, invasion/migration capacities through Transwell chambers, and migration dynamics by scratch wound healing. The effect of PABPC5 on glioma cell proliferation was evaluated by the CCK8 assay. As shown in Fig. 3A, compared to the NC gropu, the optical density (OD) values of the KD groups in both cell lines were decreased, indicating that the proliferation capacity of both U251 and U87 cells was impaired. The OD value decreased significantly at 72 h, suggesting a significant reduction in proliferation at this time point (U251 cells P< 0.001, U87 cells P< 0.05). Colony formation assays further demonstrated a marked decrease in clones formation in KD cells, as shown in Fig. 3B (U251: KD vs. NC fold change = 0.201, P< 0.01; U87: fold change = 0.628,P< 0.05),highlighting the suppressive effect of PABPC5 knockdown on cell proliferation and clonogenicity. Next, Transwell analysis revealed reduced invasion (invasive cell count: U251: KD vs. NC fold change = 0.464, P< 0.01; U87: fold change = 0.672, P< 0.0001) and migration, shown in Fig. 3C (migratory cell count: U251:fold change = 0.468,P< 0.01; U87:fold change = 0.673, P< 0.0001). The wound healing assay was conducted to further assess the effect of PABPC5 on cell migration. In Fig. 3D, the wound closure rate at 24 h was significantly lower in both U251 and U87 cells with KD groups compared to the NC groups. (U251:KD vs. NC fold change = 0.385, P< 0.001; U87: fold change = 0.629, P< 0.01).Taken together, these data demonstrate that PABPC5 knockdown significantly suppresses proliferation, clonogenicity, invasion, and migration in glioma cells.
Knockdown of PABPC5 inhibited glioma cell proliferation and migration. (A) The CCK8 assay assessed cell proliferation in PABPC5-knockdown and control U251 and U87 cell lines at designated time points (0, 24, 48, 72 h) by measuring the OD values. Proliferation curves were plotted based on these OD values. Data are presented as mean ± SD (n = 3). (B) Colony formation assays were performed to evaluate long-term proliferative ability in U251 and U87 cells. Representative images of colony formation (left) and quantification (right) are shown. The KD group of U251 and U87 cells both exhibited significantly fewer colonies than the NC group. Data are presented as mean ± SD (n = 3). (C) Migration and invasion abilities of U251 and U87 cells were assessed using Transwell assays. Representative images of the migration and invasion assays (left) and quantification of cell numbers (right) are presented. Statistically analyzed to show a significant reduction in migration/invasion ability in both cell lines KD groups. Data are presented as mean ± SD (n = 3). (D) Wound healing assays were performed on U251 and U87 cells at 0 and 24 h. Representative images of the wound healing process (left) and the quantification of wound closure (right) are shown. The KD groups inhibited the wound closure ability in both cell lines compared to the NC groups. Data are presented as mean ± SD (n = 3). (*P < 0.05, **P < 0.01, ***P < 0.001,****P < 0.001).
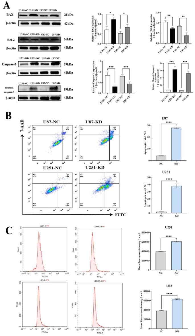
PABPC5 knockdown induces apoptosis and oxidative stress in glioma cells
To investigate the role of PABPC5 in apoptosis regulation, we assessed the expression of key apoptotic proteins in U87 and U251 cells following PABPC5 knockdown. Western blot analysis revealed that knockdown of PABPC5 significantly increased the expression of the pro-apoptotic protein BAX (U251: KD-NC Fold change = 1.724, U87: KD-NC Fold change = 1.586, both P < 0.05) and decreased the expression of the anti-apoptotic protein Bcl-2 (U251: KD-NC Fold change = 0.69, U87: KD-NC Fold change = 0.454, both P < 0.01). Additionally, the levels of cleaved caspase-3 were significantly elevated (U251: KD-NC Fold change = 9.23, P < 0.01; U87: KD-NC Fold change = 9.431, P < 0.001), while the expression of caspase-3 was significantly reduced (U251: KD-NC Fold change = 0.0369, P < 0.01; U87: KD-NC Fold change = 0.552, P < 0.01). These findings suggest that PABPC5 knockdown promotes apoptosis by modulating the balance of apoptotic proteins (Fig. 4A). Flow cytometry analysis confirmed that PABPC5 knockdown induced a significant increase in apoptosis in both U251 and U87 cells. The apoptotic index was markedly elevated (U251:KD-NC Fold change = 20.326, U87: KD-NC Fold change = 6.857, both P < 0.0001, Fig. 4B).We also evaluated the effect of PABPC5 knockdown on oxidative stress by measuring reactive oxygen species (ROS) levels using the DCFH-DA fluorescence assay. PABPC5 knockdown led to a significant increase in ROS production in both U251 and U87 cells (U251: KD-NC Fold change = 1.552, U87: KD-NC Fold change = 1.652, both P < 0.0001, Fig. 4C). In summary, our results indicate that PABPC5 knockdown significantly induces glioma cell apoptosis, manifested by increased BAX expression, decreased Bcl-2 levels, and caspase-3 activation. The increased apoptosis index and ROS production further support the conclusion that PABPC5 knockdown promotes glioma cell apoptosis through apoptosis and oxidative stress.
PABPC5 knockdown enhances apoptosis in glioma cells. (A) Western blot analysis of apoptotic markers in U251 and U87 glioma cells The expression of BAX, Bcl−2, cleaved-caspase−3 and caspase−3 were evaluated. Representative Western blots are shown for each marker, and bar graphs display relative protein levels normalized to β-actin. Results are presented as mean ± standard deviation (n = 3). (B) Flow cytometry analysis of apoptosis in U251 and U87 cells following treatment. The percentage of apoptotic cells was determined based on Annexin V/PI staining. Representative flow cytometry plots are shown for both U251 and U87 cells. Bar graphs on the right display the percentage of apoptotic cells. (C) Detection of Reactive Oxygen Species (ROS) levels in U251 and U87 glioma cells. ROS production was measured using flow cytometry with the fluorescent probe DCFH-DA. Representative histograms show the mean fluorescence intensity of ROS in cells treated with NC or KD. Bar graphs on the right show the quantification of ROS levels in both U251 and U87 cells. *P < 0.05, **P < 0.01, ***P < 0.001, ****P < 0.001.
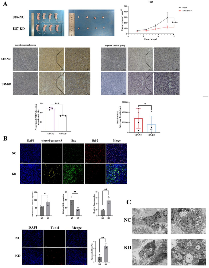
In vivo validation of the effect of PABPC5 knockdown on tumor apoptosis
Finally, in this experiment, to study the in vivo effect of PABPC5 knockdown, we established a subcutaneous transplantation tumor model in nude mice .We assessed the impact by IHC experiments of PABPC5 and Bcl-2; IF assay of caspase-3, Bax and Bcl-2;quantification of apoptosis using the TUNEL assay; and ultrastructural examination via transmission electron microscopy (TEM). Tumors of the KD group exhibited significant reduce in growth volume (Fig. 5A), IHC analysis revealed a lower percentage of PABPC5-positive area percentage in the KD group compared to the NC group (U87-KD vs. U87-NC Fold Change = 0.695, P < 0.001).While the Bcl-2 integral optical density (IOD)value also decreased (U87-KD vs. U87-NC Fold Change = 0.568, P > 0.05; Fig. 5A), but this difference was not statistically significant. Enhanced IF signals for Caspase-3 (U87-KD vs. U87-NC Fold Change = 1.454, P < 0.05) and Bax (U87-KD vs. U87-NC Fold Change = 2.842,P < 0.001). Conversely, the anti-apoptotic protein Bcl-2 exhibited reduced IF signal intensity (U87-KD vs. U87-NC Fold Change = 0.436, P < 0.01, Fig. 5B) fluorescence signal was reduced. TUNEL analysis confirmed a significantly elevate apoptotic index (U87-KD vs. U87-NC Fold Change = 3.164, P < 0.001, Fig. 5B). Ultrastructural analysis by TEM further corroborated these findings. The KD groups tumors displayed more severe apoptotic damage, characterized by abnormal mitochondrial profiles suggesting compromised mitochondrial function (Fig. 5C). This confirms that knockdown of PABPC5 can inhibit glioma growth in vitro by enhancing glioma cell apoptosis.
Knockdown of PABPC5 gene inhibits glioma tumor growth and promotes apoptosis in vivo. (A) Nude mice were injected subcutaneously with U87-NC versus U87-KD cells. The top-right graph shows the tumor volume over time, with significantly increased tumor growth in the NC group compared to the KD group. IHC was used to detect and quantify the PABPC5-positive surface area and the IOD of Bcl-2 in xenografts tumors.(n = 4, Amplification:×200;×400;A negative control group is shown for reference). (B) Perform immunofluorescence assays on xenografts tumors to detect cleaved-caspase-3/Bax/Bcl-2 expression, and use TUNEL assays to assess apoptosis in tumor cells. (C) Ultrastructural changes in xenografts tumors: TEM images showed that apoptotic damage was more severe in the KD group with Autolysosomes (ASS) visible, and the Mitochondria (M) in the KD group were swollen, with broken membranes, and the matrix and cristae were more dissolved. (right, scale bar:5 μm; left, scale bar:1 mm; ASS: Autolysosomes; LD: Lipid droplet; M:Mitochondria; N:nucleus; RER: Rough endoplasmic reticulum) *P < 0.05, **P < 0.01, ***P < 0.001, ****P < 0.001.
Discussion
Gliomas, particularly high-grade gliomas such as glioblastoma (GBM), are among the most aggressive and treatment-resistant malignancies of the central nervous system. Despite substantial progress has been made in understanding their biological mechanisms over the past decades, improvement in patient prognosis remains limited23. Recent studies have highlighted that apoptosis induction is a crucial mechanism through which anticancer agents inhibit tumor growth, invasion, and proliferation.Moreover, the highly invasive nature of glioma is closely associated with dysregulated apoptotic signaling. Elucidating the underlying mechanisms is vital for developing effective therapeutic strategies24,25.
In recent years, RNA-binding proteins (RBPs) have garnered increasing attention due to their essential roles in mRNA stability, translational regulation, and programmed cell death. In particular, the poly(A)-binding protein (PABP) family has been increasingly implicated in tumorigenesis. For example, overexpression of PABPC1 has been linked to enhanced tumor proliferation, apoptosis resistance, invasion, and metastasis26.
However, research on PABPC5 in glioma remains limited. Existing literature primarily reported its involvement in vasculogenic mimicry (VM), where PABPC5 stabilizes HCG15 and promotes VM formation via the STAU1-mediated mRNA decay pathway17. Yet, its role in glioma cell apoptosis has not been systematically studied. In our previous work, we constructed a mtPCDI based on 18 core genes to predict prognosis in LGG. PABPC5, identified as one of the key genes in this model, which showed significant expression in LGG13. Its potential involvement in apoptosis regulation is unexplored, which led us to investigate its role further. PABPC5 is known to contribute to mRNA stabilization, translational efficiency, and polyadenylation, suggesting it may influence the expression of oncogenes and tumor suppressors27. PABPC5 located at Xq21.3/Yp11.2, its high expression has also been associated with poor prognosis in ovarian cancer16.
We first analyzed PABPC5 expression across glioma grades and pathological subtypes using bioinformatics, and validated the correlations with tumor grade via IHC and Western blot (Fig. 1A–D). Results showed that PABPC5 expression was highest in the proneural subtype. Interestingly, although its mRNA levels decreased in higher-grade gliomas (WHO grade 3/4) compared with lower-grade tumors (WHO grade II), the protein levels increased with glioma grade. This discrepancy between mRNA and protein expression likely reflects multiple contributing mechanisms. First, mRNA abundance does not necessarily correlate linearly with protein output. Dysregulation of RBPs can alter mRNA stability and translational efficiency in tumors, thereby affecting protein levels and contributing to cancer progression28. As a poly(A)-binding protein family member, PABPC5 may regulate the stability and translation of its own mRNA or that of other transcripts, forming complex feedback loops29. Additionally, mRNA undergoes multiple layers of regulation, including processing, splicing, transport, translation, and post-translational modification, and tumor heterogeneity or metabolic stress may further influence these processes30. These insights provide a new perspective on the regulatory complexity of glioma. Given the limited research on PABPC5 in glioma and the relatively incomplete samples size in datasets and IHC analysis, larger studies are needed to validate these findings. Nonetheless, the progressive increase in PABPC5 protein expression with glioma grade suggests its potential as a supplementary biomarker for glioma grading. Survival analysis revealed no significant association between PABPC5 expression and patient prognosis (Fig. 1E, P = 0.92), indicating that its clinical relevance still requires further evaluation in larger clinical cohorts and functional studies. To further elucidate PABPC5 function, we generated PABPC5-knockdown cell models (Fig. 2A–C). Konckingdown PABPC5 significantly inhibited proliferation (CCK−8 assay), colony formation, invasion, and migration of U87 and U251 cells (Transwell and wound-healing assays; Figure 3A–D). These results are consistent with the trends reported in another study investigating PABPC5 in glioma17. Notably, PABPC5 knockdown induced only mild suppression in short-term CCK−8 assays but produced pronounced inhibition in long-term colony formation assays. This discrepancy likely reflects differences in detection sensitivity and biological focus: CCK−8 mainly reflects short-term(our experiment was terminated at 72 h.) metabolic activity of cell populations, while colony formation assays more accurately assess long-term(this experiment typically lasts 1–3 weeks, with our colony formation was terminated on the 11th day.) proliferative potential and self-renewal capacity of individual cells31. As an RNA-binding protein, PABPC5 may participate in maintaining the stability of specific mRNAs encoding proteins critical for DNA damage repair and cell cycle checkpoint regulation. In short-term CCK-8 assays, this functional defect may not yet have accumulated to produce a significant effect. However, during the clonogenic assay spanning several weeks, PABPC5-knockdown cells failed to effectively respond to sustained replication stress and DNA damage. This ultimately led to cell cycle arrest or apoptosis, preventing clonogenic formation. This finding aligns with our subsequent observations of increased apoptotic markers and altered expression of apoptosis-related proteins.
Importantly, flow cytometry revealed a significant increase in apoptosis following PABPC5 knockdown (Fig. 4B), for the first time established a link between PABPC5 and apoptosis regulation in glioma. Western blot analysis showed increased expression of the pro-apoptotic protein Bax and decreased expression of the anti-apoptotic protein Bcl−2. Bax and Bcl−2, key members of the Bcl−2 family, regulate mitochondrial outer membrane permeability (MOMP). The Bax/Bcl−2 ratio functions as a molecular “switch” controlling MOMP, cytochrome c release, and activation of the caspase cascade32. Consistently, we observed reduced levels of caspase−3 and elevated levels of its catalytically active cleaved form (Fig. 4A). Activation of caspase−3 is a hallmark of the intrinsic (mitochondrial) apoptotic pathway33, and our findings confirm this pathway’s involvement. Above, the changes in Bax, Bcl−2, caspase−3,and cleaved-caspase−3 levels indicate activation of the Bax/Bcl−2/caspase−3 apoptotic axis following PABPC5 knockdown. The precise mechanisms by which PABPC5 modulates mitochondrial apoptosis warrant further exploration. Additionally, PABPC5 knockdown sharply increased intracellular ROS levels (Fig. 4C).
To validate these findings under physiologically relevant conditions, we established a subcutaneous xenograft model in nude mice. PABPC5 knockdown significantly inhibited tumor growth (Fig. 5A), supporting the in vitro observation that loss of PABPC5 suppresses glioma growth. IHC analysis of xenografts revealed markedly reduced PABPC5 expression in the knockdown group, along with a downward trend in Bcl−2 integrated optical density (IOD), but did not reach statistical significance (Fig. 5A). IF staining and TUNEL assays further substantiated these findings: the knockdown group exhibited elevated Bax and cleaved caspase−3 signals and reduced Bcl−2 signals(Fig. 5B), consistent with Western blot results, and TUNEL staining revealed a significantly higher apoptosis index. Finally, transmission electron microscopy (TEM) showed increased apoptotic damage and characteristic mitochondrial abnormalities in knockdown tumors (Fig. 5C). Mitochondrial morphological alterations are typical indicators of dysfunction and closely associated with early apoptosis34. Taken together, both in vitro and in vivo findings consistently demonstrate features of intrinsic apoptosis following PABPC5 knockdown, including elevated Bax, decreased Bcl−2, enhanced cleaved-caspase−3, increased apoptosis, and mitochondrial structural damage. This pattern aligns with the “mitochondrial apoptosis threshold” concept proposed by Boccellato et al., which describes the intracellular changes required for mitochondrial apoptotic activation under apoptotic stimuli35.
Our data also showed a burst of ROS following PABPC5 knockdown. Beyond being byproducts of DNA damage and cellular stress. ROS are critical apoptotic signaling molecules. Excess ROS can directly damage mitochondrial lipids and proteins, collapse mitochondrial membrane potential, and promote MOMP, thereby amplifying apoptotic signaling36,37. Thus, ROS likely act as a key trigger, surpassing the mitochondrial apoptosis threshold.
In our previous mtPCDI model, PABPC5 was identified as a core prognostic gene for LGG. Building on that work, this study demonstrated that PABPC5 expression varies across glioma grades, and PABPC5 knockdown suppresses glioma proliferation, migration, and invasion while inducing ROS accumulation and promoting apoptosis, consequently inhibiting tumor growth in vivo. The apoptotic protein expression patterns and mitochondrial morphological changes further emphasize the relevance of PABPC5 to mitochondrial-related programmed cell death. Our findings not only highlight the prominent expression pattern and anti-apoptotic function of PABPC5 in glioma but also demonstrate the value of integrative multi-omics approaches in discovering novel therapeutic targets.
Previous studies have mainly focused on PABPC1, which was shown to suppress glioma progression by stabilizing BDNF-AS and promoting the degradation of oncogenic mRNAs through STAU1-mediated decay11. In contrast, PABPC5 exhibits distinct expression patterns and functions in glioma, underscoring functional diversity among PABP family members in different molecular contexts and tumor types26, and further emphasizing the complexity of glioma regulatory networks.
Nevertheless, several limitations should be acknowledged. Although this study employed diverse in vitro and in vivo models to assess PABPC5 function, further validation in larger clinical cohorts and more complex biological settings is needed. Additionally, while we primarily examined PABPC5’s effects on malignant phenotypes and apoptotic mechanisms, its roles in glioma stem cells and other cellular subpopulations remain unexplored and may influence our understanding of PABPC5-mediated regulation. Uncontrolled variables, such as cell culture conditions and inter-animal differences, may also have affected the results. Furthermore, we did not assess the impact of PABPC5 knockdown on the tumor microenvironment. Future study should include large-scale, multicenter clinical studies to investigate associations between PABPC5 expression, tumor characteristics, and patient prognosis; explore the functions of PABPC5 in glioma stem cells and other subpopulations should be explored, while multi-omics approaches are needed to elucidate upstream regulators and direct targets of PABPC5, with the goal of identifying actionable nodes for precision therapy.
In conclusion, by integrating in vitro and in vivo evidence, this study provides a comprehensive analysis of PABPC5 in glioma—from expression profiling and malignant phenotypes to apoptotic signaling pathways. Although research on PABPC5 remains in its early stages, our findings offer important preliminary evidence supporting its potential as a biomarker and therapeutic target in glioma, laying the groundwork for future mechanistic and translational studies.
Data availability
The data that support the findings of this study will be available in its online supplementary material.
References
Ostrom, Q. T. et al. Statistical report: primary brain and other central nervous system tumors diagnosed in the united States in 2014–2018. Neuro Oncol. 23, iii1–iii105 (2021).
Louis, D. N. et al. The 2021 WHO classification of tumors of the central nervous system: a summary. Neuro Oncol. 23, 1231–1251 (2021).
Marcus, R. What is glioblastoma? JAMA 329, 1232–1232 (2023).
Consortium, G. Glioma through the looking GLASS: molecular evolution of diffuse gliomas and the glioma longitudinal analysis consortium. Neuro Oncol. 20, 873–884 (2018).
Khasraw, M. et al. New approaches to glioblastoma. Annu. Rev. Med. 73, 279–292 (2022).
Madany, M., Thomas, T. M., Edwards, L. & Yu, J. S. Immunobiology and immunotherapeutic targeting of glioma stem cells. Adv. Exp. Med. Biol. 853, 139–166 (2015).
Khanmohammadi, S. et al. The economic burden of malignant brain tumors. Adv. Exp. Med. Biol., 1394, 209–221 (2023)
Hanghang, D. et al. Effects of Bcl-2 protein molecules and IκB kinase on the cell death of glioma cells: a study based on the chemical molecular extract of erigeron breviscapus. Int J. Biol. Macromol. 311, 144070 (2025).
Magalhaes, M. et al. Parvifloron D-based potential therapy for glioblastoma: inducing apoptosis via the mitochondria dependent pathway. Front. Pharmacol. 13, 1006832 (2022).
Hsu-Feng, L. et al. Danthron induced apoptosis through mitochondria- and caspase-3-dependent pathways in human brain glioblastoma multiforms GBM 8401 cells. Neurochem Res. 35, 390-398 (2009).
Su, R. et al. PABPC1-induced stabilization of BDNF-AS inhibits malignant progression of glioblastoma cells through STAU1-mediated decay. Cell. Death Dis. 11, 81 (2020).
P, B. et al. A novel poly(A)-binding protein gene (PABPC5) maps to an X-specific subinterval in the Xq21.3/Yp11.2 homology block of the human sex chromosomes. Genomics 74, 1-11 (2001).
Qin, H. et al. Integrated machine learning survival framework develops a prognostic model based on inter-crosstalk definition of mitochondrial function and cell death patterns in a large multicenter cohort for lower-grade glioma. Journal Translational Med. 21, 588 (2023).
Numata, Y. et al. Genomic analysis of an aggressive hepatic leiomyosarcoma case following treatment for hepatocellular carcinoma. Hepatol. Res. 54, 859–865 (2024).
Yongfeng, W. et al. Driver and novel genes correlated with metastasis of non-small cell lung cancer: A comprehensive analysis. Pathol Res. Pract. 224, 153551 (2021).
Sankaranarayanan, P. et al. Tensor GSVD of patient- and platform-matched tumor and normal DNA copy-number profiles uncovers chromosome arm-wide patterns of tumor-exclusive platform-consistent alterations encoding for cell transformation and predicting ovarian cancer survival. PLoS One. 10, e0121396 (2015).
Jing, F. et al. The PABPC5/HCG15/ZNF331 feedback loop regulates vasculogenic mimicry of glioma via STAU1-Mediated mRNA decay. Mol. Therapy - Oncolytics. 17, 216–231 (2020).
Fang, J. et al. PABPC1 Silencing inhibits gastric cancer cell proliferation, metastasis, and EMT via the PI3K/AKT pathway. Biochemical Genetics.63, 5626-5640 (2024).
Wang, X. et al. LINC00467 promotes non-small-cell lung cancer progression by regulating PABPC1 stability, accompanied by changes in Wnt/β-catenin pathway activity. Int. J. Biol. Macromol. 322, 146602 (2025).
Fang, Z. et al. EIF4E-mediated biogenesis of circPHF14 promotes the growth and metastasis of pancreatic ductal adenocarcinoma via the Wnt/β-catenin pathway. Mol. Cancer. 24, 56 (2025).
Liang, X. et al. A novel long non-coding RNA RP11-286H15.1 represses hepatocellular carcinoma progression by promoting ubiquitination of PABPC4. Cancer Lett. 499, 109–121 (2021).
Guo, W. et al. LncRNA PCIR is an oncogenic driver via strengthening the binding of tables 3 and PABPC4 in triple-negative breast cancer. Front. Oncol. 11, 630300 (2021).
Sharma, S. et al. Drug resistance in glioblastoma: from chemo- to immunotherapy. Cancer Drug Resist. 6, 688–708 (2023).
Togni, A. et al. Q1VA, a synthetic chalcone, induces apoptosis and decreases invasion in primary culture of human glioblastoma. Neuroglia 4, 102–118 (2023).
Li, X. et al. Triptolide induces apoptosis of glioma cells by inhibiting NF-κB activation during oxidative stress. Sci. Rep. 14, 29740 (2024).
Qi, Y. et al. PABPC1—mRNA stability, protein translation, and tumorigenesis. Front. Oncol. 12, 1025291 (2022).
Melchior, L. et al. Microduplication of 15q13.3 and Xq21.31 in a family with tourette syndrome and comorbidities. Am. J. Med. Genet. B Neuropsychiatr Genet. 162B, 825–831 (2013).
Degrauwe, N. et al. IMPs: an RNA-binding protein family that provides a link between stem cell maintenance in normal development and cancer. Genes Dev. 30, 2459–2474 (2016).
Kühn, U. & Wahle, E. Structure and function of poly(A) binding proteins. Biochim. Biophys. Acta. 1678, 67–84 (2004).
Zheng, Y. et al. Spatial cellular architecture predicts prognosis in glioblastoma. Nat. Commun. 14, 4122 (2023).
Franken, N. et al. Clonogenic assay of cells in vitro. Nat. Protoc. 1, 2315–2319 (2006).
Qian, S. et al. The role of BCL-2 family proteins in regulating apoptosis and cancer therapy. Front. Oncol. 12, 985363 (2022).
Guo, Z. et al. MiR-155-5p regulates autophagy and apoptosis of glioma cells through RICTOR. Transl Cancer Res. 13, 5509–5521 (2024).
Scorrano, L. et al. A distinct pathway remodels mitochondrial Cristae and mobilizes cytochrome c during apoptosis. Nat. Rev. Mol. Cell Biol. 35, 123–145 (2005).
Boccellato, C. et al. Marizomib sensitizes primary glioma cells to apoptosis induced by a latest-generation TRAIL receptor agonist. Cell Death Dis. 12, 647 (2021).
Yin, Z. et al. Executioner of regulating cell death in spinal cord injury. Front. Immunol. 15, 1330678 (2024).
An, X. et al. Oxidative cell death in cancer: mechanisms and therapeutic opportunities. Cell. Death Dis. 15, 556 (2024).
Acknowledgements
This work was supported by Xinjiang Medical University Graduate Student Innovation and Entrepreneurship Program (Grant No. CXCY2025011), Xinjiang Uygur Autonomous Region Natural Science Foundation Key Project (Grant No.2022D01D70).
Funding
This work was funded by the Xinjiang Medical University Graduate Student Innovation and Entrepreneurship Program(NO.CXCY2025011) and Key Project of Natural Science Foundation of Xinjiang Uygur Autonomous Region (NO.2022D01D70).
Author information
Authors and Affiliations
Contributions
HQ and YW designed the study. MuA, and YZ performed the experiments and analyzed the data. HQ and YW drafted the manuscript. YL and XM analyzed the experimental data. BH and WL provided necessary help during the experiments.WS and TL kept and obseravtion laboratory animals. YW and HQ provided guidance and funding support for the study. MuA、YZ、HQ and YW confirmed the authenticity of all the raw data. All authors read and approved the final manuscript.
Corresponding authors
Ethics declarations
Competing interests
The authors declare no competing interests.
Additional information
Publisher’s note
Springer Nature remains neutral with regard to jurisdictional claims in published maps and institutional affiliations.
Supplementary Information
Below is the link to the electronic supplementary material.
Rights and permissions
Open Access This article is licensed under a Creative Commons Attribution-NonCommercial-NoDerivatives 4.0 International License, which permits any non-commercial use, sharing, distribution and reproduction in any medium or format, as long as you give appropriate credit to the original author(s) and the source, provide a link to the Creative Commons licence, and indicate if you modified the licensed material. You do not have permission under this licence to share adapted material derived from this article or parts of it. The images or other third party material in this article are included in the article’s Creative Commons licence, unless indicated otherwise in a credit line to the material. If material is not included in the article’s Creative Commons licence and your intended use is not permitted by statutory regulation or exceeds the permitted use, you will need to obtain permission directly from the copyright holder. To view a copy of this licence, visit http://creativecommons.org/licenses/by-nc-nd/4.0/.
About this article
Cite this article
Mujite, A., Zheng, Y., Liu, W. et al. Mechanistic insights into PABPC5-mediated regulation of apoptosis in glioma pathophysiology. Sci Rep 16, 4343 (2026). https://doi.org/10.1038/s41598-025-33448-y
Received:
Accepted:
Published:
Version of record:
DOI: https://doi.org/10.1038/s41598-025-33448-y




