Abstract
Panax japonicus C. A. Mey. is a rare and endangered Class II important protected wild medicinal plant in China with a wide range of pharmacological activities. The development of the fruit is special, only the apical capitulum can develop into fruit normally, and the color trait changes during the maturation process showed a pattern from green to red and from red to purple-black. In order to reveal the phenomenon of color trait changes during fruit development, this paper analyzed the correlation between color trait changes and pigment contents (chlorophyll, carotenoids) and secondary metabolite contents (anthocyanin, flavonoids, and total phenols) of the fruits, and used transcriptome sequencing to explore the correlation between color trait changes and synthetic genes, and then verified the fluorescence quantification with qRT-PCR. The results showed that chlorophyll was gradually converted and carotenoids began to appear in the pericarp when the fruit entered the color change stage from the green fruit stage; the content of anthocyanin, flavonoids and total phenolic substances gradually increased during fruit ripening. Transcriptome sequencing obtained transcriptome data of 15 samples from five periods of color trait changes in Panax japonicus fruits 93.94 Gbp, with 462,117 functionally annotated Total Unigenes; the total number of DETs generated by intercomparison of the five periods (G, Y, R, B, P) was 17,895 (up-regulated 9435 and down-regulated 8460). Weighted gene co-expression network analysis (WGCNA) indicated that 448 were hub differential genes (DETs) associated with common involvement in the color changes (carotenoids, anthocyanins, flavonoids, total phenols) in the fruits of Duchess. GO and KEGG were enriched to participate in the photosynthesis—antenna protein pathway 19; involved in flavonoid biosynthesis a total of 205. The results of qRT-PCR fluorescence quantitative validation showed that chlorophyll degradation related 6 candidate genes PjCAB and fruit color change flavonoid biosynthesis 6 candidate genes PjF3’H, PjCHI, PjCHS, PjDFR, PjANS, and PjC3’H at five periods were consistent with the transcriptome sequencing results.
Similar content being viewed by others
Introduction
Fruit color in plants is an important signal for fruit ripening and plays an important role in the ecosystem. The study of fruit phenotypic traits and transcriptome to reveal the mechanism of fruit coloration is an important issue of special interest in the field of botany. In the study of fruit color in plants, many scholars have found that chlorophyll, carotenoids, flavonoids, anthocyanin, etc. are the main physiological indicators of fruit color, and this system of indicators has been confirmed in the color of fruits of a variety of plants, such as chilli peppers1, kiwifruit2,3,4, begonias5, tomatoes6,7, mandarins8, peaches9, and so on. Transcriptome analysis of the molecular mechanism of plant fruit coloring elucidated the molecular mechanism of fruit discoloration through flavonoid pathway and gene co-expression network analysis (WGCNA)10. Key enzyme genes involved in fruit coloration were identified in passion fruit11, jujube12, red mango13, blood orange14, apricot15, grapefruit16 and cranberry17.Panax japonicus (Panax japonicus C. A. Mey.) is a wild endangered valuable medicinal plant under Grade II protection in China, and is a perennial herb of the genus Ginseng in the family Wugazhidae; it has the effect of supplementing blood with Panax ginseng and supplementing qi with ginseng, so it is also called bamboo Panax ginseng and Panaxnotoginseng18. The special requirements of its living environment limit the distribution range and migration ability of this species to a certain extent, resulting in a narrow ecological range, which is mainly distributed in the southwestern region of China (Yunnan, Guizhou, Sichuan) and Enshi, Hubei19. The fruit is a spherical berry, which is usually green when the flower fades for half a month, and then starts to change color from light green to red when the fruit matures, with the upper part purple-black and the lower part red20,21. In this study, we measured the physiological indexes and pigment content changes in the fruits of Salvia miltiorrhiza, and based on RNA-Seq sequencing analysis, we obtained the candidate transcripts and key functional genes of metabolic pathway biosynthesis related to the change of color traits in Panax japonicus fruits. We also revealed the physiological and molecular aspects of the metabolic pathways related to color changes in Panax japonicus fruits, and the key functional genes of the metabolic pathway biosynthesis related to color changes in Panax japonicus fruits. This study reveals the causes of the changes in fruit color traits and its molecular regulation mechanism, and provides reference for further exploration of the key genes for the changes in fruit color traits in ginseng plants of the family Ginseng, Araliaceae (Fig. 1).
Results and analysis
Pigment and physiological index content of Panax japonicus fruit
To determine the dynamic changes of chlorophyll, carotene, anthocyanin, flavonoids and total phenols in the pericarp of Panax japonicus fruits during five different color trait change periods by enzymatic assay, and to reveal the causes of color trait changes in Drosera fruits from physiological indexes. The results showed Chlorophyll content showed a decreasing trend in fruit G to P. The chlorophyll content ranged from 0.164 to 0.743 mg.g−1 over the five color change periods, with G being the highest at 0.743 mg.g−1, Y chlorophyll content being the next highest, and P chlorophyll content being the lowest (Fig. 2a). The carotenoid content showed an increasing trend from G to P. However, the carotenoid content of the pericarp was synthesised slowly from G to B, and the highest value of carotenoid content was reached at P pericarp. The carotenoid content ranged from 0.042 to 0.234 mg.g−1 during the five color change periods, with P having the highest content of 0.234 mg.g−1, followed by B carotenoids, and G carotenoids being the lowest (Fig. 2b). The anthocyanin content showed a gradual increase from G to P, with a slow rate of synthesis from G to B. The highest anthocyanin content was reached in the P pericarp. The anthocyanin content ranged from 0.200 to 3.393 mg.g−1 during the five color change periods, with the highest content of 3.393 mg.g−1 at the ripening stage, followed by the average anthocyanin content of B, and the lowest average anthocyanin content of G (Fig. 2c). The synthesis of flavonoid content showed an exponential increase from G to P. Flavonoid content ranged from 1.713 to 7.256 mg.g−1 during the course of the five color change periods, with the highest content of 7.256 mg.g−1 during the ripening period, followed by the average flavonoid content of B, and the lowest average flavonoid content of G. The flavonoid content of G was the highest during the ripening period (Fig. 2d). The total phenolic content showed a gradual increase from G to P. The trend was the same as that of the anthocyanin content, with total phenolic content ranging from 0.940 to 2.790 mg.g−1 during the five color-presentation phases, with the highest content at the maturity phase of 2.790 mg g−1, followed by the average total phenolic content of B, and the lowest average total phenolic content of G. The total phenolic content of G was the highest at the maturity phase (Fig. 2e). In summary, the results showed that the chlorophyll in the fruit was gradually destroyed, carotenoids began to appear in the pericarp, and anthocyanin, flavonoids and total phenolics began to be synthesized and played a decisive role in the color change during the maturation process of the fruit of Panax japonicus.
Sequencing data quality control and transcript splicing clustering
The transcriptome data of 15 samples for the color trait variation of Panax japonicus fruits were obtained by sequencing on the Illumina platform 93.94 Gbp, the values of Q30 were all greater than 99%, the GC contents were all greater than 42%, and the sequence error rate was 0.03% < 0.1%, which indicated that the quality of sequencing of these values was qualified (Supplementary Table 1). Trinity [6] was used to splice the clean reads and the longest Cluster sequences were obtained by Corset hierarchical clustering for analysis. The lengths of transcript and unigene sequences were counted separately (Supplementary Fig. 1). The most lengths were 200–400 bp, 311,390 and 177,932, respectively; followed by lengths of 400–600 bp, with the numbers of 93,869 and 89,119; the number of transcripts and unigenes with sequence lengths longer than 2Kbp was 51,614, and the least number was in the interval of 1.8–2Kbp. The number of transcripts and Unigenes in the 1.8–2Kbp interval was 9773.
Functional annotation of identified transcripts
The 462,117 unigenes were annotated, and the sequence information in the NR database annotated the most 239,867 unigenes, accounting for 51.91% of the total number; the GO database annotated the least 116,105 unigenes, accounting for 25.12% of the total number (Supplementary Table 2). Plotting venn diagram through five databases (Fig. 3A), there were 133,297 unigene sequences co-annotated to five databases, 20,986 unigene sequences annotated to the Nr database, 16,063 unigene sequences annotated to the Nt database, 1,135 sequences annotated to the KOG database, 26 sequences annotated to the Swiss-prot database, 26 sequences annotated to the Uniprot database, and 1,135 sequences annotated to the Nt database (KOG database). 26 entries, and 2 entries to the Uniprot database. Nr Homlogous Species Distribution annotations were performed to obtain information on the gene sequences of bamboo ginseng fruits and gene functions, and the analysis revealed that Daucus carota subsp. sativus (37.43%), Actinidia chinensis var. chinensis (6.63%), Camellia sinensis var. sinensis (3.07%), and Vitis vinifera (5.11%) (Fig. 3B). Functionally enriched GOs were classified one level below the three major categories (BP Biological process, CC Cellular component, MF Molecular Function) (Fig. 3C; Supplementary Table 3) while all Unigenes in the KOG database were annotated in the KOG database (Fig. 3D), and were classified according to the KEGG metabolic pathways they participated in (Fig. 3E; Supplementary Table 4), It was divided into five broad categories, cellular processes, environmental information processing, genetic information processing, metabolism and organic systems, with the highest percentage of genes annotated in the metabolism category at 9.88%, followed by secondary metabolite biosynthesis at 5.04%, and microbial metabolism in different environments at 2.26%.To further investigate the transcription factors that may be involved in the color trait changes in Panax japonicus fruits, all the assembled transcripts were predicted using iTAK [30] software to screen the transcription factors that may be involved in the color trait changes in Panax japonicus fruits. As a result, 10,139 transcripts encoding TFs were identified and classified into 93 different TF families including subfamilies (Supplementary Table 5). Due to the large number of predicted transcript families, the top 20 predicted more abundant families were selected for histogram display, among which the most abundant TFs were MYB-related, AP2/ERF-ERF, C2H2, bHLH, C3H, and WRKY families (Supplementary Fig. 2).
Differential gene expression analysis
In order to identify the genes involved in the variation of color traits in the fruits of Panax japonicus, transcriptome differential gene expression (DEG) analysis was performed. The results indicated that the total number of DEGs generated by comparing each of the five periods (G, Y, R, B, P) with each other was 17,895, of which groupGvsgroupB had the highest number of 3,115 DEGs, including 1,794 up-regulated and 1,321 down-regulated genes (Fig. 4). The distribution of DEGs with different color change periods was further screened, and the results of 10 subgroups were compared and plotted in Venn diagrams. Comparing the Y, R, B, and P color change periods using the G period as a control, 129 shared differential genes were obtained (Fig. 4A); 29 shared differential genes were obtained using the Y period as a control (Fig. 4B); 18 shared differential genes were obtained using the R period as a control (Figure 4C); and 25 shared differential genes were obtained using the B period as a control (Fig. 4D); 220 shared differential genes were obtained using the P period as a control (Fig. 4E). It is worth noting that 129 differential genes were differentially expressed from the G to P stage of fruit in the comparison of fruit ripening color trait changes in Panax japonicus, which can be used as a candidate gene pool for fruit color trait changes in the next step of research.
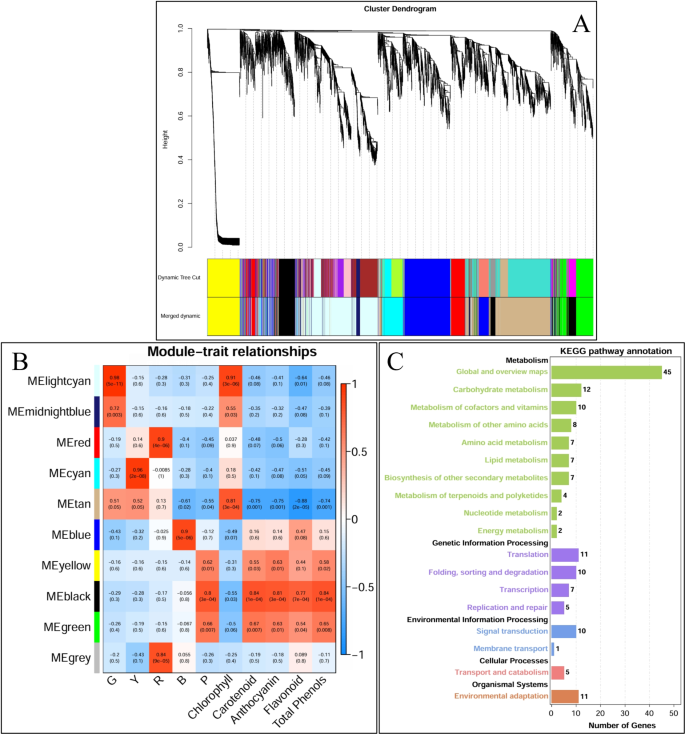
WGCNA analysis of differential genes (DETs)
A clustering tree was constructed based on the correlation of expression between genes and divided into modules, genes have similar expression changes in a physiological process, then these genes may be functionally related, defining them as a module (module), and the longitudinal distance represents the distance between two nodes (between genes) (Fig. 5A). Heat map of module-trait relationship, when the correlation between module and trait is significant, the redder the color of the square, the stronger the correlation.The correlation between MElightcyan module and G-phase and chlorophyll trait is significant at 0.98 and 0.91 respectively, the correlation between Mecyan module and Y-phase is significant at 0.96, the correlation between Mered module and R-phase is significant at 0.90, and the correlation between Meblue module and B-phase is significant at 0.90. correlation was significant at 0.90. It is noteworthy that the MEblack module was significantly correlated with P phase, carotenoids, anthocyanins and flavonoids traits of 0.80, 0.84, 0.81, 0.77, 0.84, respectively (Fig. 5B), which may be correlated with the changes in the color traits of the Panax japonicus fruits. The 448 relevant sequences from the MEblack module were subjected to KEGG Pathway analysis, which revealed seven enrichments for the biosynthesis of secondary metabolites and four additional enrichments for the metabolism of terpenoids and polyketides (Fig. 5C).
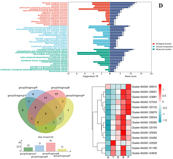
GO enrichment analysis of differential genes
The total number of DETs obtained during the process of fruit color trait changes in Panax japonicus, was 17,895, of which 9435 were up-regulated and 8460 were down-regulated. In order to obtain the functional annotation of the differential genes, GO enrichment histogram analysis was carried out using DETs, and because of the large number of GO terms annotated, 15 of the three categories were selected for the graph (Supplementary Table 6), and in the four subgroups groupGvsgroupY, groupGvsgroupR, and groupGvsgroupB, groupGvsgroupP, groupGvsgroupR, groupGvsgroupB, and groupGvsgroupP DETs enriched the highest number of biological_processes in the Term was flavonoid metabolic process; among them, groupGvsgroupB enriched the most 45 genes (Fig. 6A), followed by groupGvsgroupB enriched 45 genes. GroupGvsgroupB was the most enriched group with 45 genes (Fig. 6A), followed by groupGvsgroupR with 31 genes (Fig. 6B), groupGvsgroupY with 20 genes (Fig. 6C), and groupGvsgroupP with the least enriched group with 12 genes (Fig. 6D). A Wayne diagram using the DETs of the enriched flavonoid metabolism process in each subgroup revealed five common DETs in four subgroups, and nine common DETs in three other subgroups, except for the groupGvsgroupP subgroup (Fig. 6E). Heat map analysis of these shared differential genes indicated that there were significant differences in flavonoid metabolism processes in the color traits of Panax japonicus fruits, and that these genes went from non-expression or low expression at the very beginning to high expression at the time of fruit ripening. These genes were preliminarily predicted to be candidate genes for the variation of fruit color traits in Panax japonicus (Fig. 6F).
KEGG pathway enrichment analysis of differential genes
KEGG Pathway enrichment bubble map analysis was performed with 17,895 DETs for the color trait of Panax japonicus fruits to further elucidate their potential biological functions in the variation of color traits in Panax japonicus fruits. The results showed that the metabolic pathways enriched in DEGs compared in group GvsgroupY were photosynthesis, carbon metabolism, flavonoid biosynthesis, photosynthesis-haptoglobin, glyoxylate and dicarboxylic acid metabolism (Fig. 7A); The metabolic pathways enriched in DEGs compared in groupGvsgroupR are, Flavonoid biosynthesis, Carbon metabolism, Carbon fixation in photosynthetic organisms, Photosynthesis, Glycine, serine and threonine metabolism, Photosynthesis—antenna proteins (Fig. 7B). The metabolic pathways enriched in DEGs compared in groupGvsgroupB are Carbon metabolism, Carbon fixation in photosynthetic organisms, Glycine, serine and threonine metabolism, Photosynthesis, Flavonoid biosynthesis, (Fig. 7C); The metabolic pathways enriched in groupGvsgroupP are Carbon metabolism, Carbon fixation in photosynthetic organisms, Protein processing in endoplasmic reticulum, Protein processing in endoplasmic reticulum, Propanoate metabolism, Glycolysis/Gluconeogenesis, Citrate cycle (TCA cycle). Glyoxylate and dicarboxylate metabolism (Fig. 7D). It is noteworthy that the metabolic pathway for color trait changes in Drosera fruits, Flavonoid biosynthesis, was enriched in all three subgroups (groupGvsgroupY, groupGvsgroupR, groupGvsgroupB), while the metabolic pathway for chlorophyll degradation, Photosynthesis—antenna proteins, was only enriched in groupGvsgroupG and groupGvsgroupR. photosynthesis—antenna proteins) were only enriched in groupGvsgroupY and groupGvsgroupR.
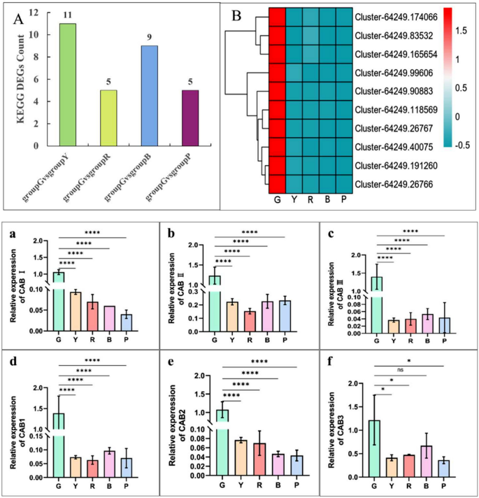
Candidate genes for photosynthesis-antenna proteins and qRT-PCR validation
Screening of differential candidate genes for chlorophyll degradation in fruit through the KEGG-enriched photosynthesis—antenna proteins metabolic pathway. The total number of DETs enriched for the five color trait change periods was 30 (Supplementary Table 7), of which groupGvsgroupY was enriched by up to 11 (Fig. 8A); in addition, the 30 genes enriched were collated for gene expression, and the top 10 genes with higher expression were selected for heatmap clustering analysis. The clustered heat map of the expression of the selected genes showed that the expression of the first seven genes was highest at the green fruit stage (G) and decreased as the fruit color began to change, the last three genes were not expressed in the fruit (G), were expressed during the (Y, R, B) period, and were not expressed up to the fruit ripening stage (P) (Fig. 8B). To validate the RNA-Seq results, among the 10 candidate genes clustered in the heat map, six highly expressed candidate genes of the photosynthesis-antenna protein metabolism pathway were selected for expression analysis by qRT-PCR. The results showed that the expression of all six candidate genes was significantly higher in the (G) period than in its (Y, R, B, P) period, which was highly consistent with the transcript expression (Fig. 8a–f), and these photosynthesis-antenna protein metabolism pathway candidate genes conformed to the pattern of the gradual decrease of chlorophyll in the color trait of the fruits of Panax japonicus. Sequence comparison was performed using NCBI database, and the information of six candidate genes were obtained, all of which were highly similar to chlorophyll a/b binding (CAB), and they were named as PjCABI, PjCABII, PjCABIII, PjCAB1, PjCAB2 and PjCAB3 key candidate genes, respectively.
Candidate genes for flavonoid biosynthesis and qRT-PCR validation
The Flavonoid biosynthesis pathway of KEGG-enriched DETs was used to screen candidate genes associated with changes in fruit color traits of Panax japonicus, mainly analysing the Flavonoid biosynthesis pathway, which starts with phenylpropane biosynthesis and ends with anthocyanin biosynthesis. The results showed that 90 genes were obtained from groupG vs groupY, 154 from groupG vs groupR, and 145 from groupG vs groupB, and a total of 290 flavonoid biosynthesis genes were obtained from each group (Supplementary Table 8), which were analysed by using a Wayne diagram, and 81 common candidate genes were obtained that were associated with the changes in the color traits of the fruits of Panax japonicus, (Supplementary Fig. 3). Based on the flavonoid metabolic pathway map, 81 candidate genes were further examined for differences at the gene level during the five stages of color change in Drosera fruits, and five pathways of flavonoid biosynthesis genes were obtained (Supplementary Table 9); The top 6 highly expressed candidate genes of these 5 pathways were selected for heat map clustering analysis and these highly expressed candidate genes were subjected to NCBI database sequence comparison to obtain the gene information and were named as PjF3’H, PjCHI, PjCHS, PjDFR, PjANS, respectively. Mapping of flavonoid biosynthesis pathway was analysed to identify gene products in the flavonoid biosynthesis pathway; whether it is the PjCHS (Fig. 9A) and PjCHI (Fig. 9B) candidate genes upstream of PjF3’H candidate genes on the synthesis of coumaroyl CoA, naringenin chalcones, naringenin metabolites enriched in PjDFR (Fig. 9D) and PjANS (Fig. 9E) candidate genes downstream of PjF3’H (Fig. 9C) on the synthesis enrichment of dihydrosorbinol, dihydroquercetin, dihydromyricetin, white cornflowerin, cornflowerin, and white geranium glycoside ligand metabolite were all significantly upregulated (Fig. 9). Therefore, more substances were synthesized in the flavonoid biosynthesis pathway regarding the color trait changes in Panax japonicus fruits, and thus the whole flavonoid biosynthesis metabolism pathway was critically oriented in the promotion of color trait changes in the ripening of Panax japonicus fruits. In order to validate the RNA-Seq results, nine flavonoid biosynthesis-related candidate genes were randomly selected among the five categories of candidate genes, and expression analysis was carried out by qRT-PCR. The results pointed out that the relative expression levels of these candidate genes were highly consistent with their corresponding RNA-Seq expressions during the five periods of changes in the color traits in the fruits of Panax japonicus (Fig. 10a–i), thus confirming the validity of the RNA-Seq data. These candidate genes had the highest expression of PjDFR (Fig. 10i) and the lowest expression of PjC3’H (Fig. 10c) during the flavonoid biosynthesis of Panax japonicus fruits.
Conclusion and discussion
In this study, we used five different periods of color trait changes in the fruit of Panax japonicus as test material, and determined the effects of chlorophyll, carotenoids, anthocyanin, flavonoids and total phenols on the changes of fruit color traits during the growth and development of Panax japonicus by using enzyme labeling assay. The results of the physiological indexes of Panax japonicus fruits indicated that the pattern of chlorophyll content in the pericarp decreased with the color change of the fruits, which was verified in the process of color trait changes of fruits of chilli peppers22, yellow-fleshed kiwifruit23, and cherry tomatoes24, suggesting that in the maturation of the fruits of the plants, their chlorophyll content would gradually decrease and be converted into other pigments to show different colors; and the effect of chlorophyll content on the color trait changes of Drosera fruits during growth and development of Drosera fruits was determined by carotenoids and total phenols. This conclusion is the same as that of Guo Yong mei22, Huang Chunhui23 and Ruan Meiying24 in the study of chilli, kiwifruit and tomato; the changes in the content of anthocyanin in the fruits of Drosera showed a trend of gradual increase, while the synthesis of flavonoids and total phenolics showed a trend of increasing, then decreasing, and then increasing again. This phenomenon was also confirmed in the changes of fruit color traits of Viburnum25, Capsicum annuum26, blueberry27,28,29, apple30 and mulberry31. The above analysis pointed out that the gradual degradation of chlorophyll and the gradual accumulation of carotenoids in the ripening process of Drosera fruits, and the simultaneous synthesis of anthocyanin, flavonoids and total phenolic substances are conducive to the change of fruit color traits.
High-throughput sequencing technology was used to sequence the transcriptome of Panax japonicus fruit for the first time, and a total of 93.94 Gbp of transcriptome data was obtained from 15 samples of Panax japonicus fruit color change, and 462,117 functional annotations were obtained after clustering by Corset hierarchy. Transcriptome sequencing analyses of Pentaphyllaceae plants revealed that Total Unigenes 135,235 single genes were obtained by transcriptome sequencing of flowers, leaves, roots and rhizomes of Panax japonicus32; and Panax notoginseng roots, leaves and flowers were transcribed and sequenced. Total Unigenes 107,340 single genes33; Panax quinquefolius root transcript sequencing annotated a total of 21,68434, which shows that the same genus of Pentaphyllum is differently organised and the results of transcript sequencing are different. The total number of DETs generated by comparing the five periods of G, Y, R, B, and P in the fruit of Duchess with each other was 17,895 (9435 up-regulated and 8460 down-regulated) differentially expressed Unigenes (DETs), respectively. Transcriptome sequencing of ’Ningqi No.1’ and ‘Ningqi No. 7’ fruits at the green fruit stage, color change stage and ripening stage obtained 2827, 2552 and 2311 differentially expressed genes at the green fruit stage, color change stage and ripening stage35; Sequencing of black fruit Lycium barbarum and white fruit Lycium barbarum obtained 25,279 differentially expressed genes of black fruit Lycium barbarum and white fruit Lycium barbarum36. It can be seen that the total number of DETs obtained by sequencing the transcriptome of the fruits of Panax japonicus is larger than that of ‘Ningqi No. 1’ and ‘Ningqi No.7’, but smaller than that of the black-fruit goji berry and white-fruit goji berry.
Weighted co-expression network analysis of color trait variations (DETs) in Panax japonicus fruits was carried out by WGCNA method to reveal candidate hub gene modules regulating color trait variations in Panax japonicus fruits. The results indicated that a total of 10 co-expression modules were obtained in the co-expression network analysis, and 448 hub genes related to carotenoids, anthocyanins, flavonoids and total phenols in DETs were identified in the MEblack module. In the study of Capsicum annuum fruit color traits, 17 modules were obtained for co-expression network analysis, of which 397 genes were involved in the accumulation of carotenoids in the ‘Darkgreen’ module37, and 14 co-expression modules were identified in nine developmental stages of Luffa aegyptiaca fruit, of which the Turquoise module was associated with fruit length and length. The Turquoise module was significantly correlated with fruit length and fruit diameter, and 10 candidate genes for the potential control of fruit length in lucerne were obtained38. Four of the 23 modules in the analysis of the gene coexpression network related to quality traits in okra were involved in regulation39, 15 modules in the gene coexpression network related to drought tolerance in the root system of potato, and a one-guinea gene coexpression module for root drought tolerance was obtained, and 15 modules were obtained from the Genetic Basis of Biological Functions of Maize Plant Height and Spike Height40. co-expression modules41. Six modules of gene co-expression were obtained in transcriptional regulators of banana fruit ripening42. It can be seen that different plant fruit traits (DETs) can be obtained as candidate genes for trait-related modules by the WGCNA method.
Anthocyanins are one of the important parts of pigments produced by the flavonoid biosynthetic pathway, and the key enzymes and structural genes involved in the flavonoid biosynthetic pathway have been confirmed accordingly in fruits43. GO and KEGG Pathway functional enrichment analyses of DETs for color trait changes in Panax japonicus fruits yielded 56 genes for flavonoid metabolism in the GO database and 149 genes for flavonoid biosynthesis in the KEGG Pathway database, which may be involved in the regulation of color trait changes in D. japonicus fruits during ripening;A total of 29 differentially expressed genes were significantly enriched in the isoflavonoid biosynthesis pathway by KEGG Pathway analysis of DETs at three stages of Capsicum annuum green ripening fruit color development37; Ficus carica pericarp transcriptome KEGG Pathway flavonoid biosynthesis has 74 differentially expressed genes enriched44, 4 different varieties of chilli pepper fruit color metabolome and transcriptome comprehensive analysis, KEGG Pathway based on the WGCNA method to identify 7 flavonoid synthesis candidate genes45. Studying five aubergines with different fruit color traits in KEGG Pathway obtained 144 DETs enriched in aubergines, including flavonoid metabolites46; the flavonoid pathway enriched DETs in the fruits of Panax japonicus were all more than that of chilli pepper green ripening37,45, Figs.44 and aubergines46, which is also the process color trait variability. Secondly, KEGG Pathway enrichment of DETs for fruit color trait changes in Panax japonicus yielded 19 genes in the photosynthesis-antenna protein pathway, which may be involved in the chlorophyll metabolism pathway; the green color of aubergine pericarp is mainly affected by chlorophyll KEGG Pathway enrichment yielded 27 DETs related to chlorophyll metabolism, and wheat breeders indicated that the up-regulation of photosynthesis-antenna protein genes could maintain the green color of leaves for a long time46, wheat breeders indicated that the up-regulation of photosynthesis-antenna proteins genes can maintain the green color of leaves for a long time, KEGG Pathway enrichment found 46 differentially expressed genes involved in photosynthesis-antenna eggs47, in grape (Vitis vinifera) fruit study, 122 DETs were found in KEGG Pathway enriched photosynthetic antenna proteins48. The candidate genes enriched in the KEGG Pathway for photosynthesis-antenna proteins for color trait changes in the fruits of DETs were less than those of aubergine46, wheat47, and grapes48, suggesting that DETs’ unique growth environments of high altitude, high humidity, and high shade are inherently caused by the unique growth environment of DETs.
In order to further prove the reliability of the transcriptome data for the functional enrichment of key candidate genes for the color trait changes in the fruits of Panax japonicus, six highly expressed candidate genes of the photosynthesis-antenna protein pathway were selected by real-time fluorescence quantitative PCR (qRT-PCR) for qRT-PCR validation. The results pointed out that with the same pattern of change of transcriptome data, the expression of green fruit stage (G) was the highest; the gene expression decreased gradually with the maturity of fruit. The information of the candidate genes was obtained and named as PjCABI, PjCABII, PjCABIII, PjCAB1, PjCAB2, PjCAB3 through NCBI database comparison. 9 highly expressed key candidate genes for color trait changes were selected in KEGG Pathway flavonoid biosynthesis metabolism pathway for qRT-PCR verification. The results pointed out the same results with the transcriptome data, and the information of key candidate genes were obtained and named as PjF3’H, PjF3’H1, PjCHI, PjCHI1, PjCHS, PjCHS1, PjDFR, PjANS, and PjC3’H through the comparison of NCBI database, and it is noteworthy that the PjDFR gene had the highest expression among the nine candidate genes. It was found that the chlorophyll content during kiwifruit fruit development was highly correlated with chlorophyll degradation-related genes, especially three chlorophyll a/b binding proteins (CABs) genes play an important role in chlorophyll degradation49. Chlorophyll a/b binding protein (CAB) genes were also obtained during peach fruit (Prunus persica ’ Hujingmilu ’) development as key degradation proteins for chlorophyll metabolism50. These studies are highly consistent with the decrease in chlorophyll content and expression of six CAB genes of the related photosynthesis—antenna protein pathway during fruit development in Panax japonicus. Flavonoid metabolites are important pigmentation factors that play important roles in leaf, flower, fruit and seed tissues51,52. The key enzyme genes CHI, CHS and F3′H were found to be the main factors affecting pericarp color in the color formation mechanism of passion fruit11. The key flavonoid biosynthesis genes F3’H and MiANS genes in the post-ripening process of green ripe fruits of the red mango variety Zill were also expressed in the variation of color traits13. All of these findings indicated the same as the nine candidate genes screened in the flavonoid biosynthesis pathway in Zill fruits, further suggesting that these candidate genes are the key enzyme genes for color trait changes in Panax japonicus fruits.
The changes of color traits in the fruit of Panax japonicus showed an opposite trend in the dynamic pattern of chlorophyll content and carotenoids, anthocyanins, flavonoids and total phenolics in physiological and biochemical aspects. 19 candidate genes in the photosynthesis-antenna protein pathway related to chlorophyll degradation were also obtained in the transcriptome analysis, and 6 key candidate genes for high-expression were verified by qRT-PCR, and 81 candidate genes were obtained in the flavonoid biosynthesis metabolic pathway, and 9 key candidate genes for high-expression were selected. 81 candidate genes were obtained in flavonoid biosynthesis metabolism pathway, and 9 highly expressed key candidate genes were selected for qRT-PCR validation. Physiological, biochemical and transcriptomic analyses revealed the mechanism of fruit color trait changes in S. dubiae, and that the degradation of chlorophyll and the synthesis of carotenoids, anthocyanin and flavonoids were synchronized in the fruit.
Materials and methods
Plant material
Panax japonicus fruits were collected from the Conservation Base of Bamboo Ginseng Germplasm Resources of ’Guizhou Innovation Centre of Mountain Specialty and Efficient Agriculture’ in Anshun university, Anshun City, Guizhou Province, China. Five different color change periods (G, Y, R, B, P) of the fruit were selected as shown in Fig. 1, and the fruit was washed with pure water, the excess water on the pericarp was sucked up by filter paper, and the seeds and pericarp were removed with a scalpel; the pericarp was frozen in liquid nitrogen for 15 min, and then the pericarp was grinded in a mortar and pestle, and then stored in a refrigerator at -80℃ for later use.
Determination of physiological index items
Using the enzyme standard detection method, the powder samples of Panax japonicus pericarp stored in the ultra-low-temperature refrigerator at – 80 ℃ for five periods were taken out, and each sample was weighed into three portions of 0.1 g, and the extraction method was carried out in accordance with the (solarbio) kit for the determination of the contents of chlorophylls (BC0995), carotenoids (BC4335), anthocyanin (BC1385), flavonoids (BC1335), and total phenols (BC1345). BC1345) content determination.
RNA extraction and detection
Total RNA was extracted from 15 samples of Panax japonicus pericarp (5 different fruit color traits, 3 biological replicates) using Tiangen Kit, RNAprep Pure. The integrity and quality of RNA was assessed by agarose gel (Agarose horizontal electrophoresis machine model DYCP-32C) and Agilent Agilent 2100 Bioanalyzer.
Library construction and sequencing
The first strand of cDNA was synthesised in M-MuLV reverse transcriptase system using fragmented mRNA as template and random oligonucleotides as primers, and the second strand of cDNA was synthesised using dNTPs as raw material. The double-stranded cDNA was purified and subjected to PCR amplification to finally obtain the library. Qubit2.0 Fluorometer was used for preliminary quantification, and the library was diluted to 1.5 ng/ul. Agilent2100 bioanalyzer was used to insertsize the library to ensure the quality of the library. Quality control of sequencing data (Trimmomatic) and de-hosting sequences (Bowtie2)53 were performed to obtain valid analysed sequences (clean data).
Transcript splicing and clustering
After obtaining clean reads, the clean reads were spliced to obtain reference sequences for subsequent analyses. Trinity54 was used to splice the clean reads, and Corset55 aggregated the Shared Reads transcripts into many clusters, combining the transcript expression levels and the H-Cluster algorithm to create new clusters defined as ’Gene ’. Single-copy direct homologous gene pools were evaluated using BUSCO56 to ensure the integrity of the assembly.
Functional annotation and gene expression level analysis
The Trinity spliced Unigene sequence was used as the reference sequence (Ref), and the clean reads of each sample were compared towards the Ref to obtain the spliced transcripts using (RSEM57 software bowtie2 as the default parameter), and the transcripts were subjected to Nr, Nt, KOG, Swiss-prot, Uniprot, KEGG, and Nr, Nt, KOG, Swiss-prot, Uniprot, KEGG, GO functional annotations were performed on the transcripts to obtain functional information of the gene.
Differential gene expression analysis (DETs)
Normalisation (normalization) of the raw read count, which is mainly a correction for sequencing depth, was performed by statistical modeling for probability of hypothesis testing (P-value), and correction for multiple hypothesis testing (BH) was performed to obtain FDR values. Genes were considered to have expression differences if they differed in expression by more than twofold. Padj was introduced to correct the hypothesis test P-value, thus controlling the proportion of false positives.
WGCNA of differential genes (DETs)
The BioMorker Cloud Platform Weighted Gene Co-Expression Network Analysis (WGCNA) tool was used to mine gene module (module) information in the expression data. We uploaded genes.TMM.fpkm gene expression summary table and Trait file (analysis parameters: Fold 0.5, min ModuleSize 30, ntop 150) to explore the correlation between the modules and the phenotypes of color change traits and physiological indexes of the fruits of Panax japonicus for the identification of target network genes.
GO and KEGG pathway enrichment analysis of DETs
The GO enrichment analysis was performed by the enricher function of clusterProfiler, using padj < 0.05 as the significant enrichment, mapping all the differentially expressed genes to the Gene Ontology database term, and counting the number of genes significantly enriched for each GO term. KEGG Pathway integrates genome chemistry and systemic function. KEGG Pathway integrates genome chemistry and system function information content, and Pathway significant enrichment analysis was performed with absolute log2 (Foldc hange) > 1& padj < 0.05.
Quantitative RT-PCR (qRT-PCR) validation
The cDNA of Panax japonicus fruit was used as template for PCR reaction, and Primer3web version 4.1.0 was used to design gene-specific primers for the selected candidate genes (Supplementary Table 10). qRT-PCR was performed using a real-time fluorescence quantification instrument (LightCycler480II, 384). Actin (nei) was used as an internal reference gene to normalise the expression level58, and the relative expression level of each candidate gene was quantified using the 2−ΔΔCt method.
Data availability
The datasets generated during and/or analysed during the current study are available in the [NCBI] repository, [https://www.ncbi.nlm.nih.gov/]. Sequences:SAMN41987458 Nucleotide sequences: BankIt2843449 PP953745- PP953760.
References
Pingping, Li. et al. Relationship between peel color and coloring substances of 63 pepper germplasms. Acta. Horticulturala. Sinica 49(07), 1589–1601 (2022).
Gao J. DGE Analysis of Pigment Changes and Transcriptome During Fruit Development of Yellow-Fleshed Kiwifruit. Jiangxi Agricultural University, 2013.
Chujia, C. et al. Analysis of pigment changes and coloration during fruit development of Actinidia eriantha. J. Fruit Trees 33(11), 1424–1430 (2016).
Zhao, X. et al. Pigment changes and coloration analysis during fruit development ofyellow-fleshed kiwifruit [J]. China Fruit Info. 31(11), 70 (2014).
Yan, S. et al. Variety classification and coloration based on the color characteristics of North American crabapple fruit. Econ. Forest Res. 34(01), 19–25 (2016).
Ruan, M. et al. Changes in pigment content during ripening of cherry tomato fruits with different colors. Zhejiang Agric. Sci. 05, 526–528 (2013).
Chunxiu, Li. et al. Advances in biosynthesis of terpenoid pigments and volatiles in citrus fruits. Jiangsu Agric. Sci. 49(12), 20–28 (2021).
Huang, B. et al. Research progress of citrus fruit pigment-carotenoids. J. Fruit Sci. 36(06), 793–802 (2019).
Zhao X. Analysis of Polyphenolic Chemical Constituents in Red-Fleshed Peach Fruit. Wuhan Institute of Technology, 2012.
Zhang, A. et al. Comprehensive analysis of transcriptome and metabolome reveals the flavonoid metabolic pathway is associated with fruit peel coloration of melon. Molecules 26(9), 2830 (2021).
Xin, M. et al. Integrated metabolomic and transcriptomic analyses of quality components and associated molecular regulation mechanisms during passion fruit ripening. Postharvest Biol. Technol. 180, 111601 (2021).
Muhammad, N. et al. Transcriptome-wide expression analysis of MYB gene family leads to functional characterization of flavonoid biosynthesis in fruit coloration of Ziziphus Mill. Front. Plant Sci. 12(14), 1171288 (2023).
Zhu, W. et al. Postharvest light-induced flavonoids accumulation in mango (Mangifera indica L.) peel is associated with the up-regulation of flavonoids-related and light signal pathway genes. Front. Plant Sci. 13(14), 1136281 (2023).
Liu S. Regulation of Light Quality on the Accumulation of Polymethoxyflavones and Anthocyanins in Blood Orange Fruit. Southwest University, 2021.
Cloning and Expression Analysis of MYB Transcription Factors Regulating Anthocyanin Synthesis in Apricot Fruits. Southwestern University, 2018.
Hu L. Study on the Regulation of Light on Carotenoid Accumulation in Citrus Fruit. Southwest University, 2020.
Li, X. et al. Transcriptomic, proteomic and metabolomic analysis of flavonoid biosynthesis during fruit maturation in Rubus chingii Hu. Front. Plant Sci. 12, 706667 (2021).
National Pharmacopoeia Commission. Pharmacopoeia of the People’s Republic of China. The first part. Beijing: China Pharmaceutical Science and Technology Press, 2020: 144–145.
Xu, Y., Shen, L., Zhang, S., You, J. & Xu, J. Discussion on the production technology of pollution-free bamboo ginseng. China Mod. Chin. Med. 10, 1255–1261 (2018).
Lai, Z. Physiological Ecology and Genetic Diversity of Bamboo Ginseng 1–122 (Science Press, 2022).
Lin, X.-M. et al. Biological characterization of the bamboo ginseng. Chin. Wild Plant Resour. 01, 5–7 (2007).
Yongmei, G. An Analysis of the Coloration Mechanism of Ornamental Pepper Fruits (Shanxi Agricultural University, 2021).
Chunhui, H. et al. Analysis of pigmentation changes and coloration during fruit development in yellow-fleshed kiwifruit. J. Fruit Tree 31(4), 617–623 (2014).
Mei-ying, R. U. A. N. et al. Changes of pigmentation during ripening of cherry tomato fruits of different colors. Zhejiang Agric. Sci. 54(5), 526–528 (2013).
Xiaohua, M. A. et al. Comparison of the fractions and contents of anthocyanin compounds in the petals of different flower colors of Viburnum purpureum. Subtropical Agric. Res. 19(1), 56–63 (2023).
Xie, Q. et al. Determination of anthocyanin content in pericarp of new varieties of purple chili and purple cowpea. J. Jianghan Univ. Nat. Sci. Ed. 48(6), 72–77 (2020).
Xiaoxiao, Z. H., Wuyang, H. U. & Hong, Y. U. Distribution of anthocyanin in blueberry fruits from different growing regions. Chin. J. Food Sci. 22(10), 314–324 (2022).
Li, Y. et al. Metabolomic and transcriptomic analyses of the flavonoid biosynthetic pathway in blueberry (Vaccinium spp.). Front. Plant Sci. 20(14), 1082245 (2023).
Karppinen, K. et al. MYBA and MYBPA transcription factors co-regulate anthocyanin biosynthesis in blue-colored berries. New Phytologist. 232(3), 1350–1367 (2021).
Zhou, L. Study on the Changes of Flavonoid Content and Related Genes in Apple Fruit Development (Chinese Academy of Agricultural Sciences, Beijing, 2013).
Liu, Q., Li, Y. & Zhang, M. Differential analysis of total phenolic content, antioxidant capacity and metabolic fingerprints of purple mulberry and white mulberry. Jiangsu J. Agric. 38(3), 813–820 (2022).
Rai, A. et al. RNA-seq transcriptome analysis of Panax japonicus, and its comparison with other Panax species to identify potential genes involved in the saponins biosynthesis. Front. Plant Sci. 12(7), 481 (2016).
Wei, C. et al. Genome-wide analysis reveals population structure and selection in Chinese indigenous sheep breeds. BMC Genomics. 16, 1–2 (2015).
Sun, C. et al. De novo sequencing and analysis of the American ginseng root transcriptome using a GS FLX titanium platform to discover putative genes involved in ginsenoside biosynthesis. BMC Genomics 11, 1–2 (2010).
Xuexia, L. I. U. et al. Analysis of differentially expressed genes for active ingredient synthesis in fruits of different varieties of Ningxia wolfberry based on transcriptome sequencing. J. Bioeng. 39(07), 3015–3036. https://doi.org/10.13345/j.cjb.220821 (2023).
Bao Xuemei, Hu. et al. Transcriptomics mining of key bHLH-regulated genes for anthocyanin biosynthesis metabolism in black fruit goji. Mol. Plant Breed. 21(06), 1864–1873. https://doi.org/10.13271/j.mpb.021.001864 (2023).
Li, Q. Studies on the inheritance of fruit color traits and their regulatory mechanisms in Capsicum annuum. Northwest Agric. For. Univ. https://doi.org/10.27409/d.cnki.gxbnu.2022.000440 (2022).
Radon, M. et al. Transcriptome- and WGCNA-based screening of genes related to the regulation of fruit length and diameter development in Lucerne. Chin. Agric. Sci. 56(22), 4506–4522 (2023).
Rumeng, T. Mining of genes related to quality traits in okra using RNA-seq and WGCNA. Fujian Agric. For. Univ. https://doi.org/10.27018/d.cnki.gfjnu.2023.000688 (2023).
Tianyuan, Q. et al. Identification of drought tolerance-related co-expression modules and core gene discovery in potato roots based on WGCNA. J. Crops 46(07), 1033–1051 (2020).
Juan, M. A. et al. Identification of co-expression modules of maize plant height and ear height genes using WGCNA. J. Crops 46(03), 385–394 (2020).
Kuang, J. F. et al. Deciphering transcriptional regulators of banana fruit ripening by regulatory network analysis. Plant Biotechnol. J. 19(3), 477–489 (2021).
Jaakola, L. New insights into the regulation of anthocyanin biosynthesis in fruits. Trends Plant Sci. 18(9), 477–483 (2013).
Li, J. Transcriptome analysis and regulatory mechanism of anthocyanoside accumulation in fig pericarp. Nanjing Agric. Univ. https://doi.org/10.27244/d.cnki.gnjnu.2020.000274 (2020).
Liu, Y. et al. Integrative analysis of metabolome and transcriptome reveals the mechanism of color formation in pepper fruit (Capsicum annuum L.). Food Chem. 306, 125629 (2020).
Zhou, X. et al. Integrated metabolome and transcriptome analysis reveals a regulatory network of fruit peel pigmentation in eggplant (Solanum melongena L.). Int. J. Mol. Sci. 23(21), 13475 (2022).
Li, Q. et al. Comparative transcriptome analysis revealed differential gene expression involved in wheat leaf senescence between stay-green and non-stay-green cultivars. Front. Plant Sci. 13, 971927 (2022).
Wang, Q. et al. Transcriptomic analysis of berry development and a corresponding analysis of anthocyanin biosynthesis in teinturier grape. J. Plant Interact. 14(1), 617–629 (2019).
Tu, M. Y. et al. Transcriptome analysis reveals the roles of chlorophyll a/b-binding proteins (CABs) and stay-green (SGR) in chlorophyll degradation during fruit development in kiwifruit. N. Z. J. Crop Horticultural Sci. 49(2–3), 106–126 (2021).
Zhou, H., Zhifang, Yu. & Ye, Z. Key proteins associated to colored compounds of peach peel using iTRAQ proteomic techniques during development and postharvest. Sci. Horticul. 239, 123–132 (2018).
Mizuno, T., Yabuya, T., Kitajima, J. & Iwashina, T. Identification of novel C-glycosylflavones and their contribution to flower colour of the Dutch iris cultivars. Plant Physiol. Biochem. 1(72), 116–124 (2013).
Shi, J. et al. Insight into the pigmented anthocyaninsand the major potential co-pigmented flavonoids in purple-colored leaf teas. Food Chem. 363, 130278 (2021).
FastQC A Quality Control Tool for High Throughput Sequence Data. (FastQC)
Full-length transcriptome assembly from RNA-Seq data without a reference genome. (trinity)
Corset: enabling differential gene expression analysis for de novo assembled transcriptomes (Corset)
BUSCO: Assessing Genome Assembly and Annotation Completeness. (BUSCO)
RSEM: accurate transcript quantification from RNA-Seq data with or without a reference genome. (RSEM)
Yuan, D. et al. Preventive effects of total saponins of Panax japonicus on fatty liver fibrosis in mice. Arch. Med. Sci. 14(2), 396–406 (2018).
Acknowledgements
We are grateful to the Science and Technology Funding Program of Guizhou Provincial Department of Science and Technology (Qianke Heji—ZK(2023) Key 002 and the National Natural Science Foundation of China for funding the project (31660252), Prof. Lai Zhang for guiding the paper, and Dr. Tianlei Liu for proofreading the paper.
Description of plant material
The material was identified by Prof. Zhang Lai as Panax L. of the Panax japonicus in the family Araliaceae.
Plant material related statement
The experimental material for this study ensured compliance with the requirements of the IUCN Policy Statement on Research on Endangered Species and the Convention on International Trade in Endangered Species of Wild Fauna and Flora (CITES).
Panax japonicus was grown in the Germplasm Resource Conservation Base of the Guizhou Innovation Centre for Highly Efficient Agriculture with Mountain Specialties at Anshun College, Anshun, Guizhou Province, China. The herb is identified and cultivated by Professor Zhang Lai, and currently has more than 300 plants as valuable research material.
Available herbarium
Chinese Natural Herbarium: https://www.cfh.ac.cn/. (CNPC2009).
Specimen storage Specimens were kept in the laboratory of Guizhou Provincial Innovation Centre of Mountain Characteristic and Efficient Agriculture, Anshun College. No. ASU20230714001-ASU20230714015.
Author information
Authors and Affiliations
Contributions
Department Xilun Huang was the experimental designer and the performer of the experimental study, completed the data analysis, and wrote the first draft of the paper; Rui Jin, Tingting Tang, and E Liang, participated in the experimental design and the analysis of the experimental results; and Lai Zhang was the conceptualizer and the person in charge of the project, and guided the experimental design, data analysis, and the writing and revision of the paper. All authors read and agreed to the final text.
Corresponding author
Ethics declarations
Competing interests
The authors declare no competing interests.
Additional information
Publisher’s note
Springer Nature remains neutral with regard to jurisdictional claims in published maps and institutional affiliations.
Supplementary Information
Rights and permissions
Open Access This article is licensed under a Creative Commons Attribution-NonCommercial-NoDerivatives 4.0 International License, which permits any non-commercial use, sharing, distribution and reproduction in any medium or format, as long as you give appropriate credit to the original author(s) and the source, provide a link to the Creative Commons licence, and indicate if you modified the licensed material. You do not have permission under this licence to share adapted material derived from this article or parts of it. The images or other third party material in this article are included in the article’s Creative Commons licence, unless indicated otherwise in a credit line to the material. If material is not included in the article’s Creative Commons licence and your intended use is not permitted by statutory regulation or exceeds the permitted use, you will need to obtain permission directly from the copyright holder. To view a copy of this licence, visit http://creativecommons.org/licenses/by-nc-nd/4.0/.
About this article
Cite this article
Huang, X.L., Jin, R., Tang, T.T. et al. Physiological, biochemical and transcriptomic analyses reveal the mechanism of variation in color traits in Panax japonicus fruits. Sci Rep 15, 13950 (2025). https://doi.org/10.1038/s41598-025-89508-w
Received:
Accepted:
Published:
Version of record:
DOI: https://doi.org/10.1038/s41598-025-89508-w













