Abstract
The purpose of this study was to explore the genetic characteristics and immune cell infiltration related to intervertebral disc degeneration through multidataset analysis, predict potential therapeutic drugs, and provide a theoretical basis for clinical treatment. The gene expression profile data of the GSE70362, GSE186542, and GSE245147 datasets were downloaded from the Gene Expression Omnibus (GEO) database, and the hub genes were identified through differentially expressed gene analysis, Gene Ontology (GO) and Kyoto Encyclopaedia of Genes and Genomes (KEGG) functional annotation and Mendelian randomization analysis were performed. Hub genes and immune cells were identified. Infiltration status was determined through GSEA and GSVA to clarify the specific signalling pathways associated with key genes and explore the potential molecular mechanisms by which key genes affect disease progression. The key genes were reversely predicted using miRNA grid construction and transcription factor regulation, and genes related to disease regulation were obtained from the GeneCards database. Finally, the differentially expressed genes were used for drug prediction through the Connectivity Map database to identify potential drugs for the treatment of intervertebral disc degeneration. The feasibility of the predicted drugs was tested by molecular docking technology. Real-time quantitative PCR was used to confirm the expression of key genes in the tissue samples.A total of 126 differentially expressed genes were identified in the GEO database, and 4 differentially expressed hub genes (COL6A2, DCXR, GLRX, and PDGFRB) were identified through bioinformatics methods. Immune infiltration analysis revealed that NK cells, macrophages, and eosinophils were activated during IVDD, whereas mast cells and T cells were suppressed. GO and KEGG analyses revealed that key genes are involved in the development of this disease through signalling pathways such as the glycolysis pathway, the oxidative phosphorylation pathway, the cholesterol regulatory pathway, and the haem metabolism pathway. Analysis of the constructed miRNA grid revealed that key genes are jointly regulated by multiple transcription factors, among which the most important motif is cisbp_M5578. Disease regulation-related genes were obtained through the GeneCards database, analysis of the correlation with key genes was performed, and the expression levels of the two mRNA and miRNA were significantly correlated. Finally, drug prediction performed through the Connectivity Map database revealed that drugs such as Abt-751, LY-2183240, podophyllotoxin, and vindesine can alleviate or even reverse the disease state. Finally, we collected 10 IVDD and 10 healthy disc tissue samples, and the RT‒qPCR results were consistent with the bioinformatics results. We identified COL6A2, DCXR, GLRX, and PDGFRB as key genes involved in IVDD. In addition, drugs such as Abt-751 are expected to control and reverse the progression of the disease. In the future, these key genes and predicted drugs may provide new directions for further mechanistic studies as well as new therapies for IVDD patients.
Similar content being viewed by others

Introduction
Intervertebral disc degeneration (IVDD) is the most common cause of chronic low back pain and the leading cause of disability in adults. Owing to the lack of effective treatments, intervertebral disc degeneration generally manifests as delayed healing, which reduces people’s quality of life and causes severe economic and social burdens1. It is currently believed that mechanical trauma, genetic factors, lifestyle factors and metabolic disorders are closely related to the occurrence of intervertebral disc degeneration. The incidence rate of IVDD increases annually with age2.
At present, the main treatment methods for IVDD include drug treatment and surgical treatment. Conservative treatment mainly involves oral analgesics, rehabilitation physiotherapy, and functional exercises. Surgical treatment options include discectomy and lumbar fusion. However, the aim of all of these methods is to relieve symptoms and improve function, but none of them can fundamentally reverse the process of intervertebral disc degeneration, and the long-term effects are not ideal. Biological therapy can theoretically not only reverse or delay the process of intervertebral disc degeneration to a certain extent but also preserve and restore the normal physiological functions of the intervertebral disc to the greatest extent possible3,4. In recent years, bioinformatics analysis of microarray data has been widely used to identify key genes associated with diseases and to perform subsequent analyses. Taking intervertebral disc degeneration as an example, gene expression changes related to intervertebral disc degeneration can be identified through gene chip technology, and key genes closely related to the occurrence and development of the disease can be screened5,6.
The purpose of this study was to use bioinformatics methods to study the potential roles of IVDD-related genes in the development of this disease and to provide a theoretical basis for subsequent research. We carefully searched the GSE70362, GSE186542, and GSE245147 datasets in the Gene Expression Omnibus (GEO) database7,8,9; collected IVDD disease datasets; and selected 126 differentially expressed genes through enrichment analysis and Mendelian randomization analysis. Four key genes were identified. Through immune infiltration analysis, GSEA, miRNA grid construction, and key gene‒drug interaction network construction, we explored the role of key genes in IVDD and predicted potential therapeutic drugs. While previous studies have identified biomarkers associated with IVDD, this study, in which immune cell infiltration and drug prediction analyses were combined, represents a novel approach to discover therapeutic targets. These findings provide a solid theoretical framework for ageing and immune-inflammation research and for the clinical treatment of IVDD.
Methods
Data acquisition
-
(1)
The Gene Expression Omnibus (GEO) database (https://www.ncbi.nlm.nih.gov/geo/info/datasets.html) was created and is maintained by the National Centre for Biotechnology Information (NCBI). The series matrix file of GSE70362 was downloaded from the NCBI GEO public database. The annotation file is GPL17810. A total of 24 patients were included, including 8 in the control group and 16 in the disease group. The series matrix data files of GSE186542 were downloaded from the NCBI GEO public database. The annotation file is GPL24676. A total of 6 patients were included, including 3 in the control group and 3 in the disease group. The series matrix file of GSE245147 was downloaded from the NCBI GEO public database. The annotation file is GPL20795. A total of 6 patients were included, including 3 in the control group and 3 in the disease group (Table 1).
-
(2)
Exposure data: eQTL data come from the eQTLGen consortium (https://www.eqtlgen.org) database. The eQTLGen consortium aims to study the genetic structure of blood gene expression and understand the genetic basis of complex traits. The large-scale eQTLGen project is currently in its second phase and is focused on conducting large-scale genome-wide meta-analyses in blood.
-
(3)
Outcome data: Participants in the outcome-related GWASs selected in this study were mainly people of European ancestry. The outcome summary data are all sourced from the UKB database (ukb-b-19807). To date, the GWAS Catalogue contains publications, top associations and complete summary statistics. The GWAS Catalogue data are currently mapped to the Genome Assembly and dbSNP Build. Among them, there were 1,045 patients with disc degeneration and 461,965 controls.
Differential gene expression analysis
To reveal the changes in gene expression between control and disease samples, identify disease-related genes, explore therapeutic targets, and evaluate intervention effects, we performed differential gene expression analysis using the Limma (version 3.58.1) package10. Limma is an R package for differential gene expression analysis of expression profiles that can be used to identify significantly differentially expressed genes between compared groups. The R package “Limma” was used to analyse the differences in the molecular mechanisms of intervertebral disc degeneration and identify DEGs between control samples and intervertebral disc degeneration samples. To identify genes with greater expression differences and higher reliability, the gene screening criteria were a P value < 0.01 and |logFC|> 0.585, and a differential gene volcano plot was drawn.
GO and KEGG functional analyses
To identify the key biological processes and pathways involved in intervertebral disc degeneration and determine potential therapeutic targets and biomarkers for subsequent research, functional annotation of differentially expressed genes was performed using the R package “ClusterProfiler”(version 4.6.2)11 to explore the functional correlation of these differentially expressed genes comprehensively. Gene Ontology (GO)12 and Kyoto Encyclopedia of Genes and Genomes (KEGG)13,14,15 analyses were performed to evaluate relevant functional categories. GO and KEGG enriched pathways with both p values and q values less than 0.05 were considered significant pathways.
Mendelian randomization analysis
We used Mendelian randomization methods to provide more reliable causal inference, thereby clarifying the role of the hub genes in intervertebral disc degeneration and providing new clues for potential disease mechanisms and treatment strategies. The UKB database (https://gwas.mrcieu.ac.uk/) contains extensive summary data from hundreds of GWASs. The outcome IDs filtered through the UKB database were extracted from the GWAS summary data (https://gwas.mrcieu.ac.uk/) to determine the relevant causal relationships in eQTL data. Related SNPs in each gene meeting the selected significance threshold of P < 1e−5 were selected as potential IVs (instrumental variables), the LD (linkage disequilibrium) between SNPs with R2 < 0.001 (clumping window size = 10,000 kb) was calculated, and only SNPS with p2 < 5e−5 were kept. In turn, the inverse variance weighted (IVW; using the meta-analysis method combined with the Wald estimate of each SNP), MR Egger (based on the assumption that the instrument strength is independent of direct effects (InSIDE)), weighted median (the weighted median method allows correct estimation of causality in up to 50% of cases where IVs are invalid), and weighted mode (weighted model estimation has a greater ability to detect causal effects, smaller bias, and a lower Type I error rate than MR‒Egger regression) methods were used. A statistical method (if there was only one statistical method for the SNP in the causal relationship, only the Wald ratio was used) was performed to evaluate the reliability of the causal relationship to obtain an overall estimate of the impact of all cis-region and some cross-region whole-blood gene expression on disc degeneration.
Sensitivity analysis
To increase the robustness and reliability of causal inference, we ensured that our analysis results had high reliability by identifying and removing SNPs that had an excessive impact on the results, thereby avoiding drawing erroneous conclusions owing to the abnormal effects of individual SNPs. We used Mendelian randomization (MR)16 leave‒one-out sensitivity analysis to evaluate the impact of specific genetic variants on the risk of disc degeneration. This method identifies and eliminates variants that disproportionately affect the overall estimate by systematically excluding each SNP and recalculating the pooled effect size of the remaining SNPs. With the removal of each SNP, a new point estimate and its 95% confidence interval are produced to assess the unique contribution of the SNP to the overall results to determine the robustness of the analyses. This chart provides the estimates after individual SNPs were removed, as well as the overall estimate when all SNPs were included. By comparing these estimates, we can observe the impact of removing any single SNP on the overall results to determine the robustness of our analysis.
Heterogeneity test
To evaluate whether the studied SNPs had significant differences in effect sizes that affected the risk of disc degeneration, the reliability and consistency of the resulting causal inferences must be evaluated. In this study, we used the Mendelian heterogeneity test to evaluate whether there was statistical heterogeneity among the single nucleotide polymorphisms (SNPs) studied. We calculated the weighted sum of squares of effect sizes and standard errors for each SNP to produce a Q value. This Q value followed a chi-square distribution with one degree of freedom for the number of SNPs studied minus one. When the p value of the Q value was greater than 0.05, we considered that there was insufficient evidence to support the existence of heterogeneity among the SNP effect sizes, indicating that their effects on disease risk were statistically consistent.
Immune infiltration
The CIBERSORT method17 is widely used to evaluate immune cell types in the microenvironment. This method is based on the principle of support vector regression and performs deconvolution analysis on the expression matrix of immune cell subtypes. The software contains 547 biomarkers that distinguish 22 human immune cell phenotypes, including T cells, B cells, plasma cells, and myeloid cell subsets. In this study, the CIBERSORT algorithm was used to analyse patient data to infer the relative percentages of 22 types of infiltrating immune cells, and correlation analysis of gene expression and immune cell content was conducted.
GSEA
According to the expression of key genes in patients, patients were divided into high- and low-expression groups, and GSEA18 was used to further analyse the differences in signalling pathways between the groups. The background gene set is the version 7.0 annotated gene set downloaded from the MsigDB database. As an annotated gene set for subtype pathways, differential gene expression analysis of pathways between different groups was performed. Significantly enriched gene sets (adjusted p value less than 0.05) were used for sorting. GSEA is often used to closely combine disease classification and biological significance. The aim of GSEA is to reveal the differences in key biological pathways at different gene expression levels and help researchers understand how these differences are related to the occurrence and progression of intervertebral disc degeneration, thereby providing potential insights and theoretical support for therapeutic targets.
GSVA
Gene set variation analysis (GSVA)19 is a nonparametric, unsupervised method for assessing transcriptome gene set enrichment. GSVA converts gene-level changes into pathway-level changes by comprehensively scoring genes of interest and then determining the biological function of the sample. In this study, the gene set from the Molecular Signatures Database (MSigDB) database was downloaded, the GSVA algorithm was used to score each gene comprehensively, and the potential biological functional changes in different samples were evaluated, with the aim of revealing the differences in the biological functions of different samples and identifying potential mechanisms and biomarkers of disc degeneration.
miRNA network construction
miRNAs (microRNAs) are small noncoding RNAs that have been shown to regulate gene expression by promoting the degradation of mRNAs or inhibiting the translation of mRNAs. Therefore, we further analysed whether some miRNAs among the key genes identified regulate the transcription or degradation of some dangerous risk genes. The purpose of this analysis was to predict the target genes of these miRNAs and reveal how they participate in the occurrence and progression of intervertebral disc degeneration by regulating the expression of risk genes. These findings provide a theoretical basis for exploring the molecular mechanisms of this disease and developing new treatment strategies.
Transcription factor regulatory network
In this study, the R package "RcisTarget (version 1.19.2)"20 was used to predict transcription factors. All calculations performed by RcisTarget are based on motifs. The normalized enrichment score (NES) of a motif depends on the total number of motifs in the database. In addition to the motifs annotated by the source data, we inferred further annotation files on the basis of motif similarity and gene sequence. The first step in estimating the overexpression of each motif on a gene set is to calculate the area under the curve (AUC) for each motif‒motif set pair. This calculation was performed on the basis of recovery curve calculations of the gene set against the ordering of the motifs. The NES of each motif is calculated on the basis of the AUC distribution of all the motifs in the gene set. Through transcription factor regulatory network analysis, we aimed to reveal the regulatory relationships between transcription factors and key genes, help understand the potential role of transcriptional regulatory mechanisms in intervertebral disc degeneration, and provide more clues to the molecular mechanisms underlying this disease.
CMap drug prediction
The CMap21 is a gene expression profile database based on interventional gene expression developed by the Broad Institute; it is mainly used to reveal the functional connections between small-molecule compounds, genes and disease states. The microarray data of 1309 small-molecule drugs before and after treatment of 5 human cell lines were obtained. There are various treatment conditions, including different drugs, different concentrations, and different treatment times. In this study, the differentially expressed genes of the disease were used, and the CMap database was used for drug prediction. The purpose of this prediction was to identify small-molecule drugs that may reverse the disease state by comparing the expression patterns of disease-related genes with gene expression data after drug treatment, thereby providing information for intervertebral disc degeneration. These drug candidates may lead to various targeted therapies.
Molecular docking
The corresponding 3D structures of the proteins encoded by the key genes were obtained from the PDB database (https://www.rcsb.org/) and AlphaFold database (https://AlphaFold.com/), and the corresponding protein 3D structure obtained from the CMap database (https://clue.io/query) was obtained to predict key gene drugs and obtain relevant key substances. Then, the drug ingredient structure was obtained from the PubChem database (https://pubchem.ncbi.nlm.nih.gov/). AutoDock (version 4.2.6)22 software was used for molecular docking analysis, the genetic algorithm was selected as the docking algorithm, and 50 dockings were performed. The docking results with the lowest binding energy were selected for display, the results were imported into PyMOL for visualization, and the binding sites of small molecules and proteins were displayed. Molecular docking is used to predict how target proteins of key genes bind to small-molecule drugs or compounds and to evaluate their binding affinity, thereby screening possible drug candidates and identifying specific drug molecules for the targeted treatment of intervertebral disc degeneration.
Statistical analysis
The reliability of MR analysis is based on three assumptions: (1) the correlation assumption (the instrumental variable is closely related to the exposure but not directly related to the outcome), (2) the independence assumption (the instrumental variable cannot be related to the confounding factors), and (3) the exclusivity hypothesis (instrumental variables can affect outcomes only through exposure). When an IV can affect outcomes through other pathways, it is determined that gene pleiotropy exists. For this analysis, R language software (version 4.3.0) was used. All the statistical tests were two-sided, and p < 0.05 was considered statistically significant.
Real-time quantitative polymerase chain reaction (RT‒qPCR)
Human disc tissue was obtained surgically. Written informed consent was obtained from all patients and their families. The study was also approved by the Ethics Committee of the 910th Hospital of PLA (Approval No: [2024]-94). All methods were performed in accordance with the relevant guidelines and regulations. Informed consent was obtained from all patients for inclusion in the study. Fifty-milligram tissue samples were homogenized and stored in liquid nitrogen. Total RNA was extracted using TriQuick Reagent (Solarbio, China), and 1000 ng of RNA was converted to cDNA using a cDNA synthesis kit (Accurate Biology, China). For reverse transcription, we first measured the RNA concentration of the sample using a spectrophotometer (Cytiva, United States) and calculated the volume of 1000 ng of RNA. Then, 1000 ng of RNA, 6 µL of mix, and nuclease-free water were mixed to make a 20 µL mixture. Finally, the mixture was reverse transcribed with a PCR instrument (SCILOGEX, SCI1000-G, United States). RT‒qPCR was performed using qPCR Mix (TransGen Biotech, China) and a fluorescence quantitative PCR instrument (Thermo Fischer, United States). The reaction mixture contained the following components, with a total volume of 20 µL: 10 µL of Green qPCR SuperMix (+ Dye II), 6 µL of RNase-free water (TransGen Biotech, China), 2 µL of cDNA, and 1 µL each of the upstream and downstream primers. The relative expression was calculated using the 2—ΔΔCt method, and the gene expression levels were normalized to those of actin23 (Table 2).
Results
Batch correction of the intervertebral disc degeneration dataset
We downloaded the GSE70362, GSE186542, and GSE245147 datasets from the GEO database and included expression profile data from 36 patients in total, including the control group (n = 14) and the disease group (n = 22). The SVA algorithm was used to correct the chip, and the PCA chart was used to show the batch situation before and after correction. The results show that the interchip batch effect was reduced after SVA algorithm correction (Fig. 1a,b); therefore, we used the merged dataset as the data for subsequent transcriptome analysis.
PCA correction and difference analysis. (a, b) Use the svaR package to correct the transcriptome data GSE70362, GSE186542, and GSE245147. The batch effects before and after correction are shown in Figure A and Figure B, with significant differences observed in the three samples before correction and smaller batch effects observed in the three samples after correction. (c) Volcanic diagram of differentially expressed genes, pink indicates upregulation of differential expression, blue indicates downregulation of differential expression, and black indicates non conformity to screening criteria. (d) Differential gene heatmap, with yellow indicating high expression and green indicating low expression in the left group; The blue group represents Control, and the red group represents Disease; The red color in the middle indicates gene upregulation, while the blue color indicates gene downregulation.
Differential gene expression analysis and GO and KEGG functional annotation
We used the Limma package to identify the differentially expressed genes between the control group and the disease group. The screening criteria for differentially expressed genes were a P value < 0.01 and a |logFC|> 0.585. A total of 126 differentially expressed genes were identified, including 72 upregulated genes and 54 downregulated genes (Fig. 1c,d). The differentially expressed genes obtained from the above analysis were used as gene sets for subsequent analysis. Pathway analysis was further performed on these genes. GO enrichment analysis revealed that the differentially expressed genes were enriched mainly in positive regulation of smooth muscle cell migration and other pathways (Fig. 2a) KEGG enrichment analysis revealed that differentially expressed genes were enriched mainly in the focal adhesion, ovarian steroidogenesis, ECM-receptor interaction and other pathways (Fig. 2b). We believe that these pathways may play key roles in the occurrence and development of this disease.
Enrichment analysis. (a) GO enrichment analysis based on ClusterProfiler, with the vertical axis representing enriched pathways and the horizontal axis representing the number of enriched genes. The closer the color is to blue, the smaller the value. GO enrichment analysis is divided into three parts: BP, CC, and MF, and the enriched pathways are grouped and displayed according to BP, CC, and MF. (b) KEGG enrichment analysis based on ClusterProfiler, where the vertical axis represents the enriched pathways and the horizontal axis represents the number of genes enriched in the pathways. The closer the color is to blue, the smaller the value.
Mendelian randomization analysis
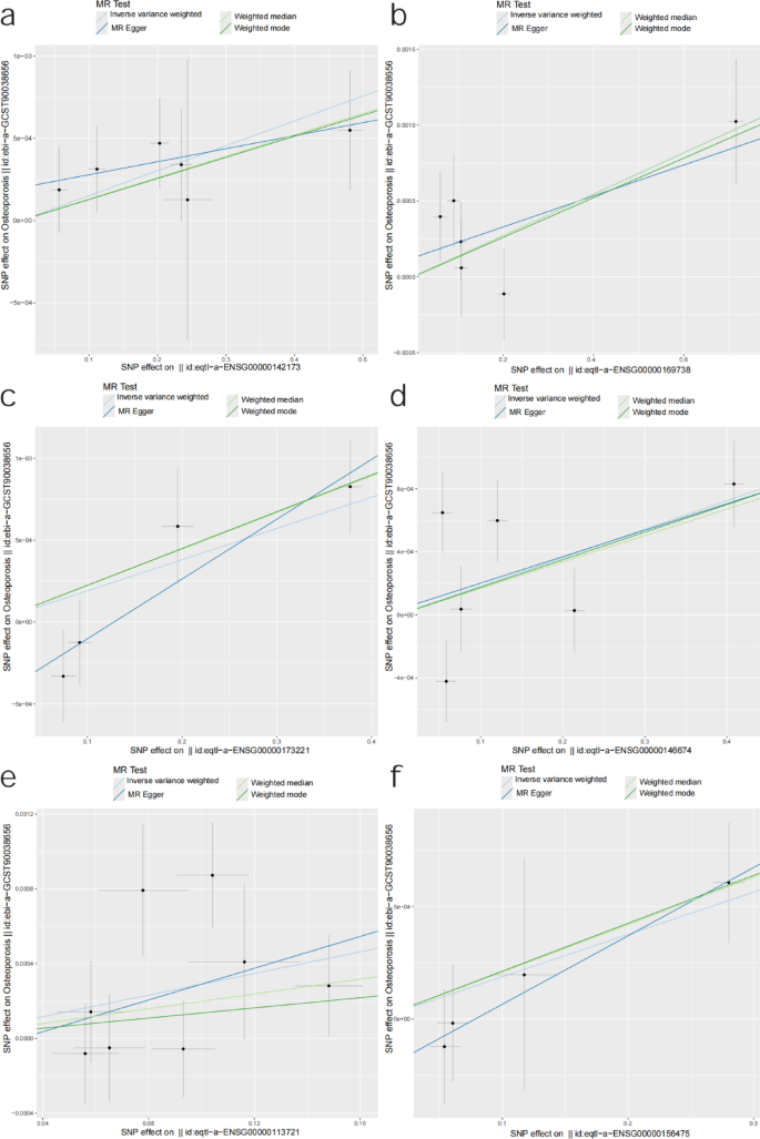
To identify the key genes affecting intervertebral disc degeneration, we used the differentially expressed genes obtained in the previous analyses and obtained the outcome id ukb-b- through summary statistics of 463,010 samples related to intervertebral disc degeneration (controls: 461,965; cases: 1045). 19,807. We used extract_instruments and extract_outcome_data in sequence to read the exposure factors and outcome data. Further screening through Mendelian randomization analysis revealed the causal relationships of 6 pairs of genes corresponding to positive eQTL outcomes (Fig. 3) (IVW pval < 0.05). The corresponding genes were COL6A2, DCXR, GLRX, IGFBP3, PDGFRB, and PPP2R2B, in that order. The genes COL6A2 (1.002; 1.000–1.003; P = 0.008), DCXR (1.001; 1.000–1.002; P = 0.007), GLRX (1.002; 1.000–1.004; P = 0.020), IGFBP3 (1.002; 1.000–1.004; P = 0.043), PDGFRB (1.003; 1.000–1.005; P = 0.028), and PPP2R2B (1.002; 1.000–1.004; P = 0.035) were associated with a greater risk of disease. Sensitivity analysis was further performed on the causal relationships of the 6 pairs of genes to determine their reliability. The results show that, with the exception of PPP2R2B, excluding any SNP had no obvious impact on the overall error, which shows that the 5 pairs of causal relationships we selected are robust (Additional File 1). Next, we conducted heterogeneity tests and pleiotropy tests on the five genes and found that the genes COL6A2, DCXR, GLRX, and PDGFRB met the heterogeneity test (Q_pval > 0.05) and pleiotropy test criteria (pval > 0.05). Therefore, these 4 genes were the key genes in our subsequent research.
Mendelian randomization analysis. (a–f) Scatter plot of MR analysis of genes COL6A2, DCXR, GLRX, IGFBP3, PDGFRB, PPP2R2B. In a scatter plot, each point represents a SNP. The horizontal axis usually represents the effect size of SNPs, while the vertical axis represents the effect size of exposure factors. Different colors represent different statistical methods, where light blue is Inverse variance weighted, dark blue is MR Egger, light green is Weighted median, and dark green is Weighted mode; The slopes of the lines represent the estimated causal effects of each method. As shown in the figure, all statistical methods for the six genes show that the y-axis values increase with the x-axis values, indicating that the six genes are associated with a high risk of disease.
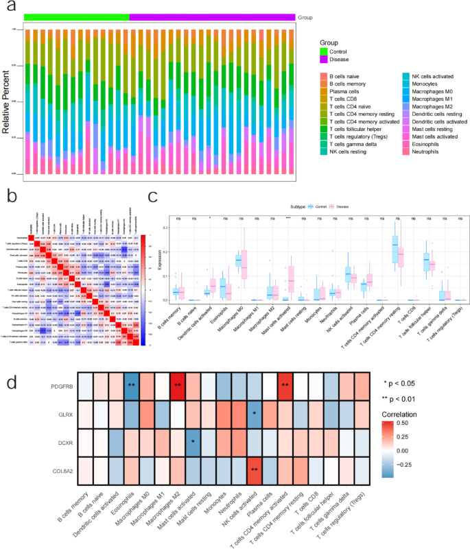
Immune cell infiltration
The microenvironment is mainly composed of fibroblasts, immune cells, extracellular matrix, a variety of growth factors, and inflammatory factors that lead to special physical and chemical characteristics. The microenvironment significantly affects the diagnosis, survival outcome and clinical treatment sensitivity of patients with this disease. We demonstrated the distribution of infiltrated immune cells levels and the correlation of these immune cells in different forms (Fig. 4a,b). Compared with those in the control group, the numbers of activated dendritic cells and mast cells in the disease group samples were significantly greater (Fig. 4c). We further explored the relationships between key genes and activated immune cells and found that COL6A2 was significantly positively correlated with activated NK cells. DCXR was significantly negatively correlated with activated mast cells. GLRX was significantly negatively correlated with activated NK cells. PDGFRB was significantly positively correlated with activated memory CD4 T cells and M2 macrophages and significantly negatively correlated with activated eosinophils (Fig. 4d). The results revealed that activated immune cells, especially activated NK cells, activated mast cells, activated memory CD4 + T cells, M2 macrophages, and eosinophils, may play important roles in IDD.
Immune infiltration analysis. (a) Stacked bar charts of major gene expression levels in different sample groups. The figure shows the relative expression distribution of major genes in each group (Control, Disease), and is divided into 22 immune cell types according to gene types. As shown in the figure, there is no significant difference in the proportion of different cell types in each sample. (b) This heatmap illustrates the correlation between different types of immune cells. Each cell in the heatmap represents the correlation coefficient between two types of immune cells, ranging from -1 to 1, where -1 indicates complete negative correlation, 0 indicates no correlation, and 1 indicates complete positive correlation. The color gradually changes from blue to red, with blue indicating negative correlation and red indicating positive correlation. The darker the color, the stronger the correlation. The rows and columns in the heatmap represent different types of immune cells, including neutrophils, regulatory T cells (Tregs), etc. This heatmap can be used to analyze the interactions and relationships between different types of immune cells, providing reference for immune infiltration research. (c) Box plot of expression levels of genes in different groups. The differences between the Control group and the Disease group were compared using gene names as the X-axis and gene expression values as the Y-axis. Among them, Mast cells activated Dendritic cells activated. There is a significant difference between the two groups. (d) The expression significance analysis of four key genes (COL6A2, DCXR, GLRX, and PDGFRB) in different cell populations. The figure shows the statistical significance (p < 0.05) and gene expression trends in different cells, with color depth and * indicating the level of significance and expression level. Blue indicates negative correlation, while red indicates positive correlation.
GSEA
Next, we studied the specific signalling pathways associated with key genes and explored the potential molecular mechanisms by which key genes affect disease progression. GSEA revealed that COL6A2 is enriched in the PI3K-Akt signalling pathway, hypertrophic cardiomyopathy, dilated cardiomyopathy and other signalling pathways (Fig. 5a). DCXR is enriched in signalling pathways such as nitrogen metabolism, arginine and proline metabolism, and fructose and mannose metabolism (Fig. 5b). GLRX is enriched in the FoxO signalling pathway, Toll-like receptor signalling pathway, arachidonic acid metabolism pathway and other signalling pathways (Fig. 5c). PDGFRB is enriched in the NOD-like receptor signalling pathway, the Notch signalling pathway, the Toll-like receptor signalling pathway and other signalling pathways (Fig. 5d). COL6A2 participates in the survival and proliferation of intervertebral disc cells through the PI3K-Akt signalling pathway and may play a role in tissue repair and fibrosis. By regulating nitrogen metabolism, arginine metabolism, proline metabolism and other pathways, DCXR may play a regulatory role in cell metabolism and the immune response, affecting cell function and repair in intervertebral disc degeneration. GLRX regulates the immune response, inflammatory response and oxidative stress in intervertebral disc degeneration through the FoxO signalling pathway, Toll-like receptor signalling pathway, arachidonic acid metabolism and other pathways and may play a role in cell repair and immune tolerance. PDGFRB may play an important role in the immune response, cell repair and tissue regeneration in intervertebral disc degeneration by regulating the NOD-like receptor signalling pathway, Notch signalling pathway and Toll-like receptor signalling pathway.
GSEA analysis of key genes (a–d) Comprehensive results plot of gene set enrichment analysis (GSEA) and interaction network analysis for four key genes COL6A2, DCXR, GLPX, PDGFRB. The upper part shows the GSEA results based on related signaling pathways: different curves in each subfigure represent the enrichment score (ES) of related signaling pathways (such as Wnt, Hippo, Notch, etc.).The horizontal axis represents the gene’s ranking in the expression data, and the vertical axis represents the cumulative enrichment score. The enrichment degree of signaling pathways reveals the biological processes that the target genes may regulate. The lower part is a network diagram of the target gene and other genes: the circular network diagram shows the relationship between the target gene and its significantly related genes and signaling pathways. The color represents the expression direction of the gene (red is up-regulated, blue is down-regulated), and the width of the connecting line reflects the strength of the correlation.
GSVA
GSVA revealed that COL6A2 is enriched in SPERMATOGENESIS, GLYCOLYSIS and other signalling pathways (Fig. 6a). DCXR is enriched in signalling pathways such as DNA_REPAIR and OXIDATIVE_PHOSPHORYLATION (Fig. 6b). GLRX is enriched in the CHOLESTEROL_HOMEOSTASIS, HEME_METABOLISM and other signalling pathways (Fig. 6c). PDGFRB is enriched in signalling pathways such as INTERFERON_ALPHA_RESPONSE and HEDGEHOG_SIGNALING (Fig. 6d). These findings suggest that key genes may influence disease progression through these pathways.
GSVA analysis of key genes. (a–d) Gene set enrichment analysis (GSVA) significant pathway bar plots for COL6A2, DCXR, GLPX, and PDGFRB genes. Each subfigure shows the ranking results of functional pathways (up-regulated and down-regulated) that are significantly related to the target gene. Blue indicates up-regulated pathways in which the gene is significantly involved, green indicates down-regulated pathways, and gray indicates non-significant pathways with lower NES.
miRNA network construction and transcription factor regulatory network
We performed reverse prediction of key genes through the miRcode database and obtained 74 miRNAs, a total of 131 pairs of mRNAs-miRNAs, and visualized them using Cytoscape24 (Fig. 7a). We used key genes as the gene set for this analysis and found that they are regulated by common mechanisms such as multiple transcription factors. Therefore, enrichment analysis of these transcription factors was performed using cumulative recovery curves. Motif-TF annotation and selection analysis of important genes revealed that the motif with the highest normalized enrichment score (NES: 6) was cisbp_M5578. We identified all enriched motifs and corresponding transcription factors of key genes (Fig. 7b,c).
Key gene-related miRNA network and transcriptional regulatory network. (a) The miRNA network of key genes, with ellipses representing mRNA and inverted triangles representing miRNA. It can be seen that there is a correlation between key genes and miRNAs, and miR-214, miR-146ac, etc. are considered as key miRNAs. (b) The transcriptional regulatory network of key genes, with green representing key genes and red representing transcription factors. The correlation between key genes and transcription factors can be observed, indicating that FOXO1 is considered a key transcription factor. (c) All enriched motifs and corresponding transcription factors of key genes were displayed. You can clearly see the motif numbers, corresponding standardized enrichment scores, and transcription factors. The highest standardized enrichment score is cisbp__M5578.
Relationships between key genes and disease-related genes
We obtained disease regulation-related genes from the GeneCards database (https://www.genecards.org/). To analyse the differences in the expression of disease-related genes between groups, we analysed the expression levels of 20 genes that ranked high in the relevance*score and were expressed in the transcriptome. The expression of COL9A2, HCG18, and COL9A3 was consistent between the groups of patients. These significant differences suggest that these genes may play a role in the pathogenesis of this disease. In addition, we performed correlation analysis on key genes and disease-related genes. The expression levels of key genes were significantly correlated with the expression levels of disease-related genes. Among them, PDGFRB and ADAMTS5 were significantly positively correlated (r = 0.71), indicating that they may play a role in intervertebral disc degeneration. The synergistic effect of the degeneration process to promote ECM degradation and cell repair may be an important pathological mechanism of intervertebral disc degeneration. There was a significant negative correlation between GLRX and COL9A2 (r = − 0.65), indicating that GLRX may affect the structure and stability of the intervertebral disc extracellular matrix by inhibiting the expression of COL9A2 and thus may play a regulatory role in the process of intervertebral disc degeneration, possibly as an important factor in the progression of this disease (Fig. 8a).
Correlation between key genes and disease progression genes and drug prediction. (a) The upper part, differential expression analysis box plot: shows the expression distribution of each gene in the Control group and Disease group: the horizontal axis is the name of the gene, and the vertical axis is the expression amount; the blue box plot represents the Control group, pink The box plot represents the Disease group; “ns” indicates that the difference is not significant, and the asterisk indicates the significance level (*p < 0.05, **p < 0.01, ***p < 0.001). The results showed that multiple genes were significantly up- or down-regulated in the Disease group, suggesting their possible disease correlation. The lower part, gene correlation: the middle is a bubble chart of the correlation between genes, the horizontal axis is the target gene, and the vertical axis is its potential regulatory factor; the color of the bubble indicates the Pearson correlation coefficient (red is positive correlation, blue is negative Correlation), the size of the bubble indicates the significance level; the left and right sides show the linear correlation scatter plot of two genes (such as GLRX and COL9A2) respectively. The straight line is the fitting curve, with the correlation coefficient and significance p value. (b) ABT-751: a novel, biocompatible tubulin-binding agent and an antimitotic sulfonamide. (c) LY-2183240: A highly effective covalent inhibitor specifically targeting fatty acid amide hydrolase (FAAH), an EC-degrading enzyme. It interferes with the cellular uptake of lipid endocannabinoids (EC) and promotes analgesic effects in the organism. (d) podophyllotoxin: an organic heterotetracyclic compound with a furandioxazole skeleton bearing a 3,4,5-trimethoxyphenyl substituent. It is found in the roots and rhizomes of Podophyllum species and is used for the topical treatment of genital warts. (e) Vindesine: A vinca alkaloid, methyl ester, organic heterotetracyclic compounds, organic heteropentacyclic compounds, tertiary alcohols, tertiary amino compounds and primary carboxamides. It acts as an anti-tumor agent.
Potential drug predictions for intervertebral disc degeneration
We divided the top 50 upregulated genes and downregulated genes into two groups and conducted drug prediction through the Connectivity Map database. The prediction revealed that the expression profiles perturbed by drugs such as Abt-751, LY-2183240, podophyllotoxin, and vindesine were negatively correlated with the expression profiles perturbed by disease. Importantly, these findings suggest that these drugs can alleviate or even reverse this disease state (Fig. 8b–e).
Molecular docking
We subsequently selected LY-2183240 from the drug prediction results as the small molecule for molecular docking. The proteins and compounds selected for the key genes were COL6A2: P12110-LY-2183240; DCXR: 1wnt-LY-2183240; GLRX: P35754- LY-2183240; and PDGFRB: P09619-LY-2183240. The molecular docking analysis revealed that the COL6A2: P12110-LY-2183240 docking binding energy is − 5.91 kcal/mol; the DCXR: 1wnt-LY-2183240 docking binding energy is − 7.82 kcal/mol; the GLRX: P35754-LY-2183240 docking binding energy is − 4.71 kcal/mol; and the PDGFRB: P09619-LY-2183240 docking binding energy is − 5.23 kcal/mol. These findings indicate that LY-2183240 can stably bind to these molecules and verify the reliability of the drug prediction results (Additional File 2).
Validation of the key genes
To validate our results on these four key genes, we obtained samples and extracted RNA from 20 human intervertebral disc tissues, including samples from 10 patients with lumbar fractures whose healthy intervertebral discs were resected and samples from 10 patients with Pfirrmann type III–IV disc degeneration who underwent lumbar fusion. Compared with healthy intervertebral disc samples, the mRNA levels of COL6A2, DCXR, GLRX, and PDGFRB were significantly greater in IVDD samples (***P < 0.001, ****P < 0.0001) (Additional File 3).
Discussion
Low back pain is a common clinical disease of the spine. Approximately 70–80% of the world’s population has low back pain symptoms, and 35% of individuals with low back pain have no imaging evidence of nerve compression25. Therefore, intervertebral disc degeneration is considered an important cause of low back pain26. The current treatment options for intervertebral disc degeneration include surgical treatment and rehabilitation physiotherapy. However, these are remedial measures for disc degeneration and cannot intervene in the process of disc degeneration at an early stage. Existing clinical research has focused mainly on the epidemiology and imaging of intervertebral disc degeneration, and research on the molecular mechanisms involved in the occurrence and development of IVDD is still limited27,28. With their popularization, gene chip and bioinformatics analysis technology are being used to study the molecular mechanisms underlying intervertebral disc degeneration, which has aided in the discovery of new treatment directions for IVDD29,30,31. In this study, 126 differentially expressed genes were identified from the GEO database. Enrichment analysis and Mendelian randomization analysis revealed that four differentially expressed hub genes, namely, COL6A2, DCXR, GLRX, and PDGFRB, were closely related to IVDD. Immune cells such as dendritic cells and mast cells are involved in the occurrence of IVDD. In addition, four potential drugs, including Abt-751, were found to alleviate or even reverse the disease state.
As one of the differential hub genes of IVDD, COL6A2 is a type VI collagen gene and a main component of the extracellular matrix. COL6A2 is closely related to cells and the surrounding basement membrane32. COL6A2 was considered an important degeneration marker in previous studies33,34. Studies have shown that COL6A2 is a known extracellular matrix-related factor that regulates IVDD and plays a role in maintaining ECM production in NP cells. The most significant change associated with intervertebral disc degeneration is in the extracellular matrix region of the nucleus pulposus. The COL6A2 gene can serve as a “carrier” or downstream component of the NP degeneration cascade and may be more important in the degeneration process28,35. Previous studies have shown that the PI3K‒Akt pathway is an intracellular signalling pathway and is very important in the cell cycle process. The PI3K‒Akt pathway is involved in numerous biological effects, including cell proliferation, apoptosis inhibition, cell migration, and vesicle transport. PI3K-Akt signalling can reduce glycogen synthesis and increase glycolysis to improve cell proliferation. GSEA revealed that COL6A2 is highly related to the PI3K-Akt signalling pathway. It can be speculated that COL6A2 may participate in the occurrence and development of IVDD by controlling the PI3K‒Akt signalling pathway to regulate intracellular glucose metabolism36. PDGFRB encodes one of the receptors of platelet-derived growth factor (PDGF). Recent studies have shown that PDGFRB participates in the process of intervertebral disc degeneration by promoting cell proliferation and differentiation, regulating cell apoptosis, participating in the inflammatory response of macrophages, and affecting matrix synthesis and degradation37. Glutaredoxin (GLRX) encodes a small-molecule thiol transferase widely distributed in organisms that can remove intracellular reactive oxygen species (ROS) and reactive nitrogen species (RNS), protect nucleus pulposus cells from oxidative stress damage, and thus delay the process of intervertebral disc degeneration to a certain extent38. Dicarbonyl/L-xylulose reductase (DCXR) encodes a widely distributed enzyme that converts L-xylulose to xylitol. The role of DCXR in the process of intervertebral disc degeneration has not been reported in the literature, but in this study, GSEA revealed that DCXR was enriched in the fructose metabolism pathway. On the basis of the literature, it can be speculated that DCXR is involved in the process of IVDD by regulating cellular glucose metabolism. However, further studies are needed to clarify the specific role of DCXR in IVDD39.
We further analysed and compared the expression significance of the four key genes in different cell populations. According to the statistical significance (p value) and gene expression trend in different cells, the four key genes were mainly involved in the immune infiltration process of IVDD through M2 macrophages, NK cells, CD4-T cells and eosinophils (Fig. 5d). Macrophages are derived mainly from human bone marrow-derived haematopoietic stem cells and acquire two phenotypes, M1 and M2, depending on the microenvironment. The M1 phenotype can promote the cellular inflammatory response and kill microorganisms and tumour cells. The M2 phenotype is associated with tissue repair, anti-inflammatory effects, and the promotion of tissue repair40,41. PDGFRB encodes the platelet-derived growth factor receptor beta that is secreted and produced by M2 macrophages42. Therefore, PDGFRB was significantly positively correlated with M2 macrophages. Macrophages accumulate in damaged and degenerated areas, stimulate fibroblasts to contract the collagen matrix, promote granulation and tissue repair by releasing PDGFRB, maintain the stability of the extracellular matrix, and play an important role in preventing IVDD40,43,44. Nakazawa et al.45 reported proinflammatory M1-type, recombinant M2-type, and anti-inflammatory M2a-type macrophages in degenerated intervertebral discs, but no changes in the expression of these cell markers were detected in healthy intervertebral discs. Whether the phenotype of macrophages is stable is related to the injury and repair process of the intervertebral disc41. CD4 + T cells play a positive regulatory role in the body’s immune response. CD4 + T cells affect cellular immune secretion. Many studies have shown that the number of CD4 + T cells in the peripheral blood of IVDD patients is greater than that in the control group46. PDGFRB and the activation of STAT5 induce IL-10, which is a growth cofactor of T cells47. Thus, PDGFRB promotes the growth of T cells by activating IL-10. NK cells are involved in intervertebral disc degeneration by overexpressing tumour necrosis factor (TNF)-α and affecting the expression of matrix metalloproteinases (MMPs). COL6A2 is the main component of the ECM, and the expression of MMPS affects the stability of the ECM. It can be speculated that COL6A2 participates in ECM metabolism by activating NK cell activity48,49. Eosinophils can release biological factors such as IL-9, which can stimulate the nucleus pulposus cells of the intervertebral disc to secrete inflammatory factors such as TNF-α. Previous studies have shown that eosinophil abundance has a protective effect on IVDD; therefore, PDGFRB is negatively correlated with eosinophil infiltration50.
Data from 36 patients were used for comparison. Compared with those in the control group, the numbers of dendritic cells and mast cells were significantly greater in the disease group. Mast cells are highly specialized monocytes that play important roles in host resistance, connective tissue formation, and allergic immune responses. Previous studies have shown that infiltrating immune cells can produce large amounts of inflammatory cytokines and accelerate the inflammatory response cascade in the intervertebral disc51. Mast cells have similar functions to those of macrophages and can release particles precontained with tryptase and inflammation-related factors (IL-1β, TNF-α, VEGFA, etc.) under microenvironmental stimulation or allergens52. Mast cells also participate in the process of intervertebral disc neovascularization and promote the proliferation and activation of fibroblasts and the process of fibrosis. Mast cells are observed in degenerated intervertebral discs but never in healthy intervertebral discs, and these cells are located mainly in the granulation tissue area. It can be inferred that mast cells play an important role in IVDD53. Some studies have shown that mast cells degrade glycoproteins or collagen by activating Stromelysin, a matrix-degrading enzyme. An increase in stromelysin and collagenase can destroy matrix and collagen organization, reduce proteoglycans in nucleus pulposus cells and decrease collagen strength in fibres, leading to IVDD54,55. Although the role of dendritic cells in IVDD has not been reported, previous studies have shown that the number of dendritic cells is significantly increased in high-risk IVDD patients, suggesting that dendritic cells are significantly related to IVDD, and the underlying mechanism needs to be further studied56.
Using the Connectivity Map database, we conducted drug‒gene interaction studies and revealed that four drugs, Abt-751, LY-2183240, podophyllotoxin, and vindesine, were significantly negatively correlated with this disease. Abt-751 is a sulphonamide compound with antimitotic activity. Abt-751 is an antimitotic agent and has strong antitumour effects on cell proliferation. Abt-751 can inhibit the polymerization of tubulin by binding to colchicine β-tubulin and can induce tumour cell arrest and apoptosis57,58. Therefore, we infer that the inhibitory effect of Abt-751 on intervertebral disc degeneration may occur through the inhibition of apoptosis, and further study is required.
In recent years, miRNAs have been increasingly studied in the field of intervertebral disc degeneration. miRNAs participate in the proliferation, apoptosis and extracellular matrix synthesis of intervertebral disc cells by regulating target genes, and miRNAs play important roles in the occurrence and development of intervertebral disc degeneration59,60. We performed reverse prediction of key genes through the miRcode database and obtained 74 miRNAs. RcisTarget was used to identify important binding motifs and corresponding transcription factors of the hub genes and to establish an mRNA‒miRNA regulatory network. We found that miRNAs are regulated by multiple transcription factors and other common mechanisms, among which miR-214, miR-142-3p, and miR-143 have the highest continuity among the four key genes. Previous IVDD studies revealed that the level of miR-142-3p was reduced in degenerative intervertebral disc cells and that its inhibition promoted nucleus pulposus cell degeneration. In contrast, the overexpression of miR-142-3p can reverse the inhibition of the viability of degenerative cells in the nucleus pulposus, leading to increased apoptosis and autophagy61. The regulatory role and mechanism of miR-142-3p in intervertebral disc degeneration are highly important62.
Although we analysed the relevant molecular mechanisms of IVDD through multiple datasets, we discovered for the first time the associations of DCXR, GLRX, other key genes, and miR-214 transcription factors with IVDD, and we identified Abt-751 and other drugs as potential drug candidates. However, our research still has several shortcomings. First, we did not evaluate the molecular mechanisms of these key genes, miRNAs and predicted drugs. Second, the efficacy of these drugs will need to be evaluated in animal and clinical trials.
Conclusion
In our present work, we performed a comprehensive bioinformatics analysis of the molecular progression of IVDD through multiple datasets. Four differential hub genes related to IVDD were identified and further analysed for functional enrichment, transcriptional regulation, and immune infiltration. Abt-751 and other drugs are predicted to inhibit the apoptosis of IVDD cells.
Overall, this study provides a possible diagnostic and evaluation method for IVDD in the future. In the future, we may be able to screen for IVDD by screening for variants in related key genes or immune-inflammatory factors. Moreover, we can create new targeted therapeutic drugs through the further development of these drugs predicted to target these genes/factors. However, these findings need to be verified in clinical trials.
Data availability
Data is provided within the manuscript or supplementary information files.
References
Yang, X., Karis, D. S. A. & Vleggeert-Lankamp, C. L. A. Association between Modic changes, disc degeneration, and neck pain in the cervical spine: A systematic review of literature. Spine J. 20, 754–764 (2020).
Guo, H. Y., Guo, M. K., Wan, Z. Y., Song, F. & Wang, H. Q. Emerging evidence on noncoding-RNA regulatory machinery in intervertebral disc degeneration: A narrative review. Arthritis Res. Ther. 22, 270 (2020).
Kamali, A. et al. Small molecule-based treatment approaches for intervertebral disc degeneration: Current options and future directions. Theranostics 11, 27–47 (2021).
Xin, J. et al. Treatment of intervertebral disc degeneration. Orthop. Surg. 14, 1271–1280 (2022).
Guo, Z. et al. MiR-502 suppresses TNF-α-induced nucleus pulposus cell apoptosis by targeting TARF2. BioMed Res. Int. 2021, 5558369 (2021).
Zhang, Z. et al. Hub genes and key pathways of intervertebral disc degeneration: bioinformatics analysis and validation. BioMed Res. Int. 2021, 5340449 (2021).
Li, Y. et al. Screening of miR-15a-5p as a potential biomarker for intervertebral disc degeneration through RNA-sequencing. Int. Immunopharmacol. 123, 110717 (2023).
Liu, L. et al. Bioinformatic analysis and identification of macrophage polarization-related genes in intervertebral disc degeneration. Am. J. Transl. Res. 16, 1891–1906 (2024).
Zhang, F. et al. Identifification and validation of ferroptosis signatures and immune infifiltration characteristics associated with intervertebral disc degeneration. Front. Genet. 14, 1133615 (2023).
Wang, Y. et al. Unveiling the key genes, environmental toxins, and drug exposures in modulating the severity of ulcerative colitis: A comprehensive analysis. Front. Immunol. 14, 1162458 (2023).
Xu, S. et al. Using clusterProfiler to characterize multiomics data. Nat. Protoc. 19, 3292–3320 (2024).
Kanehisa, M., Furumichi, M., Tanabe, M., Sato, Y. & Morishima, K. KEGG: New perspectives on genomes, pathways, diseases and drugs. Nucleic Acids Res. 45, D353–D361 (2017).
Kanehisa, M. & Goto, S. KEGG: Kyoto encyclopedia of genes and genomes. Nucleic Acids Res. 28, 27–30 (2000).
Kanehisa, M. Toward understanding the origin and evolution of cellular organisms. Protein Sci. 28, 1947–1951 (2019).
Kanehisa, M., Furumichi, M., Sato, Y., Kawashima, M. & Ishiguro-Watanabe, M. KEGG for taxonomy-based analysis of pathways and genomes. Nucleic Acids Res. 51, D587–D592 (2023).
Ding, M. et al. Association between periodontitis and breast cancer: Two-sample Mendelian randomization study. Clin. Oral Investig. 27, 2843–2849 (2023).
Xu, D. et al. Identification and verification of ferroptosis-related genes in the pathology of epilepsy: Insights from CIBERSORT algorithm analysis. Front. Neurol. 14, 1275606 (2023).
Tang, N. et al. GSEA analysis identifies potential drug targets and their interaction networks in coronary microcirculation disorders. SLAS Technol. 29, 100152 (2024).
Zhao, P., Zhen, H., Zhao, H., Huang, Y. & Cao, B. Identification of hub genes and potential molecular mechanisms related to radiotherapy sensitivity in rectal cancer based on multiple datasets. J. Transl. Med. 21, 176 (2023).
He, X. et al. Identification of potential ferroptosis-associated biomarkers in rheumatoid arthritis. Front. Immunol. 14, 1197275 (2023).
Li, X., Zhou, Y., Wang, F. & Wang, L. Sex-dimorphic kidney-brain connectivity map of mice. Neurosci. Bull. 40, 1445–1457 (2024).
Ni, B., Wang, H., Khalaf, H. K. S., Blay, V. & Houston, D. R. AutoDock-SS: autodock for multiconformational ligand-based virtual screening. J. Chem. Inf. Model. 64, 3779–3789 (2024).
Tang, T. et al. Identification of novel gene signatures and immune cell infiltration in intervertebral disc degeneration using bioinformatics analysis. Front. Mol. Biosci. 10, 1169718 (2023).
Doncheva, N. T. et al. Cytoscape stringApp 2.0: Analysis and visualization of heterogeneous biological networks. J. Proteome Res. 22, 637–646 (2023).
Conger, A., Duszynski, B. & McCormick, Z. L. Management of chronic low back pain. JAMA Intern. Med. 182, 687 (2022).
Zhu, Z. et al. Integrative bioinformatics analysis revealed mitochondrial dysfunction-related genes underlying intervertebral disc degeneration. Oxidative Med. Cell. Longev. 2022, 1372483 (2022).
Li, J., Yu, C., Ni, S. & Duan, Y. Identification of core genes and screening of potential targets in intervertebral disc degeneration using integrated bioinformatics analysis. Front. Genet. 13, 864100 (2022).
Xu, C. et al. Integrated transcriptome and proteome analyses identify novel regulatory network of nucleus pulposus cells in intervertebral disc degeneration. BMC Med. Genom. 14, 40 (2021).
Chen, F. et al. Serglycin secreted by late-stage nucleus pulposus cells is a biomarker of intervertebral disc degeneration. Nat. Commun. 15, 47 (2024).
Jiang, W. et al. Intervertebral disc human nucleus pulposus cells associated with back pain trigger neurite outgrowth in vitro and pain behaviors in rats. Sci. Transl. Med. 15, eadg7020 (2023).
Hui, J., Liu, R., Zhang, H., He, S. & Wei, A. Screening and identification of critical biomarkers in erectile dysfunction: Evidence from bioinformatic analysis. PeerJ 8, e8653 (2020).
Song, Q. et al. Single-cell sequencing reveals the landscape of the human brain metastatic microenvironment. Commun. Biol. 6, 760 (2023).
Lv, F. J. et al. Matrix metalloproteinase 12 is an indicator of intervertebral disc degeneration co-expressed with fibrotic markers. Osteoarthr. Cartil. 24, 1826–1836 (2016).
Rodrigues-Pinto, R. et al. Spatiotemporal analysis of putative notochordal cell markers reveals CD24 and keratins 8, 18, and 19 as notochord-specific markers during early human intervertebral disc development. J. Orthop. Res. 34, 1327–1340 (2016).
Han, S. et al. Single-cell RNA sequencing of the nucleus pulposus reveals chondrocyte differentiation and regulation in intervertebral disc degeneration. Front. Cell Dev. Biol. 10, 824771 (2022).
Cheng, J. et al. TRIM21 and PHLDA3 negatively regulate the crosstalk between the PI3K/AKT pathway and PPP metabolism. Nat. Commun. 11, 1880 (2020).
Zheng, X. et al. Macrophage-derived PDGF-BB modulates glycolytic enzymes expression and pyroptosis in nucleus pulposus cells via PDGFR-β/TXNIP pathway. Osteoarthr. Cartil. 32, 1245–1260 (2024).
Chang, Y. et al. Redox regulator GLRX is associated with tumor immunity in glioma. Front. Immunol. 11, 580934 (2020).
Lee, S. K., Son, L. T., Choi, H. J. & Ahnn, J. Dicarbonyl/l-xylulose reductase (DCXR): The multifunctional pentosuria enzyme. Int. J. Biochem. Cell Biol. 45, 2563–2567 (2013).
Bisson, D. G., Mannarino, M., Racine, R. & Haglund, L. For whom the disc tolls: Intervertebral disc degeneration, back pain and toll-like receptors. Eur. Cells Mater. 41, 355–369 (2021).
Zhao, K. et al. Acid-sensing ion channels regulate nucleus pulposus cell inflammation and pyroptosis via the NLRP3 inflammasome in intervertebral disc degeneration. Cell Prolif. 54, e12941 (2021).
Yurube, T., Takeoka, Y., Kanda, Y., Kuroda, R. & Kakutani, K. Intervertebral disc cell fate during aging and degeneration: Apoptosis, senescence, and autophagy. N. Am. Spine Soc. J. 14, 100210 (2023).
Li, X. C. et al. Macrophage polarization regulates intervertebral disc degeneration by modulating cell proliferation, inflammation mediator secretion, and extracellular matrix metabolism. Front. Immunol. 13, 922173 (2022).
Clark, R. A., Folkvord, J. M., Hart, C. E., Murray, M. J. & McPherson, J. M. Platelet isoforms of platelet-derived growth factor stimulate fibroblasts to contract collagen matrices. J. Clin. Investig. 84, 1036–1040 (1989).
Nakazawa, K. R. et al. Accumu lation and localization of macrophage phenotypes with human intervertebral disc degeneration. Spine J. 18, 343–356 (2018).
Ma, X. L., Tian, P., Wang, T. & Ma, J. X. A study of the relationship between type of lumbar disc herniation, straight leg raising test and peripheral T lymphocytes. Orthop. Surg. 2, 52–57 (2010).
Saraiva, M. & O’Garra, A. The regulation of IL-10 production by immune cells. Nat. Rev. Immunol. 10, 170–181 (2010).
Vivier, E. et al. Innate or adaptive immunity? The example of natural killer cells. Science (New York, N.Y.) 331, 44–49 (2011).
Zhang, C., Zhang, J. & Tian, Z. The regulatory effect of natural killer cells: Do “NK-reg cells” exist?. Cell. Mol. Immunol. 3, 241–254 (2006).
Saberi, M., Zhang, X. & Mobasheri, A. Targeting mitochondrial dysfunction with small molecules in intervertebral disc aging and degeneration. GeroScience 43, 517–537 (2021).
Hai, B. et al. Comprehensive bioinformatics analyses reveal immune genes responsible for altered immune microenvironment in intervertebral disc degeneration. Mol. Genet. Genom. 297, 1229–1242 (2022).
Mihlan, M. et al. Neutrophil trapping and nexocytosis, mast cell-mediated processes for inflammatory signal relay. Cell 187, 5316-5335.e28 (2024).
Wang, H. et al. Preserving the immune-privileged niche of the nucleus pulposus: Safeguarding intervertebral discs from degeneration after discectomy with synthetic mucin hydrogel injection. Adv. Sci. 11, e2404496 (2024).
Wiet, M. G. et al. Mast cell-intervertebral disc cell interactions regulate inflammation, catabolism and angiogenesis in discogenic back pain. Sci. Rep. 7, 12492 (2017).
Xu, S., Fu, H., Weng, S., Gu, X. & Li, J. Derivation and comprehensive analysis of ageing-related genes in intervertebral disc degeneration for prediction and immunology. Mech. Ageing Dev. 211, 111794 (2023).
Deng, Y. J. et al. Comprehensive analysis of senescence-related genes and immune infiltration in intervertebral disc degeneration: A meta-data approach utilizing bulk and single-cell RNA sequencing data. Front. Mol. Biosci. 10, 1296782 (2023).
Mahgoub, T. M. et al. Evaluation of ABT-751, a novel anti-mitotic agent able to overcome multi-drug resistance, in melanoma cells. Cancer Chemother. Pharmacol. 93, 427–437 (2024).
Dehghanian, S. Z., Pan, C. T., Lee, J. M. & Shiue, Y. L. ABT-751 induces multiple anticancer effects in urinary bladder urothelial carcinoma-derived cells: Highlighting the induction of cytostasis through the inhibition of SKP2 at both transcriptional and post-translational levels. Int. J. Mol. Sci. 22, 945 (2021).
Ji, M. L. et al. Preclinical development of a microRNA-based therapy for intervertebral disc degeneration. Nat. Commun. 9, 5051 (2018).
Hu, H. Q. & Zang, B. MicroRNA-143-5p regulates AMPK pathway in cervical disc degeneration and its mechanism. J. Gannan Med. Univ. 41, 1091–1096 (2021).
Zareifar, P. et al. miR-142-3p/5p role in cancer: From epigenetic regulation to immunomodulation. Cell Biochem. Funct. 42, e3931 (2024).
Wang, X. et al. MicroRNA-142-3p inhibits chondrocyte apoptosis and inflammation in osteoarthritis by targeting HMGB1. Inflammation 39, 1718–1728 (2016).
Acknowledgements
We thank the reviewers for their comments. Thanks to Mr. Chai for the experimental guidance.This research was supported by the 910th Hospital of PLA development project.
Author information
Authors and Affiliations
Contributions
LQL contributed to the writing of the paper. DL made major contributions to the acquisition, analysis, interpretation of the data, the conception and design of the study. GFC contributed to the data acquisition and analysis. DFH contributed to the analysis of the data. GYZ contributed to the experiment and put forward many important suggestions for the revision of this article. HL made substantial contributions to the supervision. SXL made project administration of the study and the writing and revision of the manuscript. FZ. made important contributions to the writing and revision of the manuscript. All authors have read and agreed to the published version of the manuscript.
Corresponding authors
Ethics declarations
Competing interests
The authors declare no competing interests.
Additional information
Publisher’s note
Springer Nature remains neutral with regard to jurisdictional claims in published maps and institutional affiliations.
Electronic supplementary material
Below is the link to the electronic supplementary material.
Rights and permissions
Open Access This article is licensed under a Creative Commons Attribution-NonCommercial-NoDerivatives 4.0 International License, which permits any non-commercial use, sharing, distribution and reproduction in any medium or format, as long as you give appropriate credit to the original author(s) and the source, provide a link to the Creative Commons licence, and indicate if you modified the licensed material. You do not have permission under this licence to share adapted material derived from this article or parts of it. The images or other third party material in this article are included in the article’s Creative Commons licence, unless indicated otherwise in a credit line to the material. If material is not included in the article’s Creative Commons licence and your intended use is not permitted by statutory regulation or exceeds the permitted use, you will need to obtain permission directly from the copyright holder. To view a copy of this licence, visit http://creativecommons.org/licenses/by-nc-nd/4.0/.
About this article
Cite this article
Lin, L., Li, D., Cai, G. et al. Exploring the molecular mechanisms underlying intervertebral disc degeneration by analysing multiple datasets. Sci Rep 15, 14748 (2025). https://doi.org/10.1038/s41598-025-98070-4
Received:
Accepted:
Published:
Version of record:
DOI: https://doi.org/10.1038/s41598-025-98070-4
Keywords
This article is cited by
-
Screening and identification of differentially expressed miRNA and mRNA for intervertebral disc degeneration on bioinformatics
European Journal of Medical Research (2025)
-
Unveiling key genes for intervertebral disc degeneration prediction and potential drug discovery
Scientific Reports (2025)









