Abstract
The intestinal epithelium, a self-renewing single-cell layer, acts as a physical barrier isolating gut microbiota from deeper tissues. In human IBD and experimental IBD mouse models, this barrier is compromised, causing microbial infiltration and inflammation. However, the pathogenesis of IBD remains to be fully understood. Our research shows that the absence of TRMT6 in the mouse gut impairs the intestinal mucosal barrier, increasing susceptibility to DSS-induced colitis. Mechanically, loss of TRMT6 in intestinal epithelial cells disrupts m¹A modification-mediated translational control and impairs MYC protein synthesis–a deficiency that inhibits epithelial cell proliferation and differentiation. Further multi-omics analyses suggest that TRMT6 deficiency may be associated with perturbations in intestinal lipid metabolism, nutrient absorption, metabolite homeostasis, and gut microbiota composition–changes that could collectively contribute to the acceleration of colitis progression. In summary, TRMT6 is crucial for maintaining small intestinal mucosal barrier function, offering insights into how its deficiency may drive gastrointestinal inflammation in IBD. Given the critical role of TRMT6 in maintaining intestinal homeostasis, our findings highlight its potential as a therapeutic target for IBD treatment.
Introduction
The intestinal tract is the largest digestive and immune organ in the adult mammals, as well as the most rapidly self-renewing tissue in the body1. It is indispensable for nutrient processing, microbial defense, and systemic homeostasis. Intestinal homeostasis cannot be maintained without the role of the intestinal epithelial mucosal barrier, which is maintained by the integrity of the intestinal epithelium to prevent translocation of gut microbiota or invasion harmful exogenous factors2. Thus, disruption of this protective barrier results in inflammatory bowel disease (IBD) onset and progression3. IBD, comprising Crohn’s disease (CD) and ulcerative colitis (UC), has emerged as a global issue with a rising prevalence4. This group of chronic relapsing gastrointestinal disorders, whose etiology remains elusive, currently relies heavily on surgical interventions for clinical management. Although not directly life-threatening, the persistent and recurrent disease course profoundly compromises patients’ mental health and quality of life5, underscoring the critical necessity for effective therapeutic strategies.
RNA modification, a crucial epigenetic mechanism regulating post-transcriptional gene expression6, represents a rapidly expanding field with approximately 170 distinct modifications currently identified. Among these, N¹-methyladenosine (m¹A) has emerged as a prominent research focus in recent years, primarily due to its pivotal role in modulating translational regulation and efficiency7,8. The modification of m¹A is mainly dependent on the function of TRMT6, which is one of the components of catalytic methyltransferases9. The TRMT6 protein serves as a critical constituent of the TRMT6-TRMT61A heterotetrameric methyltransferase complex, whose primary function is to direct m¹A modification at position 58 of cytoplasmic tRNAs and in specific mRNA transcripts10. TRMT6 specifically recognizes and binds to a unique structural motif that exhibits both sequence conservation and structural similarity to the characteristic T-loop of tRNAs11. A transcriptome-wide, single-nucleotide resolution analysis of m¹A modification localization demonstrated that cytoplasmic m¹A is restricted to a small subset of mRNAs, these modifications feature low stoichiometric ratios and are predominantly enriched in tRNA A-loop structures, with this process being catalyzed by the TRMT6/TRMT61A complex11. Emerging evidence has established the critical role of m¹A modification in various pathological processes. TRMT6-mediated m¹A modification has been shown to regulate hepatocellular carcinoma stem cells self-renewal12, while its dysregulation contributes to multiple diseases, including malignancies, cardiovascular disorders, pulmonary diseases, and neurodegenerative conditions13,14,15. Notably, m¹A modification significantly influences the tumor microenvironment and immune cell function16. Particularly, Trmt61a deletion in mouse CD4+ T cells impairs MYC-mediated protein synthesis, resulting in cell cycle arrest and compromised T cell activation and proliferation17. However, the precise role and underlying mechanisms of TRMT6 in intestinal diseases remain poorly understood.
RNA modifications, particularly m¹A, play pivotal roles in modulating immune cell function and inflammatory responses18. Recent study by Chen revealed that upregulated TRMT6 drives colorectal cancer progressions in an enzyme-dependent manner by facilitating histone mRNA translation19. However, the role of TRMT6 and its mediated m¹A modification in IBD remains unclear. Here we identify that TRMT6 plays a critical role in maintaining intestinal barrier integrity in DSS-induced colitis mice, which is one of the IBD mouse models. Mechanistically, on the one hand, TRMT6 regulates the gut microbiota and its metabolites, which involves the regulation of lipid metabolism and inflammatory response. On the other hand, TRMT6, via influencing the expression of MYC, affected the cell proliferation and the intestinal barriers. These synergistic mechanisms collectively contribute to DSS-induced colitis progression. Our study provides a new insight into the prevention and treatment of IBD through epigenetic regulation of RNA-m¹A modifications.
Materials and methods
Mice
This study was approved by the Animal Care and Ethics Committee of Hangzhou Normal University, and all experiments performed in accordance with relevant guidelines and regulations. According to AVMA Guidelines for the Euthanasia of Animals (2020), before sacrificed by cervical dislocation to obtain tissues, mice (12–16 weeks old, body weight 22–27 g) were anesthetized by intraperitoneal injection of Avertin. The reporting of this animal research follows the ARRIVE guidelines (https://arriveguidelines.org). C57BL/6J mice (12–15 weeks old) were purchased from Biotechnology Co., Ltd. (Changsha, Hunan, China). All strains were maintained on a C57BL/6J background and housed in a SPF environment.
Trmt6−/− mice were generated using the Cre-LoxP system. Briefly, Villin-Cre mRNA and sgRNAs targeting Trmt6 were microinjected into fertilized embryos of C57BL/6J mice. Homozygous knockout mice were obtained by crossing heterozygous offspring. All mice were genotyped via PCR with specific primers at 2 weeks post-birth and housed separately by sex after weaning.
For Trmt6flox/flox Lgr5creERT mice, tamoxifen was administered to induce Cre-mediated recombination, resulting in deletion of floxed sequences in Lgr5-expressing cells. Tamoxifen was dissolved in corn oil (50 mg/ml), stored protected from light, and shaken overnight at 37 °C. Mice were intraperitoneally injected with tamoxifen (100 mg/kg body weight) for 6 consecutive days to induce Trmt6 knockout.
DSS-induced colitis
KO mice and littermate WT mice were used in DSS-induced colitis experiments. Acute colitis was induced by administering drinking water supplemented with 3% dextran sulfate sodium (DSS, 36–50 kDa; MP Biomedicals) to the drinking water for 7 days20. The DSS solution was prepared fresh every other day. Body weight was measured and stool consistency was observed daily during the experiment.
Histopathology
Mice were euthanized by cervical dislocation under anesthesia, the small intestine and colon tissues were harvested immediately, and then fixed in 10% formalin. Tissue samples (2 mm × 10 mm) were collected from the small intestine and colon regions exhibiting severe inflammation. Following paraffin embedding and sectioning (5 μm), histopathological changes were examined. The sections were subsequently stained with H&E. Histopathological changes were assessed using the KFBIO Digital Slide Viewer (v1.0.1). The degree of tissue damage was evaluated using a pathological scoring system (0–5 score): loss of the epithelial surface, destruction of crypts, and infiltration of immunocytes.
Immunohistochemistry (IHC)
Mice were euthanized by cervical dislocation under anesthesia. Resected colon tissues were immediately fixed in 10% formalin. Tissue samples (2 mm × 10 mm) were collected from the small intestine exhibiting severe inflammation or ulceration. Tissue sections were dehydrated, dewaxed, and subjected to antigen retrieval using high-power microwave irradiation. Sections were incubated with 3% H₂O₂ for 10 min to block endogenous peroxidase activity, then blocked with 5% BSA for 1 h. They were subsequently incubated with primary antibodies against TRMT6 (1:200, Proteintech, 1627-1-AP), Caspase 3 (1:300, Proteintech, 25128-1-AP), and Ki67 (1:200, Abcam, ab15580) at room temperature for 1.5 h. Finally, after incubation with horseradish peroxidase-conjugated secondary antibody (1:2000) for 1 h at room temperature, sections were reacted with DAB solution (from a cassette) for 3–5 min at room temperature. Sections were dehydrated through a graded ethanol series, cleared with xylene, air-dried, mounted, and visualized using the KFBIO Digital Slide Viewer (v1.0.1).
Western blot
The small intestine were collected and lysed in RIPA buffer with protease inhibitors. And total protein was quantified using a BCA protein assay kit. A 40 µg aliquot of total protein was separated via 12% SDS-PAGE gel under denaturing conditions and was transferred to PVDF membranes. Then, the membranes were blocked and incubated with the primary antibodies and subsequent secondary anti-rabbit or anti-mouse conjugated antibodies. Signals were detected using ECL solution and visualized with a chemiluminescence imaging system (Tanon 5200 Multi, Shanghai, China). Signal quantification was performed using ImageJ software (National Institutes of Health, USA).
RNA extraction and RT-qRCR
Total RNA was extracted from samples using NucleoZOL, followed by reverse transcription into cDNA with HiScript III RT SuperMix for qPCR (+gDNA wiper) (Vazyme, R333-01). Real-time PCR was performed on a CFX96 Touch Real-Time PCR Detection System (Bio-Rad, California, USA) using SYBR green fluorescent dye (Vazyme, Q711-02). Fold changes were calculated by using the ΔΔCt method, with β-actin as the reference gene for normalization. Primers are as follows: For β-actin, Forward sequences were ACGATATCGCTGCGCTGGT, Reverse sequences were CGATGGAGGGGAATACAGCC; For IL-1β, Forward sequences were TACATCAGCACCTCACAAGCA, Reverse sequences were ATTAGAAACAGTCCAGCCCATAC; For IL-6, Forward sequences were TCTTGGGACTGATGCTGGTG, Reverse sequences were CATGTGTAATTAAGCCTCCGACT; For TNF-α, Forward sequences were AGGCTGCCCCGACTACGT, Reverse sequences were GACTTTCTCCTGGTATGAGATAGCAAA; For Myc, Forward sequences were GCTGCTTAGACGCTGGATTT, Reverse sequences were AGCAGCTCGAATTTCTTCCA.
DOT blot
Total tRNA was separated using acid-urea polyacrylamide gel electrophoresis. Purified tRNA was denatured at 65 °C for 5 min. 2 µL of each tRNA (100 ng) was transferred to two positively charged nylon membranes, UV-crosslinked for 60 min, and unbound RNA was removed by washing. The membranes were probed with anti-m¹A antibody, then incubated with HRP-conjugated secondary antibody, and finally detected with ECL substrate.
RNA sequencing
RNA sequencing of intestinal tissue samples was carried out at Novogene Bioinformatics Technology Co., Ltd. (Beijing, China) as described by Song et al. with minor modification21. Briefly, total RNA was isolated using TRIzol reagent, and mRNA was purified from total RNA using poly-T oligo-attached magnetic beads. Fragmentation was carried out using divalent cations under elevated temperature in First Strand Synthesis Reaction Buffer (5X). First strand cDNA was synthesized using random hexamer primer and M-MuLV Reverse Transcriptase (RNase H). Second strand cDNA synthesis was subsequently performed using DNA Polymerase I and RNase H. Remaining overhangs were converted into blunt ends via exonuclease/polymerase activities. After adenylation of 3’ ends of DNA fragments, adaptor with hairpin loop structure were ligated to prepare for hybridization. In order to select cDNA fragments of preferentially 370–420 bp in length, the library fragments were purified with AMPure XP system. Then PCR was performed with Phusion High-Fidelity DNA polymerase, Universal PCR primers and Index (X) Primer. At last, PCR products were purified (AMPure XP system) and library quality was assessed on the Agilent Bioanalyzer 2100 system. The libraries were sequenced on Illumina NovaSeq 6000 platform.
RNA-seq data analysis
The RNA-seq data were analyzed as previously described22. Briefly, the raw data were firstly processed using fastp to remove reads containing adapter, reads containing ploy-N and low-quality reads. Clean reads were mapped to mouse genome mm10 using Hisat2. Gene expression was estimated using featureCounts. Differential expression analysis was performed using DESeq2.
The resulting P values were adjusted using the Benjamini and Hochberg’s approach for controlling the false discovery rate. Genes with an adjusted P value < 0.05 and at least 1.5-fold change were assigned as differentially expressed.
Gene Ontology (GO) enrichment analysis of differentially expressed genes was implemented by the clusterProfiler R package. GO Biological Process (BP) terms with corrected P value less than 0.05 were considered significantly enriched by differential expressed genes.
Proteomic analysis by TMT
The proteome of intestinal tissue of WT and Trmt6 cKO mice was analyzed using TMT as described by Yan et al. with minor modifications23. In details, the tissues were ground in liquid nitrogen. One milliliter of lysis buffer (8 M urea, 1x Protease Inhibitor Cocktail (Beyotime) was added to samples, followed by sonication on ice and centrifugation at 13,000 rpm for 10 min at 4 ℃. The supernatant was transferred to a fresh tube.
Determine the protein concentration of the supernatant using the BCA protein assay, and then transfer 100 µg protein per condition into a new tube and adjust to a final volume of 100 µL with 100 mM TEAB (triethylammonium bicarbonate). Add 5 µL of the 200 mM TCEP and incubate sample at 55 ℃ for 1 h, then add 5 µL of the 375 mM iodoacetamide to the sample and incubate for 30 min protected from light at room temperature. For each sample, proteins were precipitated with ice-cold acetone, and then were redissolved in 100 µL TEAB. Then proteins were tryptically digested with sequence-grade modified trypsin (Promega, Madison, WI), and the resultant peptide mixture was labeled using chemicals from the TMT reagent kit (Pierce Biotechnology, Rockford, USA). The labeled samples were combined and dried in vacuo.
The peptide mixture was redissovled in the buffer A (buffer A: 20 mM ammonium formate in water, pH 10.0, adjusted with ammonium hydroxide), and then fractionated by high pH separation using a Aquity UPLC system (Waters Corporation, Milford, MA) connected to a reverse phase column (XBridge C18 column, 2.1 mm × 150 mm, 3.5 μm, 300 Å, Waters Corporation, Milford, MA). High pH separation was performed using a linear gradient. Starting from 5% B to 35% B in 40 min (B: 20 mM ammonium formate in 90% ACN, pH 10.0, adjusted with ammonium hydroxide). The column was re-equilibrated at initial conditions for 15 min. The column flow rate was maintained at 200 µL/min and column temperature was maintained at room temperature. Sixteen fractions were collected, and each fraction was dried in a vacuum concentrator for the next step.
The fractions were resuspended with 40 µl solvent C respectively (C: water with 0.1% formic acid; D: ACN with 0.1% formic acid), separated by nanoLC and analyzed by on-line electrospray tandem mass spectrometry. The experiments were performed on a Nano Aquity UPLC system (Waters Corporation, Milford, MA) connected to a quadrupole-Orbitrap mass spectrometer (Q-Exactive) (Thermo Fisher Scientific, Bremen, Germany) equipped with an online nano-electrospray ion source. 10 µL peptide sample was loaded onto the trap column (Thermo Scientific Acclaim PepMap C18, 100 μm × 2 cm), with a flow of 10 µL/min for 3 min and subsequently separated on the analytical column (Acclaim PepMap C18, 75 μm × 15 cm) with a linear gradient, from 2% D to 40% D in 105 min. The column was re-equilibrated at initial conditions for 15 min. The column flow rate was maintained at 300 nL/min and column temperature was maintained at 40 ℃. The electrospray voltage of 2.2 kV versus the inlet of the mass spectrometer was used. The Q-Exactive mass spectrometer was operated in the data-dependent mode to switch automatically between MS and MS/MS acquisition. Survey full-scan MS spectra (m/z 350–1,200) were acquired with a mass resolution of 70 K, followed by fifteen sequential high energy collisional dissociation (HCD) MS/MS scans with a resolution of 17.5 K. In all cases, one microscan was recorded using dynamic exclusion of 30 s. MS/MS fixed first mass was set at 100.
Bioinformatic analysis of protein expression
Bioinformatic analysis of proteome data was carried out as described by Yan et al. with minor modifications23. Tandem mass spectra were extracted by ProteoWizard (Thermo Fisher Scientific, version 3.0.5126). Charge state deconvolution and deisotoping were not performed. All MS/MS samples were analyzed using Mascot (Matrix Science, London, UK; version 1.4.0.288). Mascot was set up to search the soybean UniprotKB database (Release 2014_01_27, 73078 entries) assuming the digestion enzyme trypsin. Mascot was searched with a fragment ion mass tolerance of 0.050 Da and a parent ion tolerance of 10.0 PPM. Carbamidomethyl of cysteine and TMT6plex of lysine and the n-terminus were specified in Mascot as fixed modifications. Oxidation of methionine was specified in Mascot as a variable modification.
The original reporter intensity of peptide (Ipep) was transformed to relative intensity (Rpep) across samples by dividing the mean value, followed by median normalization (NRpep) within each sample to minimalize the system error in loading quantity. The relative quantification value of proteins (Rpro) is represented by the median of the relative quantification values of the corresponding specific peptides. The fold change of protein expression was calculated on the basis of mean Rpro value, and the significance of protein expression change is estimated by Student’s t-test on log2-transformed Rpro values, assuming equal variances. Proteins with fold-change larger than 1.5 and P value less than 0.05 were identified as significantly differentially expressed proteins.
Gene Ontology (GO) enrichment analysis of differentially expressed proteins was performed as described in RNA-seq data analysis section.
16S rRNA gene sequencing
To uncover the changed in the composition of gut microbiota, we performed 16S rRNA gene sequencing as described by Fan et al24. In details, microbial DNA was extracted from stool samples using an E.Z.N.A.® soil DNA Kit (Omega Bio-tek, Norcross, GA), according to the manufacturer ’s protocols. The NanoDrop 2000 UV-vis spectrophotometer (Thermo Scientific, Wilmington, Delaware, United States) was used to determine the final DNA concentration and purity, and DNA quality was checked using 1% agarose gel electrophoresis. The V3-V4 hypervariable regions of the bacterial 16S rRNA gene were amplified with the primers 338F (5’-ACTCCTACGGGAGGCAGCAG-3’) and 806R (5’-GGACTACHVGGGTWTCTAAT-3’) by a thermocycler PCR system (GeneAmp 9700, ABI, Foster, CA, United States). The PCR reactions were as follows: denaturation at 95 °C for 3 min, 27 cycles of denaturation at 95 °C for 30 s, annealing at 55 °C for 30 s, elongation at 72 °C for 45 s, extension at 72 °C for 10 min, and ending at 4 °C. Each 20 µL reaction mixture contained 4 µL of 5x TransStart FastPfu buffer, 2 µL of 2.5 mM dNTPs, 0.8 µL of each primer (5 µM), 0.4 µL TransStart FastPfu DNA Polymerase, and 10 ng template DNA. PCR was performed in triplicate. The PCR product was extracted from 2% agarose gel and purified using an AxyPrep DNA Gel Extraction Kit (Axygen Biosciences, Union City, CA), according to the manufacturer’s instructions, and quantified using Qubit 4 (Thermo Fisher, United States). Purified amplicons were pooled in equimolar and paired-end sequenced on the Illumina MiSeq PE300 platform (Illumina, San Diego, United States) according to the standard protocols by Honsunbio Technology Co. Ltd (Shanghai, China).
16S rRNA gene sequencing data analysis
We analyzed the 16S rRNA gene sequencing data as described by Fan et al.24. The Sequencing reads were demultiplexed, quality controlled by fastp (version 0.21.0), and merged by FLASH (version 1.2.7). Shortly, reads with adaptor sequences and low-quality bases (quality score < 20) were trimmed. Truncated reads shorter than 50 bp and reads containing ambiguous nucleotides were discarded. Subsequently, the paired-end reads were merged according to the minimum overlap of 10 bp with maximum mismatch ratio of 0.2 in the overlapping region. Only merged sequences were retained for downstream analyses. The UPARSE algorithm was used to cluster sequences with a 97% similarity cutoff, while chimeric sequences were identified and removed. Next, the taxonomy of each OTU representative sequence was assigned by using RDP Classifier against the reference database SILVA138 with a minimum confidence score of 0.7. To estimate the genera richness of the sample, we calculated the within-sample (α) diversity using Chao1 index. Hierarchical clustering was performed on the basis of Bray-Curtis distance between samples. For comparing the relative abundance of different taxa between groups, linear discriminant analysis effect size (LEfSe) method was performed with a P value < 0.05 for the Kruskal–Wallis test and a size-effect threshold of 2.0 on the logarithmic LDA score.
Metabolomic analysis by LC-MS/MS
Metabolomic analysis was performed by Hangzhou Lingyu Biotechnology Co., Ltd as described by Wei et al. with modifications25. We employed liquid chromatography-mass spectrometry (LC-MS/MS) technology using a high-resolution mass spectrometer (Q Exactive, Thermo Fisher Scientific, USA) to perform untargeted metabolomics analysis on mouse intestinal and plasma samples. Data were acquired in both positive ion (pos) and negative ion (neg) modes. All samples were acquired by the LC-MS system followed machine orders. All chromatographic separations were performed using an UPLC system (Thermo, Vanquish, USA), and an ACQUITY UPLC T3 column (100 mm × 2.1 mm, 1.8 μm, Waters) was used for the reversed phase separation. A high-resolution mass spectrometer Orbitrap Exploris 120 (Thermo Fisher Scientific, Bremen, Germany) was used to detect metabolites eluted form the column. The Orbitrap Exploris 120 was operated in both positive and negative ion modes. The mass spectrometry data were acquired in full MS/dd-MS2 mode. For full mass, the scan range was from 70 to 1,050 Da, the resolution is 60,000, the AGC target is 3e6, the maximum IT is 100 ms. For dd-MS2, the resolution is 15,000, the AGC target is 1e5, the maximum IT is 50 ms and the top 4 ions were monitored. The (N)CE was 20/40/60, the dynamic exclusion was set for Customs. In order to evaluate the stability of the LC-MS during the whole acquisition, 3 quality control samples (pool of all samples) were analyzed in couple with 6 intestinal/plasma samples.
Metabolomic data analysis
The raw data was processed by Compound Discoverer 3.3 (Thermo Fisher Scientific, Waltham, MA, USA). The untargeted metabolomics workflow was used for peaks alignment, peaks detection, features filtering and metabolites annotation. Peaks alignment parameters mainly included retention time (RT) and mass tolerances, which were set as 0.2 min and 5 ppm, respectively. Peaks detection was performed using signal-to-noise (S/N) at 1.5 and peak intensity thresholds at 10,000. All features with detection rate ≤ 50% and CV ≥ 30% in the QC samples were filtered out to reduce the number of poorly repeatable and unrobust features. Metabolites were annotated using multiple databases including mzCloud, mzVault, Mass list, and ChemSpider (HMDB, KEGG, LipidMaps). R package metaX was used to data preprocessing: probabilistic quotient normalization within sample, quality control-based robust LOESS signal correction for correction of batch effect, and removing features with CV ≥ 30% in the QC samples.
PLS-DA was performed to discriminate WT or Trmt6−/− samples. Permutation tests were used to evaluate the effectiveness of PLS-DA model. The VIP values were calculated to select those metabolites having the highest discrimination potential in the PLS-DA models. Subsequently, the t test and FC analysis were used as a univariate approach for selecting metabolites with significant changes in abundance. Differential metabolites with P < 0.05, absolute log2(FC) > 1 and VIP ≥ 1 were screened for metabolites identification.
Quantification and statistical analysis
Statistical analyses were performed using GraphPad Prism. All data were presented as mean ± standard deviation (SD). Unpaired two-tailed Student’s t-test were used to compare two groups. Statistical significance cutoffs were defined as *P < 0.05, **P < 0.01, and ***P < 0.001; “n.s.” indicates non-significant differences (P ≥ 0.05).
Results
TRMT6 expression is dysregulated during DSS-induced colitis
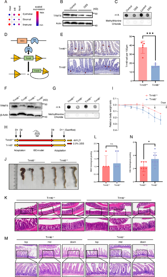
To explore TRMT6’s role in IBD, we analyzed publicly available transcriptomic datasets from colon and terminal ileum biopsy samples of IBD patients26, and found that TRMT6 expression was down-regulated in active IBD patients compared with non-inflamed individuals (Fig. 1A).
TRMT6 deficiency increased susceptibility to colitis in mice. (A) Differential expression of TRMT6 in intestinal epithelial cells, intestinal stromal cells, and intestinal immune cells among healthy colon and ileum tissues of non-IBD patients (Heal), and, inflamed (Infl) and non-inflamed (NonI) tissue from colon and ileum of IBD patients. (B) Western blot analysis of TRMT6 protein levels in small intestine from DSS-induced wild-type colitis mice. (C) Dot blot analysis of m¹A modification levels in small intestine from wild-type mice with DSS-induced colitis. (D) Schematic diagram of an intestinal-specific Trmt6 knockout strategy using the Cre-loxP system. (E) Immunohistochemical staining to assess TRMT6 knockout efficiency (red triangles denote immunohistochemically stained TRMT6 protein) (left) and corresponding statistical graphs (right). (F) Western blot analysis of TRMT6 knockout efficiency in small intestinefrom Trmt6+/+ and Trmt6−/− mice. (G) Dot blot analysis of m¹A modification levels in small intestine from Trmt6+/+ and Trmt6−/− mice. (H) Schematic diagram of DSS-induced mouse IBD model in Trmt6+/+ and Trmt6−/− mice. (I) Body weight of DSS-treated mice (Trmt6+/+ and Trmt6−/−, n = 3 for each group) was monitored daily until day 7. Body weight is presented as the percentage of the initial weight. (J) Colon length of DSS-treated mice (Trmt6+/+ and Trmt6−/−, n = 3 for each group). (K) H&E staining of colon in Trmt6+/+ versus Trmt6−/− mice. Scale bar is 100 μm and 200 μm. (L) H&E histological scores of colons from Trmt6+/+ and Trmt6−/− mice (n = 5 per group). (M) Representative H&E microscopic images of the small intestine of DSS-treated mice. Top, mid, and down denote the proximal, middle, and distal segments of mouse intestinal tissues, respectively. Scale bar is 100 μm and 200 μm. (N) Histological scores of small intestine tissue from DSS-treated Trmt6+/+ and Trmt6−/− mice (n = 7 for each group). Data are presented as the mean ± standard deviation (SD) from three independent experiments. Statistical significance for body weight was determined using multiple unpaired t-tests, while unpaired two-tailed parametric t-tests were applied to analyze all statistical data shown in the above bar graphs. Significance levels are denoted as follows: ***, P < 0.001; *, P < 0.05; n.s., not significant. Original blots and gels are provided in the Supplementary Material 1.
To probe TRMT6’s role in IBD-related intestinal pathologies, we established an IBD mouse model–DSS-induced colitis, which directly damages the intestinal epithelium, causing crypt destruction, goblet cell depletion, and inflammatory cell infiltration. The model mice exhibited classic IBD signs27: Progressive weight loss significantly (vs. steady weight gain in controls; Fig. S1A), and the mice consistently showed abnormal fecal traits, with loose stools and overt hematochezia observed, indicating intestinal inflammation. Pathologically, DSS-induced colitis mice showed marked colonic shortening (Fig. S1B), worse crypt damage, and higher inflammation scores (Figs. S1C and D). The expression of inflammatory factors, including IL-6, IL-10, and TNF-α, do not show significant changes in DSS-induced IBD mice, but the elevation of TNF-α expression is observable with fold-change of 2.529 (Fig. S1E). These data collectively suggested that our model aligns with the phenotypic and functional features of an IBD model28. Notably, small intestinal TRMT6 expression and m¹A modification levels were significantly lower in DSS induced colitis mice (Figs. 1B and C), suggesting that low expression of TRMT6 may be key to the regulation of DSS-induced colitis pathogenesis.
TRMT6-deficient mice exhibited increased susceptibility to DSS-induced colitis
In order to investigate the role of TRMT6 down-regulation in DSS-induced colitis, we generated intestine-conditional Trmt6 knockout mice using the Cre-loxP system29. Specifically, Trmt6flox/flox mice were crossed with Villin-Cre transgenic mice to generate Trmt6fl/fl Villin-Cre mice, in which Trmt6 alleles were efficiently deleted in intestinal villus cells (Trmt6fl/fl Villin-Cre, hereafter referred to as Trmt6−/−) (Fig. 1D). The ablation of TRMT6 protein in the mouse intestine was confirmed by immunohistochemistry (IHC) and Western blot (Figs. 1E and F). Additionally, Dot blot analysis demonstrated an obvious reduction in m¹A modification in tRNA following Trmt6 knockout (Fig. 1G). Interestingly, under homeostatic conditions, Trmt6−/− mice appeared healthy, with no significant differences in body weight or colon weight over time (Figs. S2A and B). Meanwhile, histologic analysis by hematoxylin-eosin (H&E) staining showed no significant changes in intestinal morphology in Trmt6−/− mice (Figs. S2C and D). Together, these data imply that small intestinal epithelial TRMT6 might not be essential for preserving for intestinal homeostasis in steady state conditions.
IBD is a chronic intestinal inflammatory disorder of which the etiology is multifactorial and incompletely understood. A key factor that can contribute to IBD development is an unstable mucosal barrier, which permits microbial infiltration and hyperactive immune responses against the commensal microbiota30. To address whether TRMT6 expression determines the susceptibility to IBD, Trmt6−/− mice were evaluated in the established model of DSS-induced colitis (Fig. 1H). Importantly, our observations demonstrated that TRMT6-deficient mice exhibited a exacerbated disease phenotype compared to gender-matched littermate controls (Figs. 1I-L), as demonstrated by greater weight loss (Fig. 1I), a marked reduction in colon length, and noticeable swelling, which is an important indicator of DSS-induced colitis31 (Fig. 1J). Compared with wild-type mice with colitis, H&E staining analysis revealed that Trmt6−/− mice exhibited comparable intestinal pathological damage in colon tissue (Figs. 1K and L) but significantly more severe damage in small intestine (Figs. 1M and N). Even though colon is central to DSS-induced colitis, evidences showing that the small intestine is also damaged in DSS-induced colitis32,33,34, thus we focus on small intestine in this study. Overall, these results clearly demonstrate that the absence of TRMT6 significantly exacerbates DSS-induced colitis in mice, thereby highlighting a potential protective role of TRMT6 in maintaining mucosal homeostasis of small intestine.
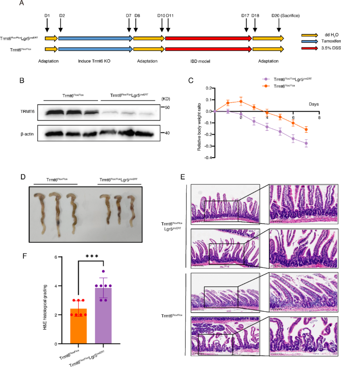
Substantial evidence supports the notion that intestinal stem cells (ISCs), characterized by the expression of cell-surface markers such as Lgr5, are responsible for maintaining the renewal of homeostatic epithelial cells in the intestine35. To further investigate the role of TRMT6 in the intestine of mice with DSS-induced colitis, another TRMT6-deficient mouse model named Trmt6Flox/Flox Lgr5creERT was created by crossing Trmt6Flox/Flox mice with Lgr5-EGFP-CreER mice (Fig. 2A). Following tamoxifen treatment, Trmt6 was knocked out in ISCs or their derived intestinal cells (Fig. 2B), and the body weight of the mice was monitored (Fig. 2C). Likewise, these Trmt6Flox/Flox Lgr5creERT mice displayed a pathological phenotype that was akin to that observed in Trmt6−/− mice upon DSS treatment, including significantly diminished colonic length (Fig. 2D), severe small intestinal damage (Fig. 2E) as well as elevated tissue damage scores (Fig. 2F). These results collectively indicate that the absence of TRMT6 in the intestine exacerbates the severity of DSS-induced colitis.
Deficiency of TRMT6 in intestinal stem cells aggravated colitis in mice. (A) Schematic diagram of DSS-induced mouse colitis model in Trmt6Flox/Flox Lgr5creERT and Trmt6Flox/Flox mice. (B) Western blot analysis for assessing TRMT6 knockout efficiency. (C) Body weight following DSS treatment in Trmt6Flox/Flox Lgr5creERT and Trmt6Flox/Flox mice. (D) Gross morphology and length of colon from Trmt6Flox/Flox Lgr5creERT and Trmt6Flox/Flox mice treated with DSS. (E) H&E staining of small intestine in DSS-induced Trmt6Flox/Flox Lgr5creERT and Trmt6Flox/Flox mice. (F) H&E histological scores of small intestine in Trmt6Flox/Flox Lgr5creERT and Trmt6Flox/Flox mice treated with DSS. Data are presented as the mean ± SD from three independent experiments. Statistical significance for body weight was determined using multiple unpaired t-tests, while unpaired two-tailed parametric t-tests were applied to analyze all statistical data shown in the above bar graphs. Significance levels are denoted as follows: ***, P < 0.001. Original blots and gels are provided in the Supplementary Material 1.
TRMT6 is involved in the translational regulation of MYC
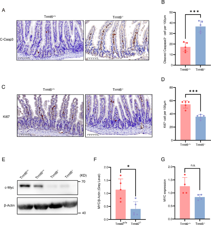
The intestinal epithelium constantly renews by sequential proliferation and differentiation, from ISCs to progenitor cells, to special types of epithelial cells for the purpose of maintaining intestinal homeostasis35. TRMT6 has been implicated in T cell expansion, bladder cancer proliferation, and the differentiation and self-renewal of hematopoietic stem cells17,36,37, however, its potential role in regulating the proliferation of intestinal epithelial cells remains unknown. To further investigate whether the increased susceptibility to DSS-induced colitis caused by TRMT6 deficiency is mediated through impaired intestinal cell proliferation, we performed IHC analysis following inducing colitis by DSS. Immunohistochemical staining showed that in TRMT6-deficient intestines, the number of apoptotic cells, as marked by cleaved caspase 3, was significantly increased compared to wild-type controls (Figs. 3A and B). Simultaneously, the number of proliferative cells labeled with Ki67 displayed a marked decrease in the intestine (Figs. 3C and D). Given that MYC serves as a master regulator of ISC proliferation and differentiation38, we hypothesized that TRMT6 deficiency impairs intestinal cell proliferation via MYC-dependent mechanisms during DSS-induced colitis pathogenesis. Western blot analysis showed significantly decreased protein level of MYC in small intestinal tissues of Trmt6−/− mice compared to controls with DSS-induced colitis (Figs. 3E and F). RT-qPCR quantification showed non-significant but obvious reduction of Myc expression in mRNA level (Fig. 3G). The reduction in protein abundance being more pronounced than that in mRNA levels (64.68% vs. 33.56%), suggested TRMT6 may regulate the expression of MYC through m¹A modification in translation efficiency by tRNA m¹A modification. Those results collectively suggests that TRMT6 may modulate MYC expression to promote ISCs proliferation through RNA m¹A modification.
TRMT6 deficiency impairs cell proliferation in the intestinal epithelium. (A) Immunohistochemistry staining images of Caspase 3+ cells in small intestine. (B) Quantification of Caspase 3+ cells in small intestine. (C) Immunohistochemistry staining images of ki67+ cells in small intestine. (D) Quantification of ki67+ cells in small intestine. (E) Western blot analysis of c-Myc and TRMT6 protein levels in small intestine from Trmt6+/+ and Trmt6−/− mice. (F) Quantification of c-Myc protein levels in small intestine from Trmt6+/+ and Trmt6-/- mice. Values are normalized to β-actin. (G) RT-qPCR analysis of Myc mRNA in small intestine isolated from Trmt6+/+ and Trmt6−/− mice. Data are presented as the mean ± SD from three independent experiments. Unpaired two-tailed parametric t-tests were applied to analyze all statistical data shown in the above bar graphs. Significance levels are denoted as follows: ***, P < 0.001; *, P < 0.05; n.s., not significant. Original blots and gels are provided in the Supplementary Material 1.
Multi-omics analysis of TRMT6 in DSS-induced colitis pathogenesis
To gain more insight into the regulatory mechanisms of TRMT6 in the development of DSS-induced colitis, we conducted comprehensive analyses including RNA sequencing (RNA-seq) and proteomic analysis on the intestinal tissues of both Trmt6+/+ and Trmt6−/− mice. We compared the transcriptomes of small intestinal tissues from WT and KO mice, and identified 222 down and 334 upregulated genes in Trmt6−/− mice (Fig. 4A). Gene ontology (GO) enrichment analysis of the upregulated genes identified multiple terms related to lipid metabolic functions and inflammation, including steroid biosynthetic process, steroid metabolic process, and inflammatory response (Fig. 4B), suggesting that TRMT6 may regulate intestinal lipid metabolism and inflammatory responses through mRNA m¹A modification or indirect regulation. Proteomic results showed that 227 proteins were upregulated and 194 proteins were downregulated in the intestinal tissues of KO mice. These downregulated differentially expressed proteins were primarily enriched in lipid metabolism and fatty acid metabolic pathways (Figs. 4C and D). By comparing genes detected both by RNA-seq and proteomic analysis, we found the change of protein level and mRNA levels slightly positively correlated (Pearson correlation r = 0.259, P < 2.2e-16). However, most (160/176) significantly downregulated proteins were not significantly downregulated in mRNA level, including three genes even significantly upregulated in mRNA level (Fig. 4E). Given that TRMT6 serves as a tRNA methyltransferase involved in tRNA m¹A58 modification, which affects translation efficiency, we primarily focused on candidates where mRNA expression was upregulated but protein levels were significantly downregulated (Fig. 4F). Consistent with the above results, GO enrichment analysis revealed that differentially down regulated protein with more mRNA expression is primarily associated with regulatory and absorptive processes linked to lipid and nutrient metabolism, while those with more mRNA expression were associated with catabolic processes of diverse small molecules and lipids, with a focus on degradation rather than regulation or absorption (Fig. 4G). It suggested that TRMT6 deficiency may directly impairs lipid metabolism regulation and nutrient absorption by affecting protein translation. Above mentioned three genes significantly downregulated in protein level but upregulated in mRNA level, i.e. Chst4, Enpep and Reg3b, might be the direct targets of which the translation was interfered by TRMT6 deficiency and tRNA m¹A modification reduction (Figs. 4E and F). Studies have reported that Chst4–/– mice develop obesity and are susceptible to experimental colitis and colitis-associated cancer (CAC)39. The small intestine is the major site of Enpep expression. GO enrichment analysis revealed Enpep’s involvement in several important biological processes, among which the most critical are various metabolic processes40. Reg3 belongs to the C-type lectin antimicrobial peptide family, expressed by intestinal epithelial cells (IECs), and functions to kill gram-positive bacteria41. Additionally, Reg3b was reported to play essential roles in intestinal barrier function and protect mice from colitis42,43. In summary, our multi-omics analysis hints that TRMT6 regulates intestinal lipid metabolism and inflammatory responses in DSS-induced colitis. These findings highlight a novel mechanistic link between TRMT6-mediated RNA methylation modification, metabolic dysregulation, and inflammatory pathways in the pathogenesis of DSS-induced colitis.
TRMT6 is involved in regulating intestinal lipid metabolism and absorption of nutrients. (A) Volcano plot showing differentially expressed genes in mRNA level in small intestine of Trmt6−/− vs. Trmt6+/+ mice. (B) Bar graph showing top 10 GO BP terms enriched by genes up-/down-regulated in mRNA level. (C) Volcano plot showing differentially expressed genes in protein level in small intestine of Trmt6−/− vs. Trmt6+/+ mice. Data are provided in the Supplementary Material 2. (D) Bar graph showing top 10 GO BP terms enriched by genes up-/down-regulated in protein level. (E) Venn plot showing overlap between differentially expressed genes in mRNA and protein level in intestinal tissues of Trmt6−/− vs. Trmt6+/+ mice. (F) Scatter plot showing expression changes of differentially expressed proteins (DEPs) in mRNA level in small intestine of Trmt6−/− vs. Trmt6+/+ mice. (G) Bar graph showing top 10 GO BP terms enriched by downregulated DEPs with more or less mRNA.
Altered profiles of intestine metabolites in TRMT6-deficient mice
To further explore the relationship between TRMT6 and metabolism, we isolated the small intestine of mice and conducted metabolomic assays. After assessing the known metabolite profiles, we found that there were 123 upregulated and 451 downregulated metabolites in TRMT6-deficient mice compared to the control group (Figs. 5A and B). Most of the classified metabolites (n = 150) are in “lipids and lipid-like molecules” (n = 58) and “organic acids and derivatives” (n = 42) super classes (Fig. 5B). In terms of specific known metabolites, significant changes were observed across numerous categories. Notable decreases were seen in bioactive compounds like flavonoids and coumarins, which play crucial roles in antioxidant defense and inflammation regulation (Fig. 5C). The differences in these metabolites between KO and WT mice indicate that TRMT6 may play a important role in maintaining intestinal metabolic homeostasis. This points to the possibility that TRMT6 deficiency could be associated with perturbations in intrinsic metabolic homeostasis, which may subsequently impact core intestinal physiological functions ranging from nutrient absorption and barrier integrity to inflammatory responses and host-microbiota cross-regulation.
The metabolic profiles are altered in TRMT6-deficient mice. (A) Volcano plot showing dysregulated known metabolites in small intestine of Trmt6−/− vs. Trmt6+/+ mice. KO, Trmt6−/−; WT, Trmt6+/+. (B) Heatmap showing dysregulated known metabolites in small intestine of Trmt6−/− vs. Trmt6+/+ mice. KO, Trmt6−/−; WT, Trmt6+/+. (C) Bar graphs showing the fraction (left) and count (right) of dysregulated known metabolites in each class in small intestine of Trmt6−/− vs. Trmt6+/+ mice. Color indicates direction of changes. (D) Box plot comparing the changes in plasma of the metabolites grouped by their changes in small intestine. (E) Venn plot (top left) showing overlap between differentially regulated metabolites in intestine and plasma, and scatter plot showing the changes of the overlapped metabolites in intestine and plasma. Metabolome data are provided in the Supplementary Material 2.
The metabolic profile changes in plasma upon intestinal loss of TRMT6 were also analyzed. Comparative analysis revealed that the metabolites downregulated in small intestine by Trmt6 knockout also show lower levels in plasma of Trmt6−/− mice, and those upregulated in intestinal tissue also show higher levels in plasma of Trmt6−/− mice, pointing to the possibility of further influence on whole body metabolome by Trmt6 knockout. In details, 118 metabolites were found differentially regulated in plasma of Trmt6−/− mice, of which 16 overlapped with those in small intestine. 15 of those 16 metabolites showed consistent directional changes: 2 metabolites were significantly upregulated and 13 metabolites were significantly downregulated (Figs. 5D and E). Overall, metabolomics data suggest that there is severe metabolic disruption in the small intestine and even in the whole body of TRMT6-deficient mice.
TRMT6 deficiency-associated microbiota dysbiosis exacerbates colitis in mice
The gut microbiota is a key factor in controlling intestinal inflammation. To further elucidate the impact of TRMT6 deficiency on the gut microbiome, 16S rRNA sequencing was performed to evaluate changes in the intestinal microbiota composition. Our analysis revealed a profound effect of TRMT6 on the gut microbiota composition, with significant differences observed between Trmt6+/+ and Trmt6−/− mice. To explore the differentiations in species complexity and structural changes in bacteria communities, alpha diversity was used to assess the overall microbial structure. The results revealed that the richness of the bacteriome in fecal samples from Trmt6−/− mice was slightly reduced, although not significantly, compared to the control group (Figs. S3A and B). Notably, the relative abundance of Muribaculaceae genus, Bacteroides genus and Parabacteroides genus were markedly decreased in KO mice compared to WT mice. These bacterial genera are all beneficial bacteria involved in regulating intestinal inflammation, while Desulfovibrionaceae genus, a gut pathogenic bacterium promoting the occurrence of IBD, was more prevalent in the KO group (Fig. S3C). Employing linear discriminant analysis effect size (LEfSe), we identified operational taxonomic units that were significantly differentially abundant between the 2 groups. Muribaculaceae and Bacteroides were found to be more abundant in WT mice, while Helicobacter ganmani and Lachnospiraceae bacterium were enriched in KO mice (Fig. S3D). In aggregate, our comparative analysis of the gut microbiota between WT and KO mice suggested that the loss of TRMT6 may be linked to these alterations in microbial abundance, including the reduction in Bacteroides species.
Discussion
The precise etiology of IBD remains incompletely understood, while current therapeutic regimens are limited by treatment-related adverse effects. Notably, severe IBD cases demonstrate elevated risks of colitis-associated carcinogenesis44. These clinical challenges have intensified research efforts to develop optimized disease management strategies. Notably, post-transcriptional gene regulatory mechanisms have emerged as critical determinants of this dynamic cellular reprogramming. Our investigation focused on elucidating the mechanistic role of m¹A methylation, a crucial post-transcriptional modification that modulates translational efficiency and mRNA stability45, in governing this essential regenerative process.
TRMT6 and TRMT61A constitute the core enzyme complex responsible for catalyzing m¹A modifications in RNAs. TRMT6/61A maintains the stability of tRNA. Recent study identified that m¹A modifications at the 5′ cap and 5′ UTR of nuclear mRNA enhanced translation45. TRMT6 governs HSCs homeostasis by constraining mTOR hyperactivation. TRMT6 ablation compromises HSC self-renewal capacity and impairs hematopoietic reconstitution potential37. TRMT6 is involved in hepatocellular carcinoma via regulation of the cell cycle and apoptosis46. These results demonstrate that TRMT6/61A plays important roles in the regulation of cell development and differentiation. TRMT6/61A is involved in multiple pathological processes, such as inflammation, stress, and the immune response17,47. In this study, we aimed to investigate the potential involvement of TRMT6 in DSS-induced colitis. We analyzed clinical samples from patients with active IBD and found that TRMT6 exhibited altered expression pattern in the colonic tissue of these patients. Based upon this observation, we investigated the role of TRMT6 in colitis using mice with intestinal villus cell-specific and intestinal stem cell-specific knockout of Trmt6 and found that these mice showed increased susceptibility to DSS-induced colitis. Furthermore, we made a notable discovery that TRMT6‐deficient mice exhibit significantly impaired intestinal epithelial proliferation coupled with enhanced apoptotic activity within a DSS‐induced colitis model, which could drive microbial dysbiosis, compromise intestinal barrier function, and consequently aggravate IBD pathogenesis.
The DSS-induced colitis is appropriate for the evaluation of intestinal mucosal barrier function and acute inflammatory responses. However, it is critical to note that clinical IBD is divided into two major subtypes, UC and CD, each with distinct pathological hallmarks and immunological characteristics. While the DSS-induced colitis model is confined to simulating acute UC and fails to recapitulate the key features of CD. Additionally, the initiation of inflammation in the DSS-induced colitis depends on exogenous chemical injury, rather than the disruption of immune tolerance—a fundamental difference from the autoimmune pathogenesis observed in clinical IBD patients. Furthermore, there are other IBD mouse models, such as trinitrobenzene sulfonic acid (TNBS)-induced colitis (T-cell mediated, mimicking Crohn’s disease) and IL-10 knockout mice (spontaneous colitis driven by immune dysregulation)48,49. The molecular mechanisms underlying intestinal inflammation can vary substantially between these models, which may lead to divergent responses to therapeutic interventions or regulatory pathways, as well as to Trmt6 knockout. These inherent model limitations have restricted the scope of the current study. To expand our findings and strengthen their clinical relevance, future research incorporating tissue and blood samples from other mouse models and clinical IBD cohorts is needed to validate the study conclusions and lay a more solid foundation for clinical IBD investigations.
Colon is believed to be the central of DSS-induced colitis, while our study focused pathology analyses and mechanism investigation in small intestine. Studies in rats with DSS-induced colitis have indicated that there are also morphological and biochemical changes throughout the small intestinal mucosa, including increases in villus height and small intestinal neutrophil activity32,33. Another research in mice also demonstrated that DSS-induced intestinal damage is not confined to the colon, instead, it elicits inflammation as well as morphological and biochemical alterations in the small intestine, with the ileum being the most susceptible segment34. Besides, studies have shown that the small intestine exhibits a more pronounced host-microbe association compared to the colon50,51. As the primary site for the digestion and absorption of nutrients including carbohydrates and lipids, the small intestine is particularly prone to functional dysregulation upon DSS-induced injury. Such dysfunction precipitates a cascade of deleterious outcomes, ranging from mucosal barrier disruption and dysregulated microbial metabolism to impaired nutrient assimilation52,53. More importantly, TRMT6 deficiency only shows impact on the histology changes in small intestine of DSS-induced colitis mice model. Therefore, our research is focused on the small intestine, which will serve as an important supplement to research on the pathogenic mechanisms of DSS-induced colitis and IBD.
The absence of overt intestinal phenotypes in TRMT6-deficient mice under homeostatic conditions, contrasted with their heightened susceptibility to DSS-induced colitis, underscores the context-dependent role of RNA m¹A methylation in maintaining intestinal adaptability. Under physiological homeostasis, redundant compensatory mechanisms may be involved that mitigate the intestinal damage caused by the loss of TRMT6 to maintain epithelial integrity. However, under inflammatory stress conditions such as DSS-induced colitis, TRMT6 deficiency impairs the translation of critical repair proteins required for mucosal recovery, leading to exacerbated pathology. TRMT6 loss reduces MYC expression, which disrupts intestinal epithelial proliferation and metabolic adaptation—defects that are magnified during inflammatory challenge. Furthermore, our bioinformatics analysis indicates that during IBD pathogenesis, Trmt6 influences lipid metabolism and inflammatory responses while triggering microbiota dysbiosis, processes which may exacerbate DSS-induced damage and amplify the inflammatory response. This paradigm positions TRMT6 as a molecular rheostat capable of fine-tuning translational output to meet dynamic tissue demands, offering a therapeutic avenue for IBD through an epigenetically regulated adaptive program.
Previous studies have demonstrated that MYC serves as a master regulator of ISC proliferation and differentiation with its expression being crucial for maintaining intestinal mucosal barrier integrity38. Our research findings demonstrate that depletion of TRMT6 is associated with reduced MYC expression, a change that may impair the proliferative and metabolic adaptive responses of intestinal epithelial cells, driving further deterioration of disease status when exposed to inflammatory conditions.
In conclusion, our study identifies a potential role for TRMT6—a core component of the m¹A methyltransferase machinery—in the modulation of MYC expression, which may contribute to the preservation of intestinal mucosal integrity and the fine-tuning of inflammatory responses, epithelial proliferation, and apoptotic processes. Multi-omics analyses suggest that TRMT6 may modulate lipid metabolism and inflammatory responses during colitis, and potentially contribute to microbiota dysbiosis-processes that might in turn exacerbate DSS-induced mucosal damage and amplify inflammatory cascades. These multifaceted functions suggest TRMT6 maybe a critical epigenetic regulator mitigating DSS-induced colitis progression, highlighting m¹A modification as a potential therapeutic target.
Of note, the relatively small sample size in some experiments restricts the persuasiveness of our findings. The role of TRMT6 and m¹A modification and their potential as therapeutic targets should be further validated in other IBD models and IBD patients with larger sample size. Furthermore, given emerging links between aging-associated inflammation and immune dysregulation, we aim to explore the intersection between IBD pathogenesis and aging-related inflammatory cascades, potentially offering novel therapeutic avenues for clinical intervention.
Data availability
The metabolome and proteome data generated in this study were provided as supplemental data. The RNA-seq and 16S rRNA sequencing data have been deposited in the Gene Expression Omnibus (GEO) with SuperSeries accession NO. GSE301604 (SubSeries GSE300923 for RNA-seq and GSE301603 for 16S rRNA-seq).
References
Mowat, A. M. Agace. Regional specialization within the intestinal immune system. Nat. Rev. Immunol. 14, 667–685 (2014).
Peterson, L. W. & Artis, D. Intestinal epithelial cells: regulators of barrier function and immune homeostasis. Nat. Rev. Immunol. 14, 141–153 (2014).
Laukoetter, M. G., Nava, P. & Nusrat, A. Role of the intestinal barrier in inflammatory bowel disease. World J. Gastroenterol. 14, 401–407 (2008).
Singh, S. et al. Postoperative mortality among patients with inflammatory bowel diseases: A systematic review and Meta-analysis of Population-Based studies. Gastroenterology 149, 928–937 (2015).
Bisgaard, T. H., Allin, K. H., Keefer, L., Ananthakrishnan, A. N. & Jess, T. Depression and anxiety in inflammatory bowel disease: epidemiology, mechanisms and treatment. Nat. Rev. Gastroenterol. Hepatol. 19, 717–726 (2022).
Roundtree, I. A., Evans, M. E. & Pan, T. He. Dynamic RNA modifications in gene expression regulation. Cell 169, 1187–1200 (2017).
Zhang, C. Jia. Reversible RNA modification N1 - methyladenosine (m1A) in mRNA and tRNA. Genom Proteom. Bioinf. 16, 155–161 (2018).
Chua, B. A., Van Der Werf, I. & Jamieson, C. Signer. Post-Transcriptional regulation of Homeostatic, Stressed, and malignant stem cells. Cell. Stem Cell. 26, 138–159 (2020).
Li, X. Y. & Xiong, X. S. Yi. Epitranscriptome sequencing technologies: decoding RNA modifications. Nat. Methods. 14, 23–31 (2017).
Ozanick, S., Krecic, A., Andersland, J. & Anderson, J. T. The bipartite structure of the tRNA m1A58 methyltransferase from S. cerevisiae is conserved in humans. Rna 11, 1281–1290 (2005).
Safra, M. et al. The m1A landscape on cytosolic and mitochondrial mRNA at single-base resolution. Nature 551, 251–255 (2017).
Wang, Y. Y. et al. N1-methyladenosine methylation in tRNA drives liver tumourigenesis by regulating cholesterol metabolism. Nat. Commun. 12, 19 (2021).
Wang, C. et al. RNA modification in cardiovascular disease: implications for therapeutic interventions. Signal. Transduct. Target. Ther. 8, 22 (2023).
Teng, P. C. et al. RNA modifications and epigenetics in modulation of lung cancer and pulmonary diseases. Int. J. Mol. Sci. 22, 20 (2021).
Shafik, A. M., Zhou, H. Q., Lim, J. & Dickinson, B. Jin. Dysregulated mitochondrial and cytosolic tRNA m1A methylation in alzheimer’s disease. Hum. Mol. Genet. 31, 1673–1680 (2022).
Chen, C. & Ye, L. L. The m1A modification of tRNAs: a translational accelerator of T-cell activation. Cell. Mol. Immunol. 19, 1328–1329 (2022).
Liu, Y. B. et al. tRNA-m1A modification promotes T cell expansion via efficient MYC protein synthesis. Nat. Immunol. 23, 1433–1444 (2022).
Li, L. et al. RNA methylation: A potential therapeutic target in autoimmune disease. Int. Rev. Immunol. 43, 160–177 (2024).
Tao, E. W. et al. TRMT6-mediated tRNA m(1)A modification acts as a translational checkpoint of histone synthesis and facilitates colorectal cancer progression. Nat. Cancer. 6, 1458–1476 (2025).
Kobayashi, Y. et al. Oral administration of Hen egg white ovotransferrin attenuates the development of colitis induced by dextran sodium sulfate in mice. J. Agric. Food Chem. 63, 1532–1539 (2015).
Song, X. et al. Comparative transcriptome analysis of Mink (Neovison vison) skin reveals the key genes involved in the melanogenesis of black and white coat colour. Sci. Rep. 7, 12461 (2017).
Wu, A. et al. DOT1L complex regulates transcriptional initiation in human erythroleukemic cells. Proc Natl. Acad. Sci. U S A 118(27), e2106148118 (2021).
Yan, B. et al. Stem cell-derived exosomes prevent pyroptosis and repair ischemic muscle injury through a novel exosome/circHIPK3/ FOXO3a pathway. Theranostics 10, 6728–6742 (2020).
Fan, C. et al. Seasonal variations in the composition and functional profiles of gut microbiota reflect dietary changes in plateau Pikas. Integr. Zool. 17, 379–395 (2022).
Wei, Y., Chen, S., Ling, Y., Wang, W. & Huang, Y. Multi-omics revealed that the postbiotic of hawthorn-probiotic alleviated constipation caused by loperamide in elderly mice. Front. Nutr. 12, 1498004 (2025).
Kong, L. J. et al. The landscape of immune dysregulation in crohn’s disease revealed through single-cell transcriptomic profiling in the ileum and colon. Immunity 56, 444–458 (2023).
Wirtz, S. et al. Chemically induced mouse models of acute and chronic intestinal inflammation. Nat. Protoc. 12, 1295–1309 (2017).
Li, J. W. et al. TSP50 attenuates DSS-Induced colitis by regulating TGF-β signaling mediated maintenance of intestinal mucosal barrier integrity. Adv. Sci. 11, 17 (2024).
el Marjou, F. et al. Tissue-specific and inducible Cre-mediated recombination in the gut epithelium. Genesis (New York N Y : 2000). 39, 186–193 (2004).
Maloy, K. J. Powrie. Intestinal homeostasis and its breakdown in inflammatory bowel disease. Nature 474, 298–306 (2011).
Chung, H. L. et al. Effect of scutellariae radix extract on experimental dextran-sulfate sodium-induced colitis in rats. World J. Gastroenterol. 13, 5605–5611 (2007).
Ohtsuka, Y. & Sanderson, I. R. Dextran sulfate sodium-induced inflammation is enhanced by intestinal epithelial cell chemokine expression in mice. Pediatr. Res. 53, 143–147 (2003).
Geier, M. S., Smith, C. L. & Butler, R. N. Howarth. Small-intestinal manifestations of dextran sulfate sodium consumption in rats and assessment of the effects of Lactobacillus fermentum BR11. Dig. Dis. Sci. 54, 1222–1228 (2009).
Yazbeck, R., Howarth, G. S., Butler, R. N. & Geier, M. S. Abbott. Biochemical and histological changes in the small intestine of mice with dextran sulfate sodium colitis. J. Cell. Physiol. 226, 3219–3224 (2011).
Barker, N. et al. Identification of stem cells in small intestine and colon by marker gene Lgr5. Nature 449, 1003–1007 (2007).
Monshaugen, I. et al. Depletion of the m1A writer TRMT6/TRMT61A reduces proliferation and resistance against cellular stress in bladder cancer. Front. Oncol. 13, 14 (2024).
Zuo, H. N., Wu, A. W., Wang, M. W., Hong, L. Q. & Wang, H. tRNA m1A modification regulate HSC maintenance and self-renewal via mTORC1 signaling. Nat. Commun. 15, 13 (2024).
Ren, F. et al. Drosophila Myc integrates multiple signaling pathways to regulate intestinal stem cell proliferation during midgut regeneration. Cell. Res. 23, 1133–1146 (2013).
Abo, H. et al. N-acetylglucosamine-6-O sulfation on intestinal mucins prevents obesity and intestinal inflammation by regulating gut microbiota. JCI Insight 8(16), e165944 (2023).
Arppo, A., Barker, H. & Parkkila, S. Bioinformatic characterization of ENPEP, the gene encoding a potential cofactor for SARS-CoV-2 infection. PLoS One. 19, e0307731 (2024).
Cash, H. L., Whitham, C. V. & Behrendt, C. L. L. V. Hooper. Symbiotic bacteria direct expression of an intestinal bactericidal lectin. Science 313, 1126–1130 (2006).
Brandl, K., Plitas, G., Schnabl, B. & DeMatteo, R. P. Pamer. MyD88-mediated signals induce the bactericidal lectin RegIII gamma and protect mice against intestinal Listeria monocytogenes infection. J. Exp. Med. 204, 1891–1900 (2007).
Vaishnava, S. et al. The antibacterial lectin RegIIIgamma promotes the Spatial segregation of microbiota and host in the intestine. Science 334, 255–258 (2011).
Dan, W. Y., Zhou, G. Z., Peng, L. H. & Pan, F. Update and latest advances in mechanisms and management of colitis-associated colorectal cancer. World J. Gastrointest. Oncol. 15, 1317–1331 (2023).
Zhang, C. Jia. Reversible RNA Modification < i > N < SUP > 1 - methyladenosine (m < SUP > 1 A) in mRNA and tRNA. Genom Proteom. Bioinf. 16, 155–161 (2018).
Wang, Y., Huang, Q., Deng, T. & Li, B. H. Ren. Clinical significance of TRMT6 in hepatocellular carcinoma: A Bioinformatics-Based study. Med. Sci. Monit. 25, 3894–3901 (2019).
Alriquet, M. et al. The protective role of m1A during stress-induced granulation. J. Mol. Cell. Biol. 12, 870–880 (2020).
Antoniou, E. et al. The TNBS-induced colitis animal model: an overview. Ann. Med. Surg. (Lond). 11, 9–15 (2016).
Saha, P., Golonka, R. M., Abokor, A. A. & Yeoh, B. S. Vijay-Kumar. IL-10 receptor Neutralization-Induced colitis in mice: A comprehensive guide. Curr. Protoc. 1, e227 (2021).
Shealy, N. G., Baltagulov, M. & Byndloss, M. X. A long journey to the colon: the role of the small intestine microbiota in intestinal disease. Mol. Microbiol. 122, 304–312 (2024).
Jensen, B. A. H. et al. Small intestine vs. colon ecology and physiology: why it matters in probiotic administration. Cell. Rep. Med. 4, 101190 (2023).
LiC. et al. Enterococcus-derived tyramine hijacks α(2A)-adrenergic receptor in intestinal stem cells to exacerbate colitis. Cell. Host Microbe. 32, 950–963 (2024). e958.
Wang, S. et al. Iron modulates barrier integrity and stem cell function of small intestine during experimental colitis. Front. Nutr. 12, 1545956 (2025).
Funding
This work was supported by Natural Science Foundation of Zhejiang Province (LY24H030006) to Liquan Hong.
Author information
Authors and Affiliations
Contributions
L.H., A.W. and H.W. conceived this study, supervised the experiments, and revised the manuscript; Xianli Zhang and Y.D. carried out the experiments and drafted the manuscript; A.W. performed all bioinformatics analyses and drafted the manuscript; Y.Y., Xueqing Zhong, C.C., and G.L carried out the experiments; All authors approved the final version of the article.
Corresponding authors
Ethics declarations
Competing interests
The authors declare no competing interests.
Ethical considerations
The study was approved by the Institutional Ethics Committee of Hangzhou Normal University (NO. 2023205; date of approval: June 28, 2023).
Additional information
Publisher’s note
Springer Nature remains neutral with regard to jurisdictional claims in published maps and institutional affiliations.
Supplementary Information
Below is the link to the electronic supplementary material.
Rights and permissions
Open Access This article is licensed under a Creative Commons Attribution-NonCommercial-NoDerivatives 4.0 International License, which permits any non-commercial use, sharing, distribution and reproduction in any medium or format, as long as you give appropriate credit to the original author(s) and the source, provide a link to the Creative Commons licence, and indicate if you modified the licensed material. You do not have permission under this licence to share adapted material derived from this article or parts of it. The images or other third party material in this article are included in the article’s Creative Commons licence, unless indicated otherwise in a credit line to the material. If material is not included in the article’s Creative Commons licence and your intended use is not permitted by statutory regulation or exceeds the permitted use, you will need to obtain permission directly from the copyright holder. To view a copy of this licence, visit http://creativecommons.org/licenses/by-nc-nd/4.0/.
About this article
Cite this article
Zhang, X., Du, Y., Ye, Y. et al. TRMT6 mitigates susceptibility and progression of DSS-induced colitis multifacetedly via translational regulation. Sci Rep 16, 6809 (2026). https://doi.org/10.1038/s41598-026-37299-z
Received:
Accepted:
Published:
Version of record:
DOI: https://doi.org/10.1038/s41598-026-37299-z




