Abstract
Hepatoblastoma (HB) is the most common pediatric liver malignancy. However, its cellular origin and molecular drivers remain poorly defined. Using single-nuclear RNA sequencing (snRNA-seq), we identified a proliferative, hepatocyte-derived tumor cell population (cycling HepT) enriched for Enhancer of Zeste Homolog 2 (EZH2) expression, particularly in the aggressive embryonal subtype. Integrative genomic and transcriptomic profiling confirmed EZH2 overexpression. Disruption of the PRC2 complex was evident through mislocalization and reduced expression of SUZ12, a core component. EZH2 overexpression correlated with upregulation of mitotic regulators such as AURKB and Ki67 in human HB gene expression analysis as compared to background liver. Targeted sequencing identified variants of uncertain significance in EZH2 and SUZ12 in 11 of 11 patient tumors. Pharmacologic inhibition of EZH2 with EPZ-6438 reduced proliferation and sensitized HB cells to cisplatin through gene regulation, potentially modulating platinum accumulation both in vitro and in vivo. In summary, EZH2 promotes HB progression through epigenetic silencing and noncanonical signaling pathways. These findings support EZH2’s contribution to HB pathogenesis, therefore identifying it as a novel therapeutic target.
Introduction
Hepatoblastoma (HB), the most common primary hepatic malignancy in children, is a rare and aggressive form of liver cancer. Therapeutic options for advanced disease combine neoadjuvant chemotherapy and surgical resection, sometimes including liver transplantation, which together have potential long-term complications such as the risk of rejection, relapse, and ototoxicity1,2,3. The clinical histopathology of HB reveals a heterogeneous tumor composed of various cell types, including epithelial (fetal, embryonal, and mixed histology) and mesenchymal elements. Histopathological examination is crucial for diagnosis, therapeutic stratification, and prognosis4. The presence of small, round blue cells, fetal hepatocytes, and embryonal components are characteristic features of HB4. Overexpression of the epigenetic regulator enhancer of zeste homolog 2 (EZH2) contributes to HB tumor growth and metastasis5,6. This study explored the mechanism by which EZH2 overexpression drives the proliferation of a novel mitotic cell population critical to HB pathogenesis and explored the therapeutic potential of EZH2 inhibition.
EZH2 is a histone methyltransferase that catalyzes the trimethylation of histone H3 at lysine 27 (H3K27me3), leading to epigenetic silencing of target genes. This epigenetic modification has been linked to the regulation of various cellular processes, including cell proliferation, differentiation, and migration7. EZH2 overexpression in HB is associated with increased tumor cell proliferation, invasion, and metastasis. It is unclear whether EZH2 acts through epigenetic regulation, noncanonical mechanisms, or possibly through a dysregulated interplay between the two8,9,10.
Oncologically, canonical EZH2 overexpression upregulates cell-cycle progression genes including cyclins and cyclin-dependent kinases leading to increased rates of cell division and higher mitotic indices within tumor cell populations11. Furthermore, EZH2 modulates the activity of other key cell cycle regulators, such as Rb protein and E2F transcription factors thereby disrupting cell cycle checkpoints12,13. Additionally, EZH2 maintains a stem-like cell population within the tumor, which is thought to drive tumor progression and metastasis14,15. EZH2 is upregulated in a subset of HB cells that exhibit increased metastatic potential16.
Alternatively, noncanonical EZH2 signaling pathways have also been implicated in the regulation of mitotic processes in HB cells. For example, EZH2 interacts with the Aurora kinase family, which are critical regulators of mitotic spindle formation and chromosome segregation13. This interaction can lead to the dysregulation of these mitotic processes, contributing to chromosome instability and the accumulation of genetic aberrations within tumor cells17,18. The heterogeneous cellular nature of HB with subpopulations demonstrating varying degrees of EZH2 overexpression, may contribute to the development of treatment resistance and disease recurrence19. Given EZH2’s possible role promoting a more aggressive HB phenotype, inhibition of this pathway may yield novel therapeutic strategies.
In this study, we explore the molecular landscape of HB by analyzing distinct tumor cell clusters with a particular focus on one characterized by EZH2 overexpression termed “cycling HepT.” We also evaluated HB response to EZH2 inhibition in both in vitro and in vivo models. For in vitro studies, HB cell lines and patient tumor-derived cells were compared to other liver cancer controls including hepatocellular carcinoma (HCC) and hepatocellular neoplasm not otherwise specified (HCN-NOS). EZH2 is markedly overexpressed in HB and drives proliferative signaling, genomic instability, and maintenance of metastatic subpopulations. Its dual function in PRC2-mediated epigenetic repression and noncanonical oncogenic pathways underscores its role as a driver of tumor aggressiveness.
Results
Single-nuclear RNA sequencing defines HB tumor cell subtypes
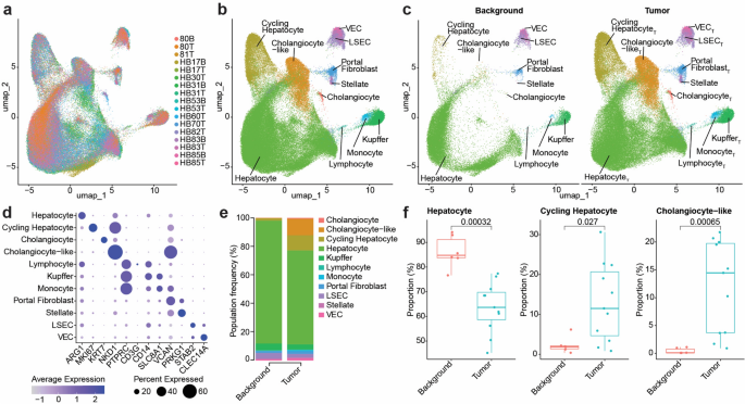
Single nuclear RNA sequencing (snRNA-seq) was used to profile HB tumor transcriptomes, identify key cell types, marker genes, and dysregulated pathways for further analysis. The integrated single nuclear RNA sequencing (snRNA-seq) dataset was first examined to ensure there were no major sample-specific clusters or other batch effects that could skew downstream analyses. Projecting sample identities onto the unified UMAP plot (Fig. 1a) reveals no clusters dominated by individual samples or a limited subset of samples, indicating successful integration (Supplemental Fig. 1). A combination of known marker genes for liver cell types and pathway analysis was used to define 11 distinct cell type populations (Fig. 1b), which were prevalent in both adjacent liver background and tumor samples (Fig. 1c). The broad hepatocyte cluster showed the most spatial discrimination between samples within the UMAP, which is likely due to high diversity between hepatoblast tumors in this cell type and not technical artifacts of integration.
Integration and annotation of cellular subpopulations in tumor and background HB samples. a. UMAP plot showing successful integration of 17 background and tumor samples, colored by sample ID. b. UMAP colored by 11 broad cell types. c. Same UMAP as panel B but split to show only background (left) and tumor (right) samples. d. Dot plot showing average normalized expression (color) and the percent of cells expressing the gene (dot size) for established lineage and cluster markers. e. Stacked proportional bar plot showing the prevalence of each cluster within the background (left) and tumor (right) samples. All clusters add up to 100% for each condition. f. Box plots for the Hepatocyte (left), Cycling Hepatocyte (middle), and Cholangiocyte-like (right) clusters showing decreased prevalence in tumor for Hepatocyte (p = 0.00032), and increased prevalence in tumor for Cycling Hepatocyte (p = 0.027) and Cholangiocyte-like (p = 0.00065) clusters. A Wilcoxon test was used for statistical analyses.
For each of these broad cell types, we defined key markers for identification, which we visualized here as a dot plot (Fig. 1d) and listed in Supplemental Table 1. Epithelial populations were defined by ARG1 for hepatocytes and KRT7 for cholangiocytes. The cycling HepT population was evident from MKI67 expression. NKD1 was strongly expressed in the cholangiocyte-like population or hybrid tumor cell with biliary and hepatocyte marker genes as well as the cycling hepatocytes. The three immune populations were all defined by expression of PTPRC, with CD3G expression identifying lymphocytes, CD14 and SLC8A1 expression identifying Kupffer cells, and SLC8A1, and VCAN identifying monocytes. Mesenchymal populations were defined by higher levels of VCAN expression in portal fibroblasts and PRKG1 expression in stellate cells. Finally, liver sinusoidal endothelial cells (LSECs) were identified by high STAB2, and vascular endothelial cells (VECs) were defined by CLEC14A expression.
Differences in cell type proportions observed in the UMAP were further visualized using a proportional stacked bar plot (Fig. 1e). We found that the background population was dominated by hepatocytes, while the tumor population had a relatively higher proportion of other cell types. Proportional differences for the three larger populations were statistically significantly different via Wilcoxon test (p < 0.05) between background and tumor conditions (Fig. 1f), with background samples having proportionally more hepatocytes (p = 0.00032) and tumor cells having more cycling hepatocytes (p = 0.027) and cholangiocyte-like cells (p = 0.00065), with stellate cells (p = 0.002) being differentially prevalent.
EZH2 dysregulation in tumor-specific hepatocytes
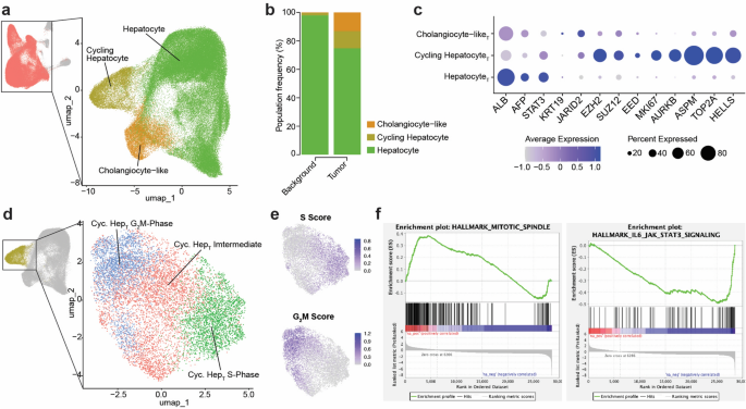
We next focused on the main tumor “hepatocyte” populations including the hepatocyte, cycling HepT, and cholangiocyte-like populations as compared to those in background liver samples, which were subset from the larger UMAP (Fig. 2a). As seen in the previous proportional bar plot, the background samples were primarily comprised of traditional hepatocytes, whereas the tumor samples contain relatively more cycling hepatocytes and cholangiocyte-like hepatocytes (Fig. 2b).
Dissecting HB tumor heterogeneity through subclustering and functional pathway analysis. a. UMAP showing the Hepatocyte sub-clustering, with the upper-left UMAP colored in salmon to show which cells were selected for sub-clustering, and the larger right-hand UMAP showing the three sub-clusters that were derived using unsupervised clustering. b. Stacked proportional bar plot showing the prevalence of each Hepatocyte sub-cluster in background (left) and tumor (right) samples. All clusters add up to 100% for each condition. c. Dot plot showing average normalized expression (color) and the percentage of cells expressing the gene (dot size) for marker genes used to define the Hepatocyte sub-clusters. d. UMAP showing Cycling Hepatocyte sub-clustering, with the upper-left UMAP colored in gold to show which Hepatocyte sub-clusters were selected for further sub-clustering, and the larger right-hand UMAP showing the three resultant Cycling Hepatocyte sub-clusters. e. The same Cycling Hepatocyte sub-cluster UMAP plot colored by Seurat-derived S Score (top) and G2M Score (bottom), with darker blue indicating higher expression. f. Gene Set Enrichment Analysis (GSEA) plots showing a positive enrichment score in tumor cells compared to background for the ‘HALLMARK_MITOTIC_SPINDLE’ gene set and a negative enrichment score for the ‘HALLMARK_IL6_JAK_STAT3_SIGNALING’ gene set.
When specificially examining the tumor samples alone, we found that the cycling HepT population expressed high levels of EZH2, SUZ12, and EED, along with cell cycle regulators MKI67, AURKB, ASPM, TOP2A, and HELLS (Fig. 2c). The tumor hepatocytes expressed high levels of ALB, AFP, and STAT3, with the later two genes known to be altered in liver cancer4 and fibrosis20, respectively. STAT3 can also be repressed by EZH2 through canonical epigenetic mechanisms8. The co-occurance of high EZH2 and STAT3 suggests a departure from this canonical role. Recent studies indicate that EZH2 may exert non-canonical functions by directly methylating STAT3, enhancing transcriptional activity rather than silencing expression21. This potentially supports a model where abberant EZH2 activity contributes to STAT3 driven oncogenic signaling. When compared to other published studies the integrated tumor populations are consistent with clusters defined as hepatocytic and progenitor populations as well as with greater presence in embryonal tumors16,22,23.
The tumor cholangiocyte-like hepatocytes expressed KRT19 at higher levels than hepatocytes, as well as JARID2, which has been shown to be upregulated in liver cancers24. Further examination of the cycling HepT population in the tumor samples revealed three sub-clusters defined by cell cycle stage: Cycling Hepatocyte G2M-Phase, Cycling Hepatocyte S-Phase, and an intermediate population termed Cycling Hepatocyte Intermediate (Fig. 2d). Seurat scoring for cell cycle phase informed the naming of these clusters (Fig. 2e).
Gene set enrichment analysis (GSEA) of the cycling HepT cluster revealed significant enrichment for pathways involved in mitotic spindle assembly, while JAK-STAT signaling was notably downregulated. Elevated mitosis aligns with the enhanced replication and cell cycle signature of the cycling HepT cluster. The reduction in JAK-STAT activity may reflect epigenetic repression mechanisms, potentially mediated by EZH2, and aligns with our broader findings of altered STAT3 regulation in HB. (Fig. 2f).
EZH2 overexpression correlates with embryonal histologic subtype
HB and HCC histologic samples were blinded and reviewed by clinical pathologists (Berklite, Ranganathan) to define the histologic pattern as well as score the expression of EZH2 immunostaining. HCC specimens were utilized as a disease control against HB, given the differential clinical characteristics of pediatric HCC (e.g., affecting older children and more aggressive clinical behavior).
Although the EZH2 staining pattern was somewhat variable from sample to sample, EZH2 protein expression was generally highest in the embryonal regions of HB sections (Table 1, Fig. 3a). In comparison, EZH2 staining in HCC samples was highly variable. Additional staining showed elevated expression of EZH2 across different subtypes of HB, including mixed epithelial histology, embryonal (E), and crowded fetal (CF). Elevation of SUZ12 was histologically inconsistent, whereas EED expression was observed across tumor subtypes, as well as in normal liver (Fig. 3a). While some tumors showed coordinated upregulation of all three components, others displayed discordant expression patterns, indicating heterogeneity in PRC2 complex composition and potential functional divergence across tumor subtypes.
Tumors with embryonal histology have features of cycling HepT cell cluster. a. EZH2 is elevated in HB tumor though to varying degree based on histologic subtype. PRC2 components, SUZ12 and EED are often upregulated compared to normal adjacent liver, but protein expression patterns are not consistent. b. Gene expression was analyzed in tumor grouped by histologic subtype to look at PRC2 genes, tumor markers, and genes regulated by EZH2. EZH2 gene expression is highest in embryonal subtypes, as well as AURKB, Ki67, and GPC3. Fetal histology had the highest level of SUZ12 and CTNNB1 expression, where EED gene expression did not show elevation by subtype. Tumors with mixed epithelial histology had muted expression levels making interpretation difficult. (N = 33 liver, N = 25 tumor stratified by histology).
Transcriptomic profiling of 25 HB tumors segregated by clinical histopathologic subtype revealed that EZH2 expression was elevated in HB samples with embryonal and fetal histology compared to normal liver tissue, with the highest levels observed in tumors with embryonal histology (Fig. 3b). Surprisingly, SUZ12 gene expression showed the highest upregulation in fetal histology with no significant difference seen in embryonal histology compared to normal liver, and EED gene expression was not significantly higher than normal liver regardless of subtype. This suggests that baseline expression of SUZ12 and EED may be sufficient for canonical PRC2 function or that alternative regulatory mechanisms are active in HB.
The lack of consistent correlation among PRC2 components and the variable staining pattens observed across patient slides likely reflect biological heterogeneity in HB subtypes and technical limitations of immunohistochemistry (IHC). Notably, SUZ12 enrichment in fetal histology may indicate subtype-specific epigenetic programs, whereas embryonal tumors appear to rely primarily on EZH2 overexpression rather than uniform PRC2 upregulation. These findings underscore the complexity of PRC2 dysregulation in HB and highlight the need for integrated multi-omics approaches to validate functional consequences of aberrant regulation and better classify subtype differences.
In addition to PRC2 components, we explored known HB tumor-associated genes to correlate with EZH2 expression patterns by tumor subtype. GPC3 and Ki67 gene expression patterns correlate with EZH2 expression with higher expression in embryonal tumors. CTNNB1 (beta-catenin) showed the highest expression in predominantly fetal tumors but in embryonal tumors as well. Overall, expression in tumors with mixed histology was variable. Genes potentially regulated by EZH2 were also explored. AURKB, which was previously identified in the same HB tumor cell subpopulation as EZH216, was consistently elevated along with EZH2 across subtypes. STAT3 expression was markedly reduced in both embryonal and mixed histology subtypes, contrasting with its typical oncogenic role. CDH1 was also significantly downregulated in embryonal and fetal HB, suggesting the potential for promoting EMT and oncogenesis.
EZH2 overexpression does not consistently correlate with other PRC2 components
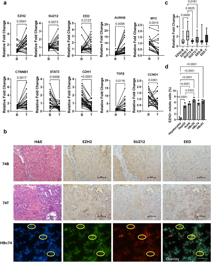
Quantitative PCR analysis revealed significant alterations in gene expression between background (B) and tumor (T) tissues. EZH2, AURKB, GPC3, CTNNB1, and TGFβ were significantly upregulated in tumor tissues, indicating their potential roles in tumor progression (Fig. 4a). In contrast, MYC, STAT3, CDH1, and CCND1 were significantly downregulated in tumor tissues compared to normal controls, suggesting a loss of tumor-suppressive or differentiation-related functions. Although SUZ12 and EED showed trends toward increased expression, these changes did not reach statistical significance (p = 0.0573 and p = 0.2123, respectively).
Complex regulation through canonical and noncanonical mechanisms. a. Gene expression analysis of paired liver and HB tumor samples demonstrated upregulation of EZH2, AURKB, CTNNB1, and TGFβ. EED and SUZ12 are also upregulated though not significantly. MYC, CCND1, STAT3, and CDH1 are downregulated in tumor compared to liver. b. EZH2 protein expression in tumor is not in stoichiometric relationship with other PRC2 components. EZH2 and EED are observed in the nucleus. EZH2 expression is also observed in mitotic cells from HB tumor, where SUZ12 expression is highest in the cytoplasm. c. Paired patient liver and HB tumor gene expression was compared and demonstrated significant upregulation of EZH2 in HB. Slight upregulation was also seen in PRC2 components, SUZ12 and EED, with correlation between these genes in paired samples but inconsistent upregulation. d. EZH2 positive, mitotic cells are significantly increased in HB cells compared to normal human hepatocytes. This expression pattern is also elevated in HB patient derived cells compared to HepG2 cells, though not all HB cells show a statistical significance increase compared to HepG2.(N = 22 pairs, paired patient tumor and liver).
Histological and immunohistochemical analyses supported these findings. Hematoxylin and eosin (H&E) staining revealed increased cellular density in tumor samples, while immunohistochemistry confirmed elevated EZH2 protein expression in tumor tissues (74 T) relative to background liver tissues (74B) (Fig. 4b, c). However, SUZ12 and EED staining did not consistently show increased expression across samples.
Fluorescence microscopy further examined the subcellular localization of PRC2 components. EZH2 and EED were predominantly localized to the nucleus in tumor cells, consistent with their known roles in chromatin modification. In contrast, SUZ12 did not co-localize with EZH2 or EED, suggesting a possible disruption of PRC2 complex formation or altered subcellular dynamics in the tumor context. This inconsistency was also observed at the gene expression level. The analysis of mitotic cell populations revealed a significant increase in the percentage of EZH2-positive mitotic cells in tumor tissues compared to controls (Fig. 4d).
EPZ-6438 and GSK-126 enhance cisplatin sensitivity in liver cancer cell lines
To evaluate the effect of EZH2 inhibition on cisplatin sensitivity, six liver cancer cell lines (HBC108, HBC129, HBC130, HepG2, HUH7, and HUH6) were treated with increasing concentrations of cisplatin (0–400 µM), either alone or in combination with EPZ-6438 (10 µM) or GSK-126 (5 µM).
Cisplatin monotherapy induced a dose-dependent reduction in cell viability across all cell lines, though with reduced sensitivity in some samples (Fig. 5a). Combination treatments with EPZ-6438 or GSK-126 significantly enhanced the cytotoxic effect of cisplatin, particularly at higher concentrations (100–400 µM). The most pronounced synergistic effects were observed in HUH6 and HBc130 cells, where combination treatments resulted in significantly lower viability compared to cisplatin alone. Statistical analysis confirmed that both inhibitors significantly sensitized cells to cisplatin, with GSK-126 showing slightly greater efficacy in some cell lines. Morphological evidence of enhanced cytotoxicity was also observed microscopically in HepG2 and HUH6 cells with the most pronounced reduction in viability observed in HUH6 combination treatment conditions further supporting the quantitative findings.
EZH2 inhibition makes HB cells more sensitive to Cisplatin treatment. a. Liver cancer cells treated with EZH2 inhibitors in vitro followed by cisplatin demonstrated differential response to treatment. HCN-NOS showed no response to EZH2 inhibitors alone (HBc108). HB cells, HUH6 and HBc130 showed improved response to cisplatin in combination with EZH2 inhibition, with variability between the inhibitors. HepG2 cells showed elevated cisplatin resistance but better response with EZH2 inhibition. HBc129 showed limited response to cisplatin and no added benefit of EZH2 inhibition, while HUH7, HCC cells showed better cisplatin response but no additive effect with EZH2 inhibitors. b. Cell morphology suggests improved cell death and synergy between EZH2 inhibitors and cisplatin treatment. (Images represent EZH2 inhibitors added for 24 h, then 400 μM cisplatin plus inhibitors for an additional 24 h – 20X images with trypan blue to highlight remaining dead cells.) (Cell lines represent 6 technical replicates, with biological triplicates for all experiments).
Control cells exhibited normal morphology with intact cell membranes and dense cytoplasm (Fig. 5b). EPZ-6438 and GSK-126 monotherapy induced mild morphological changes, suggesting limited cytotoxicity when used alone. Combination treatments (+ cisplatin) led to morphological alterations, including cell shrinkage, detachment, and membrane blebbing—hallmarks of apoptosis.
EZH2 inhibition reduces tumor growth and improves response to cisplatin treatment
Treatment of one HB PDX model (HB66 model) with EPZ-6438 (150 mg/kg), cisplatin (5 mg/kg), or their combination demonstrated differential effects on tumor growth over a 28-day period (Fig. 6a, b)25. Monotherapy with either EPZ-6438 or cisplatin resulted in moderate tumor growth suppression compared to the untreated control group. However, the combination therapy produced a markedly enhanced reduction in tumor volume, with the most pronounced effect observed by day 21. Tumors in the combination group showed a sustained and progressive decrease in relative volume, whereas tumors in the monotherapy groups exhibited slower and less consistent responses. H3K27me3 levels were also moderately reduced following monotherapy, with greater reduction in protein levels observed with EPZ-6438 and cisplatin combination treatment, consistent with tumor growth reduction (Fig. 6c). Notably, some animals in the no-treatment and cisplatin-only groups were sacrificed early, either due to reaching terminal tumor volume thresholds or as part of a parallel study. These findings support a synergistic effect of EZH2 inhibition and chemotherapy, highlighting the therapeutic potential of combination strategies in HB.
EZH2 inhibition improves in vivo tumor response to cisplatin in HB PDX model. HB66 PDX model was pretreated with 150 mg/kg EPZ-6438 5 times per week. 5 mg/kg cisplatin was then started and EPZ-6438 continued to study termination. a. MRI images show tumor volume at initiation of treatment and at 2 weeks of treatment. b. Reduction of H3K27me3 is shown following EPZ-6438 and cisplatin treatments alone, but enhanced, synergistic reduction is seen after combination treatment with EPZ-6438. c. When comparing tumor volume, cisplatin alone showed modest reduction in tumor growth, while EPZ-6438 and cisplatin plus EPZ-6438 showed even greater reduction in overall tumor growth, supportive of in vitro studies. (one PDX model, with biological duplicate or triplicate per condition).
EZH2 and SUZ12 variants in HB
In a panel of 11 HB patient tumors sequenced using the CCHMC CinCseq clinical panel, variants to both EZH2 and SUZ12 were found in all patients (Fig. 7a). Nine of 11 patients had variants in CTNNB1 consistent with the expected mutation range for this gene26. All HB samples examined had c.118–4 or c.118–5 variants, with one patient also exhibiting c.553G > C and c.159G > T EZH2 variants. EZH2 is a key component of PRC2 which catalyzes the trimethylation of histone H3 at lysine 27 (H3K27me3), leading to transcriptional repression27. All 11 samples also showed SUZ12 c.175_177del and/or c.823 + 5del variants (Fig. 7b). SUZ12 and EED are other critical components of PRC2, essential for its stability and function28. Nine of 11 patients also had EED variants. The c.118-4del variant in the EZH2 gene is located in an intronic region, specifically four bases upstream of exon 2. This position is close to the splice acceptor site, which could potentially affect splicing. However, current evidence suggests that this deletion does not significantly impact splicing or the function of the EZH2 protein. EZH2 and SUZ12 variants have been reported in other cancers and can be viewed through OncoKB29. These variants are not currently linked to clinical significance but given the overexpression of EZH2 and canonical and noncanonical functions, they may affect downstream interactions. Further work is warranted because a deletion that disrupts the splice acceptor site typically occurs within the consensus sequence at the 3’ end of an intron, just before the start of an exon. This region is crucial for proper splicing, and any alteration can lead to incorrect splicing of the mRNA30,31.
Qualitative next generation sequencing using CinCseq cancer panel to define genetic sequence variants. a. 11 patient tumors were sequenced from FFPE tissue to explore clinically relevant variants as well as VUS. EZH2 and SUZ12 have VUS in 11 out of 11 samples and EED in 9 out of 11. As expected, CTNNB1 variants are observed in 9 out of 11 patients. STAT3 variants are also observed but at a lower frequency. Other less frequently observed variants are also displayed. b. Schematic gene map drawings to represent the location of detected VUS in EZH2 and SUZ12 (all exons not shown).
Discussion
Our integrative analysis of HB using snRNA-seq revealed that EZH2 is predominantly overexpressed in cycling HepT cells, previously classified as the Tr2 subcluster. This overexpression was associated with the embryonal histologic subtype; a more aggressive clinical phenotype compared to the fetal subtype. Additionally, targeted sequencing using the CCHMC CinCseq clinical panel identified variants of uncertain significance (VUS) in both EZH2 and SUZ12 in a cohort of 11 HB patient tumors. Together these results highlight a complex interplay between epigenetic dysregulation, mitotic control, and histologic subtype, with EZH2 emerging as a central oncogenic driver in HB.
Unsupervised clustering and cell-type-specific marker analysis of snRNA-seq data identified distinct tumor cell subpopulations, with a cycling HepT cell population correlating with more aggressive embryonal histology. These cells exhibited disproportionate expression of PRC2 components, including EZH2, SUZ12, and EED, suggesting aberrant PRC2 signaling. Interestingly, SUZ12 was frequently localized to the cytoplasm and expressed at lower levels, indicating potential disruption of canonical PRC2 complex formation and function.
Our transcriptional profiling revealed that EZH2 overexpression in HB is associated with upregulation of mitotic regulators such as AURKB, Ki67, and CDK1, suggesting that EZH2 promotes cell cycle progression and genomic instability. Importantly, reduced expression of CDH1, a known suppressor of WNT signaling, may further stabilize CTNNB1, compounding the proliferative signaling cascade in HB.
Our snRNA-seq analysis revealed transcriptional heterogeneity within HB, which aligns with previously described WNT signaling states. Consistent with the findings of Kluiver et. al., we observed distinct tumor subpopulations with varying levels of WNT pathway activation, which may contribute to differential drug sensitivities23. Notably, our cycling HepT population showed strong transcriptional similarity to the embryonal population identified by Wu et. al., further supporting the link between proliferative capacity and WNT-driven lineage programs in HB22. These findings underscore the relevance of WNT signaling heterogeneity in shaping both tumor biology and therapeutic response.
Functional validation using HB cell lines and PDX models demonstrated that pharmacological inhibition of EZH2 with EPZ-6438 significantly reduced proliferation and sensitized cells to cisplatin-induced cell death. This effect was most pronounced in the HUH6 cell line, where EPZ-6438 pretreatment followed by cisplatin treatment led to dose-dependent cytotoxicity within 24 h. GSK-126 also enhanced cisplatin sensitivity, though to a lesser extent. In contrast, HepG2 and HUH7 cells, which resemble HC-NOS and HCC phenotypes, retained partial chemoresistance, suggesting tumor-type-specific mechanisms of EZH2 dependency.
Despite modest repression of canonical PRC2 targets such as CCND1 and STAT3, the discordant expression and localization of PRC2 components suggest that EZH2 may exert its oncogenic effects through noncanonical mechanisms. Of particular interest is the observed downregulation of STAT3 at the gene level and its negative regulation in the snRNA-seq data. This could be linked to an intronic EZH2 variant near the splice acceptor site of exon 3, potentially altering EZH2’s regulatory capacity. Previous studies have shown that EZH2 can directly methylate STAT3 and modulate its activity in a context-dependent manner. The precise role of EZH2 in STAT3 regulation in HB remains to be elucidated, however our findings suggest a novel regulatory axis that may be therapeutically exploitable.
Taken together, our data support a model in which EZH2 overexpression drives HB tumor progression through both canonical and noncanonical mechanisms, associated with dysregulated mitosis, altered PRC2 complex integrity, and potential epigenetic modulation of CDH1 signaling. The differential response to EZH2 inhibitors between HB and HCC cells further underscores the need for tumor-specific therapeutic strategies. EPZ-6438 appears to be a more effective EZH2 inhibitor than GSK-126 in HB, despite their similar mechanisms of action.
Further studies are warranted to dissect the mechanistic underpinnings of EZH2-mediated oncogenesis in HB and to evaluate the therapeutic potential of EZH2 inhibition, particularly in combination with standard chemotherapeutics. Given the association between EZH2 overexpression and embryonal histology, targeting EZH2 may offer a promising strategy to improve outcomes in this aggressive pediatric liver cancer.
Materials and methods
Human tissue specimens
Human background liver and tumor samples were collected from patients with HB and HCC under conditions appropriate for characterization and generation of cell models with institutional review board approval (IRB # 2016–9497, 2023–0451, PI -Bondoc at Cincinnati Children’s Hospital Medical Center) and informed patient consent and in accordance with the Declaration of Helsinki. Data from 56 patient tumors (Supplemental Table S2) and cell models from three HB patient samples are reported across all methodologies. Control liver samples, taken from non-tumor regions adjacent to the tumor were collected at the time of tumor resection or transplant to serve as background liver tissue.
Immunohistochemistry and pathology review
Formalin-fixed, paraffin-embedded tumor samples were used for immunohistochemical analysis of EZH2 expression. IHC staining was performed on paraffin sections for hematoxylin and eosin (H&E) and EZH2 (RRID: AB_10694383, 3147, 1:200; Cell Signaling Technologies). Tissue sections were deparaffinized and rehydrated, and the antibody was diluted in phosphate-buffered saline (PBS)-containing 2% BSA and 0.05% Tween 20. Tissue sections were incubated with antibody overnight at 4 °C, washed with PBS + 0.05% Tween 20 and then visualized with Vectastain elite ABC HRP (Vector Labs) per protocol instructions. Serial sections were imaged. Staining intensity and proportion of positive tumor cells were assessed by a pathologist who was blinded to the clinical outcome. Intensity was graded as 1 + /2 + /3 + and percentage of tumor cells showing positive staining at each intensity level was recorded for each tumor. Intensity of staining in each morphologic pattern (i.e. fetal, embryonal, etc.), if more than one was present in the tumor, was also graded using the same scale. H&E sections for each tumor were reviewed to identify the morphologic patterns present in each case.
Immunofluorescence
The cells were grown on chamber slides and fixed with ice-cold methanol. Cells were washed with 1 × PBS, blocked with 2% BSA and 0.05% Tween 20, and incubated with primary antibody overnight at 4 °C followed by incubation with secondary antibody for 1 h at room temperature (Cell Signaling antibodies were used: EZH2 3147, 1:200, H3K27me3 RRID:AB_2616029, 9733, 1:1,000, EED RRID: AB_2923355, 85,322, 1:200, SUZ12 RRID: AB_2196850, 3737, 1:200).
CinCseq mutation panel
To assess the mutational landscape of HB samples, we performed targeted next-generation sequencing using a custom panel of cancer-related genes. For formalin-fixed paraffin-embedded (FFPE) specimens, Hematoxylin & Eosin (H&E) stained slides from 11 HB patient tumors were reviewed by a pathologist and the target area(s) for sequencing was marked. Manual macro- or microdissection of the targeted tumor region was performed using unstained tissue sections under H&E guidance. DNA and RNA from FFPE specimens were isolated using standard laboratory procedures. After fragmentation and library preparation using xGen™ cfDNA & FFPE DNA Library Preparation Kit (IDT, Coralville, Iowa), short DNA/cDNA fragments were enriched using custom hybrid capture probes (IDT, Coralville, Iowa/GOAL consortium) and sequenced using a 2 × 150bp sequencing chemistry on an Illumina 2000. Clinically validated CinCSeq NGS analysis evaluates single nucleotide variants (SNV), multi-nucleotide variants (MNV), and insertions and deletions (indels) in approximately 95% of the DNA coding exon sequences of 383 cancer-related genes, copy number variants (CNV) in 531 cancer-related genes, and gene fusions/structural variants in 183 cancer-related RNA genes.
A custom bioinformatic analysis pipeline for DNA and RNA sequencing was performed using the GRCh38/hg38 human reference genome (GCA_000001405.29). Briefly, bcl convert (Illumina) was used to demultiplex and generate FASTQ files. After pre-alignment processing using fastp32, the sequencing reads in the FASTQ files were aligned against the human reference genome using bwa-mem233 and STAR aligner34 for DNAseq and RNAseq data, respectively. For DNAseq, after sorting and indexing using samtools35, deduplication using sambamba36, and indel realignment using Abra237, variants were identified using VarDict38 and FLT3-ITD-ext39. Called variants were normalized using bcftools35 and annotated using hgvs python package40 and echtvar41. Only DNA variants were pursued further for purposes of this study.
The analytic sensitivity is 3–5% variant allele fraction (VAF) for the detection of SNVs, MNVs, and small Indels (< 10bp) and 5–10% VAF for larger indels (> 10bp) and structural variants, including internal tandem duplication (ITD) variants. The minimum required sequencing depth of coverage is 300x. Orthogonal confirmation for one or more genomic alterations may be performed if appropriate. Interpretation of genomic alterations was performed following the AMP/ASCO/CAP guidelines42 for the interpretation of somatic variants. The HUGO gene nomenclature and HGVS variant nomenclature systems were used for reporting sequence variant information. Tumor mutational burden (TMB) was determined by measuring the number of non-synonymous single nucleotide variants in the coding region of the sequenced genes on the CinCSeq test that include AMP/ASCO/CAP tier 1/2/3 variants which are at 3% VAF or higher after filtering. TMB was reported as the number of mutations per megabase (Muts/Mb).
Single nuclear RNA sequencing
Nuclei from human tumor and liver were extracted from 17 samples, libraries were constructed, and sequenced by 3V3 10X Genomics, as described previously16. Cell Ranger software (version 6.0.0) was used to generate count matrices for each sample following standard practices43. SoupX was then used to correct for ambient RNAs in each sample using auto-estimation of the contamination fraction44. Quality control was performed on each sample by retaining only those cells with 1000 or more UMIs, 500 or more features, and less than 20% mitochondrial fraction. This resulted in 110,257 cells across the 11 HB tumors and six background liver. Seurat version 5.1.0 was used to log-transform and scale data following developer recommendations45,46. All samples were integrated with Seurat and the integrated dataset was used for principal component analysis and cluster identification47.
Cell classification
After initial clustering at a resolution of 1, which resulted in 24 clusters, sub-clustering was performed to define biologically relevant cell types. The expression of known marker genes and gene sets, pathway analysis, and differential expression analyses were used to aid in identification, which resulted in 11 distinct broad cell types. Proportional tables and bar plots were generated to examine the compositional differences between background and tumor cell populations, which were statistically validated using a Wilcoxon test. Dot plots were generated using Seurat scaling to visualize the key marker genes used in cluster identification. Cells were scored for cell cycle gene expression using the S and G2/M phase gene sets loaded with Seurat, and scores were overlaid onto subcluster UMAPs within Seurat.
Gene set enrichment analysis (GSEA)
Pre-ranked GSEA was used to identify regulatory pathways enriched in the differential expression comparison between tumor and background per cell type48,49. The Human Molecular Signatures Database (MSigDB) Hallmark gene sets and Transcription Factor Targets regulatory gene sets were used for scoring50,51. Gene sets were considered enriched for this analysis if their false discovery rate was less than 25% and if their nominal p-value was less than 1%, in line with GSEA’s standard reporting.
Cell culture
We used six total established HB cell lines and patient-derived HB cell models to assess the functional consequences of EZH2 inhibition and subsequent chemotherapy treatment. All cell culture experiments were conducted with biological triplicate for each separate cell line. The cells were grown in DMEM supplemented with 10% FBS, 1% NEAA, and 1% penicillin/streptomycin. In vitro cells were treated with EZH2 inhibitors (tazemetostat (EPZ-6438) 10 μM -Selleck, GSK126 5 μM, Tocris) for 72 h. Cisplatin (0-400 μM) was then administered for 24 h. HepG2 (RRID:CVCL_0027) cells (passage 5–25) were purchased from ATCC and not authenticated. Additional commercially available cell lines, HUH6 (RRID:CVCL_4381) and HUH7 (RRID:CVCL_0336) (passage 5–25), were kindly shared by the Timchenko laboratory. HBc108, 129, and 130 (passage 4–10) were derived from HB patient tumor by explant culture in the media listed above plus 20 μM Rho kinase inhibitor, Y27632. All cell lines were routinely monitored for mycoplasma and tested negative using a Mycoalert detection kit (Lonza).
qRT-PCR
Total RNA was extracted using the RNeasy Plus Mini Kit (Qiagen), and cDNA was synthesized using SuperScript VILO (Invitrogen). Quantitative PCR (qPCR) was performed using SYBR Green Master Mix (Qiagen) on a CFX96 Real-Time PCR System. RT2 qPCR primers were used (Qiagen). The relative expression was calculated using the ΔΔCt method, normalized to GAPDH (Supplemental Table S3).
Patient derived xenograft (PDX) model and treatment protocol
Murine studies were conducted following ethical and compliance standards and with Institutional Animal Care and Use Committee (IACUC) approval (protocol AN-6191, PI- Vasudevan at Baylor College of Medicine). Tissues for PDX models were obtained from patients consented to IRB protocol H-38834 (PI- Vasudevan at Baylor College of Medicine). Tumor tissue fragments (3–5 mm3) were implanted orthotopically into the livers of 6–12-week-old NOD scid gamma (NSG) immunocompromised mice, as previously described25. Two weeks post-implantation, tumor growth was monitored using magnetic resonance imaging (MRI). To better model the tumor burden observed in patients with advanced HB, treatment was initiated once tumor volumes reached 0.1 cm3 or greater, as confirmed by MRI.
Mice were treated with cisplatin at a dose of 5 mg/kg administered once weekly via intraperitoneal injection and/or EPZ-6438 (Selleck) at a dose of 150 mg/kg administered five times per week via oral gavage. The control mice received no treatment. Treatments were continued for approximately 4 weeks or until mice reached a humane endpoint, defined as a tumor diameter of 1.5 cm. Mice were euthanized by CO2- induced unconsciousness, followed by bilateral opening of the thorax as a secondary physical method to ensure death. Of note, two mice treated with cisplatin alone were euthanized early, after one week of treatment, as part of another study protocol conducted simultaneously. All groups had two to three mice per group for final analysis. EPZ-6438 was prepared according to the manufacturer’s guidelines, suspended at a concentration of 15 mg/ml in 0.5% CMC-Na and 0.1% Tween. Cisplatin was diluted in sterile saline. Tumor response was assessed through serial tumor volume calculation, which was obtained using MRI imaging. The mice appeared healthy without any weight loss throughout the treatment period.
Statistical analysis
Differential cell type proportion analysis was performed using the two-tailed Wilcoxon test. Differential expression analysis was performed using FindAllMarkers and FindMarkers within Seurat version 5.1.0 using the default parameters for the Wilcoxon test. Additionally, gene expression, mitotic cell number, and cell viability data were analyzed using GraphPad Prism software. Statistical significance was determined using paired Student’s t-test (Tumor/Liver gene expression) or ANOVA with multiple comparisons (subtype comparisons, drug treatment, and mitotic cells) as appropriate. Statistical significance was set at P < 0.05.
Data availability
The data generated for snRNAseq in this study are publicly available in the Gene Expression Omnibus (GEO) repository under accession number GSE306340. DNA sequencing data are available in the Sequence Read Archive (SRA) under accession number PRJNA1306644. The code used to analyze the data and generate the figures used in this study can be found at the project GitHub: https://github.com/EDePasquale/Bondoc-HB.
References
Lim, I. I. P., Bondoc, A. J., Geller, J. I. & Tiao, G. M. Hepatoblastoma-the evolution of Biology, surgery, and transplantation. Children (Basel, Switzerland) https://doi.org/10.3390/children6010001 (2018).
Vasudevan, S. A. et al. Outcomes of children with well-differentiated fetal hepatoblastoma treated with surgery only: Report from children’s oncology group trial, AHEP0731. J. Pediatr. Surg. 57, 251–256. https://doi.org/10.1016/j.jpedsurg.2022.05.022 (2022).
Lai, Y., Wu, D., Deng, R., Li, J. & Yang, J. Liver transplantation in children with advanced hepatoblastoma: A systematic review and meta-analysis. Indian J. Surg. 86, 64–72 (2024).
Meyers, R. L. et al. Risk-stratified staging in paediatric hepatoblastoma: A unified analysis from the Children’s Hepatic tumors International Collaboration. Lancet Oncol. 18, 122–131. https://doi.org/10.1016/S1470-2045(16)30598-8 (2017).
Nakagawa, S. et al. Enhancer of zeste homolog 2 (EZH2) regulates tumor angiogenesis and predicts recurrence and prognosis of intrahepatic cholangiocarcinoma. HPB (Oxford) 20, 939–948. https://doi.org/10.1016/j.hpb.2018.03.018 (2018).
Dang, Y. et al. Interleukin 1beta-mediated HOXC10 overexpression promotes hepatocellular carcinoma metastasis by upregulating PDPK1 and VASP. Theranostics 10, 3833–3848. https://doi.org/10.7150/thno.41712 (2020).
Hanaki, S. & Shimada, M. Targeting EZH2 as cancer therapy. J. Biochem. 170, 1–4 (2021).
Zhang, D. et al. EZH2 enhances the invasive capability of renal cell carcinoma cells via activation of STAT3. Mol. Med. Rep. 17, 3621–3626. https://doi.org/10.3892/mmr.2017.8363 (2018).
Gan, L. et al. Epigenetic regulation of cancer progression by EZH2: From biological insights to therapeutic potential. Biomark Res. 6, 10. https://doi.org/10.1186/s40364-018-0122-2 (2018).
Noel, K. I., Raoof, R. M. Khamees, N. H. Cancer stem cells and their detection using specific cancer stem cell markers-a new strategy for cancer therapies. (2021).
Wu, S.-Y. et al. The correlation of EZH2 expression with the progression and prognosis of hepatocellular carcinoma. BMC Immunol. 23, 28 (2022).
Huang, J. et al. The noncanonical role of EZH2 in cancer. Cancer Sci. 112, 1376–1382. https://doi.org/10.1111/cas.14840 (2021).
Huang, J. et al. Easy or not-the advances of EZH2 in regulating T cell development, differentiation, and activation in antitumor immunity. Front. Immunol. 12, 741302. https://doi.org/10.3389/fimmu.2021.741302 (2021).
Yu, F. et al. Wnt/beta-catenin signaling in cancers and targeted therapies. Signal Transduct. Target Ther. 6, 307. https://doi.org/10.1038/s41392-021-00701-5 (2021).
Yu, X. et al. Cancer epigenetics: From laboratory studies and clinical trials to precision medicine. Cell Death Discov. 10, 28. https://doi.org/10.1038/s41420-024-01803-z (2024).
Bondoc, A. et al. Identification of distinct tumor cell populations and key genetic mechanisms through single cell sequencing in hepatoblastoma. Commun. Biol. 4, 1049. https://doi.org/10.1038/s42003-021-02562-8 (2021).
Duan, R., Du, W. & Guo, W. EZH2: A novel target for cancer treatment. J. Hematol. Oncol. 13, 104. https://doi.org/10.1186/s13045-020-00937-8 (2020).
Fischetti, I., De Luca, M. & Jachetti, E. Exploring the role of EZH2 modulation in shaping the tumor microenvironment. Epigenomics 16, 1265–1268. https://doi.org/10.1080/17501911.2024.2410693 (2024).
Zhang, Y. et al. Molecular mechanisms of hepatoblastoma. Semin. Liver Dis. 41, 28–41. https://doi.org/10.1055/s-0040-1722645 (2021).
Zhao, J., Qi, Y. F. & Yu, Y. R. STAT3: A key regulator in liver fibrosis. Ann. Hepatol. 21, 100224. https://doi.org/10.1016/j.aohep.2020.06.010 (2021).
Zhao, Y., Hu, Z., Li, J. & Hu, T. EZH2 exacerbates breast cancer by methylating and activating STAT3 directly. J. Cancer 12, 5220–5230. https://doi.org/10.7150/jca.50675 (2021).
Wu, P. V. et al. A developmental biliary lineage program cooperates with Wnt activation to promote cell proliferation in hepatoblastoma. Nat. Commun. 15, 10007. https://doi.org/10.1038/s41467-024-53802-4 (2024).
Kluiver, T. A. et al. Divergent WNT signaling and drug sensitivity profiles within hepatoblastoma tumors and organoids. Nat. Commun. 15, 8576. https://doi.org/10.1038/s41467-024-52757-w (2024).
Wen, Z. et al. Distinct binding pattern of EZH2 and JARID2 on RNAs and DNAs in hepatocellular carcinoma development. Front. Oncol. 12, 904633. https://doi.org/10.3389/fonc.2022.904633 (2022).
Espinoza, A. F. et al. A novel treatment strategy utilizing panobinostat for high-risk and treatment-refractory hepatoblastoma. J. Hepatol. 80, 610–621. https://doi.org/10.1016/j.jhep.2024.01.003 (2024).
Sumazin, P. et al. Genomic analysis of hepatoblastoma identifies distinct molecular and prognostic subgroups. Hepatology 65, 104–121. https://doi.org/10.1002/hep.28888 (2017).
Glaser, K. et al. EZH2 is a key component of hepatoblastoma tumor cell growth. Pediatr. Blood Cancer 71, e30774. https://doi.org/10.1002/pbc.30774 (2024).
Bao, Q., Kumar, A., Wu, D. & Zhou, J. Targeting EED as a key PRC2 complex mediator toward novel epigenetic therapeutics. Drug Discov. Today 29, 103986 (2024).
Cheng, D. T. et al. Comprehensive detection of germline variants by MSK-IMPACT, a clinical diagnostic platform for solid tumor molecular oncology and concurrent cancer predisposition testing. BMC Med. Genomics 10, 33. https://doi.org/10.1186/s12920-017-0271-4 (2017).
Wang, J. et al. A cryptic transactivation domain of EZH2 binds AR and AR’s splice variant, promoting oncogene activation and tumorous transformation. Nucleic Acids Res. 50, 10929–10946. https://doi.org/10.1093/nar/gkac861 (2022).
Tatton-Brown, K. et al. Correction: Germline mutations in the oncogene EZH2 cause Weaver syndrome and increased human height. Oncotarget 9, 36719. https://doi.org/10.18632/oncotarget.26429 (2018).
Chen, S., Zhou, Y., Chen, Y. & Gu, J. fastp: An ultra-fast all-in-one FASTQ preprocessor. Bioinformatics 34, i884–i890. https://doi.org/10.1093/bioinformatics/bty560 (2018).
Misra, S., Li, H. Aluru, S. Efficient Architecture-Aware Acceleration of BWA-MEM for Multicore Systems. https://doi.org/10.48550/arXiv.1907.12931 (2019).
Dobin, A. et al. STAR: Ultrafast universal RNA-seq aligner. Bioinformatics 29, 15–21. https://doi.org/10.1093/bioinformatics/bts635 (2013).
Danecek, P. et al. Twelve years of SAMtools and BCFtools. Gigascience https://doi.org/10.1093/gigascience/giab008 (2021).
Tarasov, A., Vilella, A. J., Cuppen, E., Nijman, I. J. & Prins, P. Sambamba: Fast processing of NGS alignment formats. Bioinformatics 31, 2032–2034. https://doi.org/10.1093/bioinformatics/btv098 (2015).
Mose, L. E., Perou, C. M. & Parker, J. S. Improved indel detection in DNA and RNA via realignment with ABRA2. Bioinformatics 35, 2966–2973. https://doi.org/10.1093/bioinformatics/btz033 (2019).
Lai, Z. et al. VarDict: A novel and versatile variant caller for next-generation sequencing in cancer research. Nucleic Acids Res. 44, e108. https://doi.org/10.1093/nar/gkw227 (2016).
Tsai, H. K. et al. Targeted Informatics for optimal detection, characterization, and quantification of FLT3 internal tandem duplications across multiple next-generation sequencing platforms. J. Mol. Diagn. 22, 1162–1178. https://doi.org/10.1016/j.jmoldx.2020.06.006 (2020).
Wang, M. et al. hgvs: A Python package for manipulating sequence variants using HGVS nomenclature: 2018 Update. Hum. Mutat. 39, 1803–1813. https://doi.org/10.1002/humu.23615 (2018).
Pedersen, B. S. & de Ridder, J. Echtvar: compressed variant representation for rapid annotation and filtering of SNPs and indels. Nucleic Acids Res. 51, e3. https://doi.org/10.1093/nar/gkac931 (2023).
Li, M. M. et al. Standards and guidelines for the interpretation and reporting of sequence variants in cancer: A joint consensus recommendation of the association for molecular pathology, american society of clinical oncology, and college of American pathologists. J. Mol. Diagn. 19, 4–23. https://doi.org/10.1016/j.jmoldx.2016.10.002 (2017).
Zheng, G. X. et al. Massively parallel digital transcriptional profiling of single cells. Nat. Commun. 8, 14049. https://doi.org/10.1038/ncomms14049 (2017).
Young, M. D. & Behjati, S. SoupX removes ambient RNA contamination from droplet-based single-cell RNA sequencing data. Gigascience https://doi.org/10.1093/gigascience/giaa151 (2020).
Hafemeister, C. & Satija, R. Normalization and variance stabilization of single-cell RNA-seq data using regularized negative binomial regression. Genome Biol. 20, 296. https://doi.org/10.1186/s13059-019-1874-1 (2019).
Hao, Y. et al. Integrated analysis of multimodal single-cell data. Cell 184, 3573–3587. https://doi.org/10.1016/j.cell.2021.04.048 (2021).
Stuart, T. et al. Comprehensive integration of single-cell data. Cell 177, 1888–1902. https://doi.org/10.1016/j.cell.2019.05.031 (2019).
Subramanian, A. et al. Gene set enrichment analysis: A knowledge-based approach for interpreting genome-wide expression profiles. Proc. Natl. Acad. Sci. U S A 102, 15545–15550. https://doi.org/10.1073/pnas.0506580102 (2005).
Mootha, V. K. et al. PGC-1alpha-responsive genes involved in oxidative phosphorylation are coordinately downregulated in human diabetes. Nat. Genet. 34, 267–273. https://doi.org/10.1038/ng1180 (2003).
Liberzon, A. et al. The molecular signatures database (MSigDB) hallmark gene set collection. Cell Syst. 1, 417–425. https://doi.org/10.1016/j.cels.2015.12.004 (2015).
Liberzon, A. et al. Molecular signatures database (MSigDB) 3.0. Bioinformatics 27, 1739–1740. https://doi.org/10.1093/bioinformatics/btr260 (2011).
Acknowledgements
This research was supported by The Grace Foundation (AJB), Helis Foundation (SAV), Macy Easom Cancer Research Foundation (SAV), NCI R01282467 (SEW), DOD CDMRP Career Development Award W81XWH2110396 (SEW). Additionally, this project was supported by NIH P30 DK078392 Gene Analysis Core and Integrative Morphology Core of the Digestive Diseases Research Center in Cincinnati, OH and Cincinnati Children’s Hospital Research Foundation. This research was made possible, in part, using the Cincinnati Children’s Integrated Pathology Research Facility (RRID:SCR_022637), Integrated Genomics and Microbiome Sequencing Facility (RRID:SCR_022630, RRID:SCR_022653, RRID:SCR_022649), and Veterinary Services.
Funding
National Cancer Institute, R01282467, Congressionally Directed Medical Research Programs, W81XWH2110396, Helis Foundation,Macy Easom Cancer Research Foundation, William M. and Ann K. Grace Charitable Foundation
Author information
Authors and Affiliations
Contributions
K.G. conceived and designed the study, performed experiments, collected and analyzed data, interpreted results, and wrote the manuscript. E.A.K.D. contributed to study design, performed bioinformatics analyses, interpreted data, and manuscript preparation. L.B. conducted histological review and scoring, contributed to data interpretation and manuscript editing. B.T.H., P.R., and R.H.P. generated and maintained PDX models, designed and executed experiments, and collected data. A.A.B. performed imaging and image analysis for the PDX study. S.R. conducted mutational analyses, contributed to data interpretation, and assisted in manuscript writing. E.S. performed experiments and contributed to data generation and interpretation. N.A.T. reviewed data and contributed to manuscript editing. J.I.G. contributed to study design, provided subject matter expertise, and reviewed the manuscript. S.R. contributed to histological review, study design, and manuscript editing. G.M.T. provided clinical samples, contributed to study design and consultation, and reviewed the manuscript. B.A. contributed to informatics, study design, and manuscript review. T.T., S.E.W., and S.A.V. contributed to study design, interpretation, and manuscript editing. A.J.B. served as principal investigator, oversaw study design and execution, and contributed to manuscript writing and review.
Corresponding authors
Ethics declarations
Competing interests
The authors declare no competing interests.
Additional information
Publisher’s note
Springer Nature remains neutral with regard to jurisdictional claims in published maps and institutional affiliations.
Supplementary Information
Rights and permissions
Open Access This article is licensed under a Creative Commons Attribution 4.0 International License, which permits use, sharing, adaptation, distribution and reproduction in any medium or format, as long as you give appropriate credit to the original author(s) and the source, provide a link to the Creative Commons licence, and indicate if changes were made. The images or other third party material in this article are included in the article’s Creative Commons licence, unless indicated otherwise in a credit line to the material. If material is not included in the article’s Creative Commons licence and your intended use is not permitted by statutory regulation or exceeds the permitted use, you will need to obtain permission directly from the copyright holder. To view a copy of this licence, visit http://creativecommons.org/licenses/by/4.0/.
About this article
Cite this article
Glaser, K., DePasquale, E.A.K., Berklite, L. et al. Investigating the oncogenic role of aberrant EZH2 in hepatoblastoma. Sci Rep 16, 7563 (2026). https://doi.org/10.1038/s41598-026-38038-0
Received:
Accepted:
Published:
Version of record:
DOI: https://doi.org/10.1038/s41598-026-38038-0






