Abstract
Metapanax delavayi (Franch.) J. Wen & Frodin (Araliaceae) is a plant with both medicinal and edible value, but there is no study examining its effects on skin neurogenic inflammation. We investigated the anti-neurogenic inflammatory and soothing potential of Metapanax delavayi extract (MDE) in vitro using SH-SY5Y cells activated by capsaicin and HaCaT cells stimulated by substance P, and in vivo using a heat-induced zebrafish model. We found that MDE significantly inhibited TRPV1 activation and intracellular calcium influx, down-regulated neuropeptides (CGRP, NGF, substance P) and proinflammatory cytokines (IL-1α, IL-6, IL-8), and regulated emotion-related hormones (decreased cortisol, increased β-endorphin). It also reduced heat-induced hypermotility in zebrafish. Critically, the mechanistic study suggests that biological activity may be associated with the inactivation of the CRHR1/POMC/MC1R signaling pathway. Collectively, these findings indicate that MDE possesses significant potential as a natural skincare ingredient for counteracting neurogenic inflammation associated with sensitive skin.
Introduction
Sensitive skin is characterized by paroxysmal or periodic burning, paroxysmal redness, tingling, itching, and tightness, with or without persistent erythema, after the skin is stimulated by small external stimuli. It most commonly manifests on the face1. Sensitive skin, marked by heightened cutaneous reactivity to a range of environmental triggers, is a widespread dermatological condition affecting over half of the global population2 and potentially leading to substantial impairment in quality of life3. With the acceleration of modern lifestyles, occupational and psychosocial stressors frequently induce chronic exposure to stress-induced emotional states, such as anxiety, depression, and dysphoria. Evidence suggests that stressful emotions contribute to dermatological problems, including skin sensitivity and redness, accelerated aging, and acne4. The skin is the largest sensory organ in the human body, and its epidermal layer comprises keratinocytes and nerve endings5. How the skin feels affects changes in emotion, and changes in emotion act on the skin. Hence, it is imperative to develop effective therapeutic approaches for this widespread disease.
The skin and nervous system are homologous ectoderms and have target organs and hormone secretion functions. Skin cells are in close contact with nerve fibers and can sense temperature, pressure, pain, and touch through dense nerve endings6. Neurotransmitters like substance P, calcitonin gene-related peptide (CGRP), endorphin, and cortisol are produced by nerve or skin cells. Upon stimulation from physical, chemical, or emotional factors, these neurotransmitters are released and subsequently bind to receptors on skin cells, where they can induce various effects, including barrier disruption and inflammatory responses7. Sensitive skin conditions, including pruritus, tingling, and redness, are often linked to neurotransmitter imbalances, overactive nerve endings, and immune inflammation. For instance, excessive activation of transient receptor potential vanilloid 1 (TRPV1) channels can contribute to these symptoms8. Activation of the hypothalamic–pituitary–adrenal (HPA) axis by emotional stress results in elevated cortisol levels. This process can directly stimulate keratinocytes to produce proinflammatory factors, thereby worsening skin barrier damage and nerve sensitivity9. Meanwhile, emotional stress-induced substance P release enhances mast cell degranulation, leading to a vicious cycle of vasodilation and itch scratching10. At present, the treatment strategy for sensitive skin is mainly through reasonable skin care and physical therapy, and there is no effective skin care product that regulates the skin’s mood. Therefore, the creation of innovative and effective skin care products is crucial to address sensitive skin conditions.
The CRHR1/POMC/MC1R signaling pathway constitutes a local stress-response system in the skin. and its structure and function are analogous to the HPA axis in the central nervous system. It plays a key role in neuroendocrine regulation, systemic stress adaptation, and energy homeostasis. Studies have confirmed that keratinocytes and melanocytes in the skin can express genes of CRH, POMC and their receptors CRHR1 and MC1R11,12. In the skin, CRH released from sensory nerve endings or immune cells activates downstream signaling pathways (such as Ca2⁺ release) via CRHR1, which in turn stimulates POMC expression and the production of peptides such as Adrenocorticotropic Hormone (ACTH), α-Melanocyte-Stimulating Hormone (α-MSH), and β-endorphin13,14. These peptide substances act on receptors such as MC1R through autocrine or paracrine mechanisms, regulating pigmentation, immune response, sebaceous gland function, and barrier repair14,15. For example, α-MSH promotes melanin production through MC1R, counteracting UV damage; β-endorphin has analgesic and anti-inflammatory effects. Additionally, this pathway can also provide feedback to the central nervous system through neural or humoral pathways, activating the systemic HPA axis to coordinate systemic stress responses14,16. Therefore, the CRHR1/POMC/MC1R signaling pathway can potentially serve as a therapeutic strategy for treating skin neurogenic inflammation.
Metapanax delavayi (Franch.) Wen & Frodin (Araliaceae) is widely distributed in northern Vietnam and central and western China17. It is used as an herbal tea and a wild vegetable in Yunnan Province, China. “Yunnan Herbal Medicine” records that Metapanax delavayi is traditionally used for its properties in clearing heat, detoxification, promoting blood circulation, and relaxing muscles and tendon. Previous studies have identified a variety of active components in Metapanax delavayi extract (MDE), including triterpenoid saponins, polysaccharides, flavonoid glycosides18. It exhibits a variety of biological activities, including analgesic, antimalarial, hepatoprotective and antioxidant19. Our research team found that hyperoside, chlorogenic acid (CGA), isochlorogenic acid A (IAA) and isochlorogenic acid C (IAC) were the major active ingredients in MDE. Hyperoside (quercetin-3-O-β-D-galactopyranoside) is a flaxol glycoside that has been reported to have a variety of therapeutic effects, such as anti-inflammatory, neuroprotective, anti-oxidative, and anti-skin photoaging20,21,22. Chlorogenic acid and its isomers are polyphenolic compounds found in high concentrations in many plants. Recent studies have demonstrated that it provides a spectrum of protective benefits, including anti-inflammatory and antipruritic properties, as well as neuroprotective effects against neurodegenerative diseases23,24,25. However, there is no evidence demonstrating the protective effects of MDE against skin neurogenic inflammation.
In this study, we initially obtained MDE from Metapanax delavayi and analyzed its main chemical components. Biological activity studies have shown that MDE has anti-neurogenic, inflammatory, and soothing properties both in vitro and in vivo. The underlying mechanism of action appears to be associated with the CRHR1/POMC/MC1R signaling pathway.
Results
Analysis of chemical contents of MDE
Based on HPLC analysis, Fig. 1 displays the MDE chromatogram, revealing four predominant component peaks. The retention times of MDE and each reference standard compound were compared, and the UV absorption spectra at 355 nm were verified, confirming that the main components of MDE were hyperoside, chlorogenic acid (CGA), isochlorogenic acid A (IAA) and isochlorogenic acid C (IAC). A calibration curve was constructed using the relationship between the peak area and injection volume. The hyperoside, CGA, IAA, and IAC contents in batch JY20230612 MDE were 2.6%, 5.1%, 1.2%, and 2.6%, respectively (Fig. 1A-C).
Characterization of target compounds in MDE. (A) HPLC chromatogram of mixed standard containing hyperoside, CGA, IAA and IAC. (B) HPLC chromatogram of MDE. (C) Chemical structures of four standards.
MDE suppressed capsaicin-induced activation of neuronal ion channels and neuropeptide release
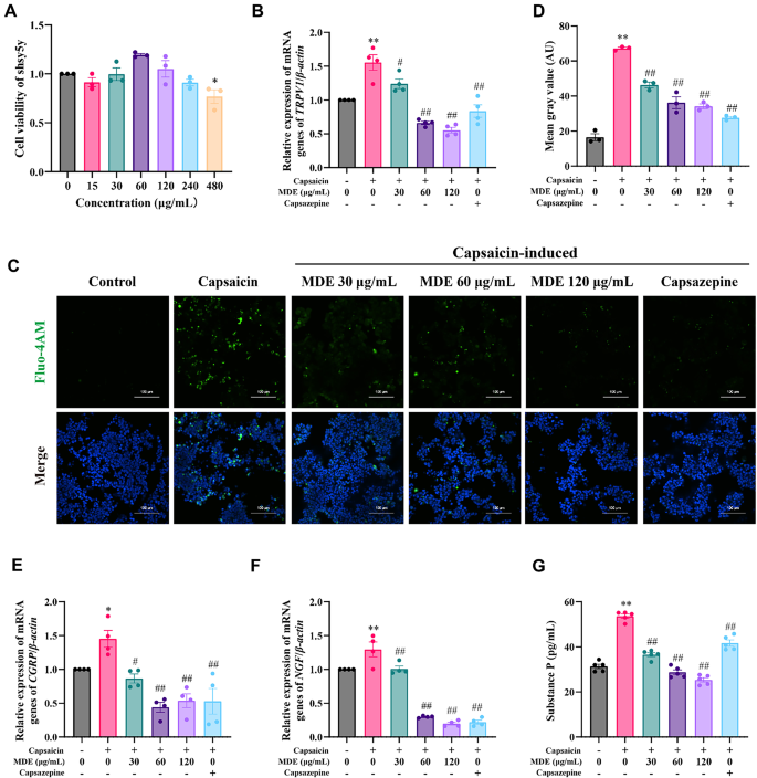
Activation of TRPV1 induces calcium influx into cells and triggers the release of neuropeptides, generating action potentials in sensory nerve fibers that result in tingling or pruritic sensations26. Capsaicin is a kind of TRPV1 agonist27. To evaluate its safety profile, SH-SY5Y cells were treated with various concentrations of MDE for 24 h. The results demonstrated that an MDE concentration of less than 480 μg/mL had no adverse effects on cell viability (Fig. 2A). Subsequently, the SH-SY5Y cells were treated with different concentrations of MDE (30, 60, and 120 μg/mL). MDE significantly suppressed TRPV1 mRNA expression in response to capsaicin stimulation (p ≤ 0.01) (Fig. 2B). Meanwhile, using fluorescence microscopy and Fluo-4AM staining to observe cellular calcium influx, we found that green fluorescence was significantly reduced after MDE intervention compared with that in the model group, indicating that calcium influx was inhibited (p ≤ 0.01) (Fig. 2C-D). The elevated release of neuropeptides is a crucial factor contributing to the development of skin sensitivity28. Notably, we found that MDE blocked the mRNA expression levels of NGF and CGRP induced by capsaicin in SH-SY5Y cells (p ≤ 0.01) (Fig. 2E-F). ELISA results also showed that MDE significantly rescued the capsaicin-induced increase in substance P levels (p ≤ 0.01) (Fig. 2G). Taken together, these results suggest that MDE has the potential to suppress neuropathic pain.
Effects of MDE on capsaicin-stimulated SH-SY5Y cells. (A) Cell viability of different concentrations of MDE was used to intervene in SH-SY5Y cells (N = 3). (B) TRPV1 mRNA expression in SH-SY5Y cells from the indicated groups. Gene expression levels were normalized to those of β-actin mRNA (N = 4). (C) SH-SY5Y cells were treated with varying concentrations of MDE. Intracellular Ca2⁺ levels (green fluorescence) were measured using Fluo-4AM staining. The scale bars represent 100 μm. (D) Semi-quantitative analysis of Fluo-4AM staining results (N = 3). (E-F) Relative mRNA expression of neuropeptide-related genes (CGRP and NGF) in SH-SY5Y cells treated with MDE (N = 4). (G) The content of substance P in cell supernatant (N = 5). Data are presented as mean ± SEM. p value using the one-way ANOVA. * p ≤ 0.05, ** p ≤ 0.01 versus control; # p ≤ 0.05, ## p ≤ 0.01 versus capsaicin-induced.
MDE reduces the levels of emotion-related genes and hormones induced by capsaicin
TRPV1 activation has been implicated in modulating neuroendocrine hormone levels29,30. We initially assessed the expression of cortisol-associated genes to investigate the effect of MDE on emotion-related hormones. The findings indicated that MDE markedly reduced the mRNA levels of the cortisol synthesis-related gene (11β-HSD1), while simultaneously increasing the expression of the cortisol inactivating-related gene (11β-HSD2) (p ≤ 0.01) (Fig. 3A-B). In addition, MDE markedly inhibited the capsaicin-induced increase in cortisol content and increased β-endorphin levels (p ≤ 0.01) (Fig. 3C-D). Collectively, these findings indicate that MDE exerts regulatory effects on the secretion of emotion-related hormones.
MDE attenuated capsaicin-induced elevations in emotion-associated gene expression and hormonal levels. (A-B) Relative mRNA expression of cortisol-related genes (11β-HSD1 and 11β-HSD2) in SH-SY5Y cells treated with MDE (N = 4). (C-D) Cortisol and β-endorphin contents in the cell culture medium of each group (N = 5). Data are presented as mean ± SEM. p value using the one-way ANOVA. * p ≤ 0.05, ** p ≤ 0.01 versus control; # p ≤ 0.05, ## p ≤ 0.01 versus capsaicin-induced.
MDE alleviates the release of proinflammatory cytokines from keratinocytes stimulated by substance P
In the epidermis, neuropeptides released from nerve fibers stimulate keratinocytes to produce proinflammatory cytokines such as IL-1α, IL-6, and IL-86. In our previous study, we showed that MDE inhibits the production of neuropeptides. To investigate whether MDE concurrently suppressed inflammatory cytokine generation in keratinocytes, we first evaluated HaCaT cell viability using different concentrations of MDE, and the results showed that MDE significantly increased cell viability (p ≤ 0.01) (Fig. 4A). We constructed a model of SP-induced keratinocyte inflammation stimulated by substance P. After treatment with different concentrations of MDE (30, 60, and 120 μg/mL), it was found that MDE significantly inhibited the increase in inflammatory genes (IL-6, IL-8, and IL-1α) induced by substance P stimulation (p ≤ 0.01) (Fig. 4B-D). The levels of inflammatory cytokines in the cell culture supernatant were also assessed, and the results corroborated with earlier findings. Specifically, MDE treatment significantly reduced the levels of these inflammatory cytokines (p ≤ 0.01) (Fig. 4E-G). In conclusion, MDE significantly reduces neuropeptide stimulation-induced neuroinflammation.
MDE suppressed substance P-induced release of inflammatory factors in HaCaT cells. (A) CCK-8 assay, HaCaT cells were supplemented with 15, 30, 60, 120, 240, 480 μg/mL MDE for 24 h (N = 3). (B-D) RT-qPCR was used to determine the mRNA expression levels of proinflammatory cytokines (IL-6, IL-8, and IL-1α) (N = 4). (E-G) The content of IL-6, IL-8 and IL-1α in different groups (N = 5). Data are presented as mean ± SEM. p value using the one-way ANOVA. * p ≤ 0.05, ** p ≤ 0.01 versus control; # p ≤ 0.05, ## p ≤ 0.01 versus substance P-induced.
MDE mediates CRHR1/POMC/MC1R signaling pathway to inhibit neurogenic inflammation
The cutaneous hypothalamic–pituitary–adrenal (HPA) axis is implicated in neuroendocrine hormone secretion31. To uncover the mechanism by which MDE suppresses neurogenic inflammation, we quantified the expression of HPA axis-related genes including CRHR1, POMC, and MC1R. Notably, capsaicin treatment significantly upregulated the expression of these genes, whereas MDE intervention significantly inhibited the expression of CRHR1, POMC, and MC1R (p ≤ 0.01) (Fig. 5A-C). Western blot results also demonstrated that CRHR1, POMC, and MC1R upregulation by capsaicin was rescued significantly by MDE (p ≤ 0.05) (Fig. 5D-G). These results indicate that MDE might combat neurogenic inflammation by suppressing activation of the CRHR1/POMC/MC1R signaling pathway.
MDE inhibits neurogenic inflammation by inhibiting CRHR1/POMC/MC1R signaling pathway. (A-C) RT-qPCR analysis was performed to assess the effects of MDE on mRNA expression levels of CRHR1, POMC, and MC1R (N = 4). (D-F) Quantitative density analysis of CRHR1, MC1R and POMC (N = 3). (G) Expression of CRHR1, MC1R and POMC was probed by Western blot. Data are presented as mean ± SEM. p value using the one-way ANOVA. * p ≤ 0.05, ** p ≤ 0.01 versus control; # p ≤ 0.05, ## p ≤ 0.01 versus capsaicin-induced.
Effects on skin soothing of MDE in zebrafish
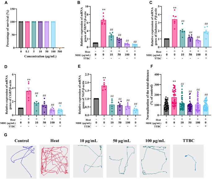
Zebrafish can simulate neurogenic inflammation involving skin, nerve, and immune cells, which is an ideal animal experimental model. In zebrafish, the TRPV1 pathway is activated at high temperatures (37℃ and above), resulting in a significant increase in nociceptive behaviors32. This thermal sensitivity makes zebrafish highly suitable for evaluating anti-neurogenic inflammatory and soothing efficacies. MDE showed no observable toxicity in zebrafish at concentrations of 0–100 μg/ml (Fig. 6A). In this study, we used different concentrations of MDE (10, 50, and 100 μg/mL) to treat heat-activated zebrafish and explored its soothing effects in multiple dimensions. First, the movement trajectory and distance of zebrafish were monitored using a zebrafish motion recorder. The results showed that the movement trajectory of zebrafish was normal, and the movement distance was shortened after MDE intervention (p ≤ 0.01) (Fig. 6F-G). TRPV1 and neuropeptide-related gene expressions were also examined, and the results showed that heat stimulation significantly upregulated mRNA expression levels of TRPV1, CGRP, NGF, and Substance P, which were robustly suppressed by MDE (p ≤ 0.01) (Fig. 6B-E).
MDE inhibits thermal stimulation-induced nociceptive behavior and inflammatory response in zebrafish. (A) Safety of MDE in zebrafish. (B-E) Relative mRNA expression of TRPV1, CGRP, NGF and substance P in zebrafish treated with MDE (N = 6, 15 embryos per group). (F-G) Schematic diagram of the effects of different concentrations of MDE on the motion trajectory of zebrafish. Representative images captured at 1 min 05 sec from the video. Normalization of the total distance (% of the control) = mean number of embryonic spin movements of zebrafish in the treatment group / mean number of embryonic spin movements of zebrafish in the blank control group × 100% (N = 45 embryos per group). Data are presented as mean ± SEM. p value using the one-way ANOVA. * p ≤ 0.05, ** p ≤ 0.01 versus control; # p ≤ 0.05, ## p ≤ 0.01 versus heat-induced.
In previous cell studies, we showed that MDE can inhibit skin neurogenic inflammation by inhibiting activation of the CRHR1/POMC/MC1R signaling pathway. We also tested the key genes in the signaling pathway in the zebrafish model and found that the mRNA expression levels of CRHR1, POMC, and MC1R was significantly inhibited after MDE intervention compared with that in the heat-stimulated group (p ≤ 0.01) (Fig. 7A-C). In addition, the mRNA expression levels of the cortisol degradation-related gene 11β-HSD2 was significantly decreased after MDE treatment in the heat-induced zebrafish group (p ≤ 0.01) (Fig. 7D). Taken together, these results demonstrate that MDE can exert anti-skin neurogenic inflammatory and soothing effects in vivo by modulating the CRHR1/POMC/MC1R signaling pathway.
MDE suppresses activation of CRHR1/POMC/MC1R signaling pathway in zebrafish. (A-D) The effects of MDE on the mRNA levels of CRHR1, POMC, MC1R and 11β-HSD2 were measured using RT-qPCR (N = 6, 15 embryos per group). Data are presented as mean ± SEM. p value using the Student’s t-test or one-way ANOVA. * p ≤ 0.05, ** p ≤ 0.01 versus control; # p ≤ 0.05, ## p ≤ 0.01 versus heat-induced.
Molecular docking experiments of CRHR1
Molecular docking was performed to predict the interactions between CRHR1 and the primary active constituents of MDE: hyperoside, chlorogenic acid, isochlorogenic acid A, and isochlorogenic acid C. As illustrated in Figure 8, the 2D interaction diagrams indicated that these compounds primarily interacted with CRHR1 via hydrogen bonds and electrostatic forces. The total binding affinities of hyperoside, chlorogenic acid, isochlorogenic acid A, and isochlorogenic acid C at specific sites were calculated to be -9.4, -7.9, -9.8 and -8.8 kcal/mol, respectively (Fig. 8). Molecular docking evidence suggests that these major active components of MDE may exert their suppressive effects on skin neurogenic inflammation by modulating the CRHR1/POMC/MC1R signaling pathway.
Molecular docking modeling of (A) hyperoside, (B) chlorogenic acid, (C) isochlorogenic acid A, and (D) isochlorogenic acid C with CRHR1 protein.
Discussion
In the present study, the main components of MDE were hyperoside, CGA, IAA, and IAC. Previous studies have demonstrated that hyperoside improves TNF-α-induced inflammation, ECM degradation, and ER stress-mediated apoptosis through the SIRT1/NF-κB and Nrf2/ARE signaling pathways33 and can also mediate microglial polarization and neuroinflammation by regulating the TRX1/NLRP1/Caspase-1 signaling pathway34. CGA markedly attenuated the production of proinflammatory cytokines, including TNF-α, IL-1β, IL-6, and MCP-1, in lipopolysaccharide (LPS)-stimulated microglia and macrophages stimulated by lipopolysaccharide35. Moreover, IAA significantly ameliorates neuroinflammation by suppressing ferroptosis, primarily through BDNF-mediated activation of the Nrf2/GPX4 axis36. IAC inhibits Erk/JNK/NF-κB signaling and reduce inflammation37. These findings also provide solid evidence for our study that MDE has a material basis for the anti-neurogenic inflammatory effect.
The core findings revealed that MDE potently suppressed TRPV1-mediated neuronal hyperactivation, a critical driver of sensitive skin symptoms such as stinging, burning, and itching38,39. In SH-SY5Y cells, MDE inhibited capsaicin-induced TRPV1 upregulation, calcium influx, and subsequent release of key neuropeptides (Substance P, CGRP, NGF). This aligns with the established role of TRPV1 activation in neurogenic inflammation and sensory hypersensitivity40,41. Crucially, the efficacy of MDE was comparable to that of the selective TRPV1 antagonist, capsazepine, suggesting its potential as a natural alternative for modulating neuronal excitability. Therefore, in this study, we provided evidence that MDE has a favorable protective effect against neurogenic inflammation. Furthermore, cortisol is a key stress hormone that exacerbates skin inflammation and barrier dysfunction42 and β-endorphin is an endogenous opioid with anti-inflammatory and analgesic properties43. MDE demonstrated a unique dual regulatory effect on emotion-related hormones; it suppressed cortisol and enhanced β-endorphin. This shift was underpinned by the downregulation of the cortisol-synthesizing enzyme 11β-HSD1 and the upregulation of the cortisol-inactivating enzyme 11β-HSD2, indicating that MDE modulates local cutaneous stress responses. This suggests that MDE may have potential as a compound for emotional skin care.
This suppression of the “neurogenic flare” response is critical for mitigating erythema, inflammation, and barrier disruption characteristic of sensitive skin44,45. The observed increase in HaCaT cell viability after MDE treatment further suggests its potential protective effects on the epidermal barrier. In the epidermis, neuropeptides released from nerve fibers can trigger the produce proinflammatory cytokines, including IL-1α, IL-6, and IL-86. Importantly, the anti-neurogenic inflammatory effects of MDE were translated into reduced keratinocyte inflammation. MDE markedly reduces the production of proinflammatory cytokines induced by Substance P in HaCaT cells.
The most significant mechanistic insight of this study was the identification of the CRHR1/POMC/MC1R signaling pathway as a primary regulator of MDE. The cutaneous HPA axis, involving CRHR1, POMC, and MC1R, plays a pivotal role in integrating stress responses, neuropeptide release, and local skin inflammation10,46. Our data consistently showed that MDE significantly downregulated the mRNA expression of CRHR1, POMC, and MC1R in both capsaicin-stimulated neuronal cells and in heat-stressed zebrafish. MDE also significantly inhibited the expression of CRHR1, POMC, and MC1R induced by capsaicin stimulation. Through the results of molecular docking experiments, it was found that the main active components of MDE, hyperoside, CGA, IAA, and IAC, had a strong binding ability with the CRHR1 protein. MDE inhibits the initiation of the stress response cascade by inhibiting the CRHR1 signaling pathway, the reduced expression of POMC limits the further drive of ACTH precursors to cortisol production47, inhibits the process of α-MSH involved in inflammation and pigmentation, and the downregulation of MC1R signaling helps to reduce the production of inflammatory mediators48. This provides a unifying explanation for the multifaceted effects of MDE. This targeted suppression of the CRHR1/POMC/MC1R signaling pathway positions MDE as a novel regulator of the neurocutaneous stress response network (Fig. 9).
The mechanism by which MDE ameliorates skin neurogenic inflammation through modulation of the CRHR1/POMC/MC1R signaling pathway.
Finally, we identified the significant anti-neurogenic inflammatory and hormonal regulatory effects of MDE using an integrated multi-model strategy. This cross-dimensional efficacy underscores the unique dual-pathway mechanism of MDE, which simultaneously targets epidermal neurogenic inflammation and stress-driven endocrine dysregulation, two interdependent drivers of psychosomatic skin diseases. The consistent responses at the molecular mechanistic (CRHR1/POMC/MC1R inhibition), cellular (neuron cell/keratinocyte), and behavioral (zebrafish motility) levels highlight their translational relevance for the development of skin care products targeting skin-neuron axis dysfunction in stress-accentuating sensitive skin.
Conclusion
Collectively, this study elucidates a novel mechanism through which Meapanax delavayi extract (MDE) alleviates neurogenic inflammation and associated nociceptive responses in sensitive skin. By inhibiting the CRHR1/POMC/MC1R signaling pathway, MDE can effectively inhibit excessive neuronal activation by suppressing TRPV1 activation, calcium ion influx, and neuropeptide release. It also regulates hormones related to emotions (reducing cortisol levels and increasing β-endorphin levels) and alleviates the inflammation caused by neuropeptides in keratinocytes. These findings provide compelling scientific evidence for the novel application of Meapanax delavayi and highlight it as a promising natural botanical candidate, expanding its potential application as an anti-skin neurogenic inflammatory ingredient.
Materials and methods
Materials and reagents
Specimens of Metapanax delavayi were sourced from Yunnan Yaotong Traditional Chinese Medicine Resources Development Co. Ltd. The plant material was authenticated by Dr. Wenguang Yang from the Kunming Institute of Botany as the leaves of Metapanax delavayi (voucher number JY20230612). The specimen (BTN-JY-20230612) was deposited in the herbarium at Shanghai Jiyan Biomedical Development Co., Ltd.
Hyperoside (Catalogue Numbers: B20631), chlorogenic acid (Catalogue Numbers: B20782), isochlorogenic acid A (Catalogue Numbers: B21539) and isochlorogenic acid C (Catalogue Numbers: B21541) were procured from Shanghai Yuanye Bio-Technology Co., Ltd. Capsaicin (Catalogue Numbers: HY-10448), capsazepine (Catalogue Numbers: HY-15640), substance P (Catalogue Numbers: HY-P0201), and aprepitant (Catalogue Numbers: HY-10052) were purchased from MedChem Express (USA). 4-tert-butylcyclohexanol (TTBC) (Catalogue Numbers: T102225) was purchased from Aladdin (Shanghai, China). The Cell Counting Kit-8 (CCK-8) (Catalogue Numbers: CK04) was sourced from Dojindo Laboratories (Japan), and the qPCR primers were synthesized by Generay Biotech Co., Ltd. (China). The RNA purification kit (Catalogue Numbers: RK30156), RNA reverse transcription kit (Catalogue Numbers: RK20429), and SYBR Green Fast qPCR Mix (Catalogue Numbers: RK21203) were purchased from Ablconal (China). Fluo-4AM (Catalogue Numbers: S1060) and Hoechst 33342 (Catalogue Numbers: C1027) were obtained from Beyotime (China).
Preparation and chemical composition analysis of MDE
The dried Metapanax delavayi leaves (100g) were immersed in 80% ethanol solution and then extracted by heating and reflux according to a material to liquid ratio of 1:10 for two cycles, with each extraction lasting 2 h. The filtrate was collected and concentrated under reduced pressure. Column chromatography was performed using D101 macroporous resin, with the concentrated extract applied to the column. Water and ethanol-water (v/v 20%, 85%) were used for elution. The MDE was obtained by collection, concentration under reduced pressure, and drying. MDE powder was dissolved in 30% propylene glycol (1 mg/mL final concentration). Hyperoside, CGA, IAA, and IAC were precisely measured and dissolved in methanol to prepare a series of standard solutions at concentrations of 250, 125, 60, 30, 15, and 5 µg/mL for each of the four standards.
The analysis was conducted using an Agilent 1290UHPLC system fitted with a ZORBAX AQ-C18 column (3.5 μm, 3 × 100 mm). The column temperature was maintained at 35°C and detection was performed at 355 nm. The flow rate was set at 0.5 mL/min. The gradient elution conditions were as follows: 0-3 min, 95% solvent A (0.1% formic acid) and 5% solvent B (acetonitrile); 4 min, 90% A and 10% B; 8 min, 88% A and 12% B; 26 min, 80% A and 20% B; 32-35 min, 5% A and 95% B; 35.1-40 min, 95% A and 5% B. Peak area integration was performed using Agilent OpenLAB CDS software, and the calibration curve was constructed via linear regression (R2 > 0.999) using Microsoft Excel49.
Cell culture and treatment
SH-SY5Y cells (obtained from the Cell Bank of the Chinese Academy of Sciences, Catalogue Numbers: TCHu97, species: human, CVCL number: 0019) were cultured in 45% MEM (Catalogue Numbers: 11095080) and 45% F-12 medium (Catalogue Numbers: 11765054) supplemented with 10% fetal bovine serum (Catalogue Numbers: A5256701) (both from Gibco, USA). Cells were cultured at 37°C in an incubator with 5% CO₂. A neuronal inflammation model50 was established by treating SH-SY5Y cells with capsaicin (1 μM) for 24 h. SH-SY5Y cells were treated with different concentrations (30, 60, and 120 μg/ml) of MDE and capsaicin (1 μM) for 24 h. Capsazepine (1 μM) was used as a positive control.
HaCaT cells were obtained from the Cell Bank of the Chinese Academy of Sciences (Catalogue Numbers: GNHu64, species: human, CVCL number: 0038) and cultured in DMEM medium (Catalogue Numbers: 11965092) supplemented with 10% fetal bovine serum. The Cells were incubated at 37°C in a humidified atmosphere containing 5% CO₂. The inflammatory model was established by treating HaCaT cells with substance P (2 μM) for 24 h. Different concentrations of MDE (30, 60, and 120 μg/mL) were co-treated with substance P (2 μM) in the culture medium for 24 h. Aprepitant (1 μM) was used as a positive control.
Cell viability assay
Cell viability was evaluated using the CCK-8according to the manufacturer’s protocol. SH-SY5Y and HaCaT cells were seeded individually in 96-well plates and cultured in complete medium. After 24 h, cells were treated with various concentrations of MDE for an additional 24 h. Subsequently, 10 µL of the CCK-8 solution was added to each well and incubated for 2 h. The absorbance was measured at 450 nm using a microplate reader. Cell viability was expressed as a percentage relative to the untreated control.
ELISA assay
The culture supernatants were collected from each experimental group. Using the enzyme-linked immunosorbent assay (ELISA) kit (Human substance P (Catalogue Numbers: JL12596) (Jonlnbio, China)), the concentration of substance P in the cell culture supernatant was quantitatively detected according to the manufacturer’s instructions. Firstly, collect the cell culture supernatant and centrifuge it at 1000 × g for 20 minutes to remove cell debris. Add 100 μL of the clarified supernatant to a plate pre-coated with antibody, and add the biotin-labeled detection antibody at the same time. Incubate at 37°C for 1 hour. After washing, add streptavidin-HRP and incubate at 37°C for 30 minutes. After another wash, add the TMB substrate for a color reaction. After 15 minutes, add the stop solution to stop the reaction. Then, the absorbance was measured at 450 nm using a microplate reader, and calculate the sample concentration based on the standard curve.
The expression of cortisol (Catalogue Numbers: CEA806Mu) (Cloud-Clone Corp, China), β-endorphin (Catalogue Numbers: CSB-E06821h), IL-6 (Catalogue Numbers: CSB-E04638h), IL-8 (Catalogue Numbers: CSB-E04641h), and IL-1α (Catalogue Numbers: CSB-E04620h) (all from Cusabio, China) were also quantified using ELISA kits according to the manufacturer’s instructions.
Calcium measurements
SH-SY5Y cells were seeded into confocal dishes and cultured for 24 h at 37°C. After 24 h of pretreatment with capsaicin (1 μM), MDE (200 μg/mL), or capsazepine (10 μM), the cells were rinsed three times with Hanks’ balanced salt solution (HBSS) (Catalogue Numbers: 14175095) (Gibco, USA). Calcium flux was assessed by loading Fluo-4 AM (5 μM) for 10 min in the dark, followed by HBSS washes51. The nuclei were counterstained with Hoechst 33342 for 5 min prior to imaging. Imaging was performed using a confocal fluorescence microscope (Nikon, Japan). The original images of fluorescence are presented in Supplementary Table 1. Semi-quantitative analysis of immunofluorescence images was performed using ImageJ software to evaluate the relative expression levels of calcium flux based on fluorescence intensity. For each image, multi-channel images were split to isolate the channel of interest and converted into 8-bit grayscale. A consistent threshold was applied to select the specific positive signal regions, and the "limit to threshold" option was enabled in the measurement settings to ensure that the quantification was limited to these regions. The measurement parameters included area and the total fluorescence intensity. The mean gray value was calculated as the total fluorescence integrated density / the area of the region, which was used as the main indicator to compare the relative fluorescence expression levels between different groups52. All the images in the experiment were processed under the same conditions to reduce the differences between different groups in the immunofluorescence experiment.
Zebrafish testing
This study used zebrafish embryos and was conducted in accordance with the European Union Directive 2010/63/EU on the protection of animals used for scientific purposes, with reference to relevant European Commission reports on scientific research and policy. Wild-type AB strain zebrafish were obtained from Hunter Biotechnology, Inc. All the procedures were approved by the Animal Care and Use Committee of the Hunter Biotechnology, Inc (Zhejiang, China). The approval number of the ethics committee that endorsed this study is IACUC-2024-10402-01. It is worth noting that the adult zebrafish were only used for breeding and no experimental treatments were applied to them and their maintenance and care followed the guidelines described in The Zebrafish Book (2000)53. The analysis and presentation of data, as well as the experimental design of this study, have each adhered to the planning and organizational principles stipulated by the ARRIVE guidelines for animal experiments and research. After the test, the animals were euthanized under anesthesia and cooled with water to a temperature of < −2°C until they lost the ability to regain reflexes, meaning the zebrafish could no longer maintain a normal upright posture, following the recommendations of the American Guidelines of the Veterinary Medical Association for Animal Euthanasia. Wild-type AB strain zebrafish were maintained at 28.5°C under a 14-hour light/10-hour dark cycle, with twice-daily feeding. For embryo collection, one female and two males were placed in a spawning tank separated by a divider and kept in the dark the night before breeding. Embryos were harvested post-spawning following divider removal at morning light onset, then maintained in eggwater at 28.5°C within a light-regulated incubator.
For toxicity assessment, 3 days post-fertilization (3 dpf) zebrafish embryos were randomly allocated into seven groups (N = 6) and exposed to MDE at concentrations ranging from 0 to 500 μg/mL. Following a 2-hour incubation period at 28°C in complete darkness, viability was evaluated using a stereomicroscope (Carl Zeiss AG, Germany).
Developmentally synchronized 3 dpf zebrafish embryos were pre-screened and randomly selected into six groups (N = 6) and distributed into 96-well plates. Standard dilution water was gently removed without damaging the embryos, and 0.2 mL of either the MDE solution (varying concentrations) or 4-tert-butylcyclohexanol (10 μg/mL) was rapidly added to each well. Plates were incubated at 28°C ± 1°C for 2 h ± 0.2 h. Plates were transferred to a pre-warmed (35°C ± 1°C) DanioVision system (Noldus Information Technology, Netherlands). Zebrafish locomotor activity was recorded under infrared illumination using EthoVision XT software (v11.5), with swimming trajectories and total distance traveled quantified during a 5-minute recording period in complete darkness32.
RNA isolation and RT-qPCR
Total RNA was purified from cells and whole zebrafish embryos using an RNA extraction kit, followed by reverse transcription into cDNA using a reverse transcription kit, according to the manufacturer’s protocol. qPCR was performed using SYBR Premix Ex Taq on a Light Cycler 96 real-time PCR system (Roche, Switzerland). Sequences of the forward and reverse primers are listed in Supplementary Table 2. Relative RNA expression levels were calculated using the 2−ΔΔCt method and expressed as fold-change relative to the control group.
Western blot
After 24 hours of cell culture, the cells were washed twice with pre-cooled PBS. All reagents were pre-cooled and handled on ice. The reagents were obtained from Shanghai Beyotime Biotechnology Co., Ltd. Cells were lysed on ice for 10 minutes using lysis buffer supplemented with protease inhibitors to prepare cell lysates. The lysates were centrifuged at 14,000 × g for 10 minutes at 4°C. The protein levels were determined using the BCA protein assay kit, and equal amounts of protein were heated in SDS-PAGE sample buffer at 95°C for 5 minutes. Subsequently, equal amounts of protein samples (20 μg) were loaded and separated using 10% SDS-PAGE. The membranes were then incubated with primary antibodies overnight at 4°C, followed with species-matched secondary antibodies. Antibody information is presented in Supplementary Table 3. The blots were treated with an enhanced chemiluminescence (ECL) reagent and visualized using a KQ imaging system. All images were analyzed using ImageJ software. The original images of western blot are presented in Supplementary Table 4.
Molecular docking
The crystal structure of the CRHR1 protein (PDB code: 3EHU) was obtained from the Protein Data Bank. The structures of polimoside and verbascoside were retrieved from the TCMSP database. Affinity values were calculated via docking analysis performed using AutoDock Vina and PyMol with default parameters. The docking results were visualized using the Discovery Studio software to obtain 2D and 3D plots.
Statistical analysis
Statistical analyses were conducted using the GraphPad Prism 9 software. Appropriate statistical tests were performed for each dataset. Data are expressed as the mean ± SEM. Comparisons between two groups were performed using an unpaired Student’s t-tests. For multiple group comparisons, one-way ANOVA was performed, followed by post hoc multiple comparison tests.
Data availability
The datasets used and analysed during the current study available from the corresponding author on reasonable request.
References
Laurent, M. et al. Definition of sensitive skin: an expert position paper from the special interest group on sensitive skin of the international forum for the study of itch. Acta Derm Venereol. https://doi.org/10.2340/00015555-2397 (2016).
Chen, W., Dai, R. & Li, L. The prevalence of self-declared sensitive skin: a systematic review and meta-analysis. J. Eur. Acad. Dermatol. Venereol. https://doi.org/10.1111/jdv.16166 (2020).
Misery, L., Loser, K. & Ständer, S. Sensitive skin. J. Eur. Acad. Dermatol. Venereol. https://doi.org/10.1111/jdv.13532 (2016).
Xiangfeng, C. et al. A review of factors influencing sensitive skin: an emphasis on built environment characteristics. Front. Public Health https://doi.org/10.3389/fpubh.2023.1269314 (2023).
Rong, J., Lan, L. & Jie, Z. The trinity of skin: skin homeostasis as a neuro-endocrine-immune organ. Life (Basel) https://doi.org/10.3390/life12050725 (2022).
Jae Eun, C. & Anna, D. N. Skin neurogenic inflammation. Semin. Immunopathol. https://doi.org/10.1007/s00281-018-0675-z (2018).
Josep, R. Molecular mechanisms underlying neurotransmitter release. Annu. Rev. Biophys. https://doi.org/10.1146/annurev-biophys-111821-104732 (2022).
Luiza, M.-J. et al. Molecular mechanisms of neurogenic inflammation of the skin. Int. J. Mol. Sci. https://doi.org/10.3390/ijms24055001 (2023).
Tzu-Kai, L., Lily, Z. & Juan Luis, S. Association between stress and the HPA axis in the atopic dermatitis. Int. J. Mol. Sci. https://doi.org/10.3390/ijms18102131 (2017).
Gil, Y., Jordan Daniel, R. & Takashi, H. Itch: from mechanism to (novel) therapeutic approaches. J. Allergy Clin. Immunol. https://doi.org/10.1016/j.jaci.2018.09.005 (2018).
Slominski, A. et al. Proopiomelanocortin, corticotropin releasing hormone and corticotropin releasing hormone receptor genes are expressed in human skin. FEBS Lett. 374, 113–116. https://doi.org/10.1016/0014-5793(95)01090-2 (1995).
Kono, M., Nagata, H., Umemura, S., Kawana, S. & Osamura, R. Y. In situ expression of corticotropin-releasing hormone (CRH) and proopiomelanocortin (POMC) genes in human skin. Faseb J. 15, 2297–2299. https://doi.org/10.1096/fj.01-0254fje (2001).
Slominski, A. T. et al. Cutaneous expression of CRH and CRH-R. Is there a “skin stress response system?”. Ann. N Y Acad. Sci. 885, 287–311. https://doi.org/10.1111/j.1749-6632.1999.tb08686.x (1999).
Slominski, A. T. et al. Key role of CRF in the skin stress response system. Endocr. Rev. 34, 827–884. https://doi.org/10.1210/er.2012-1092 (2013).
Slominski, A., Wortsman, J., Luger, T., Paus, R. & Solomon, S. Corticotropin releasing hormone and proopiomelanocortin involvement in the cutaneous response to stress. Physiol. Rev. 80, 979–1020. https://doi.org/10.1152/physrev.2000.80.3.979 (2000).
Skobowiat, C., Dowdy, J. C., Sayre, R. M., Tuckey, R. C. & Slominski, A. Cutaneous hypothalamic-pituitary-adrenal axis homolog: regulation by ultraviolet radiation. Am. J. Physiol. Endocrinol. Metab. 301, E484-493. https://doi.org/10.1152/ajpendo.00217.2011 (2011).
Kasai, R., Oinaka, T., Yang, C. R., Zhou, J. & Tanaka, O. Saponins from Chinese folk medicine, “Liang Wang Cha”, leaves and stems of Nothopanax delavayi Araliaceae. Chem. Pharm. Bullet. https://doi.org/10.1248/cpb.35.1486 (1987).
Li, F. et al. Deciphering anti-benign prostatic hyperplasia potential of liangwanoside II based on metabolite profile characterization combined with targeted network pharmacology. J. Ethnopharmacol. https://doi.org/10.1016/j.jep.2023.116725 (2023).
Bangjian, D., Chongzhi, S., Mengyue, W., Feng, L. & Xiaobo, L. Bioactive constituents from the leaves of metapanax delavayi with anti-benign prostatic hyperplasia activities. Phytochemistry https://doi.org/10.1016/j.phytochem.2021.112979 (2021).
Sariya, M. et al. Photoprotective effects of a hyperoside-enriched fraction prepared from houttuynia cordata thunb. on ultraviolet b-induced skin aging in human fibroblasts through the MAPK signaling pathway. Plants (Basel) https://doi.org/10.3390/plants10122628 (2021).
Chen, J. et al. Encapsulation of hyperoside with acyclic cucurbiturils: Supramolecular binding behavior, water solubility and in vitro antioxidant activity. J. Mol. Struct. 1294, 136342. https://doi.org/10.1016/j.molstruc.2023.136342 (2023).
Qi, W. et al. Hyperoside: a review on its sources, biological activities, and molecular mechanisms. Phytother. Res. https://doi.org/10.1002/ptr.7478 (2022).
Vi, N. & Elaine, G. Chlorogenic acid: a systematic review on the biological functions mechanistic actions, and therapeutic potentials. Nutrients https://doi.org/10.3390/nu16070924 (2024).
Hang, Q. et al. Inhibition of temperature-sensitive TRPV3 channel by two natural isochlorogenic acid isomers for alleviation of dermatitis and chronic pruritus. Acta Pharm. Sin B https://doi.org/10.1016/j.apsb.2021.08.002 (2022).
Yueyue, C., Shuhong, Z. & Liping, Q. The protective effect of artemisia capillaris thunb. extract against UVB-induced apoptosis and inflammation through inhibiting the cGAS/STING pathway. J. Photochem. Photobiol. B. https://doi.org/10.1016/j.jphotobiol.2024.112989 (2024).
Tsagareli, M. G., Follansbee, T., Iodi Carstens, M. & Carstens, E. Targeting transient receptor potential (TRP) channels, mas-related G-Protein-coupled receptors (Mrgprs), and protease-activated receptors (PARs) to relieve itch. Pharmaceuticals (Basel) https://doi.org/10.3390/ph16121707 (2023).
Elena Madalina, P. et al. Capsaicin: emerging pharmacological and therapeutic insights. Curr. Issues Mol. Biol. https://doi.org/10.3390/cimb46080468 (2024).
Dieamant, G. D. C. Neuroimmunomodulatory compound for sensitive skin care: in vitro and clinical assessment. J. Cosmet. Dermatol. https://doi.org/10.1111/j.1473-2165.2008.00373.x (2008).
Yong, C. et al. Role of nerve signal transduction and neuroimmune crosstalk in mediating the analgesic effects of acupuncture for neuropathic pain. Front. Neurol. https://doi.org/10.3389/fneur.2023.1093849 (2023).
Florian, L. et al. Soothing effect of pogostemon cablin extract (Patchouli), via cannabinoid receptor 2 modulation in human skin. J Cosmet Sci 71 (2021).
Alex, A. & George, P. C. Stress-related skin disorders. Rev. Endocr. Metab. Disord. https://doi.org/10.1007/s11154-016-9367-y (2016).
Philia, G. et al. The zebrafish ortholog of TRPV1 is required for heat-induced locomotion. J. Neurosci. https://doi.org/10.1523/jneurosci.5403-12.2013 (2013).
Tian, X., Jun, Y., Ling, M., Ping, L. & Ruijie, P. Hyperoside ameliorates TNF-α-induced inflammation, ECM degradation and ER stress-mediated apoptosis via the SIRT1/NF-κB and Nrf2/ARE signaling pathways in vitro. Mol. Med. Rep. https://doi.org/10.3892/mmr.2022.12776 (2022).
Zhao, K. et al. Hyperoside alleviates depressive-like behavior in social defeat mice by mediating microglial polarization and neuroinflammation via TRX1/NLRP1/Caspase-1 signal pathway. Int. Immunopharmacol. 145, 113731. https://doi.org/10.1016/j.intimp.2024.113731 (2025).
Deniz, B., Nilufer, C., Hasret Yucel, O., Musa Ozgur, O. & Mine Sibel, G. Antihyperalgesic activity of chlorogenic acid in experimental neuropathic pain. J. Nat. Med. https://doi.org/10.1007/s11418-012-0726-z (2012).
Jun-Tao, G. et al. Isochlorogenic acid A ameliorated lead-induced anxiety-like behaviors in mice by inhibiting ferroptosis-mediated neuroinflammation via the BDNF/Nrf2/GPX4 pathways. Food Chem. Toxicol. https://doi.org/10.1016/j.fct.2024.114814 (2024).
Liu, Y. et al. Isochlorogenic acid C Restrains Erk/JNK/NF-κB signaling to alleviate inflammatory response and promote cell apoptosis. J. Food Biochem. https://doi.org/10.1155/2023/5547108 (2023).
Shiyu, Y. et al. The challenges in investigating the pathogenesis of sensitive skin by noninvasive measurements: a systematic review. Clin. Cosmet Investig. Dermatol. https://doi.org/10.2147/ccid.S392925 (2023).
Le Hanh Dung, D., Nazanin, A. & Howard, M. Sensitive skin syndrome: an update. Am. J. Clin. Dermatol. https://doi.org/10.1007/s40257-019-00499-7 (2019).
Yunfei, W. et al. Metformin attenuated depressive-like behaviors by suppressing TRPV1/NLRP3 mediated neuroinflammation in the hypothalamus of allergic rhinitis mice. Neuroscience https://doi.org/10.1016/j.neuroscience.2025.01.043 (2025).
Si-Yi, W. et al. Lignans of Schisandra chinensis (Turcz.) Baill inhibits Parkinson’s disease progression through mediated neuroinflammation-TRPV1 expression in microglia. Phytomedicine https://doi.org/10.1016/j.phymed.2024.156146 (2024).
Mark, P. Y., Patricia, A. P. & Paul, M. G. Cortisol exerts bi-phasic regulation of inflammation in humans. Dose-response https://doi.org/10.2203/dose-response.10-013.Yeager (2011).
Alexander, P., Caitlin, C. & Xudong, H. Roles of β-Endorphin in stress, behavior, neuroinflammation, and brain energy metabolism. Int. J. Mol. Sci. https://doi.org/10.3390/ijms22010338 (2021).
Renée J H, R. et al. Sensitive skin: assessment of the skin barrier using confocal raman microspectroscopy. Skin Pharmacol Physiol 30 https://doi.org/10.1159/000452152 (2017)
Guerra-Tapia, A., Serra-Baldrich, E., Cabezas, L. P., González-Guerra, E. & López-Estebaranz, J. L. Diagnosis and treatment of sensitive skin syndrome: an algorithm for clinical practice. Actas Dermosifiliogr. (Engl Ed) https://doi.org/10.1016/j.ad.2018.10.021 (2019).
Ivan, J., Olivera, S., Robert, S. F. K. & Marjana, T. C. Skin under the (spot)-light: cross-talk with the central hypothalamic–pituitary–adrenal (HPA) axis. J. Invest. Dermatol. 135(6), 1469–1471 (2015).
Erika, H., Thanuja, G. R., Anthony, P. C. & Anne, W. POMC: the physiological power of hormone processing. Physiolo. Rev. https://doi.org/10.1152/physrev.00024.2017 (2018).
Yoonwoo, M., Woohyun, K. & Dongyun, S. Melanocortin 1 receptor (MC1R): pharmacological and therapeutic aspects. Int. J. Mol. Sci. https://doi.org/10.3390/ijms241512152 (2023).
Junxi, L. et al. Paeonia suffruticosa andrews root extract ameliorates photoaging via regulating IRS1/PI3K/FOXO pathway. Front. Pharmacol. https://doi.org/10.3389/fphar.2025.1520392 (2025).
Sun Mee, S. et al. Functional validation of co-culture model of human keratinocytes and neuronal cell line for sensitive skin by using transient receptor potential channel vanilloid subfamily member 1 antagonist. Skin Res. Technol. https://doi.org/10.1111/srt.13275 (2023).
Coralie, D. S. et al. Broad neutralization of calcium-permeable amyloid pore channels with a chimeric Alzheimer/Parkinson peptide targeting brain gangliosides. Biochim. Biophys. Acta https://doi.org/10.1016/j.bbadis.2015.11.012 (2015).
Schneider, C. A., Rasband, W. S. & Eliceiri, K. W. NIH Image to ImageJ: 25 years of image analysis. Nat. Methods 9, 671–675. https://doi.org/10.1038/nmeth.2089 (2012).
Westerfield, M. A. Guide for the laboratory use of zebrafish (Danio rerio, 2000).
Funding
This research was funded by the Independent Research Fund of Yunnan Characteristic Plant Extraction Laboratory (2025YKZY004 and 2025YKZY011).
Author information
Authors and Affiliations
Contributions
A.Z.: Project administration, data curation, formal analysis, investigation, methodology, and writing – review & editing. J.L.: Funding acquisition, Investigation, writing– review & editing. Y.L.: Investigation, Resources. R.X.: Investigation, Resources. Y.Y.: Investigation, Resources. Q.S.: Data curation, Formal Analysis. F.W.: Investigation, Project administration. L.Q.: Project administration, supervision, resources, and review & editing.
Corresponding authors
Ethics declarations
Competing interests
The authors declare no competing interests.
Ethics
This study used zebrafish embryos and was conducted in accordance with the European Union Directive 2010/63/EU on the protection of animals used for scientific purposes, with reference to relevant European Commission reports on scientific research and policy. Adult zebrafish were obtained from Hunter Biotechnology, Inc. (Ethical approval number: IACUC-2024-10402-01).
Additional information
Publisher’s note
Springer Nature remains neutral with regard to jurisdictional claims in published maps and institutional affiliations.
Supplementary Information
Rights and permissions
Open Access This article is licensed under a Creative Commons Attribution-NonCommercial-NoDerivatives 4.0 International License, which permits any non-commercial use, sharing, distribution and reproduction in any medium or format, as long as you give appropriate credit to the original author(s) and the source, provide a link to the Creative Commons licence, and indicate if you modified the licensed material. You do not have permission under this licence to share adapted material derived from this article or parts of it. The images or other third party material in this article are included in the article’s Creative Commons licence, unless indicated otherwise in a credit line to the material. If material is not included in the article’s Creative Commons licence and your intended use is not permitted by statutory regulation or exceeds the permitted use, you will need to obtain permission directly from the copyright holder. To view a copy of this licence, visit http://creativecommons.org/licenses/by-nc-nd/4.0/.
About this article
Cite this article
Zhu, A., Liu, J., Liu, Y. et al. Metapanax delavayi extract as a neurocutaneous modulator via CRHR1/POMC/MC1R signaling. Sci Rep 16, 7851 (2026). https://doi.org/10.1038/s41598-026-39343-4
Received:
Accepted:
Published:
Version of record:
DOI: https://doi.org/10.1038/s41598-026-39343-4








