Abstract
Radiation-induced senescence of intestinal epithelial cells plays a crucial role in damaging the intestinal mucosal barrier. Previous studies have implicated Numb in regulating intestinal mucosal barrier homeostasis, while Polo-like kinase 1 (Plk1) facilitates cell cycle recovery following radiation. This study aimed to investigate the impact of Numb on radiation-induced intestinal epithelial cell senescence and mucosal barrier injury through its modulation of Plk1 activity. Numb expression in intestinal epithelial cells of C57BL/6J mice was downregulated via intraperitoneal injection of Numb antisense oligodeoxynucleotides. Inhibition of Numb expression significantly increased intestinal mucosal barrier permeability after radiation exposure, as assessed by the FD40 assay and elevated serum diamine oxidase (DAO) concentration. Concurrently, Numb inhibition led to increased levels of γH2AX, p21, and senescence-associated beta-galactosidase (SA-β-gal), along with enhanced expression of inflammatory factors in intestinal epithelial cells. In vitro experiments demonstrated that Numb knockdown resulted in G2 phase accumulation of colonic cells, promoted cellular senescence, and upregulated senescence-associated inflammatory factors. Furthermore, interfering with Plk1 expression enhanced radiation-induced intestinal cell senescence, whereas Plk1 overexpression reversed the senescence phenotype induced by Numb knockdown. This study highlights an important role for Numb in protecting intestinal mucosal barrier function by suppressing radiation-induced senescence of mucosal epithelial cells. Modulation of the Numb-Plk1 signaling pathway represents a potential therapeutic strategy for radiation enteritis.
Introduction
Radiation enteritis (RE) is a prevalent complication after pelvic radiotherapy, yet there remains a scarcity of treatment options1,2. The gastrointestinal tract is particularly sensitive to radiation due to the high turnover rate of epithelial cells2,3. Radiation-induced injury to the intestinal mucosa leads to barrier dysfunction4,5. The intestinal mucosal barrier comprises a single layer of epithelial cells lining the intestinal lumen. The junctions between adjacent epithelial cells regulate paracellular permeability6. A compromised barrier can lead to increased permeability and inflammation.
Radiation causes DNA damage, upon encountering DNA damage, cells activate a series of signaling cascades collectively known as the DNA damage response (DDR). The DDR orchestrates DNA repair processes, halts cell cycle progression, and triggers senescence or apoptosis depending on the extent of damage7,8. Two canonical signaling pathways, the p53-p21 and p16INK4a-Rb pathways, play central roles in mediating cellular senescence9,10. Activation of these pathways leads to cell cycle arrest and senescence induction through different mechanisms. The p53-p21 pathway responds to various stressors by upregulating the expression of p21, which inhibits the activity of cyclin-dependent kinases (CDKs) and halts cell cycle progression11. The p16INK4a-Rb pathway controls senescence by preventing the phosphorylation of the retinoblastoma protein (Rb), thus inhibiting the transcription of genes required for cell cycle progression12.
Cellular senescence is a state of irreversible growth arrest characterized by distinct morphological, molecular, and functional changes9. Common hallmarks of senescent cells include an enlarged and flattened morphology and increased senescence-associated β-galactosidase (SA-β-gal) activity. Senescent cells secrete inflammatory cytokines and chemokines termed the senescence-associated secretory phenotype (SASP), which promotes chronic inflammation and tissue remodeling13. Cell senescence in the intestinal mucosa is associated with an increase in the secretion of inflammatory factors, which contribute to intestinal mucosal barrier dysfunction and inflammation13,14,15,16.
Plk1 is a conserved serine/threonine kinase that regulates multiple stages of the cell cycle, from mitotic entry to cytokinesis17. PLK1 regulates the activity of checkpoint proteins such as CHK1 and CHK2 via phosphorylation. Through its interaction with checkpoint regulators, PLK1 coordinates the resolution of cell cycle checkpoints, allowing cells to resume cell cycle progression once stress is alleviated18. Research has shown that Plk1 inhibition causes postmitotic DNA damage and senescence in a range of human tumor cell lines19, indicating the intricate involvement of PLK1 in the DDR.
Numb is an evolutionarily conserved protein that has multiple functions in maintaining intestinal mucosal barrier homeostasis. Numb participates in the regenerative response of intestinal epithelial cells by promoting progenitor cell proliferation, migration, and differentiation20,21,22. Numb contributes to the establishment and maintenance of cell polarity by modulating the localization and activity of polarity complexes23. We previously reported that it interacts with components of adherens junctions and tight junctions, regulating epithelial cell–cell adhesion and junctional stability, which are essential for barrier integrity24.
There is some evidence suggesting a functional relationship between Numb and PLK1. Previous research revealed that Numb binds to Plk1 and regulates its stability and localization during mitosis25. On the other hand, Plk1 phosphorylates Numb at specific serine/threonine residues and influences its interactions with the binding partner p53, enhancing the proteasomal degradation of p53 and thus antagonizing p53 during the DNA damage response26. However, whether Numb can protect against radiation-mediated intestinal injury remains unknown. In the present study, we investigated whether Numb can regulate cell senescence in the intestinal mucosa under radiation conditions and explored the role of the underlying molecule PLK1.
Materials and methods
Mice, irradiation and animal treatments
All animal experiments were approved by the Institutional Ethics Committee for Animal Trials of the Cancer Hospital of Chongqing University (2021006). We confirmed that all experiments in this study were performed in accordance with the relevant guidelines and regulations. All the procedure of the study is followed by the ARRIVE guidelines. C57BL/6 adult (18–22 gram) mice were purchased from the Laboratory Animal Center of the Army Medical University (Chongqing, China). Mice were irradiated at a rate of 0.5 Gy/min using a 60Co irradiator (Irradiation Center of Army Medical University) with a single dose of 13 Gy. Mice were anesthetized with 0.5% sodium pentobarbital (10 ml/kg) during the procedure, and the whole abdomen was exposed to radiation, with the remainder of the mouse’s body shielded using a 10 cm thick lead brick. After this, the animals were monitored for up to 30 days post-radiation. Intestinal mucosa samples were obtained for RNA extraction and histopathological evaluation after euthanizing mice with a lethal intraperitoneal dose of sodium pentobarbital (200 mg/kg) at specified time points after radiation.
In vivo Numb protein knockdown was achieved by using antisense oligodeoxynucleotide (ODN). Phosphorothioated Numb antisense ODN was synthesized by Sangon Biotech (Shanghai, China). The sequence of the Numb antisense ODN was as follows: 5′ -GGACCTCATAGTTGACCAG-3′. This specific sequence has been previously validated to effectively suppress intracellular Numb expression27. The mice were treated with Numb antisense ODN at 25 mg/kg/d via intraperitoneal injection starting 2 days before abdominal radiation and continuing until 4 days post-radiation. To prepare for cell scraping, the jejunal segments were opened longitudinally on the antimesenteric border to expose the intestinal mucosa. The mucosal layers were harvested by gentle scraping with a glass slide. The scraped samples were stored at − 80℃ before analysis.
DAO measurement and FD40 assay
For diamine oxidase (DAO) measurements, at the indicated time points after radiation, the mice were anesthetized, and blood was drawn by cardiac puncture. The blood was centrifuged at 3000 × g for 15 min at 4℃. The supernatant was then collected and analyzed to assess the concentrations of DAO using kits (Jiancheng, Nanjing, China) according to the manufacturer’s instructions. For the fluorescein isothiocyanate-dextran 40 (FD40) assay, mice were gavaged with 40 mg/100 g FD40 (Sigma) 4 h prior to the time at which permeability was measured. The mice were then anesthetized, and the blood serum FD40 concentration was measured by a fluorescence microplate reader.
Histologic analysis, immunofluorescence and immunohistochemical staining
Five-micron-thick sections were subjected to staining for histological analysis. For PAS staining, deparaffinized and rehydrated sections were treated with periodic acid (Beyotime Biotechnology, China) for 5 min. The slides were washed in distilled water and then stained with Schiff’s reagent (Beyotime Biotechnology, China) for 15 min, followed by a 5 min wash in running tap water. The sections were then counterstained with hematoxylin. Villus height and crypt depth measurements were based on a total of 50–100 villi or crypts located at different random locations in the jejunum from three mice per group. ImageJ software was used to measure the selected villi or crypts. For immunohistochemical staining, tissue sections were incubated with primary antibodies against Numb (Abcam, Ab220362), Caspase-3 (Abcam, Ab184787), p21 (Santa Cruz, sc-377515), and γH2AX (Santa Cruz, sc-517348) at 4 °C overnight and then incubated with horseradish peroxidase-linked secondary antibodies at 37 °C for 1 h. Finally, the tissue sections were reacted with diaminobenzidine (DAB) and counterstained with Mayer’s hematoxylin. For immunofluorescence staining, frozen sections of mouse jejunum or cells were fixed in 4% paraformaldehyde and immunostained with anti-E-cadherin (CST, #3195), anti-Numb (Abcam, ab220362) or anti-Plk1 (Abcam, ab12157) antibodies, followed by incubation with an Alexa Fluor-conjugated secondary antibody (Invitrogen). Finally, the sections were incubated with DAPI to counterstain the nuclei and rhodamine-phalloidin (Invitrogen) to stain F-actin. The stained sections were imaged using a fluorescence microscope (IX71, Olympus, Japan).
Senescence-associated β-galactosidase staining
The number of SA-β-gal-positive cells was determined by using a senescence β-galactosidase staining kit (Beyotime Biotechnology, China) according to the manufacturer’s instructions. Briefly, frozen Sect. (4 μm) of intestinal tissue were washed with PBS three times and then incubated for 48 h in SA-β-gal staining solution at 37 °C. Then, the samples were washed with PBS three times, and senescent cells were determined to be blue-stained cells under a light microscope. For irradiated cells, the cells were washed with PBS at least three times and then fixed in fixative solution for 15 min at room temperature. The fixed cells were washed with PBS, stained with SA- β-gal staining solution, and incubated at 37 °C overnight.
Cell culture and treatment
HT-29 cells and HCT116 cells were cultured in DMEM supplemented with 5% fetal bovine serum (FBS), 100 U/mL penicillin, and 100 µg/mL streptomycin (Gibco). The generation of stable cell lines in which Numb was knocked down in HT-29 and HCT-116 cells was performed as previously described27. In the radiation group, cells were irradiated with a single dose of 5 Gy using cobalt-60 (60Co) X-ray sources at a dose rate of 0.5 Gy/min. Then, the culture medium was replaced. Subsequently, the cells were incubated at 37°C in a 5% CO2 incubator until harvest. For Plk1 overexpression, wild-type PLk1 cDNA was cloned and inserted into the pcDNA3.1 plasmid, and 1 µg of the pcDNA3.1/PLk1 plasmid was transfected into cells with 3 µl of Lipofectamine 2000 (Invitrogen, USA) for 20–24 h. Then, the cells were washed and cultured for 24 h before being processed for treatment. For Plk1 inhibition, an oligonucleotide targeting Plk1 with the sequence 5’-CCGAGTTATTCATCGAGAC-3’ was synthesized (Sangon, Shanghai, China). Cells were transfected with 200 pmol of siRNA using Lipofectamine reagent following the manufacturer’s instructions.
Cell number assay and clonogenic survival assay
For the cell number assay, all groups of cells were plated at a density of 2 × 106 cells per 100-mm Petri dish in 10 ml culture medium for 24 h. The cells were then subjected to 5 Gy irradiation. After irradiation, the cells were washed twice with PBS and cultured in complete medium for various lengths of time before being counted using a hemocytometer. For the clonogenic survival assay, all groups of cells were seeded at a density of 10,000 cells per well in 2 ml of culture medium in 6-well plates for 20–24 h. The cells were then exposed to 5 Gy irradiation. After X-ray exposure, the media were immediately replaced, and the cells were further incubated for 10 days post-irradiation. The cells were subsequently fixed in 1% crystal violet (containing 30% ethanol), photographed, recorded, and analyzed by IPP software.
Flow cytometry analysis
Cells were seeded at a density of 5 × 105 cells per 60-mm culture dish, incubated for 24 h and then irradiated by X-ray. At the indicated time points, the cells were trypsinized and fixed with ice-cold 70% ethanol at -20 °C overnight. The fixed cells were subsequently stained with 20 µg/ml PI staining buffer (containing 1% Triton X-100 and 100 µg/ml RNase A) for 30 min, after which the samples were analyzed by flow cytometry (FACSCalibur, Becton Dickinson, USA). DNA histograms were plotted to calculate the percentage of cells in the different cell cycle phases using BD FACSDiva 9.0 software.
Quantitative RT‒PCR
Total RNA was isolated from intestinal mucosal scraping samples using an RNeasy Mini Kit (Qiagen, CA, USA) according to the manufacturer’s instructions. RT‒qPCR was conducted using a SYBR™ Green One-Step RT‒qPCR Kit (Thermo Fisher Scientific, USA) on a CFX96 Touch™ real-time PCR system (Bio-Rad, Laboratories, California, USA) according to the manufacturer’s instructions. The primers used for real-time PCR are listed in Table 1. The expression of β-actin in each sample was used as an internal control. The relative abundance of the transcripts was calculated using the 2-ΔΔCt cycle threshold formula.
Western blot analysis
The expression of cellular proteins was evaluated by Western blot analysis. Briefly, protein samples were separated by SDS‒PAGE and then transferred to PVDF membranes. After blocking with TBST containing 5% nonfat dry milk, specific primary antibodies against Numb (Abcam, Ab220362), p53 (Abcam, Ab131442), p21 (Santa Cruz, sc-377515), p16 (Abcam, ab211542), γH2AX (Santa Cruz, sc-517348), Cyclin B (Santa Cruz, sc-166210), Plk1 (Abcam, ab12157) and β-galactosidase (CST, #27198) were incubated with the membranes at 4 °C overnight, followed by incubation with the respective secondary antibodies. For immunoprecipitation experiments, cell lysates were immunoprecipitated with the indicated antibodies or protein A-Sepharose for 1 h and immunoblotted with the indicated antibodies. The super ECL detection reagent was used to analyze the membranes. The membranes were scanned and detected with a Bio-Rad Calibrated Densitometer.
Statistical analysis
Statistical analysis was performed using GraphPad Prism 9.5 software. The Kaplan‒Meier method was used for survival analysis. The differences in western blotting, RT‒qPCR, cell number assays, clonogenic survival assays, cell apoptosis analysis, cell cycle distribution and SA-β-gal-positive cells are expressed as the means ± SEs and were compared through Student’s t tests (one-way ANOVA for differences among more than two groups). *P < 0.05 and **P < 0.01 were considered to indicate statistically significant differences.
Results
Inhibiting Numb expression aggravated radiation-induced intestinal barrier injury and decreased survival
To explore the influence of Numb on intestinal barrier permeability after radiation, we first attempted to reduce Numb expression in the mouse intestinal epithelium by treatment with ODN. Mice were intraperitoneally injected with Numb antisense ODN 2 days before receiving whole abdominal radiation (WAI), which lasted for 3 days after radiation. Immunohistochemical staining revealed that antisense ODN significantly inhibited intestinal Numb expression in both control mice and irradiated mice at 3 days post radiation (Fig. 1A).
Inhibiting Numb expression exacerbated radiation-induced intestinal barrier injury and reduced survival. (A) Immunohistochemistry was used to assess Numb expression in the intestinal mucosa. (B) Kaplan‒Meier survival analysis of mice following exposure to 13 Gy of whole abdominal irradiation (WAI). n = 15 mice for control group and 10 mice for Numb antisence group. (C) Representative images depicting E-cadherin and F-actin immunofluorescence staining in the intestinal mucosa at 7 days post-WAI. Scale bar = 50 μm. (D) Weight loss of irradiated mice after 13 Gy WAI. n = 10 mice for both control group and Numb antisence group. (E) Serum levels of FD40 in mice from different groups. n = 3 mice in each group. (F) Serum concentrations of DAO in mice from different groups. n = 3 mice in each group. *P < 0.05, **P < 0.01.
We observed that more mice in the Numb antisense OND group died after exposure to 13 Gy WAI (Fig. 1B). Moreover, inhibiting Numb expression significantly increased body weight loss in irradiated mice (Fig. 1D). These results indicate that Numb protects mice against WAI-induced mortality and weight loss. Studies have shown that radiation-induced weight loss is associated with intestinal barrier injury in mice. Next, we evaluated intestinal barrier function by measuring the serum DAO and FD40 concentrations. Radiation induced a marked increase in DAO and FD40 in the serum (Fig. 1F and E), indicating compromised barrier integrity in radiated mice. Compared with control treatment, inhibition of Numb expression significantly increased the concentrations of DAO and FD40 after radiation, indicating increased intestinal mucosal barrier permeability. This barrier dysfunction was accompanied by focal disruption of apical junctions, which was observed by immunofluorescence labeling of E-cadherin and junction‐associated actin filaments. There was more mislocalization of the junctional protein E-cadherin, and the F-actin belt was either markedly distorted or poorly assembled in Numb-inhibited mouse intestinal epithelial cells (Fig. 1C).
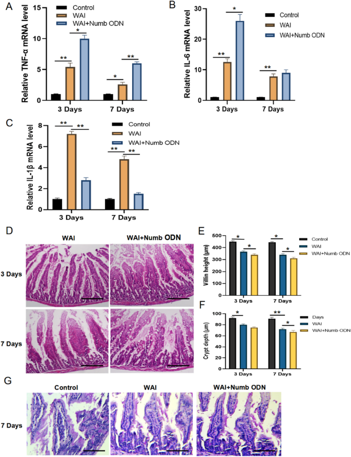
Inhibition of Numb expression promoted the inflammatory response and impaired crypt epithelium regeneration after radiation
A defective barrier causes immune cell infiltration and the production of cytokines, which further compromises permeability13. We monitored the expression of a panel of inflammatory cytokines in the mouse intestinal mucosa by qRT‒PCR on days 3 and 7 after WAI with or without Numb inhibition. Compared to those in the control group, TNF-α, IL-1β and IL-6 expression were significantly increased after WAI. These results demonstrate that WAI induces rapid local changes in inflammatory cytokines. The synergistic effect of inflammatory cytokines is a common phenomenon. Since these cytokines are all produced at the local inflammatory site, their levels should be positively correlated. Interestingly, we observed that inhibiting Numb expression further elevated the expression of inflammatory cytokines TNF-α and IL-6, while reducing that of IL-1β, compared to WAI alone (Fig. 2A, B, C).
Inhibition of Numb expression promoted the inflammatory response and impaired crypt epithelium regeneration following radiation. (A-C) RT‒PCR analysis of the intestinal mucosal expression of the indicated cytokines. The expression levels were normalized to those of the control group (pre-WAI). n = 3 mice in each group. (D) Representative H&E staining of intestinal sections on days 3 and 7 after 13 Gy WAI. Scale bar = 100 μm. (E) Quantification of villin height and crypt depth on days 3 and 7 after 13 Gy WAI. (F) Quantification of crypt depth on days 3 and 7 after 13 Gy WAI. (G) Representative PAS staining of intestinal sections from non-radiated control and on day 7 after 13 Gy WAI. Scale bar = 100 μm. The values are presented as the means ± SEMs. **P < 0.01, *P < 0.05.
HE staining revealed disruption of intestinal villi in mice, characterized by villus breakage and necrosis after WAI (Fig. 2D). Numb interference exacerbated radiation-induced intestinal tissue damage at 3 and 7 days post-WAI (Fig. 2D), manifested by significantly reduced intestinal crypts, inflammatory cell infiltration in the lamina propria, and decreased villus height and crypt depth (Fig. 2D, E, F). PAS staining demonstrated severe destruction of the intestinal mucosal mucus layer structure after irradiation compared to non-radiated controls (Fig. 2G). Numb interference further aggravated mucus layer damage, resulting in a noticeably thinner and more discontinuous mucus layer (Fig. 2G). This suggests that Numb knockdown impairs mucus secretion by intestinal epithelial cells.
Inhibition of Numb expression enhanced radiation-induced senescence of intestinal epithelial cells
Radiation exposure targets rapidly proliferating epithelial cells within intestinal crypts, leading to DNA damage and apoptotic cell death in the early stages28. Loss of crypt integrity disrupts epithelial renewal and compromises barrier function, predisposing the mucosa to inflammation29,30. The expression of Caspase3, a key protein involved in apoptosis, was detected using immunohistochemistry. Quantitative analysis of the expression revealed no significant difference in Caspase3 between the control group and the Numb interference group at 3, 7 days post-WAI (Fig. 3A). However, Caspase3 expression was significantly lower in both groups at 7 days than at 3 days (Fig. 3A).
Inhibition of Numb expression enhanced radiation-induced senescence in intestinal epithelial cells. (A-C) Immunohistochemical staining of intestinal sections and western blotting using intestinal mucosal extracts to assess active caspase-3, γH2AX, and p21 expression on days 3 and 7 after 13 Gy WAI. Representative images are displayed. Scale bar = 100 μm. Quantitative analysis of the western blotting results are presented in the form of statistical bars on the right panel of the corresponding immunohistochemistry images. n = 3 mice in each group. (D) Frozen sections of the intestine were stained for senescence-associated β-galactosidase (SA-β-gal) activity in intestinal epithelial cells on days 3 and 7 following 13 Gy WAI. SA- β-galactosidase levels were quantified via western blotting using intestinal mucosal extracts and are presented on the right panel. n = 3 mice in each group. The values are presented as the means ± SEMs. **P < 0.01, *P < 0.05.
Persistent DNA damage signaling can induce senescence and stimulate the senescence-associated secretory phenotype (SASP), contributing to chronic inflammation and tissue dysfunction. The expression of the DNA damage marker γH2AX was greater in the interference group than in the control group at 3, 7 days post-WAI (Fig. 3B). The expression of the cell senescence-related protein p21 in the interference group was also greater than that in the control group on the 3rd and 7th days after WAI (Fig. 3C). SA-β-galactosidase staining revealed a significant increase in the proportion of senescent cells in the intestinal mucosal epithelium in the interference group compared to that in the control group after 7 days of WAI (Fig. 3D), indicating that Numb might suppress the senescence of intestinal epithelial cells following radiation exposure.
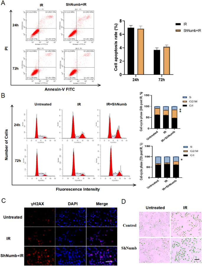
Numb inhibition promoted mitotic arrest and cellular senescence after radiation in colonic cells
To assess the protective effect of Numb against radiation-induced injury in intestinal epithelial cells, we used HT-29 cells with mutant p53 and HCT-116 cells with wild-type p53 as in vitro model systems. Using cell lines stably transfected with a Numb lentiviral interference vector, we investigated the effect of Numb on cell senescence in response to radiation. Cells were cultured routinely and exposed to X-rays at a dose of 5 Gy. Annexin V staining revealed that the total percentage of apoptotic cells did not significantly differ between the Numb interference group and the control group at 24 h and 72 h post-radiation (Fig. 4A). Inhibition of Numb resulted in the accumulation of cells in the G2-M phase as well as a reduction in cell growth (Figs. 4B and 6C).
Inhibition of Numb promoted mitotic arrest and cellular senescence after radiation in colonic cells. (A) Flow cytometry was utilized to assess the apoptosis of HCT116 cells following 24 h and 72 h of radiation. n = 3 repeats in each group. (B) Flow cytometry was utilized to analyze the cell cycle distribution of colonic HCT116 cells at 24 h and 72 h postradiation. **P < 0.01 IR versus IR+shNumb group at 24 h, *P < 0.05 IR versus IR+shNumb group at 72 h. n = 3 repeats in each group. (C) Immunofluorescence staining was conducted to evaluate the expression of the DNA damage marker γH2AX after 72 h of radiation. Scale bar = 50 μm. (D) Cell senescence-associated β-gal staining was performed to analyze cell senescence after 72 h of radiation. Scale bar = 50 μm.
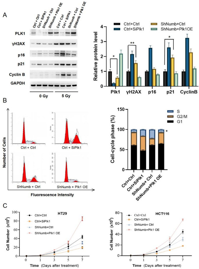
Numb inhibited radiation-induced cellular senescence by regulating PLK1 in vitro. (A) Western blot assays were performed to assess the protein levels of PLK1, γH2AX, p16, p21, and Cyclin B in different groups of HCT116 cells before and after 5 Gy radiation. Quantitative analysis of protein expression after 5 Gy radiation was conducted. All protein levels were normalized to the GAPDH protein level. The values are presented as the means ± SEMs. **P < 0.01, *P < 0.05. n = 3 repeats in each group. (B) Flow cytometry was utilized to observe the changes in the cell cycle distribution of the different groups of HCT116 cells. The values are presented as the means ± SEMs. *P < 0.05. n = 3 repeats in each group. (C) The cell growth curves of different groups of HT29 and HCT116 cells after radiation were plotted. Significant differences were observed after the 7th day (P < 0.05). n = 3 repeats in each group.
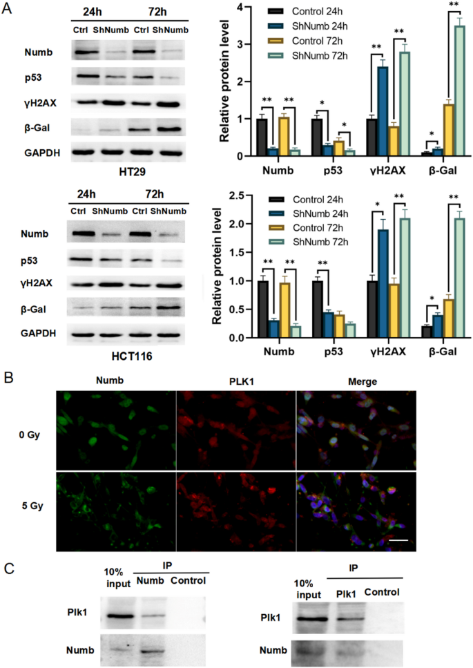
DNA damage was observed following radiation, as measured by γH2AX staining. Fluorescence staining demonstrated a significant increase in γH2AX expression in cells with Numb interference after 72 h of radiation (Fig. 4C), indicating that Numb inhibition exacerbated DNA damage after radiation. Cell SA-β-gal staining revealed a significantly greater number of Gal-positive cells in the Numb interference group than in the control group at 72 h post-radiation (Fig. 4D). Western blot analysis demonstrated that Numb knockdown significantly downregulated p53 expression while upregulating SA-β-gal expression in irradiated HT-29 and HCT-116 cells (Fig. 5A, see Supplementary File1 for uncropped blots). Furthermore, quantitative immunoblotting of key senescence-related biomarkers (p16, p21, and γH2AX) revealed markedly elevated expression levels in Numb-depleted cells compared with control groups after radiation (Figs. 5A and 6A). Collectively, these findings suggest that Numb exerts suppressive effects on radiation-induced cellular senescence.
Inhibition of Numb aggravated radiation-induced cellular senescence in vitro. (A) Western blotting was utilized to investigate the expression of senescence-related proteins in HT29 and HCT116 cells after 24 and 72 h of radiation. Quantitative analysis of protein expression was conducted. All protein levels were normalized to the GAPDH protein level. The values are presented as the means ± SEMs. **P < 0.01, *P < 0.05. n = 3 repeats in each group. (B) Immunofluorescence staining was utilized to examine the colocalization of Numb and Plk1 in HCT116 cells after radiation. Scale bar = 50 μm. (C) Protein extracts from irradiated HCT116 cells were immunoprecipitated using anti-Numb and anti-Plk1 antibodies, followed by immunoblotting using the indicated antibodies.
Numb inhibited radiation-induced cellular senescence by regulating PLK1 in vitro
Polo-like kinase 1 (PLK1) is pivotal in multiple phases of mitosis. Various antimitotic agents have demonstrated potent senescence-inducing properties31. Previous research has demonstrated that Numb and Plk1 interact in a cell cycle-dependent manner25. Subsequently, we investigated the potential role of Plk1 in Numb-regulated cell senescence. Immunofluorescence revealed significant colocalization of Numb and Plk1 (Fig. 5B). Coimmunoprecipitation and Western blot analysis validated the direct interaction of PLK1 with Numb (Fig. 5C, see Supplementary File1 for uncropped blots). To determine the involvement of Plk1 in Numb-regulated cell senescence, we transfected a specific siRNA targeting Plk1 and an overexpression plasmid to modulate Plk1 expression. The findings indicated that suppressing Numb expression resulted in decreased Plk1 levels and elevated expression of the senescence-related markers rH2AX, P16, and P21, particularly in the presence of radiation (Fig. 6A, see Supplementary File2 for uncropped blots). Additionally, we observed that downregulation of PLK1 markedly enhanced the expression of cell senescence-related markers (Fig. 6A). Furthermore, the overexpression of PLK1 mitigated the increase in the expression of senescence-related markers in Numb-deficient cells. Moreover, we noted that inhibiting both Numb and Plk1 expression substantially elevated cyclin B expression under radiation conditions (Fig. 6A). In summary, these data suggest that both PLK1 and Numb regulate cell senescence by influencing mitotic progression.
PLK1 overexpression compensated for the Numb knockdown-induced cellular senescence phenotype in colonic cells after radiation
Further investigations were conducted to determine whether the effect of Numb on cellular senescence was dependent on Plk1. Cell cycle perturbation and growth inhibition were analyzed in stable shNumb-expressing HT-29 cells and HCT116 cells post-radiation using flow cytometry and cell number assays. As shown in Fig. 6C, Plk1 overexpression reversed the growth inhibition effect of Numb knockdown in response to radiation. Furthermore, Plk1 overexpression alleviated the increase in cell growth arrest and G2/M phase arrest in shNumb-expressing HT-29 and HCT116 cells 24 h after irradiation (Fig. 6B). Additionally, the overexpression of Plk1 significantly reversed the growth arrest induced by Numb inhibition in colonic cells, as evidenced by colony formation assays (Fig. 7B).
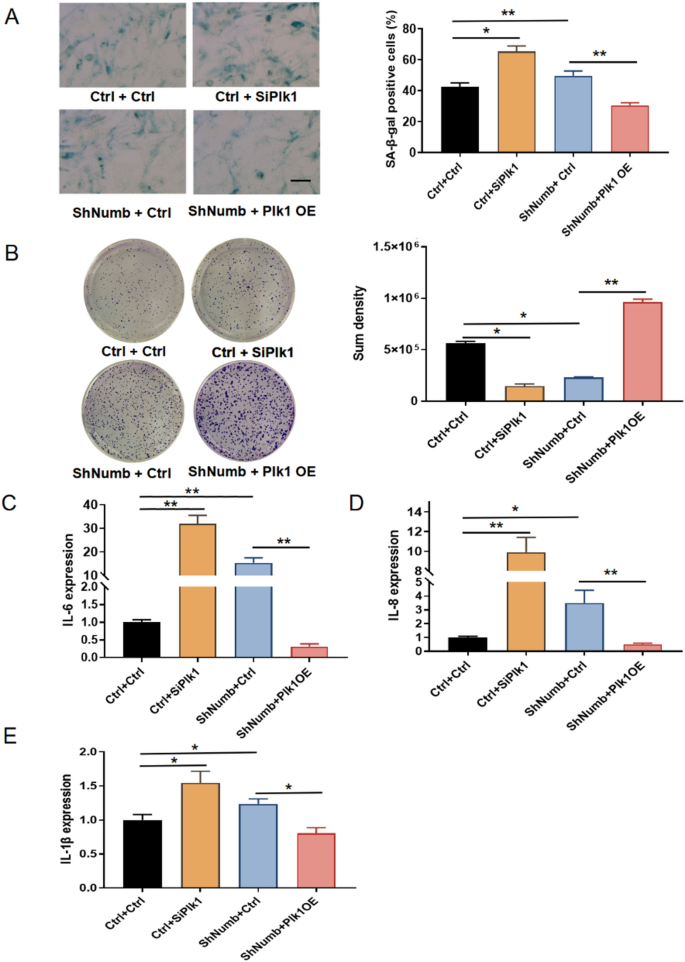
PLK1 overexpression compensated for the Numb knockdown-induced cellular senescence phenotype in colonic cells after radiation. (A) Senescence-associated β-gal staining was performed on different groups of HCT116 cells. The results of the quantitative analysis of the percentage of cells with positive β-gal staining are shown in the right panel. Scale bar = 50 μm. (B) Colony formation assay illustrating colonies in different groups of HCT116 cells after radiation. Quantitative analysis of the total optical density of the colony formation assay is shown in the right panel. (C-E) RT‒PCR was used to detect the expression of the indicated cytokines (IL-6, IL-8, and IL-1β) in different groups of cells. The expression levels were normalized to those of β-actin. The values are presented as the means ± SEMs. **P < 0.01, *P < 0.05. n = 3 repeats in each group.
Moreover, Plk1 overexpression markedly decreased the percentage of SA-β-gal-positive senescent cells among stable shNumb-expressing HT-29 and HCT116 cells following radiation exposure (Fig. 7A). Senescent cells acquire a phenotype characterized by the secretion of several inflammatory cytokines (He and Sharpless 2017). The mRNA expression of SASP-associated genes, including IL-6, IL-8, and IL-1β, was significantly decreased in cells overexpressing Plk1 after the induction of senescence via X-ray irradiation (Fig. 7C, D and E). All these results demonstrate that Numb suppresses radiation-induced cellular senescence in colon cells in vitro through modulation of Plk1.
Discussion
Radiation-induced injury to the intestinal mucosa leads to barrier dysfunction, inflammation, and various gastrointestinal disorders4,5. This study investigated mechanisms of radiation-induced intestinal mucosal barrier injury in the context of epithelial cell senescence. We demonstrated that Numb preserves the intestinal mucosal barrier post-radiation by reducing intestinal epithelial cell senescence. In vitro investigations revealed that Numb exerts its protective effect by suppressing intestinal cell senescence and downregulation of senescence-associated secretory phenotype factors, mediated via Plk1-dependent mechanisms.
Cells exhibit a variety of responses to radiation, ranging from cell death to nonlethal adaptations, depending on the type of cell and the intensity and duration of radiation32,33,34. When damage is irreversible, cells undergo apoptosis or mitotic catastrophe to eliminate potentially damaged cells and preserve tissue integrity7,8. Nonlethal responses to DNA damage include cellular senescence. Nevertheless, the accumulation of senescent cells with modified secretory profiles can foster chronic inflammation, impeding tissue repair and exacerbating damage to the intestinal mucosal barrier5. Consistent with this, we observed that radiation induced senescence in the intestinal epithelium and increased intestinal mucosal barrier permeability, accompanied by elevated expression of inflammatory cytokines. Contrary to the commonly reported positive correlation in cytokine expression levels35, we found that inhibiting Numb expression, compared to radiation alone, promoted the expression of TNF-α and IL-6 while suppressing IL-1β expression after irradiation. We speculate that Numb may potentially regulate IL-1β expression via a specific signaling pathway. Alternatively, Numb might influence IL-1β expression by affecting the expression of certain anti-inflammatory cytokines following radiation exposure. Naturally, these hypotheses require further investigation for confirmation.
The apoptosis of these cells disrupts intercellular tight junctions, enhancing the permeability of the intestinal mucosal barrier. A key function of Numb is to inhibit the ubiquitination and subsequent degradation of p53 by interacting with the E3 ubiquitin ligase Mdm236. p53 coordinates the expression of genes involved in cell cycle arrest, DNA repair, apoptosis, and senescence in response to radiation, thereby modulating the balance between cell survival and programmed cell death37,38. It is plausible to speculate that Numb-regulated intestinal epithelial cell apoptosis may contribute to radiation-induced damage to the intestinal mucosal barrier. However, our observations revealed no significant changes in the expression of caspase-3, an apoptotic protein in the intestinal mucosa, between the Numb interference group and the control group at 3 and 7 days post-radiation. We speculate this lack of change may be attributed to the timing of our assessments. Consistent with our findings, studies have indicated that p53-dependent apoptosis primarily occurs within crypts within 24 h of radiation, with minimal levels of active caspase-3 detected 72 h post-radiation28. Evaluating apoptosis at earlier time points may provide further insight into this issue.
The impact of radiation on cell cycle distribution is dose dependent, with low doses causing reversible arrest and high doses resulting in irreversible cell cycle arrest or cell death7. Cells display varying radiosensitivity throughout the cell cycle due to fluctuations in DNA repair capacity and checkpoint control mechanisms39. Generally, cells in the late G2 and M phases are more vulnerable to radiation-induced damage, while those in the S phase are relatively resilient due to ongoing DNA replication and repair processes. Cell cycle analysis demonstrated that radiation alone could induce cell cycle arrest in the G2/M phase in HCT116 and HT-29 cells. In comparison, the inhibition of Numb expression combined with radiation increased the proportion of cells in the G2/M phase, indicating that interference with Numb expression resulted in a greater number of colonic cells being arrested in the G2/M phase following radiation exposure.
It is commonly understood that cell senescence occurs in the G1 phase to prevent damaged cells from initiating DNA replication. In cases of DNA damage, senescent cells may also enter the G2 phase to inhibit mitosis40. When cells undergo G2 phase arrest due to DNA damage, they must maintain the expression of cell cycle regulatory proteins such as Cyclin B1 to maintain their ability to resume cell cycle progression41. Our findings revealed that interference with Numb expression increased the expression level of Cyclin B1 in colon cells post-radiation, consistent with the expression pattern of P21. This suggests that Numb promotes DNA repair and subsequent recovery from cell cycle arrest. The increase in G2/M phase cells and the increase in cell senescence suggest that inhibiting Numb expression at least prompts some cells to enter senescence via the G2/M phase after radiation. However, further in-depth investigation is essential to corroborate these observations.
In an orderly dividing cell, progression through the G2/M transition is regulated by a series of phosphorylation events targeting the Cdc2 kinase within the Cdc2/cyclin B complex42. Specifically, the activation of Cdc2 relies on positive regulatory phosphorylation events facilitated by the Plk1 kinase43. Prolonged inhibition of Plk1 has been linked to various outcomes, including prolonged mitotic delay, accumulation of DNA damage, and cellular senescence19. Studies have indicated that the Numb protein interacts with the Plk1 kinase and displays cell cycle-dependent dynamics in conjunction with the Plk1 protein, promoting the G2/M transition25. Consistent with previous studies, our findings also demonstrated that Numb regulates post-radiation cell cycle arrest in the G2/M phase and cell senescence in a Plk1-dependent manner.
Schmit et al. demonstrated that the Numb protein interacts with Polo-like kinase 1 (Plk1) and promotes the G2/M transition25. Separately, Shao et al. reported that PLK1 phosphorylates Numb, leading to its degradation, subsequent p53 destabilization, and consequent impairment of the DNA damage response26. In our preliminary studies, we have observed that the Numb-Plk1 interaction regulates cell cycle arrest and cellular senescence following radiation exposure. Therefore, we speculate that a reciprocal regulatory relationship exists between Numb and PLK1, which might contribute to the precise temporal control of DNA damage repair following radiation. We hypothesize that during the early phase of DNA damage, Numb stabilizes p53 and suppresses PLK1 activity, thereby ensuring efficient DNA repair. If repair is successfully completed at later stages, Numb may then facilitate the restoration of PLK1 activity to “release” the cell cycle arrest and suppress senescence. Numb primarily functions through mediating endocytosis and ubiquitination. Specifically, the regulation of Plk1 proteasomal degradation via the ubiquitination pathway may represents a key mechanism by which Numb modulates PlK1 function. Therefore, investigating Plk1 proteasomal degradation and the phosphorylation status of its downstream substrates will help clarify the underlying molecular mechanisms.
Recent studies have revealed that the SASP is reliant on cytoplasmic nucleic acid-sensing pathways in senescent cells44. A characteristic of senescent cells is the presence of micronucleus-like structures in the cytoplasm, referred to as cytoplasmic chromatin fragments (CCFs)45. These CCFs contain chromatin fragments protruding from the nucleus to the cytoplasm and are positive for γH2AX, indicating an association with DNA damage44. The DNA component of CCFs is sensed by the cytoplasmic DNA sensor cyclic GMP-AMP synthase (cGAS), which activates the stimulator of interferon genes (STING) pathway and triggers an innate immune response, leading to the release of various inflammatory factors46. Given that activated DNA damage response signaling does not appear to diminish over time, senescence can be stable. Emerging data suggest the existence of a regulatory switch between cell death and senescence in response to genotoxic stress7,44. However, the precise mechanisms governing this switch remain largely unknown. The Numb-modulated Plk1 signaling pathway may function as a key regulator of the cell death versus senescence decision following radiation exposure, elucidating this reciprocal regulation mechanism will help identify potential therapeutic targets that could modulate cell fate toward transient death rather than persistent senescence.
Our research is subject to several limitations. To gain a thorough understanding of how Numb impacts the functionality of the intestinal mucosal barrier following radiation exposure, it is crucial to monitor changes over different time intervals to evaluate the influence of Numb inhibition on apoptosis and cellular senescence. This study primarily focused on observations at 3 and 7 days post-radiation to investigate the effects of cellular senescence on the intestinal mucosal barrier, whereas apoptosis typically occurs within the first 24 h after radiation exposure. Besides, our study did not assess the combined impact of inhibiting Numb expression and inhibiting Plk1 activity on cell senescence or the integrity of the intestinal mucosa barrier post-radiation in vivo. Conducting in vivo evaluations to explore the combined regulatory effect of Numb and PLK1 on intestinal mucosal barrier function following radiation exposure would enhance the reliability and credibility of our findings. Furthermore, a range of in vitro cell culture systems have been established to model the functional characteristics of the intestinal barrier47,48, complementing in vitro experiments with alternative models, such as Caco-2 cells, and performing functional assessments, specifically Transepithelial Electrical Resistance (TEER) measurements to evaluate intercellular junction integrity following senescence-induced inflammatory cytokine release, will improve the robustness and generalizability of these biological observations.
In conclusion, our study suggests that Numb may play an important role in mitigating intestinal barrier dysfunction by restraining cellular senescence in intestinal epithelial cells after radiation. PLK1 activity in intestinal epithelial cells appears to be involved in modulating senescence, which in turn influence the chronic inflammatory response. These observations suggest that the reciprocal regulation between Numb and PLK1 may play a significant role in radiation-induced intestinal barrier impairment, likely mediated through its influence on cellular senescence. Further research is needed to fully elucidate the underlying mechanisms and to validate these findings across different models.
Data availability
The original contributions presented in the study are included in the article, further inquiries can be directed to the corresponding author.
References
Andreyev, J. Gastrointestinal symptoms after pelvic radiotherapy: a new understanding to improve management of symptomatic patients. Lancet Oncol. 8, 1007–1017. https://doi.org/10.1016/s1470-2045(07)70341-8 (2007).
Hauer-Jensen, M., Denham, J. W. & Andreyev, H. J. Radiation enteropathy–pathogenesis, treatment and prevention. Nat. Rev. Gastroenterol. Hepatol. 11, 470–479. https://doi.org/10.1038/nrgastro.2014.46 (2014).
Li, H. et al. Radiation-induced gastrointestinal (GI) syndrome as a function of age. Cell. death discovery. 9 https://doi.org/10.1038/s41420-023-01298-0 (2023).
Shadad, A. K., Sullivan, F. J., Martin, J. D. & Egan, L. J. Gastrointestinal radiation injury: symptoms, risk factors and mechanisms. World J. Gastroenterol. 19, 185–198. https://doi.org/10.3748/wjg.v19.i2.185 (2013).
Frey, N., Venturelli, S., Zender, L. & Bitzer, M. Cellular senescence in gastrointestinal diseases: from pathogenesis to therapeutics. Nat. Rev. Gastroenterol. Hepatol. 15, 81–95. https://doi.org/10.1038/nrgastro.2017.146 (2018).
Markovich, Z., Abreu, A., Sheng, Y., Han, S. M. & Xiao, R. Deciphering internal and external factors influencing intestinal junctional complexes. Gut microbes. 16, 2389320. https://doi.org/10.1080/19490976.2024.2389320 (2024).
Soto-Gamez, A., Quax, W. J. & Demaria, M. Regulation of Survival Networks in Senescent Cells: From Mechanisms to Interventions. J. Mol. Biol. 431, 2629–2643. https://doi.org/10.1016/j.jmb.2019.05.036 (2019).
Jiao, Y., Cao, F. & Liu, H. Radiation-induced Cell Death and Its Mechanisms. Health Phys. 123, 376–386. https://doi.org/10.1097/hp.0000000000001601 (2022).
He, S. & Sharpless, N. E. Senescence in Health and Disease. Cell 169, 1000–1011. https://doi.org/10.1016/j.cell.2017.05.015 (2017).
Roger, L., Tomas, F. & Gire, V. Mechanisms and Regulation of Cellular Senescence. Int. J. Mol. Sci. 22 https://doi.org/10.3390/ijms222313173 (2021).
Engeland, K. Cell cycle regulation: p53-p21-RB signaling. Cell Death Differ. 29, 946–960. https://doi.org/10.1038/s41418-022-00988-z (2022).
Zhao, H. et al. Identifying specific functional roles for senescence across cell types. Cell 187, 7314–7334e7321. https://doi.org/10.1016/j.cell.2024.09.021 (2024).
Li, X. et al. Inflammation and aging: signaling pathways and intervention therapies. Signal. Transduct. Target. therapy. 8 https://doi.org/10.1038/s41392-023-01502-8 (2023).
Kumar, S., Suman, S., Fornace, A. J. & Datta, K. Intestinal stem cells acquire premature senescence and senescence associated secretory phenotype concurrent with persistent DNA damage after heavy ion radiation in mice. Aging 11, 4145–4158. https://doi.org/10.18632/aging.102043 (2019).
Zhao, Y., Simon, M., Seluanov, A. & Gorbunova, V. DNA damage and repair in age-related inflammation. Nat. Rev. Immunol. 23, 75–89. https://doi.org/10.1038/s41577-022-00751-y (2023).
Yao, B. et al. Comprehensive assessment of cellular senescence in intestinal immunity and biologic therapy response in ulcerative colitis. Sci. Rep. 14, 28127. https://doi.org/10.1038/s41598-024-79607-5 (2024).
Bahassi el, M. Polo-like kinases and DNA damage checkpoint: beyond the traditional mitotic functions. Experimental biology Med. (Maywood N J). 236, 648–657. https://doi.org/10.1258/ebm.2011.011011 (2011).
Peng, A., Wang, L. & Fisher, L. A. Greatwall and Polo-like kinase 1 coordinate to promote checkpoint recovery. J. Biol. Chem. 286, 28996–29004. https://doi.org/10.1074/jbc.M111.257121 (2011).
Driscoll, D. L. et al. Plk1 inhibition causes post-mitotic DNA damage and senescence in a range of human tumor cell lines. PloS one. 9, e111060. https://doi.org/10.1371/journal.pone.0111060 (2014).
Yang, Y. et al. Numb modulates intestinal epithelial cells toward goblet cell phenotype by inhibiting the Notch signaling pathway. Exp. Cell Res. 317, 1640–1648. https://doi.org/10.1016/j.yexcr.2011.04.008 (2011).
Bu, P. et al. A miR-34a-Numb Feedforward Loop Triggered by Inflammation Regulates Asymmetric Stem Cell Division in Intestine and Colon Cancer. Cell. stem cell. 18, 189–202. https://doi.org/10.1016/j.stem.2016.01.006 (2016).
Sallé, J. et al. Intrinsic regulation of enteroendocrine fate by Numb. EMBO J. 36, 1928–1945. https://doi.org/10.15252/embj.201695622 (2017).
Wang, Z., Sandiford, S., Wu, C. & Li, S. S. Numb regulates cell-cell adhesion and polarity in response to tyrosine kinase signalling. EMBO J. 28, 2360–2373. https://doi.org/10.1038/emboj.2009.190 (2009).
Yang, Y. et al. Numb modulates the paracellular permeability of intestinal epithelial cells through regulating apical junctional complex assembly and myosin light chain phosphorylation. Exp. Cell Res. 319, 3214–3225. https://doi.org/10.1016/j.yexcr.2013.07.003 (2013).
Schmit, T. L. et al. Numb regulates stability and localization of the mitotic kinase PLK1 and is required for transit through mitosis. Cancer Res. 72, 3864–3872. https://doi.org/10.1158/0008-5472.Can-12-0714 (2012).
Shao, C. et al. Plk1 phosphorylation of Numb leads to impaired DNA damage response. Oncogene 37, 810–820. https://doi.org/10.1038/onc.2017.379 (2018).
Yang, Y. et al. Numb inhibits migration and promotes proliferation of colon cancer cells via RhoA/ROCK signaling pathway repression. Exp. Cell Res. 411 https://doi.org/10.1016/j.yexcr.2021.113004 (2022).
Leibowitz, B. J. et al. Uncoupling p53 functions in radiation-induced intestinal damage via PUMA and p21. Mol. cancer research: MCR. 9, 616–625. https://doi.org/10.1158/1541-7786.Mcr-11-0052 (2011).
Ong, Z. Y. et al. Pro-inflammatory cytokines play a key role in the development of radiotherapy-induced gastrointestinal mucositis. Radiation Oncol. (London England). 5, 22. https://doi.org/10.1186/1748-717x-5-22 (2010).
Martini, E., Krug, S. M., Siegmund, B., Neurath, M. F. & Becker, C. Mend Your Fences: The Epithelial Barrier and its Relationship With Mucosal Immunity in Inflammatory Bowel Disease. Cell. Mol. Gastroenterol. Hepatol. 4, 33–46. https://doi.org/10.1016/j.jcmgh.2017.03.007 (2017).
Chou, Y. S. et al. Cytotoxic mechanism of PLK1 inhibitor GSK461364 against osteosarcoma: Mitotic arrest, apoptosis, cellular senescence, and synergistic effect with paclitaxel. Int. J. Oncol. 48, 1187–1194. https://doi.org/10.3892/ijo.2016.3352 (2016).
te Poele, R. H., Okorokov, A. L., Jardine, L., Cummings, J. & Joel, S. P. DNA damage is able to induce senescence in tumor cells in vitro and in vivo. Cancer Res. 62, 1876–1883 (2002).
Galluzzi, L. et al. Molecular mechanisms of cell death: recommendations of the Nomenclature Committee on Cell Death 2018. Cell Death Differ. 25, 486–541. https://doi.org/10.1038/s41418-017-0012-4 (2018).
Liu, Y., Efimova, E. V., Ramamurthy, A. & Kron, S. J. Repair-independent functions of DNA-PKcs protect irradiated cells from mitotic slippage and accelerated senescence. J. Cell Sci. 132 https://doi.org/10.1242/jcs.229385 (2019).
Dinarello, C. A. Proinflammatory cytokines. Chest 118, 503–508. https://doi.org/10.1378/chest.118.2.503 (2000).
Colaluca, I. N. et al. NUMB controls p53 tumour suppressor activity. Nature 451, 76–80. https://doi.org/10.1038/nature06412 (2008).
Abuetabh, Y. et al. DNA damage response revisited: the p53 family and its regulators provide endless cancer therapy opportunities. Exp. Mol. Med. 54, 1658–1669. https://doi.org/10.1038/s12276-022-00863-4 (2022).
Okazaki, R. Role of p53 in Regulating Radiation Responses. Life (Basel Switzerland). 12 https://doi.org/10.3390/life12071099 (2022).
Pawlik, T. M. & Keyomarsi, K. Role of cell cycle in mediating sensitivity to radiotherapy. Int. J. Radiat. Oncol. Biol. Phys. 59, 928–942. https://doi.org/10.1016/j.ijrobp.2004.03.005 (2004).
Gire, V. & Dulic, V. Senescence from G2 arrest, revisited. Cell. cycle (Georgetown Tex). 14, 297–304. https://doi.org/10.1080/15384101.2014.1000134 (2015).
Charrier-Savournin, F. B. et al. p21-Mediated nuclear retention of cyclin B1-Cdk1 in response to genotoxic stress. Mol. Biol. Cell. 15, 3965–3976. https://doi.org/10.1091/mbc.e03-12-0871 (2004).
Lossaint, G. et al. Reciprocal regulation of p21 and Chk1 controls the cyclin D1-RB pathway to mediate senescence onset after G2 arrest. J. Cell Sci. 135 https://doi.org/10.1242/jcs.259114 (2022).
Syljuåsen, R. G., Jensen, S., Bartek, J. & Lukas, J. Adaptation to the ionizing radiation-induced G2 checkpoint occurs in human cells and depends on checkpoint kinase 1 and Polo-like kinase 1 kinases. Cancer Res. 66, 10253–10257. https://doi.org/10.1158/0008-5472.Can-06-2144 (2006).
Fumagalli, M., Rossiello, F. & Mondello, C. d’Adda di Fagagna, F. Stable cellular senescence is associated with persistent DDR activation. PloS one. 9, e110969. https://doi.org/10.1371/journal.pone.0110969 (2014).
Takahashi, A. et al. Downregulation of cytoplasmic DNases is implicated in cytoplasmic DNA accumulation and SASP in senescent cells. Nat. Commun. 9, 1249. https://doi.org/10.1038/s41467-018-03555-8 (2018).
Du, H., Xu, T. & Cui, M. cGAS-STING signaling in cancer immunity and immunotherapy. Biomed. pharmacotherapy = Biomedecine pharmacotherapie. 133 https://doi.org/10.1016/j.biopha.2020.110972 (2021).
Sambuy, Y. et al. The Caco-2 cell line as a model of the intestinal barrier: influence of cell and culture-related factors on Caco-2 cell functional characteristics. Cell Biol. Toxicol. 21, 1–26. https://doi.org/10.1007/s10565-005-0085-6 (2005).
Devriese, S. et al. T84 monolayers are superior to Caco-2 as a model system of colonocytes. Histochem. Cell Biol. 148, 85–93. https://doi.org/10.1007/s00418-017-1539-7 (2017).
Funding
This work is supported by the Science and Technology Research Program of Chongqing Municipal Education Commission (Grant No. KJQN202300129), the Doctoral Funds of Chongqing Science and Technology Bureau (Grant No. CSTB2022BSXM-JCX0080) and the Chongqing Natural Science Foundation (Grant No. cstc2020jcyj-msxmX0348).
Author information
Authors and Affiliations
Contributions
YY, TL, WJ and XZ designed the experiments; YY, TL and XZ wrote, reviewed and edited the main text; YY, XH, YP and WJ investigated the experiments; YY, TL and XZ conducted the formal analysis and validation. All authors agree to be accountable for all aspects of the work, ensuring its integrity and accuracy.
Corresponding authors
Ethics declarations
Competing interests
The authors declare no competing interests.
Ethical Approval and Consent to participate
All animal experiments were approved by the Institutional Ethics Committee for Animal Trials of the Cancer Hospital of Chongqing University.
Additional information
Publisher’s note
Springer Nature remains neutral with regard to jurisdictional claims in published maps and institutional affiliations.
Supplementary Information
Below is the link to the electronic supplementary material.
Rights and permissions
Open Access This article is licensed under a Creative Commons Attribution-NonCommercial-NoDerivatives 4.0 International License, which permits any non-commercial use, sharing, distribution and reproduction in any medium or format, as long as you give appropriate credit to the original author(s) and the source, provide a link to the Creative Commons licence, and indicate if you modified the licensed material. You do not have permission under this licence to share adapted material derived from this article or parts of it. The images or other third party material in this article are included in the article’s Creative Commons licence, unless indicated otherwise in a credit line to the material. If material is not included in the article’s Creative Commons licence and your intended use is not permitted by statutory regulation or exceeds the permitted use, you will need to obtain permission directly from the copyright holder. To view a copy of this licence, visit http://creativecommons.org/licenses/by-nc-nd/4.0/.
About this article
Cite this article
Yang, Y., Hu, X., Pan, Y. et al. Numb mitigates intestinal epithelial cell senescence induced by radiation through a PLK1-dependent pathway. Sci Rep 16, 10876 (2026). https://doi.org/10.1038/s41598-026-44793-x
Received:
Accepted:
Published:
Version of record:
DOI: https://doi.org/10.1038/s41598-026-44793-x






