Abstract
Understanding how policy adaptation influences firms’ shift toward sustainability is a crucial global issue. In response, this paper investigates the impact of China’s environmental vertical management reform (EVMR) on corporate environmental, social, and governance (ESG) performance. The reform aimed to address prior shortcomings by restructuring power allocation and redefining the authority and responsibility between local governments and environmental protection departments. Focusing on the micro perspective of firms, we employ a staggered difference-in-difference model to analyze a sample of A-share listed companies from 2009 to 2021. Our findings show that the new environmental reform significantly enhances the ESG performance of local firms. Three key underlying mechanisms are highlighted: the strengthening of provincial environmental regulatory capacity, intensified local environmental law enforcement, and increased corporate environmental compliance. Additionally, the lack of reform incentives and the differentiated implementation of provincial government are key constraints limiting the reform’s effectiveness. This study contributes to the theoretical understanding of government structural reform, emphasizing the critical role of institutional contexts in evaluating the balance between environmental decentralization and centralization. It also provides a detailed, contextual, and multi-tier analysis that enriches both grassroots governance theories and sustainability literature.
Similar content being viewed by others
Introduction
The risks posed by global climate change not only hinder economic and social progress but also threaten human well-being, creating significant challenges for the sustainable development of human civilization (Ciplet and Roberts 2017; Duan et al. 2022; Weerasekara et al. 2021). As the world’s largest manufacturing economy, China’s involvement in global climate governance is crucial for ensuring global ecological sustainability. By 2020, China’s carbon emission intensity had decreased by 18.8% compared to 2015 and by 48.4% compared to 2005, surpassing its international pledge of a 40–45% reduction by 2020. To further advance and fine-tune policies and actions in combating climate change, it is of great theoretical and practical significance to examine how the Chinese central government can break down and implement climate targets across provinces and sectors, decouple economic growth from environmental degradation, and develop integrated pollution reduction and carbon mitigation strategies that engage both central and local governments, as well as the public and private sectors.
Amid the ongoing development of ecological civilization, the limitations of China’s traditional approach to environmental protection—primarily reliant on autonomous local oversight—have become increasingly evident (Lipscomb and Mobarak 2016). In response, the central government issued environmental vertical management reform (EVMR) in September 2016. This policy reform was designed to innovate the vertical management system for monitoring and law enforcement within sub-provincial environmental protection agencies.
While some studies have examined the positive effects of EVMR on regional environmental governance, most focus on the macro level (Evans and Stafford 2019; You et al. 2024), with insufficient attention given to firms’ responses at the micro level. A key institutional advantage of EVMR is its potential to disrupt collusion between local governments and enterprises. Thus, analyzing how firms adjust their green behaviors is essential to fully understanding the institutional effects of EVMR and revealing the “black box” of its operational mechanisms. Furthermore, existing research has largely overlooked the motivations and behaviors of provincial governments, which are critical for realizing the institutional advantages of EVMR. Specifically, in the context of local government-enterprise relations, provincial governments may at times “tolerate” such practices, especially when economic benefits outweigh the social costs of environmental degradation (Lambert-Mogiliansky 1998). Therefore, it is crucial to further investigate whether and how provincial motivations and behaviors influence the effectiveness of local EVMR implementation.
This paper aims to explore the effectiveness of EVMR, particularly from the perspective of firms, with a specific focus on their ESG performance. ESG, which stands for Environment, Social, and Corporate Governance, encompasses a comprehensive approach to sustainable development that considers economic, social, and environmental dimensions (Liang and Renneboog 2017). It serves as a key metric reflecting an enterprise’s overall sustainability across these three domains. To achieve this objective, the paper leverages the reform of vertical management within sub-provincial environmental protection agencies as a policy shock. Specifically, a staggered difference-in-difference (Staggered DID) model (Baker et al. 2022) is employed to systematically assess the governance effects, the underlying mechanisms, constraining factors, and the tangible impacts on firm’s ESG performance resulting from the reform.
The results of the empirical study show that: (1) Following the implementation of EVMR, there is a notable improvement in the ESG performance within the affected regions. (2) In the analysis of underlying mechanisms, it is observed that increased supervision by provincial environmental protection departments and intensification of local environmental law enforcement are identified as the macro-level drivers that enhance firms’ ESG performance. At the micro level, improved environmental compliance by firms serves as the key mechanism facilitating this improvement. (3) In the analysis of moderating effects, the study finds that the absence of reform incentives and the use of differentiated vertical management at the provincial level are major constraints limiting the reform’s overall effectiveness.
The contribution of this paper mainly lies in the following: First, it extends the research on the effects of EVMR at the micro-enterprise level. While existing literature often assesses the effectiveness of EVMR from a governmental or policy perspective (Evans and Stafford 2019; You et al. 2024), few studies have examined its impact from a firm-level standpoint. This paper addresses that gap by analyzing the grassroots governance effects of EVMR through the lens of firm responses, specifically focusing on firms’ ESG performance. By doing so, it provides a comprehensive view of the interactions between local governments, environmental protection agencies at various levels, and micro-enterprises. This multi-tiered analysis deepens our understanding of government-firm interactions and corporate green strategies within China’s institutional framework, enriching both grassroots governance theory and sustainability literature from an environmental perspective (Horowitz and Watts 2016; Qin 2023).
Second, the paper provides new perspectives and evidence for the ongoing debate on environmental decentralization versus centralization (Hu et al. 2021; Lipscomb and Mobarak 2016; Shobe 2020), contributing to the theory of environmental federalism within China’s unique institutional context (Zuidema 2016). When examining how reform policies address local protectionism arising from decentralized environmental governance, it is essential to explore the conditions under which these mechanisms are most effective. This paper emphasizes a critical but often overlooked factor in existing literature: the motivations and behaviors of provincial governments. It demonstrates how a lack of provincial-level reform incentives and inconsistent management practices can significantly hinder the effectiveness of EVMR. This finding enhances theoretical understanding of government structural reform (Dollery and Robotti 2008) and helps identify contexts (such as provincial economic development focus and industrial dependence) in which EVMR is more effective. This knowledge not only advances academic research but also enhances the effectiveness and fairness of environmental policies and practices.
Third, this paper underscores the theoretical implications and policy potential of redistributing environmental governance authority between central and local governments within China’s political system, shedding light on the “black box” of its operational mechanisms. It provides robust empirical evidence for a comprehensive assessment of the central government’s efforts to optimize grassroots-level environmental protection management, contributing more context-sensitive and actionable theories by addressing previously opaque aspects (Wu et al. 2024). Given China’s pivotal role in global environmental governance, the insights derived from this study also hold broader implications for environmental governance in other countries and regions, supporting global efforts toward green and sustainable development.
Literature review, policy background, and hypothesis
Literature review
There is still no consensus on whether “vertical management” or “territorial management” is superior. In the specific context of regulatory authority allocation for environmental pollution control, some studies have started to examine the effects of EVMR, which represent one of the most prevalent initiatives under the vertical management model. Existing research largely agrees that EVMR effectively addresses local protectionism and improves local environmental governance. For instance, some scholars analyze the motivation, content, and achievements of the EVMR from a theoretical perspective (Zhou 2020) and take the water quality of Hebei Province as a case study(Xu 2022). Empirical studies have found that the EVMR improves air quality (Chi et al. 2024) and reduces sulfur dioxide emissions, though there are certain economic costs (Han and Tian 2022). In a specific aspect of EVMR, Kong and Liu (2024) found that the centralizing authority over the appointment of local Environmental Protection Bureau (EPB) directors during EVMR led to an increase in environmental penalties. Tan et al. (2024) highlights the advantages of environmental centralization, particularly EVMR’s role in addressing pollution, especially in transboundary cases.
However, the existing literature reveals several areas that require further exploration: First, while some studies have examined EVMR’s effects on regional environmental governance, most focus on the macro level, with insufficient attention paid to micro-level responses, particularly within firms. One of the key institutional advantages of EVMR is its potential to disrupt collusion between local governments and enterprises. Thus, analyzing how firms respond in terms of green behavior is essential for fully understanding the institutional impacts of EVMR. Second, and more critically, current research has largely overlooked the motivations and behaviors of provincial governments, a crucial precondition for realizing the institutional benefits of EVMR. The relationship between provincial and sub-provincial local governments is dynamic and interactive, involving the allocation of authority, policy implementation, resource management, and administrative oversight. Provincial governments oversee the administration, economic development, and social governance of an entire region, including the formulation of regional policies and the distribution of resources across provinces (autonomous regions, or municipalities). Local governments, in turn, rely heavily on fiscal transfers or financial support from provincial authorities to manage local economic and social affairs. Understanding how these two stakeholders interact and influence environmental governance remains under-researched.
In the context of local government-enterprise relations, firms often have incentives to bribe local officials in exchange for lenient environmental regulations to support production expansion. However, not all forms of government-business collusion are illegal. Provincial governments may sometimes “tolerate” such practices, especially when the economic benefits outweigh the social costs of environmental degradation (Lambert-Mogiliansky 1998). When there are inherent contradictions between economic development and environmental governance under institutional constraints, the effectiveness of EVMR is closely linked to the provincial institutional environment and policy priorities. Therefore, it is essential to further investigate how provincial motivations and behaviors shape the outcomes of local EVMR.
Policy background
The real context of EVMR
The fundamental issue behind the shortcomings of China’s environmental regulation under the territorial management system lies in the lack of local government accountability in environmental governance. On one hand, driven by GDP growth targets, local governments often relax regulations on polluting enterprises, leading to what is known as “local regulatory bias” (Jia and Nie 2017) and exacerbating environmental problems. On the other hand, within the territorial management model, the independence of environmental protection departments is severely compromised. Since local governments control the allocation of resources and oversee local environmental governance (Li and Zhou 2019), environmental protection agencies face dilemmas when local governments and higher-level environmental authorities issue conflicting directives, resulting in inefficient environmental governance.
In the dynamic between local governments and firms, a mutual incentive structure exists. Firms are motivated to gain favor from local governments, often by seeking leniency in environmental regulations to facilitate production expansion. Conversely, local governments, driven by political and economic interests, are inclined to encourage firms to prioritize profit-driven activities over environmentally sustainable investments, as this increases tax revenues and aligns with their own growth objectives (Wu et al. 2013).
To address the issue of “local protectionism” in past environmental governance, the Chinese central government introduced EVMR in September 2016 (Ma 2017; Tan et al. 2024). This initiative aimed to rectify the inherent flaws of the territorial management system by redistributing the powers and responsibilities of various departments involved in environmental governance. The reform has several distinct characteristics (see Fig. 1 for details).
In this figure, the left side shows the hierarchical relationships among environmental protection departments at the provincial level and below, as well as the operational relationships between these departments and their corresponding levels of government before the reform. The right side illustrates the changes that occurred after the reform.
This reform has significantly strengthened grassroots environmental governance by increasing oversight from provincial environmental protection departments. First, provincial environmental protection authorities have assumed control over all environmental monitoring functions previously managed by city and county-level departments. Before the reform, local constraints often limited the effectiveness of grassroots environmental agencies in regulating and addressing pollution sources. These agencies struggled to fulfill their monitoring duties and, in some cases, even concealed local pollution violations. By shifting environmental monitoring responsibilities to the provincial level, the reform has enhanced the practical effectiveness of these functions. Second, provincial environmental protection departments now oversee the management of environmental monitoring data. Historically, the difficulty in assessing the outcomes of environmental governance, coupled with the susceptibility of environmental indicators to manipulation, allowed grassroots departments to distort key data to meet performance targets. Under the new system, the responsibility for monitoring, investigating, evaluating, and assessing environmental quality has been transferred to the provincial level. This shift enables provincial departments to more accurately evaluate and supervise the environmental management efforts of municipal and county-level agencies, reducing the potential for data manipulation and improving accountability.
By reclaiming these two functions, the reform aims to significantly strengthen the supervisory capabilities and precision of provincial environmental protection departments over lower-level entities, thereby compelling grassroots environmental protection departments to intensify enforcement actions against polluters.
The theoretical foundation of EVMR
Environmental decentralization represents the autonomy and decision-making power of local governments concerning environmental management within their respective regions (Wu et al. 2020). Essentially, it delineates the distribution of power and responsibility for environmental protection among governments within a multilevel government system (Duflo et al. 2018). The change from a territorial to a vertical environmental management system is in fact a redistribution of environmental powers and responsibilities across various levels of government, and the previous territorial management was a de facto form of decentralization (Yang et al. 2021).
However, some scholars believe that the theory of environmental federalism (Fredriksson and Millimet 2002) should be discussed in the context of China’s specific characteristics, for instance, China has formed a unique combination of centralization and decentralization of government governance model, that is, “political centralization, economic decentralization,” as such the foundational tenets of environmental federalism theory is not entirely applicable to the specific institutional background of China. Consequently, the issue of “race to the bottom” (prioritizing economic development over environmental concerns to gain a competitive advantage) is more likely to manifest in China (He 2015).
In addition, the impact of the degree of environmental decentralization on governance effectiveness does not show a purely linear relationship in practice. Across various decentralized institutional frameworks, significant variations exist in power allocation and the distribution of responsibilities among different entities. The contextualized discussion of environmental decentralization theory above offers valuable insights for further exploring the constraints in implementing EVMR.
Hypothesis
In China, the government plays a leading role in guiding enterprises toward green and sustainable development as well as engaging in ESG practices. It can encourage more companies to proactively integrate sustainable development goals into their business strategies, improve their ESG performance, and achieve a synergy between environmental and economic progress. Based on it, EVMR has enhanced corporate ESG performance in the following significant aspects.
First, prior to the reform’s implementation, local governments often incentivized enterprises within their jurisdictions to allocate their limited resources toward profit-generating activities, prioritizing economic growth objectives over environmental governance efforts (Forestier and Kim 2020). Faced with lower environmental governance willingness and enforcement standards from local governments, coupled with governmental emphasis on corporate tax contributions, profit-driven enterprises typically prioritize self-interest and refrain from allocating their limited resources toward environmental and social governance initiatives. This tendency is manifested in lower corporate ESG performance before the reform period. Following the reform, the authority over environmental matters has shifted to the provincial environmental protection department. Specifically, the reform centralizes the environmental inspection functions of grassroots environmental departments, as well as environmental monitoring functions except for enforcement-related monitoring, thereby strengthening the provincial environmental protection departments’ ability to oversee lower-level governments and environmental agencies. At the same time, the environmental law enforcement and independence of municipal and county environmental protection departments have improved significantly. This change has effectively curtailed local government interference in environmental enforcement agencies and related local protectionist behaviors (Zhang et al. 2018). Consequently, grassroots environmental enforcement has intensified, placing greater pressure on polluting firms within the jurisdiction. Faced with heightened risks of pollution investigation and penalties, these firms are compelled to reduce their emissions through technological and managerial innovations, attach importance to green transformation (Jin et al. 2023, Luo et al. 2017; Wu et al. 2024), assuming greater environmental responsibilities (Rodrigues et al. 2006; Zeng et al. 2022), and thus improve their ESG performance.
Second, the reform signals increased governmental scrutiny of enterprise environmental performance, thus enhancing firms’ environmental compliance. Faced with mounting social and regulatory pressures, firms are expected to align with national policies, enhancing the willingness and quality to disclose environmental information to present a greener image (Reber et al. 2022). Meanwhile, according to signal theory, firms can use environmental information as a signal to actively respond to the expectations and legitimate pressures from the governments. These, in turn, increase the compliance for enterprises to improve their ESG performance. Furthermore, the reform prompts companies to focus more on emerging factors like environmental protection and social responsibility in shaping corporate value. This encourages the development of more comprehensive ESG governance and evaluation systems (Wang et al. 2023), ultimately enhancing overall ESG performance.
Based on this, this paper puts forward the following hypothesis:
Hypothesis 1 (H1): EVMR can effectively foster the improvement of enterprises’ ESG performance within its jurisdiction.
The logic of the theoretical analysis is shown in Fig. 2.
Research design
Empirical model
The staggered rollout of the EVMR across different provinces (autonomous region, or municipality) enables us to identify the causal effects of the reform with the staggered DID model. With reference to literatures (Beck et al. 2010), the specification of the model (1) is as follows:
Where\(\,{{ESG}}_{{it}}\) is the dependent variable, representing the ESG performance of firm i in region μ during year t. \({{Vertical}}_{\mu t}\) is the key explanatory variable, indicating whether province μ where firm is located has implemented EVMR in year t. \({X}_{i\mu t}\) denotes a set of control variables at the firm and city levels. \({\alpha }_{i}\) represents firm fixed effects, which control for time-invariant firm characteristics. \({\delta }_{t}\) denotes year fixed effects, used to control macroeconomic shocks that do not vary across firms. \({\gamma }_{j}\) represents industry fixed effects, capturing all time-invariant industry characteristics. \({\varepsilon }_{i\mu {tj}}\) is the random error term. To mitigate the bias from the multilevel structure, clustering standard error at the firm level is chosen to help reduce the risk of false positives due to underestimated standard errors, thereby enhancing the accuracy and robustness of the statistical inferences. Thus, \({\beta }_{1}\) identified the causal effect of the EVMR on outcome variables.
Data and variable description
To ensure the availability and completeness of the sample, this study selected 2009–2021 Chinese A-share listed companies as the research sample. We collected ESG ratings data from Sino-Securities Index ESG Ratings, and other financial data from CSMAR database. The data are processed according to the following principles: (1) samples in the financial industry are excluded, (2) samples of firms with ST or *ST are excluded, (3) to ensure a balanced sample, keep only the samples with at least one year of observations each before and after the policy shocks, (4) samples that are under-indebted are eliminated, and (5) regression variables of missing values are eliminated. In addition, to minimize the impact of outliers on the empirical results, this paper minorized the upper and lower 1% of all continuous variables.
Dependent variable
The dependent variable observed in this paper is corporate ESG performance (ESG). The existing literature on the measurement of corporate ESG is mainly divided into two categories, one is to measure the three aspects of corporate environmental performance, social performance and corporate governance performance and form a comprehensive index; the other is to use the ESG rating data of major rating agencies as a measure. In this paper, we use the ESG rating data of Sino-Securities Index Information Service to measure the ESG performance of enterprises, which has been widely recognized and applied by industry and academia. In addition, we also use the ESG rating index provided by Bloomberg as a robust test. The higher the ESG rating of an enterprise means better ESG performance, and the ESG rating of China Securities is divided into 9 grades for all listed companies, and the ESG rating is AAA, AA, A, BBB, BB, B, CCC, CC, and C from high to low. Referring to existing literature (Lin et al. 2021), the ESG rating of an enterprise is assigned from 1 to 9 from low to high, and the higher the value, the higher the ESG rating of an enterprise and the better the ESG performance of an enterprise.
Independent variables
Based on the descriptions of sub-provincial environmental vertical management reform plans across various regions, this paper uses the date of issuance of provincial reform implementation plans as the starting point for EVMR implementation in each province (autonomous region, municipality). By the end of 2020, the reform had been fully implemented nationwide. Given the research objectives of this study, we believe that it is reasonable to observe core explanatory variables at the provincial level. The reasons are as follows: First, the effects of EVMR can be more comprehensively captured at the province level. From a government perspective, the implementation of EVMR at the provincial level indicates gradual enforcement across subordinate cities. Although the timing of enforcement may vary slightly between cities, the introduction of this policy marks an inevitable trend toward comprehensive reform. From the perspective of enterprises, the introduction of EVMR signals the government’s increased scrutiny of corporate environmental performance. In response, enterprises may strategically response to align with the heightened expectations of environmental governance. Therefore, even when relevant provinces implement the reform, enterprises within these regions are likely to be significantly impacted. Second, we reviewed EVMR implementation documents from various provinces and found that although there may be variations in the exact timing of the implementation or completion of reforms at the municipal levels within the province, these differences fall within a relatively short time frame and are unlikely to impact the estimates in this study.
Considering the delayed impact of the reform on enterprises’ ESG performance, the explanatory variable (Vertical) is defined as 1 for enterprises within the jurisdiction of each province (autonomous region, municipality) starting from the year following the implementation of EVMR plan and onwards, and 0 otherwise.
Control variables
To alleviate as much as possible the endogeneity problems caused by omitted variables and to improve the accuracy of the article’s conclusions, based on existing literature (Attig 2024; Kong and Liu 2024; Yan et al. 2021), several control variables are selected at the firm level and province level in this paper. Firm-level control variables include Firm size (Size), Firm debt ratio (Lev), Firm age (Age), Firm growth ability (Growth), Firm total asset profit ratio (ROA), Firm value (TobinQ), Ownership nature (SOE) and Board size (Board). Province-level control variables include Provincial economic development level (ProGDP) and Provincial economic growth rate (ProGdpgrow).
The specific definitions are shown in Table 1. Meanwhile, Table 2 shows the descriptive statistics of the main variables.
Analysis and empirical results
Baseline regression results
The impact of EVMR on firms’ ESG performance is shown in Table 3. Column (1) observes the estimation results without adding control variables and fixed effects. Column (2) presents the estimation results with control variables and firm, year and industry fixed effects added. Column (1) shows that the coefficient of Vertical is significant at the 1% level. This indicates that the level of firms’ ESG performance in the jurisdiction increases significantly after the implementation of the reform. The significance of the coefficients does not change significantly after the addition of the control variables and fixed effects in columns (2). In summary, the implementation of EVMR has produced significant governance effects, prompting enterprises in the jurisdiction to significantly increase their ESG performance.
Robustness tests
Parallel trend test
One of the basic assumptions of DID design to identify the causal effect of the EVMR on firms’ pollution emissions is the natural trend of treatment group and control group parallels. We employ the event study design as model (2) to test the assumption indirectly (Beck et al. 2010).
where k represents the relative years to the year of the EVMR. The reform began in 2016, and our study spans the period from 2009 to 2021, providing a 5-year observation window following the policy’s implementation. To ensure consistency and comparability in the trend analysis, we selected a 5-year period both before and after the policy implementation for the parallel trends test, resulting in a year interval of [−5, 5].
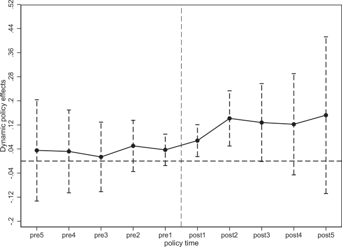
Considering the lag in institutional reforms and changes in corporate ESG performance, we use the year in which the reform was implemented in each province (autonomous region, or municipality) (k = 0) as the baseline for comparison. The result of the parallel trends test is presented in Table 4 and Fig. 3. The results show that the regression coefficients are not significantly different from 0 before the policy shock occurs (Pre1-5), so the parallel trend hypothesis test passes. Meanwhile, the regression results also indicate that following the implementation of EVMR, the governance effects on enterprises within the jurisdiction are sustained and continue to strengthen as the reform advances.
The X-axis represents the time relative to the year of environmental vertical management reform. The Y-axis represents the impact coefficients of environmental vertical management reform, with the dots indicating specific coefficient values. The dashed lines where the dots are located represent the confidence intervals. The long vertical dashed line marks the year of policy implementation. If the confidence interval of the coefficient (represented by the dot) falls outside of 0(i.e., the long horizontal dashed line), it indicates that the coefficient is significantly different from zero, implying a significant policy impact. If the confidence intervals of the pre-policy coefficients include 0, it indicates that the parallel trends assumption has been satisfied.
Placebo test
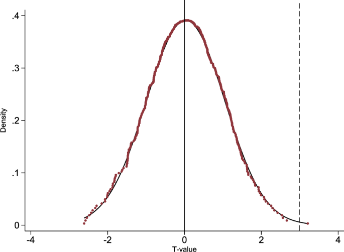
To further ensure that the enhanced ESG performance in our results is not due to other random factors, we used a placebo test to address this concern, randomly assigning treatment and control groups to all county samples. Following the approach of existing literature (Li et al. 2016), the treatment group is randomly generated by sampling the 31 province (autonomous region, municipality) each year, resulting in the construction of 500 sets of virtual treatment groups.
Figure 4 reports the coefficient distribution of the 500 estimation results. The X-axis represents the estimated coefficients from the 500 randomly generated treatment groups, the curve depicts the kernel density distribution, and the points represent the estimated coefficients from the random samples. The t-values from the majority of the random sampling results are concentrated around 0 and are smaller than the t-value from the baseline regression (2.95). In summary, the results of the benchmark regression were not randomized, and therefore the placebo test passed.
The X-axis represents the t-values of the regression estimates from random sampling results. The Y-axis represents the frequency or density of the t-values. It shows how often certain t-values occur in the random sampling results. The dots represent the individual data points or specific t-values obtained from the regression estimates in the placebo test. The curve usually represents a distribution or fitted line that shows the overall pattern or trend of these t-values. The long vertical dashed line represents t-values of the regression estimates from the baseline regression. If the t-values from the majority of the random sampling results are concentrated around 0 and are smaller than the t-value from the baseline regression (2.95), it indicates that the placebo test has passed.
Addressing endogeneity issues
The implementation of EVMR may not be completely exogenous. In other words, the decision of whether and when certain provinces implement the reform may not be completely random. Specifically, the central government may tend to implement the reform first in provinces with more severe environmental problems. These provinces, initially targeted for inspection, could differ from others in terms of economic and environmental factors, potentially influencing the policy effects and corporate behavior, which could lead to biased regression results.
To address this, first, we use PSM-DID approach to mitigate the endogeneity issues arising from sample self-selection. In the first stage, to estimate the probability of whether the province undergoes EVMR, we included the following covariates for period-by-period sample matching: the logarithm of local GDP, the number of prefecture-level cities in the jurisdiction, the logarithm of secondary industry value added, the logarithm of local fiscal general budget revenue, the logarithm of local fiscal environmental protection expenditure, the logarithm of industrial pollution control investment, and the annual PM2.5 level. Then, the baseline regression was re-run based on the PSM-matched samples generated. The results after PSM matching are presented in column (1) of Table 5. As shown, after addressing the endogeneity issue related to sample self-selection, the main effect results remain robust.
Second, we further reduce endogeneity concerns by incorporating province-level control variables into the model. Specifically, we included the following control variables: the number of prefecture-level cities in the jurisdiction (City_num), the logarithm of secondary industry value added (ScidGRP_prov), the logarithm of local fiscal general budget revenue (Pubrnue_prov), the logarithm of local fiscal environmental protection expenditure (Envepd_prov), the logarithm of industrial pollution control investment (Indupolinves_prov), and the annual PM2.5 level (PM25year_prov). Column (2) of Table 5 shows the main effect results remain robust.
Third, we further exclude specific samples to mitigate estimation bias. Given that the initial selection of province for the reform might not be random, while the subsequent implementation in other regions is less influenced by subjective factors, the later data is likely to be more representative and robust, reflecting the true impact more accurately. Referring to existing literature (Wang et al. 2021), we omit the first two batches of samples where EVMR was implemented. The regression results, presented in Column (3) of Table 5, indicate that the impact of EVMR (Vertical) on firms’ ESG performance remains significantly positive, thus further confirming the robustness of our findings.
Replacing dependent variables
We further use Bloomberg ESG database (ESG2) as the alternative measurement of ESG performance. The results, shown in column (1) of Table 6, are consistent with the baseline findings.
Additionally, we examined the impact of EVMR across the three dimensions of ESG — environmental (E), social (S), and governance (G). The results in column (2)–(4) of Table 6 indicate that the reform positively affects all three dimensions.
Exclusion of alternative interpretations
This study also further mitigates the influence of other policies or factors on the empirical findings of this paper. First, we shorten the sample period to 2013–2021, to exclude the impact of the 18th National Congress, a significant environmental event, on the conclusions of this study. The results are presented in column (1) of Table 7. In addition, this paper further controls for the interference of the Central Environmental Inspection events (Inspection). The results are presented in column (2) of Table 7. Third, we further address potential interference from provincial characteristics and industry- or year-specific variations within these regions by incorporating controls for provincial fixed effects and province-industry fixed effects. To further mitigate the influence of industry-specific factors each year, we have also included controls for industry-year fixed effects. The results are presented in column (3) of Table 7.
Eliminate abnormal samples
First, we excluded samples where the registered location and office location were inconsistent. Secondly, considering the administrative differences in municipalities directly under the central government, we further exclude the four municipalities for testing. The results are presented in column (4)–(5) of Table 7.
Mechanism analysis
Macro-mechanisms: the strengthening of provincial environmental regulatory capacity
At the province level, the EVMR has taken away the environmental monitoring functions of the grassroots environmental protection departments and environmental monitoring functions other than law enforcement monitoring, strengthened the ability of provincial environmental protection departments to supervise the lower levels of government and environmental protection departments.
We examine, from the perspective of provincial fiscal investment, whether the reform has a positive impact on the regulatory capacity of provincial environmental departments. Provincial environmental monitoring intensity (Monitor_prov) is defined as the logarithm of provincial environmental monitoring expenditures. The relevant data are collected from the annual budget reports of each province (autonomous region, municipality). Additionally, controls are included for provincial GDP, secondary industry added value, local fiscal general budget, and annual PM2.5 concentration.
Column (1) of Table 8 reports the impact of the reform on provincial environmental supervision efforts. The regression results show that the coefficient of Vertical is significantly positive at the 5% level. This result indicates that the reform has significantly increased the provincial environmental regulatory capacity, and the intensity of environmental inspection from the perspective of financial inputs.
Macro-mechanisms: the intensification of local environmental law enforcement
At the city level, the significant enhancement of local governments’ environmental law enforcement is an important mechanism by which EVMR promotes corporate ESG performance. Drawing on existing literature (Kong and Liu 2024), this paper uses the number of environmental penalties imposed on enterprises by local governments to construct the variable Enpenal_city as a measure of local government environmental enforcement intensity and examines the impact of the reform on the strength of environmental law enforcement at the grassroots level. To more accurately assess the level of environmental penalties, we standardize the total amount of environmental penalties by the number of penalties. Meanwhile, a series of city-level variables were controlled for, including GRP (Gross Regional Product), GRP growth rate, the proportion of the secondary industry in GRP, and public fiscal expenditure. As shown in column (2) of Table 8, the coefficient for Vertical is significantly positive, indicating that the reform significantly increases the environmental enforcement efforts of cities.
Micro-mechanisms: the increase of corporate environmental compliance
When firms face regulatory pressure or signals from EVMR, they may increase their environmental disclosures to enhance their green image and gain legitimacy. This in turn pressures enterprises to enhance their ESG performance. Therefore, we selected firms’ environmental information disclosure (Endisclose_firm) as an indicator of environmental compliance.
The results, presented in column (3) of Table 8, demonstrate that the reform significantly drives firms’ environmental disclosure behavior, therefore improves their ESG performance.
Constraining factors analysis
Although in general, the EVMR can strengthen the authority and direct management of provincial departments over local environmental agencies, whether it truly achieves the intended governance effectiveness and addresses local protectionism largely depends on the governance motivation of the provincial government. Specifically, we believe that if the provincial government lacks reform incentives (constraining factor 1) or adopts differentiated reform implementation for different local governments (constraining factor 2), it may weaken the governance impact of the reform. Therefore, this paper seeks to identify the influence of provincial government motivation and differentiated management on the governance effectiveness of the reform.
Constraining factor 1: The absence of reform incentives of provincial government
First, we argue that the lack of provincial-level reform incentives is a crucial factor in determining the effectiveness of reforms. We specifically examine the impact of provincial motivations on the overall effectiveness of EVMR from two aspects: attention to economic development and dependence on polluting industries.
(1) Attention to economic development. Provincial governments face a range of governance objectives. In addition to the environmental governance tasks directly related to EVMR, provincial governments must also address issues such as economic growth and social welfare. Among these multiple objectives, balancing economic growth with environmental governance presents a significant challenge for officials. Given the constraints of limited attention resources, conflicts between different governance goals can arise. Allocating more attention to one task inevitably results in reduced attention to conflicting tasks (Holmstrom and Milgrom, 1991). As a result, when provincial governments focus more on economic growth, their attention to environmental governance and their motivation for EVMR are likely to diminish.
Building on the existing research (Du et al. 2024; Tu et al. 2024), we measure provincial governments’ attention to economic development by the proportion of economic development-related terms in their work reports relative to the total number of terms. We then examine the interaction between this economic development attention variable and Vertical (Eco_prov*Vertical) to assess the impact of economic development attention on the effectiveness of provincial governance reforms. Column (1) of Table 9 presents the estimation results. The results indicate that the interaction term is significantly positive at the 1% level. This suggests that when provincial governments allocate more attention to economic development issues, their motivation and efforts towards the reform are weakened, which further diminishes the effectiveness of these reforms.
(2) Dependence on polluting industries. The dependency of provincial governments on polluting industries also influences their reform motivation. Specifically, if a province relies heavily on industrial activities for economic growth, its economic structure is more ‘industrialized.’ Meanwhile, industrial activities are a major source of local environmental pollution. In such cases, provincial governments might, due to economic development considerations, reduce their willingness and intensity in implementing the reforms.
In this context, this paper characterizes provincial dependence on industry by the proportion of industrial value added to provincial GDP. We then interact with this measure of industrial dependence with Vertical (DepenPollu*Vertical) to examine the impact of industrial dependence on the effectiveness of provincial government reforms. Column (2) of Table 9 reports the estimation results. The results indicate that the interaction term is significantly positive at the 1% level. It suggests that a higher dependence on industrial activities by provincial governments correlates with a reduced motivation and effectiveness in EVMR.
Constraining factor 2: the differentiated reform implementation of provincial government
Second, we posit that provincial governments may adopt differentiated vertical management across various prefecture-level cities based on the internal behavioral logic of their reform motivations. This differentiation could ultimately affect the overall effectiveness of the reforms. Corresponding to the provincial-level attention to economic development and dependence on polluting industries discussed, we examine how provincial governments apply differentiated reforms to cities by considering two dimensions: the GDP contribution and industrial contribution of cities. The two dimensions help assess how provincial governments manage EVMR across cities and, in turn, influence the effectiveness of reforms at the city level.
(1) GDP contribution of cities. In consideration of economic development, provincial governments may implement EVMR disproportionately based on the GDP contribution of their subordinate prefecture-level cities. Specifically, if a subordinate city contributes more significantly to the province’s economic development, the provincial government may relax environmental oversight in that city, thereby weakening the governance effectiveness of the reforms.
This paper compares the differences in governance effectiveness of reforms between high-GDP-contribution cities and low-GDP-contribution cities within the same province. Column (3) of Table 9 includes the interaction term between the dummy variable for city GDP contribution (GDPhigh_dum) and Vertical in the baseline regression model. The variable GDPhigh_dum is defined as 1 if the city’s GDP for the year is greater than or equal to the median GDP of cities within the same provincial jurisdiction, and 0 otherwise. The regression results show that the coefficient of the interaction term is significantly negative at the 5% level. This indicates that the higher a city’s contribution to the provincial economy, the more motivated the provincial government is to reduce environmental monitoring in high-GDP-contribution cities, thereby weakening the effectiveness of EVMR.
(2) Industrial contribution of cities. Provincial governments may also implement differentiated reforms based on the industrial contribution of their subordinate prefecture-level cities. Specifically, if a subordinate city has relatively more active industrial activity, indicating it plays a greater role in the province’s industrial development, the provincial government may reduce its environmental oversight in that city, thereby weakening the governance effectiveness of the reforms in the city.
Based on this, the paper compares the differences in reform governance effectiveness between high and low industrial contribution cities within the same province. Column (4) of Table 9 includes the interaction term between the dummy variable for city industrial contribution (ContriPollu) and Vertical in the baseline regression model. First, we measure city industrial contribution by calculating the proportion of each city’s secondary industry value added to the province’s total secondary industry value added. Further, ContriPollu is defined as 1 if a city’s industrial contribution for the year is greater than or equal to the median industrial contribution of cities within the same provincial jurisdiction, and 0 otherwise. The regression results show that the coefficient of the interaction term is significantly negative. This indicates that the greater a city’s contribution to provincial industrial development, the more motivated the provincial government is to reduce environmental monitoring in high-industrial-contribution cities, thereby decrease the impact of EVMR.
Discussion and conclusions
Key findings
This paper examines the impact of EVMR on corporate ESG performance and its underlying mechanisms using a sample of Chinese A-share listed companies spanning from 2009 to 2021. Employing the staggered difference-in-difference method, it investigates the underlying mechanism of how enterprises are influenced by this reform, highlighting the behaviors of provincial government as key constraints that limit the effectiveness of reforms.
The study shows that: (1) The EVMR yields a positive governance effect, prompting enterprises within the jurisdiction to enhance their ESG performance. (2) The reform promotes corporate ESG performance through the strengthening of provincial environmental regulatory capacity, the intensification of local environmental law enforcement, and the increase in corporate environmental compliance. (3) Provincial governments lack the motivation for reforms when provinces prioritize economic development and have a higher reliance on industrial activities, thus weakening the overall effectiveness of the reform; provincial governments tend to implement more lenient and differentiated reforms in cities that contribute significantly to the province’s GDP and industrial growth, which further undermines the effectiveness of reforms at the city level.
Theoretical contributions
First, by examining the effect of EVMR on firms’ ESG performance, this paper comprehensively elucidates the interactions between local governments, environmental protection agencies at different levels, and micro enterprises. This in-depth, multi-tier analysis deepens the understanding of government-business interactions and corporate green response strategies under the characteristics of China’s institutional framework and enriches grassroots governance theories and sustainability literature from an environmental perspective (Qin 2023). Second, this study highlights the role of provincial government motivations and behaviors in reform efforts, provides new perspectives and evidence for the wide debate on the issue of environmental decentralization and centralization (Hu et al. 2021; Lipscomb and Mobarak 2016; Shobe 2020),contributing to a deeper theoretical understanding of government structural reform (Dollery and Robotti, 2008), enriching the theory of environmental federalism within the context of China’s institutional context (Zuidema 2016). Third, this study unveils the “black box” of the reform’s operational mechanisms, thus contributing more appropriate, context-sensitive, and actionable theories by addressing previously opaque aspects (Wu et al. 2024).
Practical contributions and policy implications
First, this paper systematically evaluates the environmental governance effects resulting from the EVMR, provides evidence supporting the delineation of responsibilities and collaboration between various levels of government, local administrations, and environmental protection agencies. We find that the key policy incentives for the effect of this reform on corporate environmental governance are that the target setting power, inspection power, and personnel control rights of grass-roots environmental protection agencies have achieved varying degrees of upward, that is, reflecting the authority of vertical management has been significantly improved, effectively resolving the prior problem of local and corporate environmental collusion. This offers valuable insights and lessons for the reform of environmental management systems in other economies.
Second, we find that when provincial governments exhibit weaker incentives for reform, the effectiveness of these reforms tends to be undermined. Furthermore, provincial governments may adopt a differentiated approach to vertical management based on the development and governance objectives of specific regions, further decrease the effectiveness and fairness of environmental policies and practices. Thus, it is recommended that the central government should re-adjust and intensify vertical management in environmental supervision and monitoring. While focusing on the implementation by grassroots governments, it is also crucial to closely monitor the governance trends and practical actions of provincial governments. For instance, establish a “central-provincial-grassroots government” environmental monitoring network and enhance the independence of provincial environmental protection departments. Timely monitor the governance outcomes of provincial, city, and county governments under EVMR, including improving efficiency evaluation, supervision, and rectification mechanisms to ensure effective implementation. Concurrently, strengthen the governance training of governments and officials at all levels to address the root causes of local protectionism and the lack of environmental responsibility.
Moreover, in view of the extensive and long-term existence of local government intervention in other aspects of economic and social development with the characteristics of local protectionism in China, our finding of breaking local protectionism and its existing limitations found in the field of environmental governance in this paper can also be expanded as a reference for the reform of government structure in other fields.
Limitations and future directions
The sub-provincial environmental vertical management reform not only strengthens the oversight of provincial environmental protection departments, but also strengthens the independence of local environmental protection departments. In the future, we can investigate the reform’s impact mechanism on corporate ESG performance from the perspective of improving an appropriate balance between local environmental agencies’ autonomy and high-level oversight. In addition, this paper highlights the motivations and actions of provincial governments as key constraining factors. Future research could explore additional boundary conditions that may impact the effectiveness of reform implementation. Going forward, we can further explore how resource constraints, such as financial resources (Tang 2022), influence corporate ESG performance in the context of this reform. In addition, we can extend the scope of the investigation to find out the related or similar environmental reforms in other institutional backgrounds to collectively achieve a better and greener future.
Data availability
The data on environmental vertical management reform implementation in each province used in this article is manually collected. The ESG ratings data is from Sino-Securities Index ESG Ratings, and the data for the other variables are from the China Stock Market & Accounting Research Database (CSMAR). The dataset analyzed during the current study is not publicly available due to confidentiality and privacy. However, if readers have a specific interest or a reasonable need to access the data, we encourage them to contact the corresponding author for further details and potential arrangements.
References
Attig N (2024) Relaxed financial constraints and corporate social responsibility. J Bus Ethics 189(1):111–131. https://doi.org/10.1007/s10551-023-05353-9
Baker AC, Larcker DF, Wang CCY (2022) How much should we trust staggered difference-in-differences estimates? J Financ Econ 144(2):370–395. https://doi.org/10.1016/j.jfineco.2022.01.004
Beck T, Levine R, Levkov A (2010) Big bad banks? The winners and losers from bank deregulation in the united states. J Finance 65(5):1637–1667. https://doi.org/10.1111/j.1540-6261.2010.01589.x
Chi G, Liu Y, Fang H (2024) Does environmental management system reform improve air quality? Quasi-experimental evidence from china. Econ Anal Policy 81:45–62. https://doi.org/10.1016/j.eap.2023.11.023
Ciplet D, Roberts JT (2017) Climate change and the transition to neoliberal environmental governance. Glob Environ Change 46:148–156. https://doi.org/10.1016/j.gloenvcha.2017.09.003
Dollery B, Robotti L (2008) The theory and practice of local government reform. Edward Elgar Publishing, UK
Du J, Zhong Z, Shi Q, Wang L, Liu Y, Ying N (2024) Does government environmental attention drive green total factor productivity? Evidence from china. J Environ Manag 366:121766. https://doi.org/10.1016/j.jenvman.2024.121766
Duan H, Yuan D, Cai Z, Wang S (2022) Valuing the impact of climate change on china’s economic growth. Econ Anal Policy 74:155–174. https://doi.org/10.1016/j.eap.2022.01.019
Duflo E, Greenstone M, Pande R, Ryan N (2018) The value of regulatory discretion: Estimates from environmental inspections in india. Econometrica 86(6):2123–2160. https://doi.org/10.3982/ECTA12876
Evans MF, Stafford SL (2019) The clean air act watch list and federal oversight of state enforcement efforts. J Environ Econ Manag 93:170–184. https://doi.org/10.1016/j.jeem.2018.12.003
Forestier O, Kim RE (2020) Cherry-picking the sustainable development goals: Goal prioritization by national governments and implications for global governance. Sustain Dev 28(5):1269–1278. https://doi.org/10.1002/sd.2082
Fredriksson PG, Millimet DL (2002) Strategic interaction and the determination of environmental policy across u.S. States. J Urban Econ 51(1):101–122. https://doi.org/10.1006/juec.2001.2239
Han C, Tian X-L (2022) Less pollution under a more centralized environmental system: Evidence from vertical environmental reforms in china. Energy Econ 112:106121. https://doi.org/10.1016/j.eneco.2022.106121
He Q (2015) Fiscal decentralization and environmental pollution: Evidence from chinese panel data. China Econ Rev 36:86–100. https://doi.org/10.1016/j.chieco.2015.08.010
Holmstrom B, Milgrom P (1991) Multitask principal-agent analyses: Incentive contracts, asset ownership, and job design J LawEcon Organ 7:24–52. http://www.jstor.org/stable/764957
Horowitz L, Watts M (2016) Grassroots environmental governance: Community engagements with industry. Routledge, London
Hu H, Chen D, Chang C-P, Chu Y (2021) The political economy of environmental consequences: A review of the empirical literature. J Econ Surv 35(1):250–306. https://doi.org/10.1111/joes.12396
Jia R, Nie H (2017) Decentralization, collusion, and coal mine deaths. Rev Econ Stat 99(1):105–118. https://doi.org/10.1162/REST_a_00563
Jin P, Wang S, Yin D, Zhang H (2023) Environmental institutional supply that shapes a green economy: Evidence from chinese cities. Technol Forecast Soc Change 187:122214. https://doi.org/10.1016/j.techfore.2022.122214
Kong D, Liu C (2024) Centralization and regulatory enforcement: Evidence from personnel authority reform in china. J Public Econ 229:105030. https://doi.org/10.1016/j.jpubeco.2023.105030
Lambert-Mogiliansky A (1998) On optimality of illegal collusion in contracts. Rev Econ Design 3:303–328. https://doi.org/10.1007/s100580050018
Li G, Zhou Y (2019) Environmental decentralization, local government competition and green development. Public Financ Res 10:73–86. https://doi.org/10.1016/j.scitotenv.2019.135085
Li P, Lu Y, Wang J (2016) Does flattening government improve economic performance? Evidence from china. J Dev Econ 123:18–37. https://doi.org/10.1016/j.jdeveco.2016.07.002
Liang H, Renneboog L (2017) On the foundations of corporate social responsibility. J Finance 72(2):853–910. https://doi.org/10.1111/jofi.12487
Lin Y, Fu X, Fu X (2021) Varieties in state capitalism and corporate innovation: Evidence from an emerging economy. J Corp Finance 67:101919. https://doi.org/10.1016/j.jcorpfin.2021.101919
Lipscomb M, Mobarak AM (2016) Decentralization and pollution spillovers: Evidence from the re-drawing of county borders in brazil. Rev Econ Stud 84(1):464–502. https://doi.org/10.1093/restud/rdw023
Luo XR, Wang D, Zhang J (2017) Whose call to answer: Institutional complexity and firms’ csr reporting. Acad Manage J 60(1):321–344. https://doi.org/10.5465/amj.2014.0847
Ma Y (2017) Vertical environmental management: A panacea to the environmental enforcement gap in china? China J Environ Law 1(1):37–68. https://doi.org/10.1163/24686042-12340004
Qin Y (2023) Grassroots governance and social development: Theoretical and comparative legal aspects. Hum Soc Sci Commun 10(1):331. https://doi.org/10.1057/s41599-023-01830-8
Reber B, Gold A, Gold S (2022) Esg disclosure and idiosyncratic risk in initial public offerings. J Bus Ethics 179(3):867–886. https://doi.org/10.1007/s10551-021-04847-8
Rodrigues J, Domingos T, Giljum S, Schneider F (2006) Designing an indicator of environmental responsibility. Ecol Econ 59(3):256–266. https://doi.org/10.1016/j.ecolecon.2005.10.002
Shobe W (2020) Emerging issues in decentralized resource governance: Environmental federalism, spillovers, and linked socio-ecological systems. Annu Rev Resour Econ 12:259–279. https://doi.org/10.1146/annurev-resource-110319-114535
Tan J, Liu T, Xu H (2024) The environmental and economic consequences of environmental centralization: Evidence from china’s environmental vertical management reform. China Econ Rev 84:102127. https://doi.org/10.1016/j.chieco.2024.102127
Tang H (2022) The effect of esg performance on corporate innovation in china: The mediating role of financial constraints and agency cost. Sustainability 14(7):3769. https://doi.org/10.3390/su14073769
Tu C, Liang Y, Fu Y (2024) How does the environmental attention of local governments affect regional green development? Empirical evidence from local governments in china. Hum Soc Sci Commun 11(1):371. https://doi.org/10.1057/s41599-024-02887-9
Wang H, Yang G, Ouyang X, Qin J (2021) Does central environmental inspection improves enterprise total factor productivity? The mediating effect of management efficiency and technological innovation. Environ Sci Pollut Res 28(17):21950–21963. https://doi.org/10.1007/s11356-020-12241-6
Wang L, Le Q, Peng M, Zeng H, Kong L (2023) Does central environmental protection inspection improve corporate environmental, social, and governance performance? Evidence from china. Bus Strat Environ 32(6):2962–2984. https://doi.org/10.1002/bse.3280
Weerasekara S, Wilson C, Lee B, Hoang V-N, Managi S, Rajapaksa D (2021) The impacts of climate induced disasters on the economy: Winners and losers in sri lanka. Ecol Econ 185:107043. https://doi.org/10.1016/j.ecolecon.2021.107043
Wu G, Sun M, Feng Y (2024) How does the new environmental protection law affect the environmental social responsibility of enterprises in chinese heavily polluting industries? Hum Soc Sci Commun 11(1):168. https://doi.org/10.1057/s41599-024-02674-6
Wu H, Li Y, Hao Y, Ren S, Zhang P (2020) Environmental decentralization, local government competition, and regional green development: Evidence from china. Sci Total Environ 708:135085. https://doi.org/10.1016/j.scitotenv.2019.135085
Wu J, Deng Y, Huang J, Morck R, Yeung B (2013) Incentives and outcomes: China’s environmental policy. ECGI-Finance Working Paper No.368. Available at SSRN: https://doi.org/10.2139/ssrn.2206043
Wu Y, Hu J, Irfan M, Hu M (2024) Vertical decentralization, environmental regulation, and enterprise pollution: An evolutionary game analysis. J Environ Manag 349:119449. https://doi.org/10.1016/j.jenvman.2023.119449
Xu T (2022) The selective centralization in decentralization: China’s environmental vertical management reform with a case study in hebei province. Int J Water Resour Dev 38(4):634–657. https://doi.org/10.1080/07900627.2021.1909542
Yan S, Almandoz J, Ferraro F (2021) The impact of logic (in)compatibility: Green investing, state policy, and corporate environmental performance. Adm Sci Q 66(4):903–944. https://doi.org/10.1177/00018392211005756
Yang X, Yan J, Tian K, Yu Z, Yu Li R, Xia S (2021) Centralization or decentralization? The impact of different distributions of authority on china’s environmental regulation. Technol Forecast Soc Change 173:121172. https://doi.org/10.1016/j.techfore.2021.121172
You C, Cifuentes-Faura J, Liu X, Wu J (2024) Can the government environmental vertical reform reduce air pollution? A quasi-natural experiment in china. Econ Anal Policy 81:947–963. https://doi.org/10.1016/j.eap.2023.12.009
Zeng H, Li X, Zhou Q, Wang L (2022) Local government environmental regulatory pressures and corporate environmental strategies: Evidence from natural resource accountability audits in china. Bus Strat Environ 31(7):3060–3082. https://doi.org/10.1002/bse.3064
Zhang B, Chen X, Guo H (2018) Does central supervision enhance local environmental enforcement? Quasi-experimental evidence from china. J Public Econ 164:70–90. https://doi.org/10.1016/j.jpubeco.2018.05.009
Zhou D (2020) China’s environmental vertical management reform: An effective and sustainable way forward or trouble in itself? Laws 9(4):25. https://doi.org/10.3390/laws9040025
Zuidema C (2016) Decentralization in environmental governance: A post-contingency approach. Routledge, London
Author information
Authors and Affiliations
Contributions
JY. Idea generation, data preparation, manuscript writing and revision. QW. New corresponding author Data re-collection and analyze, response letter writing, and revision YH. Data collection, data analysis, first-round manuscript writing.
Corresponding author
Ethics declarations
Competing interests
The authors declare no competing interests.
Additional information
Publisher’s note Springer Nature remains neutral with regard to jurisdictional claims in published maps and institutional affiliations.
Rights and permissions
Open Access This article is licensed under a Creative Commons Attribution-NonCommercial-NoDerivatives 4.0 International License, which permits any non-commercial use, sharing, distribution and reproduction in any medium or format, as long as you give appropriate credit to the original author(s) and the source, provide a link to the Creative Commons licence, and indicate if you modified the licensed material. You do not have permission under this licence to share adapted material derived from this article or parts of it. The images or other third party material in this article are included in the article’s Creative Commons licence, unless indicated otherwise in a credit line to the material. If material is not included in the article’s Creative Commons licence and your intended use is not permitted by statutory regulation or exceeds the permitted use, you will need to obtain permission directly from the copyright holder. To view a copy of this licence, visit http://creativecommons.org/licenses/by-nc-nd/4.0/.
About this article
Cite this article
Yang, J., Wang, Q. & Huang, Y. Environmental vertical management reform and firms’ ESG performance: evidence from China. Humanit Soc Sci Commun 11, 1574 (2024). https://doi.org/10.1057/s41599-024-04030-0
Received:
Accepted:
Published:
Version of record:
DOI: https://doi.org/10.1057/s41599-024-04030-0
This article is cited by
-
Centralization of Environmental Governance and Skill Premium
Environmental and Resource Economics (2026)





