Abstract
A good innovation and entrepreneurship environment is the institutional basis for promoting the sustainable development of innovation and entrepreneurship activities and continuously improving the quality of entrepreneurship. The innovation and entrepreneurship environment has an important impact on entrepreneurs’ decisions and actions, and the construction of an innovation and entrepreneurship evaluation index system is the premise and foundation of innovation and entrepreneurship evaluation.Based on the PSR model (Pressure-State-Response model), the evaluation index system of innovation and entrepreneurship environment was constructed, and the logical relationship and framework structure among the indicators were clarified with a sustainable perspective. Factor analysis and cluster analysis are used to comprehensively evaluate the innovation and entrepreneurship environment of 30 ethnic minority autonomous regions, and the obstacle degree model is applied to diagnose the obstacle factors of innovation and entrepreneurship environment. The results show that the improvement and optimization of innovation and entrepreneurship environment in ethnic autonomous areas is a spiral process. The innovation and entrepreneurship environments of the 30 national autonomous regions can be categorized into four levels, with large regional differences, serious imbalances, and different factors influencing the innovation and entrepreneurship environments. Ethnic regions can take multiple measures to continuously improve the environment for innovation and entrepreneurship, stimulate entrepreneurial vitality in ethnic regions, promote the high-quality development of regional economy, raise the level of regional innovation, and give play to the multiplier effect of innovation and entrepreneurship-led employment.
Similar content being viewed by others
Introduction
Since January 2020, China started to implement the Regulation on Optimizing Business Environment, marking a new stage in the construction of market-oriented, rule-of-law, and international business environment in China (Du et al., 2020). The 2021 Working Report of the Chinese Government emphasized that it would “push forward the reform of ‘releasing, managing and servicing’ in depth, and implement various regulations to optimize the business environment.” The 2022, 2023 and 2024 Working Reports of the Chinese Government emphasized that it would “Deepen reform and expand opening up, and continuously improve the business environment.” Creating an innovative and entrepreneurial environment of “integration, synergy and sharing” is a prerequisite for optimizing a first-class business environment (Yang and Han, 2021; Li, 2023). Optimizing the innovation and entrepreneurship environment can help release innovation vitality and encourage more social subjects to engage in innovation and entrepreneurship. In the context of the new round of comprehensive revitalization, creating a regional innovation and entrepreneurship environment plays a crucial role in optimizing the business environment of the whole region (Peng et al., 2022; Xia and Li, 2023; Aránega and Cañero, 2024).
Ethnic regions are strategically important because of their vast territories, rich resources and potential markets. In the country’s future development strategy, accelerating the development of ethnic regions will be placed in a more prominent position (Tan, 2024). This is a requirement for gradually narrowing the development gap between regions of the country and ultimately realizing the common prosperity of all people. High-quality development of ethnic regions is crucial to the building of a modernized and powerful country, and is of great significance in improving the policy system of development and opening up along the borders, pushing forward the action of fixing the borders, prospering the borders and enriching the people, and promoting the common prosperity of ethnic regions. (Li et al., 2022). Most ethnic regions are in a period of releasing the superimposed effects of multiple national strategies. Compared with other regions, they need to optimize the business environment and promote high-quality economic development by improving the innovation and entrepreneurship environment. How to scientifically construct the evaluation index system of regional innovation and entrepreneurship environment? How to effectively evaluate the innovation and entrepreneurship environment in minority regions? How to put forward suggestions to optimize the innovation and entrepreneurship environment in minority regions? All these questions are worth scholars’ in-depth thinking and discussion.
Domestic and foreign innovation and entrepreneurship environment evaluation models mainly include five-dimensional model (Gnyawali and Fogel, 1994), GEM model (Jiang, 2013), MOS model (Losis, 2005) and PSR model (David and Tony, 1979). Based on the five-dimensional model to construct innovation and entrepreneurship environment evaluation index system (Jia et al., 2024); based on the GEM model to construct innovation and entrepreneurship environment evaluation index system (Li et al., 2024; Zheng et al., 2024); based on the MOS model to construct innovation and entrepreneurship environment evaluation index system (Huang et al., 2021; Liu and Chen, 2023); based on the PSR model to construct innovation and entrepreneurship environment evaluation index system based on PSR model (Gao, Duan (2021); Liu et al., 2022; Kong et al., 2024). Based on the evaluation model of innovation and entrepreneurship environment, some scholars have studied the key factors affecting innovation and entrepreneurship, which are government financial pressure (Xiong et al.,2024), entrepreneurship policy and entrepreneurial decision-making (Liu et al., 2022; Huang et al., 2024), entrepreneurial technology (Cornet et al., 2022; Zapata et al., 2024), household savings (Zhang et al., 2024), social capital structure (Arkangel et al., 2024), entrepreneurship (Moccia and Pennacchio, 2023; Kuk et al., 2023), and others.
According to the above analysis of the current situation of innovation and entrepreneurship environment evaluation research at home and abroad, it can be found that scholars at home and abroad have carried out relatively rich theoretical discussions on related research and achieved a series of results. However, there are still some urgent problems and aspects worthy of further exploration, which are also some breakthroughs that need to be made in this study.
First of all, the evaluation models of innovation and entrepreneurship environment mainly include five-dimensional model, GEM model, MOS model and PSR model. Most studies have used the five-dimensional model, the GEM model and the MOS model to evaluate the innovation and entrepreneurship environment (Jiao and Ma, 2023; Gao and Zhang, 2024; Yuan et al., 2024). The five-dimensional model, GEM model and MOS model are all based on the perspective of opportunity theory. It mainly considers the entrepreneurship policy environment, and some of the indicators in the indicator system are not representative enough, the explanation is not strong enough, and there is some overlap and duplication. By comparing the four innovation and entrepreneurship environment evaluation models, it is found that the PSR model is more suitable for the evaluation of innovation and entrepreneurship environment in ethnic regions. Through literature combing, it is found that there are fewer studies on innovation and entrepreneurship environment in ethnic regions. Therefore, considering the realistic attributes of the innovation and entrepreneurship environment in ethnic regions, an evaluation index system of innovation and entrepreneurship environment in ethnic regions is constructed based on the PSR model.
Secondly, most scholars evaluate the innovation and entrepreneurship environment with the empirical object of the country, province, city (cluster) or rural area, while the literature on the evaluation of the innovation and entrepreneurship environment in ethnic areas is relatively small. Based on this, this paper constructs an evaluation index system of innovation and entrepreneurship environment based on PSR (Pressure-State-Response) model on the basis of existing related studies. Using factor analysis and cluster analysis, the innovation and entrepreneurship environment of 30 ethnic minority autonomous states and autonomous regions in China is evaluated and compared. Based on the evaluation results, countermeasure suggestions to optimize the innovation and entrepreneurship environment in minority regions are proposed from the perspective of sustainable development. Therefore, this paper optimizes the innovation and entrepreneurship environment in ethnic regions based on the perspective of sustainable development.
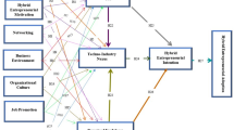
The rest of the paper is organized as follows: “Introduction” is the introduction, including literature review, research gap, expected contribution, objectives and scope; “Construction of the evaluation index system for innovation and entrepreneurship environment in ethnic regions” is construction of the evaluation index system for innovation and entrepreneurship environment, including theoretical foundation and indicator system construction; “Evaluation of innovation and entrepreneurship environment in ethnic regions” is the evaluation of innovation and entrepreneurship environment in ethnic regions; “Discussion and conclusions” is the discussion and conclusions. The framework diagram of this thesis is shown in Fig. 1.
Construction of the evaluation index system for innovation and entrepreneurship environment in ethnic regions
Innovation and entrepreneurship environment evaluation PSR model in ethnic regions
David proposed the PSR model (David and Tony, 1979), which is the “pressure-state-response” model (Chen and Li, 2020). The model was firstly applied by the Organization for Economic Cooperation and Development (OECD) and the United Nations Environment Program (UNEP) mainly for ecological environment evaluation (Raj and Sharma, 2023). Later the PSR model was widely used in the research of ecological environment, sustainable development, and green economy (Shine et al., 2024). Introducing the PSR model into the evaluation of regional innovation and entrepreneurship environment brings the three subsystems of pressure, state, and response into the same dynamic analysis framework. The innovation and entrepreneurship environment is similar to the ecological environment, which is an open dynamic and complex multilevel system. Ethnic and non-ethnic regions have long been in a state of unbalanced development. Compared with non-ethnic regions, the innovation and entrepreneurship environment in ethnic regions is more complex and changeable, and its innovation and entrepreneurship environment shows a positive and favorable trend, but also accompanied by a series of challenges. The interaction between the elements affecting the innovation and entrepreneurship environment in the national region and between the subjects in the innovation and entrepreneurship activities and the innovation and entrepreneurship environment occurs, and the economic and social development of the national region will bring a certain pressure impact on the innovation and entrepreneurship activities, which is both positive and negative. In response to the state of the innovation and entrepreneurship environment under the influence of pressure, the relevant social units and organizations in the ethnic region (the Department of Human Resources and Social Security, the Department of Finance, the Innovation and Entrepreneurship Service Center, etc.) will respond and take action to make decisions, such as the input and effective integration of resources for innovation and entrepreneurship talents, innovation and entrepreneurship funds and innovation and entrepreneurship technologies, to create a sustainable environment conducive to innovation and entrepreneurship and creativity in the ethnic region, with the mechanism of action As shown in Fig. 2.
Evaluation index system of innovation and entrepreneurship environment in ethnic regions based on PSR model
Based on the evaluation indicators and evaluation index system of relevant scholars in the previous period (Gao and Duan, 2021; Gao and Zhang, 2023), Gao et al., 2024), and following the principles of scientific, systematic, data availability and comparability, we construct a multi-level, multi-indicator, sustainable evaluation index system of innovation and entrepreneurship environment in ethnic regions based on PSR model. It contains three second-level indicators of pressure (P) indicators, state (S) indicators, response (R) indicators and 15 third-level indicators, and the indicator system is shown in Table 1.
-
(1)
Pressure index
The pressure (P) Index reflects the pressure impact of regional economic and social development activities on the innovation and entrepreneurship environment. It includes 6 indexes, total population P1, regional gross domestic product P2, general public budget revenue P3, secondary industry added value P4, tertiary industry added value P5, and per capita disposable income of urban permanent residents P6.
The total population represents the potential innovative and entrepreneurial population in ethnic regions; the larger the total population is, the more potential innovative and entrepreneurial population there is in ethnic regions. Gross regional product represents the level of economic development of ethnic regions. The more income from general public budget, the more funds are used to improve the environment for innovation and entrepreneurship in ethnic regions. The higher the value added of secondary and tertiary industries, the higher the level of economic and social development of ethnic regions, and the more conducive to the improvement of innovation and entrepreneurship environment in ethnic regions. The more disposable income per capita in ethnic areas, the more funds the potential innovative and entrepreneurial people have for innovation and entrepreneurship.
-
(2)
Status index
The state (S) index reflects the state of the regional innovation and entrepreneurship environment under the influence of existing pressures. It includes the number of patent authorizations P7, and the year-end balance of various loans in domestic and foreign currencies of financial institutions P8.
Innovation and entrepreneurship activity reflects the support for innovation and entrepreneurship and the frequency of innovation and entrepreneurship activities in ethnic regions. The number of patents granted represents the innovation activity of ethnic regions, and the more patents granted, the higher the innovation activity of ethnic regions. Entrepreneurial financing is crucial for entrepreneurs. Capital is the blood of business operation and the foundation for realizing entrepreneurial vision. Venture capital vitality refers to the frequency and activity of venture capital activities, reflecting the health and activity of the venture capital market. The year-end balance of loans in local and foreign currencies from financial institutions represents the activity of the innovation and entrepreneurship financing market in ethnic regions, and the higher the year-end balance of loans in local and foreign currencies from financial institutions, the greater the chances for potential innovation and entrepreneurship people to obtain financing.
-
(3)
Response index
The response (R) index reflects the various actions taken by government departments, social organizations, and related groups in the face of pressure under the existing regional innovation and entrepreneurship environment. This is conducive to better and continuously promoting the development of the regional innovation and entrepreneurship environment to a good state. It includes general public budget expenditure P9, education expenditure P10, social security and employment expenditure P11, health care and family planning expenditure P12, medical and health institutions P13, the number of mobile phone users per 10,000 households P14, the number of fixed broadband access users per 10,000 households P15.
Public budget expenditures, education expenditures, social security and employment expenditures, and expenditures on health care and family planning are expenditures arranged by the Government to promote innovation and entrepreneurship and to protect the basic livelihood of citizens. The introduction of basic medical insurance has provided a more stable and reliable form of medical protection for innovative entrepreneurs, thus enhancing their creativity. The rise of the digital economy has lowered the threshold of innovation and entrepreneurship, providing more people with opportunities for innovation and entrepreneurship. The number of cell phone subscribers per 10,000 households and the number of fixed broadband access subscribers per 10,000 households represent the level of digitization in ethnic areas. The larger the response indicator, the greater the level of response and the more importance ethnic regions attach to the optimization of the environment for innovation and entrepreneurship.
Evaluation of innovation and entrepreneurship environment in ethnic regions
Data sources and evaluation methods
-
(1)
Data sources
The data of 30 ethnic minority autonomous prefectures in China were selected as the empirical sample, and the 30 ethnic minority autonomous prefectures are distributed in 9 provinces. Among them, Yunnan Province has 8 ethnic autonomous prefectures, Qinghai Province has 6 ethnic autonomous prefectures, Xinjiang Uygur Autonomous Region has 5 ethnic autonomous prefectures, Sichuan Province and Guizhou Province have 3 ethnic autonomous prefectures each, Gansu Province has 2 ethnic autonomous prefectures, and Hubei Province, Hunan Province, and Jilin Province have 1 ethnic autonomous prefectures each, and the specific distributions are shown in Table 2.
Table 2 30 ethnic minority autonomous prefectures. All data in this paper come from China Ethnic Yearbook, Yunnan Statistical Yearbook, Qinghai Statistical Yearbook, Xinjiang Statistical Yearbook, Sichuan Statistical Yearbook, Guizhou Statistical Yearbook, Gansu Statistical Yearbook, Hubei Statistical Yearbook, Hunan Statistical Yearbook, Jilin Statistical Yearbook, as well as Statistical Yearbook of each ethnic autonomous region and Statistical Bulletin of National Economy and Social Development, etc., and missing values are replaced by interpolation. are filled in by interpolation. The descriptive statistics of the data are shown in Table 3.
Table 3 Descriptive statistics of data. -
(2)
Evaluation method
Scholars at home and abroad mainly use Delphi Method, Analytic Hierarchy Process, Fuzzy Comprehensive Evaluation, Factor Analysis, Principal Component Analysis, Grey Cluster Analysis, Entropy Weight Method and other methods to evaluate the innovation and entrepreneurship environment. These methods have both quantitative evaluation methods and qualitative evaluation methods. In order to concentrate the original variable extraction factors, solve the collinearity problem, make the evaluation results more scientific and effective, and display the evaluation results more intuitively. Therefore, this paper uses factor analysis and cluster analysis to comprehensively evaluate the innovation and entrepreneurship environment of 30 minority autonomous prefectures.
-
1.
Factor analysis
There are p-dimensional observable random vector \(X={({X}_{1},{X}_{2},\ldots \ldots ,{X}_{P})}^{T}\) and common factor vector \(F={({F}_{1},{F}_{2},\ldots \ldots ,{F}_{m})}^{T}\). If:
① \(X={({X}_{1},{X}_{2},\ldots \ldots ,{X}_{P})}^{T}\) is a p-dimensional observable variable, and the mean vector \(E(X)=0\). The covariance matrix is equal to the correlation coefficient matrix R.
② \(F={({F}_{1},{F}_{2},\ldots \ldots ,{F}_{m})}^{T}(m < {\rm{p}})\) is an unmeasurable variable, and the mean vector \(E(F)=0\), covariance matrix \(\mathrm{cov}(F)=1\), that is, the components of vector f are independent of each other.
③ \(\varepsilon ={({\varepsilon }_{1},{\varepsilon }_{2},\ldots \ldots ,{\varepsilon }_{p})}^{T}\) and F are independent of each other, and \(E(\varepsilon )=0\), covariance matrix \(\mathrm{cov}(\varepsilon )\), It’s a diagonal matrix, \(\mathrm{cov}(\varepsilon )=\sum \varepsilon\), explain ε The components are also independent of each other, so the model:
$$\begin{array}{l}X1=a11F1+a12F2+\ldots \ldots +a1mFm+\varepsilon 1\\ X2=a21F1+a22F2+\ldots \ldots +a2mFm+\varepsilon 2\\ \ldots \ldots \\ Xp=ap1F1+ap2F2+\ldots \ldots +apmFm+\varepsilon m\end{array}$$(1)Or written as: \(X=AF\).
Among them, \({F}_{1},{F}_{2},\ldots \ldots ,{F}_{m}(m < {\rm{p}})\) in the model, is called common factor, which is an independent and unobservable theoretical variable. \({\varepsilon }_{1},{\varepsilon }_{2},\ldots \ldots ,{\varepsilon }_{p}\) is called a special factor, which is unique to the component \({X}_{{\rm{i}}}=(i=1,2,\ldots \ldots ,p)\) of vector X. Each special factor and all special factors are independent of each other.
The basic steps of factor analysis are mainly divided into six parts:
Step1: It is determined that there should be a strong correlation between the original variables. There are n samples, and each sample has p indicators, so the original data matrix is obtained:
$$X=\left[\begin{array}{cccc}X11 & X12 & \ldots \ldots & X1p\\ X21 & x22 & \ldots \ldots & X2p\\ \ldots \ldots & \ldots \ldots & \ldots \ldots & \ldots \ldots \\ Xn1 & Xn2 & \ldots \ldots & Xnp\end{array}\right]\quad{R}=\left[\begin{array}{cccc}r11 & r12 & \ldots \ldots & r1p\\ r21 & r22 & \ldots \ldots & r2p\\ \ldots \ldots & \ldots \ldots & \ldots \ldots & \ldots \ldots \\ rn1 & rn2 & \ldots \ldots & rnp\end{array}\right]$$If most of the correlation coefficients rij in the matrix are greater than 0.3 and pass the statistical test, these variables can be used for factor analysis.
Step2: Standardize the original variable data. In order to carry out scientific and comprehensive evaluation, it is necessary to standardize each index.
Step3: Find the eigenvalue and eigenvector of correlation coefficient matrix R. According to the characteristic equation \(|R-\lambda I|=0\), P eigenvalues λm (m = 1, 2, …,p)(m < p) are obtained, λ1 ≥ λ2 ≥ ^ ≥ λp ≥ 0. According to the equations \((R-\lambda mI)Fm=0\), the eigenvalue Fm corresponding to the eigenvalue λm is obtained.
Step4: Determine the factor contribution rate and cumulative contribution rate. The cumulative variance contribution rate of the first m common factors is \(\partial (k)=\mathop{\sum }\limits_{i=1}^{m}\lambda i/\mathop{\sum }\limits_{i=1}^{p}\lambda i\). The value of M is usually determined according to \(\partial (k)\)≥ 85%.
Step5: Establish the factor load and name, and explain the factor.
Step6: Calculate each factor score and comprehensive score.
-
2.
Cluster analysis
The N individuals are regarded as points in k-dimensional space, and are classified according to the distance between the points.
Step1: The calculation of distance between individuals of fixed distance variable (Euclidean distance)
$$EUCLID(x,y)=\sqrt{\mathop{\sum }\limits_{i=1}^{k}({x}_{i}-{y}_{i}{)}^{2}}$$(2)Step2: Count the distance between individuals
If all K variables are counted discontinuous variables, the Chi-Square measure distance is used to define the distance between individuals.
$$CHISQ(x,y)=\sqrt{\mathop{\sum }\limits_{i=1}^{k}\frac{{({x}_{i}-E({x}_{i}))}^{2}}{E({{\rm{x}}}_{i})}+\mathop{\sum }\limits_{i=1}^{k}\frac{{({y}_{i}-E({{\rm{y}}}_{i}))}^{2}}{E({y}_{i})}}$$(3)Where E (.) is the expected frequency.
-
1.
Evaluation Process
-
(1)
Reliability and validity test
In order to eliminate the influence of different dimensions of the empirical sample data, all the empirical sample data should be standardized. Whether the selected empirical sample is suitable for factor analysis is judged by reliability and validity test. Cronbach’s Alpha value is 0.954, which is >0.7, indicating that the internal consistency of variables is high. The KMO (Kaiser-Meyer-Olkin) value is 0.815, and the KMO value is between 0 and 1. The closer to 1, the more suitable for factor analysis. The approximate chi-square value of Bartlett’s sphericity test is 645.821, the degree of freedom is 105, the significant probability value P value is mostly 0.000, <0.01, most of the correlation coefficients in the correlation matrix are >0.5, and there is a certain correlation between variables. Therefore, the selected samples are suitable for factor analysis.
-
(2)
Common factor extraction
It can be seen from the common factor variance results that the common degree of all 15 variables is >0.6, and the common degree of 11 variables is >0.8. According to the criterion that the eigenvalue is >1, three common factors are extracted. After the rotation, the variance contribution rates of the common factors reach 48.588%, 29.556%, and 8.095%, respectively, and the cumulative contribution rate reaches 86.238%, which is >85%. The three common factors can explain 86.238% of all the information of the 15 variables, which can be well explained. For the innovation and entrepreneurship environment in 30 ethnic autonomous prefectures, the total variance explanation and the gravel plot are shown in Table 4 and Fig. 3.
Table 4 Total variance explained. -
(3)
Factor naming
After factor rotation, the correlation coefficient matrix between 15 variables and common factors can be obtained, and the rotation component matrix is shown in Table 5.
Table 5 Rotation component matrix. Public factor F1 and total population, regional GDP, general public budget revenue, added value of secondary industry, added value of tertiary industry, medical and health institutions, number of mobile phone users per 10,000 households, fixed broadband access users per 10,000 households These indicators mainly reflect the population, economic level, innovation level, social development level and investment of various resources and environments in the innovation and entrepreneurship environment in ethnic areas. Therefore, the public factor F1 is defined as the innovation and entrepreneurship activation factor.
The public factor F2 is highly correlated with general public budget expenditures, education expenditures, social security and employment expenditures, medical and health care and, family planning expenditures and other indicators. These indicators mainly reflect the expenditures of ethnic areas to ensure innovation and entrepreneurship activities. Therefore, the public factor F2 defined as the innovation and entrepreneurship security factor.
The public factor F3 is highly correlated with the per capita disposable income of urban residents. The more relaxed the economy of potential innovative entrepreneurs, the more likely they are to innovate and start a business. Therefore, the public factor F3 is defined as the innovation and entrepreneurial vitality factor.
-
(4)
Each factor score and comprehensive score
The calculation formula of the innovation and entrepreneurship environment factor score Fi and comprehensive score of ethnic autonomous prefectures is F:
$${F}_{{\rm{i}}}=\mathop{\sum }\limits_{j=1}^{15}{Z}_{{\rm{j}}}{X}_{{\rm{j}}}$$(4)$$Q=\mathop{\sum }\limits_{{\rm{i}}=2}^{2}{q}_{i}$$(5)$$F=\mathop{\sum }\limits_{{\rm{i}}=2}^{2}\frac{{F}_{{\rm{i}}}{q}_{i}}{Q}$$(6)Among them, Fi represents the ith common factor, Zj represents the jth index, Xj represents the weight of the jth index in the i factor, and qi represents the variance contribution rate of the ith factor.
Substituting the basic data of 30 ethnic autonomous prefectures into the above expression, the scores of each factor and the comprehensive score can be obtained. The specific scores and rankings are shown in Table 6 and Fig. 4.
Table 6 Scores of innovation and entrepreneurship environment in 30 minority autonomous prefectures. After the standardization of the original data, a zero point indicates that the score is at the average level, and a negative value indicates that the score is lower than the average level, indicating that the innovation and entrepreneurship environment in this minority autonomous prefecture needs to be further optimized.
-
1.
Analysis by item
The F1 innovation and entrepreneurship activation factor scores of the 13 minority autonomous prefectures are higher than the average. Ili Kazakh Autonomous Prefecture, Honghe Hani and Yi Autonomous Prefecture, Dali Bai Autonomous Prefecture, Qiannan Buyi and Miao Autonomous Prefecture, and Changji Hui Autonomous Prefecture ranked in the top five. The F1 innovation and entrepreneurship activation factor scores were 3.61, 1.21, 0.97, 0.90, and 0.83, respectively; the F1 innovation and entrepreneurship activation factors of the 17 minority autonomous prefectures were lower than the average level. Gannan Tibetan Autonomous Prefecture, Yushu Tibetan Autonomous Prefecture, Guoluo Tibetan Autonomous Prefecture, Kizilsu Kirgiz Autonomous Prefecture, and Huangnan Tibetan Autonomous Prefecture ranked in the bottom five. The F1 innovation and entrepreneurship activation factor scores were −1.24, −1.19, −1.04, −0.97, and −0.95, respectively. The research shows that 14 ethnic minority autonomous prefectures have obvious advantages in total population, regional gross domestic product, general public budget revenue, added value of secondary industry, added value of tertiary industry, medical and health institutions, per 10,000 The number of mobile phone users per household and the number of fixed broadband access users per 10,000 households.
The F2 innovation and entrepreneurship security factor scores of the 14 minority autonomous prefectures are higher than the average. Liangshan Yi Autonomous Prefecture, Qiandongnan Miao and Dong Autonomous Prefecture, Honghe Hani and Yi Autonomous Prefecture, Wenshan Zhuang and Miao Autonomous Prefecture, and Qiannan Buyi and Miao Autonomous Prefecture ranked in the top five. The F2 innovation and entrepreneurship security factor scores were 2.38, 1.68, 1.37, 1.22, and 1.11, respectively. Ili Kazakh Autonomous Prefecture, Bortala Mongolian Autonomous Prefecture, Haixi Mongolian and Tibetan Autonomous Prefecture, Haibei Tibetan Autonomous Prefecture, and Guoluo Tibetan Autonomous Prefecture ranked in the bottom five. The F2 innovation and entrepreneurship security factor scores were −2.64, −1.03, −0.88, −0.88, and −0.81, respectively. The research shows that 14 ethnic minority autonomous prefectures have obvious advantages in general public budget expenditure, education expenditure, social security and employment expenditure, health care and family planning expenditure.
The F3 innovation and entrepreneurship vitality factor scores of the 18 minority autonomous prefectures are higher than the average level. Honghe Hani and Yi Autonomous Prefecture, Diqing Tibetan Autonomous Prefecture, Chuxiong Yi Autonomous Prefecture, and Haixi Mongolian and Tibetan Autonomous Prefecture ranked in the top five. The F3 innovation and entrepreneurship vitality factor scores were 1.27, 1.25, 1.21, 1.14, and 1.01, respectively. Nujiang Lisu Autonomous Prefecture, Gannan Tibetan Autonomous Prefecture, Yanbian Korean Autonomous Prefecture, Xiangxi Tujia and Miao Autonomous Prefecture, and Linxia Hui Autonomous Prefecture ranked in the bottom five. The F3 innovation and entrepreneurship vitality factor scores were −2.70, −1.98, −1.43, −1.42, and −1.21, respectively. The research shows that 18 ethnic minority autonomous prefectures have obvious advantages in the per capita disposable income of urban permanent residents.
-
2.
Overall analysis
From the comprehensive score of each minority autonomous prefecture, the F comprehensive score of 15 minority autonomous prefectures is higher than the average level. Honghe Hani and Yi Autonomous Prefecture, Liangshan Yi Autonomous Prefecture, Dali Bai Autonomous Prefecture, Chuxiong Yi Autonomous Prefecture, and Qiannan Buyi and Miao Autonomous Prefecture. The F composite score of the 15 minority autonomous prefectures is lower than the national average. Linxia Hui Autonomous Prefecture, Gannan Tibetan Autonomous Prefecture, Nujiang Lisu Autonomous Prefecture, Xiangxi Tujia and Miao Autonomous Prefecture, and Kizilsu Kirgiz Autonomous Prefecture ranked in the bottom five.
According to the cluster analysis results, the innovation and entrepreneurship environment of the 30 minority autonomous prefectures is divided into 4 grades. The first tier, Enshi Tujia and Miao Autonomous Prefecture, Qiandongnan Miao and Dong Autonomous Prefecture, Qiannan Buyi and Miao Autonomous Prefecture, Qianxinan Buyi and Miao Autonomous Prefecture, Wenshan Zhuang and Miao Autonomous Prefecture, Liangshan Yi Autonomous Prefecture, and Honghe Hani and Yi Autonomous Prefecture, are located in this area. The average F comprehensive score is 1.02, and the innovation and entrepreneurship environment in the ethnic autonomous prefectures in this region is relatively superior. The second gear, Ili Kazakh Autonomous Prefecture, is in this area. The average F comprehensive score is 0.27, indicating that the innovation and entrepreneurship environment in ethnic autonomous prefectures in this region is relatively superior. The third tier: Xishuangbanna Dai Autonomous Prefecture, Dehong Dai and Jingpo Autonomous Prefecture, Kizilsu Kirgiz Autonomous Prefecture, Huangnan Tibetan Autonomous Prefecture, Hainan Tibetan Autonomous Prefecture, Haibei Tibetan Autonomous Prefecture, Bortala Mongolian Autonomous Prefecture, Aba Tibetan and Qiang Autonomous Prefecture, and Ganzi Tibetan Autonomous Prefecture, Guoluo Tibetan Autonomous Prefecture, Yushu Tibetan Autonomous Prefecture, Diqing Tibetan Autonomous Prefecture, Dali Bai Autonomous Prefecture, Chuxiong Yi Autonomous Prefecture, Changji Hui Autonomous Prefecture, Bayingoleng Mongolian Autonomous Prefecture, and Haixi Mongolian and Tibetan Autonomous Prefecture are located in this area. The average comprehensive score of F is 0.08, and the innovation and entrepreneurship environment of ethnic autonomous prefectures in this region needs to be optimized and improved. The fourth tier, Yanbian Korean Autonomous Prefecture, Xiangxi Tujia and Miao Autonomous Prefecture, Linxia Hui Autonomous Prefecture, Nujiang Lisu Autonomous Prefecture, and Gannan Tibetan Autonomous Prefecture are in this area. The average comprehensive score of F is −1.77, and the innovation and entrepreneurship environment of the ethnic autonomous prefectures in this region needs to be optimized and improved.
The innovation and entrepreneurship activation factor, the innovation and entrepreneurship guarantee factor, and the innovation and entrepreneurship vitality factor directly affect and even determine the quality of the innovation and entrepreneurship environment. The evaluation indicators interact, interact, and coexist with each other, forming a hierarchically nested, criss-crossed, and dynamically evolving innovation and entrepreneurship environment. Only collaboration can optimize the innovation and entrepreneurship environment. All ethnic minority autonomous prefectures should actively respond to the current situation of unbalanced innovation and entrepreneurship environment, and should adhere to the principle of “adjusting measures to local conditions and times, focusing on making the best use of the situation and implementing policies according to the situation”, and promote the healthy and sustainable development of the innovation and entrepreneurship environment Fig. 5.
-
1.
Cluster analysis
Clustering analysis was performed using inter-group link clustering to compare the similarities and differences of innovation and entrepreneurship environments in 30 ethnic autonomous prefectures. The result shown in Fig. 6 and Table 7.
Diagnosis of disorder factors
Determine the primary and secondary relationships of the factors based on the order of magnitude of the obstacles. The specific steps are as follows:
where Sij is the indicator deviation, Mij is the indicator level barrier, and Ij is the guideline level barrier.
In order to further search for the underlying causes, this paper utilizes the barrier degree model to calculate the barrier degree of 15 indicators in the indicator stratum of 30 ethnic minority autonomous regions, and to identify the main barrier factors affecting the innovation and entrepreneurship environment in ethnic regions.
There are large differences in the obstacle factors of innovation and entrepreneurship environment in ethnic regions, and the indicators at the guideline level have different strengths and weaknesses in influencing the innovation and entrepreneurship environment in different ethnic regions. The top 5 obstacle factors of 30 ethnic minority autonomous regions were counted, and the total population P1, regional GDP P2, general public budget income P3, value added of the secondary industry P4, number of patents authorized P7, and number of fixed broadband access users per 10,000 households P15 are the main obstacle factors affecting the innovation and entrepreneurship environment in ethnic regions. It can be seen that the goodness of human resource factors, economic factors, science and technology innovation factors, and infrastructure factors in ethnic regions are the key factors affecting the innovation and entrepreneurship activities Table 8.
Discussion and conclusions
Theoretical contributions
First of all, the application of PSR model (Pressure-State-Response model) in the evaluation of the innovation and entrepreneurship environment in ethnic minority areas has been expanded. PSR model is based on the perspective of sustainable development. Based on the PSR (Pressure-State-Response) model, the intrinsic logical relationship between the elements of innovation and entrepreneurship environment is mainly considered systematically. Therefore, this paper constructs the evaluation index system of innovation and entrepreneurship based on the sustainable perspective. Different from previous studies, this study regards the evaluation index system of innovation and entrepreneurship in ethnic regions as an ecosystem and considers the nonlinear effects among the elements. The expansion of the PSR model is reflected in multi-dimensional evaluation, dynamic monitoring and participatory evaluation. The multi-dimensional evaluation index can more accurately the true situation of the innovation and entrepreneurship environment in ethnic minority areas. The establishment of a dynamic monitoring mechanism of pressure-state-response can collect and analyze data in the social and environmental aspects in real time, and timely reflect the changes in the innovation and entrepreneurship environment. Participatory evaluation enhances the democracy and practicality of the evaluation and helps to formulate policies and measures that are more in line with the actual situation of ethnic minority areas.
Secondly, this study empirically identifies the hidden representative factors of the innovation and entrepreneurship environment in ethnic minority areas. Previous studies have focused on impact of individual factors on the innovation and entrepreneurship environment (Li et al., 2024; Wang et al., 2024). This study more on the impact of multi-dimensional factors on the innovation and entrepreneurship environment, especially the common impact of influencing factors, and classifies variables with the same essence into one and classifies the factors of the innovation and entrepreneurship environment into innovation and entrepreneurship activation factors, innovation and entrepreneurship guarantee factors, and innovation and entrepreneurship vitality factors. Each ethnic area can optimize the innovation and entrepreneurship environment according to the importance of these indicators.
Practical implications
First of all, most of the previous studies were limited to individual provinces (Wang et al., 2023; Shufen Li, 2023; Liu and Fan, 2024; Liu and Zheng, 2024; Xiao et al., 2024). Our findings show that the regional differences in the innovation and entrepreneurship environment in ethnic minority areas widening, and the problem of unbalanced regional development is becoming increasingly serious. Each ethnic minority area should adhere to the principle of “adapting measures to local conditions to the time, and to the trend”, and optimize the innovation and entrepreneurship environment.
Secondly, from the viewpoint of innovation and entrepreneurship activation factors; innovation and entrepreneurship guarantee factors; innovation and entrepreneurship vitality factors, there are significant differences in the innovation and entrepreneurship environment among ethnic regions. Regional political, economic and cultural differences determine the regional differences in the innovation and entrepreneurship environment of ethnic regions (Lin et al., 2024; Li et al., 2024). The innovation and entrepreneurship environment of ethnic regions is always in the process of continuous change and gradually tends to improve. Therefore, it is necessary to study the innovation and entrepreneurship environment in ethnic areas from a dynamic perspective. By studying the innovation and entrepreneurship environment in ethnic areas, we can improve the social service function and establish an effective support system for the innovation and entrepreneurship environment in ethnic areas.
Limitations and future research
There are some limitations in my study and, therefore, directions for future research. Firstly, my research is limited by the data collection of statistical yearbooks and fails to collect panel data, which only compares the innovation and entrepreneurship environment of ethnic minority areas in cross-section, while in the future, I can use panel to carry out cross-sectional and longitudinal comparative analysis, so as to capture the dynamic trend and time change of the innovation and entrepreneurship environment in ethnic minority areas.
Secondly, the serious imbalance of the innovation and entrepreneurship environment in ethnic minority areas, there is an urgent need to explore its influencing factors and the theoretical mechanism behind it. Future can consider carrying out large-scale questionnaire surveys in ethnic minority areas to explore its influencing factors and the theoretical mechanism behind it.
Conclusion
Firstly, the innovation and entrepreneurship environment of 30 minority autonomous regions shows “a hundred boats competing for the flow”, and the innovation and entrepreneurship environment of 30 minority autonomous regions is divided into 4 grades, and the space for improvement and optimization of the innovation and entrepreneurship environment in ethnic areas is shrinking, and it is urgent to promote the introduction of corresponding innovation and entrepreneurship policies to promote the development of innovation and entrepreneurship to the depth and enhance the quality and resilience of innovation and entrepreneurship in ethnic areas. innovation and entrepreneurship to the deep development, and improve the quality and tenacity of innovation and entrepreneurship. This study confirms that the pressure indicators, state indicators and response indicators of the innovation and entrepreneurship environment in ethnic areas constitute an entrepreneurial ecosystem that is nested, intertwined, and dynamically evolving. The optimization of the innovation and entrepreneurship environment in ethnic areas actually shows a spiral upward trend, and only the optimization of the entrepreneurial environment can provide a broader space for innovation and entrepreneurship or returning entrepreneurship in ethnic areas, and promote quantitative and qualitative changes in the innovation and entrepreneurship environment in ethnic areas.
Secondly, innovation and entrepreneurship activation factors, innovation and entrepreneurship guarantee factors, and innovation and entrepreneurship vitality factors have different impacts on the innovation and entrepreneurship environment in ethnic regions, and reach a relative equilibrium state in the interconnection, interdependence and interaction. The human resource factor, economic factor, science and technology innovation factor, and infrastructure factor of ethnic regions are the key factors affecting the innovation and entrepreneurship activities. The equilibrium state is mainly determined by the response of government departments, social organizations and related people. The response measures of government departments are the core factors for the improvement and optimization of the innovation and entrepreneurship environment of the 30 ethnic minority autonomous prefectures, and the response is a continuous and accumulative process, and the effectiveness of the response measures is the result of the joint action of many factors, and it also has various forms of manifestation. There is a certain time lag and cumulative effect.
Countermeasures and suggestions
Firstly, simplify government and decentralization, combine administration and release the vitality of innovation and entrepreneurship.
The environment and policies for innovation and entrepreneurship are complementary. A good environment provides a good soil for innovation and entrepreneurship, while effective policies provide guarantee and support. To promote mass entrepreneurship and innovation in ethnic areas, it is necessary to rely on the deepening of decentralization and the combination of administrative reforms to clear the obstacles and set the stage (Liu et al., 2021; Chen et al., 2021; Gao et al., 2024; Araar et al., 2024; Bağış et al., 2024). Ethnic regions need to give full play to both central and local initiatives, and continuously put forward a series of policy initiatives in scientific research, taxation, talent and finance. Ethnic regions should focus on the creation of institutional mechanisms to promote entrepreneurship, eliminate the various elements that hinder entrepreneurial activities and affect the quality of entrepreneurship, as soon as possible to solve the “pain points” and “blocking points”, and create an atmosphere that stimulates the initiative and motivation of workers to start their own businesses, so as to promote the development of innovation and entrepreneurship of high quality. innovation and entrepreneurship of high-quality development, to create an upgraded version of “double creation” in ethnic areas.
Secondly, gather resources, optimize services, and grow the main body of innovation and entrepreneurship.
Ethnic regions strengthen the business guidance of all kinds of innovation and entrepreneurship characteristic carriers, improve the decision-making and consulting mechanism, and constantly grow the main body and group of innovation and entrepreneurship. Ethnic regions have improved the mechanism for transforming scientific and technological achievements, accelerated the construction of innovation and entrepreneurship incubation carriers, and increased the financial support for innovation and entrepreneurship (Zhang et al., 2022; Zhu et al., 2023; Brunelli et al., 2024). Comprehensively optimize the development environment of innovation and entrepreneurship, provide effective supply and support for the upgrading of innovation and entrepreneurship, promote the construction of distinctive ecological environment of innovation and entrepreneurship in ethnic regions, and build the “ecosphere” of innovation and entrepreneurship.
Thirdly, tilting financial expenditures to benefit people’s livelihoods, and actively cultivating entrepreneurship.
Ethnic areas optimize the structure of fiscal expenditure, improve the public nature of fiscal expenditure, inclusive, fiscal expenditure to the people’s livelihood tilted, inclusive of the people’s livelihood to promote innovation and entrepreneurship (Zhang et al., 2022; Zhao et al., 2023; Wei et al., 2023). Ethnic areas to increase public security expenditure, education expenditure, social security and employment expenditure, health care and family planning expenditure, housing security expenditure, transportation expenditure and other financial livelihood expenditure protection measures to enhance the sense of access to and sustainability of the policy of benefiting the people, and actively cultivate entrepreneurship.
Fourthly, demand-oriented, collaborative education promotes innovation and entrepreneurship talent training.
Innovation and entrepreneurship cannot be separated from the strong support of the government, the active guidance of colleges and universities, the full cooperation of enterprises, and the continuous encouragement of families, and only through the concerted efforts of many parties, joint participation, effective interaction, complement each other, and the formation of synergy, collaborative assistance to innovation and entrepreneurship (Hu 2023; Kusa et al., 2023; Mahmoud, 2023). Ethnic areas are oriented to social demand, targeted to improve the open innovation and entrepreneurship talent training mechanism, collaborative education, and to create a “new high ground” for talent development. A strong atmosphere of innovation and entrepreneurship is formed in the whole society to ensure the sustainable and healthy operation of innovation and entrepreneurship in the benign development track, and to release the kinetic energy of innovation and entrepreneurship creation in the whole society.
References
Araar A, Yesuf A, Jonse B, Hiwot M, Ajebush S, Eleni Y, Mulatu Ze (2024) Entrepreneurial risk attitude in micro and small enterprises: evidence from Urban Ethiopia. Rev Black Political Econo (4): 583–604. https://doi.org/10.1177/00346446231200655
Aránega AY, Cañero SJ (2024) Guest editorial: Innovative entrepreneurial behavior vs entrepreneurial activity in today’s business environment. Int J Entrep Behav Res (4): 829–833. https://doi.org/10.1108/IJEBR-04-2024-063
Arkangel MC, Alexander C, Lewis (2024) How does regional social capital structure the relationship between entrepreneurship, ethnic diversity, and residential segregation?. Entrep Theory Pract (3): 788–825. https://doi.org/10.1177/10422587231198450
Bağış M, Altinay L, Saygılı M (2024) Regulative institutions, dynamic managerial capabilities, and strategic entrepreneurial performance. J Small Business Enterp Dev (6): 1249–1276. https://doi.org/10.1108/JSBED-01-2024-0016
Brunelli S, Vena L, Sciascia S, Naldi L (2024) Does family power drive the size transition of entrepreneurial family firms? A study on the growth of Italian manufacturing firms. J Small Business Enterpr Dev (6): 1175–1200. https://doi.org/10.1108/JSBED-09-2023-0452
Chen, LZ, Zhou WH, Zhou YF (2021) Value co-creation, dynamic capabilities and ecological advantages of business incubation platforms. Res Manag (12): 10–18. https://doi.org/10.19571/j.cnki.1000-2995.2021.12.002
Chen, YE, Li X (2020) Comprehensive evaluation and prediction of entrepreneurial environment in ChangZhuTan city cluster. Financ Theory Pract (05): 138–145. https://doi.org/10.16339/j.cnki.hdxbcjb.2020.05.019
Cornet D, Bonnet J, Bourdin S (2022). Correction to: digital entrepreneurship indicator (DEI): an analysis of the case of the greater Paris metropolitan area. Ann Reg Sci (3), 725–725. https://doi.org/10.1007/S00168-022-01199-7
David JR, Tony F (1979) Towards a comprehensive framework for environmental statistics: a stress-response approach. Statistics Canada, Ottawa
Du YZ, Liu QC, Cheng JQ (2020) What kind of business environment ecology generates high entrepreneurial activity in cities? —An analysis based on institutional grouping. Manag World (09): 141–155. https://doi.org/10.19744/j.cnki.11-1235/f.2020.0143
Gao B, Duan XX (2021) Construction and measurement of evaluation indicator system for provincial innovation and entrepreneurship environment in China. Stat Decis Making (12): 70–73. https://doi.org/10.13546/j.cnki.tjyjc.2021.12.015
Gao B, Duan XX (2021) Construction and empirical evidence of evaluation index system of urban innovation and entrepreneurship environment—Taking 17 cities in Shandong Province as an example. China Sci Technol Forum (03):164–171. https://doi.org/10.13580/j.cnki.fstc.2021.03.019
Gao B, Zhang NW (2023) Comprehensive evaluation of urban talent development environment based on entropy weight-topsis method. J Intel Fuzzy Syst (5): 7577–7587. https://doi.org/10.3233/JIFS-222889
Gao B, Zhang NW (2024) Comprehensive evaluation of rural entrepreneurial environment based on Pressure-State-Response model -evidence from China. Heliyon (20):e39305–e39305. https://doi.org/10.1016/J.HELIYON.2024.E39305
Gao B, Zhang NW, Chen CY (2024) Comprehensive evaluation of urban talent ecological environment and diagnosis of barrier factors: an analysis of 16 cities in Shandong Province. Expert Syst With Appl (246), https://doi.org/10.1016/j.eswa.2024.123157
Gao MZ, Zhang L, Zhu HJ (2024) Digital governance, clan networks and agricultural entrepreneurship - an empirical analysis based on panel data from 397 counties in Eastern China. J Nanjing Agric Univ (02):173–184. https://doi.org/10.19714/j.cnki.1671-7465.2024.0023
Gnyawali DR, Fogel DS (1994) Environments for entrepreneurship development: key dimensions and research implications. Entrep Theory Pract 18(4):43–62. https://doi.org/10.1177/104225879401800403
Hu WW (2023) Logic, path and countermeasures of scientific and technological entrepreneurship to promote the marketized allocation of factors. J Shanghai Jiao Tong Univ (05):73–84. https://doi.org/10.13806/j.cnki.issn1008-7095.2023.05.007
Huang YC, Hu SL, Ye Z, Li, GM (2021) Entrepreneurship or employment? —A dynamic utility maximization analysis from a behavioral economics perspective. J Manag Eng (06): 73–86. https://doi.org/10.13587/j.cnki.jieem.2021.06.007
Huang YJ, Zhang JL, Xu Y, Sun SL, Bu YJ, Li SH, Chen Yi Y Y (2024) College students’ entrepreneurship policy, regional entrepreneurship spirit, and entrepreneurial decision-making. Hum Social Sci Commun (1). https://doi.org/10.1057/S41599-024-03242-8
Jia JL, Yu, F, Fan X (2024) A study on the mechanism of strategic entrepreneurship driven by platform leaders in science and technology ventures. Res Manag (02):30–38. https://doi.org/10.19571/j.cnki.1000-2995.2024.02.004
Jiang YF (2013) Global entrepreneurship monitor 2002 China report. Tsinghua University Press, Beijing
Jiao H, Ma GY (2023) A review of foreign literature on entrepreneurial ecosystem research and prospects. Res Dev Manage (02):144–157. https://doi.org/10.13581/j.cnki.rdm.20210595
Kong YY, Zhang YK, SuX (2024). An empirical analysis of the factors influencing the entrepreneurial environment in China - A case study of six cities. J Jiangxi Normal Univ (01): 1–7. https://doi.org/10.16357/j.cnki.issn1000-5862.20
Kuk G, Meyer C, Giamporcaro S (2023) Complementary currencies and entrepreneurship: sustaining micro‐entrepreneurs in Kenyan informal settlements. Strat Entrepr J 18(1):21–54. https://doi.org/10.1002/SEJ.1484
Kusa R, Suder M, Duda J, Czakon W, Juárez-Varón D (2023) Does knowledge management mediate the relationship between entrepreneurial orientation and firm performance?. J Know Manage (11): 33–61. https://doi.org/10.1108/JKM-07-2023-0608
Li JM, Jia BC, Wang JT (2022) Research on the path of high-quality development of ethnic regions’ economy in the new era. Econ J (12):104–111. https://doi.org/10.16528/j.cnki.22-1054/f.202212104
Li QR, Wang C, Ma Y (2024) “Seeking relatives and seeking clarity”: the impact of new type of government-business relationship on continuous entrepreneurship. Sci Technol Progress Countermeasures 1–9. http://kns.cnki.net/kcms/detail/42.1224.g3.20240402.1347.006.html
Li SF (2023) Financial agglomeration, innovation and entrepreneurial activity and urban economic resilience. Econ Jingwei (04):26–36. https://doi.org/10.15931/j.cnki.1006-1096.2023.04.007
Li, XL, Yang, YL, Liu WW (2024) A multi-case study on the dynamic development of entrepreneurial team resilience. Sci Stud 1–12. https://doi.org/10.16192/j.cnki.1003-2053.20240703.002
Li ZD (2023) How digital business environment drives youth innovation and entrepreneurship - a multi-city based policy and research analysis. Youth Explor (03): 57–68. https://doi.org/10.13583/j.cnki.issn1004-3780.2023.03.006
Lin C, Zhao C, Zhou JL, Gao ZH (2024) Study on the group effect of digital entrepreneurship ecology affecting industrial digitization. Res Manag (07):40–48. https://doi.org/10.19571/j.cnki.1000-2995.2024.07.005
Liu KQ, Fan HS (2024) Free entrepreneurship or “trapped” working: a panoramic view of the labor process of brand franchisees. J Zhejiang (05):90-100+238-239. https://doi.org/10.16235/j.cnki.33-1005/c.2024.05.015
Liu PC, Han, GX, Wang SJ (2021) Individual entrepreneurship, regional entrepreneurship and subjective social class. Nankai Econ Res (06): 216–233. https://doi.org/10.14116/j.nkes.2021.06.013
Liu S, Koster S, Chen XY (2022) Digital divide or dividend? The impact of digital finance on the migrants’ entrepreneurship in less developed regions of China. Cities 131. https://doi.org/10.1016/J.CITIES.2022.103896
Liu ST, Chen ZY (2023) Research on the optimization of the environment for rural workers returning to their hometowns for entrepreneurship in the context of rural revitalization. Econ J (06): 99–107. https://doi.org/10.16528/j.cnki.22-1054/f.202306099
Liu XM, Zhang H, Yu WC (2022) Analysis of the impact of dual-creation environment in migrant cities on the entrepreneurship of migrant workers returning to their hometowns. Agric Technol Econo (11): 4–19. https://doi.org/10.13246/j.cnki.jae.20220607.001
Liu ZY, Zheng XY (2024) The impact of business environment and innovation and entrepreneurship on regional economic growth - Empirical evidence based on provincial panel data. Stat Decis Mak (14): 173–178. https://doi.org/10.13546/j.cnki.tjyjc.2024.14.031
Losis AS (2005) Entrepreneurship policy: theory and practice. Springer US, New York
Mahmoud A (2023) The impact of electronic marketing on sustaining entrepreneurial viability in major restaurants in the Kingdom of Saudi Arabia in the Context of COVID-19. J Econo Finance Account Stud (6): 50–63. https://doi.org/10.32996/JEFAS.2023.5.6.6
Moccia S, Pennacchio L (2023) Regional entrepreneurship and the structure of the banking market. Reg Stud Reg Sci (1): 394–417. https://doi.org/10.1080/21681376.2023.2186804
Peng W, Shen Y Ya, Yuan W (2022) Can the fish and the bear’s paw get both? —A study on the impact of business environment on the quantity and quality of entrepreneurship. Res Dev Manag (03):10–23. https://doi.org/10.13581/j.cnki.rdm.20211539
Raj A, Sharma LK (2023) “Spatial E-PSR modelling for ecological sensitivity assessment for arid rangeland resilience and management. Ecol Model 478. https://doi.org/10.1016/J.ECOLMODEL.2023.110283
Shine RK, Ranjan A, Amandeep V (2024) Developing a global sustainable electricity use index using the pressure-state-response framework. Utilit Policy (91): 101826–101826.https://doi.org/10.1016/J.JUP.2024.101826
Tan ZY (2024) Development of new quality productivity in ethnic areas: internal logic, advantageous challenges and practical paths. J Hubei Univ Natl (05): 94–102. https://doi.org/10.13501/j.cnki.42-1328/c.20240815.002
Wang L, Wang YJ, Pei XM (2024) Entrepreneurial imagination: research inquiry and future prospects. Foreign Econo Manag 1–24. https://doi.org/10.16538/j.cnki.fem.20240426.401
Wang YF, Quan TS, Ying P, Ming S (2023) Does the digital economy promote urban innovation and entrepreneurship activity? —An empirical study based on 269 prefecture-level and above cities. J Anhui Normal Univ (05): 135–147. https://doi.org/10.14182/j.cnki.j.anu.2023.05.014
Wei L, Qiao DR, Cheng SY (2023) What kind of support can promote academic entrepreneurial intention: An analysis of the Qualitative Comparative Analysis configuration effect of multiple support. Manag Decis Econo (3): 1414–1427. https://doi.org/10.1108/JSBED-09-2023-0452
Xia XM, Li X (2023) Synergistic mechanism and its relationship test between business environment and urban innovation and entrepreneurship quality. Stat Decision Making (07): 184–188. https://doi.org/10.13546/j.cnki.tjyjc.2023.07.033
Xiao XH, Yu M, He XG, Zhao Q (2024) A new genus and species of the genus Pterostilbene (Coleoptera, Staphylinidae, Staphylininae) from China. “Lubricant” or ‘gravel’? The impact of regional relationship culture on corporate entrepreneurship. Manag Rev (07) :168–180. https://doi.org/10.14120/j.cnki.cn11-5057/f.2024.07.007
Xiong JC, Huang L, Wang X, Bai M, Qin YF(2024) Local government fiscal stress and regional entrepreneurship: evidence from a natural experiment in China. Econ Analysis and Policy: 177–193.https://doi.org/10.1016/J.EAP.2024.08.026
Yang LP, Han XY (2021) “The impact effect of business environment optimization on entrepreneurship quality - an empirical study based on SDM model.” East China Econ Manag (07):56–65. https://doi.org/10.19629/j.cnki.34-1014/f.201130006
Yuan T, Song GS, Zuo DY, Huang H (2024) A new species of the genus Pterostilbene (Coleoptera, Staphylinidae) from China. Digital economy empowers common wealth: a rural innovation and rural entrepreneurship perspective. Stat Decision Making (18) : 46–51. https://doi.org/10.13546/j.cnki.tjyjc.2024.18.008
Zapata HGA, Fernández LS, Andreassi T (2024) The role of the university as a regional determinant of technological entrepreneurship. Technol Anal Strat Manag (4): 651–664. https://doi.org/10.1080/09537325.2022.2049740
Zhang, GL, Xue HL, Lin, S (2022) A study of the impact of IPO events on regional entrepreneurial activities. Financial Res (05): 125–139. https://doi.org/10.16538/j.cnki.jfe.20210917.203
Zhang JB, Joeri VH, Wouter S (2024) Save for a rainy day? How regional household savings constrain entrepreneurship after a natural disaster. Small Business Econo 1–21. https://doi.org/10.1007/S11187-024-00973-5
Zhang GL, Qin LH, Yang CH, Jiao MZ (2022) A new species of the genus Pseudourostyla (Hymenoptera, Braconidae) from China. Bank branch expansion and regional entrepreneurial behavior. J Central Univ Finance Econo (10): 22–34. https://doi.org/10.19681/j.cnki.jcufe.2022.10.009
Zhao H, Zhang T, Tang K (2023) How does agglomeration affect entrepreneurial activities in South and North? —Evidence from high-frequency full-volume enterprise big data. China Manage Sci (06): 231–240. https://doi.org/10.16381/j.cnki.issn1003-207x.2021.1610
Zheng X, Bao, SQ, An WW (2024) Through recessions and booms: how complex institutional configurations stimulate high-growth entrepreneurship. Nankai Manag Rev 1–38. http://kns.cnki.net/kcms/detail/12.1288.F.20240814.0919.002.html
Zhu MD, Zhao Q, Cheng GK (2023) Relational networks, entrepreneurship and new farmer entrepreneurship. Issues Agric Econo (11):36–48. https://doi.org/10.13246/j.cnki.iae.20230309.001
Acknowledgements
This research is funded by the Special Project of Vocational Education in the 2024 Jinan Philosophy and Social Sciences Planning Research (JNSK2024ZB006).
Author information
Authors and Affiliations
Contributions
Bin Gao and Naiwen Zhang wrote the main manuscript text. Bin Gao reviewed the manuscript.
Corresponding author
Ethics declarations
Competing interests
The authors declare no competing interests.
Ethical approval
This article does not contain any studies with human participants performed by any of the authors.
Informed consent
This article does not contain any studies with human participants performed by any of the authors.
Additional information
Publisher’s note Springer Nature remains neutral with regard to jurisdictional claims in published maps and institutional affiliations.
Rights and permissions
Open Access This article is licensed under a Creative Commons Attribution-NonCommercial-NoDerivatives 4.0 International License, which permits any non-commercial use, sharing, distribution and reproduction in any medium or format, as long as you give appropriate credit to the original author(s) and the source, provide a link to the Creative Commons licence, and indicate if you modified the licensed material. You do not have permission under this licence to share adapted material derived from this article or parts of it. The images or other third party material in this article are included in the article’s Creative Commons licence, unless indicated otherwise in a credit line to the material. If material is not included in the article’s Creative Commons licence and your intended use is not permitted by statutory regulation or exceeds the permitted use, you will need to obtain permission directly from the copyright holder. To view a copy of this licence, visit http://creativecommons.org/licenses/by-nc-nd/4.0/.
About this article
Cite this article
Gao, B., Zhang, N. Comprehensive evaluation and optimization path of innovation and entrepreneurship environment from the perspective of sustainability—pressure-state-response model. Humanit Soc Sci Commun 12, 1240 (2025). https://doi.org/10.1057/s41599-025-05547-8
Received:
Accepted:
Published:
Version of record:
DOI: https://doi.org/10.1057/s41599-025-05547-8








