Abstract
Pakistan faces a critical gap in preparing its education system to meet the demands of STEM (science, technology, engineering, and mathematics) education, essential for fostering innovation and competitiveness in the 21st-century global economy. Despite policy recognition, implementation remains uneven due to limited teacher preparedness, underdeveloped policy mechanisms, and inadequate resources. This study proposes and empirically tests a conceptual framework to assess Pakistan’s readiness for STEM education by examining the role of teacher preparedness, policy support, funding, and resource availability. Grounded in educational change and capacity-building theories, the study develops five hypotheses based on these factors. A quantitative survey method was employed, gathering data from 600 participants, including 500 teachers, 50 school principals, and 50 administrators across 30 secondary schools in Multan, Punjab. Data was analyzed using SmartPLS 4.0, with Structural Equation Modeling (SEM) validating the measurement model. Key findings show that funding significantly enhances resource availability, supporting STEM implementation. Policy support and technology access are also critical drivers of success. The study confirms the reliability and validity of the measurement constructs, showing strong factor loadings and high Cronbach’s Alpha and Composite Reliability coefficients. Implications highlight the urgent need for financial and policy support to establish Pakistan’s robust STEM education system. These findings underscore the importance of policy reforms and increased funding to bridge the gaps in STEM education. Future research should engage policymakers and government bodies to co-develop targeted strategies that bridge the gap between policy and practice.
Similar content being viewed by others
Introduction
STEM education (Science, Technology, Engineering, and Mathematics) is widely acknowledged as a cornerstone for the global socioeconomic development in the 21st century (Yalçın, 2024). As countries across the world seek to thrive in a highly competitive and technology-driven economy, the ability to innovate, solve complex problems, and adapt to technological advancements has become essential (Küçükaydın et al. 2024). With the onset of the Fourth Industrial Revolution (4IR), these abilities are now more critical than ever, driving the demand for skilled individuals who are well-versed in STEM disciplines (Mei et al. 2023; Wessels and van Wyk, 2022). The global shift toward digitalization, supported by emerging technologies like artificial intelligence, machine learning, and the Internet of Things, has increased the need for a workforce capable of adapting to rapidly changing environments (Kamila et al. 2024). In this context, STEM education is the foundation for future economic prosperity by equipping students with the skills required to excel in high-demand sectors (Gilrein et al. 2021; Merino et al. 2023).
Global trends in STEM education
While STEM education has gained considerable momentum in developed nations, developing countries like Pakistan remain underexplored in scholarly research. Despite the worldwide emphasis on STEM integration, there is a lack of empirical evidence examining how developing countries prepare their educational systems to meet the demands of 21st-century education and workforce development (Kamila et al. 2024; Singh, 2024). Most existing studies have focused on student performance and policy alignment in high-income contexts, leaving a gap in understanding how teacher preparedness, policy frameworks, and infrastructure challenges influence STEM implementation in countries like Pakistan (Rehman et al. 2025a). This study addresses this critical gap by investigating the systemic and contextual barriers shaping Pakistan’s STEM education readiness. STEM education has been recognized as essential to maintaining global competitiveness in countries such as the United States, China, and several European nations. For instance, the U.S. has invested heavily in STEM education, integrating cross-disciplinary learning approaches to cultivate students’ problem-solving and critical thinking skills early (Abu Khurma et al. 2023; Le et al. 2023). Likewise, China has adopted national policies prioritizing STEM education to ensure that its workforce is equipped with the necessary technical and analytical skills to lead in emerging technologies (Fan et al. 2021; Wang et al. 2022). These global leaders have embedded STEM into their national education strategies, recognizing its vital role in enhancing economic resilience and technological advancement.
The role of STEM education in achieving the United Nations Sustainable Development Goals (SDGs) cannot be overstated. In particular, SDG 4 (Quality Education) and SDG 8 (Decent Work and Economic Growth) emphasize the importance of fostering inclusive education that prepares students for the demands of evolving job markets, thus ensuring they are equipped to contribute to national development (Marcone, 2022). In this regard, STEM education strengthens a country’s economic foundation and nurtures social inclusion, offering opportunities for all students, regardless of background, to excel in 21st-century jobs (Singh, 2024; Mahmood et al. 2025a; 2025b). However, despite global advancements in STEM education, there is a growing recognition of developing countries’ challenges in implementing STEM reforms. Countries such as Pakistan, India, and Bangladesh have yet to fully leverage the potential of STEM education to address their unique developmental needs. This is particularly evident in Pakistan, where issues such as inadequate infrastructure, limited access to educational resources, and a lack of trained teachers hinder the full implementation of STEM education (Gopang et al. 2021; Nguyen, 2025; Rahim et al. 2020).
Challenges in implementing STEM education in Pakistan
Despite the clear advantages and necessity for STEM education, its implementation in Pakistan faces significant challenges, many of which are interrelated and compound the overall issue. These challenges include:
Challenge 1: resource scarcity and infrastructure deficiencies
A fundamental barrier to effective STEM education in Pakistan is the severe lack of resources, which hinders the provision of quality education. Many schools, especially rural ones, lack essential infrastructure such as laboratories, technology, and basic learning materials. This scarcity is further exacerbated by insufficient qualified educators who can effectively teach STEM subjects (Rehman et al. 2024a; Tunio et al. 2022). Insufficient funding restricts schools from acquiring the necessary resources, limiting teachers’ ability to provide hands-on, practical STEM learning experiences. Furthermore, this lack of resources contributes to the systemic issue of underdeveloped teaching practices, which are critical for fostering student engagement and innovation in STEM fields.
Challenge 2: teacher training deficits
Pakistan faces a shortage of adequately trained teachers to teach integrated STEM content, with the existing educators often lacking the skills and knowledge to effectively implement interdisciplinary STEM curricula (Gopang et al. 2021; Huang et al. 2022a). The inadequacy of teacher training is closely linked to the scarcity of resources, as insufficient funding often limits the development and availability of professional development programs. This lack of qualified teachers, paired with the scarcity of educational materials, leads to suboptimal learning environments where students are not exposed to the depth and breadth of knowledge required to thrive in STEM fields(Amalina et al. 2025). This lack of teacher preparedness restricts students’ ability to develop critical thinking and problem-solving skills, essential for success in the global economy.
Challenge 3: outdated curriculum and lack of practical learning opportunities
The current curriculum in Pakistan often does not align with global technological advancements or adequately incorporate the practical, hands-on learning experiences essential for STEM education (Aslam et al. 2022). This issue is further compounded by the insufficient integration of STEM content across subject areas, which limits students’ ability to grasp the interconnected nature of these disciplines. The outdated curriculum prevents the development of skills such as creativity and innovation, which are vital in fields like artificial intelligence, robotics, and engineering. The lack of real-world applications within the curriculum also undermines students’ interest in STEM subjects, further deepening the STEM education crisis in the country.
The role of policy and government intervention
In Pakistan, policy reforms are essential to bridging the gap between the educational system and the needs of the future workforce. Government policies must prioritize financial support, teacher development programs, and resource allocation to align with global standards for inclusive education (Rehman et al. 2025b; Sheikh et al. 2019). However, the lack of coordination and the ineffective integration of STEM into the broader educational framework have hindered significant progress in addressing these challenges (Li et al. 2020). The lack of a cohesive national strategy has led to fragmented STEM initiatives, which are often poorly funded and inadequately implemented.
Demographic and economic pressures
Pakistan’s demographic composition, with 64% of its population under 30 years old, further amplifies the urgency of addressing the STEM education gap. Each year, approximately four million new workforce entrants are expected, which calls for creating 0.9 million new jobs annually over the next five years to sustain current employment levels (Matsuda et al. 2019). The country needs a highly skilled workforce to compete globally, and STEM education plays a crucial role in achieving this goal (Javed, 2020). However, without significant educational investments and targeted reforms, Pakistan risks falling behind in an increasingly competitive global market where technological innovation and a highly skilled STEM workforce are key drivers of economic success.
Interconnections among factors
The challenges discussed above are not isolated but interdependent. For example, insufficient funding exacerbates resource scarcity and undermines efforts to improve teacher training. Similarly, the lack of a coordinated policy framework has led to the inefficient allocation of available resources, further impeding the development of a robust STEM education system (Johnson, 2012). Addressing these interconnected challenges requires a holistic, multi-faceted approach that considers how various elements, funding, teacher training, resources, and policy interact and influence one another(Carlisle and Weaver, 2018). These interactions must be examined and understood to design effective interventions that can lead to sustainable improvements in STEM education in Pakistan. Addressing the challenges in implementing STEM education in Pakistan requires comprehensive policy reforms integrating increased funding, enhanced teacher training, curriculum updates, and technological advancements. Understanding how these factors interact is essential for designing effective strategies and interventions (Mahmood et al. 2025a; 2025b). The government’s role in prioritizing STEM education through adequate resources, supportive policies, and modern infrastructure is pivotal in transforming the country’s educational landscape and preparing the next generation to succeed in the global economy.
Problem statement
Despite the growing recognition of STEM education’s role in national development, Pakistan continues to face significant challenges in implementing STEM initiatives effectively. These challenges include chronic underfunding, inadequate teacher training, outdated curricula, fragmented policy frameworks, and insufficient access to technological resources. While global literature consistently emphasizes the role of STEM in fostering economic growth and technological advancement, most of this research focuses on developed countries. Empirical studies from developing contexts, particularly Pakistan, remain scarce, with limited attention paid to how these systemic barriers interact and influence the implementation of STEM education in local school systems. Existing studies are often conceptual or limited to descriptive analyses, lacking the application of advanced empirical models that can uncover the structural relationships among key influencing factors. This creates a critical gap in the literature, especially concerning evidence-based strategies tailored to low-resource settings. Therefore, there is an urgent need for a comprehensive, data-driven investigation that examines how systemic factors such as policy support, funding, teacher preparedness, technology access, and resource availability collectively shape the implementation of STEM education in Pakistan’s secondary schools. This study aims to address this gap by applying a Structural Equation Modeling (SEM) approach using SmartPLS to uncover the underlying relationships among these variables and provide actionable insights for educational policy and reform in the Pakistani context. In light of these challenges and research gaps, the study is guided by the following research questions:
-
1.
To what extent do systematic factors such as funding, policy support, teacher preparedness, technology access, and STEM school resources significantly influence the implementation of STEM education in Pakistan’s secondary schools?
-
2.
What are the structural relationships among these systemic factors in shaping the readiness and effectiveness of STEM education implementation, as revealed through the SmartPLS-SEM model?
These research questions guide the development of the five hypotheses presented in the subsequent section and form the foundation for the study’s empirical analysis.
Gap in the literature
Despite the global recognition of STEM education’s importance, there remains a significant gap in research focusing on STEM education implementation in developing countries, particularly Pakistan. While extensive literature exists on STEM education policies and their impact in developed countries such as the United States, China, and European nations (Ammar et al. 2024; Hsu et al. 2024; Ortiz-Revilla et al. 2021; Wahono et al. 2020), empirical evidence on STEM education readiness in Pakistan’s educational system is limited. The unique barriers Pakistan faces, such as infrastructural challenges, lack of resources, and teacher preparedness, are not comprehensively addressed in the literature, creating a critical gap in understanding (Daraz et al. 2024, 2025; Khan et al. 2024).
Several studies have highlighted the effectiveness of integrated STEM education models in Western and East Asian countries, where interdisciplinary approaches have improved student engagement and learning outcomes (Abu Khurma et al. 2023; Le et al. 2023). However, these models have not been widely adopted in Pakistan, and there is a lack of systematic research on how STEM education is structured, implemented, and received by educators and students in Pakistan (Imaduddin et al. 2021). Unlike China, where strong governmental policies have been instrumental in STEM advancement (Fan et al. 2021; Rehman et al. 2025a), Pakistan lacks a centralized, cohesive approach to STEM education reform (Rehman et al. 2024a).
In addition, while research from countries like India and Malaysia has explored the relationship between STEM education policies, resource allocation, and student performance (Lueangsuwan and Srikoon, 2021; Thao et al. 2020), Studies in Pakistan have primarily focused on general educational challenges rather than STEM-specific barriers (Li et al. 2020). The few studies available on STEM education in Pakistan tend to be qualitative or conceptual, lacking empirical analysis using quantitative models such as Structural Equation Modeling (SEM) to assess the role of funding, policy frameworks, and teacher training in STEM education implementation (Bhatti and Hassan, 2024; Fauzi et al. 2023).
Moreover, research on teacher training and professional development in STEM education remains sparse (McComas and Burgin, 2020; Weinberg et al. 2021). In the Western context, several studies have emphasized the need for continuous professional development for STEM educators to ensure effective implementation (Huang et al. 2022b). However, Pakistan lacks comprehensive studies analyzing the preparedness of STEM teachers and the extent to which professional development programs can bridge the skills gap in the country (Gopang et al. 2021). Morrell et al. (2020) also emphasize the need for training and teacher preparedness in evolving STEM education environments.
Another critical gap in the literature is the lack of research on the role of financial investment in STEM education infrastructure in Pakistan. While global studies have demonstrated the direct impact of funding on the availability of STEM school resources, technology integration, and student performance (Theobald et al. 2020; Dukkipati and Novak-Herzog, 2021), Pakistan’s education system has not been extensively analyzed in this regard. Given that Pakistan allocates only about 2% of its GDP to education, well below international recommendations, there is an urgent need for research on how financial constraints affect STEM education outcomes and how increased funding could facilitate the development of STEM school infrastructure (Tunio et al. 2022). Li et al. (2020) and other research point to the significant impact of funding on educational success, making it a crucial area of investigation for Pakistan.
Furthermore, most studies on STEM education in Pakistan fail to address the perspectives of key stakeholders such as policymakers, school administrators, and industry professionals. Existing literature primarily focuses on teachers and students, leaving a significant research gap in understanding how national policies, funding allocations, and industry collaborations can drive STEM education forward (Begum, 2022; Zamfir et al. 2024). This study seeks to bridge these gaps by offering a comprehensive analysis of STEM education readiness in Pakistan, focusing on the crucial aspects of teacher preparedness, policy frameworks, and resource availability.
Effective policy interventions are necessary to address these gaps, including increased funding, teacher training, curriculum updates, and international collaborations (Kiazai et al. 2020) (see the ODR framework by Huang et al. 2022a). This study addresses the under-researched state of STEM education in Pakistan by examining these factors in higher secondary schools (grades 11–12), focusing on teacher readiness, policy effectiveness, and resource availability. The findings will provide insights into the strategies needed to strengthen STEM education in Pakistan, emphasizing financial support, teacher training, and policy reforms to create a sustainable STEM education ecosystem. Given STEM’s pivotal role in fostering innovation and economic growth, addressing these challenges is essential to prepare Pakistan’s workforce for global competition (see Fig. 1). This study contributes to the existing knowledge on STEM education by offering a comprehensive, data-driven analysis of Pakistan’s preparedness for STEM education. The present study utilizes quantitative methods, particularly Structural Equation Modeling (SEM), to validate the relationships between policy, funding, teacher preparedness, and STEM resource availability.
As highlighted in the preceding literature review, significant gaps exist in understanding how various systemic factors, such as funding, teacher preparedness, policy design, and resource allocation, collectively influence the successful implementation of STEM education in Pakistan. While previous studies have examined these factors independently, there is limited empirical research that integrates them into a coherent framework suitable for a developing country context. It is essential to anchor the study in a robust theoretical foundation to address this gap and guide the development of our research model. Drawing on established behavioral and educational theories allows for a structured analysis of how these factors interact and affect stakeholder behaviors and institutional readiness. Therefore, the following section presents the theoretical underpinnings that inform the construction of the conceptual framework used in this study.
Theoretical underpinning
The challenges, such as resource scarcity, inadequate teacher training, insufficient funding, ineffective policies, and limited access to technology, are not isolated issues but are deeply interconnected. These factors amplify the overall problem of STEM education implementation in Pakistan. Theory of Planned Behavior (TPB), Social Cognitive Theory (SCT), and Resource-Based View (RBV) collectively provide a comprehensive understanding of the barriers to STEM education implementation in Pakistan (Ajzen, 2020; Bandura, 1986; Barney, 1991). The theory of Planned Behavior (TPB) offers valuable insight into these interactions. According to TPB, teachers’ behaviors, specifically their willingness and ability to implement STEM curricula, are influenced by their attitudes, subjective norms, and perceived behavioral control (Ajzen, 2020). In the context of STEM education implementation in Pakistan, TPB helps explain how teachers’ attitudes towards STEM subjects, societal norms regarding STEM education, and perceived control over necessary resources and training influence their intentions and behavior in implementing STEM curricula (Kuschel et al. 2020). For instance, when teachers perceive a lack of resources or insufficient training (e.g., due to limited funding), it affects their attitudes towards STEM education, decreasing their motivation and confidence to implement STEM in the classroom. This feedback loop, where limited resources affect teachers’ perceptions and behaviors, directly influences students’ STEM education experiences, leading to a cycle of underperformance (Kuschel et al. 2020). Social Cognitive Theory (SCT) (Bandura, 1986) explains the reciprocal interaction between personal factors, behaviors, and environmental conditions. It suggests that personal factors, behavioral patterns, and environmental influences all interact to shape behaviors (Bandura, 1986). In the context of STEM education, teachers’ self-efficacy, shaped by their training and the availability of resources, directly impacts their ability to implement innovative teaching strategies in STEM subjects. However, without access to adequate resources (funding, technology, materials), teachers’ confidence in their ability to teach STEM effectively may decrease. SCT highlights the importance of self-efficacy, professional development experiences, and the school environment in shaping teachers’ behaviors and capabilities to implement STEM education (Agarwal, 2023). For example, teachers with higher self-efficacy and positive professional development experiences are likelier to feel capable and motivated to implement STEM education(Agarwal, 2023). Additionally, a supportive school environment that fosters collaborative learning and access to resources can further enhance their ability to deliver effective STEM education (Dukkipati and Novak-Herzog, 2021). Resource-Based View (RBV) suggests that an organization’s resources and capabilities are critical to achieving and sustaining competitive advantage (Barney, 1991). In STEM education, RBV underscores the critical role of resources such as funding, technology, and training in achieving effective STEM education implementation (Theobald et al. 2020). This perspective helps explain how the availability (or lack) of these key resources impacts the ability of schools to support STEM programs (Gardner et al. 2019). For instance, insufficient funding and technology access can be significant obstacles to providing high-quality STEM education. At the same time, adequate resources and training programs can significantly enhance the capacity to implement STEM curricula (Widya et al. 2019). In Pakistan, the inadequate allocation of funds hampers the purchase of essential technology and prevents the implementation of comprehensive teacher training programs. As a result, the schools’ ability to provide quality STEM education is severely limited, perpetuating the cycle of underdevelopment. The policy context further influences these interconnected dynamics. As noted in the literature, countries like China have implemented cohesive national policies that prioritize STEM education, ensuring that resources are allocated effectively and teacher training is a priority (Li et al. 2020). In contrast, the fragmented policy approach in Pakistan exacerbates these interrelations, as the lack of policy coordination leads to inefficient allocation of resources and inadequate teacher training, ultimately hindering the effective implementation of STEM education.
In light of these interconnected factors, addressing STEM education challenges in Pakistan requires a holistic approach that recognizes the interplay between funding, resources, teacher training, technology, and policy. By acknowledging and addressing these interrelationships, policymakers can design more effective strategies that target not only individual factors but also the broader systemic issues that affect the STEM education landscape in Pakistan.
Literature review and hypothesis development
This research is grounded in three foundational theoretical frameworks: the Theory of Planned Behavior (TPB), Social Cognitive Theory (SCT), and the Resource-Based View (RBV). Together, these frameworks inform the study’s conceptual model by linking individual, institutional, and structural factors that influence the implementation of STEM education in Pakistan.
Insufficient training and professional development opportunities
Teacher preparedness is crucial for successfully implementing STEM education (Hasim et al. 2022). Theories such as Social Cognitive Theory (SCT) provide valuable insight into teacher training and self-efficacy dynamics. SCT emphasizes the interaction between personal factors, behaviors, and environmental influences, suggesting that teacher training directly impacts their self-efficacy, influencing their willingness and ability to implement STEM curricula (Bandura, 1986). It requires extensive professional development programs focused on integrated STEM disciplines (Christian et al. 2021). Teachers need to be proficient in their subject areas and across other STEM fields (Velychko et al. 2022). Furthermore, they need to learn new pedagogical strategies that foster active learning, critical thinking, and problem-solving (Marques and Pombo, 2021), such as inquiry-based learning, project-based learning, and digital technology (Boice et al. 2021). Insufficient training and professional development can lead to a lack of confidence and competence among teachers, directly affecting their ability to implement STEM education effectively (Stieben et al. 2021). In line with this, the Theory of Planned Behavior (TPB) posits that teachers’ attitudes towards STEM education and their perceived behavioral control, influenced by training, can determine their actual behavior in delivering STEM content (Ajzen, 2020). Studies have shown that ongoing professional development is crucial for teachers to stay updated with the latest teaching methods and technological advancements necessary for STEM education (Wong et al. 2022). Based on this literature, the following hypothesis was developed:
H1: Insufficient training and professional development opportunities are significant barriers to implementing STEM education in Pakistan.
Lack of adequate STEM resources and materials
The rise of STEM education has necessitated a significant paradigm shift in school curricula and teacher preparedness (Salvetti et al. 2023). Schools must prioritize allocating resources for STEM equipment, labs, and technology (Villalobos et al. 2020). Access to resources is a fundamental enabler of STEM education. The Resource-Based View (RBV) highlights the importance of resources (funding, technology, materials) in achieving educational outcomes (Barney, 1991). Adequate resources are crucial for engaging students in STEM learning, as they provide hands-on learning experiences. The Theory of Planned Behavior (TPB) also suggests that perceptions of available resources affect teachers’ attitudes towards STEM and their confidence in teaching these subjects (Ajzen, 2020). Adequate resources are crucial for providing hands-on learning experiences, which are crucial for STEM education (Stefanile, 2020). These resources include laboratory equipment, science kits, computers, and software, all necessary for conducting experiments and projects that engage students in STEM learning (Draganov et al. 2023). Research indicates that schools with sufficient STEM resources can offer students a more engaging and effective learning environment, which is essential for fostering interest and proficiency in STEM subjects (Moleta and Yango, 2023). Based on this literature, the following hypothesis was developed.
H2: Lack of adequate STEM resources and materials in schools hinders the implementation of STEM education in Pakistan.
Insufficient funding and financial support
Financial constraints are a common barrier in many developing countries, impacting the ability to invest in necessary STEM infrastructure and resources (Labenko, 2023). The Resource-Based View (RBV) emphasizes that sufficient resources, such as funding, are necessary to sustain STEM programs (Barney, 1991). SCT also suggests that financial resources impact teacher behavior by enabling access to training, technology, and materials that enhance self-efficacy and instructional quality (Bandura, 1986). Insufficient funding limits the ability of schools to acquire essential materials, hire qualified teachers, and provide professional development opportunities (Rehman et al. 2024b). Research has shown that financial support is crucial for the sustainability and expansion of STEM programs (Khan et al. 2022). Schools with adequate funding can invest in modern laboratories, purchase up-to-date educational materials, and provide continuous teacher training (Rehman et al. 2025a). Based on this literature, the following hypothesis was developed;
H3: Insufficient funding and financial support for STEM programs are significant obstacles to Pakistan’s successful implementation of STEM education.
Ineffective or inconsistent government policies
The Resource-Based View (RBV) also informs our understanding of the role of policies in resource allocation and how policies impact the availability of educational resources (Barney, 1991). A cohesive policy prioritizing STEM education can break the cycle of inadequate resources and training. SCT suggests that a lack of clear policies can negatively influence teachers’ self-efficacy and behavior because teachers may feel unsupported by the system (Bandura, 1986). The Theory of Planned Behavior (TPB) further explains that inconsistent policies create a lack of control, discouraging teachers from effectively implementing STEM programs (Ajzen, 2020). Government policies are pivotal in shaping the educational landscape (Rehman et al. 2024b). Effective policies can provide a supportive framework for implementing STEM education by setting standards, providing funding, and facilitating professional development (Ordanovska et al. 2023). However, inconsistent or ineffective policies can create barriers to systematically implementing STEM education initiatives (Ramli and Awang, 2020). Studies have highlighted that government support is essential for the successful implementation of educational programs (Rehman et al. 2024c). Policies that fail to support STEM education effectively may result in inconsistent approaches and inadequate resources for schools and teachers, ultimately hindering the successful implementation of STEM (Osadchyi et al. 2020). Based on this literature, the following hypothesis was developed
H4: Ineffective or inconsistent government policies related to STEM education negatively impact its implementation in Pakistan.
Limited access to technology and digital tools
Access to technology is a fundamental component of modern STEM education (Chai, 2019).SCT underscores the critical role of self-efficacy in adopting new teaching methods, such as integrating technology in STEM education (Bandura, 1986). Without access to technology, teachers’ confidence in their ability to teach effectively is diminished. The Resource-Based View (RBV) highlights that a lack of technological resources significantly impedes the ability to implement innovative STEM curricula (Barney, 1991). The Theory of Planned Behavior (TPB) also connects perceptions of control over resources (like technology) with teachers’ intentions and actions in the classroom (Ajzen, 2020). Schools must move beyond traditional, siloed teaching methods and adopt a more interdisciplinary approach (Johnston et al. 2021). This requires integrating digital tools and technology in the classroom (Kiong, 2023). Limited access to digital tools can hinder teachers’ ability to deliver effective STEM instruction and students’ ability to engage in hands-on, technology-driven learning experiences (Johnston et al. 2021). Research has shown that technology integration is key to modern STEM education, and schools with limited access to technology struggle to provide quality STEM education (Huang et al. 2022b). Based on this literature, the following hypothesis was developed
H5: Limited access to technology and digital tools is a significant challenge to implementing STEM education effectively in Pakistan.
These hypotheses aim to investigate the barriers to effective STEM education implementation in Pakistani public schools (see Fig. 2). By addressing these hypotheses, the study seeks to uncover actionable insights that can inform policy-making and strategic planning to enhance STEM education in Pakistan.
Methodology
This study was designed to empirically test five hypotheses developed from the research questions, which explore the barriers to implementing STEM education in Pakistan’s public secondary schools. To address these questions, a quantitative research approach was employed, using a structured survey instrument grounded in established theoretical frameworks: Social Cognitive Theory (SCT), Theory of Planned Behavior (TPB), and Resource-Based View (RBV). The research design enabled the measurement of key constructs, including teacher preparedness, STEM resource availability, policy support, access to technology, and financial support. Data was collected from key stakeholders, teachers, principals, and administrators to ensure a comprehensive understanding of the systemic factors influencing STEM readiness. Structural Equation Modeling (SEM) using SmartPLS was used to validate the conceptual model and test hypothesized relationships among variables.
To operationalize this model, we developed a questionnaire targeting higher secondary school teachers, principals, and administrators’ perspectives on STEM implementation (Creswell, 2009; Hair et al. 2019). This study employed a multi-stage sampling strategy to ensure a representative and contextually relevant participant selection. Initially, purposive sampling was used to select 30 public higher secondary schools in Multan, Punjab, based on clearly defined criteria for assessing STEM education readiness. Specifically, these criteria included the presence of established science subject streams, availability of functioning laboratories, adequate basic STEM infrastructure, and student enrollment at the higher secondary school level. These parameters ensured that the selected schools were suitably aligned with the study’s objective to investigate STEM education implementation comprehensively (Campbell et al. 2020). It is important to note that the sample comprises urban schools from Multan city with sufficient STEM resources, and thus may not fully represent the conditions of rural schools in Pakistan, where significant infrastructural disparities exist. This limitation is acknowledged, and future studies are encouraged to explore STEM readiness in rural and less-resourced educational contexts.
Following the identification of these schools, we applied simple random sampling to select participants within three distinct stakeholder groups: secondary school teachers, principals, and administrators. A total of 600 respondents participated in the study, comprising 500 teachers, specifically from natural science disciplines, along with 50 principals and 50 administrators. The sample size of 600 participants exceeds the minimum recommended threshold for Partial Least Squares Structural Equation Modeling (PLS-SEM) based on the “10-times rule” (Hair et al. 2019), which suggests that the sample should be at least ten times the largest number of structural paths directed at any construct in the model. This ensures adequate statistical power and reliability of the analysis. Equal representation of male and female teachers was carefully ensured to enhance the objectivity and generalizability of the findings (See Table 1). Data collection was carried out via email correspondence between August 2023 and January 2024. Participants were provided an invitation letter, detailed informed consent emphasizing confidentiality, and a structured questionnaire designed explicitly for this study. Respondents were requested to return completed questionnaires within two weeks, and follow-up email reminders were systematically sent to encourage participation, resulting in a robust response rate of 100%. The response rate for this study was 100%, achieved through systematic follow-up emails and reminders during the data collection period, which minimizes concerns related to non-response bias.
Instrumentation and data collection
The survey instrument used in this study was a researcher-developed tool grounded in well-established conceptual frameworks in STEM education. Rather than adopting a single standardized scale, the instrument was designed by adapting and synthesizing item themes from prior peer-reviewed studies to assess five core dimensions relevant to STEM education in the Pakistani context: teacher preparedness, teacher preparation standards, STEM resources, policy frameworks, and institutional support. Specifically, Teacher Preparedness: Items were adapted from Wu et al. (2022) and Morrell et al. (2020), who emphasize the importance of professional development and teacher self-efficacy for STEM integration. For example: “For successful STEM integration, teachers should receive specialized professional development in STEM teaching”. STEM resource items were informed by Sulaeman et al. (2022) and Draganov et al. (2023), focusing on the need for laboratory equipment, hands-on materials, and teaching resources. Example: “Adequate laboratory equipment and teaching materials are crucial for effective STEM education”. Funding items were based on Khan et al. (2022) and Rehman et al. (2025a), who highlight the importance of financial support for implementing STEM education. Example: “Sufficient funding is essential to support the implementation of STEM education in schools.” Policy items were adapted from Li et al. (2020) and Ordanovska et al. (2023), emphasizing the role of clear government policies. Example: “Clear government policies are needed to support the implementation of STEM education”. Technology access items were informed by Huang et al. (2022a) and Chai (2019), who stress the necessity of digital tools and technology for modern STEM instruction. Example: “Access to digital technology and the internet is necessary for effective STEM instruction”. Additional items capturing institutional support were newly developed to address gaps in the literature specific to the Pakistani secondary education system. The initial version of the questionnaire was designed with 72 items, derived from existing theoretical frameworks and empirical studies on STEM education. These items were distributed across six constructs: Policy, STEM School Resources, STEM Education Implementation, Technology Access, Teacher Preparedness, and Funding. Each item employed a 5-point Likert scale ranging from 1 (Strongly Disagree) to 5 (Strongly Agree). To ensure content validity, the instrument was reviewed by a panel of three experts in STEM education and educational measurement. These experts assessed each item for clarity, relevance, and alignment with the intended constructs. Based on their feedback, several items were reworded to enhance clarity, and a few were removed due to redundancy or weak alignment with construct definitions. Subsequently, the revised instrument underwent a pilot testing phase involving 95 participants drawn from the target population, including secondary school teachers, principals, and administrators. The primary purpose of this pilot test was to assess the instrument’s reliability and structural coherence prior to full-scale data collection. Based on reliability analysis and item performance, further revisions were made, reducing several items. Specifically, the construct “Policy” was reduced from 12 to 11 items; “STEM School Resources” from 12 to 5 items; “STEM Education Implementation” from 14 to 10 items; “Technology Access” from 10 to 6 items; “Teacher Preparedness” from 12 to 6 items; and “Funds” from 12 to 10 items.
The final instrument, consisting of 48 validated items, was subjected to Confirmatory Factor Analysis (CFA) using SmartPLS 4.0. All retained items demonstrated strong factor loadings (above 0.78) and acceptable multicollinearity levels (VIF values below 2.6). Internal consistency was confirmed through Cronbach’s Alpha and Composite Reliability (CR), with all coefficients exceeding 0.70. Convergent validity was established using Average Variance Extracted (AVE), which surpassed the 0.50 threshold for all constructs. These results, presented in Table 2 and Fig. 3, confirm that the final instrument possessed theoretical coherence and statistical robustness, making it appropriate for measuring STEM education readiness in Pakistani secondary school.
Common method bias
Given the self-reported nature of the survey data, common method bias (CMB) was carefully evaluated using multiple established techniques. CMB can inflate the relationships between variables when data are collected from a single source (Podsakoff et al. 2003). While SmartPLS and partial least squares structural equation modeling (PLS-SEM) are generally robust to such concerns (Hair et al. 2017), a preliminary analysis was conducted to assess its potential impact. We employed Harman’s single-factor test, which is commonly used to detect CMB by identifying whether one factor accounts for the majority of the variance in the data (Harman, 1967). Two diagnostic tests were employed to assess potential bias. First, Harman’s single-factor test was conducted to determine whether a single factor accounted for most of the variance. The results indicated no dominant factor emerged, suggesting that CMB was not a serious concern (Harman, 1967). Second, a Full Collinearity Assessment was performed using the Variance Inflation Factor (VIF) values for all constructs. As Kock (2015) suggests, VIF values below 3.3 indicate that CMB is unlikely to distort the model. In this study, all VIF values ranged from 1.866 to 2.525, confirming the absence of problematic common method variance. Future studies should incorporate multi-source data collection or temporal separation techniques in the research design to mitigate potential bias.
To ensure that the dataset meets the requirements of the measurement model and other additional analyses, the dataset was reviewed, loading factors were checked, and then confirmatory factor analysis (CFA) was run to verify the measurement model. This validation process is verified by many scholars like Hair et al. (2019). PLS-SEM was used to assess the proposed study model. Hair et al. (2017) describe the process of multivariate statistical analysis using PLS-SEM as a two-step approach: Initially, the measurement model is examined, followed by the structural model assessment through SmartPLS 4.0. To enhance the accuracy of the results, 10,000 bootstrap samples were employed (Purwanto, 2021). SEM was particularly appropriate due to its ability to assess complex relationships between multiple constructs and account for potential measurement errors.
PLS-SEM was chosen as the preferred method for this study because it allows for the simultaneous assessment of multiple relationships between constructs, including mediation and moderation effects. PLS-SEM is especially effective in situations with complex models and small to medium sample sizes, which aligns with the characteristics of our study (Hair et al. 2017). In contrast to traditional regression analysis, which assumes linear relationships and does not handle latent variables as effectively, PLS-SEM provides more flexibility and robustness. Given the nature of the research model, PLS-SEM was the most suitable method to validate the relationships between teacher preparedness, STEM resources, policy frameworks, and their impact on STEM education in Pakistan.
After data collection, responses were compiled, cleaned, and coded for analysis using SmartPLS 4.0. The data analysis followed a two-step approach. First, the measurement model was assessed to ensure construct reliability and validity using indicators such as factor loadings, composite reliability, AVE, and Cronbach’s alpha. Second, the structural model was tested to evaluate hypothesized relationships among constructs. Bootstrap resampling with 10,000 samples was used to confirm the robustness and statistical significance of the path coefficients. The following section presents the empirical results derived from these analyses.
Results
Table 1 shows an overview of the participants’ demographic profiles, covering four key variables: gender, age, academic qualifications, and teaching experience. These variables were assessed using frequency (f), percentage (%), mean (M), and standard deviation (SD). The study had an equal representation of males and females, with each group consisting of 300 participants (50% of the sample), showing a mean (M) of 1.5 and a standard deviation (SD) of 0.50. The age distribution among participants was as follows: 25–30 years (f = 200, 33.3%), 31–35 years (f = 150, 25.0%), 36–40 years (f = 120, 20.0%), and 41 years and above (f = 130, 21.7%). The overall mean age was 34.1 years, with a standard deviation of 6.72. Academic qualifications were divided into three categories: B.A/B.Sc. (f = 379, 63.2%), M.A/M.Sc. (f = 198, 33.0%), and M.Phil. (f = 23, 3.8%), with a mean (M) of 1.41 and a standard deviation (SD) of 0.565. Regarding teaching experience, participants were distributed as follows: 1–5 years (f = 109, 18.1%), 6–10 years (f = 354, 59.0%), 11–15 years (f = 83, 13.9%), and 16 years and above (f = 54, 9.0%), with an overall mean experience of 7.9 years and a standard deviation of 4.56. This detailed analysis of the demographic data provides insight into the composition and variability of the sample, enhancing the study’s reliability and generalizability.
Reliability and validity of measurement variables
The initial step involves conducting a CFA to assess the reliability and validity of the measurement variables, which serves as the basis for further structural analysis. After formulating hypotheses or examining the causal relationships between latent variables, (PLS-SEM) is employed to evaluate these hypotheses. Internal consistency reliability is evaluated using both Cronbach’s Alpha (CA) and Composite Reliability (CR), with CR often yielding more accurate reliability estimates, as noted in previous research (Kalkbrenner, 2023). Empirical studies suggest that both CA and CR values should exceed 0.70 to ensure the instrument is reliable.
Reliability and validity analysis
Table 2 indicates that all Cronbach’s Alpha (CA) and Composite Reliability (CR) coefficients exceed 0.70, suggesting a strong correlation among the responses (Mata-López et al. 2021). Convergent validity is assessed through the Average Variance Extracted (AVE) for each construct across all items (Chin and Yao, 2014). The findings show that all AVE values surpass the minimum threshold of 0.50, confirming the constructs’ convergence (Cheung et al. 2024). The Variance Inflation Factor (VIF) values are examined to assess multicollinearity. Multicollinearity is a concern if VIF values are greater than 5, but this study’s highest observed VIF value is 2.525, which is within the acceptable range (Shrestha, 2020). Table 2, confirms the reliability and validity of the measurement variables, with strong factor loadings, acceptable VIF values, and CA, CR, and AVE values that meet the required thresholds. These results establish a solid foundation for further structural analysis using PLS-SEM.
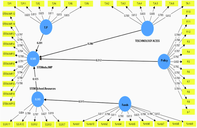
The path analysis model, as shown in Fig. 3, illustrates the relationships between constructs related to STEM education implementation. All measurement items in the path analysis model show loadings above the acceptable threshold of 0.50, indicating that the measurements are strong and reliable. Specifically, the factor loadings for the Teaching Practices (T.P.) latent variable range from 0.784 to 0.825, while Technology Access has loadings between 0.785 and 0.803, and Policy ranges from 0.780 to 0.792. The STEM School Resources are strongly influenced by Funds, with a path coefficient of 0.515, and moderately by Teaching Practices (0.125). Additionally, Policy significantly impacts STEM Education Implementation (STEMedu.IMP) with a path coefficient of 0.312. Among the constructs, Funds show the most substantial direct effect on STEM School Resources, highlighting the crucial role of financial support in enhancing STEM education.
Table 3 presents the discriminant validity assessment using the Heterotrait-Monotrait (HTMT) ratio. The HTMT criterion is a more stringent measure of discriminant validity, which suggests that the ratio should ideally be below 0.90 to confirm that the constructs are distinct. In this table, the HTMT ratios between all pairs of constructs are below this threshold, ranging from 0.428 (between Policy and Teaching Practices) to 0.641 (between STEM Implementation and Technology Access). These values indicate that the constructs, Funding (F), Policy (P), STEM School Resources (S.S.R), STEM Implementation (STEMedu.IMP), Teaching Practices (T.P), and Technology Access (T.A), are sufficiently distinct from each other, confirming discriminant validity within the model. Each construct measures a unique concept, and there is no excessive overlap between the constructs.
Table 4 presents the discriminant validity assessment using the Fornell-Larcker criterion. Discriminant validity is established when the square root of the Average Variance Extracted (AVE) for each construct (shown on the diagonal in bold) is greater than the correlations between that construct and all other constructs in the model (off-diagonal elements). In this table, the square root of the AVE for each construct, Funds (0.805), Policy (0.791), STEM School Resources (0.809), and STEMedu.IMP (0.793), teaching Practices (T.P.) (0.814), and technology access (0.800) are indeed higher than the correlations with other constructs. It shows that every construct shares more variance with its indicators than others, confirming adequate discriminant validity within the model.
Hypothesis validation and structural model assessment
The results of hypothesis testing through path analysis in Table 5 focus on the relationships between key factors influencing STEM education implementation. Each hypothesis is evaluated using path coefficients (β), T-values, p-values, effect sizes (f2), and confidence intervals (CI). For H1, the hypothesis that Funds positively impact STEM School Resources is supported with a path coefficient of β = 0.515, t = 17.310, and p < 0.000, indicating a highly significant effect. The effect size is substantial (f2 = 0.361), and the confidence interval (CI) ranges from 0.457 to 0.575, further reinforcing the acceptance of this hypothesis. This aligns with the Resource-Based View (RBV), suggesting that resources (in this case, financial support) are crucial for enhancing STEM education infrastructure. According to RBV, schools with adequate resources (such as funding) are better equipped to implement effective STEM programs, which is reflected in the strong relationship between funding and the availability of necessary materials, technology, and trained staff (Barney, 1991).
H2 hypothesizes that Policy positively impacts STEM Education Implementation (STEMedu.IMP). The results show a significant path coefficient of β = 0.312, t = 7.789, and p < 0.000, with a moderate effect size (f2 = 0.131) and a CI between 0.231 and 0.392, leading to the acceptance of this hypothesis. The theory of Planned Behavior (TPB) also suggests that external factors, like government policies, shape teachers’ attitudes, subjective norms, and perceived control, ultimately influencing their intention and behavior in implementing STEM curricula (Ajzen, 2020). The significant path coefficient between Policy and STEM Education Implementation demonstrates the role of effective policies in shaping teachers’ ability to deliver STEM education effectively, aligning with TPB’s emphasis on external factors influencing behavior.
In H3, the relationship between STEM School Resources and STEM Education Implementation is tested. The hypothesis is supported with a path coefficient of β = 0.125, t = 3.498, and p < 0.000, though the effect size is smaller (f2 = 0.022). The CI for this relationship is 0.055 to 0.195, resulting in the acceptance of the hypothesis. SCT highlights the importance of self-efficacy and the environment (e.g., technology access) in shaping behaviors. Teachers with access to technology are more confident in their ability to deliver STEM education, and this confidence directly impacts their teaching practices (Bandura, 1986). H4 explores the impact of Teaching Practices (T.P.) on STEM Education Implementation. The hypothesis is accepted with a path coefficient of β = 0.201, t = 5.812, and p < 0.000, supported by a moderate effect size (f2 = 0.059) and a CI ranging from 0.135 to 0.270. The relationship between Teaching Practices and STEM Education Implementation is also supported by SCT, which emphasizes the role of behavioral patterns and environmental influences in shaping behavior (Bandura, 1986). Teachers who are well-trained and equipped with effective teaching strategies are more likely to implement STEM curricula successfully, and their behaviors are influenced by their professional development experiences and the school environment. Finally, H5 tests whether Technology Access impacts STEM Education Implementation. The hypothesis is strongly supported by a path coefficient of β = 0.280, t = 7.093, and p < 0.000. The effect size (f2 = 0.100) is moderate, and the CI ranges from 0.201 to 0.358, confirming the positive impact of technology access on STEM education. All hypotheses (H1 to H5) are accepted, indicating significant and positive relationships between the factors analyzed and their impact on STEM education implementation.
In Fig. 4, the Bootstrap image for path analysis demonstrates that the hypothesized relationships within the model have been validated. Specifically, significant paths have been confirmed between Teaching Practices (T.P.), Technology Access, Policy, STEM School Resources, and Funds with STEM Education Implementation (STEMedu.IMP) and STEM School Resources. The measurement model was generated using SmartPLS-SEM and underwent partial least squares analysis. The consistent path coefficients and low p-values across numerous Bootstrap resampling iterations confirm the stability and reliability of these relationships. The Bootstrap validation indicates the model’s adequacy, which reinforces the acceptance of the proposed hypotheses. The goodness of fit indices presented in Tables 6 and 7 indicate that the overall model fit is adequate. The Standardized Root Mean Square Residual (SRMR) is 0.05, which is within the acceptable threshold (typically less than 0.08), indicating a good fit between the observed data and the model. The Chi-square value (X2) is 1561.968, which is statistically significant, as expected in large models; however, the Chi-square test is sensitive to sample size. The Normed Fit Index (NFI) is 0.917, which is close to the recommended threshold of 0.90, suggesting that the model has a good fit.
The statistical analysis confirmed the validity and reliability of the proposed measurement model and supported all five hypotheses. The results provided empirical evidence of the relationships between key variables such as funding, policy support, STEM resources, teacher training, and technology access in the context of STEM implementation. The following section discusses these findings in light of existing literature and theoretical frameworks, drawing practical implications and offering recommendations for policy and practice.
Discussion
STEM education is increasingly recognized as critical for fostering global, national, and individual growth (Rehman et al. 2025a). It is pivotal in advancing economic development and technological innovation, thereby driving sustainable economic growth (Mei et al. 2023). Moreover, individuals who pursue STEM fields often attain higher social status and personal income, underscoring the value of these disciplines in modern societies (Kuschel et al. 2020). However, despite its significance, STEM occupations face a persistent labor shortage, partly due to the male-dominated nature of these fields (Casad et al. 2020). This shortage is particularly concerning in countries like Pakistan, where awareness and implementation of STEM education at the K-12 and tertiary levels remain limited. This study aimed to explore the factors influencing the implementation of STEM education in Pakistan, focusing on high school teachers’ perspectives. A structural model was developed and tested using SmartPLS-SEM based on data collected from secondary school educators in Multan, Punjab. The analysis provided insights into the relationships between key constructs such as Funding, Policy, STEM School Resources, Technology Access, and Teaching Practices and their impact on STEM Education Implementation.
Resource scarcity and teacher training
The results of this study suggest that funding plays a pivotal role in enhancing STEM school resources, which is consistent with the findings of recent studies (Wahono et al. 2020). The positive influence of funding on STEM resource availability echoes the argument of Theobald et al. (2020), who also noted that financial constraints hinder the provision of necessary resources such as technology, laboratories, and trained personnel. In countries like Pakistan, where the GDP allocation for education has remained stagnant at around 2%, these results underscore the urgent need for the government to increase funding for STEM fields (Bhatti and Hassan, 2024). Moreover, this result supports the calls by Xu and Ouyang (2022) and Singh et al. (2024), who argue that increased financial support is a critical enabler for STEM education in developing countries. Without significant investment, Pakistan’s education system will struggle to provide the necessary resources, such as laboratories, technology, and trained staff, which are critical for effective STEM education. The government should consider raising the GDP allocation for education to at least 4%, as recommended by various international bodies, to ensure that students are equipped with the skills needed to compete in the global market. These findings are consistent with the Social Cognitive Theory (SCT), which emphasizes the role of self-efficacy in shaping teachers’ behaviors. Teachers’ perceptions of their training and resource availability directly influence their ability to implement effective STEM education practices (Bandura, 1986). The lack of sufficient teacher training in STEM disciplines negatively impacts their self-confidence and motivation, as predicted by SCT, hindering their ability to deliver high-quality STEM education.
Policy and technology access
Policy also plays a crucial role in driving STEM Education Implementation, with a moderate but significant impact. However, the impact of policy is contingent on the practical implementation of those policies. Pakistan must look towards successful models, such as China, where government policies have effectively prioritized STEM education, resulting in significant advancements in technology and innovation (Daraz et al. 2024; Huang et al. 2022b; Zhou et al. 2023). Adopting similar strategies, such as incentivizing STEM education, integrating STEM into the national curriculum, and ensuring that educational policies are effectively implemented at the grassroots level, could help Pakistan develop a more robust STEM education system. The findings from this study echo the conclusions of Li et al. (2020), who argue that a lack of cohesive STEM policies in developing countries often limits the effectiveness of STEM education initiatives. Hsu et al. (2024) also contend that while STEM policies in China and other East Asian nations have led to higher rates of STEM education participation, developing countries like Pakistan have yet to adopt comprehensive strategies. The influence of policy on STEM education implementation aligns with the theory of Planned Behavior (TPB), where the effectiveness of educational policies shapes teachers’ intentions and behaviors toward STEM teaching (Ajzen, 2020). As policies evolve and funding distributions shift, they can alter teachers’ perceptions of control over their teaching environment, either empowering or hindering their efforts to integrate STEM curricula.
Additionally, Technology Access was a significant predictor of STEM Education Implementation, underscoring the importance of technological resources in modern educational practices (Dukkipati and Novak-Herzog, 2021). In the current global landscape, where digital literacy and technological competence are essential, Pakistan’s lagging infrastructure in technology within schools presents a significant barrier. Government initiatives to provide widespread access to technology in schools, including reliable internet and up-to-date computer systems, are essential for preparing students to meet the demands of the modern workforce. This finding aligns with the work of Xu and Ouyang (2022), who found that technology access significantly influences the quality of STEM education in developing countries.
Teacher preparedness and classroom practices
Another essential finding of this study is the importance of teacher preparedness in driving STEM education outcomes. Teaching Practices also contribute positively to STEM Education Implementation, though their impact is slightly less pronounced than other factors. This highlights the need for continuous professional development and teacher training, ensuring they are equipped with the latest pedagogical techniques and knowledge in STEM fields (Huang et al. 2022a). The findings are consistent with those of Morrell et al. (2020), who emphasized the necessity of ongoing professional development for educators to address the evolving needs of STEM disciplines. Teacher preparedness continues to be a critical challenge, particularly in low-resource settings, as found in studies by McComas and Burgin (2020). From the Social Cognitive Theory (SCT) perspective, this study underscores the importance of a teacher’s self-efficacy in effectively implementing STEM education. Teachers’ experiences with training and the availability of resources significantly affect their confidence and willingness to adopt innovative teaching methods, as posited by SCT (Bandura, 1986). The government should invest in teacher training programs that meet international standards to enhance the quality of education. Teachers must be supported with training, resources, and incentives to apply innovative teaching methods in their classrooms (Iqbal et al. 2022).In recent years, several developing countries, including Vietnam, have made significant strides in digitalizing their education systems as part of broader STEM education reforms. Vietnam’s “Digital Transformation in Education” initiative emphasizes integrating technology in classrooms, teacher professional development, and infrastructure improvements (van Wassenaer et al. 2023). Although Pakistan’s STEM education landscape differs in scale and resource availability, lessons from Vietnam’s experience provide valuable insights into the potential pathways for leveraging digital technologies to enhance STEM readiness. Future research could benefit from comparative analyses across such contexts to better understand the challenges and effective strategies for implementing STEM education reforms in diverse developing country settings.
The findings suggest that for Pakistan to effectively address the STEM labor shortage and maximize the potential of its young population, substantial investments in educational infrastructure, policy reforms, and teacher training are necessary. These findings are consistent with those of Agarwal (2023), who argues that a well-supported STEM education system can equip students with the skills needed to thrive in high-demand fields, ultimately contributing to the country’s economic and technological advancement. If these changes are not made, Pakistan risks falling further behind in the global market, where competition is increasingly driven by technological innovation and expertise in STEM fields. In conclusion, the government’s role is crucial in transforming STEM education in Pakistan. Increasing the GDP allocation for education, adopting and implementing effective policies, expanding technological access, and investing in teacher training are necessary to ensure that Pakistan’s students are prepared to compete globally. The factors influencing STEM education implementation in Pakistan are deeply interconnected, where changes in one factor can cascade and influence others in a complex and dynamic manner. These interactions must be understood in a broader educational system where resources, policies, teacher preparedness, and technology access work synergistically. As policies evolve and funding allocations shift, the interplay among these factors may also change. For example, a shift in policy could lead to increased funding for technology, which may improve access to digital resources and subsequently enhance teacher training and instructional practices. Conversely, even well-intentioned policies may fail to achieve their goals without adequate funding. As educational policies evolve and funding allocations change, the interplay among teacher training, resource availability, and technology access may shift. For example, if new policies were to direct increased funding toward technology infrastructure, we might observe teacher training and resource allocation improvements. Conversely, even well-intentioned policies could fail to achieve meaningful outcomes without substantial funding. Hence, understanding the evolving dynamics between these interrelated factors is critical for designing sustainable, long-term strategies for STEM education reform in Pakistan (Huang et al. 2022b). Without these interventions, the potential of the country’s young population may remain untapped, hindering both individual and national progress. These insights are vital for policymakers aiming to align national education strategies with global SDG targets, particularly in improving educational quality and preparing the workforce for future economic demands.
Conclusion
This study set out to investigate the key barriers affecting the implementation of STEM education in Pakistan’s secondary schools, guided by five research questions and corresponding hypotheses. Grounded in Social Cognitive Theory (SCT), Theory of Planned Behavior (TPB), and the Resource-Based View (RBV), the study developed and tested a structural model that included teacher preparedness, policy support, funding availability, STEM resources, and technology access. Using a quantitative design and Structural Equation Modeling (SEM), the results confirmed that all five factors significantly influence the successful implementation of STEM education. The findings indicate that funding is a pivotal enabler in improving STEM school resources. Teacher training and professional development emerged as essential for building teacher confidence and instructional capacity, which aligns with SCT’s emphasis on self-efficacy. Moreover, the study confirmed that policy inconsistencies and limited access to digital tools hinder educators’ perceived behavioral control, echoing TPB principles. The results validate the critical need for resource alignment and policy coherence, as proposed by RBV, to foster system-wide readiness for STEM education. STEM education is crucial in developing the 21st-century skills for building advanced societies (Rehman et al. 2025a). The next generation needs to be equipped with skills in artificial intelligence, making the effective implementation of STEM education more important than ever (Huang et al. 2019). However, STEM education remains a largely neglected field in Pakistan, and several factors contribute to this issue (Aslam et al. 2022). This neglect is not due to a lack of Funds, Policy, teachers’ preparedness, outdated curriculum, and a significant shortage of essential resources like laboratories, equipment, and technology. While the Pakistani government has announced plans to establish new STEM schools, these programs have yet to be fully implemented, and the existing STEM education system is not adequately prepared to meet the future demands (Aslam et al. 2022). To address these challenges, the government must lead in mobilizing all stakeholders, including the public and private sectors. By prioritizing STEM education and research through increased funding, policy reforms, and improved educational infrastructure, the government can help reverse the declining investment and participation in STEM fields. This will ensure that Pakistan’s students are better equipped to compete in the global market (Aslam et al. 2023). Investing in teacher training, updating the curriculum to include modern STEM practices, and ensuring that schools have the necessary resources are critical. The government should also explore successful international models, adapting them to the local context to build a robust and effective STEM education system. These efforts will be crucial in positioning Pakistan as a competitive player in the global economy and ensuring its youth are prepared for the challenges and opportunities of the 21st century.
Theoretical implications
This study contributes to the existing body of knowledge on STEM education by extending the theoretical framework by applying SCT, TPB, and RBV to the Pakistani education context, thereby expanding their utility in low- and middle-income countries. It underscores the interdependence of institutional support, teacher agency, and resource availability in implementing STEM reforms. The validated framework provides a basis for future theory-driven investigations in similar contexts.
Practical implications
The study offers clear and actionable insights for policymakers, school administrators, and teacher education providers. To enhance STEM readiness, targeted investments are needed in three key areas: (1) funding and infrastructure, (2) professional development programs for STEM educators, and (3) policy harmonization. National education strategies should be revised to reflect international best practices while being grounded in local realities.
Limitations
Despite its contributions, the study has some limitations. First, it focuses solely on higher secondary schools in Multan, Punjab, specifically urban schools with adequate STEM infrastructure. This may limit the generalizability of the findings across Pakistan, especially to rural areas where schools often face significant infrastructural and resource challenges. Second, the cross-sectional nature of the data restricts causal interpretations. Third, the study focused on five specific factors and did not include other potentially influential variables such as curriculum content, student engagement, teacher motivation, or parental involvement. Harman’s single-factor test and VIF-based collinearity assessment also indicated no significant threat of common method bias. We acknowledge that self-reported survey data may still carry potential biases, such as social desirability or response consistency. Future studies could enhance validity by collecting data from multiple respondent groups (e.g., students, parents, or policy officials) or incorporating behavioral/observational measures. Moreover, future research should explore STEM education readiness in rural and less-resourced schools to better understand urban-rural disparities in STEM implementation in Pakistan.
Future research directions
Future studies should broaden the geographical scope to include diverse regions and school types. Incorporating qualitative methods such as interviews with policymakers, administrators, and teachers would provide deeper insights into policy-practice gaps. Research should also examine variables such as gender equity, curriculum alignment with industry needs, and student engagement in STEM subjects. A longitudinal approach could further help assess the long-term impact of policy interventions on STEM education outcomes.
Data availability
The data supporting this study can be accessed upon request from the corresponding author. The dataset is publicly available at the Harvard Dataverse repository and can be accessed directly via the following DOI link: https://doi.org/10.7910/DVN/1HEO8H.
References
Abu Khurma O, Al Darayseh A, Alramamneh Y (2023) A Framework for Incorporating the “Learning How to Learn” Approach in Teaching STEM Education. Educ Sci 13(1):1. https://doi.org/10.3390/educsci13010001
Agarwal A (2023) Empowering Girls in STEM: The Transformative Impact of Early Exposure to Education in Male-Dominated Fields. Int J Sci Res Eng Manag. https://doi.org/10.55041/ijsrem25082
Ajzen I (2020) The theory of planned behavior: Frequently asked questions. Hum Behav Emerg Technol 2(4):314–324. https://doi.org/10.1002/hbe2.195
Amalina IK, Vidákovich T, Karimova K (2025) Factors influencing student interest in STEM careers: Motivational, cognitive, and socioeconomic status. Hum Soc Sci Commun 12(1):1–15. https://doi.org/10.1057/s41599-025-04446-2
Ammar M, Al-Thani NJ, Ahmad Z (2024) Role of pedagogical approaches in fostering innovation among K-12 students in STEM education. Soc Sci Hum Open 9:100839. https://doi.org/10.1016/j.ssaho.2024.100839
Aslam S, Alghamdi A, Abid N, Kumar T (2023) Challenges in implementing STEM Education: Insights from Novice STEM teachers in developing countries. Sustainability 15:14455. https://doi.org/10.3390/su151914455
Aslam S, Saleem A, Kennedy TJ, Kumar T, Parveen K, Akram H, Zhang B (2022) Identifying the research and trends in STEM education in Pakistan: A systematic literature review. Sage Open 12(3):3. https://doi.org/10.1177/21582440221118545
Bandura A (1986) Social foundations of thought and action: A social cognitive theory (pp. xiii, 617). Prentice-Hall, Inc
Barney J (1991) Firm resources and sustained competitive advantage. J Manag 17(1):99–120. https://doi.org/10.1177/014920639101700108
Begum A (2022) Employment generation challenges and strategies for Pakistan. Unisia. https://doi.org/10.20885/unisia.vol40.iss1.art4
Bhatti SY, Hassan DMU (2024) Obstacles faced by primary school teachers in implementing stem education: a cause for concern. J Arts Soc Sci 11(1):1. https://doi.org/10.46662/jass.v11i1.441
Boice KL, Jackson J, Alemdar M, Rao AE, Grossman S, Usselman M (2021) Supporting teachers on their STEAM Journey: A collaborative STEAM Teacher Training Program. Educ Sci, 11. https://doi.org/10.3390/EDUCSCI11030105
Campbell S, Greenwood M, Prior S, Shearer T, Walkem K, Young S, Bywaters D, Walker K (2020) Purposive sampling: Complex or simple? Research case examples. J Res Nurs 25(8):652–661. https://doi.org/10.1177/1744987120927206
Carlisle DL, Weaver GC (2018) STEM education centers: Catalyzing the improvement of undergraduate STEM education. Int J STEM Educ 5(1):47. https://doi.org/10.1186/s40594-018-0143-2
Casad B, Franks J, Garasky CE, Kittleman MM, Roesler AC, Hall DY, Petzel ZW (2020) Gender inequality in academia: Problems and solutions for women faculty in STEM. J Neurosci Res 99:13–23. https://doi.org/10.1002/jnr.24631
Chai CS (2019) Teacher Professional Development for Science, Technology, Engineering and Mathematics (STEM) Education: A Review from the Perspectives of Technological Pedagogical Content (TPACK). Asia-Pac Educ Res 28(1):5–13. https://doi.org/10.1007/s40299-018-0400-7
Cheung GW, Cooper-Thomas HD, Lau RS, Wang LC (2024) Reporting reliability, convergent and discriminant validity with structural equation modeling: A review and best-practice recommendations. Asia Pac J Manag 41(2):745–783. https://doi.org/10.1007/s10490-023-09871-y
Chin C-L, Yao G (2014) Convergent Validity. In AC Michalos (Ed.), Encyclopedia of Quality of Life and Well-Being Research (pp. 1275–1276). Springer Netherlands. https://doi.org/10.1007/978-94-007-0753-5_573
Christian KB, Kelly AM, Bugallo M (2021) NGSS-based teacher professional development to implement engineering practices in STEM instruction. Int J STEM Educ 8:1–18. https://doi.org/10.1186/s40594-021-00284-1
Creswell JW (2009) Research design: Qualitative, quantitative, and mixed methods approaches, 3rd ed (pp. xxix, 260). Sage Publications, Inc
Daraz U, Ahmad R, Ibrahim, Hussain Z, Ali F (2025) Empowering future minds: promoting gender balance in STEM education through innovative teaching in Malakand Division, Pakistan. Res J Soc Aff 3(1):1
Daraz U, Khan Y, Ashraf MA, Tsegay SM, Daraz U, Khan Y, Ashraf MA, Tsegay SM (2024) Bridging the Gap: Progressive Teaching Strategies for Gender Equity in STEM Education. In STEM Education—Recent Developments and Emerging Trends. IntechOpen. https://doi.org/10.5772/intechopen.114860
Draganov T, Kim J, Yoon S (2023) Increasing Retention of Underrepresented Students in STEM Fields at California Community Colleges: A Study of the STEM2 Program. J College Stud Retent: Res Theory Pract. https://doi.org/10.1177/15210251221149648
Dukkipati N, Novak-Herzog M (2021) STEM interest in elementary school children. J Stud Res. https://doi.org/10.47611/jsrhs.v10i4.2274
Fan S-C, Yu K-C, Lin K-Y (2021) A Framework for implementing an engineering-focused STEM curriculum. Int J Sci Math Educ 19(8):1523–1541. https://doi.org/10.1007/s10763-020-10129-y
Fauzi A, Fatmawati D, Hali AU (2023) Relationship between the attitudes of biology education students towards statistics with knowledge of data analysis. JPBI (J Pendidik Biol Indones) 9(1):1
Gardner K, Glassmeyer D, Worthy R (2019) Impacts of STEM professional development on teachers’ knowledge, self-efficacy, and practice. Front Educ, 4. https://www.frontiersin.org/articles/10.3389/feduc.2019.00026
Gilrein EJ, Carvalhaes, Thomaz M, Markolf, Samuel A, Chester, Mikhail V, Allenby, Braden R, Garcia M (2021) Concepts and practices for transforming infrastructure from rigid to adaptable. Sustain Resilient Infrastruct 6(3–4):213–234. https://doi.org/10.1080/23789689.2019.1599608
Gopang AS, Parveen S, Kamran M (2021) Investigating the challenges faced by the teacher educators after implementation of pre-service B.Ed (Hons.) elementary four-year program in Sindh. Int J Innov Teach Learn (IJITL). https://doi.org/10.35993/ijitl.v6i2.1334
Hair JF, Hollingsworth CL, Randolph AB, Chong A (2017) An updated and expanded assessment of PLS-SEM in information systems research. Ind Manag Data Syst 117:442–458. https://doi.org/10.1108/IMDS-04-2016-0130
Hair JF, Ringle CM, Gudergan SP, Fischer A, Nitzl C, Menictas C (2019) Partial least squares structural equation modeling-based discrete choice modeling: An illustration in modeling retailer choice. Bus Res 12(1):115–142. https://doi.org/10.1007/s40685-018-0072-4
Hasim SM, Rosli R, Halim L, Capraro M, Capraro R (2022) STEM Professional development activities and their impact on teacher knowledge and instructional practices. Mathematics. https://doi.org/10.3390/math10071109
Harman D (1967) A single factor test of common method variance. J Psychol 35:359–378
Hsu Y-S, Tang K-Y, Lin T-C (2024) Trends and hot topics of STEM and STEM education: a co-word analysis of literature published in 2011–2020. Sci Educ 33(4):1069–1092. https://doi.org/10.1007/s11191-023-00419-6
Huang M-H, Rust R, Maksimovic V (2019) The feeling economy: managing in the next generation of Artificial Intelligence (AI). Calif Manag Rev 61(4):43–65. https://doi.org/10.1177/0008125619863436
Huang X, Erduran S, Luo K, Zhang P, Zheng M (2022a) Investigating in-service teachers’ STEM literacy: The role of subject background and gender. Res Sci Technol Educ 0(0):1–21. https://doi.org/10.1080/02635143.2022.2153243
Huang X, Erduran S, Zhang P, Luo K, Li C (2022b) Enhancing teachers’ STEM understanding through observation, discussion and reflection. J Educ Teach 48(5):576–591. https://doi.org/10.1080/02607476.2021.2006571
Imaduddin M, Sholikhati S, In’ami M (2021) STEM education research in Indonesian elementary schools: a systematic review of project-based learning. ELEMENTARY: Islam Teacher J. https://doi.org/10.21043/elementary.v9i2.11552
Iqbal M, Yanping L, Rehman N, Khalid MS (2022) Challenges to the pre-service teachers and enabling their TPACK knowledge during B.Ed. Degree program of AIOU, Pakistan. Liberal Arts Soc Sci Int J (LASSIJ 6(1):1. https://doi.org/10.47264/idea.lassij/6.1.14
Javed A (2020). Youth Development in Pakistan: A provincial analysis. J Dev Policy Res Pract (JoDPRP). https://doi.org/10.59926/jodprp.vol04/03
Johnson CC (2012) Implementation of STEM education policy: challenges, progress, and lessons learned. Sch Sci Math 112(1):45–55. https://doi.org/10.1111/j.1949-8594.2011.00110.x
Johnston MP, Green L, Jones A, Thompson E (2021) Supporting STEM education in the school library with digital tools. IASL Annual Conference Proceedings. https://doi.org/10.29173/iasl8301
Kalkbrenner MT (2023) Alpha, Omega, and H internal consistency reliability estimates: reviewing these options and when to use them. Counsel Outcome Res Eval. https://www.tandfonline.com/doi/abs/10.1080/21501378.2021.1940118
Kamila K, Wilujeng I, Jumadi J, Ungirwalu SY (2024) Analysis of integrating local potential in science learning and its effect on 21st Century skills and student cultural awareness: literature review. J Penelit Pendidik IPA 10(5):5. https://doi.org/10.29303/jppipa.v10i5.6485
Khan MZ, Sarfraz D, Ahmed K (2024) Evaluating formative assessment practices in stem education in punjab, pakistan: principles, policies, and practices. Jahan-e-Tahqeeq 7(3):38
Khan P, Johl S, Akhtar S, Asif M, Salameh A, Kanesan T (2022) Open innovation of institutional investors and higher education system in creating open approach for SDG-4 quality education: a conceptual review. J Open Innov: Technol Mark Complex. https://doi.org/10.3390/joitmc8010049
Kiazai A, Siddiqua N, Waheed Z (2020) Challenges in implementing STEM education and role of teacher education programs in mitigating these challenges. Int J Dist Educ E-Learn. https://doi.org/10.36261/ijdeel.v5i2.1047
Kiong JF (2023) The impact of technology on education: a case study of schools. J Educ Rev Provis. https://doi.org/10.55885/jerp.v2i2.153
Kock N (2015) Common method bias in PLS-SEM: A full collinearity assessment approach. Int J e-Collaboration (IJeC) 11:1–10. https://doi.org/10.4018/ijec.2015100101
Küçükaydın MA, Çite H, Ulum H (2024) Modelling the relationships between STEM learning attitude, computational thinking, and 21st century skills in primary school. Educ Inf Technol 29(13):16641–16659. https://doi.org/10.1007/s10639-024-12492-7
Kuschel K, Ettl K, Díaz-García C, Alsos G (2020) Stemming the gender gap in STEM entrepreneurship – insights into women’s entrepreneurship in science, technology, engineering and mathematics. Int Entrepreneurship Manag J 16:1–15. https://doi.org/10.1007/s11365-020-00642-5
Labenko O (2023) Financial support for sustainable development of the society. eсonomy. finanсes. management: topical issues of science and practical activity. https://doi.org/10.37128/2411-4413-2023-1-7
Le HC, Nguyen VH, Nguyen TL (2023) Integrated STEM approaches and associated outcomes of K-12 student learning: a systematic review. Educ Sci 13(3):3. https://doi.org/10.3390/educsci13030297
Li Y, Wang K, Xiao Y, Froyd JE, Nite SB (2020) Research and trends in STEM education: A systematic analysis of publicly funded projects. Int J Sem Educ 7(1):17. https://doi.org/10.1186/s40594-020-00213-8
Lueangsuwan T, Srikoon S (2021) Meta-analysis of STEM Education approach effected on students’ learning achievement in Thailand. J Phys: Conf Ser 1835. https://doi.org/10.1088/1742-6596/1835/1/012084
Mahmood A, Rehman N, Huang X, Riaz I (2025a) Barriers to undergraduate medical students’ research engagement in Pakistan: A qualitative exploration. BMC Med Educ 25(1):592. https://doi.org/10.1186/s12909-025-07185-9
Mahmood A, Rehman N, Huang X, Zamani N (2025b) Effect of strategic memory advanced reasoning training (SMART) therapy for enhancing final-year high school students career choices. BMC Psychol 13(1):445. https://doi.org/10.1186/s40359-025-02767-0
Marcone G (2022) Humanities and Social Sciences in Relation to Sustainable Development Goals and STEM Education. Sustainability 14(6):6. https://doi.org/10.3390/su14063279
Marques M, Pombo L (2021) The impact of teacher training using mobile augmented reality games on their professional development. Educ Sci. https://doi.org/10.3390/educsci11080404
Mata-López WA, Juárez-Hernández LG, Tobó, S, Montesinos-López, OA (2021) Analysis of construct validity and reliability of two instruments to evaluate professional oriented activities. | Revista Española de Orientación y Psicopedagogía (REOP) | EBSCOhost. https://doi.org/10.5944/reop.vol.32.num.2.2021.31278
Matsuda N, Ahmed T, Nomura S (2019) Labor market analysis using big data: the case of a pakistani online job portal. Labor: Supply & Demand eJournal. https://doi.org/10.1596/1813-9450-9063
McComas WF, Burgin SR (2020) A Critique of “STEM” Education. Sci Educ 29(4):805–829. https://doi.org/10.1007/s11191-020-00138-2
Mei L, Guo X, Du C, Cui K (2023) Analyzing the impact of gender-inclusive STEM curricula on enhancing female STEM literacy: implications for social justice and economic equilibrium. Res Adv Educ. https://doi.org/10.56397/rae.2023.11.02
Merino C, Marzabal A, Miller BG, Carrasco X (2023) Science teacher education in Chile: On the verge of a turning point toward STEM-oriented science education. In SM Al-Balushi, L Martin-Hansen, & Y Song (Eds.), Reforming Science Teacher Education Programs in the STEM Era: International and Comparative Perspectives (pp. 71–87). Springer International Publishing. https://doi.org/10.1007/978-3-031-27334-6_5
Moleta NM, Yango, AR (2023) Schools’ Readiness, Teachers’ Proficiency, and Science Technology Engineering and Mathematics (STEM) Students’ Preparedness for Higher Education. Tech Soc Sci J. https://doi.org/10.47577/tssj.v44i1.8944
Morrell PD, Park Rogers MA, Pyle EJ, Roehrig G, Veal WR (2020) Preparing teachers of science for 2020 and beyond: Highlighting changes to the NSTA/ASTE standards for science teacher preparation. J Sci Teach Educ 31(1):1–7
Nguyen TD (2025) The supply and quality of STEM teachers. Hum Soc Sci Commun 12(1):1–12. https://doi.org/10.1057/s41599-025-04648-8
Ordanovska O, Romashchenko K, Tsyna V, Tsyna A, Postova S (2023) Implementation of stem education in general education institutions. Conhecimento Diversidade 15(40):40. https://doi.org/10.18316/rcd.v15i40.11272
Ortiz-Revilla J, Greca IM, Arriassecq I (2021) A theoretical framework for integrated STEM education. Sci Educ 31:383–404. https://doi.org/10.1007/s11191-021-00242-x
Osadchyi V, Valko N, Kushnir N (2020) Design of the educational environment for stem-oriented learning. Inf Technol Learn Tools 75:316–330. https://doi.org/10.33407/itlt.v75i1.3213
Podsakoff PM, MacKenzie SB, Lee J-Y, Podsakoff NP (2003) Common method biases in behavioral research: A critical review of the literature and recommended remedies. J Appl Psychol 88(5):879–903. https://doi.org/10.1037/0021-9010.88.5.879
Purwanto A (2021) Partial Least Squares Structural Squation Modeling (PLS-SEM) Analysis for Social and Management Research: A Literature Review (SSRN Scholarly Paper No. 3982764). https://papers.ssrn.com/abstract=3982764
Rahim S, Bibi T, Qutoshi SB, Gul S, Gul Y, Khani N. a. K., Malik M (2020) The challenges and opportunities to formulate and integrate an effective ICT policy at mountainous rural schools of Gilgit-Baltistan. Inf., 11. https://doi.org/10.3390/info11110522
Ramli NB, Awang M (2020) Critical factors that contribute to the implementation of the STEM education policy. Int J Acad Res Bus Soc Sci 10:111–125. https://doi.org/10.6007/ijarbss/v10-i1/6811
Rehman N, Huang X, Batool S, Andleeb I, Mahmood A (2024a) Assessing the effectiveness of project-based learning: a comprehensive meta-analysis of student achievement between 2010 and 2023. ASR: Chiang Mai Univ J Soc Sci Hum 11(2):2. https://doi.org/10.12982/CMUJASR.2024.015
Rehman N, Huang X, Mahmood A, Zafeer HMI, Mohammad NK (2025a) Emerging trends and effective strategies in STEM teacher professional development: A systematic review. Hum Soc Sci Commun 12(1):1–23. https://doi.org/10.1057/s41599-024-04272-y
Rehman N, Huang X, Zhang L, Mahmood A, Zamani N (2024b) Breaking the stigma: The joint effort of the government, print media, and citizens toward transgender education equality (2018–2022). Hum Soc Sci Commun 11(1):1–13. https://doi.org/10.1057/s41599-024-03128-9
Rehman N, Mahmood A, Andleeb I, Iqbal M, Huang X (2024c) Sense of belonging and retention in higher education:: an empirical study across Chinese Universities. Cad De Educção Tecnologia E Soc 16(4):1067–1082. https://doi.org/10.14571/brajets.v16.n4.1067-1082
Rehman N, Huang X, Mahmood A (2025b) Altering students’ attitude towards learning mathematics through project-based learning: A mathematics project. South Afr J Educ 45(1):#2491. https://doi.org/10.15700/saje.v45n1a2491
Salvetti F, Rijal K, Owusu-Darko I, Prayogi S (2023) Surmounting Obstacles in STEM Education: An in-depth analysis of literature paving the way for proficient Pedagogy in STEM learning. Int J Essential Compet Educ. https://doi.org/10.36312/ijece.v2i2.1614
Sheikh S, Sheikh H, Koreshi Z (2019) Emerging smart community concept and microgrid technology—A study of lagging skill development in Pakistan. Int J Train Res 17:170–181. https://doi.org/10.1080/14480220.2019.1639288
Shrestha N (2020) Detecting Multicollinearity in Regression Analysis. Am J Appl Math Stat 8(2):2. https://doi.org/10.12691/ajams-8-2-1
Singh K (2024) Making Sense of STEM Education: An Integration into Higher Education. https://doi.org/10.2174/012772316X334286241104051444
Stefanile A (2020) The transition from classroom to Zoom and how it has changed education. J Soc Sci Res. https://doi.org/10.24297/jssr.v16i.8789
Stieben ME, Pressley T, Matyas M (2021) Research experiences and online professional development increase teachers’ preparedness and use of effective STEM pedagogy. Adv Physiol Educ 45(2):191–206. https://doi.org/10.1152/advan.00158.2020
Sulaeman NF, Putra PDA, Kumano Y (2022) Towards Integrating STEM education into science teacher preparation programmes in Indonesia: A challenging journey. In: Cheng, MMH, Buntting, C, Jones, A (eds) Concepts and Practices of STEM Education in Asia. Springer, Singapore. https://doi.org/10.1007/978-981-19-2596-2_13
Thao T, Ha C, Trung NT, Huong L, Dinh NV, Trung T (2020) A bibliometric review of research on STEM education in ASEAN: Science Mapping the Literature in Scopus Database, 2000 to 2019. Euras J Math Sci Technol Educ. https://doi.org/10.29333/ejmste/8500
Theobald EJ, Hill MJ, Tran ET, Agrawal S, Arroyo E, Behling S, Chambwe N, Cintrón DL, Cooper JD, Dunster GP, Grummer JA, Hennessey KM, Hsiao J, Iranon NN, Jones L, Jordt H, Keller M, Lacey ME, Littlefield CE, Freeman S (2020) Active learning narrows achievement gaps for underrepresented students in undergraduate science, technology, engineering, and math. Proc Natl Acad Sci USA 117:6476–6483. https://doi.org/10.1073/pnas.1916903117
Tunio MN, Shah SMM, Qureshi MA, Tunio A, Shaikh E (2022) Career predilections and options to opt occupation for the youth in Pakistan. Dev Entrep Ecosyst Acad. https://doi.org/10.4018/978-1-7998-8505-4.ch009
Velychko V, Kaydan NV, Fedorenko O, Kaydan VP (2022) Training of practicing teachers for the application of STEM education. J Phys: Conf Ser, 2288. https://doi.org/10.1088/1742-6596/2288/1/012033
Villalobos C, Kim H, Huber TJ, Knobel R, Setayesh S, Sasidharan L, Galstyan A, Balogh A (2020) Coordinating STEM core courses for student success. PRIMUS 31:316–329. https://doi.org/10.1080/10511970.2020.1793855
van Wassenaer N, Tolboom J, van Beekum O (2023) The effect of robotics education on gender differences in STEM attitudes among Dutch 7th and 8th grade students. Educ Sci 13(2):1–12. https://doi.org/10.3390/educsci13020139
Wahono B, Lin P, Chang C-Y (2020) Evidence of STEM enactment effectiveness in Asian student learning outcomes. Int J STEM Educ, 7. https://doi.org/10.1186/s40594-020-00236-1
Wang L-H, Chen B, Hwang G-J, Guan J-Q, Wang Y-Q (2022) Effects of digital game-based STEM education on students’ learning achievement: A meta-analysis. Int J STEM Educ 9(1):26. https://doi.org/10.1186/s40594-022-00344-0
Weinberg AE, Balgopal MM, Sample McMeeking LB (2021) Professional Growth and Identity Development of STEM Teacher Educators in a Community of Practice. Int J Sci Math Educ 19(1):99–120. https://doi.org/10.1007/s10763-020-10148-9
Wessels, L, & van Wyk, J-A (2022). University 4.0: A Conceptual Model for South African Universities and the Fourth Industrial Revolution. In E Benyera (Ed.), Africa and the Fourth Industrial Revolution: Curse or Cure? (pp. 33–66). Springer International Publishing. https://doi.org/10.1007/978-3-030-87524-4_3
Widya, Rifandi R, Rahmi YL (2019) STEM education to fulfil the 21st century demand: A literature review. J Phys: Conf Ser 1317(1):012208. https://doi.org/10.1088/1742-6596/1317/1/012208
Wong JT, Bui NN, Fields DT, Hughes BS (2022) A learning experience design approach to online professional development for teaching science through the arts: evaluation of teacher content knowledge, self-efficacy and STEAM perceptions. J Sci Teach Educ 34:593–623. https://doi.org/10.1080/1046560X.2022.2112552
Wu P, Yang L, Hu X, Li B, Liu Q, Wang Y, Huang J (2022) How K12 teachers’ readiness influences their intention to implement STEM education: exploratory study based on decomposed theory of planned behavior. Appl Sci 12(23):11989. https://doi.org/10.3390/app122311989
Xu W, Ouyang F (2022) The application of AI technologies in STEM education: A systematic review from 2011 to 2021. Int J STEM Educ 9(1):59. https://doi.org/10.1186/s40594-022-00377-5
Yalçın V (2024) Design-oriented thinking in STEM education. Sci Educ 33(4):901–922. https://doi.org/10.1007/s11191-022-00410-7
Zamfir A-M, Davidescu AA, Mocanu C (2024) Understanding the influence of business innovation context on intentions of enrolment in master education of STEM students: A multi-level choice model. Hum Soc Sci Commun 11(1):1–12. https://doi.org/10.1057/s41599-024-03601-5
Zhou X, Shu L, Xu Z, Padrón Y (2023) The effect of professional development on in-service STEM teachers’ self-efficacy: A meta-analysis of experimental studies. Int J STEM Educ 10(1):1. https://doi.org/10.1186/s40594-023-00422-x
Acknowledgements
This work was supported by the National Social Science Fund of China (BHA210121) and the National Office for Education Science Planning.
Author information
Authors and Affiliations
Contributions
NR: Made significant contributions to the conception and design of the study, writing the original draft, data collection, analysis, and interpretation. XH: provided valuable insights into the theoretical framework conceptualization, resources, supervision, validation, and proofreading AM: writing original draft, data collection, analysis, review, and editing MSA: data collection, review, and editing JQ: review, and editing WW: review and editing All authors read and approved the final manuscript.
Corresponding authors
Ethics declarations
Competing interests
The authors declare no competing interests.
Ethical approval
This study received ethical approval (Approval No: ZSRT2024192) from the Human Experiment Ethics Committee at Zhejiang Normal University on 8th August 2023. The study was conducted in accordance with the principles of the Declaration of Helsinki.
Informed consent
All participants were informed about the purpose of the study, the nature of their participation, and the confidentiality of their personal information. Data collection was carried out between August 2023 and January 2024, and written informed consent was obtained from each participant prior to their involvement in the research. Participants were assured that their participation was voluntary and that they had the right to withdraw from the study at any point without any negative consequences. All data collected were anonymized, and measures were taken to securely store the data to protect participants’ privacy. The research team adhered to the ethical guidelines and principles set forth by Zhejiang Normal University to ensure the responsible and respectful treatment of all participants throughout the study.
Additional information
Publisher’s note Springer Nature remains neutral with regard to jurisdictional claims in published maps and institutional affiliations.
Rights and permissions
Open Access This article is licensed under a Creative Commons Attribution-NonCommercial-NoDerivatives 4.0 International License, which permits any non-commercial use, sharing, distribution and reproduction in any medium or format, as long as you give appropriate credit to the original author(s) and the source, provide a link to the Creative Commons licence, and indicate if you modified the licensed material. You do not have permission under this licence to share adapted material derived from this article or parts of it. The images or other third party material in this article are included in the article’s Creative Commons licence, unless indicated otherwise in a credit line to the material. If material is not included in the article’s Creative Commons licence and your intended use is not permitted by statutory regulation or exceeds the permitted use, you will need to obtain permission directly from the copyright holder. To view a copy of this licence, visit http://creativecommons.org/licenses/by-nc-nd/4.0/.
About this article
Cite this article
Rehman, N., Huang, X., Mahmood, A. et al. Assessing Pakistan’s readiness for STEM education: an analysis of teacher preparedness, policy frameworks, and resource availability. Humanit Soc Sci Commun 12, 1212 (2025). https://doi.org/10.1057/s41599-025-05584-3
Received:
Accepted:
Published:
Version of record:
DOI: https://doi.org/10.1057/s41599-025-05584-3
This article is cited by
-
Advancing sustainable islamic management education through education for sustainable development
Discover Sustainability (2026)
-
Education sustainability through interactive modules and learning autonomy to improve self directed learning among middle school students with PLS SEM random forest and XGBoost
Discover Sustainability (2025)






