Abstract
In the context of AI-driven labour market transformations, drawing upon the person-job fit theory, human capital theory, and self-determination theory, this study examines how employability skills influence the quality of employment (QoE) among university graduates, with academic achievement as a mediator and motivation as a moderator. A total of 509 recent university graduates participated in this investigation. Results revealed that employability skills were positively associated with QoE (β = 0.359, p < 0.001), with academic achievement partially mediating this relationship (β = 0.112, p < 0.001), and the motivation moderating the relationship between academic achievement and QoE (β = 0.139, p = 0.001). The findings indicate that, for the present sample, personal factors are related to perceived employment quality. The results suggest that future curricula could explore AI related competencies, adaptive autonomy, and ethical resilience to better prepare graduates for evolving labour market, although these elements were not directly examined in this study.
Similar content being viewed by others
Introduction
The transition from higher education to the workforce is a critical phase for graduates worldwide (Tomlinson, 2024; Sikubwabo et al., 2024). The rapid advancement of artificial intelligence (AI) technologies has reshaped global labour markets, altering the employability skills demanded by employers (Bikse et al., 2022; Chhibber et al., 2025). Across both developed countries and developing countries, university graduates face mounting challenges in securing high-quality employment (QoE) (Alcidi et al., 2024; Zain et al., 2024). These shifts demand graduates combine domain-specific knowledge with critical thinking skills, digital fluency, problem-solving skills, and cross-cultural communication skills to succeed in increasingly AI-driven workplaces (Istrate and Velea, 2024).
In light of the required knowledge and skills, many countries have introduced work-integrated learning programmes, competency-based education models, and interdisciplinary training initiatives aimed at cultivating future-ready talent to better prepare graduates for this AI-driven workplace. For example, in the United Kingdom, the Skills Development Framework emphasises integrating employability skills into undergraduate curricula to enhance graduates’ career adaptability (Minors, 2024). Similarly, Malaysia’s Work-Integrated Learning Strategy seeks to bridge the gap between classroom learning and professional practice (Ragunathan, 2023), while Singapore’s Skills Future Initiative focuses on continuous lifelong learning in response to AI-driven changes (Kim et al., 2021). Despite these efforts, graduates across different countries continue to encounter difficulties in securing high-quality employment opportunities, highlighting a persistent global mismatch between graduates’ skillsets and evolving labour market needs (Han et al., 2022; McGuinness et al., 2025; Pan et al., 2024).
While many countries are actively adapting to these global trends, the situation in China presents both shared and unique challenges. China’s graduate labour market presents distinct complexities shaped by its large population, rapid economic transformation, and unique policy interventions. This oversupply, along with economic shifts from manufacturing dominance to service- and innovation-led growth, has nearly reshaped the graduate employment landscape (Zhang, 2023). Unlike in many Western economies where career pathways are relatively structured and graduate employment schemes are institutionalised, China’s employment system is characterised by a fragmented and intensely competitive labour market, where regional economic disparities, two-child policy, and evolving employer expectations jointly shape graduates’ employment outcomes (Zhao, 2025).
The COVID-19 pandemic has further intensified pressures on China’s graduate employment landscape by accelerating digital transformation, restructuring industries, and heightening competition for limited high-quality jobs (Ge, 2023; Zhao, 2021; Zhou, 2023). Moreover, the rapid expansion of China’s digital economy and cross-border e-commerce sector has created a dual labour market, where graduates with cutting-edge digital skills and global competencies enjoy privileged access to high-quality employment, while others, particularly those from non-elite institutions, tend to struggle to secure stable and meaningful jobs (Yu Z et al., 2024). These dynamics highlight the pressing need to examine how employability skills, academic achievement, and motivation interact to influence the quality of employment (QoE) in this uniquely challenging and evolving context.
Although this study focuses on China, its findings are expected to have broader insights for other developing economies undergoing similar technological transformations and large-scale graduate employment challenges, such as India, Indonesia, and Brazil (Mer and Virdi, 2024). Moreover, China’s policy innovations, including university-enterprise collaboration and employment-oriented curriculum reforms, may provide valuable references for other nations seeking to enhance graduate employability (Tianzuo et al., 2025).
Existing research has identified various factors influencing QoE, among which employability skills, academic achievement, and motivation play particularly important roles. Specifically, employability skills have been positively linked to both academic success and employment quality (Gustavsen, 2017; Scott and Willison, 2021), while academic achievement itself significantly predicts QoE (Duffy et al., 2022). Moreover, although motivation has been recognised as an important driver of job performance and academic outcomes as evident in general studies (Bohórquez et al., 2022; Andreas, 2022), its moderating role between academic achievement and QoE remains underexplored (Orhan Özen, 2017; Susanto et al., 2023). Therefore, this study examines academic achievement as a potential mediator and motivation as a moderator in the relationship between employability skills and QoE.
To date, few published studies have used Structural Equation Modelling (SEM) to explore the effects of graduates’ employability skills and academic achievement, motivation on the QoE. While previous studies have explored individual factors (Duffy et al., 2022; Gyanwali et al., 2023), there remains a lack of investigations using SEM to model these relationships. In this light, the present study addresses the aforementioned gaps by adopting the SEM method to conduct the study, so as to provide some effective countermeasures and suggestions for educational institutions to equip graduates with higher employability skills and improve their quality of employment (QoE). Accordingly, the research questions (RQs) guiding this study are proposed as follows:
RQ1: Do employability skills have a significant and positive relationship with QoE among university graduates?
RQ2: How does academic achievement mediate the relationship between employability skills and QoE among university graduates?
RQ3: How does motivation moderate the relationship between academic achievement and QoE among university graduates?
Literature review
Definitions of key variables
Quality of Employment refers to both objective (compensation, facilities) and subjective (job satisfaction, job security) aspects of work (Burchell et al., 2013; Swamy and Rashmi, 2015). In essence, QoE encompasses both the tangible employment conditions a job offers and the overall experience of working in the job. Employability Skills are the knowledge, teamwork ability, and skills that enable individuals to successfully transition from education to work. These may include a range of competencies such as communication skills, problem-solving abilities, teamwork, adaptability, technical proficiency, and so on (Suarta et al., 2017). Academic Achievement is defined in this study from a broader perspective, which is consistent with the definitions provided in Sutarni et al.’s (2021) and Oswald et al.’s (2004) studies. It refers to an individual’s ability to acquire and apply knowledge, interact effectively with others, and manage personal growth and challenges (Spinath, 2012). Motivation is a psychological state that drives individuals to initiate and maintain goal-oriented behaviour, which involves a complex interplay of biological, social, and psychological factors that influence an individual’s behaviour, choices, and actions (Strombach et al., 2016).
Employability skills and quality of employment
Numerous empirical studies across various national contexts have revealed the positive relationship between employability skills and QoE. For instance, González-Romá et al. (2016) found that employability skills significantly improved job satisfaction, career advancement, and remuneration among Spanish graduates. Similarly, Wicht et al. (2019), based on data from the German Programme for the International Assessment of Adult Competencies, found that higher levels of employability skills were associated with greater job security, better earnings, and stronger alignment between job requirements and workers’ competencies. In Italy, Presti et al. (2021) conducted a longitudinal study showing that graduates with stronger employability skills not only reported higher subjective career success, but were also more likely to secure positions aligned with their qualifications. Likewise, Gupta and Ansari (2023), examining management graduates in India, emphasised that both internal and external perceived employability skills contributed to higher job satisfaction, greater job autonomy, and improved employment quality. Collectively, these studies suggest that regardless of national context, employability skills serve as critical predictors of graduates’ success in attaining high-quality employment outcomes across diverse labour markets. Building upon this evidence, this study seeks to address the following RQ1:
RQ1: Do employability skills have a significant and positive relationship with QoE among university graduates?
Academic achievement as a mediator
Prior studies have demonstrated that employability skills positively influence academic achievement (Feraco et al., 2022; Gustavsen, 2017; Hui et al., 2021; Mohamed et al., 2019). For instance, Gustavsen (2017) found that social employability skills significantly predicted academic performance in mathematics and English among Norwegian students. Mohamed et al. (2019) similarly reported that soft skills fostered better academic achievement among nursing students, emphasising their role in preparing students for future labour market demands. Hui et al. (2021) observed that engagement in employability-related extracurricular activities contributed to higher academic performance among Hong Kong university students, while Feraco et al. (2022) found the positive association between soft skills, cognitive abilities, and academic success.
In parallel, academic achievement has been found to have a positive relationship with the quality of employment (Vermeulen and Schmidt, 2008; Murwani, 2016; Cheng, 2018; Choi, 2018). For example, Vermeulen and Schmidt (2008) demonstrated that university learning outcomes were significantly associated with early career success. Murwani (2016), Cheng (2018), and Choi (2018) further supported the link between strong academic performance and favourable employment outcomes, including job satisfaction and career success.
Accordingly, while numerous studies have examined the direct relationship between employability skills and QoE (González-Romá et al., 2016; Gupta and Ansari, 2023), there remains a gap in the literature concerning the mediating role of academic achievement. Exploring academic achievement as a mediator is important because it reflects the accumulation of human capital—skills, knowledge, and cognitive abilities—which are crucial for labour market success (Becker, 1964). Thus, this study aims to address this gap by investigating the potential mediating role of academic achievement in this relationship. Albeit some past studies have explored academic achievement as a mediator between other variables (Balkis, 2018; Izadpanah and Charmi, 2022), no published studies have examined its mediating role between employability skills and QoE. To address this gap, the following RQ2 is posed:
RQ2: How does academic achievement mediate the relationship between employability skills and QoE among university graduates?
Motivation as a moderator
As detailed earlier, academic achievement is often considered a crucial determinant of one’s future QoE. However, the relationship between academic achievement and QoE is not solely dependent on academic credentials, but is influenced by various factors, with motivation emerging as a significant moderator in this relationship (Afzal and Ali, 2010; Wibrowski et al., 2016).
First, past studies have discovered a strong positive correlation between motivation and academic achievement. Students who are intrinsically motivated, driven by personal interest and a genuine desire for learning, tended to perform better academically compared to those who lack motivation (Afzal and Ali, 2010). Furthermore, motivated individuals are more likely to engage in effective learning strategies, such as goal setting and self-regulation, which contribute to their academic success (Wibrowski et al., 2016). Second, regarding the correlation between motivation and QoE, motivated individuals demonstrate greater resilience, adaptability, and competence in navigating the job market, which enhances employee performance (Hajiali et al., 2022). Moreover, motivation influences job satisfaction (Ali and Anwar, 2021), job performance (Bohórquez et al., 2022), and organisational commitment (Andika and Darmanto, 2020), all of which are integral aspects of the QoE experienced by individuals (Swamy and Rashmi, 2015).
Despite extensive research on the direct effects of motivation on academic and employment outcomes, limited attention has been given to its moderating role in the academic achievement and QoE linkage (Orhan Özen, 2017; Susanto et al., 2023). Drawing upon the Self-Determination Theory (Ryan and Deci, 2017), this study proposes that motivation strengthens the extent to which academic success translates into favourable employment outcomes. Therefore, building upon the aforementioned literature, this study poses the following RQ3:
RQ3: How does motivation moderate the relationship between academic achievement and QoE among university graduates?
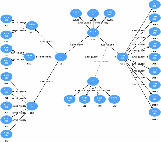
Building on the literature review, this study proposes a hypothesised model (Fig. 1), explaining the relationships between employability skills, academic achievement, motivation, and QoE. Employability skills (ES) are operationalised through three sub-dimensions derived from Employability Skills Framework (U.S. Department of Education, 2012): applied knowledge (ES-1), effective relationships (ES-2), and workplace skills (ES-3). Academic Achievement (AAC) follows the structure proposed by Sutarni et al. (2021), including intellectual behaviours (AAC-1), interpersonal behaviours (AAC-2), and intrapersonal behaviours (AAC-3). Motivation (M) is conceptualised based on through Gagné et al.,’s (2015) study, comprising intrinsic motivation (M-1); identified regulation (M-2); introjected regulation (M-3) and external regulation (M-4). Quality of Employment (QoE) follows a 9-dimensional index proposed by Swamy and Rashmi (2015), including work environment (QoE-1); organisation culture and climate (QoE-2); relation and co-operation (QoE-3); training and development (QoE-4); compensation and rewards (QoE-5); facilities (QoE-6); job satisfaction and job security (QoE-7); autonomy of work (QoE-8), and adequacy of resources (QoE-9).
--ES employability skills, ES-1 applied knowledge, ES-2 effective relationships, ES-3 workplace skills --AAC academic achievement, AAC-1 intellectual behaviours, AAC-2 interpersonal behaviours, AAC-3 intrapersonal behaviours --M motivation, M-1 intrinsic motivation, M-2 identified regulation, M-3 introjected regulation, M-4 external regulation --QoE quality of employment, QoE-1 work environment, QoE-2 organisation culture and climate, QoE-3 relation and co-operation, QoE-4 training and development, QoE-5 compensation and rewards, QoE-6 facilities, QoE-7 job satisfaction and job security, QoE-8 autonomy of work, QoE-9 adequacy of resources.
The model is grounded in the Person-Job Fit Theory, Human Capital Theory, and Self-Determination Theory. The Person-Job Fit Theory (Parsons, 1909) emphasises that when graduates’ employability skills match job requirements, they are more likely to experience better job satisfaction and career outcomes. Human Capital Theory (Schultz, 1961) highlights that graduates’ academic achievement enhances their knowledge and social capital, which improves their employability and future employment quality. Self-Determination Theory (Ryan and Deci, 2017) highlights the importance of motivation, which not only drives skill and academic development but also moderates how academic achievement influences QoE. These theories collectively explain both the direct and indirect pathways linking employability skills, academic achievement, motivation, and QoE (Fig. 1).
Methodology
Participants and procedures
The intended target population consisted of graduates from universities across China, who had completed their academic programmes and transitioned into the workforce within the past five years. The timeframe aligns with empirical definitions of “early career” phases in professional field, where five years is widely recognised as a critical transition period for career stabilisation (Richards et al., 2023).
However, due to accessibility, feasibility, and resource constraints (Kline, 2016), the operational sampling frame was restricted to graduates from public universities in Anhui Province, China. Anhui was selected for its large and diverse graduate workforce, with approximately 300,000 graduates completing their higher education annually (Anhui Provincial Department of Education, 2021–2024). Notably, public universities account for 73.5% of all higher education institutions in the province, and their graduates form a substantial and representative segment of the province’s labour market (Daxue Zhi, 2024). Although private university graduates were excluded due to data accessibility challenges, public institutions may ensure sufficient reginal representativeness. This exclusion of private universities is also acknowledged as a limitation of the study.
A multi-stage sampling strategy was employed to ensure a representative sample of early-career graduates from public universities in Anhui Province. At Stage 1, the province was stratified into three geographic strata (North, Central, and South) to capture potential variation in economic employment and labour market conditions. One public university was then randomly selected from each stratum (region). At Stage 2, within each selected university, academic majors were treated as cluster units. Ten majors per university were randomly selected to ensure representation across a wide range of disciplines and employment sectors. At Stage 3, from the alumni lists of each selected major, individual graduates were drawn via simple random sampling. This design combines stratified random (Stage 1), cluster sampling (Stage 2), and simple random (Stage 3) to maximise representativeness.
The minimum sample size was set at 500 based on the empirical rule for Structural Equation Modelling, which suggests that the sample size should be at least ten times the number of items in the longest scale (Wang and Wang, 2019). To account for potential missing data, 540 graduates were invited with 180 from each university, and after data cleaning, 509 valid responses were retained (retention rate: 94.2%), exceeding the required threshold.
Among the 509 participants, 245 were female (48.1%) and 264 were male (51.9%), indicating a nearly balanced gender distribution. In terms of age, 188 graduates (36.9%) were aged 21 to 25, 226 graduates (44.4%) were aged 26 to 30, and 95 graduates (18.7%) were over 30 years old. Regarding the employment duration, 33 participants (6.5%) had less than 1 year of work experience, 147 participants (28.9%) had between 1 and 3 years, while the majority, 329 participants (64.6%), had between 3 and 5 years of work experience. This categorisation (<1 year, 1–3 years, and 3–5 years) aligns with the study’s focus on “early-career” graduates, defined as those within five years of labour market entry (Richards et al., 2023). Similar interval groupings have also been employed in prior empirical studies, including Gutierrez (2016) and the William Davidson Institute at the University of Michigan (2022). These groupings facilitate clear group-wise comparisons (e.g., ANOVA) to examine developmental differences across early career stages.
Ethical approval was obtained from the institutional ethics committee, and permission letters for data collection were granted by the three public universities in China. Graduates were provided with detailed information regarding the study’s purpose and procedures. Participation was entirely voluntary, and measures were taken to ensure confidentiality. Respondents were assured that no personally identifiable information would be collected, and data would be used solely for research purposes. All data were encrypted during collection and storage on the Sojump (also known as Wenjuanxing, a widely used online survey platform in China), with access restricted to authorised personnel only.
Measures
Employability skills
The study used the adapted Employability Skills Scale (ESS) to measure graduates’ employability skills, which was developed by U.S. Department of Education (2012). ESS consists of three dimensions: applied knowledge (10 items, e.g., “I could rely on writing skills to construct lab reports, posters, and presentation materials; take notes; and compose responses to essay questions”), effective relationship (14 items, e.g., “I could help fellow students understand tasks, find resources, and fulfil assigned roles”), and workplace skills (18 items, e.g., “I could manage money in group projects requiring allocation of limited finances and resources”). The scale has been widely adopted in educational settings (Long, 2023). In this study, α = 0.935, CR = 0.833, AVE = 0.625.
Academic achievement
The adapted Academic Achievement Scale (AAS), originally developed by Sutarni et al. (2021), was used to elicit data on the academic achievement of the graduates. The AAS adopts a 5-point Likert scale (1-strongly disagree to 5-strongly agree). In this regard, the higher score indicates a higher level of academic achievement. Importantly, the AAS reflects students’ self-perceived academic achievement rather than their actual academic outcomes based on objective indicators such as grade point averages (GPA) or examination results. Despite not directly investigating students’ scores in a classroom setting, the scale’s effectiveness was supported across diverse educational environments (Sudarman et al., 2023). The scale includes three fundamental aspects of academic performance: intellectual behaviours (3 items, e.g., “I have acquired professional knowledge of my major”), interpersonal behaviours (3 items, e.g., “I was able to interact with others effectively”), and intrapersonal behaviours (3 items, e.g., “I had the ability to control the anxiety regarding the difficulties of learning, time management and access to learning resources”). Thus, the AAS scale was deemed appropriate for assessing academic achievement in this study. In this study, α = 0.811, CR = 0.813, AVE = 0.592.
Motivation
The adapted Work Motivation Scale, originally developed by Gagné et al. (2015), was used to elicit data on the motivation in the present study. This scale consists of four dimensions with 16 items, which are measured on a 5-point Likert scale. The four dimensions are intrinsic motivation (3 items, e.g., “I have fun doing my job”), identified regulation (3 items, e.g., “I personally consider it important to put efforts in this job”), introjected regulation (4 items, e.g., “I have to prove to myself that I can”), and external regulation (6 items, e.g., “I do this job because I want to get others’ approval”). This scale was selected and adapted because it aligns with the Self-Determination Theory (SDT) and is widely recognised in the field of motivation research (Ryan and Deci, 2017). The higher score represents higher motivation. In this study, α = 0.887, CR = 0.842, AVE = 0.573.
Quality of employment
The adapted Quality of Working Life Scale, originally developed by Swamy and Rashmi (2015), was used to elicit data on the graduates’ QoE. This scale consists of 9 dimensions, with 50 items. The nine dimensions are work environment (6 items, e.g., “My company work environment is good and highly motivating”), organisation culture and climate (7 items, e.g., “I feel free to offer comments and suggestions on my performance.”), relation and co-operation (6 items, e.g., “There is a harmonious relationship with my colleagues”), training and development (4 items, e.g., “Training programmes in our company help employees to achieve the acquired skill for performing the job effectively”), compensation and rewards (5 items, e.g., “Promotions are handled fairly”), facilities (5 items, e.g., “Good transportation facilities are provided by the company”), job satisfaction and job security (8 items, e.g., “I feel comfortable and satisfied with my job”), autonomy of work (6 items, e.g. “I am ready to take additional responsibilities with my job”), and adequacy of resources (3 items, e.g., “My company provides resources to facilitate my performance”). The higher score represents higher QoE. The QWLS has also demonstrated its efficacy in many settings (Els, 2020). In this study, α = 0.960, CR = 0.910, AVE = 0.530. Taken together, all constructs in this study were assessed using self-report questionnaires. While these instruments have demonstrated acceptable levels of reliability and validity, the exclusive reliance on self-reported data may introduce response bias (Caputo, 2017), which constitutes a methodological limitation and should be considered in future research.
Data analysis
The data were analysed using Statistical Package for the Social Sciences (SPSS) Version 27.0 and SmartPLS Version 4.0. Prior to conducting one-way ANOVA to examine differences in Quality of Employment (QoE) across employment-duration groups, the assumptions of normality and homogeneity of variances were examined. Normality was assessed using Q-Q plots, skewness, kurtosis, and Shapiro-Wilk tests, all indicating normal distributions across groups. Given the moderate sample size (N = 509), these methods were deemed appropriate. Levene’s test showed no significant violation of homogeneity of variances (p = 0.28), supporting the use of one-way ANOVA. The ANOVA results revealed no significant differences in QoE across employment-duration groups (df = 506, p = 0.072), suggesting that employment duration was not a significant factor influencing the graduate’s perceived QoE. Following this preliminary analysis, the hypothesised structural model and research questions were examined using SmartPLS.
Results
Common method bias test
To assess the potential presence of common method bias (CMB), this study employed two techniques: the Harman’s single-factor test and the full collinearity test. In the Harman’s test, all items were subjected to exploratory factor analysis. The first unrotated factor accounted for 20.621% of the total variance, well below the 50% threshold (Podsakoff et al., 2003), indicating that CMB is not a serious concern. Additionally, the full collinearity test revealed that all variance inflation factors (VIFs) for endogenous constructs were below 3 (Hair et al., 2011), with the highest VIF being 1.489, further confirming that common method bias was not a significant issue.
Measurement model evaluation
The measurement model was evaluated following the four standard criteria for reflective measurement in PLS-SEM: indicator reliability, internal consistency reliability, convergent validity, and discriminant validity (Hair et al., 2022), to ensure construct validity before structural model analysis.
First, the indicator reliability was assessed through outer loadings of the measurement items. All indicators exhibited loadings above the recommended threshold of 0.708, indicating satisfactory item reliability and that no indicators required deletion or modification (Hair et al., 2022). Second, internal consistency was evaluated using both Cronbach’s alpha (α) and Composite Reliability (CR). As shown in Table 1, all α values ranged from 0.770 to 0.960, exceeding the 0.70 benchmark recommended by DeVellis and Thorpe (2021), indicating acceptable internal consistency. Similarly, all CR values were above 0.70, with the lowest CR value being 0.790, further confirming strong internal consistency reliability.
Third, convergent validity was assessed using the Average Variance Extracted (AVE). All AVE values exceeded the 0.50 threshold, with the minimum AVE being 0.573, indicating satisfactory convergent validity (Hair et al., 2022). Fourth, discriminant validity was evaluated using cross-loadings, the Heterotrait–Monotrait Ratio (HTMT), and the Fornell–Larcker criterion. Cross-loading analysis confirmed that each indicator loaded higher on its intended construct than on other constructs. For HTMT, all values ranged between 0.212 and 0.550 for higher-order constructs, well below the conservative cut-off of 0.85 (Hair et al., 2022), as presented in Table 2.
Structural model evaluation
The structural model was evaluated, following the confirmation of measurement model reliability and validity, to assess the explanatory power and predictive capability of the proposed relationships. As shown in Table 3, the model demonstrated acceptable explanatory power, with R² values of 0.329 for academic achievement and 0.270 for QoE. According to Cohen (2013), R² values of 0.02, 0.13, and 0.26 can be interpreted as weak, moderate, and substantial, respectively; therefore, the current model demonstrates substantial explanatory power for both endogenous constructs.
Regarding effect sizes, employability skills exerted a large effect on academic achievement (f² = 0.489) and a medium effect on QoE (f² = 0.115). Academic achievement exhibited a small effect on QoE (f² = 0.034). These effect sizes are consistent with Cohen’s (2013) benchmarks, where f² values of 0.02, 0.15, and 0.35 represent small, medium, and large effects, respectively. Thus, these results support the substantive significance of the hypothesised relationships.
Furthermore, the predictive relevance of the model was evaluated using Stone-Geisser’s Q² values, yielding Q² = 0.131 for academic achievement and Q² = 0.094 for QoE. Both values exceed the threshold of zero, indicating satisfactory predictive relevance for the endogenous constructs (Hair et al., 2014).
Correlation analyses
To answer RQ1, path coefficients were examined to assess the direct relationships between employability skills and quality of employment. The results revealed that employability skills exert a positive and significant direct effect on quality of employment (β = 0.359, t = 7.264, p < 0.001, f² = 0.115). Following Cohen’s (2013) guidelines (f²: small = 0.02, medium = 0.15, large = 0.35), the observed effect (f2 = 0.115) can be interpreted as small to approaching moderate, suggesting that employability skills make a meaningful contribution to graduates’ perceived employment quality.
In addition, employability skills demonstrated significant positive associations with academic achievement (β = 0.573, t = 19.952, p < 0.001, f² = 0.489), indicating a large effect. This finding highlights the substantial influence of employability skills on students’ academic achievement. Moreover, academic achievement also showed a significant positive association with quality of employment (β = 0.196, t = 3.603, p < 0.001, f² = 0.034), which constitutes a small effect. While statistically significant, this indicates that academic achievement plays a more modest role in predicting employment quality compared to employability skills. These preliminary associations laid the foundation for subsequent mediation and moderation analyses. Table 4 presents the detailed correlation results among the study variables.
Testing for mediation effect
This section addressed RQ2 by examining the mediating role of academic achievement in the relationship between employability skills and QoE. Following the standard two-step procedure for mediation analysis, the direct and indirect effects were assessed. Table 5 presents the results of the mediation analysis.
First, as for the direct effects, employability skills have a statistically significant and positive direct effect on quality of employment (β = 0.359, t = 7.272, p = 0.000). This finding suggests that individuals with higher employability skills tend to achieve a higher QoE. Additionally, employability skills positively influence academic achievement (β = 0.573, t = 19.882, p = 0.000), and its three sub-dimensions: intellectual behaviours (β = 0.484, t = 12.684, p = 0.000), interpersonal behaviours (β = 0.482, t = 12.087, p = 0.000), and intrapersonal behaviours (β = 0.346, t = 7.425, p = 0.000). These results indicate that employability skills contribute positively to academic achievement across different dimensions. Furthermore, academic achievement significantly influences quality of employment (β = 0.196, t = 3.637, p = 0.000). Specially, intellectual behaviours (β = 0.106, t = 2.085, p = 0.037), interpersonal behaviours (β = 0.114, t = 2.120, p = 0.034), and intrapersonal behaviours (β = 0.145, t = 1.935, p = 0.035) all contribute positively and significantly to QoE.
As for the indirect effects (mediating effect), the mediation analysis results show that academic achievement partially mediates the relationship between employability skills and quality of employment. The overall indirect effect of employability skills on QoE through academic achievement is statistically significant (β = 0.112, t = 4.064, p = 0.000). Additionally, the three sub-dimensions of academic achievement also mediate this relationship significantly: intellectual behaviours (β = 0.052, t = 2.047, p = 0.041), interpersonal behaviours (β = 0.055, t = 2.005, p = 0.045), and intrapersonal behaviours (β = 0.116, t = 1.910, p = 0.036).
Partial mediation was determined following the criteria outlined by Hair et al. (2022), whereby both the direct (β = 0.359, t = 7.272, p = 0.000) and indirect (β = 0.112, t = 4.064, p = 0.000) effects remained statistically significant. These findings answer RQ2 and revealed the mediating role of academic achievement in enhancing the positive relationship between employability skills on employment outcomes.
Testing for moderation effect
This section addresses RQ3 by investigating whether motivation moderates the relationship between academic achievement and quality of employment. The moderation analysis assessed both the direct effects and interaction term (M × AAC → QoE). Figure 2 illustrates this moderating effect by presenting the interaction between academic achievement and motivation on QoE.
Moderating role of motivation.
As shown in Table 6, employability skills significantly predicted both academic achievement (β = 0.573, p < 0.001) and QoE (β = 0.306, p < 0.001). Academic achievement (β = 0.220, p < 0.001) and motivation (β = 0.179, p < 0.001) also exhibited significant positive effects on QoE. Importantly, the interaction term (M × AAC → QoE) was significant and positive (β = 0.139, p = 0.001).
To visually illustrate the moderation effect, Fig. 3 displays the simple slope analysis. The slope for high motivation (M + 1 SD) was steeper (β = 0.359), indicating a stronger positive relationship between academic achievement and QoE, whereas the slope for low motivation (M − 1 SD) was flatter (β = 0.081), suggesting a weaker association.
Slope plot of motivation.
To summarise, these findings demonstrate that motivation significantly strengthens the positive relationship between academic achievement and QoE. Graduates with higher motivation levels derive greater employment benefits from their academic achievement, whereas lower motivation diminishes this relationship. The results thus highlight the essential role of motivation in translating academic success into high-quality employment outcomes.
Discussion
Employability skills and quality of employment
The results demonstrate a positive and significant association between employability skills and QoE, consistent with the finding of some former existing literature (González-Romá et al., 2016; Gupta and Ansari, 2023). For instance, González-Romá et al. (2016) demonstrated similar patterns in a study on Spanish graduates, where graduates with strong problem-solving and adaptability skills secured higher-quality jobs, while Gupta and Ansari (2023) echoed this in India’s competitive Internet sector. However, much of the prior research has focused on Western economies (Gupta and Ansari, 2023; Wicht et al., 2019), with limited empirical evidence from non-Western economies, such as China. This study adds value by situating the employability skills–employment quality relationship within China’s fragmented and AI-augmented labour market, incorporating considerations of regional disparities (Zhou, 2023), institutional segmentation (e.g., hukou system) (Zhang et al., 2024), and emerging AI skill divides (Nguyen et al., 2025; Ho et al., 2024).
Moreover, this finding also supports the Person-Job Fit Theory (Parsons, 1909), a framework validated across diverse settings, from Germany’s apprenticeship-driven system (Wicht et al., 2019) to Malaysia’s work-integrated learning initiatives (Ragunathan, 2023). Similarly, China’s emphasis on workplace skills to be associated with higher perceived employment quality reflects this theory, mirroring Singapore’s Skills Future framework (Kim et al., 2021). However, China’s unique labour market fragmentation, driven by institutional factors (such as hukou system) and regional disparities, creates a structurally divided environment that amplifies the risks of skill mismatches. For example, recent evidence from China showed that hukou reform has intensified job competition and widened inequalities in employment opportunities (Zhang et al., 2024). Similarly, graduates from metropolitan regions are more likely to obtain high-quality jobs than those from rural areas (Zhou, 2023), highlighting how China’s regional disparities intensify skill-mismatch challenges. Unlike graduates in the UK, where institutionalised career pathways buffer employment shocks (Minors, 2024), Chinese graduates face a segmented labour market where digital fluency determines access to high-quality roles (Yu et al., 2024). This segmentation mirrors challenges in Brazil and Indonesia, where technological advancement has similarly created similar divides (Mer and Virdi, 2024).
In addition to the aforementioned employability challenges, the widespread integration of artificial intelligence (AI) into education and the workplace has introduced new and increasingly complex skill requirements (Nguyen et al., 2025). Specifically, students are now expected to master both traditional skills and AI literacy, including the ability to evaluate and monitor AI outputs, collaborate effectively with algorithms, and detect potential biases (Ho et al., 2024; Mantello et al., 2023). In this context, China’s widespread implementation of AI-driven educational applications in pilot universities has demonstrated promising potential to foster innovation and interdisciplinary collaboration (Yu J et al., 2024). However, it has also raised serious concerns regarding excessive surveillance and the exacerbation of digital divides (Ho et al., 2024). Therefore, while cultivating these essential employability skills, universities must simultaneously establish transparent AI governance frameworks to safeguard fairness, accountability, and human-centred development (Mao and Shi-Kupfer, 2023).
Mediating role of academic achievement
The mediation analysis results revealed that academic achievement, conceptualised as multidimensional construct encompassing intellectual behaviours, interpersonal behaviours, and intrapersonal behaviours, partially mediates the relationship between employability skills and quality of employment. This sheds light on a previously underexplored aspect within the literature. Past studies have rarely delved into the potential mediating role of academic achievement in explaining the link between employability skills and employment quality (Duffy et al., 2022; Hui et al., 2021; Scott and Willison, 2021). The findings of this study provide further evidence for the significance of academic achievement as a crucial factor in this relationship, offering valuable insights into the mechanisms through which employability skills may contribute to employment quality.
The tendency for past research to have predominantly focused on the direct relationship between employability skills and employment quality (Gupta and Ansari, 2023; Presti et al., 2021) seemed to overlook the potential mediating role of academic achievement. This study addresses this gap by not only revealing the mediating role of academic achievement but also extending the analysis to its three distinct dimensions—intellectual behaviours, interpersonal behaviours, and intrapersonal behaviours.
Specifically, the mediating role of intellectual behaviours aligns with Human Capital Theory (Becker, 1964), which posits that cognitive competencies like critical thinking, analytical skills, and academic performance enhance graduates’ productivity and improve employment outcomes (Tomlinson, 2017). Similarly, the mediating effect of interpersonal behaviours highlights the importance of social capital (Bourdieu, 1986), where teamwork, communication, and networking skills developed through academic experiences enhance career opportunities (Bridgstock, 2009). Meanwhile, intrapersonal behaviours, such as self-regulation, learning motivation, and resilience, contribute to career adaptability, enabling graduates to navigate employment challenges and improve job quality (Savickas and Porfeli, 2012). These findings emphasise the need to move beyond traditional GPA-based definitions of academic achievement and adopt a multi-dimensional behavioural competency framework (York et al., 2015), offering a deeper understanding of how employability skills translate into better employment outcomes.
Globally, there is increasing recognition that academic achievement is more than subject-specific knowledge. In countries such as Singapore and Malaysia, policy frameworks such as Work-Integrated Learning strategy and Skills Future Initiative increasingly stress the importance of developing holistic competencies, including teamwork, communication, resilience, and lifelong learning (Kim et al., 2021; Ragunathan, 2023). The mediation analysis results revealed that academic achievement partially mediates the link between employability skills and employment quality, showing that students with stronger employability skills not only perform better academically but also secure higher-quality jobs. However, China’s regional disparities and uneven access to high-quality employment condition the extent to which these skills and academic achievements translate into employment gains (Zhou, 2023; Zhang et al., 2024).
While these findings clarify the current mediating role of academic achievement and its dimensions, it is essential to acknowledge that these mediating pathways may evolve with the ongoing technological transformation. The accelerating integration of AI into education and workplaces may not only reshape the future skill demands of labour markets but also redefine the nature of academic achievement (Lewis et al., 2024). Beyond conventional cognitive, interpersonal, and intrapersonal behaviours, academic achievement may include AI-related literacies, data-driven problem-solving abilities, algorithmic reasoning, and adaptive learning capacities (Ismaili, 2024; Shah, 2023). These shifts suggest that academic achievement’s mediating function may become even more pivotal in helping translate employability skills into high-quality employment outcomes in AI-driven labour markets.
Moderating role of motivation
The moderating analysis results indicated that motivation plays a moderating role in the relationship between academic achievement and QoE. Motivated individuals are more likely to leverage their educational accomplishments to secure desirable employment quality (Ali and Anwar, 2021). In this regard, motivation acts as a catalyst that increases the contribution of academic success, underscoring the importance of fostering intrinsic drive and ambition among students (Amrai et al., 2011; Bakar et al., 2022; Orhan Özen, 2017). Therefore, motivated students exhibit greater resilience, persistence, and proactive behaviour, which are conducive to achieving both academic and career success (Bakar et al., 2022; Ali and Anwar, 2021). A possible explanation for this finding is that highly motivated individuals leverage their academic achievement more effectively to pursue and secure quality employment, as their intrinsic drive leads them to seek out and capitalise on opportunities for career advancement (Ryan and Deci, 2017; Hajiali et al., 2022).
The moderating role of motivation is also evident in global contexts where studies demonstrated that graduates with higher motivation demonstrate greater career adaptability, resilience, and proactive career management behaviours in America and Korea (Shin et al., 2017). Moreover, in the AI-powered global economy, where traditional job security is increasingly uncertain, motivation serves as a key psychological resource enabling graduates to navigate complex career transitions and continuously upgrade their skills (Chhibber et al., 2025). Despite rooted in China’s distinctive labour market context, the observed moderating role of motivation highlights that the findings from China resonate with global patterns, highlighting the importance of fostering motivation and self-directed career management as essential components of graduate employability strategies worldwide. Although labour market fragmentation in China poses structural challenges, prior studies (Zhou, 2023; Zhang et al., 2024) indicate that motivation may help some graduates better cope with unequal access to quality employment. This interaction was not directly examined in the present study.
These findings acquire even greater significance in the context of rapid technological transformation. As AI increasingly influences education and employment, motivation evolves into an essential factor that enables individuals to adapt to AI-enhanced environments (Eisbach et al., 2023). Without such intrinsic motivation, over-reliance on AI-generated recommendations may erode personal initiatives and critical thinking skills (Ndubisi, 2025). Therefore, both educational and corporate training programmes should integrate motivation-enhancing strategies to foster critical engagement with AI technologies.
Practical implications
This study makes several practical contributions. First, although based on data from Anhui Province, the framework may inform wider discussions on graduate employability, aligning with OECD (2023) and ILO (2023) reports emphasising the importance of employability skills and academic competencies in addressing the skills gap in the digital economy. The study’s multidimensional employability skills and academic achievement frameworks echo UNESCO’s emphasis on future-ready skills that promote graduates’ adaptability and resilience in rapidly evolving employment landscapes. Second, at the local level, the findings support China’s Education Modernisation 2035 and the Double First-Class Initiative (Ministry of Education of the People’s Republic of China, 2019, 2020), which both emphasise enhancing graduates’ practical competencies, fostering university-industry collaboration, and strengthening the alignment between academic programmes and labour market needs. The study’s evidence highlights the need for Chinese universities to integrate employability-oriented training into curricula, ensuring students develop both domain knowledge and adaptive, AI-relevant soft skills that promote not just employability, but dignity and resilience in an uncertain labour market.
Third, as AI increasingly influences education and employment, cultivating humanistic qualities such as ethical reasoning, empathy, creativity, autonomy, and kindness becomes central to the development of a responsible workforce with high integrity. As such, the emerging Five Moral Foundations framework (Ho et al., 2024) provides guidance for embedding these values into AI-augmented education and employment systems, ensuring that technological progress remains aligned with human dignity and societal well-being throughout the ongoing great transition (Kyriakopoulos, 2024). The findings of the current study suggest that employability enhancement in the AI era should consider moving beyond technical adaptation to incorporate moral resilience, ethical agency, and adaptive autonomy. These qualities may help mitigate emerging inequalities, provided that future studies confirm these patterns across diverse socio-economic and cultural contexts (Ho and Ho, 2025).
Theoretical implications
This study also has several theoretical implications. First, the findings on the positive correlation between employability skills and quality of employment align with the expectations of the Person-Job Fit Theory, which posits that the fit between an individual’s skills and requirements of a specific job leads to positive employment outcomes, including job satisfaction, performance, and overall employment quality (Parsons, 1909). Second, the findings on the positive relationship between employability skills, academic achievement, on quality of employment are consistent with the principles of the Human Capital Theory, which suggests that investments in skills development and education increase an individual’s productivity and, consequently, their employment quality in the labour market (Schultz, 1961). Third, the findings on the positive effect of motivation on QoE mirror the theoretical claims of the Self-Determination Theory, which emphasises the role of motivation in achieving working well-being, specifically, the quality of employment (Deci and Ryan, 1985).
In addition, based on the aforementioned theories, a primary contribution of this study lies in the development of a conceptual model explaining the relationships among employability skills, academic achievement, motivation, and the quality of employment. Grounded in theoretical underpinnings and empirical evidence synthesised from the literature review, this model explains the relationships between these variables. Particularly noteworthy is the focus on explaining the mediating role of academic achievement and the moderating role of motivation in shaping the relationship between employability skills and the quality of employment. By conceptualising these relationships, the study offers a theoretical model that enhances our understanding of the mechanisms underlying the quality of employment among graduates.
Limitations and future research
Despite our effort, this study is subject to some limitations that suggest future research directions. First, this study only developed and tested a model with four identified variables: employability skills, academic achievement, motivation, and quality of employment. While these variables capture some critical dimensions of graduates’ employment outcomes, the model did not incorporate other important theoretical constructs related to career development and employment quality. Future research could adopt a more integrative theoretical framework, such as combining Social Cognitive Career Theory (Lent et al., 1994) and Career Construction Theory (Savickas, 2012), to account for a broader range of psychological, educational, and environmental factors (e.g., career self-efficacy, outcome expectations, career adaptability, and labour market conditions) that shape graduates’ quality of employment.
Second, the study employed a cross-sectional design, which limits the ability to draw causal conclusions regarding the relationships among the key variables. Without longitudinal data, it remains unclear how employability skills, academic achievement, and motivation evolve and interact over time in influencing employment quality. To address this limitation, future studies could adopt longitudinal research designs that follow graduates from university into various stages of their careers, thereby providing richer insights into how educational experiences and individual capabilities influence employment outcomes over time. Moreover, this study primarily relied on self-reported measures to assess constructs, which may introduce potential bias due to their subjective nature. In particular, such measures are vulnerable to social desirability bias and perceptual distortion, which may limit the generalisability and objectivity of the findings (Caputo, 2017). Future studies could incorporate multi-source data, such as supervisor evaluations or peer assessments, to validate and triangulate self-reported findings. The use of behavioural indicators or performance-based assessments may further enhance measurement validity and provide a more objective view of graduates’ employability-related competencies.
Third, while the growing influence of AI-driven workforce transformations was acknowledged in both the introduction and discussion sections, the study did not investigate AI as a variable in the model. As a result, the influence of AI technologies on employability skills, academic achievement, and employment quality could not be captured. Future research should explicitly incorporate AI-related dimensions—such as AI literacy and human-AI collaboration—into the constructs examined. For instance, the Artificial Intelligence Literacy Scale (Wang et al., 2023), which operationalises AI literacy across awareness, use, evaluation, and ethics, could be employed to capture graduates’ competence in navigating AI-driven workplaces. Similarly, the Functional Use Scale (FUS) and Relational Use Scale (RUS) for human–AI collaboration (Chen and Zhao, 2025) could be adopted as robust measures to operationalise human–AI collaboration competencies. Furthermore, researchers may consider using frameworks such as the Five Moral Foundations Model (Ho et al., 2024) to explore how AI-integrated learning environments affect graduates’ ethical, psychological, and professional development.
Fourth, the sample was restricted to graduates within the first five years of their careers from public universities in Anhui Province. While public institutions represent 73.5% of higher-education providers in the region (Daxue Zhi, 2024), such constraints may limit the generalisability of findings to later career stages or graduates from private institutions or other provinces. Future research could adopt a career-span approach by comparing employment outcomes among early-, mid-, and late-career graduates (Lam et al., 2012). Expanding the sampling frame to include graduates from private universities and various regions across China would also strengthen the external validity of the findings and provide a more nuanced understanding of regional and institutional differences in employment quality.
Conclusion
Drawing on Person–Job Fit Theory, Human Capital Theory, and Self-Determination Theory, we proposed and examined a conceptual framework regarding the collective influence of employability skills, academic achievement, and motivation on the quality of employment (QoE) among university graduates. We concluded that: (1) employability skills positively influence both academic achievement and the quality of employment; (2) academic achievement positively affects graduate’s perceived employment quality and partially mediates the relationship between employability skills and QoE; and (3) motivation positively moderates the relationship between academic achievement and QoE, such that the positive association is stronger among more motivated individuals. These findings suggest the importance of integrating multidimensional competencies and psychological readiness into higher education curricula to prepare graduates for increasingly AI-driven and fragmented labour markets.
Data availability
The datasets used and analysed are available from the corresponding authors upon reasonable request.
References
Afzal H, Ali I (2010) A study of university students’ motivation and its relationship with their academic performance. SSRN Electron J. https://doi.org/10.2139/ssrn.2899435
Alcidi C, Astarita C, Crichton-Miller H, Kiss-Gálfalvi T, Ounnas A, Westhoff L, Ratti L (2024) Study exploring the context, challenges and possible solutions in relation to the quality of traineeships in the EU. European Commission, Brussels. https://hdl.handle.net/10993/62129
Ali BJ, Anwar G (2021) An empirical study of employees’ motivation and its influence on job satisfaction. Int J Eng Bus Manag 5(2):21–30. https://doi.org/10.22161/ijebm.5.2.3
Amrai K, Motlagh SE, Zalani HA, Parhon H (2011) The relationship between academic motivation and academic achievement students. Procedia Soc Behav Sci 15:399–402. https://doi.org/10.1016/j.sbspro.2011.03.111
Andika R, Darmanto S (2020) The effect of employee empowerment and intrinsic motivation on organizational commitment and employee performance. J Apl Manaj 18(2):241–251. https://doi.org/10.21776/b.jam.2020.018.02.04
Andreas D (2022) Employee performance: the effect of motivation and job satisfaction. Produktif J Kepegawaian Organisasi [J Pers Org] 1(1):28–35. https://doi.org/10.37481/jko.v1i1.10
Anhui Provincial Department of Education (2021–2024) Annual employment report on graduates of regular higher education institutions in Anhui Province. https://jyt.ah.gov.cn/
Bakar NA, Alsmadi MS, Ali Z, Shuaibu A, Solahudin MH (2022) Influence of students’ motivation on academic achievement among undergraduate students in Malaysia. J Posit Sch Psychol 6(2):3443–3450. https://www.researchgate.net/publication/359849742
Balkis M (2018) Academic amotivation and intention to school dropout: the mediation role of academic achievement and absenteeism. Asia Pac J Educ 38(2):257–270. https://doi.org/10.1080/02188791.2018.1460258
Becker GS (1964) Human capital: a theoretical and empirical analysis, with special reference to education. University of Chicago Press, Chicago
Bikse V, Grinevica L, Rivza B, Rivza P (2022) Consequences and challenges of the fourth industrial revolution and the impact on the development of employability skills. Sustainability 14(12):6970. https://doi.org/10.3390/su14126970
Bohórquez E, Caiche W, Benavides V, Benavides A (2022) Motivation and job performance: human capital as a key factor for organizational success. Lect Notes Netw Syst, vol 512, Springer, Cham. https://doi.org/10.1007/978-3-031-11295-9_21
Bourdieu P (1986) The forms of capital. In: Richardson J (ed) Handbook of theory and research for the sociology of education. Greenwood, New York, pp 241–258
Bridgstock R (2009) The graduate attributes we’ve overlooked: enhancing graduate employability through career management skills. High Educ Res Dev 28(1):31–44. https://doi.org/10.1080/07294360802444347
Burchell B, Sehnbruch K, Piasna A, Agloni N (2013) The quality of employment and decent work: definitions, methodologies, and ongoing debates. Camb J Econ 38(2):459–477. https://doi.org/10.1093/cje/bet067
Caputo A (2017) Social desirability bias in self-reported well-being measures: evidence from an online survey. Univ Psychol 16(2):245–255. https://doi.org/10.11144/Javeriana.upsy16-2.sdsw
Chen S, Zhao Y (2025) Developing the Chinese version of functional use scale (FUS) and relational use scale (RUS) for human–AI collaboration: a validity and reliability study. Int J Hum Comput Interact 1–15. https://doi.org/10.1080/10447318.2025.2530072
Cheng L (2018) The influence of academic achievements on the quality of employment for undergraduates of private higher education in China. In: 2nd Int Conf Manag Educ Soc Sci (ICMESS 2018). Atlantis Press, Paris, pp 810–815
Chhibber S, Rajkumar SR, Dassanayake S (2025) Will artificial intelligence reshape the global workforce by 2030? A cross-sectoral analysis of job displacement and transformation. Blockchain Artif Intell Future Res 1(1):35–51. https://doi.org/10.70211/bafr.v1i1.178
Choi S (2018) Analysis of relationship between academic achievement and job satisfaction of secondary NCS vocational education. J Serv Res Stud 8(1):41–57. https://doi.org/10.18807/jsrs.2018.8.1.041
Cohen J (2013) Statistical power analysis for the behavioural sciences. Routledge, London
Daxue Z (2024) List of universities and colleges in Anhui Province. https://www.chinaschool.com.cn/b_all_school/all_p_12_anhui_bk.html
Deci EL, Ryan RM (1985) Intrinsic motivation and self-determination in human behavior. Springer, New York
DeVellis RF, Thorpe CT (2021) Scale development: theory and applications. Sage Publications, Thousand Oaks
Duffy RD, Kim HJ, Perez G, Prieto CG, Torgal C, Kenny ME (2022) Decent education as a precursor to decent work: an overview and construct conceptualization. J Vocat Behav 138:103771. https://doi.org/10.1016/j.jvb.2022.103771
Eisbach S, Langer M, Hertel G (2023) Optimizing human–AI collaboration: effects of motivation and accuracy information in AI-supported decision-making. Comput Hum Behav Artif Humans 1(2):100015. https://doi.org/10.1016/j.chbah.2023.100015
Els V (2020) Validation and investigation of the quality of work-life scale within selected South African manufacturing organisations. Doctoral dissertation, North-West University, South Africa
Feraco T, Resnati D, Fregonese D, Spoto A, Meneghetti C (2022) An integrated model of school students’ academic achievement and life satisfaction. Linking soft skills, extracurricular activities, self-regulated learning, motivation, and emotions. Eur J Psychol Educ 38(1):109–130. https://doi.org/10.1007/s10212-022-00601-4
Gagné M, Forest J, Vansteenkiste M, Crevier-Braud L, van den Broeck A, Aspeli AK, Bellerose J, Benabou C, Chemolli E, Güntert ST, Halvari H, Indiyastuti DL, Johnson PA, Molstad MH, Naudin M, Ndao A, Olafsen AH, Roussel P, Wang Z, Westbye C (2015) The multidimensional work motivation scale: validation evidence in seven languages and nine countries. Eur J Work Organ Psychol 24(2):178–196. https://doi.org/10.1080/1359432X.2013.877892
Ge D (2023) Research on the employment difficulties of college students in China based on the epidemic situation. Trans Soc Sci Educ Humanit Res 1:248–251. https://wepub.org/index.php/TSSEHR/article/view/40
González-Romá V, Gamboa JP, Peiró JM (2016) University graduates’ employability, employment status, and job quality. J Career Dev 45(2):132–149. https://doi.org/10.1177/0894845316671607
Gupta R, Ansari AH (2023) The impact of perceived employability on the employment quality of management graduates: the mediating role of focused job search. Int J Manag Stud 30(2):397–428. https://doi.org/10.32890/ijms2023.30.2.8
Gustavsen AM (2017) Longitudinal relationship between social skills and academic achievement in a gender perspective. Cogent Educ 4(1):1–16. https://doi.org/10.1080/2331186X.2017.1411035
Gutierrez M (2016) Relationship between employees’ satisfaction and worker appreciation within social service agencies. Doctoral dissertation, California State University, Northridge
Gyanwali S, Karmacharya B, Tiwari G (2023) Impact of employability skills on employee performance of business graduates in Nepal: structural equation modeling approach. In: Vasant P, Zelinka I, Weber GW (eds) Proceedings of the International Conference on Intelligent Computing & Optimization. Springer, Cham, pp 141–152. https://doi.org/10.1007/978-3-031-50151-7_14
Hair JF, Ringle CM, Sarstedt M (2011) PLS-SEM: indeed a silver bullet. J Mark Theory Pract 19(2):139–152. https://doi.org/10.2753/MTP1069-6679190202
Hair J, Sarstedt M, Hopkins L, Kuppelwieser VG (2014) Partial least squares structural equation modeling (PLS-SEM). Eur Bus Rev 26(2):106–121. https://doi.org/10.1108/ebr-10-2013-0128
Hair JF, Hult GTM, Ringle CM, Sarstedt M (2022) A primer on partial least squares structural equation modeling (PLS-SEM), 3rd edn. Sage Publications, Thousand Oaks
Hajiali I, Fara Kessi AM, Budiandriani B, Prihatin E, Sufri MM, Sudirman A (2022) Determination of work motivation, leadership style, employee competence on job satisfaction and employee performance. Golden Ratio Hum Resour Manag 2(1):57–69. https://doi.org/10.52970/grhrm.v2i1.160
Han M, Zhang M, Hu E, Shan H (2022) Decent work among rural–urban migrant workers in China: evidence and challenges. Pers Rev 52(4):916–932. https://doi.org/10.1108/PR-09-2021-0650
Ho MT, Ho MT (2025) Three tragedies that shape human life in age of AI and their antidotes. AI Soc 1–3. https://doi.org/10.1007/s00146-025-02316-8
Ho MT, Mantello P, Vuong QH (2024) Emotional AI in education and toys: investigating moral risk awareness in the acceptance of AI technologies from a cross-sectional survey of the Japanese population. Heliyon 10(16):1–16. https://doi.org/10.1016/j.heliyon.2024.e36251
Hui YK, Kwok LF, Ip HHS (2021) Employability: smart learning in extracurricular activities for developing college graduates’ competencies. Australas J Educ Technol 37(2):171–188
International Labour Office (2023) World employment and social outlook: Trends 2023. International Labour Organization, Geneva. https://digitallibrary.un.org/record/4000938?v=pdf
Ismaili Y (2024) AI literacy and adaptive learning in Moroccan education: advancing critical thinking and personalized learning. Res Educ Media 16(2):70–86. https://doi.org/10.2478/rem-2024-0017
Istrate O, Velea S (2024) Guidelines for online and blended learning. Institute for Education, Bucharest
Izadpanah S, Charmi M (2022) The effect of social networks on academic self-handicapping with the mediating role of self-regulatory learning strategies and academic achievement among EFL students. Front Psychol 13:987381. https://doi.org/10.3389/fpsyg.2022.987381
Kim S, Chen ZW, Tan JQ, Mussagulova A (2021) A case study of the Singapore SkillsFuture Credit scheme: preliminary insights for making lifelong learning policy more effective. Asian J Political Sci 29(2):192–214. https://doi.org/10.1080/02185377.2021.1917431
Kline RB (2016) Principles and practice of structural equation modeling, 4th edn. Guilford Press, New York
Kyriakopoulos GL (2024) The dilemma between industry 4.0 and society 5.0: a technological evolution of digital transformation or a humanitarian revolution of well-being?, In: Appolloni, A., Kumar, V., Kuzmin, E., Akberdina, V. (eds) The Future of Industry. Lecture Notes in Information Systems and Organisation, 70. Springer, Cham. https://doi.org/10.1007/978-3-031-66801-2_2
Lam SS, Ng TW, Feldman DC (2012) The relationship between external job mobility and salary attainment across career stages. J Vocat Behav 80(1):129–136. https://doi.org/10.1016/j.jvb.2011.05.002
Lent RW, Brown SD, Hackett G (1994) Toward a unifying social cognitive theory of career and academic interest, choice, and performance. J. Vocat. Behav 45(2):79–122. https://doi.org/10.1006/jvbe.1994.1027
Lewis H Jr Johnson SM, Phillips E (2024) Redefining student achievement: authentic assessment in the era of artificial intelligence. In: Cases on authentic assessment in higher education. IGI Global, Hershey, pp 17–36
Long Y (2023) Employability skills in job postings: a text analysis and Bayesian analysis investigation of characterization and persistence. Doctoral dissertation, Lamar University, Beaumont, USA
Mantello P, Ho MT, Nguyen MH, Vuong QH (2023) Machines that feel: behavioral determinants of attitude towards affect recognition technology—upgrading technology acceptance theory with the mindsponge model. Humanit Soc Sci Commun 10(1):1–16. https://doi.org/10.1057/s41599-023-01837-1
Mao Y, Shi-Kupfer K (2023) Online public discourse on artificial intelligence and ethics in China: context, content, and implications. AI Soc 38:373–389. https://doi.org/10.1007/s00146-021-01309-7
Minors HJ (2024) Employability skills within an inclusive undergraduate and postgraduate performance curriculum in the UK. In: Teaching music performance in higher education. Routledge, London, pp 287–304
McGuinness S, Redmond P, Staffa E, Devlin A, Whelan A (2025) Skills mismatch: what do we already know and what do we need to know? In: Handbook of education and work. Edward Elgar Publishing, Cheltenham, pp 318–339. https://doi.org/10.4337/9781035309917.00024
Mer A, Virdi AS (2024) Decoding the challenges and skill gaps in small- and medium-sized enterprises in emerging economies: a review and research agenda. In: Contemporary challenges in social science management: skills gaps and shortages in the labour market. Routledge, London, pp 115–134. https://doi.org/10.1108/S1569-37592024000112B007
Ministry of Education of the People’s Republic of China (2019) China Education Modernisation 2035. State Council of the People’s Republic of China, Beijing. https://www.gov.cn/zhengce/2019-02/23/content_5367987.htm
Ministry of Education of the People’s Republic of China (2020) Double first-class initiative: policies and documents. http://www.moe.gov.cn/s78/A22/A22_ztzl/ztzl_tjsylpt/sylpt_zcwj/
Mohamed A, Abozeid H, Mohammed F, Ahmed Z (2019) Relationship between soft skills and academic achievement among 4th year nursing students. IOSR J Nurs Health Sci 8(4):15–23. https://doi.org/10.9790/1959-0804011523
Murwani I (2016) Academic achievement, self-efficacy, and career aspirations as the predictors of career success for a first job. Pertanika J Soc Sci Humanit 24(S):163–176. http://www.pertanika.upm.edu.my/
Ndubisi EJ (2025) Artificial intelligence in personalized learning: enhancing research integrity. In: AI and ethics, academic integrity and the future of quality assurance in higher education. Springer, Cham
Nguyen DH, Nguyen NA, Nguyen HKT (2025) Augmented or obsolete: a book review of Augmented education in the global age: navigating the future of learning and work. AI Soc 1–4. https://doi.org/10.1007/s00146-025-02322-w
OECD (2023) OECD employment outlook 2023: artificial intelligence and the labour market. OECD Publishing, Paris. https://doi.org/10.1787/2ddfc7b5-en
Orhan Özen S (2017) The effect of motivation on student achievement. In: The factors effecting student achievement: meta-analysis of empirical studies. Lambert Academic Publishing, Saarbrücken, pp 35–56
Oswald FL, Schmitt N, Kim BH, Ramsay LJ, Gillespie MA (2004) Developing a biodata measure and situational judgment inventory as predictors of college student performance. J Appl Psychol 89(2):187–207. https://doi.org/10.1037/0021-9010.89.2.187
Pan Y, Gao X, Bo Q, Gao X (2024) Research on the evaluation and influencing factors of China’s provincial employment quality based on principal tensor analysis. Sustainability 16(4):1458. https://doi.org/10.3390/su16041458
Parsons F (1909) Choosing a vocation. Brousson Press, Boston
Podsakoff PM, MacKenzie SB, Lee JY, Podsakoff NP (2003) Common method biases in behavioral research: a critical review of the literature and recommended remedies. J Appl Psychol 88(5):879. https://doi.org/10.1177/0894845321992536
Presti AL, Capone V, Aversano A, Akkermans J (2021) Career competencies and career success: on the roles of employability activities and academic satisfaction during the school-to-work transition. J Career Dev 49(1):107–125. https://doi.org/10.1177/0894845321992536
Ragunathan CD (2023) Work integrated learning in higher education: enhancing workplace readiness and graduate employability in Malaysia. Doctoral dissertation, Victoria University, Melbourne
Richards J, Ashbourne D, Chen D, Cliplef L, Endersby L, Hamilton J, Watson E (2023) Selves, experience, identities, and time: how the early career stage is defined by educational developers. Collect Essays Learn Teach 14. https://doi.org/10.22329/celt.v14i1.7136
Ryan RM, Deci EL (2017) Self-determination theory: basic psychological needs in motivation, development, and wellness. Guilford Publications, New York
Savickas ML, Porfeli EJ (2012) Career adapt-abilities scale: construction, reliability, and measurement equivalence across 13 countries. J Vocat Behav 80(3):661–673. https://doi.org/10.1016/j.jvb.2012.01.011
Schultz TW (1961) Investment in human capital. Am Econ Rev 51(1):1–17. https://www.jstor.org/stable/1818907
Scott FJ, Willison D (2021) Students’ reflections on an employability skills provision. J Further High Educ 45(8):1–16. https://doi.org/10.1080/0309877x.2021.1928025
Shah P (2023) AI and the future of education: teaching in the age of artificial intelligence. John Wiley & Sons, Hoboken
Shin YJ, Lee JY (2017) Attachment, career-choice pessimism, and intrinsic motivation as predictors of college students’ career adaptability. J Career Dev 44(4):311–326. https://doi.org/10.1177/0894845316653472
Sikubwabo C, Rukundo D, Ruhumuriza G, Mukunzi D (2024) Transitioning from academia to workforce: addressing the challenges faced by university graduates in securing employments in the labor market. Afr J Educ 7(4):Pg–201. http://ajest.org/index.php/ajest/article/view/425
Spinath B (2012) Academic achievement. In: Ramachandran VS (ed) Encyclopedia of human behavior, 2nd edn. Elsevier, Amsterdam, pp 1–8. https://doi.org/10.1016/B978-0-12-375000-6.00001-X
Suarta IM, Suwintana IK, Sudhana IFP, Hariyanti NKD (2017) Employability skills required by the 21st century workplace: a literature review of labor market demand. In: Int Conf Technol Vocat Teach (ICTVT 2017). Atlantis Press, Paris, pp 337–342
Strombach T, Strang S, Park SQ, Kenning P (2016) Common and distinctive approaches to motivation in different disciplines. In: Dreher JC, Tremblay L (eds) Prog Brain Res 229:3–23. Elsevier, Amsterdam. https://doi.org/10.1016/bs.pbr.2016.06.007
Sudarman, Astuti RF, Riyadi R, Ellyawati N (2023) Learning styles and self-regulation: a case study of economic education students at Mulawarman University. East Asian J Multidiscip Res 2(6):2487–2494. https://doi.org/10.55927/eajmr.v2i6.4462. Sudarman
Susanto PC, Syailendra S, Suryawan RF (2023) Determination of motivation and performance: analysis of job satisfaction, employee engagement and leadership. Int J Bus Appl Econ 2(2):59–68
Sutarni N, Ramdhany MA, Hufad A, Kurniawan E (2021) Self-regulated learning and digital learning environment: its effect on academic achievement during the pandemic. J Cakrawala Pendidik 40(2):374–388. https://doi.org/10.21831/cp.v40i2.40718
Swamy D, Rashmi S (2015) Quality of work life: scale development and validation. Int J Caring Sci 8(2):281, https://modir3-3.ir/article-english/article471.pdf
Tianzuo Y, Xiaomei Y, Yuqi J (2025) Vocational education in China. In: Education in China and the world. Routledge, London, pp 361–380
Tomlinson M (2017) Forms of graduate capital and their relationship to graduate employability. Educ Train 59(4):338–352. https://doi.org/10.1108/ET-05-2016-0090
Tomlinson M (2024) Conceptualising transitions from higher education to employment: navigating liminal spaces. J Youth Stud 27(8):1079–1096. https://doi.org/10.1080/13676261.2023.2199148
US Department of Education, Office of Career, Technical, and Adult Education (2012) Employability skills framework. https://cte.ed.gov/initiatives/employability-skills-framework
Vermeulen L, Schmidt HG (2008) Learning environment, learning process, academic outcomes and career success of university graduates. Stud High Educ 33(4):431–451. https://doi.org/10.1080/03075070802211810
Wang B, Rau PLP, Yuan T (2023) Measuring user competence in using artificial intelligence: validity and reliability of artificial intelligence literacy scale. Behav Inf Technol 42(9):1324–1337. https://doi.org/10.1080/0144929X.2022.2072768
Wang J, Wang X (2019) Structural equation modeling: Application using Mplus. John Wiley & Sons. https://doi.org/10.1002/9781119422730
Wibrowski CR, Matthews WK, Kitsantas A (2016) The role of a skills learning support program on first-generation college students’ self-regulation, motivation, and academic achievement: a longitudinal study. J Coll Stud Ret Res Theory Pract 19(3):317–332. https://doi.org/10.1177/1521025116629152
Wicht A, Müller N, Haasler S, Nonnenmacher A (2019) The interplay between education, skills, and job quality. Soc Inclusion 7(3):254. https://doi.org/10.17645/si.v7i3.2052
William Davidson Institute at the University of Michigan (2022) The G-SEARCh toolkit: case study methodology and interview protocols. https://wdi.umich.edu/wp-content/uploads/G-SEARCh_Methodology-and-Interview-Protocols_vFINAL_PUBLISHED.pdf
York TT, Gibson C, Rankin S (2015) Defining and measuring academic success. Pract Assess Res Eval 20(5):n5, https://eric.ed.gov/?id=EJ1059739
Yu J, Zhang Z, Zhang-li D, Tu S, Hao Z, Li RM, Sun M (2024) From MOOC to MAIC: reshaping online teaching and learning through LLM-driven agents. arXiv:2409.03512
Yu Z, Liu L, Zhang X (2024) Bridging the gap: enhancing employment opportunities for normal university graduates in China’s knowledge economy. J Knowl Econ 16:4246–4283. https://doi.org/10.1007/s13132-024-02147-w
Zain NAM, Hassan MSNA, Kamarudin MKA, Simin MHA (2024) Education and challenges affecting sub-urban youth involvement in employment: a case study in Hulu Terengganu, Malaysia. Conhecimento Divers [Knowl Diversity] 16(42):386–411. https://orcid.org/0009-0009-8291-0131
Zhang W, Zou X, Luo C, Yuan L (2024) Hukou reform and labor market outcomes of urban natives in China. J Popul Econ 37(2):50. https://doi.org/10.1007/s00148-024-01027-6
Zhang X (2023) The causes of divergence in regional innovation patterns—a comparison of two coastal cities in China. Doctoral dissertation, University of Manchester, UK
Zhao M (2021) Graduates need govt help to get jobs. China Daily. https://global.chinadaily.com.cn
Zhao S (2025) The effect of China’s universal two-child policy on female employment: a mixed-methods analysis of labor market outcomes. Master’s Thesis, The American University in Cairo. https://fount.aucegypt.edu/etds/2453
Zhou M (2023) Analysis of the factors affecting the employment quality of college graduates: a case study of China. Psychol Res 13(8):357–365
Acknowledgements
We would like to thank the editors, the reviewers, and the editorial office for their constructive feedback and valuable support.
Author information
Authors and Affiliations
Contributions
Sijia Cheng and Sabariah Md Rashid conceptualised and designed the study. Ruilan Cao was responsible for data collection and initial data analysis. Sijia Cheng contributed to the interpretation of results, drafted the manuscript, and coordinated manuscript revisions. All authors critically reviewed and approved the final manuscript for submission.
Corresponding authors
Ethics declarations
Competing interests
The authors declare no competing interests.
Ethical approval
This study involves human participants and was approved by the Biomedical Research Ethics Committee of Anhui University of Technology on 1 November 2023 (Approval number: AHUT-2024110101). The study was performed in accordance with the ethical standards as laid down in the 1964 Declaration of Helsinki and its later amendments or comparable ethical standards.
Informed consent
Online informed consent was obtained from all participants prior to their inclusion in the study, specifically between 1st December 2023 and 1st January 2024. Participants were clearly informed about the purpose, procedures, potential risks, and benefits of the research. They were also explicitly informed of their right to withdraw from the study at any point without negative consequences, and their willingness to participate was documented through their signature on the consent form.
Additional information
Publisher’s note Springer Nature remains neutral with regard to jurisdictional claims in published maps and institutional affiliations.
Rights and permissions
Open Access This article is licensed under a Creative Commons Attribution-NonCommercial-NoDerivatives 4.0 International License, which permits any non-commercial use, sharing, distribution and reproduction in any medium or format, as long as you give appropriate credit to the original author(s) and the source, provide a link to the Creative Commons licence, and indicate if you modified the licensed material. You do not have permission under this licence to share adapted material derived from this article or parts of it. The images or other third party material in this article are included in the article’s Creative Commons licence, unless indicated otherwise in a credit line to the material. If material is not included in the article’s Creative Commons licence and your intended use is not permitted by statutory regulation or exceeds the permitted use, you will need to obtain permission directly from the copyright holder. To view a copy of this licence, visit http://creativecommons.org/licenses/by-nc-nd/4.0/.
About this article
Cite this article
Cheng, S., Cao, R. & Md Rashid, S. The influence of employability skills on quality of employment in AI-driven labour market transformations: the roles of academic achievement and motivation. Humanit Soc Sci Commun 12, 1599 (2025). https://doi.org/10.1057/s41599-025-05872-y
Received:
Accepted:
Published:
Version of record:
DOI: https://doi.org/10.1057/s41599-025-05872-y





