Abstract
The concept of the “space of flows” emphasizes cross-space resource sharing arising from element flows in the digital age and has become an important topic in digital economy (DE) research. The DE is a key driver of global economic growth, whereas carbon emissions (CE) remain a major barrier to achieving global sustainable development goals. Existing research primarily examines the DE-CE relationship from a static perspective based on regional attributes. However, there is a lack of in-depth analysis on the digital economy spatial correlation network (DESCN) and its impact on CE from the perspective of the space of flows. This study aims to address this academic gap within the Chinese context. Our study applies the modified gravity model and social network analysis (SNA) method to characterize the DESCN, and further uses fuzzy set qualitative comparative analysis (fsQCA) to explore the network’s influence on CE. The key findings are as follows: (1) The DESCN exhibits multi-threaded and densifying characteristics, with increasingly frequent inter-regional cooperation, closer internal connections, and a continuously expanding overall scope. (2) While the DESCN exerts a significant overall impact on CE, its specific effects vary significantly. Simply elevating a region’s status within the network is not enough to achieve regional carbon reduction and may even result in increased emissions. (3) To fully unlock the carbon reduction potential of the DE, regions must consider other factors, including population size, energy consumption, industrial structure, and openness.
Similar content being viewed by others
Introduction
Global warming has emerged as a pressing global challenge, with substantial emissions of CO2 and other greenhouse gases fueling its exacerbation and the rising frequency of extreme weather events. These emissions pose a significant impediment to global sustainable development. At the 2023 United Nations Climate Change Conference in Dubai, UAE, a critical agenda item centered on establishing a new climate fund to advance the global low-carbon transition, with particular focus on energy transition and industrial decarbonization. This underscores the urgent need to control CE. As the largest CO2 emitter, China has set an ambitious “30·60” target to reach carbon peak by 2030 and achieve carbon neutrality by 2060 (Shao et al., 2024).
CE is closely tied to economic development models: extensive economic growth typically drives up CE, while intensive economic growth can effectively curb this trend (Pan et al., 2022). The rapid expansion of the DE and the widespread adoption of digital technology offer new avenues to tackle CE issues, and the DE’s carbon reduction potential has attracted significant government attention. In 2023, China’s State Council issued the “Overall Layout Plan for the Construction of Digital China,” which emphasizes accelerating the coordinated transition toward green development and digitalization—positioning the DE as a key enabler of China’s low-carbon transition. In 1996, Tapscott (1996) first introduced the concept of DE, which has gradually been widely adopted in economic production activities due to the Internet boom. Thanks to the core industries of the DE, such as the electronic information industry, which exhibit distinct eco-friendly traits, they not only deliver substantial economic benefits but also generate lower carbon emissions. Moreover, the widespread application of digital technology supports the optimization of production processes and efficiency improvements, solidifying the DE’s role as a key strategy for CE control (Li et al., 2021). However, a critical characteristic of the DE is its emphasis on accelerating factor mobility via information channels, with a key focus on enhancing inter-regional connectivity. Therefore, the impact of DE on CE may not only depend on the regional development level of DE, but also be closely related to the region’s position in the digital economy spatial correlation network (DESCN).
To this end, this study aims to achieve the following specific objectives: First, it measures the development level of DE across 30 provinces in China by the modified critic method and constructs the DESCN based on the modified gravity model. Second, it analyzes the spatial structural characteristics of the DESCN by SNA. Third, it explores the impacts of the DESCN and other socioeconomic factors on CE through the fuzzy set qualitative comparative analysis (fsQCA) method, thereby providing empirical evidence and theoretical insights to inform relevant policies.
The remainder of this research is structured as follows: Section “Literature review” presents a literature review. Section “Analytical frameworks” develops the research framework, explaining the formation mechanism of the DESCN and its potential links to carbon emissions. Section “Materials and methods” describes the indicator system, methods, and data sources. Section “Empirical results” analyzes the spatio-temporal evolution of the DESCN and the effects of factor combinations on regional CE. Section “Discussion” discusses the research findings and their implications. Section “Conclusion and future research directions” concludes with policy recommendations, research limitations, and directions for future research.
Literature review
Within the context of digitization and informatization, many researchers have conducted studies focusing on DE and CE. The main viewpoints are as follows (Fig. 1):
-
(1)
The DE can effectively reduce CE. As a typical form of the new economy, the DE leverages digital elements in economic production activities, closely aligning with low-carbon economic development models such as the circular economy (Medaglia et al., 2024). Driven by continuous advancements in regional internet infrastructure, the DE has developed rapidly, enabling the deep integration of digital technologies into socioeconomic activities. This accelerates the transformation of production activities, optimizing production processes (Liu et al., 2024b; Wei et al., 2023) and enhancing resource utilization efficiency (Wang and Zhong, 2023), thereby effectively reducing CE. Furthermore, the DE relies heavily on industries like information and communication technology (ICT), which expand through the internet and exhibit significant environmentally friendly characteristics (Pan et al., 2023a). For example, evidence from emerging economies highlights the ICT sector’s critical role in low-carbon development (Ozcan and Apergis, 2018; Asongu et al., 2018; Pan et al., 2023b).
-
(2)
The DE can increase CE. While core industries within the DE, such as the Internet and ICT sectors, are often deemed environmentally friendly, some scholars challenge this perception and offer counterevidence. For instance, Ma et al. (2022) highlighted that increased energy consumption and the construction of related infrastructure can significantly raise CE. Similarly, Zhou et al. (2018) emphasized that heightened energy consumption and the construction of related infrastructure can significantly increase carbon emissions by the case of ICT industry. Moreover, the DE’s reliance on the Internet and informatization infrastructure, including data centers, also leads to increased CE from the construction and operation of these facilities (Kwakwa et al., 2023; Hao et al., 2024; Zhu et al., 2023). Furthermore, the widespread application of digital technologies in economic activities may stimulate more frequent development in high-polluting industries, amplifying adverse environmental impacts, while the advancement of new technologies could also impose greater environmental pressure (Jia et al., 2023).
-
(3)
The impact of the DE on CE exhibits a dynamic and nonlinear process. Although DE is regarded as an effective environmental protection tool and its core industries exhibit low-carbon traits, regional resource disparities give rise to diverse DE development models—resulting in complex impacts on CE. In other words, whether the DE increases or decreases CE remains inconclusive (Bai et al., 2023b; Dong et al., 2022; Zhang et al., 2022a; Wang et al., 2023a). First, the reliance on the construction of internet infrastructure and the expansion of related industries can increase energy consumption, thereby increasing CE (Xie et al., 2024). However, as the environmentally friendly characteristics of the DE gradually become evident, the application of digital technology in production and daily activities improves efficiency, leading to a reduction in regional CE (Yan and Zhang, 2023; Liu and Zhang, 2023). Consequently, many studies have focused on the nonlinear impact of the DE on CE, such as U-shaped (Chen and Yao, 2024), inverted U-shaped (Lei et al., 2023; Sun et al., 2024a), and N-shaped (Li et al., 2024b) curves. Scholars have also applied spatial econometric models and geospatial analysis to further unpack these complex impacts, revealing spatial spillover effects and regional heterogeneity (Cheng et al., 2023; Ma et al., 2023).
The diagram shows the complexity of the relationship.
Existing research has laid a solid academic foundation, yet gaps persist. Notably, the DE emphasizes accelerating factor mobility via information channels, with a core focus on enhancing inter-regional connectivity—a feature that aligns closely with the concept of the space of flows. It means that individuals within the DESCN to benefit not only from local development but also from the network (Zhang et al., 2024). While the DESCN has attracted scholarly interest, related research remains relatively limited. Most studies construct the DESCN by gravity models or vector autoregression (VAR) models, with a focus on analyzing its spatial heterogeneity (Tang et al., 2021; Huang et al., 2023; Xu et al., 2024). However, these works primarily explore how socioeconomic factors shape the DESCN, with little attention paid to the network’s own effects. Although a small number of studies have begun exploring the relationship between DESCN and green innovation (Zhang et al., 2024), the regression-based findings about the “net effects” between factors and results show symmetrical relationships, which oversimplify real-world situations where multiple factors interact. Socio-economic phenomena rarely result from single causes. To address this limitation, this study first employs SNA and geospatial analysis to examine the DESCN’s spatial patterns, then applies fsQCA. This approach explores how structures of the DESCN and socio-economic factors jointly influence CE, helping identify pathways to unlock the DE’s carbon reduction potential and supporting China’s achievement of the “30-60” dual carbon goals.
This study has several innovative aspects:
First, the study develops an analytical framework rooted in economic geography theory to examine the formation of the DESCN and its impact on CE, thereby advancing research on DE from the perspective of the space of flows and providing a practical tool for evaluating DE effects.
Second, by adopting the fsQCA, the study moves beyond exploring the net effects of DESCN structural factors on CE. Instead, it investigates the impact of different element combinations on CE through a configuration path perspective. The fsQCA method helps uncover how different factors can lead to the same result and why results may vary across factors. It directly addresses critical gaps in existing research.
Analytical frameworks
The development of the Internet has enabled the digitization of production factors, accelerating their circulation via Internet channels and forging increasingly intricate inter-regional connections within the DE (Chu et al., 2023). Specifically, the DE’s virtualization, intellectualization, and digitization characteristics underscore the accelerating role of information channels in factor flow and the continuous improvement of regional connectivity. The formation of DESCN is a direct reflection of resource element distribution patterns and the combined result of agglomeration and diffusion effects (Zhang et al., 2022b). Notably, the DE can reduce CE by digitizing production factors and advancing green technologies (Xue et al., 2023). The formation of the DESCN and the complex interactions between nodes will help regions acquire more external resources, further enhancing the carbon reduction effect (Balland et al., 2013; Zhang et al., 2024). Against this backdrop, this study constructs the following analytical framework (Fig. 2) to further unpack the complex relationship between DESCN and CE.
It shows the mechanism analysis through the DESCN influence on CE.
The formation mechanism of the DESCN
The formation mechanism can be elucidated through the lens of the space of flows. And we can know that inter-regional networks are crucial for accessing superior resources and fostering development (Zhang et al., 2024). DE promotes the transcendence of spatial boundaries, enhancing factor integration and the frequency of inter-regional factor exchange (Huggins and Thompson, 2014)—thereby contributing significantly to DESCN formation. Geographically, the distance attenuation law suggests that regions in close proximity are more likely to engage in spatial interactions (Rosenthal and Strange, 2008). This proximity confers inherent advantages in resource sharing, infrastructure co-construction, and market demand connection, serving as a fundamental prerequisite for DESCN establishment. Conversely, the polarization-trickle-down effect highlights how disparities in regional resources and industrial bases create varied development levels of the DE. It generates a “potential difference” that drives long-distance resource flows. On one hand, the polarization effect induces resource factors to migrate across greater geographical distances toward more advantaged regions. On the other hand, the trickle-down effect allows resource factors from dominant regions to spill over, extending their influence and enhancing their role as growth poles (Gong et al., 2022). This inter-regional cooperation, manifested in the cross-regional flow of DE factors, results in denser, more complex nodes within the DESCN, ultimately driving the network’s structural diversification.
The impact of the DESCN on CE
The DE emphasizes green and low-carbon attributes and is increasingly recognized as a critical tool for achieving China’s “30·60” dual carbon targets (Li et al., 2021). The expansion of the DESCN, coupled with the strengthened role of individual nodes, accelerates inter-regional resource spillovers, generating significant positive externalities that enhance the DE’s ability to reduce CE. The network’s influence on CE reduction can be elaborated through three key dimensions: (1) Nodes with high degree centrality play a pivotal role in shaping regional labor division and resource allocation. As “leaders,” they optimize factor flows and resource utilization, driving substantial CE reduction through more efficient practices (Tucker, 2019). (2) Nodes with high closeness centrality benefit from direct external connections, which mitigate information asymmetry and improve the coordination of DE-related activities. Acting as “actors,” they facilitate orderly inter-regional cooperation, indirectly reducing CE (Whichard et al., 2022). (3) Nodes with high betweenness centrality exert significant control over resource flows. As “mediators,” they leverage their embedded network status and the influence of dominant nodes to further cut CE, capitalizing on the scale effects of key network players (Zhang et al., 2024). However, the potential possibility for the DESCN to increase CE should not be overlooked. The development of DE may need extensive digital infrastructure construction and lead to the deep usage of digital technology in highly polluting industries, resulting in significant rises in energy consumption. These activities could increase environmental pressures, counteracting some of the green benefits of the DE.
Materials and methods
Research methods
Modified critic model
Multi-indicator systems often have some overlap or connections between different indicators. To address this, this research uses the modified critic model that applies correlation coefficients and variation coefficients. This approach minimizes overlapping information among indicators while accurately measuring the development level of DE. The key steps are as follows:
-
(1)
0-1 normalization of data:
$${S}_{{ij}}^{+}=\frac{{X}_{{ij}}-min{X}_{j}}{max{X}_{j}-min{X}_{j}}$$(1)$${S}_{{ij}}^{-}=\frac{max{X}_{j}-{X}_{{ij}}}{max{X}_{j}-min{X}_{j}}$$(2)Where \({{S}}_{{ij}}^{+}\) and \({{S}}_{{ij}}^{-}\) represent the positive and negative normalization paths. Xij refers to the value of the jth indicator in the ith region, with maxXj and minXj are the maximum and minimum values of indicator j.
-
(2)
Calculation of information content Cj and weights wj
$${C}_{j}={{CV}}_{j}\mathop{\sum }\limits_{k=1}^{m}(1-\left|{r}_{{xy}}\right|)$$(3)$${w}_{j}=\frac{{C}_{j}}{\mathop{\sum }\limits_{i=1}^{m}{C}_{i}}$$(4)Where Cj means the information content of the jth indicator, CVj is the coefficient of variation of the jth indicator. Additionally, m is the number of indicators, rxy refers to the correlation coefficient between indicator x and y, while wj is the weight of the jth indicator.
-
(3)
A linear weighted summation method is employed to calculate the composite score::
Where y denotes the final score, and wj and Sij are the weights and normalization results of the jth indicator in ith region.
Modified gravity model
There are two main methods for building spatial correlation networks: VAR model and gravity model. But the former requires strict lag requirements, which can reduce network accuracy (Xu et al., 2024). Therefore, this research chose the gravity model to construct the DESCN. Gravity models are widely applied in analyzing regional economic linkages, as they comprehensively consider regional development levels and effectively characterize the strength of inter-regional spatial interactions. That said, traditional gravity models fail to account for the directionality of these links. To address this shortcoming, this study introduces modifications to the model. The revised formula is as follows (Wang et al., 2020):
In this model, Fij represents the relation intensity between the regions (i.e., i region and j region). DEi and DEj refer to the DE scores of the i region and j region, respectively. Dij indicates the geographical distance between the 2 regions, measured as the distance between their provincial capital cities. GDPi and GDPj reflect the GDP value of region i and j, respectively.
This study constructs a correlation matrix based on the results of the gravity model. Notably, thresholds play a critical role in defining inter-regional interactions, making their selection a key methodological consideration. A review of existing literature shows that thresholds are often set at the row average value, which assumes a mandatory connection between each region and at least one other, potentially leading to analytical inaccuracies. To avoid this limitation, our study adopts the “principle of averages” method: we select the average gravitational strength from 2013—the base period of the study—as the threshold. During matrix processing, values above this average are coded as 1, and those below as 0.
SNA
From the structural perspective, SNA is employed to analyze the spatial characteristics of different regions in the DESCN. Indicators and formulas can be found in Table 1 (Dong and Li, 2022; Gao and Gao, 2024).
fsQCA
Qualitative Comparative Analysis (QCA), rooted in set theory, is widely used in social science research to explore diverse condition configurations that lead to specific outcomes. Given that the variables in this study are continuous, fsQCA is adopted. This methodology offers the key advantage of uncovering multiple causal pathways to the same outcome through different factor combinations, effectively capturing the complex causal relationships prevalent in the real world. In this research, fsQCA is applied to analyze configurational pathways influencing CE, including variable calibration, necessary condition analysis, and sufficient condition analysis (Zhao et al., 2023; Tan et al., 2024). The formula is as follows:
Where: Xi and Yi represent the degree of affiliation of the ith region to the condition set X and the result Y, respectively, with values ranging from 0 to 1 for both consistency and coverage. Threshold values differ between necessity and sufficiency analyzes. Specifically, for necessity analysis, a standard threshold of 0.9 is adopted: any condition with a consistency score exceeding 0.9 is deemed necessary for the outcome (Greckhamer et al., 2018). In sufficiency analysis, consistency thresholds usually depend on data patterns but should stay above 0.75 (Schneider and Wagemann, 2012). Based on the specific characteristics of the research data, this study sets the sufficiency threshold to 0.85—higher values indicate more robust sufficiency. Coverage measures the explanatory power of the identified conditions, with higher values indicating stronger explanatory capabilities. And this research focuses on the provinces in China, which is a small sample, so the number of conditional variables should be controlled within 7 (Yang and Zhang, 2021).
Indicator system and data sources
Indicator system
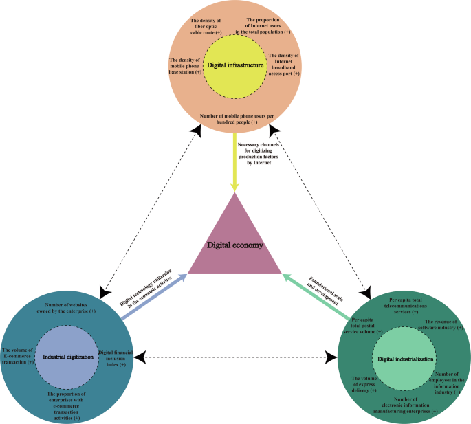
Drawing on existing research (Bai et al., 2023b; Lyu et al., 2023; Huang et al., 2023; Yang et al., 2023; Guo et al., 2020), this study establishes an indicator system structured around three dimensions (Fig. 3). Among them, digital industrialization pays attention to the industry’s foundational scale and development, this research measures the sector by per-person business activity, total income, and employment in postal services, telecommunications, and software industries; the industrial digitization focuses on the digital technology utilization level across economic activities through the digital financial inclusion index, e-commerce transactions, and enterprise use of online technologies; and the digital infrastructure can be seen as the necessary channels for digitizing production factors by the Internet, it can be measured by mobile internet coverage and fiber-optic/broadband network density. The development level of the DE is calculated through the following three steps: (a) Standardization: Process raw data using formulas (1) and (2) to ensure comparability. (b) Weighting: Calculate indicator weights via formulas (3) and (4). (c) Standardized indicator values are multiplied by their respective weights, and the sum of these products yields the DE development level for each region.
It shows the different dimensions and indicators of DE.
Description of variables
The dependent variable is CE. Additionally, the core independent variables include DC, CC, and BC for measuring the status of different regions in the DESCN. We select control variables based on previous research (Sun et al., 2023; Liu et al., 2024a), including population scale, technology progress, industry structure, openness, environmental regulation and energy consumption.
-
(1)
Population scale (pop): Population scale directly shapes the intensity of regional economic activities. Regions with larger populations typically generate more vigorous market demand, which in turn translates to higher CE. Thus, this study selects the total regional population as the indicator to measure population scale.
-
(2)
Technology progress (tec): Technology progress helps to reduce factor loss in production, thereby reducing CE. The per capita technological expenditure is selected to represent this factor.
-
(3)
Industry structure (ins): The secondary industry is widely recognized as a major source of carbon emissions. However, as regional industrial transformation and upgrading progress, the added value of the service sector as a percentage of GDP has increased, and this structural shift can effectively reduce CE from production activities. To measure industrial structure, this study adopts the industrial structure upgrading coefficient. Its calculation method is as follows: multiply the proportion of the primary, secondary, and tertiary industries’ added value in GDP by 1, 2, and 3, respectively, then sum the products.
-
(4)
Openness (open): We measure the openness level by the proportion of total imports and exports to regional GDP. The impact of this openness on CE is complex. On one hand, an increase in openness can facilitate the introduction of advanced technologies that support CE reduction, thereby curbing the growth of regional emissions. On the other hand, it may also lead to the inflow of energy-intensive industries, which could potentially exacerbate CE.
-
(5)
Environmental regulation (er): Environmental regulations directly impact CE by influencing enterprises. High environmental regulations stimulate enterprises to optimize their production technologies, maximizing ecological compensation effects and reducing CE. However, strict environmental regulations may push firms to expand production quickly to save costs, resulting in temporary carbon emissions increases. To measure the environmental regulation variable, this study adopts the ratio of investment in industrial pollution control to the added value of secondary industry.
-
(6)
Energy consumption (ec): Energy consumption is a core determinant of regional carbon emissions. Compared with clean energy sources such as solar and wind power, fossil fuels generate significantly higher CE. Thus, optimizing and transforming the energy structure is critical for effective regional CE management. This study measures it by calculating the share of coal in total energy use.
Data sources
The CE data are sourced from the CEADs database. The data on digital financial inclusion were provided by “The Peking University Digital Financial Inclusion Index of China.” The remaining data are obtained from the China National Bureau of Statistics and the China Economic and Financial Database, among others. For missing data, linear interpolation is used for supplementation. The primary rationale for this method is that most missing data points occurred before 2019—a period during which China’s economic development maintained steady growth. Linear interpolation results are thus highly consistent with actual economic conditions, ensuring data integrity without distorting trends.
The research period is set from 2013 to 2020, as it covers the core implementation phase of China’s 13th Five-Year Plan and is highly representative. Specifically, 2013 marks two key milestones: the commercial launch of 4G in China, and the first public release of provincial-level data for industries such as express delivery and e-commerce—laying a solid data foundation for DE research. By 2020, China’s DE had grown to nearly 40 trillion yuan, accounting for about 40% of GDP, which further highlights DE’s pivotal role in the national economy during this period. After 2021, the increasing spread of COVID-19 had a negative impact on economic development, leading to missing or abnormal data for certain indicators of DE. Additionally, given the lagged effect of DE on carbon emissions, the study uses one-period lagged carbon emissions as the outcome variable. Moreover, provincial carbon emissions data from the CEADs official website is only available up to 2021.
Regarding the research regions, China has 34 provincial-level regions. However, due to data availability, only 30 provinces are included in this study, excluding Hong Kong, Macao, Taiwan, and Tibet.
Empirical results
Characteristics of the DESCN
Evolution of overall structural characteristics
Based on the results, the DESCN from 2013 to 2020 are visualized in Fig. 4 by ArcGIS 10.2. Further, the overall network analysis is presented in Fig. 5. It can be known that:
-
(1)
From the perspective of the dynamic changes in the DESCN, the increasingly complex networking characteristics between provinces become more evident as DE develops. This trend is marked by a move towards multi-threading and densification. The spatial expansion of the DESCN is reflected not only in the interactive development of the DE between adjacent regions but also in the emergence of interactive connections between geographically distant regions. Specifically, in the early stage, inter-regional connections were concentrated in eastern China; however, as the DE advanced, the diffusion effect strengthened, and the network connections gradually expanded to central and western regions. Nevertheless, the overall spatial pattern still reflects an unbalanced distribution, with denser concentrations in the east and a sparser distribution in the west. The network structure and level of the DE generally exhibit a concentric distribution, decreasing progressively from the southeastern coastal regions to the central and western inland regions.
-
(2)
Regarding the overall DESCN, its evolutionary characteristics can be elaborated from two dimensions: ①In terms of network density and relationships, there has been a steady increase. Network density escalated from 0.087 in 2013 to 0.441 in 2020, and the number of network relationships rose from 76 to 384 over the same period. This growth shows that inter-provincial DE connections are becoming closer. However, the existing number of connections still falls short of the theoretical maximum of 870, showing further potential for enhancing the coordination of inter-regional DE development. ②Regarding network correlation, network gradation, and network efficiency, an increase in network correlation reflects a broadening of the DESCN, with more regions taking part in and the network evolving towards greater complexity. Conversely, the gradual decrease in network gradation and network efficiency implies that with DE development, inter-regional cooperation has improved and the diversity of connection channels has increased. This has led to a weakening of hierarchical structures within the network and a simultaneous enhancement of overall network stability.
Note: the map is produced according to the Chinese standard map - Audit No GS (2020)4630, with no alterations to the base map.
It shows the changes in various indicators of the DESCN from 2013 to 2020.
Analysis of individual characteristics
Furthermore, the study delves into variations in network status through individual network analysis. The results are presented in Fig. 6. As illustrated in the figure:
-
(1)
Degree centrality (DC). The DC values of each region in the DESCN exhibit significant regional imbalances. Regions such as Beijing, Shanghai, and Jiangsu hold absolute advantages, prominently dominating the DESCN. Temporally, the point centrality values improved, showing an increasing involvement of more regions in inter-regional DE collaboration.
-
(2)
Closeness centrality (CC). There has been a notable increase in the values of CC, reflecting a general enhancement in network mobility efficiency and the diversification of inter-regional connection channels. Notably, regions including Jiangsu, Zhejiang, Shandong, and Guangdong have emerged as core actors within the network. Their prominence is largely attributable to well-established DE industrial bases, such as the electronic information manufacturing sector, that underpin their network influence. Additionally, these regions benefit from ample human capital and favorable geographical locations, two factors that further solidify their critical roles in the DESCN.
-
(3)
Betweenness centrality (BC). The distribution characteristics of BC during the study period resemble those of DC and CC, and notable differences persist among regions. Jiangsu, Shandong, and Guangdong consistently rank as the top 3, collectively accounting for over 45% of the total value of BC each year. It shows the significant bridging roles in DESCN. Conversely, regions like Xinjiang, Yunnan, and Inner Mongolia show consistently low BC. To avoid marginalization in the DESCN, non-core regions should proactively enhance collaborative ties with both core regions and other non-core regions. Notably, as more regions join the DESCN, the hub role of individual nodes in the DESCN has weakened. However, the disparity in BC among different regions remains significant.
It shows the inter-provincial variations in different centrality indicators from 2013 to 2020.
The spatio-temporal characteristics of CE
The results of CE are illustrated in Fig. 7. During the study period, CE exhibited fluctuations alongside an overall growth trend, with significant regional disparities. Specifically, CE levels were notably higher in eastern and northern China, gradually decreasing toward western and southern regions—showing a clear downward trend from the northeast to the southwest. Hebei and Shandong consistently report high emissions, attributed to their reliance on heavy industries and extensive development paths. In contrast, inland areas such as Qinghai and Ningxia show lower emissions, largely due to their smaller economic scales. The Yangtze River Economic Belt, a core region in China’s economic strategy, experienced substantial CE reductions, driven by the implementation of green development policies emphasizing “great protection without large-scale development”. This policy shift has effectively transformed the economic development model. In the southern coastal areas, Guangdong, as a major economic province, had relatively high CE, though still lower than that of heavy industrial regions like Hebei. The significant variance in CE across regions is closely linked to their respective economic development strategies. The burgeoning DE plays a key role in reducing CE and improving economic progress.
Note: the map is produced according to the Chinese standard map - Audit No GS (2020)4630, with no alterations to the base map.
Configuration analysis of the impact of the DESCN on CE
Necessity analysis
To further analyze the temporal effect of changes in configurational pathways, this study selected two time points, 2013 and 2020. Additionally, considering the potential lag in the impact of socio-economic factors on carbon emissions, the study introduced a one-period lag. Specifically, the conditional variables are based on data from 2013 and 2020, while the corresponding CE data are from 2014 and 2021, respectively. For variable calibration, the study adopts the 5%, 50%, and 95% quartiles to categorize each variable (Kazemzadeh et al., 2023).
The necessity test, a consistency threshold of 0.9 was set—only conditions exceeding this threshold are considered necessary for the outcome. The results, shown in Fig. 8, point out that the consistency of individual factors falls below 0.9, showing that no single factor is a necessary condition for causing high or non-high CE. This finding highlights the complexity of the relationship between the DESCN and CE. It demonstrates that CE is not affected by single factors alone, but rather by the synergistic effects of multiple factors. Therefore, it is essential to conduct further analysis to explore the various pathways.
Note: ∼ indicates non-high (logical operator).
Sufficiency analysis
The study establishes case threshold frequency and consistency thresholds at 1 and 0.85, respectively, with the PRI consistency threshold set at 0.8. To identify the specific types of variables involved, the intermediate solution is employed as the primary method, supplemented by the parsimonious solution to verify and refine the results. The detailed findings of this analysis are presented in Tables 2–4.
-
(1)
The DESCN has a significant impact on CE, exhibiting diversified paths and temporal heterogeneity. As shown in the table, the variables of the DESCN appear predominantly as core conditions in most pathways, showing its significant impact. However, contrary to previous research, the configuration pathway analysis reveals a complex relationship between the DESCN and CE. Variables associated with the DESCN may simultaneously appear in high or non-high CE configurations. Moreover, the combined effect of different factors may also result in the same outcome, highlighting clear equivalence and asymmetry. Additionally, an analysis of path differences at different time points reveals that the influence of the DESCN exhibits temporal heterogeneity. DC, CC, and BC play different roles over time. For example, in 2013, DC was a core factor contributing to high CE, but its influence declined by 2020. CC, which served as a key element in non-high-CE configurations in 2013, gradually became a marginal factor by 2020. In contrast, BC followed an opposite trend. Overall, improvements in BC exert a significant positive effect on regional carbon reduction, though this effect depends on its interaction with other conditional variables. The varying roles of different centralities within the pathway highlight the complex influence of the DESCN on CE. In the early stage of the DESCN’s formation, the network structure was relatively simple, dominated by a few highly connected hubs such as Beijing, Shanghai, Jiangsu, Zhejiang, and Guangdong. These regions held a dominant position in the regional digital economy, attracting substantial resources and factors of production. As economic activities intensified, carbon emissions rose rapidly. In the pathway, this was reflected by DC becoming the core factor causing high CE. Similarly, in the initial phase, regions with high CC, located at the center of the network, could quickly access external resources, factors, and advanced technological experience, thereby promoting local carbon reduction efforts. As the DESCN grew more complex and denser, the network structure evolved into a polycentric pattern. Regions with high BC, serving as hubs for resource flow, gained the ability to control the pathways of resource movement. By optimizing resource allocation, these regions contributed to the reduction of carbon emissions.
-
(2)
A single improvement in network status does not cause a reduction in CE. In examining the structural characteristics of the DESCN, it becomes evident that a region’s status in the DESCN does not consistently correlate with changes in CE. As illustrated by A1, A2, A7 and B9, regions that could be seen as “leaders” or “actors” in the DESCN may still show high CE. This phenomenon is primarily attributable to factors such as rigid industrial structures, excessive environmental regulations, and high reliance on coal consumption—evident in regions like Shanxi and Hebei. These regions, despite enjoying advantageous geographical conditions and holding significant status in the network, which lays the foundation for their resource acquisition and utilization, still face certain challenges in their DE development paths. Promoting the large-scale construction of new infrastructure, such as big data centers, is a crucial strategy to advance DE development and enhance network status; however, the construction and operation of such infrastructure generate substantial energy consumption, driving up CE, especially given that coal remains the primary energy source. Moreover, the economic development of these regions is primarily rooted in traditional heavy industry and energy sectors, characterized by a distinct path dependence effect. The DE may struggle to transform their industrial structure in the short term. Even with significant environmental regulations, breaking away from the original development path remains challenging, hindering efforts to reduce CE. Additionally, excessive environmental regulations may trigger the “green paradox,” as they can lead to short-term increases in fossil fuel use by enterprises, further elevating CE. Take Hebei as an example: cities like Zhangjiakou and Langfang have effectively met Beijing’s demand for data centers, leading to a marked improvement in Hebei’s DE (Wang et al., 2023b). Although it reveals that despite effectively meeting Beijing’s demand for data centers and enhancing Hebei’s DE development, the CE generated in the construction and operation of data centers, coupled with Hebei’s dominant high-carbon industries such as agriculture, food processing, and equipment manufacturing, present significant challenges. In the short term, it remains difficult for the region to integrate DE with these industries to optimize its industrial structure and effectively curb CE growth.
-
(3)
To effectively realize CE reduction, enhancing a network’s status must be integrated with other critical factors. From the perspective of achieving low CE (C12 and C13), regions playing crucial roles in the DESCN, such as Beijing, Shanghai, Tianjin, and Chongqing, must integrate various elements like population scale, openness, and industry structure to succeed. Notably, these regions not only lead in DE development and hold central positions in the DESCN but also benefit from a favorable development environment: they have advanced industrial transformation, active external connections, and a population scale that aligns with environmental carrying capacity. Moreover, the advancement of DE in these regions increasingly relies on the application of digital technology and industrial digitization, fostering synergistic interactions among various factors that contribute to CE reduction. For example, Shanghai has implemented several key policies, such as the “Shanghai Municipality’s Policies and Measures to Promote the Digital Transformation of Cities” and etc., which emphasize critical measures that should be implemented. These initiatives have significantly enhanced industrial digital transformation and built the digital innovation system, laying a crucial technological foundation for the green growth of DE. Additionally, the goal of constructing the international digital capital with global influence in Shanghai contributes to the ability to absorb external resources, promoting local DE growth through active communication with the outside world. Furthermore, a moderate population scale in these regions helps mitigate environmental pressure. The combined influence of these factors effectively facilitates the achievement of carbon reduction goals.
-
(4)
Non-core regions in the DESCN also exhibit distinct pathways for carbon reduction. Regions which do not hold important status in the DESCN can still achieve CE reductions through the interplay of other factors, as illustrated by A3, A4, B5, B6 and C7, etc. These pathways typically highlight the pivotal role of industrial structure, alongside the core absence of excessive population scale and high energy consumption as driving factors for CE. These regions are mainly concentrated in the western region of China, including Gansu, Qinghai, and Xinjiang. Taking Xinjiang as a typical case, from 2013 to 2020, Xingjiang’s carbon emissions accounted for less than 4% of the total emissions across 30 provinces. Although Xinjiang ranked below 25th in various network indicators, placing it at a lower level in the DESCN, its population size and energy consumption ranked around 20th, while its industrial structure ranked approximately10th. This factor combination resulted in a relatively low CE. A limited population size has directly limited the growth of CE on the demand side. And in recent years, Xinjiang has shown a clear trend toward energy transition, with the increasing use of renewable energy such as wind and solar power. Additionally, the development of industrial clusters focused on low-carbon transformation and circular economy principles has accelerated the shift toward clean energy. This transition has not only reshaped Xinjiang’s industrial structure but also promoted greener production activities, effectively reducing CE.
-
(5)
The configuration path for promoting CE reduction shows significant spatio-temporal heterogeneity. Over time, BC becomes more and more important, while DC and CC decline in significance. It occurs because DC measures how many direct connections a region has. Initially, well-connected regions gain from faster tech sharing, resulting in lower CE. But with the development of the DESCN, each new connection brings smaller benefits. Adding too many links may even slow tech flows across the DESCN, leading to DC being less critical. CC measures the ease of a region’s connection to others in the DESCN (via average shortest path). As the DESCN matures, regional disparities in CC narrow. Meanwhile, factor flows across the network approach their efficiency limit, leading to minimal further reductions in CE. And regions with high BC act as key bridges for cross-regional cooperation. By combining and sharing resources, they gain advantages while helping reduce CE. The aggregation of scattered resources in such regions generates economies of scale, further lowering carbon emissions. From the perspective of differences in configuration paths, notable variations exist across regions. Eastern China maintains a dominant position in the DESCN. Building on its existing efforts, including openness promotion, population growth management, and fossil fuel reduction, this region should leverage its network advantages to better coordinate technological resources, deepen CE reductions, and utilize coordinated socio-economic factors to further cut emissions. The central and western regions should focus on industrial transformation, actively optimize industrial structure, expand clean energy adoption, and further adjust population scale to reduce CE. The Northeast China benefits from its smaller population base. Combined with market opening and industrial structure optimization, this advantage can effectively lower CE. Additionally, implementing targeted environmental regulations to drive green enterprise transformation will also yield positive results.
Furthermore, this research analyzes the regional distribution of typical cases corresponding to different paths, with results shown in Fig. 9Footnote 1. It reveals a complex relationship between the DESCN and CE across regions, with distinct spatial heterogeneity. Specifically, the eastern region (the core area of DESCN) exhibits the most diversified configuration path types, while the central, western, and northeastern regions (relatively peripheral areas) show simpler configurations, with the Northeast being the most obvious. Specifically:
-
(1)
Among eastern provinces, some economically developed ones like Zhejiang, Jiangsu, and Shandong occupy important positions in the DESCN. However, their dense populations result in high carbon emissions. While strong technological innovation capabilities may expand production scale, they could also lead to increased emissions, as demonstrated by Paths A9, B11, and C10. In contrast, eastern provinces such as Beijing, Tianjin, and Shanghai achieve effective CE reduction through the DESCN. Beyond their important positions in the DESCN, they also control population size, promote industrial restructuring, emphasize clean energy use, and actively maintain external exchanges—as shown in Paths A6, B7, and C12.
-
(2)
Central and western regions face constraints from their industrial foundations, such as reliance on coal mining, where industrial restructuring remains to be further advanced. Additionally, environmental regulations need better alignment with actual production activities. As a result, although some provinces like Anhui, Hubei, and Shanxi hold certain positions in the DESCN, they still struggle to effectively promote regional carbon reduction, as seen in Path A1. Notably, with the widening gap in regional digital economic development in recent years, the DESCN status of some central/western provinces (e.g., Shanxi, Inner Mongolia) has declined. It has further exacerbated regional carbon emissions growth (Path C8).
-
(3)
The Northeast region exhibits relatively simple types of configurational paths. This phenomenon may stem from lagging industrial development, as its economy remains dominated by energy-intensive heavy industries. Geographical distance also restricts external exchanges, causing a peripheral position in the DESCN and consequently higher carbon emissions (Paths B1 and B2). However, out-migration and industrial upgrading have limited the growth of carbon emissions (Paths A5 and C6).
It shows the characteristics of pathway differentiation across different regions.
Robustness test
To verify the robustness of the results, this research adjusts key setting in the fsQCA method by raising the consistency threshold to 0.9 in sufficiency analysis and re-calibrating variables using thresholds of 93%, 50%, and 7%. The robustness test results (Tables 5 and 6) show strong consistency with the original findings, confirming high robustness of the research conclusions.
Discussion
The subsequent sections will delve into detailed discussions on the following aspects:
Firstly, this study examines the evolution of the structural characteristics of the DESCN in China. The network shows a trend towards multi-threading and densification, characterized by a decreasing density from east to west. This evolution reflects a growth in network correlations and a decline in network gradation and efficiency. Such changes imply that with the development of the DE, inter-regional cooperation is strengthened, resulting in tighter network connections, weakened hierarchical structures, and an expanded, more stable network. This finding is consistent with Zhang et al. (2024), who observed a similar phenomenon in the Yangtze River Delta. However, it contradicts Chu et al. (2023), where differences are likely from different threshold in the gravity model. Compared to others, the dense development observed in the DESCN aligns closely with current trends, showing the appropriateness of the modifications made to the gravity model in this study.
Secondly, regarding the distribution of CE in China, CE exhibits fluctuations alongside an overall growth trend, with notable regional disparities. Specifically, emissions in eastern and northern regions are significantly higher than those in western and southern regions. Regions characterized by traditional heavy industries and extensive economic development models consistently display higher CE. This result aligns with the conclusions drawn by Cai et al. (2018).
In addition, this study goes beyond previous research that solely focused on the net effects of the DE on CE. Instead, it explores the complex relationship between status differences in the DESCN and CE based on the perspective of the space of flows. This study also analyzes how various configuration factors impact emissions. The findings reveal that while a region’s status in the DESCN exerts a significant impact on CE, this impact is not uniformly positive. The specific effects depend on the interaction of multiple factors. Furthermore, regions in non-core positions within the DESCN can potentially achieve CE reduction through the synergistic combination of other factors. Specifically:
-
(1)
The enhancement of a single network’s status does not necessarily lead to a reduction in CE. Although growth in the DE can elevate a region’s status, the lack of crucial supporting factors, such as optimized industrial structure and rationalized energy consumption, means such status enhancement may not directly drive the transformation of the economic development model. Moreover, while large-scale construction of new infrastructures to support the DE may improve network status, the environmental pressure from the energy consumed during construction and operation may increase CE. It confirms the findings of Zhang et al. (2022a). In traditional heavy industry regions, economic development often exhibits path dependence, and there exists a threshold for the DE to effectively empower economic transformation. Given this threshold, the DE is difficult to yield tangible emission reduction effects in the short term—a conclusion that aligns with Bai et al. (2023a) findings on resource-based regions.
-
(2)
Achieving the goal of CE reduction requires combining network status enhancement with other crucial factors. While improving network status strengthens a region’s capacity to acquire resources in the DESCN, this alone is insufficient for CE reduction. Effective emission reduction also depends on additional factors, such as controlling population scale to relieve environmental pressure, reducing the use of fossil fuels to promote green transformation of economic activities, optimizing industrial structures to promote digital transformation, and enhancing openness to facilitate experience exchange. The integration between network status and CE reduction pathways not only supports existing research (Zhu and Lu, 2024; Li et al., 2024c) but also highlights the complexity of the environmental effects of the DESCN. The development of the DE should be strategically embedded within a comprehensive framework of regional economic growth. This approach involves leveraging multifactorial integration to deeply integrate the region into the DESCN, thereby enhancing its capacity for effective CE reduction.
-
(3)
For regions that are non-core in the DESCN, mainly in the central, western, and northeastern provinces, CE reductions can still be achieved through other strategies. For instance, traditional heavy industry regions with moderate population scale, suitable environmental regulations, obvious industrial transformations and less use of fossil fuels can reduce emissions by promoting the green transformation of economic activities. This approach is supported by the findings of Xie et al. (2024), Li et al. (2024a), and Li and Han (2023). However, this does not imply that deep integration into the DESCN is unnecessary for these regions. Against the backdrop of building “Digital China”, fostering regional collaboration in the digital economy (DE) is becoming increasingly essential. While relying solely on industrial transformation and population control for emission reduction has obvious limitations, enhancing a region’s role in the DESCN is crucial for long-term CE reduction sustainability.
Conclusion and future research directions
Conclusion
This study calculates the development level of DE across Chinese 30 provinces and constructs DESCN by the modified gravity model. SNA is applied to reveal both the overall network characteristics and individual regional network status of the DESCN, while fsQCA analysis is employed to examine the impact of DESCN on carbon emissions. The main conclusions of this study are as follows:
-
(1)
The DESCN shows a dense and multi-threaded growth pattern, with increasing interconnectivity and a diversity of communication channels among regions. A growing number of regions have integrated into the DESCN; however, significant regional disparities persist. Specifically, the long-standing pattern, characterized by dense connectivity in eastern regions and sparse connectivity in western regions, remains largely unchanged.
-
(2)
Changes in DESCN status exert a significant impact on CE, yet the specific direction of this impact remains uncertain. On one hand, the effect of improved regional status in the DESCN on CE exhibits obvious spatio-temporal heterogeneity. The importance of BC has gradually increased, while the roles of DC and CC have declined. Specifically, the DESCN demonstrates the most pronounced carbon reduction effect in the eastern region, whereas its impact is less evident in the central, western, and northeastern regions. On the other hand, merely enhancing a region’s status in DESCN is insufficient to ensure the reduction in CE and may even contribute to an increase, particularly in regions dominated by heavy industry and energy industry, such as Shanxi, Shaanxi and etc. To achieve the carbon reduction benefits of DESCN, it is essential to strengthen other socio-economic factors and implement a comprehensive approach to promote CE reduction, including controlling population growth, reducing fossil fuel consumption, promoting industrial digital transformation, and actively fostering close technological and external exchanges. Such an integrated strategy enables a win-win outcome: enhancing DESCN participation while reducing CE simultaneously.
-
(3)
Notably, some regions, particularly those in the northeast or along the western periphery, may achieve a reduction of CE with the low status in the DESCN. However, it does not mean that integrating into the DESCN is unimportant. In fact, deeper integration into the network can facilitate regional communication and cooperation, optimize interregional resource allocation, and effectively drive industrial digital transformation. This, in turn, enables regions to better leverage their local advantages in population, industry, and energy utilization, ultimately contributing to more effective CE reduction.
Policy implications
This study utilizes the modified gravity model, SNA, and fsQCA to analyze the impact of the DESCN on CE in China. Drawing from these insights, there are some policy recommendations which could be provided:
-
(1)
Actively elevating the levels of DE and promoting their deeper integration into the DESCN. The evident disparities in regional DE development have shaped the unbalanced spatial distribution of the DESCN. Addressing this challenge requires reducing these gaps through industrial transfers, technical assistance, project support, and knowledge sharing. Furthermore, fostering DE growth hubs in central, western, and northeastern regions will help densify the DESCN and enhance inter-regional connectivity. In summary, efforts should not only focus on boosting regional DE development but also on strengthening cross-regional connections, ultimately promoting deeper integration into the DESCN to unlock its carbon reduction potential.
-
(2)
Optimizing the development paths of the DE to mitigate increased CE from extensive construction must be taken into consideration. While the DE holds significant potential for reducing CE, its initial development stage often requires substantial construction, infrastructure investment, and energy consumption, all of which can lead to heightened emissions. Hence, it is crucial to prioritize the development of digital industrialization and industrial digitization. Strengthening the integration of digital technology into traditional economic activities can foster DE growth while minimizing environmental repercussions.
-
(3)
Coordinating the allocation of regional resources is critical for integrating the DE into broader regional development frameworks and advancing CE reduction goals. Rather than developing in isolation, the DE must be deeply embedded in regional development strategies. This involves strategically coordinating regional resources, promoting industrial transformation as growth platforms, and fostering inter-regional exchanges by opening up to other regions. Additionally, controlling regional population scales and reducing the use of fossil fuels are also important for fostering sustainable development in the DE and effectively reducing CE.
-
(4)
Implementing differentiated carbon reduction strategies should also be taken into account. Given the significant differences in network status across regions in the DESCN, special policies are necessary to maximize its carbon reduction effects. For the eastern region, which occupies a dominant position in the DESCN, efforts should focus on enhancing openness and external exchanges, developing clean energy technologies to drive energy transition, and managing moderate population growth to reduce environmental pressure. Additionally, leveraging its network advantages to reorganize and redistribute resources will help sustain long-term CE reductions. For the central, western, and northeastern regions, which remain relatively peripheral in the DESCN, integration into the network should be actively promoted. The central and western regions, with their solid industrial bases, should focus on industrial transformation, optimizing industrial structures, reducing coal dependency, and advancing CE reduction goals in tandem with network integration. Meanwhile, the northeast region, with its smaller population, should strengthen external connections, introduce advanced technologies to drive industrial upgrades, and implement suitable environmental regulations that guide enterprises through an orderly transition to achieve carbon reduction.
Limitations and future directions
This study explores the impact of the DESCN on CE through a configuration analysis method using the lens of the space of flows. But there is still room for further exploration:
Firstly, this paper examines the impact of the DESCN on CE in the case of China, providing a practical reference for developing countries. However, this issue is equally critical for developed countries. Future research should incorporate cases from developed countries to conduct comparative analyzes, thereby deepening the understanding of the environmental effects of the DESCN across different economic contexts. Meanwhile, given the deep embeddedness of the digital economy in economic development, the DESCN is in fact closely linked to socio-economic factors. How the interaction between the DESCN and socio-economic factors affects the regional environment under different contextual conditions remains a topic that warrants further exploration.
Secondly, this study adopts provincial administrative units as the research scale to explore the impact of the DESCN on CE from the perspective of the space of flows. Future research could refine this analysis by expanding to multiple scales and longer time periods. This multi-scale and long-term design would enable a more comprehensive examination of the environmental effects of the DESCN. Additional methods like multiple interpolation and K-Nearest Neighbor (KNN) filling can be used to handle missing data over longer time series. This is especially useful when considering factors such as the COVID-19 pandemic. Combining these with machine learning or deep learning methods can further explore the mechanisms of how DESCN affects CE. In the future, the fsQCA model can be expanded to include more variables, such as economic development and urbanization, to further explore how different factor combinations influence carbon emissions. Additionally, given the limitations of the current fsQCA method, future research needs to explore the deep integration of spatial factors with configuration analysis, ultimately developing new research frameworks that more accurately reflect real-world contextual characteristics.
Thirdly, considering that enterprises are central actors in the DE, future research could shift focus to micro-level subjects—specifically examining the pivotal roles of enterprises and governments in shaping the DESCN and their corresponding environmental impacts. Such an approach would significantly deepen the research’s scope and insights. Notably, the COVID-19 pandemic has accelerated the digital transformation of businesses to a certain extent. The adoption of new technologies enables enterprises to optimize production processes and enhance resilience against external shocks, yet this process also reflects the complex relationship between the digital economy and carbon emissions: on one hand, optimized production processes can reduce unnecessary waste, thereby lowering carbon emissions; on the other hand, the development, application, and integration of new technologies may increase energy and resource inputs, leading to a temporary rise in emissions. Given this inherent complexity, more detailed and in-depth research is needed to uncover the underlying mechanisms and leverage emerging digital technologies as key drivers of regional carbon emission reduction.
Data Availability
The datasets generated during and/or analyzed during the current study are available from the corresponding author on reasonable request.
Notes
The 30 provinces are are classified into 4 regions: eastern, central, western, and northeastern regions based on locations. The eastern region includes Beijing, Tianjin, Hebei, Shandong, Jiangsu, Shanghai, Zhejiang, Fujian, Guangdong and Hainan. The central region includes Shanxi, Henan, Anhui, Hubei, Hunan and Jiangxi. The western region includes Inner Mongolia, Shaanxi, Ningxia, Gansu, Qinghai, Xinjiang, Sichuan, Chongqing, Yunnan, Guizhou and Guangxi. The northeastern region includes Heilongjiang, Jilin and Liaoning.
References
Asongu SA, Le Roux S, Biekpe N (2018) Enhancing ICT for environmental sustainability in sub-Saharan Africa. Technol Forecast Soc Change 127:209–216. https://doi.org/10.1016/j.techfore.2017.09.022
Bai L, Guo T, Xu W, Liu Y, Kuang M, Jiang L (2023a) Effects of digital economy on carbon emission intensity in Chinese cities: A life-cycle theory and the application of non-linear spatial panel smooth transition threshold model. Energy Policy 183:113792. https://doi.org/10.1016/j.enpol.2023.113792
Bai T, Qi Y, Li Z, Xu D (2023b) Digital economy, industrial transformation and upgrading, and spatial transfer of carbon emissions: The paths for low-carbon transformation of Chinese cities. J Environ Manag 344:118528. https://doi.org/10.1016/j.jenvman.2023.118528
Balland PA, De Vaan M, Boschma R (2013) The dynamics of interfirm networks along the industry life cycle: The case of the global video game industry, 1987–2007. J Econ Geogr 13(5):741–765. https://doi.org/10.1093/jeg/lbs023
Cai B, Wang X, Huang G, Wang J, Cao D, Baetz BW, Liu L, Zhang H, Fenech A, Liu Z (2018) Spatiotemporal changes of China’s carbon emissions. Geophys Res Lett 45(16):8536–8546. https://doi.org/10.1029/2018GL079564
Chen W, Yao L (2024) The impact of digital economy on carbon total factor productivity: A spatial analysis of major urban agglomerations in China. J Environ Manag 351:119765. https://doi.org/10.1016/j.jenvman.2023.119765
Cheng Y, Zhang Y, Wang J, Jiang J (2023) The impact of the urban digital economy on China’s carbon intensity: Spatial spillover and mediating effect. Resour Conserv Recycling 189:106762. https://doi.org/10.1016/j.resconrec.2022.106762
Chu H, Ning Y, Qie X (2023) Measurement and spatial correlation analysis of the development level of the digital economy in the Yangtze River Delta urban agglomeration. Sustainability 15(18):13329. https://doi.org/10.3390/su151813329
Dong F, Hu M, Gao Y, Liu Y, Zhu J, Pan Y (2022) How does digital economy affect carbon emissions? Evidence from global 60 countries. Sci Total Environ 852:158401. https://doi.org/10.1016/j.scitotenv.2022.158401
Dong J, Li C (2022) Structure characteristics and influencing factors of China’s carbon emission spatial correlation network: A study based on the dimension of urban agglomerations. Sci Total Environ 853:158613. https://doi.org/10.1016/j.scitotenv.2022.158613
Gao Y, Gao M (2024) Spatial correlation network of municipal solid waste carbon emissions and its influencing factors in China. Environ Impact Assess Rev 106:107490. https://doi.org/10.1016/j.eiar.2024.107490
Gong W, Zhang Z, Chen L, Ma X, Zhao X, Guo Y (2022) Evolution of an urban network in the Yellow River basin based on producer services. Complexity 2022(1):3667745. https://doi.org/10.1155/2022/3667745
Greckhamer T, Furnari S, Fiss PC, Aguilera RV(2018) Studying configurations with qualitative comparative analysis: Best practices in strategy and organization research. Strateg Organ 16(4):482–495. https://doi.org/10.1177/1476127018786487
Guo F, Wang J, Wang F (2020) Measuring China's digital financial inclusion: Index compilation and spatial characteristics. China Econ Q 19(4):1401–1418
Hao X, Liu P, Deng Y (2024) Joint optimization of operational cost and carbon emission in multiple data center micro-grids. Front Energy Res 12:1344837. https://doi.org/10.3389/fenrg.2024.1344837
Huang J, Jin H, Ding X, Zhang A (2023) A study on the spatial correlation effects of digital economy development in China from a non-linear perspective. Systems 11(2):63. https://doi.org/10.3390/systems11020063
Huang L, Zhang H, Si H, Wang H (2023) Can the digital economy promote urban green economic efficiency? Evidence from 273 cities in China. Ecol Indic 155:110977. https://doi.org/10.1016/j.ecolind.2023.110977
Huggins R, Thompson P (2014) A network-based view of regional growth. J Econ Geogr 14(3):511–545. https://doi.org/10.1093/jeg/lbt012
Jia X, Liu Q, Feng J, Li Y, Zhang L (2023) The induced effects of carbon emissions for China’s industry digital transformation. Sustainability 15(16):12170. https://doi.org/10.3390/su151612170
Kazemzadeh E, Fuinhas JA, Salehnia N, Koengkan M, Silva N (2023) Assessing influential factors for ecological footprints: a complex solution approach. J Clean Prod 414:137574. https://doi.org/10.1016/j.jclepro.2023.137574
Kwakwa PA, Adjei-Mantey K, Adusah-Poku F (2023) The effect of transport services and ICTs on carbon dioxide emissions in South Africa. Environ Sci Pollut Res 30(4):10457–10468. https://doi.org/10.1007/s11356-022-22863-7
Lei X, Ma Y, Ke J, Zhang C (2023) The non-linear impact of the digital economy on carbon emissions based on a mediated effects model. Sustainability 15(9):7438. https://doi.org/10.3390/su15097438
Li B, Han Y (2023) Policy effects and mechanisms of ecological civilization demonstration area on carbon efficiency in resource-based cities. Ecol Indic 155:111055. https://doi.org/10.1016/j.ecolind.2023.111055
Li K, Zhou Y, Huang X, Xiao H, Shan Y (2024a) Low-carbon development pathways for resource-based cities in China under the carbon peaking and carbon neutrality goals. Environ Sci Pollut Res 31(7):10213–10233. https://doi.org/10.1007/s11356-023-28349-4
Li Y, Yang X, Ran Q, Wu H, Irfan M, Ahmad M (2021) Energy structure, digital economy, and carbon emissions: evidence from China. Environ Sci Pollut Res 28:64606–64629. https://doi.org/10.1007/s11356-021-15304-4
Li Z, Chen X, Ye Y, Wang F, Liao K, Wang C (2024b) The impact of digital economy on industrial carbon emission efficiency at the city level in China: Gravity movement trajectories and driving mechanisms. Environ Technol Innov 33:103511. https://doi.org/10.1016/j.eti.2023.103511
Li Z, Yuan B, Bai T, Dong X, Wu H (2024c) Shooting two hawks with one arrow: The role of digitization on the coordinated development of resources and environment. Resour Policy 90:104827. https://doi.org/10.1016/j.resourpol.2024.104827
Liu T, Zhang K (2023) Effects of the digital economy on carbon emissions in China: an analysis based on different innovation paths. Environ Sci Pollut Res 30(32):79451–79468. https://doi.org/10.1007/s11356-023-27975-2
Liu Y, Xie Y, Zhong K (2024a) Impact of digital economy on urban sustainable development: Evidence from Chinese cities. Sustain Dev 32(1):307–324. https://doi.org/10.1002/sd.2656
Liu Y, Zhang X, Shen Y (2024b) Technology-driven carbon reduction: Analyzing the impact of digital technology on China’s carbon emission and its mechanism. Technol Forecast Soc Change 2024:123124. https://doi.org/10.1016/j.techfore.2023.123124
Lyu Y, Wu Y, Wu G, Wang W, Zhang J (2023) Digitalization and energy: How could digital economy eliminate energy poverty in China?. Environ Impact Assess Rev 103:107243. https://doi.org/10.1016/j.eiar.2023.107243
Ma Q, Khan Z, Tariq M, IŞik H, Rjoub H (2022) Sustainable digital economy and trade adjusted carbon emissions: Evidence from China’s provincial data. Econ Res-Ekonomska istraživanja 35(1):5469–5485. https://doi.org/10.1080/1331677X.2022.2028179
Ma Y, Wang S, Zhou C (2023) Can the development of the digital economy reduce urban carbon emissions? Case study of Guangdong Province. Land 12(4):787. https://doi.org/10.3390/land12040787
Medaglia R, Rukanova B, Zhang Z (2024) Digital government and the circular economy transition: An analytical framework and a research agenda. Gov Inf Q 41(1):101904. https://doi.org/10.1016/j.giq.2023.101904
Ozcan B, Apergis N (2018) The impact of internet use on air pollution: Evidence from emerging countries. Environ Sci Pollut Res 25:4174–4189. https://doi.org/10.1007/s11356-017-0825-1
Pan L, Yu J, Lin L (2022) The temporal and spatial pattern evolution of land-use carbon emissions in China coastal regions and its response to green economic development. Front Environ Sci 10:1018372. https://doi.org/10.3389/fenvs.2022.1018372
Pan M, Sun M, Wang L, Tai L (2023a) Fostering sustainability: unveiling the impact of Internet development on carbon emissions in China. Environ Sci Pollut Res 30(53):113674–113687. https://doi.org/10.1007/s11356-023-30390-2
Pan M, Zhao X, Rosak-Szyrocka J, Mentel G, Truskolaski T (2023b) Internet development and carbon emission-reduction in the era of digitalization: where will resource-based cities go?. Resour Policy 81:103345. https://doi.org/10.1016/j.resourpol.2023.103345
Rosenthal SS, Strange WC (2008) The attenuation of human capital spillovers. J Urban Econ 64(2):373–389. https://doi.org/10.1016/j.jue.2008.02.006
Schneider CQ, Wagemann C (2012) Set-theoretic methods for the social sciences: A guide to qualitative comparative analysis. Cambridge University Press
Shao T, Peng T, Zhu L, Lu Y, Wang L, Pan X (2024) China’s transportation decarbonization in the context of carbon neutrality: A segment-mode analysis using integrated modelling. Environ Impact Assess Rev 105:107392. https://doi.org/10.1016/j.eiar.2023.107392
Sun B, Fang C, Liao X, Guo X, Liu Z (2023) The relationship between urbanization and air pollution affected by intercity factor mobility: A case of the Yangtze River Delta region. Environ Impact Assess Rev 100:107092. https://doi.org/10.1016/j.eiar.2023.107092
Sun T, Di K, Shi Q (2024a) Digital economy and carbon emission: The coupling effects of the economy in Qinghai region of China. Heliyon 10:e26451. https://doi.org/10.1016/j.heliyon.2024.e26451
Tan S, Li W, Liu X, Wang Y, Wang M (2024) Exploring paths underpinning the implementation of municipal waste sorting: Evidence from China. Environ Impact Assess Rev 106:107510. https://doi.org/10.1016/j.eiar.2024.107510
Tang L, Lu B, Tian T (2021) Spatial correlation network and regional differences for the development of digital economy in China. Entropy 23(12):1575. https://doi.org/10.3390/e23121575
Tapscott D (1996) The digital economy: Promise and peril in the age of networked intelligence. New York: Mc Graw-Hill
Tucker C (2019) Digital data, platforms and the usual [antitrust] suspects: Network effects, switching costs, essential facility. Rev Ind Organ 54(4):683–694. https://doi.org/10.1007/s11151-019-09693-7
Wang H, Yang G, Yue Z (2023a) Breaking through ingrained beliefs: revisiting the impact of the digital economy on carbon emissions. Human Soc Sci Commun 10(1):1–13. https://doi.org/10.1057/s41599-023-02126-7
Wang J, Du F, Xiao F (2023b) Spatial evolution of new infrastructure and its determinants: A case study of big data centers[J]. Acta Geogr Sin 78(2):259–272
Wang X, Zhong M (2023) Can digital economy reduce carbon emission intensity? Empirical evidence from China’s smart city pilot policies. Environ Sci Pollut Res 30(18):51749–51769. https://doi.org/10.1007/s11356-023-26038-w
Wang Z, Liu Q, Xu J, Fujiki Y (2020) Evolution characteristics of the spatial network structure of tourism efficiency in China: A province-level analysis. J Destin Mark Manag 18:100509. https://doi.org/10.1016/j.jdmm.2020.100509
Wei X, Jiang F, Yang L (2023) Does digital dividend matter in China’s green low-carbon development: Environmental impact assessment of the big data comprehensive pilot zones policy. Environ Impact Assess Rev 101:107143. https://doi.org/10.1016/j.eiar.2023.107143
Whichard C, Schaefer DR, Kreager DA (2022) Charting the hidden City: Collecting prison social network data. Soc Netw 69:170–179. https://doi.org/10.1016/j.socnet.2019.09.005
Xie X, Fu H, Zhu Q, Hu S (2024) Integrated optimization modelling framework for low-carbon and green regional transitions through resource-based industrial symbiosis. Nat Commun 15(1):3842. https://doi.org/10.1038/s41467-024-48249-6
Xu Q, Dong Y, Zhong M (2024) Analysis of spatial correlation network of urban digital economy in China. Inf Technol Dev 1–23. https://doi.org/10.1080/02681102.2024.2423393
Xue D, Liu T, Li X, Zhao X (2023) Can the digital economy accelerate “carbon neutrality”?—An empirical analysis based on provincial data in China. Sustainability 15(14):11441. https://doi.org/10.3390/su151411441
Yan X, Zhang Y (2023) Empirical study on the impact of digital economy on carbon emission intensity–based on the mediating role of technological innovation. Front Energy Res 11:1300158. https://doi.org/10.3389/fenrg.2023.1300158
Yang J, Zhang M (2021) The value of entrepreneurship and the entrepreneurial ecosystem: Evidence from 265 cities in China. Growth Change 52(4):2256–2271. https://doi.org/10.1111/grow.12543
Yang L, Lin Y, Zhu J, Yang K (2023) Dynamic coupling coordination and spatial–temporal analysis of digital economy and carbon environment governance from provinces in China. Ecol Indic 156:111091. https://doi.org/10.1016/j.ecolind.2023.111091
Zhang L, Mu R, Zhan Y, Yu J, Liu L, Yu Y, Zhang J (2022a) Digital economy, energy efficiency, and carbon emissions: Evidence from provincial panel data in China. Sci Total Environ 852:158403. https://doi.org/10.1016/j.scitotenv.2022.158403
Zhang W, Wang B, Wang J, Wu Q, Wei YD (2022b) How does industrial agglomeration affect urban land use efficiency? A spatial analysis of Chinese cities. Land Use Policy 119:106178. https://doi.org/10.1016/j.landusepol.2022.106178
Zhang X, Wu X, Zhou W, Fu N (2024) Research on the green innovation effect of digital economy network–Empirical evidence from the manufacturing industry in the Yangtze River Delta. Environ Technol Innov 34:103595. https://doi.org/10.1016/j.eti.2024.103595
Zhao L, Li F, Wang D(2023) How to achieve the common developments of green finance and clean energy in China? Evidence from coupling coordination evaluation. Ecol Indic 155:111011. https://doi.org/10.1016/j.ecolind.2023.111011
Zhou X, Zhou D, Wang Q (2018) How does information and communication technology affect China’s energy intensity? A three-tier structural decomposition analysis. Energy 151:748–759. https://doi.org/10.1016/j.energy.2018.03.115
Zhu H, Zhang D, Goh HH, Wang S, Ahmad T, Mao D, Liu T, Zhao H, Wu T (2023) Future data center energy-conservation and emission-reduction technologies in the context of smart and low-carbon city construction. Sustain Cities Soc 89:104322. https://doi.org/10.1016/j.scs.2022.104322
Zhu Y, Lu S (2024) Digital economy and carbon neutrality: Exploring the pathways and implications for China’s sustainable development. J Knowl Economy 1–18. https://doi.org/10.1007/s13132-024-01931-y
Acknowledgements
This work was supported by the Program of National Natural Science Foundation of China (42130510, 42401217), Shanghai Philosophy and Social Sciences Planning Project (2021BJL002) and the Scientific Research Development Fund from Zhejiang A&F University (2025LFR061).
Author information
Authors and Affiliations
Contributions
SW: conceptualization, methodology, data curation, visualization, writing—original draft, writing—review and editing, funding acquisition. TT: conceptualization, supervision, writing—original draft, funding acquisition. JZ: conceptualization, data curation, writing—review and editing. TL: methodology, data curation, writing—review and editing. ZC: data curation, visualization, writing—review and editing.
Corresponding author
Ethics declarations
Competing interests
The authors declare no competing interests.
Additional information
Publisher’s note Springer Nature remains neutral with regard to jurisdictional claims in published maps and institutional affiliations.
Rights and permissions
Open Access This article is licensed under a Creative Commons Attribution-NonCommercial-NoDerivatives 4.0 International License, which permits any non-commercial use, sharing, distribution and reproduction in any medium or format, as long as you give appropriate credit to the original author(s) and the source, provide a link to the Creative Commons licence, and indicate if you modified the licensed material. You do not have permission under this licence to share adapted material derived from this article or parts of it. The images or other third party material in this article are included in the article’s Creative Commons licence, unless indicated otherwise in a credit line to the material. If material is not included in the article’s Creative Commons licence and your intended use is not permitted by statutory regulation or exceeds the permitted use, you will need to obtain permission directly from the copyright holder. To view a copy of this licence, visit http://creativecommons.org/licenses/by-nc-nd/4.0/.
About this article
Cite this article
Wang, S., Teng, T., Zhang, J. et al. How does the digital economy affect carbon emissions in China? An analysis based on the perspective of the “space of flows”. Humanit Soc Sci Commun 13, 388 (2026). https://doi.org/10.1057/s41599-025-06417-z
Received:
Accepted:
Published:
Version of record:
DOI: https://doi.org/10.1057/s41599-025-06417-z











