Abstract
Almost all high-grade gliomas, particularly glioblastoma (GBM), are highly migratory and aggressive. Migrasomes are organelles produced by highly migratory cells capable of mediating intercellular communication. Thus, GBM cells may produce migrasomes during migration. However, it remains unclear whether migrasomes can influence GBM migration and invasion. In this study, we observed the presence and formation of migrasomes in GBM cells. We found that expression levels of key migrasome formation factor, tetraspanin 4 (TSPAN4), correlated positively with pathological grade and poor prognosis of GBM based on the databases and clinical samples analysis. Subsequently, we knocked down TSPAN4 and found that GBM cell migration and invasion were significantly inhibited due to the reduced formation of migrasomes. We further confirmed that migrasomes are enriched in extracellular matrix (ECM)-related proteins such as p21-activating kinase 4 (PAK4) and laminin alpha 4 (LAMA4). Our experimental results suggest that migrasomes promote GBM cells migration by releasing such proteins into the extracellular space. Overall, we identified migrasomes in GBM and the molecular mechanisms by which they regulate them, providing potential targets for treating GBM.
Similar content being viewed by others
Introduction
Gliomas are the most prevalent primary brain tumors, comprising 30% of them, and glioblastoma (GBM) are the most prevalent and malignant subtype. Owing to their significant invasiveness, patients with gliomas experience high fatality rates, and the probability of treatment failure is substantial1. The primary management of gliomas includes surgical resection, adjuvant chemotherapy, and radiotherapy2. Despite diagnostic and therapeutic advances, including immunotherapy, GBM has high rates of postoperative recurrence and poor prognosis3. Patients with GBM have a low median overall survival of 12 to 14 months and a median progression-free survival of approximately 6 months4,5. Given the growing utilization of individualized, targeted therapies and immunotherapies, molecular typing of the tumor parenchyma and tumor microenvironment (TME) is essential for effective GBM treatment6. Therefore, elucidating the molecular mechanisms underlying GBM genesis and the overall tumor behavior is crucial.
Migrasomes are cellular organelles that undergo migration. During this process, migrasomes detach from the trailing edge of the cell and attach to the original cell via retraction fibers7. Li et al. suggested that migrasomes provide developmentally relevant cues for the morphogenesis and angiogenesis of embryonic organs during the development and formation8,9. Therefore, the migrasome is considered an organelle involved in intercellular communication10.
Referring to this literature, we hypothesized that migrasomes mediate intercellular communication in GBM to promote its development. Tetraspanin 4 (TSPAN4) is a crucial factor in the formation of migrasomes11,12 that was identified as a potential prognostic and immune target for GBM13. However, whether GBM can form migrasomes remains poorly understood, despite the high expression of TSPAN4 in GBM and its correlation with prognosis. Therefore, further exploration is necessary to determine whether GBM can form migrasomes and assess the potential physiological and pathological effects of migrasomes on GBM.
In this study, we first observe the presence of migrasomes in several human GBM cell lines. Subsequently, we found that knockdown TSPAN4 (Kd-TSPAN4) blocks the formation of migrasomes and inhibits the migration and invasion of GBM cells, while adding negative control (NC) GBM-derived migrasomes rescues the inhibitory effect induced by Kd-TSPAN4. Next, using quantitative proteomics, we found that migrasomes formed by GBM cells contain various extracellular matrix (ECM)-associated factors. The basis of the mechanism of the aforementioned physiological phenomenon is that p21-activating kinase 4 (PAK4) and laminin alpha 4 (LAMA4) are gathered in the migrasomes. The migration inhibition caused by Kd-PAK4 and Kd-LAMA4 was rescued by the addition of NC-derived migrasomes, but migrasomes without expression of these genes were unable to rescue the aforementioned migration inhibition. Thus, GBM-derived migrasomes can enhance the migration and invasion of GBM cells by translocating ECM-associated proteins such as PAK4 and LAMA4 to surrounding cells. Our study demonstrates that TSPAN4, along with PAK4 and LAMA4 found in migrasomes, are potential targets for GBM therapy.
Results
Detection of migrasomes in GBM
First, we observed vesicle-like structures in the extracellular space of glioblastoma (GBM) cells by using transmission electron microscopy (TEM). The vesicles were approximately 0.5 μm in diameter and contained small vesicles, consistent with the pomegranate-like structure of migrasomes7 (Fig. S1a). Migrasomes are newly discovered organelles produced by migrating cells that mediate material exchange between cells14 and possess tetraspanin 4 (TSPAN4) and Integrin alpha-5 (INT-α5) as markers11,12,15.
We performed a series of experiments to verify whether the observed vesicles were migrasomes. Initially, lentivirus expressing TSPAN4-GFP was employed to infect LN229 cells16, which were then observed by confocal microscopy. It was revealed that LN229 cells produce retractile fibers with migrasomes (Figs. 1a, b, S1b). Concurrently, we stained primary glioblastoma cells with wheat germ agglutinin (WGA) and visualized them using confocal microscopy17. Our findings revealed that the primary cells could also produce migrasomes (Fig. S1c). For additional verification, TEM analysis was performed on LN229 cells. The analysis revealed the existence of large vesicles with a diameter of 0.5–1 μm in the extracellular space. These large vesicles contained internal vesicles with traits consistent with those of migrasomes7 (Figs. 1c, S1d). The position of the vesicles in relation to the retraction fibers was determined using scanning electron microscope (SEM); the results showed that the vesicle structure was interconnected with the retractile fibers, consistent with the unique morphological structure of migrasomes (Figs. 1d, S1e). Additionally, vesicle-like structures were observed outside normal human astrocytes (NHA). The same pomegranate-like structure characteristic of migrasomes was present in the extracellular space of NHA cells (Fig. S1d), indicating that NHAs can generate migrasomes in a manner similar to that of GBM cells.
a Confocal images of LN229 cells transfected with TSPAN4-GFP. Scale bar, 10 μm. b Ten cells were randomly selected from each of the three independent dishes, and the number of migrasomes and the length of retractile fibers formed per cell were quantified. c Transmission electron microscopy (TEM) image of LN229 cells. Scale bar, 2 μm. Boxed regions are enlarged in the small panels. Scale bar, 200 nm. d LN229 cells were grown on cover slips and observed by field emission scanning electron microscope (SEM). Scale bar, 5 μm. Boxed regions are enlarged in the small panels. Scale bar, 1 μm. e Migrasome Formation. Time-lapse images were acquired with a confocal microscope after LN229 cells transfected with TSPAN4-GFP were cultured for 6 h. Scale bar, 10 μm. f The U87, T98, U251 and U373 cells were stained with wheat germ agglutinin (WGA) and subsequently visualized. Scale bar, 20 μm. g The number of migrasomes and the length of retractile fibers in each field of view in 1 f were quantified.
To visualize the formation of migrasomes in LN229 cells, we used time-lapse microscopy and observed a gradual migrasome formation in the cells 20–40 min after migration from the initial site (Figs. 1e, S1f), agreeing with the literature7. In summarily, LN229 cells formed migrasomes during migration.
We verified that migrasome formation was not unique to the LN229 cell line and conducted separate validation tests on multiple glioma cell lines. We observed the presence of migrasomes in all the tested glioma cell lines (U87, T98, U251, and U373) (Figs. 1f, S1g). These findings suggest that migrasome formation is prevalent in GBM cells.
Correlation of increased TSPAN4 expression with glioma malignancy and poor patient prognosis
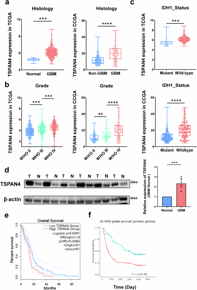
After identifying the presence of migrasomes in GBM, we investigated whether TSPAN4 and tetraspanin 9 (TSPAN9), two crucial factors involved in migrasome formation11,12, affect GBM. First, we analyzed the mRNA expression levels of TSPAN4 in GBM by searching the Cancer Genome Atlas (TCGA) and Chinese Glioma Genome Atlas databases (CGGA) public databases. We found that the expression of TSPAN4 was significantly higher in GBM compared to that of normal tissues (***P < 0.001, ****P < 0.0001; Fig. 2a). Furthermore, TSPAN4 expression correlated positively with the WHO pathological grade of GBM, reaching its highest levels in GBM (**P < 0.01, ***P < 0.001, ****P < 0.0001; Fig. 2b). The protein levels of TSPAN4 were examined in various clinical specimens, including six pairs of GBM specimens and normal brain tissue. Consistent with the bioinformatics data above, we found that the abundance of TSPAN4 was higher in GBM than in normal brain tissue (***P < 0.001, Fig. 2d).
a Differential mRNA levels of TSPAN4 in normal (n = 10) and GBM (n = 528) samples based on the TCGA dataset and non-GBM (n = 186) and GBM (n = 139) samples from the CGGA database. ***P < 0.001. ****P < 0.0001. b Expression profile of TSPAN4 in gliomas of different clinicopathological grades in the TCGA (n = 1013) and CGGA databases (n = 201). **P < 0.01. ***P < 0.001. ****P < 0.0001. c Expression features of TSPAN4 in gliomas with IDH status in the TCGA (n = 538) and CGGA (n = 324) databases. ***P < 0.001. ****P < 0.0001. d The protein levels of TSPAN4 were analyzed in human glioma patient samples (n = 6) and normal brain tissues (n = 6) using Western blot analysis. β-Actin was used as a loading control. ***P < 0.001. e Kaplan–Meier analysis for correlation between TSPAN4 mRNA levels and survival of patients with gliomas in the TCGA datasets. f Kaplan–Meier analysis for correlation between TSPAN4 mRNA levels and survival of patients with gliomas in the CGGA datasets.
Subsequently, the association between TSPAN4 expression and various molecular phenotypes of gliomas was investigated. Per the TCGA and CGGA databases, TSPAN4 expression was higher in the mesenchymal subtype (MES) of GBM than that in the classical (CL) and proneural (PN) subtypes. (***P < 0.001, ****P < 0.0001, Fig. S2a). An important biomarker of GBM is the mutant status of isocitrate dehydrogenase 1 (IDH1), and patients with IDH1-mutant GBM have a comparatively better prognosis than those with IDH1 wild-type18. Therefore, TSPAN4 expression levels in wild-type GBM cells and IDH-1 mutants were investigated. Our results showed that TSPAN4 expression was lower in the IDH-1 mutant than in the wild-type GBM group (***P < 0.001, ****P < 0.0001, Fig. 2c). Further connection between TSPAN4 expression and GBM patient survival was analyzed using the two aforementioned databases. The Kaplan-Meier plots indicated that the increased TSPAN4 expression levels were related to reduced overall GBM survival in patients with primary GBM (Fig. 2e, f). Next, we examined the effect of TSPAN9 on GBM and found that TSPAN9 showed the same trend in GBM as that of TSPAN4 (Fig. S2b–f).
These results revealed a positive correlation between the expression levels of TSPAN4 and TSPAN9 with the pathological grade and poor prognosis of GBM, particularly in those with the mesenchymal subtype, which is the most migratory and aggressive form of GBM.
Enhancement of GBM migration and invasion by migrasomes
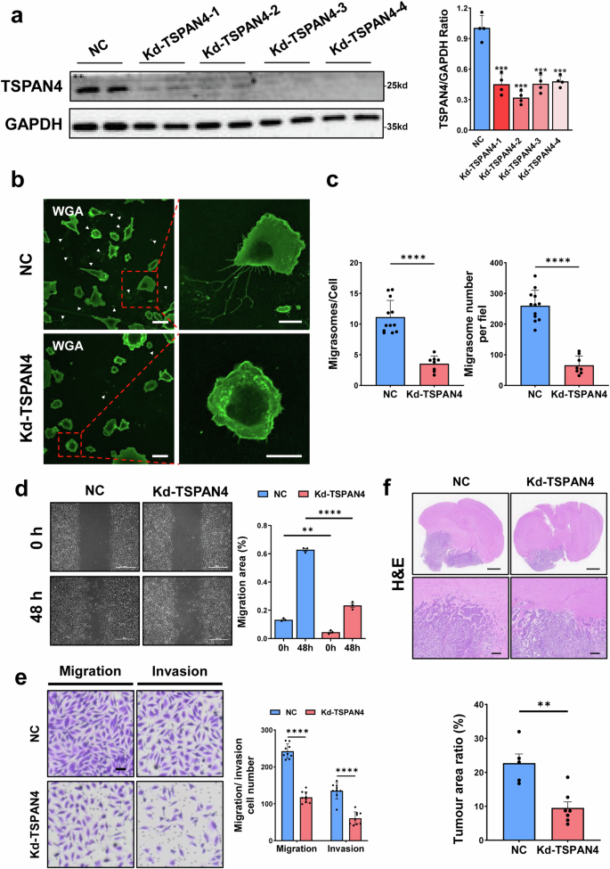
Because GBM cells can produce migrasomes and its forming factor, TSPAN4, is associated with GBM prognosis, we hypothesized that migrasomes could regulate GBM progression. Therefore, we knocked down TSPAN4 expression (Kd-TSPAN4) in LN229 cells and performed a series of functional tests (Figs. 3a, S3a). Our findings demonstrated a noticeable decrease in migrasome formation after TSPAN4 knockdown (Fig. 3b, c), agreeing with findings in the literature9. Because migrasomes are produced during cell migration, we first observed their effects on GBM migration and invasion. Wound-healing and Transwell assays (Fig. S3b) were conducted using negative control (NC) and Kd-TSPAN4 LN229 cells. The results demonstrated that the migration and invasion capabilities of LN229 cells were markedly diminished following the knockdown of TSPAN4 (Fig. 3d, e). The proliferative capacity of LN229 cells was also suppressed after the knockdown of TSPAN4 (Fig. S3c), indicating the significant inhibitory effect of TSPAN4 knockdown on GBM cells. Next, we investigated the impact of TSPAN4 knockdown on tumor development in vivo. The results of in situ tumor formation in mice demonstrated that TSPAN4 knockdown significantly reduced the size and aggressiveness of GBM cells in the brains of mice (n = 6) (Figs. 3f, S3d). In summary, decreased TSPAN4 expression negatively regulated GBM function.
a LN229 cells were transfected with lentivirus, and the abundance of TSPAN4 was analyzed using a Western blot. GAPDH was used as a loading control. ***P < 0.001. b WGA was used to label migrasomes in NC and Kd-TSPAN4 cells, which were then imaged by confocal microscopy. Scale bar, 50 µm. Boxed regions are enlarged in the small panels. Scale bar, 20 µm. c The number of migrasomes from 3b was quantified. ****P < 0.0001. d Representative images of the wound-healing assay using NC and Kd-TSPAN4 cells are presented. The quantified scratch coverage was analyzed. Data are presented as the mean percentage of control (0 h). **P < 0.01, ****P < 0.0001. e Cells that adhered to the underside of the Transwell membrane were stained with crystal violet. Scale bar, 50 μm. The number of migrating and invading cells were quantified. ****P < 0.0001. f Representative hematoxylin and eosin-stained sections of mouse brain after inoculation with NC or Kd-TSPAN4 cells, scale bar, 1 mm; The junction between normal and tumor tissue is enlarged in the small panels, scale bar, 200 μm. The tumor area in the mouse brain was quantified using ImageJ 1.53t software, **P < 0.01.
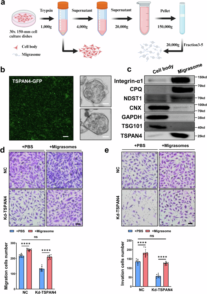
The migrasomes used to study cell migration and invasion were isolated from LN229 cells19 (Fig. 4a). Next, we verified the purity of the isolated migrasomes, and the morphological features and biological markers of the purified migrasomes were observed using microscopy (i.e., confocal microscopy and TEM) and western blot, respectively20. (Figs. 4b, c; S3e). Consistent morphological features (Fig. 4b) and enriched migrasome-specific markers (Fig. 4c) were verified in isolated migrasomes.
a Schematic diagram of the migrasome purification procedure. Created in BioRender. Ginhg, D. (2024) https://BioRender.com/u10r305. b Images of migrasomes purified from LN229 cells. Including confocal images of migrasomes purified from LN229 cells expressing TSPAN4-GFP; scale bar, 10 μm. And TEM image of migrasomes isolated from LN229 cells; scale bar, 0.2 μm. c Western blot analysis of cell bodies and migrasomes with the indicated antibodies. d NC and Kd-TSPAN4 cells adhered to the bottom of the Transwell membrane were stained with crystal violet. Scale bar, 100 µm. Migration cells were quantified as the mean percentage of scrambled control. ns P > 0.05; ****P < 0.0001. e NC and Kd-TSPAN4 cells adhered to the bottom of the Transwell membrane with added matrixgel were stained with crystal violet. Scale bar, 100 µm. Invasion cells were quantified as the mean percentage of scrambled control. ns P > 0.05; ****P < 0.0001.
We performed rescue experiments to ascertain whether migrasomes, rather than TSPAN4 knockdown, impede GBM cells migration and invasion. In this experiment, the GBM cell-derived purified migrasomes were appended to the bottom layer of the Transwell plate (Fig. S3f). The results showed that when supplemented with purified migrasomes, both the migration and invasion abilities of the Kd-TSPAN4 group returned to the levels of the NC group without the addition of migrasomes. (Fig. 4d, e). We also found that the ability of GBM cells in the NC group to migrate and invade was similarly enhanced by the addition of purified migrasomes. (Fig. 4d, e). These results show that migrasomes can potentially enhance the migration and invasion of GBM cells.
ECM-related factors contained in GBM migrasomes
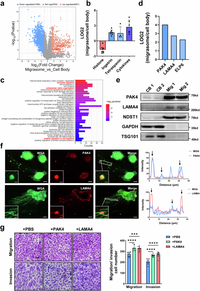
We subsequently investigated the molecular mechanisms by which migrasomes promote GBM cell migration and invasion. Quantitative proteomics was performed on LN229 cell bodies and their derived migrasomes. Volcano plots demonstrated significant variations in the protein content between cell bodies and migrasomes (Fig. 5a). The abundance of migrasome-enriched proteins20, such as the integrin, tetraspanin, and cytokines protein families, were enriched in migrasomes, and nuclear proteins were depleted, providing robust evidence for the reliability of quantitative proteomics analyses (Fig. 5b).
a Volcano plot of the quantification of TMT-labelled proteins through mass spectrometry. Red dots indicate a migrasome with a cell abundance ratio of >2 (P < 0.05), while blue dots indicate a migrasome with a cell abundance ratio of <0.5 (P < 0.05). The experiment was performed independently three times (n = 3). PAK4 and LAMA4 are labeled separately. A two-tailed, two-sample, unequal variance t-test was used in Excel to calculate the P values. b, d The abundance of the indicated proteins in 5a was analyzed. P values were calculated using a one-tailed, two-sample unequal variance t-test. The P values were as follows: histone (P = 0.000215), integrin (P = 0.000379), tetraspanin (P = 0.000556), cytokines (P = 0.001711), PAK4 (P = 0.001885), LAMA4 (P = 0.008333), and ELP6 (P = 0.000181). c For the gene ontology (GO) enrichment analysis at the biological process (BP) level of the red-dot proteins in 5a, the pathways associated with migration are highlighted in red. e Western blot was used to analyze cell body and migrasome proteins with anti-LAMA4 and anti-PAK4 antibodies. Two batches of cell body and migrasome proteins were extracted. CB: cell body. Mig: migrasome. f LN229 cells were visualized using confocal microscopy after staining with WGA, anti-LAMA4, and anti-PAK4 antibodies. Scale bar, 10 μm. High magnification images of the migrasomes are shown in the white boxes. Scale bar, 2 μm. For the co-localization analysis of the boxed region, the arrows indicate co-localization. g Staining of cells migrating/invading to the bottom of Transwell chambers using crystal violet. Cells were treated with PBS or recombinant proteins PAK4 and LAMA4. ***P < 0.001. ****P < 0.0001.
Subsequently, we conducted gene ontology (GO) analyses of proteins that were enriched in migrasomes. Our findings revealed multiple migration-associated pathways among the enriched pathways (Fig. 5c), which was consistent with our hypothesis. Consequently, we focused on the migratory effects of migrasomes on GBM. We tested whether migrasomes were enriched with factors associated with migration. We found that several factors, for example, p21-activating kinase 4 (PAK4) and laminin alpha 4 (LAMA4), two of the most highly expressed genes, were enriched in migrasomes (Fig. 5d). PAK4 and LAMA4 are ECM-related proteins highly expressed in GBM (Fig. S4a, b) that promote migration and invasion21,22,23,24,25,26. Migrasomes are suspected to enhance GBM migration and invasion by enriching ECM-related factors.
First, we confirmed the results of quantitative proteomics. The WB and immunofluorescence (IF) results indicated that the abundance of PAK4 and LAMA4 were elevated in migrasomes compared with cell bodies, consistent with the mass spectrometry results (Fig. 5e, f).
After discovering that the migrasome is enriched in PAK4 and LAMA4, we tested whether PAK4 and LAMA4 could promote GBM cell migration by treatment with recombinant PAK4 and LAMA4 proteins, after which Transwell assays were performed. We found that recombinant PAK4 and LAMA4 protein treatments significantly enhanced the migratory and invasive abilities of GBM cells (Fig. 5g).
Next, we verified whether migrasome is crucial for the cellular release of PAK4 and LAMA4. We blocked the expression of PAK4 and LAMA4 in LN229 cells (Fig. S4c, d) and observed PAK4 and LAMA4 levels in migrasomes and the extracellular space by immunofluorescence (IF) and enzyme-linked immunosorbent assay (ELISA).
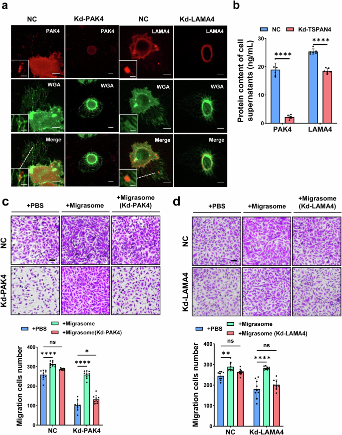
The results demonstrated that the knockdown of PAK4 and LAMA4 did not inhibit migrasome formation. However, the co-localization of PAK4 and LAMA4 in migrasomes was found to be attenuated (Fig. 6a). Meanwhile, TSPAN4 knockdown reduced migrasome formation in GBM cells and notably decreased PAK4 and LAMA4 levels in the cell supernatant (Fig. 6b).
a NC, Kd-LAMA4, and Kd-PAK4 cells were stained with WGA and the indicated antibodies and visualized using confocal microscopy. Scale bar, 10 μm. High magnification images of the migrasomes are shown in the white boxes. Scale bar, 2 μm. b Statistics of the amount of PAK4/ LAMA4 released into the supernatant by cells in the NC and Kd-TSPAN4 groups. ****P < 0.0001. c The staining of cells migrating to the bottom of the chambers in the NC and Kd-PAK4 groups after adding different migrasomes was observed using crystal violet. Scale bar, 50 μm. d The staining of cells migrating to the bottom of the chambers in the NC and Kd-LAMA4 groups after adding different migrasomes was observed using crystal violet. Scale bar, 50 μm.
To further verify that the reduction of PAK4 and LAMA4 released from cells by TSPAN4 knockdown was due to a reduction in migrasome formation independent of other effects induced by TSPAN4 knockdown, LN229 cells were treated with the inhibitor SAR407899.
The efficacy of SAR407899 in inhibiting migrasome formation without affecting cell migration has been validated27. Furthermore, treatment with SAR407899 resulted in an altered morphology of LN229 and a significant reduction in the formation of migrasomes (Fig. S5a), as well as a significant decrease in the levels of PAK4 and LAMA4 in cell supernatants (Fig. S5b).
Promotion of GBM migration by migrasomes via PAK4 and LAMA4
We designed rescue experiments to determine whether migrasomes promote GBM migration via PAK4 or LAMA4. First, we knocked down PAK4 and LAMA4 in LN229 cells and subjected them to Transwell experiments with the NC group. Our results showed that the knockdown of PAK4 and LAMA4 inhibited GBM cell migration and could be rescued by adding GBM-derived migrasomes.
We modified our rescue experiments to exclude the effects of other sources of PAK4 and LAMA4. Migrasomes produced by GBM cells showed a significant reduction in PAK4 and LAMA4 protein levels after knockdown. Therefore, Kd-PAK4- and Kd-LAMA4-derived migrasomes were added to the corresponding lower compartments separately (Fig. 6c, d). The migratory ability of the corresponding group of cells was not promoted by the knockdown of group-derived migrasomes. These results show that PAK4 and LAMA4, which promote GBM cell migration, are derived from migrasomes generated by GBM, not from other sources.
Migrasomes function as intercellular communication in two manners: they remain in the original position and are taken up by surrounding cells or eventually break and release their contents. Cells inoculated in the upper chamber cannot take up migrasomes directly due to the separation between the upper and lower chambers of the Transwell plate; thus, we conclude that migrasomes can release PAK4 and LAMA4 into the extracellular space to promote GBM cell migration.
Discussion
Migrasomes are recently discovered organelles produced during migration7 and play essential roles in intercellular communication10,28,29, homeostasis maintenance30, embryonic development8,9, and disease progression; this study focused on its information transfer function. For instance, dendritic cells can transport cytoplasmic components to other cells via migration31. Similarly, neutrophils communicate with microglia after traumatic brain injury by transmitting signals through migrasomes32. Additionally, migrasomes can relocate mRNAs and modify the function of recipient cells14. However, migrasomes are present only in migrating cells; therefore, the primary information conveyed through their signals is probably related to cell migration.
Migrasome formation, which facilitates migration, may be a general mechanism in tumors due to their high migratory capacity. In addition, the high density of tumor cells facilitate the rapid absorption of the migrasome by the surrounding cells following its release. (Note that the choice to observe migrasome morphology and retractile fibers at lower cell densities in this study was merely to facilitate enhanced observation.) Migrasomes release signaling molecules, such as cytokines, chemokines, and growth factors, to mediate intercellular communication10, suggesting that tumors use migrasomes to promote their development.
This study systematically demonstrated that GBM cells can form migrasomes and that migrasomes release ECM-associated factors, such as PAK4 and LAMA4, into the extracellular space to create a conducive microenvironment for GBM cell migration and invasion, promoting GBM development. PAK4 and LAMA4 are ECM-associated proteins that facilitate GBM cell migration and invasion21,22,23,24,25,26. They regulate cell adhesion by binding and interacting with integrins33,34, which are targets for migrasome formation15. It can therefore be hypothesized that GBM cells are able to promote their own migration and invasion by releasing ECM-related molecules such as PAK4 and LAMA4, while PAK4 and LAMA4 bind more integrins to provide more targets for the release of migrasomes from the surrounding cells.
In addition, we investigated alternative mechanisms through which migrasomes may influence the behavior of GBM. For instance, we employed distinct groups of migrasomes (including control and knockdown groups) to treat THP-1 cells and observe the migratory impact of migrasomes on peripheral blood mononuclear cells. The findings indicated that migrasomes from the wild and the Kd-TSPAN4 groups could promote the migration of THP-1 cells. However, migrasomes from the Kd-PAK4 and Kd-LAMA4 groups lost their promotional effect (Fig. S5c). Therefore, it can be hypothesized that migrasomes not only promote the migration of peripheral GBM cells but also mediate the chemotaxis of immune cells by releasing PAK4 and LAMA4. Furthermore, we discovered that the abundance of PD-L1 in GBM cells was markedly elevated following the knockdown of TSPAN4 (Fig. S5d), indicating that migrasomes may be linked to the apoptosis of GBM.
Dysregulation of the ECM, a major component of the TME, is a distinguishing feature of cancer35. Glioma cells secrete ECM components actively expressed in the ECM of the developing nervous system along the migration pathway of glioma cells36,37, and migrasomes are organelles generated by the cell migration process. Therefore, we hypothesized that the GBM secretes its ECM components into the TME via migrasomes, increasing the relative volume of the ECM, which provides a target for migration by the surrounding cells. This phenomenon creates a positive feedback loop that promotes the formation of the ECM in GBM with the migratory invasion of GBM.
Migrasomes may also play additional roles as intercellular communication organelles during GBM development, including bidirectional communication between GBM and normal neuronal cells, construction of a tumor immune microenvironment38, and neoangiogenesis39. The literature has suggested that migrasomes are not limited to ECM formation, owing to these functions often relying on the secretion of cytokines, chemokines, and growth factors.
In addition to secreting signaling molecules, migrasomes may perform other functions in GBM. For example, migrasomes mediate mitochondrial iterations to maintain mitochondrial mass and cell viability40. Moreover, although GBM is characterized by increased mitochondrial function and metabolic reprogramming41, migrasomes can act as vectors for viruses to infect surrounding cells42, allowing viruses to evade treatment with antiviral drugs43. Additionally, migrasomes interact with nanoparticles. Studies have shown that nanomaterials can inhibit migration by hindering the recognition of migrasomes by surrounding cells or inducing abortion by inhibiting migrasome formation44,45. Therefore, migrasomes may be potential targets for treating GBM using viruses and nanomaterials.
Methods
Bioinformatics analysis
The profiles of gene expression and the clinical survival data were obtained from The Cancer Genome Atlas (TCGA, http://cancergenome.nih.gov) and Chinese Glioma Genome Atlas (CGGA, http://www.cgga.org.cn). These datasets were analyzed utilizing the web-based tools GEPIA and Gliovis (http://gliovis.bioinfo.cnio.es/).
Human GBM specimens
The GBM specimens and normal tissues utilized in this experiment were obtained by professional surgeons from the Affiliated Hospital of Southwest Medical University during surgery. All patients signed a consent form before the surgery, and the GBM specimens and normal tissues were placed in liquid nitrogen for storage immediately after removal. All ethical regulations relevant to human research participants were followed. The study protocol was approved by the Clinical Trial Ethics Committee of the Affiliated Hospital of Southwest Medical University.
Cell culture
The Human glioma cell lines U87 (RRID: CVCL_0022), U373 (RRID: CVCL_2219), U251 (RRID: CVCL_0021), and T98 (RRID: CVCL_0556) were stored in the Neurological Diseases and Brain Function Laboratory of Southwest Medical University Hospital. The LN229 glioma cell line was purchased from MeisenCTCC (RRID: CVCL_0393). These cell lines were cultured in sterile incubators at 37 °C and 5% CO2 by using DMEM medium (Gibco, Cat# C11995500BT) containing 10% fetal bovine serum (FBS; VivaCell, Cat# C04001) and 1% penicillin-streptomycin (Gibco, Cat# 15140122). In the case of recombinant protein-treated cells, the PAK4 (FineTest, Cat# P1670) or LAMA4 (Arco, Cat# LAT-H5263) recombinant protein (50 μg mL-1) was pre-coated on the bottom of the culture dish and incubated at 37 °C for one hour. Following this, the cells were inoculated with the surface of the pre-coated recombinant proteins and then cultured for 24 hours. At the conclusion of the incubation period, the cells were collected for the Transwell assay.
Plasmid construction and transfection
For lentivirus production, 1 × 107 HEK293T cells were inoculated into 10 cm sterile Petri dishes the day before transfection. To transfect the cells, 10 mL DMEM supplemented with 4 μg pLKO empty vector, pLKO shTSPAN4, pLKO shPAK4, pLKO shLAMA4, and 16 μL Lipofectamine 2000 (Thermo Fisher Scientific, Cat# 11668027) combined with 1 μg pMD2 and 3 μg psPAX2. G. were loaded. After 6 h of transfection, the supernatant was replaced with DMEM complete medium (containing 10% FBS and 1% penicillin-streptomycin) and incubated for an additional 48 h. Collected the supernatant and filtered through 0.45 μm filters. The supernatant was then used to transfect LN229 cells. Human TSPAN4 Gene Lentiviral ORF cDNA expression plasmid was purchased from Sino Biological (Cat# HG14245-ACGLN). Stable transfected cell lines were obtained after one week of screening with puromycin. We obtained Sh1-TSPAN4, Sh4-PAK4, and Sh2-LAMA4 as the final sequence. The shRNA sequences are listed in Supplementary Table 1.
Antibodies and reagents
The antibodies were as follows: anti-TSPAN4 (abcam, Cat# ab181995,1:1000), anti-NDST1 (Proteintech, Cat# 26203-1-AP,1:1000), anti-Integrin Alpha-5 (Proteintech, Cat# 10569-1-AP, 1:1000), anti-GAPDH (Servicebio, Cat# GB15004, 1:1000), anti-CPQ (Proteintech, Cat# 16601-1-AP,1:1000), anti-Calnexin (Cell Signaling Technology, Cat# 2679 T,1:1000), anti-LAMA4 (Invitrogen, Cat# PA5-112926, 1:1000),anti-TSG101 (Bioss, Cat# bs-1365R, 1:1000), anti-PAK4 (Proteintech, Cat# 14685-1-AP,1:1000), anti-β-actin (Proteintech, Cat# 81115-1-RR,1:5000),and anti-rabbit IgG secondary antibody(Cell Signaling Technology, Cat# 5151 P, 1:30000).
Others reagents were as follows: Lysosome Isolation Kit (Sigma-Aldrich, Cat# LYSISO1), Fibronectin human plasma (Sigma-Aldrich, Cat# F2006), Wheat Germ Agglutinin (Thermo Fisher, Cat# W11261), Paraformaldehyde-Glutaraldehyde Fixative (Biosharp, Cat# 23286685), Matrigel Basement Membrane Matrix (Corning, Cat# 356234), HiScript III RT SuperMix (Vazyme, Cat# R223), iTaq Universal SYBR Green Supermix (BIO-RAD, Cat# 1725121), Cell Counting Kit-8 (CCK-8; Beyotime, Cat# C0041), Crystal Violet Staining Solution (Beyotime, Cat# C0121), Human Laminin α4 (LAMA4) Quantification Kit (RuiXin, Cat# RX102017H) and Human serine/threonine protein kinase 4 (PAK4) quantitative ELISA kit (RuiXin, Cat# RX2D1009816).
Cell proliferation assay
GBM cells, both NCs and Kd-TSPAN4, were inoculated in 96-well plates at 4 × 103 cells per well and incubated in a sterile incubator. CCK-8 solution (10 μL per 100 μL DMEM) was appended to a column of well at 0, 24, 48 and 72 h time points and incubated at 37 °C for 1 h. Cell proliferation data was obtained by measuring the absorbance of each well at 450 nm using a microplate reader (Bio-Rad, USA) and analyzed using GraphPad Prism 8 software.
Wound-healing assay
NC and Kd-TSPAN4 cells were inoculated at a density of 5 × 105 cells per well into 6-well plates. When the cell confluence reached 80–90%, a linear scratch was made vertically along the midline by 200 μL pipette tips (Axygen, Cat#T-200-Y). Washed the wells with PBS to remove scraped cells and cultured them using pure DMEM. Images were collected at 0, 24, 48, and 72 h using a Carl Zeiss Axiovert 5 inverted fluorescence microscope (Carl Zeiss Microsystems GmbH). Cell migration was analyzed using ImageJ 1.52 g software, and the migration rate was analyzed by GraphPad Prism 8 software.
Isolation of migrasomes from cells
Migrasomes were purified using the Optiprep kit (Sigma-Aldrich, LYSISO1) based on iodixanol-sucrose density gradient centrifugation. Cells were cultured in 1 μg ml-1 fibronectin-coated 150 mm confocal dishes for 12 h. Thirty 15 cm- diameter dishes were used for each purification. The complete medium was discarded totally, and the cells were washed with PBS to remove extracellular vesicles. After digesting the adherent cells and migrasomes with trypsin, the process was halted by charging an equal amount of complete medium and the suspension containing cell bodies and migrasomes was then gathered into 50 ml centrifuge tubes. All remaining procedures were conducted at 4 °C. The suspensions underwent centrifugation at 1000 ×g for 10 min to extract the cell body pellets. The supernatants were then centrifuged at 4000 ×g for 20 min to eliminate the cell debris pellets. Finally, the crude migrasomes were isolated as pellets by centrifugation at 20,000 ×g for 1 h and resuspended using 400 μL 1×Extraction buffer, 253 μL Optiprep (60%), and 137 μL 1× Dilution buffer. A gradient was established, beginning with 30% → 25% → crude migrasomes 19% → 15% → 12% → 10% → 8% → 5% → 2%(500 μL for all gradients except the crude migrasome gradient, which was 800 μL). The gradients underwent centrifugation at 150,000 ×g for 4 h in an MLS-50 rotor (Beckman, Optima MAX-XP). Samples were collected layer by layer from top to bottom (500 μL per fraction). To eliminate the organic components, we applied an equivalent amount of PBS to each fraction and centrifuged twice at 20,000 ×g for 40 min to collect pure migrasome precipitates. The resulting purified migrasome samples were be used for western blotting, TEM observations, or quantitative proteomics analysis19.
Western blot analysis
To obtain protein samples, an appropriate amount of RIPA cell lysis buffer (Solarbio, Cat#R0020) containing 1% PMSF was added to the cells or migrasomes samples, which were then lysed for 30 s with 100 W sonication. Determination of protein concentration using BCA protein quantity kit (Beyotime, Cat#P0009). Based on the measured concentration, the protein stock solution was denatured at 100 °C for 10 min after adding 6×Loading Buffer. The denatured protein was added to SDS-polyacrylamide gels at 40 μg protein per well. After separation by SDS-PAGE, the whole protein was transferred to 0.45 μM polyvinylidene fluoride (PVDF; Millipore, USA). After the transfer, the membranes were immersed in 5% skim milk and blocked for 1 h. Wash the membrane with TBST to remove skimmed milk and incubate it with primary antibodies overnight at 4 °C. Next, the primary antibody was retrieved, and the secondary antibody was incubated for 1 h at room temperature (20–25 °C), protected from light. Finally, the bands were using a ChemiDoc MP Imaging System (BIO-RAD, USA). The protein levels were analyzed using ImageJ 1.53t software.
Polymerase Chain Reaction (PCR)
To isolate cellular RNA, we added an appropriate amount of Trizol to the cell samples and vortex lysed, followed by stratification of the RNA with chloroform and precipitation of the RNA with isopropanol, the RNA concentrations were determined by NanoDrop one spectrophotometer (Thermo Fisher, USA). Next, 1 μg total RNA per sample was reverse transcribed to cDNA using RT SuperMix. A 10 μL system (containing 1 μL primer, 2 μL ddH2O, 2 μL cDNA, and 5 μL SYBR Green Supermix) was configured, which was then analyzed with qRT-PCR using a CFX Connect Real-Time system (BIO-RAD, USA). The mRNA levels were calculated objectively according to the ΔΔCt method and subsequently standardized to GAPDH levels for accuracy. Differences in mRNA levels were analyzed using GraphPad Prism 8 software. The primer sequences are listed in Supplementary Table 1.
Transwell assay
To investigate the impact of migrasomes on GBM cells migration and invasion, we added 15 μg migrasomes (15 μL of 1 μg μL-1 migrasomes in PBS) to the bottom chamber of a Transwell plate in the experimental group; the NC group had the same amount of PBS in the bottom chamber. For the detection of cell invasion, 160 μL Matrigel (CORNING, USA) was diluted with 1600 μL serum-free medium at 4 °C. Subsequently, 100 μL diluted Matrigel was added to each supra chamber and incubated for 1 h at 37 °C. Following incubation, 600 μL DMEM medium (with or without migrasomes) containing 10% FBS was applied to the bottom chamber. Single-cell suspensions were prepared using serum-free medium, 200 μL cell suspension containing 5 × 104 cells was added to each upper chamber. After 48 hours of incubation, the Transwell plate was fixed using paraformaldehyde/glutaraldehyde fixative (Biosharp, Cat# BL910A) for 15 min. Then, the cells were stained using 0.1% crystal violet for 15 min. Finally, cells in the upper chamber were removed using cotton swabs. Matrigel was not coated on the apical chamber in our detection of cell migration. Cells were observed microscopically and counted in at least three randomly selected visual fields. The number of migrating or invading cells was calculated using ImageJ 1.53t software. Migration or invasion differences were analyzed using GraphPad Prism 8 software.
For the Transwell experiments after recombinant protein treatment, following the administration of PAK4 and LAMA4 recombinant proteins (10 μg mL-1) to the lower chamber, the cells in the upper chamber were co-cultured with the proteins. An equal volume of PBS was added to the control, and all subsequent steps were conducted in accordance with those described above.
Intracranial GBM xenografts
Xenograft experiments were conducted on 4-5 weeks old BALB/c-Nude mice (GemPharmatech, China). Eighteen mice were divided into three groups: saline group (n = 6) as a control group, NC group (n = 6) and Kd-TSPAN4 group (n = 6). Mice were randomly divided into experimental and control groups. The mice were anesthetized and secured on a stereotaxic apparatus. The scalp was incised, and a hole was drilled at the junction of the coronal and sagittal sutures of the skull, 2 mm cephalic to the skull’s end and pericentrally at the side of the midline, using a 1 ml syringe needle. The ultra-microfuge injector was inserted vertically into the bone holes for 3 mm, then backed up for 1 mm. Next, 5 μl of a cell suspension containing 1 × 106 cells were slowly injected into the striatum of the mouse within 5 min. The NC group was administered the LN229 cell line, the experimental group was administered Kd-TSPAN4 cells, and the control group was administered an equal volume of saline. After removing the needle, the incision was closed with a scalp clamp. Subsequently, the mouse was observed to confirm that it had regained consciousness from anesthesia, after which it was returned to its cage for further cultivation. Groups of mice were similarly maintained under identical conditions. The researcher was not informed of the group assignment prior to the commencement of the experiment.
The brains were then collected and fixed in 2.5% paraformaldehyde for hematoxylin and eosin (H&E) staining analysis. Once the last mouse in the NC group had died, the mice in the Kd-TSPAN4 group were executed for analysis. Mice were excluded if they were in good condition after in situ xenografting and no tumors were found in brain sections after death.
We have complied with all relevant ethical regulations for animal use. All studies were approved by the Experimental Animal Ethics Committee of Southwest Medical University (protocol numbers: 20240301-006).
TEM
Cells were cultured in 35 mm confocal dishes precoated with 10 μg ml-1 fibronectin. After 12–16 h of incubation, the cells were fixed with 2%/2.5% paraformaldehyde/glutaraldehyde fixative for 24 h and re-fixed with 1% osmium tetroxide for 1 h. Dehydration was conducted in stages using acetone with a concentration gradient of 30% → 50% → 70% → 80% → 90% → 95% → 100% (three repetitions at 100% concentration) for 15 min each. Cells were then infiltrated and embedded in Epox 812. An ultrathin slicer was used to prepare slices approximately 60–90 nm thick. The slices were spread and fixed onto a copper mesh. The copper mesh was stained with uranyl acetate for 10‒15 min at room temperature, followed by staining with lead citrate for 1‒2 min. The images of the copper mesh were captured using a JEM-1400FLASH TEM (Japan Electronics).
Field emission SEM
Cells were cultured on 10 μg ml-1 fibronectin precoated 20 mm cell crawlers for 12‒16 h and fixed using 2%/2.5% paraformaldehyde/glutaraldehyde fixative for 1 h, then re-fixed with 1% osmium tetroxide for another 1 h. At the end of fixation, dehydration was conducted in stages using alcohol with a concentration gradient of 30% → 50% → 70% → 80% → 90% → 95% → 100% (three repetitions at 100% concentration) for 15 min each. The cell crawler was bonded to a sample holder with conductive adhesive and placed in the ion sputtering apparatus for spraying. Images were captured using a JSM-IT700HR SEM (Japan Electronics).
Confocal imaging and image analysis
Fibronectin (10 μg ml-1) was precoated on 35 mm confocal dishes for 1 h at room temperature and LN229 cells were incubated in these dishes for 12‒16 h. Afterward, the cells were fixed with 2%/2.5% paraformaldehyde/glutaraldehyde fixative for 15 min and then stained with 0.1% wheat germ agglutinin (WGA) for 15‒20 min. Confocal images were captured using a NIKON N-SIM S confocal microscope. For live cell imaging, LN229 cells were cultured in confocal dishes precoated with fibronectin for 4‒6 h. Cells were stained using 0.1% WGA for 15 min. Then, as they remained in the WGA solution, the images were captured using a NIKON N-SIM S confocal microscope live cell culture system, which could keep the dishes at 37 °C and 5% CO2 during the imaging process. The final images were deconvoluted using NIS-Elements viewer software (version 5.21). The number of migrasomes and cell bodies was calculated using ImageJ 1.53t software, and statistical analyses were performed using GraphPad Prism 8 software.
Quantitative proteomics
The migrasomes and cell bodies were purified, after which urea and RIPA lysate were added to the migrasomes and cell body samples, respectively. Ultrasonic lysis was then employed (50 W, with three cycles of 3 s each, at 10 s intervals), after which the samples were placed on ice to continue the lysis for 30 min. Subsequently, the lysate was centrifuged at 13,000 × g for 15 min at 4 °C. The protein concentration was then determined using the BCA assay, with 70 μg of protein collected from each sample.
Proteins (70 μg) were reduced and alkylated via dithiothreitol and iodoacetamide and then trypsinized to peptides. An EASY-nLC 1200 system (Thermo Fisher Scientific) was connected with a mass spectrometer (Orbitrap Fusion Lumos Tribrid, Thermo Fisher Scientific) via a nano-electrospray source. Peptides (1 μg) were separated on a 25 cm 75-µm-inner-diameter analytical column packed in-house with ReproSil-Pur C18-AQ 1.9 µm resin (Dr. Maisch GmbH, Ammerbuch, Germany). Peptides were separated with a 78 min 5-step gradient (0–5 min, 3–8% B; 5–69 min, 8–32% B; 69–70.5 min, 32–60% B; 70.5–71 min, 60–98% B; and 71–78 min, 98% B) at a flow rate of 300 nL min-1. The MS data was acquired using a data-independent acquisition (DIA) mode with a full scan range of 350–1500 m/z at a 60,000 resolution, automatic gain control (AGC) of 1e6, and a maximum injection time of 50 ms. The higher-energy collision dissociation was set to 30. Each full scan was followed by 60 DIA scans that were performed at a 15,000 resolution, an AGC of 5e5, and maximum injection time set to 22 ms.
DIA raw files were analyzed using directDIA in Spectronaut version 15.4 (Biognosys). The search was done against the nonredundant human UniProtKB/Swiss-Prot protein database (March 19, 2020), containing 20,595 protein sequences. All other settings were set at the default values.
Subsequent data analysis was performed using R statistical software version 3.6.0 (R Core Team). The median normalization strategy was used in data analysis. An analysis of the Limma test with p-values < 0.01 after Benjamini-Hochberg correction was used to screen for significantly different proteins.
Immunofluorescence
For the immunofluorescence observations on the subcellular localization of PAK4 and LAMA4 in migrasomes, LN229 cells were cultured in dishes precoated with 10 μg ml-1 fibronectin for 12–16 h. Cells were stained at 37 °C with 0.1% WGA for 15‒20 min, followed by fixation in 2%/2.5% paraformaldehyde/glutaraldehyde fixative for 30 min and permeabilization with 0.3% Triton X-100 in PBS for 3 min. LN229 cells were then blocked with 5% skim milk for 1 h at room temperature, followed by incubation with anti-PAK4 and anti-LAMA4 antibodies at 4 °C overnight. The primary antibodies were retrieved, and the cells were washed with PBST. Subsequently, they were inoculated with Alexa 405-conjugated IgG antibody (Abcam, UK) at room temperature for 1 h, protected from light. Finally, the cells were washed with PBST, and the cells were imaged using a ZEISS LSM 980 confocal microscope. The final images were deconvoluted using ZEN software (version 3.8).
ELISA
The cell supernatant was subjected to centrifugation at 4000 rpm for 20 min, with the resulting pellet discarded. The supernatant was then stored at −20 °C for backup purposes.
The working solution was configured in accordance with the instructions provided in the kit. The standard, 0-value, blank and sample wells were set up, and 50 μL of different concentrations of standards were added to the standard wells, 50 μL of sample diluent to the 0-value wells, 50 μL of sample diluent to the sample wells, and 50 μL of samples to be tested to the sample wells. A volume of 100 μL of horseradish peroxidase (HRP)-labeled antibody was added to the standard wells, 0-value wells, and sample wells, with the exception of the blank wells. The reaction plate was covered with a plate sealing film and incubated for 60 min at 37 °C in a water bath or thermostat, with the exclusion of light. The plate sealing film was then be removed, the liquid discarded, and the plate patted dry on blotting paper. Each well was then be filled with washing solution, left to stand for 20 s, and the washing solution is shaken off. The plate was then be patted dry on blotting paper once more, and this process was repeated five times. If an automatic plate washer was utilized, the plate was washed in accordance with the operating procedure of the washer. Additionally, the procedure for soaking for 30 s was followed, as this has been demonstrated to enhance the precision of detection. Once the washing process was complete, the reaction plate was fully patted dry on clean, non-scrappy paper before adding the substrate. The substrate A and B was mixed in a 1:1 ratio, and 100 μL of the resulting mixture was added to each well. The reaction plate was then be covered with a sealing film and incubated at 37 °C in a water bath or thermostat under light conditions for 15 min. Subsequently, 50 μL of termination solution was added to each well, and the absorbance (OD value) of each well was read at 450 nm on the enzyme marker.
Statistics and reproducibility
All experiments conducted in this study had a sample size of at least three and were repeated at least three times. A single measurement obtained using different samples from the same treatment condition was considered a single repetition. Repeated measurements on the same sample were only classified as technical repetitions and were not included in the total number of repetitions. All data presented as bar graphs from these experiments are shown as mean ± SEM. Experimental data were statistically analyzed using an unpaired two-tailed t test or two-way ANOVA test using GraphPad Prism 8.0.1. Results were considered statistically significant at P value < 0.05. *P < 0.05, **P < 0.01, ***P < 0.001, ****P < 0.0001.
Reporting summary
Further information on research design is available in the Nature Portfolio Reporting Summary linked to this article.
Data availability
The mass spectrometry proteomics data that substantiate the findings of this study have been submitted to the ProteomeXchange Consortium via the iProx partner repository, where they have been assigned the dataset identifier or primary accession code PXD057558 (PXID) and IPX0010152000 (iProX ID). Uncropped and unedited blot/gel images are available in the Supplementary Material. The numerical source data for the graphs and charts can be found in the file Supplementary Data 1. All other data supporting the results of this study and the source data are available upon request from the corresponding author.
References
Weller, M. et al. Glioma. Nat. Rev. Dis. Prim. 1, 15017 (2015).
Wefel, J. S., Noll, K. R. & Scheurer, M. E. Neurocognitive functioning and genetic variation in patients with primary brain tumours. Lancet Oncol. 17, e97–e108 (2016).
Xu, X. et al. PBX3/MEK/ERK1/2/LIN28/let-7b positive feedback loop enhances mesenchymal phenotype to promote glioblastoma migration and invasion. J. Exp. Clin. Cancer Res 37, 158 (2018).
Janjua, T. I. et al. Frontiers in the treatment of glioblastoma: Past, present and emerging. Adv. Drug Deliv. Rev. 171, 108–138 (2021).
Aldape, K., Zadeh, G., Mansouri, S., Reifenberger, G. & von Deimling, A. Glioblastoma: pathology, molecular mechanisms and markers. Acta Neuropathol. 129, 829–848 (2015).
Muir, M., Gopakumar, S., Traylor, J., Lee, S. & Rao, G. Glioblastoma multiforme: novel therapeutic targets. Expert Opin. Ther. Targets 24, 605–614 (2020).
Ma, L. et al. Discovery of the migrasome, an organelle mediating release of cytoplasmic contents during cell migration. Cell Res 25, 24–38 (2015).
Jiang, D. et al. Migrasomes provide regional cues for organ morphogenesis during zebrafish gastrulation. Nat. Cell Biol. 21, 966–977 (2019).
Zhang, C. et al. Monocytes deposit migrasomes to promote embryonic angiogenesis. Nat. Cell Biol. 24, 1726–1738 (2022).
Jiang, Y. et al. Migrasomes, a new mode of intercellular communication. Cell Commun. Signal 21, 105 (2023).
Dharan, R. et al. Tetraspanin 4 stabilizes membrane swellings and facilitates their maturation into migrasomes. Nat. Commun. 14, 1037 (2023).
Huang, Y. et al. Migrasome formation is mediated by assembly of micron-scale tetraspanin macrodomains. Nat. Cell Biol. 21, 991–1002 (2019).
Zheng, Y. et al. TSPAN4 is a prognostic and immune target in Glioblastoma multiforme. Front Mol. Biosci. 9, 1030057 (2022).
Zhu, M. et al. Lateral transfer of mRNA and protein by migrasomes modifies the recipient cells. Cell Res 31, 237–240 (2021).
Wu, D. et al. Pairing of integrins with ECM proteins determines migrasome formation. Cell Res 27, 1397–1400 (2017).
Huang, Y. & Yu, L. Seeing is believing: observation of migrasomes. Biophys. Rep. 10, 67–81 (2024).
Chen, L., Ma, L. & Yu, L. WGA is a probe for migrasomes. Cell Discov. 5, 13 (2019).
Tan, A. C. et al. Management of glioblastoma: State of the art and future directions. CA Cancer J. Clin. 70, 299–312 (2020).
Jiang, D., Li, Y. & Yu, L. Detection, Purification, Characterization, and Manipulation of Migrasomes. Curr. Protoc. 3, e856 (2023).
Zhao, X. et al. Identification of markers for migrasome detection. Cell Discov. 5, 27 (2019).
Vincent, C., Siddiqui, T. A. & Schlichter, L. C. Podosomes in migrating microglia: components and matrix degradation. J. Neuroinflammation 9, 190 (2012).
Tysnes, B. B. et al. Laminin expression by glial fibrillary acidic protein positive cells in human gliomas. Int J. Dev. Neurosci. 17, 531–539 (1999).
Rao, J. S. Molecular mechanisms of glioma invasiveness: the role of proteases. Nat. Rev. Cancer 3, 489–501 (2003).
Nagato, S. et al. Downregulation of laminin alpha4 chain expression inhibits glioma invasion in vitro and in vivo. Int J. Cancer 117, 41–50 (2005).
Kesanakurti, D. et al. A novel interaction of PAK4 with PPARgamma to regulate Nox1 and radiation-induced epithelial-to-mesenchymal transition in glioma. Oncogene 36, 5309–5320 (2017).
Kesanakurti, D., Chetty, C., Rajasekhar Maddirela, D., Gujrati, M. & Rao, J. S. Functional cooperativity by direct interaction between PAK4 and MMP-2 in the regulation of anoikis resistance, migration and invasion in glioma. Cell Death Dis. 3, e445 (2012).
Lu, P. et al. Chemical screening identifies ROCK1 as a regulator of migrasome formation. Cell Discov. 6, 51 (2020).
Gustafson, C. M., Roffers-Agarwal, J. & Gammill, L. S. Chick cranial neural crest cells release extracellular vesicles that are critical for their migration. J. Cell Sci. 135. https://doi.org/10.1242/jcs.260272 (2022)
Zhang, X. et al. Migrasome: a new functional extracellular vesicle. Cell Death Discov. 9, 381 (2023).
Zhang, Y. et al. Migrasome and Tetraspanins in Vascular Homeostasis: Concept, Present, and Future. Front Cell Dev. Biol. 8, 438 (2020).
Jing, H. et al. Fluorescent Artificial Antigens Revealed Extended Membrane Networks Utilized by Live Dendritic Cells for Antigen Uptake. Nano Lett. 22, 4020–4027 (2022).
Zhao, Z. et al. Two-photon synthetic aperture microscopy for minimally invasive fast 3D imaging of native subcellular behaviors in deep tissue. Cell 186, 2475–2491.e2422 (2023).
Sinha, S. et al. Laminin-associated integrins mediate Diffuse Intrinsic Pontine Glioma infiltration and therapy response within a neural assembloid model. Acta Neuropathol. Commun. 12, 71 (2024).
Ha, B. H. et al. Molecular basis for integrin adhesion receptor binding to p21-activated kinase 4 (PAK4). Commun. Biol. 5, 1257 (2022).
Huang, J. et al. Extracellular matrix and its therapeutic potential for cancer treatment. Signal Transduct. Target Ther. 6, 153 (2021).
Belousov, A. et al. The Extracellular Matrix and Biocompatible Materials in Glioblastoma Treatment. Front Bioeng. Biotechnol. 7, 341 (2019).
Bilozur, M. E. & Hay, E. D. Neural crest migration in 3D extracellular matrix utilizes laminin, fibronectin, or collagen. Dev. Biol. 125, 19–33 (1988).
Jayaram, M. A. & Phillips, J. J. Role of the Microenvironment in Glioma Pathogenesis. Annu Rev. Pathol. 19, 181–201 (2024).
Wang, R. et al. MCPIP1 promotes cell proliferation, migration and angiogenesis of glioma via VEGFA-mediated ERK pathway. Exp. Cell Res 418, 113267 (2022).
Jiao, H. et al. Mitocytosis, a migrasome-mediated mitochondrial quality-control process. Cell 184, 2896–2910.e2813 (2021).
Strickland, M. & Stoll, E. A. Metabolic Reprogramming in Glioma. Front Cell Dev. Biol. 5, 43 (2017).
Liu, Y., Zhu, Z., Li, Y., Yang, M. & Hu, Q. Migrasomes released by HSV-2-infected cells serve as a conveyance for virus spread. Virol. Sin. 38, 643–645 (2023).
Zhao, W., Tang, X. & Zhang, L. Virus-containing migrasomes enable poxviruses to evade tecovirimat/ST-246 treatment. J. Infect. https://doi.org/10.1016/j.jinf.2023.12.005 (2023).
Wan, S. et al. Polystyrene Nanoplastics Activate Autophagy and Suppress Trophoblast Cell Migration/Invasion and Migrasome Formation to Induce Miscarriage. ACS Nano 18, 3733–3751 (2024).
Cheng, Y. et al. Nanoparticulates reduce tumor cell migration through affinity interactions with extracellular migrasomes and retraction fibers. Nanoscale Horiz. 7, 779–789 (2022).
Acknowledgements
The authors are grateful to all members of the Laboratory of Mitochondrial Metabolism and Perioperative Medicine, National-Local Joint Engineering Research Centre of Translational Medicine of Anesthesiology, West China Hospital, Sichuan University, for providing direct assistance and constructive discussion for this research. The research was supported by National Natural Science Foundation project (No. 82072780 and 82372825), the Science and Technology Department of Sichuan Province (No. 2022YFS0630), the Hejiang County People’s Government - Southwest Medical University strategic cooperation project (grant no. 2020-HJXNYD-6), and the Sichuan Medical Youth Innovation Research Project (No. Q22044) .The research was further supported by Natural Science Foundation of Southwest Medical University, Grant (No. 2023QN008, No.2023QN095, No.2022-ZRK-184), and the the Luzhou Science and Technology Program (2023JYJ028).
Author information
Authors and Affiliations
Contributions
Z.H., M.W., T.L., J.Z. and L.C. designed the study; Z.H., M.W., K.T. and W.Y. performed the most experiments; M.Z. performed the Intracranial GBM xenografts experiments; Z.H., M.W., Y.C., W.Y., Z.Z. J.T., W.X., Y.Z. and S.L. helped with data collection and assembly. Z.H., M.W., Y.C., H.T., K.T., W.Y., W.X., S.L., Q.L. and L.L. performed data analysis and interpretation. Z.H. and M.W. wrote the origin draft. T.L., J.Z. and L.C. reviewed and edited the manuscript. The manuscript was written through contributions from all authors.
Corresponding authors
Ethics declarations
Competing interests
The authors declare no competing interests.
Peer review
Peer review information
Communications Biology thanks Abhishek Guha, Chang-Duk Jun and the other, anonymous, reviewer(s) for their contribution to the peer review of this work. Primary Handling Editors: Christina Karlsson Rosenthal and Johannes Stortz.
Additional information
Publisher’s note Springer Nature remains neutral with regard to jurisdictional claims in published maps and institutional affiliations.
Rights and permissions
Open Access This article is licensed under a Creative Commons Attribution-NonCommercial-NoDerivatives 4.0 International License, which permits any non-commercial use, sharing, distribution and reproduction in any medium or format, as long as you give appropriate credit to the original author(s) and the source, provide a link to the Creative Commons licence, and indicate if you modified the licensed material. You do not have permission under this licence to share adapted material derived from this article or parts of it. The images or other third party material in this article are included in the article’s Creative Commons licence, unless indicated otherwise in a credit line to the material. If material is not included in the article’s Creative Commons licence and your intended use is not permitted by statutory regulation or exceeds the permitted use, you will need to obtain permission directly from the copyright holder. To view a copy of this licence, visit http://creativecommons.org/licenses/by-nc-nd/4.0/.
About this article
Cite this article
Huang, Z., Wang, M., Chen, Y. et al. Glioblastoma-derived migrasomes promote migration and invasion by releasing PAK4 and LAMA4. Commun Biol 8, 91 (2025). https://doi.org/10.1038/s42003-025-07526-w
Received:
Accepted:
Published:
Version of record:
DOI: https://doi.org/10.1038/s42003-025-07526-w
This article is cited by
-
Migrasomes: a journey from biogenesis to multifaceted roles in health and disease
Biomarker Research (2026)
-
Migrasome and cancer - from cellular to clinical perspectives
Biomarker Research (2026)
-
Extracellular matrix dynamics in tumor immunoregulation: from tumor microenvironment to immunotherapy
Journal of Hematology & Oncology (2025)
-
Migrasomes as intercellular messengers: potential in the pathological mechanism, diagnosis and treatment of clinical diseases
Journal of Nanobiotechnology (2025)
-
The biogenesis and biological roles of migrasomes in human diseases
Cell Death Discovery (2025)








