Abstract
Although deaths and economic losses from heat are rising globally, heat stress remains a “hidden hazard” due to measurement and valuation challenges. In India, cities are implementing Heat Action Plans, combining cooling measures like urban greening and cool roofs with health interventions such as early warning systems and shifting work hours. However, there is limited understanding of which actions are most effective. Using high-resolution climate modeling, we developed heat risk maps for Lucknow, Chennai, and Surat. We further modeled health and economic losses under a ‘no intervention’ scenario and estimated adaptation strategies’ costs and benefits. Our results show that, by 2050, heat-related deaths could rise by one-third, and productivity losses could affect 2–4% of the economic output. Among adaptations, early warning systems show the greatest return on investment (50:1), while urban greening has a strong benefit-to-cost ratio (3:1), highlighting the need to prioritize these strategies in Indian cities and beyond.
Similar content being viewed by others
Introduction
Heatwaves are an increasing concern for city leaders in India, especially in recent years, where soaring temperatures have occurred more frequently and arrived earlier than usual1. Globally, heatwaves pose significant challenges due to their adverse effects on nearly all aspects of urban life, including health, the economy, and infrastructure. Extreme periods of hot temperatures are associated with increased deaths and illnesses2,3, reduced productivity within heat-exposed sectors of the workforce4, increased suicide and accident rates5,6, higher operating costs and reduced asset lifespans for energy and transport infrastructure7 and reduced learning outcomes for schoolchildren8. Global air temperatures may increase by up to 3.2 °C by the end of the century, but the frequency, duration and intensity of heatwaves is projected to increase even if global warming is limited to 1.5 °C9. A national assessment by the Indian government suggests that India will face greater heat-related impacts from climate change than other countries, with temperatures projected to rise by 1.6 °C to 2.2 °C by mid-century10. These challenges are further exacerbated by strong urban heat island effects, which, when combined with global warming, amplify heatwave impacts in metropolitan areas, making India even more vulnerable against heat compared to other countries. India also faces particularly acute challenges due to the projected increase in heat stress since limited access to domestic water sources, insulated buildings and air conditioning makes it harder for a significant portion of the 1.4 billion population to cope during periods of high heat stress11,12,13,14,15. Furthermore, India’s dense population, combined with pronounced socioeconomic disparities—including widespread economic inequalities and heavy reliance on outdoor labor technologies12,16,17 complicates heat risk management. At the same time, rapid urbanization is straining infrastructure, leading to insufficient green spaces and overburdened healthcare systems11. Tackling these interconnected challenges is critical for building resilience in India and provides valuable insights for other developing nations facing similar climate and urbanization risks.
Since the early 2000s, improved quantification of the losses caused by flooding, seismic risk and landslides have helped strengthen the global disaster risk management agenda and underpin increased investment in measures to reduce the losses they cause. By contrast, heatwaves have remained a “hidden hazard” whose impacts remain under-appreciated by policymakers18. Whereas storms, floods and earthquakes destroy physical assets such as houses, factories, roads and hospitals whose replacement cost can be quantified quickly, the most important channels through which heat waves cause harm are their impacts on human bodies: either through ill health or loss of productivity at work19. Moreover, each channel through which extreme heat affects society presents its own quantification challenges. Mortality and morbidity are undercounted in official statistics20, and data and methodological constraints limit estimates of labor productivity and infrastructure impacts. This has contributed to a relatively low prioritization of heat risks among scientific stakeholders, policy stakeholders and the public. This misbelief was shattered when data analysis during the 2010 heat wave showed that, in 1 week, 800 additional deaths occurred in just the city of Ahmedabad20.
Fortunately, South Asian cities can effectively address this challenge through feasible urban-scale policies21. Indeed, targeting cities is strategic because they offer better accessibility, easier management, and cost-effective implementation, with basic services being 30–40% cheaper compared to rural areas due to economies of scale21. India’s first urban Heat Action Plan (HAP) was developed in Ahmedabad, a city of 7.6 million people in the western state of Gujarat. Ahmedabad’s action plan—which combines short-run actions to prevent deaths during a heatwave with long-run investments in cooling city spaces through vegetation and building design—was credited with averting some 1200 deaths annually in the city in the years immediately after its introduction22. The city’s ‘threshold-based’ HAP uses localized temperature thresholds to trigger sector-specific actions in the health system, labor practices, and public communications, among other areas. This model was recognized by the National Disaster Management Agency as a blueprint for developing city-wide HAPs across the country.
Studies have shown that heat adaptation—defined as strategies and interventions aimed at reducing the adverse health and infrastructural impacts of heat—can deliver significant benefits through (i) ’place-based’ interventions like urban greening and cool materials, (ii) ’people-based’ interventions like heat-health early warnings, and (iii) ’resource-based’ interventions like additional water and power during heat waves23. For instance, a review of 220 studies found that vegetation, water, or cool materials reduced air temperatures by up to 2 °C24. Heat-health warning systems in various global settings have reduced excess mortality during heatwaves by over 30% in some vulnerable groups (e.g. Hong Kong25, Ahmedabad22, Florence26, Milwaukee27, France28). However, while the efficacy of individual actions is well-documented, less research exists on their relative costs and benefits, a critical gap for resource-constrained city leaders.
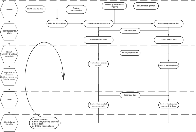
This paper contributes to the literature in two ways. First, we estimate the impacts of extreme heat on Surat, Chennai, and Lucknow without accounting for adaptation. Using a 100-meter resolution climate model, we simulate current (2001-2020) and future (2041-2060) temperatures, including the urban heat island effect, often underestimated due to lower-resolution data. Next, we assess heat adaptation strategies by proposing two intervention packages: ’medium ambition’ and ’high ambition’. We evaluate their potential costs and benefits through health and labor productivity impacts, as shown in Table 1.
Results
Heat hazard
Urban climate simulations—at 100 meter spatial resolution using the UrbClim model29—show that Indian cities already experience much higher temperatures than their rural surroundings, especially at night due to a strong Urban Heat Island (UHI) effect. In coastal cities like Surat and Chennai, night-time temperatures are, on average, 3-4 °C higher than nearby rural areas, while Lucknow, an inland city, has night-time temperatures about 5 °C above surrounding rural areas (Supplementary Fig. 1). The persistent night-time UHI effect prevents the body from resting, increasing mortality rates. During the day, the UHI effect is slightly noticeable in Lucknow and minimal in Chennai and Surat, where coastal features like sea breezes provide some cooling.
Future projections, taking into account urban growth (see Methods), suggest a significant increase in temperature and heat stress. Under a high-emission scenario (SSP3-7.0) and by 2050, temperatures in all three cities are expected to rise by 0.8 to 1.3°C above current levels, with extreme heat events becoming more frequent. Simulations forecast that the number of heatwave days—defined as day- and nighttime temperatures exceeding the 90th percentile yearly average value during the present period (2001–2020)—will rise from the current average of 30 days per year to nearly 50 days per year under a high-emission scenario (Fig. 1). This represents an increase of over 50% in all cities. As a result, the costs associated with heat impacts are also expected to rise.
Impacts and costing under a ‘no intervention’ scenario
The annual number of excess heat-related deaths (per thousand inhabitants), at present, ranges from 0.2 to 0.4 in all three cities (Fig. 2a). Inland cities, like Lucknow, have higher heat-related death rates compared to coastal cities such as Surat and Chennai. This disparity is partly due to the greater UHI effect in inland cities, where the absence of oceanic cooling at night makes it more difficult for human bodies to cool down. Additionally, Lucknow has a higher urban crude death rate than Chennai and Surat (5.4, 5.1, and 5.0 per 1000 inhabitants respectively30), which influences heat-related excess mortality (see Methods). By 2050, under a high-emissions scenario, heat-related excess mortality is projected to increase by around 50% across ’all age’ groups, in all cities, reaching up to 0.6 excess heat-related deaths per thousand people (Fig. 2a). When accounting for urban expansion, this translates to around 4000 heat-related deaths annually in Lucknow and Surat and 8700 heat-related deaths in Chennai (Supplementary Table 3).
a Heat-related excess mortality rates comparing present-day conditions with projections for 2050 under low (SSP1-1.9) and high (SSP3-7.0) global emission and urban growth scenarios. See Supplementary Table 3 and 4 for the total heat-related excess mortality for 'all age' groups and 1b for elderly people. b Economic loss from labor productivity presented as a percentage of GDP. c Economic loss from labor productivity presented in billions of USD. Prizes are standardized to 2020 US dollars. The comparisons are shown for present-day and 2050 under both low (SSP1-1.9) and high (SSP3-7.0) climate change scenarios. Error bars represent the range (minimum to maximum) of values across the 20 year modeling periods. See Supplementary Table 5 for losses across the different working type categories.
Elderly individuals (aged over 70) are particularly vulnerable to heat-related mortality. Our findings indicate that their mortality rates are over 20% higher than those of the general population (’all age group’), reflecting their increased vulnerability to extreme heat (Supplementary Table 4).
Regarding working productivity, currently, around 20% of annual working hours in these cities are impacted by unsafe heat stress levels, where the Wet Bulb Globe Temperature (WBGT) exceeds the threshold of 30 °C. Under a high-emission scenario, this share could rise to 30–40%, significantly reducing productivity and resulting in economic losses amounting to billions of US dollars per year. These losses could affect up to 4% of the city’s GDP. For instance, Chennai already incurs an annual economic loss of approximately 1.9 billion USD (standardized to 2020 USD dollars), or 2.3% of its GDP, due to extreme heat. By 2050, these losses could increase by 50% under the high-emission scenario. Cities such as Surat and Lucknow, both projected to undergo significant demographic growth, could see their economic losses double (Fig. 2b, c).
This impact is particularly severe in cities with a high dependency on outdoor manual labor, such as Lucknow and Chennai, where many workers are in the agricultural and construction sectors (Supplementary Table 1). In contrast, cities like Surat, where most employment is in the service sector and involves indoor work16, are less affected by working productivity losses compared to outdoor workers. As a result, the economic impact (in GDP percentage) is smaller in Surat compared to the other two cities Fig. 2.
The bars represent the range of expected benefit-to-cost ratios for three types of heat adaptation interventions in Indian cities. The dark lines indicate the average benefit-to-cost ratio for each intervention package. The horizontal bars represent the Benefit-Cost Ratio (BCR) range for the three cities, starting from the lowest possible BCR (typically found in the low-ambition package under SSP1-1.9) and extending to the highest BCR identified. The midpoint of each bar reflects the average BCR of the best scenario. See Supplementary Table 6-9 for detailed calculations.
Benefits and costs of adaptation measures
(i) Expanding urban tree canopy in Indian cities is expected to have a significant positive impact by reducing temperatures and hence reducing heat-related mortality and labor productivity loss. Each additional 10% increase in tree canopy coverage within city boundaries—beyond the current level (e.g., increasing from an existing 10% canopy to 20% as part of a medium-ambition package)—can lower average air temperatures by 0.43 °C (Supplementary Fig. 2). This temperature reduction would, in turn, reduce the relative risk of heat-related mortality by 4.1% across ’all age’ groups. Although the immediate impact on heat-related excess mortality may appear modest, implementing a high-ambition measure could decrease the overall relative risk of heat-related excess mortality by an average of 35%, as this adaptation affects daily temperatures year-round (see Methods). This reduction could potentially save thousands of lives annually. For example, under the high-ambition plan, increasing tree coverage by 30% across all three cities could reduce, by 2050, heat-related deaths by 1100–2700 each year under a high-emission climate change scenario (Supplementary Table 6).
Tree coverage also benefits labor productivity by lowering the average WBGT by 0.2°C for every 10% additional tree coverage (within the city boundaries—see Supplementary Fig. 2). For instance, a 10% increase in tree coverage in Surat could boost labor productivity by 5–15% (depending on the working intensity).
Our results show that the benefits of planting trees significantly outweigh the costs, with a benefit-to-cost ratio (BCR) ranging from 2:1 to 5:1 (Supplementary Table 6). This calculation is based solely on the benefits from averted deaths, which may make the BCR appear conservative. However, urban greening provides many other advantages beyond cooling, such as improved flood management, improved mental health, and the creation of new job opportunities. Since these additional benefits were not included in the analysis, the actual BCR could be even higher.
(ii) Regarding Heat-early warning systems, the benefit-to-cost ratio for heat-health early warning systems are high, especially in densely populated cities like Chennai. For instance, for Chennai under the high ambition package and by 2050, an early warning system could prevent between 1400 and 3500 excess deaths per year for low and high emission projections respectively (Supplementary Table 7). This would result in an economic gain of 39 million USD to 57 million USD annually. The results show a BCR ranging from 50:1 to 120:1 for the high ambition packages by 2050. The BCR would be half as large when considering the low ambition package (20% reduction in heat-related mortality, Supplementary Table 7).
(iii) For cool roofs, the BCR for energy-saving interventions varies significantly with different materials. Applying lime wash, a natural white paint, to 25% of buildings would cost between 70 million USD and 151 million USD over 10 years, assuming it is applied 5 times within that period (see Methods). Based on the total roof area and potential energy savings, this approach could result in annual savings of approximately 22 million USD annually in Surat and over 45 million USD in Chennai annually, yielding a high BCR of around 3:1 for lime wash (Supplementary Table 8). Halving the treated surface (medium ambition package) area would proportionally double both the costs and the benefits, maintaining the same BCR. However, when the lime wash is combined with concrete reinforcement on roofs, the BCR decreases to about 0.6:1 due to increased costs, indicating a negative BCR ratio.
(iv) One of the simplest adaptation strategies to combat heat stress is to adjust working hours to an “early morning” and “late afternoon” schedule. Workers engaged in intense activities are most affected by extreme heat, which reduces productivity, especially during mid-day. Adjusting the workday from the standard hours of 8 AM to 6 PM (with a 1-h midday break) to a split schedule of 6 AM to 11 AM and 3 PM to 7 PM could recover 5–15% of the productivity lost due to heat. For example, in Lucknow, by 2050 under a high-emissions scenario, if 50% of outdoor workers adjusted their work schedules, this could result in annual savings of approximately 20 million USD, equivalent to avoiding a 0.15% loss in GDP. Similar savings are projected for the other cities (Supplementary Table 9). Despite being theoretically cost-free and thus yielding an infinitely high benefit-cost ratio, implementing this measure in practice can be challenging due to factors such as logistical constraints and community acceptance.
Discussion
This study confirms that Indian cities will face significant increases in heat stress in the coming decades, largely influenced by global greenhouse gas emissions. Urban-scale climate modeling shows that city-center residents currently experience night-time temperatures up to 5 °C higher (on average throughout the year) than those in nearby rural areas.
While previous studies have focused on either climatic conditions, specific impacts, or individual adaptation measures in isolation, this work is, to our knowledge, the first to integrate all these factors into a comprehensive analysis. It assesses their joint impact and quantifies potential adaptation measures for cities as global climate change progresses. This analysis is applied to specific cities using a combination of high-resolution climate and impact modeling.
Based on current data, we estimate heat-related excess deaths at 0.2 to 0.4 per 1000 inhabitants per year. Without intervention, this number could increase by 50% by 2050 under a high emissions scenario. Extrapolating the present findings to the entire country suggests that India could experience between 350,000–560,000 heat-related excess deaths annually, assuming a mortality rate of 0.3 per thousand (average of present results) and a population of 1.4 billion https://data.worldbank.org/indicator/SP.POP.TOTL?locations=IN. This aligns with findings from a prior study in the Lancet Planetary Health, which estimated that hot and cold temperatures contribute to approximately 740,000 excess deaths per year in India19.
Elderly individuals are particularly vulnerable, with heat-related deaths 20% higher compared to other age groups. Extrapolating these numbers, at present, suggests about 28,000 heat-related excess deaths per year among the elderly in India, closely matching a previous Lancet study which estimated 31,000 excess heat-related elderly deaths annually31. It is important to note that the heat-related excess mortality estimations are based on the temperature-mortality curve from Fu et al. (2018)32. These curves have been developed for India at the national level, which may limit the precision of regional impact assessments.
Also, the projected temperature-related impacts must be interpreted under a no-adaptation scenario, meaning no changes in exposure-response functions or baseline mortality. This methodology has been widely used in previous studies33. However, humans adapt to heat through both physiological acclimatization and behavioral or technological measures, such as air conditioning, urban cooling strategies, and HAPs34,35,36. Despite these well-documented adaptation mechanisms, the extent to which humans will adapt (and the corresponding exposure-response curve in Fig. 5) remains uncertain. For instance, Arbuthnott et al. (2016) reviewed excess mortality trends and emphasized that assessing these changes requires long-term data, which is rarely available. Among 11 studies, 10 reported a decline in heat susceptibility, with 5 showing statistically significant results at the 5% confidence level. Moreover, the rate of change and heat-related excess mortality varied widely across studies, making it difficult to establish a clear trend or generalizable pattern34. Beyond differences in the rate of change, the adaptation pattern also varies. Some studies suggest a rightward shift of the exposure curve in response to acclimatization (meaning the optimal temperature (OT) in Fig. 5 shifts to the right), while the curve shape remains unchanged35,37. Others have observed a flattening of the exposure-response curve, (where the OT in Fig. 5 remains the same, but the curve levels off beyond it38). Future research should refine these models to address these gaps, considering both individual acclimatization and broader self-adaptation mechanisms, which might also depend on socioeconomic context.
Currently, about 20% of working hours in Indian cities are too hot for safe high-intensity physical work, leading to potential productivity losses. In Lucknow, for instance, working productivity loss due to extreme heat could increase by 30% by 2050, risking up to 4% of the city’s economic output. This aligns with previous estimates that heat-related productivity losses could put 2.5–4.5% of India’s GDP at risk by the end of the decade39. Our results are based on the current distribution of working labor force, which may change in the future as more people might transition from outdoor activities to indoor service jobs. This shift could influence (positively) the GDP losses from outdoor workers due to heat. Therefore, future research should account for indoor work to capture the full scope of workforce impacts. However, relying on voluntary protections leaves India’s outdoor workers vulnerable, unlike UAE’s mandated midday break (Ministerial Resolution No. 44 of 2022).
Cities in India and globally are adopting measures to mitigate heat impacts. The Ahmedabad HAP serves as a best practice model through its multi-sectoral interventions. These include extreme heat early warnings, heat wave emergency management practices, and long-term investments to cool the urban environment. Our study found positive benefit-cost ratios for these interventions.
Increasing tree canopy cover by 10–30% can lower city-wide air temperatures by up to 1.3°C, potentially reducing heat-related deaths by around 30%. This aligns with the upper bound reported by Iungman et al. (2023), where a 30% increase in tree cover was linked to a 20% reduction in premature heat-related deaths40. Beyond reducing mortality, urban greening provides multiple co-benefits, including flood management and mental health improvements41. For example, in Changde, China, UHI intensity dropped by 0.92 °C between 2013 and 2016 after a ’sponge city’ construction, which also enhanced flood resilience42. It is important to note that this analysis does not account for potential costs, such as the removal of sealed surfaces for tree planting or the risk of newly planted trees dying. These factors could affect overall benefits. Nevertheless, based on heat-related health and productivity gains alone, the minimum BCR exceeds 2:1. When additional benefits—such as improved flood resilience and mental health—are considered, the BCR for tree planting in Indian cities is likely even higher, potentially offsetting the costs associated with land conversion and tree mortality.
Cool roofs show a benefit-to-cost ratio of around 3:1. However, concrete reinforcement with lime wash has a lower BCR (lower than 1:1), making it the least efficient adaptation measure. It is important to note that this analysis does not account for potential productivity gains from reduced indoor heat stress, which could further increase the BCR of these measures. Additionally, if widely implemented, cool roofs could help mitigate the city’s overall UHI effect41, though this impact has not been quantified here.
Implementing heat early warning systems is shown to be a highly effective strategy. This is because this type of intervention does not require extensive capital investment, as it is based on using information to promote self-protective behavior change. These Heat Action Plans reduce mortality and morbidity but face technological and institutional challenges43,44. Effective HAPs require coordination across urban planning, transportation, health agencies, employers, labor unions, NGOs, and media to protect vulnerable populations43. Their success depends on direct interventions (e.g., heat alerts, emergency care), regulations (e.g., building codes), and incentives (e.g., cool roof subsidies, and awareness campaigns). However, fragmented data and weak inter-agency coordination, particularly between national and city levels, hinder effectiveness41. Yet, when well implemented, these plans have proven to save lives. Ahmedabad’s HAP led to a 23% reduction in heat-related mortality in the years following its implementation22, while France’s HAP reduced heat-related deaths by up to 60%28. It is also important to note that this is a preliminary estimate based on existing literature, and a more detailed cost analysis is needed for each city, particularly since some cities may already have warning systems in place for other types of disasters. Our research, which uses mortality reduction estimates from existing studies, indicates a substantial decrease in mortality rates and a best-case BCR exceeding 50:1. Similar BCR values have been reported globally; for example, Chiabai et al. (2018)45 and Ebi et al. (2004)46 found BCRs above 50 for cities like Madrid and Philadelphia, respectively.
Adaptation measures vary in effectiveness over time and across urban settings. Early warning systems provide immediate relief by reducing heat-related mortality. Cool roofs offer quick temperature reductions and are most effective in high-density urban areas and low-income neighborhoods with limited access to active cooling. However, if lime wash paint is used, it needs reapplication every few years, making large-scale implementation logistically challenging. Tree planting, while slower to take effect, provides long-term cooling benefits and is best suited for heat-prone areas with minimal green cover, such as densely populated areas, industrial zones and informal settlements. Shifting work hours to early morning and late afternoon is a highly effective short-term measure for reducing heat exposure, particularly in cities like Chennai and Lucknow, where outdoor labor is extensive, but might encounter some logistical and cultural barriers. A balanced strategy combining immediate solutions (early warning system, work-hour shifts) with long-term resilience measures (cool roofs, urban greening) will help cities mitigate rising temperatures and protect vulnerable populations.
Our study highlights the urgent need for proactive urban heat adaptation while acknowledging some limitations. This study focuses on heat-related mortality but excludes health costs from non-fatal illnesses and uses nationwide exposure-response curves, which may not fully capture regional climate differences. The impact of cool roofs was not explicitly modeled. However, to our experience, their limited spatial coverage (often <20% of urban surfaces), combined with the gradual degradation the paint over time, makes their impact on air temperature negligible. Also, our methodology for estimating the impact of urban greening on mortality relied on a linear regression between tree density and daily average temperature, rather than performing a full reclassification of land-cover types within the UrbClim model, a process that would have required altering surface characteristics and rerunning the entire simulation. While this would provide greater accuracy, it was beyond the scope of this study and will be addressed in future work. On the health side, while shifting work hours could reduce exposure to peak heat for outdoor workers, most heat-related mortality occurs among older populations, not working-age groups.Additionally, the temperature-mortality relationship is derived at the population level and does not account for activity-specific or hourly variations. Incorporating these factors would require more detailed data and additional assumptions.
However, despite these gaps, results show that cities like Chennai, Surat, and Lucknow face rising risks, with 30–50% more heatwave days projected by 2050 under high-emission scenarios, threatening up to 4% of urban economic output and increasing heat-related mortality by up to 50%. Effective strategies include heatwave early warning systems—set as the top priority due to their high economic return (BCR over 50:1)—urban greening for long-term cooling (BCR 2:1-5:1), cool roofs as a short-term solution (BCR +/- 3:1), and work schedule adjustments, despite implementation challenges. A multi-layered approach that integrates these interventions offers the most robust protection against escalating heat risks. Strengthening local data collection and integrating community-based planning can further tailor adaptation strategies to local needs, enhancing their effectiveness. As climate risks intensify, prioritizing swift, coordinated action at the city level is critical to safeguarding lives, livelihoods, and urban economies.
Methods
Heat hazard
Our analysis employs an urban climate model to simulate future heat stress with and without interventions, combining quantitative methods from public health and labor productivity literature. Simulations were conducted in Surat, Chennai, and Lucknow. The cities were selected based on their urbanization, climatic conditions, and economic structure to ensure they represent heat-related impacts across India. We focused on TIER 1 and TIER 2 cities, which are India’s largest and fastest-growing urban centers—Tier 1 being highly developed metropolitan areas and Tier 2 experiencing rapid expansion. These cities face strong UHI effects, making them critical for studying heat adaptation strategies. We further selected cities with distinct climates to capture heat variability. Chennai (tropical wet and dry) faces humid heat stress, Surat (hot semi-arid) experiences both humid and arid conditions, and Lucknow (humid subtropical), an inland city, has greater temperature fluctuations. Economic and labor force differences also played a role. Chennai and Lucknow have a high proportion of outdoor laborers, making workers particularly vulnerable to heat stress, while Surat’s economy is more service—and industry-driven. Findings can therefore be generalized to most large Indian cities to provide insights into heat impacts, adaptation financing, and prioritization in Heat Action Plans.
Heat hazards in Chennai, Surat, and Lucknow were modeled using UrbClim, a high-resolution urban climate modeling framework29. The model integrates detailed surface data for each city, including land cover, built-up areas, vegetation, terrain, and anthropogenic heat, using remote sensing datasets (Supplementary Table 2). Historical hourly climate data from ERA-547 was used to simulate conditions at a 100m resolution48. UrbClim has been extensively applied and validated globally, including in Europe29,48, Africa49,50, and over 51 Indian cities (https://charisma-india.eu/en). It has also been validated at sites in Bangalore (for air temperature at urban and suburban stations) and Ayodhya (for WBGTn—Supplementary Fig. 3). Additionally, UrbClim is part of the H2020 PROVIDE project (https://www.provide-h2020.eu/), which models current and future climates for 140 cities worldwide, and has been validated51.
For future urban climate assessments, rather than re-running the UrbClim model with CMIP6 forcing, historical data from UrbClim was adjusted using the climate change signal from the CMIP6 data archive through a quantile mapping bias correction algorithm52. This perturbation-based statistical downscaling method produced future time series that maintain the same length and temporal scale as the historical series but reflect future climate conditions. A detailed description of this procedure is available in Souverijns et al. (2020)53.
For future periods, urban growth was modeled using projected population areas based on future Shared Socioeconomic Pathway (SSP) scenarios, with maps taken from Wang et al. (2022)54.
Future model runs were conducted for a present-day reference period (2001-2020) and two future time periods (2041-2060) under low- and high-emission scenarios (SSPs 1-1.9 and 3-7.0 respectively).
Using the UrbClim meteorological output, the methodology of Liljegren et al. (2008)55 was used to calculate heat-stress indexes, in this case the WBGT. This variable is considered an accurate representation of human thermal comfort, taking into account temperature, solar radiation, wind speed, and humidity.
Model outputs included a suite of climate variables at 100 meter resolution including expected daily air temperature values (daily minimum, mean and maximums); number of days per year exceeding temperature thresholds; and WBGT heat stress values. These were then used to assess the impacts, costs, and benefits of the interventions as described in Table 1. The complete methodology is illustrated in Fig. 4.
Impacts under ‘no intervention’ scenario
In epidemiological research, the link between extreme temperatures and mortality rates is often represented through exposure-response curves derived from time-series data on daily deaths and corresponding temperatures. The temperature at which daily mortality is lowest is called the optimum temperature (OT), as indicated in Fig. 5a and b. The relative risk of mortality (RR), shown on the Y-axis, rises in a parabolic manner as temperatures exceed the OT. Separate curves were derived for all ages (Fig. 5a) and people aged over 70 years (Fig. 5b).
a, b Mortality-temperature functions showing Relative Risk (RR) of heat excess mortality for India relative to the optimal temperature for all ages (a) and those over 70 (b). c Hourly work output loss (%) at different heat-stress levels (low, moderate, high, very high, and extreme), illustrating how productivity decreases as heat stress rises, with background colors denoting the heat-stress levels. Blue lines indicate light work (180 Watts), green moderate (300 Watts), and red intense (415 Watts).
To calculate excess heat-related mortality, we applied the temperature-relative risk of mortality relationship to daily temperature data, along with the crude death rate (CDR) for expected temperatures under current and future climate scenarios, using the following formula37,56:
This analysis was conducted for both present and future scenarios, using corresponding temperature and population maps for each period. Present population density data were sourced from the Global Human Settlement Layer57, while future population projections were taken from Wang et al. (2022)54. Crude death rates were obtained from state-level data on urban area crude death rates30. This statistical model—using a distributed lag non-linear model—which captures delayed and non-linear temperature-mortality relationships—is widely used and globally accepted for assessing heat-related excess mortality, both currently19 and under future emission scenarios2. For instance, Zhao et al. (2021)19 developed over 750 of these temperature-mortality curves which have been used to estimate the number of heat-related excess deaths globally. These findings were further highlighted in The Lancet Countdown 202131. This approach has also been adopted by national organizations such as the World Health Organization56 and applied in multiple studies in India32,37,58.
To express mortality impacts economically, we applied a monetary Value of a Life Year (VOLY). This is an economic metric used to quantify the monetary value of a year of human life59. This approach has been widely used to estimate the economic losses of premature deaths due to excessive heat45,46. Previous studies suggest that heatwave-related deaths typically result in a loss of 6 to 9 life years. For example, the 2003 heatwave in France, which caused approximately 15,000 excess deaths, was linked to an estimated 100,000 lost life years, averaging 6.7 years per death60. In contrast, Bosello and Schechter (2013)61 used a value of 8 lost life years in their calculations for Mediterranean European countries. Given that India’s life expectancy is lower than France’s and its population is younger, we applied a figure of 8 lost life years per excess death in our analysis. We calculated the total cost of heat-related impacts by multiplying the 8 lost years by the VOLY metric for India. This resulted in 16,000 USD (standardized to 2020 USD dollars), using 2000 USD per lost year of life, using values from Chiabai et al. (2018)45, adjusted for India using the Purchasing Power Parity (PPP) index (Supplementary Note 1).
The methodology for estimating the economic impact of heat-related excess deaths is widely used in similar studies. For example, Huang et al. (2023) applied this approach in Europe, using temperature-mortality curves and UrbClim-derived input data33. However, this study employs the Value of Statistical Life (VSL) instead of the Value of a Life Year (VOLY). The choice of VSL was avoided here because it typically reflects the value of life for a young person, whereas heat (mortality) primarily affects the elderly. Using VSL would lead to overestimated economic losses, and research has shown that VOLY is a more appropriate measure in this context62. Other studies, such as Botzen et al. (2020)63 and Chiabai et al. (2018)45, have also applied this methodology, reinforcing its relevance for assessing the economic impacts of heat-related mortality.
High temperatures and humidity impose stress on the human body, creating health risks for workers—particularly those in physically demanding jobs—and diminishing both physical and cognitive performance.
We estimated working productivity losses per year for current and future scenarios using WBGT values. This calculation employs a function that links WBGT to working productivity loss as shown in Fig. 5c. We applied different productivity loss functions based on job physical intensity levels, following the ISO 7243 guidelines64: low (180 Watts), medium (300 Watts), and high (415 Watts) intensity (Fig. 5c). To assess the impact, we used working productivity—WBGT curves derived from the US American Conference of Governmental Industrial Hygienists standards for non-acclimatized workers, set by the National Institute for Occupational Safety and Health65. These standards have also been applied in similar contexts for India by the International Labour Organization66.
Numerous studies have modeled working productivity as a function of heat stress, using metrics such as WBGT to objectively assess worksite conditions67,68. WBGT-based models have proven to be more accurate and reliable than self-reported approaches, which rely on workers’ subjective perceptions and are often affected by recall bias and inaccuracies68,69,70. This methodology has gained widespread adoption by international organizations, including the International Labour Organization, to evaluate productivity and economic losses globally (at present and future including for India)66. Furthermore, Sankhe et al. (2010) also applied this approach in an in-depth analysis of India, highlighting the significant economic burden caused by occupational heat stress in the region21.
Working productivity losses under climate scenarios are modeled using several steps. First, the working-age population for each city is divided into occupational sectors based on the Periodic Labor Force Survey (PLFS16). Sectors are categorized into low, medium and high work intensity (Supplementary Table 1). Average daily earnings by sector category are identified from the PLFS16. Foregone work output is calculated by applying the working productivity loss functions to sector-specific economic output, based on the modeled heat stress. The expected losses for future periods are adjusted to present-day prices (standardized to 2020 US dollars) and converted into GDP losses using city-level GDP estimates71,72.
Costings and definitions of heat adaptation measures
City action plans for extreme heat often involve increasing tree coverage, cooling urban areas, and implementing emergency measures like early warnings and health sector readiness. The Global Facility for Disaster Reduction and Recovery and World Bank have advocated a “Places, People, Institutions” approach, emphasizing cooler urban spaces, protection of vulnerable groups, and coordinated heat mitigation across city agencies49.
Drawing from a review of existing Heat Action Plans and other strategy documents, we aimed to identify practical and measurable intervention packages that could be implemented in heat-vulnerable Indian cities17,73. For each intervention area, we outlined both “medium ambition” and “high ambition” packages. Costs were estimated using local unit prices when available, and international prices adjusted by a Purchasing Power Parity (PPP) index when necessary (Supplementary Note 1). All costs and benefits were standardized to 2020 US dollars.
The analysis focuses further on four key actions: (i) urban greening, (ii) Heat Early warning systems, (iii) cool roofs and (iv) shifting working hours.
(i) Based on a review of existing urban greening interventions and Heat Action Plans, it has been determined that a medium-ambition investment involves increasing the city’s total tree canopy area by 10%, while a high-ambition investment entails a 30% increase. For example, if the city currently has a 10% tree canopy coverage, the medium-ambition plan aims to raise it to 20%, and the high-ambition package seeks to raise it to 40% within the city boundaries. It was assumed that two trees could be planted on a 100 square meter area. The unit cost for each additional tree planted is 2.50 USD, while maintenance costs per newly planted tree are estimated at 5 USD per year based on US reference values with PPP conversion applied74.
(ii) Heat health early warning systems are designed to convert weather forecasts of potentially harmful conditions into alerts that prompt individuals and institutions to take action to prevent heat-related illnesses and deaths. In our study, we used international benchmarks to estimate the initial setup and annual operating costs of implementing such a system in a large Indian city. The startup costs were estimated at 150,000 USD, using data from the U.S. city of Philadelphia, adjusted for India46.
We based the operating costs on a model for managing heatwave alert systems, with cost references from Madrid, Spain. Rather than relying on a fixed annual cost, as done in Toloo et al. (2013)75, we used a per-heatwave-day cost approach, using data from Chiabai et al. (2018)45. The operating costs, (converted from Spain to India using the PPP index), were 1,800 USD per heatwave day.
Additionally, some actions, such as operating a public heat advisory service and deploying additional Emergency Medical Service (EMS) crews, incur direct costs, primarily in the form of additional wages. Based on Ebi et al. (2004)46, we estimated these wage costs to be approximately 4750 USD per heatwave day, with around 40% allocated to EMS crews, up to 30% for maintaining the advisory service during heatwaves, and the remainder for other medical assistance.
(iii) Various cool roof interventions can be adopted, ranging from low-cost to high-cost options. In this context, we focused on the most affordable option. Indian cities provide per-meter unit costs for several treatments, including lime wash—a natural mineral-based paint—and high-density polyethylene (HDPE) cool roof membranes (NRDC, 2018). According to NRDC (2018)73, the unit cost for lime wash is 0.75 USD per square meter, and the cost for HDPE cool roof membrane is 2.10 USD per square meter. Limewash is assumed to be effective for 2 years, while the HDPE cool roof membrane is assumed to last for 5 years. In the medium-ambition package, we assume that 12.5% of buildings’ roofs will be treated with cool roof interventions, while in the high-ambition package, we assume 25% coverage of the buildings being covered.
To estimate the total roof area in each city, we used the building footprint data from the Open Buildings dataset76. This analysis calculated the total roof surface area for each city, allowing us to determine the percentage of square meters that need to be treated to meet the goals of the medium and high-ambition packages. We then estimated the total cost for each intervention by multiplying the required coverage by the cost per square meter for each material used.
(iv) One of the most straightforward but challenging adaptation measures to implement is shifting working hours to an “early morning” and “late afternoon” schedule. This change is particularly important for workers engaged in intense outdoor physical activities, who are most affected by excessive heat, leading to reduced productivity, especially during the middle of the day. Assuming current working hours are from 8 AM to 6 PM, including a 1-h break at 1 PM, the proposed adjustment involves shifting to a schedule of 6 AM to 11 AM and 3 PM to 7 PM for 25% (medium-ambition package) and 50% (high-ambition package) of the total outdoor workers. This shift aims to reduce the loss of working hours due to intense mid-day heat. Although this midday break policy effectively reduces heat-related issues, it can be challenging for workers who have long commutes between home and work. However, the United Arab Emirates has successfully addressed this concern by implementing a break from 12:30 to 3:00 PM from June to September (Ministerial Resolution No. 44 of 2022).
Benefits of adaptation measures
For each action, we identified expected benefits in terms of reducing adverse impacts of urban heat and adopted a suitable approach to value these benefits (Table 1).
(i) Previous studies, such as those by Iungman et al. (2021)40, have demonstrated that increasing tree canopy cover can significantly reduce local heat stress by affecting temperature metrics. Building on this foundation, we conducted a regression analysis across three cities to examine the relationship between tree cover and temperature. Our analysis estimated the potential temperature reductions resulting from a 10% and 30% increase in tree coverage (Supplementary Fig. 2). The temperature reductions were used to calculate the decrease in the Relative Risk (RR) of mortality. This was done by reducing daily averages (using the relationship outlined in Supplementary Fig. 2) and recalculating the relative risk of heat-related excess mortality (on a daily basis, averaged across the years) for each ambition package and future scenario. The adjusted RR values were then applied to population maps to estimate the overall impact on mortality rates.
Similar to the approach used with temperature, a linear relationship between tree coverage and WBGT was calculated for each city (Supplementary Fig. 2). By modeling the impact of increasing tree coverage by 10% and 30%, we predicted corresponding reductions in average daily WBGT. These reductions were then associated with potential gains in worker productivity (averaged across all years).
(ii) A study of the Ahmedabad heat early warning system found a 23% reduction in heat-related mortality, compared to expected levels in the years immediately following its implementation22. Similarly, a study of France’s heat early warning system reported a reduction of up to 60% in heat-related excess mortality28. We hypothesize that the effectiveness of such systems in reducing mortality depends on the level of effort invested in developing a robust system, which includes extensive stakeholder consultation and proactive communication and outreach efforts targeting the most vulnerable populations.
Based on the range of mortality reduction benefits reported in the literature, we defined a ’medium-ambition’ package as one that achieves a 20% reduction in heat-related excess mortality and a ’high-ambition’ intervention as one that achieves a 40% reduction. These reduction factors were applied to projected heat-related mortality under a ’no intervention’ scenario. This allowed us to estimate the benefits of implementing an early warning system by calculating the number of preventable deaths.
(iii) Evaluations of cool roof interventions in India have demonstrated that indoor air temperatures can be lowered by 2−5 °C, depending on the type of building and treatment applied, which in turn reduces the energy demand for air conditioning73. In Hyderabad, for instance, cool roofs decreased cooling energy usage by 14–26% for buildings with previously black roofs and by 10–19% for those with previously uncoated concrete roofs. This reduction translated into annual energy savings of 13–14 kWh per square meter for uncoated concrete roofs and 20–22 kWh per square meter for black roofs. Based on these findings, we averaged the energy savings to 17 kWh per square meter for areas treated with lime wash and HDPE cool roof membranes. To quantify the total benefits, we multiplied these savings by the total number of square meters to be coated and the 2020 energy price in India, set at 0.07 USD per kWh.73.
(iv) Using hourly WBGT data from the UrbClim model, we calculated the adjustment of working hours to early mornings and late afternoons. We then quantified the number of working productivity losses that could be averted by this adjusted work schedule and valued these hours based on the hourly earnings that would be preserved.
Data availability
All data and code required to replicate the methodology and reproduce the figures are available here: https://zenodo.org/records/14041656.
Code availability
All code required to replicate the methodology and reproduce the figures is available at Zenodo repository.
References
Ghosh, S. Nature India. https://www.nature.com/articles/d44151-024-00071-1 (2024).
Gasparrini, A. et al. Projections of temperature-related excess mortality under climate change scenarios. Lancet Planet. Health 1, e360–e367 (2017).
Ebi, K. L. et al. Hot weather and heat extremes: health risks. Lancet 398, 698–708 (2021).
Kjellstrom, T., Lemke, B., Hyatt, O. & Otto, M. Climate change and occupational health: a South African perspective. South African Med. J. 104, 586–586 (2014).
Burke, M. et al. Higher temperatures increase suicide rates in the United States and Mexico. Nat. Clim. Change 8, 723–729 (2018).
Park, J., Pankratz, N. M. C. & Behrer, A. Temperature, Workplace Safety, And Labor Market Inequality. https://docs.iza.org/dp14560.pdf (2018).
Chapman, L., Azevedo, J. A. & Prieto-Lopez, T. Urban heat & critical infrastructure networks: a viewpoint. Urban Clim. 3, 7–12 (2013).
Zivin, J. G. & Shrader, J. Temperature extremes, health, and human capital. Future Child. 26, 31–50 (2016).
IPCC. Climate Change 2022: Mitigation of Climate Change. Contribution of Working Group III to the Sixth Assessment Report of the Intergovernmental Panel on Climate Change. https://www.ipcc.ch/report/ar6/wg3/ (2022).
Krishnan, R. et al. Assessment Of Climate Change Over The Indian Region: A Report Of The Ministry Of Earth Sciences (MoES), Government Of India 1st edn, Vol. 226 (Springer Nature, Singapore, 2020).
Azhar, G. S. Indian Summer: Three Essays On Heatwave Vulnerability, Estimation And Adaptation. https://www.rand.org/content/dam/rand/pubs/rgs_dissertations/RGSD400/RGSD431/RAND_RGSD431.pdf (2020).
World Bank. Climate Investment Opportunities in India’s Cooling Sector. https://documents1.worldbank.org/curated/en/099920011222212474/pdf/P15743300f4cc10380b9f6051f8e7ed1147.pdf (2022).
Perkins-Kirkpatrick, S. & Lewis, S. Increasing trends in regional heatwaves. Nat. Commun. 11, 3357 (2020).
Cappelli, F., Costantini, V. & Consoli, D. The trap of climate change-induced “natural” disasters and inequality. Glob. Environ. Change 70, 102329 (2021).
National Institute for Transforming India. Composite Water Management Index, https://www.niti.gov.in/sites/default/files/2023-03/CompositeWaterManagementIndex.pdf (2019).
Ministry of Statistics and Programme Implementation. Periodic Labour Force Survey. https://www.pib.gov.in/PressReleasePage.aspx?PRID=2057970 (2023).
Ministry of Environment, Forest and Climate Change. India Cooling Action Plan (ICAP): Operationalizing. https://ozonecell.nic.in/wp-content/uploads/2022/09/2-India-Cooling-Action-Plan-ICAP-Operationalizing.pdf (2019).
Mora, C. et al. Global risk of deadly heat. Nat. Clim. Change 7, 501–506 (2017).
Zhao, Q. et al. Global, regional, and national burden of mortality associated with non-optimal ambient temperatures from 2000 to 2019: a three-stage modelling study. Lancet Planet. Health 5, e415–e425 (2021).
Azhar, G. S. et al. Heat-related mortality in India: excess all-cause mortality associated with the 2010 Ahmedabad heat wave. PloS ONE 9, e91831 (2014).
Sankhe, S., Vittal, I. & Dobbs, R. India’s Urban Awakening: Building Inclusive Cities, Sustaining Economic Growth. https://www.mckinsey.com/featured-insights/urbanization/urban-awakening-in-india (2010).
Hess, J. J. et al. Building resilience to climate change: pilot evaluation of the impact of India’s first heat action plan on all-cause mortality. J. Environ. Public Health 2018, 7973519 (2018).
Roberts, M., Deuskar, C., Jones, N. & Park, J. Unlivable: What the Urban Heat Island Effect Means for East Asia’s Cities. https://www.worldbank.org/en/region/eap/publication/unlivable-what-the-urban-heat-island-effect-means-for-east-asia-s-cities (2023).
Santamouris, M. et al. Passive and active cooling for the outdoor built environment–analysis and assessment of the cooling potential of mitigation technologies using performance data from 220 large scale projects. Solar Energy 154, 14–33 (2017).
Chau, P., Chan, K. & Woo, J. Hot weather warning might help to reduce elderly mortality in Hong Kong. Int. J. Biometeorol. 53, 461–468 (2009).
Morabito, M. et al. Heat-related mortality in the Florentine area (Italy) before and after the exceptional 2003 heat wave in Europe: an improved public health response? Int. J Biometeorol. 56, 801–810 (2012).
Weisskopf, M. G. et al. Heat wave morbidity and mortality, Milwaukee, Wis, 1999 vs 1995: an improved response? Am. J. Public Health 92, 830–833 (2002).
Fouillet, A. et al. Has the impact of heat waves on mortality changed in France since the European heat wave of summer 2003? a study of the 2006 heat wave. Int. J. Epidemiol. 37, 309–317 (2008).
De Ridder, K., Lauwaet, D. & Maiheu, B. Urbclim–a fast urban boundary layer climate model. Urban Clim. 12, 21–48 (2015).
Ministry of Finance, Government of India. State-wise Birth Rate, Death Rate, & Infant Mortality Rate. https://www.worldbank.org (2023).
Watts, N. et al. The 2020 report of the Lancet Countdown on health and climate change: responding to converging crises. Lancet 397, 129–170 (2021).
Fu, S. H., Gasparrini, A., Rodriguez, P. S. & Jha, P. Mortality attributable to hot and cold ambient temperatures in India: a nationally representative case-crossover study. PLoS Med. 15, e1002619 (2018).
Huang, W. T. K. et al. Economic valuation of temperature-related mortality attributed to urban heat islands in European cities. Nat. Commun. 14, 7438 (2023).
Arbuthnott, K., Hajat, S., Heaviside, C. & Vardoulakis, S. Changes in population susceptibility to heat and cold over time: assessing adaptation to climate change. Environ. Health 15, 73–93 (2016).
Carleton, T. A. & Hsiang, S. M. Social and economic impacts of climate. Science 353, aad9837 (2016).
Gosling, S. N., Lowe, J. A., McGregor, G. R., Pelling, M. & Malamud, B. D. Associations between elevated atmospheric temperature and human mortality: a critical review of the literature. Clim. Change 92, 299–341 (2009).
Dholakia, H. H., Mishra, V. & Garg, A. Predicted Increases In Heat Related Mortality Under Climate Change In Urban India. https://www.ceew.in/publications/predicted-increases-heat-related-mortality-under-climate-change-urban-india (2015).
Stuart-Smith, R. et al. Quantifying heat-related mortality attributable to human-induced climate change. Res. Square https://doi.org/10.21203/rs.3.rs-2702337/v2. (2024).
Woetzel, L. et al. Global Value Chain Development Report 2021 Beyond Production. https://www.wto.org/english/res_e/booksp_e/00_gvc_dev_report_2021_e.pdf (2021).
Iungman, T. et al. Cooling cities through urban green infrastructure: a health impact assessment of European cities. Lancet 401, 577–589 (2023).
Sharifi, A., Pathak, M., Joshi, C. & He, B.-J. A systematic review of the health co-benefits of urban climate change adaptation. Sustain. Cities Soc. 74, 103190 (2021).
He, B.-J., Wang, J., Zhu, J. & Qi, J. Beating the urban heat: Situation, background, impacts and the way forward in China. Renew. Sustain. Energy Rev. 161, 112350 (2022).
Knowlton, K. et al. Development and implementation of South Asia’s first heat-health action plan in Ahmedabad (Gujarat, India). Int. J. Environ. Res. Public Health 11, 3473–3492 (2014).
He, B.-J., Wang, W., Sharifi, A. & Liu, X. Progress, knowledge gap and future directions of urban heat mitigation and adaptation research through a bibliometric review of history and evolution. Energy Buildings 287, 112976 (2023).
Chiabai, A., Spadaro, J. V. & Neumann, M. B. Valuing deaths or years of life lost? economic benefits of avoided mortality from early heat warning systems. Mitig. Adapt. Strateg. Glob. Change 23, 1159–1176 (2018).
Ebi, K. L., Teisberg, T. J., Kalkstein, L. S., Robinson, L. & Weiher, R. F. Heat watch/warning systems save lives: estimated costs and benefits for Philadelphia 1995–98. Bull. Am. Meteorol. Soc. 85, 1067–1074 (2004).
Hersbach, H. et al. The ERA5 global reanalysis. Quart. J. R. Meteorol. Soc. 146, 1999–2049 (2020).
Lauwaet, D. et al. High resolution modelling of the urban heat island of 100 European cities. Urban Clim. 54, 101850 (2024).
Souverijns, N. et al. Urban heat in Johannesburg and Ekurhuleni, South Africa: a meter-scale assessment and vulnerability analysis. Urban Clim. 46, 101331 (2022).
Souverijns, N. et al. High resolution heat stress over a Sahelian city: present and future impact assessment and urban green effectiveness. Int. J. Climatol. 43, 7346–7364 (2023).
Souverijns, N. et al. 100 m climate and heat stress information up to 2100 for 142 cities around the globe. Zenodo https://doi.org/10.5281/zenodo.14716879 (2025).
Willems, P. & Vrac, M. Statistical precipitation downscaling for small-scale hydrological impact investigations of climate change. J. Hydrol. 402, 193–205 (2011).
Souverijns, N. et al. Thirty years of land cover and fraction cover changes over the Sudano-Sahel using Landsat time series. Remote Sensing 12, 3817 (2020).
Wang, X., Meng, X. & Long, Y. Projecting 1 km-grid population distributions from 2020 to 2100 globally under shared socioeconomic pathways. Sci. Data 9, 563 (2022).
Liljegren, J. C., Carhart, R. A., Lawday, P., Tschopp, S. & Sharp, R. Modeling the wet bulb globe temperature using standard meteorological measurements. J. Occupational Environ. Hygiene 5, 645–655 (2008).
World Health Organization. Quantitative Risk Assessment Of The Effects Of Climate Change On Selected Causes Of Death, 2030s And 2050s. https://iris.who.int/bitstream/handle/10665/134014/9789241507691_eng.pdf (2014).
Schiavina, M., Freire, S., Carioli, A. & MacManus, K. GHS-POP R2023A—GHS Population Grid Multitemporal (1975−2030). https://data.jrc.ec.europa.eu/dataset/2ff68a52-5b5b-4a22-8f40-c41da8332cfe (2023).
Ingole, V., Sheridan, S. C., Juvekar, S., Achebak, H. & Moraga, P. Mortality risk attributable to high and low ambient temperature in Pune city, India: a time series analysis from 2004 to 2012. Environ. Res. 204, 112304 (2022).
Desaigues, B. et al. Economic valuation of air pollution mortality: a 9-country contingent valuation survey of value of a life year (voly). Ecol. Indicators 11, 902–910 (2011).
Keller, R. C. Fatal Isolation: The Devastating Paris Heat Wave of 2003 Illustrated edition, Vol. 240 (University of Chicago Press, 2019).
Bosello, F. & Shechter, M. Integrated socio-economic assessment (the economic point of view). In Regional Assessment of Climate Change in the Mediterranean: Volume 2: Agriculture, Forests and Ecosystem Services and People (eds. Tubiana, L. & Navarra, A.) 165–200 (2013).
De Ridder, K. Assessing the value of a human life in heat-related mortality: Lessons from Covid-19 in Belgium. Climate 12, 129 (2024).
Botzen, W. et al. Economic valuation of climate change–induced mortality: age dependent cold and heat mortality in the Netherlands. Clim. Change 162, 545–562 (2020).
International Organization for Standardization. ISO 7243:2017 Ergonomics Of The Thermal Environment—Assessment Of Heat Stress Using The WBGT (Wet Bulb Globe Temperature) Index. https://www.scribd.com/document/269971514/ISO-7243-pdf (2017).
Brenda Jacklitsch, M. et al. Criteria for a Recommended Standard: Occupational Exposure to Heat and Hot Environments. https://www.cdc.gov/niosh/docs/2016-106/pdfs/2016-106.pdf (2018).
Kjellström, T. et al. Working On A Warmer Planet: The Effect Of Heat Stress On Productivity And Decent Work. https://www.ilo.org/publications/major-publications/working-warmer-planet-effect-heat-stress-productivity-and-decent-work (2019).
Day, E., Fankhauser, S., Kingsmill, N., Costa, H. & Mavrogianni, A. Upholding labour productivity under climate change: an assessment of adaptation options. Clim. Policy 19, 367–385 (2019).
Morrissey, M. C., Brewer, G. J., Williams, W. J., Quinn, T. & Casa, D. J. Impact of occupational heat stress on worker productivity and economic cost. Am. J. Iindustrial Med. 64, 981–988 (2021).
Mattke, S., Balakrishnan, A., Bergamo, G. & Newberry, S. J. A review of methods to measure health-related productivity loss. Am. J. Managed Care 13, 211 (2007).
Foster, J. et al. An advanced empirical model for quantifying the impact of heat and climate change on human physical work capacity. Int. J. Biometeorol. 65, 1215–1229 (2021).
Economics and Statistics Division. Statistical Diary Uttar Pradesh 2022. https://updes.up.nic.in/updes/diaryenglish.html (2022).
Statista. India: GDP of Major Cities 2022. https://www.statista.com/statistics/1400141/india-gdp-of-major-cities/ (2023).
Natural Resources Defense Council (NRDC). Be a Force for the Future. https://www.nrdc.org/ (2018).
Vogt, J., Hauer, R. J. & Fischer, B. C. The costs of maintaining and not maintaining the urban forest: a review of the urban forestry and arboriculture literature. Arboric. Urban Forestry 41, 293–323 (2015).
Toloo, G., FitzGerald, G., Aitken, P., Verrall, K. & Tong, S. Evaluating the effectiveness of heat warning systems: systematic review of epidemiological evidence. Int. J. Public Health 58, 667–681 (2013).
Sirko, W. et al. Continental-Scale Building Detection from High-Resolution Satellite Imagery. https://arxiv.org/abs/2107.12283 (2021).
Acknowledgements
We gratefully acknowledge the financial support provided by the Global Facility for Disaster Risk Reduction (GFDRR) and The World Bank Group. Additionally, this research was partially funded by BELSPO through the CORDEX.be II project (grant B2/223/P1).
Author information
Authors and Affiliations
Contributions
S.T., N.S., N.J., N.K., and A.T. contributed to developing the methodology and reviewing the manuscript.S.T., N.S., and N.J. assisted with writing specific sections of the paper.S.T. developed the figures and conducted the model calculations and data analysis.All authors have read and approved the final version of the manuscript.
Corresponding author
Ethics declarations
Competing interests
The authors declare no competing interests.
Additional information
Publisher’s note Springer Nature remains neutral with regard to jurisdictional claims in published maps and institutional affiliations.
Supplementary information
Rights and permissions
Open Access This article is licensed under a Creative Commons Attribution-NonCommercial-NoDerivatives 4.0 International License, which permits any non-commercial use, sharing, distribution and reproduction in any medium or format, as long as you give appropriate credit to the original author(s) and the source, provide a link to the Creative Commons licence, and indicate if you modified the licensed material. You do not have permission under this licence to share adapted material derived from this article or parts of it. The images or other third party material in this article are included in the article’s Creative Commons licence, unless indicated otherwise in a credit line to the material. If material is not included in the article’s Creative Commons licence and your intended use is not permitted by statutory regulation or exceeds the permitted use, you will need to obtain permission directly from the copyright holder. To view a copy of this licence, visit http://creativecommons.org/licenses/by-nc-nd/4.0/.
About this article
Cite this article
Takacs, S., Souverijns, N., Jones, N. et al. Prioritizing heat adaptation measures across Indian cities: a benefit-cost analysis. npj Urban Sustain 5, 98 (2025). https://doi.org/10.1038/s42949-025-00271-3
Received:
Accepted:
Published:
Version of record:
DOI: https://doi.org/10.1038/s42949-025-00271-3







