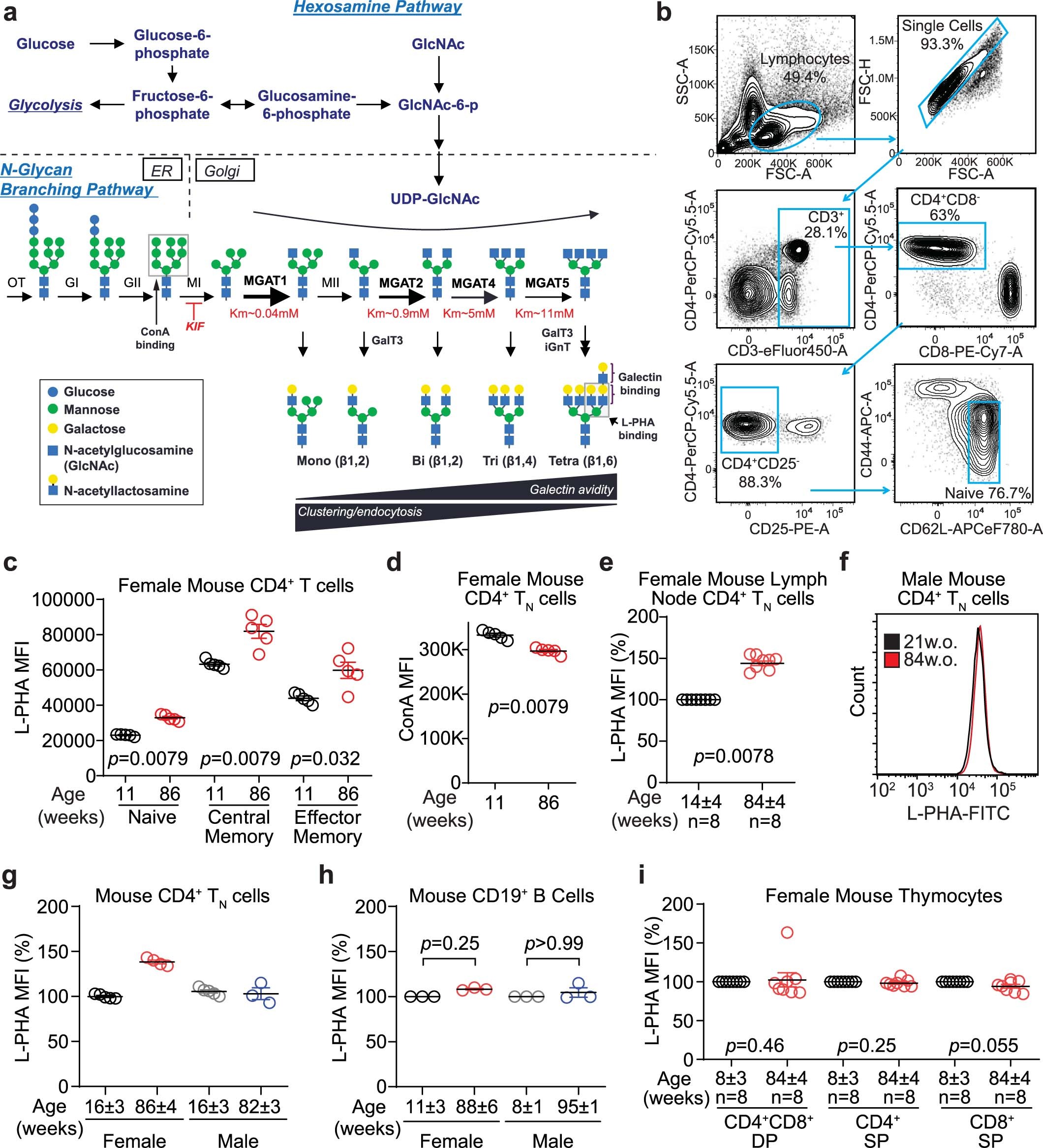
Extended Data Fig. 1: Mouse T cells display a sex-dimorphic increase in N-glycan branching with age.

a) Fructose 6-phosphate may be metabolized by glycolysis or enter the hexosamine pathway to supply UDP-GlcNAc to the Golgi branching enzymes Mgat1, 2, 4 and 5, which generate mono-, bi-, tri-, and tetra-antennary GlcNAc branched glycans, respectively. The branching enzymes utilize UDP-GlcNAc with declining efficiency such that both Mgat4 and Mgat5 are limited for branching by the metabolic production of UDP-GlcNAc. Small molecule inhibitor kifunensine (KIF) can be used to eliminate N-glycan branching. Plant lectin L-PHA (Phaseolus vulgaris, leukoagglutinin) and ConA (concanavalin A) binding sites are also shown. Abbreviations: OT, oligosaccharyltransferases; GI, glucosidase I; GII, glucosidase II; MI, mannosidase I; MII, mannosidase II; Mgat, N-acetylglucosaminyltransferase; GalT3, galactosyltransferase 3; iGnT, i-branching enzyme β1,3-N-acetylglucosaminyltransferase; KIF, kifunensine; GlcNAc, N-acetylglucosamine; UDP, uridine diphosphate; Km, Michaelis constant of the enzyme. b) The gating strategy is demonstrated for CD4+ TN cells. Lymphocytes were first gated on singlets, followed by gating on CD3+CD4+CD8−CD25−CD62L+CD44− cells by sequential steps. c, d) Splenocytes from five young and old mice were analyzed for L-PHA (c) or ConA (d) binding by flow cytometry, gating on the indicated CD4+ T cell subsets. Absolute geometric mean fluorescence intensity (MFI) is shown to allow direct comparison between naive and memory subsets. e-i) CD4+ TN cells (e-g) CD19+ B cells (h) or thymocytes (i) were obtained from the lymph node (e), spleen (f-h) or thymus (i) of female (e, g-i) or male (f-h) mice of the indicated ages, and analyzed for L-PHA binding by flow cytometry. Absolute or normalized geometric mean fluorescence intensity (MFI) are shown. Each symbol represents a single mouse. P-values by two-tailed Mann–Whitney (c, d) or two-tailed Wilcoxon (e, h, i). Error bars indicate mean ± s.e.m.